1
Thiago M. Zago medUnicamp XLVI
Fisiologia – Sistema Urinário
- perda insensível de água→ perda inconsciente{ água (evaporação no trato gastrintestinal e através da pele)
- líquido intracelular
- líquidos corporais - líquido intersticial
- líquido extracelular
- plasma sanguíneo
- hematócrito→ fração do sangue constituída por eritrócitos
- método de ‘’diluição’’
- alterações relativamente pequenas na concentração de solutos não permeantes no líquido extracelular podem
provocar enormes variações no volume celular
- a água move-se rapidamente através das membranas celulares; como conseqüência, as osmolaridades dos
líquidos intracelular e extracelular permanecem quase exatamente idênticas entre si
- membrana celular→ quase totalmente impermeável{ muitos solutos
Filtração glomerular, fluxo sanguíneo renal e seu controle
- regulação{ equilíbrio hidreletrolítico
- regulação{osmolaridade{ líquidos corporais
- regulação{ equilíbrio ácido-básico
- funções{rins - excreção{ produtos{ degradação metabólica, substâncias químicas estranhas
- regulação{ pressão arterial
- secreção{ hormônios
- gliconeogênese
- fluxo sanguíneo renal→ 21%{ débito cardíaco
- capilares glomerulares (60 mmHg) → rápida filtração
- circulação renal→ 2 leitos capilares
- capilares peritubulares (13 mmHg) → rápida reabsorção
2
Thiago M. Zago medUnicamp XLVI
- ajuste{ pressões hidrostáticas{ leitos capilares→ regulação{ intensidades{ filtração/ absorção
- o rim não possui capacidade de regenerar néfrons
Intensidade de excreção urinária = Intensidade de filtração – Intensidade de reabsorção + Intensidade da
secreção
- a maioria das substâncias no plasma, à exceção das proteínas, é filtrada livremente, de modo que suas
concentrações no filtrado glomerular na cápsula de Bowman são quase as mesmas do plasma. Quando o líquido
filtrado deixa a cápsula de Bowman e passa pelos túbulos, ele é modificado pela reabsorção de água e solutos
específicos de volta ao sangue ou pela secreção de outras substâncias dos capilares peritubulares para os túbulos
- equilíbrio{ pressões hidrostáticas/ coloidosmóticas{ membrana
capilar
- Filtração glomerular (FG)→ determinada
- coeficiente de filtração capilar (Kf)
Fração de Filtração = FG/ Fluxo plasmático renal
1- endotélio capilar fenestrado
- membrana capilar glomerular 2- membrana basal
3- células epiteliais (podócitos)
Impede{ filtração{ proteínas plasmáticas
- o local primário de restrição à passagem das proteínas plasmáticas parece ser a membrana basal
- tamanho
- filtrabilidade{ solutos→ determinada
- carga elétrica
- em geral, as grandes moléculas de carga negativa são filtradas menos facilmente que as moléculas de tamanho
igual com carga positiva
FG = Kf X Pressão efetiva de filtração
3
Thiago M. Zago medUnicamp XLVI
- pressão efetiva de filtração→ soma das pressões hidrostáticas e coloidosmóticas que favorecem ou se opõem à
filtração através dos capilares glomerulares
- pressão hidrostática no interior dos capilares glomerulares (glomerular)
- forças{ favorecem{ filtração
- pressão coloidosmótica na cápsula de Bowman
- pressão hidrostática na cápsula de Bowman
- forças{ opõem{ filtração
- pressão coloidosmótica no capilar glomerular
- a hipertensão crônica não controlada ou o diabete melito reduzem gradualmente o Kf, ao aumentar a espessura
da membrana basal dos capilares glomerulares e, eventualmente, ao lesar gravemente os capilares a ponto de
haver perda completa da função capilar
- em certos estados patológicos associados à obstrução das vias urinárias, a pressão na cápsula de Bowman
pode aumentar acentuadamente causando grave redução de FG
- mesmo com pressão hidrostática glomerular constante, a maior intensidade do fluxo sanguíneo nos
glomérulos tende a elevar a FG, enquanto redução da intensidade do fluxo sanguíneo através dos glomérulos
tende a diminuir a FG
- as variações na pressão hidrostática glomerular constituem o principal mecanismo papa regulação fisiológica
de FG
- pressão arterial
- pressão hidrostática glomerular→ determinada - resistência{ arteríolas aferentes
- resistências{ arteríolas eferentes
- constrição{ arteríolas aferentes→ ↓ pressão hidrostática glomerular→ ↓ FG
- o efeito da constrição das arteríolas eferentes depende da intensidade de constrição; a ocorrência de contrição
moderada provoca elevação da FG; entretanto, a constrição intensa das arteríolas eferentes tende a reduzir a FG,
uma vez que a constrição intensa reduz o fluxo sanguíneo renal e, conseqüentemente, aumenta a pressão
coloidosmótica nos glomérulos, o que reduz FG
4
Thiago M. Zago medUnicamp XLVI
Fluxo sanguíneo renal = (Pressão na artéria renal – Pressão na veia renal)/ Resistência vascular renal
total
- embora a ocorrência de variações na pressão arterial exerça alguma influência sobre o fluxo sanguíneo renal,
os rins dispõem de mecanismos eficazes para manter este fluxo sanguíneo renal e a FG relativamente
constantes. Este processo é denominado auto-regulação
- estímulos simpáticos renais→ constrição{ arteríolas renais→ ↓ fluxo sanguíneo renal→ ↓ FG
- norepinefrina, epinefrina, endotelina→ constrição{ vasos sanguíneos renais→ ↓ FG
- angiotensina II→ contrição{ arteríolas eferentes→ ↑ FG
- óxido nítrico→ vasodilatação{ vasos renais→ ↑FG
- fatores{ ↓ FG{ estímulos simpáticos, norepinefrina, epinefrina, endotelina
- fatores{ ↑ FG{ angiotensina II, NO
- Em condições normais, o fluxo sanguíneo renal e a FG são mantidos relativamente constantes através de
mecanismos de feedback intrínsecos dos rins, a despeito da ocorrência de variações pronunciadas da pressão
arterial. Essa relativa constância da FG e do fluxo sanguíneo renal é denominada auto-regulação.
- a diminuição da concentração de cloreto de sódio na mácula densa provoca dilatação das arteríolas aferentes e
aumento da liberação de renina
5
Thiago M. Zago medUnicamp XLVI
↓ Pressão arterial
↓ Pressão hidrostática glomerular
↓ FG
- feedback tubuloglomerular ↓ NaCl na mácula densa
↑ renina
↑ angiotensina II
↑ Resistência das ↓ Resistência das
Arteríolas eferentes Arteríolas aferentes
Processamento tubular do filtrado glomerular
Filtração = Intensidade da filtração glomerular X Concentração plasmática
- os processos de filtração glomerular e reabsorção tubular são quantitativamente muito grandes em relação à
excreção urinária de muitas substâncias
- transcelular
- reabsorção tubular→ altamente seletiva{ via
- paracelular
6
Thiago M. Zago medUnicamp XLVI
- substância reabsorvida→ membrana epitelial tubular→ interstício renal→ membrana capilar peritubular
- água→ absorvida{ osmose
- transporte ativo primário→ acoplado diretamente{ fonte{ energia (sódio-
potássio ATPase, hidrogênio ATPase, hidrogênio-potássio ATPase, cálcio
ATPase)
- transporte ativo secundário→ devido{ gradiente iônico
2/+ substâncias interagem{ proteína específica da membrana→ co-
transportadas juntas através{ membrana ( sódio/ glicose)
- no transporte ativo secundário, a fonte direta de energia provém daquela liberada
pela difusão facilitada simultânea de outra substância transportada ao longo do seu
gradiente eletroquímico
- transporte ativo - reabsorção{ glicose→ depende{ bomba primária ativa ATPase sódio-potássio
{ membrana basolateral→ gradiente eletroquímico{ sódio{ membrana luminal
- secreção ativa secundária→ contratransporte com íons sódio
Energia liberada gradiente Na+
→ deslocamento contra{ gradiente
{ substância excretada
- transporte máximo→ saturação{ sistema de transporte específico (excede a
carga tubular)
- reabsorção{ água→ osmose (Na+
)
- túbulo proximal→ alta permeabilidade
- movimento{ água→ membrana permeável - alça de Henle→ permeabilidade baixa
- túbulo distal, coletor, ducto coletor→ controlada{ ADH
7
Thiago M. Zago medUnicamp XLVI
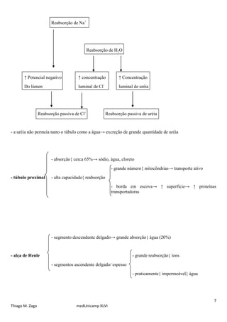
Reabsorção de Na+
Reabsorção de H2O
↑ Potencial negativo ↑ concentração ↑ Concentração
Do lúmen luminal de Cl-
luminal de uréia
Reabsorção passiva de Cl-
Reabsorção passiva de uréia
- a uréia não permeia tanto o túbulo como a água→ excreção de grande quantidade de uréia
- absorção{ cerca 65%→ sódio, água, cloreto
- grande número{ mitocôndrias→ transporte ativo
- túbulo proximal - alta capacidade{ reabsorção
- borda em escova→ ↑ superfície→ ↑ proteínas
transportadoras
- segmento descendente delgado→ grande absorção{ água (20%)
- alça de Henle - grande reabsorção{ íons
- segmentos ascendente delgado/ espesso
- praticamente{ impermeável{ água
8
Thiago M. Zago medUnicamp XLVI
- grande reabsorção{ íons
- túbulo distal
- praticamente impermeável{ água, uréia
- reabsorvem→ sódio, água
- células principais
- porção final do túbulo distal/ - secretam→ potássio
Túbulo coletor cortical
- reabsorvem→ potássio
- células intercaladas
- secreta H+
→ equilíbrio ácido-básico
- impermeáveis{ uréia
- permeabilidade{ água→ controlada{ ADH
- permeabilidade{ água→ controlada{ ADH
- Ducto Coletor Medular - permeável→ uréia
- grande capacidade{ secretar H+
→ equilíbrio ácido-básico
- a concentração ou não de um soluto no líquido tubular é determinada pelo grau relativo de reabsorção deste
soluto versus a reabsorção de água. Se houver reabsorção de uma porcentagem maior de água, a substância irá
se tornar mais concentrada. Se houver maior porcentagem de reabsorção de soluto, a substância torna-se mais
diluída
- capacidade intrínseca{ rins→ ↑{ reabsorção{ resposta{ ↑ carga tubular
- balanço glomerulotubular - ↑ carga filtrada→ ↑ reabsorção
- impede{ sobrecarga{ segmentos tubulares distais quando{ aumento{ FG
Reabsorção = Kf X Força efetiva de reabsorção
9
Thiago M. Zago medUnicamp XLVI
- pressão hidrostática no interstício renal
- forças favoráveis{ reabsorção
- pressão coloidosmótica nos capilares
peritubulares
- força efetiva de reabsorção
- pressão hidrostática nos capilares
peritubulares
- forças contrárias{ reabsorção
- pressão coloidosmótica no interstício renal
- a pressão hidrostática dos capilares peritubulares é influenciada pela pressão arterial
↑ pressão arterial→ ↑ pressão hidrostática nos capilares peritubulares→ ↓ reabsorção
- a pressão coloidosmótica dos capilares peritubulares é determinada pela:
1- pressão coloidosmótica sistêmica do plasma{ ↑ [proteínas plasmáticas] → ↑ pressão coloidosmótica
do sangue→ ↑ reabsorção
2- fração de filtração, quanto maior a fração de filtração, maior a fração do plasma filtrado através do
glomérulo e, portanto, mais concentrada a proteína que permanece atrás. Assim, o aumento da fração de
filtração também tende a aumentar a reabsorção dos capilares peritubulares.
- natriurese de pressão e diurese de pressão→ aumentos na excreção urinária de sódio e água devido ao
aumento de pressão arterial
- natriurese de pressão→ compensa{ hipersecreção{ aldosterona
- diurese de pressão→ compensa{ hipersecreção{ ADH
- reabsorção{ sódio
- aldosterona→ estimulação{ bomba sódio-potássio ATPase{ túbulo coletor distal
- secreção{ potássio
- estimula{ secreção{ aldosterona→ reabsorção{ sódio
- ↓ pressão hidrostática nos capilares peritubulares
- angiotensina II - contrição{ arteríolas eferentes
- ↑ fração de filtração→ ↑ pressão coloidosmótica
Reabsorção tubular{ sódio, água
- estimula diretamente{ reabsorção{ sódio
10
Thiago M. Zago medUnicamp XLVI
- ADH→ ↑ reabsorção{ água
- peptídeo natriurético atrial→ ↓ reabsorção{ sódio, água
- PTH→ ↑ reabsorção{ cálcio
- ↑ reabsorção{ sódio
- ativação simpática
- ↑ liberação{ renina→ angiotensina II
Mecanismos renais e mecanismos associados para o controle dos líquidos
corporais e seus constituintes
- ↑ reabsorção{ água
- ADH age→ túbulos distais e ductos coletores - urina concentrada
- não altera{ excreção renal{ solutos
- independentemente da presença ou ausência de ADH, o líquido que deixa a porção inicial do segmento tubular
distal é hiposmótico, com osmolaridade de apenas um terço da osmolaridade do plasma.
- o mecanismo para a formação de urina diluída consiste na reabsorção contínua de solutos dos segmentos
distais do sistema tubular, enquanto não ocorre reabsorção de água. O líquido que deixa o ramo ascendente da
alça de Henle e a porção inicial do túbulo distal é sempre diluído, independentemente do nível de ADH. Na
ausência de ADH, a urina é ainda mais diluída na porção final do túbulo distal e ductos coletores, sendo
excretado grande volume de urina diluída.
- alto nível{ ADH
- formação{ urina concentrada
- alta osmolalidade{ líquido intersticial{ medula renal
11
Thiago M. Zago medUnicamp XLVI
- principais fatores→ hiperosmolaridade{ líquido intersticial{ medula renal
1- transporte ativo{ íons sódio
2- co-transporte{ íons potássio, cloreto
3- difusão passiva{ uréia→ interstício medular
- a causa mais importante da osmolaridade medular elevada consiste no transporte ativo de sódio e co-
transporte de potássio, cloreto e outros íons do ramo ascendente espesso da alça de Henle para o interstício.
Como o ramo ascendente espesso é praticamente impermeável à água, os solutos acompanhados para fora não
são acompanhados por fluxo osmótico de água para o interstício.
- ramo descendente da alça de Henle→ muito permeável{ água
- a reabsorção de grandes quantidades de água no córtex, e não na medula renal, ajuda a preservar a alta
osmolaridade do líquido intersticial medular
- a uréia contribui bastante para a hiperosmolaridade do plasma e na formação de urina concentrada. Como a
água é intensamente reabsorvida nos túbulos e ductos coletores corticais na presença de ADH, a concentração
de uréia aumenta progressivamente, Porém, quando chega aos ductos medulares, permeáveis à uréia, ela é
reabsorvida passivamente com grandes quantidades de água
- os vasos retos não criam a hiperosmolaridade medular, mas impedem que ela se dissipe
- sódio{ íon mais abundante{ líquido extracelular→ intimamente ligado{ regulação{ osmolaridade{ líquido
extracelular
- sistema osmorreceptor-ADH
- sistemas primários{ controle{ sódio/ água excretados{ rins
- mecanismo{ sede
- ↑ osmolaridade{ líquido extracelular→ células osmorreceptoras
- células osmorreceptoras→ hipófise posterior→ ↑ ADH
- sistema de feedback osmorreceptor-ADH - ADH→ rins→ ↑ permeabilidade{ água
- ↑ permeabilidade{ água→ ↑ reabsorção{ água
12
Thiago M. Zago medUnicamp XLVI
- o ADH estimula a reabsorção de água e mantém normal a reabsorção de íons, o que diminui a osmolaridade
do plasma
- líquido hiposmótico→ ↓ ADH
- além da osmolaridade aumentada, dois outros estimulas aumentam a secreção de ADH:
1- ↓ pressão arterial
2- ↓ volume sanguíneo
- ↑ osmolaridade{ líquido cefalorraquidiano→ sede
- ↑ osmolaridade{ líquido extracelular→ desidratação intracelular{ centros de cede→ sede
- pressão arterial baixa/ hipovolemia→ angiotensina II→ sede→ normalizar{ pressão arterial/ volemia
- limiar para a ingestão de água→ pequenas aumentos{ concentrações{ sódio→ sede
- em condições de equilíbrio dinâmico, a excreção pelos rins é determinada, principalmente, pela ingestão
- diurese de pressão→ ↑ excreção{ água
- pressão arterial elevada
- natriurese de pressão→ ↑ excreção{ sódio
↑ pressão arterial→↓ renina→ ↓ angiotensina II→ ↓ aldosterona→↑ excreção{ sódio
- mecanismo de feedback renal-líquidos corporais→ impede acúmulo{ água/ sal durante{ ingestão aumentada
- principais fatores→ variação{ distribuição entre{ líquido intersticial/ sangue
1- ↑ pressão capilar
2- ↓ pressão coloidosmótica do plasma
3- ↑ permeabilidade capilar
4- obstrução{ vasos linfáticos
- contrição{ arteríolas renais→ ↓ FG
- ativação simpática→ ↓ excreção{ água/ sódio - reabsorção tubular aumentada{ sal/ água
- ↑ renina→ ↑ angiotensina II→ ↑ aldosterona
13
Thiago M. Zago medUnicamp XLVI
- [Na+
]→ regulação{ renina
- as alterações na atividade do sistema renina-angiotensina atuam como poderoso amplificador do mecanismo
de natriurese de pressão para manter a estabilidade da pressão arterial e do volume dos líquidos corporais
- a angiotensina II em excesso não provoca grandes aumentos do volume do líquido extracelular
- durante a hipersecreção crônica de aldosterona, os rins ‘’escapam’’ da retenção de sódio quando a pressão
arterial aumenta
- filtração do potássio→ FG X [K+
plasmática]
- excreção{ potássio→ determinada - reabsorção{ potássio{ túbulos
- secreção{ potássio{ túbulos
- pontos mais importantes[ excreção{ potássio→ túbulos distais e coletores corticais (células principais)
↑ Ingestão de K+
↑ Concentração plasmática de K+
↑ Aldosterona
↑ Secreção de K+
pelos túbulos coletores corticais de K+
↑ Excreção de K+
14
Thiago M. Zago medUnicamp XLVI
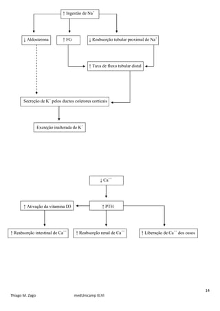
↑ Ingestão de Na+
↓ Aldosterona ↑ FG ↓ Reabsorção tubular proximal de Na+
↑ Taxa de fluxo tubular distal
Secreção de K+
pelos ductos coletores corticais
Excreção inalterada de K+
↓ Ca++
↑ Ativação da vitamina D3 ↑ PTH
↑ Reabsorção intestinal de Ca++
↑ Reabsorção renal de Ca++
↑ Liberação de Ca++
dos ossos
15
Thiago M. Zago medUnicamp XLVI
Regulação do equilíbrio ácido-básico
- sistemas químicos de tampões ácido-básicos dos líquidos corporais
- sistemas{ regulação{ [H+] - centro respiratório
- rins
- tampão→ substância capaz{ ligar-se reversivelmente{ H+
- alcalose/ acidose respiratória→ ↓/↑ CO2
- alcalose/ acidose metabólica→ ↑/↓ HCO3
-
- tampões químicos→ bicarbonato, fosfato, proteínas (hemoglobina)
- feedback no centro respiratório→ ↑ [H+]→ ↑ Ventilação pulmonar→ ↓ PCO2
- ácidos não voláteis→ não podem ser excretados{ pulmões
Excretados{ rins
- os rins regulam a concentração de íons hidrogênio do líquido extracelular através de três mecanismos básicos:
1- secreção{ H+
2- reabsorção{ íons bicarbonato filtrados
3- produção{ novos íons bicarbonato
- o processo secretor de H+ começa quando o CO2 se difunde no interior das células tubulares ou é formado
através do metabolismo das células epiteliais tubulares. O CO2, sob a influência da enzima anidrase carbônica,
combina-se com H2O para formar H2CO3 que se dissocia em HCO3
-
e H+
. os íons hidrogênio são secretados da
célula para o lúmen tubular pelo contratransporte de sódio-hidrogênio. Isto é, quando o sódio migra do lúmen
do túbulo para o interior da célula, ele se combina inicialmente com uma proteína transportadora na borda
luminal da membrana celular; ao mesmo tempo, um íon hidrogênio no interior da célula combina-se com essa
proteína transportadora. O sódio movimenta-se para o interior da célula ao longo de um gradiente de
concentração que foi estabelecido pela bomba de sódio-potássio ATPase na membrana basolateral. O gradiente
para o movimento de sódio dentro da célula fornece a energia necessária para o movimento dos íons hidrogênio
na direção oposta, do interior da célula para o lúmen tubular. O íon bicarbonato produzido na célula (quando o
íon hidrogênio dissocia-se do H2CO3), move-se então através da membrana basolateral para o líquido
16
Thiago M. Zago medUnicamp XLVI
intersticial renal e o sangue dos capilares peritubulares. O resultado fina é que, para cada íon hidrogênio
secretado no lúmen tubular, um íon bicarbonato penetra no sangue.
- o mecanismo de secreção ativa primária de íons hidrogênio ocorre na membrana luminar da célula tubular
( células intercalares), onde os íons são transportados diretamente por uma proteína específica, uma ATPase
transportadora de hidrogênio. A energia necessária para bombear os íons hidrogênio provém da degradação de
ATP
- a concentração de íons hidrogênio pode ser aumentada até 900 vezes nos ductos coletores
- fosfato
- tampões→ líquido tubular
- amônia (glutamina)
- toda vez que um íon hidrogênio secretado no lúmen tubular se combinar com um tampão diferente do
bicarbonato, o efeito final consiste na adição de um novo íon bicarbonato no sangue
- ↑ PCO2{ líquido extracelular
- estímulos→ ↑ secreção H+
- aumento{ [H+] líquido extracelular
- metabólica→ alta [H+]{ relação{ [bicarbonato]
- acidose
- respiratória→ elevação{ PCO2 líquido extracelular
- acidose metabólica→ compensação respiratória→ aumento da freqüência ventilatória→ ↓ PCO2
- acidose respiratória→ ↑ [bicarbonato] plasmático
Micção
- processo{ micção:
1- bexiga enche progressivamente→ limiar
2- reflexo nervoso→ reflexo da micção
- sinais de estiramento da uretra posterior (nervos pélvicos)→ principais responsáveis→ iniciação{ reflexo da
micção
17
Thiago M. Zago medUnicamp XLVI
- intensificados→ estimulação parassimpática
- contrações peristálticas{ ureter
- inibidas→ estimulação simpática
- reflexo da micção→ ‘’auto-regenerativo’’:
1- contração inicial{ bexiga→maior aumento{ contração reflexa{ bexiga
2- posteriormente→ ciclo regenerativo do reflexo da micção cessa→ bexiga relaxa
- reflexo da micção→ ciclo:
1- aumento progressivo/ rápido{ pressão
2- período{ pressão contínua
3- retorno{ pressão{ tônus basal{ bexiga
- uma vez ocorrido um reflexo da micção não acompanhado de esvaziamento da bexiga, os elementos nervosos
deste reflexo geralmente permanecem num estado de inibição por alguns minutos até uma hora ou mais, antes
que ocorra outro reflexo da micção
- quando o reflexo da micção se torna intenso o suficiente, ele provoca outro reflexo, que passa pelos nervos
pudendos para o esfíncter externo, inibindo-o. se esta inibição for mais potente no cérebro do que os sinais
constritores voluntários para o esfíncter externo, ocorrerá micção
- o reflexo da micção constitui a base da micção; todavia, os centros superiores normalmente exercem o
controle final da micção da seguinte maneira:
1- os centros superiores mantêm o reflexo da micção parcialmente inibido, exceto quando ela é desejada
2- quando chega o momento de urinar, os centros corticais podem facilitar os centros sacros da micção,
para ajudar a iniciar um reflexo da micção e, ao mesmo tempo, inibir o esfíncter externo urinário para
que a micção possa ocorrer

Fisio urinario-zago

  • 1.
    1 Thiago M. ZagomedUnicamp XLVI Fisiologia – Sistema Urinário - perda insensível de água→ perda inconsciente{ água (evaporação no trato gastrintestinal e através da pele) - líquido intracelular - líquidos corporais - líquido intersticial - líquido extracelular - plasma sanguíneo - hematócrito→ fração do sangue constituída por eritrócitos - método de ‘’diluição’’ - alterações relativamente pequenas na concentração de solutos não permeantes no líquido extracelular podem provocar enormes variações no volume celular - a água move-se rapidamente através das membranas celulares; como conseqüência, as osmolaridades dos líquidos intracelular e extracelular permanecem quase exatamente idênticas entre si - membrana celular→ quase totalmente impermeável{ muitos solutos Filtração glomerular, fluxo sanguíneo renal e seu controle - regulação{ equilíbrio hidreletrolítico - regulação{osmolaridade{ líquidos corporais - regulação{ equilíbrio ácido-básico - funções{rins - excreção{ produtos{ degradação metabólica, substâncias químicas estranhas - regulação{ pressão arterial - secreção{ hormônios - gliconeogênese - fluxo sanguíneo renal→ 21%{ débito cardíaco - capilares glomerulares (60 mmHg) → rápida filtração - circulação renal→ 2 leitos capilares - capilares peritubulares (13 mmHg) → rápida reabsorção
  • 2.
    2 Thiago M. ZagomedUnicamp XLVI - ajuste{ pressões hidrostáticas{ leitos capilares→ regulação{ intensidades{ filtração/ absorção - o rim não possui capacidade de regenerar néfrons Intensidade de excreção urinária = Intensidade de filtração – Intensidade de reabsorção + Intensidade da secreção - a maioria das substâncias no plasma, à exceção das proteínas, é filtrada livremente, de modo que suas concentrações no filtrado glomerular na cápsula de Bowman são quase as mesmas do plasma. Quando o líquido filtrado deixa a cápsula de Bowman e passa pelos túbulos, ele é modificado pela reabsorção de água e solutos específicos de volta ao sangue ou pela secreção de outras substâncias dos capilares peritubulares para os túbulos - equilíbrio{ pressões hidrostáticas/ coloidosmóticas{ membrana capilar - Filtração glomerular (FG)→ determinada - coeficiente de filtração capilar (Kf) Fração de Filtração = FG/ Fluxo plasmático renal 1- endotélio capilar fenestrado - membrana capilar glomerular 2- membrana basal 3- células epiteliais (podócitos) Impede{ filtração{ proteínas plasmáticas - o local primário de restrição à passagem das proteínas plasmáticas parece ser a membrana basal - tamanho - filtrabilidade{ solutos→ determinada - carga elétrica - em geral, as grandes moléculas de carga negativa são filtradas menos facilmente que as moléculas de tamanho igual com carga positiva FG = Kf X Pressão efetiva de filtração
  • 3.
    3 Thiago M. ZagomedUnicamp XLVI - pressão efetiva de filtração→ soma das pressões hidrostáticas e coloidosmóticas que favorecem ou se opõem à filtração através dos capilares glomerulares - pressão hidrostática no interior dos capilares glomerulares (glomerular) - forças{ favorecem{ filtração - pressão coloidosmótica na cápsula de Bowman - pressão hidrostática na cápsula de Bowman - forças{ opõem{ filtração - pressão coloidosmótica no capilar glomerular - a hipertensão crônica não controlada ou o diabete melito reduzem gradualmente o Kf, ao aumentar a espessura da membrana basal dos capilares glomerulares e, eventualmente, ao lesar gravemente os capilares a ponto de haver perda completa da função capilar - em certos estados patológicos associados à obstrução das vias urinárias, a pressão na cápsula de Bowman pode aumentar acentuadamente causando grave redução de FG - mesmo com pressão hidrostática glomerular constante, a maior intensidade do fluxo sanguíneo nos glomérulos tende a elevar a FG, enquanto redução da intensidade do fluxo sanguíneo através dos glomérulos tende a diminuir a FG - as variações na pressão hidrostática glomerular constituem o principal mecanismo papa regulação fisiológica de FG - pressão arterial - pressão hidrostática glomerular→ determinada - resistência{ arteríolas aferentes - resistências{ arteríolas eferentes - constrição{ arteríolas aferentes→ ↓ pressão hidrostática glomerular→ ↓ FG - o efeito da constrição das arteríolas eferentes depende da intensidade de constrição; a ocorrência de contrição moderada provoca elevação da FG; entretanto, a constrição intensa das arteríolas eferentes tende a reduzir a FG, uma vez que a constrição intensa reduz o fluxo sanguíneo renal e, conseqüentemente, aumenta a pressão coloidosmótica nos glomérulos, o que reduz FG
  • 4.
    4 Thiago M. ZagomedUnicamp XLVI Fluxo sanguíneo renal = (Pressão na artéria renal – Pressão na veia renal)/ Resistência vascular renal total - embora a ocorrência de variações na pressão arterial exerça alguma influência sobre o fluxo sanguíneo renal, os rins dispõem de mecanismos eficazes para manter este fluxo sanguíneo renal e a FG relativamente constantes. Este processo é denominado auto-regulação - estímulos simpáticos renais→ constrição{ arteríolas renais→ ↓ fluxo sanguíneo renal→ ↓ FG - norepinefrina, epinefrina, endotelina→ constrição{ vasos sanguíneos renais→ ↓ FG - angiotensina II→ contrição{ arteríolas eferentes→ ↑ FG - óxido nítrico→ vasodilatação{ vasos renais→ ↑FG - fatores{ ↓ FG{ estímulos simpáticos, norepinefrina, epinefrina, endotelina - fatores{ ↑ FG{ angiotensina II, NO - Em condições normais, o fluxo sanguíneo renal e a FG são mantidos relativamente constantes através de mecanismos de feedback intrínsecos dos rins, a despeito da ocorrência de variações pronunciadas da pressão arterial. Essa relativa constância da FG e do fluxo sanguíneo renal é denominada auto-regulação. - a diminuição da concentração de cloreto de sódio na mácula densa provoca dilatação das arteríolas aferentes e aumento da liberação de renina
  • 5.
    5 Thiago M. ZagomedUnicamp XLVI ↓ Pressão arterial ↓ Pressão hidrostática glomerular ↓ FG - feedback tubuloglomerular ↓ NaCl na mácula densa ↑ renina ↑ angiotensina II ↑ Resistência das ↓ Resistência das Arteríolas eferentes Arteríolas aferentes Processamento tubular do filtrado glomerular Filtração = Intensidade da filtração glomerular X Concentração plasmática - os processos de filtração glomerular e reabsorção tubular são quantitativamente muito grandes em relação à excreção urinária de muitas substâncias - transcelular - reabsorção tubular→ altamente seletiva{ via - paracelular
  • 6.
    6 Thiago M. ZagomedUnicamp XLVI - substância reabsorvida→ membrana epitelial tubular→ interstício renal→ membrana capilar peritubular - água→ absorvida{ osmose - transporte ativo primário→ acoplado diretamente{ fonte{ energia (sódio- potássio ATPase, hidrogênio ATPase, hidrogênio-potássio ATPase, cálcio ATPase) - transporte ativo secundário→ devido{ gradiente iônico 2/+ substâncias interagem{ proteína específica da membrana→ co- transportadas juntas através{ membrana ( sódio/ glicose) - no transporte ativo secundário, a fonte direta de energia provém daquela liberada pela difusão facilitada simultânea de outra substância transportada ao longo do seu gradiente eletroquímico - transporte ativo - reabsorção{ glicose→ depende{ bomba primária ativa ATPase sódio-potássio { membrana basolateral→ gradiente eletroquímico{ sódio{ membrana luminal - secreção ativa secundária→ contratransporte com íons sódio Energia liberada gradiente Na+ → deslocamento contra{ gradiente { substância excretada - transporte máximo→ saturação{ sistema de transporte específico (excede a carga tubular) - reabsorção{ água→ osmose (Na+ ) - túbulo proximal→ alta permeabilidade - movimento{ água→ membrana permeável - alça de Henle→ permeabilidade baixa - túbulo distal, coletor, ducto coletor→ controlada{ ADH
  • 7.
    7 Thiago M. ZagomedUnicamp XLVI Reabsorção de Na+ Reabsorção de H2O ↑ Potencial negativo ↑ concentração ↑ Concentração Do lúmen luminal de Cl- luminal de uréia Reabsorção passiva de Cl- Reabsorção passiva de uréia - a uréia não permeia tanto o túbulo como a água→ excreção de grande quantidade de uréia - absorção{ cerca 65%→ sódio, água, cloreto - grande número{ mitocôndrias→ transporte ativo - túbulo proximal - alta capacidade{ reabsorção - borda em escova→ ↑ superfície→ ↑ proteínas transportadoras - segmento descendente delgado→ grande absorção{ água (20%) - alça de Henle - grande reabsorção{ íons - segmentos ascendente delgado/ espesso - praticamente{ impermeável{ água
  • 8.
    8 Thiago M. ZagomedUnicamp XLVI - grande reabsorção{ íons - túbulo distal - praticamente impermeável{ água, uréia - reabsorvem→ sódio, água - células principais - porção final do túbulo distal/ - secretam→ potássio Túbulo coletor cortical - reabsorvem→ potássio - células intercaladas - secreta H+ → equilíbrio ácido-básico - impermeáveis{ uréia - permeabilidade{ água→ controlada{ ADH - permeabilidade{ água→ controlada{ ADH - Ducto Coletor Medular - permeável→ uréia - grande capacidade{ secretar H+ → equilíbrio ácido-básico - a concentração ou não de um soluto no líquido tubular é determinada pelo grau relativo de reabsorção deste soluto versus a reabsorção de água. Se houver reabsorção de uma porcentagem maior de água, a substância irá se tornar mais concentrada. Se houver maior porcentagem de reabsorção de soluto, a substância torna-se mais diluída - capacidade intrínseca{ rins→ ↑{ reabsorção{ resposta{ ↑ carga tubular - balanço glomerulotubular - ↑ carga filtrada→ ↑ reabsorção - impede{ sobrecarga{ segmentos tubulares distais quando{ aumento{ FG Reabsorção = Kf X Força efetiva de reabsorção
  • 9.
    9 Thiago M. ZagomedUnicamp XLVI - pressão hidrostática no interstício renal - forças favoráveis{ reabsorção - pressão coloidosmótica nos capilares peritubulares - força efetiva de reabsorção - pressão hidrostática nos capilares peritubulares - forças contrárias{ reabsorção - pressão coloidosmótica no interstício renal - a pressão hidrostática dos capilares peritubulares é influenciada pela pressão arterial ↑ pressão arterial→ ↑ pressão hidrostática nos capilares peritubulares→ ↓ reabsorção - a pressão coloidosmótica dos capilares peritubulares é determinada pela: 1- pressão coloidosmótica sistêmica do plasma{ ↑ [proteínas plasmáticas] → ↑ pressão coloidosmótica do sangue→ ↑ reabsorção 2- fração de filtração, quanto maior a fração de filtração, maior a fração do plasma filtrado através do glomérulo e, portanto, mais concentrada a proteína que permanece atrás. Assim, o aumento da fração de filtração também tende a aumentar a reabsorção dos capilares peritubulares. - natriurese de pressão e diurese de pressão→ aumentos na excreção urinária de sódio e água devido ao aumento de pressão arterial - natriurese de pressão→ compensa{ hipersecreção{ aldosterona - diurese de pressão→ compensa{ hipersecreção{ ADH - reabsorção{ sódio - aldosterona→ estimulação{ bomba sódio-potássio ATPase{ túbulo coletor distal - secreção{ potássio - estimula{ secreção{ aldosterona→ reabsorção{ sódio - ↓ pressão hidrostática nos capilares peritubulares - angiotensina II - contrição{ arteríolas eferentes - ↑ fração de filtração→ ↑ pressão coloidosmótica Reabsorção tubular{ sódio, água - estimula diretamente{ reabsorção{ sódio
  • 10.
    10 Thiago M. ZagomedUnicamp XLVI - ADH→ ↑ reabsorção{ água - peptídeo natriurético atrial→ ↓ reabsorção{ sódio, água - PTH→ ↑ reabsorção{ cálcio - ↑ reabsorção{ sódio - ativação simpática - ↑ liberação{ renina→ angiotensina II Mecanismos renais e mecanismos associados para o controle dos líquidos corporais e seus constituintes - ↑ reabsorção{ água - ADH age→ túbulos distais e ductos coletores - urina concentrada - não altera{ excreção renal{ solutos - independentemente da presença ou ausência de ADH, o líquido que deixa a porção inicial do segmento tubular distal é hiposmótico, com osmolaridade de apenas um terço da osmolaridade do plasma. - o mecanismo para a formação de urina diluída consiste na reabsorção contínua de solutos dos segmentos distais do sistema tubular, enquanto não ocorre reabsorção de água. O líquido que deixa o ramo ascendente da alça de Henle e a porção inicial do túbulo distal é sempre diluído, independentemente do nível de ADH. Na ausência de ADH, a urina é ainda mais diluída na porção final do túbulo distal e ductos coletores, sendo excretado grande volume de urina diluída. - alto nível{ ADH - formação{ urina concentrada - alta osmolalidade{ líquido intersticial{ medula renal
  • 11.
    11 Thiago M. ZagomedUnicamp XLVI - principais fatores→ hiperosmolaridade{ líquido intersticial{ medula renal 1- transporte ativo{ íons sódio 2- co-transporte{ íons potássio, cloreto 3- difusão passiva{ uréia→ interstício medular - a causa mais importante da osmolaridade medular elevada consiste no transporte ativo de sódio e co- transporte de potássio, cloreto e outros íons do ramo ascendente espesso da alça de Henle para o interstício. Como o ramo ascendente espesso é praticamente impermeável à água, os solutos acompanhados para fora não são acompanhados por fluxo osmótico de água para o interstício. - ramo descendente da alça de Henle→ muito permeável{ água - a reabsorção de grandes quantidades de água no córtex, e não na medula renal, ajuda a preservar a alta osmolaridade do líquido intersticial medular - a uréia contribui bastante para a hiperosmolaridade do plasma e na formação de urina concentrada. Como a água é intensamente reabsorvida nos túbulos e ductos coletores corticais na presença de ADH, a concentração de uréia aumenta progressivamente, Porém, quando chega aos ductos medulares, permeáveis à uréia, ela é reabsorvida passivamente com grandes quantidades de água - os vasos retos não criam a hiperosmolaridade medular, mas impedem que ela se dissipe - sódio{ íon mais abundante{ líquido extracelular→ intimamente ligado{ regulação{ osmolaridade{ líquido extracelular - sistema osmorreceptor-ADH - sistemas primários{ controle{ sódio/ água excretados{ rins - mecanismo{ sede - ↑ osmolaridade{ líquido extracelular→ células osmorreceptoras - células osmorreceptoras→ hipófise posterior→ ↑ ADH - sistema de feedback osmorreceptor-ADH - ADH→ rins→ ↑ permeabilidade{ água - ↑ permeabilidade{ água→ ↑ reabsorção{ água
  • 12.
    12 Thiago M. ZagomedUnicamp XLVI - o ADH estimula a reabsorção de água e mantém normal a reabsorção de íons, o que diminui a osmolaridade do plasma - líquido hiposmótico→ ↓ ADH - além da osmolaridade aumentada, dois outros estimulas aumentam a secreção de ADH: 1- ↓ pressão arterial 2- ↓ volume sanguíneo - ↑ osmolaridade{ líquido cefalorraquidiano→ sede - ↑ osmolaridade{ líquido extracelular→ desidratação intracelular{ centros de cede→ sede - pressão arterial baixa/ hipovolemia→ angiotensina II→ sede→ normalizar{ pressão arterial/ volemia - limiar para a ingestão de água→ pequenas aumentos{ concentrações{ sódio→ sede - em condições de equilíbrio dinâmico, a excreção pelos rins é determinada, principalmente, pela ingestão - diurese de pressão→ ↑ excreção{ água - pressão arterial elevada - natriurese de pressão→ ↑ excreção{ sódio ↑ pressão arterial→↓ renina→ ↓ angiotensina II→ ↓ aldosterona→↑ excreção{ sódio - mecanismo de feedback renal-líquidos corporais→ impede acúmulo{ água/ sal durante{ ingestão aumentada - principais fatores→ variação{ distribuição entre{ líquido intersticial/ sangue 1- ↑ pressão capilar 2- ↓ pressão coloidosmótica do plasma 3- ↑ permeabilidade capilar 4- obstrução{ vasos linfáticos - contrição{ arteríolas renais→ ↓ FG - ativação simpática→ ↓ excreção{ água/ sódio - reabsorção tubular aumentada{ sal/ água - ↑ renina→ ↑ angiotensina II→ ↑ aldosterona
  • 13.
    13 Thiago M. ZagomedUnicamp XLVI - [Na+ ]→ regulação{ renina - as alterações na atividade do sistema renina-angiotensina atuam como poderoso amplificador do mecanismo de natriurese de pressão para manter a estabilidade da pressão arterial e do volume dos líquidos corporais - a angiotensina II em excesso não provoca grandes aumentos do volume do líquido extracelular - durante a hipersecreção crônica de aldosterona, os rins ‘’escapam’’ da retenção de sódio quando a pressão arterial aumenta - filtração do potássio→ FG X [K+ plasmática] - excreção{ potássio→ determinada - reabsorção{ potássio{ túbulos - secreção{ potássio{ túbulos - pontos mais importantes[ excreção{ potássio→ túbulos distais e coletores corticais (células principais) ↑ Ingestão de K+ ↑ Concentração plasmática de K+ ↑ Aldosterona ↑ Secreção de K+ pelos túbulos coletores corticais de K+ ↑ Excreção de K+
  • 14.
    14 Thiago M. ZagomedUnicamp XLVI ↑ Ingestão de Na+ ↓ Aldosterona ↑ FG ↓ Reabsorção tubular proximal de Na+ ↑ Taxa de fluxo tubular distal Secreção de K+ pelos ductos coletores corticais Excreção inalterada de K+ ↓ Ca++ ↑ Ativação da vitamina D3 ↑ PTH ↑ Reabsorção intestinal de Ca++ ↑ Reabsorção renal de Ca++ ↑ Liberação de Ca++ dos ossos
  • 15.
    15 Thiago M. ZagomedUnicamp XLVI Regulação do equilíbrio ácido-básico - sistemas químicos de tampões ácido-básicos dos líquidos corporais - sistemas{ regulação{ [H+] - centro respiratório - rins - tampão→ substância capaz{ ligar-se reversivelmente{ H+ - alcalose/ acidose respiratória→ ↓/↑ CO2 - alcalose/ acidose metabólica→ ↑/↓ HCO3 - - tampões químicos→ bicarbonato, fosfato, proteínas (hemoglobina) - feedback no centro respiratório→ ↑ [H+]→ ↑ Ventilação pulmonar→ ↓ PCO2 - ácidos não voláteis→ não podem ser excretados{ pulmões Excretados{ rins - os rins regulam a concentração de íons hidrogênio do líquido extracelular através de três mecanismos básicos: 1- secreção{ H+ 2- reabsorção{ íons bicarbonato filtrados 3- produção{ novos íons bicarbonato - o processo secretor de H+ começa quando o CO2 se difunde no interior das células tubulares ou é formado através do metabolismo das células epiteliais tubulares. O CO2, sob a influência da enzima anidrase carbônica, combina-se com H2O para formar H2CO3 que se dissocia em HCO3 - e H+ . os íons hidrogênio são secretados da célula para o lúmen tubular pelo contratransporte de sódio-hidrogênio. Isto é, quando o sódio migra do lúmen do túbulo para o interior da célula, ele se combina inicialmente com uma proteína transportadora na borda luminal da membrana celular; ao mesmo tempo, um íon hidrogênio no interior da célula combina-se com essa proteína transportadora. O sódio movimenta-se para o interior da célula ao longo de um gradiente de concentração que foi estabelecido pela bomba de sódio-potássio ATPase na membrana basolateral. O gradiente para o movimento de sódio dentro da célula fornece a energia necessária para o movimento dos íons hidrogênio na direção oposta, do interior da célula para o lúmen tubular. O íon bicarbonato produzido na célula (quando o íon hidrogênio dissocia-se do H2CO3), move-se então através da membrana basolateral para o líquido
  • 16.
    16 Thiago M. ZagomedUnicamp XLVI intersticial renal e o sangue dos capilares peritubulares. O resultado fina é que, para cada íon hidrogênio secretado no lúmen tubular, um íon bicarbonato penetra no sangue. - o mecanismo de secreção ativa primária de íons hidrogênio ocorre na membrana luminar da célula tubular ( células intercalares), onde os íons são transportados diretamente por uma proteína específica, uma ATPase transportadora de hidrogênio. A energia necessária para bombear os íons hidrogênio provém da degradação de ATP - a concentração de íons hidrogênio pode ser aumentada até 900 vezes nos ductos coletores - fosfato - tampões→ líquido tubular - amônia (glutamina) - toda vez que um íon hidrogênio secretado no lúmen tubular se combinar com um tampão diferente do bicarbonato, o efeito final consiste na adição de um novo íon bicarbonato no sangue - ↑ PCO2{ líquido extracelular - estímulos→ ↑ secreção H+ - aumento{ [H+] líquido extracelular - metabólica→ alta [H+]{ relação{ [bicarbonato] - acidose - respiratória→ elevação{ PCO2 líquido extracelular - acidose metabólica→ compensação respiratória→ aumento da freqüência ventilatória→ ↓ PCO2 - acidose respiratória→ ↑ [bicarbonato] plasmático Micção - processo{ micção: 1- bexiga enche progressivamente→ limiar 2- reflexo nervoso→ reflexo da micção - sinais de estiramento da uretra posterior (nervos pélvicos)→ principais responsáveis→ iniciação{ reflexo da micção
  • 17.
    17 Thiago M. ZagomedUnicamp XLVI - intensificados→ estimulação parassimpática - contrações peristálticas{ ureter - inibidas→ estimulação simpática - reflexo da micção→ ‘’auto-regenerativo’’: 1- contração inicial{ bexiga→maior aumento{ contração reflexa{ bexiga 2- posteriormente→ ciclo regenerativo do reflexo da micção cessa→ bexiga relaxa - reflexo da micção→ ciclo: 1- aumento progressivo/ rápido{ pressão 2- período{ pressão contínua 3- retorno{ pressão{ tônus basal{ bexiga - uma vez ocorrido um reflexo da micção não acompanhado de esvaziamento da bexiga, os elementos nervosos deste reflexo geralmente permanecem num estado de inibição por alguns minutos até uma hora ou mais, antes que ocorra outro reflexo da micção - quando o reflexo da micção se torna intenso o suficiente, ele provoca outro reflexo, que passa pelos nervos pudendos para o esfíncter externo, inibindo-o. se esta inibição for mais potente no cérebro do que os sinais constritores voluntários para o esfíncter externo, ocorrerá micção - o reflexo da micção constitui a base da micção; todavia, os centros superiores normalmente exercem o controle final da micção da seguinte maneira: 1- os centros superiores mantêm o reflexo da micção parcialmente inibido, exceto quando ela é desejada 2- quando chega o momento de urinar, os centros corticais podem facilitar os centros sacros da micção, para ajudar a iniciar um reflexo da micção e, ao mesmo tempo, inibir o esfíncter externo urinário para que a micção possa ocorrer