Pontifícia Universidade Católica de Minas Gerais
IPUC – Instituto Politécnico da Universidade Católica
Relatório Prática I – Chopper Tipo Wagner
Ciro Marcus
Horácio Urquiza
Luiz Paulo Policarpo
Belo Horizonte
Abril 2011
Ciro Marcus
Horácio Urquiza
Luiz Paulo Policarpo
Relatório Prática I – Chopper Tipo Wagner
Trabalho apresentado à disciplina
Eletrônica de Potência IV da graduação
em Engenharia Eletrônica e de
Telecomunicação na Pontifícia
Universidade Católica de Minas Gerais.
Orientador: Sady Antonio dos Santos Filho
Belo Horizonte
2
Abril 2011
LISTA DE FIGURAS
Figura 1: Diagrama esquemático da Montagem do circuito.................................................................6
Figura 2: Tela do osciloscópio mostrando a freqüência do pulso do módulo de comando CH1.........7
Figura 3: Tensão sobre o Capacitor(laranja) e Tensão sobre o Ta (azul)..............................................8
Figura 4: Tensão sobre o Tiristor Principal (azul) e Tensão sobre a Carga(laranja).............................9
Figura 5: Pulsos de acionamento dos tiristores com Ton/T=0,5, tensão na carga VRL.....................10
Figura 6: Diagrama de Ligação do Motor ao circuito........................................................................11
Figura 7: Formas de Onda de Corrente no Diodo Roda Livre e Tensão na Carga.............................11
3
SUMÁRIO
1 Chopper Tipo Wagner........................................................................................................................5
2 Princípio de Funcionamento..............................................................................................................5
3 Montagem do Circuito.......................................................................................................................6
4 Procedimento.....................................................................................................................................7
4.1 Início...........................................................................................................................................7
4.2 Lâmpada.....................................................................................................................................7
4.3 80% Freqüência de Pulsos..........................................................................................................7
4.4 Pulso de Ta e Desligamento de Tp.............................................................................................7
4.5 Ton/T = 0,5...............................................................................................................................10
4.6 Módulo M07 – Motor Série......................................................................................................11
4.7 Desligamento Vcc ....................................................................................................................11
4.8 Conclusões................................................................................................................................12
4
1 Chopper Tipo Wagner
- Analisar o funcionamento de um conversor DC/DC tipo Wagner.
- Acionar uma carga resistiva e indutiva e observar as formas de onda em pontos específicos
do circuito.
2 Princípio de Funcionamento
Este circuito utiliza o processo de mudança de polaridade do capacitor por ressonância. Inicialmente
Ta é disparado para carregar C com (+) e (-), com o potencial de Vcc. Após a carga completa, a
corrente em Ta cai a zero e este se desliga por comutação natural. Em seguida TP é disparado,
conduzindo duas correntes: a de carga, IL , e a de ressonância, de L e C (diodo Da fecha o circuito
com TP , L e C). Esta ressonância provoca a mudança de polaridade de C. Ao mudar de polaridade,
e quando a corrente de ressonância chega a zero, Da entra em corte, mantendo o capacitor com a
polaridade invertida, (-) e (+). O próximo disparo de Ta irá aplicar uma corrente e tensão reversas
sobre TP , desligando-o e deixando o capacitor carregado com a polaridade inicial, completando um
ciclo de operação do chopper.
5
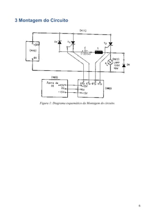
3 Montagem do Circuito
Figura 1: Diagrama esquemático da Montagem do circuito.
6
4 Procedimento
4.1 Início
Ligar primeiro o módulo de potência (fonte de 30V, M19), e depois o módulo de comando (fonte do
M08).
4.2 Lâmpada
Comprove o funcionamento do circuito pelo acendimento da lâmpada, com pouco brilho.
4.3 80% Freqüência de Pulsos
Ajuste a freqüência dos pulsos do módulo de comando para aproximadamente 80% do seu valor
máximo.
Figura 2: Tela do osciloscópio mostrando a freqüência do pulso do módulo de comando CH1.
Fmax= 127,5Hz
80% Fmax=102Hz
Então, pode-se concluir que 80% do valor máximo de freqüência dos pulsos de comando é
aproximadamente 81Hz.
4.4 Pulso de Ta e Desligamento de Tp
Observar e anotar as formas de onda nos seguintes pontos do módulo 11:
7
a. Com o terra do osciloscópio no catodo de Ta:
VC: tensão sobre o capacitor (comprovar a inversão de polaridade).
VTa : tensão sobre o tiristor auxiliar.
Figura 3: Tensão sobre o Capacitor(laranja) e Tensão sobre o Ta (azul).
8
b. Com o terra do osciloscópio no catodo de TP :
VTp : tensão sobre o tiristor principal.
VRL : tensão sobre a carga.
Figura 4: Tensão sobre o Tiristor Principal (azul) e Tensão sobre a Carga(laranja)
Nota-se que quando há tensão sobre Tp, há também tensão sobre a Carga
9
4.5 Ton/T = 0,5
Faça TON / T = 0.5 e comprove que VRL = Vcc/2.
Figura 5: Pulsos de acionamento dos tiristores com Ton/T=0,5, tensão na carga VRL
Nota-se que o valor da tensão na fonte é 34,4V e a tensão sobre a carga (VRL) é 19,7V (medido em
outra tela). O valor de VRL é maior que Vcc/2 pois como pode-se notar na forma de onda, a tensão
sobre a carga recebe a tensão de descarga do capacitor que faz com que seu valor médio seja maior
que Vcc/2.
10
4.6 Módulo M07 – Motor Série
Substituir a carga resistiva por uma carga indutiva, ligando no lugar da lâmpada, o motor série
(M07). Conectar o diodo de roda livre DR à carga, através de um resistor de 1 W (M06)conforme
mostra a figura seguinte:
Figura 6: Diagrama de Ligação do Motor ao circuito
4.7 Desligamento Vcc
Com o terra do osciloscópio em KTP , observe as formas de onda de VRL e IDR . Observe que a
escala de IDR , para leitura no osciloscópio, deverá ser de milivolts por cm, porque o resistor sensor
de corrente é de baixo valor, e a corrente é da ordem de mA. Deve ser observado também que a
ligação do terra comum do osciloscópio provoca a inversão de um dos sinais na tela, ou seja, uma
das formas de onda aparecerá com a polaridade invertida.
Figura 7: Formas de Onda de Corrente no Diodo Roda Livre e Tensão na Carga
VRL= 16,1V IDRméd= 52,9 mA
11
4.8 Conclusões
Conclusões em relação a:
- Processo de inversão da polaridade da tensão sobre o capacitor.
Este processo é fundamental pois é ele que faz com que os tiristores Ta e Tp sejam cortados, pois
com a inversão de polaridade, cada momento um dos tiristores pode ser cortado.
- Conseqüências de se ligar TP antes de Ta na partida do Chopper.
O circuito não funcionará, pois o capacitor precisa estar inicialmente carregado para o perfeito
funcionamento do circuito, e esse carregamento do Capacitor, ocorre através do disparo de Ta.
- Finalidade do diodo de roda livre quando a carga for indutiva.
Descarregar a energia armazenada na carga indutiva pelo próprio motor. Desta maneira evita-se que
esta energia seja descarregada sobre o tiristor, protegendo-o.
- Fatores que limitam a máxima freqüência de operação do Chopper.
Freqüência máxima de chaveamento dos tiristores e principalmente o tempo de descarga da rede LC
que é responsável pela comutação forçada.
- Explicar porque a especificação de corrente para Ta e D1 será sempre inferior do que a
especificação de corrente de TP.
Pois esses componentes irão conduzir somente durante um curto intervalo de tempo e só irá circular
a corrente armazenada na rede LC, enquanto em Tp, irá circular a corrente exigida pela carga.
12
4.9 Referência Bibliográfica
Dados usados, praticas PUC-minas, laboratório de eletrônica de potencia 4, primeira prática.
13

Chopper Tipo Wagner

  • 1.
    Pontifícia Universidade Católicade Minas Gerais IPUC – Instituto Politécnico da Universidade Católica Relatório Prática I – Chopper Tipo Wagner Ciro Marcus Horácio Urquiza Luiz Paulo Policarpo Belo Horizonte
  • 2.
    Abril 2011 Ciro Marcus HorácioUrquiza Luiz Paulo Policarpo Relatório Prática I – Chopper Tipo Wagner Trabalho apresentado à disciplina Eletrônica de Potência IV da graduação em Engenharia Eletrônica e de Telecomunicação na Pontifícia Universidade Católica de Minas Gerais. Orientador: Sady Antonio dos Santos Filho Belo Horizonte 2
  • 3.
    Abril 2011 LISTA DEFIGURAS Figura 1: Diagrama esquemático da Montagem do circuito.................................................................6 Figura 2: Tela do osciloscópio mostrando a freqüência do pulso do módulo de comando CH1.........7 Figura 3: Tensão sobre o Capacitor(laranja) e Tensão sobre o Ta (azul)..............................................8 Figura 4: Tensão sobre o Tiristor Principal (azul) e Tensão sobre a Carga(laranja).............................9 Figura 5: Pulsos de acionamento dos tiristores com Ton/T=0,5, tensão na carga VRL.....................10 Figura 6: Diagrama de Ligação do Motor ao circuito........................................................................11 Figura 7: Formas de Onda de Corrente no Diodo Roda Livre e Tensão na Carga.............................11 3
  • 4.
    SUMÁRIO 1 Chopper TipoWagner........................................................................................................................5 2 Princípio de Funcionamento..............................................................................................................5 3 Montagem do Circuito.......................................................................................................................6 4 Procedimento.....................................................................................................................................7 4.1 Início...........................................................................................................................................7 4.2 Lâmpada.....................................................................................................................................7 4.3 80% Freqüência de Pulsos..........................................................................................................7 4.4 Pulso de Ta e Desligamento de Tp.............................................................................................7 4.5 Ton/T = 0,5...............................................................................................................................10 4.6 Módulo M07 – Motor Série......................................................................................................11 4.7 Desligamento Vcc ....................................................................................................................11 4.8 Conclusões................................................................................................................................12 4
  • 5.
    1 Chopper TipoWagner - Analisar o funcionamento de um conversor DC/DC tipo Wagner. - Acionar uma carga resistiva e indutiva e observar as formas de onda em pontos específicos do circuito. 2 Princípio de Funcionamento Este circuito utiliza o processo de mudança de polaridade do capacitor por ressonância. Inicialmente Ta é disparado para carregar C com (+) e (-), com o potencial de Vcc. Após a carga completa, a corrente em Ta cai a zero e este se desliga por comutação natural. Em seguida TP é disparado, conduzindo duas correntes: a de carga, IL , e a de ressonância, de L e C (diodo Da fecha o circuito com TP , L e C). Esta ressonância provoca a mudança de polaridade de C. Ao mudar de polaridade, e quando a corrente de ressonância chega a zero, Da entra em corte, mantendo o capacitor com a polaridade invertida, (-) e (+). O próximo disparo de Ta irá aplicar uma corrente e tensão reversas sobre TP , desligando-o e deixando o capacitor carregado com a polaridade inicial, completando um ciclo de operação do chopper. 5
  • 6.
    3 Montagem doCircuito Figura 1: Diagrama esquemático da Montagem do circuito. 6
  • 7.
    4 Procedimento 4.1 Início Ligarprimeiro o módulo de potência (fonte de 30V, M19), e depois o módulo de comando (fonte do M08). 4.2 Lâmpada Comprove o funcionamento do circuito pelo acendimento da lâmpada, com pouco brilho. 4.3 80% Freqüência de Pulsos Ajuste a freqüência dos pulsos do módulo de comando para aproximadamente 80% do seu valor máximo. Figura 2: Tela do osciloscópio mostrando a freqüência do pulso do módulo de comando CH1. Fmax= 127,5Hz 80% Fmax=102Hz Então, pode-se concluir que 80% do valor máximo de freqüência dos pulsos de comando é aproximadamente 81Hz. 4.4 Pulso de Ta e Desligamento de Tp Observar e anotar as formas de onda nos seguintes pontos do módulo 11: 7
  • 8.
    a. Com oterra do osciloscópio no catodo de Ta: VC: tensão sobre o capacitor (comprovar a inversão de polaridade). VTa : tensão sobre o tiristor auxiliar. Figura 3: Tensão sobre o Capacitor(laranja) e Tensão sobre o Ta (azul). 8
  • 9.
    b. Com oterra do osciloscópio no catodo de TP : VTp : tensão sobre o tiristor principal. VRL : tensão sobre a carga. Figura 4: Tensão sobre o Tiristor Principal (azul) e Tensão sobre a Carga(laranja) Nota-se que quando há tensão sobre Tp, há também tensão sobre a Carga 9
  • 10.
    4.5 Ton/T =0,5 Faça TON / T = 0.5 e comprove que VRL = Vcc/2. Figura 5: Pulsos de acionamento dos tiristores com Ton/T=0,5, tensão na carga VRL Nota-se que o valor da tensão na fonte é 34,4V e a tensão sobre a carga (VRL) é 19,7V (medido em outra tela). O valor de VRL é maior que Vcc/2 pois como pode-se notar na forma de onda, a tensão sobre a carga recebe a tensão de descarga do capacitor que faz com que seu valor médio seja maior que Vcc/2. 10
  • 11.
    4.6 Módulo M07– Motor Série Substituir a carga resistiva por uma carga indutiva, ligando no lugar da lâmpada, o motor série (M07). Conectar o diodo de roda livre DR à carga, através de um resistor de 1 W (M06)conforme mostra a figura seguinte: Figura 6: Diagrama de Ligação do Motor ao circuito 4.7 Desligamento Vcc Com o terra do osciloscópio em KTP , observe as formas de onda de VRL e IDR . Observe que a escala de IDR , para leitura no osciloscópio, deverá ser de milivolts por cm, porque o resistor sensor de corrente é de baixo valor, e a corrente é da ordem de mA. Deve ser observado também que a ligação do terra comum do osciloscópio provoca a inversão de um dos sinais na tela, ou seja, uma das formas de onda aparecerá com a polaridade invertida. Figura 7: Formas de Onda de Corrente no Diodo Roda Livre e Tensão na Carga VRL= 16,1V IDRméd= 52,9 mA 11
  • 12.
    4.8 Conclusões Conclusões emrelação a: - Processo de inversão da polaridade da tensão sobre o capacitor. Este processo é fundamental pois é ele que faz com que os tiristores Ta e Tp sejam cortados, pois com a inversão de polaridade, cada momento um dos tiristores pode ser cortado. - Conseqüências de se ligar TP antes de Ta na partida do Chopper. O circuito não funcionará, pois o capacitor precisa estar inicialmente carregado para o perfeito funcionamento do circuito, e esse carregamento do Capacitor, ocorre através do disparo de Ta. - Finalidade do diodo de roda livre quando a carga for indutiva. Descarregar a energia armazenada na carga indutiva pelo próprio motor. Desta maneira evita-se que esta energia seja descarregada sobre o tiristor, protegendo-o. - Fatores que limitam a máxima freqüência de operação do Chopper. Freqüência máxima de chaveamento dos tiristores e principalmente o tempo de descarga da rede LC que é responsável pela comutação forçada. - Explicar porque a especificação de corrente para Ta e D1 será sempre inferior do que a especificação de corrente de TP. Pois esses componentes irão conduzir somente durante um curto intervalo de tempo e só irá circular a corrente armazenada na rede LC, enquanto em Tp, irá circular a corrente exigida pela carga. 12
  • 13.
    4.9 Referência Bibliográfica Dadosusados, praticas PUC-minas, laboratório de eletrônica de potencia 4, primeira prática. 13