Alimento, Nutrição e
Digestão
Felipe Beijamini
UFFS
Retomando conceitos e
definições:
• Sol como fonte de energia!
• Autótrofos como transformadores da energia solar em
energia química (alimento);
• Fototróficos  energia solar  clorofila
• Quimiotróficos  bactérias quimiossintetizantes (ex:
• Heterótrofos: organismos que dependem de
componentes orgânicos sintetizados por plantas ou
outros organismos;
• Herbívoros
• Carnívoros
• Onívoros
• Saprófagos
Fisiologia digestória:
A fisiologia digestória está relacionada a todos
os tecidos que contribuem para a quebra física
e química dos alimentos!
• Sistema sensorial  localização do alimento
• Boca, língua e dentes  digestão mecânica;
• Trato do GI  digestão física e absorção dos
alimentos;
• Sistema cardiovascular  transporte dos
nutrientes para os tecidos.
• Trato final do GI  excreção
• Sistema excretor  excreção
Nutrição...
“Processo biológico pelo qual os organismos
obtém os nutrientes necessários para a
realização de suas funções vitais”
Nutrientes
“Elemento ou composto químico necessário para a
realização das funções vitais dos organismos”
Nutrientes essenciais:
Aqueles químicos que devem
ser obtidos na dieta. Ex:
vitaminas (+), minerais,
aminoácidos (+), e ácidos
graxos (+)
Nutrientes não essenciais:
Aquelas substâncias químicas
que podem ser produzidas
pelo organismo.
A natureza e a aquisição dos
nutrientes e sua assimilação por
diferentes organismos animais varia
de acordo com a fisiologia do
animal e o ambiente que habita!
Dieta e energia, energia para
que?
• Garantir manutenção da atividade, crescimento,
manutenção e reprodução do organismo.
Specific dynamic action - SDA
Calor!
• beija-flor
• atum
Composição química e nutrientes
Vitaminas
Vitaminas e minerais e suas
principais funções
• Vitaminas: compostos orgânicos que os animais
devem obter em pequenas quantidades a partir do
alimento ou de outra fonte externa, pois a MAIORIA
desses compostos são sintetizados pelo animal e
necessários em pequenas quantidades!
Um “opostunismo” evolutivo?
O caso da vitamina A:
Fotopigmento:
Carotenoides  Retinol  Retinal
Retina --> rodopsina
Rodopsina --> Luz!
Diversas vitaminas  como
organizar o conhecimento?
Que estratégias os animais podem
usar para obter vitaminas?
Alimentação Simbiose
Coprofagia dos coelhos!
Minerais: uma coleção de
elementos
• Podem ser obtidos
diretamente da água
(brânquias ou pele em
animais aquáticos);
• Dieta alimentar;
• O caso do cálcio:
• Canais de cálcio  Ca+2
ATPase  calbindina;
• Calbindina  Vitamina
D.
Aminoácidos e proteínas como
componentes estruturais e
energéticos
• Aminoácidos essenciais: aqueles
que não podem ser sintetizados
pelos animais;
• Por exemplo: histidina e arginina
são essenciais para cães;
• Fontes de proteínas:
• Tecidos animais;
• Plantas? Frequentemente deficientes
em um ou mais aminoácidos;
• Por exemplo: milho  lisina; trigo 
triptofano;
O que pode acontecer se as
necessidades fundamentais de
nutrientes não forem atingidas?
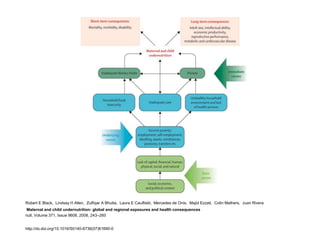
Robert E Black, Lindsay H Allen, Zulfiqar A Bhutta, Laura E Caulfield, Mercedes de Onis, Majid Ezzati, Colin Mathers, Juan Rivera
Maternal and child undernutrition: global and regional exposures and health consequences
null, Volume 371, Issue 9608, 2008, 243–260
http://dx.doi.org/10.1016/S0140-6736(07)61690-0
Enzimas específicas transformam
as proteínas em aminoácidos
• Proteases, peptidases fazem a digestão química de
proteínas.
• Lipases e fosfolipases transformam ácidos gráxos e
fosfolipídeos
• Amilases (dextrinase) transformam polissacarídeos
(amido) em oligossacarídeos.
• Nucleases transformam DNA em nucleotídeos 
nucleosídeos
E a celulose, qual enzima faz sua
digestão química?
Endossimbiose Exossimbiose
Após digeridos, os nutrientes são
transportados -> vesículas ou carreadores
de membrana
Após digeridos, os nutrientes são
transportados -> vesículas ou carreadores
de membrana
Após digeridos, os nutrientes são
transportados -> vesículas ou carreadores
de membrana  Carboidratos
Após digeridos, os nutrientes são
transportados -> vesículas ou carreadores
de membrana  Carboidratos
 Carboidratos
Após digeridos, os nutrientes são
transportados -> vesículas ou carreadores
de membrana  Proteínas
Após digeridos, os nutrientes são
transportados -> vesículas ou carreadores
de membrana  Lipídeos
Lipídeos  hidrofóbicos
1 - Digestão e emulsificação  bile
2- Micelas;
3- Difusão para o interior das células;
4- Transporte:
4.1 – Polares (Ácidos graxos de cadeia curta e
glicerol);
4.2 – Apolares (Ác. Graxos de cadeia longa,
colesterol...) outras vias
4.2.2 – Quilomícrons
4.2.3 – VLDL – very low density lipoprotein e LDL –
low densitity lopoprotein e HLDL high density
lipoprotein
O que vimos até aqui?
Diferentes animais, diferentes
ambientes, diferentes estratégias
de obtenção de alimento!
Diferentes mecanismos de
digestão
• Digestão intracelular • Digestão extracelular 
o surgimento de um sistema digestório
Organismos simples, estratégias
simples...
• Esponjas  fagocitose
Diferentes necessidades, diferentes
mecanismos de obtenção de
alimento!
Baleia de barbatana usa um
mecanismo de filtração ao invés de
dentes para obter alimento!
Filtração ou suspensão, a lógica é:
obtenção do alimento presente na
água!
Associações simbiontes também
podem ser utilizadas como
mecanismo de obtenção de
alimento
Maior complexidade e o surgimento
de compartimentos especializados
aumentam a eficiência da digestão.
Apesar da variação espécie específica, é possível identificar características comuns
aos celomados
A boca e os processos de digestão
mecânica e química
E lembre-se há uma grande diversidade de aparelhos bucais!
O trato GI e sua grande área de
contato...
Maior complexidade e o surgimento
de compartimentos especializados
aumentam a eficiência da digestão.
Apesar da variação espécie específica, é possível identificar características comuns
aos celomados
O surgimento de compartimento
especializado para a fermentação é
importante para o sucesso evolutivo
dos herbívoros.
No caso exemplificamos um ruminate!
Sistema nervoso e endócrino
regulam tudo isso!
Alças de retroalimentação!
Aula 03 e 04 - Alimento metabolismo e Digestão
Aula 03 e 04 - Alimento metabolismo e Digestão
Aula 03 e 04 - Alimento metabolismo e Digestão

Aula 03 e 04 - Alimento metabolismo e Digestão

  • 1.
  • 2.
    Retomando conceitos e definições: •Sol como fonte de energia! • Autótrofos como transformadores da energia solar em energia química (alimento); • Fototróficos  energia solar  clorofila • Quimiotróficos  bactérias quimiossintetizantes (ex: • Heterótrofos: organismos que dependem de componentes orgânicos sintetizados por plantas ou outros organismos; • Herbívoros • Carnívoros • Onívoros • Saprófagos
  • 3.
    Fisiologia digestória: A fisiologiadigestória está relacionada a todos os tecidos que contribuem para a quebra física e química dos alimentos! • Sistema sensorial  localização do alimento • Boca, língua e dentes  digestão mecânica; • Trato do GI  digestão física e absorção dos alimentos; • Sistema cardiovascular  transporte dos nutrientes para os tecidos. • Trato final do GI  excreção • Sistema excretor  excreção
  • 6.
    Nutrição... “Processo biológico peloqual os organismos obtém os nutrientes necessários para a realização de suas funções vitais” Nutrientes “Elemento ou composto químico necessário para a realização das funções vitais dos organismos” Nutrientes essenciais: Aqueles químicos que devem ser obtidos na dieta. Ex: vitaminas (+), minerais, aminoácidos (+), e ácidos graxos (+) Nutrientes não essenciais: Aquelas substâncias químicas que podem ser produzidas pelo organismo.
  • 7.
    A natureza ea aquisição dos nutrientes e sua assimilação por diferentes organismos animais varia de acordo com a fisiologia do animal e o ambiente que habita!
  • 8.
    Dieta e energia,energia para que? • Garantir manutenção da atividade, crescimento, manutenção e reprodução do organismo. Specific dynamic action - SDA Calor! • beija-flor • atum
  • 9.
    Composição química enutrientes Vitaminas
  • 10.
    Vitaminas e mineraise suas principais funções • Vitaminas: compostos orgânicos que os animais devem obter em pequenas quantidades a partir do alimento ou de outra fonte externa, pois a MAIORIA desses compostos são sintetizados pelo animal e necessários em pequenas quantidades! Um “opostunismo” evolutivo? O caso da vitamina A: Fotopigmento: Carotenoides  Retinol  Retinal Retina --> rodopsina Rodopsina --> Luz!
  • 11.
    Diversas vitaminas como organizar o conhecimento?
  • 12.
    Que estratégias osanimais podem usar para obter vitaminas? Alimentação Simbiose Coprofagia dos coelhos!
  • 13.
    Minerais: uma coleçãode elementos • Podem ser obtidos diretamente da água (brânquias ou pele em animais aquáticos); • Dieta alimentar; • O caso do cálcio: • Canais de cálcio  Ca+2 ATPase  calbindina; • Calbindina  Vitamina D.
  • 14.
    Aminoácidos e proteínascomo componentes estruturais e energéticos • Aminoácidos essenciais: aqueles que não podem ser sintetizados pelos animais; • Por exemplo: histidina e arginina são essenciais para cães; • Fontes de proteínas: • Tecidos animais; • Plantas? Frequentemente deficientes em um ou mais aminoácidos; • Por exemplo: milho  lisina; trigo  triptofano;
  • 15.
    O que podeacontecer se as necessidades fundamentais de nutrientes não forem atingidas?
  • 16.
    Robert E Black,Lindsay H Allen, Zulfiqar A Bhutta, Laura E Caulfield, Mercedes de Onis, Majid Ezzati, Colin Mathers, Juan Rivera Maternal and child undernutrition: global and regional exposures and health consequences null, Volume 371, Issue 9608, 2008, 243–260 http://dx.doi.org/10.1016/S0140-6736(07)61690-0
  • 17.
    Enzimas específicas transformam asproteínas em aminoácidos • Proteases, peptidases fazem a digestão química de proteínas. • Lipases e fosfolipases transformam ácidos gráxos e fosfolipídeos • Amilases (dextrinase) transformam polissacarídeos (amido) em oligossacarídeos. • Nucleases transformam DNA em nucleotídeos  nucleosídeos
  • 18.
    E a celulose,qual enzima faz sua digestão química? Endossimbiose Exossimbiose
  • 19.
    Após digeridos, osnutrientes são transportados -> vesículas ou carreadores de membrana
  • 20.
    Após digeridos, osnutrientes são transportados -> vesículas ou carreadores de membrana
  • 21.
    Após digeridos, osnutrientes são transportados -> vesículas ou carreadores de membrana  Carboidratos
  • 23.
    Após digeridos, osnutrientes são transportados -> vesículas ou carreadores de membrana  Carboidratos  Carboidratos
  • 24.
    Após digeridos, osnutrientes são transportados -> vesículas ou carreadores de membrana  Proteínas
  • 26.
    Após digeridos, osnutrientes são transportados -> vesículas ou carreadores de membrana  Lipídeos Lipídeos  hidrofóbicos 1 - Digestão e emulsificação  bile 2- Micelas; 3- Difusão para o interior das células; 4- Transporte: 4.1 – Polares (Ácidos graxos de cadeia curta e glicerol); 4.2 – Apolares (Ác. Graxos de cadeia longa, colesterol...) outras vias 4.2.2 – Quilomícrons 4.2.3 – VLDL – very low density lipoprotein e LDL – low densitity lopoprotein e HLDL high density lipoprotein
  • 28.
    O que vimosaté aqui?
  • 29.
    Diferentes animais, diferentes ambientes,diferentes estratégias de obtenção de alimento!
  • 30.
    Diferentes mecanismos de digestão •Digestão intracelular • Digestão extracelular  o surgimento de um sistema digestório
  • 31.
  • 32.
  • 34.
    Baleia de barbatanausa um mecanismo de filtração ao invés de dentes para obter alimento!
  • 36.
    Filtração ou suspensão,a lógica é: obtenção do alimento presente na água!
  • 38.
    Associações simbiontes também podemser utilizadas como mecanismo de obtenção de alimento
  • 40.
    Maior complexidade eo surgimento de compartimentos especializados aumentam a eficiência da digestão. Apesar da variação espécie específica, é possível identificar características comuns aos celomados
  • 42.
    A boca eos processos de digestão mecânica e química E lembre-se há uma grande diversidade de aparelhos bucais!
  • 43.
    O trato GIe sua grande área de contato...
  • 44.
    Maior complexidade eo surgimento de compartimentos especializados aumentam a eficiência da digestão. Apesar da variação espécie específica, é possível identificar características comuns aos celomados
  • 45.
    O surgimento decompartimento especializado para a fermentação é importante para o sucesso evolutivo dos herbívoros. No caso exemplificamos um ruminate!
  • 47.
    Sistema nervoso eendócrino regulam tudo isso! Alças de retroalimentação!

Notas do Editor