UNIVERSIDADE DO ESTADO DA BAHIA
                   DEPARTAMENTO DE CIÊNCIAS EXATAS E DA TERRA
                             CAMPUS II – ALAGOINHAS
                            DOCENTE: CLÁUDIA REGINA
                       DISCENTE: DEISEANE SILVA DE MEIRELES


COLÉGIO ESTADUAL DR. MAGALHÃES NETO
PROFESSORA REGENTE – MICHELINI MELO CAMPOS
SÉRIE – 1º ANO TURMA: 90M1 ENSINO MÉDIO
DATA: 28/10/10
CARGA HORÁRIA: 02 aulas / 100 min.



                              PLANO DE AULA SEMANAL II

TEMA:
1. Célula

SUB-TEMA:
1.1 Membrana plasmática;
1.2 Permeabilidade celular: Endocitose e Exocitose;
1.3 Envoltórios externos;

OBJETIVO
- Identificar como ocorre o processo de transporte de substâncias na membrana;
- Diferenciar os tipos de envoltórios externos presentes nos diferentes organismos.

CONTEÚDO CONCEITUAL:

- Caracterização das diferentes formas de passagem de substâncias através da
membrana;
- Distinção dos diferentes tipos de envoltórios externos à membrana plasmática.

CONTEÚDO PROCEDIMENTAL:
- Análise das ilustrações presentes no livro didático;
- Participação na aula;
- Resolução do quadro comparativo.

CONTEÚDO ATITUDINAL:
- Percepção das características individuais que cada organismo possui para que possam
viver em equilíbrio com a natureza.
CONTEÚDOS

- Permeabilidade celular: Endocitose e exocitose.
- Envoltórios externos.

PROCEDIMENTOS METODOLÓGICOS
- Exposição oral dialógica;
- Demonstração didática ilustrativa;
- Mapa conceitual.


SEQUÊNCIA DIDÁTICA
TEMPO ESTIMADO: 2 AULAS (50 MIN/AULA)

- Revisar o conteúdo membrana plasmática da aula anterior, construindo um mapa
conceitual para auxiliar no entendimento;
- Explanar o conteúdo (Endocitose, exocitose e Envoltórios externos), sempre buscando
a participação dos alunos;
- Solicitar resolução do quadro comparativo sobre os diferentes tipos de envoltórios
externos;
- Acompanhar a resolução das atividades.

RECURSOS:
- Quadro;
- Piloto;
- Livro didático;
- Ficha para mapa conceitual.

AVALIAÇÃO:
- Através da participação dos alunos na aula e na correção das atividades.

BIBLIOGRAFIA BÁSICA:
- AMABIS, José Mariano; MARTHO, Gilberto Rodrigues. Biologia. 2. ed. São Paulo:
Moderna, 2004

COMENTÁRIOS:

Foi satisfatória a participação dos alunos na revisão do conteúdo: membrana plasmática,
que havia sido explicado na aula anterior. Neste dia, percebi que o meu nervosismo no
momento da aula, era devido à presença da Professora regente na sala de aula. Os
alunos desenvolveram bem a atividade proposta: resolução do quadro comparativo.
APÊNDICES 1

      Colégio Estadual Dr. Magalhães Neto
       Disciplina: Biologia
      Turma: _______
      Alunos:________________________________________________
      Data: ___/___/___

                                         Onde
               Definição     Função                Constituição
                                         ocorre




GLICOCÁLIX




  PAREDE
BACTERIANA




  PAREDE
CELULÓSICA
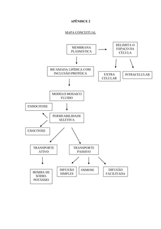
APÊNDICE 2


                    MAPA CONCEITUAL


                                              DELIMITA O
                       MEMBRANA               ESPAÇO DA
                       PLASMÁTICA              CÉLULA




             BICAMADA LIPÍDICA COM
               INCLUSÃO PROTÉICA         EXTRA    INTRACELULAR
                                        CELULAR



             MODELO MOSAICO
                 FLUIDO

ENDOCITOSE

              PERMEABILIDADE
                 SELETIVA


EXOCITOSE




  TRANSPORTE             TRANSPORTE
     ATIVO                 PASSIVO




                 DIFUSÃO       OSMOSE     DIFUSÃO
  BOMBA DE       SIMPLES                 FACILITADA
   SÓDIO-
  POTÁSSIO

Plano de aula deiseane 02

  • 1.
    UNIVERSIDADE DO ESTADODA BAHIA DEPARTAMENTO DE CIÊNCIAS EXATAS E DA TERRA CAMPUS II – ALAGOINHAS DOCENTE: CLÁUDIA REGINA DISCENTE: DEISEANE SILVA DE MEIRELES COLÉGIO ESTADUAL DR. MAGALHÃES NETO PROFESSORA REGENTE – MICHELINI MELO CAMPOS SÉRIE – 1º ANO TURMA: 90M1 ENSINO MÉDIO DATA: 28/10/10 CARGA HORÁRIA: 02 aulas / 100 min. PLANO DE AULA SEMANAL II TEMA: 1. Célula SUB-TEMA: 1.1 Membrana plasmática; 1.2 Permeabilidade celular: Endocitose e Exocitose; 1.3 Envoltórios externos; OBJETIVO - Identificar como ocorre o processo de transporte de substâncias na membrana; - Diferenciar os tipos de envoltórios externos presentes nos diferentes organismos. CONTEÚDO CONCEITUAL: - Caracterização das diferentes formas de passagem de substâncias através da membrana; - Distinção dos diferentes tipos de envoltórios externos à membrana plasmática. CONTEÚDO PROCEDIMENTAL: - Análise das ilustrações presentes no livro didático; - Participação na aula; - Resolução do quadro comparativo. CONTEÚDO ATITUDINAL: - Percepção das características individuais que cada organismo possui para que possam viver em equilíbrio com a natureza.
  • 2.
    CONTEÚDOS - Permeabilidade celular:Endocitose e exocitose. - Envoltórios externos. PROCEDIMENTOS METODOLÓGICOS - Exposição oral dialógica; - Demonstração didática ilustrativa; - Mapa conceitual. SEQUÊNCIA DIDÁTICA TEMPO ESTIMADO: 2 AULAS (50 MIN/AULA) - Revisar o conteúdo membrana plasmática da aula anterior, construindo um mapa conceitual para auxiliar no entendimento; - Explanar o conteúdo (Endocitose, exocitose e Envoltórios externos), sempre buscando a participação dos alunos; - Solicitar resolução do quadro comparativo sobre os diferentes tipos de envoltórios externos; - Acompanhar a resolução das atividades. RECURSOS: - Quadro; - Piloto; - Livro didático; - Ficha para mapa conceitual. AVALIAÇÃO: - Através da participação dos alunos na aula e na correção das atividades. BIBLIOGRAFIA BÁSICA: - AMABIS, José Mariano; MARTHO, Gilberto Rodrigues. Biologia. 2. ed. São Paulo: Moderna, 2004 COMENTÁRIOS: Foi satisfatória a participação dos alunos na revisão do conteúdo: membrana plasmática, que havia sido explicado na aula anterior. Neste dia, percebi que o meu nervosismo no momento da aula, era devido à presença da Professora regente na sala de aula. Os alunos desenvolveram bem a atividade proposta: resolução do quadro comparativo.
  • 3.
    APÊNDICES 1 Colégio Estadual Dr. Magalhães Neto Disciplina: Biologia Turma: _______ Alunos:________________________________________________ Data: ___/___/___ Onde Definição Função Constituição ocorre GLICOCÁLIX PAREDE BACTERIANA PAREDE CELULÓSICA
  • 4.
    APÊNDICE 2 MAPA CONCEITUAL DELIMITA O MEMBRANA ESPAÇO DA PLASMÁTICA CÉLULA BICAMADA LIPÍDICA COM INCLUSÃO PROTÉICA EXTRA INTRACELULAR CELULAR MODELO MOSAICO FLUIDO ENDOCITOSE PERMEABILIDADE SELETIVA EXOCITOSE TRANSPORTE TRANSPORTE ATIVO PASSIVO DIFUSÃO OSMOSE DIFUSÃO BOMBA DE SIMPLES FACILITADA SÓDIO- POTÁSSIO