CTC_M6_V2_T
MÓDULO 6
Eficiência Energética em
Aplicações de Motores
Elétricos
Módulo 6 – Eficiência Energética em Aplicações de Motores Elétricos
2
1 PANORAMA ENERGÉTICO BRASILEIRO...........................................................11
1.1 PERFIS DE CONSUMO......................................................................................12
1.1.2 Barreiras para Realização de Trabalhos de Eficiência Energética...................16
1.2 FATURA DE ENERGIA.......................................................................................18
1.2.1 Histórico do Faturamento do Setor Elétrico Brasileiro......................................18
1.2.2 Mudanças no Setor Elétrico Brasileiro .............................................................19
1.2.3 Fatura de Energia Elétrica................................................................................20
1.3 LEI DE EFICIÊNCIA ENERGÉTICA....................................................................21
1.4 PROGRAMAS DE INCENTIVO A ECONOMIA DE ENERGIA............................23
1.4.1 PROCEL...........................................................................................................23
1.4.2 PROINFA .........................................................................................................24
1.4.3 PROESCO .......................................................................................................24
1.4.4 Plano de Troca WEG........................................................................................25
2 TECNOLOGIA DE MOTORES ELÉTRICOS.........................................................26
2.1 PRINCÍPIOS DE MOTORES ELÉTRICOS .........................................................26
2.2 TIPOS DE MOTORES.........................................................................................28
2.2.1 Motores Assíncronos de Baixa Tensão............................................................28
2.2.2 Rotor Gaiola .....................................................................................................29
2.3 PLACA DE IDENTIFICAÇÃO DE MOTORES ELÉTRICOS................................30
2.4 EVOLUÇÃO TECNOLÓGICA DE MOTORES ELÉTRICOS ...............................31
2.4.1 Chapas Magnéticas – Rendimento do Motor ...................................................32
2.4.2 Classes de Isolamento .....................................................................................33
2.4.3 Materiais Isolantes ...........................................................................................34
2.4.4 Proteções .........................................................................................................37
2.4.5 Mancais............................................................................................................39
2.4.6 Lubrificação......................................................................................................40
2.4.7 Vedação W3 Seal.............................................................................................41
2.4.8 Técnicas de Construção...................................................................................42
2.5 PRODUTOS EFICIENTES E SUAS APLICAÇÕES............................................45
2.5.1 W22..................................................................................................................45
2.5.2 Alto Rendimento Plus.......................................................................................46
2.5.3 Wmagnet..........................................................................................................47
2.5.4 Well ..................................................................................................................48
2.5.5 Wmining ...........................................................................................................50
2.5.6 Wdip .................................................................................................................51
2.5.7 Wwash..............................................................................................................52
2.5.8 Roller Table......................................................................................................53
3 APLICAÇÃO DE MOTORES ELÉTRICOS............................................................54
3.1 DIMENSIONAMENTO DE MOTORES ELÉTRICOS ..........................................54
3.1.1 Potência Nominal .............................................................................................54
3.1.2 Conjugado Resistente da Carga ......................................................................55
3.1.3 Conjugados Não Definidos...............................................................................58
3.1.4 Conjugado Resistente Médio da Carga............................................................59
3.1.5 Momento de Inércia da Carga..........................................................................61
3.1.6 Conjugado x Velocidade do Motor ...................................................................62
3.1.7 Conjugado Básico ............................................................................................62
3.1.8 Conjugado Nominal ou de Plena Carga ...........................................................63
Módulo 6 – Eficiência Energética em Aplicações de Motores Elétricos
3
3.1.9 Conjugado com Rotor Bloqueado ....................................................................63
3.1.10 Conjugado Mínimo .........................................................................................63
3.1.11 Conjugado Máximo.........................................................................................63
3.1.12 Fatores de Correção dos Conjugados em Função da Tensão.......................64
3.1.13 Conjugado Motor Médio .................................................................................65
3.1.14 Tempo de Rotor Bloqueado (trb).....................................................................66
3.1.15 Tempo de Rotor Bloqueado em Relação a Classe Isolante...........................67
3.1.16 Tempo de Aceleração ....................................................................................68
3.1.17 Potência Dinâmica ou de Aceleração.............................................................69
3.1.18 Exercício 1......................................................................................................72
3.2 ESCOLHA DO TIPO DE CHAVE DE PARTIDA..................................................73
3.2.1 Partida Direta ...................................................................................................73
3.2.2 Partida Estrela-Triângulo..................................................................................74
3.2.3 Partida Compensadora.....................................................................................77
3.2.4 Partida Série-Paralelo ......................................................................................79
3.2.5 Comparativo Estrela Triângulo x Compensadora.............................................82
3.2.6 Escolha da Chave em Função do Motor e da Rede.........................................83
3.3 VARIAÇÃO DE VELOCIDADE............................................................................83
3.3.1 Introdução ........................................................................................................83
3.3.2 Sistema de Variação de Velocidade.................................................................84
3.3.3 Variadores Hidráulicos .....................................................................................87
3.3.4 Variadores Eletromagnéticos ...........................................................................89
3.3.5 Variadores Eletroeletrônicos ............................................................................90
3.3.6 Motores de Duas Velocidades com Enrolamento por Comutação de Pólos ....94
3.4 ESPECIFICAÇÃO DE MOTORES ELÉTRICOS.................................................95
3.4.1 Introdução ........................................................................................................95
3.4.2 Vedações de Eixo ............................................................................................95
3.4.3 Pintura..............................................................................................................97
3.4.4 Dispositivos de Proteção Térmica....................................................................99
3.4.5 Acessórios......................................................................................................103
3.4.6 Exercício 3......................................................................................................105
3.5 CONVERSORES ESTÁTICOS DE FREQÜÊNCIA...........................................105
3.5.1 Introdução ......................................................................................................105
3.5.2 Tipos de Conversores Estáticos de Freqüência.............................................106
3.5.3 Conversores de Freqüência com Modulação por Largura de Pulsos (pwm)..111
3.5.4 Controle Escalar.............................................................................................115
3.5.5 Controle Vetorial.............................................................................................116
3.5.6 Constituição Básica do Controlador Eletrônico ..............................................121
3.5.7 Aplicação de Conversores de Freqüência......................................................123
3.5.8 Efeito dos Harmônicos na Rede.....................................................................131
3.5.9 Aplicações Típicas .........................................................................................137
3.5.10 Ventiladores .................................................................................................138
3.5.11 Sistemas de Refrigeração e Ar Condicionado..............................................138
3.5.12 Torno de Superfície / Laminador Desfolhador..............................................139
3.5.13 Sistemas de Transporte ...............................................................................140
3.5.14 Extrusoras ....................................................................................................141
3.5.15 Trefilas..........................................................................................................141
3.5.16 Misturadores.................................................................................................142
3.5.17 Sistemas de Elevação..................................................................................142
3.5.18 Bobinadores/Desbobinadores ......................................................................142
Módulo 6 – Eficiência Energética em Aplicações de Motores Elétricos
4
3.5.19 Fresadoras ...................................................................................................143
3.5.20 Sistemas de Dosagem .................................................................................144
3.5.21 Centrífugas...................................................................................................144
3.5.22 Moinhos a Tambor .......................................................................................145
4 ANÁLISE TÉCNICO-ECONÔMICO DO CONSUMO DE ENERGIA EM MOTORES
ELÉTRICOS............................................................................................................146
4.1 O INSUMO ENERGIA ELÉTRICA.....................................................................146
4.2 METODOLOGIA DE ANÁLISE DE CONSUMO DE ENERGIA EM MOTORES
ELÉTRICOS............................................................................................................148
4.2.1 Rendimento (η) ..............................................................................................148
4.2.2 Carregamento dos Motores............................................................................151
4.2.3 Consumo de Energia em kWh/ano:................................................................154
4.2.4 Motores Sobredimensionados........................................................................155
4.2.5 Considerações sobre Adaptações Elétricas e Mecânicas da Concepção
Original....................................................................................................................156
4.3 ANÁLISE ECONÔMICA ....................................................................................157
4.3.1 Características dos Motores e seus Impactos nos Valores de Investimento..157
4.4 ESTUDO DE CASOS........................................................................................158
4.4.1 Zanotti Elásticos.............................................................................................158
4.4.2 Buaiz Alimentos..............................................................................................162
5 MANUTENÇÃO EFICIENTE................................................................................165
5.1 A SITUAÇÃO DA MANUTENÇÃO NO BRASIL ................................................166
5.2 INSTALAÇÃO EFICIENTE................................................................................167
5.2.1 Instruções Gerais ...........................................................................................167
5.3 MANUTENÇÃO EFICIENTE .............................................................................168
5.3.1 Montagem e desmontagem de rolamentos ....................................................168
5.3.2 Lubrificação....................................................................................................169
5.3.3 Alinhamento ...................................................................................................170
5.4 MÉTODOS DE MANUTENÇÃO........................................................................174
5.4.1 Manutenção Corretiva ....................................................................................175
5.4.2 Manutenção Preventiva..................................................................................175
5.4.3 Manutenção Preditiva.....................................................................................175
REFERÊNCIAS.......................................................................................................176
ANEXOS .................................................................................................................177
Módulo 6 – Eficiência Energética em Aplicações de Motores Elétricos
5
Índice de Gráficos
Gráfico 1.1: Produção e consumo de energia elétrica no Brasil................................11
Gráfico 1.2: Consumo total de energia por fonte.......................................................12
Gráfico 1.3: Mercado de fornecimento por classe de consumo - Brasil ....................13
Gráfico 1.4: Consumo industrial de energia elétrica..................................................13
Gráfico 1.5: Distribuição do total do consumo industrial por região...........................14
Gráfico 1.6: Distribuição do consumo de energia elétrica por uso final na indústria .14
Gráfico 1.7: Distribuição do consumo de energia elétrica por setor ..........................15
Gráfico 1.8: Distribuição do consumo de energia elétrica na força motriz.................16
Gráfico 1.9: Setores que colocam a eficiência energética entre as 2 prioridades.....17
Gráfico 1.10: Tempo de retorno para projetos de Eficiência Energética ...................17
Gráfico 5.1: Custo Total ..........................................................................................166
Gráfico 5.2: Contratações........................................................................................166
Gráfico 5.3: Custos..................................................................................................166
Gráfico 5.4: Estoque................................................................................................166
Gráfico 5.5: Indicadores ..........................................................................................166
Gráfico 5.6: Manutenções .......................................................................................166
Gráfico 5.7: Idade Média .........................................................................................167
Gráfico 5.8: Disponibilidade.....................................................................................167
Módulo 6 – Eficiência Energética em Aplicações de Motores Elétricos
6
Índice de Tabelas
Tabela 1.1: Mudanças no setor elétrico brasileiro.....................................................19
Tabela 1.2: Resultados anuais obtidos pelo Procel 1986-2006.................................23
Tabela 3.1: Rendimento de acoplamentos................................................................55
Tabela 3.2: Temperatura limite de rotor bloqueado...................................................66
Tabela 3.3: Tempo de aceleração.............................................................................71
Tabela 3.4: Estrela Triângulo X Compensadora........................................................82
Tabela 3.5: Chave de Partida em função da tensão da rede ....................................83
Tabela 3.6: Resumo das ligações Dahlander............................................................94
Tabela 3.8: Comparativa entre os sistemas de proteção mais comuns ..................102
Tabela 3.9: Tabela de especificação da resistência de aquecimento .....................103
Tabela 3.9: Conversor sem e com compensação de escorregamento nominal......116
Tabela 3.10: Conversor com compensação de escorregamento otimizado e
realimentação por tacogerador de pulsos. .............................................................116
Tabela 4.1: Projeto Original X Modificação WEG....................................................161
Módulo 6 – Eficiência Energética em Aplicações de Motores Elétricos
7
Índice de Figuras
Figura 1.1: Exemplo de fatura de energia .................................................................21
Figura 2.1: Universo dos motores elétricos...............................................................28
Figura 2.2: Motor assíncrono de rotor gaiola.............................................................29
Figura 2.3: Evolução do motor trifásico AEG (relação peso/potência) ......................32
Figura 2.4: Espaço ocupado por fios (de idêntica seção de cobre) com diversos tipos
de isolação ................................................................................................................32
Figura 2.5: Evolução dos imãs ..................................................................................32
Figura 2.6: Motor Alto Rendimento............................................................................33
Figura 2.7: Classes de isolamento ............................................................................34
Figura 2.8: Rolamento rígido de uma carreira de esferas .........................................39
Figura 2.9: Ilustração em corte 3D de um motor com vedação W3 Seal ..................41
Figura 3.1 ..................................................................................................................56
Figura 3.2 ..................................................................................................................56
Figura 3.3 ..................................................................................................................57
Figura 3.4 ..................................................................................................................58
Figura 3.5 ..................................................................................................................59
Figura 3.6: Curva de Conjugados de Cargas ............................................................59
Figura 3.7: Conjugado resistente médio para x = -1..................................................61
Figura 3.8: Momento de inércia em rotações diferentes ...........................................61
Figura 3.9: Curva Conjugado x Velocidade...............................................................62
Figura 3.10: Fatores de redução k1 e k2 em função das relações de tensão do motor
e da rede Um/Um.......................................................................................................64
Figura 3.11: Conjugado motor médio........................................................................65
Figura 3.12: Conjugado acelerador médio ................................................................69
Figura 3.13: Ligação e tensão em triângulo (UΔ) (a);.................................................73
Ligação e tensão em estrela (UY) (b). .......................................................................73
Figura 3.14: Diagrama de força (a); Diagrama de comando (b)................................73
Figura 3.15: Ligação estrela com tensão de triângulo (UΔ) .......................................74
Figura 3.16: Ligação triângulo com tensão de triângulo ...........................................74
Figura 3.17: Comportamento da corrente na partida estrela-triângulo......................75
Figura 3.18: Comportamento da corrente na partida estrela-triângulo......................76
Figura 3.19: Diagrama de força (a) e comando (b), com relé de tempo YΔ ..............76
Figura 3.20: Característica de partida de motor com chave compensadora .............78
Figura 3.21: Diagrama de força (a) e comando (b) ...................................................78
Figura 3.22: Ligação triângulo série (Δ) com tensão 220V........................................80
Figura 3.23: Ligação triângulo paralelo (ΔΔ) com tensão 220V.................................80
Figura 3.24: Ligação estrela-série (Y) com tensão 380V ..........................................80
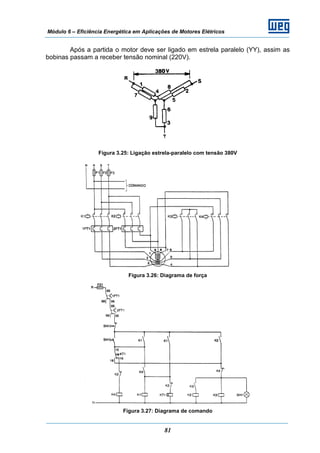
Figura 3.25: Ligação estrela-paralelo com tensão 380V ...........................................81
Figura 3.26: Diagrama de força.................................................................................81
Figura 3.27: Diagrama de comando..........................................................................81
Figura 3.28: Sistema de variação por polias fixas de vários estágios .......................85
Figura 3.29: Sistema de variação por polias cônicas ................................................86
Figura 3.30: Sistema de variação por polias variadoras............................................86
Figura 3.31: Sistema de variação por moto-redutores ..............................................87
Figura 3.32: Sistema de variação por variador hidráulico .........................................89
Figura 3.33: Sistema de variação por variador eletromagnético ...............................90
Figura 3.34: a) Distribuição de enrolamentos no motor comutador de corrente
alternada. ..................................................................................................................91
Módulo 6 – Eficiência Energética em Aplicações de Motores Elétricos
8
b) Posição das escovas no comutador......................................................................91
Figura 3.35: Curva característica de conjugado x rotação ........................................91
Figura 3.36: Sistema de variação com ponte retificadora e tiristor............................93
Figura 3.37: Vedação V’Ring.....................................................................................96
Figura 3.38: Vedação Retentor .................................................................................96
Figura 3.39: Labirinto de Taconite.............................................................................96
Figura 3.40: W3 Seal.................................................................................................97
Figura 3.41: Pintura interna anti-corrosiva ................................................................99
Figura 3.42: Termo-Resistência (PT100) ................................................................100
Figura 3.43: Termistores (PTC, NTC) .....................................................................100
Figura 3.44: Visualização do aspecto interno e externo do termostato...................101
Figura 3.45: Visualização do aspecto interno do protetor térmico...........................102
Figura 3.46: Resistência de Aquecimento...............................................................103
Figura 3.47: Ventilador e Tampa Defletora .............................................................103
Figura 3.48: Motor com chapéu...............................................................................104
Figura 3.49: Motor equipado com ventilação forçada..............................................104
Figura 3.50: a) Cicloconversor b) Formação da tensão ........................................106
Figura 3.51: a) Blocodiagrama de conversor por corrente imposta b) Formas de onda
de tensão e corrente. ..............................................................................................108
Figura 3.52: a) Retificador controlado direto b) Retificador controlado antiparalelo
................................................................................................................................110
igura 3.53: Forma de onda de tensão e de corrente de saída com circuito
intermediário variável ..............................................................................................110
Figura 3.54: Conversor com circuito intermediário variável através de "CHOPPER"
................................................................................................................................110
Figura 3.55: Diagrama de blocos de conversor tipo PWM ......................................111
Figura 3.56: a) Circuito inversor trifásico com transistores de potência. .................112
b) Forma de onda da tensão de saída ....................................................................112
c) Forma de onda da corrente de saída ..................................................................112
Figura 3.57: Curva representativa da variação U/f..................................................113
Figura 3.58: Curva característica conjugado x velocidade......................................113
Figura 3.59: Curva característica da potência de saída do conversor.....................113
Figura 3.60: Curva característica conjugado x velocidade, em todos quadrantes de
acionamento............................................................................................................114
Figura 3.61: Exemplo de curva de conjugado com tensão proporcional a freqüência.
................................................................................................................................114
Figura 3.62: Curva de conjugado x freqüência para uso de motor com conversor de
freqüência................................................................................................................115
Figura 3.63: Curva característica U/f com compensação IxR..................................119
Figura 3.64: Enfraquecimento de campo para valores de tensão e freqüência acima
dos nominais ...........................................................................................................120
Figura 3.65: Diminuição de torque devido a redução de refrigeração do motor......125
Figura 3.66: Característica de conjugado disponível x rotação em motores
autoventilados .........................................................................................................126
Figura 3.67: Característica de conjugado disponível x rotação em motores com
ventilação independente .........................................................................................127
Figura 3.68: Diminuição de torque devido ao aumento de velocidade....................128
Figura 3.69: Curva de redução de potência nominal em função do aumento da
temperatura.............................................................................................................128
Módulo 6 – Eficiência Energética em Aplicações de Motores Elétricos
9
Figura 3.70: Curva de redução de potência nominal em função do aumento da
altitude.....................................................................................................................129
Figura 3.71: Ligação de conversores em sincronismo "Mestre-Escravo"................130
Figura 3.72: Ligação de conversor a vários motores...............................................130
Figura 3.73: Exemplos que ilustram as diferenças entre fator de deslocamento e
fator de potência......................................................................................................133
Figura 3.74: Comparação entre as componentes harmônicas incluídas na corrente
quando o conversor é acionado para diferentes capacidades, com e sem reatância
de rede. ...................................................................................................................134
Figura 3.75: Comparação entre as componentes harmônicas incluídas na corrente
quando o conversor é acionado para diferentes condições de carga e diferentes
valores de impedância da reatância.......................................................................134
Figura 4.1: Comparativo entre motores Standard X Alto rendimento Plus..............146
Figura 4.2: Custos Motor Elétrico – Vida útil 10 Anos .............................................147
Figura 4.3: Setores de atividades que realizam avaliação energética.....................147
Figura 4.4: ...............................................................................................................148
Figura 4.5: Comparação de rendimento entre motores standard............................149
Figura 4.6: ...............................................................................................................150
Figura 4.7: ...............................................................................................................150
Figura 4.8: ...............................................................................................................150
Figura 4.9: ...............................................................................................................151
Figura 4.10: Amperímetro .......................................................................................152
Figura 4.11: .............................................................................................................153
Figura 4.12: Analisador de energia .........................................................................153
Figura 4.13: Registro do consumo de energia.........................................................154
Figura 4.14: Fator de carga médio ..........................................................................155
Figura 4.15: Medição do tempo de partida..............................................................156
Figura 4.16: Especialidades dos motores elétricos .................................................158
Figura 4.17: Acionamento de máquinas – Zanotti Elásticos....................................159
Figura 4.18: Registro do tempo de partida dos motores (configuração atual) – Zanotti
Elásticos..................................................................................................................159
Figura 4.19: Configuração dos motores ..................................................................160
Figura 4.20: Registro do tempo de partida dos motores (configuração proposta) –
Zanotti Elásticos......................................................................................................160
Figura 4.21: .............................................................................................................161
Figura 4.22: Ação sugerida X kWh economizado/ano.............................................163
Figura 4.23: Ação sugerida X R$ investido e economizado ....................................163
Figura 4.24: Ação sugerida X ROI...........................................................................163
Figura 4.25: Avaliação dos motores antes e depois da modificação.......................164
Figura 5.1: Evolução da manutenção nas empresas ..............................................165
Figura 5.2 ................................................................................................................169
Figura 5.3 ................................................................................................................170
Figura 5.4: Métodos de alinhamento.......................................................................171
Figura 5.5: Tipos de desalinhamento ......................................................................171
Figura 5.6: Alinhamento correto ..............................................................................171
Figura 5.7: Medição do desalinhamento paralelo e angular usando uma régua ou um
pedaço de barbante ................................................................................................172
Figura 5.8: O alinhamento correto significa alinhar as ranhuras das polias. ...........172
Figura 5.9: Taxa de falha X Tempo.........................................................................174
Módulo 6 – Eficiência Energética em Aplicações de Motores Elétricos
10
A expansão pura e simples da oferta de energia é uma solução
incompleta. O Brasil deve priorizar no seu planejamento a
conservação e a eficiência energética se quiser eliminar o risco
de novo apagão. Mas, diferentemente do que ocorreu durante o
racionamento em 2001, quando o estado interveio reativamente,
desta vez sociedade, governo e indústria devem agir em sintonia
e preventivamente.
Antonio Dias Leite
Ex-ministro de Minas e Energia
Módulo 6 – Eficiência Energética em Aplicações de Motores Elétricos
11
1 PANORAMA ENERGÉTICO BRASILEIRO
A melhor distribuição dos recursos em eficiência energética é hoje um
grande desafio para toda a sociedade, que já consegue visualizar problemas futuros
pelo aumento excessivo do consumo de energia, que vêm crescendo
gradativamente desde a década de 70.
De 1970 a 2006, a capacidade de geração de energia elétrica no Brasil
aumentou de 45.742 para 419.337 GWh/ano, porém o consumo de energia elétrica
neste mesmo período cresceu 66% a mais, ou seja, apesar da produção interna
ainda atender a demanda, em breve este cenário será alterado, tendo em vista a
crescente automatização das indústrias e a “invasão” da tecnologia na vida e no
trabalho das pessoas de um modo geral, tornando-a indispensável para a
sobrevivência das famílias e principalmente das indústrias.
Gráfico 1.1: Produção e consumo de energia elétrica no Brasil
Energia Elétrica no Brasil
0
50.000
100.000
150.000
200.000
250.000
300.000
350.000
400.000
450.000
1970 1972 1974 1976 1978 1980 1982 1984 1986 1988 1990 1992 1994 1996 1997 1998 2000 2001 2002 2004 2006
Gw
PRODUÇÃO CONSUMO TOTAL
Fonte: Dados retirados do Balanço Energético Nacional – 2007. Disponível em: http://ben.epe.gov.br
Em conseqüência deste intenso consumo, da falta de planejamento e de
investimentos em geração e distribuição de energia e pela escassez de chuvas, em
2001 fomos surpreendidos pela maior crise das últimas décadas, na qual o nível de
água dos reservatórios das hidroelétricas baixou e um racionamento de energia foi
elaborado às pressas.
O governo Fernando Henrique Cardoso, surpreendido pela necessidade
urgente de cortar em 20% o consumo de eletricidade no país, estipulou benefícios
aos consumidores que cumprissem a meta e punições para quem não conseguisse
Módulo 6 – Eficiência Energética em Aplicações de Motores Elétricos
12
reduzir seu consumo de luz. No final de 2001 felizmente choveu às catadupas e o
racionamento pôde ser suspenso em fevereiro de 2002.
Na época, havia grande possibilidade de ocorrer apagões no país,
sobretudo nas grandes cidades. Felizmente a aplicação desses cortes — que
produziríam severas perdas na economia brasileira — pôde ser evitada graças ao
bom resultado da campanha de racionamento "voluntário" de energia.
O escândalo do apagão foi uma crise nacional, sem precedentes no Brasil,
que afetou o fornecimento e distribuição de energia elétrica. Prevenindo novos
problemas, o Plano Nacional de Energia – PNE, estima que em 2030, com a
construção de novas usinas, a produção deverá atingir um nível de 1.197,6 TWh/ano
e assim atender toda a sociedade de modo eficiente.
Atualmente, o consumo total de energia no Brasil atinge os 195.909 x 10³
tep, destacando-se um consumo de 42,7% dos derivados de petróleo (álcool,
gasolina, óleo diesel e outros) e 16,5% de eletricidade, conforme gráfico abaixo.
Gráfico 1.2: Consumo total de energia por fonte
1.1 PERFIS DE CONSUMO
O consumo de eletricidade na indústria, no comércio, nos serviços e nas
residências tem crescido significativamente nos últimos anos, confirmando o
comportamento dinâmico e contínuo das diversas atividades econômicas. Entre os
fatores que explicam este comportamento se incluem o aumento do investimento
externo direto, a recuperação da atividade agroindustrial e o aumento das
exportações de produtos básicos e matérias-primas.
No Brasil de toda a energia elétrica produzida, 45,3% é consumida pela
indústria, segundo o EPE – Empresa de Pesquisa Energética. O gráfico abaixo
demonstra o destino da energia produzida no país, classificando o setor industrial
como maior responsável pelo aumento no consumo final de energia.
Módulo 6 – Eficiência Energética em Aplicações de Motores Elétricos
13
Gráfico 1.3: Mercado de fornecimento por classe de consumo - Brasil
O consumo industrial de energia elétrica em (GWh) no país pode ser
analisado através do gráfico abaixo que compara o consumo mensal entre os meses
de maio/04 e abril/07 (36 meses). Observa-se um crescimento contínuo,
destacando-se picos de consumo nos meses de agosto de 2004 e 2006 e julho de
2005 (período seco).
Destaca-se ainda uma elevação do consumo nos primeiros quatro meses do
ano de 2007 impulsionado pela aceleração das atividades econômicas.
Gráfico 1.4: Consumo industrial de energia elétrica
O maior aumento do consumo de eletricidade está localizado nas indústrias
de bebidas, alimentos, bens de capital e de consumo, além dos novos consumidores
que foram incorporados à rede nacional, incluindo 440.000 famílias carentes
beneficiados pelo programa Luz Para Todos, do Governo Federal.
Módulo 6 – Eficiência Energética em Aplicações de Motores Elétricos
14
A distribuição de energia elétrica consumida pelas indústrias por regiões do
país pode ser analisada através do gráfico abaixo. O sudeste, região que concentra
grande quantidade de indústrias registra o maior índice de consumo.
Gráfico 1.5: Distribuição do total do consumo industrial por região
.
Da energia consumida pela indústria 42%, segundo Balanço de Energia Útil
- 2004 é utilizado apenas para o funcionamento de sistemas motrizes, o que significa
que eles são os maiores vilões da conta de energia e que qualquer melhora em seu
funcionamento pode alterar significativamente os totais gastos com eletricidade.
Gráfico 1.6: Distribuição do consumo de energia elétrica por uso final na indústria
Fonte: Relatório Executivo – Pesquisa de posse de equipamentos e hábitos de uso - 2006
A seguir apresentaremos alguns gráficos com os valores de distribuição do
consumo de energia por segmento.
Módulo 6 – Eficiência Energética em Aplicações de Motores Elétricos
15
Gráfico 1.7: Distribuição do consumo de energia elétrica por setor
Alimentício e Bebidas Metalúrgica básica
Borracha e Plástico Químico
Têxtil Minerais Não-metálicos (cerâmicos)
Módulo 6 – Eficiência Energética em Aplicações de Motores Elétricos
16
Minerais Não-metálicos (cimento) Minerais Não-metálicos (vidros)
Gráfico 1.8: Distribuição do consumo de energia elétrica na força motriz
Fonte: Relatório Executivo – Pesquisa de posse de equipamentos e hábitos de uso - 2006
1.1.2 Barreiras para Realização de Trabalhos de Eficiência Energética
As medidas adotadas em eficiência energéticas estão crescendo, entretanto
existem várias características no mercado energético, que inibem a sua eficiência,
por uma série de barreiras e imperfeições.
Carência de pessoas/empresas técnicas especializadas, falta de
fiscalização para cumprimento das normas e padrões para fabricação de
equipamentos mais eficientes, ausência de conhecimento sobre os programas de
financiamento do governo, cultura caracterizada pelo desperdício predominante em
todos os segmentos da sociedade, organizações centralizando o poder de decisão e
a falta de preocupação com o meio ambiente são exemplos claros de barreiras
impostas pelas organizações. Contudo, a principal barreira é a difícil visualização
dos benefícios oferecidos pelos investimentos em relação ao retorno financeiro.
Considerando que a força motriz é responsável pelo consumo de 68,3% de
energia elétrica na indústria, as empresas passaram a incluir em suas prioridades
projetos que envolvam eficiência energética, conforme gráfico abaixo:
Módulo 6 – Eficiência Energética em Aplicações de Motores Elétricos
17
Gráfico 1.9: Setores que colocam a eficiência energética entre as 2 prioridades
Fonte: Relatório Executivo – Pesquisa de posse de equipamentos e hábitos de uso - 2006
Entretanto, o tempo de retorno financeiro desejado pelas indústrias de até
01 ano (50,4%) não é atingido na grande maioria dos projetos que envolvam força
motriz. Esta análise de retorno restrita há 12 meses impossibilita a visualização dos
benefícios oferecidos no longo prazo pelos motores elétricos, já que sua vida útil é
de no mínimo 10 anos.
Gráfico 1.10: Tempo de retorno para projetos de Eficiência Energética
Fonte: Relatório Executivo – Pesquisa de posse de equipamentos e hábitos de uso - 2006
Deste modo pode-se avaliar que muitos projetos relacionados à Eficiência
Energética não “caminham” devido à visão limitada das organizações em termos de
retorno financeiro.
Módulo 6 – Eficiência Energética em Aplicações de Motores Elétricos
18
1.2 FATURA DE ENERGIA
1.2.1 Histórico do Faturamento do Setor Elétrico Brasileiro
A reforma do Setor Elétrico Brasileiro começou em 1993 com a Lei nº 8.631,
que extinguiu a equalização tarifária vigente e criou os contratos de suprimento entre
geradores e distribuidores, e foi marcada pela promulgação da Lei nº 9.074 de 1995,
que criou o Produtor Independente de Energia e o conceito de Consumidor Livre.
Em 1996 foi implantado o Projeto de Reestruturação do Setor Elétrico
Brasileiro (Projeto RE-SEB), coordenado pelo Ministério de Minas e Energia.
As principais conclusões do projeto foram a necessidade de implementar a
desverticalização das empresas de energia elétrica, ou seja, dividi-las nos
segmentos de geração, transmissão e distribuição, incentivar a competição nos
segmentos de geração e comercialização, e manter sob regulação os setores de
distribuição e transmissão de energia elétrica, considerados como monopólios
naturais, sob regulação do Estado.
Foi também identificada a necessidade de criação de um órgão regulador (a
Agência Nacional de Energia Elétrica - ANEEL), de um operador para o sistema
elétrico nacional (Operador Nacional do Sistema Elétrico - ONS) e de um ambiente
para a realização das transações de compra e venda de energia elétrica (o Mercado
Atacadista de Energia Elétrica - MAE).
Concluído em agosto de 1998, o Projeto RE-SEB definiu o arcabouço
conceitual e institucional do modelo a ser implantado no Setor Elétrico Brasileiro.
Em 2001, o setor elétrico sofreu uma grave crise de abastecimento que
culminou em um plano de racionamento de energia elétrica. Esse acontecimento
gerou uma série de questionamentos sobre os rumos que o setor elétrico estava
trilhando. Visando adequar o modelo em implantação, foi instituído em 2002 o
Comitê de Revitalização do Modelo do Setor Elétrico, cujo trabalho resultou em um
conjunto de propostas de alterações no setor elétrico brasileiro.
Durante os anos de 2003 e 2004 o Governo Federal lançou as bases de um
novo modelo para o Setor Elétrico Brasileiro, sustentado pelas Leis nº 10.847 e
10.848, de 15 de março de 2004 e pelo Decreto nº 5.163, de 30 de julho de 2004.
Em termos institucionais, o novo modelo definiu a criação de uma instituição
responsável pelo planejamento do setor elétrico a longo prazo (a Empresa de
Pesquisa Energética - EPE), uma instituição com a função de avaliar
permanentemente a segurança do suprimento de energia elétrica (o Comitê de
Monitoramento do Setor Elétrico - CMSE) e uma instituição para dar continuidade às
atividades do MAE, relativas à comercialização de energia elétrica no sistema
interligado (a Câmara de Comercialização de Energia Elétrica - CCEE).
Em relação à comercialização de energia, foram instituídos dois ambientes
para celebração de contratos de compra e venda de energia, o Ambiente de
Módulo 6 – Eficiência Energética em Aplicações de Motores Elétricos
19
Contratação Regulada (ACR), do qual participam Agentes de Geração e de
Distribuição de energia elétrica, e o Ambiente de Contratação Livre (ACL), do qual
participam Agentes de Geração, Comercialização, Importadores e Exportadores de
energia, e Consumidores Livres.
1.2.2 Mudanças no Setor Elétrico Brasileiro
Na última década, o Setor Elétrico Brasileiro sofreu diversas alterações até
chegar ao modelo vigente. Veja a seguir uma tabela com um resumo das principais
mudanças entre os modelos pré-existentes e o modelo atual, que acabaram por
resultar em transformações nas atividades de alguns agentes do setor.
Tabela 1.1: Mudanças no setor elétrico brasileiro
Modelo Antigo (até 1995)
Modelo de Livre Mercado
(1995 a 2003)
Novo Modelo (2004)
Financiamento através de
recursos públicos
Financiamento através de
recursos públicos e privados
Financiamento através de recursos
públicos e privados
Empresas verticalizadas
Empresas divididas por
atividade: geração,
transmissão, distribuição e
comercialização
Empresas divididas por atividade:
geração, transmissão, distribuição,
comercialização, importação e
exportação.
Empresas predominantemente
Estatais
Abertura e ênfase na
privatização das Empresas
Convivência entre Empresas Estatais
e Privadas
Monopólios - Competição
inexistente
Competição na geração e
comercialização
Competição na geração e
comercialização
Consumidores Cativos
Consumidores Livres e
Cativos
Consumidores Livres e Cativos
Tarifas reguladas em todos os
segmentos
Preços livremente
negociados na geração e
comercialização
No ambiente livre: Preços livremente
negociados na geração e
comercialização. No ambiente
regulado: leilão e licitação pela
menor tarifa
Mercado Regulado Mercado Livre
Convivência entre Mercados Livre e
Regulado
Planejamento Determinativo -
Grupo Coordenador do
Planejamento dos Sistemas
Elétricos (GCPS)
Planejamento Indicativo pelo
Conselho Nacional de Política
Energética (CNPE)
Planejamento pela Empresa de
Pesquisa Energética (EPE)
Contratação: 100% do
Mercado
Contratação: 85% do
mercado (até agosto/2003)
e 95% mercado (até
dez./2004)
Contratação: 100% do mercado +
reserva
Sobras/déficits do balanço
energético rateados entre
compradores
Sobras/déficits do balanço
energético liquidados no MAE
Sobras/déficits do balanço
energético liquidados na CCEE.
Mecanismo de Compensação de
Sobras e Déficits (MCSD) para as
Distribuidoras.
Módulo 6 – Eficiência Energética em Aplicações de Motores Elétricos
20
1.2.3 Fatura de Energia Elétrica
Foi extraído do Manual de Tarifação da energia elétrica – Procel, programa
nacional de conservação de energia elétrica. 1ª Edição - MAIO/2001, o que deve
conter em uma fatura de energia.
Art.83 A fatura de energia elétrica dever conter as seguintes informações:
I: Obrigatoriamente:
a) nome do consumidor;
b) número de inscrição no CNPJ ou CPF quando houver;
c) código de identificação;
d) classificação da unidade consumidora;
e) endereço da unidade consumidora;
f) número dos medidores de energia elétrica ativa e reativa e respectiva
constante de multiplicação da medição;
g) data das leituras anterior e atual dos medidores, bem como da próxima
leitura prevista;
h) data de apresentação e de vencimento;
i) componentes relativas aos produtos e serviços prestados, discriminando
as tarifas aplicadas;
j) parcela referente a impostos incidentes sobre o faturamento realizado;
k) valor total a pagar;
l) aviso de que informações sobre as condições gerais de fornecimento,
tarifas, produtos, serviços prestados e impostos se encontram à disposição
dos consumidores, para consulta, nas agências da concessionária;
m) indicadores referentes a qualidades do fornecimento, de acordo com a
norma específica;
n) número de telefone da Central de Tele atendimento e/ou outros meios de
acesso à concessionária para solicitações e/ou reclamações;
o) número de telefone da Central de Tele atendimento da Agência
Reguladora Estadual conveniada com a ANEEL, quando houver e;
p) número 080061 2010 da Central de Tele atendimento da ANEEL.
II: Quando pertencente:
a) multa por atraso de pagamento e outros acréscimos moratórios
individualmente discriminados;
b) parcela referente ao pagamento (créditos) de juros do empréstimo
compulsório/ELETROBRÁS;
c) indicação do respectivo desconto sobre o valor da tarifa, em moeda
corrente;
d) indicação de fatura vencida, apontando no mínimo o mês/referência e
valor em reais;
e) indicação de faturamento realizado com base na média aritmética nos
termos dos Arts. 57, 70 e 71, e o motivo da não realização da leitura;
f) percentual do reajuste tarifário, o número da Resolução que o autorizou e
a data de início de sua vigência nas faturas em que o reajuste incidir.
Módulo 6 – Eficiência Energética em Aplicações de Motores Elétricos
21
Figura 1.1: Exemplo de fatura de energia
1.3 LEI DE EFICIÊNCIA ENERGÉTICA
Conservar energia não é uma novidade no Brasil, desde a década de 70 o
governo vem buscando soluções para garantir o abastecimento de energia no país,
de tal modo que os produtos comercializados sejam cada vez mais eficientes.
Projetos como PROÁLCOOL (1975) e CONSERVE (1981) foram pioneiros na
tentativa de diminuir o desperdício, contudo apenas com a criação do Programa
Nacional de Energia Elétrica – PROCEL, em 1985, o país começou efetivamente a
buscar a eficiência nos processos elétricos, mesmo porque as pressões
internacionais para uma consciência ambiental passaram a aparecer também na
forma de cláusulas nos empréstimos do setor de energia.
Módulo 6 – Eficiência Energética em Aplicações de Motores Elétricos
22
Desde então, outras ferramentas e órgãos foram criados para fiscalização
das políticas que vinham sendo empregadas, como o Prêmio Nacional de
Conservação e Uso Racional de Energia (1993) e a Agência Nacional de Energia
Elétrica – ANEEL em 1996.
Em 2001 o país passa por uma crise energética devido aos altos valores do
petróleo, longo período sem investimentos no setor, agravado pela falta de chuvas.
Tendo em vista este novo cenário, o governo decreta a Lei 10.295 que trata de
estabelecer uma política nacional de eficiência energética para máquinas e
aparelhos consumidores de energia, comercializados no país.
A lei de “Eficiência Energética”, como é conhecida, determina que o Poder
Executivo estabelecerá os níveis máximos de consumo ou mínimos de eficiência
energética de máquinas e aparelhos consumidores de energia comercializados no
País, tendo seus indicadores definidos posteriormente pelo Comitê Gestor de
Indicadores e Níveis de Eficiência Energética – CGIEE de acordo com cada tipo de
aparelho e máquina consumidora de energia.
Para regulamentar a Lei 10.295, o decreto 4.508 é instaurado no dia 11 de
dezembro de 2002 com a finalidade de definir os rendimentos nominais mínimos
para motores elétricos:
Capítulo I
Art. 1º Os equipamentos objeto desta regulamentação correspondem aos
motores elétricos trifásicos de indução rotor gaiola esquilo, de fabricação nacional ou
importados, para comercialização ou uso no Brasil, incluindo tanto os motores
comercializados isoladamente quanto os que fazem parte de outro equipamento.
A Portaria Interministerial nº 553, de 8 de dezembro de 2005, apresenta o
Programa de Metas que complementa a regulamentação específica de motores
elétricos de indução trifásicos, atendendo ao disposto no § 2º do art. 2º da Lei nº
10.295, de 17 de outubro de 2001 e faz valer:
Art. 4º A data limite para fabricação no País ou importação dos motores
objeto da regulamentação aqui tratada e que não atendam ao disposto no art. 3º
deste Anexo será de quatro anos a partir da entrada em vigor desta portaria.
Art. 5º A data limite para comercialização no País dos motores referidos no
art. 4º será de quatro anos e seis meses a partir da vigência deste ato.
Através desta portaria ficam estabelecidos os seguintes prazos limites para
fabricação e comercialização de motores que não atinjam o nível mínimo de
eficiência energética:
Fabricação: Dezembro/2009.
Comercialização: Junho/2010.
OBS: Os documentos mencionados neste item podem ser encontrados na íntegra
no final desta apostila.
Módulo 6 – Eficiência Energética em Aplicações de Motores Elétricos
23
1.4 PROGRAMAS DE INCENTIVO A ECONOMIA DE ENERGIA
1.4.1 PROCEL
O objetivo do PROCEL - Programa Nacional de Conservação de Energia
Elétrica - é promover a racionalização da produção e do consumo de energia
elétrica, para que se eliminem os desperdícios e se reduzam os custos e os
investimentos setoriais.
Em seus 20 anos de existência, o Procel já economizou 22 bilhões de
quilowatt-hora, o que corresponde ao consumo do estado da Bahia, durante um ano,
ou a cerca de 13 milhões de residências nesse mesmo período. Os investimentos
realizados nas duas décadas correspondem a aproximadamente R$ 855 milhões, o
que proporcionou investimentos postergados no sistema elétrica brasileiro da ordem
de R$ 15 bilhões.
Tabela 1.2: Resultados anuais obtidos pelo Procel 1986-2006
1986/ 2002 2002 2004 2005 2006
Investimentos Eletrobrás/Procel (R$ milhões) 237,85 14,16 27,18 37,17 29,24
Investimentos RGR (R$ milhões) 386,90 25,10 54,00 44,60 77,80
Investimentos GEF (R$ milhões) 0,35 1,74 12,97 16,23 6,203
Investimentos Totais Realizados (R$ milhões) 625,08 41,00 94,15 98,02 113,24
Energia Economizada (GWh/ano) 15,405 1,817 2,373 2,158 2,845
Usina Equivalente (MW) 4,180 453 622 585 772
Redução de Demanda na Ponta (MW) 3,597 436 569 518 682
Investimentos Postergados (R$ milhões) 8.646 2.007 2.492 1.786 2.231
Para estimular o setor industrial a reduzir o desperdício de energia elétrica,
a ELETROBRÁS/PROCEL no âmbito do PROCEL INDÚSTRIA – Programa de
Eficiência Energética Industrial vem celebrando convênios com as Federações das
Indústrias estaduais, visando desenvolver o programa junto às empresas, tendo
como foco a redução de perdas nos sistemas motrizes.
O Prêmio PROCEL – Prêmio Nacional de Conservação e Uso Racional de
Energia, de responsabilidade do Ministério de Minas e Energia, é concedido
anualmente a várias Categorias, como Transportes, Setor Energético, Edificações,
Imprensa, Micro e Pequenas Empresas e Indústria, premiando as ações que se
destacaram pelo uso racional de energia e o combate ao seu desperdício. Cada
categoria é coordenada por sua entidade representativa.
Módulo 6 – Eficiência Energética em Aplicações de Motores Elétricos
24
O objetivo do Prêmio é estimular segmentos da sociedade a implementar
ações que efetivamente reduzam o consumo de energia elétrica, derivados do
petróleo ou gás natural, assim como a sua substituição eficiente por fontes
renováveis.
1.4.2 PROINFA
Criado em 2002 o PROINFA – Programa de Incentivo às Fontes Alternativas
de Energia Elétrica – é um importante instrumento para a diversificação da matriz
energética nacional, garantindo maior confiabilidade e segurança ao abastecimento.
O Programa, coordenado pelo Ministério de Minas e Energia (MME), estabelece a
contratação de 3.300 MW de energia no Sistema Interligado Nacional (SIN),
produzidos por fontes eólicas, biomassa e pequenas centrais hidrelétricas (PCHs),
sendo 1.100 MW de cada fonte.
Em relação ao abastecimento de energia elétrica do país, o PROINFA é um
instrumento de complementaridade energética sazonal à energia hidráulica,
responsável por mais de 90% da geração do país. Na região Nordeste, por exemplo,
a energia eólica servirá como complemento ao abastecimento hidráulico, já que o
período de chuvas é inverso ao de ventos. O mesmo ocorrerá com a biomassa nas
regiões Sul e Sudeste, onde a colheita de safras propícias à geração de energia
elétrica (cana-de-açúcar e arroz, por exemplo) ocorre em período diferente do
chuvoso.
O PROINFA conta com o suporte do BNDES, que criou um programa de
apoio a investimentos em fontes alternativas renováveis de energia elétrica. A linha
de crédito prevê financiamento de até 70% do investimento, excluindo apenas bens
e serviços importados e a aquisição de terrenos, sendo que os investidores terão
que garantir 30% do projeto com capital próprio. O Programa também permite maior
inserção do pequeno produtor de energia elétrica, diversificando o número de
agentes do setor.
A Eletrobrás, no contrato de compra de energia de longo prazo (PPAs),
assegura ao empreendedor uma receita mínima de 70% da energia contratada
durante o período de financiamento e proteção integral quanto aos riscos de
exposição do mercado de curto prazo e os contratos terão duração de 20 anos.
1.4.3 PROESCO
O PROESCO é um projeto do Banco Nacional de Desenvolvimento
Econômico e Social – BNDES – que visa o apoio a projetos que envolvem Eficiência
Energética em empresas de Serviços de Conservação de Energia (ESCOs),
usuários finais e empresas de geração, transmissão e distribuição de energia que
contribuam para a economia de energia, aumentem a eficiência global do sistema
energético ou promovam a substituição de combustíveis de origem fóssil por fontes
renováveis.
Dentre os focos de ação possíveis, destacam-se:
Módulo 6 – Eficiência Energética em Aplicações de Motores Elétricos
25
• Motores;
• Otimização de Processos;
• Ar condicionado e ventilação;
• Refrigeração e resfriamento;
• Gerenciamento energético;
• Melhoria da qualidade da energia, inclusive correção do fator de potência;
• Redução da demanda no horário de ponta do consumo do sistema
elétrico.
O financiamento pode ser solicitado para a promoção de estudos e projetos,
realização de obras, aquisição de instações, máquinas e equipamentos, serviços
técnicos especializados e sistemas de informação, basta o solicitante apresentar um
projeto que permita identificar, analisar e acompanhar detalhadamente o conjunto de
ações e metas, através do qual pretenda contribuir para a conservação de energia.
As operações financeiras podem ser realizadas de três formas: com risco
total do BNDES, com risco para a instituição financeira ou em operações diretas. A
taxa de juros será formulada de acordo com cada situação, sendo que o prazo total
para pagamento é de até 72 meses com participação de 90% do BNDES.
1.4.4 Plano de Troca WEG
O Plano de troca promovido pela WEG tem o intuito de auxiliar na
conservação de energia através da aceitação de motores antigos,
independentemente da marca e modelo, como parte do pagamento na aquisição de
motores novos WEG Alto Rendimento Plus (WEG Motores – corrente alternada até
500 CV 4 pólos).
A troca de motores usados por motores de alto-rendimento proporciona uma
redução no consumo de energia elétrica, maior confiabilidade da planta, garantia de
fábrica e padronização de produtos. A avaliação das sucatas também levará em
consideração motores queimados ou quebrados, mas que contenham bobinado,
rotor, carcaça, tampas e rolamentos.
Para realização do plano de troca o cliente deverá efetuar uma nota de
venda em nome da WEG, contemplando todos os motores na qual deseja sucatear.
O valor da nota deverá ser o equivalente a 10% do valor total dos motores descritos
na nota, sendo assim, o valor do desconto para o plano de troca será igual a 10%.
Para motores com carcaças iguais e superiores a 225, será concedido um
adicional de 5%. “Estes valores podem ser alterados pela WEG sem aviso prévio”.
O cliente poderá transformar o somatório total de potência em crédito no
prazo máximo de 12 meses da data de recebimento na WEG.
Módulo 6 – Eficiência Energética em Aplicações de Motores Elétricos
26
2 TECNOLOGIA DE MOTORES ELÉTRICOS
2.1 PRINCÍPIOS DE MOTORES ELÉTRICOS
O ano de 1866 pode ser considerado, em termos práticos, como o ano de
nascimento da máquina elétrica, pois foi nesta data que o cientista alemão Werner
Siemens inventou o primeiro gerador de corrente contínua auto-induzido. Entretanto,
deve-se mencionar que esta máquina elétrica, que revolucionou o mundo em poucos
anos, foi o último estágio de um processo de estudos, pesquisas e invenções de
muitos outros cientistas, durante quase três séculos.
Em 1600 o cientista inglês William Gilbert publicou, em Londres, a obra
intitulada “De Magnete”, descrevendo a força de atração magnética. O fenômeno da
eletricidade estática já havia sido observado pelo grego Tales, em 641 AC, ele
verificou que ao atritar uma peça de âmbar com pano, esta adquiria a propriedade
de atrair corpos leves, como pêlos, penas, cinzas, etc.
A primeira máquina eletrostática foi construída em 1663, pelo alemão Otto
Guericke, e aperfeiçoada em 1775 pelo suíço Martin Planta.
O físico dinamarquês Hans Christian Oersted, ao fazer experiências com
correntes elétricas, verificou ao acaso, em 1820, que a agulha magnética de uma
bússola era desviada de sua posição norte-sul quando esta passava perto de um
condutor no qual circulava corrente elétrica. Esta observação permitiu a Oersted
reconhecer a íntima relação entre magnetismo e eletricidade, dando assim o
primeiro passo em direção ao desenvolvimento do motor elétrico.
O sapateiro inglês William Sturgeon, que paralelamente à sua profissão,
estudava eletricidade nas horas de folga, baseando-se na descoberta de Oersted
constatou, em 1825, que um núcleo de ferro envolto por um fio condutor elétrico
transformava-se em imã quando se aplicava uma corrente elétrica, observando
também que a força do imã cessava tão logo a corrente fosse interrompida. Estava
inventando o eletroímã, que seria de fundamental importância na construção de
máquinas elétricas girantes.
Mas as experiências com o magnetismo e a eletricidade não cessaram. Em
1832, o cientista italiano S. Dal Negro construiu a primeira máquina de corrente
alternada com movimento de vaivém. Já no ano de 1833 o inglês W. Ritchie
inventou o comutador, construindo um pequeno motor elétrico onde o núcleo de
ferro enrolado girava em torno de um imã permanente. Para dar uma rotação
completa, a polaridade do eletroímã era alternada a cada meia volta através do
comutador. A inversão da polaridade também foi demonstrada pelo mecânico
parisiense H. Pixii ao construir um gerador com um imã em forma de ferradura que
girava diante de duas bobinas fixas com um núcleo de ferro. A corrente alternada
era transformada em corrente contínua pulsante através de um comutador.
Grande sucesso obteve o motor elétrico desenvolvido pelo arquiteto e
professor de física Moritz Hermann Von Jacobi - que, em 1838, aplicou-o a uma
lancha.
Módulo 6 – Eficiência Energética em Aplicações de Motores Elétricos
27
Somente em 1866 Siemens construiu um gerador sem a utilização de imã
permanente, provando que a tensão necessária para o magnetismo podia ser
retirada do próprio enrolamento do rotor, isto é, que a máquina podia auto excitar-se.
O primeiro dínamo de Werner Siemens possuía uma potência de aproximadamente
30 watts e uma rotação de 1200 RPM. A máquina de Siemens não funcionava
somente como gerador de eletricidade, podia também operar como motor, desde
que se aplicasse aos seus bornes uma corrente contínua.
Em 1879, a firma Siemens & Halske apresentou, na feira industrial de
Berlim, a primeira locomotiva elétrica, com uma potência de 2kW.
A nova máquina de corrente contínua apresentava vantagens em relação à
máquina a vapor, à roda d’água e à força animal. Entretanto, o alto custo de
fabricação e sua vulnerabilidade em serviço (por causa do comutador) marcaram-na
de tal modo que muitos cientistas dirigiram suas atenções para o desenvolvimento
de um motor elétrico mais barato, mais robusto e de menor custo de manutenção.
Entre os pesquisadores preocupados com esta idéia destacam-se o
iugoslavo Nicola Tesla, o italiano Galileu Ferraris e o russo Michael Von Dolivo
Dobrowolsky. Os esforços não se restringiram somente ao aperfeiçoamento do
motor de corrente contínua, mas também se cogitou de sistemas de corrente
alternada, cujas vantagens já eram conhecidas desde 1881.
Em 1885, o engenheiro eletricista Galileu Ferraris construiu um motor de
corrente alternada de duas fases. Ferraris, apesar de ter inventado o motor de
campo girante, concluiu erroneamente que motores construídos segundo este
princípio poderiam, no máximo, obter um rendimento de 50% em relação à potência
consumida. E Tesla apresentou, em 1887, um pequeno protótipo de motor de
indução bifásico com rotor em curto-circuito. Também este motor apresentou
rendimento insatisfatório, mas impressionou de tal modo que a firma norte-
americana Westinghouse lhe pagou um milhão de dólares pelo privilégio da patente,
além de se comprometer ao pagamento de um dólar para cada HP que viesse a
produzir no futuro. O baixo rendimento deste motor inviabilizou economicamente sua
produção e três anos mais tarde as pesquisas foram abandonadas.
Foi o engenheiro eletricista Dobrowolsky, da firma AEG, de Berlim, que,
persistindo na pesquisa do motor de corrente alternada entrou, em 1889, com o
pedido de patente de um motor trifásico com rotor de gaiola. O motor apresentado
tinha uma potência de 80 watts, um rendimento aproximado de 80% em relação à
potência consumida e um excelente conjugado de partida. As vantagens do motor
com rotor de gaiola em relação ao de corrente contínua eram marcantes: construção
mais simples, silencioso, menor manutenção e alta segurança em operação.
Dobrowolsky desenvolveu, em 1891, a primeira fabricação em série de motores
assíncronos, nas potências de 0,4 a 7,5kW.
Módulo 6 – Eficiência Energética em Aplicações de Motores Elétricos
28
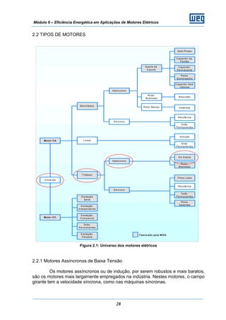
Motor CA
U niversal
Motor CC
Linear
Monofásico
Trifásico
Excitação
Série
Excitação
Independente
Excitação
C om pound
Ím ãs
Perm anentes
Assíncrono
Síncrono
Gaiola de
Esquilo
Rotor
Bobinado
Rotor Maciço
Split-Phase
Capacitor de
Partida
Capacitor
Perm anente
Pólos
Som breados
Capacitor dois
Valores
Repulsão
Histerese
Relutância
Ím ãs
Perm anentes
Indução
Ím ãs
Perm anentes
D e Gaiola
Rotor
Bobinado
Ím ãs
Perm anentes
Relutância
Pólos Lisos
Excitação
Paralela
Assíncrono
Síncrono
Pólos
Salientes
Fabricado pela W EG
2.2 TIPOS DE MOTORES
Figura 2.1: Universo dos motores elétricos
2.2.1 Motores Assíncronos de Baixa Tensão
Os motores assíncronos ou de indução, por serem robustos e mais baratos,
são os motores mais largamente empregados na indústria. Nestes motores, o campo
girante tem a velocidade síncrona, como nas máquinas síncronas.
Módulo 6 – Eficiência Energética em Aplicações de Motores Elétricos
29
Teoricamente, para o motor girando em vazio e sem perdas, o rotor teria
também a velocidade síncrona. Entretanto, ao ser aplicado o conjugado externo ao
motor, o seu rotor diminuirá a velocidade na justa proporção necessária para que a
corrente induzida pela diferença de rotação entre o campo girante (síncrono) e o
rotor, passe a produzir um conjugado eletromagnético igual e oposto ao conjugado
externamente aplicado.
Este tipo de máquina possui várias características próprias, que são
definidas e demonstradas em uma larga gama de obras dedicadas exclusivamente a
este assunto. Nesta apostila veremos os princípios e equações básicas necessárias
para o desenvolvimento do tema voltado à Conservação de Energia.
A rotação do eixo do motor é expressa por:
Onde: n = Rotação do motor em condições nominais de operação (rpm);
ƒ = Freqüência (Hz);
p = Número de pares de pólos;
s = Escorregamento.
2.2.2 Rotor Gaiola
Os motores deste tipo também são comumente chamados de motores de
GAIOLA DE ESQUILO, pois seu enrolamento rotórico tem a característica de ser
curto-circuitado, assemelhando-se a tal, como mostrado na figura a seguir:
Figura 2.2: Motor assíncrono de rotor gaiola
( )s
p
f
n −×
×
= 1
2
120
Módulo 6 – Eficiência Energética em Aplicações de Motores Elétricos
30
2.3 PLACA DE IDENTIFICAÇÃO DE MOTORES ELÉTRICOS
- Carcaça: É definida, segundo norma ABNT, como sendo à distância do
centro do eixo a base do pé do motor.
- Potência: É o valor da potência mecânica que será fornecida na ponta do
eixo do motor em condições nominais de operação.
- Classe de Isolamento: Indica a máxima temperatura que o motor deve
operar em regime continuo e a plena carga sem prejudicar a vida útil do
material isolante. Conforme norma NBR-7094.
- Tensão: Indica o valor de tensão que o motor deve operar em regime
contínuo de funcionamento.
- Regime de Serviço: Indica o grau de regularidade da carga a que o motor
é submetido.
- Grau de Proteção: Define a proteção da parte ativa do motor contra
agentes sólidos, contato e contra líquidos. A Norma NBR-6146 define os
graus de proteção dos equipamentos elétricos.
- Rolamento: Indica o tipo de rolamento adequado para cada tipo de
aplicação/especificações.
- Corrente: Indica o valor de corrente absorvido, em condições nominais de
operação.
- Fator de Serviço: Fator que, aplicado a potência nominal do motor, indica
a carga permissível, que pode ser aplicada continuamente ao motor, sob
condições específicas.
- Rotação: Rotação nominal do motor.
- Categoria: Categoria de conjugado.
- Freqüência: freqüência do motor.
Potência
Fator de Serviço
Carcaça
Número de Série
Item do motor
Esquema de ligação
Classe de
isolamento
Grau de proteção
Rotação
Regime de
Serviço
Tensão
Corrente Lubrificação
Rolamento
Módulo 6 – Eficiência Energética em Aplicações de Motores Elétricos
31
2.4 EVOLUÇÃO TECNOLÓGICA DE MOTORES ELÉTRICOS
Os motores assíncronos atuais são baseados nos mesmos princípios físicos
do motor construído por Dobrowolsky em 1889. Desde então, as pesquisas e
desenvolvimentos concentram-se no aperfeiçoamento dos materiais condutores,
magnéticos e isolantes utilizados nos motores.
A evolução dos fios condutores, dos filmes isolantes, das chapas de aço,
das ligas de alumínio e das técnicas de projeto ao longo do tempo tem contribuído
para a redução do peso e do tamanho do motor elétrico. Como pode ser observado
na Figura 1, o peso de um motor de mesma potência no decorrer do século XX foi
reduzido aos dias atuais a 8% do peso de seu antecessor de 1891.
Um dos maiores avanços tecnológicos se deve ao desenvolvimento dos
materiais isolantes. No passado, o motor precisava trabalhar em baixas
temperaturas devido à isolação dos fios que eram com dupla camada de algodão e
que não possuíam grande capacidade de suportar temperaturas elevadas.
Atualmente, os fios são esmaltados com vernizes e possuem camadas muito mais
delgadas e apresentam rigidez dielétrica várias vezes superiores e uma capacidade
de suportar temperaturas cada vez mais elevadas. Hoje, os fios de cobre (de
idêntica seção) com esmalte ocupam menos espaço nas ranhuras, em torno de 22%
do espaço ocupado por aquele fio com dupla camada de algodão, conforme pode
ser visto na Figura 2. Devido a esse avanço tecnológico, o tamanho das ranhuras
também diminuiu.
Outro grande avanço tecnológico foi a evolução dos ímãs permanentes. No
início do século XX, usava-se o ferro como ímã que possuía uma densidade de
energia bastante baixa.
Com a introdução de novas tecnologias e desenvolvimento de novos
materiais, chegou-se à ímãs permanentes de terras raras, que possuem grande
densidade de energia, como pode ser observado na Figura 3. Os ímãs permanentes
de terras raras passaram a ser utilizados nos motores elétricos proporcionando uma
redução das perdas no rotor e conseqüentemente um aumento no rendimento,
entretanto estes materiais não são muito usados nos motores, pois o seu custo
ainda é bastante elevado.
Módulo 6 – Eficiência Energética em Aplicações de Motores Elétricos
32
Figura 2.3: Evolução do motor trifásico AEG (relação peso/potência)
Figura 2.4: Espaço ocupado por fios (de idêntica
seção de cobre) com diversos tipos de isolação
Figura 2.5: Evolução dos imãs
2.4.1 Chapas Magnéticas – Rendimento do Motor
Uma das contribuições dos fabricantes de máquinas elétricas para a
melhoria da qualidade da energia elétrica diz respeito ao desenvolvimento de
máquinas com rendimentos mais altos. Sabe-se que os motores elétricos são
responsáveis por cerca de 50% do consumo total de energia elétrica do Brasil.
Assim, a redução das perdas nos motores contribui para diminuir o consumo total de
energia do país. Motores com melhores rendimentos exigem o uso de materiais mais
nobres ou de maiores quantidades de materiais, além do aperfeiçoamento nas
Módulo 6 – Eficiência Energética em Aplicações de Motores Elétricos
33
técnicas de projeto. A abaixo mostra as características diferenciadas dos motores da
linha de Alto Rendimento.
Figura 2.6: Motor Alto Rendimento
Com relação à influência do processo de fabricação, a estampagem das
chapas de aço provoca encruamento e rebarba na região de corte. A pressão de
empacotamento pode danificar o revestimento isolante e processos como a
prensagem na carcaça e a usinagem do rotor introduzem tensões mecânicas que
afetam o comportamento magnético da chapa. O ensaio no quadro de Epstein não
consegue detectar estes efeitos.
Pode-se concluir que o processo de fabricação afeta especialmente as
propriedades magnéticas dos aços siliciosos e o desempenho dos motores de
pequeno porte. Por isso, após a estampagem, faz-se necessário o tratamento
térmico para alívio de tensões para restabelecer tais propriedades.
O aumento do rendimento nas máquinas elétricas está ligado ao
aperfeiçoamento do projeto eletromagnético e do processo de fabricação, ao uso de
maiores quantidades de materiais e de melhores materiais. No entanto, parece que
o limite das propriedades eletromagnéticas de alguns materiais já foi atingido, como
o cobre, o alumínio e mesmo as chapas de aço. Enquanto novos materiais não
forem descobertos, o aumento do rendimento das máquinas será limitado pelo custo
e pelo tamanho do motor.
2.4.2 Classes de Isolamento
As classes de isolamento utilizadas em máquinas elétricas, e os respectivos
limites de temperatura são descritos conforme NBR-7094, e ilustrados abaixo.
Em motores normais são utilizados as classes B e F. Para motores
especiais utiliza-se classe H.
Módulo 6 – Eficiência Energética em Aplicações de Motores Elétricos
34
A
(105º)
E
(120º)
B
(130º)
F
(155º)
H
(180º)
Figura 2.7: Classes de isolamento
2.4.3 Materiais Isolantes
2.4.3.1 Filmes Isolantes
São determinados de acordo coma a classe térmica do Motor.
Classe Térmica Espessura (mm)* Material Base Nome do
Filme
Classe B (130°C) 0,125 - 0,19 - 0,25 - 0,35 Poliester Melinex
Classe F (155°C) 0,22 e 0,30
Poliester isolado com
“Dacron”(Fibra de
poliester + Resina
acrílica )
Thernomid
Polivolterm
Wetherm
DMD
Classe H 0,18 e 0,25 Poliamida Aromática Nomex
* Conforme carcaça e projeto
2.4.3.2 Espaguetes – Isoladores Tubulares
Classe Térmica Material base Nome do Espaguete
F (155°C) Poliester + resina acrílica Tramacril / Tramar
H (180°C) Fiberglass + borracha de
silicone
Trançasil-B / Tramar
Módulo 6 – Eficiência Energética em Aplicações de Motores Elétricos
35
2.4.3.3 Verniz (Impregnação)
Classe Térmica Aplicação Material Base Nome do
verniz
B (130°C)
Impregnação de estatores da
fábrica II (Motores Nema)
Poliester
Lacktherm
1310
F (155°C)
Impregnação de estatores das
fábricas I(carcaca 63 a 100),
III(225 a 355) e IV(112 a 200)
Poliester
Lacktherm
1314
H (180°C)
Impregnação de estatores
especiais
Epóxi Royal E524 Royal E524
H (180°C)
Impregnação de estatores da
fábrica III (carcaça 225 a 315S/M)
Resina – Poliéster
Irrídico Insaturado
Lacktherm
1317/90
2.4.3.4 Cabos de Saída
Classe
Térmica
Bitolas
Especificação
da Isolação
Nome do
Cabo
Fornecedor
LM – 130 Cofibam
B (130° C)
2, 4, 8, 10, 12,
14, 16, 18, 20,
22, 50, 70, 95,
120
Cabo isolado
em borracha
sintética a
base de Etileno
Propileno
(EPR), para
600V, cor preta
LME 130C Pirelli
F(155° C)
2, 4, 8, 10, 12,
14, 16, 18, 20,
22, 50, 70, 95,
120
Cabo isolado
em borracha
de silicone,
para 600V, cor
cinza
Cofistrong Cofiban
H(180° C)
2, 4, 8, 10, 12,
14, 16, 18, 20,
22, 50, 70, 95,
120
Cabo isolado
em borracha
de silicone,
para 600V, cor
azul
Cofisil Cofiban
H(180° C)
2, 4, 8, 10, 12,
14, 16, 18, 20,
22, 50, 70, 95
Cabo isolado
com dupla
camada de
borracha de
silicone
vulcanizada,
para 3000V,
com isolação
em cor branca
e cobertura em
cor amarela
Cofialt-3 Cofiban
Módulo 6 – Eficiência Energética em Aplicações de Motores Elétricos
36
2.4.3.5 WISE - WEG Insulation System Evolution
A WEG revolucionou o sistema de isolamento de seus motores.
Aprimorando fio, filmes isolantes, sistema de impregnação, material impregnante,
cabos e demais componentes presentes nas etapas produtivas.
Com o uso crescente dos inversores de freqüência na adequação dos
processos produtivos industriais, houve a necessidade da evolução dos motores,
tornando-os aptos a operar em condições mais críticas, impostas pelo inversor ao
sistema de isolamento do motor.
A WEG por fabricar motores e inversores de freqüência, vem aprimorando
ao longo dos anos o sistema de isolamento dos motores e a performance do
conjunto, resultado do contínuo investimento em pesquisa e desenvolvimento.
Assim sendo, visando maximizar a durabilidade e a confiabilidade dos
motores a WEG desenvolveu o exclusivo sistema WISE (WEG Insulation System
Evolution), resultado do aprimoramento dos materiais em todas as etapas produtivas
relacionadas ao sistema de isolamento do motor, tais como o fio, os filmes isolantes,
o sistema de impregnação, o material impregnante, os cabos e os demais
componentes presentes no processo.
Entre as vantagens do sistema WISE, pode-se destacar:
• O aperfeiçoamento do fio de cobre, produzido através de processo de
fabricação inovador e com grau de pureza superior a 99,9%.
• A esmaltação do fio de cobre realizada com vernizes desenvolvidos
especificamente para a aplicação em motores elétricos (Linha
LACKTHERM), conferindo excelentes propriedades de isolamento elétrico,
alto poder de compactação, resistência superior à abrasão e, sobretudo,
altíssima confiabilidade.
• O processo de impregnação do estator feito com resinas de alto teor de
sólidos e vernizes a base de água (hidrossolúveis), ecologicamente
corretos, livres de solventes nocivos à saúde (de acordo com as diretrizes
ISO 14000), responsável pela efetiva proteção do elemento isolante do
motor, garantindo elevada rigidez mecânica ao conjunto, evitando possíveis
vibrações e proporcionando maior resistência elétrica, mecânica e química.
O sistema WISE inovou o sistema de isolamento dos motores e esta
inovação foi padronizada para todos os motores trifásicos industriais WEG,
incorporando melhorias e prolongando a vida útil dos motores.
WISE, sinônimo de evolução, padronização e confiabilidade!
Módulo 6 – Eficiência Energética em Aplicações de Motores Elétricos
37
Nota: Acima de 575V consultar WEG
O sistema WISE inovou o sistema de isolamento dos motores WEG e esta
inovação foi padronizada para todas as linhas de produtos, incorporando as
melhorias e prolongando a vida útil dos motores WEG.
WISE, sinônimo de evolução, padronização e confiabilidade!
2.4.4 Proteções
2.4.4.1 Termostatos:
Características Aplicação Instalação
Bimetálicos Na cabeça de bobina do
lado oposto a ventilação
Baixo Custo Nos Mancais
Sensível a Temperatura e
Corrente
Ligado na Bobina do Contator
Tempo de Resposta Alto
Sinalizador para alarme
e/ou Desligamento
Pode ser ligado em
Série ou Individual
2.4.4.2 Termistores (PTC):
Material Semicondutor pode ser:
• PTC – Coeficiente de Temperatura Positivo
• NTC – Coeficiente de temperatura Negativo
Características Aplicação Instalação
Baixo custo
Pequena dimensão
Dentro da cabeça
de bobina no lado
oposto a
ventilação
Sem contatos móveis
Elemento frágil
Necessidade relé para
comando e atuação
Sinalizador para alarme e/ou
Desligamento
Pode ser ligado
em série ou
individual
2.4.4.3 Termoresistência:
• Resistências Calibradas
• Pt 100, Ni 100, Cu 100.
Módulo 6 – Eficiência Energética em Aplicações de Motores Elétricos
38
Características Aplicação Instalação
Tempo de resposta curto ≤ 5s
Monitoramento da
temperatura
Alto grau de precisão
Vários níveis de sinalização e
comando possíveis,
dependendo do circuito
controlador
Alto custo dos elementos
sensores
Monitorar a temperatura dos
mancais e dos enrolamentos
Na cabeça de
bobina
e nos mancais
2.4.4.4 Protetores Térmicos
Característica Aplicação Instalação
Bimetálico
Base do platinado
Pode ser do tipo manual ou
automático
Sensível a temperatura e
corrente
Caixa de ligação
Mais usado em motores
monofásicos
Sempre inserido em série com
os enrolamentos
Proteção do motor
Carcaça
2.4.4.5 Resistência de Aquecimento:
Características Aplicação Instalação
Potência determinada por carcaça Nas cabeças de
bobina
Frágil
Tensão de alimentação em 110, 220 e
440V
Reduzir a umidade no
interior dos motores
Pode ser
inserido antes
ou após a
impregnação
Cuidados:
• Manuseio: devido à fragilidade das conexões e cabos;
• Amarrações: pode romper o silicone;
Módulo 6 – Eficiência Energética em Aplicações de Motores Elétricos
39
2.4.5 Mancais
2.4.5.1 Mancais de rolamento
Mancais de rolamento, ou simplesmente rolamento, são mancais onde a
carga é transferida através de elementos que apresentam movimento de rotação,
conseqüentemente chamado atrito de rolamento.
Figura 2.8: Rolamento rígido de uma carreira de esferas
2.4.5.2 Classificação dos Rolamentos
Os rolamentos são classificados de acordo com:
• Tipo do rolamento;
• Largura;
• Diâmetro do furo.
X X X X
O primeiro algarismo ou série de letras
indica o tipo do rolamento.
O segundo algarismo indica a
largura e diâmetro externo do
rolamento.
Os dois últimos algarismos,
multiplicados por 5,
indicam o diâmetro do
furo do rolamento em
Pista externa
Pista interna
Elemento
rolante
Gaiola
Módulo 6 – Eficiência Energética em Aplicações de Motores Elétricos
40
2.4.5.3 Vedações
A indicação da vedação do rolamento vem após a numeração (sufixo).
• Z – proteção metálica (blindagem) em apenas um dos lados do rolamento;
• 2Z – dupla proteção metálica (blindagem em ambos os lados do
rolamento);
• 2RS / DDU – dupla vedação de borracha, com contato (ambos os lados do
rolamento).
Exemplo:
6203 – ZZ: rolamento de esferas, série de largura 3, furo de 17mm, com
dupla vedação metálica (blindagem).
2.4.5.4 Folgas Internas
• As folgas indicadas no rolamento são medidas radialmente (folga entre os
elementos rolantes e as pistas);
• São indicadas após a numeração do rolamento (sufixo);
• Em ordem crescente: C1 - C2 - NORMAL - C3 - C4 - C5;
2.4.6 Lubrificação
Os objetivos da lubrificação dos rolamentos são:
• Reduzir o atrito e desgaste;
• Prolongar a vida do rolamento;
• Dissipar calor;
• Reduzir temperatura;
• Outros: vedação contra entrada de corpos estranhos, proteção contra a
corrosão do mancal, etc.
Os métodos de lubrificação se dividem em lubrificação a óleo e graxa. Em
motores elétricos, a lubrificação com graxa é mais utilizada devido a sua
simplicidade e baixo custo de operação.
2.4.6.1 Lubrificação com Graxa
A graxa é um lubrificante líquido (óleo) engrossado para formar um produto
sólido ou semi-fluido, por meio de um agente espessante. Outros componentes que
confiram propriedades especiais podem estar presentes (aditivos).
GRAXA = ÓLEO + ESPESSANTE + ADITIVOS
Módulo 6 – Eficiência Energética em Aplicações de Motores Elétricos
41
Mineral; Lítio Anti-Oxidante;
Sintético; Complexo de lítio; Anti- Corrosivo;
Vegetal; Complexo de cálcio; Anti-Desgaste
Silicone. Uréia Agente de Adesividade, etc.
2.4.6.2 Características da Lubrificação com Graxa
Vantagens da Graxa:
• Lubrificam e vedam;
• Reduzem o barulho;
• Não necessitam bombeamento.
Desvantagens da Graxa:
• Não trocam calor;
• Não removem contaminantes;
• Menor poder de penetração;
• Não fluem.
Por que relubrificar os rolamentos?
Rolamentos engraxados devem ser relubrificados se a vida útil da graxa for
menor que a vida útil esperada do rolamento.
O que influencia na vida da graxa?
• Temperatura;
• Contaminantes;
• Vedações deficientes.
O que acontece se o rolamento não é relubrificado?
• A graxa pode endurecer, perdendo suas propriedades lubrificantes;
• Pode haver acúmulo de contaminantes, reduzindo drasticamente a vida
útil do rolamento.
2.4.7 Vedação W3 Seal
V´ring
O´ring
Labirinto
Figura 2.9: Ilustração em corte 3D de um motor com vedação W3 Seal
Módulo 6 – Eficiência Energética em Aplicações de Motores Elétricos
42
O W3 Seal é uma vedação composta de um labirinto taconite (vedação
contra pó), um anel V’ring (vedação contra água) e anel O’ring (fixação e vedação do
conjunto no eixo). No Anexo 1 ilustramos a composição desta vedação.
Esta vedação é altamente eficaz contra a entrada de água e/ou acúmulo de
impurezas nos mancais, e poderá ser instalado nos motores WEG grau de proteção
IP55 desde que efetuadas as seguintes alterações:
• Para as carcaças 90S a 200L (standards) as tampas deverão ser
substituídas por tampas apropriadas à vedação W3 Seal (estão disponíveis
kits de vedação W3 Seal, composto de tampa e componentes de vedação);
• Para carcaças da 225S/M a 355M/L (standards) os anéis de fixação
externos dos rolamentos deverão ser substituídos por anéis de fixação
externos apropriados à vedação W3 Seal (estão disponíveis kits de vedação
W3 Seal, composto de anéis de fixação externos e componentes de
vedação);
2.4.8 Técnicas de Construção
Atualmente as Engenharias utilizam de várias técnicas (software) de
construção e análise dos motores, as principais estão descritas abaixo:
2.4.8.1 SolidWorks – Modelagem 3D
SolidWorks permite modelagem de sólidos e desenhos 2D.
Características:
- Cria modelos sólidos a partir de desenhos de partes/peças.
- Cria modelos parametrizados para a confecção de linhas de produção.
Módulo 6 – Eficiência Energética em Aplicações de Motores Elétricos
43
2.4.8.2 Ansys – Análise Estrutural do motor
Software de elementos finitos utilizado na análise de deformações e
simulação térmica de componentes mecânicos.
2.4.8.3 Motor-CAD Projeto Térmico de Motores Elétricos
Módulos disponíveis permitem o cálculo térmico de:
• Motores de indução.
• Motores de relutância chaveada.
• Motores de imãs permanentes.
Módulo 6 – Eficiência Energética em Aplicações de Motores Elétricos
44
2.4.8.4 EFCAD Software de Análise Electromagnética
Sistema de Elementos Finitos para Análise de Campos Eletromagnéticos. EFCAD é
um pacote computacional desenvolvido para resolver a equação de Poisson relativa
aos fenômenos térmico e eletromagnético.
2.4.8.5 Software para Projeto Eletromagnético de Motores e Geradores
Características:
- Analisa o desempenho de máquinas de indução monofásicas, bifásicas e
trifásicas;
- Considera desequilíbrio da fonte;
- Considera todos os tipos de enrolamentos (simétricos e assimétricos);
- Considera todas as assimetrias do núcleo magnético;
- Baseado em um projeto existente;
- Flexível de acordo com as necessidades do projeto;
- Permite variar as principais dimensões da máquina
Módulo 6 – Eficiência Energética em Aplicações de Motores Elétricos
45
2.5 PRODUTOS EFICIENTES E SUAS APLICAÇÕES
2.5.1 W22
O novo conceito em motores elétricos
Motores elétricos mais eficientes e com custos de operação reduzidos
formam a base para o desenvolvimento da nova linha de motores trifásicos W22.
Excelente relação custo benefício, redução do consumo de energia elétrica,
baixos níveis de ruído e fácil manutenção são algumas das características que
definem esse novo produto. Um motor que surge antecipando conceitos sobre
economia, desempenho e produtividade.
Redução do custo operacional
Um produto que opera com alta eficiência, resultando em alta produtividade,
gerando o máximo valor para o cliente é o que está por trás do conceito da linha
W22.
Economia de Energia
Durante a vida útil de um motor elétrico, em média 90% dos custos de
operação são referentes ao consumo de energia elétrica, enquanto somente 10%
estão relacionados aos custos de aquisição, instalação e manutenção motor. A nova
linha W22 excede os valores de rendimento previstos em norma, resultando em
menor consumo de energia.elétrica.
Sustentabilidade
Sustentabilidade é a capacidade de criar processos, produtos, serviços, de
forma a não causar impactos negativos ao planeta. Ecologicamente correto e
economicamente viável esta é a linha W22 a mais alta tecnologia em sintonia com a
preservação ambiental.
Durabilidade
O ferro fundido de alta resistência mecânica utilizado na fabricação dos
motores industriais é produzido pela própria WEG, com um alto padrão de
qualidade. Associando a qualidade do ferro fundido às vantagens de um design
Módulo 6 – Eficiência Energética em Aplicações de Motores Elétricos
46
inovador, à linha W22 oferece maior resistência ao impacto e melhor dissipação
térmica, assegurando maior durabilidade e confiabilidade em aplicações severas.
Conversor de Freqüência
A linha W22 adota o exclusivo sistema de isolamento WISE (Weg Insulation
System Evolution), desenvolvido pela WEG, que eleva a rigidez dielétrica do
bobinado, permitindo a operação com inversores de freqüência até 690 Volts*.
* Tensões acima de 690 V, sob consulta.
Extensão da Linha
A plataforma W22, oferecendo alta eficiência, redução das intervenções
para manutenção e baixo custo de operação, será a base para os futuros
desenvolvimentos WEG. Em conjunto com os novos motores de imã permanente e
motores Exd, uma concepção Eco de motores compactos com materiais de
construção otimizados está sendo desenvolvida. Os princípios da linha W22
constituem a base para uma classe de motores elétricos de inegável sucesso a nível
internacional.
2.5.2 Alto Rendimento Plus
Aplicações
O motor Trifásico Alto Rendimento Plus pode ser aplicado em bombas,
ventiladores, exaustores, britadores, moinhos, talhas, compressores e outras
aplicações que requeiram motores assíncronos de indução trifásicos com o máximo
de rendimento e consumo reduzido.
Características
• Grau de Proteção: IP55;
• Vedação de mancais: V’Ring;
• Carcaça: Ferro fundido;
• Potências: 0,16 a 500cv (carcaças 63 a 355M/L);
Módulo 6 – Eficiência Energética em Aplicações de Motores Elétricos
47
• Isolamento: Classe "B" (carcaças 63 a 100L);
Classe "F" (carcaças 112M a 355M/L);
• Fator de serviço: 1,15;
• Rolamentos de esferas (com graxeira a partir da carcaça 225S/M);
• Rolamentos dianteiros de rolos:carcaças 355M/L (IV, VI e VIII pólos);
• Categoria: N;
• Tensões: 220/380; 380/660V (carcaças 63 a 200L);
220/380/440V (carcaças 225S/M a 355M/L);
• Cor: Verde RAL 6002.
Opcionais
• Freqüência: 50Hz;
• Grau de proteção: IPW55, IP56, IP65 e IP66;
• Isolamento: Classe "F" (carcaças 63 a 100L);
Classe "H" (carcaças 63 a 355M/L);
• Outras tensões sob consulta;
• Resistência de aquecimento;
• Graxeiras nas carcaças 160M a 200L ;
• Prensa-cabos;
• 2ª ponta de eixo;
• Placa de bornes (duplo aterramento);
• Labirinto taconite (carcaças 90 a 355M/L);
• Rolamentos de rolos na tampa dianteira a partir da carcaça 160M (IV, VI
e VIII pólos);
• PT100 nos mancais;
• Eixo em aço inox;
• Ventilador de alumínio;
• Retentor;
• Outros opcionais sob consulta.
2.5.3 Wmagnet
Módulo 6 – Eficiência Energética em Aplicações de Motores Elétricos
48
Aplicações
Os motores de ímãs permanentes Wmagnet são motores síncronos com
características diferenciadas. Em contraste à gaiola de esquilo dos motores de
indução, o Wmagnet possui ímãs de alta energia no interior do rotor em uma
configuração especialmente desenvolvida para minimizar vibrações e ruído e
maximizar a eficiência em toda a faixa de variação de velocidade, atendendo
aplicações como compressores, elevadores, bombas centrífugas,
ventiladores,exaustores, esteiras transportadoras, veículos elétricos e outras.
Características
• Extra Alto Rendimento;
• Sistema de isolamento WISE;
• Acionado por Inversor de freqüência com controle vetorial sensorless;
• Grau de proteção: IP-55;
• Potência: 11kW a 150kW;
• Carcaça: 132S a 250S/M;
• Faixa de rotação: 90 a 3600rpm;
• Tensão: 380V;
• Vedação dos mancais: V'ring
• Isolamento: Classe "F";
• Fator de serviço: 1.00;
• Forma construtiva: B3D;
• Auto ventilado;
• Graxeira;
• Plano de pintura WEG 202P;
• Acionado por inversor de freqüência WEG CFW09 PM.
2.5.4 Well
Aplicações
A linha WELL (WEG Extra Long Life) foi especialmente projetada para
maximizar a confiabilidade e produtividade do seu equipamento. Confiabilidade a
toda prova para as indústrias de processamento contínuo, onde redução de
intervenções para manutenção e baixos níveis de ruído são essenciais.
Módulo 6 – Eficiência Energética em Aplicações de Motores Elétricos
49
Características
• Grau de proteção: IPW66;
• Potência: 1 a 400cv;
• Carcaças: 90S a 355M/L;
• Polaridade: II, IV, VI e VIII pólos 220/380V (90S a 200L);
• Tensão: 440volts com 6 cabos (225S/M a 355M/L);
• Sobrelevação de temperatura dos mancais reduzida à 45ºC para os
motores de IV, VI e VIII pólos e 50ºC para os motores de II
pólos(alimentação senoidal e potência nominal)
• Projeto mecânico otimizado provendo vida útil dos rolamento prolongada
(L10 mínimo 50.000h para acoplamento direto);
• Tolerâncias de batimento do eixo reduzidas conforme Norma NEMA MG1,
Seção IV;
• Exclusivo sistema de relubrificação por pressão positiva com pino graxeiro
e válvula de expurgo automático, permitindo a relubrificação dos mancais
dianteiro e traseiro em serviço;
• Referência na indústria petroquímica no quesito vibração;
• Nível de vibração reduzido de acordo com a NBR / IEC 34-14;
• Planicidade dos pés inferior a 0,127mm, permitindo fácil instalação e
alinhamento;
• Sistema de vedação;
• Vedação dos mancais: W3 Seal (exclusivo sistema de vedação WEG);
• Sistema de Isolação WISE (WEG Insulation System Evolution);
• Isolamento: Classe “F” (∆T 80ºK);
• Fator de Serviço: 1.15;
• Resistência de aquecimento;
• Pintura interna anticorrosiva e componente usinados protegidos contra
corrosão;
• Acabamento em pintura epóxi, plano 211P;
• Cor: Amarelo - Munsell 10YR 8/14;
• Placa de bornes;
• Defletora em ferro fundido e chapéu para montagem vertical;
• Resistência de aquecimento;
• Garantia diferenciada.
Opcionais
• Freqüência 50 Hz;
• Outras tensões;
• Planos de pintura;
• Sensores de temperatura no bobinado (Termostato, PT 100, termistores);
• Isolamento classe H;
• Prensa cabos;
• Rolamento de rolos na tampa dianteira a partir da carcaça 160 (IV, VI
e VIII pólos);
• Ventilador de alumínio, bronze ou ferro fundido;
• Eixo em aço inox;
• 2ª ponta de eixo;
• Categoria de conjugado "H";
• Encoder;
• Sistema de ventilação forçada;
Módulo 6 – Eficiência Energética em Aplicações de Motores Elétricos
50
• Fornecimento com freio;
• Outros opcionais sob consulta.
2.5.5 Wmining
Aplicações
A linha Wmining foi especialmente desenvolvida para operar nos diversos e
severos ambientes do segmento de mineração. Motor com características
eletromecânicas diferenciadas que proporcionam durabilidade, resistência e
robustez, para oferecer uma solução dedicada a este segmento.
Características
• Grau de proteção: IPW-66;
• Potências: 0,5 a 500cv;
• Carcaças: 90S a 355M/L;
• Polaridade: II, IV, VI e VIII pólos;
• Tensões: 220/380V (até a carcaça 200L) e 220/380/440V (a partir da
carcaça 225S/M);
• Vedação dos mancais: W3 Seal (exclusivo WEG);
• Caixa de ligação adicional (acima da carcaça 160);
• Sistema de isolação WISE (WEG Insulation System Evolution);
• Ventilador e tampa defletora em ferro fundido;
• Isolamento classe “F” (ΔT 80K);
• Resistência de aquecimento;
• Fator de Serviço: 1,15;
• Proteção térmica no bobinado (alarme/desligamento);
• Chapéu de proteção para formas construtivas na vertical com eixo para
baixo;
• Cor: Laranja Segurança (Munsell 2.5 YR 6/14).
Opcionais
• Dupla ponta de eixo;
• Pintura interna anti-corrosiva;
Módulo 6 – Eficiência Energética em Aplicações de Motores Elétricos
51
• Caixa de ligação adicional (abaixo da carcaça 160);
• Proteção com massa epóxi na passagem dos cabos;
• Isolamento: classe "H";
• Placa de bornes;
• Outras tensões;
• Prensa cabos;
• Encoder.
2.5.6 Wdip
Aplicações
A linha WDIP (WEG Dust Ignition Proof) foi especialmente desenvolvida
para maximizar a segurança e a qualidade dos motores para aplicações em áreas
classificadas como Zona 21, atendendo aplicações como processamento de grãos,
cereais, fibra têxtil, tinta em pó, polímeros, etc. Este motor oferece segurança na
presença de poeira combustível, em conformidade com as normas brasileiras NBR
IEC 61241-0 e NBR IEC 61241-1.
Características
• Grau de proteção: IPW-66;
• Termistor PTC 140°C - desligamento;
• Plano de pintura 202 P - pintura antimicrobiana NOBAC;
• Vedação mancais W3Seal (Retentor com mola 63, 71 e 80);
• Isolamento "F" (∆T 80K)
• Sistema de Isolação WISE (WEG Insulation System Evolution);
• Fator de serviço 1.00;
• Tensões: 220/380V ou 440V, com 6 cabos;
• Placa Bornes;
• Caixa de ligação adicional;
• Apto a operar com inversor de freqüência.
Módulo 6 – Eficiência Energética em Aplicações de Motores Elétricos
52
2.5.7 Wwash
Aplicações
A linha Wwash foi especialmente desenvolvida para atender os requisitos do
setor Alimentício, Farmacêutico e outros que tenham a necessidade de higienização
e limpeza do ambiente com água. Motor pintado com exclusiva tinta WEG NOBAC®
que possuem propriedades antimicrobianas, fornecendo soluções confiáveis e de
última geração para os casos onde a higiene e saúde são fundamentais.
Características
• Grau de proteção: IPW-56;
• Potência: 0,16 a 50cv;
• Carcaças: 63 a 200L (outras carcaças sob consulta);
• Polaridade: II, IV, VI e VIII pólos;
• Tensão: 220/380V, 380/660V, 440V, 220/380/440V;
• Vedação dos mancais: Retentor de VITON (mola em aço inoxidável);
• Sistema de Isolação WISE (WEG Insulation System Evolution);
• Isolamento: Classe “F” (∆T 80K);
• Fator de Serviço: 1.15;
• Resistência de aquecimento;
• Pintura interna anti-corrosiva;
• Eixo e parafusos de fixação em aço inoxidável AISI 316;
• Pintura WEG NOBAC®;
• Cor: Branca (plano de pintura WEG 211P com acabamento PU).
Opcionais
• Defletora com chapéu para montagem vertical;
• Flanges A, C e C-DIN;
• Vedação dos mancais: W3 Seal (exclusivo sistema de vedação WEG);
• Isolamento: Classe “H”;
• Graxa especial para Câmaras Frigoríficas;
• Linha motor para Redutor Tipo 1;
• Outros opcionais sob consulta.
Módulo 6 – Eficiência Energética em Aplicações de Motores Elétricos
53
2.5.8 Roller Table
Aplicações
Motor projetado exclusivamente para Laminadores e Mesa de Rolos,
apropriado para trabalhar com inversor de freqüência. Motor de baixa manutenção,
confeccionado em carcaça de Ferro Fundido Cinzento FC200, especialmente
desenvolvido para atender a severidade do ambiente siderúrgico.
Características
• Grau de proteção: IPW-66 ;
• Totalmente fechado sem ventilação;
• Fator de Serviço: 1,00 ;
• Categoria N;
• Vedação dos mancais: W3 Seal (exclusivo sistema de vedação WEG);
• Sistema de Isolação WISE (WEG Insulation System Evolution);
• Carcaças: 132M, 160L, 180M, 200L e 225S/M (demais carcaças sob
consulta);
• Isolamento: Classe “H”;
• Placa de bornes;
• Dupla vedação com prensa cabos na passagem dos cabos;
• Eixo, parafusos de fixação e placa de identificação em aço inox;
• Pintura interna especial e pintura externa com acabamento em Poliuretano
(Plano de pintura 212P);
• Aletas Radiais/Circulares;
• Cor: Verde (RAL 6002).
Opcionais
• Graxeira;
• Freqüência 50Hz;
• Categorias D e H;
• Resistência de aquecimento;
• Sensor de temperatura nos enrolamentos;
• Dreno.
Módulo 6 – Eficiência Energética em Aplicações de Motores Elétricos
54
3 SELEÇÃO E APLICAÇÃO DE MOTORES ELÉTRICOS
3.1 DIMENSIONAMENTO DE MOTORES ELÉTRICOS
3.1.1 Potência Nominal
Quando se deseja escolher um motor para acionar uma determinada carga,
é preciso conhecer o conjugado requerido pela carga e a rotação que esta carga
deve ter em condições nominais. Conhecendo-se também o tipo de acoplamento é
possível saber qual é a rotação nominal do motor.
Portanto a potência nominal da carga é dada por:
CnCC CnP ...2 π= (3.1)
Onde: Pc = Potência nominal da carga em Watt;
CCn
= Conjugado nominal da carga em Nm;
nC = Rotação nominal da carga em RPS.
Na equação (3.1) considerou-se que o conjugado requerido pela carga é
igual ao conjugado nominal do motor. Esta consideração só é verdadeira para
acoplamento direto.
Quando o acoplamento for com redução de velocidade, o conjugado
requerido pela carga deve ser referido ao eixo do motor, da seguinte maneira:
Cn
N
C
ac
n C
n
n
C ××=
η
1
(3.2)
Onde: nC = Rotação da carga em RPS;
CCn = Conjugado nominal da carga, dado em Nm;
ηac = Rendimento do acoplamento;
nN = Rotação nominal do motor em RPS.
O rendimento do acoplamento é definido por:
n
c
ac
P
P
=η (3.3)
Onde: Pc = Potência transmitida à carga em Watt;
Pn = Potência nominal do motor em Watt.
Na tabela 3.1, pode-se observar o rendimento de alguns tipos de
acoplamentos mais utilizados.
Módulo 6 – Eficiência Energética em Aplicações de Motores Elétricos
55
Tabela 3.1: Rendimento de acoplamentos
TIPO DE ACOPLAMENTO FAIXA DE RENDIMENTO (%)
Direto
Embreagem Eletromagnética
Polia com Correia Plana
Polia com Correia em V
Engrenagem
Roda Dentada (Correia)
Cardã
Acoplamento Hidráulico
100
87 - 98
95 - 98
97 - 99
96 - 99
97 - 98
25 - 100
100
Obs.: Potência normalmente é expressa em kW, que é um múltiplo do Watt.
Portanto: 1 kW = 1000 W.
Outra unidade de potência muito utilizada na prática é o Cavalo Vapor (cv).
A relação entre cv e kW é mostrada abaixo:
1 cv = 0,736 kW
3.1.2 Conjugado Resistente da Carga
É o conjugado requerido pela carga e, portanto, depende do tipo de carga a
ser acionada pelo motor. Porém todos podem ser representados pela expressão:
x
cOc nkCC .+= (3.4)
Onde: Cc = Conjugado resistente da carga em Nm;
C0 = Conjugado da carga para rotação zero em Nm;
kc = Constante que depende da carga;
x = Parâmetro dependente da carga, pode assumir os valores -1, 0, 1, 2.
De acordo com a equação (3.4) percebe-se que o conjugado da carga varia
com a rotação n. Esta variação depende do parâmetro x, e assim as cargas podem
ser classificadas em quatro grupos:
3.1.2.1 Conjugado Constante
Para este tipo de carga o parâmetro x é zero (x = 0). Portanto:
( )cc kCC += 0 = Constante (3.5)
Nas máquinas deste tipo, o conjugado permanece constante durante a
variação de velocidade e a potência aumenta proporcionalmente com a velocidade.
Logo:
( ) nkCP cc ×+= 0 (3.6)
Módulo 6 – Eficiência Energética em Aplicações de Motores Elétricos
56
Onde: kc = Constante que depende da carga;
Pc = Potência de carga.
Este caso é mostrado na figura 3.1.
Figura 3.1
Onde: M = Conjugado resistente da carga – Constante
P = Potência proporcional ao número de rotações
Exemplos de cargas com conjugados constantes:
• Compressores a pistão;
• Talhas;
• Guindastes;
• Bombas a pistão;
• Britadores;
• Transportadores contínuos.
3.1.2.2 Conjugado Linear
Neste grupo o parâmetro x é igual a 1 (x = 1). Então:
)(0 nkCC cc ×+= = Linear (3.7)
Nestes tipos de máquinas o conjugado varia linearmente com a rotação; já a
potência, varia com o quadrado da rotação. Portanto:
)()( 2
0 nknCP cc ×+×= (3.8)
A figura 3.2 mostra este caso.
Figura 3.2
Módulo 6 – Eficiência Energética em Aplicações de Motores Elétricos
57
Onde: M = Conjugado resistente de carga proporcional a n
P = Potência proporcional a n2
Exemplos de cargas com conjugado linear:
• Calandra com atrito viscoso (para calandrar papel).
Obs.: Aplicação muito rara.
3.1.2.3 Conjugado Quadrático
Neste caso tem-se x = 2 e o conjugado é dado por:
)( 2
0 nkCC cc ×+= = Parabólico (3.9)
Neste caso o conjugado varia com o quadrado da rotação e a potência com
o cubo da rotação. Logo:
)()( 3
0 nknCP cc ×+×= (3.10)
A figura 3.3 mostra este caso.
Figura 3.3
Onde: M = Conjugado resistente de carga proporcional a n2
P = Potência proporcional a n3
Exemplos de cargas com conjugado quadrático:
• Bombas centrífugas;
• Ventiladores;
• Misturadores centrífugos.
3.1.2.4 Conjugado Hiperbólico
Neste caso temos x = – 1, e o conjugado é dado por:
n
k
C c
c = = Hiperbólico (3.11)
Módulo 6 – Eficiência Energética em Aplicações de Motores Elétricos
58
Neste tipo de carga a constante C0 pode ser considerado nulo. Pela
expressão (3.2.4.1) percebe-se que para n = 0, o conjugado seria infinito, o que não
tem sentido físico. Este fato na prática não acontece porque a rotação da máquina
só pode variar entre um limite mínimo (n1
) e máximo (n2
).
A potência neste caso permanece constante, isto é, não varia com a
rotação, ou seja:
cc kP = = Constante (3.12)
A figura 3.4 mostra este caso.
Figura 3.4
Onde: M = Conjugado resistente de carga proporcional a n-1
P = Potência de carga constante
Exemplos de cargas com conjugado hiperbólico:
• Bobinadeira de papel;
• Bobinadeira de pano;
• Descascador de toras;
• Tornos (análise feita com conjugado constante com elevado número de
manobras, em geral motores de dupla velocidade);
• Bobinadeira de fios.
3.1.3 Conjugados Não Definidos
Neste caso a equação (3.4) não se aplica, pois não se pode determinar sua
equação de maneira precisa, logo o seu conjugado deve ser determinado utilizando
técnicas de integração gráfica. Na prática, analisa-se como conjugado constante,
pelo máximo valor de torque absorvido.
Módulo 6 – Eficiência Energética em Aplicações de Motores Elétricos
59
A figura 3.5 mostra este tipo:
Figura 3.5
3.1.4 Conjugado Resistente Médio da Carga
Conhecendo-se a curva do conjugado da carga é possível determinar o
conjugado médio. O conhecimento do conjugado médio é importante no cálculo do
tempo de aceleração.
A figura 3.6 mostra uma curva de conjugado e o conjugado médio da carga.
Figura 3.6: Curva de Conjugados de Cargas
O conjugado médio da carga pode ser obtido graficamente, bastando que se
observe que a área B1 seja igual a área B2.
Analiticamente o conjugado médio da carga pode ser calculado como
segue:
O conjugado da carga é dado pela expressão (3.13), ou seja:
)(0
x
cc nkCC ×+= (3.13)
Para x = 0, 1, 2 o conjugado médio pode ser calculado como:
Módulo 6 – Eficiência Energética em Aplicações de Motores Elétricos
60
∫−
=
1
2
12
.
..
1 n
n
ccméd dnC
nn
C
∫ ×+
−
=
1
2
0
12
).(
..
1 n
n
x
ccméd dnnkC
nn
C
⎟
⎟
⎠
⎞
⎜
⎜
⎝
⎛
⎟
⎠
⎞
⎜
⎝
⎛
××
+
+×
−
= +
1
2
1
0
12 1
1
)(
..
1
n
n
x
ccméd nk
x
nC
nn
C
⎟
⎟
⎠
⎞
⎜
⎜
⎝
⎛
+
×⎟⎟
⎠
⎞
⎜⎜
⎝
⎛
−
−
×+=
++
1
1
12
1
1
1
2
0
xnn
nn
kCC
xx
ccméd (3.14)
Quando a carga parte do REPOUSO tem-se n1 = 0, logo:
⎟⎟
⎠
⎞
⎜⎜
⎝
⎛
+
×+=
1
2
0
x
n
kCC
x
ccméd (3.15)
Portanto, tem-se:
1) Para cargas de conjugado constante (x = 0);
ccméd kCC += 0 = Constante (3.16)
2) Para cargas de conjugado linear (x = 1);
⎟
⎠
⎞
⎜
⎝
⎛
××+= 20
2
1
nkCC ccméd (3.17)
3) Para cargas de conjugado quadrático (x = 2);
⎟
⎠
⎞
⎜
⎝
⎛
××+= 2
20
3
1
nkCC ccméd (3.18)
4) Para cargas de conjugado hiperbólico (x = -1);
Neste caso o conjugado é dado pela expressão (3.18), ou seja:
n
k
C c
c = (3.19)
Supondo que a rotação da carga varia entre n1
e n2
, figura 3.7, o conjugado
médio de carga é dado por:
∫−
=
2n
1n
c
12
cméd dn.
n
k
nn
1
C
Módulo 6 – Eficiência Energética em Aplicações de Motores Elétricos
61
⎟⎟
⎠
⎞
⎜⎜
⎝
⎛
×
−
=
1
2
12
c
cméd
n
n
ln
nn
k
C (3.20)
Figura 3.7: Conjugado resistente médio para x = -1
3.1.5 Momento de Inércia da Carga
O momento de inércia da carga acionada é uma das características
fundamentais para o estudo da aplicação do motor elétrico. Tanto o momento do
motor como da carga afetam o tempo de aceleração do motor. O momento de
inércia é a grandeza que mede a "resistência" que um corpo oferece à uma
mudança em seu movimento de rotação em torno de um dado eixo. Depende do
eixo de rotação, da forma do corpo e da maneira como sua massa é distribuída.
A unidade do momento de inércia no sistema SI é o kgm
2
.
O momento de inércia de uma máquina, que tem rotação diferente da do
motor (figura 3.8), deverá ser referido ao eixo do motor conforme expressão:
2
⎟⎟
⎠
⎞
⎜⎜
⎝
⎛
×=
N
C
cce
n
n
JJ (3.21)
Onde: Jce = Momento de inércia da carga referida ao eixo do motor em kgm2
;
Jc = Momento de inércia da carga em kgm2
.
Figura 3.8: Momento de inércia em rotações diferentes
A inércia total vista pelo motor será:
Módulo 6 – Eficiência Energética em Aplicações de Motores Elétricos
62
cemt JJJ += (3.22)
Obs.: Uma grandeza muito usada para medir o momento de inércia é o "Momento
de Impulsão", conhecido como GD2
da carga, expresso em kgm2
. Sua relação com o
momento de inércia é dado por:
4
2
GD
J = (3.23)
3.1.6 Conjugado x Velocidade do Motor
O motor de indução tem conjugado igual a zero à velocidade síncrona. À
medida que a carga vai aumentando, a rotação do motor vai caindo gradativamente,
até um ponto em que o conjugado atinge o valor máximo que o motor é capaz de
desenvolver. Se o conjugado da carga aumentar mais, a rotação do motor cai
bruscamente, podendo chegar a travar o rotor.
Representando num gráfico a variação do conjugado com a velocidade para
um motor, obtêm-se uma curva com o aspecto representado na figura 3.9.
Figura 3.9: Curva Conjugado x Velocidade
Nesta curva vamos destacar e definir alguns pontos importantes. Os valores
dos conjugados relativos a estes pontos são especificados por norma (NBR 7094) e
serão apresentados a seguir:
3.1.7 Conjugado Básico
É o conjugado calculado em função da potência e velocidade síncrona.
S
n
b
n
P
C
..2π
=
Onde: Cb = Conjugado base em Nm;
nS = Rotação síncrona em RPS;
Pn
= Potência nominal em W.
Módulo 6 – Eficiência Energética em Aplicações de Motores Elétricos
63
3.1.8 Conjugado Nominal ou de Plena Carga
É o conjugado desenvolvido pelo motor à potência nominal, sob tensão e
freqüência nominais.
N
n
n
n
P
C
..2π
=
Onde: Cn = Conjugado Nominal em Nm;
nN = Rotação nominal em RPS;
Pn
= Potência nominal em W.
3.1.9 Conjugado com Rotor Bloqueado
Também denominado "Conjugado de Partida" ou "Conjugado de Arranque".
É o conjugado mínimo desenvolvido pelo motor com rotor bloqueado. O valor do
conjugado de partida depende do projeto do motor e normalmente é encontrado no
catálogo ou na folha de dados do motor.
O conjugado de partida pode ser expresso em Nm ou mais comumente em
porcentagem do conjugado nominal, ou seja:
( ) 100
)(
)(
% ×=
NmC
NmC
C
n
P
P
Obs.: Na prática, o conjugado de rotor bloqueado deve ser o mais alto possível para
que o motor possa vencer a inércia inicial da carga e possa acelerá-la rapidamente,
principalmente quando a partida é com tensão reduzida.
3.1.10 Conjugado Mínimo
É o menor conjugado desenvolvido pelo motor ao acelerar desde a
velocidade zero até a velocidade correspondente ao conjugado máximo.
Na prática, este valor não deve ser muito baixo, isto é, a curva não deve
apresentar uma depressão acentuada na aceleração, para que a partida não seja
muito demorada, sobreaquecendo o motor, especialmente nos casos de alta inércia
ou partida com tensão reduzida.
O conjugado mínimo também pode ser expresso em Nm ou em
porcentagem do conjugado nominal.
3.1.11 Conjugado Máximo
É o maior conjugado desenvolvido pelo motor, sob tensão e freqüência
nominais, sem queda brusca de velocidade.
Módulo 6 – Eficiência Energética em Aplicações de Motores Elétricos
64
Na prática, o conjugado máximo deve ser o mais alto possível, por duas
razões principais:
a) motor deve ser capaz de vencer eventuais picos de carga, como pode
acontecer em certas aplicações, como por exemplo: britadores,
misturadores, calandras e outras.
b) motor não deve perder bruscamente a velocidade quando ocorrem
momentaneamente quedas excessivas de tensão.
O conjugado máximo normalmente é expresso em porcentagem do
conjugado nominal.
)(
)(
(%)
NmC
NmC
C
n
máx
máx =
3.1.12 Fatores de Correção dos Conjugados em Função da Tensão
Quando a tensão aplicada ao motor for diferente da nominal, os conjugados
e a corrente de partida deverão ser corrigidos. A correção deve ser feita através de
fatores de multiplicação k1
, para a corrente de partida, e k2
para os conjugados CP
e
Cmáx, tiradas da figura 3.10.
Um / Un
Figura 3.10: Fatores de redução k1 e k2 em função das relações de tensão do motor e da rede
Um/Um
Portanto:
nUn
p
Un
p
I
I
k
I
I
⎟⎟
⎠
⎞
⎜⎜
⎝
⎛
×=⎟⎟
⎠
⎞
⎜⎜
⎝
⎛
1
Módulo 6 – Eficiência Energética em Aplicações de Motores Elétricos
65
nUn
P
Un
P
C
C
k
C
C
⎟⎟
⎠
⎞
⎜⎜
⎝
⎛
×=⎟⎟
⎠
⎞
⎜⎜
⎝
⎛
2
nUn
máx
Un
máx
C
C
k
C
C
⎟⎟
⎠
⎞
⎜⎜
⎝
⎛
×=⎟⎟
⎠
⎞
⎜⎜
⎝
⎛
2
3.1.13 Conjugado Motor Médio
O conjugado mecânico no eixo do motor é dado pela expressão abaixo:
Sn
IR
C
S
M
...2
..3 2
22
π
= (3.24)
Onde: R2 = Resistência de fase do rotor em Ohm;
I2 = Corrente de fase do rotor em A;
S = Escorregamento do motor em p.u;
nS = Rotação síncrona.
A equação (3.6.1) representa a curva de conjugado do motor, que após
algumas simplificações pode ser representado pela expressão:
EnDnC
nBA
CM
+×−×
×−
=
)()(
)(
2 (3.25)
Onde: CM
= Conjugado motor em Nm.
n = Rotação do motor em RPS.
A,B,C,D,E = Constantes positivas que dependem do projeto do motor.
O valor das constantes depende do estado de saturação magnética do
núcleo do motor.
Representando a equação (3.25) em um gráfico, obtém-se a curva
característica do conjugado do motor, figura 3.11:
Figura 3.11: Conjugado motor médio
Módulo 6 – Eficiência Energética em Aplicações de Motores Elétricos
66
Analiticamente o conjugado motor médio pode ser calculado pela integral:
∫ ⎟⎟
⎠
⎞
⎜⎜
⎝
⎛
+×−×
×−
−
=
1
2
)()(
)(1
2
12
n
n
mméd
EnDnC
nBA
nn
C (3.26)
Como esta integral é muito difícil de ser resolvida, na prática é feita a
integração gráfica. Isto não é muito complicado, basta que se observe que a soma
das áreas A1 e A2 seja igual a área A3 (ver figura 3.11).
Usualmente tem-se:
a) Para motores categorias N e H:
n
n
máx
n
P
mméd C
C
C
C
C
C ×⎟⎟
⎠
⎞
⎜⎜
⎝
⎛
+×= 45,0 (3.27)
b) Para motores categoria D:
n
n
P
mméd C
C
C
C ××= 60,0 (3.28)
Quando o conjugado nominal (Cn) é dado em kgfm, basta multiplicar por
9,81 para obtermos em Nm.
3.1.14 Tempo de Rotor Bloqueado (trb)
Tempo de rotor bloqueado é o tempo necessário para que o enrolamento da
máquina, quando percorrido pela sua corrente de partida, atinja a sua temperatura
limite, partindo da temperatura atingida em condições nominais de serviço e
considerando a temperatura ambiente no seu valor máximo.
Este tempo é um parâmetro que depende do projeto da máquina.
Encontra-se normalmente no catálogo ou na folha de dados do fabricante.
A tabela 3.2 mostra os valores limites da temperatura de rotor bloqueado, de
acordo com as normas NEMA e IEC.
Tabela 3.2: Temperatura limite de rotor bloqueado
TMAXCLASSE
TÉRMICA
NEMA MG1.12.53 IEC 60079-7
ΔTMAX
B F H 175 200 225 185 210 235 80 105 125
Para partidas com tensão reduzida o tempo de rotor bloqueado pode ser
corrigido como segue:
Módulo 6 – Eficiência Energética em Aplicações de Motores Elétricos
67
2
⎟⎟
⎠
⎞
⎜⎜
⎝
⎛
×=
r
n
brb
U
U
tt (3.29)
Onde: trb = Tempo de rotor bloqueado com tensão reduzida;
tb = Tempo de rotor bloqueado à tensão nominal;
Un = Tensão nominal;
Ur = Tensão reduzida.
3.1.15 Tempo de Rotor Bloqueado em Relação a Classe Isolante
Os tempos de rotor bloqueado apresentados em catálogos estão
referenciados ao isolante classe “B”. Ao trocar-se o isolante para uma classe
superior, pode-se aumentar o tempo de rotor bloqueado (trb), da seguinte maneira:
k
TTT
t MOTORAMBMÁX
rb
Δ−−
=
Onde: k = 5,52 X 10
-4
.[(Ip/In).J1
]
2
TMÁX =Temperatura máxima da classe para curta duração (picos de
temperatura).
TMOTOR
= Elevação de temperatura do motor.
(Ip/In) = Relação da corrente de partida.
J1 = Densidade de corrente do motor.
TAMB = Temperatura ambiente.
A tabela 3.1 apresenta os valores limites para TMÁX e ΔTMÁX, para cada
classe de isolante utilizada.
Pode-se notar que o tempo de rotor bloqueado é inversamente proporcional
a (Ip/ In)
2
ou J1
2
. Exemplos:
Classe “F” em relação a classe “B”:
3846,1
65
90
k
8040185
k
8040210
t
t
)B(rb
)F(rb
==
−−
−−
=
Portanto: trb(F) = 1,3846.trb(B)
Classe “H” em relação a classe “B”:
7692,1
65
115
k
8040185
k
8040235
t
t
)B(rb
)H(rb
==
−−
−−
=
Módulo 6 – Eficiência Energética em Aplicações de Motores Elétricos
68
Portanto: trb(H) = 1,7692.trb(B)
Classe “H” em relação a classe “F”:
2778,1
90
115
k
8040210
k
8040235
t
t
)B(rb
)H(rb
==
−−
−−
=
Portanto: trb(H) = 1,2778.trb(F)
3.1.16 Tempo de Aceleração
Tempo de aceleração é o tempo que o motor leva para acionar a carga
desde a rotação zero até a rotação nominal.
O tempo de aceleração permite verificar se o motor consegue acionar a
carga dentro das condições exigidas pela estabilidade térmica do material isolante.
O tempo de aceleração também é um parâmetro útil para dimensionar o
equipamento de partida e o sistema de proteção.
O ideal seria que o tempo de aceleração fosse bem menor que o tempo de
rotor bloqueado. Quando não pode ser muito menor, pelo menos deve obedecer a
relação abaixo:
ta < trb x 0.8 (3.30)
Onde: trb = tempo máximo de rotor bloqueado.
Para um movimento de rotação é válida a relação:
dt
dw
JCA = (3.31)
Onde: J = momento de inércia do corpo em kgm2
;
CA = conjugado acelerador em Nm;
w = velocidade angular em rad/s.
A velocidade angular pode ser calculada por:
nw ..2π= (3.32)
Para o caso em que o motor deve acionar uma carga, tem-se:
J = Jt = Jm + Jce (3.33)
Onde: Jt = inércia total referida ao eixo do motor (3.22).
Módulo 6 – Eficiência Energética em Aplicações de Motores Elétricos
69
O conjugado acelerador pode ser substituído sem perda de precisão pelo
conjugado acelerador médio dado por:
CAMÉD = Cmméd – Crméd (3.34)
Onde: Crméd = R x Ccméd
A figura 3.12, mostra o conjugado acelerador médio.
Figura 3.12: Conjugado acelerador médio
Substituindo (3.32), (3.33) e (3.34) em (3.31), tem-se:
dt
dn
JJCC cemrmédmméd ××−=− π.2)( (3.35)
Portanto:
dn
CC
JJ
dt
rmédmméd
cem
×
−
+
= ..2π (3.36)
Integrando, tem-se:
∫ ∫−
+
=
at n
rmédmméd
cem
dn
CC
JJ
dt
0 0
..2π
⎟⎟
⎠
⎞
⎜⎜
⎝
⎛
−
+
×=
rmédmméd
cem
a
CC
JJ
nt ..2π (3.37)
3.1.17 Potência Dinâmica ou de Aceleração
O tempo de aceleração sempre deve ser menor que o tempo de rotor
bloqueado do motor.
Módulo 6 – Eficiência Energética em Aplicações de Motores Elétricos
70
A potência dinâmica é a potência necessária para acelerar a carga até a
rotação nominal em um intervalo de tempo menor que o tempo de rotor bloqueado.
Esta potência, na medida do possível, deve ser igual à potência nominal do
motor. Porém dependendo das características da carga (inércia e conjugado), a
potência dinâmica pode assumir valores bem maiores que a potência nominal.
Nestes casos deverá ser feito um estudo técnico-econômico, para ver se é
possível utilizar um acoplamento especial tal como hidráulico, eletromagnético ou de
fricção (embreagem). Dependendo do estudo técnico-econômico pode tornar-se
evidente que a melhor solução seria outro tipo de motor, por exemplo um motor de
anéis ou motor de gaiola acionado por conversor de freqüência.
Módulo 6 – Eficiência Energética em Aplicações de Motores Elétricos
71
Tabela 3.3: Tempo de aceleração
Conj. Resistente de
carga
Constante Linear Parabólico Hiperbólico
Curva:
Conjugado
X
Rotação
Exemplos de
Aplicação
•Compressores
à pistão
•Talhas
•Bombas à
pistão
•Britadores
•Transportadore
s contínuos
•Calandras
•Bombas de
vácuo
•Bombas
centrífugas
•Ventiladores,
Misturadores
centrífugos
•Compressor
centrífugo
•Bobinadeira de
fios, panos e
papel
•Descascador
de toras
•Tornos
Categoria do motor
acionador
N
H
N
H
N
Corrente
Contínua
Conjugado de Carga
médio (Ccméd)
Ccn
OBS:
Compressor a
parafuso
1,15.Ccn
2
0 cnCC +
3
2 0 cnCC +
⎟⎟
⎠
⎞
⎜⎜
⎝
⎛
−
×
11
ln.
n
n
nn
nC N
N
Ncn
Momento de inércia
da carga referida ao
motor
2
⎟⎟
⎠
⎞
⎜⎜
⎝
⎛
×=
N
C
cce
n
n
JJ
Relação de
transmissão N
C
n
n
R =
Conjugado resistente
médio
cmédrméd CRC ×=
Conjugado N/H )81,9(45,0 ××⎟⎟
⎠
⎞
⎜⎜
⎝
⎛
+×= n
n
máx
n
P
mméd C
C
C
C
C
C
motor médio
D )81,9(60,0 ××⎟⎟
⎠
⎞
⎜⎜
⎝
⎛
×= n
n
P
mméd C
C
C
C
Tempo de aceleração ⎟⎟
⎠
⎞
⎜⎜
⎝
⎛
−
+
×=
rmédmméd
cem
Na
CC
JJ
nt ..2π
Unidades
J = momento de inércia (kgm
2
) n = rotação (RPS)
C = Conjugado (Nm) t = tempo (s)
De “B” para “F” trb(F) = 1,3846.trb(B)
De “F” para “H” trb(H) = 1,2778.trb(F)
Quando se deseja
mudar de classe de
isolamento
De “B” para “H” trb(H) = 1,7692.trb(B)
Módulo 6 – Eficiência Energética em Aplicações de Motores Elétricos
72
3.1.18 Exercício 1
Deseja-se saber qual motor deve ser acoplado a um ventilador que possui
as seguintes características:
1) Características de rede de alimentação:
• U = 440V
• F = 60 Hz
• Partida Direta
2) Característica do ventilador:
• Conjugado de Partida = 160 Nm;
• Conjugado Máximo Aberto = 800 Nm;
• Conjugado Máximo Fechado = 384 Nm;
• Inércia da Carga = 100 Kgm²;
• Rotação da Carga = 1180 RPM;
Módulo 6 – Eficiência Energética em Aplicações de Motores Elétricos
73
3.2 ESCOLHA DO TIPO DE CHAVE DE PARTIDA
3.2.1 Partida Direta
Neste caso o motor parte com valores de conjugado (torque) e corrente de
partida plenos, pois suas bobinas recebem tensão nominal conforme as figuras
abaixo:
Figura 3.13: Ligação e tensão em triângulo (UΔ) (a);
Ligação e tensão em estrela (UY) (b).
(a) (b)
Figura 3.14: Diagrama de força (a); Diagrama de comando (b)
Sempre que a instalação permitir, o tipo de partida deve ser direta, já que o
motor foi projetado para estas condições (corrente e tensões nominais).
A corrente elevada de partida do motor ocasiona as seguintes
conseqüências prejudiciais:
Módulo 6 – Eficiência Energética em Aplicações de Motores Elétricos
74
• Acentuada queda de tensão no sistema de alimentação da rede, o que
ocasiona interferências em equipamentos instalados no sistema;
• Exigência de superdimensionamento de condutores e componentes pois
se não feito isto, ocorre a redução drástica da vida útil destes;
• A imposição das concessionárias de energia elétrica, que limitam a queda
de tensão na rede;
Para evitar estes problemas, pode-se utilizar um sistema de partida com
redução de tensão e conseqüente redução da corrente.
3.2.2 Partida Estrela-Triângulo
Consiste na alimentação do motor com redução de tensão nas bobinas,
durante a partida.
Na partida executa-se ligação estrela no motor (apto a receber tensão de
estrela – UY), porém, alimenta-se com tensão de triângulo (UΔ), ou seja, tensão da
rede. Assim, as bobinas do motor recebem aproximadamente 58% (1/ 3 ) da tensão
que deveriam receber.
Figura 3.15: Ligação estrela com tensão de triângulo (UΔ)
Após a partida o motor deve ser ligado em triângulo, assim as bobinas
passam a receber a tensão nominal.
Figura 3.16: Ligação triângulo com tensão de triângulo
Este tipo de chave proporciona redução da corrente de partida para
aproximadamente 33% de seu valor para partida direta.
Apropriada para máquinas com conjugado resistente de partida até 1/3 do
conjugado de partida do motor.
Módulo 6 – Eficiência Energética em Aplicações de Motores Elétricos
75
A chave estrela-triângulo é aplicada quase que exclusivamente para
partidas de máquinas em vazio, ou com pouca carga. Somente depois de se ter
atingido a rotação nominal a carga plena poderá ser aplicada.
O conjugado resistente da carga não deve ultrapassar o conjugado de
partida do motor, nem a corrente no instante da comutação deve atingir valores
inaceitáveis (muito elevados), pois neste caso aquela redução de corrente do
primeiro instante da partida não ocorreu no segundo momento.
Ocorrem situações em que este tipo de partida não pode ser empregado,
como é mostrado na figura a seguir.
Figura 3.17: Comportamento da corrente na partida estrela-triângulo
O alto conjugado resistente (CR) faz com que na partida em estrela o motor
acelere no máximo até 85% da rotação nominal e aí ocorre a comutação.
Neste ponto a corrente que era aproximadamente igual à nominal, vai para
320% o que não traz vantagem pois na partida a corrente era de 190%.
Na figura 3.18, observa-se um motor com as mesmas características, mas o
conjugado resistente (CR) é bem menor.
Na ligação estrela o motor acelera até 93% da rotação nominal e neste
ponto a corrente é cerca de 50% e aí ocorre a comutação, subindo a corrente para
170%, ou seja, praticamente igual à corrente de partida em estrela. Neste caso a
partida estrela-triângulo foi bem aplicada, pois não só reduziu a corrente de partida
como acelerou o motor suficientemente.
Módulo 6 – Eficiência Energética em Aplicações de Motores Elétricos
76
Figura 3.18: Comportamento da corrente na partida estrela-triângulo
É fundamental para a chave de partida estrela-triângulo que o motor tenha
possibilidade de ligação em dupla tensão, (220/380V, 380/660V, 440/760V) e que a
menor tensão coincida com a tensão da rede. Os motores deverão ter no mínimo
seis bornes de ligação.
(a) (b)
Figura 3.19: Diagrama de força (a) e comando (b), com relé de tempo YΔ
Módulo 6 – Eficiência Energética em Aplicações de Motores Elétricos
77
3.2.2.1 Seqüência Operacional (Com Relé de Tempo Estrela-Triângulo)
O botão pulsador S1 aciona o relé de tempo KT1, que através do seu
contato 15-18 energiza o contator estrela K3. Este, por seu contato 13-14 alimenta a
bobina do contator de rede K1.
O motor inicia a rotação em Estrela: O contator K1 retém-se por seu
contato 43-44, e o contato 13-14 deste mantém a energização do relé de tempo KT1
e do contator estrela K3. Depois de decorrida a temporização selecionada em KT1, o
mesmo abre seu contato 15-18, desenergizando o contator K3. Depois de decorrido
o tempo pré-estabelecido de 100ms (fixo) o contato 25-28 do relé de tempo fecha-
se, energizando o contator triângulo K2.
O motor passa para a ligação Triângulo: O religamento, mesmo que
acidental, de K3 é evitado pela existência do contato 21-22 de K2 no circuito de
alimentação da bobina de K3.
3.2.3 Partida Compensadora
Esta chave de partida alimenta o motor com tensão reduzida em suas
bobinas, na partida.
A redução de tensão nas bobinas (apenas durante a partida) é feita através
da ligação de um autotransformador em série com as mesmas. Após o motor ter
acelerado as bobinas voltam a receber tensão nominal.
A redução da corrente de partida depende do Tap em que estiver ligado o
autotransformador.
• TAP 65% redução para 42% do seu valor de partida direta;
• TAP 80% redução para 64% do seu valore de partida direta.
A chave de partida compensadora pode ser usada para motores que partem
sob carga. O conjugado resistente de partida da carga deve ser inferior à metade do
conjugado de partida do motor.
Módulo 6 – Eficiência Energética em Aplicações de Motores Elétricos
78
Figura 3.20: Característica de partida de motor com chave compensadora
(a) (b)
Figura 3.21: Diagrama de força (a) e comando (b)
Seqüência operacional: pressionando-se o botão pulsador S1 é acionado
o contator K3 que curto-circuita o secundário do autotransformador. Este, através do
seu contato 13-14, energiza a bobina do contator K2 que conecta o
autotransformador à rede.
Módulo 6 – Eficiência Energética em Aplicações de Motores Elétricos
79
O motor parte sob tensão reduzida: o contator K2 retém-se por seu
contato 13-14, e o contator K3 por este mesmo contato e por seu contato 13-14.
Simultaneamente a energização de K2 ocorre a energização do relé de
tempo KT2, que principia a temporização.
Após o decurso desta o contato 15-16 de KT1 que atua sobre o circuito da
bobina de K3, comuta.
O contator K3 é desenergizado e fecha seu contato 21-22, situado no
circuito da bobina do contator de rede K1, e este em conjunto com o contato 13-14
de K2, energiza-a.
O contator K1 mantém-se por seu contato 13-14 e, através de 21-22 e 31-32
desenergiza K3 e K2 respectivamente.
O motor passa a funcionar sob tensão nominal: o contato 31-32 de K1
impossibilita o acionamento, mesmo que acidental, do contator K3. Sob condições
normais só é possível uma nova partida caso tenha sido acionado o pulsador SH0,
ou pela abertura do contato 95-96 de FT1, em caso de sobrecarga.
3.2.4 Partida Série-Paralelo
O motor parte com tensão reduzida em suas bobinas. A chave série-
paralelo proporciona uma redução de corrente para 25% do seu valor para partida
direta.
Apropriada para cargas com partida necessariamente em vazio, pois o
conjugado de partida fica reduzido a ¼ de seu valor par tensão nominal (partida
direta).
Este tipo de chave é utilizada para motores de 4 tensões e no mínimo 9
cabos. Dividem-se em:
a) Triângulo Série Paralelo (Δ - ΔΔ)
Chave de partida própria para motor com a execução dos enrolamentos em
220/380/440/660V ou 220/440V. A tensão da rede deve ser necessariamente 220V.
Na partida executa-se a ligação triângulo série (Δ) (apto a receber 440V) e
aplica-se tensão de triângulo paralelo (220V). Logo as bobinas recebem 50% da
tensão nominal.
Módulo 6 – Eficiência Energética em Aplicações de Motores Elétricos
80
Figura 3.22: Ligação triângulo série (Δ) com tensão 220V
Após a partida o motor deve ser ligado em triângulo paralelo (ΔΔ) assim as
bobinas passam a receber tensão nominal (220V).
Figura 3.23: Ligação triângulo paralelo (ΔΔ) com tensão 220V
b) Estrela Série-Paralelo (Y-YY)
Chave própria para motor com execução dos enrolamentos em
220/380/440/760V ou 380/760V. A tensão da rede deve ser necessariamente 380V.
Na partida executa-se a ligação estrela-série (apto a receber 760V) e aplica-
se tensão de estrela-paralelo (380V). Logo as bobinas recebem 50% de tensão
nominal.
Figura 3.24: Ligação estrela-série (Y) com tensão 380V
Módulo 6 – Eficiência Energética em Aplicações de Motores Elétricos
81
Após a partida o motor deve ser ligado em estrela paralelo (YY), assim as
bobinas passam a receber tensão nominal (220V).
Figura 3.25: Ligação estrela-paralelo com tensão 380V
Figura 3.26: Diagrama de força
Figura 3.27: Diagrama de comando
Módulo 6 – Eficiência Energética em Aplicações de Motores Elétricos
82
Seqüência operacional: o botão pulsador S1 aciona o contator K4, que
conecta em série os seis conjuntos de bobinas do motor e este por seu contato 13-
14 energiza o contator de conexão a rede K1.
O motor inicia rotação em conexão estrela-série: o contator K1, mantém-
se por seu contato 13-14 e o contator K4 por este mesmo contato e por seu contato
13-14.
Os contatores K2 e K3 são impossibilitados, desde o início do ciclo, de
energizarem-se, visto a existência do contato 21-22 do contator K4.
No momento da energização do contator de conexão à rede K1, ocorre
simultaneamente a energização do relé de tempo KT1, e inicia-se a temporização.
Após o decurso desta, o contato 15-16 de KT1, comuta, assumindo a
condição 15-18. O contator K4 é desenergizado e fecha seu contato 21-22, por
intermédio deste e do contato de KT1, agora na posição 15-18 dá-se a energização
de K3.
Este por sua vez fecha seu contato 13-14 energizando K2.
O motor passa à conexão estrela-paralelo (dupla estrela): os contatores
de rede K2 e estrela K3 mantêm-se pelo contato 13-14 de K2.
O contato 21-22 do contator de rede K2 impossibilita a ligação, mesmo que
acidental, do contator de conexão série K4. Uma nova partida, em condições
normais, não é possível senão após o desligamento, por intermédio do botão
pulsador S0, ou no caso de sobrecarga pela abertura dos contatos 95-96 dos relés
de sobrecarga 1FT1 e/ou 2FT1.
Nota: o contato 13-14 de K3, inserido no circuito da bobina de K2 gera a
dependência de um conjunto de bobinas em relação ao outro, de forma a jamais
permitir que sob condições normais, um destes opere isoladamente.
3.2.5 Comparativo Estrela Triângulo x Compensadora
Tabela 3.4: Estrela Triângulo X Compensadora
Estrela-Triângulo Compensadora
Custo menor Custo maior
Menores dimensões
Tipo de chave com maiores
dimensões
Deve partir praticamente a
vazio
Admite partidas com carga
(pode variar o tap conforme
exigência da carga) Ex.:
partidas longas
Corrente de partida reduzida
para 33%
Corrente de partida reduzida:
• No tap 80% para 64%;
• No tap 65% para 42%.
Módulo 6 – Eficiência Energética em Aplicações de Motores Elétricos
83
3.2.6 Escolha da Chave em Função do Motor e da Rede
Possibilidade de utilização de uma chave de partida em função da tensão da
rede e de sua combinação de tensões (execução dos enrolamentos).
Tabela 3.5: Chave de Partida em função da tensão da rede
MOTOR TIPO DE CHAVE DE PARTIDA
Execução dos
enrolamentos
Número
de Cabos
Tensão da
Rede
Direta
Estrela-
Triângulo
Compensadora
Triângulo
Série-
Paralelo
Estrela
Série-
Paralelo
220 3 220 X X
380 3 380 X X
440 3 440 X X
220 X X X
220/380 6
380 X X
220 X X X
220/440 6
440 X X
380/660 6 380 X X X
440/Y 6 440 X X X
220 X X X
380 X X X220/380/440/YY 9/12
440 X X X
Obs.: as chaves assinaladas podem ser utilizadas para respectiva execução de
enrolamento, número de cabos e tensão de rede. Y e YY representam o esquema
de execução dos enrolamentos em 760V, porém, sua utilização é somente para
partida estrela-triângulo, ou seja, não se trata de uma tensão nominal.
3.3 VARIAÇÃO DE VELOCIDADE
3.3.1 Introdução
Os motores elétricos constituem parte dos equipamentos amplamente
utilizados na indústria sendo que, no Brasil, a fabricação de motores é um segmento
importantíssimo da atividade econômica.
Considerando-se que em aplicações industriais o rendimento médio dos
motores elétricos é da ordem de 85%, cerca de 15% de toda energia elétrica
consumida por estes equipamentos não são utilizadas para o desempenho de sua
função no processo, sendo transformadas em calor devido às perdas. Portanto, o
acionamento de máquinas e equipamentos mecânicos por motores elétricos é um
assunto de extraordinária importância econômica.
Os fundamentos técnicos e econômicos para a variação de velocidade de
motores elétricos trifásicos, foram ampliados consideravelmente pelos avanços feitos
Módulo 6 – Eficiência Energética em Aplicações de Motores Elétricos
84
no desenvolvimento de componentes eletrônicos e de potência. O acionamento
elétrico é um sistema capaz de converter energia elétrica em mecânica, produzindo
trabalho e mantendo controle sobre tal processo de conversão. Um sistema de
acionamento compreende o motor elétrico e seu equipamento de comando e/ou
controle, os meios de transmissão (mecânicos) de energia do motor à máquina
acionada para que esta realize a função desejada.
Atualmente existem disponíveis vários tipos de conversores para
acionamento e controle de velocidade, cada um adaptado aos diferentes tipos de
motores. Embora os acionamentos CA sejam largamente utilizados, muitos sistemas
podem ser acionados com motores CC, sob controle de um conversor CA-CC
realimentado para melhor operação. Uma consideração importante é o fato de que
em um motor CC o torque e a velocidade podem ser ajustados independentemente
pela corrente e pelo fluxo de magnetização. Já os motores CA, com o avanço das
tecnologias de acionamento por conversores de freqüência com controle vetorial, o
torque e o fluxo de magnetização são controlados pela decomposição da corrente
estatórica, conseguindo-se desta forma obter as mesmas características do
acionamento por motores CC.
3.3.2 Sistema de Variação de Velocidade
Uma das necessidades que sempre existiram, no passado, foi a variação de
velocidade em motores de indução, pois a mesma é fixa e está relacionada com a
característica elétrica construtiva do motor e a freqüência da rede a qual ele está
ligado.
Existem atualmente vários sistemas de variação de velocidade e que para
melhor entendimento iremos classificá-los em:
• Variadores mecânicos;
• Variadores hidráulicos;
• Variadores eletromagnéticos;
• Variadores eletroeletrônicos.
3.3.2.1 Variadores Mecânicos
Os primeiros sistemas utilizados para conseguir velocidade diferente das
velocidades proporcionadas pelos motores de indução foram os sistemas
mecânicos, que são de simples construção, envolvem um baixo custo e atendem até
hoje alguns processos que necessitam de variação de velocidade ou que possuem
variação pequena, condicionada a certos limites (mecânicos e elétricos) do
equipamento responsável pela variação de velocidade.
Com o aumento da necessidade de variação de velocidade em vários
processos mais complexos que exigem uma larga faixa de variação, precisão na
velocidade ajustada, características de partida e parada do processo controladas, e
outras características, foram sendo desenvolvidos vários métodos, os quais
relacionaremos adiante.
Módulo 6 – Eficiência Energética em Aplicações de Motores Elétricos
85
3.3.1.2 Polias Fixas
Este método permite variação discreta de velocidade. Este sistema de
acoplamento é utilizado onde há necessidade de uma redução ou ampliação de
velocidade, porém sempre fixas, sem a possibilidade de uma variação contínua.
Uma vez definida uma rotação de operação e havendo a necessidade de uma nova,
a máquina deve ser desligada para que seja possível realizar a troca das polias, ou
das correias, dependendo do tipo de polia utilizado, para se obter uma nova relação
de redução e assim conseguir a rotação desejada. O inconveniente em primeira
análise deste método seria operacional, pois a troca constante de polias ou correias
dificultaria o andamento do processo e, além disso, este tipo de equipamento
geralmente oferece um baixo rendimento com o motor quase sempre operando nas
suas condições nominais, independente das rotações desejadas na sua saída.
Figura 3.28: Sistema de variação por polias fixas de vários estágios
3.3.1.3 Polias Cônicas
Este método permite variação contínua de velocidade. Neste sistema de
acoplamento por polias permite-se que seja feita a variação de velocidade da
máquina através de duas polias cônicas contrapostas conforme demonstrado no
desenho a seguir:
Módulo 6 – Eficiência Energética em Aplicações de Motores Elétricos
86
Figura 3.29: Sistema de variação por polias cônicas
Através do posicionamento da correia sobre a superfície das polias cônicas,
é possível variar a velocidade da máquina, pois será alterado o diâmetro relativo das
polias, e conseqüentemente a sua relação de redução. Este sistema é utilizado onde
não é necessária uma faixa de variação de velocidade muito ampla, e que não
requer também variações rápidas e precisas. É mais comumente utilizado para
pequenos ajustes de sincronismo mecânico, de baixa precisão, entre acionamentos
de vários pontos de uma mesma máquina.
3.3.1.4 Polias Variadoras
Este método permite variação contínua de velocidade. Este sistema de
acoplamento por polias é diferenciado, pois utiliza um dispositivo mecânico que
consiste de duas flanges cônicas (que formam uma polia) que podem se movimentar
sobre o eixo acionado, conforme mostra o desenho a seguir:
Figura 3.30: Sistema de variação por polias variadoras
Percebe-se então que com o movimento de aproximação entre as duas
flanges, a correia é forçada a subir e a se distanciar do eixo acionado, ou vice-versa,
Módulo 6 – Eficiência Energética em Aplicações de Motores Elétricos
87
mudando com isso o diâmetro relativo da polia e conseqüentemente a velocidade da
máquina.
Este sistema também é utilizado nas mesmas situações em que são
utilizadas as polias cônicas, sendo que há o inconveniente de ser um equipamento
de excessiva manutenção devido ao desgaste da correia.
3.3.1.5 Moto-redutores
Este método permite variação discreta ou contínua de velocidade, em
função do tipo de moto-redutor utilizado. Este sistema de acoplamento foi um
avanço em relação aos anteriores, pois neste sistema já se consegue variar a
rotação de saída através de um jogo de polias/engrenagens variáveis, embora
devam ser considerados alguns limites descritos a seguir. Com o motor ligado
diretamente à rede elétrica, independente da rotação desejada na saída, o motor
sempre estará girando na sua rotação e freqüência nominal, e ainda o que é mais
crítico, sempre consumindo potência nominal, havendo, portanto desperdício de
energia elétrica. Não permitem controle remoto (comando à distância), exceto em
casos com servoacionamentos. Para se fazer a variação de rotação, somente com
um comando local (no equipamento) é que se consegue alterar a relação de
reduções e conseqüentemente a rotação de saída do equipamento
(mecanicamente). O rendimento do conjunto por sua vez é muito baixo, o que
também desperdiça energia elétrica. São equipamentos limitados a baixas e médias
potências, pois as engrenagens não suportam potências elevadas.
Figura 3.31: Sistema de variação por moto-redutores
3.3.3 Variadores Hidráulicos
3.3.3.1 Motor Hidráulico
Este método permite variação contínua de velocidade. O motor hidráulico de
deslocamento positivo é projetado e desenvolvido para converter a potência
hidráulica de um fluído em potência mecânica. Esta conversão é feita através de um
Módulo 6 – Eficiência Energética em Aplicações de Motores Elétricos
88
dispositivo de engrenagens planetárias ou através de acionamento de pistões com
controle efetuado por válvulas e que permite obter as seguintes características:
• Baixa rotação (5 a 500 RPM aproximadamente);
• Elevado torque;
• Permite rotação nos dois sentidos;
• Motores de baixa potência;
• Baixo custo.
Para o acionamento dos motores hidráulicos é necessário que se tenha um
sistema hidráulico a disposição (tubulações, bombas, motores elétricos auxiliares),
que faz com que, em uma análise global do conjunto, o sistema tenha um
rendimento baixo e um nível de manutenção elevado pela existência de várias
partes mecânicas. O controle da variação de velocidade do motor é feita através da
pressão do fluido injetado no motor (quanto maior a pressão, maior a velocidade)
que é feito através de válvulas de estrangulamento no circuito hidráulico, ocasionado
perdas elevadas.
3.3.3.2 Variador Hidráulico ou Hidrodinâmico
Este método permite variação contínua de velocidade. O sistema consiste
basicamente em um variador de velocidade de princípio hidrocinético, composto de
um eixo de entrada, de rotação fixa, e de um eixo de saída, cuja rotação pode variar
linearmente de zero até uma rotação muito próxima à do eixo de entrada. O princípio
de operação pode ser demonstrado pelo seguinte: Colocando-se dois ventiladores
frente a frente e fazendo-se a hélice de um deles girar, a hélice do segundo
ventilador irá começar a girar também ao receber a corrente de ar. Se não houvesse
perdas, a rotação do segundo ventilador seria praticamente a mesma que a do
ventilador acionador. Agora se colocarmos entre os dois ventiladores uma folha de
papelão, poderemos diminuir ou aumentar a rotação do segundo ventilador
conforme o desejado, em função do fluxo de ar existente. No variador hidráulico, no
lugar de ar usa-se óleo como fluido, e em vez das hélices, são usados discos
aletados que são alojados em uma caixa fechada, montada sobre dois eixos
independentes. Dentro desta caixa é colocado óleo até um nível determinado.
Módulo 6 – Eficiência Energética em Aplicações de Motores Elétricos
89
Figura 3.32: Sistema de variação por variador hidráulico
3.3.4 Variadores Eletromagnéticos
3.3.4.1 Embreagens Eletromagnéticas
Com os variadores eletromagnéticos mudou-se o conceito de variação
exclusivamente mecânica para variação eletromecânica propriamente dita, através
de técnicas baseadas nos princípios físicos das correntes de Foucault, utilizando um
sistema de discos acoplados a bobinas que podem ter o seu campo magnético
variável, variando-se assim o torque (e também a velocidade) na saída do variador.
Algumas limitações devem ser observadas para a aplicação deste equipamento:
• A rotação máxima de saída é sempre a nominal do motor, nunca além
desta;
• Aqui também o motor sempre estará girando na rotação nominal,
independente da rotação desejada no eixo de saída. Isto proporciona um
consumo inadequado (desperdício de energia), quando se opera em
rotações abaixo da rotação nominal;
• O rendimento deste tipo de acionamento é muito baixo, pois apresenta
perdas por aquecimento e ruído;
• As manutenções preventivas e corretivas são freqüentes, pois existem
muitas partes girantes as quais necessitam de ajustes constantes e
substituições periódicas.
Módulo 6 – Eficiência Energética em Aplicações de Motores Elétricos
90
Figura 3.33: Sistema de variação por variador eletromagnético
3.3.5 Variadores Eletroeletrônicos
3.3.5.1 Acionamento com Motor Comutador de Corrente Alternada
Este método permite variação contínua de velocidade. O motor comutador
de corrente alternada (MOTOR SCHRAGE), cuja principal característica é a
possibilidade de variar a rotação, são construídos para alimentação trifásica e
monofásica. Os motores comutadores monofásicos encontram aplicação em tração
elétrica, enquanto os motores comutadores trifásicos são usados para acionamentos
industriais.
Um diagrama esquemático para o motor Schrage é mostrado na figura a
seguir. O rotor deste motor é provido de dois enrolamentos. O primeiro (w1),
servindo como o primário, recebe a fonte de alimentação através de um conjunto de
anéis deslizantes.
O segundo enrolamento (wr) é ligado a um comutador semelhante ao
enrolamento de armadura de um motor CC.
Um terceiro enrolamento (ws) é colocado no estator, conectando cada uma
das suas fases as respectivas escovas no comutador.
Módulo 6 – Eficiência Energética em Aplicações de Motores Elétricos
91
Figura 3.34: a) Distribuição de enrolamentos no motor comutador de corrente alternada.
b) Posição das escovas no comutador.
A velocidade do motor comutador é controlada pela variação simétrica da
distância entre as escovas em relação ao respectivo eixo da fase do estator. Se as
escovas são colocadas em repouso no mesmo segmento do comutador do eixo
desta fase, isto significa que este motor operará como um motor de indução simples
sem comutador.
A curva conjugado x escorregamento típica pode ser visto na figura a seguir.
Figura 3.35: Curva característica de conjugado x rotação
Com o propósito de limitar a corrente de partida, um reostato de partida
pode ser inserido no circuito de alimentação do estator. O motor Schrage tem
usualmente uma faixa de controle de velocidade da ordem de 3:1. Qualquer
necessidade de aumento da faixa de variação de velocidade causará o aumento das
dimensões do motor resultando em um custo maior. O controle de velocidade com
este tipo de motor prova ser efetivo porque as perdas são baixas.
Módulo 6 – Eficiência Energética em Aplicações de Motores Elétricos
92
O controle de velocidade pode ser feito acima ou abaixo da velocidade
base. Desde que o fluxo magnético no enrolamento primário permaneça constante,
o controle de velocidade será economicamente vantajoso quando aplicado a uma
carga de torque constante.
Os motores comutadores de corrente alternada possuem mais
desvantagens do que os motores CC devido aos limites maiores de comutação.
Devido a isto, os motores Schrage de três enrolamentos são construídos com um
sensível aumento de dimensões e de custos em comparação com motores CC. Este
tipo de motor portanto pode ser usado em aplicações onde faixa de variação de
velocidade seja de 3:1 e onde o ciclo de trabalho não seja intermitente.
3.3.5.2 Acionamento com Motor Assíncrono de Anéis
Este método permite tanto variações contínuas como também discretas de
velocidade. Neste caso, a velocidade do campo girante é mantida constante, e a
velocidade do rotor é alterada de acordo com as condições exigidas pela carga,
através de:
a) variação da resistência rotórica;
b) variação da tensão do estator;
c) variação de ambas, simultaneamente.
Estas variações têm como conseqüência o aumento das perdas rotóricas, o
que limita a utilização desse sistema.
3.3.5.2.1 Variação da Resistência Rotórica
A variação da resistência do rotor somente é possível externamente ao
mesmo. Portanto, este método limita-se apenas às aplicações com motor de rotor
bobinado (de anéis). Pode-se conseguir o efeito de variação de velocidade através
da variação da resistência do circuito rotórico da máquina, com tensão estatórica
constante. Com o aumento da resistência, reduz-se inicialmente a corrente rotórica.
Para manter-se o conjugado motor, a corrente deve ser aumentada através do
aumento da tensão induzida, que é obtida, por sua vez, pelo crescimento do
escorregamento. Geralmente, tais resistências são ligadas em estágios através de
contatores, ou reostatos. Com o auxílio de uma ponte retificadora e tiristor existe a
possibilidade de variação da resistência do rotor de forma contínua e sem
comutação mecânica. Liga-se uma chave eletrônica (tiristor) em paralelo com uma
resistência, que periodicamente abre e fecha. Alimentando-se este circuito com uma
corrente contínua, pode-se variar a resistência em relação a fonte, através da
variação da relação entre o tempo de ligação e o tempo de desligamento da chave.
Este processo apresenta perdas ôhmicas na resistência.
Módulo 6 – Eficiência Energética em Aplicações de Motores Elétricos
93
Figura 3.36: Sistema de variação com ponte retificadora e tiristor
O conjugado de partida define o valor máximo da resistência R. Em função
disto, este valor limita a faixa de variação de velocidade através do controle da
variação de resistência do rotor, especialmente com a diminuição do conjugado
resistente. O reator L deve evitar um curto-circuito para o dispositivo de regulação
fechado, e ao mesmo tempo promover uma circulação contínua de corrente no
circuito CC.
OBSERVAÇÕES E CONSIDERAÇÕES IMPORTANTES:
1)A faixa de controle da velocidade depende da carga;
2)A medida que a velocidade é reduzida, o motor perde consideravelmente
a característica de pequena variação de velocidade em função de variações
de carga;
3)Para utilizar-se completamente o motor, as mudanças de velocidade
deveriam ser feitas com torque constante;
4)As perdas no circuito rotórico são proporcionais ao escorregamento e
bastante significativas para conjugado resistente constante em toda faixa
de velocidade.
Em função destes aspectos, este sistema é utilizado principalmente em:
• aplicações de operação intermitente (curta duração), por exemplo:
equipamentos de içamento como guindastes, talhas, guinchos, etc.;
• cargas com característica de conjugado quadrático, desde que a faixa de
variação de velocidade seja pequena;
• faixa de potência típica: 5 a 50 kW.
Módulo 6 – Eficiência Energética em Aplicações de Motores Elétricos
94
3.3.6 Motores de Duas Velocidades com Enrolamento por Comutação de Pólos
O sistema mais comum que se apresenta é o denominado Ligação
DAHLANDER. Esta ligação implica numa relação de pólos de 1:2 com conseqüente
relação de rotação de 1:2. Podem ser da seguinte forma:
• Conjugado Constante: O conjugado nas duas rotações é constante e a
relação de potência é da ordem de 0.63:1. Neste caso o motor tem uma
ligação de Δ/YY. Este caso se presta às aplicações cuja curva de torque da
carga permanece constante com a rotação.
• Exemplo: Motor 0.63/1 CV - IV/II pólos - Δ/YY.
• Potência Constante: Neste caso, a relação de conjugado é de 1:2 e a
potência permanece constante. O motor possui uma ligação YY/Δ. Exemplo:
10/10 CV - IV/II pólos - YY/Δ
• Conjugado Variável: Neste caso, a relação de potência será de
aproximadamente 1:4. É muito aplicado às cargas como bombas,
ventiladores. Sua ligação é Y/YY. Exemplo: 1/ 4 CV - IV/II pólos - Y/YY.
Tabela 3.6: Resumo das ligações Dahlander
ROTAÇÃO
TIPO BAIXA ALTA
Conjugado
Constante
Potência
Constante
Conjugado
Variável
3.3.6.1 Motores com mais de Duas Velocidades
É possível combinar um enrolamento Dahlander com mais um enrolamento
convencional, entretanto, essa prática não é comum e somente utilizado em
aplicações muito especiais. Por exemplo, um motor Dahlander de 4/8 pólos mais um
enrolamento de 6 pólos (motor de 4/6/8 pólos).
Módulo 6 – Eficiência Energética em Aplicações de Motores Elétricos
95
3.3.7 Exercício 2
Para a aplicação do Exercício 1, dimensionar o motor considerando:
• Partida Compensadora com TAP de 65%;
• Redução de 5 vezes a velocidade da carga através de polia e correia;
3.4 ESPECIFICAÇÃO DE MOTORES ELÉTRICOS
3.4.1 Introdução
Especificação é uma das etapas mais importantes no projeto e aplicação de
um motor, visando assim, explorar ao máximo sua vida útil. Mas o que seria
especificação de um motor elétrico?
Nada mais é do que a utilização de um motor, equipado com acessórios e
itens que proporcionarão uma maior resistência à interferência do ambiente em que
será instalado.
Esses acessórios serão subdivididos da seguinte forma:
• Vedações de Eixo;
• Pintura;
• Dispositivos de Proteção Térmica;
• Acessórios;
• Graxas.
3.4.2 Vedações de Eixo
A função de uma vedação no eixo é evitar a penetração de impurezas
sólidas e líquidas no interior do motor protegendo, principalmente, os rolamentos.
Dentre as existentes, segue:
• V’Ring;
• Retentor;
• Labirinto de Taconite;
• W3Seal.
3.4.2.1 V’Ring
Vedação utilizada nas linhas Standard e Alto Rendimento Plus como padrão
IP55.
Módulo 6 – Eficiência Energética em Aplicações de Motores Elétricos
96
Figura 3.37: Vedação V’Ring
Nota: Não é aconselhável utilizar este tipo de vedação em ambientes agressivos,
onde os agentes líquidos e sólidos estão presentes em quantidades expressivas ou
constantemente.
3.4.2.2 Retentor
Vedação utilizada nas linhas Standard e Alto Rendimento Plus como IP56,
onde sua aplicação suporta ambientes úmidos, ou com contaminantes líquidos. Os
retentores convencionais são de nitrílica, onde suportam uma temperatura máxima
de 120ºC. Acima desta temperatura, é necessária a utilização de retentores de viton.
Figura 3.38: Vedação Retentor
3.4.2.3 Labirinto de Taconite
Utilizado em motores submetidos a contaminantes sólidos e abrasivos – IP65.
Este componente tem como finalidade garantir a proteção contra penetração
de pó no interior do motor quando o ambiente assim exige. Esta vedação é efetuada
pela graxa existente entre o labirinto (parte móvel) e a tampa do motor (parte
estacionária).
Figura 3.39: Labirinto de Taconite
Nota: Utilizado a partir do modelo 90L até 355M/L.
Módulo 6 – Eficiência Energética em Aplicações de Motores Elétricos
97
L
3.4.2.4 W3 Seal
Utilizado em motores submetidos a contaminantes líquidos e sólidos – IP66.
Vedação composta de um labirinto taconite (vedação contra pó), um anel
V’ring (vedação contra água) e anel O’ring (fixação e vedação do conjunto no eixo).
Esta vedação é altamente eficaz contra a entrada de água e/ou acúmulo de
impurezas nos mancais.
Figura 3.40: W3 Seal
Nota: Utilizado a partir do modelo 90L até 355M/L.
3.4.3 Pintura
Este item será dividido em:
• Plano de Pintura ;
• Pintura Interna Anti-Corrosiva.
3.4.3.1 Plano de Pintura
Os planos de pintura têm a função de oferecer ao motor uma maior proteção
contra os agentes corrosivos, responsáveis pela danificação precoce de sua pintura,
de acordo com seu ambiente de trabalho. Segue abaixo os planos de pintura
existentes:
Módulo 6 – Eficiência Energética em Aplicações de Motores Elétricos
98
Tabela 3.7: Planos de Pintura
Módulo 6 – Eficiência Energética em Aplicações de Motores Elétricos
99
3.4.3.2 Pintura Interna Anti-corrosiva
Pintura interna anti-corrosiva tem a função de proteger os componentes
internos do motor, na presença de contaminantes em seu interior, sendo estes
componentes o estator, rotor, tampas dianteira e traseira, caixa de ligação e
principalmente o bobinado, evitando assim falhas por curto-circuito pela baixa
isolação do enrolamento. É aconselhável utilizar este acessório em locais onde há
interferência constante de agentes líquidos e sólidos.
Figura 3.41: Pintura interna anti-corrosiva
3.4.4 Dispositivos de Proteção Térmica
A proteção térmica é efetuada por meio de termos-resistência (resistência
calibrada), termistores, termostatos ou protetores térmicos. Os tipos de detetores a
serem utilizados são determinados em função da classe de temperatura do
isolamento empregado, de cada tipo de máquina e da exigência do cliente.
Os tipos de protetores utilizados pela WEG são:
• Termo-resistência (PT100);
• Termistores (PTC, NTC);
• Termostatos;
• Protetores Térmicos;
• Resistência de Aquecimento.
3.4.4.1 Termo-resistência (PT100)
São elementos onde sua operação é baseada na característica de variação
da resistência com a temperatura intrínseca a alguns materiais (geralmente platina,
níquel ou cobre). Possuem resistência calibrada, que varia linearmente com a
temperatura, possibilitando um acompanhamento contínuo do processo de
aquecimento do motor pelo display do controlador, com alto grau de precisão e
sensibilidade de resposta. Sua aplicação é ampla nos diversos setores de técnicas
de medição e automatização de temperatura nas indústrias. Geralmente, aplica-se
em instalações de grande responsabilidade como, por exemplo, em regime
intermitente muito irregular. Um mesmo detetor pode servir para alarme e para
desligamento.
Desvantagem: os elementos sensores e o circuito de controle possuem alto
custo.
Módulo 6 – Eficiência Energética em Aplicações de Motores Elétricos
100
Figura 3.42: Termo-Resistência (PT100)
3.4.4.2 Termistores (PTC, NTC)
São detetores térmicos compostos de sensores semicondutores que variam
sua resistência bruscamente ao atingirem uma determinada temperatura.
• PTC – coeficiente de temperatura positivo;
• NTC – coeficiente de temperatura negativo.
O tipo “PTC” é um termistor cuja resistência aumenta bruscamente para um
valor bem definido de temperatura, especificado para cada tipo. Essa variação
brusca na resistência interrompe a corrente no PTC, acionando um relé de saída, o
qual desliga o circuito principal. Também pode ser utilizado para sistemas de alarme
ou alarme e desligamento (2 por fase). Para o termistor “NTC” acontece o contrário
do PTC, porém, sua aplicação não é normal em motores elétricos, pois os circuitos
eletrônicos de controle disponíveis, geralmente são para o PTC.
Os termistores possuem tamanho reduzido, não sofrem desgastes
mecânicos e têm uma resposta mais rápida em relação aos outros detetores,
embora permitam um acompanhamento contínuo do processo de aquecimento do
motor. os termistores com seus respectivos circuitos eletrônicos de controle
oferecem proteção completa contra sobreaquecimento produzido por falta de fase,
sobrecarga, sob ou sobretensões ou freqüentes operações de reversão ou liga-
desliga. Possuem um baixo custo, relativamente ao do tipo PT-100, porém,
necessitam de relé para comando da atuação do alarme ou operação.
Figura 3.43: Termistores (PTC, NTC)
3.4.4.3 Termostatos
São detetores térmicos do tipo bimetálico com contatos de prata
normalmente fechados, que se abrem quando ocorre determinada elevação de
Módulo 6 – Eficiência Energética em Aplicações de Motores Elétricos
101
temperatura. Quando a temperatura de atuação do bimetálico diminuir, este volta a
sua forma original instantaneamente permitindo o fechamento dos contatos
novamente.
Os termostatos podem ser destinados para sistemas de alarme,
desligamento ou ambos (alarme e desligamento) de motores elétricos trifásicos,
quando solicitado pelo cliente. São ligados em série com a bobina do contator.
Dependendo do grau de segurança e da especificação do cliente, podem ser
utilizados três termostatos (um por fase) ou seis termostatos (grupo de dois por
fase).
Para operar em alarme e desligamento (dois termostatos por fase), os
termostatos de alarme devem ser apropriados para atuação na elevação de
temperatura prevista do motor, enquanto que os termostatos de desligamento
deverão atuar na temperatura máxima do material isolante.
Figura 3.44: Visualização do aspecto interno e externo do termostato
3.4.4.4 Protetores Térmicos
São do tipo bimetálico com contatos normalmente fechados. Utilizados,
principalmente, para proteção contra sobreaquecimento em motores de indução
monofásicos, provocado por sobrecargas, travamento do rotor, quedas de tensão,
etc. São aplicados quando especificados pelo cliente. O protetor térmico consiste
basicamente em um disco bimetálico que possui dois contatos móveis, uma
resistência e um par de contatos fixos.
O protetor é ligado em série com a alimentação e, devido à dissipação
térmica causada pela passagem da corrente através da resistência interna deste,
ocorre uma deformação do disco, tal que, os contatos se abrem e a alimentação do
motor é interrompida. Após ser atingida uma temperatura inferior à especificada, o
protetor deve religar. Em função de religamento, pode haver dois tipos de protetores:
• Protetor com religamento automático, onde o rearme é realizado
automaticamente;
• Protetor com religamento manual, onde o rearme é realizado através de
um dispositivo manual.
Módulo 6 – Eficiência Energética em Aplicações de Motores Elétricos
102
Figura 3.45: Visualização do aspecto interno do protetor térmico
Tabela 3.8: Comparativa entre os sistemas de proteção mais comuns
Termoresistor
(PT100)
Termistor
(PTC e NTC)
Termostato
Protetor
Térmico
Mecanismo
de proteção
Resistência
calibrada
Resistor de
avalanche
- Contatos
móveis
- Bimetálicos
Contatos móveis
Disposição Cabeça de bobina
Cabeça de
bobina
- Inserido no
circuito
- Cabeça de
bobina
Inserido no
circuito
Forma de
atuação
Comando externo
de atuação na
proteção
Comando
externo de
atuação na
proteção
- Atuação
direta
- Comando
externo de
atuação na
proteção
Atuação direta
Limitação de
corrente
Corrente de
comando
Corrente de
comando
- Corrente do
motor
- Corrente do
comando
Corrente do
motor
Tipo de
sensibilidade
Temperatura Temperatura
Corrente e
temperatura
Corrente e
temperatura
Número de
unidades por
motor
3 ou 6 3 ou 6
3 ou 6
1 ou 3
1
Tipos de
comando
Alarme e/ou
desligamento
Alarme e/ou
desligamento
- Desligamento
- Alarme e/ou
desligamento
Desligamento
3.4.4.5 Resistência de Aquecimento
Resistência de aquecimento é um acessório instalado na “cabeça de
bobina”, onde têm a função de manter a temperatura interna do motor de 5 a 10ºC
acima da temperatura ambiente, evitando assim a condensação de água no interior
do motor.
Para motores em estoque e recém desligado é recomendada a utilização da
resistência de aquecimento.
Módulo 6 – Eficiência Energética em Aplicações de Motores Elétricos
103
Figura 3.46: Resistência de Aquecimento
Tabela 3.9: Tabela de especificação da resistência de aquecimento
Carcaça
Quantidade de
resistências
Potência Total
(W)
63 / 71 / 80 1 x 7,5W 7,5
90 / 100 1 x 11 W 11
112 2 x 11 W 22
132 / 160 2 x 15 W 30
180 / 200 2 x 19 W 38
225 / 250 2 x 28 W 56
280 / 315 2 x 70 W 140
355 / 315B 2 x 87 W 174
NOTA: Nunca utilizar a resistência de aquecimento com o motor energizado.
3.4.5 Acessórios
3.4.5.1 Ventilador e Tampa Defletora de Ferro Fundido
Ventilador e tampa defletora de ferro fundido são utilizados em locais onde
há necessidade de uma maior robustez (rigidez mecânica) pela agressividade do
ambiente e em locais onde o motor está exposto a produtos corrosivos (produtos
químicos ou ambientes marítimos).
Figura 3.47: Ventilador e Tampa Defletora
Módulo 6 – Eficiência Energética em Aplicações de Motores Elétricos
104
3.4.5.2 Chapéu
O chapéu é um acessório de fundamental necessidade em motores que
operam na posição vertical, com a ponta do eixo para baixo (forma construtiva V1),
pois sem esta proteção haverá uma grande probabilidade da entrada de
contaminantes no interior do motor pela vedação do mancal traseiro.
Figura 3.48: Motor com chapéu
3.4.5.3 Kit de Ventilação Forçada
Motores auto-ventilados são aqueles que alimentados com tensão e
freqüência nominal, possuem por concepção de projeto, uma ventilação suficiente
para garantir uma temperatura de trabalho aceitável, através das trocas térmicas
entre o equipamento e o meio ambiente.
Nas aplicações de variação de velocidade, onde mesmo em baixas rotações
a carga exige do motor um torque constante, é necessária a utilização do kit de
ventilação forçada, pois com esta redução, a ventilação do motor será reduzida e a
temperatura interna aumentará desordenadamente.
Figura 3.49: Motor equipado com ventilação forçada
Módulo 6 – Eficiência Energética em Aplicações de Motores Elétricos
105
3.4.6 Exercício 3
Considerando que o motor dimensionado no Exercício 2, opere nas
condições abaixo, especifique o motor e acessórios que melhor atendam a
aplicação:
1) Aplicação: Ventilador do Forno de Cal;
2) Ambiente: Exposto a grande quantidade de pó de cal em suspensão (pó
corrosivo);
3) Temperatura Ambiente: 50ºC
4) Dados de Processo: Equipamento trabalha 350 dias/ano, ficando
aproximadamente 15 dias parado no ambiente de trabalho.
3.5 CONVERSORES ESTÁTICOS DE FREQÜÊNCIA
3.5.1 Introdução
O mais eficiente método controle de velocidade de motores de indução
trifásicos, com menores perdas no dispositivo responsável pela variação da
velocidade, consiste na variação da freqüência (f1) da fonte alimentadora através de
conversores de freqüência, onde o motor pode ser controlado de modo a prover um
ajuste contínuo de velocidade e conjugado com relação à carga mecânica.
Conforme visto no capítulo II, através do equacionamento da máquina
assíncrona, sabemos que para o conjugado desenvolvido pelo motor assíncrono
vale a seguinte relação:
2I.C mφ=
e que o fluxo depende da relação U1/f1, desprezando-se a queda de tensão na
resistência R1 e na reatância de dispersão Xd1 do estator, pode-se dizer que :
Módulo 6 – Eficiência Energética em Aplicações de Motores Elétricos
106
1
1
f
U
m =φ
Onde: φm = Fluxo de magnetização;
I2 = Corrente do rotor;
U1 = Tensão estatórica;
f1 = Freqüência da rede.
Para possibilitar a operação do motor com torque constante para diferentes
velocidades, deve-se fazer variar a tensão U1 proporcionalmente com a variação da
freqüência f1 mantendo desta forma o fluxo constante.
3.5.2 Tipos de Conversores Estáticos de Freqüência
Um conversor de freqüência converte a tensão da rede de amplitude e
freqüência constantes em uma tensão de amplitude e freqüência variáveis. Esta
conversão, pode ser obtida direta ou indiretamente:
• Conversão Direta: onde se enquadram os cicloconversores;
• Conversão Indireta: onde se enquadram os conversores com Circuito
Intermediário.
Figura 3.50: a) Cicloconversor b) Formação da tensão
3.5.2.1 Conversor Regulador Direto – Cicloconversores
O cicloconversor é um conversor regulador direto comutado pela rede, isto
é, a tensão de comutação é fornecida diretamente pela rede de alimentação.
Conforme a figura acima, ele consiste de 6 pontes trifásicas as quais em
pares alimentam cada uma das fases da carga. As duas pontes, de cada fase, assim
operam em um circuito antiparalelo, isto é, uma ponte fornece a corrente positiva e a
outra ponte fornece a corrente negativa do meio ciclo de uma fase da carga (motor).
As tensões de saída são obtidas pelo controle dos pulsos da tensão
secundária do transformador do conversor. A freqüência de saída pode ser
Módulo 6 – Eficiência Energética em Aplicações de Motores Elétricos
107
determinada pela seleção dos intervalos de mudança da ponte direta para a ponte
reversa. Este tipo de conversor é usado principalmente onde baixas freqüências (0 a
20 Hz) são ajustadas continuamente e em acionamentos de grandes potências. Isto
se deve ao fato de que para freqüências maiores que 20 Hz, o intervalo de disparo
dos tiristores para geração de uma onda fundamental de tensão já não é mais
possível, pois ocorre uma distorção excessiva na forma de onda de saída, não
existindo o comportamento de uma senóide.
Exemplos de utilização:
• Laminadores de Tubo, com motores síncronos a baixa velocidade (12 a 20
RPM);
• Refundição de Escórias, onde freqüências de 0 a 10 Hz são requeridas;
• Moinhos de cimento, com motores síncronos de baixa rotação (velocidade
até 15 RPM), com elevado número de pólos.
3.5.2.2 Conversor Regulador indireto - Conversores com Circuito Intermediário
O conversor indireto é composto de um retificador (controlado ou não) que
produz uma tensão contínua, e um inversor que produz a partir desta tensão
contínua uma tensão alternada de freqüência variável. O desacoplamento entre o
retificador e o inversor é feito com um circuito intermediário (link DC), de tal forma
que a formação da tensão de saída é completamente independente da rede em
termos de tensão e freqüência.
Os conversores indiretos podem ainda ser classificados quanto às
características de seu circuito intermediário:
• Circuito Intermediário com Corrente Imposta;
• Circuito Intermediário com Tensão Imposta;
3.5.2.2.1 Técnica de Corrente Imposta
Nos conversores de freqüência de corrente imposta, a corrente é fornecida
ao motor de modo que a amplitude e o ângulo de fase da tensão dependam das
condições da carga.
Basicamente, o conversor é composto de um retificador controlado
(tiristores), um circuito intermediário CC com uma indutância responsável pela
corrente imposta, e de um inversor com diodos de bloqueio e capacitores de
comutação, conforme descrito na figura:
Módulo 6 – Eficiência Energética em Aplicações de Motores Elétricos
108
Figura 3.51: a) Blocodiagrama de conversor por corrente imposta b) Formas de onda de tensão
e corrente.
Os diodos de bloqueio servem para desconectar os capacitores do motor.
Como neste circuito a relação de fase entre a tensão e a corrente do motor ajusta-se
automaticamente de acordo com a carga este conversor é capaz de devolver
energia à rede. Isto acontece se o ângulo de fase está acima de 90o
elétricos para
s<0 (máquina operando como gerador). A polaridade da tensão do circuito
intermediário inverte para que o retificador de entrada (ponte de tiristores) opere
como inversor e devolva energia à rede. Portanto, este conversor está apto a operar
nos 4 quadrantes sem custos adicionais.
Através do inversor, a corrente definida no circuito intermediário resulta, em
cada fase, em blocos de corrente (forma retangular) com 120º de duração e 60º de
repouso. A tensão nos bornes da máquina é quase senoidal.
Como o dispositivo de comutação opera em função da carga, este
conversor é mais adequado a acionamentos monomotores. Comparando-se com os
conversores de freqüência por tensão imposta, ele apresenta as seguintes
vantagens:
a) possibilidade de operação nos quatro quadrantes sem a necessidade de
incremento de equipamentos adicionais;
b) circuito de comutação extremamente simples e de custo relativamente
pequeno;
c) os tiristores do inversor têm aproveitamento otimizado quando a sua
capacidade em função da forma retangular da corrente.
E as seguintes desvantagens:
a) o conversor e o motor devem ser adaptados um ao outro, com a corrente
podendo variar dentro de certos limites;
b) os capacitores de comutação têm que estar dimensionados de acordo
com as reatâncias de dispersão do motor;
c) adequado ao acionamento de um único motor (caracterizando-se
desvantagem quando a aplicação requer acionamento multimotor onde
não exista compromisso de funcionamento sempre de todos os motores).
M Motor
Módulo 6 – Eficiência Energética em Aplicações de Motores Elétricos
109
Para o controle de motores síncronos o conversor de freqüência de corrente
imposta possui, no inversor, pontes convencionais de tiristores, uma vez que o motor
síncrono pode fornecer a potência reativa exigida pelo inversor para sua comutação
e, portanto, sem os capacitores de comutação e diodos de bloqueio necessários
para o controle de máquinas assíncronas.
Este conversor de freqüência tem aplicação garantida onde as exigências
da carga são atendidas de forma melhor pelos motores síncronos. As razões
principais para a escolha deste tipo de motor são:
• acionamento de grande potência aliada a uma alta velocidade;
• em motores de grande potência, estes dispõem de um rendimento
consideravelmente maior do que o de um motor de indução (assíncrono);
• características torque-velocidade durante a partida sensivelmente melhor
do que nos motores de indução;
• possibilidade de geração de potência reativa.
3.5.2.2.2 Técnica de Tensão Imposta
Através de um conversor de freqüência de tensão imposta, a tensão do
circuito intermediário CC (link DC) é imposta ao motor e a amplitude e o ângulo de
fase da corrente do motor dependerão da carga a ser acionada.
Sendo necessário para este tipo de conversor a característica de se manter
a relação U/f constante, para se manter o fluxo de magnetização constante e
conseqüentemente o torque disponível no motor igual ao nominal para qualquer
rotação (conforme visto anteriormente), temos que a tensão deve variar
proporcionalmente com relação a freqüência.
Nos sistemas com tensão imposta existem várias formas de se obter esta
relação U/f (tensão/freqüência) proporcional. Entre elas temos:
3.5.2.2.2.1 Tensão no Circuito Intermediário Variável
Neste sistema, o retificador de entrada é composto por tiristores que são
controlados de forma a fornecer uma tensão no circuito intermediário variável em
função da freqüência de saída fornecida ao motor, freqüência esta que é
determinada através da ponte de tiristores que comutam (liga/desliga) em uma
seqüência controlada, de forma a se obter na saída um sistema trifásico com uma
forma de onda de tensão conforme descrito abaixo.
Com este sistema, é possível também utilizar-se uma ponte retificadora
controlada na entrada com tiristores ligados em antiparalelo, podendo-se obter
frenagem regenerativa com este conversor.
Módulo 6 – Eficiência Energética em Aplicações de Motores Elétricos
110
Figura 3.52: a) Retificador controlado direto b) Retificador controlado antiparalelo
Figura 3.53: Forma de onda de tensão e de corrente de saída com circuito intermediário
variável
Outro sistema que utiliza circuito intermediário variável é o descrito a seguir:
Figura 3.54: Conversor com circuito intermediário variável através de "CHOPPER"
Através deste sistema, a entrada é formada por um retificador não
controlado com uma ponte de diodos, obtendo-se uma tensão Ud1 fixa. Em seguida
Módulo 6 – Eficiência Energética em Aplicações de Motores Elétricos
111
esta tensão é modificada em função da freqüência de saída através do circuito
CHOPPER, que é um conversor CC/CC, obtendo-se a tensão intermediária variável
Ud2, que é aplicada à saída com freqüência variável através da ponte de transistores
que comutam (liga/desliga) em uma seqüência controlada, de forma a se obter na
saída um sistema trifásico com uma forma de onda de tensão conforme descrito
anteriormente.
3.5.2.2.2.2 Tensão no Circuito Intermediário Constante
Com este sistema, a tensão no circuito intermediário é constante e obtida
através de uma ponte de diodos e um banco de capacitores que formam o circuito
intermediário (link DC), cujo assunto será abordado em maiores detalhes no item a
seguir.
3.5.3 Conversores de Freqüência com Modulação por Largura de Pulsos (pwm)
3.5.3.1 Generalidades
Um conversor de freqüência com modulação por largura de pulsos consiste
basicamente dos seguintes blocos, conforme mostra a figura a seguir:
I - Fonte de tensão contínua elaborada a partir de uma ponte retificadora
(diodos) alimentada por uma rede monofásica ou trifásica;
II - Filtro capacitivo (link DC);
III - Inversor constituído de transistores de potência;
Figura 3.55: Diagrama de blocos de conversor tipo PWM
A ponte retificadora de diodos transforma a tensão alternada de entrada em
uma tensão contínua que é filtrada por um banco de capacitores. O circuito de
corrente contínua é chamado de CIRCUITO INTERMEDIÁRIO. Esta tensão contínua
alimenta uma ponte inversora formada por transistores de potência (BJT, IGBT ou
MOSFET) e diodos de roda livre. O comando das bases dos transistores, feito pelo
circuito de comando (que utiliza um microcontrolador), permite a geração de pulsos
para o motor com tensão e freqüência controladas. O formato dos pulsos obedece
ao princípio de modulação denominado PWM Senoidal, que permite um
acionamento com corrente praticamente senoidal no motor.
A configuração do módulo é composta de transistores de potência. Usando
transistores, ao invés de tiristores, evitamos a utilização de elementos de comutação
Módulo 6 – Eficiência Energética em Aplicações de Motores Elétricos
112
para o desligamento dos tiristores, bastando remover a corrente de base dos
transistores. Para formar um sistema de tensões trifásicas com um conversor, os
transistores são chaveados com sinais gerados externamente, por um
microcontrolador digital numa seqüência pré-estabelecida, gerando uma forma de
onda retangular ou escalonada de um sistema trifásico, nos terminais de saída CA.
Aumentando-se ou diminuindo-se a taxa de variação do chaveamento, pode-se
alterar a freqüência do sistema trifásico gerado, inclusive aumentando a freqüência
acima do valor da rede, uma vez que a conversão CC desacopla a saída da entrada.
(Maiores detalhes vide anexo I). O circuito de controle é responsável pela geração
dos pulsos de disparo dos transistores, monitoração e proteção dos componentes da
potência, interpretação dos comandos, proteção e segurança. Comparados com
tiristores, os transistores podem chavear muito mais rapidamente. Portanto,
possuem uma vasta área de aplicação em inversores de alta freqüência que
empregam modulação por largura de pulsos. A maior desvantagem é que os
transistores necessitam de corrente contínua na base durante o estado de
condução, mas o custo do circuito necessário para tal é compensado pela dispensa
de elementos de comutação. A figura a seguir mostra os componentes de potência
do circuito inversor básicos para um inversor trifásico, com diodos de circulação
(roda livre) e com carga trifásica (indutiva).
Figura 3.56: a) Circuito inversor trifásico com transistores de potência.
b) Forma de onda da tensão de saída
c) Forma de onda da corrente de saída
A variação U/f é feita linearmente até a freqüência nominal do motor (50/60
Hz), acima desta, a tensão que já é a nominal permanece constante e há então
apenas a variação da freqüência que é aplicada ao enrolamento do estator.
Módulo 6 – Eficiência Energética em Aplicações de Motores Elétricos
113
Figura 3.57: Curva representativa da variação U/f.
Com isto determinamos uma área acima da freqüência nominal que
chamamos região de enfraquecimento de campo, ou seja, uma região onde o fluxo
começa a decrescer e, portanto, o torque também começa a diminuir.
Assim a curva característica conjugado x velocidade do motor acionado com
conversor de freqüência pode ser colocada da seguinte maneira:
Figura 3.58: Curva característica conjugado x velocidade
Podemos notar então, que o conjugado permanece constante até a
freqüência nominal e, acima desta, começa a decrescer. A potência de saída do
conversor de freqüência comporta-se da mesma forma que a variação U/f, ou seja,
cresce linearmente até a freqüência nominal e permanece constante acima desta.
Figura 3.59: Curva característica da potência de saída do conversor.
A figura a seguir mostra o comportamento conjugado x velocidade,
idealizado da máquina assíncrona em todos os quadrantes de acionamento. Com a
Módulo 6 – Eficiência Energética em Aplicações de Motores Elétricos
114
variação da freqüência obtém-se um deslocamento paralelo da curva característica
conjugado x velocidade em relação à curva característica para freqüência nominal
(50 ou 60 Hz).
Figura 3.60: Curva característica conjugado x velocidade, em todos quadrantes de
acionamento.
Ou também de uma forma mais simplificada:
Figura 3.61: Exemplo de curva de conjugado com tensão proporcional a freqüência.
Teoricamente existem duas faixas de atuação: uma com o fluxo constante,
até a freqüência nominal, e outra, com enfraquecimento de campo, correspondente
àquela acima da freqüência nominal, ou seja:
• fs = 0 Hz até fnom : U/f = constante = fluxo constante
• fs maior do que fnom : U/f = enfraquecimento de campo.
Entretanto, na realidade, para que essas duas faixas possam ser possíveis,
há necessidade de se considerar os seguintes fatores:
1) Se um motor autoventilado trabalha com velocidade menor do que a
nominal, terá sua capacidade de refrigeração diminuída.
2) A corrente de saída dos conversores apresenta uma forma não
perfeitamente senoidal, o que implica em harmônicas de ordem superior,
que provocam um aumento de perdas no motor.
Devido a isso, em caso de cargas com característica de conjugado
constante (para maiores detalhes vide item capítulo V), é necessário reduzir-se o
Módulo 6 – Eficiência Energética em Aplicações de Motores Elétricos
115
C
CN
1/2 1,0 f/fn
conjugado e potências admissíveis no motor. Aconselha-se normalmente seguir a
seguinte curva:
Figura 3.62: Curva de conjugado x freqüência para uso de motor com conversor de freqüência.
3.5.4 Controle Escalar
Entende-se por controle escalar o sistema de controle de velocidade feito
por conversores de freqüência convencionais, onde é necessária apenas a variação
de velocidade em aplicações normais e que não requerem elevadas dinâmicas e
precisões, nem controle de torque (corrente). O circuito de potência do conversor é
igual para os dois sistemas (escalar ou vetorial) conforme visto anteriormente, sendo
que o que difere entre os dois é a forma com que é executado o controle de
velocidade do motor.
Em um sistema com controle escalar, é possível uma precisão de
velocidade de até 0,5% da rotação nominal sem variação de carga, e de 3% a 5%
com variação de carga de 0 a 100% do torque nominal. Pelo princípio de
funcionamento e aplicação, são utilizados na maioria das vezes motores de indução
convencionais sem nenhum sistema de realimentação de velocidade (tacogerador
acoplado ao motor) em malha fechada. A faixa de variação de velocidade é pequena
e da ordem de 1:10 (Ex: 6 a 60 Hz).
Com estas características, o conversor de freqüência convencional
(escalar), é utilizado em maior escala, pois apresenta um custo relativo menor que o
conversor com controle vetorial, como também em relação a um acionamento por
motor CC e conversor CA/CC.
A fim de estabelecer um comparativo da precisão de regulação de
velocidade, apresentamos a seguir uma tabela com valores característicos para um
motor de 3 CV, 4 pólos, com variação de velocidade feita através de conversor de
freqüência em quatro situações distintas: conversor direto, conversor com ajuste de
compensação de escorregamento nominal, conversor com ajuste de compensação
de escorregamento otimizado e conversor realimentado por tacogerador de pulsos
acoplado ao motor.
Módulo 6 – Eficiência Energética em Aplicações de Motores Elétricos
116
Tabela 3.9: Conversor sem e com compensação de escorregamento nominal
SEM COMPENSAÇÃO COM COMPENSAÇÃO
CARG
A
VAZIO 50% 100% VAZIO 50% 100%
FREQ.
(HZ)
RPM % RPM % RPM % RPM % RPM % RPM %
5 149 0 99 34 80 46 176 17 133 11 130 11
10 300 0 266 11 143 52 326 8 305 1,6 253 15
20 599 0 571 4,8 486 19 628 4,6 618 3 579 3,5
30 904 0 880 2,2 802 10 934 3,7 922 2,4 891 1
40 1208 0 1178 1,8 1107 7,7 1236 3 1223 1,9 1202 0
50 1507 0 1480 1,3 1415 5,6 1535 2,3 1530 2 1511 0,7
60 1807 0 1785 0,8 1715 4,7 1836 2 1820 1,1 1801 0
70 2106 0 2068 1,5 1989 5,2 2133 1,5 2114 0,6 2090 0,4
80 2404 0 2340 2,5 2262 5,7 2429 1,2 2420 0,8 2393 0,3
Tabela 3.10: Conversor com compensação de escorregamento otimizado e realimentação por
tacogerador de pulsos.
3.5.5 Controle Vetorial
Em aplicações onde se faz necessário uma alta performance dinâmica
(resposta rápidas e alta precisão), o motor elétrico deverá fornecer essencialmente
um controle preciso de torque para uma faixa extensa de condições de operações.
Para tais aplicações os acionamentos de corrente contínua sempre representaram
uma solução ideal, pois, a proporcionalidade da corrente de armadura, do fluxo e do
torque num motor de corrente continua proporciona um meio para o controle de
torque.
Contudo, a busca por avanços tecnológicos significativos, tem diminuído
esta hegemonia, e gradativamente, estão crescendo as opções por novas
alternativas como o uso de acionamentos em corrente alternada do tipo controle
vetorial.
Principio do Controle Vetorial
Para que se tenha um controle vetorial bom é necessário que o inversor
tenha a capacidade de suprir a corrente desejada pelo controle, neste caso tem se
que usar um inversor PWM em alta freqüência com uma tensão adequada em
relação a tensão do motor. Neste caso como podemos impor a corrente pelos
COM COMPENSAÇÃO OTIMIZADA COM REALIMENTAÇÃO POR TACO
CARGA VAZIO 50% 100% VAZIO 50% 100%
FREQ
. (HZ)
RPM % RPM % RPM % RPM % RPM % RPM %
5 187 24 176 17 145 3,3 160 6,6 160 6,6 160 6,6
10 336 12 328 9,3 322 7,3 312 4 312 4 311 4
20 641 6,8 633 5,5 634 5,5 612 2 612 2 611 2
30 944 4,8 937 4,1 940 4,4 910 1,1 910 1,1 910 1,1
40 1250 4,1 1238 3,1 1243 3,5 1212 1 1212 1 1211 1
50 1551 3,4 1537 2,4 1551 3,4 1510 0,6 1510 0,6 1509 0,6
60 1850 2,7 1838 2,1 1833 1,8 1810 0,5 1810 0,5 1810 0,5
70 2139 1,8 2122 1 2112 0,5 2109 0,4 2109 0,4 2109 0,4
80 2435 1,4 2412 0,5 2395 0,2 2409 0,3 2409 0,3 2409 0,3
Módulo 6 – Eficiência Energética em Aplicações de Motores Elétricos
117
reguladores de corrente a equação que descreve a tensão do motor em relação as
suas características é resolvida pelo inversor e, portanto, pode ser suprimida do
modelo matemático do motor.
O fluxo rotórico, de modo semelhante ao acionamento da máquina de
corrente continua e mantido no valor nominal em velocidade abaixo da velocidade
nominal e trabalha reduzido em velocidade acima da nominal (enfraquecimento de
campo).
A diferença de velocidade (erro) é aplicada ao regulador de velocidade que
atua sobre o valor de referencia de corrente isq, que é a responsável pelo torque do
motor, variando este de modo a zerar o erro de velocidade.
O encoder incremental acoplado ao eixo do motor fornece a referencia da
velocidade real.
• Controle Vetorial Orientado ao Fluxo Estatórico (sensorless)
No controle sensorless (sem encoder, ou seja, sem medida direta da
velocidade) o valor da velocidade necessário para a regulação em malha fechada é
estimado a partir dos parâmetros do motor e das variáveis disponíveis como:
corrente e tensão do estator.
Com estes valores pode ser calculado o fluxo estatórico através de λs=∫(VS
- Rs.Is)dt, desta forma estima-se o fluxo rotórico a partir do fluxo estatórico. Embora
isto envolva o calculo das indutâncias do motor, tornando desta forma a orientação
de campo sensível a variação deste parâmetro.
Desta forma o controle pelo fluxo estatórico é mais conveniente, resultando
num sistema mais robusto. O principio de controle é igual ao do controle com
encoder.
• Controle Vetorial Orientado ao Fluxo Rotórico (com encoder)
Princípio da Orientação de campo
Se a posição do fluxo rotórico for conhecida pode se encontrar a direção
das correntes no estator. Podemos decompor do vetor de fluxo rotórico as correntes
isd e isq que definem o torque como:
Te = K.imr.isq
Temos para o torque uma relação semelhante ao de uma máquina CC.
Onde imr= corrente de magnetização. A corrente de magnetização é controlada pela
componente isd que pode ser comparada com a tensão de campo do motor CC.
Neste caso controlando a amplitude do vetor da corrente estatórica e sua
fase em relação ao fluxo rotórico é possível controlar o torque do motor de indução
semelhante a uma máquina CC. Tendo então o controle do torque, pode ser
adicionada uma malha fechada de velocidade, desta forma obtendo um acionamento
completo.
Módulo 6 – Eficiência Energética em Aplicações de Motores Elétricos
118
SELF-COMMISSIONING
O controle vetorial tem uma maior performance no acionamento do motor de
indução do que o controle escalar.
Nos diagramas de blocos vemos a existência de vários reguladores PI que
precisam ter seus valores de controle adequados para cada acionamento para
melhorar a estabilidade e boa resposta dinâmica. Para isto é preciso estimar
algumas variáveis. Neste caso é preciso ter um bom conhecimento dos parâmetros
do motor.
Com o sistema self-commissioning o próprio inversor mede os parâmetros
do motor. Para o ajuste dos reguladores, desta forma facilitando a colocação em
operação.
As medições feitas pelo inversor vetorial são:
• Medição da resistência estatórica;
• Medição da indutância de dispersão total;
• Ajuste dos reguladores de corrente;
• Medição da corrente de magnetização;
• Medição da constante rotórica;
• Medição da constante mecânica.
Operação
• Ajuste do regulador de velocidade
Embora o inversor com encoder através do self-commisioning é necessário o
ajuste dos parâmetros do regulador de velocidade em função da aplicação.
Para o sistema com controle sensorless também é preciso um ajuste fino,
pois o inversor não estima a constante mecânica da carga. Estes ajustes dos
parâmetros P e I geram uma melhor estabilidade e resposta dinâmica.
• Operação Abaixo de 3 Hz
O motor pode operar nesta freqüência desde que por um tempo pequeno
caso contrario o inversor perde a orientação.
• Precisão Estática de Velocidade
Depende apenas do método de medição e da precisão da referencia de
velocidade.
• Ajuste Fluxo/Corrente de Magnetização/Enfraquecimento de Campo
Quando o motor trabalha abaixo da rotação nominal com torque constante
deve-se manter o fluxo do motor no seu valor máximo de modo a manter uma boa
relação entre torque e corrente estatórica. Neste caso tem se que analisar a
Módulo 6 – Eficiência Energética em Aplicações de Motores Elétricos
119
capacidade do inversor em impor as correntes necessárias para que a orientação de
campo não fique prejudicada e tem-se como resultado uma oscilação de velocidade
e a impossibilidade de atingir a velocidade desejada. Neste ponto tem se que o
inversor deva ter uma margem de tensão suficiente para a imposição das correntes
mesmo na condição de tensão de rede baixa, para isso pode ser necessário reduzir
o ponto de inicio do enfraquecimento de campo
Como vimos, o controle vetorial representa, sem duvida, um avanço
tecnológico significativo, aliado as performances dinâmicas de um acionamento CC
e as vantagens de um motor CA, porem, em alguns sistemas que utilizam controle
vetorial é necessário o uso de tacogerador de pulsos acoplado ao motor para que se
tenha uma melhor dinâmica, o que torna o motor especial. Além disso, a função de
regeneração é mais complicada, pois requer circuitos adicionais tais como ponte
retificadora antiparalela na entrada e hardware adicional para regeneração, em
comparação a um acionamento por motor CC e conversor CA/CC.
3.5.5.1 Observações e Considerações Importantes
1) Quanto menor a tensão e a freqüência do estator, mais significativa é a
queda de tensão no estator, de modo que para baixas freqüências,
mantendo-se a proporcionalidade entre a freqüência e a tensão, o fluxo e
conseqüentemente o conjugado da máquina diminui bastante. Para que
isto seja evitado, a tensão do estator para baixas freqüências deve ser
aumentada, através da compensação IxR, conforme figura a seguir:
Figura 3.63: Curva característica U/f com compensação IxR
Para a faixa compreendida entre 0 a aproximadamente 10 Hz, a relação
entre U1 e Φ não é determinada facilmente, pois dependem tanto de f1 (freqüência
estatórica) como de f2 (freqüência rotórica). Portanto, a elevação da tensão em
baixas freqüências depende também da freqüência do escorregamento e
conseqüentemente da carga.
2) Relações U1/f1 acima dos valores nominais estão limitadas em função de
que para altos valores de tensão ocorre a saturação e o conseqüente
enfraquecimento do campo. Combinando as equações já apresentadas e
Módulo 6 – Eficiência Energética em Aplicações de Motores Elétricos
120
com a consideração de pequenos valores de escorregamento e supondo f2
proporcional a f1, podemos dizer que:
• o conjugado máximo decresce com o quadrado da velocidade (1/n2
);
• o conjugado nominal decresce hiperbolicamente com a velocidade (1/n), e
decresce aproximadamente com o quadrado do fluxo (Φ2
);
• aproximadamente, a velocidade máxima com potência constante é:
nom
nom
mx
mx n
C
C
n ×⎟⎟
⎠
⎞
⎜⎜
⎝
⎛
<
Figura 3.64: Enfraquecimento de campo para valores de tensão e freqüência acima dos
nominais
3) Em função de que as formas de onda, tanto de tensão como de
corrente, produzidas pelos conversores de freqüência não são senoidais,
com um alto conteúdo de harmônicos de 5ª, 7ª, 11ª e 13ª ordem, as perdas
nos motores são maiores. Portanto, faz-se necessário uma redução nas
características nominais do motor de aproximadamente 10%.
4) O controle de velocidade de máquinas assíncronas, principalmente em
aplicações que exigem elevadas dinâmicas do acionamento, é mais difícil
do que nas máquinas de corrente contínua. Ao contrário do motor CC, no
qual as grandezas que resultam no conjugado motor, ou seja, a corrente de
armadura e corrente de campo podem ser controladas, no motor assíncrono
apenas a corrente do estator é acessível. A corrente de magnetização e a
corrente do rotor podem ser determinadas apenas indiretamente.
Entretanto, altas performances de acionamentos CA podem ser também
alcançadas quando, por processos de decomposição vetorial, a corrente do
estator é dividida em duas componentes, uma componente de fluxo e outra
de torque, onde ambas são controladas independentemente, de forma
análoga aos acionamentos com motores CC de excitação independente.
Módulo 6 – Eficiência Energética em Aplicações de Motores Elétricos
121
3.5.6 Constituição Básica do Controlador Eletrônico
Os controladores eletrônicos dos conversores de freqüência na atualidade
são constituídos basicamente de controladores lógicos digitais, que executam todas
as funções operacionais do conversor, como: geração dos pulsos de disparo dos
transistores, monitoração e proteção dos componentes de potência, interpretação
dos comandos, implementação das funções especiais de controle, etc. De uma
forma genérica, o controlador pode ser basicamente dividido nas seguintes partes:
• Microcontrolador (CPU);
• Memórias (EPROM - EEPROM - RAM);
• Sistema de entrada e saída de dados.
Cada parte do controlador tem uma função específica, ao qual veremos a
seguir.
Microcontrolador
O microcontrolador, ou unidade central de processamento (UCP), é a
unidade responsável em coordenar todas as tarefas e executar os cálculos. Ela
também pode ser chamada de processador e pode ser dividida em três partes
básicas: Unidade Lógica Aritmética (ULA), Unidade de Controle e Rede de
Registradores.
A unidade aritmética é a responsável pela execução dos cálculos com os
dados. Por exemplo, as operações lógicas básicas (E, OU, etc.) entre dois dados ou
as operações aritméticas como soma, divisão, subtração, multiplicação, etc.
A unidade de controle é a responsável por gerar os sinais de controle para
os sistemas, como leitura ou escrita da memória, de sincronização de interface de
comunicação, enfim, todos os sinais de controle necessários para o sistema.
A rede de registradores é constituída por uma série de registradores que
são utilizados geralmente para armazenar dados temporariamente, dados que estão
sendo manipulados pelo processador, ou registrador utilizado como contador de
programa, ou ainda, registrador utilizado como armazenador de endereços, etc.
Com o avanço da microeletrônica, a construção de microprocessadores
dedicados (microcontroladores) tornou-se mais generalizada, onde todas as funções
que anteriormente eram executadas através da utilização de vários circuitos
integrados individuais, foram sendo condensadas em um único circuito integrado
(CHIP). Daí então se tornou perceptível a distinção entre microprocessadores, que
são circuitos integrados para aplicação genérica e microcontroladores, que são
circuitos integrados para aplicações dedicadas.
Memórias (EPROM - EEPROM - RAM)
As memórias em circuito integrado podem ser divididas em dois grupos
distintos:
• Memória ROM (Read Only Memory) - Memória apenas de leitura;
Módulo 6 – Eficiência Energética em Aplicações de Motores Elétricos
122
• Memória RAM (Random Acess Memory) - Memória de acesso aleatório.
As memórias ROM são designadas como memórias de programa por serem
memórias que não podem ser alteradas pelo programa, porém tem a vantagem de
não perderem as suas informações mesmo quando é desligada a alimentação.
As memórias ROM são utilizadas para armazenar os programas ou dados
que não necessitam ser alterados.
Entre os principais tipos de memórias ROM, podem ser destacados os
seguintes:
• ROM MÁSCARA - São memórias nas quais as informações são gravadas
em sua fabricação;
• PROM (Programmable Read Only Memory) - São memórias que podem
ser eletricamente programáveis, porém, depois de programadas, o seu
conteúdo não pode ser mais alterado;
• EPROM (Erasable Programmable Read Only Memory) - São memórias
que podem ser eletricamente programáveis e podem ser apagadas
posteriormente, para serem reutilizadas com uma nova programação. Para
serem apagadas, estas memórias devem ser expostas à luz ultravioleta;
• EEPROM (Electrical Erasable Programmable Read Only Memory) -
Também são memórias que podem ser eletricamente programáveis e
podem ser apagadas posteriormente, para serem reutilizadas com uma
nova programação. Estas memórias podem ser apagadas através de sinais
elétricos, o que as torna muito mais versáteis onde é necessário programar
dados que devem ser alterados continuamente, mas que não podem ser
perdidos quando da falta de alimentação. Este tipo de memória é que é
utilizada internamente dos controladores dos conversores de freqüência,
pois é nela que se armazenam os dados referentes aos parâmetros de
operação e características de funcionamento do conversor, dados que são
alterados conforme as características da aplicação e que não podem ser
perdidos quando da desenergização do conversor.
As memórias RAM são designadas como memórias de dados e são
memórias que podem ser lidas ou gravadas pelo programa. As memórias RAM são
utilizadas para armazenar temporariamente dados que são alterados no decorrer do
programa. As memórias RAM possuem a característica de perder os dados
armazenados quando da falta de alimentação, e atualmente, elas já se encontram
incorporadas no mesmo circuito integrado do microcontrolador, visando a diminuição
de espaço e número de componentes na placa de circuito impresso.
Sistema de entrada e saída de dados
O sistema de entrada e saída de dados é composto de dispositivos
responsáveis pela interligação entre o homem e a máquina. São os dispositivos por
onde o homem pode introduzir informações na máquina ou por onde a máquina
pode enviar informações ao homem. Para os conversores de freqüência, podemos
citar os seguintes dispositivos:
Módulo 6 – Eficiência Energética em Aplicações de Motores Elétricos
123
• INTERFACE HOMEM x MÁQUINA: é um dispositivo de entrada/saída de
dados, onde o operador pode entrar com os valores dos parâmetros de
operação do conversor, como: ajuste de velocidade, tempo de
aceleração/desaceleração, freqüência máxima e mínima, limitações de
corrente, etc. e também pode ter acesso aos dados de operação do
conversor, como: velocidade do motor, corrente e tensão fornecida,
freqüência aplicada, proteções atuadas, etc.
• ENTRADAS E SAÍDAS ANALÓGICAS: são meios de controlar/monitorar
o conversor através de sinais eletrônicos analógicos, isto é, sinais em
tensão (0...10 Vcc) ou em corrente (0...20 mA, 4...20 mA) e que permitem
basicamente fazer o controle de velocidade (entrada) e leituras de corrente
ou velocidade (saída).
• ENTRADAS E SAÍDAS DIGITAIS: são meios de controlar/monitorar o
conversor através de sinais discretos (digitais) como chaves Liga/Desliga.
Este tipo de controle permite basicamente ter acesso a funções simples
como: seleção de sentido de rotação, bloqueio, seleção de velocidades pré-
programadas, etc.
• INTERFACE DE COMUNICAÇÃO SERIAL: este meio de comunicação
permite que o conversor seja controlado/monitorado a distância através de
um computador central, que permite ao mesmo ter acesso aos parâmetros
de programação do conversor, da mesma forma como com a Interface
Homem x Máquina. Esta comunicação é executada através de pares de
fios, podendo ser conectados vários conversores em conjunto a um mesmo
computador central como SDCD, CLP, etc., denominando-se de ligação em
rede.
Os sistemas de comunicação normalmente utilizados são RS 232 ou RS
485.
3.5.7 Aplicação de Conversores de Freqüência
3.5.7.1 Introdução
Afirmar que uma carga mecânica requer uma determinada potência P, é a
dizer que tal carga necessita de um dado conjugado C, a uma dada velocidade de
rotação n.
Matematicamente existem infinitas combinações de C e n de modo a
resultar no mesmo valor de P; fisicamente, contudo, uma específica carga mecânica
associa-se a um único par (C,n) e respectivamente a uma potência P, através da
relação:
k
nC
P
×
=
Módulo 6 – Eficiência Energética em Aplicações de Motores Elétricos
124
Onde: P = Potência;
C = Conjugado;
n = Rotação;
k = Constante relacionada com unidades utilizadas.
A curva C em função de n é uma característica fundamental para o
processo de seleção do motor adequado ao acionamento, sendo que o conjugado
resistente depende da carga, mas todos podem ser representados pela expressão:
x
coc nkCC ×+=
Onde: Cc = Conjugado resistente da carga;
Co = Conjugado da carga para rotação zero;
kc = Constante que depende da carga;
x = Parâmetro que depende da carga, podendo assumir os valores -1, 0, 1, 2.
De acordo com a equação, percebe-se que o conjugado da carga varia com
a rotação n. Esta variação depende do parâmetro “x”, e em função deste as cargas
podem ser classificadas em quatro grupos:
• Cargas com conjugado resistente CONSTANTE;
• Cargas com conjugado resistente LINEAR;
• Cargas com conjugado resistente QUADRÁTICO;
• Cargas com conjugado resistente HIPERBÓLICO.
3.5.7.2 Critérios de Aplicação
3.5.7.2.1 Operação Abaixo da Rotação Nominal
Considerando-se que as perdas no cobre são resultado da corrente do
motor, então a perda de potência será proporcional à carga. Dessa forma, se o
motor gira mais lento, com a mesma corrente nominal (determinada pela carga)
gerando a mesma perda de potência que ocorre em velocidades mais elevadas, o
motor se sobreaquece, pois há um menor fluxo de ar de refrigeração disponível
quando o ventilador do motor se movimenta em velocidades menores (motores
autoventilados). Quando o motor é utilizado em aplicações para controle de
ventiladores ou bombas centrífugas, a carga normalmente diminui, conforme a
velocidade se reduz, dessa forma o sobreaquecimento deixa de existir. Em
aplicações onde o motor deve desenvolver pleno torque (100% da corrente) em
baixa velocidade, o sobredimensionamento ou utilização de motores com um fator
de serviço mais elevado se torna necessário.
Módulo 6 – Eficiência Energética em Aplicações de Motores Elétricos
125
Figura 3.65: Diminuição de torque devido a redução de refrigeração do motor
Geralmente, em aplicações que possuam carga com conjugado constante e
variação de velocidade de 0 a 50% da rotação nominal, utiliza-se o fator K de
redução de potência, da figura anterior, ou se quisermos, poderemos utilizar o fator
de serviço e/ou o aumento da classe de isolamento para manter o torque constante.
OBSERVAÇÃO:
Chama-se fator de serviço (FS) o fator que aplicado à potência nominal,
indica a carga permissível que pode ser aplicada continuamente no motor, sob
condições especificadas. Note que se trata de uma capacidade de sobrecarga
contínua, ou seja, uma reserva de potência que dá ao motor uma capacidade de
ainda suportar o funcionamento em condições desfavoráveis. O fator de serviço não
deve ser confundido com a capacidade de sobrecarga momentânea, durante alguns
segundos. O fator de serviço FS = 1,0 significa que o motor não foi projetado para
funcionar continuamente acima da sua potência nominal. Isto, entretanto, não muda
a sua capacidade para sobrecargas momentâneas.
3.5.7.2.2 Motores Autoventilados
Para a operação com motores autoventilados padrões, é aconselhável a
utilização de operação na faixa entre 50% a 100% da rotação nominal, faixa em que
o ventilador acoplado ao próprio eixo do motor ainda possui eficiência na
refrigeração. Para rotações abaixo de 50%, em caso de cargas com conjugado
constante, é necessário o sobredimensionamento da carcaça do motor, ou através
do simples aumento da potência nominal do motor, ou então através da fabricação
de um motor especial com a carcaça sobredimensionada, a fim de prover a devida
refrigeração do motor.
Para o cálculo da carcaça a ser utilizada, deve-se levar em consideração o
torque necessário pela carga a ser acionada e a faixa de variação de velocidade.
Definindo-se a velocidade mínima de operação, utiliza-se o gráfico abaixo:
Módulo 6 – Eficiência Energética em Aplicações de Motores Elétricos
126
Figura 3.66: Característica de conjugado disponível x rotação em motores autoventilados
Pelo valor da freqüência mínima (rotação mínima) necessária à aplicação,
utilizando o gráfico, defini-se o valor do conjugado máximo disponível (em p.u.) no
motor sem ocorrer sobreaquecimento, utilizando a potência necessária ao
acionamento.
Com este valor, defini-se então o novo conjugado do motor
(sobredimensionado) que deveria ser utilizado sem sobreaquecimento utilizando o
conjugado necessário para acionar a carga, por:
K
C
C
)aargc(
)ensionadodimsobre( =
Com o conjugado sobredimensionado obtido, define-se através de uma
tabela de características de motores padrões, qual o motor que possui este
conjugado. Este motor portanto terá a carcaça que permitirá a utilização na faixa de
rotações necessária sem o problema de sobreaquecimento, fornecendo o conjugado
necessário para acionar a carga.
Pode-se então utilizar este motor diretamente, que estará
sobredimensionado em carcaça e também em potência, ou então utilizar um motor
que possua esta carcaça sobredimensionada, mas com a potência ajustada ao
acionamento, através da bobinagem de enrolamentos em carcaça maior (motor
especial).
CURVADEDERATING
0.3
0.4
0.5
0.6
0.7
0.8
0.9
1
0 0.2 0.4 0.6 0.8 1 1.2 1.4 1.6 1.8
f/fn
(TR=T/Tn)
Curva Derating Standard
A
B
C
D
E
CURVA DERATING
TRECHO
LIMITES DERATING
A 0 ≤ f/fn <0.25 TR = (f/fn) + 0.50
B 0.25 ≤ f/fn <0.50 TR = 0.4(f/fn) + 0.65
C 0.50 ≤ f/fn <0.83 TR = 0.3(f/fn) + 0.70
D 0.83≤ f/fn <1.0 TR = 0.95
E f/fn > 1.0 TR = 0.95 / (f/fn)
Módulo 6 – Eficiência Energética em Aplicações de Motores Elétricos
127
3.5.7.2.3 Motores com Ventilação Independente
Com a utilização de motores com ventilação independente, não existirá mais
o problema de sobreaquecimento do motor por redução de refrigeração, podendo o
mesmo ser dimensionado com a carcaça normal e potência necessária ao
acionamento.
Para motores com ventilação independente, o ventilador que era acoplado
ao próprio eixo do motor agora é acoplado à um outro motor independente, que
geralmente é acoplado ao motor principal por intermédio de uma flange defletora
especial (reforçada) que permite o suporte mecânico do motor da ventilação.
Figura 3.67: Característica de conjugado disponível x rotação em motores com ventilação
independente
3.5.7.3 Operação Acima da Rotação Nominal
Um motor padrão para operar em rede de freqüência de 50 ou 60 Hz pode
girar a freqüências mais altas quando alimentado por um conversor de freqüência.
A velocidade máxima depende dos limites de isolação para a tensão do
motor e seu balanceamento mecânico.
Neste caso, como o motor funcionará com enfraquecimento de campo, a
máxima velocidade estará limitada pelo torque disponível do motor e pela máxima
velocidade periférica das partes girantes do motor (ventilador, rotor, mancais).
Módulo 6 – Eficiência Energética em Aplicações de Motores Elétricos
128
Figura 3.68: Diminuição de torque devido ao aumento de velocidade
CASOS ESPECIAIS:
A potência admissível de um conversor de freqüência é determinada
levando-se em consideração, principalmente, dois fatores:
• Altitude em que o conversor será instalado;
• Temperatura do meio refrigerante;
Conforme a NBR-7094, as condições usuais de serviço, são:
a) Altitude não superior a 1000 m acima do nível do mar;
b) Meio refrigerante (ar ambiente) com temperatura não superior a 40ºC;
Nos casos em que o conversor deva trabalhar com temperatura do ar de
refrigeração na potência nominal, maior do que 40ºC e/ou em altitude maior do que
1000m acima do nível do mar deve-se considerar os seguintes fatores de redução:
3.5.7.4 Operação em Ambientes com Temperatura Elevada
A redução da potência (corrente) nominal do conversor de freqüência,
devido à elevação da temperatura ambiente, acima de 40o
C e limitada a 50o
C, é
dada pela relação e gráfico a seguir:
Fator de redução = 2%/ºC
Figura 3.69: Curva de redução de potência nominal em função do aumento da temperatura
Módulo 6 – Eficiência Energética em Aplicações de Motores Elétricos
129
3.5.7.5 Operação em Regiões de Altitude Elevada
Conversores funcionando em altitudes acima de 1000 m apresentam
problemas de aquecimento causado pela rarefação do ar e, conseqüentemente,
diminuição do seu poder de arrefecimento. A insuficiente troca de calor entre o
conversor e o ar circundante, leva a exigência de redução de perdas, o que significa
também redução de potência. Os conversores têm aquecimento diretamente
proporcional às perdas e estas variam, aproximadamente, numa razão quadrática
com a potência. Segundo a norma NBR-7094, os limites de elevação de temperatura
deverão ser reduzidos de 1% para cada 100 m de altitude acima de 1000 m.
A redução da potência (corrente) nominal do conversor de freqüência,
devido à elevação da altitude acima de 1000 m e limitada a 4000 m, é dada pela
relação e gráfico a seguir:
Fator de redução = 1%/100m
Figura 3.70: Curva de redução de potência nominal em função do aumento da altitude
3.5.7.6 Considerações sobre Acionamentos Multimotores
Os conversores de freqüência podem alimentar múltiplos motores,
controlando-os na mesma proporção para dar partida/parada em uma máquina, tal
como um sistema transportador.
3.5.7.6.1 Sistema de Acionamento Multiconversores
Para este acionamento considera-se a utilização de um conversor para cada
motor, e o sincronismo entre os motores pode ser obtido utilizando-se uma lógica
(equipamentos) auxiliar para permitir que se tenha a aceleração/desaceleração do
sistema em conjunto para que não aconteçam sobrecargas individuais em alguns
motores.
Um sistema possível de se interligar os conversores é demonstrado na
figura a seguir, em uma configuração designada "Mestre-Escravo", onde a referência
principal de velocidade é colocada no conversor "Mestre", e a partir deste conversor
100
%
90
80
70
60
0 1000 2000 3000 4000 Altitude (m)
FatordeRedução
Módulo 6 – Eficiência Energética em Aplicações de Motores Elétricos
130
é enviado um sinal de referência de velocidade para o conversor seguinte, e assim
sucessivamente para os demais conversores "Escravos" em cascata.
Figura 3.71: Ligação de conversores em sincronismo "Mestre-Escravo"
Como características deste tipo de acionamento podemos citar:
a) A proteção de cada motor é feita individualmente e diretamente pelo
respectivo conversor e fusíveis ultra- rápidos;
b) A potência de cada conversor é a própria potência do motor acionado;
c) Pode haver o desligamento e religamento de cada motor individualmente,
caso não seja necessário o sincronismo entre todos os motores;
3.5.7.6.2 Sistema de Acionamento Monoiconversor
Para este acionamento considera-se a utilização de um conversor para
vários motores, e o sincronismo entre os motores é obtido pela simples injeção da
mesma freqüência de alimentação para todos os motores. A figura a seguir
demonstra a ligação destes motores:
Figura 3.72: Ligação de conversor a vários motores
Como características deste tipo de acionamento podemos citar:
M
3 ~
M
3 ~
M
3 ~
M
3 ~
M
3 ~
M
3 ~
M
3 ~
Módulo 6 – Eficiência Energética em Aplicações de Motores Elétricos
131
a) A proteção de cada motor é feita através de um relé térmico adicional,
individualmente para cada motor na saída do conversor;
b) A potência do conversor é igual a somatória de todas as potências dos
motores acionados;
c) Não pode haver o desligamento e religamento de cada motor
individualmente, pois isto seria encarado como a condição de uma
partida direta do motor, ocasionando um pico de corrente no religamento
que causaria o bloqueio do conversor por sobrecorrente. No caso de
desligamento de um motor, é necessário o desligamento de toda a
máquina para a posterior partida conjunta pela rampa de aceleração.
3.5.7.7 Considerações sobre Acionamento de Motor Monofásico
O acionamento de motores monofásicos não pode ser feito através da
utilização de conversores de freqüência, devido aos princípios físicos de
funcionamento (partida) do motor. Em motores monofásicos, a partida é efetuada
através da utilização de um enrolamento estatórico auxiliar e de um capacitor de
partida, que de uma forma genérica, causam uma deformação no campo girante do
motor, que por sua vez produz torque. Após o processo de partida, quando o motor
atinge uma determinada velocidade, um contato auxiliar (centrífugo) desconecta o
enrolamento auxiliar e o capacitor da rede, operando o motor apenas com o
enrolamento principal conectado à rede.
Caso fosse utilizado um conversor de freqüência, o mesmo teria de ter sua
saída monofásica e haveria a necessidade da utilização do enrolamento auxiliar e do
capacitor para a partida (criação de campo girante). Como a tensão de saída do
conversor possui uma forma de onda pulsante (PWM), a utilização do capacitor se
torna proibitiva, pois os pulsos de tensão causariam a destruição do capacitor.
3.5.8 Efeito dos Harmônicos na Rede
3.5.8.1 Fator de Potência e Fator de Deslocamento
Quando se trabalha com retificadores a diodo e filtro capacitivo, deve-se ter
um cuidado especial para não confundir o fator de potência com o fator de
deslocamento (cos α). O fator de potência é dado por:
iefief IV
P
FP
×
=
Onde: FP = Fator de potência
P = Potência média de entrada do circuito
Vief = Valor eficaz da tensão senoidal de entrada
Iief = Valor eficaz da corrente total de entrada.
Devido a corrente de entrada possuir harmônicas, temos:
Módulo 6 – Eficiência Energética em Aplicações de Motores Elétricos
132
∑+= )t(Ii)t(Ii)t(Ii )n(
Sendo: Ii(t) = Corrente total de entrada
ΣIi(n)(t) = Somatório das harmônicas de corrente
n = Ordem da harmônica de corrente.
∑+=
22
1
2
ef)n(ef)(ef IiIiIi
Como a transferência de potência ativa ocorre para harmônicas de tensão e
corrente da mesma ordem, a potência média de entrada será definida por:
ϕ××= cosIiVP ef)(ief 1
Onde: Ii(1)ef = Valor eficaz da componente fundamental da corrente de carga
α = Ângulo de deslocamento entre a tensão e a componente fundamental da
corrente de entrada.
Portanto, substituindo (4) e (3) em (1), tem-se:
ϕ⋅
∑
cos
Ii+Ii
Ii
=FP
2
(n)ef
2
(1)ef
(1)ef
ou:
ϕ
∑
cos.
Ii
Ii
+1
1
=FP
2
(1)ef
2
(n)ef
Definindo-se taxa de distorção harmônica (TDH):
Ii
Ii
=TDH
(1)ef
2
(n)ef∑
Obtém-se:
cosvarphi.
TDH+1
1
=FP
2
Dessa forma, para se ter fator de potência unitário, é necessário:
• Deslocamento nulo entre tensão de entrada e a fundamental da corrente
de entrada (cosϕ= 1);
• Ausência de harmônicas de corrente.
Portanto, se a forma de onda da corrente de entrada apresentar harmônicas
(corrente não senoidal), o fator de potência deixará de ser unitário, mesmo que o
fator de deslocamento (cos _) seja unitário.
Módulo 6 – Eficiência Energética em Aplicações de Motores Elétricos
133
Na figura 3.73 é possível observar que o fator de potência será igual ao fator
de deslocamento para correntes de entrada puramente senoidais.
Figura 3.73: Exemplos que ilustram as diferenças entre fator de deslocamento e fator de
potência
3.5.8.2 Utilização de Reatância de Rede
A utilização de reatâncias trifásicas entre a rede e a entrada do conversor
possibilita o efeito de filtragem das correntes de entrada reduzindo as harmônicas
nestas. Como resultado tem-se:
• redução da corrente RMS de entrada;
• aumento do fator de potência;
• aumento da vida útil dos capacitores do circuito intermediário;
• diminuição da distorção harmônica na rede de alimentação.
A rede, ou transformador de alimentação, deverá apresentar uma
capacidade mínima de 1,5 vezes a potência em kVA do conversor, para que este
opere corretamente, sem problemas de aquecimento devido à existência de
correntes harmônicas.
Os critérios para utilização ou não destas são os seguintes:
I) UTILIZAR QUANDO:
• conversor com corrente < 50A, potência da rede (ou transformador) de
alimentação > 500 kVA e queda na cablagem de alimentação do conversor
< 2% na corrente nominal de entrada;
• conversores com corrente > ou = 50A alimentados direto da rede;
• vários conversores em um painel alimentados pela mesma rede;
• desejado fator de potência na entrada > 0,9 na condição nominal.
II) NÃO UTILIZAR QUANDO:
• conversor com corrente < 50A, potência da rede (ou transformador) de
alimentação < ou = 500 kVA;
Módulo 6 – Eficiência Energética em Aplicações de Motores Elétricos
134
• conversor com corrente < 50A, potência da rede (ou transformador) de
alimentação >500 kVA e queda na cablagem de alimentação do conversor
> 2% na corrente nominal de entrada;
• forem utilizados transformadores, ou autotransformadores, para
alimentação individual de conversores (potência menor que 3 vezes a
potência em kVA do conversor). A própria reatância de dispersão de fluxo
do transformador associado a resistência ôhmica dos fios fazem o papel da
reatância de rede, sendo esta portanto, dispensável.
Deve-se dimensionar estas reatâncias para uma queda de tensão de 2% a
4% da tensão nominal de entrada quando circular a corrente nominal do conversor.
Isto se faz necessário pelo fato de que não se deve ter uma distorção na forma de
onda da tensão de rede maior do que 4%.
Figura 3.74: Comparação entre as componentes harmônicas incluídas na corrente quando o
conversor é acionado para diferentes capacidades, com e sem reatância de rede.
Figura 3.75: Comparação entre as componentes harmônicas incluídas na corrente quando o
conversor é acionado para diferentes condições de carga e diferentes valores de impedância
da reatância
3.5.8.3 Utilização de Filtro de Rádio Freqüência
Os conversores de freqüência transmitem fortes ondas eletromagnéticas de
alta freqüência, que podem interferir em outros equipamentos eletrônicos. Os
seguintes cuidados reduzem esta interferência:
Módulo 6 – Eficiência Energética em Aplicações de Motores Elétricos
135
• instalação do conversor dentro de um painel metálico (aterrado);
• uso de cabos blindados para conexões do motor;
• aterramento de boa qualidade (baixa resistência);
• uso de filtros supressores na alimentação do conversor.
O uso de filtros supressores se faz necessário pelo fato de que na corrente
pulsante que circula entre o conversor e a rede existem além das harmônicas de
baixa ordem (harmônicas de 5ª, 7ª, 11ª e 13ª ordem basicamente), harmônicas de
ordem superior que ultrapassam a freqüência de 100 kHz (rádio freqüência). A
reatância de rede que está instalada na entrada do conversor é utilizada para reduzir
principalmente as harmônicas de corrente de baixa ordem, sendo que esta não tem
efeito algum para as harmônicas de alta freqüência.
Para estas freqüências que não podem ser atenuadas pela reatância de
rede, são utilizados o que se define por FILTROS DE LINHA. Estes filtros de linha
são circuitos formados por capacitores e indutores associados, que podem efetuar a
atenuação de determinadas freqüências críticas definidas a princípio. Estas
freqüências críticas podem causar interferência eletromagnética em equipamentos
sensíveis, tais como equipamentos de telecomunicações, sistemas digitais de
computação, sistemas de transmissão de dados, etc.
3.5.8.4 Correção do Fator de Potência
Cuidados para a instalação de bancos de capacitores na presença de
harmônicos
Um grande problema decorrente da necessidade de melhoria de fator de
potência dos consumidores refere-se ao fato de que a aplicação conjunta de bancos
de capacitores com os diversos tipos de cargas presentes nos sistema industriais,
principalmente com conversores estáticos (CA/CC e CA/CA), requer uma análise
particular sobre alguns cuidados especiais que devem ser tomados pelo consumidor.
Estes cuidados geralmente levam a investimentos adicionais, como a aquisição de
capacitores com tensões nominais mais elevadas do que o necessário, a instalação
de reatores de dessintonia ou ainda, composição de filtros de harmônicos, quando
os estudos indicam a possibilidade de condições de ressonância harmônica.
Os conversores estáticos de potência (CA/CA ou CA/CC) são, na
atualidade, as principais fontes de correntes harmônicas. São em geral de média
potência, da ordem de quilowatts, e seu número tende a crescer rapidamente,
principalmente para controle de motores de corrente alternada.
Efeitos dos harmônicos sobre capacitores
Em muitos casos, os níveis de harmônicos por si só não apresentam
maiores problemas. O problema, porém, pode agravar-se existindo a possibilidade
de uma amplificação de corrente, pela ressonância entre os capacitores de potência
e a indutância do sistema. Isto resultará em sobretensões e na circulação de
correntes proibitivas para os capacitores. Haverá um aumento das perdas e
conseqüente sobreaquecimento, levando muitas vezes a destruição do capacitor.
Módulo 6 – Eficiência Energética em Aplicações de Motores Elétricos
136
Deve-se ressaltar a dependência dos capacitores em relação à tensão de
pico resultante (harmônicos inclusos) e ao problema de efeito corona (descargas
eletrostáticas pontuais internas ao capacitor), podendo a sua vida útil variar de
acordo com a expressão (1/s.t)7,5
, onde s é a sobretensão e t é a sobretemperatura
(ambos em "p.u." do valor nominal). Como a tensão é medida em valor eficaz, o
pico de tensão que contém harmônicos é geralmente maior que o da mesma tensão
que não os contém. Assim, o dielétrico fica sujeito a um campo maior, o que pode
romper o dielétrico e destruir o capacitor.
Sobretensões decorrentes de harmônicos
O processo mais seguro possível para se avaliar a influência de harmônicos
em bancos de capacitores consiste em se fazer uma análise harmônica efetiva,
comparando as medições de correntes e tensões harmônicas ao longo do sistema
com os estudos do alcance das harmônicas no mesmo.
De forma geral, nas condições normais de operação, seria suficiente
especificar os bancos de capacitores com uma tensão nominal um pouco acima da
tensão de operação do sistema. No entanto, deve ser analisado o fenômeno de
amplificação harmônica pelo sistema de ressonância. As correntes harmônicas
amplificadas podem causar a queima dos fusíveis, aquecimento e danificação dos
capacitores. A existência da ressonância pode ser confirmada pela confrontação das
medições de campo com resposta em freqüência do sistema, isto é, gráficos de
impedância própria da barra em função da freqüência (na ressonância paralela, a
impedância aparece como um pico).
Solução para o problema de ressonância
Para resolver o problema de ressonância, a solução mais utilizada é a
instalação de reatores em série com o banco de capacitores (filtro LC), de forma a
deslocar a freqüência para uma harmônica que não cause preocupação na
amplificação das correntes.
Deve-se ressaltar que embora os reatores sejam necessários para se evitar
o efeito de amplificação de harmônicas, sempre que uma indutância é colocada em
série com um capacitor, a tensão nos terminais desse último diminui na freqüência
fundamental, assim como pode aumentar para freqüências diferentes da
fundamental.
Como exemplo, se a dessintonização é levada para o quarto harmônico,
será encontrada uma sobretensão de 6,7% além daquela reserva de 10%
permissível e já esgotada pelas variações da rede e desequilíbrio de bancos,
podendo acarretar com isso uma sobretensão excessiva no capacitor, causando em
alguns casos a sua destruição (rompimento do dielétrico).
Os reatores de dessintonia por si só resolvem os problemas de ressonância.
No entanto, quando a redução do conteúdo harmônico da instalação, principalmente
na interface com a concessionária, é uma necessidade, filtros de harmônicos devem
ser previstos, utilizando-se os bancos de capacitores para a composição dos
mesmos.
Módulo 6 – Eficiência Energética em Aplicações de Motores Elétricos
137
3.5.9 Aplicações Típicas
3.5.9.1 Considerações Gerais
Para a utilização de motores elétricos de indução para o acionamento das
mais variadas cargas, devem ser levadas em consideração as características da
carga acionada conforme descrito no item anterior, tanto para acionamentos com o
motor operando com velocidade fixa como também para com velocidade variável,
pois em função das características de partida, regime contínuo ou transitório, é que
se pode fazer o correto dimensionamento do motor.
Para as aplicações aqui ilustradas, levamos em consideração apenas o
acionamento da carga através de motores de indução com conversores de
freqüência, determinando suas vantagens e limitações.
3.5.9.2 Bombas
Levando em consideração o acionamento de bombas de vários tipos,
podemos fazer a separação destas entre dois grupos básicos pela sua característica
de conjugado resistente, que são:
3.5.9.3 Bombas Dinâmicas ou Turbobombas
Esta família de bombas (principalmente as BOMBAS CENTRÍFUGAS)
possuem como característica ter o conjugado de forma quadrática, isto é, o seu
conjugado resistente varia com o quadrado da rotação aplicada. Por exemplo, caso
seja duplicada a rotação da bomba para se aumentar a vazão/pressão do sistema
hidráulico, conseqüentemente deverá ser fornecido um conjugado quatro vezes
maior para tal.
Caso se deseje fazer controle de vazão/pressão através da variação da
velocidade do motor, deve-se levar em consideração os seguintes itens com relação
a faixa de variação de velocidade.
Para rotações acima da nominal, deve-se utilizar apenas alguma margem
de potência que o motor possa ter, sem que, entretanto, seja ultrapassada a sua
potência nominal, para que não entre em condição de sobrecarga e acarrete em
diminuição de sua vida útil.
Para faixas de rotações entre rotação nula até a rotação nominal, não
existem problemas com relação a sua operação, uma vez que, com a diminuição da
rotação da bomba, haverá também uma diminuição do conjugado resistente da
carga (de forma quadrática), diminuindo-se conseqüentemente a corrente aplicada
ao motor, não havendo, portanto problemas de sobreaquecimento por redução de
ventilação nem de sobrecarga no motor.
Módulo 6 – Eficiência Energética em Aplicações de Motores Elétricos
138
Este controle de vazão, através da variação de velocidade de bombas
centrífugas, possibilita uma grande economia de energia, uma vez que em outros
casos, o controle de vazão/pressão de sistemas hidráulicos é feito através de
dispositivos limitadores (válvulas, recirculação, etc.), onde o motor que aciona a
bomba opera sempre em condição de carga nominal, absorvendo potência nominal
da rede.
Em sistemas de controle de vazão/pressão utilizando conversores de
freqüência, a potência absorvida da rede é apenas a necessária à condição de
operação do sistema (função da carga).
3.5.9.4 Bomba de Deslocamento Positivo ou Volumétricas
Esta família de bombas possui como característica ter o conjugado de forma
constante para qualquer rotação, isto é, o seu conjugado resistente não varia com a
rotação. Nesta família se enquadram as BOMBAS A PISTÃO, BOMBAS
HELICOIDAIS e as BOMBAS DE ENGRENAGENS.
Caso seja necessário fazer controle de vazão/pressão através da variação
da velocidade do motor, deve-se levar em consideração que o motor não poderá
operar acima da sua rotação nominal, pois isto significa operar em condição de
sobrecarga.
Para condições onde se necessita a operação com rotações abaixo da
metade de sua rotação nominal (30 Hz), deverá ser considerado o problema de
sobreaquecimento por redução de ventilação para motores convencionais. Problema
este que pode ser contornado através do sobredimensionamento da carcaça do
motor ou a utilização de ventilação forçada.
3.5.10 Ventiladores
Esta aplicação possui como característica ter o conjugado de forma
quadrática, isto é, o seu conjugado resistente varia com o quadrado da rotação
aplicada, da mesma forma que foi considerado para as bombas centrífugas.
Para a utilização de acionamento por conversores de freqüência para o
controle de pressão/vazão, deve-se levar em consideração as mesmas
características das bombas centrífugas, apenas tomando-se o cuidado de observar
que certos ventiladores possuem inércias elevadas e que devem ser levadas em
consideração para determinar o sistema de partida e tempos de aceleração.
3.5.11 Sistemas de Refrigeração e Ar Condicionado
Para sistemas de refrigeração e ar condicionado, os conversores de
freqüência são utilizados basicamente nos motores de acionamento das bombas e
ventiladores do sistema.
Módulo 6 – Eficiência Energética em Aplicações de Motores Elétricos
139
A vantagem em se utilizar este equipamento está no fato de que a
automação de grandes sistemas (por ex: Shopping Centers, prédios comerciais,
pavilhões de exposições, etc.) se torna bem mais versátil e com possibilidade de
racionalização do consumo de energia com respectiva economia.
Com a utilização de conversores de freqüência, não é necessária a
utilização de válvulas de controle de fluxo nas bombas ou dampers nos
ventiladores/exaustores, possibilitando um controle automático por meio de um
controlador central de temperatura, diminuindo-se os gastos com a utilização destes
equipamentos e também a diminuição de manutenção das instalações.
3.5.12 Torno de Superfície / Laminador Desfolhador
Esta aplicação tem como característica possuir o conjugado do tipo que
varia inversamente com a rotação (hiperbólico), pois no processo deve ser
obedecida a condição de que a velocidade tangencial da peça ou cilindro seja
sempre constante, isto é, a velocidade superficial entre a peça e a ferramenta de
corte (BIT) tem de ser constante. Esta velocidade é definida por:
rVt ×ω=
Como:
n..π=ω 2
Então:
D.n.Vt π= r.n.Vt π= 2
Onde: Vt = Velocidade tangencial [m/s];
n = Rotação [RPS];
r = Raio [m];
D = Diâmetro [m];
ω = Velocidade angular [rad/s].
Nota-se então que, na medida em que o raio (ou diâmetro) da peça diminui,
é necessário que a sua rotação aumente para que a velocidade tangencial (ou de
superfície) permaneça constante.
Sendo que a força de corte também é constante, o conjugado resistente
oferecido pela carga é definido por:
rFC cc ×=
Onde: Cc = Conjugado da carga;
Fc = Força de corte;
r = Raio.
Dessa forma, na medida em que o raio (ou diâmetro) da peça diminui, o
conjugado resistente também diminui. Destas duas considerações tem-se então que
para peças de pequeno diâmetro a sua rotação deve ser alta e o conjugado
Módulo 6 – Eficiência Energética em Aplicações de Motores Elétricos
140
resistente é baixo, e que para peças de grande diâmetro a rotação deve ser baixa e
o seu conjugado resistente é alto.
Para o acionamento deste tipo de carga com motor de indução e conversor
de freqüência, pode-se utilizar a faixa de rotação entre zero até a rotação nominal,
levando-se em consideração o problema de sobreaquecimento do motor em baixas
rotações.
Outra forma de se poder fazer o acionamento é utilizando o motor operando
acima de sua rotação nominal, entrando em sua região de enfraquecimento de
campo, onde a curva de conjugado resistente da carga e o conjugado motor se
assemelham, não havendo problemas de sobrecarga no motor e também não
havendo problemas de sobreaquecimento por redução de ventilação.
3.5.13 Sistemas de Transporte
Fazem parte desta família de aplicação as ESTEIRAS, CORREIAS,
ROSCAS, CORRENTES, MESAS TRANSPORTADORAS, NÓRIAS, MONOVIAS,
etc. Estas aplicações podem ser agrupadas, pois possuem as mesmas
características quanto ao seu acionamento, tendo o conjugado resistente constante
para toda a faixa de velocidade. Deverá ser tomado cuidado especial para condições
onde seja necessária a operação com rotações abaixo da metade da rotação
nominal do motor acionado, onde deverá ser considerado o problema de
sobreaquecimento por redução de ventilação para motores convencionais. Problema
este que pode ser contornado através do sobredimensionamento da carcaça do
motor ou a utilização de ventilação forçada.
Outro item que merece atenção é com relação a condição de partida do
sistema, pois pode haver a possibilidade de se partir o sistema de transporte a vazio
(conjugado resistente reduzido) ou carregado (conjugado resistente elevado). Para
esta última condição, deve-se levar em consideração a sobrecarga inicial do
sistema, que por sua vez levará a um sobredimensionamento da corrente nominal
do conversor de freqüência, proporcional a sobrecarga exigida pelo sistema.
IMPORTANTE
Para sistemas de transportes inclinados em elevação, deve-se ter especial
atenção na partida do mesmo, pois surge a condição de sobrecarga do motor, cuja a
intensidade está diretamente relacionada com o grau de inclinação do mesmo.
Quando o sistema de transporte apresenta inclinação em declive, pode ser
necessária a utilização de frenagem do motor, que poderá ser efetuada por
resistores auxiliares (frenagem reostática) ou através de sistemas regenerativos. A
não utilização desta frenagem poderá acarretar em sobrecarga no conversor e
conseqüente desligamento.
Em ambos os sistemas deve-se utilizar motores com freio mecânico de
estacionamento para que não haja movimentação do sistema quando da parada do
motor, seja ela por parada normal, como também por parada acidental (queda de
rede).
Módulo 6 – Eficiência Energética em Aplicações de Motores Elétricos
141
3.5.14 Extrusoras
Estas máquinas têm como característica possuírem o conjugado resistente
do tipo constante para qualquer velocidade. Deve-se novamente ter cuidado
especial para condições onde seja necessária a operação com rotações abaixo da
metade da rotação nominal do motor, onde deverá ser considerado o problema de
sobreaquecimento pela redução de ventilação para motores convencionais.
Problema este que pode ser contornado através do sobredimensionamento da
carcaça do motor ou a utilização de ventilação forçada.
Dependendo do material a ser extrudado, também se deve ter especial
atenção à regulação de velocidade do acionamento (precisão de velocidade), pois
para extrusoras de plástico ou borracha, a variação de velocidade permitida em
relação à velocidade ajustada deve ser menor que 1%, caso que só é possível
através de acionamentos com motor de corrente contínua ou conversores de
freqüência com controle vetorial.
Como exemplo destas extrusoras, temos as extrusoras de filme plástico e
tubos de PVC ou polietileno, onde uma variação de velocidade acarreta em uma
alteração do processo produtivo (espessura do filme plástico). Para outros materiais
não críticos (ração, fio, etc.), pode-se utilizar conversores de freqüência
convencionais.
Outro detalhe que merece muita atenção é com relação a condição de
partida do sistema, pois pode haver a possibilidade de se partir a extrusora
carregada a quente (conjugado resistente normal) ou carregada a frio (conjugado
resistente muito elevado). Para esta última condição, deve-se levar em consideração
a sobrecarga inicial da extrusora, que por sua vez levará a um
sobredimensionamento da corrente nominal do conversor de freqüência,
proporcional a sobrecarga exigida pela extrusora.
3.5.15 Trefilas
Para este tipo de equipamento, a característica de conjugado é constante
para qualquer valor de velocidade, devendo-se atentar para a operação em baixas
rotações com sobredimensionamento do motor como descrito anteriormente.
Um outro fator a ser levado em consideração é a condição de sobrecarga na
partida quando da introdução do material a ser trefilado, e que deve ser previsto
quando do dimensionamento do conversor de freqüência.
Outro fator importante a ser considerado é quando o sistema de trefilação é
acionado por mais de um motor (vários puxadores com várias fieiras, com várias
bitolas de fiação), onde em muitos casos é necessário o perfeito ajuste de
velocidade entre os vários motores (sincronismo) com adequada distribuição de
carga entre os puxadores.
Em sistemas deste tipo deve-se fazer uma análise criteriosa a respeito da
colocação de acionamento por conversores de freqüência convencionais, pois em
muitos casos isto se torna proibitivo, sendo aconselhável a colocação de
Módulo 6 – Eficiência Energética em Aplicações de Motores Elétricos
142
acionamento através de motores de corrente contínua ou conversor de freqüência
com controle vetorial, devido a precisão de velocidade, sincronismo e controle de
carga (tração) necessários neste tipo de aplicação.
3.5.16 Misturadores
Para este tipo de aplicação, a princípio não é possível determinar qual a
característica particular do conjugado resistente, uma vez que as condições da
carga (material a ser processado) podem variar durante o processo.
Em muitos casos, durante o processo de mistura ou agitação, as
características do material se modificam, em função da temperatura, viscosidade,
pressão, etc., sendo necessário que seja feita uma análise especifica para a
colocação de acionamento por conversores de freqüência, devendo-se ter cuidados
com relação a faixa de variação de velocidade, conjugados inicial e final do processo
(mínimo e máximo) e a existência de redutores mecânicos.
3.5.17 Sistemas de Elevação
Fazem parte desta família de aplicações os GUINCHOS, GUINDASTES,
PONTES ROLANTES (IÇAMENTO) e ELEVADORES EM GERAL. Nestes sistemas
de elevação, a utilização de acionamentos por conversores de freqüência
convencionais e motor de indução trifásico não é geralmente aconselhável, pois
neste caso o motor não terá condições de fornecer conjugado com rotor parado
(torque com rotação nula).
Esta condição se faz necessária por existir, quando da partida no sistema
de elevação (tanto na subida como na descida da carga), um pequeno intervalo de
tempo entre a geração da rampa de aceleração e a conseqüente magnetização do
motor (geração de correntes rotóricas induzidas devido ao escorregamento e
conseqüente surgimento de conjugado motor), em que ocorre a inversão de rotação
do motor e conseqüente queda da carga, podendo até haver o bloqueio do
conversor pelo surgimento de picos de corrente consideráveis.
Para este tipo de aplicação é mais indicada a utilização de acionamentos
por motores de corrente contínua ou a utilização de conversores de freqüência por
controle vetorial que tornam possível o fornecimento de torque mesmo com rotação
nula.
3.5.18 Bobinadores/Desbobinadores
Os bobinadores/desbobinadores são classificados em dois grupos, sendo:
• Bobinadores/desbobinadores AXIAIS;
• Bobinadores/desbobinadores TANGENCIAIS.
Os bobinadores/desbobinadores AXIAIS são sistemas acionados
diretamente pelo eixo da bobina, tendo como característica possuir o conjugado do
tipo que varia inversamente com a rotação (hiperbólico), pois no processo de
Módulo 6 – Eficiência Energética em Aplicações de Motores Elétricos
143
bobinagem, temos a condição às vezes necessária de que a velocidade tangencial
do cilindro bobinador seja sempre constante durante todo o processo, isto é, a
velocidade superficial da bobina ou a velocidade do material bobinado tem de ser
constante. Esta velocidade é definida da mesma forma que nos casos de TORNO
DE SUPERFÍCIE/LAMINADOR DESFOLHADOR já visto.
Da mesma forma, para o acionamento deste tipo de carga com motor de
indução e conversor de freqüência, pode-se utilizar a faixa de rotação entre zero até
a rotação nominal, levando-se em consideração o problema de sobreaquecimento
do motor em baixas rotações.
Outra forma de se poder fazer o acionamento é utilizando o motor operando
acima de sua rotação nominal, entrando em sua região de enfraquecimento de
campo, onde a curva de conjugado resistente da carga e o conjugado motor se
assemelham, não havendo problemas de sobrecarga no motor e também não
havendo problemas de sobreaquecimento por redução de ventilação.
Para sistemas de bobinamento, deve-se ter cuidado em relação ao material
a ser bobinado, pois muitas vezes a colocação de conversores de freqüência
convencionais se torna impraticável, devido a precisão de velocidade e controle de
tração do material, sendo necessário acionamentos por motores de corrente
contínua ou conversores de freqüência com controle vetorial.
Existem vários tipos de bobinadores acionados pelo eixo da bobina onde
não é necessário que a velocidade do material a ser bobinado seja constante,
podendo no início a sua velocidade ser baixa e no final, alta. Nestas condições, a
velocidade do motor não varia, sendo que a carga aumenta com o conseqüente
aumento do diâmetro da bobina.
Os bobinadores/desbobinadores TANGENCIAIS são sistemas acionados
indiretamente, onde o acionamento do rolo bobinador é feito por um ou mais rolos
suportes auxiliares, tendo como característica possuir o conjugado do tipo constante.
A velocidade do motor permanece constante durante todo o processo, a fim de
manter a velocidade superficial da bobina constante. Este sistema é bem mais
simplificado, tendo-se apenas que atentar para a condição de operação do motor em
baixas rotações (sobreaquecimento).
3.5.19 Fresadoras
Esta aplicação tem como característica a necessidade de se manter a
velocidade de desbaste (retirada de material) constante (velocidade superficial do
rebolo constante).
Para isto, é interessante que se possa aumentar a velocidade do rebolo
conforme o desgaste do mesmo. Nesta condição, quando o rebolo é novo, a
velocidade necessária é baixa e o conjugado alto. Conforme ocorre o desgaste do
rebolo, a rotação aumenta e o conjugado diminui, podendo o motor operar acima de
sua rotação nominal, entrando em sua região de enfraquecimento de campo, onde a
curva de conjugado resistente da carga e o conjugado motor se assemelham.
Módulo 6 – Eficiência Energética em Aplicações de Motores Elétricos
144
3.5.20 Sistemas de Dosagem
Entende-se por sistemas de dosagem as aplicações as quais utilizam
conversores de freqüência para variar a rotação do motor responsável pela
alimentação do sistema, em processos contínuos e que não envolvam controle
preciso de quantidade, volume ou vazão. Temos como exemplo aplicações tais
como: ESTEIRAS, ROSCA SEM FIM e BOMBAS.
Nestes sistemas, a quantidade a ser fornecida não tem precisão, e o
controle de velocidade do dosador é feito através do conversor de freqüência. A
velocidade é determinada em função de parâmetros do processo, como corrente,
pressão, vazão, temperatura, etc., através de um sistema de realimentação (malha
fechada) com operação automática.
Para a utilização de conversor de freqüência nestas aplicações, é
necessário a utilização do Regulador PID Superposto para que o sistema responda
de forma otimizada sem oscilações ou respostas muito lentas. Para o
dimensionamento do motor deve-se levar em consideração os argumentos já
discutidos.
3.5.21 Centrífugas
As centrífugas são equipamentos utilizados para separação de compostos
de várias naturezas. Entre estes equipamentos podemos salientar as
CENTRÍFUGAS DE AÇÚCAR, ROUPA, PRODUTOS QUÍMICOS, etc. Este tipo de
aplicação possui características de conjugado resistente baixo e inércia
extremamente alta. O conjugado resistente é devido principalmente a atrito de
rolamentos e resistência do ar.
Neste tipo de aplicação os motores, bem como os conversores, devem ser
sobredimensionados para permitir a aceleração da carga de alta inércia, levando-se
em consideração o tempo de rotor bloqueado do motor (tempo permissível com
corrente acima da nominal) e sobrecorrente admissível pelo conversor (atuação da
proteção por sobrecarga).
Esta aplicação possui grande potencial para conversores que permitam
frenagem regenerativa, pois dependendo do ciclo de carga, a economia de energia
proporciona um rápido retorno de investimento. Também podem ser utilizados
conversores com frenagem reostática, porém com a energia de frenagem sendo
dissipada em banco de resistores.
Os acionamentos mais comuns em centrífugas são constituídos de um
motor de dupla polaridade (ex: 4:24 pólos), acionados por chave compensadora,
com limitação do número de partidas/hora, com conseqüente limitação da produção.
Com a utilização de conversores, pode-se aumentar o número de partidas/hora e
utilizar-se um motor de indução especial, com ventilação independente.
Módulo 6 – Eficiência Energética em Aplicações de Motores Elétricos
145
3.5.22 Moinhos a Tambor
Entre os tipos de moinho a tambor, salientam-se os MOINHOS DE BOLAS
(indústria cerâmica) e por analogia do princípio de funcionamento, são aplicações
semelhantes as MÁQUINAS DE LAVAR ROUPA INDUSTRIAL. Este tipo de
aplicação possui característica de conjugado que varia linearmente com a rotação,
ou seja, quanto maior a rotação, maior o conjugado resistente. Este sistema possui
elevadas inércias na partida que dependem diretamente da quantidade de carga do
moinho.
Como exemplo, temos a pior condição quando o moinho está carregado
pela metade, pois neste caso, o centro de gravidade é deslocado para uma posição
diferente do centro do tambor (eixo acionado) causando o problema de
excentricidade do acionamento. Devido a esta excentricidade, o conversor sofre uma
sobrecarga e deve ser sobredimensionado em sua potência nominal.
O acionamento típico para este tipo de carga é composto por um
acoplamento hidráulico, para evitar esforços mecânicos, e a partida é feita por
intermédio de chaves compensadoras. A aplicação de conversores de freqüência
proporciona algumas vantagens em relação aos métodos convencionais, como:
• diminuição na corrente de partida;
• facilidade para posicionar as bocas do moinho;
• melhoria no fator de potência;
• melhoria na qualidade do produto e principalmente, definindo-se um ciclo
ideal de trabalho, ciclo este que depende das características do moinho e do
produto a ser processado (moído, lavado, etc.), pode-se diminuir o tempo de
processamento e com isso economizar energia.
Módulo 6 – Eficiência Energética em Aplicações de Motores Elétricos
146
4 ANÁLISE TÉCNICA E ECONÔMICA DO CONSUMO DE ENERGIA EM
MOTORES ELÉTRICOS
Aplicações de investimentos dentro das empresas sempre são questionadas
quanto à sua real necessidade e à atratividade do retorno esperado por eles.
Indubitavelmente tais questionamentos são importantes para o correto
direcionamento do capital da empresa, pois todo investimento, seja ele um alicate,
um equipamento de grande porte ou um motor elétrico deve ir ao encontro dos
objetivos da empresa.
Neste item serão abordados os pontos que mais influenciam nas decisões:
Por que se investir em eficiência energética, como diagnosticar a situação atual e
em quanto tempo este investimento retornará para a empresa?
4.1 O INSUMO ENERGIA ELÉTRICA
Nos capítulos anteriores foi bastante discutido o quadro energético nacional
e os futuros impactos no custo da energia elétrica ocasionados pelo aumento da
demanda e pelas ameaças para novas ofertas.
Seguindo os mesmos preceitos, os motores elétricos devem ser vistos não
somente como conversores eletromecânicos dos processos produtivos das plantas
industriais, mas também como grandes consumidores de energia elétrica. A figura
5.1 mostra em quanto tempo um motor elétrico consome em custo com energia o
equivalente ao seu valor de compra (considerando R$ 0,15/ kWh e operando vinte e
quatro horas por dia).
Figura 4.1: Comparativo entre motores Standard X Alto rendimento Plus
Observa-se que, em média, em menos de dois meses o valor de aquisição
do motor já é equiparado pelo seu gasto com energia, o que por si só justificaria uma
atenção na busca de motores com melhores rendimentos. É possível também
verificar o maior custo de aquisição de motores alto rendimento em relação aos de
padrão standard.
Módulo 6 – Eficiência Energética em Aplicações de Motores Elétricos
147
Na figura 4.2 fica mais evidente como o custo de aquisição dos motores é
incipiente em relação ao consumo de energia elétrica quando os avaliamos ao longo
de sua vida útil estimada, evidenciando o quanto custo adicional com motores de
alto rendimento pode tornar-se irrelevante frente à economia de energia gerada.
Figura 4.2: Custos Motor Elétrico – Vida útil 10 Anos
O insumo energia elétrica exerce peso significativo nos custos das
empresas, que conseqüentemente influenciam na competitividade das mesmas.
Ainda assim, são poucas as que avaliam de forma clara e objetiva ações
relacionadas à conservação de energia e por isso mesmo decidem erroneamente
sobre o destino dos investimentos. Prova maior pode ser conferida no relatório
“Pesquisa de posse de equipamentos e hábito de uso (ano base 2005)”, divulgada
em Março de 2008 pelo Procel, que revela que em média 61,1% das indústrias
nacionais têm preocupação sobre o assunto, conforme a figura 4.3.
Figura 4.3: Setores de atividades que realizam avaliação energética
Módulo 6 – Eficiência Energética em Aplicações de Motores Elétricos
148
4.2 METODOLOGIA DE ANÁLISE DE CONSUMO DE ENERGIA EM MOTORES
ELÉTRICOS
4.2.1 Rendimento (η)
O motor elétrico é um conversor eletromecânico, ou seja, tem como
finalidade transformar energia elétrica em mecânica. Como em qualquer processo
de transformação, perdas ocorrem por motivos diversos.
Figura 4.4:
Para motores de corrente alternada de gaiola, as perdas podem ser
dissociadas em:
• Perdas Joule geradas pelo enrolamento do estator
• Perdas Joule geradas pelo rotor
• Perdas no ferro
• Perdas mecânicas (mancais de deslizamento, rolamentos, ventilação etc.)
• Perdas adicionais (harmônicas, rebarbas nos pacotes de chapas dos
estatores etc.)
Por definição, o rendimento do motor é definido como a relação entre a
potência elétrica (entrada do motor) e a potência mecânica (fornecida na ponta do
eixo), como visto na equação 4.1:
(4.1)
Dessa maneira, percebe-se a importância do valor do rendimento para a
análise de consumo de energia elétrica. Deve-se atentar, no entanto, que esse valor
pode variar conforme algumas características que são detalhadas a seguir.
4.2.1.1 Data de Fabricação dos Motores
A “idade” dos motores ganha relevância quando se avalia sob a perspectiva
de evolução tecnológica. Conforme discutido no capítulo 2, as melhorias de
Módulo 6 – Eficiência Energética em Aplicações de Motores Elétricos
149
processos e materiais propiciaram aumentos significativos de desempenho dos
motores elétricos, tanto em confiabilidade quanto em redução de perdas.
O exemplo a seguir (figura 4.5) ilustra esses pontos a partir de dois motores
com diferença de vinte anos entre as datas de fabricação, tempo suficiente para um
acréscimo de 2,5% no rendimento
Figura 4.5: Comparação de rendimento entre motores standard
Apesar de aparentemente irrisório, o aumento de 2,5% no rendimento
revela-se extremamente positivo quando o associamos à estimativa da vida útil dos
equipamentos e os altos custos com energia elétrica, como discutido no início.
4.2.1.2 Rebobinamento do Enrolamento Estatórico
Quantas vezes o motor elétrico pode ser rebobinado? O quanto de
rendimento se perde após este procedimento? Estes são questionamentos comuns
feito por profissionais que trabalham no setor de manutenção e sem resposta
definida, pois não existem normas ou regras que estabeleçam tais números.
Segundo dados da Electrical Apparatus Service Association Inc (EASA), o
rendimento dos motores pode cair de 1 a 5% após um rebobinamento, e ir além se o
procedimento se repetir. Deve-se atentar, no entanto, alguns pontos a considerar
nesta análise:
a) Casos de queima do motor
• Caso a temperatura atingida pelo motor durante a queima for elevada o
suficientemente para alterar as características magnéticas da chapa,
aumentando as perdas no ferro
• Queimas que danifiquem as chapas magnéticas (estator e/ou rotor), como
por exemplo, um curto para a massa, que geram pontos de
sobreaquecimento no motor (em alguns casos a chapa se funde formando
Módulo 6 – Eficiência Energética em Aplicações de Motores Elétricos
150
uma cavidade no pacote), provocando, além da perda de rendimento, uma
redução da vida útil
A seguir seguem alguns exemplos de queimas que afetam os valores de
rendimentos dos motores:
Figura 4.6:
Figura 4.7:
Figura 4.8:
b) Casos de reparo do motor
• No uso de procedimentos incorretos para aquecer o pacote de chapas do
estator para a retirada do bobinado, sem controle da temperatura e sem
aquecimento uniforme, podendo ocasionar pontos de sobreaquecimento no
motor;
Módulo 6 – Eficiência Energética em Aplicações de Motores Elétricos
151
• Na retirada do bobinado, podendo "descolar" as chapas magnéticas, que
também ocasionará pontos de sobreaquecimento;
• Caso as espiras tenham um comprimento maior que o padrão de fábrica,
gerando o aumento das perdas Joule.
É importante ressaltar que queimas que não danificam as chapas
magnéticas do estator, como curto entre espiras, por exemplo, não são potenciais de
perdas de rendimento. Mas, durante o reparo, é necessário que as oficinas estejam
capacitadas para executá-lo de acordo com orientações e procedimentos definidos
pelo fabricante, garantindo a integridade do motor elétrico.
4.2.2 Carregamento dos Motores
Um ponto importante nesta análise é saber qual potência de fato a aplicação
exige, pois o valor do rendimento em motores elétricos varia exponencialmente de
acordo com a mesma (figura 5.9). A essa variação de potência é dada o nome de
percentual de carga dos motores, ou o quanto da potência nominal é realmente
solicitada pelo processo.
Figura 4.9:
Como a potência nominal dos motores elétricos refere-se à potência
mecânica fornecida na ponta do eixo para a movimentação da carga, o valor de
rendimento torna-se imprescindível para a análise do consumo de energia elétrica,
pois conforme a figura 4.9, quanto menor o percentual de carga, pior o rendimento, e
conseqüentemente maior o consumo de energia elétrica devido ao maior índice de
perdas.
4.2.2.1 Análise do Carregamento a Partir da Corrente de Operação
A maneira mais confiável de análise de carga de motores é através da
corrente de trabalho, comparando-a com os dados de fabricação dos equipamentos.
Módulo 6 – Eficiência Energética em Aplicações de Motores Elétricos
152
As medições podem ser realizadas através de amperímetros como ilustrado na
figura 4.10:
Figura 4.10: Amperímetro
Importante mencionar que em medições desta natureza os aparelhos
devem oferecer leituras em True RMS. Os instrumentos usuais de medição de
tensão e corrente são projetados e construídos para uma adequada leitura de sinais
perfeitamente senoidais. Em situações de presença de harmônicas, as leituras
desses aparelhos podem apresentar erros grosseiros, chegando a até 40% inferior
em relação ao sinal real. Em análises de consumo de energia tais erros podem
comprometer a confiabilidade do trabalho.
A seguir um exemplo de como os valores de carregamento e rendimento de
um motor podem ser adquiridos através da corrente de trabalho:
• Potência: 100 CV
• 4 pólos
• Fabricante: WEG
• Data de fabricação: 01/07/2008
• Linha de produto: Alto Rendimento Plus
• Correntes de trabalho: 61,5A
Módulo 6 – Eficiência Energética em Aplicações de Motores Elétricos
153
Figura 4.11:
Estas informações devem ser cuidadosamente cruzadas com as datas de
fabricação e dos tipos de reparos sofridos pelos equipamentos, pois como visto
anteriormente estes detalhes interferem diretamente no resultado final.
4.2.2.2 Influência do Regime de Operação dos Equipamentos
Outro ponto de atenção nas análises é o regime de operação que o
processo exige dos motores elétricos. A avaliação dos equipamentos em seu
funcionamento padrão, no processo, é importante para se conhecer as variações de
cargas e outras particularidades que não são devidamente transmitidas.
O recurso melhor aplicado nessas situações é o analisador de energia
(figura 4.12). Com ele é possível registrar e analisar graficamente os ciclos de
operação, averiguando os dados de corrente de trabalho medidos com um
amperímetro numa operação de intermitência intensa, por exemplo.
Figura 4.12: Analisador de energia
Módulo 6 – Eficiência Energética em Aplicações de Motores Elétricos
154
Os registros também são importantes para simulações mais precisas de
consumo de energia, pois é possível verificar com detalhes os tempos de operação
para cada variação da corrente de trabalho (figura 4.13).
Figura 4.13: Registro do consumo de energia
4.2.3 Consumo de Energia em kWh/ano:
Com os dados de percentual de carga e rendimento dos motores, basta
preencher a equação 4.2:
(4.2)
Onde: %Carga = percentual de carga aplicada ao motor
P(cv) = potência nominal do motor
Hop = horas de operação por dia
Dop = dias de operação no período desejado (meses, anos etc.)
ηmotor = rendimento do motor para o %Carga aplicado ao motor
Caso a potência nominal do motor seja em Kilowatt, deve-se excluir o
multiplicador 0,736.
A partir do percentual de carga verificado para os motores atuais, é possível
simular o consumo com a substituição destes por outros com melhores rendimentos,
desde que se tenham suas curvas de carga. Da diferença entre os consumos obtém-
se a economia de energia em kWh no período desejado.
(4.3)
Módulo 6 – Eficiência Energética em Aplicações de Motores Elétricos
155
Onde: kWhec = economia de energia em kWh/ano para o motor previsto
kWhprevisto = consumo de energia em kWh/ano para o motor previsto
kWhatual = consumo de energia em kWh/ano do motor atual
4.2.4 Motores Sobredimensionados
Fugindo da idéia simplista de que, para realizar uma ação objetivando
eficiência energética em motores basta trocar os antigos por outros da linha alto
rendimento, é preciso esclarecer que um dos maiores problemas nas indústrias é a
quantidade de motores mal dimensionados, muitos deles com sobra de potência,
operando com baixos percentuais de carga (sobredimensionados), o que implica em
baixos rendimentos e maior desperdício de energia.
Dados do relatório “Pesquisa de posse de equipamentos e hábito de uso
(ano base 2005)” revelam um baixo Fator de Carregamento (FC) nas indústrias
nacionais, conforme a figura 4.14:
Figura 4.14: Fator de carga médio
O FC é um dos índices que permite verificar o quanto a energia elétrica é
utilizada de forma racional. Ele representa a razão entre a demanda média, durante
um determinado intervalo de tempo e a demanda máxima registrada no mesmo
período.
Como o maior consumidor de energia elétrica nas indústrias são motores
elétricos, podemos deduzir que muitos deles operam abaixo da sua condição
nominal, indicando existir espaço para programas de eficiência energética que
resultem na elevação do FC médio.
Há casos também de motores que operam com cargas acima do
especificado que, além de impactar negativamente no consumo, também reduz sua
vida útil e pode resultar numa parada de processo ou, em outras palavras, prejuízo.
Módulo 6 – Eficiência Energética em Aplicações de Motores Elétricos
156
4.2.4.1 Repotenciamento de Motores Sobredimensionados
Conforme discutido no item 4.2.2, o percentual de carga dos motores mostra
o quanto de fato à aplicação exige de suas potências nominais. Essa é a premissa
inicial para a análise de oportunidades de repotenciamento de motores. No exemplo
da figura 5.11 a carga solicita do motor de 100 CV apenas 25% da sua nominal, ou
seja, 25 CV.
A análise de carga deve certificar-se de que todas as variáveis do processo
estejam mapeadas, de forma a não impactar negativamente numa eventual
substituição de motores. Para isso registros de operação através de analisadores de
energia tornam-se essenciais.
Em determinadas aplicações a maior exigência se dará durante a partida,
necessitando o sobredimensionamento do motor devido ao tempo de rotor
bloqueado. O tempo de partida deverá ser registrado através de medições com
analisadores de energia, com capacidade de registros em décimos de segundos ou
menos (figura 4.15), e a partir dessa informação redimensionar o motor conforme o
capítulo 3.
Figura 4.15: Medição do tempo de partida
4.2.5 Considerações sobre Adaptações Elétricas e Mecânicas da Concepção
Original
A substituição de motores, apesar de relativamente simples, exige atenção
algumas vezes negligenciada durante o processo:
• Motores antigos possuem, em sua maioria, carcaças maiores que os
atuais devido à evolução dos materiais e processos. Assim, é necessário
que sejam verificadas as condições mecânicas de instalação: base de
fixação e/ou dimensão da flange, dimensões do eixo e conseqüentemente
esforço radial exigido e tipo e dimensões do acoplamento.
Módulo 6 – Eficiência Energética em Aplicações de Motores Elétricos
157
• Além das considerações acima, motores repotenciados exigem uma
revisão da instalação elétrica: dimensionamento das proteções (fusíveis,
relés etc) e dos acionamentos (contatores, chaves de partida etc). Em caso
de repotenciamentos por subdimensionamentos, será necessário também
revisar a capacidade dos alimentadores.
4.3 ANÁLISE ECONÔMICA
Realizada a análise da viabilidade técnica da aplicação de ações para
redução no consumo de energia elétrica, a determinação do tempo de retorno de
investimento permitirá avaliar se o investimento será viável conforme a política da
empresa. Uma forma simples de cálculo se dá pela equação 4.4:
(4.4)
O valor economizado será a diferença de consumo entre os motores onde o
estudo foi focado e suas alternativas propostas. Após o período estimado do ROI,
entende-se que a economia mensal de energia pode ser considerada como redução
de custo com energia perpetuado indefinidamente.
O valor investido pode assumir duas conotações:
• Caso o estudo preveja a substituição de motores em operação por novos,
o investimento será o valor integral com os custos projetados (motor elétrico
padrão alto rendimento, proteções, instalação etc)
• Caso o estudo oportunize uma necessidade de substituição, ou seja, onde
inevitavelmente o motor deverá ser trocado (um reparo ou uma quebra
ocasionando o sucateamento do equipamento), o investimento será a
diferença entre o investimento e as alternativas possíveis (o custo do reparo
ou um motor padrão Standard novo)
4.3.1 Características dos Motores e seus Impactos nos Valores de Investimento
Da mesma forma que na análise técnica, a análise econômica exige
precisão nas informações para que decisões equivocadas não sejam tomadas. Além
de possíveis adaptações na instalação original, mencionado no item 5.2.5, a correta
especificação dos motores também influenciará no valor estimado de investimento.
Dados sobre eventuais especialidades (planos de pintura, vedações, proteções
térmicas etc) bem como a forma construtiva dos mesmos (figura 5.16) devem ser
considerados para o levantamento dos investimentos necessários.
Módulo 6 – Eficiência Energética em Aplicações de Motores Elétricos
158
Figura 4.16: Especialidades dos motores elétricos
4.4 ESTUDO DE CASOS
4.4.1 Zanotti Elásticos
Situada em Jaraguá do Sul, SC, a Zanotti Elásticos é uma empresa com um
parque industrial com mais de 60 mil m² de área construída e cujo core business são
fitas de cetim, fios elásticos revestidos, fios sintéticos e produtos sob fabricação
especial. Atualmente está posicionada entre as maiores indústrias do mundo em seu
ramo de atividade.
4.4.1.1 Desenvolvimento
O trabalho realizado na Zanotti Elásticos teve como foco a redução de
consumo de energia elétrica e a viabilidade de melhoria do sistema de acionamento
de máquinas revestidoras de elástico. O projeto englobou um total de quarenta
máquinas cujo acionamento original é feito por dois motores independentes de 20
CV – 4 pólos que acionam toda a máquina por um sistema de polias, fusos e
correias (figura 5.17). Nas medições realizadas foi verificado que os motores
operavam com no máximo 60% de carga cada um, e, portanto havia realmente um
grande potencial de melhorias.
Módulo 6 – Eficiência Energética em Aplicações de Motores Elétricos
159
Figura 4.17: Acionamento de máquinas – Zanotti Elásticos
Assim, foi instalado o analisador de energia em algumas máquinas e
durante todo o processo de fabricação a carga requerida pelos motores foi
analisada.
Nesta avaliação foi possível verificar que a partida dos motores gerava um
grande pico de corrente e, até que o segundo motor partisse, ele se tornava uma
carga a mais para o primeiro, tornando assim a partida do conjunto pesada e lenta,
como mostrado na figura 5.18, onde a partida completa do conjunto levou
aproximadamente 40 segundos e o pico de corrente foi de aproximadamente 180 A,
o que a longo prazo influenciaria negativamente na vida útil dos motores.
Figura 4.18: Registro do tempo de partida dos motores (configuração atual) – Zanotti Elásticos
Módulo 6 – Eficiência Energética em Aplicações de Motores Elétricos
160
4.4.1.2 Proposta e Resultados
A partir da análise das curvas da partida e regime das máquinas foi feita
uma proposta de utilização de apenas um motor, com potência de 25 CV – 4 pólos e
adaptação de um mancal no local do motor que seria retirado, como mostra a figura
4.19.
Figura 4.19: Configuração dos motores
Como pode ser visto na figura 4.20, o processo de partida se tornou mais
suave, com um pico de corrente muito menor e uma aceleração real a carga em
menor tempo (pico de aproximadamente 60 A e aceleração da carga em 30
segundos).
Figura 4.20: Registro do tempo de partida dos motores (configuração proposta) – Zanotti
Elásticos
Os valores medidos antes e depois das modificações encontram-se na
tabela comparativa a seguir:
Módulo 6 – Eficiência Energética em Aplicações de Motores Elétricos
161
Tabela 4.1: Projeto Original X Modificação WEG
Projeto original Modificação WEG
Custo unitário (R$/kWh) R$ 0,16565
Horas de operação / dia 24 horas
Dias de operação / ano 297 dias
kWh médio (kWh) 19,061 10,915
Consumo anual (kWh) 135.866,808 77.802,12
Custo anual (R$) R$ 22.506,34 R$ 12.887,92
Cálculo do Retorno sobre o Investimento (ROI) considerando:
• Economia: R$ 9.618,42 / ano
• Investimento: R$ 2.689,32 (aquisição de motor)
• Adaptações mecânicas: R$ 1.000,00 (aquisição de acoplamento)
• Mão-de-obra: R$ 276,00 (6h eletricista: R$25,00/h + 6h mecânico: R$
21,00/h)
ROI = 0,41 anos = Cinco meses
Após a aprovação do projeto, as modificações foram realizadas como
mostra a figura 4.21, onde aparecem fotos do local antes e depois da alteração do
projeto.
Figura 4.21:
4.4.1.3 Considerações
As medições para esta análise foram realizadas exatamente na mesma
máquina, porém, não há garantias de que as cargas aplicadas nos dias em questão
fossem as mesmas. Da mesma forma, as manutenções sofridas pela máquina
podem ter contribuído para que na primeira medida houvesse maiores perdas.
Módulo 6 – Eficiência Energética em Aplicações de Motores Elétricos
162
4.4.2 Buaiz Alimentos
Situada em Vitória, ES, e no ramo alimentício desde a década de 50, a
Buaiz Alimentos é composta por três fábricas: o Moinho Vitória, Mistura para Bolo e
a Torrefadora Café Numero Um, oferecendo uma gama de produtos comercializados
tanto da linha doméstica quanto de insumos para indústrias de mesmo segmento.
Atualmente possui um centro de distribuição, de onde os produtos são distribuídos
para os estados do Espírito Santo, Rio de Janeiro, parte de São Paulo, Minas Gerais
e Bahia.
4.4.2.1 Desenvolvimento
Seguindo a mesma metodologia já apresentada, este segundo estudo de
caso teve maior foco nas substituição direta ou com pequenas alterações de
potência em um grupo de motores e visualização do resultado final.
O diagnóstico energético foi realizado durante o período de dez dias no mês
de Março de 2006. No estudo foram considerados alguns equipamentos cujas
aplicações englobavam motores antigos de diversas potências e/ou com várias
rebobinagens, das áreas de beneficiamento, café, fábrica de pré mistura, moinhos,
silos, e transporte.
4.4.2.2 Propostas e resultados
Os resultados do diagnóstico realizado nos 193 motores foram:
• Cento e cinquenta e seis motores recomendados para substituição por
motores de Alto Rendimento Plus;
• Oito motores recomendados para repotenciamento (Potência sugerida
menor que a atual);
• Quinze motores recomendados para repotenciamento (Potência sugerida
maior que a atual);
• Quatorze motores recomendados a não serem substituidos por serem
novos ou já serem de alto rendimento;
Os valores de economia e investimento para cada condição analisada
podem ser observados nos três gráficos a seguir, que mostram respectivamente: os
quilowatts (kW) economizados, os reais (R$) economizados/investidos e o Retorno
sobre o Capital Investido (ROI), bem como a soma das condições.
Módulo 6 – Eficiência Energética em Aplicações de Motores Elétricos
163
Figura 4.22: Ação sugerida X kWh economizado/ano
Figura 4.23: Ação sugerida X R$ investido e economizado
Figura 4.24: Ação sugerida X ROI
4.4.2.3 Considerações
Os valores de consumo e economia foram todos baseados em cálculos e
projeções matemáticas a partir de medições pontuais, podendo haver desvios se
comparado com o regime de operação. Para se realizar a comprovação dos
resultados calculados foram então realizadas novas medidas, e embora tal processo
não tenha sido feito em todos os motores os resultados podem ser extrapolados:
Módulo 6 – Eficiência Energética em Aplicações de Motores Elétricos
164
Antes
Depois
Figura 4.25: Avaliação dos motores antes e depois da modificação
• Os vinte e seis motores analisados representam aproximadamente 27%
dos 2.401 kW totais do trabalho realizado
• Os ganhos em kWh / ano medidos superam os 300.000 kWh / ano, e
representam aproximadamente 40% dos 750.000 kWh / ano previstos
• A economia em kWh consumido atingiu aproximadamente 13% a mais que
o previsto.
Módulo 6 – Eficiência Energética em Aplicações de Motores Elétricos
165
5 MANUTENÇÃO EFICIENTE
Atualmente as equipes de manutenção estão mais enxutas e cada dia que
passa as exigências fica mais criteriosas, equipamentos mais automatizados e com
uma eletrônica de última geração incorporado, com isto as equipes de instalação,
manutenção e operação devem estar em constante desenvolvimento profissional
para atender com mais rapidez as necessidades da fábrica.
Figura 5.1: Evolução da manutenção nas empresas
4ª Geração
A expectativa do cliente é sempre de obter maior produtividade com
menores custos operacionais, com equipes mais “enxutas”, equipamentos
confiáveis e mais complexos, menos paradas programadas para manutenção e
sempre apresentando melhoria contínua. O objetivo é ter uma engenharia de
manutenção focada sempre em resultados, sempre procurando pontos de melhorias.
Indicadores de Manutenção
A partir da última pesquisa realizada pela ABRAMAN – Associação
Brasileira de Manutenção em 2007 foi elaborada uma série de gráficos com os
indicadores de manutenção no Brasil. A pesquisa mostra entre outros fatores o perfil
de como estão os custos de manutenção e sua evolução ao longo dos anos, com
ocorre a contratações de terceiros, quanto representa o custo do estoque, etc.
Módulo 6 – Eficiência Energética em Aplicações de Motores Elétricos
166
5.1 A SITUAÇÃO DA MANUTENÇÃO NO BRASIL
Gráfico 5.1: Custo Total Gráfico 5.2: Contratações
Gráfico 5.3: Custos
Gráfico 5.4: Estoque
Gráfico 5.5: Indicadores Gráfico 5.6: Manutenções
Módulo 6 – Eficiência Energética em Aplicações de Motores Elétricos
167
Gráfico 5.7: Idade Média Gráfico 5.8: Disponibilidade
Gráfico 5.9: Tendências na Manutenção
Fonte: ABRAMAM – Documento Nacional 2007
5.2 INSTALAÇÃO EFICIENTE
5.2.1 Instruções Gerais
Todos os profissionais que realizam serviços em equipamentos elétricos,
seja na instalação, operação ou manutenção, deverão ser permanentemente
informados e atualizados sobre as normas e prescrições de segurança que regem o
serviço, e aconselhados a segui-las. Cabe ao responsável certificar-se antes do
início do trabalho, de que tudo foi devidamente observado, e alertar seu pessoal
para os perigos inerentes à tarefa proposta.
Recomenda-se que este serviço seja efetuado por pessoal qualificado.
Como medida de segurança, os equipamentos para combate a incêndios e
avisos sobre primeiros socorros não deverão faltar no local de trabalho, devendo
estar sempre em locais bem visíveis e de fácil acesso.
Módulo 6 – Eficiência Energética em Aplicações de Motores Elétricos
168
5.3 MANUTENÇÃO EFICIENTE
5.3.1 Montagem e desmontagem de rolamentos
• Montagem por aquecimento
indutivo;
• Aquecimento entre 80°C a 100°C.
Não ultrapassar 120°C;
• Sensor de temperatura colocado
no anel interno;
• Montagem com prensa e
dispositivos (buchas) apropriados
para instalação (força aplicada no
anel interno);
• Dispositivos no mercado com
buchas e martelos para uma
correta instalação manual;
• Na desmontagem utilizar saca
manual ou saca hidráulico;
• Não utilizar maçarico na montagem
ou desmontagem;
Não utilizar martelos na
desmontagem (danos no eixo);
Módulo 6 – Eficiência Energética em Aplicações de Motores Elétricos
169
5.3.2 Lubrificação
Procedimento:
• Limpar o pino graxeiro e a região ao redor com pano de algodão;
• Caso não possa ser relubrificado em operação, parar o motor e adicionar
metade da graxa;
• Rodar o motor por um minuto, e pará-lo novamente;
• Adicionar o restante da graxa e liberá-lo para operação normal.
Cuidados básicos
• Acionar a pistola engraxadeira em uma balança para medir a quantidade
de graxa expelida;
• Evitar a mistura de graxas;
• Manter a superfície da graxa nivelada e o recipiente fechado.
O que modifica o período de relubrificação?
• Tipo do rolamento (esferas, rolos, contato angular, etc.);
• Graxa utilizada;
• Rotação de trabalho do motor;
• Quanto maior a rotação menor é o período de relubrificação;
• Posição de trabalho do motor (horizontal ou vertical);
• Temperatura de trabalho do rolamento.
Posição de trabalho
• Motores projetados para operar na horizontal e que opera na vertical,
reduzir o período de relubrificação pela metade.
• Temperatura de operação
• A cada 15 ºC acima da temperatura de projeto, o período de relubrificação
é reduzido pela metade.
Figura 5.2
Módulo 6 – Eficiência Energética em Aplicações de Motores Elétricos
170
5.3.3 Alinhamento
Figura 5.3
Desalinhamento custa tempo e dinheiro
Mais de 50% de avarias em máquinas rotativas são causadas por
desalinhamento de eixos. Essas avarias causam um aumento de parada de
máquinas, o que se traduz diretamente em custos mais elevados.
Adicionalmente, um alinhamento incorreto solicita mais os componentes de
máquina, resultando num maior desgaste, bem como, num maior consumo de
energia. Para tanto, as indústrias gastam, a cada ano, enormes somas para
remediar os efeitos de eixos desalinhados.
Contudo, o desalinhamento pode ser facilmente eliminado, por meio de uma
manutenção preventiva. Portanto, um alinhamento adequado economiza não apenas
o dinheiro, mas vai manter o seu maquinário em funcionamento por mais tempo, e
de maneira mais eficiente.
Os métodos tradicionais de alinhamento freqüentemente não produzem o
rigoroso grau de precisão exigido pelo atual maquinário de precisão. Os métodos
rudimentares ainda em uso hoje em dia podem ser rápidos, mas são também
imprecisos. Outros métodos tradicionais, que empregam mostradores, não
proporcionam um elevado grau de precisão, mas exigem operadores especializados
e consomem muito tempo.
Módulo 6 – Eficiência Energética em Aplicações de Motores Elétricos
171
Figura 5.4: Métodos de alinhamento
Figura 5.5: Tipos de desalinhamento
O que é exatamente o desalinhamento?
O desalinhamento ocorre quando os centros de dois eixos em uma máquina
não estão alinhados um com o outro. Existem dois tipos de desalinhamento: o
paralelo e o angular. Na maioria dos casos, o desalinhamento de uma máquina é
causado por uma combinação desses dois tipos.
As vantagens de um alinhamento correto:
Figura 5.6: Alinhamento correto
• Vida mais longa para os rolamentos;
• Menor esforço sobre os acoplamentos, reduzindo e risco de
superaquecimento e quebras;
• Menor desgaste de vedações, baixando o risco de contaminação e de
vazamento de lubrificante;
• Menor consumo de energia;
Módulo 6 – Eficiência Energética em Aplicações de Motores Elétricos
172
• Menos vibração e ruídos;
• Aumento de disponibilidade de funcionamento.
Desalinhamento de polias
Um dos motivos mais comuns para a interrupção não planejada da
operação das máquinas acionadas por correias é o desalinhamento das polias. O
desalinhamento das polias pode aumentar o desgaste das polias e das correias,
bem como aumentar os níveis de ruído e vibração operacionais, o que pode resultar
na parada não programada das máquinas. Outro efeito colateral do aumento da
vibração é a falha prematura dos rolamentos. Essas falhas também podem ser
causa para uma parada não programada de máquinas.
Figura 5.7: Medição do desalinhamento paralelo e angular usando uma régua ou um pedaço de
barbante
Métodos tradicionais de alinhamento de polias
Esses métodos, que são os mais amplamente usados, envolvem o uso
apenas da visão combinada com uma régua e/ou pedaço de barbante. A vantagem
destes métodos tradicionais é o tempo curto necessário para realizar o ajuste,
embora o uso de uma régua demande mais tempo do que o uso apenas da visão. A
maior desvantagem destes métodos é a falta de precisão. Alguns fabricantes de
correias e polias recomendam um desalinhamento máximo horizontal de 0,5°, ou até
0,25°, o que é impossível de se conseguir usando apenas a visão.
Figura 5.8: O alinhamento correto significa alinhar as ranhuras das polias.
Métodos a laser de alinhamento de polias
Uma ferramenta de alinhamento de polias a laser proporciona um
alinhamento muito mais rápido e preciso do que os métodos tradicionais. As
ferramentas de alinhamento de polias disponíveis no mercado podem ser
classificadas de acordo com o modo como elas são fixadas nas polias e o
mecanismo que utilizam para realizar o alinhamento.
Módulo 6 – Eficiência Energética em Aplicações de Motores Elétricos
173
Em geral, existem dois grupos: ferramentas que alinham a face da polia e
ferramentas que alinham as ranhuras das polias.
A maior desvantagem das ferramentas que usam a face ou a lateral das
polias como referência de alinhamento de polias e correias é que apenas a face das
polias é usada como referência.
Isso significa que apenas as faces das polias são alinhadas umas com as
outras e não necessariamente as ranhuras nas quais as correias trabalham. Este
método resulta em níveis variados de precisão quando as polias apresentam
espessuras diferentes ou são de marcas ou fabricantes diversos.
As ferramentas que alinham as ranhuras das polias permitem o alinhamento
onde ele é mais importante: nas ranhuras da polia, aumentando consideravelmente
a precisão, independentemente da espessura, marca ou fabricante das polias.
O alinhamento preciso das polias e correias podem ajudá-lo a:
• Aumentar a vida útil dos rolamentos;
• Aumentar o tempo operacional, a eficiência e a produtividade das
máquinas;
• Reduzir o desgaste das polias e correias;
• Reduzir o atrito e, dessa forma, o consumo de energia;
• Reduzir o ruído e a vibração operacionais;
• Reduzir os custos com substituição de componentes e tempo de paradas
não programadas das máquinas;
Desalinhamento
em ângulo
vertical
Desalinhamento
em ângulo
horizontal
Desalinhamento
paralelo
Alinhamento
correto
Módulo 6 – Eficiência Energética em Aplicações de Motores Elétricos
174
5.4 MÉTODOS DE MANUTENÇÃO
Figura 5.9: Taxa de falha X Tempo
Na primeira fase ocorre à mortalidade infantil devido a máquina nova, a taxa
de falha é decrescente, o que indica que o sistema tem falhas inerentes de projeto
ou de montagem que vêm sendo corrigidas pela manutenção ou operação.
Em geral, as falhas nesta fase são prematuras e decorrem de má
especificação de projeto ou por falhas na fabricação de componentes. Se não há
uma prática de correção de falhas, a tendência é que a taxa de falhas seja alta e se
mantenha ao redor do mesmo valor, o que caracteriza outra fase. Uma estratégia
coerente de manutenção para esta etapa da vida do equipamento é a manutenção
corretiva, aquela manutenção que não apenas repara o sistema, mas corrige o erro
de projeto que permitiu que a falha ocorresse.
Na segunda fase é a vida de operação normal do equipamento, esta fase de
maturidade, as falhas prematuras não ocorrem mais, pois todos os erros de projeto
já foram corrigidos ou a manutenção não se preocupa em corrigir as falhas que
ocorrem apenas repará-las. As falhas que ocorrem nesta fase são aleatórias,
devidas a incidentes imprevisíveis, tais como catástrofes naturais, ou erros de
operação, nos quais o sistema produtivo é exposto a quantidades de energia
liberadas em uma taxa que o sistema não suporta. Se o sistema já está livre de
falhas prematuras e está na maturidade, o melhor é não fazer nenhuma manutenção
ou, no máximo, fazer manutenção preditiva, ou seja, aquela manutenção em que
monitoram-se alguns parâmetros significativos que se desviarão quando a máquina
apresentar o envelhecimento natural.
Na terceira fase, a mortalidade por equipamento velho, o equipamento
entrou em desgaste irreversível. Nesta fase, a melhor estratégia é a manutenção
preventiva, pois é nesta fase que vale a pena trocar antecipadamente os
componentes frágeis, aqueles que, se não falharem imediatamente, falharão em
curto prazo.
Módulo 6 – Eficiência Energética em Aplicações de Motores Elétricos
175
5.4.1 Manutenção Corretiva
É a situação na qual o equipamento é utilizado até a quebra, onde será
posteriormente reparado ou substituído por outro equipamento.
Geralmente indústrias que usam máquinas de baixo custo e tem
equipamentos reserva utilizam este tipo de manutenção. O monitoramento dos
equipamentos não é vantajoso visto que não há vantagens econômicas ou de
segurança em conhecer quando a falha irá ocorrer.
5.4.2 Manutenção Preventiva
Quando não há máquinas reserva ou paradas de produção resultam em
grandes perdas, a manutenção realizada em intervalos periódicos, chamada
preventiva, pode ser utilizada.
Os intervalos de serviço são determinados para que a máquina não
apresente falha dentro deste período. No entanto a experiência tem mostrado que
na maioria dos casos a manutenção preventiva é antieconômica, uma vez que
paradas podem ser programadas quando o equipamento ainda apresenta condição
de uso, sendo que peças boas freqüentemente são substituídas por peças novas.
Outro fator importante, a interferência humana, pode reduzir a confiabilidade do
equipamento após a intervenção. Cita-se montagens de rolamento inadequadas,
contaminação do lubrificante devido à abertura do equipamento, danos ao
enrolamento de motores por batidas durante montagem/ desmontagem, etc.
5.4.3 Manutenção Preditiva
A manutenção preditiva dos motores elétricos resume-se numa inspeção
periódica realizando alguns testes para identificar as falhas logo no início. A
freqüência com que devem ser feitas as inspeções, depende do tipo de motor e das
condições locais de aplicação.
Este tipo de inspeção ajuda a diminuir aos custos de manutenção em
função dos defeitos ainda estarem em desenvolvimento.
Os principais tipos de inspeções são:
• Níveis de isolamento;
• Desempenho elétrico (corrente, tensão, potência, etc.);
• Temperatura de trabalho do motor e rolamentos;
• Lubrificação dos mancais;
• Vibração;
• Sensitiva (análise visual).
Módulo 6 – Eficiência Energética em Aplicações de Motores Elétricos
176
REFERÊNCIAS
BALANÇO ENERGÉTICO NACIONAL. Empresa de Pesquisa Energética. Disponível
em: < http://ben.epe.gov.br >.
BANCO NACIONAL DE DESENVOLVIMENTO ECONÔMICO E SOCIAL – BNDES.
Disponível em: < http://www.bndes.gov.br >.
PEREIRA, Luís Alberto. Análise Econômica da Aplicação de Motores de Indução
de Alto Rendimento. PUC-RS. Disponível em: < www.ee.pucrs.br >.
PLANO NACIONAL DE ENERGIA – PNE 2030. Empresa de Pesquisa Energética.
Disponível em: http://www.epe.gov.br >.
PROGRAMA DE INCENTIVO ÀS FONTES ALTERNATIVAS DE ENERGIA
ELÉTRICA – PROINFA. Disponível em: < http://www.mme.gov.br >.
PROGRAMA NACIONAL DE CONSERVAÇÃO DE ENERGIA ELÉTRICA –
PROCEL. Disponível em: < http://www.eletrobras.com.br/procel >.
WIKIPÉDIA. A enciclopédia livre. Disponível em: < http://www.wikipedia.org >.
Módulo 6 – Eficiência Energética em Aplicações de Motores Elétricos
177
ANEXOS
ANEXO I – LEI Nº 10.295, DE 17 DE OUTUBRO DE 2001.
Presidência da República
Casa Civil
Subchefia para Assuntos Jurídicos
LEI N
o
10.295, DE 17 DE OUTUBRO DE 2001.
Regulamento
Dispõe sobre a Política Nacional de Conservação
e Uso Racional de Energia e dá outras
providências.
O PRESIDENTE DA REPÚBLICA Faço saber que o Congresso Nacional decreta e eu
sanciono a seguinte Lei:
Art. 1
o
A Política Nacional de Conservação e Uso Racional de Energia visa a alocação eficiente
de recursos energéticos e a preservação do meio ambiente.
Art. 2
o
O Poder Executivo estabelecerá níveis máximos de consumo específico de energia, ou
mínimos de eficiência energética, de máquinas e aparelhos consumidores de energia fabricados ou
comercializados no País, com base em indicadores técnicos pertinentes.
§ 1
o
Os níveis a que se refere o caput serão estabelecidos com base em valores técnica e
economicamente viáveis, considerando a vida útil das máquinas e aparelhos consumidores de
energia.
§ 2
o
Em até 1 (um) ano a partir da publicação destes níveis, será estabelecido um Programa de
Metas para sua progressiva evolução.
Art. 3
o
Os fabricantes e os importadores de máquinas e aparelhos consumidores de energia são
obrigados a adotar as medidas necessárias para que sejam obedecidos os níveis máximos de
consumo de energia e mínimos de eficiência energética, constantes da regulamentação específica
estabelecida para cada tipo de máquina e aparelho.
§ 1
o
Os importadores devem comprovar o atendimento aos níveis máximos de consumo
específico de energia, ou mínimos de eficiência energética, durante o processo de importação.
§ 2
o
As máquinas e aparelhos consumidores de energia encontrados no mercado sem as
especificações legais, quando da vigência da regulamentação específica, deverão ser recolhidos, no
prazo máximo de 30 (trinta) dias, pelos respectivos fabricantes e importadores.
§ 3
o
Findo o prazo fixado no § 2
o
, os fabricantes e importadores estarão sujeitos às multas por
unidade, a serem estabelecidas em regulamento, de até 100% (cem por cento) do preço de venda
por eles praticados.
Art. 4
o
O Poder Executivo desenvolverá mecanismos que promovam a eficiência energética nas
edificações construídas no País.
Art. 5
o
Previamente ao estabelecimento dos indicadores de consumo específico de energia, ou
de eficiência energética, de que trata esta Lei, deverão ser ouvidas em audiência pública, com
divulgação antecipada das propostas, entidades representativas de fabricantes e importadores de
Módulo 6 – Eficiência Energética em Aplicações de Motores Elétricos
178
máquinas e aparelhos consumidores de energia, projetistas e construtores de edificações,
consumidores, instituições de ensino e pesquisa e demais entidades interessadas.
Art. 6
o
Esta Lei entra em vigor na data de sua publicação.
Brasília, 17 de outubro de 2001; 180
o
da Independência e 113
o
da República.
FERNANDO HENRIQUE CARDOSO
José Jorge
Pedro Parente
Este texto não substitui o publicado no D.O.U. de 18.10.2001
Módulo 6 – Eficiência Energética em Aplicações de Motores Elétricos
179
ANEXO II – DECRETO 4.508, DE 11 DE DEZEMBRO DE 2002
Presidência da República
Casa Civil
Subchefia para Assuntos Jurídicos
DECRETO Nº 4.508, DE 11 DE DEZEMBRO DE 2002.
Dispõe sobre a regulamentação específica que
define os níveis mínimos de eficiência energética
de motores elétricos trifásicos de indução rotor
gaiola de esquilo, de fabricação nacional ou
importados, para comercialização ou uso no Brasil,
e dá outras providências.
O PRESIDENTE DA REPÚBLICA, no uso da atribuição que lhe confere o art. 84, inciso IV, da
Constituição, e tendo em vista o disposto na Lei n
o
10.295, de 17 de outubro de 2001, e no Decreto n
o
4.059, de 19 de dezembro de 2001,
DECRETA:
Art. 1
o
Fica aprovada a regulamentação específica que define os níveis mínimos de eficiência
energética de motores elétricos trifásicos de indução rotor gaiola de esquilo, de fabricação nacional
ou importados, para comercialização ou uso no Brasil, na forma dos Anexos I e II deste Decreto.
Art. 2
o
O estabelecimento dos níveis máximos de consumo de energia, ou mínimos de eficiência
energética dos demais aparelhos e máquinas, bem como os programas de metas previstos no art. 2
o
da Lei n
o
10.295, de 17 de outubro de 2001, serão objeto de regulamentações específicas por meio
de portarias interministeriais dos Ministérios de Minas e Energia, da Ciência e Tecnologia e do
Desenvolvimento, Indústria e Comércio Exterior, após aprovação do Comitê Gestor de Indicadores e
Níveis de Eficiência Energética - CGIEE.
Art. 3
o
Este Decreto entra em vigor na data de sua publicação.
Brasília, 11 de dezembro de 2002; 181
o
da Independência e 114
o
da República.
Este texto não substitui o publicado no D.O.U. de 12.12.2002
FERNANDO HENRIQUE CARDOSO
Francisco Gomide
Benjamin Benzaquen Sicsú
Ronaldo Mota Sardenberg
Módulo 6 – Eficiência Energética em Aplicações de Motores Elétricos
180
Anexo I
REGULAMENTAÇÃO ESPECÍFICA QUE DEFINE OS NÍVEIS MÍNIMOS DE
EFICIÊNCIA ENERGÉTICA DE MOTORES ELÉTRICOS TRIFÁSICOS
DE INDUÇÃO ROTOR GAIOLA DE ESQUILO
CAPÍTULO I
CARACTERIZAÇÃO DO PRODUTO
Art. 1
o
Os equipamentos objeto desta regulamentação correspondem aos motores elétricos
trifásicos de indução rotor gaiola de esquilo, de fabricação nacional ou importados, para
comercialização ou uso no Brasil, incluindo tanto os motores comercializados isoladamente quanto os
que fazem parte de outros equipamentos.
Parágrafo único. Os motores objeto desta regulamentação possuem as seguintes
características:
I - para operação em rede de distribuição de corrente alternada trifásica de 60 Hz, e tensão
nominal até 600V, individualmente ou em quaisquer combinações de tensões;
II - freqüência nominal de 60 Hz ou 50 Hz para operação em 60 Hz;
III - uma única velocidade nominal ou múltiplas velocidades para operação em uma única
velocidade nominal;
IV - nas potências nominais de 1 a 250cv ou hp (0,75 a 185kW) nas polaridades de 2 e 4 pólos;
nas potências de 1 a 200cv ou hp (0,75 a 150kW) na polaridade de 6 pólos e nas potências de 1 a
150cv ou hp (0,75 a 110kW) na polaridade de 8 pólos;
V - para operação contínua, ou classificado como operação S1 conforme a Norma Brasileira -
NBR 7094/2000, da Associação Brasileira de Normas Técnicas - ABNT;
VI - desempenho de partida de acordo com as características das categorias N e H da norma
NBR 7094/2000, da ABNT, ou categorias equivalentes, tais como A ou B ou C da "National
Equipment Manufacturers Association" - NEMA; e
VII - seja do tipo totalmente fechado com ventilação externa, acoplada ou solidária ao próprio
eixo de acionamento do motor elétrico.
Art. 2
o
O Anexo II apresenta esclarecimentos adicionais que contribuem para a caracterização
dos motores abrangidos.
Parágrafo único. O Comitê Gestor de Indicadores e Níveis de Eficiência Energética - CGIEE,
instituído pelo Decreto n
o
4.059, de 19 de dezembro de 2001, poderá, com apoio de grupo técnico,
elaborar documentos complementares que se fizerem necessários para identificar os motores de que
trata esta regulamentação.
CAPÍTULO II
RENDIMENTOS NOMINAIS MÍNIMOS E PROCEDIMENTOS DE ENSAIOS
Art. 3
o
O indicador de eficiência energética a ser utilizado é o rendimento nominal.
Módulo 6 – Eficiência Energética em Aplicações de Motores Elétricos
181
Art. 4
o
O método de ensaio para determinação do rendimento nominal é a variação do Método 2
- Ensaio Dinamométrico com medição indireta das perdas suplementares e medição direta das
perdas no estator (I
2
R), no rotor (I
2
R), no núcleo e por atrito e ventilação, descrito na norma NBR
5383 -1 /2001 da ABNT - Máquinas Elétricas Girantes - Parte 1 - Motores de Indução Trifásicos -
Ensaios. O rendimento nominal deve ser determinado nas condições de tensão nominal, freqüência
nominal e potência de saída nominal no eixo do motor.
Art. 5
o
Os níveis mínimos de rendimento nominal a serem atendidos estão definidos na tabela
abaixo, incluindo as linhas de motores padrão e alto rendimento.
§ 1
o
Estes valores estão sujeitos às tolerâncias descritas na norma NBR 7094/2000 da ABNT.
§ 2
o
Entende-se por motores da linha padrão e da linha de alto rendimento os motores elétricos
trifásicos de indução rotor de gaiola de esquilo caracterizados tecnicamente nos arts. 1
o
e 2
o
e com
rendimentos nominais mínimos iguais ou superiores aos estabelecidos na tabela a seguir.
TABELA - RENDIMENTOS NOMINAIS MÍNIMOS
PADRÃO ALTO RENDIMENTO
Pólos Pólos
cv ou hp Kw 2 4 6 8 2 4 6 8
1,0 0,75 77,0 78,0 73,0 66,0 80,0 80,5 80,0 70,0
1,5 1,1 78,5 79,0 75,0 73,5 82,5 81,5 77,0 77,0
2,0 1,5 81,0 81,5 77,0 77,0 83,5 84,0 83,0 82,5
3,0 2,2 81,5 83,0 78,5 78,0 85,0 85,0 83,0 84,0
4,0 3,0 82,5 83,0 81,0 79,0 85,0 86,0 85,0 84,5
5,0 3,7 84,5 85,0 83,5 80,0 87,5 87,5 87,5 85,5
6,0 4,5 85,0 85,5 84,0 82,0 88,0 88,5 87,5 85,5
7,5 5,5 86,0 87,0 85,0 84,0 88,5 89,5 88,0 85,5
10 7,5 87,5 87,5 86,0 85,0 89,5 89,5 88,5 88,5
12,5 9,2 87,5 87,5 87,5 86,0 89,5 90,0 88,5 88,5
15 11 87,5 88,5 89,0 87,5 90,2 91,0 90,2 88,5
20 15 88,5 89,5 89,5 88,5 90,2 91,0 90,2 89,5
25 18,5 89,5 90,5 90,2 88,5 91,0 92,4 91,7 89,5
30 22 89,5 91,0 91,0 90,2 91,0 92,4 91,7 91,0
40 30 90,2 91,7 91,7 90,2 91,7 93,0 93,0 91,0
50 37 91,5 92,4 91,7 91,0 92,4 93,0 93,0 91,7
60 45 91,7 93,0 91,7 91,0 93,0 93,6 93,6 91,7
75 55 92,4 93,0 92,1 91,5 93,0 94,1 93,6 93,0
100 75 93,0 93,2 93,0 92,0 93,6 94,5 94,1 93,0
125 90 93,0 93,2 93,0 92,5 94,5 94,5 94,1 93,6
Módulo 6 – Eficiência Energética em Aplicações de Motores Elétricos
182
150 110 93,0 93,5 94,1 92,5 94,5 95,0 95,0 93,6
175 132 93,5 94,1 94,1 94,7 95,0 95,0
200 150 94,1 94,5 94,1 95,0 95,0 95,0
250 185 94,1 94,5 95,4 95,0
CAPÍTULO III
PLACA DE IDENTIFICAÇÃO DO MOTOR
Art. 6
o
A placa de identificação permanente de um motor deve conter claramente o rendimento e
o fator de potência nominais do motor, observados os demais requisitos definidos na norma NBR
7094 da ABNT.
CAPÍTULO IV
AVALIAÇÃO DA CONFORMIDADE E LABORATÓRIOS
Art. 7
o
O processo de avaliação da conformidade para verificação dos níveis mínimos de
eficiência energética dos motores trifásicos, caracterizados em conformidade com o Capítulo I desta
regulamentação, é o da etiquetagem, realizado pelo Instituto Nacional de Metrologia, Normalização e
Qualidade Industrial - Inmetro, por meio do Programa Brasileiro de Etiquetagem - PBE.
§ 1
o
Antes da comercialização de um modelo básico de motor, este deverá ser submetido pelo
fabricante ou importador ao Inmetro para autorização de comercialização no Brasil. Entende-se por
modelo básico um motor que represente um conjunto de motores com mesmas características
elétricas e mecânicas e produzido por um mesmo fabricante.
§ 2
o
A autorização de comercialização conferida pelo Inmetro não isenta o fabricante ou
importador da responsabilidade de comercializar seus equipamentos dentro dos índices mínimos de
eficiência definidos nesta regulamentação.
Art. 8
o
Os laboratórios responsáveis pelos ensaios que comprovarão o atendimento dos níveis
mínimos de rendimento nominal dos motores fabricados ou comercializados no País são aqueles
credenciados ou designados pelo Inmetro.
Parágrafo único. Os laboratórios credenciados ou designados pelo Inmetro estão relacionados
no campo específico, para esta regulamentação, na página eletrônica do Inmetro.
Art. 9
o
O CGIEE poderá, eventualmente, e com o conhecimento do Inmetro, designar outros
laboratórios capacitados para realizar os ensaios pertinentes, quando os credenciados ou
reconhecidos não puderem atender às solicitações ou ficarem impedidos momentaneamente de
atender aos pedidos. Nesse caso, os laboratórios deverão ser previamente auditados por técnicos
indicados pelo Inmetro, com base na norma NBR ISO 17.025, da ABNT, e o ensaio acompanhado por
especialista indicado pelo Inmetro.
CAPÍTULO V
MOTORES COMPONENTES DE OUTRAS MÁQUINAS
Art. 10. As máquinas motrizes de uso final que tenham regulamentação específica relativa a
níveis mínimos de eficiência ou máximos de consumo de energia, conforme Decreto n
o
4.059, de
2001, não estão abrangidos por esta regulamentação.
Módulo 6 – Eficiência Energética em Aplicações de Motores Elétricos
183
Parágrafo único. Entende-se por máquinas motrizes de uso final os equipamentos que possuem
motores como um dos seus componentes.
Art. 11. As máquinas motrizes de uso final que não se enquadram no art. 10 devem possuir, na
sua placa de identificação ou em placa adicional, os dados do motor ou dos motores componentes,
explicitando as informações de rendimento e fator de potência nominais.
Art. 12. Caberá aos fabricantes das máquinas motrizes de uso final, a comprovação perante o
Ministério do Desenvolvimento, Indústria e Comércio Exterior ou ao órgão por ele indicado, de que
um determinado motor componente de um modelo básico de máquina motriz de uso final, não está
abrangido por esta regulamentação.
Art. 13. Os motores, tanto da linha padrão quanto de alto rendimento, componentes de
máquinas motrizes de uso final que são fabricados ou importados em carcaças inferiores às
referenciadas pela norma NBR 7094/2000, da ABNT, conforme correspondência entre potência
nominal e velocidade síncrona, também estão cobertos por esta regulamentação.
Parágrafo único. O prazo e a condição de adequação para os motores abrangidos pelo caput
deste artigo, quando se tratar de modificações onerosas, encontram-se explicitados nos arts. 19 e 20
desta regulamentação.
CAPÍTULO VI
MOTORES E MÁQUINAS MOTRIZES DE USO FINAL IMPORTADOS
Art. 14. As empresas importadoras de motores e de máquinas motrizes de uso final, abrangidos
por esta regulamentação, devem comprovar o atendimento aos níveis mínimos de eficiência
energética durante o processo de importação.
Art. 15. No processo de importação dos motores e de máquinas motrizes de uso final de que
trata esta regulamentação, deverá haver a anuência do Inmetro para concessão da Licença de
Importação, obtida previamente ao embarque no exterior.
CAPÍTULO VII
FISCALIZAÇÃO E PENALIDADES
Art. 16. A fiscalização do cumprimento das disposições contidas nesta regulamentação, em todo
o território nacional, será efetuada pelo Inmetro e pelas entidades de direito público com ele
conveniadas.
Parágrafo único. O não-cumprimento da presente regulamentação, acarretará aos infratores, a
aplicação das penalidades previstas na Lei n
o
10.295, de 17 de outubro de 2001.
CAPÍTULO VIII
VIGÊNCIA
Art. 17. A data-limite para fabricação no país ou importação do exterior de motores que não
fazem parte de máquina motriz de uso final e que não atendam ao disposto nesta regulamentação é a
da entrada em vigor deste Decreto.
Art. 18. A data-limite para comercialização dos motores fabricados no país ou importados do
exterior que não fazem parte de máquina motriz de uso final e que não atendam ao disposto nesta
regulamentação é 28 de fevereiro de 2003.
Módulo 6 – Eficiência Energética em Aplicações de Motores Elétricos
184
Parágrafo único. Os conhecimentos de embarque dos motores importados referentes ao caput
deste artigo, deverão ter sido emitidos até a data de entrada em vigor desta regulamentação.
Art. 19. A data-limite para fabricação no país ou importação do exterior de máquinas motrizes
de uso final cujos motores componentes são abrangidos e que não atendam ao disposto nesta
regulamentação é 28 de fevereiro de 2003.
Parágrafo único. Para as máquinas motrizes de uso final para as quais o atendimento desta
regulamentação implicar em modificações onerosas, financeiramente, tecnicamente ou
operacionalmente, comprovadas junto ao Ministério do Desenvolvimento, Indústria e Comércio
Exterior - MDIC ou ao órgão por ele indicado, o prazo do caput fica estendido para 30 de setembro
de 2003.
Art. 20. A data-limite para comercialização de máquinas motrizes de uso final cujos motores
componentes não atendam ao disposto nesta regulamentação é 31 de julho de 2003.
Parágrafo único. Para as máquinas motrizes de uso final para as quais o atendimento desta
regulamentação implicar em modificações onerosas, financeiramente, tecnicamente ou
operacionalmente, comprovadas junto ao Ministério do Desenvolvimento, Indústria e Comércio
Exterior - MDIC ou ao órgão por ele indicado, o prazo do caput fica estendido para 30 de dezembro
de 2003.
Anexo II
ESCLARECIMENTOS PARA CARACTERIZAÇÃO DOS PRODUTOS
OBJETO DESTA REGULAMENTAÇÃO
Este Anexo apresenta esclarecimentos adicionais para caracterizar os motores objeto desta
regulamentação, conforme descrito a seguir:
I - Motores de Velocidade Variável
Motores de várias velocidades nominais e motores com inversores embutidos não são
equipamentos abrangidos por esta regulamentação, já que os seus projetos são para uso em
velocidade variável.
No entanto, os motores que sejam de velocidade única, que atendem aos outros critérios
definidos neste Anexo, e que podem ser usados com inversores em aplicações de velocidade variável
como uma característica adicional, são equipamentos abrangidos por esta regulamentação. Em
outras palavras, ser adequado para uso com um inversor não exime um motor das exigências aqui
definidas.
II - Motores com Selo Mecânico ou Retentores
Quando o motor sem selo mecânico ou retentor é abrangido por esta regulamentação, o motor
com selo mecânico correspondente também é abrangido. É obrigatório que o rendimento do referido
motor seja aferido em ensaios com a retirada dos selos ou retentores instalados.
III - Motores de Potência Intermediária
Os motores elétricos construídos para potências intermediárias às potências definidas na
TABELA do art. 5
o
do Anexo I serão referidos como "motores com potências intermediárias".
Os motores com potências intermediárias são abrangidos por esta regulamentação. O valor do
rendimento mínimo que se aplica é o da potência adjacente mais próxima da potência nominal do
Módulo 6 – Eficiência Energética em Aplicações de Motores Elétricos
185
mesmo. Para motores com potências intermediárias eqüidistantes de duas potências adjacentes,
deverá ser exigido o rendimento do motor com potência nominal superior a dele.
IV - Motores para Bombas Monobloco
Um motor elétrico, com as características definidas no art. 1
o
do Anexo I, e que possa ser
acoplado a uma bomba está abrangido por esta regulamentação.
V - Motores Acoplados a Acionadores Mecânicos
Um motor elétrico, com as características definidas no art. 1º do Anexo I, que é conectado a um
acionador mecânico de engrenagens ou a um conjunto de engrenagens por intermédido de
acoplamento direto, correias, parafusos, ou outros meios, é equipamento abrangido por esta
regulamentação.
VI - Motores com Rolamentos Especiais
Um motor elétrico, com as características definidas no art. 1
o
do Anexo I, cuja aplicação exige
rolamentos de rolos ou rolamentos para carga axial, está abrangido por esta regulamentação. É
permitido que o rendimento do motor seja aferido em ensaios com a utilização de rolamentos de
esferas radiais.
VII - Motores Especiais
Motores elétricos de indução trifásicos com projetos elétricos e mecânicos especiais para
aplicações específicas estão excluídos desta regulamentação. Os fabricantes destes motores
deverão comprovar esta exclusão junto ao Ministério do Desenvolvimento, Indústria e Comércio
Exterior ou ao órgão por ele indicado.
VIII - Motores em Áreas Classificadas
Motores elétricos certificados para áreas classificadas, com exceção daqueles do tipo não
acendíveis, não estão abrangidos por esta regulamentação. Os fabricantes destes motores deverão
comprovar esta exclusão junto ao Ministério do Desenvolvimento, Indústria e Comércio Exterior ou ao
órgão por ele indicado.
Módulo 6 – Eficiência Energética em Aplicações de Motores Elétricos
186
ANEXO III – PORTARIA INTERMINISTERIAL Nª 553, DE 08 DE DEZEMBRO DE
2005
PORTARIA INTERMINISTERIAL Nº 553, DE 8 DE DEZEMBRO DE 2005.
OS MINISTROS DE ESTADO DE MINAS E ENERGIA, DA CIÊNCIA E
TECNOLOGIA, E DO DESENVOLVIMENTO, INDÚSTRIA E COMÉRCIO EXTERIOR, no
uso da atribuição que lhes confere o art. 87, parágrafo único, inciso II, da Constituição, tendo
em vista o disposto na Lei nº 10.295, de 17 de outubro de 2001, no Decreto nº 4.059, de 19
de dezembro de 2001, e no art. 2º do Decreto nº 4.508, de 11 de dezembro de 2002, e
considerando que
o art. 2º da Lei nº 10.295, de 17 de outubro de 2001, estabelece que compete ao
Poder Executivo estabelecer os níveis máximos de consumo específico de energia, ou
mínimos de eficiência energética;
foi instituído o Comitê Gestor de Indicadores e Níveis de Eficiência Energética -
CGIEE, com a finalidade de elaborar regulamentação específica para cada tipo de aparelho
e máquina consumidora de energia, e estabelecer Programa de Metas com indicação da
evolução dos níveis a serem alcançados para cada equipamento regulamentado;
a regulamentação específica de motores elétricos trifásicos de indução rotor gaiola
de esquilo, bem como os níveis mínimos de eficiência energética estão contemplados no
Decreto nº 4.508, de 11 de dezembro de 2002; e
o Programa de Metas deve ser estabelecido por meio de Portaria Interministerial;
resolvem:
Art. 1º Aprovar o Programa de Metas de motores elétricos de indução trifásicos, na
forma constante do Anexo à presente Portaria.
Art. 2º Esta Portaria entra em vigor na data de sua publicação.
SILAS RONDEAU CAVALCANTE SILVA SÉRGIO MACHADO REZENDE
Ministro de Estado de Minas e Energia Ministro de Estado da Ciência e Tecnologia
LUIZ FERNANDO FURLAN
Ministro de Estado de Desenvolvimento, Indústria e Comércio Exterior
Este texto não substitui o publicado no D.O.U. de 12.12.2004.
Módulo 6 – Eficiência Energética em Aplicações de Motores Elétricos
187
Anexo
PROGRAMA DE METAS
Art. 1º Este Programa de Metas complementa a regulamentação específica de
motores elétricos de indução trifásicos, atendendo ao disposto no § 2º do art. 2º da Lei nº
10.295, de 17 de outubro de 2001.
Art. 2º A caracterização do produto objeto desta Portaria é apresentada nos arts. 1º
e 2º do Anexo I do Decreto nº 4.508, de 11 de dezembro de 2002.
Art. 3º Fica estabelecido que os níveis mínimos de rendimento nominal a serem
atendidos pelos motores elétricos de indução trifásicos, caracterizados no art. 2º deste
Anexo, estão definidos na TABELA 1 - RENDIMENTOS NOMINAIS MÍNIMOS, sem a
distinção dos níveis de rendimento nominal entre as linhas padrão e alto rendimento de
motores elétricos de indução, definidas no art. 5º do Anexo I do Decreto nº 4.508, de 2002.
Parágrafo único. Os valores constantes desta regulamentação estarão sujeitos às
tolerâncias descritas na norma NBR 7094/2000 da ABNT - Associação Brasileira de Normas
Técnicas.
TABELA 1 - RENDIMENTOS NOMINAIS MÍNIMOS
Potência nominal Pólos
Cv ou hp kW 2 4 6 8
1,0 0,75 80,0 80,5 80,0 70,0
1,5 1,1 82,5 81,5 77,0 77,0
2,0 1,5 83,5 84,0 83,0 82,5
3,0 2,0 85,0 85,0 83,0 84,0
4,0 3,0 85,0 86,0 85,0 84,5
5,0 3,7 87,5 87,5 87,5 85,5
6,0 4,5 88,0 88,5 87,5 85,5
7,5 5,5 88,5 89,5 88,0 85,5
10 7,5 89,5 89,5 88,5 88,5
12,5 9,2 89,5 90,0 88,5 88,5
15 11 90,2 91,0 90,2 88,5
20 15 90,2 91,0 90,2 89,5
25 18,5 91,0 92,4 91,7 89,5
30 22 91,0 92,4 91,7 91,0
40 30 91,7 93,0 93,0 91,0
50 37 92,4 93,0 93,0 91,7
60 45 93,0 93,6 93,6 91,7
75 55 93,0 94,1 93,6 93,0
100 75 93,6 94,5 94,1 93,0
125 90 94,5 94,5 94,1 93,6
150 110 94,5 95,0 95,0 93,6
175 132 94,7 95,0 95,0
200 150 95,0 95,0 95,0
250 185 95,4 95,0
Módulo 6 – Eficiência Energética em Aplicações de Motores Elétricos
188
Art. 4º A data limite para fabricação no País ou importação dos motores objeto da
regulamentação aqui tratada e que não atendam ao disposto no art. 3º deste Anexo será de
quatro anos a partir da entrada em vigor desta Portaria.
Art. 5º A data limite para comercialização no País dos motores referidos no art. 4º
será de quatro anos e seis meses a partir da vigência deste ato.
Parágrafo único. Os conhecimentos de embarque dos motores importados
mencionados no caput deverão ser emitidos até a data limite fixada no art. 4º.
Art. 6º A data limite para fabricação no País ou importação de máquinas motrizes
de uso final cujos motores componentes sejam objeto desta regulamentação e que não
atendam ao disposto no art. 3º deste Anexo será de quatro anos a partir da publicação desta
Portaria.
Parágrafo único. Para as máquinas motrizes de uso final para as quais o
atendimento a esta regulamentação implicar em modificações onerosas, financeiramente,
tecnicamente ou operacionalmente, a serem devidamente justificadas, comprovadas e
aceitas pelo Ministério do Desenvolvimento, Indústria e Comércio Exterior, ou ao órgão por
ele indicado, o prazo definido no caput será estendido por mais seis meses.
Art. 7º A data limite para comercialização no País de máquinas motrizes de uso
final referidas no art. 6º será de quatro anos e seis meses a partir da vigência deste ato.
Parágrafo único. Para as máquinas motrizes de uso final para as quais o
atendimento a esta regulamentação implicar em modificações onerosas, financeiramente,
tecnicamente ou operacionalmente, a serem devidamente justificadas, comprovadas e
aceitas pelo Ministério do Desenvolvimento, Indústria e Comércio Exterior, ou ao órgão por
ele indicado, o prazo do caput será estendido por mais seis meses.
Art. 8º O Comitê Gestor de Indicadores e Níveis de Eficiência Energética - CGIEE,
instituído pelo Decreto nº 4.059, de 19 de dezembro de 2001, será o responsável pelo
acompanhamento e a avaliação das ações governamentais de suporte à implantação deste
Programa de Metas, por intermédio do Comitê Técnico de Motores, cabendo-lhe elaborar
relatórios semestrais que subsidiem a verificação da viabilidade de atendimento desta
Portaria, bem como propor ações complementares no sentido de compatibilizar o prazo de
atendimento ao andamento das ações governamentais.
Art. 9º Até as datas estabelecidas nos arts. 4º, 5º, 6º e 7º os motores
caracterizados no art. 2º deste Anexo ficam sujeitos aos valores de rendimentos nominais
mínimos estabelecidos pelo decreto nº 4.508, de 2002.
Publicado no DOU de 12/12/2005, Seção I, Pág. 98.

M6 eficiência energética

  • 1.
    CTC_M6_V2_T MÓDULO 6 Eficiência Energéticaem Aplicações de Motores Elétricos
  • 2.
    Módulo 6 –Eficiência Energética em Aplicações de Motores Elétricos 2 1 PANORAMA ENERGÉTICO BRASILEIRO...........................................................11 1.1 PERFIS DE CONSUMO......................................................................................12 1.1.2 Barreiras para Realização de Trabalhos de Eficiência Energética...................16 1.2 FATURA DE ENERGIA.......................................................................................18 1.2.1 Histórico do Faturamento do Setor Elétrico Brasileiro......................................18 1.2.2 Mudanças no Setor Elétrico Brasileiro .............................................................19 1.2.3 Fatura de Energia Elétrica................................................................................20 1.3 LEI DE EFICIÊNCIA ENERGÉTICA....................................................................21 1.4 PROGRAMAS DE INCENTIVO A ECONOMIA DE ENERGIA............................23 1.4.1 PROCEL...........................................................................................................23 1.4.2 PROINFA .........................................................................................................24 1.4.3 PROESCO .......................................................................................................24 1.4.4 Plano de Troca WEG........................................................................................25 2 TECNOLOGIA DE MOTORES ELÉTRICOS.........................................................26 2.1 PRINCÍPIOS DE MOTORES ELÉTRICOS .........................................................26 2.2 TIPOS DE MOTORES.........................................................................................28 2.2.1 Motores Assíncronos de Baixa Tensão............................................................28 2.2.2 Rotor Gaiola .....................................................................................................29 2.3 PLACA DE IDENTIFICAÇÃO DE MOTORES ELÉTRICOS................................30 2.4 EVOLUÇÃO TECNOLÓGICA DE MOTORES ELÉTRICOS ...............................31 2.4.1 Chapas Magnéticas – Rendimento do Motor ...................................................32 2.4.2 Classes de Isolamento .....................................................................................33 2.4.3 Materiais Isolantes ...........................................................................................34 2.4.4 Proteções .........................................................................................................37 2.4.5 Mancais............................................................................................................39 2.4.6 Lubrificação......................................................................................................40 2.4.7 Vedação W3 Seal.............................................................................................41 2.4.8 Técnicas de Construção...................................................................................42 2.5 PRODUTOS EFICIENTES E SUAS APLICAÇÕES............................................45 2.5.1 W22..................................................................................................................45 2.5.2 Alto Rendimento Plus.......................................................................................46 2.5.3 Wmagnet..........................................................................................................47 2.5.4 Well ..................................................................................................................48 2.5.5 Wmining ...........................................................................................................50 2.5.6 Wdip .................................................................................................................51 2.5.7 Wwash..............................................................................................................52 2.5.8 Roller Table......................................................................................................53 3 APLICAÇÃO DE MOTORES ELÉTRICOS............................................................54 3.1 DIMENSIONAMENTO DE MOTORES ELÉTRICOS ..........................................54 3.1.1 Potência Nominal .............................................................................................54 3.1.2 Conjugado Resistente da Carga ......................................................................55 3.1.3 Conjugados Não Definidos...............................................................................58 3.1.4 Conjugado Resistente Médio da Carga............................................................59 3.1.5 Momento de Inércia da Carga..........................................................................61 3.1.6 Conjugado x Velocidade do Motor ...................................................................62 3.1.7 Conjugado Básico ............................................................................................62 3.1.8 Conjugado Nominal ou de Plena Carga ...........................................................63
  • 3.
    Módulo 6 –Eficiência Energética em Aplicações de Motores Elétricos 3 3.1.9 Conjugado com Rotor Bloqueado ....................................................................63 3.1.10 Conjugado Mínimo .........................................................................................63 3.1.11 Conjugado Máximo.........................................................................................63 3.1.12 Fatores de Correção dos Conjugados em Função da Tensão.......................64 3.1.13 Conjugado Motor Médio .................................................................................65 3.1.14 Tempo de Rotor Bloqueado (trb).....................................................................66 3.1.15 Tempo de Rotor Bloqueado em Relação a Classe Isolante...........................67 3.1.16 Tempo de Aceleração ....................................................................................68 3.1.17 Potência Dinâmica ou de Aceleração.............................................................69 3.1.18 Exercício 1......................................................................................................72 3.2 ESCOLHA DO TIPO DE CHAVE DE PARTIDA..................................................73 3.2.1 Partida Direta ...................................................................................................73 3.2.2 Partida Estrela-Triângulo..................................................................................74 3.2.3 Partida Compensadora.....................................................................................77 3.2.4 Partida Série-Paralelo ......................................................................................79 3.2.5 Comparativo Estrela Triângulo x Compensadora.............................................82 3.2.6 Escolha da Chave em Função do Motor e da Rede.........................................83 3.3 VARIAÇÃO DE VELOCIDADE............................................................................83 3.3.1 Introdução ........................................................................................................83 3.3.2 Sistema de Variação de Velocidade.................................................................84 3.3.3 Variadores Hidráulicos .....................................................................................87 3.3.4 Variadores Eletromagnéticos ...........................................................................89 3.3.5 Variadores Eletroeletrônicos ............................................................................90 3.3.6 Motores de Duas Velocidades com Enrolamento por Comutação de Pólos ....94 3.4 ESPECIFICAÇÃO DE MOTORES ELÉTRICOS.................................................95 3.4.1 Introdução ........................................................................................................95 3.4.2 Vedações de Eixo ............................................................................................95 3.4.3 Pintura..............................................................................................................97 3.4.4 Dispositivos de Proteção Térmica....................................................................99 3.4.5 Acessórios......................................................................................................103 3.4.6 Exercício 3......................................................................................................105 3.5 CONVERSORES ESTÁTICOS DE FREQÜÊNCIA...........................................105 3.5.1 Introdução ......................................................................................................105 3.5.2 Tipos de Conversores Estáticos de Freqüência.............................................106 3.5.3 Conversores de Freqüência com Modulação por Largura de Pulsos (pwm)..111 3.5.4 Controle Escalar.............................................................................................115 3.5.5 Controle Vetorial.............................................................................................116 3.5.6 Constituição Básica do Controlador Eletrônico ..............................................121 3.5.7 Aplicação de Conversores de Freqüência......................................................123 3.5.8 Efeito dos Harmônicos na Rede.....................................................................131 3.5.9 Aplicações Típicas .........................................................................................137 3.5.10 Ventiladores .................................................................................................138 3.5.11 Sistemas de Refrigeração e Ar Condicionado..............................................138 3.5.12 Torno de Superfície / Laminador Desfolhador..............................................139 3.5.13 Sistemas de Transporte ...............................................................................140 3.5.14 Extrusoras ....................................................................................................141 3.5.15 Trefilas..........................................................................................................141 3.5.16 Misturadores.................................................................................................142 3.5.17 Sistemas de Elevação..................................................................................142 3.5.18 Bobinadores/Desbobinadores ......................................................................142
  • 4.
    Módulo 6 –Eficiência Energética em Aplicações de Motores Elétricos 4 3.5.19 Fresadoras ...................................................................................................143 3.5.20 Sistemas de Dosagem .................................................................................144 3.5.21 Centrífugas...................................................................................................144 3.5.22 Moinhos a Tambor .......................................................................................145 4 ANÁLISE TÉCNICO-ECONÔMICO DO CONSUMO DE ENERGIA EM MOTORES ELÉTRICOS............................................................................................................146 4.1 O INSUMO ENERGIA ELÉTRICA.....................................................................146 4.2 METODOLOGIA DE ANÁLISE DE CONSUMO DE ENERGIA EM MOTORES ELÉTRICOS............................................................................................................148 4.2.1 Rendimento (η) ..............................................................................................148 4.2.2 Carregamento dos Motores............................................................................151 4.2.3 Consumo de Energia em kWh/ano:................................................................154 4.2.4 Motores Sobredimensionados........................................................................155 4.2.5 Considerações sobre Adaptações Elétricas e Mecânicas da Concepção Original....................................................................................................................156 4.3 ANÁLISE ECONÔMICA ....................................................................................157 4.3.1 Características dos Motores e seus Impactos nos Valores de Investimento..157 4.4 ESTUDO DE CASOS........................................................................................158 4.4.1 Zanotti Elásticos.............................................................................................158 4.4.2 Buaiz Alimentos..............................................................................................162 5 MANUTENÇÃO EFICIENTE................................................................................165 5.1 A SITUAÇÃO DA MANUTENÇÃO NO BRASIL ................................................166 5.2 INSTALAÇÃO EFICIENTE................................................................................167 5.2.1 Instruções Gerais ...........................................................................................167 5.3 MANUTENÇÃO EFICIENTE .............................................................................168 5.3.1 Montagem e desmontagem de rolamentos ....................................................168 5.3.2 Lubrificação....................................................................................................169 5.3.3 Alinhamento ...................................................................................................170 5.4 MÉTODOS DE MANUTENÇÃO........................................................................174 5.4.1 Manutenção Corretiva ....................................................................................175 5.4.2 Manutenção Preventiva..................................................................................175 5.4.3 Manutenção Preditiva.....................................................................................175 REFERÊNCIAS.......................................................................................................176 ANEXOS .................................................................................................................177
  • 5.
    Módulo 6 –Eficiência Energética em Aplicações de Motores Elétricos 5 Índice de Gráficos Gráfico 1.1: Produção e consumo de energia elétrica no Brasil................................11 Gráfico 1.2: Consumo total de energia por fonte.......................................................12 Gráfico 1.3: Mercado de fornecimento por classe de consumo - Brasil ....................13 Gráfico 1.4: Consumo industrial de energia elétrica..................................................13 Gráfico 1.5: Distribuição do total do consumo industrial por região...........................14 Gráfico 1.6: Distribuição do consumo de energia elétrica por uso final na indústria .14 Gráfico 1.7: Distribuição do consumo de energia elétrica por setor ..........................15 Gráfico 1.8: Distribuição do consumo de energia elétrica na força motriz.................16 Gráfico 1.9: Setores que colocam a eficiência energética entre as 2 prioridades.....17 Gráfico 1.10: Tempo de retorno para projetos de Eficiência Energética ...................17 Gráfico 5.1: Custo Total ..........................................................................................166 Gráfico 5.2: Contratações........................................................................................166 Gráfico 5.3: Custos..................................................................................................166 Gráfico 5.4: Estoque................................................................................................166 Gráfico 5.5: Indicadores ..........................................................................................166 Gráfico 5.6: Manutenções .......................................................................................166 Gráfico 5.7: Idade Média .........................................................................................167 Gráfico 5.8: Disponibilidade.....................................................................................167
  • 6.
    Módulo 6 –Eficiência Energética em Aplicações de Motores Elétricos 6 Índice de Tabelas Tabela 1.1: Mudanças no setor elétrico brasileiro.....................................................19 Tabela 1.2: Resultados anuais obtidos pelo Procel 1986-2006.................................23 Tabela 3.1: Rendimento de acoplamentos................................................................55 Tabela 3.2: Temperatura limite de rotor bloqueado...................................................66 Tabela 3.3: Tempo de aceleração.............................................................................71 Tabela 3.4: Estrela Triângulo X Compensadora........................................................82 Tabela 3.5: Chave de Partida em função da tensão da rede ....................................83 Tabela 3.6: Resumo das ligações Dahlander............................................................94 Tabela 3.8: Comparativa entre os sistemas de proteção mais comuns ..................102 Tabela 3.9: Tabela de especificação da resistência de aquecimento .....................103 Tabela 3.9: Conversor sem e com compensação de escorregamento nominal......116 Tabela 3.10: Conversor com compensação de escorregamento otimizado e realimentação por tacogerador de pulsos. .............................................................116 Tabela 4.1: Projeto Original X Modificação WEG....................................................161
  • 7.
    Módulo 6 –Eficiência Energética em Aplicações de Motores Elétricos 7 Índice de Figuras Figura 1.1: Exemplo de fatura de energia .................................................................21 Figura 2.1: Universo dos motores elétricos...............................................................28 Figura 2.2: Motor assíncrono de rotor gaiola.............................................................29 Figura 2.3: Evolução do motor trifásico AEG (relação peso/potência) ......................32 Figura 2.4: Espaço ocupado por fios (de idêntica seção de cobre) com diversos tipos de isolação ................................................................................................................32 Figura 2.5: Evolução dos imãs ..................................................................................32 Figura 2.6: Motor Alto Rendimento............................................................................33 Figura 2.7: Classes de isolamento ............................................................................34 Figura 2.8: Rolamento rígido de uma carreira de esferas .........................................39 Figura 2.9: Ilustração em corte 3D de um motor com vedação W3 Seal ..................41 Figura 3.1 ..................................................................................................................56 Figura 3.2 ..................................................................................................................56 Figura 3.3 ..................................................................................................................57 Figura 3.4 ..................................................................................................................58 Figura 3.5 ..................................................................................................................59 Figura 3.6: Curva de Conjugados de Cargas ............................................................59 Figura 3.7: Conjugado resistente médio para x = -1..................................................61 Figura 3.8: Momento de inércia em rotações diferentes ...........................................61 Figura 3.9: Curva Conjugado x Velocidade...............................................................62 Figura 3.10: Fatores de redução k1 e k2 em função das relações de tensão do motor e da rede Um/Um.......................................................................................................64 Figura 3.11: Conjugado motor médio........................................................................65 Figura 3.12: Conjugado acelerador médio ................................................................69 Figura 3.13: Ligação e tensão em triângulo (UΔ) (a);.................................................73 Ligação e tensão em estrela (UY) (b). .......................................................................73 Figura 3.14: Diagrama de força (a); Diagrama de comando (b)................................73 Figura 3.15: Ligação estrela com tensão de triângulo (UΔ) .......................................74 Figura 3.16: Ligação triângulo com tensão de triângulo ...........................................74 Figura 3.17: Comportamento da corrente na partida estrela-triângulo......................75 Figura 3.18: Comportamento da corrente na partida estrela-triângulo......................76 Figura 3.19: Diagrama de força (a) e comando (b), com relé de tempo YΔ ..............76 Figura 3.20: Característica de partida de motor com chave compensadora .............78 Figura 3.21: Diagrama de força (a) e comando (b) ...................................................78 Figura 3.22: Ligação triângulo série (Δ) com tensão 220V........................................80 Figura 3.23: Ligação triângulo paralelo (ΔΔ) com tensão 220V.................................80 Figura 3.24: Ligação estrela-série (Y) com tensão 380V ..........................................80 Figura 3.25: Ligação estrela-paralelo com tensão 380V ...........................................81 Figura 3.26: Diagrama de força.................................................................................81 Figura 3.27: Diagrama de comando..........................................................................81 Figura 3.28: Sistema de variação por polias fixas de vários estágios .......................85 Figura 3.29: Sistema de variação por polias cônicas ................................................86 Figura 3.30: Sistema de variação por polias variadoras............................................86 Figura 3.31: Sistema de variação por moto-redutores ..............................................87 Figura 3.32: Sistema de variação por variador hidráulico .........................................89 Figura 3.33: Sistema de variação por variador eletromagnético ...............................90 Figura 3.34: a) Distribuição de enrolamentos no motor comutador de corrente alternada. ..................................................................................................................91
  • 8.
    Módulo 6 –Eficiência Energética em Aplicações de Motores Elétricos 8 b) Posição das escovas no comutador......................................................................91 Figura 3.35: Curva característica de conjugado x rotação ........................................91 Figura 3.36: Sistema de variação com ponte retificadora e tiristor............................93 Figura 3.37: Vedação V’Ring.....................................................................................96 Figura 3.38: Vedação Retentor .................................................................................96 Figura 3.39: Labirinto de Taconite.............................................................................96 Figura 3.40: W3 Seal.................................................................................................97 Figura 3.41: Pintura interna anti-corrosiva ................................................................99 Figura 3.42: Termo-Resistência (PT100) ................................................................100 Figura 3.43: Termistores (PTC, NTC) .....................................................................100 Figura 3.44: Visualização do aspecto interno e externo do termostato...................101 Figura 3.45: Visualização do aspecto interno do protetor térmico...........................102 Figura 3.46: Resistência de Aquecimento...............................................................103 Figura 3.47: Ventilador e Tampa Defletora .............................................................103 Figura 3.48: Motor com chapéu...............................................................................104 Figura 3.49: Motor equipado com ventilação forçada..............................................104 Figura 3.50: a) Cicloconversor b) Formação da tensão ........................................106 Figura 3.51: a) Blocodiagrama de conversor por corrente imposta b) Formas de onda de tensão e corrente. ..............................................................................................108 Figura 3.52: a) Retificador controlado direto b) Retificador controlado antiparalelo ................................................................................................................................110 igura 3.53: Forma de onda de tensão e de corrente de saída com circuito intermediário variável ..............................................................................................110 Figura 3.54: Conversor com circuito intermediário variável através de "CHOPPER" ................................................................................................................................110 Figura 3.55: Diagrama de blocos de conversor tipo PWM ......................................111 Figura 3.56: a) Circuito inversor trifásico com transistores de potência. .................112 b) Forma de onda da tensão de saída ....................................................................112 c) Forma de onda da corrente de saída ..................................................................112 Figura 3.57: Curva representativa da variação U/f..................................................113 Figura 3.58: Curva característica conjugado x velocidade......................................113 Figura 3.59: Curva característica da potência de saída do conversor.....................113 Figura 3.60: Curva característica conjugado x velocidade, em todos quadrantes de acionamento............................................................................................................114 Figura 3.61: Exemplo de curva de conjugado com tensão proporcional a freqüência. ................................................................................................................................114 Figura 3.62: Curva de conjugado x freqüência para uso de motor com conversor de freqüência................................................................................................................115 Figura 3.63: Curva característica U/f com compensação IxR..................................119 Figura 3.64: Enfraquecimento de campo para valores de tensão e freqüência acima dos nominais ...........................................................................................................120 Figura 3.65: Diminuição de torque devido a redução de refrigeração do motor......125 Figura 3.66: Característica de conjugado disponível x rotação em motores autoventilados .........................................................................................................126 Figura 3.67: Característica de conjugado disponível x rotação em motores com ventilação independente .........................................................................................127 Figura 3.68: Diminuição de torque devido ao aumento de velocidade....................128 Figura 3.69: Curva de redução de potência nominal em função do aumento da temperatura.............................................................................................................128
  • 9.
    Módulo 6 –Eficiência Energética em Aplicações de Motores Elétricos 9 Figura 3.70: Curva de redução de potência nominal em função do aumento da altitude.....................................................................................................................129 Figura 3.71: Ligação de conversores em sincronismo "Mestre-Escravo"................130 Figura 3.72: Ligação de conversor a vários motores...............................................130 Figura 3.73: Exemplos que ilustram as diferenças entre fator de deslocamento e fator de potência......................................................................................................133 Figura 3.74: Comparação entre as componentes harmônicas incluídas na corrente quando o conversor é acionado para diferentes capacidades, com e sem reatância de rede. ...................................................................................................................134 Figura 3.75: Comparação entre as componentes harmônicas incluídas na corrente quando o conversor é acionado para diferentes condições de carga e diferentes valores de impedância da reatância.......................................................................134 Figura 4.1: Comparativo entre motores Standard X Alto rendimento Plus..............146 Figura 4.2: Custos Motor Elétrico – Vida útil 10 Anos .............................................147 Figura 4.3: Setores de atividades que realizam avaliação energética.....................147 Figura 4.4: ...............................................................................................................148 Figura 4.5: Comparação de rendimento entre motores standard............................149 Figura 4.6: ...............................................................................................................150 Figura 4.7: ...............................................................................................................150 Figura 4.8: ...............................................................................................................150 Figura 4.9: ...............................................................................................................151 Figura 4.10: Amperímetro .......................................................................................152 Figura 4.11: .............................................................................................................153 Figura 4.12: Analisador de energia .........................................................................153 Figura 4.13: Registro do consumo de energia.........................................................154 Figura 4.14: Fator de carga médio ..........................................................................155 Figura 4.15: Medição do tempo de partida..............................................................156 Figura 4.16: Especialidades dos motores elétricos .................................................158 Figura 4.17: Acionamento de máquinas – Zanotti Elásticos....................................159 Figura 4.18: Registro do tempo de partida dos motores (configuração atual) – Zanotti Elásticos..................................................................................................................159 Figura 4.19: Configuração dos motores ..................................................................160 Figura 4.20: Registro do tempo de partida dos motores (configuração proposta) – Zanotti Elásticos......................................................................................................160 Figura 4.21: .............................................................................................................161 Figura 4.22: Ação sugerida X kWh economizado/ano.............................................163 Figura 4.23: Ação sugerida X R$ investido e economizado ....................................163 Figura 4.24: Ação sugerida X ROI...........................................................................163 Figura 4.25: Avaliação dos motores antes e depois da modificação.......................164 Figura 5.1: Evolução da manutenção nas empresas ..............................................165 Figura 5.2 ................................................................................................................169 Figura 5.3 ................................................................................................................170 Figura 5.4: Métodos de alinhamento.......................................................................171 Figura 5.5: Tipos de desalinhamento ......................................................................171 Figura 5.6: Alinhamento correto ..............................................................................171 Figura 5.7: Medição do desalinhamento paralelo e angular usando uma régua ou um pedaço de barbante ................................................................................................172 Figura 5.8: O alinhamento correto significa alinhar as ranhuras das polias. ...........172 Figura 5.9: Taxa de falha X Tempo.........................................................................174
  • 10.
    Módulo 6 –Eficiência Energética em Aplicações de Motores Elétricos 10 A expansão pura e simples da oferta de energia é uma solução incompleta. O Brasil deve priorizar no seu planejamento a conservação e a eficiência energética se quiser eliminar o risco de novo apagão. Mas, diferentemente do que ocorreu durante o racionamento em 2001, quando o estado interveio reativamente, desta vez sociedade, governo e indústria devem agir em sintonia e preventivamente. Antonio Dias Leite Ex-ministro de Minas e Energia
  • 11.
    Módulo 6 –Eficiência Energética em Aplicações de Motores Elétricos 11 1 PANORAMA ENERGÉTICO BRASILEIRO A melhor distribuição dos recursos em eficiência energética é hoje um grande desafio para toda a sociedade, que já consegue visualizar problemas futuros pelo aumento excessivo do consumo de energia, que vêm crescendo gradativamente desde a década de 70. De 1970 a 2006, a capacidade de geração de energia elétrica no Brasil aumentou de 45.742 para 419.337 GWh/ano, porém o consumo de energia elétrica neste mesmo período cresceu 66% a mais, ou seja, apesar da produção interna ainda atender a demanda, em breve este cenário será alterado, tendo em vista a crescente automatização das indústrias e a “invasão” da tecnologia na vida e no trabalho das pessoas de um modo geral, tornando-a indispensável para a sobrevivência das famílias e principalmente das indústrias. Gráfico 1.1: Produção e consumo de energia elétrica no Brasil Energia Elétrica no Brasil 0 50.000 100.000 150.000 200.000 250.000 300.000 350.000 400.000 450.000 1970 1972 1974 1976 1978 1980 1982 1984 1986 1988 1990 1992 1994 1996 1997 1998 2000 2001 2002 2004 2006 Gw PRODUÇÃO CONSUMO TOTAL Fonte: Dados retirados do Balanço Energético Nacional – 2007. Disponível em: http://ben.epe.gov.br Em conseqüência deste intenso consumo, da falta de planejamento e de investimentos em geração e distribuição de energia e pela escassez de chuvas, em 2001 fomos surpreendidos pela maior crise das últimas décadas, na qual o nível de água dos reservatórios das hidroelétricas baixou e um racionamento de energia foi elaborado às pressas. O governo Fernando Henrique Cardoso, surpreendido pela necessidade urgente de cortar em 20% o consumo de eletricidade no país, estipulou benefícios aos consumidores que cumprissem a meta e punições para quem não conseguisse
  • 12.
    Módulo 6 –Eficiência Energética em Aplicações de Motores Elétricos 12 reduzir seu consumo de luz. No final de 2001 felizmente choveu às catadupas e o racionamento pôde ser suspenso em fevereiro de 2002. Na época, havia grande possibilidade de ocorrer apagões no país, sobretudo nas grandes cidades. Felizmente a aplicação desses cortes — que produziríam severas perdas na economia brasileira — pôde ser evitada graças ao bom resultado da campanha de racionamento "voluntário" de energia. O escândalo do apagão foi uma crise nacional, sem precedentes no Brasil, que afetou o fornecimento e distribuição de energia elétrica. Prevenindo novos problemas, o Plano Nacional de Energia – PNE, estima que em 2030, com a construção de novas usinas, a produção deverá atingir um nível de 1.197,6 TWh/ano e assim atender toda a sociedade de modo eficiente. Atualmente, o consumo total de energia no Brasil atinge os 195.909 x 10³ tep, destacando-se um consumo de 42,7% dos derivados de petróleo (álcool, gasolina, óleo diesel e outros) e 16,5% de eletricidade, conforme gráfico abaixo. Gráfico 1.2: Consumo total de energia por fonte 1.1 PERFIS DE CONSUMO O consumo de eletricidade na indústria, no comércio, nos serviços e nas residências tem crescido significativamente nos últimos anos, confirmando o comportamento dinâmico e contínuo das diversas atividades econômicas. Entre os fatores que explicam este comportamento se incluem o aumento do investimento externo direto, a recuperação da atividade agroindustrial e o aumento das exportações de produtos básicos e matérias-primas. No Brasil de toda a energia elétrica produzida, 45,3% é consumida pela indústria, segundo o EPE – Empresa de Pesquisa Energética. O gráfico abaixo demonstra o destino da energia produzida no país, classificando o setor industrial como maior responsável pelo aumento no consumo final de energia.
  • 13.
    Módulo 6 –Eficiência Energética em Aplicações de Motores Elétricos 13 Gráfico 1.3: Mercado de fornecimento por classe de consumo - Brasil O consumo industrial de energia elétrica em (GWh) no país pode ser analisado através do gráfico abaixo que compara o consumo mensal entre os meses de maio/04 e abril/07 (36 meses). Observa-se um crescimento contínuo, destacando-se picos de consumo nos meses de agosto de 2004 e 2006 e julho de 2005 (período seco). Destaca-se ainda uma elevação do consumo nos primeiros quatro meses do ano de 2007 impulsionado pela aceleração das atividades econômicas. Gráfico 1.4: Consumo industrial de energia elétrica O maior aumento do consumo de eletricidade está localizado nas indústrias de bebidas, alimentos, bens de capital e de consumo, além dos novos consumidores que foram incorporados à rede nacional, incluindo 440.000 famílias carentes beneficiados pelo programa Luz Para Todos, do Governo Federal.
  • 14.
    Módulo 6 –Eficiência Energética em Aplicações de Motores Elétricos 14 A distribuição de energia elétrica consumida pelas indústrias por regiões do país pode ser analisada através do gráfico abaixo. O sudeste, região que concentra grande quantidade de indústrias registra o maior índice de consumo. Gráfico 1.5: Distribuição do total do consumo industrial por região . Da energia consumida pela indústria 42%, segundo Balanço de Energia Útil - 2004 é utilizado apenas para o funcionamento de sistemas motrizes, o que significa que eles são os maiores vilões da conta de energia e que qualquer melhora em seu funcionamento pode alterar significativamente os totais gastos com eletricidade. Gráfico 1.6: Distribuição do consumo de energia elétrica por uso final na indústria Fonte: Relatório Executivo – Pesquisa de posse de equipamentos e hábitos de uso - 2006 A seguir apresentaremos alguns gráficos com os valores de distribuição do consumo de energia por segmento.
  • 15.
    Módulo 6 –Eficiência Energética em Aplicações de Motores Elétricos 15 Gráfico 1.7: Distribuição do consumo de energia elétrica por setor Alimentício e Bebidas Metalúrgica básica Borracha e Plástico Químico Têxtil Minerais Não-metálicos (cerâmicos)
  • 16.
    Módulo 6 –Eficiência Energética em Aplicações de Motores Elétricos 16 Minerais Não-metálicos (cimento) Minerais Não-metálicos (vidros) Gráfico 1.8: Distribuição do consumo de energia elétrica na força motriz Fonte: Relatório Executivo – Pesquisa de posse de equipamentos e hábitos de uso - 2006 1.1.2 Barreiras para Realização de Trabalhos de Eficiência Energética As medidas adotadas em eficiência energéticas estão crescendo, entretanto existem várias características no mercado energético, que inibem a sua eficiência, por uma série de barreiras e imperfeições. Carência de pessoas/empresas técnicas especializadas, falta de fiscalização para cumprimento das normas e padrões para fabricação de equipamentos mais eficientes, ausência de conhecimento sobre os programas de financiamento do governo, cultura caracterizada pelo desperdício predominante em todos os segmentos da sociedade, organizações centralizando o poder de decisão e a falta de preocupação com o meio ambiente são exemplos claros de barreiras impostas pelas organizações. Contudo, a principal barreira é a difícil visualização dos benefícios oferecidos pelos investimentos em relação ao retorno financeiro. Considerando que a força motriz é responsável pelo consumo de 68,3% de energia elétrica na indústria, as empresas passaram a incluir em suas prioridades projetos que envolvam eficiência energética, conforme gráfico abaixo:
  • 17.
    Módulo 6 –Eficiência Energética em Aplicações de Motores Elétricos 17 Gráfico 1.9: Setores que colocam a eficiência energética entre as 2 prioridades Fonte: Relatório Executivo – Pesquisa de posse de equipamentos e hábitos de uso - 2006 Entretanto, o tempo de retorno financeiro desejado pelas indústrias de até 01 ano (50,4%) não é atingido na grande maioria dos projetos que envolvam força motriz. Esta análise de retorno restrita há 12 meses impossibilita a visualização dos benefícios oferecidos no longo prazo pelos motores elétricos, já que sua vida útil é de no mínimo 10 anos. Gráfico 1.10: Tempo de retorno para projetos de Eficiência Energética Fonte: Relatório Executivo – Pesquisa de posse de equipamentos e hábitos de uso - 2006 Deste modo pode-se avaliar que muitos projetos relacionados à Eficiência Energética não “caminham” devido à visão limitada das organizações em termos de retorno financeiro.
  • 18.
    Módulo 6 –Eficiência Energética em Aplicações de Motores Elétricos 18 1.2 FATURA DE ENERGIA 1.2.1 Histórico do Faturamento do Setor Elétrico Brasileiro A reforma do Setor Elétrico Brasileiro começou em 1993 com a Lei nº 8.631, que extinguiu a equalização tarifária vigente e criou os contratos de suprimento entre geradores e distribuidores, e foi marcada pela promulgação da Lei nº 9.074 de 1995, que criou o Produtor Independente de Energia e o conceito de Consumidor Livre. Em 1996 foi implantado o Projeto de Reestruturação do Setor Elétrico Brasileiro (Projeto RE-SEB), coordenado pelo Ministério de Minas e Energia. As principais conclusões do projeto foram a necessidade de implementar a desverticalização das empresas de energia elétrica, ou seja, dividi-las nos segmentos de geração, transmissão e distribuição, incentivar a competição nos segmentos de geração e comercialização, e manter sob regulação os setores de distribuição e transmissão de energia elétrica, considerados como monopólios naturais, sob regulação do Estado. Foi também identificada a necessidade de criação de um órgão regulador (a Agência Nacional de Energia Elétrica - ANEEL), de um operador para o sistema elétrico nacional (Operador Nacional do Sistema Elétrico - ONS) e de um ambiente para a realização das transações de compra e venda de energia elétrica (o Mercado Atacadista de Energia Elétrica - MAE). Concluído em agosto de 1998, o Projeto RE-SEB definiu o arcabouço conceitual e institucional do modelo a ser implantado no Setor Elétrico Brasileiro. Em 2001, o setor elétrico sofreu uma grave crise de abastecimento que culminou em um plano de racionamento de energia elétrica. Esse acontecimento gerou uma série de questionamentos sobre os rumos que o setor elétrico estava trilhando. Visando adequar o modelo em implantação, foi instituído em 2002 o Comitê de Revitalização do Modelo do Setor Elétrico, cujo trabalho resultou em um conjunto de propostas de alterações no setor elétrico brasileiro. Durante os anos de 2003 e 2004 o Governo Federal lançou as bases de um novo modelo para o Setor Elétrico Brasileiro, sustentado pelas Leis nº 10.847 e 10.848, de 15 de março de 2004 e pelo Decreto nº 5.163, de 30 de julho de 2004. Em termos institucionais, o novo modelo definiu a criação de uma instituição responsável pelo planejamento do setor elétrico a longo prazo (a Empresa de Pesquisa Energética - EPE), uma instituição com a função de avaliar permanentemente a segurança do suprimento de energia elétrica (o Comitê de Monitoramento do Setor Elétrico - CMSE) e uma instituição para dar continuidade às atividades do MAE, relativas à comercialização de energia elétrica no sistema interligado (a Câmara de Comercialização de Energia Elétrica - CCEE). Em relação à comercialização de energia, foram instituídos dois ambientes para celebração de contratos de compra e venda de energia, o Ambiente de
  • 19.
    Módulo 6 –Eficiência Energética em Aplicações de Motores Elétricos 19 Contratação Regulada (ACR), do qual participam Agentes de Geração e de Distribuição de energia elétrica, e o Ambiente de Contratação Livre (ACL), do qual participam Agentes de Geração, Comercialização, Importadores e Exportadores de energia, e Consumidores Livres. 1.2.2 Mudanças no Setor Elétrico Brasileiro Na última década, o Setor Elétrico Brasileiro sofreu diversas alterações até chegar ao modelo vigente. Veja a seguir uma tabela com um resumo das principais mudanças entre os modelos pré-existentes e o modelo atual, que acabaram por resultar em transformações nas atividades de alguns agentes do setor. Tabela 1.1: Mudanças no setor elétrico brasileiro Modelo Antigo (até 1995) Modelo de Livre Mercado (1995 a 2003) Novo Modelo (2004) Financiamento através de recursos públicos Financiamento através de recursos públicos e privados Financiamento através de recursos públicos e privados Empresas verticalizadas Empresas divididas por atividade: geração, transmissão, distribuição e comercialização Empresas divididas por atividade: geração, transmissão, distribuição, comercialização, importação e exportação. Empresas predominantemente Estatais Abertura e ênfase na privatização das Empresas Convivência entre Empresas Estatais e Privadas Monopólios - Competição inexistente Competição na geração e comercialização Competição na geração e comercialização Consumidores Cativos Consumidores Livres e Cativos Consumidores Livres e Cativos Tarifas reguladas em todos os segmentos Preços livremente negociados na geração e comercialização No ambiente livre: Preços livremente negociados na geração e comercialização. No ambiente regulado: leilão e licitação pela menor tarifa Mercado Regulado Mercado Livre Convivência entre Mercados Livre e Regulado Planejamento Determinativo - Grupo Coordenador do Planejamento dos Sistemas Elétricos (GCPS) Planejamento Indicativo pelo Conselho Nacional de Política Energética (CNPE) Planejamento pela Empresa de Pesquisa Energética (EPE) Contratação: 100% do Mercado Contratação: 85% do mercado (até agosto/2003) e 95% mercado (até dez./2004) Contratação: 100% do mercado + reserva Sobras/déficits do balanço energético rateados entre compradores Sobras/déficits do balanço energético liquidados no MAE Sobras/déficits do balanço energético liquidados na CCEE. Mecanismo de Compensação de Sobras e Déficits (MCSD) para as Distribuidoras.
  • 20.
    Módulo 6 –Eficiência Energética em Aplicações de Motores Elétricos 20 1.2.3 Fatura de Energia Elétrica Foi extraído do Manual de Tarifação da energia elétrica – Procel, programa nacional de conservação de energia elétrica. 1ª Edição - MAIO/2001, o que deve conter em uma fatura de energia. Art.83 A fatura de energia elétrica dever conter as seguintes informações: I: Obrigatoriamente: a) nome do consumidor; b) número de inscrição no CNPJ ou CPF quando houver; c) código de identificação; d) classificação da unidade consumidora; e) endereço da unidade consumidora; f) número dos medidores de energia elétrica ativa e reativa e respectiva constante de multiplicação da medição; g) data das leituras anterior e atual dos medidores, bem como da próxima leitura prevista; h) data de apresentação e de vencimento; i) componentes relativas aos produtos e serviços prestados, discriminando as tarifas aplicadas; j) parcela referente a impostos incidentes sobre o faturamento realizado; k) valor total a pagar; l) aviso de que informações sobre as condições gerais de fornecimento, tarifas, produtos, serviços prestados e impostos se encontram à disposição dos consumidores, para consulta, nas agências da concessionária; m) indicadores referentes a qualidades do fornecimento, de acordo com a norma específica; n) número de telefone da Central de Tele atendimento e/ou outros meios de acesso à concessionária para solicitações e/ou reclamações; o) número de telefone da Central de Tele atendimento da Agência Reguladora Estadual conveniada com a ANEEL, quando houver e; p) número 080061 2010 da Central de Tele atendimento da ANEEL. II: Quando pertencente: a) multa por atraso de pagamento e outros acréscimos moratórios individualmente discriminados; b) parcela referente ao pagamento (créditos) de juros do empréstimo compulsório/ELETROBRÁS; c) indicação do respectivo desconto sobre o valor da tarifa, em moeda corrente; d) indicação de fatura vencida, apontando no mínimo o mês/referência e valor em reais; e) indicação de faturamento realizado com base na média aritmética nos termos dos Arts. 57, 70 e 71, e o motivo da não realização da leitura; f) percentual do reajuste tarifário, o número da Resolução que o autorizou e a data de início de sua vigência nas faturas em que o reajuste incidir.
  • 21.
    Módulo 6 –Eficiência Energética em Aplicações de Motores Elétricos 21 Figura 1.1: Exemplo de fatura de energia 1.3 LEI DE EFICIÊNCIA ENERGÉTICA Conservar energia não é uma novidade no Brasil, desde a década de 70 o governo vem buscando soluções para garantir o abastecimento de energia no país, de tal modo que os produtos comercializados sejam cada vez mais eficientes. Projetos como PROÁLCOOL (1975) e CONSERVE (1981) foram pioneiros na tentativa de diminuir o desperdício, contudo apenas com a criação do Programa Nacional de Energia Elétrica – PROCEL, em 1985, o país começou efetivamente a buscar a eficiência nos processos elétricos, mesmo porque as pressões internacionais para uma consciência ambiental passaram a aparecer também na forma de cláusulas nos empréstimos do setor de energia.
  • 22.
    Módulo 6 –Eficiência Energética em Aplicações de Motores Elétricos 22 Desde então, outras ferramentas e órgãos foram criados para fiscalização das políticas que vinham sendo empregadas, como o Prêmio Nacional de Conservação e Uso Racional de Energia (1993) e a Agência Nacional de Energia Elétrica – ANEEL em 1996. Em 2001 o país passa por uma crise energética devido aos altos valores do petróleo, longo período sem investimentos no setor, agravado pela falta de chuvas. Tendo em vista este novo cenário, o governo decreta a Lei 10.295 que trata de estabelecer uma política nacional de eficiência energética para máquinas e aparelhos consumidores de energia, comercializados no país. A lei de “Eficiência Energética”, como é conhecida, determina que o Poder Executivo estabelecerá os níveis máximos de consumo ou mínimos de eficiência energética de máquinas e aparelhos consumidores de energia comercializados no País, tendo seus indicadores definidos posteriormente pelo Comitê Gestor de Indicadores e Níveis de Eficiência Energética – CGIEE de acordo com cada tipo de aparelho e máquina consumidora de energia. Para regulamentar a Lei 10.295, o decreto 4.508 é instaurado no dia 11 de dezembro de 2002 com a finalidade de definir os rendimentos nominais mínimos para motores elétricos: Capítulo I Art. 1º Os equipamentos objeto desta regulamentação correspondem aos motores elétricos trifásicos de indução rotor gaiola esquilo, de fabricação nacional ou importados, para comercialização ou uso no Brasil, incluindo tanto os motores comercializados isoladamente quanto os que fazem parte de outro equipamento. A Portaria Interministerial nº 553, de 8 de dezembro de 2005, apresenta o Programa de Metas que complementa a regulamentação específica de motores elétricos de indução trifásicos, atendendo ao disposto no § 2º do art. 2º da Lei nº 10.295, de 17 de outubro de 2001 e faz valer: Art. 4º A data limite para fabricação no País ou importação dos motores objeto da regulamentação aqui tratada e que não atendam ao disposto no art. 3º deste Anexo será de quatro anos a partir da entrada em vigor desta portaria. Art. 5º A data limite para comercialização no País dos motores referidos no art. 4º será de quatro anos e seis meses a partir da vigência deste ato. Através desta portaria ficam estabelecidos os seguintes prazos limites para fabricação e comercialização de motores que não atinjam o nível mínimo de eficiência energética: Fabricação: Dezembro/2009. Comercialização: Junho/2010. OBS: Os documentos mencionados neste item podem ser encontrados na íntegra no final desta apostila.
  • 23.
    Módulo 6 –Eficiência Energética em Aplicações de Motores Elétricos 23 1.4 PROGRAMAS DE INCENTIVO A ECONOMIA DE ENERGIA 1.4.1 PROCEL O objetivo do PROCEL - Programa Nacional de Conservação de Energia Elétrica - é promover a racionalização da produção e do consumo de energia elétrica, para que se eliminem os desperdícios e se reduzam os custos e os investimentos setoriais. Em seus 20 anos de existência, o Procel já economizou 22 bilhões de quilowatt-hora, o que corresponde ao consumo do estado da Bahia, durante um ano, ou a cerca de 13 milhões de residências nesse mesmo período. Os investimentos realizados nas duas décadas correspondem a aproximadamente R$ 855 milhões, o que proporcionou investimentos postergados no sistema elétrica brasileiro da ordem de R$ 15 bilhões. Tabela 1.2: Resultados anuais obtidos pelo Procel 1986-2006 1986/ 2002 2002 2004 2005 2006 Investimentos Eletrobrás/Procel (R$ milhões) 237,85 14,16 27,18 37,17 29,24 Investimentos RGR (R$ milhões) 386,90 25,10 54,00 44,60 77,80 Investimentos GEF (R$ milhões) 0,35 1,74 12,97 16,23 6,203 Investimentos Totais Realizados (R$ milhões) 625,08 41,00 94,15 98,02 113,24 Energia Economizada (GWh/ano) 15,405 1,817 2,373 2,158 2,845 Usina Equivalente (MW) 4,180 453 622 585 772 Redução de Demanda na Ponta (MW) 3,597 436 569 518 682 Investimentos Postergados (R$ milhões) 8.646 2.007 2.492 1.786 2.231 Para estimular o setor industrial a reduzir o desperdício de energia elétrica, a ELETROBRÁS/PROCEL no âmbito do PROCEL INDÚSTRIA – Programa de Eficiência Energética Industrial vem celebrando convênios com as Federações das Indústrias estaduais, visando desenvolver o programa junto às empresas, tendo como foco a redução de perdas nos sistemas motrizes. O Prêmio PROCEL – Prêmio Nacional de Conservação e Uso Racional de Energia, de responsabilidade do Ministério de Minas e Energia, é concedido anualmente a várias Categorias, como Transportes, Setor Energético, Edificações, Imprensa, Micro e Pequenas Empresas e Indústria, premiando as ações que se destacaram pelo uso racional de energia e o combate ao seu desperdício. Cada categoria é coordenada por sua entidade representativa.
  • 24.
    Módulo 6 –Eficiência Energética em Aplicações de Motores Elétricos 24 O objetivo do Prêmio é estimular segmentos da sociedade a implementar ações que efetivamente reduzam o consumo de energia elétrica, derivados do petróleo ou gás natural, assim como a sua substituição eficiente por fontes renováveis. 1.4.2 PROINFA Criado em 2002 o PROINFA – Programa de Incentivo às Fontes Alternativas de Energia Elétrica – é um importante instrumento para a diversificação da matriz energética nacional, garantindo maior confiabilidade e segurança ao abastecimento. O Programa, coordenado pelo Ministério de Minas e Energia (MME), estabelece a contratação de 3.300 MW de energia no Sistema Interligado Nacional (SIN), produzidos por fontes eólicas, biomassa e pequenas centrais hidrelétricas (PCHs), sendo 1.100 MW de cada fonte. Em relação ao abastecimento de energia elétrica do país, o PROINFA é um instrumento de complementaridade energética sazonal à energia hidráulica, responsável por mais de 90% da geração do país. Na região Nordeste, por exemplo, a energia eólica servirá como complemento ao abastecimento hidráulico, já que o período de chuvas é inverso ao de ventos. O mesmo ocorrerá com a biomassa nas regiões Sul e Sudeste, onde a colheita de safras propícias à geração de energia elétrica (cana-de-açúcar e arroz, por exemplo) ocorre em período diferente do chuvoso. O PROINFA conta com o suporte do BNDES, que criou um programa de apoio a investimentos em fontes alternativas renováveis de energia elétrica. A linha de crédito prevê financiamento de até 70% do investimento, excluindo apenas bens e serviços importados e a aquisição de terrenos, sendo que os investidores terão que garantir 30% do projeto com capital próprio. O Programa também permite maior inserção do pequeno produtor de energia elétrica, diversificando o número de agentes do setor. A Eletrobrás, no contrato de compra de energia de longo prazo (PPAs), assegura ao empreendedor uma receita mínima de 70% da energia contratada durante o período de financiamento e proteção integral quanto aos riscos de exposição do mercado de curto prazo e os contratos terão duração de 20 anos. 1.4.3 PROESCO O PROESCO é um projeto do Banco Nacional de Desenvolvimento Econômico e Social – BNDES – que visa o apoio a projetos que envolvem Eficiência Energética em empresas de Serviços de Conservação de Energia (ESCOs), usuários finais e empresas de geração, transmissão e distribuição de energia que contribuam para a economia de energia, aumentem a eficiência global do sistema energético ou promovam a substituição de combustíveis de origem fóssil por fontes renováveis. Dentre os focos de ação possíveis, destacam-se:
  • 25.
    Módulo 6 –Eficiência Energética em Aplicações de Motores Elétricos 25 • Motores; • Otimização de Processos; • Ar condicionado e ventilação; • Refrigeração e resfriamento; • Gerenciamento energético; • Melhoria da qualidade da energia, inclusive correção do fator de potência; • Redução da demanda no horário de ponta do consumo do sistema elétrico. O financiamento pode ser solicitado para a promoção de estudos e projetos, realização de obras, aquisição de instações, máquinas e equipamentos, serviços técnicos especializados e sistemas de informação, basta o solicitante apresentar um projeto que permita identificar, analisar e acompanhar detalhadamente o conjunto de ações e metas, através do qual pretenda contribuir para a conservação de energia. As operações financeiras podem ser realizadas de três formas: com risco total do BNDES, com risco para a instituição financeira ou em operações diretas. A taxa de juros será formulada de acordo com cada situação, sendo que o prazo total para pagamento é de até 72 meses com participação de 90% do BNDES. 1.4.4 Plano de Troca WEG O Plano de troca promovido pela WEG tem o intuito de auxiliar na conservação de energia através da aceitação de motores antigos, independentemente da marca e modelo, como parte do pagamento na aquisição de motores novos WEG Alto Rendimento Plus (WEG Motores – corrente alternada até 500 CV 4 pólos). A troca de motores usados por motores de alto-rendimento proporciona uma redução no consumo de energia elétrica, maior confiabilidade da planta, garantia de fábrica e padronização de produtos. A avaliação das sucatas também levará em consideração motores queimados ou quebrados, mas que contenham bobinado, rotor, carcaça, tampas e rolamentos. Para realização do plano de troca o cliente deverá efetuar uma nota de venda em nome da WEG, contemplando todos os motores na qual deseja sucatear. O valor da nota deverá ser o equivalente a 10% do valor total dos motores descritos na nota, sendo assim, o valor do desconto para o plano de troca será igual a 10%. Para motores com carcaças iguais e superiores a 225, será concedido um adicional de 5%. “Estes valores podem ser alterados pela WEG sem aviso prévio”. O cliente poderá transformar o somatório total de potência em crédito no prazo máximo de 12 meses da data de recebimento na WEG.
  • 26.
    Módulo 6 –Eficiência Energética em Aplicações de Motores Elétricos 26 2 TECNOLOGIA DE MOTORES ELÉTRICOS 2.1 PRINCÍPIOS DE MOTORES ELÉTRICOS O ano de 1866 pode ser considerado, em termos práticos, como o ano de nascimento da máquina elétrica, pois foi nesta data que o cientista alemão Werner Siemens inventou o primeiro gerador de corrente contínua auto-induzido. Entretanto, deve-se mencionar que esta máquina elétrica, que revolucionou o mundo em poucos anos, foi o último estágio de um processo de estudos, pesquisas e invenções de muitos outros cientistas, durante quase três séculos. Em 1600 o cientista inglês William Gilbert publicou, em Londres, a obra intitulada “De Magnete”, descrevendo a força de atração magnética. O fenômeno da eletricidade estática já havia sido observado pelo grego Tales, em 641 AC, ele verificou que ao atritar uma peça de âmbar com pano, esta adquiria a propriedade de atrair corpos leves, como pêlos, penas, cinzas, etc. A primeira máquina eletrostática foi construída em 1663, pelo alemão Otto Guericke, e aperfeiçoada em 1775 pelo suíço Martin Planta. O físico dinamarquês Hans Christian Oersted, ao fazer experiências com correntes elétricas, verificou ao acaso, em 1820, que a agulha magnética de uma bússola era desviada de sua posição norte-sul quando esta passava perto de um condutor no qual circulava corrente elétrica. Esta observação permitiu a Oersted reconhecer a íntima relação entre magnetismo e eletricidade, dando assim o primeiro passo em direção ao desenvolvimento do motor elétrico. O sapateiro inglês William Sturgeon, que paralelamente à sua profissão, estudava eletricidade nas horas de folga, baseando-se na descoberta de Oersted constatou, em 1825, que um núcleo de ferro envolto por um fio condutor elétrico transformava-se em imã quando se aplicava uma corrente elétrica, observando também que a força do imã cessava tão logo a corrente fosse interrompida. Estava inventando o eletroímã, que seria de fundamental importância na construção de máquinas elétricas girantes. Mas as experiências com o magnetismo e a eletricidade não cessaram. Em 1832, o cientista italiano S. Dal Negro construiu a primeira máquina de corrente alternada com movimento de vaivém. Já no ano de 1833 o inglês W. Ritchie inventou o comutador, construindo um pequeno motor elétrico onde o núcleo de ferro enrolado girava em torno de um imã permanente. Para dar uma rotação completa, a polaridade do eletroímã era alternada a cada meia volta através do comutador. A inversão da polaridade também foi demonstrada pelo mecânico parisiense H. Pixii ao construir um gerador com um imã em forma de ferradura que girava diante de duas bobinas fixas com um núcleo de ferro. A corrente alternada era transformada em corrente contínua pulsante através de um comutador. Grande sucesso obteve o motor elétrico desenvolvido pelo arquiteto e professor de física Moritz Hermann Von Jacobi - que, em 1838, aplicou-o a uma lancha.
  • 27.
    Módulo 6 –Eficiência Energética em Aplicações de Motores Elétricos 27 Somente em 1866 Siemens construiu um gerador sem a utilização de imã permanente, provando que a tensão necessária para o magnetismo podia ser retirada do próprio enrolamento do rotor, isto é, que a máquina podia auto excitar-se. O primeiro dínamo de Werner Siemens possuía uma potência de aproximadamente 30 watts e uma rotação de 1200 RPM. A máquina de Siemens não funcionava somente como gerador de eletricidade, podia também operar como motor, desde que se aplicasse aos seus bornes uma corrente contínua. Em 1879, a firma Siemens & Halske apresentou, na feira industrial de Berlim, a primeira locomotiva elétrica, com uma potência de 2kW. A nova máquina de corrente contínua apresentava vantagens em relação à máquina a vapor, à roda d’água e à força animal. Entretanto, o alto custo de fabricação e sua vulnerabilidade em serviço (por causa do comutador) marcaram-na de tal modo que muitos cientistas dirigiram suas atenções para o desenvolvimento de um motor elétrico mais barato, mais robusto e de menor custo de manutenção. Entre os pesquisadores preocupados com esta idéia destacam-se o iugoslavo Nicola Tesla, o italiano Galileu Ferraris e o russo Michael Von Dolivo Dobrowolsky. Os esforços não se restringiram somente ao aperfeiçoamento do motor de corrente contínua, mas também se cogitou de sistemas de corrente alternada, cujas vantagens já eram conhecidas desde 1881. Em 1885, o engenheiro eletricista Galileu Ferraris construiu um motor de corrente alternada de duas fases. Ferraris, apesar de ter inventado o motor de campo girante, concluiu erroneamente que motores construídos segundo este princípio poderiam, no máximo, obter um rendimento de 50% em relação à potência consumida. E Tesla apresentou, em 1887, um pequeno protótipo de motor de indução bifásico com rotor em curto-circuito. Também este motor apresentou rendimento insatisfatório, mas impressionou de tal modo que a firma norte- americana Westinghouse lhe pagou um milhão de dólares pelo privilégio da patente, além de se comprometer ao pagamento de um dólar para cada HP que viesse a produzir no futuro. O baixo rendimento deste motor inviabilizou economicamente sua produção e três anos mais tarde as pesquisas foram abandonadas. Foi o engenheiro eletricista Dobrowolsky, da firma AEG, de Berlim, que, persistindo na pesquisa do motor de corrente alternada entrou, em 1889, com o pedido de patente de um motor trifásico com rotor de gaiola. O motor apresentado tinha uma potência de 80 watts, um rendimento aproximado de 80% em relação à potência consumida e um excelente conjugado de partida. As vantagens do motor com rotor de gaiola em relação ao de corrente contínua eram marcantes: construção mais simples, silencioso, menor manutenção e alta segurança em operação. Dobrowolsky desenvolveu, em 1891, a primeira fabricação em série de motores assíncronos, nas potências de 0,4 a 7,5kW.
  • 28.
    Módulo 6 –Eficiência Energética em Aplicações de Motores Elétricos 28 Motor CA U niversal Motor CC Linear Monofásico Trifásico Excitação Série Excitação Independente Excitação C om pound Ím ãs Perm anentes Assíncrono Síncrono Gaiola de Esquilo Rotor Bobinado Rotor Maciço Split-Phase Capacitor de Partida Capacitor Perm anente Pólos Som breados Capacitor dois Valores Repulsão Histerese Relutância Ím ãs Perm anentes Indução Ím ãs Perm anentes D e Gaiola Rotor Bobinado Ím ãs Perm anentes Relutância Pólos Lisos Excitação Paralela Assíncrono Síncrono Pólos Salientes Fabricado pela W EG 2.2 TIPOS DE MOTORES Figura 2.1: Universo dos motores elétricos 2.2.1 Motores Assíncronos de Baixa Tensão Os motores assíncronos ou de indução, por serem robustos e mais baratos, são os motores mais largamente empregados na indústria. Nestes motores, o campo girante tem a velocidade síncrona, como nas máquinas síncronas.
  • 29.
    Módulo 6 –Eficiência Energética em Aplicações de Motores Elétricos 29 Teoricamente, para o motor girando em vazio e sem perdas, o rotor teria também a velocidade síncrona. Entretanto, ao ser aplicado o conjugado externo ao motor, o seu rotor diminuirá a velocidade na justa proporção necessária para que a corrente induzida pela diferença de rotação entre o campo girante (síncrono) e o rotor, passe a produzir um conjugado eletromagnético igual e oposto ao conjugado externamente aplicado. Este tipo de máquina possui várias características próprias, que são definidas e demonstradas em uma larga gama de obras dedicadas exclusivamente a este assunto. Nesta apostila veremos os princípios e equações básicas necessárias para o desenvolvimento do tema voltado à Conservação de Energia. A rotação do eixo do motor é expressa por: Onde: n = Rotação do motor em condições nominais de operação (rpm); ƒ = Freqüência (Hz); p = Número de pares de pólos; s = Escorregamento. 2.2.2 Rotor Gaiola Os motores deste tipo também são comumente chamados de motores de GAIOLA DE ESQUILO, pois seu enrolamento rotórico tem a característica de ser curto-circuitado, assemelhando-se a tal, como mostrado na figura a seguir: Figura 2.2: Motor assíncrono de rotor gaiola ( )s p f n −× × = 1 2 120
  • 30.
    Módulo 6 –Eficiência Energética em Aplicações de Motores Elétricos 30 2.3 PLACA DE IDENTIFICAÇÃO DE MOTORES ELÉTRICOS - Carcaça: É definida, segundo norma ABNT, como sendo à distância do centro do eixo a base do pé do motor. - Potência: É o valor da potência mecânica que será fornecida na ponta do eixo do motor em condições nominais de operação. - Classe de Isolamento: Indica a máxima temperatura que o motor deve operar em regime continuo e a plena carga sem prejudicar a vida útil do material isolante. Conforme norma NBR-7094. - Tensão: Indica o valor de tensão que o motor deve operar em regime contínuo de funcionamento. - Regime de Serviço: Indica o grau de regularidade da carga a que o motor é submetido. - Grau de Proteção: Define a proteção da parte ativa do motor contra agentes sólidos, contato e contra líquidos. A Norma NBR-6146 define os graus de proteção dos equipamentos elétricos. - Rolamento: Indica o tipo de rolamento adequado para cada tipo de aplicação/especificações. - Corrente: Indica o valor de corrente absorvido, em condições nominais de operação. - Fator de Serviço: Fator que, aplicado a potência nominal do motor, indica a carga permissível, que pode ser aplicada continuamente ao motor, sob condições específicas. - Rotação: Rotação nominal do motor. - Categoria: Categoria de conjugado. - Freqüência: freqüência do motor. Potência Fator de Serviço Carcaça Número de Série Item do motor Esquema de ligação Classe de isolamento Grau de proteção Rotação Regime de Serviço Tensão Corrente Lubrificação Rolamento
  • 31.
    Módulo 6 –Eficiência Energética em Aplicações de Motores Elétricos 31 2.4 EVOLUÇÃO TECNOLÓGICA DE MOTORES ELÉTRICOS Os motores assíncronos atuais são baseados nos mesmos princípios físicos do motor construído por Dobrowolsky em 1889. Desde então, as pesquisas e desenvolvimentos concentram-se no aperfeiçoamento dos materiais condutores, magnéticos e isolantes utilizados nos motores. A evolução dos fios condutores, dos filmes isolantes, das chapas de aço, das ligas de alumínio e das técnicas de projeto ao longo do tempo tem contribuído para a redução do peso e do tamanho do motor elétrico. Como pode ser observado na Figura 1, o peso de um motor de mesma potência no decorrer do século XX foi reduzido aos dias atuais a 8% do peso de seu antecessor de 1891. Um dos maiores avanços tecnológicos se deve ao desenvolvimento dos materiais isolantes. No passado, o motor precisava trabalhar em baixas temperaturas devido à isolação dos fios que eram com dupla camada de algodão e que não possuíam grande capacidade de suportar temperaturas elevadas. Atualmente, os fios são esmaltados com vernizes e possuem camadas muito mais delgadas e apresentam rigidez dielétrica várias vezes superiores e uma capacidade de suportar temperaturas cada vez mais elevadas. Hoje, os fios de cobre (de idêntica seção) com esmalte ocupam menos espaço nas ranhuras, em torno de 22% do espaço ocupado por aquele fio com dupla camada de algodão, conforme pode ser visto na Figura 2. Devido a esse avanço tecnológico, o tamanho das ranhuras também diminuiu. Outro grande avanço tecnológico foi a evolução dos ímãs permanentes. No início do século XX, usava-se o ferro como ímã que possuía uma densidade de energia bastante baixa. Com a introdução de novas tecnologias e desenvolvimento de novos materiais, chegou-se à ímãs permanentes de terras raras, que possuem grande densidade de energia, como pode ser observado na Figura 3. Os ímãs permanentes de terras raras passaram a ser utilizados nos motores elétricos proporcionando uma redução das perdas no rotor e conseqüentemente um aumento no rendimento, entretanto estes materiais não são muito usados nos motores, pois o seu custo ainda é bastante elevado.
  • 32.
    Módulo 6 –Eficiência Energética em Aplicações de Motores Elétricos 32 Figura 2.3: Evolução do motor trifásico AEG (relação peso/potência) Figura 2.4: Espaço ocupado por fios (de idêntica seção de cobre) com diversos tipos de isolação Figura 2.5: Evolução dos imãs 2.4.1 Chapas Magnéticas – Rendimento do Motor Uma das contribuições dos fabricantes de máquinas elétricas para a melhoria da qualidade da energia elétrica diz respeito ao desenvolvimento de máquinas com rendimentos mais altos. Sabe-se que os motores elétricos são responsáveis por cerca de 50% do consumo total de energia elétrica do Brasil. Assim, a redução das perdas nos motores contribui para diminuir o consumo total de energia do país. Motores com melhores rendimentos exigem o uso de materiais mais nobres ou de maiores quantidades de materiais, além do aperfeiçoamento nas
  • 33.
    Módulo 6 –Eficiência Energética em Aplicações de Motores Elétricos 33 técnicas de projeto. A abaixo mostra as características diferenciadas dos motores da linha de Alto Rendimento. Figura 2.6: Motor Alto Rendimento Com relação à influência do processo de fabricação, a estampagem das chapas de aço provoca encruamento e rebarba na região de corte. A pressão de empacotamento pode danificar o revestimento isolante e processos como a prensagem na carcaça e a usinagem do rotor introduzem tensões mecânicas que afetam o comportamento magnético da chapa. O ensaio no quadro de Epstein não consegue detectar estes efeitos. Pode-se concluir que o processo de fabricação afeta especialmente as propriedades magnéticas dos aços siliciosos e o desempenho dos motores de pequeno porte. Por isso, após a estampagem, faz-se necessário o tratamento térmico para alívio de tensões para restabelecer tais propriedades. O aumento do rendimento nas máquinas elétricas está ligado ao aperfeiçoamento do projeto eletromagnético e do processo de fabricação, ao uso de maiores quantidades de materiais e de melhores materiais. No entanto, parece que o limite das propriedades eletromagnéticas de alguns materiais já foi atingido, como o cobre, o alumínio e mesmo as chapas de aço. Enquanto novos materiais não forem descobertos, o aumento do rendimento das máquinas será limitado pelo custo e pelo tamanho do motor. 2.4.2 Classes de Isolamento As classes de isolamento utilizadas em máquinas elétricas, e os respectivos limites de temperatura são descritos conforme NBR-7094, e ilustrados abaixo. Em motores normais são utilizados as classes B e F. Para motores especiais utiliza-se classe H.
  • 34.
    Módulo 6 –Eficiência Energética em Aplicações de Motores Elétricos 34 A (105º) E (120º) B (130º) F (155º) H (180º) Figura 2.7: Classes de isolamento 2.4.3 Materiais Isolantes 2.4.3.1 Filmes Isolantes São determinados de acordo coma a classe térmica do Motor. Classe Térmica Espessura (mm)* Material Base Nome do Filme Classe B (130°C) 0,125 - 0,19 - 0,25 - 0,35 Poliester Melinex Classe F (155°C) 0,22 e 0,30 Poliester isolado com “Dacron”(Fibra de poliester + Resina acrílica ) Thernomid Polivolterm Wetherm DMD Classe H 0,18 e 0,25 Poliamida Aromática Nomex * Conforme carcaça e projeto 2.4.3.2 Espaguetes – Isoladores Tubulares Classe Térmica Material base Nome do Espaguete F (155°C) Poliester + resina acrílica Tramacril / Tramar H (180°C) Fiberglass + borracha de silicone Trançasil-B / Tramar
  • 35.
    Módulo 6 –Eficiência Energética em Aplicações de Motores Elétricos 35 2.4.3.3 Verniz (Impregnação) Classe Térmica Aplicação Material Base Nome do verniz B (130°C) Impregnação de estatores da fábrica II (Motores Nema) Poliester Lacktherm 1310 F (155°C) Impregnação de estatores das fábricas I(carcaca 63 a 100), III(225 a 355) e IV(112 a 200) Poliester Lacktherm 1314 H (180°C) Impregnação de estatores especiais Epóxi Royal E524 Royal E524 H (180°C) Impregnação de estatores da fábrica III (carcaça 225 a 315S/M) Resina – Poliéster Irrídico Insaturado Lacktherm 1317/90 2.4.3.4 Cabos de Saída Classe Térmica Bitolas Especificação da Isolação Nome do Cabo Fornecedor LM – 130 Cofibam B (130° C) 2, 4, 8, 10, 12, 14, 16, 18, 20, 22, 50, 70, 95, 120 Cabo isolado em borracha sintética a base de Etileno Propileno (EPR), para 600V, cor preta LME 130C Pirelli F(155° C) 2, 4, 8, 10, 12, 14, 16, 18, 20, 22, 50, 70, 95, 120 Cabo isolado em borracha de silicone, para 600V, cor cinza Cofistrong Cofiban H(180° C) 2, 4, 8, 10, 12, 14, 16, 18, 20, 22, 50, 70, 95, 120 Cabo isolado em borracha de silicone, para 600V, cor azul Cofisil Cofiban H(180° C) 2, 4, 8, 10, 12, 14, 16, 18, 20, 22, 50, 70, 95 Cabo isolado com dupla camada de borracha de silicone vulcanizada, para 3000V, com isolação em cor branca e cobertura em cor amarela Cofialt-3 Cofiban
  • 36.
    Módulo 6 –Eficiência Energética em Aplicações de Motores Elétricos 36 2.4.3.5 WISE - WEG Insulation System Evolution A WEG revolucionou o sistema de isolamento de seus motores. Aprimorando fio, filmes isolantes, sistema de impregnação, material impregnante, cabos e demais componentes presentes nas etapas produtivas. Com o uso crescente dos inversores de freqüência na adequação dos processos produtivos industriais, houve a necessidade da evolução dos motores, tornando-os aptos a operar em condições mais críticas, impostas pelo inversor ao sistema de isolamento do motor. A WEG por fabricar motores e inversores de freqüência, vem aprimorando ao longo dos anos o sistema de isolamento dos motores e a performance do conjunto, resultado do contínuo investimento em pesquisa e desenvolvimento. Assim sendo, visando maximizar a durabilidade e a confiabilidade dos motores a WEG desenvolveu o exclusivo sistema WISE (WEG Insulation System Evolution), resultado do aprimoramento dos materiais em todas as etapas produtivas relacionadas ao sistema de isolamento do motor, tais como o fio, os filmes isolantes, o sistema de impregnação, o material impregnante, os cabos e os demais componentes presentes no processo. Entre as vantagens do sistema WISE, pode-se destacar: • O aperfeiçoamento do fio de cobre, produzido através de processo de fabricação inovador e com grau de pureza superior a 99,9%. • A esmaltação do fio de cobre realizada com vernizes desenvolvidos especificamente para a aplicação em motores elétricos (Linha LACKTHERM), conferindo excelentes propriedades de isolamento elétrico, alto poder de compactação, resistência superior à abrasão e, sobretudo, altíssima confiabilidade. • O processo de impregnação do estator feito com resinas de alto teor de sólidos e vernizes a base de água (hidrossolúveis), ecologicamente corretos, livres de solventes nocivos à saúde (de acordo com as diretrizes ISO 14000), responsável pela efetiva proteção do elemento isolante do motor, garantindo elevada rigidez mecânica ao conjunto, evitando possíveis vibrações e proporcionando maior resistência elétrica, mecânica e química. O sistema WISE inovou o sistema de isolamento dos motores e esta inovação foi padronizada para todos os motores trifásicos industriais WEG, incorporando melhorias e prolongando a vida útil dos motores. WISE, sinônimo de evolução, padronização e confiabilidade!
  • 37.
    Módulo 6 –Eficiência Energética em Aplicações de Motores Elétricos 37 Nota: Acima de 575V consultar WEG O sistema WISE inovou o sistema de isolamento dos motores WEG e esta inovação foi padronizada para todas as linhas de produtos, incorporando as melhorias e prolongando a vida útil dos motores WEG. WISE, sinônimo de evolução, padronização e confiabilidade! 2.4.4 Proteções 2.4.4.1 Termostatos: Características Aplicação Instalação Bimetálicos Na cabeça de bobina do lado oposto a ventilação Baixo Custo Nos Mancais Sensível a Temperatura e Corrente Ligado na Bobina do Contator Tempo de Resposta Alto Sinalizador para alarme e/ou Desligamento Pode ser ligado em Série ou Individual 2.4.4.2 Termistores (PTC): Material Semicondutor pode ser: • PTC – Coeficiente de Temperatura Positivo • NTC – Coeficiente de temperatura Negativo Características Aplicação Instalação Baixo custo Pequena dimensão Dentro da cabeça de bobina no lado oposto a ventilação Sem contatos móveis Elemento frágil Necessidade relé para comando e atuação Sinalizador para alarme e/ou Desligamento Pode ser ligado em série ou individual 2.4.4.3 Termoresistência: • Resistências Calibradas • Pt 100, Ni 100, Cu 100.
  • 38.
    Módulo 6 –Eficiência Energética em Aplicações de Motores Elétricos 38 Características Aplicação Instalação Tempo de resposta curto ≤ 5s Monitoramento da temperatura Alto grau de precisão Vários níveis de sinalização e comando possíveis, dependendo do circuito controlador Alto custo dos elementos sensores Monitorar a temperatura dos mancais e dos enrolamentos Na cabeça de bobina e nos mancais 2.4.4.4 Protetores Térmicos Característica Aplicação Instalação Bimetálico Base do platinado Pode ser do tipo manual ou automático Sensível a temperatura e corrente Caixa de ligação Mais usado em motores monofásicos Sempre inserido em série com os enrolamentos Proteção do motor Carcaça 2.4.4.5 Resistência de Aquecimento: Características Aplicação Instalação Potência determinada por carcaça Nas cabeças de bobina Frágil Tensão de alimentação em 110, 220 e 440V Reduzir a umidade no interior dos motores Pode ser inserido antes ou após a impregnação Cuidados: • Manuseio: devido à fragilidade das conexões e cabos; • Amarrações: pode romper o silicone;
  • 39.
    Módulo 6 –Eficiência Energética em Aplicações de Motores Elétricos 39 2.4.5 Mancais 2.4.5.1 Mancais de rolamento Mancais de rolamento, ou simplesmente rolamento, são mancais onde a carga é transferida através de elementos que apresentam movimento de rotação, conseqüentemente chamado atrito de rolamento. Figura 2.8: Rolamento rígido de uma carreira de esferas 2.4.5.2 Classificação dos Rolamentos Os rolamentos são classificados de acordo com: • Tipo do rolamento; • Largura; • Diâmetro do furo. X X X X O primeiro algarismo ou série de letras indica o tipo do rolamento. O segundo algarismo indica a largura e diâmetro externo do rolamento. Os dois últimos algarismos, multiplicados por 5, indicam o diâmetro do furo do rolamento em Pista externa Pista interna Elemento rolante Gaiola
  • 40.
    Módulo 6 –Eficiência Energética em Aplicações de Motores Elétricos 40 2.4.5.3 Vedações A indicação da vedação do rolamento vem após a numeração (sufixo). • Z – proteção metálica (blindagem) em apenas um dos lados do rolamento; • 2Z – dupla proteção metálica (blindagem em ambos os lados do rolamento); • 2RS / DDU – dupla vedação de borracha, com contato (ambos os lados do rolamento). Exemplo: 6203 – ZZ: rolamento de esferas, série de largura 3, furo de 17mm, com dupla vedação metálica (blindagem). 2.4.5.4 Folgas Internas • As folgas indicadas no rolamento são medidas radialmente (folga entre os elementos rolantes e as pistas); • São indicadas após a numeração do rolamento (sufixo); • Em ordem crescente: C1 - C2 - NORMAL - C3 - C4 - C5; 2.4.6 Lubrificação Os objetivos da lubrificação dos rolamentos são: • Reduzir o atrito e desgaste; • Prolongar a vida do rolamento; • Dissipar calor; • Reduzir temperatura; • Outros: vedação contra entrada de corpos estranhos, proteção contra a corrosão do mancal, etc. Os métodos de lubrificação se dividem em lubrificação a óleo e graxa. Em motores elétricos, a lubrificação com graxa é mais utilizada devido a sua simplicidade e baixo custo de operação. 2.4.6.1 Lubrificação com Graxa A graxa é um lubrificante líquido (óleo) engrossado para formar um produto sólido ou semi-fluido, por meio de um agente espessante. Outros componentes que confiram propriedades especiais podem estar presentes (aditivos). GRAXA = ÓLEO + ESPESSANTE + ADITIVOS
  • 41.
    Módulo 6 –Eficiência Energética em Aplicações de Motores Elétricos 41 Mineral; Lítio Anti-Oxidante; Sintético; Complexo de lítio; Anti- Corrosivo; Vegetal; Complexo de cálcio; Anti-Desgaste Silicone. Uréia Agente de Adesividade, etc. 2.4.6.2 Características da Lubrificação com Graxa Vantagens da Graxa: • Lubrificam e vedam; • Reduzem o barulho; • Não necessitam bombeamento. Desvantagens da Graxa: • Não trocam calor; • Não removem contaminantes; • Menor poder de penetração; • Não fluem. Por que relubrificar os rolamentos? Rolamentos engraxados devem ser relubrificados se a vida útil da graxa for menor que a vida útil esperada do rolamento. O que influencia na vida da graxa? • Temperatura; • Contaminantes; • Vedações deficientes. O que acontece se o rolamento não é relubrificado? • A graxa pode endurecer, perdendo suas propriedades lubrificantes; • Pode haver acúmulo de contaminantes, reduzindo drasticamente a vida útil do rolamento. 2.4.7 Vedação W3 Seal V´ring O´ring Labirinto Figura 2.9: Ilustração em corte 3D de um motor com vedação W3 Seal
  • 42.
    Módulo 6 –Eficiência Energética em Aplicações de Motores Elétricos 42 O W3 Seal é uma vedação composta de um labirinto taconite (vedação contra pó), um anel V’ring (vedação contra água) e anel O’ring (fixação e vedação do conjunto no eixo). No Anexo 1 ilustramos a composição desta vedação. Esta vedação é altamente eficaz contra a entrada de água e/ou acúmulo de impurezas nos mancais, e poderá ser instalado nos motores WEG grau de proteção IP55 desde que efetuadas as seguintes alterações: • Para as carcaças 90S a 200L (standards) as tampas deverão ser substituídas por tampas apropriadas à vedação W3 Seal (estão disponíveis kits de vedação W3 Seal, composto de tampa e componentes de vedação); • Para carcaças da 225S/M a 355M/L (standards) os anéis de fixação externos dos rolamentos deverão ser substituídos por anéis de fixação externos apropriados à vedação W3 Seal (estão disponíveis kits de vedação W3 Seal, composto de anéis de fixação externos e componentes de vedação); 2.4.8 Técnicas de Construção Atualmente as Engenharias utilizam de várias técnicas (software) de construção e análise dos motores, as principais estão descritas abaixo: 2.4.8.1 SolidWorks – Modelagem 3D SolidWorks permite modelagem de sólidos e desenhos 2D. Características: - Cria modelos sólidos a partir de desenhos de partes/peças. - Cria modelos parametrizados para a confecção de linhas de produção.
  • 43.
    Módulo 6 –Eficiência Energética em Aplicações de Motores Elétricos 43 2.4.8.2 Ansys – Análise Estrutural do motor Software de elementos finitos utilizado na análise de deformações e simulação térmica de componentes mecânicos. 2.4.8.3 Motor-CAD Projeto Térmico de Motores Elétricos Módulos disponíveis permitem o cálculo térmico de: • Motores de indução. • Motores de relutância chaveada. • Motores de imãs permanentes.
  • 44.
    Módulo 6 –Eficiência Energética em Aplicações de Motores Elétricos 44 2.4.8.4 EFCAD Software de Análise Electromagnética Sistema de Elementos Finitos para Análise de Campos Eletromagnéticos. EFCAD é um pacote computacional desenvolvido para resolver a equação de Poisson relativa aos fenômenos térmico e eletromagnético. 2.4.8.5 Software para Projeto Eletromagnético de Motores e Geradores Características: - Analisa o desempenho de máquinas de indução monofásicas, bifásicas e trifásicas; - Considera desequilíbrio da fonte; - Considera todos os tipos de enrolamentos (simétricos e assimétricos); - Considera todas as assimetrias do núcleo magnético; - Baseado em um projeto existente; - Flexível de acordo com as necessidades do projeto; - Permite variar as principais dimensões da máquina
  • 45.
    Módulo 6 –Eficiência Energética em Aplicações de Motores Elétricos 45 2.5 PRODUTOS EFICIENTES E SUAS APLICAÇÕES 2.5.1 W22 O novo conceito em motores elétricos Motores elétricos mais eficientes e com custos de operação reduzidos formam a base para o desenvolvimento da nova linha de motores trifásicos W22. Excelente relação custo benefício, redução do consumo de energia elétrica, baixos níveis de ruído e fácil manutenção são algumas das características que definem esse novo produto. Um motor que surge antecipando conceitos sobre economia, desempenho e produtividade. Redução do custo operacional Um produto que opera com alta eficiência, resultando em alta produtividade, gerando o máximo valor para o cliente é o que está por trás do conceito da linha W22. Economia de Energia Durante a vida útil de um motor elétrico, em média 90% dos custos de operação são referentes ao consumo de energia elétrica, enquanto somente 10% estão relacionados aos custos de aquisição, instalação e manutenção motor. A nova linha W22 excede os valores de rendimento previstos em norma, resultando em menor consumo de energia.elétrica. Sustentabilidade Sustentabilidade é a capacidade de criar processos, produtos, serviços, de forma a não causar impactos negativos ao planeta. Ecologicamente correto e economicamente viável esta é a linha W22 a mais alta tecnologia em sintonia com a preservação ambiental. Durabilidade O ferro fundido de alta resistência mecânica utilizado na fabricação dos motores industriais é produzido pela própria WEG, com um alto padrão de qualidade. Associando a qualidade do ferro fundido às vantagens de um design
  • 46.
    Módulo 6 –Eficiência Energética em Aplicações de Motores Elétricos 46 inovador, à linha W22 oferece maior resistência ao impacto e melhor dissipação térmica, assegurando maior durabilidade e confiabilidade em aplicações severas. Conversor de Freqüência A linha W22 adota o exclusivo sistema de isolamento WISE (Weg Insulation System Evolution), desenvolvido pela WEG, que eleva a rigidez dielétrica do bobinado, permitindo a operação com inversores de freqüência até 690 Volts*. * Tensões acima de 690 V, sob consulta. Extensão da Linha A plataforma W22, oferecendo alta eficiência, redução das intervenções para manutenção e baixo custo de operação, será a base para os futuros desenvolvimentos WEG. Em conjunto com os novos motores de imã permanente e motores Exd, uma concepção Eco de motores compactos com materiais de construção otimizados está sendo desenvolvida. Os princípios da linha W22 constituem a base para uma classe de motores elétricos de inegável sucesso a nível internacional. 2.5.2 Alto Rendimento Plus Aplicações O motor Trifásico Alto Rendimento Plus pode ser aplicado em bombas, ventiladores, exaustores, britadores, moinhos, talhas, compressores e outras aplicações que requeiram motores assíncronos de indução trifásicos com o máximo de rendimento e consumo reduzido. Características • Grau de Proteção: IP55; • Vedação de mancais: V’Ring; • Carcaça: Ferro fundido; • Potências: 0,16 a 500cv (carcaças 63 a 355M/L);
  • 47.
    Módulo 6 –Eficiência Energética em Aplicações de Motores Elétricos 47 • Isolamento: Classe "B" (carcaças 63 a 100L); Classe "F" (carcaças 112M a 355M/L); • Fator de serviço: 1,15; • Rolamentos de esferas (com graxeira a partir da carcaça 225S/M); • Rolamentos dianteiros de rolos:carcaças 355M/L (IV, VI e VIII pólos); • Categoria: N; • Tensões: 220/380; 380/660V (carcaças 63 a 200L); 220/380/440V (carcaças 225S/M a 355M/L); • Cor: Verde RAL 6002. Opcionais • Freqüência: 50Hz; • Grau de proteção: IPW55, IP56, IP65 e IP66; • Isolamento: Classe "F" (carcaças 63 a 100L); Classe "H" (carcaças 63 a 355M/L); • Outras tensões sob consulta; • Resistência de aquecimento; • Graxeiras nas carcaças 160M a 200L ; • Prensa-cabos; • 2ª ponta de eixo; • Placa de bornes (duplo aterramento); • Labirinto taconite (carcaças 90 a 355M/L); • Rolamentos de rolos na tampa dianteira a partir da carcaça 160M (IV, VI e VIII pólos); • PT100 nos mancais; • Eixo em aço inox; • Ventilador de alumínio; • Retentor; • Outros opcionais sob consulta. 2.5.3 Wmagnet
  • 48.
    Módulo 6 –Eficiência Energética em Aplicações de Motores Elétricos 48 Aplicações Os motores de ímãs permanentes Wmagnet são motores síncronos com características diferenciadas. Em contraste à gaiola de esquilo dos motores de indução, o Wmagnet possui ímãs de alta energia no interior do rotor em uma configuração especialmente desenvolvida para minimizar vibrações e ruído e maximizar a eficiência em toda a faixa de variação de velocidade, atendendo aplicações como compressores, elevadores, bombas centrífugas, ventiladores,exaustores, esteiras transportadoras, veículos elétricos e outras. Características • Extra Alto Rendimento; • Sistema de isolamento WISE; • Acionado por Inversor de freqüência com controle vetorial sensorless; • Grau de proteção: IP-55; • Potência: 11kW a 150kW; • Carcaça: 132S a 250S/M; • Faixa de rotação: 90 a 3600rpm; • Tensão: 380V; • Vedação dos mancais: V'ring • Isolamento: Classe "F"; • Fator de serviço: 1.00; • Forma construtiva: B3D; • Auto ventilado; • Graxeira; • Plano de pintura WEG 202P; • Acionado por inversor de freqüência WEG CFW09 PM. 2.5.4 Well Aplicações A linha WELL (WEG Extra Long Life) foi especialmente projetada para maximizar a confiabilidade e produtividade do seu equipamento. Confiabilidade a toda prova para as indústrias de processamento contínuo, onde redução de intervenções para manutenção e baixos níveis de ruído são essenciais.
  • 49.
    Módulo 6 –Eficiência Energética em Aplicações de Motores Elétricos 49 Características • Grau de proteção: IPW66; • Potência: 1 a 400cv; • Carcaças: 90S a 355M/L; • Polaridade: II, IV, VI e VIII pólos 220/380V (90S a 200L); • Tensão: 440volts com 6 cabos (225S/M a 355M/L); • Sobrelevação de temperatura dos mancais reduzida à 45ºC para os motores de IV, VI e VIII pólos e 50ºC para os motores de II pólos(alimentação senoidal e potência nominal) • Projeto mecânico otimizado provendo vida útil dos rolamento prolongada (L10 mínimo 50.000h para acoplamento direto); • Tolerâncias de batimento do eixo reduzidas conforme Norma NEMA MG1, Seção IV; • Exclusivo sistema de relubrificação por pressão positiva com pino graxeiro e válvula de expurgo automático, permitindo a relubrificação dos mancais dianteiro e traseiro em serviço; • Referência na indústria petroquímica no quesito vibração; • Nível de vibração reduzido de acordo com a NBR / IEC 34-14; • Planicidade dos pés inferior a 0,127mm, permitindo fácil instalação e alinhamento; • Sistema de vedação; • Vedação dos mancais: W3 Seal (exclusivo sistema de vedação WEG); • Sistema de Isolação WISE (WEG Insulation System Evolution); • Isolamento: Classe “F” (∆T 80ºK); • Fator de Serviço: 1.15; • Resistência de aquecimento; • Pintura interna anticorrosiva e componente usinados protegidos contra corrosão; • Acabamento em pintura epóxi, plano 211P; • Cor: Amarelo - Munsell 10YR 8/14; • Placa de bornes; • Defletora em ferro fundido e chapéu para montagem vertical; • Resistência de aquecimento; • Garantia diferenciada. Opcionais • Freqüência 50 Hz; • Outras tensões; • Planos de pintura; • Sensores de temperatura no bobinado (Termostato, PT 100, termistores); • Isolamento classe H; • Prensa cabos; • Rolamento de rolos na tampa dianteira a partir da carcaça 160 (IV, VI e VIII pólos); • Ventilador de alumínio, bronze ou ferro fundido; • Eixo em aço inox; • 2ª ponta de eixo; • Categoria de conjugado "H"; • Encoder; • Sistema de ventilação forçada;
  • 50.
    Módulo 6 –Eficiência Energética em Aplicações de Motores Elétricos 50 • Fornecimento com freio; • Outros opcionais sob consulta. 2.5.5 Wmining Aplicações A linha Wmining foi especialmente desenvolvida para operar nos diversos e severos ambientes do segmento de mineração. Motor com características eletromecânicas diferenciadas que proporcionam durabilidade, resistência e robustez, para oferecer uma solução dedicada a este segmento. Características • Grau de proteção: IPW-66; • Potências: 0,5 a 500cv; • Carcaças: 90S a 355M/L; • Polaridade: II, IV, VI e VIII pólos; • Tensões: 220/380V (até a carcaça 200L) e 220/380/440V (a partir da carcaça 225S/M); • Vedação dos mancais: W3 Seal (exclusivo WEG); • Caixa de ligação adicional (acima da carcaça 160); • Sistema de isolação WISE (WEG Insulation System Evolution); • Ventilador e tampa defletora em ferro fundido; • Isolamento classe “F” (ΔT 80K); • Resistência de aquecimento; • Fator de Serviço: 1,15; • Proteção térmica no bobinado (alarme/desligamento); • Chapéu de proteção para formas construtivas na vertical com eixo para baixo; • Cor: Laranja Segurança (Munsell 2.5 YR 6/14). Opcionais • Dupla ponta de eixo; • Pintura interna anti-corrosiva;
  • 51.
    Módulo 6 –Eficiência Energética em Aplicações de Motores Elétricos 51 • Caixa de ligação adicional (abaixo da carcaça 160); • Proteção com massa epóxi na passagem dos cabos; • Isolamento: classe "H"; • Placa de bornes; • Outras tensões; • Prensa cabos; • Encoder. 2.5.6 Wdip Aplicações A linha WDIP (WEG Dust Ignition Proof) foi especialmente desenvolvida para maximizar a segurança e a qualidade dos motores para aplicações em áreas classificadas como Zona 21, atendendo aplicações como processamento de grãos, cereais, fibra têxtil, tinta em pó, polímeros, etc. Este motor oferece segurança na presença de poeira combustível, em conformidade com as normas brasileiras NBR IEC 61241-0 e NBR IEC 61241-1. Características • Grau de proteção: IPW-66; • Termistor PTC 140°C - desligamento; • Plano de pintura 202 P - pintura antimicrobiana NOBAC; • Vedação mancais W3Seal (Retentor com mola 63, 71 e 80); • Isolamento "F" (∆T 80K) • Sistema de Isolação WISE (WEG Insulation System Evolution); • Fator de serviço 1.00; • Tensões: 220/380V ou 440V, com 6 cabos; • Placa Bornes; • Caixa de ligação adicional; • Apto a operar com inversor de freqüência.
  • 52.
    Módulo 6 –Eficiência Energética em Aplicações de Motores Elétricos 52 2.5.7 Wwash Aplicações A linha Wwash foi especialmente desenvolvida para atender os requisitos do setor Alimentício, Farmacêutico e outros que tenham a necessidade de higienização e limpeza do ambiente com água. Motor pintado com exclusiva tinta WEG NOBAC® que possuem propriedades antimicrobianas, fornecendo soluções confiáveis e de última geração para os casos onde a higiene e saúde são fundamentais. Características • Grau de proteção: IPW-56; • Potência: 0,16 a 50cv; • Carcaças: 63 a 200L (outras carcaças sob consulta); • Polaridade: II, IV, VI e VIII pólos; • Tensão: 220/380V, 380/660V, 440V, 220/380/440V; • Vedação dos mancais: Retentor de VITON (mola em aço inoxidável); • Sistema de Isolação WISE (WEG Insulation System Evolution); • Isolamento: Classe “F” (∆T 80K); • Fator de Serviço: 1.15; • Resistência de aquecimento; • Pintura interna anti-corrosiva; • Eixo e parafusos de fixação em aço inoxidável AISI 316; • Pintura WEG NOBAC®; • Cor: Branca (plano de pintura WEG 211P com acabamento PU). Opcionais • Defletora com chapéu para montagem vertical; • Flanges A, C e C-DIN; • Vedação dos mancais: W3 Seal (exclusivo sistema de vedação WEG); • Isolamento: Classe “H”; • Graxa especial para Câmaras Frigoríficas; • Linha motor para Redutor Tipo 1; • Outros opcionais sob consulta.
  • 53.
    Módulo 6 –Eficiência Energética em Aplicações de Motores Elétricos 53 2.5.8 Roller Table Aplicações Motor projetado exclusivamente para Laminadores e Mesa de Rolos, apropriado para trabalhar com inversor de freqüência. Motor de baixa manutenção, confeccionado em carcaça de Ferro Fundido Cinzento FC200, especialmente desenvolvido para atender a severidade do ambiente siderúrgico. Características • Grau de proteção: IPW-66 ; • Totalmente fechado sem ventilação; • Fator de Serviço: 1,00 ; • Categoria N; • Vedação dos mancais: W3 Seal (exclusivo sistema de vedação WEG); • Sistema de Isolação WISE (WEG Insulation System Evolution); • Carcaças: 132M, 160L, 180M, 200L e 225S/M (demais carcaças sob consulta); • Isolamento: Classe “H”; • Placa de bornes; • Dupla vedação com prensa cabos na passagem dos cabos; • Eixo, parafusos de fixação e placa de identificação em aço inox; • Pintura interna especial e pintura externa com acabamento em Poliuretano (Plano de pintura 212P); • Aletas Radiais/Circulares; • Cor: Verde (RAL 6002). Opcionais • Graxeira; • Freqüência 50Hz; • Categorias D e H; • Resistência de aquecimento; • Sensor de temperatura nos enrolamentos; • Dreno.
  • 54.
    Módulo 6 –Eficiência Energética em Aplicações de Motores Elétricos 54 3 SELEÇÃO E APLICAÇÃO DE MOTORES ELÉTRICOS 3.1 DIMENSIONAMENTO DE MOTORES ELÉTRICOS 3.1.1 Potência Nominal Quando se deseja escolher um motor para acionar uma determinada carga, é preciso conhecer o conjugado requerido pela carga e a rotação que esta carga deve ter em condições nominais. Conhecendo-se também o tipo de acoplamento é possível saber qual é a rotação nominal do motor. Portanto a potência nominal da carga é dada por: CnCC CnP ...2 π= (3.1) Onde: Pc = Potência nominal da carga em Watt; CCn = Conjugado nominal da carga em Nm; nC = Rotação nominal da carga em RPS. Na equação (3.1) considerou-se que o conjugado requerido pela carga é igual ao conjugado nominal do motor. Esta consideração só é verdadeira para acoplamento direto. Quando o acoplamento for com redução de velocidade, o conjugado requerido pela carga deve ser referido ao eixo do motor, da seguinte maneira: Cn N C ac n C n n C ××= η 1 (3.2) Onde: nC = Rotação da carga em RPS; CCn = Conjugado nominal da carga, dado em Nm; ηac = Rendimento do acoplamento; nN = Rotação nominal do motor em RPS. O rendimento do acoplamento é definido por: n c ac P P =η (3.3) Onde: Pc = Potência transmitida à carga em Watt; Pn = Potência nominal do motor em Watt. Na tabela 3.1, pode-se observar o rendimento de alguns tipos de acoplamentos mais utilizados.
  • 55.
    Módulo 6 –Eficiência Energética em Aplicações de Motores Elétricos 55 Tabela 3.1: Rendimento de acoplamentos TIPO DE ACOPLAMENTO FAIXA DE RENDIMENTO (%) Direto Embreagem Eletromagnética Polia com Correia Plana Polia com Correia em V Engrenagem Roda Dentada (Correia) Cardã Acoplamento Hidráulico 100 87 - 98 95 - 98 97 - 99 96 - 99 97 - 98 25 - 100 100 Obs.: Potência normalmente é expressa em kW, que é um múltiplo do Watt. Portanto: 1 kW = 1000 W. Outra unidade de potência muito utilizada na prática é o Cavalo Vapor (cv). A relação entre cv e kW é mostrada abaixo: 1 cv = 0,736 kW 3.1.2 Conjugado Resistente da Carga É o conjugado requerido pela carga e, portanto, depende do tipo de carga a ser acionada pelo motor. Porém todos podem ser representados pela expressão: x cOc nkCC .+= (3.4) Onde: Cc = Conjugado resistente da carga em Nm; C0 = Conjugado da carga para rotação zero em Nm; kc = Constante que depende da carga; x = Parâmetro dependente da carga, pode assumir os valores -1, 0, 1, 2. De acordo com a equação (3.4) percebe-se que o conjugado da carga varia com a rotação n. Esta variação depende do parâmetro x, e assim as cargas podem ser classificadas em quatro grupos: 3.1.2.1 Conjugado Constante Para este tipo de carga o parâmetro x é zero (x = 0). Portanto: ( )cc kCC += 0 = Constante (3.5) Nas máquinas deste tipo, o conjugado permanece constante durante a variação de velocidade e a potência aumenta proporcionalmente com a velocidade. Logo: ( ) nkCP cc ×+= 0 (3.6)
  • 56.
    Módulo 6 –Eficiência Energética em Aplicações de Motores Elétricos 56 Onde: kc = Constante que depende da carga; Pc = Potência de carga. Este caso é mostrado na figura 3.1. Figura 3.1 Onde: M = Conjugado resistente da carga – Constante P = Potência proporcional ao número de rotações Exemplos de cargas com conjugados constantes: • Compressores a pistão; • Talhas; • Guindastes; • Bombas a pistão; • Britadores; • Transportadores contínuos. 3.1.2.2 Conjugado Linear Neste grupo o parâmetro x é igual a 1 (x = 1). Então: )(0 nkCC cc ×+= = Linear (3.7) Nestes tipos de máquinas o conjugado varia linearmente com a rotação; já a potência, varia com o quadrado da rotação. Portanto: )()( 2 0 nknCP cc ×+×= (3.8) A figura 3.2 mostra este caso. Figura 3.2
  • 57.
    Módulo 6 –Eficiência Energética em Aplicações de Motores Elétricos 57 Onde: M = Conjugado resistente de carga proporcional a n P = Potência proporcional a n2 Exemplos de cargas com conjugado linear: • Calandra com atrito viscoso (para calandrar papel). Obs.: Aplicação muito rara. 3.1.2.3 Conjugado Quadrático Neste caso tem-se x = 2 e o conjugado é dado por: )( 2 0 nkCC cc ×+= = Parabólico (3.9) Neste caso o conjugado varia com o quadrado da rotação e a potência com o cubo da rotação. Logo: )()( 3 0 nknCP cc ×+×= (3.10) A figura 3.3 mostra este caso. Figura 3.3 Onde: M = Conjugado resistente de carga proporcional a n2 P = Potência proporcional a n3 Exemplos de cargas com conjugado quadrático: • Bombas centrífugas; • Ventiladores; • Misturadores centrífugos. 3.1.2.4 Conjugado Hiperbólico Neste caso temos x = – 1, e o conjugado é dado por: n k C c c = = Hiperbólico (3.11)
  • 58.
    Módulo 6 –Eficiência Energética em Aplicações de Motores Elétricos 58 Neste tipo de carga a constante C0 pode ser considerado nulo. Pela expressão (3.2.4.1) percebe-se que para n = 0, o conjugado seria infinito, o que não tem sentido físico. Este fato na prática não acontece porque a rotação da máquina só pode variar entre um limite mínimo (n1 ) e máximo (n2 ). A potência neste caso permanece constante, isto é, não varia com a rotação, ou seja: cc kP = = Constante (3.12) A figura 3.4 mostra este caso. Figura 3.4 Onde: M = Conjugado resistente de carga proporcional a n-1 P = Potência de carga constante Exemplos de cargas com conjugado hiperbólico: • Bobinadeira de papel; • Bobinadeira de pano; • Descascador de toras; • Tornos (análise feita com conjugado constante com elevado número de manobras, em geral motores de dupla velocidade); • Bobinadeira de fios. 3.1.3 Conjugados Não Definidos Neste caso a equação (3.4) não se aplica, pois não se pode determinar sua equação de maneira precisa, logo o seu conjugado deve ser determinado utilizando técnicas de integração gráfica. Na prática, analisa-se como conjugado constante, pelo máximo valor de torque absorvido.
  • 59.
    Módulo 6 –Eficiência Energética em Aplicações de Motores Elétricos 59 A figura 3.5 mostra este tipo: Figura 3.5 3.1.4 Conjugado Resistente Médio da Carga Conhecendo-se a curva do conjugado da carga é possível determinar o conjugado médio. O conhecimento do conjugado médio é importante no cálculo do tempo de aceleração. A figura 3.6 mostra uma curva de conjugado e o conjugado médio da carga. Figura 3.6: Curva de Conjugados de Cargas O conjugado médio da carga pode ser obtido graficamente, bastando que se observe que a área B1 seja igual a área B2. Analiticamente o conjugado médio da carga pode ser calculado como segue: O conjugado da carga é dado pela expressão (3.13), ou seja: )(0 x cc nkCC ×+= (3.13) Para x = 0, 1, 2 o conjugado médio pode ser calculado como:
  • 60.
    Módulo 6 –Eficiência Energética em Aplicações de Motores Elétricos 60 ∫− = 1 2 12 . .. 1 n n ccméd dnC nn C ∫ ×+ − = 1 2 0 12 ).( .. 1 n n x ccméd dnnkC nn C ⎟ ⎟ ⎠ ⎞ ⎜ ⎜ ⎝ ⎛ ⎟ ⎠ ⎞ ⎜ ⎝ ⎛ ×× + +× − = + 1 2 1 0 12 1 1 )( .. 1 n n x ccméd nk x nC nn C ⎟ ⎟ ⎠ ⎞ ⎜ ⎜ ⎝ ⎛ + ×⎟⎟ ⎠ ⎞ ⎜⎜ ⎝ ⎛ − − ×+= ++ 1 1 12 1 1 1 2 0 xnn nn kCC xx ccméd (3.14) Quando a carga parte do REPOUSO tem-se n1 = 0, logo: ⎟⎟ ⎠ ⎞ ⎜⎜ ⎝ ⎛ + ×+= 1 2 0 x n kCC x ccméd (3.15) Portanto, tem-se: 1) Para cargas de conjugado constante (x = 0); ccméd kCC += 0 = Constante (3.16) 2) Para cargas de conjugado linear (x = 1); ⎟ ⎠ ⎞ ⎜ ⎝ ⎛ ××+= 20 2 1 nkCC ccméd (3.17) 3) Para cargas de conjugado quadrático (x = 2); ⎟ ⎠ ⎞ ⎜ ⎝ ⎛ ××+= 2 20 3 1 nkCC ccméd (3.18) 4) Para cargas de conjugado hiperbólico (x = -1); Neste caso o conjugado é dado pela expressão (3.18), ou seja: n k C c c = (3.19) Supondo que a rotação da carga varia entre n1 e n2 , figura 3.7, o conjugado médio de carga é dado por: ∫− = 2n 1n c 12 cméd dn. n k nn 1 C
  • 61.
    Módulo 6 –Eficiência Energética em Aplicações de Motores Elétricos 61 ⎟⎟ ⎠ ⎞ ⎜⎜ ⎝ ⎛ × − = 1 2 12 c cméd n n ln nn k C (3.20) Figura 3.7: Conjugado resistente médio para x = -1 3.1.5 Momento de Inércia da Carga O momento de inércia da carga acionada é uma das características fundamentais para o estudo da aplicação do motor elétrico. Tanto o momento do motor como da carga afetam o tempo de aceleração do motor. O momento de inércia é a grandeza que mede a "resistência" que um corpo oferece à uma mudança em seu movimento de rotação em torno de um dado eixo. Depende do eixo de rotação, da forma do corpo e da maneira como sua massa é distribuída. A unidade do momento de inércia no sistema SI é o kgm 2 . O momento de inércia de uma máquina, que tem rotação diferente da do motor (figura 3.8), deverá ser referido ao eixo do motor conforme expressão: 2 ⎟⎟ ⎠ ⎞ ⎜⎜ ⎝ ⎛ ×= N C cce n n JJ (3.21) Onde: Jce = Momento de inércia da carga referida ao eixo do motor em kgm2 ; Jc = Momento de inércia da carga em kgm2 . Figura 3.8: Momento de inércia em rotações diferentes A inércia total vista pelo motor será:
  • 62.
    Módulo 6 –Eficiência Energética em Aplicações de Motores Elétricos 62 cemt JJJ += (3.22) Obs.: Uma grandeza muito usada para medir o momento de inércia é o "Momento de Impulsão", conhecido como GD2 da carga, expresso em kgm2 . Sua relação com o momento de inércia é dado por: 4 2 GD J = (3.23) 3.1.6 Conjugado x Velocidade do Motor O motor de indução tem conjugado igual a zero à velocidade síncrona. À medida que a carga vai aumentando, a rotação do motor vai caindo gradativamente, até um ponto em que o conjugado atinge o valor máximo que o motor é capaz de desenvolver. Se o conjugado da carga aumentar mais, a rotação do motor cai bruscamente, podendo chegar a travar o rotor. Representando num gráfico a variação do conjugado com a velocidade para um motor, obtêm-se uma curva com o aspecto representado na figura 3.9. Figura 3.9: Curva Conjugado x Velocidade Nesta curva vamos destacar e definir alguns pontos importantes. Os valores dos conjugados relativos a estes pontos são especificados por norma (NBR 7094) e serão apresentados a seguir: 3.1.7 Conjugado Básico É o conjugado calculado em função da potência e velocidade síncrona. S n b n P C ..2π = Onde: Cb = Conjugado base em Nm; nS = Rotação síncrona em RPS; Pn = Potência nominal em W.
  • 63.
    Módulo 6 –Eficiência Energética em Aplicações de Motores Elétricos 63 3.1.8 Conjugado Nominal ou de Plena Carga É o conjugado desenvolvido pelo motor à potência nominal, sob tensão e freqüência nominais. N n n n P C ..2π = Onde: Cn = Conjugado Nominal em Nm; nN = Rotação nominal em RPS; Pn = Potência nominal em W. 3.1.9 Conjugado com Rotor Bloqueado Também denominado "Conjugado de Partida" ou "Conjugado de Arranque". É o conjugado mínimo desenvolvido pelo motor com rotor bloqueado. O valor do conjugado de partida depende do projeto do motor e normalmente é encontrado no catálogo ou na folha de dados do motor. O conjugado de partida pode ser expresso em Nm ou mais comumente em porcentagem do conjugado nominal, ou seja: ( ) 100 )( )( % ×= NmC NmC C n P P Obs.: Na prática, o conjugado de rotor bloqueado deve ser o mais alto possível para que o motor possa vencer a inércia inicial da carga e possa acelerá-la rapidamente, principalmente quando a partida é com tensão reduzida. 3.1.10 Conjugado Mínimo É o menor conjugado desenvolvido pelo motor ao acelerar desde a velocidade zero até a velocidade correspondente ao conjugado máximo. Na prática, este valor não deve ser muito baixo, isto é, a curva não deve apresentar uma depressão acentuada na aceleração, para que a partida não seja muito demorada, sobreaquecendo o motor, especialmente nos casos de alta inércia ou partida com tensão reduzida. O conjugado mínimo também pode ser expresso em Nm ou em porcentagem do conjugado nominal. 3.1.11 Conjugado Máximo É o maior conjugado desenvolvido pelo motor, sob tensão e freqüência nominais, sem queda brusca de velocidade.
  • 64.
    Módulo 6 –Eficiência Energética em Aplicações de Motores Elétricos 64 Na prática, o conjugado máximo deve ser o mais alto possível, por duas razões principais: a) motor deve ser capaz de vencer eventuais picos de carga, como pode acontecer em certas aplicações, como por exemplo: britadores, misturadores, calandras e outras. b) motor não deve perder bruscamente a velocidade quando ocorrem momentaneamente quedas excessivas de tensão. O conjugado máximo normalmente é expresso em porcentagem do conjugado nominal. )( )( (%) NmC NmC C n máx máx = 3.1.12 Fatores de Correção dos Conjugados em Função da Tensão Quando a tensão aplicada ao motor for diferente da nominal, os conjugados e a corrente de partida deverão ser corrigidos. A correção deve ser feita através de fatores de multiplicação k1 , para a corrente de partida, e k2 para os conjugados CP e Cmáx, tiradas da figura 3.10. Um / Un Figura 3.10: Fatores de redução k1 e k2 em função das relações de tensão do motor e da rede Um/Um Portanto: nUn p Un p I I k I I ⎟⎟ ⎠ ⎞ ⎜⎜ ⎝ ⎛ ×=⎟⎟ ⎠ ⎞ ⎜⎜ ⎝ ⎛ 1
  • 65.
    Módulo 6 –Eficiência Energética em Aplicações de Motores Elétricos 65 nUn P Un P C C k C C ⎟⎟ ⎠ ⎞ ⎜⎜ ⎝ ⎛ ×=⎟⎟ ⎠ ⎞ ⎜⎜ ⎝ ⎛ 2 nUn máx Un máx C C k C C ⎟⎟ ⎠ ⎞ ⎜⎜ ⎝ ⎛ ×=⎟⎟ ⎠ ⎞ ⎜⎜ ⎝ ⎛ 2 3.1.13 Conjugado Motor Médio O conjugado mecânico no eixo do motor é dado pela expressão abaixo: Sn IR C S M ...2 ..3 2 22 π = (3.24) Onde: R2 = Resistência de fase do rotor em Ohm; I2 = Corrente de fase do rotor em A; S = Escorregamento do motor em p.u; nS = Rotação síncrona. A equação (3.6.1) representa a curva de conjugado do motor, que após algumas simplificações pode ser representado pela expressão: EnDnC nBA CM +×−× ×− = )()( )( 2 (3.25) Onde: CM = Conjugado motor em Nm. n = Rotação do motor em RPS. A,B,C,D,E = Constantes positivas que dependem do projeto do motor. O valor das constantes depende do estado de saturação magnética do núcleo do motor. Representando a equação (3.25) em um gráfico, obtém-se a curva característica do conjugado do motor, figura 3.11: Figura 3.11: Conjugado motor médio
  • 66.
    Módulo 6 –Eficiência Energética em Aplicações de Motores Elétricos 66 Analiticamente o conjugado motor médio pode ser calculado pela integral: ∫ ⎟⎟ ⎠ ⎞ ⎜⎜ ⎝ ⎛ +×−× ×− − = 1 2 )()( )(1 2 12 n n mméd EnDnC nBA nn C (3.26) Como esta integral é muito difícil de ser resolvida, na prática é feita a integração gráfica. Isto não é muito complicado, basta que se observe que a soma das áreas A1 e A2 seja igual a área A3 (ver figura 3.11). Usualmente tem-se: a) Para motores categorias N e H: n n máx n P mméd C C C C C C ×⎟⎟ ⎠ ⎞ ⎜⎜ ⎝ ⎛ +×= 45,0 (3.27) b) Para motores categoria D: n n P mméd C C C C ××= 60,0 (3.28) Quando o conjugado nominal (Cn) é dado em kgfm, basta multiplicar por 9,81 para obtermos em Nm. 3.1.14 Tempo de Rotor Bloqueado (trb) Tempo de rotor bloqueado é o tempo necessário para que o enrolamento da máquina, quando percorrido pela sua corrente de partida, atinja a sua temperatura limite, partindo da temperatura atingida em condições nominais de serviço e considerando a temperatura ambiente no seu valor máximo. Este tempo é um parâmetro que depende do projeto da máquina. Encontra-se normalmente no catálogo ou na folha de dados do fabricante. A tabela 3.2 mostra os valores limites da temperatura de rotor bloqueado, de acordo com as normas NEMA e IEC. Tabela 3.2: Temperatura limite de rotor bloqueado TMAXCLASSE TÉRMICA NEMA MG1.12.53 IEC 60079-7 ΔTMAX B F H 175 200 225 185 210 235 80 105 125 Para partidas com tensão reduzida o tempo de rotor bloqueado pode ser corrigido como segue:
  • 67.
    Módulo 6 –Eficiência Energética em Aplicações de Motores Elétricos 67 2 ⎟⎟ ⎠ ⎞ ⎜⎜ ⎝ ⎛ ×= r n brb U U tt (3.29) Onde: trb = Tempo de rotor bloqueado com tensão reduzida; tb = Tempo de rotor bloqueado à tensão nominal; Un = Tensão nominal; Ur = Tensão reduzida. 3.1.15 Tempo de Rotor Bloqueado em Relação a Classe Isolante Os tempos de rotor bloqueado apresentados em catálogos estão referenciados ao isolante classe “B”. Ao trocar-se o isolante para uma classe superior, pode-se aumentar o tempo de rotor bloqueado (trb), da seguinte maneira: k TTT t MOTORAMBMÁX rb Δ−− = Onde: k = 5,52 X 10 -4 .[(Ip/In).J1 ] 2 TMÁX =Temperatura máxima da classe para curta duração (picos de temperatura). TMOTOR = Elevação de temperatura do motor. (Ip/In) = Relação da corrente de partida. J1 = Densidade de corrente do motor. TAMB = Temperatura ambiente. A tabela 3.1 apresenta os valores limites para TMÁX e ΔTMÁX, para cada classe de isolante utilizada. Pode-se notar que o tempo de rotor bloqueado é inversamente proporcional a (Ip/ In) 2 ou J1 2 . Exemplos: Classe “F” em relação a classe “B”: 3846,1 65 90 k 8040185 k 8040210 t t )B(rb )F(rb == −− −− = Portanto: trb(F) = 1,3846.trb(B) Classe “H” em relação a classe “B”: 7692,1 65 115 k 8040185 k 8040235 t t )B(rb )H(rb == −− −− =
  • 68.
    Módulo 6 –Eficiência Energética em Aplicações de Motores Elétricos 68 Portanto: trb(H) = 1,7692.trb(B) Classe “H” em relação a classe “F”: 2778,1 90 115 k 8040210 k 8040235 t t )B(rb )H(rb == −− −− = Portanto: trb(H) = 1,2778.trb(F) 3.1.16 Tempo de Aceleração Tempo de aceleração é o tempo que o motor leva para acionar a carga desde a rotação zero até a rotação nominal. O tempo de aceleração permite verificar se o motor consegue acionar a carga dentro das condições exigidas pela estabilidade térmica do material isolante. O tempo de aceleração também é um parâmetro útil para dimensionar o equipamento de partida e o sistema de proteção. O ideal seria que o tempo de aceleração fosse bem menor que o tempo de rotor bloqueado. Quando não pode ser muito menor, pelo menos deve obedecer a relação abaixo: ta < trb x 0.8 (3.30) Onde: trb = tempo máximo de rotor bloqueado. Para um movimento de rotação é válida a relação: dt dw JCA = (3.31) Onde: J = momento de inércia do corpo em kgm2 ; CA = conjugado acelerador em Nm; w = velocidade angular em rad/s. A velocidade angular pode ser calculada por: nw ..2π= (3.32) Para o caso em que o motor deve acionar uma carga, tem-se: J = Jt = Jm + Jce (3.33) Onde: Jt = inércia total referida ao eixo do motor (3.22).
  • 69.
    Módulo 6 –Eficiência Energética em Aplicações de Motores Elétricos 69 O conjugado acelerador pode ser substituído sem perda de precisão pelo conjugado acelerador médio dado por: CAMÉD = Cmméd – Crméd (3.34) Onde: Crméd = R x Ccméd A figura 3.12, mostra o conjugado acelerador médio. Figura 3.12: Conjugado acelerador médio Substituindo (3.32), (3.33) e (3.34) em (3.31), tem-se: dt dn JJCC cemrmédmméd ××−=− π.2)( (3.35) Portanto: dn CC JJ dt rmédmméd cem × − + = ..2π (3.36) Integrando, tem-se: ∫ ∫− + = at n rmédmméd cem dn CC JJ dt 0 0 ..2π ⎟⎟ ⎠ ⎞ ⎜⎜ ⎝ ⎛ − + ×= rmédmméd cem a CC JJ nt ..2π (3.37) 3.1.17 Potência Dinâmica ou de Aceleração O tempo de aceleração sempre deve ser menor que o tempo de rotor bloqueado do motor.
  • 70.
    Módulo 6 –Eficiência Energética em Aplicações de Motores Elétricos 70 A potência dinâmica é a potência necessária para acelerar a carga até a rotação nominal em um intervalo de tempo menor que o tempo de rotor bloqueado. Esta potência, na medida do possível, deve ser igual à potência nominal do motor. Porém dependendo das características da carga (inércia e conjugado), a potência dinâmica pode assumir valores bem maiores que a potência nominal. Nestes casos deverá ser feito um estudo técnico-econômico, para ver se é possível utilizar um acoplamento especial tal como hidráulico, eletromagnético ou de fricção (embreagem). Dependendo do estudo técnico-econômico pode tornar-se evidente que a melhor solução seria outro tipo de motor, por exemplo um motor de anéis ou motor de gaiola acionado por conversor de freqüência.
  • 71.
    Módulo 6 –Eficiência Energética em Aplicações de Motores Elétricos 71 Tabela 3.3: Tempo de aceleração Conj. Resistente de carga Constante Linear Parabólico Hiperbólico Curva: Conjugado X Rotação Exemplos de Aplicação •Compressores à pistão •Talhas •Bombas à pistão •Britadores •Transportadore s contínuos •Calandras •Bombas de vácuo •Bombas centrífugas •Ventiladores, Misturadores centrífugos •Compressor centrífugo •Bobinadeira de fios, panos e papel •Descascador de toras •Tornos Categoria do motor acionador N H N H N Corrente Contínua Conjugado de Carga médio (Ccméd) Ccn OBS: Compressor a parafuso 1,15.Ccn 2 0 cnCC + 3 2 0 cnCC + ⎟⎟ ⎠ ⎞ ⎜⎜ ⎝ ⎛ − × 11 ln. n n nn nC N N Ncn Momento de inércia da carga referida ao motor 2 ⎟⎟ ⎠ ⎞ ⎜⎜ ⎝ ⎛ ×= N C cce n n JJ Relação de transmissão N C n n R = Conjugado resistente médio cmédrméd CRC ×= Conjugado N/H )81,9(45,0 ××⎟⎟ ⎠ ⎞ ⎜⎜ ⎝ ⎛ +×= n n máx n P mméd C C C C C C motor médio D )81,9(60,0 ××⎟⎟ ⎠ ⎞ ⎜⎜ ⎝ ⎛ ×= n n P mméd C C C C Tempo de aceleração ⎟⎟ ⎠ ⎞ ⎜⎜ ⎝ ⎛ − + ×= rmédmméd cem Na CC JJ nt ..2π Unidades J = momento de inércia (kgm 2 ) n = rotação (RPS) C = Conjugado (Nm) t = tempo (s) De “B” para “F” trb(F) = 1,3846.trb(B) De “F” para “H” trb(H) = 1,2778.trb(F) Quando se deseja mudar de classe de isolamento De “B” para “H” trb(H) = 1,7692.trb(B)
  • 72.
    Módulo 6 –Eficiência Energética em Aplicações de Motores Elétricos 72 3.1.18 Exercício 1 Deseja-se saber qual motor deve ser acoplado a um ventilador que possui as seguintes características: 1) Características de rede de alimentação: • U = 440V • F = 60 Hz • Partida Direta 2) Característica do ventilador: • Conjugado de Partida = 160 Nm; • Conjugado Máximo Aberto = 800 Nm; • Conjugado Máximo Fechado = 384 Nm; • Inércia da Carga = 100 Kgm²; • Rotação da Carga = 1180 RPM;
  • 73.
    Módulo 6 –Eficiência Energética em Aplicações de Motores Elétricos 73 3.2 ESCOLHA DO TIPO DE CHAVE DE PARTIDA 3.2.1 Partida Direta Neste caso o motor parte com valores de conjugado (torque) e corrente de partida plenos, pois suas bobinas recebem tensão nominal conforme as figuras abaixo: Figura 3.13: Ligação e tensão em triângulo (UΔ) (a); Ligação e tensão em estrela (UY) (b). (a) (b) Figura 3.14: Diagrama de força (a); Diagrama de comando (b) Sempre que a instalação permitir, o tipo de partida deve ser direta, já que o motor foi projetado para estas condições (corrente e tensões nominais). A corrente elevada de partida do motor ocasiona as seguintes conseqüências prejudiciais:
  • 74.
    Módulo 6 –Eficiência Energética em Aplicações de Motores Elétricos 74 • Acentuada queda de tensão no sistema de alimentação da rede, o que ocasiona interferências em equipamentos instalados no sistema; • Exigência de superdimensionamento de condutores e componentes pois se não feito isto, ocorre a redução drástica da vida útil destes; • A imposição das concessionárias de energia elétrica, que limitam a queda de tensão na rede; Para evitar estes problemas, pode-se utilizar um sistema de partida com redução de tensão e conseqüente redução da corrente. 3.2.2 Partida Estrela-Triângulo Consiste na alimentação do motor com redução de tensão nas bobinas, durante a partida. Na partida executa-se ligação estrela no motor (apto a receber tensão de estrela – UY), porém, alimenta-se com tensão de triângulo (UΔ), ou seja, tensão da rede. Assim, as bobinas do motor recebem aproximadamente 58% (1/ 3 ) da tensão que deveriam receber. Figura 3.15: Ligação estrela com tensão de triângulo (UΔ) Após a partida o motor deve ser ligado em triângulo, assim as bobinas passam a receber a tensão nominal. Figura 3.16: Ligação triângulo com tensão de triângulo Este tipo de chave proporciona redução da corrente de partida para aproximadamente 33% de seu valor para partida direta. Apropriada para máquinas com conjugado resistente de partida até 1/3 do conjugado de partida do motor.
  • 75.
    Módulo 6 –Eficiência Energética em Aplicações de Motores Elétricos 75 A chave estrela-triângulo é aplicada quase que exclusivamente para partidas de máquinas em vazio, ou com pouca carga. Somente depois de se ter atingido a rotação nominal a carga plena poderá ser aplicada. O conjugado resistente da carga não deve ultrapassar o conjugado de partida do motor, nem a corrente no instante da comutação deve atingir valores inaceitáveis (muito elevados), pois neste caso aquela redução de corrente do primeiro instante da partida não ocorreu no segundo momento. Ocorrem situações em que este tipo de partida não pode ser empregado, como é mostrado na figura a seguir. Figura 3.17: Comportamento da corrente na partida estrela-triângulo O alto conjugado resistente (CR) faz com que na partida em estrela o motor acelere no máximo até 85% da rotação nominal e aí ocorre a comutação. Neste ponto a corrente que era aproximadamente igual à nominal, vai para 320% o que não traz vantagem pois na partida a corrente era de 190%. Na figura 3.18, observa-se um motor com as mesmas características, mas o conjugado resistente (CR) é bem menor. Na ligação estrela o motor acelera até 93% da rotação nominal e neste ponto a corrente é cerca de 50% e aí ocorre a comutação, subindo a corrente para 170%, ou seja, praticamente igual à corrente de partida em estrela. Neste caso a partida estrela-triângulo foi bem aplicada, pois não só reduziu a corrente de partida como acelerou o motor suficientemente.
  • 76.
    Módulo 6 –Eficiência Energética em Aplicações de Motores Elétricos 76 Figura 3.18: Comportamento da corrente na partida estrela-triângulo É fundamental para a chave de partida estrela-triângulo que o motor tenha possibilidade de ligação em dupla tensão, (220/380V, 380/660V, 440/760V) e que a menor tensão coincida com a tensão da rede. Os motores deverão ter no mínimo seis bornes de ligação. (a) (b) Figura 3.19: Diagrama de força (a) e comando (b), com relé de tempo YΔ
  • 77.
    Módulo 6 –Eficiência Energética em Aplicações de Motores Elétricos 77 3.2.2.1 Seqüência Operacional (Com Relé de Tempo Estrela-Triângulo) O botão pulsador S1 aciona o relé de tempo KT1, que através do seu contato 15-18 energiza o contator estrela K3. Este, por seu contato 13-14 alimenta a bobina do contator de rede K1. O motor inicia a rotação em Estrela: O contator K1 retém-se por seu contato 43-44, e o contato 13-14 deste mantém a energização do relé de tempo KT1 e do contator estrela K3. Depois de decorrida a temporização selecionada em KT1, o mesmo abre seu contato 15-18, desenergizando o contator K3. Depois de decorrido o tempo pré-estabelecido de 100ms (fixo) o contato 25-28 do relé de tempo fecha- se, energizando o contator triângulo K2. O motor passa para a ligação Triângulo: O religamento, mesmo que acidental, de K3 é evitado pela existência do contato 21-22 de K2 no circuito de alimentação da bobina de K3. 3.2.3 Partida Compensadora Esta chave de partida alimenta o motor com tensão reduzida em suas bobinas, na partida. A redução de tensão nas bobinas (apenas durante a partida) é feita através da ligação de um autotransformador em série com as mesmas. Após o motor ter acelerado as bobinas voltam a receber tensão nominal. A redução da corrente de partida depende do Tap em que estiver ligado o autotransformador. • TAP 65% redução para 42% do seu valor de partida direta; • TAP 80% redução para 64% do seu valore de partida direta. A chave de partida compensadora pode ser usada para motores que partem sob carga. O conjugado resistente de partida da carga deve ser inferior à metade do conjugado de partida do motor.
  • 78.
    Módulo 6 –Eficiência Energética em Aplicações de Motores Elétricos 78 Figura 3.20: Característica de partida de motor com chave compensadora (a) (b) Figura 3.21: Diagrama de força (a) e comando (b) Seqüência operacional: pressionando-se o botão pulsador S1 é acionado o contator K3 que curto-circuita o secundário do autotransformador. Este, através do seu contato 13-14, energiza a bobina do contator K2 que conecta o autotransformador à rede.
  • 79.
    Módulo 6 –Eficiência Energética em Aplicações de Motores Elétricos 79 O motor parte sob tensão reduzida: o contator K2 retém-se por seu contato 13-14, e o contator K3 por este mesmo contato e por seu contato 13-14. Simultaneamente a energização de K2 ocorre a energização do relé de tempo KT2, que principia a temporização. Após o decurso desta o contato 15-16 de KT1 que atua sobre o circuito da bobina de K3, comuta. O contator K3 é desenergizado e fecha seu contato 21-22, situado no circuito da bobina do contator de rede K1, e este em conjunto com o contato 13-14 de K2, energiza-a. O contator K1 mantém-se por seu contato 13-14 e, através de 21-22 e 31-32 desenergiza K3 e K2 respectivamente. O motor passa a funcionar sob tensão nominal: o contato 31-32 de K1 impossibilita o acionamento, mesmo que acidental, do contator K3. Sob condições normais só é possível uma nova partida caso tenha sido acionado o pulsador SH0, ou pela abertura do contato 95-96 de FT1, em caso de sobrecarga. 3.2.4 Partida Série-Paralelo O motor parte com tensão reduzida em suas bobinas. A chave série- paralelo proporciona uma redução de corrente para 25% do seu valor para partida direta. Apropriada para cargas com partida necessariamente em vazio, pois o conjugado de partida fica reduzido a ¼ de seu valor par tensão nominal (partida direta). Este tipo de chave é utilizada para motores de 4 tensões e no mínimo 9 cabos. Dividem-se em: a) Triângulo Série Paralelo (Δ - ΔΔ) Chave de partida própria para motor com a execução dos enrolamentos em 220/380/440/660V ou 220/440V. A tensão da rede deve ser necessariamente 220V. Na partida executa-se a ligação triângulo série (Δ) (apto a receber 440V) e aplica-se tensão de triângulo paralelo (220V). Logo as bobinas recebem 50% da tensão nominal.
  • 80.
    Módulo 6 –Eficiência Energética em Aplicações de Motores Elétricos 80 Figura 3.22: Ligação triângulo série (Δ) com tensão 220V Após a partida o motor deve ser ligado em triângulo paralelo (ΔΔ) assim as bobinas passam a receber tensão nominal (220V). Figura 3.23: Ligação triângulo paralelo (ΔΔ) com tensão 220V b) Estrela Série-Paralelo (Y-YY) Chave própria para motor com execução dos enrolamentos em 220/380/440/760V ou 380/760V. A tensão da rede deve ser necessariamente 380V. Na partida executa-se a ligação estrela-série (apto a receber 760V) e aplica- se tensão de estrela-paralelo (380V). Logo as bobinas recebem 50% de tensão nominal. Figura 3.24: Ligação estrela-série (Y) com tensão 380V
  • 81.
    Módulo 6 –Eficiência Energética em Aplicações de Motores Elétricos 81 Após a partida o motor deve ser ligado em estrela paralelo (YY), assim as bobinas passam a receber tensão nominal (220V). Figura 3.25: Ligação estrela-paralelo com tensão 380V Figura 3.26: Diagrama de força Figura 3.27: Diagrama de comando
  • 82.
    Módulo 6 –Eficiência Energética em Aplicações de Motores Elétricos 82 Seqüência operacional: o botão pulsador S1 aciona o contator K4, que conecta em série os seis conjuntos de bobinas do motor e este por seu contato 13- 14 energiza o contator de conexão a rede K1. O motor inicia rotação em conexão estrela-série: o contator K1, mantém- se por seu contato 13-14 e o contator K4 por este mesmo contato e por seu contato 13-14. Os contatores K2 e K3 são impossibilitados, desde o início do ciclo, de energizarem-se, visto a existência do contato 21-22 do contator K4. No momento da energização do contator de conexão à rede K1, ocorre simultaneamente a energização do relé de tempo KT1, e inicia-se a temporização. Após o decurso desta, o contato 15-16 de KT1, comuta, assumindo a condição 15-18. O contator K4 é desenergizado e fecha seu contato 21-22, por intermédio deste e do contato de KT1, agora na posição 15-18 dá-se a energização de K3. Este por sua vez fecha seu contato 13-14 energizando K2. O motor passa à conexão estrela-paralelo (dupla estrela): os contatores de rede K2 e estrela K3 mantêm-se pelo contato 13-14 de K2. O contato 21-22 do contator de rede K2 impossibilita a ligação, mesmo que acidental, do contator de conexão série K4. Uma nova partida, em condições normais, não é possível senão após o desligamento, por intermédio do botão pulsador S0, ou no caso de sobrecarga pela abertura dos contatos 95-96 dos relés de sobrecarga 1FT1 e/ou 2FT1. Nota: o contato 13-14 de K3, inserido no circuito da bobina de K2 gera a dependência de um conjunto de bobinas em relação ao outro, de forma a jamais permitir que sob condições normais, um destes opere isoladamente. 3.2.5 Comparativo Estrela Triângulo x Compensadora Tabela 3.4: Estrela Triângulo X Compensadora Estrela-Triângulo Compensadora Custo menor Custo maior Menores dimensões Tipo de chave com maiores dimensões Deve partir praticamente a vazio Admite partidas com carga (pode variar o tap conforme exigência da carga) Ex.: partidas longas Corrente de partida reduzida para 33% Corrente de partida reduzida: • No tap 80% para 64%; • No tap 65% para 42%.
  • 83.
    Módulo 6 –Eficiência Energética em Aplicações de Motores Elétricos 83 3.2.6 Escolha da Chave em Função do Motor e da Rede Possibilidade de utilização de uma chave de partida em função da tensão da rede e de sua combinação de tensões (execução dos enrolamentos). Tabela 3.5: Chave de Partida em função da tensão da rede MOTOR TIPO DE CHAVE DE PARTIDA Execução dos enrolamentos Número de Cabos Tensão da Rede Direta Estrela- Triângulo Compensadora Triângulo Série- Paralelo Estrela Série- Paralelo 220 3 220 X X 380 3 380 X X 440 3 440 X X 220 X X X 220/380 6 380 X X 220 X X X 220/440 6 440 X X 380/660 6 380 X X X 440/Y 6 440 X X X 220 X X X 380 X X X220/380/440/YY 9/12 440 X X X Obs.: as chaves assinaladas podem ser utilizadas para respectiva execução de enrolamento, número de cabos e tensão de rede. Y e YY representam o esquema de execução dos enrolamentos em 760V, porém, sua utilização é somente para partida estrela-triângulo, ou seja, não se trata de uma tensão nominal. 3.3 VARIAÇÃO DE VELOCIDADE 3.3.1 Introdução Os motores elétricos constituem parte dos equipamentos amplamente utilizados na indústria sendo que, no Brasil, a fabricação de motores é um segmento importantíssimo da atividade econômica. Considerando-se que em aplicações industriais o rendimento médio dos motores elétricos é da ordem de 85%, cerca de 15% de toda energia elétrica consumida por estes equipamentos não são utilizadas para o desempenho de sua função no processo, sendo transformadas em calor devido às perdas. Portanto, o acionamento de máquinas e equipamentos mecânicos por motores elétricos é um assunto de extraordinária importância econômica. Os fundamentos técnicos e econômicos para a variação de velocidade de motores elétricos trifásicos, foram ampliados consideravelmente pelos avanços feitos
  • 84.
    Módulo 6 –Eficiência Energética em Aplicações de Motores Elétricos 84 no desenvolvimento de componentes eletrônicos e de potência. O acionamento elétrico é um sistema capaz de converter energia elétrica em mecânica, produzindo trabalho e mantendo controle sobre tal processo de conversão. Um sistema de acionamento compreende o motor elétrico e seu equipamento de comando e/ou controle, os meios de transmissão (mecânicos) de energia do motor à máquina acionada para que esta realize a função desejada. Atualmente existem disponíveis vários tipos de conversores para acionamento e controle de velocidade, cada um adaptado aos diferentes tipos de motores. Embora os acionamentos CA sejam largamente utilizados, muitos sistemas podem ser acionados com motores CC, sob controle de um conversor CA-CC realimentado para melhor operação. Uma consideração importante é o fato de que em um motor CC o torque e a velocidade podem ser ajustados independentemente pela corrente e pelo fluxo de magnetização. Já os motores CA, com o avanço das tecnologias de acionamento por conversores de freqüência com controle vetorial, o torque e o fluxo de magnetização são controlados pela decomposição da corrente estatórica, conseguindo-se desta forma obter as mesmas características do acionamento por motores CC. 3.3.2 Sistema de Variação de Velocidade Uma das necessidades que sempre existiram, no passado, foi a variação de velocidade em motores de indução, pois a mesma é fixa e está relacionada com a característica elétrica construtiva do motor e a freqüência da rede a qual ele está ligado. Existem atualmente vários sistemas de variação de velocidade e que para melhor entendimento iremos classificá-los em: • Variadores mecânicos; • Variadores hidráulicos; • Variadores eletromagnéticos; • Variadores eletroeletrônicos. 3.3.2.1 Variadores Mecânicos Os primeiros sistemas utilizados para conseguir velocidade diferente das velocidades proporcionadas pelos motores de indução foram os sistemas mecânicos, que são de simples construção, envolvem um baixo custo e atendem até hoje alguns processos que necessitam de variação de velocidade ou que possuem variação pequena, condicionada a certos limites (mecânicos e elétricos) do equipamento responsável pela variação de velocidade. Com o aumento da necessidade de variação de velocidade em vários processos mais complexos que exigem uma larga faixa de variação, precisão na velocidade ajustada, características de partida e parada do processo controladas, e outras características, foram sendo desenvolvidos vários métodos, os quais relacionaremos adiante.
  • 85.
    Módulo 6 –Eficiência Energética em Aplicações de Motores Elétricos 85 3.3.1.2 Polias Fixas Este método permite variação discreta de velocidade. Este sistema de acoplamento é utilizado onde há necessidade de uma redução ou ampliação de velocidade, porém sempre fixas, sem a possibilidade de uma variação contínua. Uma vez definida uma rotação de operação e havendo a necessidade de uma nova, a máquina deve ser desligada para que seja possível realizar a troca das polias, ou das correias, dependendo do tipo de polia utilizado, para se obter uma nova relação de redução e assim conseguir a rotação desejada. O inconveniente em primeira análise deste método seria operacional, pois a troca constante de polias ou correias dificultaria o andamento do processo e, além disso, este tipo de equipamento geralmente oferece um baixo rendimento com o motor quase sempre operando nas suas condições nominais, independente das rotações desejadas na sua saída. Figura 3.28: Sistema de variação por polias fixas de vários estágios 3.3.1.3 Polias Cônicas Este método permite variação contínua de velocidade. Neste sistema de acoplamento por polias permite-se que seja feita a variação de velocidade da máquina através de duas polias cônicas contrapostas conforme demonstrado no desenho a seguir:
  • 86.
    Módulo 6 –Eficiência Energética em Aplicações de Motores Elétricos 86 Figura 3.29: Sistema de variação por polias cônicas Através do posicionamento da correia sobre a superfície das polias cônicas, é possível variar a velocidade da máquina, pois será alterado o diâmetro relativo das polias, e conseqüentemente a sua relação de redução. Este sistema é utilizado onde não é necessária uma faixa de variação de velocidade muito ampla, e que não requer também variações rápidas e precisas. É mais comumente utilizado para pequenos ajustes de sincronismo mecânico, de baixa precisão, entre acionamentos de vários pontos de uma mesma máquina. 3.3.1.4 Polias Variadoras Este método permite variação contínua de velocidade. Este sistema de acoplamento por polias é diferenciado, pois utiliza um dispositivo mecânico que consiste de duas flanges cônicas (que formam uma polia) que podem se movimentar sobre o eixo acionado, conforme mostra o desenho a seguir: Figura 3.30: Sistema de variação por polias variadoras Percebe-se então que com o movimento de aproximação entre as duas flanges, a correia é forçada a subir e a se distanciar do eixo acionado, ou vice-versa,
  • 87.
    Módulo 6 –Eficiência Energética em Aplicações de Motores Elétricos 87 mudando com isso o diâmetro relativo da polia e conseqüentemente a velocidade da máquina. Este sistema também é utilizado nas mesmas situações em que são utilizadas as polias cônicas, sendo que há o inconveniente de ser um equipamento de excessiva manutenção devido ao desgaste da correia. 3.3.1.5 Moto-redutores Este método permite variação discreta ou contínua de velocidade, em função do tipo de moto-redutor utilizado. Este sistema de acoplamento foi um avanço em relação aos anteriores, pois neste sistema já se consegue variar a rotação de saída através de um jogo de polias/engrenagens variáveis, embora devam ser considerados alguns limites descritos a seguir. Com o motor ligado diretamente à rede elétrica, independente da rotação desejada na saída, o motor sempre estará girando na sua rotação e freqüência nominal, e ainda o que é mais crítico, sempre consumindo potência nominal, havendo, portanto desperdício de energia elétrica. Não permitem controle remoto (comando à distância), exceto em casos com servoacionamentos. Para se fazer a variação de rotação, somente com um comando local (no equipamento) é que se consegue alterar a relação de reduções e conseqüentemente a rotação de saída do equipamento (mecanicamente). O rendimento do conjunto por sua vez é muito baixo, o que também desperdiça energia elétrica. São equipamentos limitados a baixas e médias potências, pois as engrenagens não suportam potências elevadas. Figura 3.31: Sistema de variação por moto-redutores 3.3.3 Variadores Hidráulicos 3.3.3.1 Motor Hidráulico Este método permite variação contínua de velocidade. O motor hidráulico de deslocamento positivo é projetado e desenvolvido para converter a potência hidráulica de um fluído em potência mecânica. Esta conversão é feita através de um
  • 88.
    Módulo 6 –Eficiência Energética em Aplicações de Motores Elétricos 88 dispositivo de engrenagens planetárias ou através de acionamento de pistões com controle efetuado por válvulas e que permite obter as seguintes características: • Baixa rotação (5 a 500 RPM aproximadamente); • Elevado torque; • Permite rotação nos dois sentidos; • Motores de baixa potência; • Baixo custo. Para o acionamento dos motores hidráulicos é necessário que se tenha um sistema hidráulico a disposição (tubulações, bombas, motores elétricos auxiliares), que faz com que, em uma análise global do conjunto, o sistema tenha um rendimento baixo e um nível de manutenção elevado pela existência de várias partes mecânicas. O controle da variação de velocidade do motor é feita através da pressão do fluido injetado no motor (quanto maior a pressão, maior a velocidade) que é feito através de válvulas de estrangulamento no circuito hidráulico, ocasionado perdas elevadas. 3.3.3.2 Variador Hidráulico ou Hidrodinâmico Este método permite variação contínua de velocidade. O sistema consiste basicamente em um variador de velocidade de princípio hidrocinético, composto de um eixo de entrada, de rotação fixa, e de um eixo de saída, cuja rotação pode variar linearmente de zero até uma rotação muito próxima à do eixo de entrada. O princípio de operação pode ser demonstrado pelo seguinte: Colocando-se dois ventiladores frente a frente e fazendo-se a hélice de um deles girar, a hélice do segundo ventilador irá começar a girar também ao receber a corrente de ar. Se não houvesse perdas, a rotação do segundo ventilador seria praticamente a mesma que a do ventilador acionador. Agora se colocarmos entre os dois ventiladores uma folha de papelão, poderemos diminuir ou aumentar a rotação do segundo ventilador conforme o desejado, em função do fluxo de ar existente. No variador hidráulico, no lugar de ar usa-se óleo como fluido, e em vez das hélices, são usados discos aletados que são alojados em uma caixa fechada, montada sobre dois eixos independentes. Dentro desta caixa é colocado óleo até um nível determinado.
  • 89.
    Módulo 6 –Eficiência Energética em Aplicações de Motores Elétricos 89 Figura 3.32: Sistema de variação por variador hidráulico 3.3.4 Variadores Eletromagnéticos 3.3.4.1 Embreagens Eletromagnéticas Com os variadores eletromagnéticos mudou-se o conceito de variação exclusivamente mecânica para variação eletromecânica propriamente dita, através de técnicas baseadas nos princípios físicos das correntes de Foucault, utilizando um sistema de discos acoplados a bobinas que podem ter o seu campo magnético variável, variando-se assim o torque (e também a velocidade) na saída do variador. Algumas limitações devem ser observadas para a aplicação deste equipamento: • A rotação máxima de saída é sempre a nominal do motor, nunca além desta; • Aqui também o motor sempre estará girando na rotação nominal, independente da rotação desejada no eixo de saída. Isto proporciona um consumo inadequado (desperdício de energia), quando se opera em rotações abaixo da rotação nominal; • O rendimento deste tipo de acionamento é muito baixo, pois apresenta perdas por aquecimento e ruído; • As manutenções preventivas e corretivas são freqüentes, pois existem muitas partes girantes as quais necessitam de ajustes constantes e substituições periódicas.
  • 90.
    Módulo 6 –Eficiência Energética em Aplicações de Motores Elétricos 90 Figura 3.33: Sistema de variação por variador eletromagnético 3.3.5 Variadores Eletroeletrônicos 3.3.5.1 Acionamento com Motor Comutador de Corrente Alternada Este método permite variação contínua de velocidade. O motor comutador de corrente alternada (MOTOR SCHRAGE), cuja principal característica é a possibilidade de variar a rotação, são construídos para alimentação trifásica e monofásica. Os motores comutadores monofásicos encontram aplicação em tração elétrica, enquanto os motores comutadores trifásicos são usados para acionamentos industriais. Um diagrama esquemático para o motor Schrage é mostrado na figura a seguir. O rotor deste motor é provido de dois enrolamentos. O primeiro (w1), servindo como o primário, recebe a fonte de alimentação através de um conjunto de anéis deslizantes. O segundo enrolamento (wr) é ligado a um comutador semelhante ao enrolamento de armadura de um motor CC. Um terceiro enrolamento (ws) é colocado no estator, conectando cada uma das suas fases as respectivas escovas no comutador.
  • 91.
    Módulo 6 –Eficiência Energética em Aplicações de Motores Elétricos 91 Figura 3.34: a) Distribuição de enrolamentos no motor comutador de corrente alternada. b) Posição das escovas no comutador. A velocidade do motor comutador é controlada pela variação simétrica da distância entre as escovas em relação ao respectivo eixo da fase do estator. Se as escovas são colocadas em repouso no mesmo segmento do comutador do eixo desta fase, isto significa que este motor operará como um motor de indução simples sem comutador. A curva conjugado x escorregamento típica pode ser visto na figura a seguir. Figura 3.35: Curva característica de conjugado x rotação Com o propósito de limitar a corrente de partida, um reostato de partida pode ser inserido no circuito de alimentação do estator. O motor Schrage tem usualmente uma faixa de controle de velocidade da ordem de 3:1. Qualquer necessidade de aumento da faixa de variação de velocidade causará o aumento das dimensões do motor resultando em um custo maior. O controle de velocidade com este tipo de motor prova ser efetivo porque as perdas são baixas.
  • 92.
    Módulo 6 –Eficiência Energética em Aplicações de Motores Elétricos 92 O controle de velocidade pode ser feito acima ou abaixo da velocidade base. Desde que o fluxo magnético no enrolamento primário permaneça constante, o controle de velocidade será economicamente vantajoso quando aplicado a uma carga de torque constante. Os motores comutadores de corrente alternada possuem mais desvantagens do que os motores CC devido aos limites maiores de comutação. Devido a isto, os motores Schrage de três enrolamentos são construídos com um sensível aumento de dimensões e de custos em comparação com motores CC. Este tipo de motor portanto pode ser usado em aplicações onde faixa de variação de velocidade seja de 3:1 e onde o ciclo de trabalho não seja intermitente. 3.3.5.2 Acionamento com Motor Assíncrono de Anéis Este método permite tanto variações contínuas como também discretas de velocidade. Neste caso, a velocidade do campo girante é mantida constante, e a velocidade do rotor é alterada de acordo com as condições exigidas pela carga, através de: a) variação da resistência rotórica; b) variação da tensão do estator; c) variação de ambas, simultaneamente. Estas variações têm como conseqüência o aumento das perdas rotóricas, o que limita a utilização desse sistema. 3.3.5.2.1 Variação da Resistência Rotórica A variação da resistência do rotor somente é possível externamente ao mesmo. Portanto, este método limita-se apenas às aplicações com motor de rotor bobinado (de anéis). Pode-se conseguir o efeito de variação de velocidade através da variação da resistência do circuito rotórico da máquina, com tensão estatórica constante. Com o aumento da resistência, reduz-se inicialmente a corrente rotórica. Para manter-se o conjugado motor, a corrente deve ser aumentada através do aumento da tensão induzida, que é obtida, por sua vez, pelo crescimento do escorregamento. Geralmente, tais resistências são ligadas em estágios através de contatores, ou reostatos. Com o auxílio de uma ponte retificadora e tiristor existe a possibilidade de variação da resistência do rotor de forma contínua e sem comutação mecânica. Liga-se uma chave eletrônica (tiristor) em paralelo com uma resistência, que periodicamente abre e fecha. Alimentando-se este circuito com uma corrente contínua, pode-se variar a resistência em relação a fonte, através da variação da relação entre o tempo de ligação e o tempo de desligamento da chave. Este processo apresenta perdas ôhmicas na resistência.
  • 93.
    Módulo 6 –Eficiência Energética em Aplicações de Motores Elétricos 93 Figura 3.36: Sistema de variação com ponte retificadora e tiristor O conjugado de partida define o valor máximo da resistência R. Em função disto, este valor limita a faixa de variação de velocidade através do controle da variação de resistência do rotor, especialmente com a diminuição do conjugado resistente. O reator L deve evitar um curto-circuito para o dispositivo de regulação fechado, e ao mesmo tempo promover uma circulação contínua de corrente no circuito CC. OBSERVAÇÕES E CONSIDERAÇÕES IMPORTANTES: 1)A faixa de controle da velocidade depende da carga; 2)A medida que a velocidade é reduzida, o motor perde consideravelmente a característica de pequena variação de velocidade em função de variações de carga; 3)Para utilizar-se completamente o motor, as mudanças de velocidade deveriam ser feitas com torque constante; 4)As perdas no circuito rotórico são proporcionais ao escorregamento e bastante significativas para conjugado resistente constante em toda faixa de velocidade. Em função destes aspectos, este sistema é utilizado principalmente em: • aplicações de operação intermitente (curta duração), por exemplo: equipamentos de içamento como guindastes, talhas, guinchos, etc.; • cargas com característica de conjugado quadrático, desde que a faixa de variação de velocidade seja pequena; • faixa de potência típica: 5 a 50 kW.
  • 94.
    Módulo 6 –Eficiência Energética em Aplicações de Motores Elétricos 94 3.3.6 Motores de Duas Velocidades com Enrolamento por Comutação de Pólos O sistema mais comum que se apresenta é o denominado Ligação DAHLANDER. Esta ligação implica numa relação de pólos de 1:2 com conseqüente relação de rotação de 1:2. Podem ser da seguinte forma: • Conjugado Constante: O conjugado nas duas rotações é constante e a relação de potência é da ordem de 0.63:1. Neste caso o motor tem uma ligação de Δ/YY. Este caso se presta às aplicações cuja curva de torque da carga permanece constante com a rotação. • Exemplo: Motor 0.63/1 CV - IV/II pólos - Δ/YY. • Potência Constante: Neste caso, a relação de conjugado é de 1:2 e a potência permanece constante. O motor possui uma ligação YY/Δ. Exemplo: 10/10 CV - IV/II pólos - YY/Δ • Conjugado Variável: Neste caso, a relação de potência será de aproximadamente 1:4. É muito aplicado às cargas como bombas, ventiladores. Sua ligação é Y/YY. Exemplo: 1/ 4 CV - IV/II pólos - Y/YY. Tabela 3.6: Resumo das ligações Dahlander ROTAÇÃO TIPO BAIXA ALTA Conjugado Constante Potência Constante Conjugado Variável 3.3.6.1 Motores com mais de Duas Velocidades É possível combinar um enrolamento Dahlander com mais um enrolamento convencional, entretanto, essa prática não é comum e somente utilizado em aplicações muito especiais. Por exemplo, um motor Dahlander de 4/8 pólos mais um enrolamento de 6 pólos (motor de 4/6/8 pólos).
  • 95.
    Módulo 6 –Eficiência Energética em Aplicações de Motores Elétricos 95 3.3.7 Exercício 2 Para a aplicação do Exercício 1, dimensionar o motor considerando: • Partida Compensadora com TAP de 65%; • Redução de 5 vezes a velocidade da carga através de polia e correia; 3.4 ESPECIFICAÇÃO DE MOTORES ELÉTRICOS 3.4.1 Introdução Especificação é uma das etapas mais importantes no projeto e aplicação de um motor, visando assim, explorar ao máximo sua vida útil. Mas o que seria especificação de um motor elétrico? Nada mais é do que a utilização de um motor, equipado com acessórios e itens que proporcionarão uma maior resistência à interferência do ambiente em que será instalado. Esses acessórios serão subdivididos da seguinte forma: • Vedações de Eixo; • Pintura; • Dispositivos de Proteção Térmica; • Acessórios; • Graxas. 3.4.2 Vedações de Eixo A função de uma vedação no eixo é evitar a penetração de impurezas sólidas e líquidas no interior do motor protegendo, principalmente, os rolamentos. Dentre as existentes, segue: • V’Ring; • Retentor; • Labirinto de Taconite; • W3Seal. 3.4.2.1 V’Ring Vedação utilizada nas linhas Standard e Alto Rendimento Plus como padrão IP55.
  • 96.
    Módulo 6 –Eficiência Energética em Aplicações de Motores Elétricos 96 Figura 3.37: Vedação V’Ring Nota: Não é aconselhável utilizar este tipo de vedação em ambientes agressivos, onde os agentes líquidos e sólidos estão presentes em quantidades expressivas ou constantemente. 3.4.2.2 Retentor Vedação utilizada nas linhas Standard e Alto Rendimento Plus como IP56, onde sua aplicação suporta ambientes úmidos, ou com contaminantes líquidos. Os retentores convencionais são de nitrílica, onde suportam uma temperatura máxima de 120ºC. Acima desta temperatura, é necessária a utilização de retentores de viton. Figura 3.38: Vedação Retentor 3.4.2.3 Labirinto de Taconite Utilizado em motores submetidos a contaminantes sólidos e abrasivos – IP65. Este componente tem como finalidade garantir a proteção contra penetração de pó no interior do motor quando o ambiente assim exige. Esta vedação é efetuada pela graxa existente entre o labirinto (parte móvel) e a tampa do motor (parte estacionária). Figura 3.39: Labirinto de Taconite Nota: Utilizado a partir do modelo 90L até 355M/L.
  • 97.
    Módulo 6 –Eficiência Energética em Aplicações de Motores Elétricos 97 L 3.4.2.4 W3 Seal Utilizado em motores submetidos a contaminantes líquidos e sólidos – IP66. Vedação composta de um labirinto taconite (vedação contra pó), um anel V’ring (vedação contra água) e anel O’ring (fixação e vedação do conjunto no eixo). Esta vedação é altamente eficaz contra a entrada de água e/ou acúmulo de impurezas nos mancais. Figura 3.40: W3 Seal Nota: Utilizado a partir do modelo 90L até 355M/L. 3.4.3 Pintura Este item será dividido em: • Plano de Pintura ; • Pintura Interna Anti-Corrosiva. 3.4.3.1 Plano de Pintura Os planos de pintura têm a função de oferecer ao motor uma maior proteção contra os agentes corrosivos, responsáveis pela danificação precoce de sua pintura, de acordo com seu ambiente de trabalho. Segue abaixo os planos de pintura existentes:
  • 98.
    Módulo 6 –Eficiência Energética em Aplicações de Motores Elétricos 98 Tabela 3.7: Planos de Pintura
  • 99.
    Módulo 6 –Eficiência Energética em Aplicações de Motores Elétricos 99 3.4.3.2 Pintura Interna Anti-corrosiva Pintura interna anti-corrosiva tem a função de proteger os componentes internos do motor, na presença de contaminantes em seu interior, sendo estes componentes o estator, rotor, tampas dianteira e traseira, caixa de ligação e principalmente o bobinado, evitando assim falhas por curto-circuito pela baixa isolação do enrolamento. É aconselhável utilizar este acessório em locais onde há interferência constante de agentes líquidos e sólidos. Figura 3.41: Pintura interna anti-corrosiva 3.4.4 Dispositivos de Proteção Térmica A proteção térmica é efetuada por meio de termos-resistência (resistência calibrada), termistores, termostatos ou protetores térmicos. Os tipos de detetores a serem utilizados são determinados em função da classe de temperatura do isolamento empregado, de cada tipo de máquina e da exigência do cliente. Os tipos de protetores utilizados pela WEG são: • Termo-resistência (PT100); • Termistores (PTC, NTC); • Termostatos; • Protetores Térmicos; • Resistência de Aquecimento. 3.4.4.1 Termo-resistência (PT100) São elementos onde sua operação é baseada na característica de variação da resistência com a temperatura intrínseca a alguns materiais (geralmente platina, níquel ou cobre). Possuem resistência calibrada, que varia linearmente com a temperatura, possibilitando um acompanhamento contínuo do processo de aquecimento do motor pelo display do controlador, com alto grau de precisão e sensibilidade de resposta. Sua aplicação é ampla nos diversos setores de técnicas de medição e automatização de temperatura nas indústrias. Geralmente, aplica-se em instalações de grande responsabilidade como, por exemplo, em regime intermitente muito irregular. Um mesmo detetor pode servir para alarme e para desligamento. Desvantagem: os elementos sensores e o circuito de controle possuem alto custo.
  • 100.
    Módulo 6 –Eficiência Energética em Aplicações de Motores Elétricos 100 Figura 3.42: Termo-Resistência (PT100) 3.4.4.2 Termistores (PTC, NTC) São detetores térmicos compostos de sensores semicondutores que variam sua resistência bruscamente ao atingirem uma determinada temperatura. • PTC – coeficiente de temperatura positivo; • NTC – coeficiente de temperatura negativo. O tipo “PTC” é um termistor cuja resistência aumenta bruscamente para um valor bem definido de temperatura, especificado para cada tipo. Essa variação brusca na resistência interrompe a corrente no PTC, acionando um relé de saída, o qual desliga o circuito principal. Também pode ser utilizado para sistemas de alarme ou alarme e desligamento (2 por fase). Para o termistor “NTC” acontece o contrário do PTC, porém, sua aplicação não é normal em motores elétricos, pois os circuitos eletrônicos de controle disponíveis, geralmente são para o PTC. Os termistores possuem tamanho reduzido, não sofrem desgastes mecânicos e têm uma resposta mais rápida em relação aos outros detetores, embora permitam um acompanhamento contínuo do processo de aquecimento do motor. os termistores com seus respectivos circuitos eletrônicos de controle oferecem proteção completa contra sobreaquecimento produzido por falta de fase, sobrecarga, sob ou sobretensões ou freqüentes operações de reversão ou liga- desliga. Possuem um baixo custo, relativamente ao do tipo PT-100, porém, necessitam de relé para comando da atuação do alarme ou operação. Figura 3.43: Termistores (PTC, NTC) 3.4.4.3 Termostatos São detetores térmicos do tipo bimetálico com contatos de prata normalmente fechados, que se abrem quando ocorre determinada elevação de
  • 101.
    Módulo 6 –Eficiência Energética em Aplicações de Motores Elétricos 101 temperatura. Quando a temperatura de atuação do bimetálico diminuir, este volta a sua forma original instantaneamente permitindo o fechamento dos contatos novamente. Os termostatos podem ser destinados para sistemas de alarme, desligamento ou ambos (alarme e desligamento) de motores elétricos trifásicos, quando solicitado pelo cliente. São ligados em série com a bobina do contator. Dependendo do grau de segurança e da especificação do cliente, podem ser utilizados três termostatos (um por fase) ou seis termostatos (grupo de dois por fase). Para operar em alarme e desligamento (dois termostatos por fase), os termostatos de alarme devem ser apropriados para atuação na elevação de temperatura prevista do motor, enquanto que os termostatos de desligamento deverão atuar na temperatura máxima do material isolante. Figura 3.44: Visualização do aspecto interno e externo do termostato 3.4.4.4 Protetores Térmicos São do tipo bimetálico com contatos normalmente fechados. Utilizados, principalmente, para proteção contra sobreaquecimento em motores de indução monofásicos, provocado por sobrecargas, travamento do rotor, quedas de tensão, etc. São aplicados quando especificados pelo cliente. O protetor térmico consiste basicamente em um disco bimetálico que possui dois contatos móveis, uma resistência e um par de contatos fixos. O protetor é ligado em série com a alimentação e, devido à dissipação térmica causada pela passagem da corrente através da resistência interna deste, ocorre uma deformação do disco, tal que, os contatos se abrem e a alimentação do motor é interrompida. Após ser atingida uma temperatura inferior à especificada, o protetor deve religar. Em função de religamento, pode haver dois tipos de protetores: • Protetor com religamento automático, onde o rearme é realizado automaticamente; • Protetor com religamento manual, onde o rearme é realizado através de um dispositivo manual.
  • 102.
    Módulo 6 –Eficiência Energética em Aplicações de Motores Elétricos 102 Figura 3.45: Visualização do aspecto interno do protetor térmico Tabela 3.8: Comparativa entre os sistemas de proteção mais comuns Termoresistor (PT100) Termistor (PTC e NTC) Termostato Protetor Térmico Mecanismo de proteção Resistência calibrada Resistor de avalanche - Contatos móveis - Bimetálicos Contatos móveis Disposição Cabeça de bobina Cabeça de bobina - Inserido no circuito - Cabeça de bobina Inserido no circuito Forma de atuação Comando externo de atuação na proteção Comando externo de atuação na proteção - Atuação direta - Comando externo de atuação na proteção Atuação direta Limitação de corrente Corrente de comando Corrente de comando - Corrente do motor - Corrente do comando Corrente do motor Tipo de sensibilidade Temperatura Temperatura Corrente e temperatura Corrente e temperatura Número de unidades por motor 3 ou 6 3 ou 6 3 ou 6 1 ou 3 1 Tipos de comando Alarme e/ou desligamento Alarme e/ou desligamento - Desligamento - Alarme e/ou desligamento Desligamento 3.4.4.5 Resistência de Aquecimento Resistência de aquecimento é um acessório instalado na “cabeça de bobina”, onde têm a função de manter a temperatura interna do motor de 5 a 10ºC acima da temperatura ambiente, evitando assim a condensação de água no interior do motor. Para motores em estoque e recém desligado é recomendada a utilização da resistência de aquecimento.
  • 103.
    Módulo 6 –Eficiência Energética em Aplicações de Motores Elétricos 103 Figura 3.46: Resistência de Aquecimento Tabela 3.9: Tabela de especificação da resistência de aquecimento Carcaça Quantidade de resistências Potência Total (W) 63 / 71 / 80 1 x 7,5W 7,5 90 / 100 1 x 11 W 11 112 2 x 11 W 22 132 / 160 2 x 15 W 30 180 / 200 2 x 19 W 38 225 / 250 2 x 28 W 56 280 / 315 2 x 70 W 140 355 / 315B 2 x 87 W 174 NOTA: Nunca utilizar a resistência de aquecimento com o motor energizado. 3.4.5 Acessórios 3.4.5.1 Ventilador e Tampa Defletora de Ferro Fundido Ventilador e tampa defletora de ferro fundido são utilizados em locais onde há necessidade de uma maior robustez (rigidez mecânica) pela agressividade do ambiente e em locais onde o motor está exposto a produtos corrosivos (produtos químicos ou ambientes marítimos). Figura 3.47: Ventilador e Tampa Defletora
  • 104.
    Módulo 6 –Eficiência Energética em Aplicações de Motores Elétricos 104 3.4.5.2 Chapéu O chapéu é um acessório de fundamental necessidade em motores que operam na posição vertical, com a ponta do eixo para baixo (forma construtiva V1), pois sem esta proteção haverá uma grande probabilidade da entrada de contaminantes no interior do motor pela vedação do mancal traseiro. Figura 3.48: Motor com chapéu 3.4.5.3 Kit de Ventilação Forçada Motores auto-ventilados são aqueles que alimentados com tensão e freqüência nominal, possuem por concepção de projeto, uma ventilação suficiente para garantir uma temperatura de trabalho aceitável, através das trocas térmicas entre o equipamento e o meio ambiente. Nas aplicações de variação de velocidade, onde mesmo em baixas rotações a carga exige do motor um torque constante, é necessária a utilização do kit de ventilação forçada, pois com esta redução, a ventilação do motor será reduzida e a temperatura interna aumentará desordenadamente. Figura 3.49: Motor equipado com ventilação forçada
  • 105.
    Módulo 6 –Eficiência Energética em Aplicações de Motores Elétricos 105 3.4.6 Exercício 3 Considerando que o motor dimensionado no Exercício 2, opere nas condições abaixo, especifique o motor e acessórios que melhor atendam a aplicação: 1) Aplicação: Ventilador do Forno de Cal; 2) Ambiente: Exposto a grande quantidade de pó de cal em suspensão (pó corrosivo); 3) Temperatura Ambiente: 50ºC 4) Dados de Processo: Equipamento trabalha 350 dias/ano, ficando aproximadamente 15 dias parado no ambiente de trabalho. 3.5 CONVERSORES ESTÁTICOS DE FREQÜÊNCIA 3.5.1 Introdução O mais eficiente método controle de velocidade de motores de indução trifásicos, com menores perdas no dispositivo responsável pela variação da velocidade, consiste na variação da freqüência (f1) da fonte alimentadora através de conversores de freqüência, onde o motor pode ser controlado de modo a prover um ajuste contínuo de velocidade e conjugado com relação à carga mecânica. Conforme visto no capítulo II, através do equacionamento da máquina assíncrona, sabemos que para o conjugado desenvolvido pelo motor assíncrono vale a seguinte relação: 2I.C mφ= e que o fluxo depende da relação U1/f1, desprezando-se a queda de tensão na resistência R1 e na reatância de dispersão Xd1 do estator, pode-se dizer que :
  • 106.
    Módulo 6 –Eficiência Energética em Aplicações de Motores Elétricos 106 1 1 f U m =φ Onde: φm = Fluxo de magnetização; I2 = Corrente do rotor; U1 = Tensão estatórica; f1 = Freqüência da rede. Para possibilitar a operação do motor com torque constante para diferentes velocidades, deve-se fazer variar a tensão U1 proporcionalmente com a variação da freqüência f1 mantendo desta forma o fluxo constante. 3.5.2 Tipos de Conversores Estáticos de Freqüência Um conversor de freqüência converte a tensão da rede de amplitude e freqüência constantes em uma tensão de amplitude e freqüência variáveis. Esta conversão, pode ser obtida direta ou indiretamente: • Conversão Direta: onde se enquadram os cicloconversores; • Conversão Indireta: onde se enquadram os conversores com Circuito Intermediário. Figura 3.50: a) Cicloconversor b) Formação da tensão 3.5.2.1 Conversor Regulador Direto – Cicloconversores O cicloconversor é um conversor regulador direto comutado pela rede, isto é, a tensão de comutação é fornecida diretamente pela rede de alimentação. Conforme a figura acima, ele consiste de 6 pontes trifásicas as quais em pares alimentam cada uma das fases da carga. As duas pontes, de cada fase, assim operam em um circuito antiparalelo, isto é, uma ponte fornece a corrente positiva e a outra ponte fornece a corrente negativa do meio ciclo de uma fase da carga (motor). As tensões de saída são obtidas pelo controle dos pulsos da tensão secundária do transformador do conversor. A freqüência de saída pode ser
  • 107.
    Módulo 6 –Eficiência Energética em Aplicações de Motores Elétricos 107 determinada pela seleção dos intervalos de mudança da ponte direta para a ponte reversa. Este tipo de conversor é usado principalmente onde baixas freqüências (0 a 20 Hz) são ajustadas continuamente e em acionamentos de grandes potências. Isto se deve ao fato de que para freqüências maiores que 20 Hz, o intervalo de disparo dos tiristores para geração de uma onda fundamental de tensão já não é mais possível, pois ocorre uma distorção excessiva na forma de onda de saída, não existindo o comportamento de uma senóide. Exemplos de utilização: • Laminadores de Tubo, com motores síncronos a baixa velocidade (12 a 20 RPM); • Refundição de Escórias, onde freqüências de 0 a 10 Hz são requeridas; • Moinhos de cimento, com motores síncronos de baixa rotação (velocidade até 15 RPM), com elevado número de pólos. 3.5.2.2 Conversor Regulador indireto - Conversores com Circuito Intermediário O conversor indireto é composto de um retificador (controlado ou não) que produz uma tensão contínua, e um inversor que produz a partir desta tensão contínua uma tensão alternada de freqüência variável. O desacoplamento entre o retificador e o inversor é feito com um circuito intermediário (link DC), de tal forma que a formação da tensão de saída é completamente independente da rede em termos de tensão e freqüência. Os conversores indiretos podem ainda ser classificados quanto às características de seu circuito intermediário: • Circuito Intermediário com Corrente Imposta; • Circuito Intermediário com Tensão Imposta; 3.5.2.2.1 Técnica de Corrente Imposta Nos conversores de freqüência de corrente imposta, a corrente é fornecida ao motor de modo que a amplitude e o ângulo de fase da tensão dependam das condições da carga. Basicamente, o conversor é composto de um retificador controlado (tiristores), um circuito intermediário CC com uma indutância responsável pela corrente imposta, e de um inversor com diodos de bloqueio e capacitores de comutação, conforme descrito na figura:
  • 108.
    Módulo 6 –Eficiência Energética em Aplicações de Motores Elétricos 108 Figura 3.51: a) Blocodiagrama de conversor por corrente imposta b) Formas de onda de tensão e corrente. Os diodos de bloqueio servem para desconectar os capacitores do motor. Como neste circuito a relação de fase entre a tensão e a corrente do motor ajusta-se automaticamente de acordo com a carga este conversor é capaz de devolver energia à rede. Isto acontece se o ângulo de fase está acima de 90o elétricos para s<0 (máquina operando como gerador). A polaridade da tensão do circuito intermediário inverte para que o retificador de entrada (ponte de tiristores) opere como inversor e devolva energia à rede. Portanto, este conversor está apto a operar nos 4 quadrantes sem custos adicionais. Através do inversor, a corrente definida no circuito intermediário resulta, em cada fase, em blocos de corrente (forma retangular) com 120º de duração e 60º de repouso. A tensão nos bornes da máquina é quase senoidal. Como o dispositivo de comutação opera em função da carga, este conversor é mais adequado a acionamentos monomotores. Comparando-se com os conversores de freqüência por tensão imposta, ele apresenta as seguintes vantagens: a) possibilidade de operação nos quatro quadrantes sem a necessidade de incremento de equipamentos adicionais; b) circuito de comutação extremamente simples e de custo relativamente pequeno; c) os tiristores do inversor têm aproveitamento otimizado quando a sua capacidade em função da forma retangular da corrente. E as seguintes desvantagens: a) o conversor e o motor devem ser adaptados um ao outro, com a corrente podendo variar dentro de certos limites; b) os capacitores de comutação têm que estar dimensionados de acordo com as reatâncias de dispersão do motor; c) adequado ao acionamento de um único motor (caracterizando-se desvantagem quando a aplicação requer acionamento multimotor onde não exista compromisso de funcionamento sempre de todos os motores). M Motor
  • 109.
    Módulo 6 –Eficiência Energética em Aplicações de Motores Elétricos 109 Para o controle de motores síncronos o conversor de freqüência de corrente imposta possui, no inversor, pontes convencionais de tiristores, uma vez que o motor síncrono pode fornecer a potência reativa exigida pelo inversor para sua comutação e, portanto, sem os capacitores de comutação e diodos de bloqueio necessários para o controle de máquinas assíncronas. Este conversor de freqüência tem aplicação garantida onde as exigências da carga são atendidas de forma melhor pelos motores síncronos. As razões principais para a escolha deste tipo de motor são: • acionamento de grande potência aliada a uma alta velocidade; • em motores de grande potência, estes dispõem de um rendimento consideravelmente maior do que o de um motor de indução (assíncrono); • características torque-velocidade durante a partida sensivelmente melhor do que nos motores de indução; • possibilidade de geração de potência reativa. 3.5.2.2.2 Técnica de Tensão Imposta Através de um conversor de freqüência de tensão imposta, a tensão do circuito intermediário CC (link DC) é imposta ao motor e a amplitude e o ângulo de fase da corrente do motor dependerão da carga a ser acionada. Sendo necessário para este tipo de conversor a característica de se manter a relação U/f constante, para se manter o fluxo de magnetização constante e conseqüentemente o torque disponível no motor igual ao nominal para qualquer rotação (conforme visto anteriormente), temos que a tensão deve variar proporcionalmente com relação a freqüência. Nos sistemas com tensão imposta existem várias formas de se obter esta relação U/f (tensão/freqüência) proporcional. Entre elas temos: 3.5.2.2.2.1 Tensão no Circuito Intermediário Variável Neste sistema, o retificador de entrada é composto por tiristores que são controlados de forma a fornecer uma tensão no circuito intermediário variável em função da freqüência de saída fornecida ao motor, freqüência esta que é determinada através da ponte de tiristores que comutam (liga/desliga) em uma seqüência controlada, de forma a se obter na saída um sistema trifásico com uma forma de onda de tensão conforme descrito abaixo. Com este sistema, é possível também utilizar-se uma ponte retificadora controlada na entrada com tiristores ligados em antiparalelo, podendo-se obter frenagem regenerativa com este conversor.
  • 110.
    Módulo 6 –Eficiência Energética em Aplicações de Motores Elétricos 110 Figura 3.52: a) Retificador controlado direto b) Retificador controlado antiparalelo Figura 3.53: Forma de onda de tensão e de corrente de saída com circuito intermediário variável Outro sistema que utiliza circuito intermediário variável é o descrito a seguir: Figura 3.54: Conversor com circuito intermediário variável através de "CHOPPER" Através deste sistema, a entrada é formada por um retificador não controlado com uma ponte de diodos, obtendo-se uma tensão Ud1 fixa. Em seguida
  • 111.
    Módulo 6 –Eficiência Energética em Aplicações de Motores Elétricos 111 esta tensão é modificada em função da freqüência de saída através do circuito CHOPPER, que é um conversor CC/CC, obtendo-se a tensão intermediária variável Ud2, que é aplicada à saída com freqüência variável através da ponte de transistores que comutam (liga/desliga) em uma seqüência controlada, de forma a se obter na saída um sistema trifásico com uma forma de onda de tensão conforme descrito anteriormente. 3.5.2.2.2.2 Tensão no Circuito Intermediário Constante Com este sistema, a tensão no circuito intermediário é constante e obtida através de uma ponte de diodos e um banco de capacitores que formam o circuito intermediário (link DC), cujo assunto será abordado em maiores detalhes no item a seguir. 3.5.3 Conversores de Freqüência com Modulação por Largura de Pulsos (pwm) 3.5.3.1 Generalidades Um conversor de freqüência com modulação por largura de pulsos consiste basicamente dos seguintes blocos, conforme mostra a figura a seguir: I - Fonte de tensão contínua elaborada a partir de uma ponte retificadora (diodos) alimentada por uma rede monofásica ou trifásica; II - Filtro capacitivo (link DC); III - Inversor constituído de transistores de potência; Figura 3.55: Diagrama de blocos de conversor tipo PWM A ponte retificadora de diodos transforma a tensão alternada de entrada em uma tensão contínua que é filtrada por um banco de capacitores. O circuito de corrente contínua é chamado de CIRCUITO INTERMEDIÁRIO. Esta tensão contínua alimenta uma ponte inversora formada por transistores de potência (BJT, IGBT ou MOSFET) e diodos de roda livre. O comando das bases dos transistores, feito pelo circuito de comando (que utiliza um microcontrolador), permite a geração de pulsos para o motor com tensão e freqüência controladas. O formato dos pulsos obedece ao princípio de modulação denominado PWM Senoidal, que permite um acionamento com corrente praticamente senoidal no motor. A configuração do módulo é composta de transistores de potência. Usando transistores, ao invés de tiristores, evitamos a utilização de elementos de comutação
  • 112.
    Módulo 6 –Eficiência Energética em Aplicações de Motores Elétricos 112 para o desligamento dos tiristores, bastando remover a corrente de base dos transistores. Para formar um sistema de tensões trifásicas com um conversor, os transistores são chaveados com sinais gerados externamente, por um microcontrolador digital numa seqüência pré-estabelecida, gerando uma forma de onda retangular ou escalonada de um sistema trifásico, nos terminais de saída CA. Aumentando-se ou diminuindo-se a taxa de variação do chaveamento, pode-se alterar a freqüência do sistema trifásico gerado, inclusive aumentando a freqüência acima do valor da rede, uma vez que a conversão CC desacopla a saída da entrada. (Maiores detalhes vide anexo I). O circuito de controle é responsável pela geração dos pulsos de disparo dos transistores, monitoração e proteção dos componentes da potência, interpretação dos comandos, proteção e segurança. Comparados com tiristores, os transistores podem chavear muito mais rapidamente. Portanto, possuem uma vasta área de aplicação em inversores de alta freqüência que empregam modulação por largura de pulsos. A maior desvantagem é que os transistores necessitam de corrente contínua na base durante o estado de condução, mas o custo do circuito necessário para tal é compensado pela dispensa de elementos de comutação. A figura a seguir mostra os componentes de potência do circuito inversor básicos para um inversor trifásico, com diodos de circulação (roda livre) e com carga trifásica (indutiva). Figura 3.56: a) Circuito inversor trifásico com transistores de potência. b) Forma de onda da tensão de saída c) Forma de onda da corrente de saída A variação U/f é feita linearmente até a freqüência nominal do motor (50/60 Hz), acima desta, a tensão que já é a nominal permanece constante e há então apenas a variação da freqüência que é aplicada ao enrolamento do estator.
  • 113.
    Módulo 6 –Eficiência Energética em Aplicações de Motores Elétricos 113 Figura 3.57: Curva representativa da variação U/f. Com isto determinamos uma área acima da freqüência nominal que chamamos região de enfraquecimento de campo, ou seja, uma região onde o fluxo começa a decrescer e, portanto, o torque também começa a diminuir. Assim a curva característica conjugado x velocidade do motor acionado com conversor de freqüência pode ser colocada da seguinte maneira: Figura 3.58: Curva característica conjugado x velocidade Podemos notar então, que o conjugado permanece constante até a freqüência nominal e, acima desta, começa a decrescer. A potência de saída do conversor de freqüência comporta-se da mesma forma que a variação U/f, ou seja, cresce linearmente até a freqüência nominal e permanece constante acima desta. Figura 3.59: Curva característica da potência de saída do conversor. A figura a seguir mostra o comportamento conjugado x velocidade, idealizado da máquina assíncrona em todos os quadrantes de acionamento. Com a
  • 114.
    Módulo 6 –Eficiência Energética em Aplicações de Motores Elétricos 114 variação da freqüência obtém-se um deslocamento paralelo da curva característica conjugado x velocidade em relação à curva característica para freqüência nominal (50 ou 60 Hz). Figura 3.60: Curva característica conjugado x velocidade, em todos quadrantes de acionamento. Ou também de uma forma mais simplificada: Figura 3.61: Exemplo de curva de conjugado com tensão proporcional a freqüência. Teoricamente existem duas faixas de atuação: uma com o fluxo constante, até a freqüência nominal, e outra, com enfraquecimento de campo, correspondente àquela acima da freqüência nominal, ou seja: • fs = 0 Hz até fnom : U/f = constante = fluxo constante • fs maior do que fnom : U/f = enfraquecimento de campo. Entretanto, na realidade, para que essas duas faixas possam ser possíveis, há necessidade de se considerar os seguintes fatores: 1) Se um motor autoventilado trabalha com velocidade menor do que a nominal, terá sua capacidade de refrigeração diminuída. 2) A corrente de saída dos conversores apresenta uma forma não perfeitamente senoidal, o que implica em harmônicas de ordem superior, que provocam um aumento de perdas no motor. Devido a isso, em caso de cargas com característica de conjugado constante (para maiores detalhes vide item capítulo V), é necessário reduzir-se o
  • 115.
    Módulo 6 –Eficiência Energética em Aplicações de Motores Elétricos 115 C CN 1/2 1,0 f/fn conjugado e potências admissíveis no motor. Aconselha-se normalmente seguir a seguinte curva: Figura 3.62: Curva de conjugado x freqüência para uso de motor com conversor de freqüência. 3.5.4 Controle Escalar Entende-se por controle escalar o sistema de controle de velocidade feito por conversores de freqüência convencionais, onde é necessária apenas a variação de velocidade em aplicações normais e que não requerem elevadas dinâmicas e precisões, nem controle de torque (corrente). O circuito de potência do conversor é igual para os dois sistemas (escalar ou vetorial) conforme visto anteriormente, sendo que o que difere entre os dois é a forma com que é executado o controle de velocidade do motor. Em um sistema com controle escalar, é possível uma precisão de velocidade de até 0,5% da rotação nominal sem variação de carga, e de 3% a 5% com variação de carga de 0 a 100% do torque nominal. Pelo princípio de funcionamento e aplicação, são utilizados na maioria das vezes motores de indução convencionais sem nenhum sistema de realimentação de velocidade (tacogerador acoplado ao motor) em malha fechada. A faixa de variação de velocidade é pequena e da ordem de 1:10 (Ex: 6 a 60 Hz). Com estas características, o conversor de freqüência convencional (escalar), é utilizado em maior escala, pois apresenta um custo relativo menor que o conversor com controle vetorial, como também em relação a um acionamento por motor CC e conversor CA/CC. A fim de estabelecer um comparativo da precisão de regulação de velocidade, apresentamos a seguir uma tabela com valores característicos para um motor de 3 CV, 4 pólos, com variação de velocidade feita através de conversor de freqüência em quatro situações distintas: conversor direto, conversor com ajuste de compensação de escorregamento nominal, conversor com ajuste de compensação de escorregamento otimizado e conversor realimentado por tacogerador de pulsos acoplado ao motor.
  • 116.
    Módulo 6 –Eficiência Energética em Aplicações de Motores Elétricos 116 Tabela 3.9: Conversor sem e com compensação de escorregamento nominal SEM COMPENSAÇÃO COM COMPENSAÇÃO CARG A VAZIO 50% 100% VAZIO 50% 100% FREQ. (HZ) RPM % RPM % RPM % RPM % RPM % RPM % 5 149 0 99 34 80 46 176 17 133 11 130 11 10 300 0 266 11 143 52 326 8 305 1,6 253 15 20 599 0 571 4,8 486 19 628 4,6 618 3 579 3,5 30 904 0 880 2,2 802 10 934 3,7 922 2,4 891 1 40 1208 0 1178 1,8 1107 7,7 1236 3 1223 1,9 1202 0 50 1507 0 1480 1,3 1415 5,6 1535 2,3 1530 2 1511 0,7 60 1807 0 1785 0,8 1715 4,7 1836 2 1820 1,1 1801 0 70 2106 0 2068 1,5 1989 5,2 2133 1,5 2114 0,6 2090 0,4 80 2404 0 2340 2,5 2262 5,7 2429 1,2 2420 0,8 2393 0,3 Tabela 3.10: Conversor com compensação de escorregamento otimizado e realimentação por tacogerador de pulsos. 3.5.5 Controle Vetorial Em aplicações onde se faz necessário uma alta performance dinâmica (resposta rápidas e alta precisão), o motor elétrico deverá fornecer essencialmente um controle preciso de torque para uma faixa extensa de condições de operações. Para tais aplicações os acionamentos de corrente contínua sempre representaram uma solução ideal, pois, a proporcionalidade da corrente de armadura, do fluxo e do torque num motor de corrente continua proporciona um meio para o controle de torque. Contudo, a busca por avanços tecnológicos significativos, tem diminuído esta hegemonia, e gradativamente, estão crescendo as opções por novas alternativas como o uso de acionamentos em corrente alternada do tipo controle vetorial. Principio do Controle Vetorial Para que se tenha um controle vetorial bom é necessário que o inversor tenha a capacidade de suprir a corrente desejada pelo controle, neste caso tem se que usar um inversor PWM em alta freqüência com uma tensão adequada em relação a tensão do motor. Neste caso como podemos impor a corrente pelos COM COMPENSAÇÃO OTIMIZADA COM REALIMENTAÇÃO POR TACO CARGA VAZIO 50% 100% VAZIO 50% 100% FREQ . (HZ) RPM % RPM % RPM % RPM % RPM % RPM % 5 187 24 176 17 145 3,3 160 6,6 160 6,6 160 6,6 10 336 12 328 9,3 322 7,3 312 4 312 4 311 4 20 641 6,8 633 5,5 634 5,5 612 2 612 2 611 2 30 944 4,8 937 4,1 940 4,4 910 1,1 910 1,1 910 1,1 40 1250 4,1 1238 3,1 1243 3,5 1212 1 1212 1 1211 1 50 1551 3,4 1537 2,4 1551 3,4 1510 0,6 1510 0,6 1509 0,6 60 1850 2,7 1838 2,1 1833 1,8 1810 0,5 1810 0,5 1810 0,5 70 2139 1,8 2122 1 2112 0,5 2109 0,4 2109 0,4 2109 0,4 80 2435 1,4 2412 0,5 2395 0,2 2409 0,3 2409 0,3 2409 0,3
  • 117.
    Módulo 6 –Eficiência Energética em Aplicações de Motores Elétricos 117 reguladores de corrente a equação que descreve a tensão do motor em relação as suas características é resolvida pelo inversor e, portanto, pode ser suprimida do modelo matemático do motor. O fluxo rotórico, de modo semelhante ao acionamento da máquina de corrente continua e mantido no valor nominal em velocidade abaixo da velocidade nominal e trabalha reduzido em velocidade acima da nominal (enfraquecimento de campo). A diferença de velocidade (erro) é aplicada ao regulador de velocidade que atua sobre o valor de referencia de corrente isq, que é a responsável pelo torque do motor, variando este de modo a zerar o erro de velocidade. O encoder incremental acoplado ao eixo do motor fornece a referencia da velocidade real. • Controle Vetorial Orientado ao Fluxo Estatórico (sensorless) No controle sensorless (sem encoder, ou seja, sem medida direta da velocidade) o valor da velocidade necessário para a regulação em malha fechada é estimado a partir dos parâmetros do motor e das variáveis disponíveis como: corrente e tensão do estator. Com estes valores pode ser calculado o fluxo estatórico através de λs=∫(VS - Rs.Is)dt, desta forma estima-se o fluxo rotórico a partir do fluxo estatórico. Embora isto envolva o calculo das indutâncias do motor, tornando desta forma a orientação de campo sensível a variação deste parâmetro. Desta forma o controle pelo fluxo estatórico é mais conveniente, resultando num sistema mais robusto. O principio de controle é igual ao do controle com encoder. • Controle Vetorial Orientado ao Fluxo Rotórico (com encoder) Princípio da Orientação de campo Se a posição do fluxo rotórico for conhecida pode se encontrar a direção das correntes no estator. Podemos decompor do vetor de fluxo rotórico as correntes isd e isq que definem o torque como: Te = K.imr.isq Temos para o torque uma relação semelhante ao de uma máquina CC. Onde imr= corrente de magnetização. A corrente de magnetização é controlada pela componente isd que pode ser comparada com a tensão de campo do motor CC. Neste caso controlando a amplitude do vetor da corrente estatórica e sua fase em relação ao fluxo rotórico é possível controlar o torque do motor de indução semelhante a uma máquina CC. Tendo então o controle do torque, pode ser adicionada uma malha fechada de velocidade, desta forma obtendo um acionamento completo.
  • 118.
    Módulo 6 –Eficiência Energética em Aplicações de Motores Elétricos 118 SELF-COMMISSIONING O controle vetorial tem uma maior performance no acionamento do motor de indução do que o controle escalar. Nos diagramas de blocos vemos a existência de vários reguladores PI que precisam ter seus valores de controle adequados para cada acionamento para melhorar a estabilidade e boa resposta dinâmica. Para isto é preciso estimar algumas variáveis. Neste caso é preciso ter um bom conhecimento dos parâmetros do motor. Com o sistema self-commissioning o próprio inversor mede os parâmetros do motor. Para o ajuste dos reguladores, desta forma facilitando a colocação em operação. As medições feitas pelo inversor vetorial são: • Medição da resistência estatórica; • Medição da indutância de dispersão total; • Ajuste dos reguladores de corrente; • Medição da corrente de magnetização; • Medição da constante rotórica; • Medição da constante mecânica. Operação • Ajuste do regulador de velocidade Embora o inversor com encoder através do self-commisioning é necessário o ajuste dos parâmetros do regulador de velocidade em função da aplicação. Para o sistema com controle sensorless também é preciso um ajuste fino, pois o inversor não estima a constante mecânica da carga. Estes ajustes dos parâmetros P e I geram uma melhor estabilidade e resposta dinâmica. • Operação Abaixo de 3 Hz O motor pode operar nesta freqüência desde que por um tempo pequeno caso contrario o inversor perde a orientação. • Precisão Estática de Velocidade Depende apenas do método de medição e da precisão da referencia de velocidade. • Ajuste Fluxo/Corrente de Magnetização/Enfraquecimento de Campo Quando o motor trabalha abaixo da rotação nominal com torque constante deve-se manter o fluxo do motor no seu valor máximo de modo a manter uma boa relação entre torque e corrente estatórica. Neste caso tem se que analisar a
  • 119.
    Módulo 6 –Eficiência Energética em Aplicações de Motores Elétricos 119 capacidade do inversor em impor as correntes necessárias para que a orientação de campo não fique prejudicada e tem-se como resultado uma oscilação de velocidade e a impossibilidade de atingir a velocidade desejada. Neste ponto tem se que o inversor deva ter uma margem de tensão suficiente para a imposição das correntes mesmo na condição de tensão de rede baixa, para isso pode ser necessário reduzir o ponto de inicio do enfraquecimento de campo Como vimos, o controle vetorial representa, sem duvida, um avanço tecnológico significativo, aliado as performances dinâmicas de um acionamento CC e as vantagens de um motor CA, porem, em alguns sistemas que utilizam controle vetorial é necessário o uso de tacogerador de pulsos acoplado ao motor para que se tenha uma melhor dinâmica, o que torna o motor especial. Além disso, a função de regeneração é mais complicada, pois requer circuitos adicionais tais como ponte retificadora antiparalela na entrada e hardware adicional para regeneração, em comparação a um acionamento por motor CC e conversor CA/CC. 3.5.5.1 Observações e Considerações Importantes 1) Quanto menor a tensão e a freqüência do estator, mais significativa é a queda de tensão no estator, de modo que para baixas freqüências, mantendo-se a proporcionalidade entre a freqüência e a tensão, o fluxo e conseqüentemente o conjugado da máquina diminui bastante. Para que isto seja evitado, a tensão do estator para baixas freqüências deve ser aumentada, através da compensação IxR, conforme figura a seguir: Figura 3.63: Curva característica U/f com compensação IxR Para a faixa compreendida entre 0 a aproximadamente 10 Hz, a relação entre U1 e Φ não é determinada facilmente, pois dependem tanto de f1 (freqüência estatórica) como de f2 (freqüência rotórica). Portanto, a elevação da tensão em baixas freqüências depende também da freqüência do escorregamento e conseqüentemente da carga. 2) Relações U1/f1 acima dos valores nominais estão limitadas em função de que para altos valores de tensão ocorre a saturação e o conseqüente enfraquecimento do campo. Combinando as equações já apresentadas e
  • 120.
    Módulo 6 –Eficiência Energética em Aplicações de Motores Elétricos 120 com a consideração de pequenos valores de escorregamento e supondo f2 proporcional a f1, podemos dizer que: • o conjugado máximo decresce com o quadrado da velocidade (1/n2 ); • o conjugado nominal decresce hiperbolicamente com a velocidade (1/n), e decresce aproximadamente com o quadrado do fluxo (Φ2 ); • aproximadamente, a velocidade máxima com potência constante é: nom nom mx mx n C C n ×⎟⎟ ⎠ ⎞ ⎜⎜ ⎝ ⎛ < Figura 3.64: Enfraquecimento de campo para valores de tensão e freqüência acima dos nominais 3) Em função de que as formas de onda, tanto de tensão como de corrente, produzidas pelos conversores de freqüência não são senoidais, com um alto conteúdo de harmônicos de 5ª, 7ª, 11ª e 13ª ordem, as perdas nos motores são maiores. Portanto, faz-se necessário uma redução nas características nominais do motor de aproximadamente 10%. 4) O controle de velocidade de máquinas assíncronas, principalmente em aplicações que exigem elevadas dinâmicas do acionamento, é mais difícil do que nas máquinas de corrente contínua. Ao contrário do motor CC, no qual as grandezas que resultam no conjugado motor, ou seja, a corrente de armadura e corrente de campo podem ser controladas, no motor assíncrono apenas a corrente do estator é acessível. A corrente de magnetização e a corrente do rotor podem ser determinadas apenas indiretamente. Entretanto, altas performances de acionamentos CA podem ser também alcançadas quando, por processos de decomposição vetorial, a corrente do estator é dividida em duas componentes, uma componente de fluxo e outra de torque, onde ambas são controladas independentemente, de forma análoga aos acionamentos com motores CC de excitação independente.
  • 121.
    Módulo 6 –Eficiência Energética em Aplicações de Motores Elétricos 121 3.5.6 Constituição Básica do Controlador Eletrônico Os controladores eletrônicos dos conversores de freqüência na atualidade são constituídos basicamente de controladores lógicos digitais, que executam todas as funções operacionais do conversor, como: geração dos pulsos de disparo dos transistores, monitoração e proteção dos componentes de potência, interpretação dos comandos, implementação das funções especiais de controle, etc. De uma forma genérica, o controlador pode ser basicamente dividido nas seguintes partes: • Microcontrolador (CPU); • Memórias (EPROM - EEPROM - RAM); • Sistema de entrada e saída de dados. Cada parte do controlador tem uma função específica, ao qual veremos a seguir. Microcontrolador O microcontrolador, ou unidade central de processamento (UCP), é a unidade responsável em coordenar todas as tarefas e executar os cálculos. Ela também pode ser chamada de processador e pode ser dividida em três partes básicas: Unidade Lógica Aritmética (ULA), Unidade de Controle e Rede de Registradores. A unidade aritmética é a responsável pela execução dos cálculos com os dados. Por exemplo, as operações lógicas básicas (E, OU, etc.) entre dois dados ou as operações aritméticas como soma, divisão, subtração, multiplicação, etc. A unidade de controle é a responsável por gerar os sinais de controle para os sistemas, como leitura ou escrita da memória, de sincronização de interface de comunicação, enfim, todos os sinais de controle necessários para o sistema. A rede de registradores é constituída por uma série de registradores que são utilizados geralmente para armazenar dados temporariamente, dados que estão sendo manipulados pelo processador, ou registrador utilizado como contador de programa, ou ainda, registrador utilizado como armazenador de endereços, etc. Com o avanço da microeletrônica, a construção de microprocessadores dedicados (microcontroladores) tornou-se mais generalizada, onde todas as funções que anteriormente eram executadas através da utilização de vários circuitos integrados individuais, foram sendo condensadas em um único circuito integrado (CHIP). Daí então se tornou perceptível a distinção entre microprocessadores, que são circuitos integrados para aplicação genérica e microcontroladores, que são circuitos integrados para aplicações dedicadas. Memórias (EPROM - EEPROM - RAM) As memórias em circuito integrado podem ser divididas em dois grupos distintos: • Memória ROM (Read Only Memory) - Memória apenas de leitura;
  • 122.
    Módulo 6 –Eficiência Energética em Aplicações de Motores Elétricos 122 • Memória RAM (Random Acess Memory) - Memória de acesso aleatório. As memórias ROM são designadas como memórias de programa por serem memórias que não podem ser alteradas pelo programa, porém tem a vantagem de não perderem as suas informações mesmo quando é desligada a alimentação. As memórias ROM são utilizadas para armazenar os programas ou dados que não necessitam ser alterados. Entre os principais tipos de memórias ROM, podem ser destacados os seguintes: • ROM MÁSCARA - São memórias nas quais as informações são gravadas em sua fabricação; • PROM (Programmable Read Only Memory) - São memórias que podem ser eletricamente programáveis, porém, depois de programadas, o seu conteúdo não pode ser mais alterado; • EPROM (Erasable Programmable Read Only Memory) - São memórias que podem ser eletricamente programáveis e podem ser apagadas posteriormente, para serem reutilizadas com uma nova programação. Para serem apagadas, estas memórias devem ser expostas à luz ultravioleta; • EEPROM (Electrical Erasable Programmable Read Only Memory) - Também são memórias que podem ser eletricamente programáveis e podem ser apagadas posteriormente, para serem reutilizadas com uma nova programação. Estas memórias podem ser apagadas através de sinais elétricos, o que as torna muito mais versáteis onde é necessário programar dados que devem ser alterados continuamente, mas que não podem ser perdidos quando da falta de alimentação. Este tipo de memória é que é utilizada internamente dos controladores dos conversores de freqüência, pois é nela que se armazenam os dados referentes aos parâmetros de operação e características de funcionamento do conversor, dados que são alterados conforme as características da aplicação e que não podem ser perdidos quando da desenergização do conversor. As memórias RAM são designadas como memórias de dados e são memórias que podem ser lidas ou gravadas pelo programa. As memórias RAM são utilizadas para armazenar temporariamente dados que são alterados no decorrer do programa. As memórias RAM possuem a característica de perder os dados armazenados quando da falta de alimentação, e atualmente, elas já se encontram incorporadas no mesmo circuito integrado do microcontrolador, visando a diminuição de espaço e número de componentes na placa de circuito impresso. Sistema de entrada e saída de dados O sistema de entrada e saída de dados é composto de dispositivos responsáveis pela interligação entre o homem e a máquina. São os dispositivos por onde o homem pode introduzir informações na máquina ou por onde a máquina pode enviar informações ao homem. Para os conversores de freqüência, podemos citar os seguintes dispositivos:
  • 123.
    Módulo 6 –Eficiência Energética em Aplicações de Motores Elétricos 123 • INTERFACE HOMEM x MÁQUINA: é um dispositivo de entrada/saída de dados, onde o operador pode entrar com os valores dos parâmetros de operação do conversor, como: ajuste de velocidade, tempo de aceleração/desaceleração, freqüência máxima e mínima, limitações de corrente, etc. e também pode ter acesso aos dados de operação do conversor, como: velocidade do motor, corrente e tensão fornecida, freqüência aplicada, proteções atuadas, etc. • ENTRADAS E SAÍDAS ANALÓGICAS: são meios de controlar/monitorar o conversor através de sinais eletrônicos analógicos, isto é, sinais em tensão (0...10 Vcc) ou em corrente (0...20 mA, 4...20 mA) e que permitem basicamente fazer o controle de velocidade (entrada) e leituras de corrente ou velocidade (saída). • ENTRADAS E SAÍDAS DIGITAIS: são meios de controlar/monitorar o conversor através de sinais discretos (digitais) como chaves Liga/Desliga. Este tipo de controle permite basicamente ter acesso a funções simples como: seleção de sentido de rotação, bloqueio, seleção de velocidades pré- programadas, etc. • INTERFACE DE COMUNICAÇÃO SERIAL: este meio de comunicação permite que o conversor seja controlado/monitorado a distância através de um computador central, que permite ao mesmo ter acesso aos parâmetros de programação do conversor, da mesma forma como com a Interface Homem x Máquina. Esta comunicação é executada através de pares de fios, podendo ser conectados vários conversores em conjunto a um mesmo computador central como SDCD, CLP, etc., denominando-se de ligação em rede. Os sistemas de comunicação normalmente utilizados são RS 232 ou RS 485. 3.5.7 Aplicação de Conversores de Freqüência 3.5.7.1 Introdução Afirmar que uma carga mecânica requer uma determinada potência P, é a dizer que tal carga necessita de um dado conjugado C, a uma dada velocidade de rotação n. Matematicamente existem infinitas combinações de C e n de modo a resultar no mesmo valor de P; fisicamente, contudo, uma específica carga mecânica associa-se a um único par (C,n) e respectivamente a uma potência P, através da relação: k nC P × =
  • 124.
    Módulo 6 –Eficiência Energética em Aplicações de Motores Elétricos 124 Onde: P = Potência; C = Conjugado; n = Rotação; k = Constante relacionada com unidades utilizadas. A curva C em função de n é uma característica fundamental para o processo de seleção do motor adequado ao acionamento, sendo que o conjugado resistente depende da carga, mas todos podem ser representados pela expressão: x coc nkCC ×+= Onde: Cc = Conjugado resistente da carga; Co = Conjugado da carga para rotação zero; kc = Constante que depende da carga; x = Parâmetro que depende da carga, podendo assumir os valores -1, 0, 1, 2. De acordo com a equação, percebe-se que o conjugado da carga varia com a rotação n. Esta variação depende do parâmetro “x”, e em função deste as cargas podem ser classificadas em quatro grupos: • Cargas com conjugado resistente CONSTANTE; • Cargas com conjugado resistente LINEAR; • Cargas com conjugado resistente QUADRÁTICO; • Cargas com conjugado resistente HIPERBÓLICO. 3.5.7.2 Critérios de Aplicação 3.5.7.2.1 Operação Abaixo da Rotação Nominal Considerando-se que as perdas no cobre são resultado da corrente do motor, então a perda de potência será proporcional à carga. Dessa forma, se o motor gira mais lento, com a mesma corrente nominal (determinada pela carga) gerando a mesma perda de potência que ocorre em velocidades mais elevadas, o motor se sobreaquece, pois há um menor fluxo de ar de refrigeração disponível quando o ventilador do motor se movimenta em velocidades menores (motores autoventilados). Quando o motor é utilizado em aplicações para controle de ventiladores ou bombas centrífugas, a carga normalmente diminui, conforme a velocidade se reduz, dessa forma o sobreaquecimento deixa de existir. Em aplicações onde o motor deve desenvolver pleno torque (100% da corrente) em baixa velocidade, o sobredimensionamento ou utilização de motores com um fator de serviço mais elevado se torna necessário.
  • 125.
    Módulo 6 –Eficiência Energética em Aplicações de Motores Elétricos 125 Figura 3.65: Diminuição de torque devido a redução de refrigeração do motor Geralmente, em aplicações que possuam carga com conjugado constante e variação de velocidade de 0 a 50% da rotação nominal, utiliza-se o fator K de redução de potência, da figura anterior, ou se quisermos, poderemos utilizar o fator de serviço e/ou o aumento da classe de isolamento para manter o torque constante. OBSERVAÇÃO: Chama-se fator de serviço (FS) o fator que aplicado à potência nominal, indica a carga permissível que pode ser aplicada continuamente no motor, sob condições especificadas. Note que se trata de uma capacidade de sobrecarga contínua, ou seja, uma reserva de potência que dá ao motor uma capacidade de ainda suportar o funcionamento em condições desfavoráveis. O fator de serviço não deve ser confundido com a capacidade de sobrecarga momentânea, durante alguns segundos. O fator de serviço FS = 1,0 significa que o motor não foi projetado para funcionar continuamente acima da sua potência nominal. Isto, entretanto, não muda a sua capacidade para sobrecargas momentâneas. 3.5.7.2.2 Motores Autoventilados Para a operação com motores autoventilados padrões, é aconselhável a utilização de operação na faixa entre 50% a 100% da rotação nominal, faixa em que o ventilador acoplado ao próprio eixo do motor ainda possui eficiência na refrigeração. Para rotações abaixo de 50%, em caso de cargas com conjugado constante, é necessário o sobredimensionamento da carcaça do motor, ou através do simples aumento da potência nominal do motor, ou então através da fabricação de um motor especial com a carcaça sobredimensionada, a fim de prover a devida refrigeração do motor. Para o cálculo da carcaça a ser utilizada, deve-se levar em consideração o torque necessário pela carga a ser acionada e a faixa de variação de velocidade. Definindo-se a velocidade mínima de operação, utiliza-se o gráfico abaixo:
  • 126.
    Módulo 6 –Eficiência Energética em Aplicações de Motores Elétricos 126 Figura 3.66: Característica de conjugado disponível x rotação em motores autoventilados Pelo valor da freqüência mínima (rotação mínima) necessária à aplicação, utilizando o gráfico, defini-se o valor do conjugado máximo disponível (em p.u.) no motor sem ocorrer sobreaquecimento, utilizando a potência necessária ao acionamento. Com este valor, defini-se então o novo conjugado do motor (sobredimensionado) que deveria ser utilizado sem sobreaquecimento utilizando o conjugado necessário para acionar a carga, por: K C C )aargc( )ensionadodimsobre( = Com o conjugado sobredimensionado obtido, define-se através de uma tabela de características de motores padrões, qual o motor que possui este conjugado. Este motor portanto terá a carcaça que permitirá a utilização na faixa de rotações necessária sem o problema de sobreaquecimento, fornecendo o conjugado necessário para acionar a carga. Pode-se então utilizar este motor diretamente, que estará sobredimensionado em carcaça e também em potência, ou então utilizar um motor que possua esta carcaça sobredimensionada, mas com a potência ajustada ao acionamento, através da bobinagem de enrolamentos em carcaça maior (motor especial). CURVADEDERATING 0.3 0.4 0.5 0.6 0.7 0.8 0.9 1 0 0.2 0.4 0.6 0.8 1 1.2 1.4 1.6 1.8 f/fn (TR=T/Tn) Curva Derating Standard A B C D E CURVA DERATING TRECHO LIMITES DERATING A 0 ≤ f/fn <0.25 TR = (f/fn) + 0.50 B 0.25 ≤ f/fn <0.50 TR = 0.4(f/fn) + 0.65 C 0.50 ≤ f/fn <0.83 TR = 0.3(f/fn) + 0.70 D 0.83≤ f/fn <1.0 TR = 0.95 E f/fn > 1.0 TR = 0.95 / (f/fn)
  • 127.
    Módulo 6 –Eficiência Energética em Aplicações de Motores Elétricos 127 3.5.7.2.3 Motores com Ventilação Independente Com a utilização de motores com ventilação independente, não existirá mais o problema de sobreaquecimento do motor por redução de refrigeração, podendo o mesmo ser dimensionado com a carcaça normal e potência necessária ao acionamento. Para motores com ventilação independente, o ventilador que era acoplado ao próprio eixo do motor agora é acoplado à um outro motor independente, que geralmente é acoplado ao motor principal por intermédio de uma flange defletora especial (reforçada) que permite o suporte mecânico do motor da ventilação. Figura 3.67: Característica de conjugado disponível x rotação em motores com ventilação independente 3.5.7.3 Operação Acima da Rotação Nominal Um motor padrão para operar em rede de freqüência de 50 ou 60 Hz pode girar a freqüências mais altas quando alimentado por um conversor de freqüência. A velocidade máxima depende dos limites de isolação para a tensão do motor e seu balanceamento mecânico. Neste caso, como o motor funcionará com enfraquecimento de campo, a máxima velocidade estará limitada pelo torque disponível do motor e pela máxima velocidade periférica das partes girantes do motor (ventilador, rotor, mancais).
  • 128.
    Módulo 6 –Eficiência Energética em Aplicações de Motores Elétricos 128 Figura 3.68: Diminuição de torque devido ao aumento de velocidade CASOS ESPECIAIS: A potência admissível de um conversor de freqüência é determinada levando-se em consideração, principalmente, dois fatores: • Altitude em que o conversor será instalado; • Temperatura do meio refrigerante; Conforme a NBR-7094, as condições usuais de serviço, são: a) Altitude não superior a 1000 m acima do nível do mar; b) Meio refrigerante (ar ambiente) com temperatura não superior a 40ºC; Nos casos em que o conversor deva trabalhar com temperatura do ar de refrigeração na potência nominal, maior do que 40ºC e/ou em altitude maior do que 1000m acima do nível do mar deve-se considerar os seguintes fatores de redução: 3.5.7.4 Operação em Ambientes com Temperatura Elevada A redução da potência (corrente) nominal do conversor de freqüência, devido à elevação da temperatura ambiente, acima de 40o C e limitada a 50o C, é dada pela relação e gráfico a seguir: Fator de redução = 2%/ºC Figura 3.69: Curva de redução de potência nominal em função do aumento da temperatura
  • 129.
    Módulo 6 –Eficiência Energética em Aplicações de Motores Elétricos 129 3.5.7.5 Operação em Regiões de Altitude Elevada Conversores funcionando em altitudes acima de 1000 m apresentam problemas de aquecimento causado pela rarefação do ar e, conseqüentemente, diminuição do seu poder de arrefecimento. A insuficiente troca de calor entre o conversor e o ar circundante, leva a exigência de redução de perdas, o que significa também redução de potência. Os conversores têm aquecimento diretamente proporcional às perdas e estas variam, aproximadamente, numa razão quadrática com a potência. Segundo a norma NBR-7094, os limites de elevação de temperatura deverão ser reduzidos de 1% para cada 100 m de altitude acima de 1000 m. A redução da potência (corrente) nominal do conversor de freqüência, devido à elevação da altitude acima de 1000 m e limitada a 4000 m, é dada pela relação e gráfico a seguir: Fator de redução = 1%/100m Figura 3.70: Curva de redução de potência nominal em função do aumento da altitude 3.5.7.6 Considerações sobre Acionamentos Multimotores Os conversores de freqüência podem alimentar múltiplos motores, controlando-os na mesma proporção para dar partida/parada em uma máquina, tal como um sistema transportador. 3.5.7.6.1 Sistema de Acionamento Multiconversores Para este acionamento considera-se a utilização de um conversor para cada motor, e o sincronismo entre os motores pode ser obtido utilizando-se uma lógica (equipamentos) auxiliar para permitir que se tenha a aceleração/desaceleração do sistema em conjunto para que não aconteçam sobrecargas individuais em alguns motores. Um sistema possível de se interligar os conversores é demonstrado na figura a seguir, em uma configuração designada "Mestre-Escravo", onde a referência principal de velocidade é colocada no conversor "Mestre", e a partir deste conversor 100 % 90 80 70 60 0 1000 2000 3000 4000 Altitude (m) FatordeRedução
  • 130.
    Módulo 6 –Eficiência Energética em Aplicações de Motores Elétricos 130 é enviado um sinal de referência de velocidade para o conversor seguinte, e assim sucessivamente para os demais conversores "Escravos" em cascata. Figura 3.71: Ligação de conversores em sincronismo "Mestre-Escravo" Como características deste tipo de acionamento podemos citar: a) A proteção de cada motor é feita individualmente e diretamente pelo respectivo conversor e fusíveis ultra- rápidos; b) A potência de cada conversor é a própria potência do motor acionado; c) Pode haver o desligamento e religamento de cada motor individualmente, caso não seja necessário o sincronismo entre todos os motores; 3.5.7.6.2 Sistema de Acionamento Monoiconversor Para este acionamento considera-se a utilização de um conversor para vários motores, e o sincronismo entre os motores é obtido pela simples injeção da mesma freqüência de alimentação para todos os motores. A figura a seguir demonstra a ligação destes motores: Figura 3.72: Ligação de conversor a vários motores Como características deste tipo de acionamento podemos citar: M 3 ~ M 3 ~ M 3 ~ M 3 ~ M 3 ~ M 3 ~ M 3 ~
  • 131.
    Módulo 6 –Eficiência Energética em Aplicações de Motores Elétricos 131 a) A proteção de cada motor é feita através de um relé térmico adicional, individualmente para cada motor na saída do conversor; b) A potência do conversor é igual a somatória de todas as potências dos motores acionados; c) Não pode haver o desligamento e religamento de cada motor individualmente, pois isto seria encarado como a condição de uma partida direta do motor, ocasionando um pico de corrente no religamento que causaria o bloqueio do conversor por sobrecorrente. No caso de desligamento de um motor, é necessário o desligamento de toda a máquina para a posterior partida conjunta pela rampa de aceleração. 3.5.7.7 Considerações sobre Acionamento de Motor Monofásico O acionamento de motores monofásicos não pode ser feito através da utilização de conversores de freqüência, devido aos princípios físicos de funcionamento (partida) do motor. Em motores monofásicos, a partida é efetuada através da utilização de um enrolamento estatórico auxiliar e de um capacitor de partida, que de uma forma genérica, causam uma deformação no campo girante do motor, que por sua vez produz torque. Após o processo de partida, quando o motor atinge uma determinada velocidade, um contato auxiliar (centrífugo) desconecta o enrolamento auxiliar e o capacitor da rede, operando o motor apenas com o enrolamento principal conectado à rede. Caso fosse utilizado um conversor de freqüência, o mesmo teria de ter sua saída monofásica e haveria a necessidade da utilização do enrolamento auxiliar e do capacitor para a partida (criação de campo girante). Como a tensão de saída do conversor possui uma forma de onda pulsante (PWM), a utilização do capacitor se torna proibitiva, pois os pulsos de tensão causariam a destruição do capacitor. 3.5.8 Efeito dos Harmônicos na Rede 3.5.8.1 Fator de Potência e Fator de Deslocamento Quando se trabalha com retificadores a diodo e filtro capacitivo, deve-se ter um cuidado especial para não confundir o fator de potência com o fator de deslocamento (cos α). O fator de potência é dado por: iefief IV P FP × = Onde: FP = Fator de potência P = Potência média de entrada do circuito Vief = Valor eficaz da tensão senoidal de entrada Iief = Valor eficaz da corrente total de entrada. Devido a corrente de entrada possuir harmônicas, temos:
  • 132.
    Módulo 6 –Eficiência Energética em Aplicações de Motores Elétricos 132 ∑+= )t(Ii)t(Ii)t(Ii )n( Sendo: Ii(t) = Corrente total de entrada ΣIi(n)(t) = Somatório das harmônicas de corrente n = Ordem da harmônica de corrente. ∑+= 22 1 2 ef)n(ef)(ef IiIiIi Como a transferência de potência ativa ocorre para harmônicas de tensão e corrente da mesma ordem, a potência média de entrada será definida por: ϕ××= cosIiVP ef)(ief 1 Onde: Ii(1)ef = Valor eficaz da componente fundamental da corrente de carga α = Ângulo de deslocamento entre a tensão e a componente fundamental da corrente de entrada. Portanto, substituindo (4) e (3) em (1), tem-se: ϕ⋅ ∑ cos Ii+Ii Ii =FP 2 (n)ef 2 (1)ef (1)ef ou: ϕ ∑ cos. Ii Ii +1 1 =FP 2 (1)ef 2 (n)ef Definindo-se taxa de distorção harmônica (TDH): Ii Ii =TDH (1)ef 2 (n)ef∑ Obtém-se: cosvarphi. TDH+1 1 =FP 2 Dessa forma, para se ter fator de potência unitário, é necessário: • Deslocamento nulo entre tensão de entrada e a fundamental da corrente de entrada (cosϕ= 1); • Ausência de harmônicas de corrente. Portanto, se a forma de onda da corrente de entrada apresentar harmônicas (corrente não senoidal), o fator de potência deixará de ser unitário, mesmo que o fator de deslocamento (cos _) seja unitário.
  • 133.
    Módulo 6 –Eficiência Energética em Aplicações de Motores Elétricos 133 Na figura 3.73 é possível observar que o fator de potência será igual ao fator de deslocamento para correntes de entrada puramente senoidais. Figura 3.73: Exemplos que ilustram as diferenças entre fator de deslocamento e fator de potência 3.5.8.2 Utilização de Reatância de Rede A utilização de reatâncias trifásicas entre a rede e a entrada do conversor possibilita o efeito de filtragem das correntes de entrada reduzindo as harmônicas nestas. Como resultado tem-se: • redução da corrente RMS de entrada; • aumento do fator de potência; • aumento da vida útil dos capacitores do circuito intermediário; • diminuição da distorção harmônica na rede de alimentação. A rede, ou transformador de alimentação, deverá apresentar uma capacidade mínima de 1,5 vezes a potência em kVA do conversor, para que este opere corretamente, sem problemas de aquecimento devido à existência de correntes harmônicas. Os critérios para utilização ou não destas são os seguintes: I) UTILIZAR QUANDO: • conversor com corrente < 50A, potência da rede (ou transformador) de alimentação > 500 kVA e queda na cablagem de alimentação do conversor < 2% na corrente nominal de entrada; • conversores com corrente > ou = 50A alimentados direto da rede; • vários conversores em um painel alimentados pela mesma rede; • desejado fator de potência na entrada > 0,9 na condição nominal. II) NÃO UTILIZAR QUANDO: • conversor com corrente < 50A, potência da rede (ou transformador) de alimentação < ou = 500 kVA;
  • 134.
    Módulo 6 –Eficiência Energética em Aplicações de Motores Elétricos 134 • conversor com corrente < 50A, potência da rede (ou transformador) de alimentação >500 kVA e queda na cablagem de alimentação do conversor > 2% na corrente nominal de entrada; • forem utilizados transformadores, ou autotransformadores, para alimentação individual de conversores (potência menor que 3 vezes a potência em kVA do conversor). A própria reatância de dispersão de fluxo do transformador associado a resistência ôhmica dos fios fazem o papel da reatância de rede, sendo esta portanto, dispensável. Deve-se dimensionar estas reatâncias para uma queda de tensão de 2% a 4% da tensão nominal de entrada quando circular a corrente nominal do conversor. Isto se faz necessário pelo fato de que não se deve ter uma distorção na forma de onda da tensão de rede maior do que 4%. Figura 3.74: Comparação entre as componentes harmônicas incluídas na corrente quando o conversor é acionado para diferentes capacidades, com e sem reatância de rede. Figura 3.75: Comparação entre as componentes harmônicas incluídas na corrente quando o conversor é acionado para diferentes condições de carga e diferentes valores de impedância da reatância 3.5.8.3 Utilização de Filtro de Rádio Freqüência Os conversores de freqüência transmitem fortes ondas eletromagnéticas de alta freqüência, que podem interferir em outros equipamentos eletrônicos. Os seguintes cuidados reduzem esta interferência:
  • 135.
    Módulo 6 –Eficiência Energética em Aplicações de Motores Elétricos 135 • instalação do conversor dentro de um painel metálico (aterrado); • uso de cabos blindados para conexões do motor; • aterramento de boa qualidade (baixa resistência); • uso de filtros supressores na alimentação do conversor. O uso de filtros supressores se faz necessário pelo fato de que na corrente pulsante que circula entre o conversor e a rede existem além das harmônicas de baixa ordem (harmônicas de 5ª, 7ª, 11ª e 13ª ordem basicamente), harmônicas de ordem superior que ultrapassam a freqüência de 100 kHz (rádio freqüência). A reatância de rede que está instalada na entrada do conversor é utilizada para reduzir principalmente as harmônicas de corrente de baixa ordem, sendo que esta não tem efeito algum para as harmônicas de alta freqüência. Para estas freqüências que não podem ser atenuadas pela reatância de rede, são utilizados o que se define por FILTROS DE LINHA. Estes filtros de linha são circuitos formados por capacitores e indutores associados, que podem efetuar a atenuação de determinadas freqüências críticas definidas a princípio. Estas freqüências críticas podem causar interferência eletromagnética em equipamentos sensíveis, tais como equipamentos de telecomunicações, sistemas digitais de computação, sistemas de transmissão de dados, etc. 3.5.8.4 Correção do Fator de Potência Cuidados para a instalação de bancos de capacitores na presença de harmônicos Um grande problema decorrente da necessidade de melhoria de fator de potência dos consumidores refere-se ao fato de que a aplicação conjunta de bancos de capacitores com os diversos tipos de cargas presentes nos sistema industriais, principalmente com conversores estáticos (CA/CC e CA/CA), requer uma análise particular sobre alguns cuidados especiais que devem ser tomados pelo consumidor. Estes cuidados geralmente levam a investimentos adicionais, como a aquisição de capacitores com tensões nominais mais elevadas do que o necessário, a instalação de reatores de dessintonia ou ainda, composição de filtros de harmônicos, quando os estudos indicam a possibilidade de condições de ressonância harmônica. Os conversores estáticos de potência (CA/CA ou CA/CC) são, na atualidade, as principais fontes de correntes harmônicas. São em geral de média potência, da ordem de quilowatts, e seu número tende a crescer rapidamente, principalmente para controle de motores de corrente alternada. Efeitos dos harmônicos sobre capacitores Em muitos casos, os níveis de harmônicos por si só não apresentam maiores problemas. O problema, porém, pode agravar-se existindo a possibilidade de uma amplificação de corrente, pela ressonância entre os capacitores de potência e a indutância do sistema. Isto resultará em sobretensões e na circulação de correntes proibitivas para os capacitores. Haverá um aumento das perdas e conseqüente sobreaquecimento, levando muitas vezes a destruição do capacitor.
  • 136.
    Módulo 6 –Eficiência Energética em Aplicações de Motores Elétricos 136 Deve-se ressaltar a dependência dos capacitores em relação à tensão de pico resultante (harmônicos inclusos) e ao problema de efeito corona (descargas eletrostáticas pontuais internas ao capacitor), podendo a sua vida útil variar de acordo com a expressão (1/s.t)7,5 , onde s é a sobretensão e t é a sobretemperatura (ambos em "p.u." do valor nominal). Como a tensão é medida em valor eficaz, o pico de tensão que contém harmônicos é geralmente maior que o da mesma tensão que não os contém. Assim, o dielétrico fica sujeito a um campo maior, o que pode romper o dielétrico e destruir o capacitor. Sobretensões decorrentes de harmônicos O processo mais seguro possível para se avaliar a influência de harmônicos em bancos de capacitores consiste em se fazer uma análise harmônica efetiva, comparando as medições de correntes e tensões harmônicas ao longo do sistema com os estudos do alcance das harmônicas no mesmo. De forma geral, nas condições normais de operação, seria suficiente especificar os bancos de capacitores com uma tensão nominal um pouco acima da tensão de operação do sistema. No entanto, deve ser analisado o fenômeno de amplificação harmônica pelo sistema de ressonância. As correntes harmônicas amplificadas podem causar a queima dos fusíveis, aquecimento e danificação dos capacitores. A existência da ressonância pode ser confirmada pela confrontação das medições de campo com resposta em freqüência do sistema, isto é, gráficos de impedância própria da barra em função da freqüência (na ressonância paralela, a impedância aparece como um pico). Solução para o problema de ressonância Para resolver o problema de ressonância, a solução mais utilizada é a instalação de reatores em série com o banco de capacitores (filtro LC), de forma a deslocar a freqüência para uma harmônica que não cause preocupação na amplificação das correntes. Deve-se ressaltar que embora os reatores sejam necessários para se evitar o efeito de amplificação de harmônicas, sempre que uma indutância é colocada em série com um capacitor, a tensão nos terminais desse último diminui na freqüência fundamental, assim como pode aumentar para freqüências diferentes da fundamental. Como exemplo, se a dessintonização é levada para o quarto harmônico, será encontrada uma sobretensão de 6,7% além daquela reserva de 10% permissível e já esgotada pelas variações da rede e desequilíbrio de bancos, podendo acarretar com isso uma sobretensão excessiva no capacitor, causando em alguns casos a sua destruição (rompimento do dielétrico). Os reatores de dessintonia por si só resolvem os problemas de ressonância. No entanto, quando a redução do conteúdo harmônico da instalação, principalmente na interface com a concessionária, é uma necessidade, filtros de harmônicos devem ser previstos, utilizando-se os bancos de capacitores para a composição dos mesmos.
  • 137.
    Módulo 6 –Eficiência Energética em Aplicações de Motores Elétricos 137 3.5.9 Aplicações Típicas 3.5.9.1 Considerações Gerais Para a utilização de motores elétricos de indução para o acionamento das mais variadas cargas, devem ser levadas em consideração as características da carga acionada conforme descrito no item anterior, tanto para acionamentos com o motor operando com velocidade fixa como também para com velocidade variável, pois em função das características de partida, regime contínuo ou transitório, é que se pode fazer o correto dimensionamento do motor. Para as aplicações aqui ilustradas, levamos em consideração apenas o acionamento da carga através de motores de indução com conversores de freqüência, determinando suas vantagens e limitações. 3.5.9.2 Bombas Levando em consideração o acionamento de bombas de vários tipos, podemos fazer a separação destas entre dois grupos básicos pela sua característica de conjugado resistente, que são: 3.5.9.3 Bombas Dinâmicas ou Turbobombas Esta família de bombas (principalmente as BOMBAS CENTRÍFUGAS) possuem como característica ter o conjugado de forma quadrática, isto é, o seu conjugado resistente varia com o quadrado da rotação aplicada. Por exemplo, caso seja duplicada a rotação da bomba para se aumentar a vazão/pressão do sistema hidráulico, conseqüentemente deverá ser fornecido um conjugado quatro vezes maior para tal. Caso se deseje fazer controle de vazão/pressão através da variação da velocidade do motor, deve-se levar em consideração os seguintes itens com relação a faixa de variação de velocidade. Para rotações acima da nominal, deve-se utilizar apenas alguma margem de potência que o motor possa ter, sem que, entretanto, seja ultrapassada a sua potência nominal, para que não entre em condição de sobrecarga e acarrete em diminuição de sua vida útil. Para faixas de rotações entre rotação nula até a rotação nominal, não existem problemas com relação a sua operação, uma vez que, com a diminuição da rotação da bomba, haverá também uma diminuição do conjugado resistente da carga (de forma quadrática), diminuindo-se conseqüentemente a corrente aplicada ao motor, não havendo, portanto problemas de sobreaquecimento por redução de ventilação nem de sobrecarga no motor.
  • 138.
    Módulo 6 –Eficiência Energética em Aplicações de Motores Elétricos 138 Este controle de vazão, através da variação de velocidade de bombas centrífugas, possibilita uma grande economia de energia, uma vez que em outros casos, o controle de vazão/pressão de sistemas hidráulicos é feito através de dispositivos limitadores (válvulas, recirculação, etc.), onde o motor que aciona a bomba opera sempre em condição de carga nominal, absorvendo potência nominal da rede. Em sistemas de controle de vazão/pressão utilizando conversores de freqüência, a potência absorvida da rede é apenas a necessária à condição de operação do sistema (função da carga). 3.5.9.4 Bomba de Deslocamento Positivo ou Volumétricas Esta família de bombas possui como característica ter o conjugado de forma constante para qualquer rotação, isto é, o seu conjugado resistente não varia com a rotação. Nesta família se enquadram as BOMBAS A PISTÃO, BOMBAS HELICOIDAIS e as BOMBAS DE ENGRENAGENS. Caso seja necessário fazer controle de vazão/pressão através da variação da velocidade do motor, deve-se levar em consideração que o motor não poderá operar acima da sua rotação nominal, pois isto significa operar em condição de sobrecarga. Para condições onde se necessita a operação com rotações abaixo da metade de sua rotação nominal (30 Hz), deverá ser considerado o problema de sobreaquecimento por redução de ventilação para motores convencionais. Problema este que pode ser contornado através do sobredimensionamento da carcaça do motor ou a utilização de ventilação forçada. 3.5.10 Ventiladores Esta aplicação possui como característica ter o conjugado de forma quadrática, isto é, o seu conjugado resistente varia com o quadrado da rotação aplicada, da mesma forma que foi considerado para as bombas centrífugas. Para a utilização de acionamento por conversores de freqüência para o controle de pressão/vazão, deve-se levar em consideração as mesmas características das bombas centrífugas, apenas tomando-se o cuidado de observar que certos ventiladores possuem inércias elevadas e que devem ser levadas em consideração para determinar o sistema de partida e tempos de aceleração. 3.5.11 Sistemas de Refrigeração e Ar Condicionado Para sistemas de refrigeração e ar condicionado, os conversores de freqüência são utilizados basicamente nos motores de acionamento das bombas e ventiladores do sistema.
  • 139.
    Módulo 6 –Eficiência Energética em Aplicações de Motores Elétricos 139 A vantagem em se utilizar este equipamento está no fato de que a automação de grandes sistemas (por ex: Shopping Centers, prédios comerciais, pavilhões de exposições, etc.) se torna bem mais versátil e com possibilidade de racionalização do consumo de energia com respectiva economia. Com a utilização de conversores de freqüência, não é necessária a utilização de válvulas de controle de fluxo nas bombas ou dampers nos ventiladores/exaustores, possibilitando um controle automático por meio de um controlador central de temperatura, diminuindo-se os gastos com a utilização destes equipamentos e também a diminuição de manutenção das instalações. 3.5.12 Torno de Superfície / Laminador Desfolhador Esta aplicação tem como característica possuir o conjugado do tipo que varia inversamente com a rotação (hiperbólico), pois no processo deve ser obedecida a condição de que a velocidade tangencial da peça ou cilindro seja sempre constante, isto é, a velocidade superficial entre a peça e a ferramenta de corte (BIT) tem de ser constante. Esta velocidade é definida por: rVt ×ω= Como: n..π=ω 2 Então: D.n.Vt π= r.n.Vt π= 2 Onde: Vt = Velocidade tangencial [m/s]; n = Rotação [RPS]; r = Raio [m]; D = Diâmetro [m]; ω = Velocidade angular [rad/s]. Nota-se então que, na medida em que o raio (ou diâmetro) da peça diminui, é necessário que a sua rotação aumente para que a velocidade tangencial (ou de superfície) permaneça constante. Sendo que a força de corte também é constante, o conjugado resistente oferecido pela carga é definido por: rFC cc ×= Onde: Cc = Conjugado da carga; Fc = Força de corte; r = Raio. Dessa forma, na medida em que o raio (ou diâmetro) da peça diminui, o conjugado resistente também diminui. Destas duas considerações tem-se então que para peças de pequeno diâmetro a sua rotação deve ser alta e o conjugado
  • 140.
    Módulo 6 –Eficiência Energética em Aplicações de Motores Elétricos 140 resistente é baixo, e que para peças de grande diâmetro a rotação deve ser baixa e o seu conjugado resistente é alto. Para o acionamento deste tipo de carga com motor de indução e conversor de freqüência, pode-se utilizar a faixa de rotação entre zero até a rotação nominal, levando-se em consideração o problema de sobreaquecimento do motor em baixas rotações. Outra forma de se poder fazer o acionamento é utilizando o motor operando acima de sua rotação nominal, entrando em sua região de enfraquecimento de campo, onde a curva de conjugado resistente da carga e o conjugado motor se assemelham, não havendo problemas de sobrecarga no motor e também não havendo problemas de sobreaquecimento por redução de ventilação. 3.5.13 Sistemas de Transporte Fazem parte desta família de aplicação as ESTEIRAS, CORREIAS, ROSCAS, CORRENTES, MESAS TRANSPORTADORAS, NÓRIAS, MONOVIAS, etc. Estas aplicações podem ser agrupadas, pois possuem as mesmas características quanto ao seu acionamento, tendo o conjugado resistente constante para toda a faixa de velocidade. Deverá ser tomado cuidado especial para condições onde seja necessária a operação com rotações abaixo da metade da rotação nominal do motor acionado, onde deverá ser considerado o problema de sobreaquecimento por redução de ventilação para motores convencionais. Problema este que pode ser contornado através do sobredimensionamento da carcaça do motor ou a utilização de ventilação forçada. Outro item que merece atenção é com relação a condição de partida do sistema, pois pode haver a possibilidade de se partir o sistema de transporte a vazio (conjugado resistente reduzido) ou carregado (conjugado resistente elevado). Para esta última condição, deve-se levar em consideração a sobrecarga inicial do sistema, que por sua vez levará a um sobredimensionamento da corrente nominal do conversor de freqüência, proporcional a sobrecarga exigida pelo sistema. IMPORTANTE Para sistemas de transportes inclinados em elevação, deve-se ter especial atenção na partida do mesmo, pois surge a condição de sobrecarga do motor, cuja a intensidade está diretamente relacionada com o grau de inclinação do mesmo. Quando o sistema de transporte apresenta inclinação em declive, pode ser necessária a utilização de frenagem do motor, que poderá ser efetuada por resistores auxiliares (frenagem reostática) ou através de sistemas regenerativos. A não utilização desta frenagem poderá acarretar em sobrecarga no conversor e conseqüente desligamento. Em ambos os sistemas deve-se utilizar motores com freio mecânico de estacionamento para que não haja movimentação do sistema quando da parada do motor, seja ela por parada normal, como também por parada acidental (queda de rede).
  • 141.
    Módulo 6 –Eficiência Energética em Aplicações de Motores Elétricos 141 3.5.14 Extrusoras Estas máquinas têm como característica possuírem o conjugado resistente do tipo constante para qualquer velocidade. Deve-se novamente ter cuidado especial para condições onde seja necessária a operação com rotações abaixo da metade da rotação nominal do motor, onde deverá ser considerado o problema de sobreaquecimento pela redução de ventilação para motores convencionais. Problema este que pode ser contornado através do sobredimensionamento da carcaça do motor ou a utilização de ventilação forçada. Dependendo do material a ser extrudado, também se deve ter especial atenção à regulação de velocidade do acionamento (precisão de velocidade), pois para extrusoras de plástico ou borracha, a variação de velocidade permitida em relação à velocidade ajustada deve ser menor que 1%, caso que só é possível através de acionamentos com motor de corrente contínua ou conversores de freqüência com controle vetorial. Como exemplo destas extrusoras, temos as extrusoras de filme plástico e tubos de PVC ou polietileno, onde uma variação de velocidade acarreta em uma alteração do processo produtivo (espessura do filme plástico). Para outros materiais não críticos (ração, fio, etc.), pode-se utilizar conversores de freqüência convencionais. Outro detalhe que merece muita atenção é com relação a condição de partida do sistema, pois pode haver a possibilidade de se partir a extrusora carregada a quente (conjugado resistente normal) ou carregada a frio (conjugado resistente muito elevado). Para esta última condição, deve-se levar em consideração a sobrecarga inicial da extrusora, que por sua vez levará a um sobredimensionamento da corrente nominal do conversor de freqüência, proporcional a sobrecarga exigida pela extrusora. 3.5.15 Trefilas Para este tipo de equipamento, a característica de conjugado é constante para qualquer valor de velocidade, devendo-se atentar para a operação em baixas rotações com sobredimensionamento do motor como descrito anteriormente. Um outro fator a ser levado em consideração é a condição de sobrecarga na partida quando da introdução do material a ser trefilado, e que deve ser previsto quando do dimensionamento do conversor de freqüência. Outro fator importante a ser considerado é quando o sistema de trefilação é acionado por mais de um motor (vários puxadores com várias fieiras, com várias bitolas de fiação), onde em muitos casos é necessário o perfeito ajuste de velocidade entre os vários motores (sincronismo) com adequada distribuição de carga entre os puxadores. Em sistemas deste tipo deve-se fazer uma análise criteriosa a respeito da colocação de acionamento por conversores de freqüência convencionais, pois em muitos casos isto se torna proibitivo, sendo aconselhável a colocação de
  • 142.
    Módulo 6 –Eficiência Energética em Aplicações de Motores Elétricos 142 acionamento através de motores de corrente contínua ou conversor de freqüência com controle vetorial, devido a precisão de velocidade, sincronismo e controle de carga (tração) necessários neste tipo de aplicação. 3.5.16 Misturadores Para este tipo de aplicação, a princípio não é possível determinar qual a característica particular do conjugado resistente, uma vez que as condições da carga (material a ser processado) podem variar durante o processo. Em muitos casos, durante o processo de mistura ou agitação, as características do material se modificam, em função da temperatura, viscosidade, pressão, etc., sendo necessário que seja feita uma análise especifica para a colocação de acionamento por conversores de freqüência, devendo-se ter cuidados com relação a faixa de variação de velocidade, conjugados inicial e final do processo (mínimo e máximo) e a existência de redutores mecânicos. 3.5.17 Sistemas de Elevação Fazem parte desta família de aplicações os GUINCHOS, GUINDASTES, PONTES ROLANTES (IÇAMENTO) e ELEVADORES EM GERAL. Nestes sistemas de elevação, a utilização de acionamentos por conversores de freqüência convencionais e motor de indução trifásico não é geralmente aconselhável, pois neste caso o motor não terá condições de fornecer conjugado com rotor parado (torque com rotação nula). Esta condição se faz necessária por existir, quando da partida no sistema de elevação (tanto na subida como na descida da carga), um pequeno intervalo de tempo entre a geração da rampa de aceleração e a conseqüente magnetização do motor (geração de correntes rotóricas induzidas devido ao escorregamento e conseqüente surgimento de conjugado motor), em que ocorre a inversão de rotação do motor e conseqüente queda da carga, podendo até haver o bloqueio do conversor pelo surgimento de picos de corrente consideráveis. Para este tipo de aplicação é mais indicada a utilização de acionamentos por motores de corrente contínua ou a utilização de conversores de freqüência por controle vetorial que tornam possível o fornecimento de torque mesmo com rotação nula. 3.5.18 Bobinadores/Desbobinadores Os bobinadores/desbobinadores são classificados em dois grupos, sendo: • Bobinadores/desbobinadores AXIAIS; • Bobinadores/desbobinadores TANGENCIAIS. Os bobinadores/desbobinadores AXIAIS são sistemas acionados diretamente pelo eixo da bobina, tendo como característica possuir o conjugado do tipo que varia inversamente com a rotação (hiperbólico), pois no processo de
  • 143.
    Módulo 6 –Eficiência Energética em Aplicações de Motores Elétricos 143 bobinagem, temos a condição às vezes necessária de que a velocidade tangencial do cilindro bobinador seja sempre constante durante todo o processo, isto é, a velocidade superficial da bobina ou a velocidade do material bobinado tem de ser constante. Esta velocidade é definida da mesma forma que nos casos de TORNO DE SUPERFÍCIE/LAMINADOR DESFOLHADOR já visto. Da mesma forma, para o acionamento deste tipo de carga com motor de indução e conversor de freqüência, pode-se utilizar a faixa de rotação entre zero até a rotação nominal, levando-se em consideração o problema de sobreaquecimento do motor em baixas rotações. Outra forma de se poder fazer o acionamento é utilizando o motor operando acima de sua rotação nominal, entrando em sua região de enfraquecimento de campo, onde a curva de conjugado resistente da carga e o conjugado motor se assemelham, não havendo problemas de sobrecarga no motor e também não havendo problemas de sobreaquecimento por redução de ventilação. Para sistemas de bobinamento, deve-se ter cuidado em relação ao material a ser bobinado, pois muitas vezes a colocação de conversores de freqüência convencionais se torna impraticável, devido a precisão de velocidade e controle de tração do material, sendo necessário acionamentos por motores de corrente contínua ou conversores de freqüência com controle vetorial. Existem vários tipos de bobinadores acionados pelo eixo da bobina onde não é necessário que a velocidade do material a ser bobinado seja constante, podendo no início a sua velocidade ser baixa e no final, alta. Nestas condições, a velocidade do motor não varia, sendo que a carga aumenta com o conseqüente aumento do diâmetro da bobina. Os bobinadores/desbobinadores TANGENCIAIS são sistemas acionados indiretamente, onde o acionamento do rolo bobinador é feito por um ou mais rolos suportes auxiliares, tendo como característica possuir o conjugado do tipo constante. A velocidade do motor permanece constante durante todo o processo, a fim de manter a velocidade superficial da bobina constante. Este sistema é bem mais simplificado, tendo-se apenas que atentar para a condição de operação do motor em baixas rotações (sobreaquecimento). 3.5.19 Fresadoras Esta aplicação tem como característica a necessidade de se manter a velocidade de desbaste (retirada de material) constante (velocidade superficial do rebolo constante). Para isto, é interessante que se possa aumentar a velocidade do rebolo conforme o desgaste do mesmo. Nesta condição, quando o rebolo é novo, a velocidade necessária é baixa e o conjugado alto. Conforme ocorre o desgaste do rebolo, a rotação aumenta e o conjugado diminui, podendo o motor operar acima de sua rotação nominal, entrando em sua região de enfraquecimento de campo, onde a curva de conjugado resistente da carga e o conjugado motor se assemelham.
  • 144.
    Módulo 6 –Eficiência Energética em Aplicações de Motores Elétricos 144 3.5.20 Sistemas de Dosagem Entende-se por sistemas de dosagem as aplicações as quais utilizam conversores de freqüência para variar a rotação do motor responsável pela alimentação do sistema, em processos contínuos e que não envolvam controle preciso de quantidade, volume ou vazão. Temos como exemplo aplicações tais como: ESTEIRAS, ROSCA SEM FIM e BOMBAS. Nestes sistemas, a quantidade a ser fornecida não tem precisão, e o controle de velocidade do dosador é feito através do conversor de freqüência. A velocidade é determinada em função de parâmetros do processo, como corrente, pressão, vazão, temperatura, etc., através de um sistema de realimentação (malha fechada) com operação automática. Para a utilização de conversor de freqüência nestas aplicações, é necessário a utilização do Regulador PID Superposto para que o sistema responda de forma otimizada sem oscilações ou respostas muito lentas. Para o dimensionamento do motor deve-se levar em consideração os argumentos já discutidos. 3.5.21 Centrífugas As centrífugas são equipamentos utilizados para separação de compostos de várias naturezas. Entre estes equipamentos podemos salientar as CENTRÍFUGAS DE AÇÚCAR, ROUPA, PRODUTOS QUÍMICOS, etc. Este tipo de aplicação possui características de conjugado resistente baixo e inércia extremamente alta. O conjugado resistente é devido principalmente a atrito de rolamentos e resistência do ar. Neste tipo de aplicação os motores, bem como os conversores, devem ser sobredimensionados para permitir a aceleração da carga de alta inércia, levando-se em consideração o tempo de rotor bloqueado do motor (tempo permissível com corrente acima da nominal) e sobrecorrente admissível pelo conversor (atuação da proteção por sobrecarga). Esta aplicação possui grande potencial para conversores que permitam frenagem regenerativa, pois dependendo do ciclo de carga, a economia de energia proporciona um rápido retorno de investimento. Também podem ser utilizados conversores com frenagem reostática, porém com a energia de frenagem sendo dissipada em banco de resistores. Os acionamentos mais comuns em centrífugas são constituídos de um motor de dupla polaridade (ex: 4:24 pólos), acionados por chave compensadora, com limitação do número de partidas/hora, com conseqüente limitação da produção. Com a utilização de conversores, pode-se aumentar o número de partidas/hora e utilizar-se um motor de indução especial, com ventilação independente.
  • 145.
    Módulo 6 –Eficiência Energética em Aplicações de Motores Elétricos 145 3.5.22 Moinhos a Tambor Entre os tipos de moinho a tambor, salientam-se os MOINHOS DE BOLAS (indústria cerâmica) e por analogia do princípio de funcionamento, são aplicações semelhantes as MÁQUINAS DE LAVAR ROUPA INDUSTRIAL. Este tipo de aplicação possui característica de conjugado que varia linearmente com a rotação, ou seja, quanto maior a rotação, maior o conjugado resistente. Este sistema possui elevadas inércias na partida que dependem diretamente da quantidade de carga do moinho. Como exemplo, temos a pior condição quando o moinho está carregado pela metade, pois neste caso, o centro de gravidade é deslocado para uma posição diferente do centro do tambor (eixo acionado) causando o problema de excentricidade do acionamento. Devido a esta excentricidade, o conversor sofre uma sobrecarga e deve ser sobredimensionado em sua potência nominal. O acionamento típico para este tipo de carga é composto por um acoplamento hidráulico, para evitar esforços mecânicos, e a partida é feita por intermédio de chaves compensadoras. A aplicação de conversores de freqüência proporciona algumas vantagens em relação aos métodos convencionais, como: • diminuição na corrente de partida; • facilidade para posicionar as bocas do moinho; • melhoria no fator de potência; • melhoria na qualidade do produto e principalmente, definindo-se um ciclo ideal de trabalho, ciclo este que depende das características do moinho e do produto a ser processado (moído, lavado, etc.), pode-se diminuir o tempo de processamento e com isso economizar energia.
  • 146.
    Módulo 6 –Eficiência Energética em Aplicações de Motores Elétricos 146 4 ANÁLISE TÉCNICA E ECONÔMICA DO CONSUMO DE ENERGIA EM MOTORES ELÉTRICOS Aplicações de investimentos dentro das empresas sempre são questionadas quanto à sua real necessidade e à atratividade do retorno esperado por eles. Indubitavelmente tais questionamentos são importantes para o correto direcionamento do capital da empresa, pois todo investimento, seja ele um alicate, um equipamento de grande porte ou um motor elétrico deve ir ao encontro dos objetivos da empresa. Neste item serão abordados os pontos que mais influenciam nas decisões: Por que se investir em eficiência energética, como diagnosticar a situação atual e em quanto tempo este investimento retornará para a empresa? 4.1 O INSUMO ENERGIA ELÉTRICA Nos capítulos anteriores foi bastante discutido o quadro energético nacional e os futuros impactos no custo da energia elétrica ocasionados pelo aumento da demanda e pelas ameaças para novas ofertas. Seguindo os mesmos preceitos, os motores elétricos devem ser vistos não somente como conversores eletromecânicos dos processos produtivos das plantas industriais, mas também como grandes consumidores de energia elétrica. A figura 5.1 mostra em quanto tempo um motor elétrico consome em custo com energia o equivalente ao seu valor de compra (considerando R$ 0,15/ kWh e operando vinte e quatro horas por dia). Figura 4.1: Comparativo entre motores Standard X Alto rendimento Plus Observa-se que, em média, em menos de dois meses o valor de aquisição do motor já é equiparado pelo seu gasto com energia, o que por si só justificaria uma atenção na busca de motores com melhores rendimentos. É possível também verificar o maior custo de aquisição de motores alto rendimento em relação aos de padrão standard.
  • 147.
    Módulo 6 –Eficiência Energética em Aplicações de Motores Elétricos 147 Na figura 4.2 fica mais evidente como o custo de aquisição dos motores é incipiente em relação ao consumo de energia elétrica quando os avaliamos ao longo de sua vida útil estimada, evidenciando o quanto custo adicional com motores de alto rendimento pode tornar-se irrelevante frente à economia de energia gerada. Figura 4.2: Custos Motor Elétrico – Vida útil 10 Anos O insumo energia elétrica exerce peso significativo nos custos das empresas, que conseqüentemente influenciam na competitividade das mesmas. Ainda assim, são poucas as que avaliam de forma clara e objetiva ações relacionadas à conservação de energia e por isso mesmo decidem erroneamente sobre o destino dos investimentos. Prova maior pode ser conferida no relatório “Pesquisa de posse de equipamentos e hábito de uso (ano base 2005)”, divulgada em Março de 2008 pelo Procel, que revela que em média 61,1% das indústrias nacionais têm preocupação sobre o assunto, conforme a figura 4.3. Figura 4.3: Setores de atividades que realizam avaliação energética
  • 148.
    Módulo 6 –Eficiência Energética em Aplicações de Motores Elétricos 148 4.2 METODOLOGIA DE ANÁLISE DE CONSUMO DE ENERGIA EM MOTORES ELÉTRICOS 4.2.1 Rendimento (η) O motor elétrico é um conversor eletromecânico, ou seja, tem como finalidade transformar energia elétrica em mecânica. Como em qualquer processo de transformação, perdas ocorrem por motivos diversos. Figura 4.4: Para motores de corrente alternada de gaiola, as perdas podem ser dissociadas em: • Perdas Joule geradas pelo enrolamento do estator • Perdas Joule geradas pelo rotor • Perdas no ferro • Perdas mecânicas (mancais de deslizamento, rolamentos, ventilação etc.) • Perdas adicionais (harmônicas, rebarbas nos pacotes de chapas dos estatores etc.) Por definição, o rendimento do motor é definido como a relação entre a potência elétrica (entrada do motor) e a potência mecânica (fornecida na ponta do eixo), como visto na equação 4.1: (4.1) Dessa maneira, percebe-se a importância do valor do rendimento para a análise de consumo de energia elétrica. Deve-se atentar, no entanto, que esse valor pode variar conforme algumas características que são detalhadas a seguir. 4.2.1.1 Data de Fabricação dos Motores A “idade” dos motores ganha relevância quando se avalia sob a perspectiva de evolução tecnológica. Conforme discutido no capítulo 2, as melhorias de
  • 149.
    Módulo 6 –Eficiência Energética em Aplicações de Motores Elétricos 149 processos e materiais propiciaram aumentos significativos de desempenho dos motores elétricos, tanto em confiabilidade quanto em redução de perdas. O exemplo a seguir (figura 4.5) ilustra esses pontos a partir de dois motores com diferença de vinte anos entre as datas de fabricação, tempo suficiente para um acréscimo de 2,5% no rendimento Figura 4.5: Comparação de rendimento entre motores standard Apesar de aparentemente irrisório, o aumento de 2,5% no rendimento revela-se extremamente positivo quando o associamos à estimativa da vida útil dos equipamentos e os altos custos com energia elétrica, como discutido no início. 4.2.1.2 Rebobinamento do Enrolamento Estatórico Quantas vezes o motor elétrico pode ser rebobinado? O quanto de rendimento se perde após este procedimento? Estes são questionamentos comuns feito por profissionais que trabalham no setor de manutenção e sem resposta definida, pois não existem normas ou regras que estabeleçam tais números. Segundo dados da Electrical Apparatus Service Association Inc (EASA), o rendimento dos motores pode cair de 1 a 5% após um rebobinamento, e ir além se o procedimento se repetir. Deve-se atentar, no entanto, alguns pontos a considerar nesta análise: a) Casos de queima do motor • Caso a temperatura atingida pelo motor durante a queima for elevada o suficientemente para alterar as características magnéticas da chapa, aumentando as perdas no ferro • Queimas que danifiquem as chapas magnéticas (estator e/ou rotor), como por exemplo, um curto para a massa, que geram pontos de sobreaquecimento no motor (em alguns casos a chapa se funde formando
  • 150.
    Módulo 6 –Eficiência Energética em Aplicações de Motores Elétricos 150 uma cavidade no pacote), provocando, além da perda de rendimento, uma redução da vida útil A seguir seguem alguns exemplos de queimas que afetam os valores de rendimentos dos motores: Figura 4.6: Figura 4.7: Figura 4.8: b) Casos de reparo do motor • No uso de procedimentos incorretos para aquecer o pacote de chapas do estator para a retirada do bobinado, sem controle da temperatura e sem aquecimento uniforme, podendo ocasionar pontos de sobreaquecimento no motor;
  • 151.
    Módulo 6 –Eficiência Energética em Aplicações de Motores Elétricos 151 • Na retirada do bobinado, podendo "descolar" as chapas magnéticas, que também ocasionará pontos de sobreaquecimento; • Caso as espiras tenham um comprimento maior que o padrão de fábrica, gerando o aumento das perdas Joule. É importante ressaltar que queimas que não danificam as chapas magnéticas do estator, como curto entre espiras, por exemplo, não são potenciais de perdas de rendimento. Mas, durante o reparo, é necessário que as oficinas estejam capacitadas para executá-lo de acordo com orientações e procedimentos definidos pelo fabricante, garantindo a integridade do motor elétrico. 4.2.2 Carregamento dos Motores Um ponto importante nesta análise é saber qual potência de fato a aplicação exige, pois o valor do rendimento em motores elétricos varia exponencialmente de acordo com a mesma (figura 5.9). A essa variação de potência é dada o nome de percentual de carga dos motores, ou o quanto da potência nominal é realmente solicitada pelo processo. Figura 4.9: Como a potência nominal dos motores elétricos refere-se à potência mecânica fornecida na ponta do eixo para a movimentação da carga, o valor de rendimento torna-se imprescindível para a análise do consumo de energia elétrica, pois conforme a figura 4.9, quanto menor o percentual de carga, pior o rendimento, e conseqüentemente maior o consumo de energia elétrica devido ao maior índice de perdas. 4.2.2.1 Análise do Carregamento a Partir da Corrente de Operação A maneira mais confiável de análise de carga de motores é através da corrente de trabalho, comparando-a com os dados de fabricação dos equipamentos.
  • 152.
    Módulo 6 –Eficiência Energética em Aplicações de Motores Elétricos 152 As medições podem ser realizadas através de amperímetros como ilustrado na figura 4.10: Figura 4.10: Amperímetro Importante mencionar que em medições desta natureza os aparelhos devem oferecer leituras em True RMS. Os instrumentos usuais de medição de tensão e corrente são projetados e construídos para uma adequada leitura de sinais perfeitamente senoidais. Em situações de presença de harmônicas, as leituras desses aparelhos podem apresentar erros grosseiros, chegando a até 40% inferior em relação ao sinal real. Em análises de consumo de energia tais erros podem comprometer a confiabilidade do trabalho. A seguir um exemplo de como os valores de carregamento e rendimento de um motor podem ser adquiridos através da corrente de trabalho: • Potência: 100 CV • 4 pólos • Fabricante: WEG • Data de fabricação: 01/07/2008 • Linha de produto: Alto Rendimento Plus • Correntes de trabalho: 61,5A
  • 153.
    Módulo 6 –Eficiência Energética em Aplicações de Motores Elétricos 153 Figura 4.11: Estas informações devem ser cuidadosamente cruzadas com as datas de fabricação e dos tipos de reparos sofridos pelos equipamentos, pois como visto anteriormente estes detalhes interferem diretamente no resultado final. 4.2.2.2 Influência do Regime de Operação dos Equipamentos Outro ponto de atenção nas análises é o regime de operação que o processo exige dos motores elétricos. A avaliação dos equipamentos em seu funcionamento padrão, no processo, é importante para se conhecer as variações de cargas e outras particularidades que não são devidamente transmitidas. O recurso melhor aplicado nessas situações é o analisador de energia (figura 4.12). Com ele é possível registrar e analisar graficamente os ciclos de operação, averiguando os dados de corrente de trabalho medidos com um amperímetro numa operação de intermitência intensa, por exemplo. Figura 4.12: Analisador de energia
  • 154.
    Módulo 6 –Eficiência Energética em Aplicações de Motores Elétricos 154 Os registros também são importantes para simulações mais precisas de consumo de energia, pois é possível verificar com detalhes os tempos de operação para cada variação da corrente de trabalho (figura 4.13). Figura 4.13: Registro do consumo de energia 4.2.3 Consumo de Energia em kWh/ano: Com os dados de percentual de carga e rendimento dos motores, basta preencher a equação 4.2: (4.2) Onde: %Carga = percentual de carga aplicada ao motor P(cv) = potência nominal do motor Hop = horas de operação por dia Dop = dias de operação no período desejado (meses, anos etc.) ηmotor = rendimento do motor para o %Carga aplicado ao motor Caso a potência nominal do motor seja em Kilowatt, deve-se excluir o multiplicador 0,736. A partir do percentual de carga verificado para os motores atuais, é possível simular o consumo com a substituição destes por outros com melhores rendimentos, desde que se tenham suas curvas de carga. Da diferença entre os consumos obtém- se a economia de energia em kWh no período desejado. (4.3)
  • 155.
    Módulo 6 –Eficiência Energética em Aplicações de Motores Elétricos 155 Onde: kWhec = economia de energia em kWh/ano para o motor previsto kWhprevisto = consumo de energia em kWh/ano para o motor previsto kWhatual = consumo de energia em kWh/ano do motor atual 4.2.4 Motores Sobredimensionados Fugindo da idéia simplista de que, para realizar uma ação objetivando eficiência energética em motores basta trocar os antigos por outros da linha alto rendimento, é preciso esclarecer que um dos maiores problemas nas indústrias é a quantidade de motores mal dimensionados, muitos deles com sobra de potência, operando com baixos percentuais de carga (sobredimensionados), o que implica em baixos rendimentos e maior desperdício de energia. Dados do relatório “Pesquisa de posse de equipamentos e hábito de uso (ano base 2005)” revelam um baixo Fator de Carregamento (FC) nas indústrias nacionais, conforme a figura 4.14: Figura 4.14: Fator de carga médio O FC é um dos índices que permite verificar o quanto a energia elétrica é utilizada de forma racional. Ele representa a razão entre a demanda média, durante um determinado intervalo de tempo e a demanda máxima registrada no mesmo período. Como o maior consumidor de energia elétrica nas indústrias são motores elétricos, podemos deduzir que muitos deles operam abaixo da sua condição nominal, indicando existir espaço para programas de eficiência energética que resultem na elevação do FC médio. Há casos também de motores que operam com cargas acima do especificado que, além de impactar negativamente no consumo, também reduz sua vida útil e pode resultar numa parada de processo ou, em outras palavras, prejuízo.
  • 156.
    Módulo 6 –Eficiência Energética em Aplicações de Motores Elétricos 156 4.2.4.1 Repotenciamento de Motores Sobredimensionados Conforme discutido no item 4.2.2, o percentual de carga dos motores mostra o quanto de fato à aplicação exige de suas potências nominais. Essa é a premissa inicial para a análise de oportunidades de repotenciamento de motores. No exemplo da figura 5.11 a carga solicita do motor de 100 CV apenas 25% da sua nominal, ou seja, 25 CV. A análise de carga deve certificar-se de que todas as variáveis do processo estejam mapeadas, de forma a não impactar negativamente numa eventual substituição de motores. Para isso registros de operação através de analisadores de energia tornam-se essenciais. Em determinadas aplicações a maior exigência se dará durante a partida, necessitando o sobredimensionamento do motor devido ao tempo de rotor bloqueado. O tempo de partida deverá ser registrado através de medições com analisadores de energia, com capacidade de registros em décimos de segundos ou menos (figura 4.15), e a partir dessa informação redimensionar o motor conforme o capítulo 3. Figura 4.15: Medição do tempo de partida 4.2.5 Considerações sobre Adaptações Elétricas e Mecânicas da Concepção Original A substituição de motores, apesar de relativamente simples, exige atenção algumas vezes negligenciada durante o processo: • Motores antigos possuem, em sua maioria, carcaças maiores que os atuais devido à evolução dos materiais e processos. Assim, é necessário que sejam verificadas as condições mecânicas de instalação: base de fixação e/ou dimensão da flange, dimensões do eixo e conseqüentemente esforço radial exigido e tipo e dimensões do acoplamento.
  • 157.
    Módulo 6 –Eficiência Energética em Aplicações de Motores Elétricos 157 • Além das considerações acima, motores repotenciados exigem uma revisão da instalação elétrica: dimensionamento das proteções (fusíveis, relés etc) e dos acionamentos (contatores, chaves de partida etc). Em caso de repotenciamentos por subdimensionamentos, será necessário também revisar a capacidade dos alimentadores. 4.3 ANÁLISE ECONÔMICA Realizada a análise da viabilidade técnica da aplicação de ações para redução no consumo de energia elétrica, a determinação do tempo de retorno de investimento permitirá avaliar se o investimento será viável conforme a política da empresa. Uma forma simples de cálculo se dá pela equação 4.4: (4.4) O valor economizado será a diferença de consumo entre os motores onde o estudo foi focado e suas alternativas propostas. Após o período estimado do ROI, entende-se que a economia mensal de energia pode ser considerada como redução de custo com energia perpetuado indefinidamente. O valor investido pode assumir duas conotações: • Caso o estudo preveja a substituição de motores em operação por novos, o investimento será o valor integral com os custos projetados (motor elétrico padrão alto rendimento, proteções, instalação etc) • Caso o estudo oportunize uma necessidade de substituição, ou seja, onde inevitavelmente o motor deverá ser trocado (um reparo ou uma quebra ocasionando o sucateamento do equipamento), o investimento será a diferença entre o investimento e as alternativas possíveis (o custo do reparo ou um motor padrão Standard novo) 4.3.1 Características dos Motores e seus Impactos nos Valores de Investimento Da mesma forma que na análise técnica, a análise econômica exige precisão nas informações para que decisões equivocadas não sejam tomadas. Além de possíveis adaptações na instalação original, mencionado no item 5.2.5, a correta especificação dos motores também influenciará no valor estimado de investimento. Dados sobre eventuais especialidades (planos de pintura, vedações, proteções térmicas etc) bem como a forma construtiva dos mesmos (figura 5.16) devem ser considerados para o levantamento dos investimentos necessários.
  • 158.
    Módulo 6 –Eficiência Energética em Aplicações de Motores Elétricos 158 Figura 4.16: Especialidades dos motores elétricos 4.4 ESTUDO DE CASOS 4.4.1 Zanotti Elásticos Situada em Jaraguá do Sul, SC, a Zanotti Elásticos é uma empresa com um parque industrial com mais de 60 mil m² de área construída e cujo core business são fitas de cetim, fios elásticos revestidos, fios sintéticos e produtos sob fabricação especial. Atualmente está posicionada entre as maiores indústrias do mundo em seu ramo de atividade. 4.4.1.1 Desenvolvimento O trabalho realizado na Zanotti Elásticos teve como foco a redução de consumo de energia elétrica e a viabilidade de melhoria do sistema de acionamento de máquinas revestidoras de elástico. O projeto englobou um total de quarenta máquinas cujo acionamento original é feito por dois motores independentes de 20 CV – 4 pólos que acionam toda a máquina por um sistema de polias, fusos e correias (figura 5.17). Nas medições realizadas foi verificado que os motores operavam com no máximo 60% de carga cada um, e, portanto havia realmente um grande potencial de melhorias.
  • 159.
    Módulo 6 –Eficiência Energética em Aplicações de Motores Elétricos 159 Figura 4.17: Acionamento de máquinas – Zanotti Elásticos Assim, foi instalado o analisador de energia em algumas máquinas e durante todo o processo de fabricação a carga requerida pelos motores foi analisada. Nesta avaliação foi possível verificar que a partida dos motores gerava um grande pico de corrente e, até que o segundo motor partisse, ele se tornava uma carga a mais para o primeiro, tornando assim a partida do conjunto pesada e lenta, como mostrado na figura 5.18, onde a partida completa do conjunto levou aproximadamente 40 segundos e o pico de corrente foi de aproximadamente 180 A, o que a longo prazo influenciaria negativamente na vida útil dos motores. Figura 4.18: Registro do tempo de partida dos motores (configuração atual) – Zanotti Elásticos
  • 160.
    Módulo 6 –Eficiência Energética em Aplicações de Motores Elétricos 160 4.4.1.2 Proposta e Resultados A partir da análise das curvas da partida e regime das máquinas foi feita uma proposta de utilização de apenas um motor, com potência de 25 CV – 4 pólos e adaptação de um mancal no local do motor que seria retirado, como mostra a figura 4.19. Figura 4.19: Configuração dos motores Como pode ser visto na figura 4.20, o processo de partida se tornou mais suave, com um pico de corrente muito menor e uma aceleração real a carga em menor tempo (pico de aproximadamente 60 A e aceleração da carga em 30 segundos). Figura 4.20: Registro do tempo de partida dos motores (configuração proposta) – Zanotti Elásticos Os valores medidos antes e depois das modificações encontram-se na tabela comparativa a seguir:
  • 161.
    Módulo 6 –Eficiência Energética em Aplicações de Motores Elétricos 161 Tabela 4.1: Projeto Original X Modificação WEG Projeto original Modificação WEG Custo unitário (R$/kWh) R$ 0,16565 Horas de operação / dia 24 horas Dias de operação / ano 297 dias kWh médio (kWh) 19,061 10,915 Consumo anual (kWh) 135.866,808 77.802,12 Custo anual (R$) R$ 22.506,34 R$ 12.887,92 Cálculo do Retorno sobre o Investimento (ROI) considerando: • Economia: R$ 9.618,42 / ano • Investimento: R$ 2.689,32 (aquisição de motor) • Adaptações mecânicas: R$ 1.000,00 (aquisição de acoplamento) • Mão-de-obra: R$ 276,00 (6h eletricista: R$25,00/h + 6h mecânico: R$ 21,00/h) ROI = 0,41 anos = Cinco meses Após a aprovação do projeto, as modificações foram realizadas como mostra a figura 4.21, onde aparecem fotos do local antes e depois da alteração do projeto. Figura 4.21: 4.4.1.3 Considerações As medições para esta análise foram realizadas exatamente na mesma máquina, porém, não há garantias de que as cargas aplicadas nos dias em questão fossem as mesmas. Da mesma forma, as manutenções sofridas pela máquina podem ter contribuído para que na primeira medida houvesse maiores perdas.
  • 162.
    Módulo 6 –Eficiência Energética em Aplicações de Motores Elétricos 162 4.4.2 Buaiz Alimentos Situada em Vitória, ES, e no ramo alimentício desde a década de 50, a Buaiz Alimentos é composta por três fábricas: o Moinho Vitória, Mistura para Bolo e a Torrefadora Café Numero Um, oferecendo uma gama de produtos comercializados tanto da linha doméstica quanto de insumos para indústrias de mesmo segmento. Atualmente possui um centro de distribuição, de onde os produtos são distribuídos para os estados do Espírito Santo, Rio de Janeiro, parte de São Paulo, Minas Gerais e Bahia. 4.4.2.1 Desenvolvimento Seguindo a mesma metodologia já apresentada, este segundo estudo de caso teve maior foco nas substituição direta ou com pequenas alterações de potência em um grupo de motores e visualização do resultado final. O diagnóstico energético foi realizado durante o período de dez dias no mês de Março de 2006. No estudo foram considerados alguns equipamentos cujas aplicações englobavam motores antigos de diversas potências e/ou com várias rebobinagens, das áreas de beneficiamento, café, fábrica de pré mistura, moinhos, silos, e transporte. 4.4.2.2 Propostas e resultados Os resultados do diagnóstico realizado nos 193 motores foram: • Cento e cinquenta e seis motores recomendados para substituição por motores de Alto Rendimento Plus; • Oito motores recomendados para repotenciamento (Potência sugerida menor que a atual); • Quinze motores recomendados para repotenciamento (Potência sugerida maior que a atual); • Quatorze motores recomendados a não serem substituidos por serem novos ou já serem de alto rendimento; Os valores de economia e investimento para cada condição analisada podem ser observados nos três gráficos a seguir, que mostram respectivamente: os quilowatts (kW) economizados, os reais (R$) economizados/investidos e o Retorno sobre o Capital Investido (ROI), bem como a soma das condições.
  • 163.
    Módulo 6 –Eficiência Energética em Aplicações de Motores Elétricos 163 Figura 4.22: Ação sugerida X kWh economizado/ano Figura 4.23: Ação sugerida X R$ investido e economizado Figura 4.24: Ação sugerida X ROI 4.4.2.3 Considerações Os valores de consumo e economia foram todos baseados em cálculos e projeções matemáticas a partir de medições pontuais, podendo haver desvios se comparado com o regime de operação. Para se realizar a comprovação dos resultados calculados foram então realizadas novas medidas, e embora tal processo não tenha sido feito em todos os motores os resultados podem ser extrapolados:
  • 164.
    Módulo 6 –Eficiência Energética em Aplicações de Motores Elétricos 164 Antes Depois Figura 4.25: Avaliação dos motores antes e depois da modificação • Os vinte e seis motores analisados representam aproximadamente 27% dos 2.401 kW totais do trabalho realizado • Os ganhos em kWh / ano medidos superam os 300.000 kWh / ano, e representam aproximadamente 40% dos 750.000 kWh / ano previstos • A economia em kWh consumido atingiu aproximadamente 13% a mais que o previsto.
  • 165.
    Módulo 6 –Eficiência Energética em Aplicações de Motores Elétricos 165 5 MANUTENÇÃO EFICIENTE Atualmente as equipes de manutenção estão mais enxutas e cada dia que passa as exigências fica mais criteriosas, equipamentos mais automatizados e com uma eletrônica de última geração incorporado, com isto as equipes de instalação, manutenção e operação devem estar em constante desenvolvimento profissional para atender com mais rapidez as necessidades da fábrica. Figura 5.1: Evolução da manutenção nas empresas 4ª Geração A expectativa do cliente é sempre de obter maior produtividade com menores custos operacionais, com equipes mais “enxutas”, equipamentos confiáveis e mais complexos, menos paradas programadas para manutenção e sempre apresentando melhoria contínua. O objetivo é ter uma engenharia de manutenção focada sempre em resultados, sempre procurando pontos de melhorias. Indicadores de Manutenção A partir da última pesquisa realizada pela ABRAMAN – Associação Brasileira de Manutenção em 2007 foi elaborada uma série de gráficos com os indicadores de manutenção no Brasil. A pesquisa mostra entre outros fatores o perfil de como estão os custos de manutenção e sua evolução ao longo dos anos, com ocorre a contratações de terceiros, quanto representa o custo do estoque, etc.
  • 166.
    Módulo 6 –Eficiência Energética em Aplicações de Motores Elétricos 166 5.1 A SITUAÇÃO DA MANUTENÇÃO NO BRASIL Gráfico 5.1: Custo Total Gráfico 5.2: Contratações Gráfico 5.3: Custos Gráfico 5.4: Estoque Gráfico 5.5: Indicadores Gráfico 5.6: Manutenções
  • 167.
    Módulo 6 –Eficiência Energética em Aplicações de Motores Elétricos 167 Gráfico 5.7: Idade Média Gráfico 5.8: Disponibilidade Gráfico 5.9: Tendências na Manutenção Fonte: ABRAMAM – Documento Nacional 2007 5.2 INSTALAÇÃO EFICIENTE 5.2.1 Instruções Gerais Todos os profissionais que realizam serviços em equipamentos elétricos, seja na instalação, operação ou manutenção, deverão ser permanentemente informados e atualizados sobre as normas e prescrições de segurança que regem o serviço, e aconselhados a segui-las. Cabe ao responsável certificar-se antes do início do trabalho, de que tudo foi devidamente observado, e alertar seu pessoal para os perigos inerentes à tarefa proposta. Recomenda-se que este serviço seja efetuado por pessoal qualificado. Como medida de segurança, os equipamentos para combate a incêndios e avisos sobre primeiros socorros não deverão faltar no local de trabalho, devendo estar sempre em locais bem visíveis e de fácil acesso.
  • 168.
    Módulo 6 –Eficiência Energética em Aplicações de Motores Elétricos 168 5.3 MANUTENÇÃO EFICIENTE 5.3.1 Montagem e desmontagem de rolamentos • Montagem por aquecimento indutivo; • Aquecimento entre 80°C a 100°C. Não ultrapassar 120°C; • Sensor de temperatura colocado no anel interno; • Montagem com prensa e dispositivos (buchas) apropriados para instalação (força aplicada no anel interno); • Dispositivos no mercado com buchas e martelos para uma correta instalação manual; • Na desmontagem utilizar saca manual ou saca hidráulico; • Não utilizar maçarico na montagem ou desmontagem; Não utilizar martelos na desmontagem (danos no eixo);
  • 169.
    Módulo 6 –Eficiência Energética em Aplicações de Motores Elétricos 169 5.3.2 Lubrificação Procedimento: • Limpar o pino graxeiro e a região ao redor com pano de algodão; • Caso não possa ser relubrificado em operação, parar o motor e adicionar metade da graxa; • Rodar o motor por um minuto, e pará-lo novamente; • Adicionar o restante da graxa e liberá-lo para operação normal. Cuidados básicos • Acionar a pistola engraxadeira em uma balança para medir a quantidade de graxa expelida; • Evitar a mistura de graxas; • Manter a superfície da graxa nivelada e o recipiente fechado. O que modifica o período de relubrificação? • Tipo do rolamento (esferas, rolos, contato angular, etc.); • Graxa utilizada; • Rotação de trabalho do motor; • Quanto maior a rotação menor é o período de relubrificação; • Posição de trabalho do motor (horizontal ou vertical); • Temperatura de trabalho do rolamento. Posição de trabalho • Motores projetados para operar na horizontal e que opera na vertical, reduzir o período de relubrificação pela metade. • Temperatura de operação • A cada 15 ºC acima da temperatura de projeto, o período de relubrificação é reduzido pela metade. Figura 5.2
  • 170.
    Módulo 6 –Eficiência Energética em Aplicações de Motores Elétricos 170 5.3.3 Alinhamento Figura 5.3 Desalinhamento custa tempo e dinheiro Mais de 50% de avarias em máquinas rotativas são causadas por desalinhamento de eixos. Essas avarias causam um aumento de parada de máquinas, o que se traduz diretamente em custos mais elevados. Adicionalmente, um alinhamento incorreto solicita mais os componentes de máquina, resultando num maior desgaste, bem como, num maior consumo de energia. Para tanto, as indústrias gastam, a cada ano, enormes somas para remediar os efeitos de eixos desalinhados. Contudo, o desalinhamento pode ser facilmente eliminado, por meio de uma manutenção preventiva. Portanto, um alinhamento adequado economiza não apenas o dinheiro, mas vai manter o seu maquinário em funcionamento por mais tempo, e de maneira mais eficiente. Os métodos tradicionais de alinhamento freqüentemente não produzem o rigoroso grau de precisão exigido pelo atual maquinário de precisão. Os métodos rudimentares ainda em uso hoje em dia podem ser rápidos, mas são também imprecisos. Outros métodos tradicionais, que empregam mostradores, não proporcionam um elevado grau de precisão, mas exigem operadores especializados e consomem muito tempo.
  • 171.
    Módulo 6 –Eficiência Energética em Aplicações de Motores Elétricos 171 Figura 5.4: Métodos de alinhamento Figura 5.5: Tipos de desalinhamento O que é exatamente o desalinhamento? O desalinhamento ocorre quando os centros de dois eixos em uma máquina não estão alinhados um com o outro. Existem dois tipos de desalinhamento: o paralelo e o angular. Na maioria dos casos, o desalinhamento de uma máquina é causado por uma combinação desses dois tipos. As vantagens de um alinhamento correto: Figura 5.6: Alinhamento correto • Vida mais longa para os rolamentos; • Menor esforço sobre os acoplamentos, reduzindo e risco de superaquecimento e quebras; • Menor desgaste de vedações, baixando o risco de contaminação e de vazamento de lubrificante; • Menor consumo de energia;
  • 172.
    Módulo 6 –Eficiência Energética em Aplicações de Motores Elétricos 172 • Menos vibração e ruídos; • Aumento de disponibilidade de funcionamento. Desalinhamento de polias Um dos motivos mais comuns para a interrupção não planejada da operação das máquinas acionadas por correias é o desalinhamento das polias. O desalinhamento das polias pode aumentar o desgaste das polias e das correias, bem como aumentar os níveis de ruído e vibração operacionais, o que pode resultar na parada não programada das máquinas. Outro efeito colateral do aumento da vibração é a falha prematura dos rolamentos. Essas falhas também podem ser causa para uma parada não programada de máquinas. Figura 5.7: Medição do desalinhamento paralelo e angular usando uma régua ou um pedaço de barbante Métodos tradicionais de alinhamento de polias Esses métodos, que são os mais amplamente usados, envolvem o uso apenas da visão combinada com uma régua e/ou pedaço de barbante. A vantagem destes métodos tradicionais é o tempo curto necessário para realizar o ajuste, embora o uso de uma régua demande mais tempo do que o uso apenas da visão. A maior desvantagem destes métodos é a falta de precisão. Alguns fabricantes de correias e polias recomendam um desalinhamento máximo horizontal de 0,5°, ou até 0,25°, o que é impossível de se conseguir usando apenas a visão. Figura 5.8: O alinhamento correto significa alinhar as ranhuras das polias. Métodos a laser de alinhamento de polias Uma ferramenta de alinhamento de polias a laser proporciona um alinhamento muito mais rápido e preciso do que os métodos tradicionais. As ferramentas de alinhamento de polias disponíveis no mercado podem ser classificadas de acordo com o modo como elas são fixadas nas polias e o mecanismo que utilizam para realizar o alinhamento.
  • 173.
    Módulo 6 –Eficiência Energética em Aplicações de Motores Elétricos 173 Em geral, existem dois grupos: ferramentas que alinham a face da polia e ferramentas que alinham as ranhuras das polias. A maior desvantagem das ferramentas que usam a face ou a lateral das polias como referência de alinhamento de polias e correias é que apenas a face das polias é usada como referência. Isso significa que apenas as faces das polias são alinhadas umas com as outras e não necessariamente as ranhuras nas quais as correias trabalham. Este método resulta em níveis variados de precisão quando as polias apresentam espessuras diferentes ou são de marcas ou fabricantes diversos. As ferramentas que alinham as ranhuras das polias permitem o alinhamento onde ele é mais importante: nas ranhuras da polia, aumentando consideravelmente a precisão, independentemente da espessura, marca ou fabricante das polias. O alinhamento preciso das polias e correias podem ajudá-lo a: • Aumentar a vida útil dos rolamentos; • Aumentar o tempo operacional, a eficiência e a produtividade das máquinas; • Reduzir o desgaste das polias e correias; • Reduzir o atrito e, dessa forma, o consumo de energia; • Reduzir o ruído e a vibração operacionais; • Reduzir os custos com substituição de componentes e tempo de paradas não programadas das máquinas; Desalinhamento em ângulo vertical Desalinhamento em ângulo horizontal Desalinhamento paralelo Alinhamento correto
  • 174.
    Módulo 6 –Eficiência Energética em Aplicações de Motores Elétricos 174 5.4 MÉTODOS DE MANUTENÇÃO Figura 5.9: Taxa de falha X Tempo Na primeira fase ocorre à mortalidade infantil devido a máquina nova, a taxa de falha é decrescente, o que indica que o sistema tem falhas inerentes de projeto ou de montagem que vêm sendo corrigidas pela manutenção ou operação. Em geral, as falhas nesta fase são prematuras e decorrem de má especificação de projeto ou por falhas na fabricação de componentes. Se não há uma prática de correção de falhas, a tendência é que a taxa de falhas seja alta e se mantenha ao redor do mesmo valor, o que caracteriza outra fase. Uma estratégia coerente de manutenção para esta etapa da vida do equipamento é a manutenção corretiva, aquela manutenção que não apenas repara o sistema, mas corrige o erro de projeto que permitiu que a falha ocorresse. Na segunda fase é a vida de operação normal do equipamento, esta fase de maturidade, as falhas prematuras não ocorrem mais, pois todos os erros de projeto já foram corrigidos ou a manutenção não se preocupa em corrigir as falhas que ocorrem apenas repará-las. As falhas que ocorrem nesta fase são aleatórias, devidas a incidentes imprevisíveis, tais como catástrofes naturais, ou erros de operação, nos quais o sistema produtivo é exposto a quantidades de energia liberadas em uma taxa que o sistema não suporta. Se o sistema já está livre de falhas prematuras e está na maturidade, o melhor é não fazer nenhuma manutenção ou, no máximo, fazer manutenção preditiva, ou seja, aquela manutenção em que monitoram-se alguns parâmetros significativos que se desviarão quando a máquina apresentar o envelhecimento natural. Na terceira fase, a mortalidade por equipamento velho, o equipamento entrou em desgaste irreversível. Nesta fase, a melhor estratégia é a manutenção preventiva, pois é nesta fase que vale a pena trocar antecipadamente os componentes frágeis, aqueles que, se não falharem imediatamente, falharão em curto prazo.
  • 175.
    Módulo 6 –Eficiência Energética em Aplicações de Motores Elétricos 175 5.4.1 Manutenção Corretiva É a situação na qual o equipamento é utilizado até a quebra, onde será posteriormente reparado ou substituído por outro equipamento. Geralmente indústrias que usam máquinas de baixo custo e tem equipamentos reserva utilizam este tipo de manutenção. O monitoramento dos equipamentos não é vantajoso visto que não há vantagens econômicas ou de segurança em conhecer quando a falha irá ocorrer. 5.4.2 Manutenção Preventiva Quando não há máquinas reserva ou paradas de produção resultam em grandes perdas, a manutenção realizada em intervalos periódicos, chamada preventiva, pode ser utilizada. Os intervalos de serviço são determinados para que a máquina não apresente falha dentro deste período. No entanto a experiência tem mostrado que na maioria dos casos a manutenção preventiva é antieconômica, uma vez que paradas podem ser programadas quando o equipamento ainda apresenta condição de uso, sendo que peças boas freqüentemente são substituídas por peças novas. Outro fator importante, a interferência humana, pode reduzir a confiabilidade do equipamento após a intervenção. Cita-se montagens de rolamento inadequadas, contaminação do lubrificante devido à abertura do equipamento, danos ao enrolamento de motores por batidas durante montagem/ desmontagem, etc. 5.4.3 Manutenção Preditiva A manutenção preditiva dos motores elétricos resume-se numa inspeção periódica realizando alguns testes para identificar as falhas logo no início. A freqüência com que devem ser feitas as inspeções, depende do tipo de motor e das condições locais de aplicação. Este tipo de inspeção ajuda a diminuir aos custos de manutenção em função dos defeitos ainda estarem em desenvolvimento. Os principais tipos de inspeções são: • Níveis de isolamento; • Desempenho elétrico (corrente, tensão, potência, etc.); • Temperatura de trabalho do motor e rolamentos; • Lubrificação dos mancais; • Vibração; • Sensitiva (análise visual).
  • 176.
    Módulo 6 –Eficiência Energética em Aplicações de Motores Elétricos 176 REFERÊNCIAS BALANÇO ENERGÉTICO NACIONAL. Empresa de Pesquisa Energética. Disponível em: < http://ben.epe.gov.br >. BANCO NACIONAL DE DESENVOLVIMENTO ECONÔMICO E SOCIAL – BNDES. Disponível em: < http://www.bndes.gov.br >. PEREIRA, Luís Alberto. Análise Econômica da Aplicação de Motores de Indução de Alto Rendimento. PUC-RS. Disponível em: < www.ee.pucrs.br >. PLANO NACIONAL DE ENERGIA – PNE 2030. Empresa de Pesquisa Energética. Disponível em: http://www.epe.gov.br >. PROGRAMA DE INCENTIVO ÀS FONTES ALTERNATIVAS DE ENERGIA ELÉTRICA – PROINFA. Disponível em: < http://www.mme.gov.br >. PROGRAMA NACIONAL DE CONSERVAÇÃO DE ENERGIA ELÉTRICA – PROCEL. Disponível em: < http://www.eletrobras.com.br/procel >. WIKIPÉDIA. A enciclopédia livre. Disponível em: < http://www.wikipedia.org >.
  • 177.
    Módulo 6 –Eficiência Energética em Aplicações de Motores Elétricos 177 ANEXOS ANEXO I – LEI Nº 10.295, DE 17 DE OUTUBRO DE 2001. Presidência da República Casa Civil Subchefia para Assuntos Jurídicos LEI N o 10.295, DE 17 DE OUTUBRO DE 2001. Regulamento Dispõe sobre a Política Nacional de Conservação e Uso Racional de Energia e dá outras providências. O PRESIDENTE DA REPÚBLICA Faço saber que o Congresso Nacional decreta e eu sanciono a seguinte Lei: Art. 1 o A Política Nacional de Conservação e Uso Racional de Energia visa a alocação eficiente de recursos energéticos e a preservação do meio ambiente. Art. 2 o O Poder Executivo estabelecerá níveis máximos de consumo específico de energia, ou mínimos de eficiência energética, de máquinas e aparelhos consumidores de energia fabricados ou comercializados no País, com base em indicadores técnicos pertinentes. § 1 o Os níveis a que se refere o caput serão estabelecidos com base em valores técnica e economicamente viáveis, considerando a vida útil das máquinas e aparelhos consumidores de energia. § 2 o Em até 1 (um) ano a partir da publicação destes níveis, será estabelecido um Programa de Metas para sua progressiva evolução. Art. 3 o Os fabricantes e os importadores de máquinas e aparelhos consumidores de energia são obrigados a adotar as medidas necessárias para que sejam obedecidos os níveis máximos de consumo de energia e mínimos de eficiência energética, constantes da regulamentação específica estabelecida para cada tipo de máquina e aparelho. § 1 o Os importadores devem comprovar o atendimento aos níveis máximos de consumo específico de energia, ou mínimos de eficiência energética, durante o processo de importação. § 2 o As máquinas e aparelhos consumidores de energia encontrados no mercado sem as especificações legais, quando da vigência da regulamentação específica, deverão ser recolhidos, no prazo máximo de 30 (trinta) dias, pelos respectivos fabricantes e importadores. § 3 o Findo o prazo fixado no § 2 o , os fabricantes e importadores estarão sujeitos às multas por unidade, a serem estabelecidas em regulamento, de até 100% (cem por cento) do preço de venda por eles praticados. Art. 4 o O Poder Executivo desenvolverá mecanismos que promovam a eficiência energética nas edificações construídas no País. Art. 5 o Previamente ao estabelecimento dos indicadores de consumo específico de energia, ou de eficiência energética, de que trata esta Lei, deverão ser ouvidas em audiência pública, com divulgação antecipada das propostas, entidades representativas de fabricantes e importadores de
  • 178.
    Módulo 6 –Eficiência Energética em Aplicações de Motores Elétricos 178 máquinas e aparelhos consumidores de energia, projetistas e construtores de edificações, consumidores, instituições de ensino e pesquisa e demais entidades interessadas. Art. 6 o Esta Lei entra em vigor na data de sua publicação. Brasília, 17 de outubro de 2001; 180 o da Independência e 113 o da República. FERNANDO HENRIQUE CARDOSO José Jorge Pedro Parente Este texto não substitui o publicado no D.O.U. de 18.10.2001
  • 179.
    Módulo 6 –Eficiência Energética em Aplicações de Motores Elétricos 179 ANEXO II – DECRETO 4.508, DE 11 DE DEZEMBRO DE 2002 Presidência da República Casa Civil Subchefia para Assuntos Jurídicos DECRETO Nº 4.508, DE 11 DE DEZEMBRO DE 2002. Dispõe sobre a regulamentação específica que define os níveis mínimos de eficiência energética de motores elétricos trifásicos de indução rotor gaiola de esquilo, de fabricação nacional ou importados, para comercialização ou uso no Brasil, e dá outras providências. O PRESIDENTE DA REPÚBLICA, no uso da atribuição que lhe confere o art. 84, inciso IV, da Constituição, e tendo em vista o disposto na Lei n o 10.295, de 17 de outubro de 2001, e no Decreto n o 4.059, de 19 de dezembro de 2001, DECRETA: Art. 1 o Fica aprovada a regulamentação específica que define os níveis mínimos de eficiência energética de motores elétricos trifásicos de indução rotor gaiola de esquilo, de fabricação nacional ou importados, para comercialização ou uso no Brasil, na forma dos Anexos I e II deste Decreto. Art. 2 o O estabelecimento dos níveis máximos de consumo de energia, ou mínimos de eficiência energética dos demais aparelhos e máquinas, bem como os programas de metas previstos no art. 2 o da Lei n o 10.295, de 17 de outubro de 2001, serão objeto de regulamentações específicas por meio de portarias interministeriais dos Ministérios de Minas e Energia, da Ciência e Tecnologia e do Desenvolvimento, Indústria e Comércio Exterior, após aprovação do Comitê Gestor de Indicadores e Níveis de Eficiência Energética - CGIEE. Art. 3 o Este Decreto entra em vigor na data de sua publicação. Brasília, 11 de dezembro de 2002; 181 o da Independência e 114 o da República. Este texto não substitui o publicado no D.O.U. de 12.12.2002 FERNANDO HENRIQUE CARDOSO Francisco Gomide Benjamin Benzaquen Sicsú Ronaldo Mota Sardenberg
  • 180.
    Módulo 6 –Eficiência Energética em Aplicações de Motores Elétricos 180 Anexo I REGULAMENTAÇÃO ESPECÍFICA QUE DEFINE OS NÍVEIS MÍNIMOS DE EFICIÊNCIA ENERGÉTICA DE MOTORES ELÉTRICOS TRIFÁSICOS DE INDUÇÃO ROTOR GAIOLA DE ESQUILO CAPÍTULO I CARACTERIZAÇÃO DO PRODUTO Art. 1 o Os equipamentos objeto desta regulamentação correspondem aos motores elétricos trifásicos de indução rotor gaiola de esquilo, de fabricação nacional ou importados, para comercialização ou uso no Brasil, incluindo tanto os motores comercializados isoladamente quanto os que fazem parte de outros equipamentos. Parágrafo único. Os motores objeto desta regulamentação possuem as seguintes características: I - para operação em rede de distribuição de corrente alternada trifásica de 60 Hz, e tensão nominal até 600V, individualmente ou em quaisquer combinações de tensões; II - freqüência nominal de 60 Hz ou 50 Hz para operação em 60 Hz; III - uma única velocidade nominal ou múltiplas velocidades para operação em uma única velocidade nominal; IV - nas potências nominais de 1 a 250cv ou hp (0,75 a 185kW) nas polaridades de 2 e 4 pólos; nas potências de 1 a 200cv ou hp (0,75 a 150kW) na polaridade de 6 pólos e nas potências de 1 a 150cv ou hp (0,75 a 110kW) na polaridade de 8 pólos; V - para operação contínua, ou classificado como operação S1 conforme a Norma Brasileira - NBR 7094/2000, da Associação Brasileira de Normas Técnicas - ABNT; VI - desempenho de partida de acordo com as características das categorias N e H da norma NBR 7094/2000, da ABNT, ou categorias equivalentes, tais como A ou B ou C da "National Equipment Manufacturers Association" - NEMA; e VII - seja do tipo totalmente fechado com ventilação externa, acoplada ou solidária ao próprio eixo de acionamento do motor elétrico. Art. 2 o O Anexo II apresenta esclarecimentos adicionais que contribuem para a caracterização dos motores abrangidos. Parágrafo único. O Comitê Gestor de Indicadores e Níveis de Eficiência Energética - CGIEE, instituído pelo Decreto n o 4.059, de 19 de dezembro de 2001, poderá, com apoio de grupo técnico, elaborar documentos complementares que se fizerem necessários para identificar os motores de que trata esta regulamentação. CAPÍTULO II RENDIMENTOS NOMINAIS MÍNIMOS E PROCEDIMENTOS DE ENSAIOS Art. 3 o O indicador de eficiência energética a ser utilizado é o rendimento nominal.
  • 181.
    Módulo 6 –Eficiência Energética em Aplicações de Motores Elétricos 181 Art. 4 o O método de ensaio para determinação do rendimento nominal é a variação do Método 2 - Ensaio Dinamométrico com medição indireta das perdas suplementares e medição direta das perdas no estator (I 2 R), no rotor (I 2 R), no núcleo e por atrito e ventilação, descrito na norma NBR 5383 -1 /2001 da ABNT - Máquinas Elétricas Girantes - Parte 1 - Motores de Indução Trifásicos - Ensaios. O rendimento nominal deve ser determinado nas condições de tensão nominal, freqüência nominal e potência de saída nominal no eixo do motor. Art. 5 o Os níveis mínimos de rendimento nominal a serem atendidos estão definidos na tabela abaixo, incluindo as linhas de motores padrão e alto rendimento. § 1 o Estes valores estão sujeitos às tolerâncias descritas na norma NBR 7094/2000 da ABNT. § 2 o Entende-se por motores da linha padrão e da linha de alto rendimento os motores elétricos trifásicos de indução rotor de gaiola de esquilo caracterizados tecnicamente nos arts. 1 o e 2 o e com rendimentos nominais mínimos iguais ou superiores aos estabelecidos na tabela a seguir. TABELA - RENDIMENTOS NOMINAIS MÍNIMOS PADRÃO ALTO RENDIMENTO Pólos Pólos cv ou hp Kw 2 4 6 8 2 4 6 8 1,0 0,75 77,0 78,0 73,0 66,0 80,0 80,5 80,0 70,0 1,5 1,1 78,5 79,0 75,0 73,5 82,5 81,5 77,0 77,0 2,0 1,5 81,0 81,5 77,0 77,0 83,5 84,0 83,0 82,5 3,0 2,2 81,5 83,0 78,5 78,0 85,0 85,0 83,0 84,0 4,0 3,0 82,5 83,0 81,0 79,0 85,0 86,0 85,0 84,5 5,0 3,7 84,5 85,0 83,5 80,0 87,5 87,5 87,5 85,5 6,0 4,5 85,0 85,5 84,0 82,0 88,0 88,5 87,5 85,5 7,5 5,5 86,0 87,0 85,0 84,0 88,5 89,5 88,0 85,5 10 7,5 87,5 87,5 86,0 85,0 89,5 89,5 88,5 88,5 12,5 9,2 87,5 87,5 87,5 86,0 89,5 90,0 88,5 88,5 15 11 87,5 88,5 89,0 87,5 90,2 91,0 90,2 88,5 20 15 88,5 89,5 89,5 88,5 90,2 91,0 90,2 89,5 25 18,5 89,5 90,5 90,2 88,5 91,0 92,4 91,7 89,5 30 22 89,5 91,0 91,0 90,2 91,0 92,4 91,7 91,0 40 30 90,2 91,7 91,7 90,2 91,7 93,0 93,0 91,0 50 37 91,5 92,4 91,7 91,0 92,4 93,0 93,0 91,7 60 45 91,7 93,0 91,7 91,0 93,0 93,6 93,6 91,7 75 55 92,4 93,0 92,1 91,5 93,0 94,1 93,6 93,0 100 75 93,0 93,2 93,0 92,0 93,6 94,5 94,1 93,0 125 90 93,0 93,2 93,0 92,5 94,5 94,5 94,1 93,6
  • 182.
    Módulo 6 –Eficiência Energética em Aplicações de Motores Elétricos 182 150 110 93,0 93,5 94,1 92,5 94,5 95,0 95,0 93,6 175 132 93,5 94,1 94,1 94,7 95,0 95,0 200 150 94,1 94,5 94,1 95,0 95,0 95,0 250 185 94,1 94,5 95,4 95,0 CAPÍTULO III PLACA DE IDENTIFICAÇÃO DO MOTOR Art. 6 o A placa de identificação permanente de um motor deve conter claramente o rendimento e o fator de potência nominais do motor, observados os demais requisitos definidos na norma NBR 7094 da ABNT. CAPÍTULO IV AVALIAÇÃO DA CONFORMIDADE E LABORATÓRIOS Art. 7 o O processo de avaliação da conformidade para verificação dos níveis mínimos de eficiência energética dos motores trifásicos, caracterizados em conformidade com o Capítulo I desta regulamentação, é o da etiquetagem, realizado pelo Instituto Nacional de Metrologia, Normalização e Qualidade Industrial - Inmetro, por meio do Programa Brasileiro de Etiquetagem - PBE. § 1 o Antes da comercialização de um modelo básico de motor, este deverá ser submetido pelo fabricante ou importador ao Inmetro para autorização de comercialização no Brasil. Entende-se por modelo básico um motor que represente um conjunto de motores com mesmas características elétricas e mecânicas e produzido por um mesmo fabricante. § 2 o A autorização de comercialização conferida pelo Inmetro não isenta o fabricante ou importador da responsabilidade de comercializar seus equipamentos dentro dos índices mínimos de eficiência definidos nesta regulamentação. Art. 8 o Os laboratórios responsáveis pelos ensaios que comprovarão o atendimento dos níveis mínimos de rendimento nominal dos motores fabricados ou comercializados no País são aqueles credenciados ou designados pelo Inmetro. Parágrafo único. Os laboratórios credenciados ou designados pelo Inmetro estão relacionados no campo específico, para esta regulamentação, na página eletrônica do Inmetro. Art. 9 o O CGIEE poderá, eventualmente, e com o conhecimento do Inmetro, designar outros laboratórios capacitados para realizar os ensaios pertinentes, quando os credenciados ou reconhecidos não puderem atender às solicitações ou ficarem impedidos momentaneamente de atender aos pedidos. Nesse caso, os laboratórios deverão ser previamente auditados por técnicos indicados pelo Inmetro, com base na norma NBR ISO 17.025, da ABNT, e o ensaio acompanhado por especialista indicado pelo Inmetro. CAPÍTULO V MOTORES COMPONENTES DE OUTRAS MÁQUINAS Art. 10. As máquinas motrizes de uso final que tenham regulamentação específica relativa a níveis mínimos de eficiência ou máximos de consumo de energia, conforme Decreto n o 4.059, de 2001, não estão abrangidos por esta regulamentação.
  • 183.
    Módulo 6 –Eficiência Energética em Aplicações de Motores Elétricos 183 Parágrafo único. Entende-se por máquinas motrizes de uso final os equipamentos que possuem motores como um dos seus componentes. Art. 11. As máquinas motrizes de uso final que não se enquadram no art. 10 devem possuir, na sua placa de identificação ou em placa adicional, os dados do motor ou dos motores componentes, explicitando as informações de rendimento e fator de potência nominais. Art. 12. Caberá aos fabricantes das máquinas motrizes de uso final, a comprovação perante o Ministério do Desenvolvimento, Indústria e Comércio Exterior ou ao órgão por ele indicado, de que um determinado motor componente de um modelo básico de máquina motriz de uso final, não está abrangido por esta regulamentação. Art. 13. Os motores, tanto da linha padrão quanto de alto rendimento, componentes de máquinas motrizes de uso final que são fabricados ou importados em carcaças inferiores às referenciadas pela norma NBR 7094/2000, da ABNT, conforme correspondência entre potência nominal e velocidade síncrona, também estão cobertos por esta regulamentação. Parágrafo único. O prazo e a condição de adequação para os motores abrangidos pelo caput deste artigo, quando se tratar de modificações onerosas, encontram-se explicitados nos arts. 19 e 20 desta regulamentação. CAPÍTULO VI MOTORES E MÁQUINAS MOTRIZES DE USO FINAL IMPORTADOS Art. 14. As empresas importadoras de motores e de máquinas motrizes de uso final, abrangidos por esta regulamentação, devem comprovar o atendimento aos níveis mínimos de eficiência energética durante o processo de importação. Art. 15. No processo de importação dos motores e de máquinas motrizes de uso final de que trata esta regulamentação, deverá haver a anuência do Inmetro para concessão da Licença de Importação, obtida previamente ao embarque no exterior. CAPÍTULO VII FISCALIZAÇÃO E PENALIDADES Art. 16. A fiscalização do cumprimento das disposições contidas nesta regulamentação, em todo o território nacional, será efetuada pelo Inmetro e pelas entidades de direito público com ele conveniadas. Parágrafo único. O não-cumprimento da presente regulamentação, acarretará aos infratores, a aplicação das penalidades previstas na Lei n o 10.295, de 17 de outubro de 2001. CAPÍTULO VIII VIGÊNCIA Art. 17. A data-limite para fabricação no país ou importação do exterior de motores que não fazem parte de máquina motriz de uso final e que não atendam ao disposto nesta regulamentação é a da entrada em vigor deste Decreto. Art. 18. A data-limite para comercialização dos motores fabricados no país ou importados do exterior que não fazem parte de máquina motriz de uso final e que não atendam ao disposto nesta regulamentação é 28 de fevereiro de 2003.
  • 184.
    Módulo 6 –Eficiência Energética em Aplicações de Motores Elétricos 184 Parágrafo único. Os conhecimentos de embarque dos motores importados referentes ao caput deste artigo, deverão ter sido emitidos até a data de entrada em vigor desta regulamentação. Art. 19. A data-limite para fabricação no país ou importação do exterior de máquinas motrizes de uso final cujos motores componentes são abrangidos e que não atendam ao disposto nesta regulamentação é 28 de fevereiro de 2003. Parágrafo único. Para as máquinas motrizes de uso final para as quais o atendimento desta regulamentação implicar em modificações onerosas, financeiramente, tecnicamente ou operacionalmente, comprovadas junto ao Ministério do Desenvolvimento, Indústria e Comércio Exterior - MDIC ou ao órgão por ele indicado, o prazo do caput fica estendido para 30 de setembro de 2003. Art. 20. A data-limite para comercialização de máquinas motrizes de uso final cujos motores componentes não atendam ao disposto nesta regulamentação é 31 de julho de 2003. Parágrafo único. Para as máquinas motrizes de uso final para as quais o atendimento desta regulamentação implicar em modificações onerosas, financeiramente, tecnicamente ou operacionalmente, comprovadas junto ao Ministério do Desenvolvimento, Indústria e Comércio Exterior - MDIC ou ao órgão por ele indicado, o prazo do caput fica estendido para 30 de dezembro de 2003. Anexo II ESCLARECIMENTOS PARA CARACTERIZAÇÃO DOS PRODUTOS OBJETO DESTA REGULAMENTAÇÃO Este Anexo apresenta esclarecimentos adicionais para caracterizar os motores objeto desta regulamentação, conforme descrito a seguir: I - Motores de Velocidade Variável Motores de várias velocidades nominais e motores com inversores embutidos não são equipamentos abrangidos por esta regulamentação, já que os seus projetos são para uso em velocidade variável. No entanto, os motores que sejam de velocidade única, que atendem aos outros critérios definidos neste Anexo, e que podem ser usados com inversores em aplicações de velocidade variável como uma característica adicional, são equipamentos abrangidos por esta regulamentação. Em outras palavras, ser adequado para uso com um inversor não exime um motor das exigências aqui definidas. II - Motores com Selo Mecânico ou Retentores Quando o motor sem selo mecânico ou retentor é abrangido por esta regulamentação, o motor com selo mecânico correspondente também é abrangido. É obrigatório que o rendimento do referido motor seja aferido em ensaios com a retirada dos selos ou retentores instalados. III - Motores de Potência Intermediária Os motores elétricos construídos para potências intermediárias às potências definidas na TABELA do art. 5 o do Anexo I serão referidos como "motores com potências intermediárias". Os motores com potências intermediárias são abrangidos por esta regulamentação. O valor do rendimento mínimo que se aplica é o da potência adjacente mais próxima da potência nominal do
  • 185.
    Módulo 6 –Eficiência Energética em Aplicações de Motores Elétricos 185 mesmo. Para motores com potências intermediárias eqüidistantes de duas potências adjacentes, deverá ser exigido o rendimento do motor com potência nominal superior a dele. IV - Motores para Bombas Monobloco Um motor elétrico, com as características definidas no art. 1 o do Anexo I, e que possa ser acoplado a uma bomba está abrangido por esta regulamentação. V - Motores Acoplados a Acionadores Mecânicos Um motor elétrico, com as características definidas no art. 1º do Anexo I, que é conectado a um acionador mecânico de engrenagens ou a um conjunto de engrenagens por intermédido de acoplamento direto, correias, parafusos, ou outros meios, é equipamento abrangido por esta regulamentação. VI - Motores com Rolamentos Especiais Um motor elétrico, com as características definidas no art. 1 o do Anexo I, cuja aplicação exige rolamentos de rolos ou rolamentos para carga axial, está abrangido por esta regulamentação. É permitido que o rendimento do motor seja aferido em ensaios com a utilização de rolamentos de esferas radiais. VII - Motores Especiais Motores elétricos de indução trifásicos com projetos elétricos e mecânicos especiais para aplicações específicas estão excluídos desta regulamentação. Os fabricantes destes motores deverão comprovar esta exclusão junto ao Ministério do Desenvolvimento, Indústria e Comércio Exterior ou ao órgão por ele indicado. VIII - Motores em Áreas Classificadas Motores elétricos certificados para áreas classificadas, com exceção daqueles do tipo não acendíveis, não estão abrangidos por esta regulamentação. Os fabricantes destes motores deverão comprovar esta exclusão junto ao Ministério do Desenvolvimento, Indústria e Comércio Exterior ou ao órgão por ele indicado.
  • 186.
    Módulo 6 –Eficiência Energética em Aplicações de Motores Elétricos 186 ANEXO III – PORTARIA INTERMINISTERIAL Nª 553, DE 08 DE DEZEMBRO DE 2005 PORTARIA INTERMINISTERIAL Nº 553, DE 8 DE DEZEMBRO DE 2005. OS MINISTROS DE ESTADO DE MINAS E ENERGIA, DA CIÊNCIA E TECNOLOGIA, E DO DESENVOLVIMENTO, INDÚSTRIA E COMÉRCIO EXTERIOR, no uso da atribuição que lhes confere o art. 87, parágrafo único, inciso II, da Constituição, tendo em vista o disposto na Lei nº 10.295, de 17 de outubro de 2001, no Decreto nº 4.059, de 19 de dezembro de 2001, e no art. 2º do Decreto nº 4.508, de 11 de dezembro de 2002, e considerando que o art. 2º da Lei nº 10.295, de 17 de outubro de 2001, estabelece que compete ao Poder Executivo estabelecer os níveis máximos de consumo específico de energia, ou mínimos de eficiência energética; foi instituído o Comitê Gestor de Indicadores e Níveis de Eficiência Energética - CGIEE, com a finalidade de elaborar regulamentação específica para cada tipo de aparelho e máquina consumidora de energia, e estabelecer Programa de Metas com indicação da evolução dos níveis a serem alcançados para cada equipamento regulamentado; a regulamentação específica de motores elétricos trifásicos de indução rotor gaiola de esquilo, bem como os níveis mínimos de eficiência energética estão contemplados no Decreto nº 4.508, de 11 de dezembro de 2002; e o Programa de Metas deve ser estabelecido por meio de Portaria Interministerial; resolvem: Art. 1º Aprovar o Programa de Metas de motores elétricos de indução trifásicos, na forma constante do Anexo à presente Portaria. Art. 2º Esta Portaria entra em vigor na data de sua publicação. SILAS RONDEAU CAVALCANTE SILVA SÉRGIO MACHADO REZENDE Ministro de Estado de Minas e Energia Ministro de Estado da Ciência e Tecnologia LUIZ FERNANDO FURLAN Ministro de Estado de Desenvolvimento, Indústria e Comércio Exterior Este texto não substitui o publicado no D.O.U. de 12.12.2004.
  • 187.
    Módulo 6 –Eficiência Energética em Aplicações de Motores Elétricos 187 Anexo PROGRAMA DE METAS Art. 1º Este Programa de Metas complementa a regulamentação específica de motores elétricos de indução trifásicos, atendendo ao disposto no § 2º do art. 2º da Lei nº 10.295, de 17 de outubro de 2001. Art. 2º A caracterização do produto objeto desta Portaria é apresentada nos arts. 1º e 2º do Anexo I do Decreto nº 4.508, de 11 de dezembro de 2002. Art. 3º Fica estabelecido que os níveis mínimos de rendimento nominal a serem atendidos pelos motores elétricos de indução trifásicos, caracterizados no art. 2º deste Anexo, estão definidos na TABELA 1 - RENDIMENTOS NOMINAIS MÍNIMOS, sem a distinção dos níveis de rendimento nominal entre as linhas padrão e alto rendimento de motores elétricos de indução, definidas no art. 5º do Anexo I do Decreto nº 4.508, de 2002. Parágrafo único. Os valores constantes desta regulamentação estarão sujeitos às tolerâncias descritas na norma NBR 7094/2000 da ABNT - Associação Brasileira de Normas Técnicas. TABELA 1 - RENDIMENTOS NOMINAIS MÍNIMOS Potência nominal Pólos Cv ou hp kW 2 4 6 8 1,0 0,75 80,0 80,5 80,0 70,0 1,5 1,1 82,5 81,5 77,0 77,0 2,0 1,5 83,5 84,0 83,0 82,5 3,0 2,0 85,0 85,0 83,0 84,0 4,0 3,0 85,0 86,0 85,0 84,5 5,0 3,7 87,5 87,5 87,5 85,5 6,0 4,5 88,0 88,5 87,5 85,5 7,5 5,5 88,5 89,5 88,0 85,5 10 7,5 89,5 89,5 88,5 88,5 12,5 9,2 89,5 90,0 88,5 88,5 15 11 90,2 91,0 90,2 88,5 20 15 90,2 91,0 90,2 89,5 25 18,5 91,0 92,4 91,7 89,5 30 22 91,0 92,4 91,7 91,0 40 30 91,7 93,0 93,0 91,0 50 37 92,4 93,0 93,0 91,7 60 45 93,0 93,6 93,6 91,7 75 55 93,0 94,1 93,6 93,0 100 75 93,6 94,5 94,1 93,0 125 90 94,5 94,5 94,1 93,6 150 110 94,5 95,0 95,0 93,6 175 132 94,7 95,0 95,0 200 150 95,0 95,0 95,0 250 185 95,4 95,0
  • 188.
    Módulo 6 –Eficiência Energética em Aplicações de Motores Elétricos 188 Art. 4º A data limite para fabricação no País ou importação dos motores objeto da regulamentação aqui tratada e que não atendam ao disposto no art. 3º deste Anexo será de quatro anos a partir da entrada em vigor desta Portaria. Art. 5º A data limite para comercialização no País dos motores referidos no art. 4º será de quatro anos e seis meses a partir da vigência deste ato. Parágrafo único. Os conhecimentos de embarque dos motores importados mencionados no caput deverão ser emitidos até a data limite fixada no art. 4º. Art. 6º A data limite para fabricação no País ou importação de máquinas motrizes de uso final cujos motores componentes sejam objeto desta regulamentação e que não atendam ao disposto no art. 3º deste Anexo será de quatro anos a partir da publicação desta Portaria. Parágrafo único. Para as máquinas motrizes de uso final para as quais o atendimento a esta regulamentação implicar em modificações onerosas, financeiramente, tecnicamente ou operacionalmente, a serem devidamente justificadas, comprovadas e aceitas pelo Ministério do Desenvolvimento, Indústria e Comércio Exterior, ou ao órgão por ele indicado, o prazo definido no caput será estendido por mais seis meses. Art. 7º A data limite para comercialização no País de máquinas motrizes de uso final referidas no art. 6º será de quatro anos e seis meses a partir da vigência deste ato. Parágrafo único. Para as máquinas motrizes de uso final para as quais o atendimento a esta regulamentação implicar em modificações onerosas, financeiramente, tecnicamente ou operacionalmente, a serem devidamente justificadas, comprovadas e aceitas pelo Ministério do Desenvolvimento, Indústria e Comércio Exterior, ou ao órgão por ele indicado, o prazo do caput será estendido por mais seis meses. Art. 8º O Comitê Gestor de Indicadores e Níveis de Eficiência Energética - CGIEE, instituído pelo Decreto nº 4.059, de 19 de dezembro de 2001, será o responsável pelo acompanhamento e a avaliação das ações governamentais de suporte à implantação deste Programa de Metas, por intermédio do Comitê Técnico de Motores, cabendo-lhe elaborar relatórios semestrais que subsidiem a verificação da viabilidade de atendimento desta Portaria, bem como propor ações complementares no sentido de compatibilizar o prazo de atendimento ao andamento das ações governamentais. Art. 9º Até as datas estabelecidas nos arts. 4º, 5º, 6º e 7º os motores caracterizados no art. 2º deste Anexo ficam sujeitos aos valores de rendimentos nominais mínimos estabelecidos pelo decreto nº 4.508, de 2002. Publicado no DOU de 12/12/2005, Seção I, Pág. 98.