TAP - Termo de Abertura do Projeto
Projeto
Igreja
Descrição
Criar uma igreja do templo ao planejamento administrativo para que entre em operação no próximo ano
Justificativa
A Igreja do Senhor possui fiéis por toda a região metropolitana de São Paulo. Ao longo dos últimos 5 anos o número de
fiéis de cidades vizinhas de até 30 quilômetros vem aumentando e trazendo grande ocupação nos cultos de final de
semana. Este aumento gerou o estudo para viabilizar na região com maior quantidade de membros a construção de
uma nova unidade para receber os féis. Para este projeto foi adquirido um terreno de 3.500 metros quadrados para
esta construção que deverá comportar cerca de 2 mil pessoas.
Objetivo S.M.A.R.T.
S- Construção do templo com capacidade para 2.000 pessoas sentadas com espaços amplos para passagem de
qualquer membro entre as fileiras dos assentos e com acomodações especiais para portadores de deficiência,
cadeirante e obesos.
M- Realizar estudo para conhecer 70% das pessoas que poderão acessar o templo para garantir a acessibilidade
A- Plano de evangelismo para que pessoas possam frequentar o novo templo
R- Acomodar todas as pessoas sentadas e com visão livre para assistir o culto/ reunião e layout favorecendo as
pessoas com pouca acessibilidade no interior do templo para que a locomoção possa ser mínima
T- Realizar evangelismo durante seis meses que antecedem a inauguração do templo
Requisitos
O templo ser situado em um bairro com fácil acesso a ônibus, trens e metrô;
A estrutura interna localizada na frente do templo deverá comportar treliça para amarração dos itens de iluminação e
som;
Nas dependências do templo deverá possuir 10 salas para acomodação de crianças, 5 salas para iniciação de música,
2 quadras, 1 salão de jogos, 1 cantina e 1 salão de eventos;
Quadro funcional deve contemplar o horário administrativo e demais atividades extras
Designação
A edificação foi dividida em Alas, sendo a ala norte para o setor que comportará as salas das crianças (10 ao todo), a
ala sul para as salas de música, salão de jogos, cantina, eventos e administração e a ala central onde será a nave da
igreja e realização dos cultos de grande volume de pessoas.
Milestones
- Construção do Templo;
- Doutrina;
- Administração;
- Lançamento;
- Gerenciamento do Projeto
Orçamento
R$ 1 milhão
Riscos
- Alvará de funcionamento;
- Fornecedor especializado;
- Acidentes em obras;
- Baixa adesão de fiéis;
- Acústica do templo
Data, Assinatura do Sponsor
30/11/-0001 - Aguardando
ISH - Registro de Stakeholder Online
Cadastro
Stakeholder Posição Papel no Projeto Email Telefone Celular
Alicino de Moura Filho Gerente do Projeto Gerente do Projeto alicino@gmail.com 11 9-99999-9999
Awdrey Howard Zanchin
Permuy
Membro da Equipe de Projeto awdreyp@yahoo.com.br 11 9-8888-8888
Cleberson Soares Sponsor Sponsor do Projeto cpsoares@yahoo.com.br 19 9-9777-7777
Daniel Benedito da Rosa Membro da Equipe de Projeto danielrosa245@gmail.com 11 9-7666-6666
ISH - Registro de Stakeholder Online
Qualificação Requisitos Superficiais Plano de Ação do G.P.
Classificação Outras Caracteristicas Requisitos Superficiais Estrátegia
Gerenciar com atenção Membro do Grupo para elaborar o Plano do Projeto.
Turma PROJ20 Jundiai.
Gerenciar com atenção Membro do grupo para elaborar o Plano do Projeto.
Turma PROJ20 Jundiai,
Ajudar a elaborar o Plano do Projeto.
Gerenciar com atenção Membro do grupo para elaborar o Plano do Projeto.
Turma PROJ20 Jundiai.
Gerenciar com atenção Membro do Grupo para o trabalho. Turma PROJ20
Jundiai
Ajudar a elaborar o Plano do Projeto
ISH - Registro de Stakeholder Offline
Cadastro
Stakeholder Posição Papel no Projeto Email Telefone Celular
Construtoras 4
Igreja do Senhor 4
Prefeitura - Secretaria de
obras
4
Bombeiros 4
ISH - Registro de Stakeholder Offline
Qualificação Requisitos Superficiais Plano de Ação do G.P.
Classificação Outras Caracteristicas Requisitos Superficiais Estrátegia
Conhecimento em construção civil, segurança,
acústica e obras para grandes públicos e eventos
Realizar a construção do templo dentro das exigências
e normas
Instituição religiosa proprietária do espaço/construção
que irá administrar a unidade após a entrega do
projeto.
Fazer follow ups constantes para a verificação do
atendimento dos requisitos do projeto (nível de
qualidade)
Relatórios de medição semanais e reuniões conforme
necessidade do cliente.
Atender as normas municipais de funcionamento e
segurança para obtenção do alvará de funcionamento
Normas de funcionamento, capacidade máxima, rotas
de fuga, etc
Manter estreito relacionamento e verificção constante
Obtenção do alvará de segurança Compreender as necessidades de segurança do orgão
para atender as exigências
Vistoria para atender exigências
DPGP - Plano de Gerenciamento do Projeto
PGE - Plano de Gerenciamento do Escopo
Dreq - Declaração de Requisitos
Requisitos do Projeto Matriz de Rastreabilidade
Stakeholder Requisito Detalhado Classificação Prioridade Componente
Relacionado
Entrega onde se manifesta Rastreabilidade
Dreq - Declaração de Requisitos
Requisitos do Produto Matriz de Rastreabilidade
Stakeholder Requisito Detalhado Classificação Prioridade Componente
Relacionado
Entrega onde se manifesta Rastreabilidade
DE - Definir Escopo
Escopo do Produto
Escopo do Projeto
Entregas e critérios de aceitação
Escopo não incluído no projeto
Premissas
Restrições
WBS - Estrutura de Decomposição do Trabalho
Descomposição
C.C. Fase / Subfase / Pacote de Trabalho Análise M/B
1 Ger. Projeto
1.1 Ger. do Escopo
1.2 Ger. Stakeholders
1.3 Ger. das Aquisições
2 Templo
2.1 Fundação
2.1.1 Fundação do terreno Buy
2.2 Alvenaria
2.2.1 Subir paredes Buy
2.3 Acabamento
2.3.1 Pintura Buy
2.4 Telhado
2.4.1 Cobrir prédio Buy
2.5 HIdraúlica
2.5.1 Encanamento Buy
2.6 Elétrica
2.6.1 Fiação Buy
2.7 Acústica
2.7.1 Som Buy
3 Doutrina
3.1 Linha Religiosa
3.2 Rotina
3.3 Filiação
3.4 Liturgia
4 Administração
4.1 Marketing
4.2 Finanças
4.3 Manutenção
4.4 Recursos Humanos
4.5 Fiéis
5 Lançamento
5.1 Licenças
5.2 Divulgação
5.3 Inauguração
D-WBS - Dicionário WBS Fase : Ger. Projeto
C.C. Pacote de Trabalho Descrição Entrega do PT Critério de Aceitação OK
D-WBS - Dicionário WBS Fase : Templo
C.C. Pacote de Trabalho Descrição Entrega do PT Critério de Aceitação OK
2.1.1 Fundação do terreno Aguardando
2.2.1 Subir paredes Aguardando
2.3.1 Pintura Aguardando
2.4.1 Cobrir prédio Aguardando
2.5.1 Encanamento Aguardando
2.6.1 Fiação Aguardando
2.7.1 Som Aguardando
D-WBS - Dicionário WBS Fase : Doutrina
C.C. Pacote de Trabalho Descrição Entrega do PT Critério de Aceitação OK
D-WBS - Dicionário WBS Fase : Administração
C.C. Pacote de Trabalho Descrição Entrega do PT Critério de Aceitação OK
D-WBS - Dicionário WBS Fase : Lançamento
C.C. Pacote de Trabalho Descrição Entrega do PT Critério de Aceitação OK
PGCrono - Plano de Gerenciamento do Cronograma
DC - Desenvolver Cronograma
C.C. WBS Ínicio Fim Dias Dep M/B Recursos
Nome do projeto 01/02/2015 31/12/2015 0
1 Ger. Projeto 31/12/2014 31/12/2014 0
1.1 Ger. do Escopo 31/12/2014 31/12/2014 0
1.2 Ger. Stakeholders 31/12/2014 31/12/2014 0
1.3 Ger. das Aquisições 31/12/2014 31/12/2014 0
2 Templo 31/12/2014 31/12/2014 0
2.1 Fundação 31/12/2014 31/12/2014 0
2.1.1 Fundação do terreno 31/12/2014 31/12/2014 0
2.2 Alvenaria 31/12/2014 31/12/2014 0
2.2.1 Subir paredes 31/12/2014 31/12/2014 0
2.3 Acabamento 31/12/2014 31/12/2014 0
2.3.1 Pintura 31/12/2014 31/12/2014 0
2.4 Telhado 31/12/2014 31/12/2014 0
2.4.1 Cobrir prédio 31/12/2014 31/12/2014 0
2.5 HIdraúlica 31/12/2014 31/12/2014 0
2.5.1 Encanamento 31/12/2014 31/12/2014 0
2.6 Elétrica 31/12/2014 31/12/2014 0
2.6.1 Fiação 31/12/2014 31/12/2014 0
2.7 Acústica 31/12/2014 31/12/2014 0
2.7.1 Som 31/12/2014 31/12/2014 0
3 Doutrina 31/12/2014 31/12/2014 0
3.1 Linha Religiosa 31/12/2014 31/12/2014 0
3.2 Rotina 31/12/2014 31/12/2014 0
3.3 Filiação 31/12/2014 31/12/2014 0
3.4 Liturgia 31/12/2014 31/12/2014 0
4 Administração 31/12/2014 31/12/2014 0
4.1 Marketing 31/12/2014 31/12/2014 0
4.2 Finanças 31/12/2014 31/12/2014 0
4.3 Manutenção 31/12/2014 31/12/2014 0
4.4 Recursos Humanos 31/12/2014 31/12/2014 0
4.5 Fiéis 31/12/2014 31/12/2014 0
5 Lançamento 31/12/2014 31/12/2014 0
5.1 Licenças 31/12/2014 31/12/2014 0
5.2 Divulgação 31/12/2014 31/12/2014 0
5.3 Inauguração 31/12/2014 31/12/2014 0
PGC - Plano de Gerenciamento dos Custos
Orç - Orçamento do Projeto
C.C. WBS PV - Planned Value
1 Ger. Projeto 0,00
1.1 Ger. do Escopo 0,00
1.2 Ger. Stakeholders 0,00
1.3 Ger. das Aquisições 0,00
2 Templo 235.000,00
2.1 Fundação 0,00
2.1.1 Fundação do terreno 0,00
2.2 Alvenaria 235.000,00
2.2.1 Subir paredes 235.000,00
2.3 Acabamento 0,00
2.3.1 Pintura 0,00
2.4 Telhado 0,00
2.4.1 Cobrir prédio 0,00
2.5 HIdraúlica 0,00
2.5.1 Encanamento 0,00
2.6 Elétrica 0,00
2.6.1 Fiação 0,00
2.7 Acústica 0,00
2.7.1 Som 0,00
3 Doutrina 0,00
3.1 Linha Religiosa 0,00
3.2 Rotina 0,00
3.3 Filiação 0,00
3.4 Liturgia 0,00
4 Administração 0,00
4.1 Marketing 0,00
4.2 Finanças 0,00
4.3 Manutenção 0,00
4.4 Recursos Humanos 0,00
4.5 Fiéis 0,00
5 Lançamento 0,00
5.1 Licenças 0,00
5.2 Divulgação 0,00
5.3 Inauguração 0,00
TOTAL DAS FASES 235.000,00
RESERVA DE CONTINGÊNCIA 84.000,00
LINHA DE BASE 319.000,00
RESERVA GERENCIAL 0,00
TOTAL DO ORÇAMENTO 235.000,00
PGQ - Plano de Gerenciamento da Qualidade
LVQ - Lista de Verifiação da Qualidade Fase : Ger. Projeto
C.C. Pacote de Trabalho Descrição Entrega do PT Critério de Validação OK
LVQ - Lista de Verifiação da Qualidade Fase : Templo
C.C. Pacote de Trabalho Descrição Entrega do PT Critério de Validação OK
2.1.1 Fundação do terreno Aguardando
2.2.1 Subir paredes Aguardando
2.3.1 Pintura Aguardando
2.4.1 Cobrir prédio Aguardando
2.5.1 Encanamento Aguardando
2.6.1 Fiação Aguardando
2.7.1 Som Aguardando
LVQ - Lista de Verifiação da Qualidade Fase : Doutrina
C.C. Pacote de Trabalho Descrição Entrega do PT Critério de Validação OK
LVQ - Lista de Verifiação da Qualidade Fase : Administração
C.C. Pacote de Trabalho Descrição Entrega do PT Critério de Validação OK
LVQ - Lista de Verifiação da Qualidade Fase : Lançamento
C.C. Pacote de Trabalho Descrição Entrega do PT Critério de Validação OK
PGRH - Plano de Gerenciamento dos Recursos Humanos
MCR - Matriz de Competência e Responsabilidade
C.C. Pacote Executa Responsável Confere Aprova
Qualificação para atividade
1 Nenhum conhecimento
2 Participou de treinamento
3 Dominio básico
4 Experiência prática
5 Especialista
PA - Plano de Ação
Id Recurso analisado Quem O que fazer? Quando Analise de Desempenho
PGCo - Plano de Gerenciamento das Comunicações
MC - Mapa das Comunicações
Data de
publicação
Stakeholder
Emitente
Assunto da
informação
Documentos
relacionados
Ação a ser tomada Stakeholder Destinatário Até
quando
Concluído
PGR - Plano de Gerenciamento dos Riscos
RR - Registro de Risco
Id Categoria na RBS Risco Identificado Tipo Data de
Registro
Qualitativo
Probabilidade
P Qualitativo de
Impacto
I Semáforo
68
5
Alvará de funcionamento Ameaça 31/12/2014 Provável 0.7 Pequena 0.1 0.07
68
6
Fornecedor especializado Ameaça 31/12/2014 Média 0.5 Grande 0.4 0.20
68
7
Acidentes em obras Ameaça 31/12/2014 Provável 0.7 Média 0.2 0.14
68
8
Baixa adesão de fiéis Ameaça 31/12/2014 Improvável 0.3 Muito Grande 0.8 0.24
68
9
Alto índice de ruído Ameaça 31/12/2014 Improvável 0.3 Média 0.2 0.06
RR - Registro de Risco
V.M.E. antes da
resposta [R$]
Resposta V.M.E. depois da
resposta [R$]
Sinal de alerta Proprietário Ação a tomar
68
5
20.000,00 Evitar 0,00
68
6
120.000,00 Transferir 24.000,00 Boletim de medições com baixos
índices de entregas
Alicino de Moura Filho Multa contratual da não execução das exigências
68
7
50.000,00 Mitigar 0,00
68
8
250.000,00 Aceitar 60.000,00 Frequência de fiéis abaixo de 50% Alicino de Moura Filho Promover rodízios entre unidades e promover
campanhas para aumentar a frequência
68
9
30.000,00 Mitigar 0,00
PGA - Plano de Gerenciamento das Aquisições
MA - Mapa de Aquisições
Concorrência Item(s) a ser contratado Ref.WBS Fornecedores Orçamento Prazo Critérios MAKE OR BUY ultilizados Tipo de
contrato
934 Templo > Alvenaria > Subir
paredes
2.2.1 ConstruCEU Ltda
Incorporadora Zeus
235.000,00 30/01/2015 Existência de fornecedores confiáveis.
Necessidade de fornecimento especializado
Necessidade de parceria para manutenção e novas
constuções
Restrições de custo
Restrições de prazo
Preço Fixo
MA - Mapa de Aquisições
RFP - 934
2.2.1 Templo > Alvenaria > Subir paredes
DT - Declaração de Trabalho
Especificação Quantidade Unidade
Alvenaria da edificação 3 Alas
Prazos
Deverão ser entregues da seguinte forma: Ala Norte: 10/Mar/15; Ala Sul: 30/Abr/15; Ala Central: 10/Jun/15
Qualidade Requirida
As paredes deverão possuir espessura mínima de 15 centímetros uniformes e suportar a estrutura que estará sob seu
topo.
Suporte Técnico
A empresa contratada deverá dar suporte após a entrega da obra pelo prazo de 2 anos conforme contrato a ser
acordado
Treinamento Desejado
Os operários e mestres de obras que participarão da construção deverão ser treinados e possuir experiência
comprovada em edificações desta natureza, além de possuir certificado de segurança no trabalho
Nivel Serviço
A manutenção deverá ser prestada para reparos cotidianos no prazo de 24 horas e para casos críticos e 2horas.
Entende-se casos críticos
como vazamentos que inoperalizam a unidade ou paralisam seu andamento normal e cotidianas como rachaduras ou
manutenções programadas
Garantia
Garantir a construção através das normas de engenharia expedidas pela ABNT e CREA e toda sua segurança e
integridade aos funcionários e visitantes do local
Local Entrega
Conforme planta fornecida com esta RFP
DT - WBS do Contrato
C.C. Fase / Pacote de Trabalho Unidade Quantidade
Planejada
Orçamento
1 Fundação 2.000,00
1.1 Validação vistoria 1 2.000,00
2 Alvenaria 125.000,00
2.1 Ala Norte m2 300 30.000,00
2.2 Ala Sul m2 200 32.000,00
2.3 Ala Central m2 1500 63.000,00
2 0,00
3 Reboco 45.000,00
3.1 Ala Norte m2 300 11.000,00
3.2 Ala Sul m2 200 10.000,00
3.3 Ala Central m2 1500 24.000,00
4 Recortes 63.000,00
4.1 Ala Norte m 35 15.000,00
4.2 Ala Sul m 30 13.000,00
4.3 Ala Central m 70 35.000,00
Equalização
ConstruCEU Ltda Incorporadora Zeus
Especificação Técnica Quant Unid Valor
Unit
Valor
Total
Quant Unid Valor
Unit
Valor
Total
Alvenaria da edificação 2000 m2 62,50 125.000,00 2000 m2 70,00 140.000,00
SP - Sistema de Pontuação
Id Critério Classificatório Comercial Peso ConstruCEU
Ltda
Incorporadora
Zeus
Nota Média Nota Média
981 Tempo de mercado da empresa 5 5 25 3 15
982 Histórico de relacionamento com o
cliente
4 4 16 4 16
983 Alinhamento com DT 5 5 25 3 15
Id Critério Classificatório Técnico Peso ConstruCEU
Ltda
Incorporadora
Zeus
Nota Média Nota Média
984 Atestado de capacidade técnica 4 4 16 5 20
985 Calculistas estruturais com experiência 5 4 20 5 25
986 Software para simulação estrutural 5 4 20 5 25
BM - Boletim de Medição
Item Descrição Unidade Orçamento da
Fase
Peso[%] Quant
Planejada
Quant
Realizada
Critério
[%]
Avanço Físico
Planejado
Avanço Físico
Realizado
[%]
1 Fundação - 2.000,00 0.85 - - - - - -
1.1 Validação vistoria - - 1 1 100 2.000,00 2.000,00 100
2 Alvenaria - 125.000,00 53.19 - - - - - -
2.1 Ala Norte m2 - - 300 300 24 30.000,00 30.000,00 100
2.2 Ala Sul m2 - - 200 200 25.60 32.000,00 32.000,00 100
2.3 Ala Central m2 - - 1500 420 50.40 63.000,00 17.640,00 28
2 - 0,00 0 - - - - - -
3 Reboco - 45.000,00 19.15 - - - - - -
3.1 Ala Norte m2 - - 300 250 24.44 11.000,00 9.166,30 83.33
3.2 Ala Sul m2 - - 200 190 22.22 10.000,00 9.500,00 95
3.3 Ala Central m2 - - 1500 50 53.33 24.000,00 799,20 3.33
4 Recortes - 63.000,00 26.81 - - - - - -
4.1 Ala Norte m - - 35 35 23.81 15.000,00 15.000,00 100
4.2 Ala Sul m - - 30 30 20.63 13.000,00 13.000,00 100
4.3 Ala Central m - - 70 2 55.56 35.000,00 1.001,00 2.86
TOTAL - - - 23,500,0
00
235.000,00 130.106,50 71.25
AT - Autorização de Trabalho Pacotes Make
C.C. Pacote de Trabalho Recursos Autorizado em Validado em Aceito em
AT - Autorização de Trabalho Pacotes Buy
C.C. Pacote de Trabalho Player Vencedor Autorizado em Validado em Aceito em
2.1.1 Fundação do terreno Não Autorizado Não Validado Não Aceito
2.2.1 Subir paredes Não Autorizado Não Validado Não Aceito
2.3.1 Pintura Não Autorizado Não Validado Não Aceito
2.4.1 Cobrir prédio Não Autorizado Não Validado Não Aceito
2.5.1 Encanamento Não Autorizado Não Validado Não Aceito
2.6.1 Fiação Não Autorizado Não Validado Não Aceito
2.7.1 Som Não Autorizado Não Validado Não Aceito
RD - Relatório de Desempenho
Não iniciada(0)
C.C. Pacote Início Término
Validado(0)
C.C. Pacote Início Término
Autorizado(0)
C.C. Pacote Início Término
Aceito(0)
C.C. Pacote Início Término
Pendente(7)
C.C. Pacote Devido Início Término
2.1.1 Fundação do terreno Inicio atrasado Sem prazo Sem prazo
2.2.1 Subir paredes Inicio atrasado Sem prazo Sem prazo
2.3.1 Pintura Inicio atrasado Sem prazo Sem prazo
2.4.1 Cobrir prédio Inicio atrasado Sem prazo Sem prazo
2.5.1 Encanamento Inicio atrasado Sem prazo Sem prazo
2.6.1 Fiação Inicio atrasado Sem prazo Sem prazo
2.7.1 Som Inicio atrasado Sem prazo Sem prazo
PGSH - Plano de Gerenciamento dos Stakeholders
GESH - Gerenciar o Engajamento das Partes Interessadas
Id Data
Entrada
Por Categoria Descrição Prioridade Ação Requerida Solução
Até
CESH
EVA - Análise do Valor Agregado
C.C. WBS PV Total
.
o
ã
ã
ã
Total acumulado
TEP - Termo de Encerramento do Projeto
Projeto
Igreja
Descrição
Criar uma igreja do templo ao planejamento administrativo para que entre em operação no próximo ano
Produtos Entregues
Documentos relacionados ao ACEITE
Classificação do ACEITE
Não selecionado
Considerações Finais
LA - Lições Aprendidas
Aspecto Sim Não Comentários
As Entregas Validadas e Aceitas
corresponderam ao planejado?
Não
Foi elaborado um relatório de
auditoria final dos resultados?
Não
Houve desvios entre os prazos
realizados e programados
(baseline)?
Não
Houve desvios entre os custos
efetivos e os orçados (baseline)?
Não
Os desvios poderiam ter sido
evitados?
Não
Ocorreram riscos não previstos? Não
Os clientes/usuários estão
satisfeitos?
Não
A equipe ficou satisfeita com o
apoio do Sponsor?
Não
Houve cooperação e
comprometimento das pessoas?
Não
O projeto foi bem administrado? Não
Houve problemas de
comunicação?
Não
O projeto foi bem documentado? Não
Os fornecedores entregaram
seus produtos em conformidade
com as Declarações de
Trabalho?
Não
O que faríamos da mesma forma?
O que faríamos de maneira diferente?
O que sabemos hoje, e que não sabíamos antes do projeto?
Que recomendações devemos incluir para melhorar os próximos projetos?
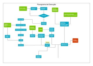
Fluxograma de Execução
Igreja

Igreja

  • 1.
    TAP - Termode Abertura do Projeto Projeto Igreja Descrição Criar uma igreja do templo ao planejamento administrativo para que entre em operação no próximo ano Justificativa A Igreja do Senhor possui fiéis por toda a região metropolitana de São Paulo. Ao longo dos últimos 5 anos o número de fiéis de cidades vizinhas de até 30 quilômetros vem aumentando e trazendo grande ocupação nos cultos de final de semana. Este aumento gerou o estudo para viabilizar na região com maior quantidade de membros a construção de uma nova unidade para receber os féis. Para este projeto foi adquirido um terreno de 3.500 metros quadrados para esta construção que deverá comportar cerca de 2 mil pessoas. Objetivo S.M.A.R.T. S- Construção do templo com capacidade para 2.000 pessoas sentadas com espaços amplos para passagem de qualquer membro entre as fileiras dos assentos e com acomodações especiais para portadores de deficiência, cadeirante e obesos. M- Realizar estudo para conhecer 70% das pessoas que poderão acessar o templo para garantir a acessibilidade A- Plano de evangelismo para que pessoas possam frequentar o novo templo R- Acomodar todas as pessoas sentadas e com visão livre para assistir o culto/ reunião e layout favorecendo as pessoas com pouca acessibilidade no interior do templo para que a locomoção possa ser mínima T- Realizar evangelismo durante seis meses que antecedem a inauguração do templo Requisitos O templo ser situado em um bairro com fácil acesso a ônibus, trens e metrô; A estrutura interna localizada na frente do templo deverá comportar treliça para amarração dos itens de iluminação e som; Nas dependências do templo deverá possuir 10 salas para acomodação de crianças, 5 salas para iniciação de música, 2 quadras, 1 salão de jogos, 1 cantina e 1 salão de eventos; Quadro funcional deve contemplar o horário administrativo e demais atividades extras Designação A edificação foi dividida em Alas, sendo a ala norte para o setor que comportará as salas das crianças (10 ao todo), a ala sul para as salas de música, salão de jogos, cantina, eventos e administração e a ala central onde será a nave da igreja e realização dos cultos de grande volume de pessoas. Milestones - Construção do Templo; - Doutrina; - Administração; - Lançamento; - Gerenciamento do Projeto Orçamento R$ 1 milhão Riscos - Alvará de funcionamento; - Fornecedor especializado; - Acidentes em obras; - Baixa adesão de fiéis; - Acústica do templo Data, Assinatura do Sponsor 30/11/-0001 - Aguardando
  • 3.
    ISH - Registrode Stakeholder Online Cadastro Stakeholder Posição Papel no Projeto Email Telefone Celular Alicino de Moura Filho Gerente do Projeto Gerente do Projeto alicino@gmail.com 11 9-99999-9999 Awdrey Howard Zanchin Permuy Membro da Equipe de Projeto awdreyp@yahoo.com.br 11 9-8888-8888 Cleberson Soares Sponsor Sponsor do Projeto cpsoares@yahoo.com.br 19 9-9777-7777 Daniel Benedito da Rosa Membro da Equipe de Projeto danielrosa245@gmail.com 11 9-7666-6666
  • 4.
    ISH - Registrode Stakeholder Online Qualificação Requisitos Superficiais Plano de Ação do G.P. Classificação Outras Caracteristicas Requisitos Superficiais Estrátegia Gerenciar com atenção Membro do Grupo para elaborar o Plano do Projeto. Turma PROJ20 Jundiai. Gerenciar com atenção Membro do grupo para elaborar o Plano do Projeto. Turma PROJ20 Jundiai, Ajudar a elaborar o Plano do Projeto. Gerenciar com atenção Membro do grupo para elaborar o Plano do Projeto. Turma PROJ20 Jundiai. Gerenciar com atenção Membro do Grupo para o trabalho. Turma PROJ20 Jundiai Ajudar a elaborar o Plano do Projeto
  • 5.
    ISH - Registrode Stakeholder Offline Cadastro Stakeholder Posição Papel no Projeto Email Telefone Celular Construtoras 4 Igreja do Senhor 4 Prefeitura - Secretaria de obras 4 Bombeiros 4
  • 6.
    ISH - Registrode Stakeholder Offline Qualificação Requisitos Superficiais Plano de Ação do G.P. Classificação Outras Caracteristicas Requisitos Superficiais Estrátegia Conhecimento em construção civil, segurança, acústica e obras para grandes públicos e eventos Realizar a construção do templo dentro das exigências e normas Instituição religiosa proprietária do espaço/construção que irá administrar a unidade após a entrega do projeto. Fazer follow ups constantes para a verificação do atendimento dos requisitos do projeto (nível de qualidade) Relatórios de medição semanais e reuniões conforme necessidade do cliente. Atender as normas municipais de funcionamento e segurança para obtenção do alvará de funcionamento Normas de funcionamento, capacidade máxima, rotas de fuga, etc Manter estreito relacionamento e verificção constante Obtenção do alvará de segurança Compreender as necessidades de segurança do orgão para atender as exigências Vistoria para atender exigências
  • 7.
    DPGP - Planode Gerenciamento do Projeto
  • 8.
    PGE - Planode Gerenciamento do Escopo
  • 9.
    Dreq - Declaraçãode Requisitos Requisitos do Projeto Matriz de Rastreabilidade Stakeholder Requisito Detalhado Classificação Prioridade Componente Relacionado Entrega onde se manifesta Rastreabilidade
  • 10.
    Dreq - Declaraçãode Requisitos Requisitos do Produto Matriz de Rastreabilidade Stakeholder Requisito Detalhado Classificação Prioridade Componente Relacionado Entrega onde se manifesta Rastreabilidade
  • 11.
    DE - DefinirEscopo Escopo do Produto Escopo do Projeto Entregas e critérios de aceitação Escopo não incluído no projeto Premissas Restrições
  • 12.
    WBS - Estruturade Decomposição do Trabalho Descomposição C.C. Fase / Subfase / Pacote de Trabalho Análise M/B 1 Ger. Projeto 1.1 Ger. do Escopo 1.2 Ger. Stakeholders 1.3 Ger. das Aquisições 2 Templo 2.1 Fundação 2.1.1 Fundação do terreno Buy 2.2 Alvenaria 2.2.1 Subir paredes Buy 2.3 Acabamento 2.3.1 Pintura Buy 2.4 Telhado 2.4.1 Cobrir prédio Buy 2.5 HIdraúlica 2.5.1 Encanamento Buy 2.6 Elétrica 2.6.1 Fiação Buy 2.7 Acústica 2.7.1 Som Buy 3 Doutrina 3.1 Linha Religiosa 3.2 Rotina 3.3 Filiação 3.4 Liturgia 4 Administração 4.1 Marketing 4.2 Finanças 4.3 Manutenção 4.4 Recursos Humanos 4.5 Fiéis 5 Lançamento 5.1 Licenças 5.2 Divulgação 5.3 Inauguração
  • 13.
    D-WBS - DicionárioWBS Fase : Ger. Projeto C.C. Pacote de Trabalho Descrição Entrega do PT Critério de Aceitação OK
  • 14.
    D-WBS - DicionárioWBS Fase : Templo C.C. Pacote de Trabalho Descrição Entrega do PT Critério de Aceitação OK 2.1.1 Fundação do terreno Aguardando 2.2.1 Subir paredes Aguardando 2.3.1 Pintura Aguardando 2.4.1 Cobrir prédio Aguardando 2.5.1 Encanamento Aguardando 2.6.1 Fiação Aguardando 2.7.1 Som Aguardando
  • 15.
    D-WBS - DicionárioWBS Fase : Doutrina C.C. Pacote de Trabalho Descrição Entrega do PT Critério de Aceitação OK
  • 16.
    D-WBS - DicionárioWBS Fase : Administração C.C. Pacote de Trabalho Descrição Entrega do PT Critério de Aceitação OK
  • 17.
    D-WBS - DicionárioWBS Fase : Lançamento C.C. Pacote de Trabalho Descrição Entrega do PT Critério de Aceitação OK
  • 18.
    PGCrono - Planode Gerenciamento do Cronograma
  • 19.
    DC - DesenvolverCronograma C.C. WBS Ínicio Fim Dias Dep M/B Recursos Nome do projeto 01/02/2015 31/12/2015 0 1 Ger. Projeto 31/12/2014 31/12/2014 0 1.1 Ger. do Escopo 31/12/2014 31/12/2014 0 1.2 Ger. Stakeholders 31/12/2014 31/12/2014 0 1.3 Ger. das Aquisições 31/12/2014 31/12/2014 0 2 Templo 31/12/2014 31/12/2014 0 2.1 Fundação 31/12/2014 31/12/2014 0 2.1.1 Fundação do terreno 31/12/2014 31/12/2014 0 2.2 Alvenaria 31/12/2014 31/12/2014 0 2.2.1 Subir paredes 31/12/2014 31/12/2014 0 2.3 Acabamento 31/12/2014 31/12/2014 0 2.3.1 Pintura 31/12/2014 31/12/2014 0 2.4 Telhado 31/12/2014 31/12/2014 0 2.4.1 Cobrir prédio 31/12/2014 31/12/2014 0 2.5 HIdraúlica 31/12/2014 31/12/2014 0 2.5.1 Encanamento 31/12/2014 31/12/2014 0 2.6 Elétrica 31/12/2014 31/12/2014 0 2.6.1 Fiação 31/12/2014 31/12/2014 0 2.7 Acústica 31/12/2014 31/12/2014 0 2.7.1 Som 31/12/2014 31/12/2014 0 3 Doutrina 31/12/2014 31/12/2014 0 3.1 Linha Religiosa 31/12/2014 31/12/2014 0 3.2 Rotina 31/12/2014 31/12/2014 0 3.3 Filiação 31/12/2014 31/12/2014 0 3.4 Liturgia 31/12/2014 31/12/2014 0 4 Administração 31/12/2014 31/12/2014 0 4.1 Marketing 31/12/2014 31/12/2014 0 4.2 Finanças 31/12/2014 31/12/2014 0 4.3 Manutenção 31/12/2014 31/12/2014 0 4.4 Recursos Humanos 31/12/2014 31/12/2014 0 4.5 Fiéis 31/12/2014 31/12/2014 0 5 Lançamento 31/12/2014 31/12/2014 0 5.1 Licenças 31/12/2014 31/12/2014 0 5.2 Divulgação 31/12/2014 31/12/2014 0 5.3 Inauguração 31/12/2014 31/12/2014 0
  • 20.
    PGC - Planode Gerenciamento dos Custos
  • 21.
    Orç - Orçamentodo Projeto C.C. WBS PV - Planned Value 1 Ger. Projeto 0,00 1.1 Ger. do Escopo 0,00 1.2 Ger. Stakeholders 0,00 1.3 Ger. das Aquisições 0,00 2 Templo 235.000,00 2.1 Fundação 0,00 2.1.1 Fundação do terreno 0,00 2.2 Alvenaria 235.000,00 2.2.1 Subir paredes 235.000,00 2.3 Acabamento 0,00 2.3.1 Pintura 0,00 2.4 Telhado 0,00 2.4.1 Cobrir prédio 0,00 2.5 HIdraúlica 0,00 2.5.1 Encanamento 0,00 2.6 Elétrica 0,00 2.6.1 Fiação 0,00 2.7 Acústica 0,00 2.7.1 Som 0,00 3 Doutrina 0,00 3.1 Linha Religiosa 0,00 3.2 Rotina 0,00 3.3 Filiação 0,00 3.4 Liturgia 0,00 4 Administração 0,00 4.1 Marketing 0,00 4.2 Finanças 0,00 4.3 Manutenção 0,00 4.4 Recursos Humanos 0,00 4.5 Fiéis 0,00 5 Lançamento 0,00 5.1 Licenças 0,00 5.2 Divulgação 0,00 5.3 Inauguração 0,00 TOTAL DAS FASES 235.000,00 RESERVA DE CONTINGÊNCIA 84.000,00 LINHA DE BASE 319.000,00 RESERVA GERENCIAL 0,00 TOTAL DO ORÇAMENTO 235.000,00
  • 22.
    PGQ - Planode Gerenciamento da Qualidade
  • 23.
    LVQ - Listade Verifiação da Qualidade Fase : Ger. Projeto C.C. Pacote de Trabalho Descrição Entrega do PT Critério de Validação OK
  • 24.
    LVQ - Listade Verifiação da Qualidade Fase : Templo C.C. Pacote de Trabalho Descrição Entrega do PT Critério de Validação OK 2.1.1 Fundação do terreno Aguardando 2.2.1 Subir paredes Aguardando 2.3.1 Pintura Aguardando 2.4.1 Cobrir prédio Aguardando 2.5.1 Encanamento Aguardando 2.6.1 Fiação Aguardando 2.7.1 Som Aguardando
  • 25.
    LVQ - Listade Verifiação da Qualidade Fase : Doutrina C.C. Pacote de Trabalho Descrição Entrega do PT Critério de Validação OK
  • 26.
    LVQ - Listade Verifiação da Qualidade Fase : Administração C.C. Pacote de Trabalho Descrição Entrega do PT Critério de Validação OK
  • 27.
    LVQ - Listade Verifiação da Qualidade Fase : Lançamento C.C. Pacote de Trabalho Descrição Entrega do PT Critério de Validação OK
  • 28.
    PGRH - Planode Gerenciamento dos Recursos Humanos
  • 29.
    MCR - Matrizde Competência e Responsabilidade C.C. Pacote Executa Responsável Confere Aprova Qualificação para atividade 1 Nenhum conhecimento 2 Participou de treinamento 3 Dominio básico 4 Experiência prática 5 Especialista
  • 30.
    PA - Planode Ação Id Recurso analisado Quem O que fazer? Quando Analise de Desempenho
  • 31.
    PGCo - Planode Gerenciamento das Comunicações
  • 32.
    MC - Mapadas Comunicações Data de publicação Stakeholder Emitente Assunto da informação Documentos relacionados Ação a ser tomada Stakeholder Destinatário Até quando Concluído
  • 33.
    PGR - Planode Gerenciamento dos Riscos
  • 34.
    RR - Registrode Risco Id Categoria na RBS Risco Identificado Tipo Data de Registro Qualitativo Probabilidade P Qualitativo de Impacto I Semáforo 68 5 Alvará de funcionamento Ameaça 31/12/2014 Provável 0.7 Pequena 0.1 0.07 68 6 Fornecedor especializado Ameaça 31/12/2014 Média 0.5 Grande 0.4 0.20 68 7 Acidentes em obras Ameaça 31/12/2014 Provável 0.7 Média 0.2 0.14 68 8 Baixa adesão de fiéis Ameaça 31/12/2014 Improvável 0.3 Muito Grande 0.8 0.24 68 9 Alto índice de ruído Ameaça 31/12/2014 Improvável 0.3 Média 0.2 0.06
  • 35.
    RR - Registrode Risco V.M.E. antes da resposta [R$] Resposta V.M.E. depois da resposta [R$] Sinal de alerta Proprietário Ação a tomar 68 5 20.000,00 Evitar 0,00 68 6 120.000,00 Transferir 24.000,00 Boletim de medições com baixos índices de entregas Alicino de Moura Filho Multa contratual da não execução das exigências 68 7 50.000,00 Mitigar 0,00 68 8 250.000,00 Aceitar 60.000,00 Frequência de fiéis abaixo de 50% Alicino de Moura Filho Promover rodízios entre unidades e promover campanhas para aumentar a frequência 68 9 30.000,00 Mitigar 0,00
  • 36.
    PGA - Planode Gerenciamento das Aquisições
  • 37.
    MA - Mapade Aquisições Concorrência Item(s) a ser contratado Ref.WBS Fornecedores Orçamento Prazo Critérios MAKE OR BUY ultilizados Tipo de contrato 934 Templo > Alvenaria > Subir paredes 2.2.1 ConstruCEU Ltda Incorporadora Zeus 235.000,00 30/01/2015 Existência de fornecedores confiáveis. Necessidade de fornecimento especializado Necessidade de parceria para manutenção e novas constuções Restrições de custo Restrições de prazo Preço Fixo
  • 38.
    MA - Mapade Aquisições RFP - 934 2.2.1 Templo > Alvenaria > Subir paredes
  • 39.
    DT - Declaraçãode Trabalho Especificação Quantidade Unidade Alvenaria da edificação 3 Alas Prazos Deverão ser entregues da seguinte forma: Ala Norte: 10/Mar/15; Ala Sul: 30/Abr/15; Ala Central: 10/Jun/15 Qualidade Requirida As paredes deverão possuir espessura mínima de 15 centímetros uniformes e suportar a estrutura que estará sob seu topo. Suporte Técnico A empresa contratada deverá dar suporte após a entrega da obra pelo prazo de 2 anos conforme contrato a ser acordado Treinamento Desejado Os operários e mestres de obras que participarão da construção deverão ser treinados e possuir experiência comprovada em edificações desta natureza, além de possuir certificado de segurança no trabalho Nivel Serviço A manutenção deverá ser prestada para reparos cotidianos no prazo de 24 horas e para casos críticos e 2horas. Entende-se casos críticos como vazamentos que inoperalizam a unidade ou paralisam seu andamento normal e cotidianas como rachaduras ou manutenções programadas Garantia Garantir a construção através das normas de engenharia expedidas pela ABNT e CREA e toda sua segurança e integridade aos funcionários e visitantes do local Local Entrega Conforme planta fornecida com esta RFP
  • 40.
    DT - WBSdo Contrato C.C. Fase / Pacote de Trabalho Unidade Quantidade Planejada Orçamento 1 Fundação 2.000,00 1.1 Validação vistoria 1 2.000,00 2 Alvenaria 125.000,00 2.1 Ala Norte m2 300 30.000,00 2.2 Ala Sul m2 200 32.000,00 2.3 Ala Central m2 1500 63.000,00 2 0,00 3 Reboco 45.000,00 3.1 Ala Norte m2 300 11.000,00 3.2 Ala Sul m2 200 10.000,00 3.3 Ala Central m2 1500 24.000,00 4 Recortes 63.000,00 4.1 Ala Norte m 35 15.000,00 4.2 Ala Sul m 30 13.000,00 4.3 Ala Central m 70 35.000,00
  • 41.
    Equalização ConstruCEU Ltda IncorporadoraZeus Especificação Técnica Quant Unid Valor Unit Valor Total Quant Unid Valor Unit Valor Total Alvenaria da edificação 2000 m2 62,50 125.000,00 2000 m2 70,00 140.000,00
  • 42.
    SP - Sistemade Pontuação Id Critério Classificatório Comercial Peso ConstruCEU Ltda Incorporadora Zeus Nota Média Nota Média 981 Tempo de mercado da empresa 5 5 25 3 15 982 Histórico de relacionamento com o cliente 4 4 16 4 16 983 Alinhamento com DT 5 5 25 3 15 Id Critério Classificatório Técnico Peso ConstruCEU Ltda Incorporadora Zeus Nota Média Nota Média 984 Atestado de capacidade técnica 4 4 16 5 20 985 Calculistas estruturais com experiência 5 4 20 5 25 986 Software para simulação estrutural 5 4 20 5 25
  • 43.
    BM - Boletimde Medição Item Descrição Unidade Orçamento da Fase Peso[%] Quant Planejada Quant Realizada Critério [%] Avanço Físico Planejado Avanço Físico Realizado [%] 1 Fundação - 2.000,00 0.85 - - - - - - 1.1 Validação vistoria - - 1 1 100 2.000,00 2.000,00 100 2 Alvenaria - 125.000,00 53.19 - - - - - - 2.1 Ala Norte m2 - - 300 300 24 30.000,00 30.000,00 100 2.2 Ala Sul m2 - - 200 200 25.60 32.000,00 32.000,00 100 2.3 Ala Central m2 - - 1500 420 50.40 63.000,00 17.640,00 28 2 - 0,00 0 - - - - - - 3 Reboco - 45.000,00 19.15 - - - - - - 3.1 Ala Norte m2 - - 300 250 24.44 11.000,00 9.166,30 83.33 3.2 Ala Sul m2 - - 200 190 22.22 10.000,00 9.500,00 95 3.3 Ala Central m2 - - 1500 50 53.33 24.000,00 799,20 3.33 4 Recortes - 63.000,00 26.81 - - - - - - 4.1 Ala Norte m - - 35 35 23.81 15.000,00 15.000,00 100 4.2 Ala Sul m - - 30 30 20.63 13.000,00 13.000,00 100 4.3 Ala Central m - - 70 2 55.56 35.000,00 1.001,00 2.86 TOTAL - - - 23,500,0 00 235.000,00 130.106,50 71.25
  • 44.
    AT - Autorizaçãode Trabalho Pacotes Make C.C. Pacote de Trabalho Recursos Autorizado em Validado em Aceito em
  • 45.
    AT - Autorizaçãode Trabalho Pacotes Buy C.C. Pacote de Trabalho Player Vencedor Autorizado em Validado em Aceito em 2.1.1 Fundação do terreno Não Autorizado Não Validado Não Aceito 2.2.1 Subir paredes Não Autorizado Não Validado Não Aceito 2.3.1 Pintura Não Autorizado Não Validado Não Aceito 2.4.1 Cobrir prédio Não Autorizado Não Validado Não Aceito 2.5.1 Encanamento Não Autorizado Não Validado Não Aceito 2.6.1 Fiação Não Autorizado Não Validado Não Aceito 2.7.1 Som Não Autorizado Não Validado Não Aceito
  • 46.
    RD - Relatóriode Desempenho Não iniciada(0) C.C. Pacote Início Término Validado(0) C.C. Pacote Início Término Autorizado(0) C.C. Pacote Início Término Aceito(0) C.C. Pacote Início Término Pendente(7) C.C. Pacote Devido Início Término 2.1.1 Fundação do terreno Inicio atrasado Sem prazo Sem prazo 2.2.1 Subir paredes Inicio atrasado Sem prazo Sem prazo 2.3.1 Pintura Inicio atrasado Sem prazo Sem prazo 2.4.1 Cobrir prédio Inicio atrasado Sem prazo Sem prazo 2.5.1 Encanamento Inicio atrasado Sem prazo Sem prazo 2.6.1 Fiação Inicio atrasado Sem prazo Sem prazo 2.7.1 Som Inicio atrasado Sem prazo Sem prazo
  • 47.
    PGSH - Planode Gerenciamento dos Stakeholders
  • 48.
    GESH - Gerenciaro Engajamento das Partes Interessadas Id Data Entrada Por Categoria Descrição Prioridade Ação Requerida Solução Até CESH
  • 49.
    EVA - Análisedo Valor Agregado C.C. WBS PV Total . o ã ã ã Total acumulado
  • 50.
    TEP - Termode Encerramento do Projeto Projeto Igreja Descrição Criar uma igreja do templo ao planejamento administrativo para que entre em operação no próximo ano Produtos Entregues Documentos relacionados ao ACEITE Classificação do ACEITE Não selecionado Considerações Finais
  • 51.
    LA - LiçõesAprendidas Aspecto Sim Não Comentários As Entregas Validadas e Aceitas corresponderam ao planejado? Não Foi elaborado um relatório de auditoria final dos resultados? Não Houve desvios entre os prazos realizados e programados (baseline)? Não Houve desvios entre os custos efetivos e os orçados (baseline)? Não Os desvios poderiam ter sido evitados? Não Ocorreram riscos não previstos? Não Os clientes/usuários estão satisfeitos? Não A equipe ficou satisfeita com o apoio do Sponsor? Não Houve cooperação e comprometimento das pessoas? Não O projeto foi bem administrado? Não Houve problemas de comunicação? Não O projeto foi bem documentado? Não Os fornecedores entregaram seus produtos em conformidade com as Declarações de Trabalho? Não O que faríamos da mesma forma? O que faríamos de maneira diferente? O que sabemos hoje, e que não sabíamos antes do projeto? Que recomendações devemos incluir para melhorar os próximos projetos?
  • 52.