GOVERNANÇA DE
TECNOLOGIA DA
INFORMAÇÃO
AULA 07 – COBIT 4.1 X COBIT 5.0
1o semestre 2016
Prof. Maigon Nacib Pontuschka
maigonp@gmail.com
Bibliografia da aula
WEBSTER, Ian L. Governança, Gestão, Risco, Compliance e Valor – GMRCV. Disponível em
< http://pt.slideshare.net/fdsousa/viso-geral-do-cobit-5-5ga-ian-lawrence-webster > Acesso em
06/04/2016
ISACA Cobit 5: Modelo corporativo para Governança e Gestão de TI da Organização, 2012
<Disponível em www.isaca.org> Acesso em 06/04/2016.
SANTOS, Luís Claudio e BARUQUE, Lúcia. Governança em Tecnologia da Informação. Rio de
Janeiro: Fundação CECIERJ, 2010.
WEILL, Peter e ROSS, Jeanne Governança de TI Tecnologia da Informação: Como as empresas com
melhor desempenho administram os direitos decisórios de TI na busca de resultados superiores. São
Paulo: M. Books, 2006
LEMBRANDO....
COBIT® CONTROL OBJECTIVES FOR INFORMATION AND
RELATED TECHNOLOGY
É um guia de boas práticas apresentado
como framework dirigido para a gestão de tecnologia
de informação (TI).
PARA QUE USAR O COBIT?
•Especialistas em gestão e institutos independentes
recomendam o uso do CobiT como meio para otimizar os
investimentos de TI, melhorando o retorno sobre o
investimento (ROI) percebido, fornecendo métricas para
avaliação dos resultados:
 Key Performance Indicators - KPI
 Key Goal Indicators - KGI
 Critical Success Factors - CSF
ENUNCIADO DO TRABALHO PARA HOJE:
• Ler os documentos do COBIT 4.1 e COBIT 5.0 disponíveis no blog da disciplina.
• Pesquisar na internet artigos sobre as semelhanças e diferenças entre as duas
versões e trazer por escrito (impresso e com formatação exigidas) especificando
as referências pesquisadas (estilo ABNT).
• Trazer para a classe os artigos e as referências que encontrar para criarmos
uma pasta compartilhada sobre o COBIT.
O MODELO DO “CUBO DO COBIT” 4.1
• Representa como os componentes se inter-relacionam:
No COBIT 5 os recursos de TI
(4 na versão 4,1) são
tratados como habilitadores e
são 7 na versão 5.0.
OS 4 RECURSOS DE TI NO COBIT 4.1
1.Aplicações
2.Informações
3.Infraestrutura
4.Pessoas
COMPONENTE:
CRITÉRIOS DE INFORMAÇÃO OU REQUISITOS
DE NEGÓCIO
1. Efetividade: lida com a informação relevante e pertinente para o processo de negócio, bem como a mesma
sendo entregue em tempo, de maneira correta, consistente e utilizável.
2. Eficiência: relaciona-se com a entrega da informação através do melhor uso dos recursos, de forma mais
produtiva e econômica.
3. Confidencialidade: proteção das informações confidenciais a fim de se evitar sua divulgação indevida.
4. Integridade: relaciona-se com a fidedignidade e totalidade da informação, bem como sua validade para o
negócio.
5. Disponibilidade: relaciona-se a disponibilidade das informações quando esta é exigida para
processamento pelo negócio. Também possui relação com a salvaguarda dos recursos necessários e sua
capacidade.
6. Conformidade: aderência a leis, regulamentos e obrigações contratuais relacionadas ao negócio.
7. Confiabilidade: relaciona-se com a entrega da informação apropriada para tomada de decisão.
COMPONENTE: PROCESSOS DE TI COBIT 4.1
Domínios
Planejar e Organizar
Adquirir e Implementar
Entregar e Suportar
Monitorar e Avaliar
Processos
34
Atividades
210
DOMÍNIO PLANEJAR E ORGANIZAR
•O domínio de Planejamento e Organização cobre o uso
de informação e tecnologia e como isso pode ser usado
para que a empresa atinja seus objetivos e metas.
•Ele também salienta que a forma organizacional e a
infraestrutura da TI devem ser consideradas para que se
atinjam resultados ótimos e para que se gerem benefícios
do seu uso.
PROCESSOS DO DOMÍNIO
PLANEJAR E ORGANIZAR
PO1 Definir um Plano Estratégico de TI 6 OC
PO2 Definir a Arquitetura de Informação 4 OC
PO3 Determinar o Direcionamento Tecnológico 5 OC
PO4 Definir os Processos, Organização e Relacionamentos de TI 15 OC
PO5 Gerenciar o Investimento em TI 5 OC
PO6 Comunicar as Diretrizes e Expectativas da Diretoria 5 OC
PO7 Gerenciar os Recursos Humanos de TI 8 OC
PO8 Gerenciar a Qualidade 6 OC
PO9 Avaliar e Gerenciar os Riscos de TI 6 OC
PO10 Gerenciar Projetos 14 OC
DOMÍNIO ADQUIRIR E IMPLEMENTAR
 Para executar a estratégia de TI, as soluções de TI precisam ser identificadas,
desenvolvidas ou adquiridas, implementadas e integradas ao processo de negócios.
 Além disso, alterações e manutenções nos sistemas existentes são cobertas por esse
domínio para assegurar que as soluções continuem a atender aos objetivos de
negócios.
• Este domínio tipicamente trata das seguintes questões de gerenciamento:
1. Os novos projetos fornecerão soluções que atendam às necessidades de negócios?
2. Os novos projetos serão entregues no tempo e orçamento previstos?
3. Os novos sistemas ocorreram apropriadamente quando implementado?
4. As alterações ocorrerão sem afetar as operações de negócios atuais?
PROCESSOS DO DOMÍNIO
ADQUIRIR E IMPLEMENTAR
AI1 Identificar Soluções 4 OC
AI2 Adquirir e Manter Software Aplicativo 10 OC
AI3 Adquirir e Manter Infraestrutura de Tecnologia 4 OC
AI4 Habilitar Operação e Uso 4 OC
AI5 Adquirir Recursos de TI 4 OC
AI6 Gerenciar Mudanças 5 OC
AI7 Instalar e Homologar Soluções e Mudanças 9 OC
DOMÍNIO ENTREGAR E SUPORTAR
O domínio Entregar e Suportar foca aspectos de entrega de
tecnologia da informação.
Cobre a execução de aplicações dentro do sistema de TI e seus
resultados, assim como os processos de suporte que permitem a
execução de forma eficiente e efetiva.
Esses processos de suporte também incluem questões de segurança e
treinamento.
PROCESSOS DO DOMÍNIO
ENTREGAR E SUPORTAR
DS1 Definir e Gerenciar Níveis de Serviço 6 OC
DS2 Gerenciar Serviços de Terceiros 4 OC
DS3 Gerenciar Capacidade e Desempenho 5 OC
DS4 Assegurar Continuidade de Serviços 10 OC
DS5 Assegurar a Segurança dos Serviços 11 OC
DS6 Identificar e Alocar Custos 4 OC
DS7 Educar e Treinar Usuários 3 OC
DS8 Gerenciar a Central de Serviço e os Incidentes 5 OC
DS9 Gerenciar a Configuração 3 OC
DS10 Gerenciar os Problemas 4 OC
DS11 Gerenciar os Dados 6 OC
DS12 Gerenciar o Ambiente Físico 5 OC
DS13 Gerenciar as Operações 5 OC
DOMÍNIO MONITORAR E AVALIAR
O domínio de Monitorar e Avaliar lida com a estimativa estratégica das
necessidades da companhia e avalia se o atual sistema de TI atinge os objetivos
para os quais ele foi especificado e controla os requisitos para atender objetivos
regulatórios.
Ele também cobre as questões de estimativa, independentemente da efetividade
do sistema de TI e sua capacidade de atingir os objetivos de negócio, controlando
os processos internos da companhia através de auditores internos e externos.
PROCESSOS DO DOMÍNIO
MONITORAR E AVALIAR
ME1 Monitorar e Avaliar o Desempenho 6 OC
ME2 Monitorar e Avaliar os Controles Internos 7 OC
ME3 Assegurar a Conformidade com Requisitos Externos 5 OC
ME4 Prover a Governança de TI 7 OC
CARACTERÍSTICAS DOS PROCESSOS DO COBIT
Nome do processo
Descrição do processo
Critérios de informação
Declaração genérica de ações
 Indicadores de performance
Recursos de TI envolvidos
Objetivos de controle detalhados
Diretrizes de gerenciamento
 Entradas
 Saídas
 Matrizes de responsabilidade
 Objetivos e métricas
Modelo de maturidade
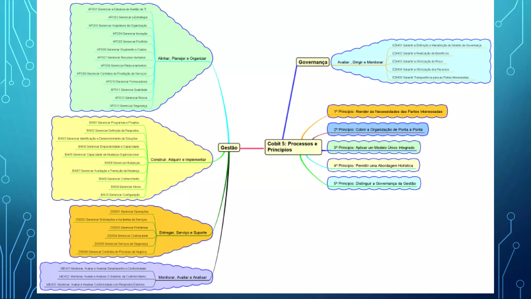
UMA COMPARAÇÃO ENTRE
O COBIT 4.1 E O COBIT 5.0
ESTRUTURA DO COBIT 4
ESTRUTURA DO COBIT 5
PRÉ-REQUISITOS
O Cobit 5 é uma evolução do Cobit 4.1 porém um não é pré-
requisito do outro. Nova versão quebra alguns paradigmas que
podem gerar resistência. Seguem exemplos:
1. Antes a avaliação da maturidade foco no esforço (baseado no
padrão CMMI) e agora foco no resultado (baseado no padrão
ISO 15504).
2. Agora os processos correspondem ao habilitador número 2
antes era toda a razão de ser do COBIT 4.1
REFERÊNCIAS
• DENHASHI, Anthony COBIT 5 & 4.1 Comparison. Slideshare, 2013. Disponível em
http://pt.slideshare.net/AnthonyDehnashi/cobit-5-41-comparison?qid=e17da71e-4cc7-4ef3-a02d-
7680a938ffba&v=&b=&from_search=2 Acesso em 13/04/2015
• PALMA, Fernando Cobit 5 Parte 1 - 1º Princípio e Cascata de Objetivos . Slideshare, 2015. Disponível em :
http://www.slideshare.net/fernando.palma/cobit-5-cascata-de-objetivos Acesso em 13/04/2015
• PALMA, Fernando Cobit 5 Parte 2 - 2º Princípio- Cobrir a Organização de Ponta a Ponta. Slideshare, 2015.
Disponível em : http://www.slideshare.net/fernando.palma/cobit-5-2-princpio-cobrir-a-organizao-de-ponta-
a-ponta-52151632 Acesso em 13/04/2015
• PALMA, Fernando Cobit 5 Parte 3 -3º princípio- aplicar um modelo único integrado . Slideshare, 2015.
Disponível em : http://www.slideshare.net/fernando.palma/cobit-5-parte-03-3-princpio-aplicar-um-modelo-
nico-integrado Acesso em 13/04/2015
• PALMA, Fernando Cobit 5 Parte 4 - . Slideshare, não disponível
• PALMA, Fernando Cobit 5 Parte 5 - Guia de Implementação. Slideshare, 2015. Disponível em :
http://www.slideshare.net/fernando.palma/cobit-5-parte-05-guia-de-implementao Acesso em 13/04/2015
http://pt.slideshare.net/fdsousa/viso-geral-do-cobit-5-5ga-ian-lawrence-webster
Governança de TI - Aula7 - COBIT 4.1 X COBIT 5
Governança de TI - Aula7 - COBIT 4.1 X COBIT 5
Governança de TI - Aula7 - COBIT 4.1 X COBIT 5
Governança de TI - Aula7 - COBIT 4.1 X COBIT 5
Governança de TI - Aula7 - COBIT 4.1 X COBIT 5
Governança de TI - Aula7 - COBIT 4.1 X COBIT 5
Governança de TI - Aula7 - COBIT 4.1 X COBIT 5
Governança de TI - Aula7 - COBIT 4.1 X COBIT 5
Governança de TI - Aula7 - COBIT 4.1 X COBIT 5

Governança de TI - Aula7 - COBIT 4.1 X COBIT 5

  • 1.
    GOVERNANÇA DE TECNOLOGIA DA INFORMAÇÃO AULA07 – COBIT 4.1 X COBIT 5.0 1o semestre 2016 Prof. Maigon Nacib Pontuschka maigonp@gmail.com
  • 2.
    Bibliografia da aula WEBSTER,Ian L. Governança, Gestão, Risco, Compliance e Valor – GMRCV. Disponível em < http://pt.slideshare.net/fdsousa/viso-geral-do-cobit-5-5ga-ian-lawrence-webster > Acesso em 06/04/2016 ISACA Cobit 5: Modelo corporativo para Governança e Gestão de TI da Organização, 2012 <Disponível em www.isaca.org> Acesso em 06/04/2016. SANTOS, Luís Claudio e BARUQUE, Lúcia. Governança em Tecnologia da Informação. Rio de Janeiro: Fundação CECIERJ, 2010. WEILL, Peter e ROSS, Jeanne Governança de TI Tecnologia da Informação: Como as empresas com melhor desempenho administram os direitos decisórios de TI na busca de resultados superiores. São Paulo: M. Books, 2006
  • 3.
    LEMBRANDO.... COBIT® CONTROL OBJECTIVESFOR INFORMATION AND RELATED TECHNOLOGY É um guia de boas práticas apresentado como framework dirigido para a gestão de tecnologia de informação (TI).
  • 4.
    PARA QUE USARO COBIT? •Especialistas em gestão e institutos independentes recomendam o uso do CobiT como meio para otimizar os investimentos de TI, melhorando o retorno sobre o investimento (ROI) percebido, fornecendo métricas para avaliação dos resultados:  Key Performance Indicators - KPI  Key Goal Indicators - KGI  Critical Success Factors - CSF
  • 5.
    ENUNCIADO DO TRABALHOPARA HOJE: • Ler os documentos do COBIT 4.1 e COBIT 5.0 disponíveis no blog da disciplina. • Pesquisar na internet artigos sobre as semelhanças e diferenças entre as duas versões e trazer por escrito (impresso e com formatação exigidas) especificando as referências pesquisadas (estilo ABNT). • Trazer para a classe os artigos e as referências que encontrar para criarmos uma pasta compartilhada sobre o COBIT.
  • 6.
    O MODELO DO“CUBO DO COBIT” 4.1 • Representa como os componentes se inter-relacionam: No COBIT 5 os recursos de TI (4 na versão 4,1) são tratados como habilitadores e são 7 na versão 5.0.
  • 7.
    OS 4 RECURSOSDE TI NO COBIT 4.1 1.Aplicações 2.Informações 3.Infraestrutura 4.Pessoas
  • 8.
    COMPONENTE: CRITÉRIOS DE INFORMAÇÃOOU REQUISITOS DE NEGÓCIO 1. Efetividade: lida com a informação relevante e pertinente para o processo de negócio, bem como a mesma sendo entregue em tempo, de maneira correta, consistente e utilizável. 2. Eficiência: relaciona-se com a entrega da informação através do melhor uso dos recursos, de forma mais produtiva e econômica. 3. Confidencialidade: proteção das informações confidenciais a fim de se evitar sua divulgação indevida. 4. Integridade: relaciona-se com a fidedignidade e totalidade da informação, bem como sua validade para o negócio. 5. Disponibilidade: relaciona-se a disponibilidade das informações quando esta é exigida para processamento pelo negócio. Também possui relação com a salvaguarda dos recursos necessários e sua capacidade. 6. Conformidade: aderência a leis, regulamentos e obrigações contratuais relacionadas ao negócio. 7. Confiabilidade: relaciona-se com a entrega da informação apropriada para tomada de decisão.
  • 9.
    COMPONENTE: PROCESSOS DETI COBIT 4.1 Domínios Planejar e Organizar Adquirir e Implementar Entregar e Suportar Monitorar e Avaliar Processos 34 Atividades 210
  • 10.
    DOMÍNIO PLANEJAR EORGANIZAR •O domínio de Planejamento e Organização cobre o uso de informação e tecnologia e como isso pode ser usado para que a empresa atinja seus objetivos e metas. •Ele também salienta que a forma organizacional e a infraestrutura da TI devem ser consideradas para que se atinjam resultados ótimos e para que se gerem benefícios do seu uso.
  • 11.
    PROCESSOS DO DOMÍNIO PLANEJARE ORGANIZAR PO1 Definir um Plano Estratégico de TI 6 OC PO2 Definir a Arquitetura de Informação 4 OC PO3 Determinar o Direcionamento Tecnológico 5 OC PO4 Definir os Processos, Organização e Relacionamentos de TI 15 OC PO5 Gerenciar o Investimento em TI 5 OC PO6 Comunicar as Diretrizes e Expectativas da Diretoria 5 OC PO7 Gerenciar os Recursos Humanos de TI 8 OC PO8 Gerenciar a Qualidade 6 OC PO9 Avaliar e Gerenciar os Riscos de TI 6 OC PO10 Gerenciar Projetos 14 OC
  • 12.
    DOMÍNIO ADQUIRIR EIMPLEMENTAR  Para executar a estratégia de TI, as soluções de TI precisam ser identificadas, desenvolvidas ou adquiridas, implementadas e integradas ao processo de negócios.  Além disso, alterações e manutenções nos sistemas existentes são cobertas por esse domínio para assegurar que as soluções continuem a atender aos objetivos de negócios. • Este domínio tipicamente trata das seguintes questões de gerenciamento: 1. Os novos projetos fornecerão soluções que atendam às necessidades de negócios? 2. Os novos projetos serão entregues no tempo e orçamento previstos? 3. Os novos sistemas ocorreram apropriadamente quando implementado? 4. As alterações ocorrerão sem afetar as operações de negócios atuais?
  • 13.
    PROCESSOS DO DOMÍNIO ADQUIRIRE IMPLEMENTAR AI1 Identificar Soluções 4 OC AI2 Adquirir e Manter Software Aplicativo 10 OC AI3 Adquirir e Manter Infraestrutura de Tecnologia 4 OC AI4 Habilitar Operação e Uso 4 OC AI5 Adquirir Recursos de TI 4 OC AI6 Gerenciar Mudanças 5 OC AI7 Instalar e Homologar Soluções e Mudanças 9 OC
  • 14.
    DOMÍNIO ENTREGAR ESUPORTAR O domínio Entregar e Suportar foca aspectos de entrega de tecnologia da informação. Cobre a execução de aplicações dentro do sistema de TI e seus resultados, assim como os processos de suporte que permitem a execução de forma eficiente e efetiva. Esses processos de suporte também incluem questões de segurança e treinamento.
  • 15.
    PROCESSOS DO DOMÍNIO ENTREGARE SUPORTAR DS1 Definir e Gerenciar Níveis de Serviço 6 OC DS2 Gerenciar Serviços de Terceiros 4 OC DS3 Gerenciar Capacidade e Desempenho 5 OC DS4 Assegurar Continuidade de Serviços 10 OC DS5 Assegurar a Segurança dos Serviços 11 OC DS6 Identificar e Alocar Custos 4 OC DS7 Educar e Treinar Usuários 3 OC DS8 Gerenciar a Central de Serviço e os Incidentes 5 OC DS9 Gerenciar a Configuração 3 OC DS10 Gerenciar os Problemas 4 OC DS11 Gerenciar os Dados 6 OC DS12 Gerenciar o Ambiente Físico 5 OC DS13 Gerenciar as Operações 5 OC
  • 16.
    DOMÍNIO MONITORAR EAVALIAR O domínio de Monitorar e Avaliar lida com a estimativa estratégica das necessidades da companhia e avalia se o atual sistema de TI atinge os objetivos para os quais ele foi especificado e controla os requisitos para atender objetivos regulatórios. Ele também cobre as questões de estimativa, independentemente da efetividade do sistema de TI e sua capacidade de atingir os objetivos de negócio, controlando os processos internos da companhia através de auditores internos e externos.
  • 17.
    PROCESSOS DO DOMÍNIO MONITORARE AVALIAR ME1 Monitorar e Avaliar o Desempenho 6 OC ME2 Monitorar e Avaliar os Controles Internos 7 OC ME3 Assegurar a Conformidade com Requisitos Externos 5 OC ME4 Prover a Governança de TI 7 OC
  • 18.
    CARACTERÍSTICAS DOS PROCESSOSDO COBIT Nome do processo Descrição do processo Critérios de informação Declaração genérica de ações  Indicadores de performance Recursos de TI envolvidos Objetivos de controle detalhados Diretrizes de gerenciamento  Entradas  Saídas  Matrizes de responsabilidade  Objetivos e métricas Modelo de maturidade
  • 19.
    UMA COMPARAÇÃO ENTRE OCOBIT 4.1 E O COBIT 5.0
  • 20.
  • 22.
  • 24.
    PRÉ-REQUISITOS O Cobit 5é uma evolução do Cobit 4.1 porém um não é pré- requisito do outro. Nova versão quebra alguns paradigmas que podem gerar resistência. Seguem exemplos: 1. Antes a avaliação da maturidade foco no esforço (baseado no padrão CMMI) e agora foco no resultado (baseado no padrão ISO 15504). 2. Agora os processos correspondem ao habilitador número 2 antes era toda a razão de ser do COBIT 4.1
  • 25.
    REFERÊNCIAS • DENHASHI, AnthonyCOBIT 5 & 4.1 Comparison. Slideshare, 2013. Disponível em http://pt.slideshare.net/AnthonyDehnashi/cobit-5-41-comparison?qid=e17da71e-4cc7-4ef3-a02d- 7680a938ffba&v=&b=&from_search=2 Acesso em 13/04/2015 • PALMA, Fernando Cobit 5 Parte 1 - 1º Princípio e Cascata de Objetivos . Slideshare, 2015. Disponível em : http://www.slideshare.net/fernando.palma/cobit-5-cascata-de-objetivos Acesso em 13/04/2015 • PALMA, Fernando Cobit 5 Parte 2 - 2º Princípio- Cobrir a Organização de Ponta a Ponta. Slideshare, 2015. Disponível em : http://www.slideshare.net/fernando.palma/cobit-5-2-princpio-cobrir-a-organizao-de-ponta- a-ponta-52151632 Acesso em 13/04/2015 • PALMA, Fernando Cobit 5 Parte 3 -3º princípio- aplicar um modelo único integrado . Slideshare, 2015. Disponível em : http://www.slideshare.net/fernando.palma/cobit-5-parte-03-3-princpio-aplicar-um-modelo- nico-integrado Acesso em 13/04/2015 • PALMA, Fernando Cobit 5 Parte 4 - . Slideshare, não disponível • PALMA, Fernando Cobit 5 Parte 5 - Guia de Implementação. Slideshare, 2015. Disponível em : http://www.slideshare.net/fernando.palma/cobit-5-parte-05-guia-de-implementao Acesso em 13/04/2015
  • 26.