“ Implementando a  Gestão Estrat égica na Administração Pública “ Gestão Estratégica orientada para Resultados utilizando a metodologia BSC
“ Gestão Estrat égica orientada para  Resultados na ANTAQ“ AGÊNCIA NACIONAL DE TRANSPORTES AQUAVIÁRIOS Brasília , 30 de julho 2010 Professor Peter M. Dostler
 
Peter M. Dostler de Stuttgart – Alemanha é Consultor Internacional com experiência de 18 anos no mercado nacional e internacional. Pós-graduado e MBA em Gestão de Negócios para Executivos pela Fundação Getulio Vargas de São Paulo e pela Escola de Administração de São Paulo. Pós-graduado (post-baccalaureate) em Administração e Gestão para Executivos (Administration and Business for the Executive Manager) pela Universidade de Miami (University of Miami – School of Business Administration). Pós-graduado e MBA em Gestão de Projetos pela UCB - Universidade Católica de Brasília. Executou diversos projetos de consultoria e capacitação na Alemanha, Áustria, Itália, EUA, Argentina, México e no Brasil. Palestrante e conferencista. Professor e Instrutor e Colaborador do PEG - Programa de Excelência Gerencial  do Exército Brasileiro – Gabinete do Comandante. Professor de P ós–Gradua ção da Universidade C átolica em Brasília Professor Assistente de Pós-Gradua ção da Universidade de Miami  – Business School of Administration Representante da Goethe School of Business da Universidade de Frankfurt Professor Tutor da Escola Nacional de Administração Pública – ENAP e responsável pela Formação de Professores do Curso de Planejamento Estratégico. Consultor Executivo da Kienbaum Internacional de 1995-1999. A Kienbaum é uma das cinco maiores consultorias de capital humano da Europa, a mais tradicional e líder de mercado na Alemanha.   Sócio Diretor da Gestão & Desenvolvimento Empresarial Ltda. que oferece a prestação de serviços de consultoria empresarial e organizacional, e capacitação em diversas áreas de especialidades.  Condecorado com a Medalha do Pacificador pelo Comandante do Exercito Brasileiro
Gestão e Planejamento em um Contexto de  Mudanças DO CÍRCULO VICIOSO P/ O CÍRCULO VIRTUOSO
Balanced Scorecard Hall of Fame for Executing Strategy: 2000 – 2007
Praticantes do BSC no setor p ú blico e organiza ç ões sem fins lucrativos / Brasil   Banco do Brasil Banco do Nordeste Bancoob BDMG BNDES Caixa Econ ômica Federal CONAB CNI - Confedera ção Nacional da Indústria Embrapa Federa ções da Indústria (ex: FIRJAN, FIERGS, FIEP, FIESC, etc) INMETRO Marinha Brasileira - divis ão de submarinos Minist ério da Agricultura e Pecuária Ministéria da Saúde Ministério da Fazenda e o CARF Prefeitura de Curitiba Prefeitura de Porto Alegre Governo do Estado da Bahia Governo do Estado do Ceará Governo do Estado de Minas Gerais Governo do Estado do Rio Grande do Sul Secretaria da Fazenda do Estado de São Paulo SEBRAE (Sistema, Nacional, Regionais) SENAC  SENAI (Sistema, Nacional, Estaduais) SEST / SENAT  (Sistema) SERPRO TREs (vários estados) CNJ e todos Tribunais Diversos MP de Estados O que a GD Consult está fazendo atualmente: Receita Federal do Brasil Ministério da Justica – SE, CNCP, DPF MPS TCU, TCE PR Banco Central do Brasil Câmara de Deputados ESAF Ex ército Brasileiro GEAP ANPR CNMP e a  ANTAQ
Planejamento Estratégico  x  Pensar Estrat égico  x  Sistemas/Modelos de Gest ão Como aumentar a operacionalidade e inovar permanente? Planejamento Estratégico Plano Estratégico O Processo do Planejamento Estratégico O Plano de Ação como Execução  Pensamento Estratégico Gestão da Estratégia Estratégica Competitiva Sistemas de Gestão e de Informação Proposição de Valor (Co – Criação)
Processo de construção da estratégia ANÁLISE DO  AMBIENTE EXTERNO ANÁLISE DO  AMBIENTE INTERNO
Por que a Execução da Estratégia é Importante? “ Estratégia nunca foi tão importante” Business Week Menos de 10% das estratégias efetivamente formuladas são eficientemente executadas Revista Fortune “ Na maioria das falhas - nós estimamos 70% - o problema real não é estratégia ruim.... É execução ruim”. Revista Fortune
Pesquisa Brasileira 2002 Barreiras na Implementação da Estratégia Mais de 90% das organizações falham na implementação da estratégia Somente 32% das organizações brasileiras possuem mecanismos eficazes de monitoramento e controle de sua evolução Gestão da Estratégia Visão Somente 5% do nível operacional compreende a visão de futuro Pessoas Mais de 75% das organizações brasileiras não vinculam incentivos e remuneração com a estratégia 78% das empresas  brasileiras não vinculam o orçamento com a estratégia Recursos
Barreiras na Implementação da Estratégia
SOCIEDADE satisfeita LUCRO SOCIAL CLIENTES e PARTES encantados PROCESSOS eficientes e eficazes PESSOAS motivadas e preparadas Da estratégia para  ação RESULTADOS MISSÃO Por quê existimos? VALORES O que é importante para nós? VISÃO O que queremos ser? ESTRATÉGIA Nosso plano de jogo ALINHAMENTO DOS OBJETIVOS PESSOAIS À ESTRATÉGIA O que eu necessito fazer? ALINHAMENTO DOS PROCESSOS A ESTRATÉGIA O que devemos melhorar?
Perspectiva do Público de Interesse  (Partes Interessadas) “ Quem são nossos públicos alvo? O que eles esperam da nossa organização?” Perspectiva Financeira “ O  que devemos fazer para satisfazer nossos contribuintes? Quais são nossas obrigações fiscais? Perspectiva de Processos Internos “ Para satisfazer partes interessadas e cumprir a missão, em que processos internos devemos ser excelentes?” As perspectivas de análise para organizações públicas e sem fins lucrativas (Kaplan e Norton adaptado por Peter M. Dostler) Perspectiva Aprendizado, Crescimento e Inovação “ Para ter processos excelentes, como nosso  pessoal deve aprender, comunicar e  trabalhar juntos?” Resultados e Sociedade “ Objetivos críticos derivados da Missão e que reflitam os desafios associados  a  Visão de futuro da organização e o lucro social”
O que é o Painel Estratégico ou  Balanced Scorecard – BSC?
O que é o Painel Estratégico ou  Balanced Scorecard – BSC? “ Auxilia as organizações a  traduzir a estratégia  em  objetivos operacionais  que direcionam o comportamento e o  desempenho .” BSC Instrumento de Aprendizagem Organizacional Ferramenta de  Comunicação da Estratégia Modelo de Gestão
Exemplo de Painel de Desempenho – Setor Privado Rápida preparação em solo O que é crítico para alcance da estratégia? 30 Minutos 90% O nível de desempenho ou a taxa de melhoria necessários Programa de otimização da duração do ciclo Projetos e programas Tempo em solo Partida pontual Como será medido? GOL Rentabilidade Financeira Aprendizado  Mais clientes Alinhamento  do pessoal de terra Preços mais  baixos Menos aviões Vôo pontual Cliente Interno Rápida preparação  em solo Objetivos Meta Mapa Estratégico Iniciativa Indicadores
ALGUNS EXEMPLOS DE MAPAS ESTRAT ÉGICOS
 
 
 
 
 
 
Excelência nos Processos Posicionamento Mapa Longos Brasil “ SER UMA EMPRESA SIDERÚRGICA GLOBAL, ENTRE AS MAIS RENTÁVEIS DO SETOR” Maximizar o resultado de curto e longo prazos com sustentabilidade Reduzir custos e despesas de forma austera e contínua Otimizar o preço Atuar no mercado de exportação com rentabilidade Crescer incrementalmente no mercado interno Perspectiva de Mercado e Clientes Perspectiva de Pessoas, Aprendizado e Crescimento Perspectiva de Processos Perspectiva Financeira Aumentar Produtividade Maximizar a operação de  atendimento aos clientes Ter processos críticos capazes Assegurar competitividade no abastecimento Ter capacidade para atender demandas de mercado Ter ampla cobertura de mercado com garantia de atendimento aos clientes Gerir produtos com abordagem comercial e de soluções diferenciadas Mercado Competências Ambiente de Trabalho Tecnologia Dominar tecnologia industrial, siderúrgica e de gestão Garantir segurança total das pessoas no ambiente de trabalho Ser uma organização de pessoas realizadas, comprometidas e de alta performance Desenvolver líderes e profissionais técnicos Atrair e reter os melhores profissionais Versão OUTUBRO/2007 Oferecer valor diferenciado para os clientes Acesso fácil e simplicidade nos negócios Pedidos perfeitos com agilidade e pontualidade na entrega Desenvolvimento de soluções, produtos e aplicações Comercial Gerdau como canal diferenciado Qualidade diferenciada em produtos, serviços e marca forte Relacionamento de longo prazo com visão de ganhos para a cadeia Gerar competitividade para todos os mercados em que queremos atuar Ser responsável no âmbito social e ambiental Ter a preferência dos clientes
Processos Internos Pessoas e Inovação Resultados Liderança Visão global Comprometimento Cooperação Pró-atividade Orçamento e Logística Presença Fiscal,  Tempestiva,  Integrada  e com Qualidade MAPA ESTRATÉGICO DA RECEITA FEDERAL DO BRASIL 2008-2011 Interação   com a Sociedade Foco no Contribuinte  Tecnologia Foco na Prevenção e Integridade Financiamento  do Estado  e  da Previdência Social Promover a valorização e o reconhecimento dos servidores Desenvolver competências com ênfase na capacitação gerencial Fortalecer o cumprimento espontâneo Promover o controle aduaneiro com segurança, agilidade e  liderança Controlar e agilizar a realização do credito tributário Alavancar parcerias estratégicas nacionais e internacionais Assegurar clareza e tempestividade na comunicação institucional  Simplificar e padronizar normas e  procedimentos Promover o atendimento integrado,  conclusivo e a educação fiscal Otimizar  a aplicação de recursos Adequar a  infra -estrutura   física Conhecer  o perfil integral dos contribuintes Fortalecer o combate aos ilícitos tributários e aduaneiros Desenvolver cultura favorável  à integração e às  mudanç as Fortalecer o controle interno e a gestão de riscos Fortalecer a imagem institucional junto à Sociedade Contribuir para a fluidez do  Comércio Exterior Subsidiar a formulação da política tributária e aduaneira Contribuir para a melhoria do ambiente de negócios  do País Fortalecer a aceitação social da Tributação   Solucionar os litígios fiscais com agilidade e imparcialidade Elevar a percepção de risco com presença fiscal Realizar a arrecadação potencial VISÃO Ser uma organização modelo de excelência em gestão, referência  nacional e internacional em administração tributária e aduaneira MISSÃO Prover o Estado de recursos para garantir o bem-estar social Prestar serviços de excelência à sociedade Prover segurança, confiança e facilitação para o comércio internacional Buscar sistemas integrados e ambiente tecnológico seguros e de alta perfomance
 
Impulsionar o Desenvolvimento Sustentável do País por meio do Agronegócio Garantir a Segurança Alimentar Ampliar a Participação da Agroenergia na Matriz Energética Interiorização Emprego Renda Segurança do Alimento Abastecimento Preço Fornecimento de Matérias-primas Processamento Coordenação Eqüidade Participação Promoção Produtos e Serviços Promover o Agronegócio e a Imagem do MAPA Aprimorar a Articulação do Agronegócio e sua Participação nas Ações do MAPA Desenvolver e Garantir o Acesso a Tecnologias Articulação e Promoção  Desenvolver e Reter Competências do Corpo Funcional Desenvolver Comunicação Interna Ágil e Eficaz Valorizar e Motivar as Pessoas e Fortalecer o Trabalho em Equipes Interdisciplinares Pessoas Ambiente de Trabalho Informação e Conhecimento Melhorar a Gestão da Informação e do Conhecimento  Promover a Organização e a Integração das Cadeias Produtivas Informação Ampliar a Oferta de Estudos de Prospecção e  Avaliação  Estimular a Agregação de Valor na Produção Agropecuária Garantir a Inocuidade e  a Qualidade dos Alimentos Acessibilidade Credibilidade Previsibilidade Proatividade Tempestividade Inovação Democracia Efetividade Credibilidade Agilidade Fortalecer o Processo de Gestão  Estratégica no MAPA Aprofundar o Conhecimento sobre o Agronegócio Melhorar a Qualidade e o Acesso às Informações para o Agronegócio Desenvolver Cultura Orientada a Resultados Aumentar a Produção de Produtos Agropecuários não- alimentares e não-energéticos Promover o Desenvolvimento Sustentável e a Competitividade do Agronegócio em Benefício da Sociedade Brasileira Ser Referência em Informações Estratégicas para o Agronegócio  Perspectiva da Sociedade Perspectiva do  Agronegócio  e Parceiros Perspectiva de Processos Internos Perspectiva de Pessoas, Aprendizado e Crescimento Buscar Maior Efetividade na Formulação e Implementação das Políticas Públicas para o Agronegócio Produção Exportação Meio Ambiente Ter Eficiência e Transparência na Execução Orçamentária e Financeira Melhorar Continuamente a Infra-estrutura e os Processos de Trabalho  Ser Excelente na Implementação de Políticas e na Prestação de Serviços para o Agronegócio Ser Agente de Fortalecimento e Harmonização do Agronegócio Excelência Administrativa Ser Reconhecido pela Qualidade e Agilidade na Implementação de Políticas e na Prestação de Serviços para o Desenvolvimento Sustentável do Agronegócio
Governança Processos Internos Referência no Combate à Pirataria Parcerias Estratégicas Nacionais e Internacionais Mapa Estratégico do Conselho Nacional de Combate à Pirataria 2008-2012 Resultados Institucionais Estruturar processos internos de  gestão financeira, recursos humanos  e  de comunicação Estreitar o relacionamento e ampliar parcerias com  órgãos governamentais Intensificar campanhas educativas e de marketing institucional Fortalecer a representatividade e liderança do Conselho Promover a  adesão às ações de combate à pirataria e de defesa da propriedade intelectual Desenvolver soluções inovadoras para impedir a circulação e o comércio de produtos ilegais Buscar parcerias e o apoio do setor privado Estruturar mecanismos de busca e de intercâmbio  de informações Mobilizar e articular os órgãos governamentais para ações de fiscalização e de repressão à pirataria Conscientizar os consumidores dos malef ícios  da pirataria  Fortalecer a imagem institucional Aperfeiçoar as normas brasileiras de combate à pirataria e de defesa da propriedade intelectual Reduzir a pirataria no Brasil  Contribuir para  o desenvolvimento econômico e social do  País VISÃO Todos os brasileiros contra a pirataria. MISSÃO Propor e Coordenar ações públicas e privadas para prevenir e  combater a pirataria e os delitos contra a propriedade intelectual. Formular e gerir  políticas  públicas  de combate a pirataria
 
PROCESSOS INTERNOS VALORES PARA AS EMPRESAS E SOCIEDADE FINANCEIRA / ORGANIZAÇÃO  Desenvolvimento de competências empresariais com visão global Defesa dos interesses  do setor com ética e independência  Desenvolvimento econômico e social sustentável Garantir estrutura econômica sólida,  a fim de assegurar sustentabilidade interna e benefícios para o setor Gestão Interna Serviços e influência sobre Mercado Representatividade Capital da Informação Capital Organizacional Gestão de Pessoas Assegurar às empresas do setor terciário as melhores condições para gerar resultados positivos e desenvolver a sociedade MISSÃO Liderar a comunidade empresarial do comércio  de bens, serviços e turismo, com reconhecida  influência no desenvolvimento  do País VISÃO Identificar e qualificar lideranças sindicais e empresariais Criar contexto para aprendizagem no Sistema com uso de TI Desenvolver o pleno potencial das pessoas Atuar na vanguarda nas  áreas educacionais, sociais e do empreendedorismo Desenvolver práticas de gestão para busca da excelência, no modelo caórdico Oferecer serviços e  informações essenciais para a vitalidade das empresas Promover a  cooperação no Sistema Confederativo e Empresarial  priorizando as bases Promover o desenvolvimento  dos mercados interno e externo 1 2 3 4 8 9 11 10 12 13 14 15 Participar ativamente na governança social  Atuar em prol das  causas do Sistema e da Sociedade Ampliar e fortalecer a base de representação política 5 6 7 APRENDIZADO E CRESCIMENTO MAPA ESTRATÉGICO DO SISTEMA CNC 2007-2020 Confederação Nacional do Comércio Bens, Serviços e Turismo
Mapa Estratégico
PAINEL ESTRATÉGICO  O Painel Estratégico Tradução da estrat égia  a partir de objetivos e indicadores Pessoas Comunicação para todos as pessoas, desdobramento e alinhamento Gestão da Estratégia Aprendizado, comunicação e  feedback contínuo Planejamento de recursos e orçamento vinculado à estratégia Recursos Visão
O Painel Estrat égico Indicador Meta Como o sucesso para atingir a estratégia será medido e rastreado O que a estratégia deve alcançar e o que é crítico para o seu sucesso Proposta de Projeto Objetivo Um projeto estratégico fechará o diferencial de desempenho do objetivo O nível de  desempenho ou de taxa de melhoria necessária baseado no diferencial identificado Padronização dos processos de compra Revisão do modelo e da estrutura organizacional % do orçamento destinado para investimentos 30% Maximizar a alocação dos recursos de forma eficiente EXEMPLO
INDICADORES  ESTRATÉGICOS
Indicadores Estratégicos - Propósito Motivação organizacional Indicadores funcionam como ferramentas que conduzem ao comportamento desejado; Indicadores mostram aos indivíduos o direcionamento que precisam para atingir a estratégia da organização; As pessoas respondem ao que é comunicado, não o que é esperado. Avaliação da estratégia e do aprendizado estratégico Gestores utilizam indicadores estratégicos para testar o progresso da organização em direção aos objetivos estratégicos; Indicadores estratégicos mostram a relação entre os objetivos estratégicos e são um teste permanente da validade da estratégia.
METAS ESTRATÉGICAS
METAS ESTRATÉGICAS
Metas Estratégicas - Propósito Estabelecer/ comunicar o nível esperado de desempenho à organização; Mobilizar toda a organização com foco em resultados tangíveis e mensuráveis;  Possibilitar que os indivíduos percebam qual é a sua contribuição à estratégia geral da organização; Concentrar as atenções da organização em melhorias
Metas Estratégicas devem romper a tendência histórica de comportamento incremental Reforçando a Mudança de Postura Pensamento Incremental Visão de Futuro
OS PROJETOS ESTRATÉGICOS
Metas e Projetos Estratégicos Hoje Ano 1 Projetos Indicador Estratégico Tempo Meta Etapa 03 Etapa 02 Etapa 01 Ano 2 Ano 3 Ano 4 Metas intermediárias
E O MONITORAMENTO...
Reuniões de análise estratégicas: Como são? Freqüência : Trimestrais Foco:  Tomada de decisões estratégicas a partir do desempenho das metas e projetos estratégicos Deliberação : Responsabilidade dos líderes Agenda : Organizada pelos temas estratégicos e indicadores do Mapa Estratégico
Foco das Reuniões de Análise Estratégica Qual nosso desempenho em relação as metas? Qual o desempenho das iniciativas? Qual nosso desempenho estratégico ? Objetivos Indicadores Metas Iniciativas Prazos Foco da Discussão: questões-chave, implicações, riscos, ações futuras
Reuniões Estratégicas e Sistemas de Informação
Reuniões Estratégicas
COMUNICA Ç ÃO DA ESTRAT É GIA
Comunicação da Estratégia: Envolver e Mobilizar “ Envolver” significa “comprometer-se”, “tomar parte”;  Se o conjunto de pessoas que compõe uma organização não se sentir parte da estratégia, sua implementação dificilmente será concretizada; Como os funcionários podem se envolver e executar a estratégia se não conhecem? A estratégia precisa se tornar familiar a todos.  Execução da estratégia bem-sucedida!
Exemplos de Campanhas de  Comunicação Sistema Indústria Gerdau Açominas Câmara dos Deputados Diretoria de RH
Exemplos de Campanhas de  Comunicação
A evolução do conceito
A ORGANIZAÇÃO ORIENTADA  PARA A ESTRATÉGIA.
TAREFA DE TODOS PROCESSO CONTÍNUO ALINHAMENTO TRADUÇÃO Processo da Gestão da Estratégica Gestão das Iniciativas Estratégicas Alinhamento da Estratégia com ações Vínculo entre Orçamento e Estratégia Sistemas de Informação Comprometimento e  Mobilização para a Mudança Visão e Estratégia Mapa Estratégico  Indicadores Estratégicos Metas e Iniciativas Estratégicas Sinergias entre todas as unidades Sinergias entre Áreas de Apoio Consciência Estratégica Comunicação da Estratégia para todas as partes interessadas Avaliação e Desempenho de Equipes e /ou  Individual  Os cinco princípios da organização orientada à estratégia  Os cinco princípios da organização orientada à estratégia , Kaplan e Norton, adaptado por Peter M. Dostler  MOBILIZAÇÃO DAS LIDERANÇAS ORGANIZAÇÃO ORIENTADA PARA A ESTRATÉGIA
Princípios da Organização Orientada para a Estratégia
A METODOLOGIA GIC – GESTÃO INTEGRADA A COMUNICAÇÃO ®.
Resultados EXECU ÇÃO Resultados 6 Modelo de Neg ócio Mapas Estrat égicos Indicadores e Metas Iniciativas Estrat égicas Estratégidas de comunicação Processos cr íticos alinhados Indicadores operacionais Scorecards  individuais e de equipes Planos operacionais Processos de comunicação Definir, gerenciar e aprimorar  processos críticos Implementar indicadores operacionais  Gerenciar iniciativas (PMO) Alinhar  planos operacionais (orçamento, plano de TI, entre outros) Definir Política e Plano de Comunicação Estruturar área de comunicação Desdobrar estrat égia para as áreas e unidades Estabelecer Plano de Comunicação Comunicar estrat égia Definir estrutura organizacional Atra ir e desenvolver  compet ência s-chave Criar   scorecards  individuais e de equipes Reuni ões de Análise Operacional do negócio Reuni ões de Análise da Estratégia Avaliar desempenho individual e de equipes Monitoriar o desempenho da comunicação Reuni ões de Aprendizado Estratégico: An alisar cenários externos (político, econômico, social, tecnológico, ambiental) An alisar séries históricas e co-relações entre os indicadores Incorporar estrat égias emergentes Construir Mapa Estrat égico Corporativo Estabelecer Indicadores e Metas Definir, priorizar e estruturar iniciativas de gestão  e comunicação . Conceber miss ão, visão e valores   An álise externa e interna Definir modelo de neg ócio Diagnóstico de comunicação interna e externa Processos Iniciativas Plano Estrat égico Plano  Operacional 4. ALINHAR OPERA ÇÕES À ESTRATÉGIA 3. ALINHAR ORGANIZA ÇÃO À ESTRATÉGIA 5. MONITORAR O DESEMPENHO 6. ADAPTAR A ESTRAT ÉGIA 2. PLANEJAR A ESTRAT ÉGIA 1. FORMULAR A ESTRAT ÉGIA
Pr áticas de Sucesso em Planejamento Estratégico nas Organiza ções P úblicas Gestão Estratégica na Secretaria Executiva do Ministério da Justiça
Metodologia da Gestão Estratégica Orientada para Resultados para a SE MJ Revisão Documental; Entrevistas com as Lideranças; Mapa Estratégico e Descrição dos Objetivos Estratégicos; Painel de Medição de Desempenho; Lista de Projetos Estratégicos; Plano de Comunicação; Diagnóstico sobre a Gestão de Projetos; Metodologia de Gerenciamento de Projetos; Capacitação das Equipes Técnicas na MGP; Arquitetura do Escritório de Projetos; Gestão por Competências; Livro de Gestão Estratégica da SE-MJ.
Pessoas e  Tecnologia Integração Promover o uso integrado  de  informações Mapa Estratégico da Secretaria Executiva do Ministério da Justiça
Pessoas e  Tecnologia Promover o desenvolvimento de lideranças para a gestão de mudanças Profissionalização Pró-atividade Foco em Resultados  Criatividade Visão sistêmica Integração Integração Promover o uso integrado  de  informações Desenvolver cultura interna orientada para a cooperação e resultados Adequar  as competências  da força de trabalho a implementação da  estratégia Mapa Estratégico da Secretaria Executiva do Ministério da Justiça
Mapear e sistematizar  processos e procedimentos  internos de trabalho Otimizar a alocação dos recursos disponíveis Desenvolver mecanismos  de medição e de avaliação  do desempenho Aprimorar a  comunicação  institucional  Pessoas e  Tecnologia Promover o desenvolvimento de lideranças para a gestão de mudanças Profissionalização Pró-atividade Foco em Resultados  Criatividade Visão sistêmica Integração Integração Promover o uso integrado  de  informações Desenvolver cultura interna orientada para a cooperação e resultados Adequar  as competências  da força de trabalho a implementação da  estratégia Flexibilização Processos Internos Mapa Estratégico da Secretaria Executiva do Ministério da Justiça
Gerar informações confiáveis com  rapidez e segurança Racionalizar e tornar  ágil o  processo de  contratação Excelência Operacional Desenvolver a gestão  de Pessoas  com enfoque  estratégico Implementar  Mecanismos de  Melhoria da Gestão Administrativa Mapear e sistematizar  processos e procedimentos  internos de trabalho Otimizar a alocação dos recursos disponíveis Desenvolver mecanismos  de medição e de avaliação  do desempenho Aprimorar a  comunicação  institucional  Pessoas e  Tecnologia Promover o desenvolvimento de lideranças para a gestão de mudanças Profissionalização Pró-atividade Foco em Resultados  Criatividade Visão sistêmica Integração Integração Promover o uso integrado  de  informações Desenvolver cultura interna orientada para a cooperação e resultados Adequar  as competências  da força de trabalho a implementação da  estratégia Flexibilização Processos Internos Mapa Estratégico da Secretaria Executiva do Ministério da Justiça
Foco no Cliente Clientes Gerar informações confiáveis com  rapidez e segurança Racionalizar e tornar  ágil o  processo de  contratação Excelência Operacional Desenvolver a gestão  de Pessoas  com enfoque  estratégico Implementar  Mecanismos de  Melhoria da Gestão Administrativa Mapear e sistematizar  processos e procedimentos  internos de trabalho Otimizar a alocação dos recursos disponíveis Desenvolver mecanismos  de medição e de avaliação  do desempenho Aprimorar a  comunicação  institucional  Pessoas e  Tecnologia Promover o desenvolvimento de lideranças para a gestão de mudanças Profissionalização Pró-atividade Foco em Resultados  Criatividade Visão sistêmica Integração Integração Promover o uso integrado  de  informações Desenvolver cultura interna orientada para a cooperação e resultados Adequar  as competências  da força de trabalho a implementação da  estratégia Flexibilização Processos Internos Assegurar  atendimento de qualidade às demandas dos servidores, das áreas  finalísticas, dos órgãos  externos e da sociedade  Mapa Estratégico da Secretaria Executiva do Ministério da Justiça
Foco no Cliente Alcançar a excelência  dos  processos de gestão  Contribuir de forma  efetiva  para a implementação do PRONASCI  Resultados Clientes Gerar informações confiáveis com  rapidez e segurança Racionalizar e tornar  ágil o  processo de  contratação Excelência Operacional Desenvolver a gestão  de Pessoas  com enfoque  estratégico Implementar  Mecanismos de  Melhoria da Gestão Administrativa Mapear e sistematizar  processos e procedimentos  internos de trabalho Otimizar a alocação dos recursos disponíveis Desenvolver mecanismos  de medição e de avaliação  do desempenho Aprimorar a  comunicação  institucional  Pessoas e  Tecnologia Promover o desenvolvimento de lideranças para a gestão de mudanças Profissionalização Pró-atividade Foco em Resultados  Criatividade Visão sistêmica Integração Integração Promover o uso integrado  de  informações Desenvolver cultura interna orientada para a cooperação e resultados Adequar  as competências  da força de trabalho a implementação da  estratégia Flexibilização Processos Internos Assegurar  atendimento de qualidade às demandas dos servidores, das áreas  finalísticas, dos órgãos  externos e da sociedade  Mapa Estratégico da Secretaria Executiva do Ministério da Justiça
Foco no Cliente Alcançar a excelência  dos  processos de gestão  Contribuir de forma  efetiva  para a implementação do PRONASCI  Resultados Clientes Gerar informações confiáveis com  rapidez e segurança Racionalizar e tornar  ágil o  processo de  contratação Excelência Operacional Desenvolver a gestão  de Pessoas  com enfoque  estratégico Implementar  Mecanismos de  Melhoria da Gestão Administrativa Mapear e sistematizar  processos e procedimentos  internos de trabalho Otimizar a alocação dos recursos disponíveis Desenvolver mecanismos  de medição e de avaliação  do desempenho Aprimorar a  comunicação  institucional  Pessoas e  Tecnologia Promover o desenvolvimento de lideranças para a gestão de mudanças Profissionalização Pró-atividade Foco em Resultados  Criatividade Visão sistêmica Integração Integração Promover o uso integrado  de  informações Desenvolver cultura interna orientada para a cooperação e resultados Adequar  as competências  da força de trabalho a implementação da  estratégia Flexibilização Processos Internos Assegurar  atendimento de qualidade às demandas dos servidores, das áreas  finalísticas, dos órgãos  externos e da sociedade  Prestar assessoramento eficaz  ao Ministro da  Justiça Mapa Estratégico da Secretaria Executiva do Ministério da Justiça
Foco no Cliente Alcançar a excelência  dos  processos de gestão  Contribuir de forma  efetiva  para a implementação do PRONASCI  Resultados Clientes Gerar informações confiáveis com  rapidez e segurança Racionalizar e tornar  ágil o  processo de  contratação Excelência Operacional Desenvolver a gestão  de Pessoas  com enfoque  estratégico Implementar  Mecanismos de  Melhoria da Gestão Administrativa Mapear e sistematizar  processos e procedimentos  internos de trabalho Otimizar a alocação dos recursos disponíveis Desenvolver mecanismos  de medição e de avaliação  do desempenho Aprimorar a  comunicação  institucional  Pessoas e  Tecnologia Promover o desenvolvimento de lideranças para a gestão de mudanças Profissionalização Pró-atividade Foco em Resultados  Criatividade Visão sistêmica Integração Integração Promover o uso integrado  de  informações Desenvolver cultura interna orientada para a cooperação e resultados Adequar  as competências  da força de trabalho a implementação da  estratégia Flexibilização Processos Internos Assegurar  atendimento de qualidade às demandas dos servidores, das áreas  finalísticas, dos órgãos  externos e da sociedade  Prestar assessoramento eficaz  ao Ministro da  Justiça VISÃO “ Em 2012 ser modelo de gestão, irradiando soluções inovadoras para a administração pública.” MISSÃO “ Assegurar o perfeito funcionamento do Ministério da Justiça” Mapa Estratégico da Secretaria Executiva do Ministério da Justiça
 
 
 
 
O  Painel  de Medição de Desempenho da SE MJ
Comunicar o mapa estratégico para todas as partes interessadas; Entender o mapa estratégico e a lógica da causa e efeito entre objetivos (que objetivo impacta o que?); Analisar os indicadores e metas estratégicas disponíveis; A partir dos objetivos e indicadores estratégicos, pensar em quais  ações e projetos  estratégicas podemos participar. COMO VAMOS ALINHAR AS AÇÕES COM A ESTRATÉGIA?  Assegurar atendimento de qualidade às demandas dos servidores, das áreas finalísticas, dos órgãos externos e da sociedade Aprimorar a comunicação institucional Gerar informações confiáveis com rapidez e segurança Promover o uso integrado de informações Foco no Cliente  Alcançar a Excelência dos processos de gestão Prestar assessoramento eficaz ao Ministro da Justiça Excelência Operacional
CENÁRIO DE MATURIDADE E INDICADORES DO ESCRITÓRIO DE PROJETOS  DA SECRETARIA EXECUTIVA
CENÁRIO DE MATURIDADE E INDICADORES DO ESCRITÓRIO DE PROJETOS  DA SECRETARIA EXECUTIVA
Metodologia de implantação do Escritório de Projetos da Secretaria Executiva do Ministério da Justiça
Arquitetura do Escritório de Projetos  Metodologia  de Gerenciamento de Projetos
Posicionamento do Escritório de Projetos na Secretaria Executiva e Estrutura de Gerenciamento
MJ. PORTARIA 163, 9 DE FEVEREIRO DE 2009. Constituição do Escritório de Projetos da SE MJ
E a  Comunicação  .....
 
 
 
 
 
 
LIVRO – GESTÃO ESTRATÉGICA  Uma coletânea de artigos com a visão pessoal dos integrantes da Equipe de Desenvolvimento sobre os componentes do Mapa Estratégico da Secretaria Executiva do MJ. A idéia de atribuir aos integrantes da Equipe de Desenvolvimento da Gestão Estratégica na Secretaria Executiva do Ministério da Justiça a responsabilidade de escrever artigos sobre cada um dos objetivos estratégicos surgiu naturalmente, como consequência dos inúmeros debates que surgiram nas reuniões de trabalho ao longo de 2008. LIVRO II – GESTÃO ESTRATÉGICA RESULTADOS ALCANÇADOS  (IMPACTO DOS PROJETOS)
Lançamento da Agenda Estratégica – Passo à Frente
Lançamento do Planejamento Estratégico
 
 
Muito  Obrigado !   “ Qualquer melhoria repousa na decisão das pessoas de fazer algo de maneira diferente e melhor” (Gubman)
Peter M. Dostler – GD Consult Consultor Internacional 0055  -  61 – 3327.0047 0055 - 61 – 8438.9796 [email_address]
 

Gestão estratégica antaq upload

  • 1.
    “ Implementando a Gestão Estrat égica na Administração Pública “ Gestão Estratégica orientada para Resultados utilizando a metodologia BSC
  • 2.
    “ Gestão Estratégica orientada para Resultados na ANTAQ“ AGÊNCIA NACIONAL DE TRANSPORTES AQUAVIÁRIOS Brasília , 30 de julho 2010 Professor Peter M. Dostler
  • 3.
  • 4.
    Peter M. Dostlerde Stuttgart – Alemanha é Consultor Internacional com experiência de 18 anos no mercado nacional e internacional. Pós-graduado e MBA em Gestão de Negócios para Executivos pela Fundação Getulio Vargas de São Paulo e pela Escola de Administração de São Paulo. Pós-graduado (post-baccalaureate) em Administração e Gestão para Executivos (Administration and Business for the Executive Manager) pela Universidade de Miami (University of Miami – School of Business Administration). Pós-graduado e MBA em Gestão de Projetos pela UCB - Universidade Católica de Brasília. Executou diversos projetos de consultoria e capacitação na Alemanha, Áustria, Itália, EUA, Argentina, México e no Brasil. Palestrante e conferencista. Professor e Instrutor e Colaborador do PEG - Programa de Excelência Gerencial do Exército Brasileiro – Gabinete do Comandante. Professor de P ós–Gradua ção da Universidade C átolica em Brasília Professor Assistente de Pós-Gradua ção da Universidade de Miami – Business School of Administration Representante da Goethe School of Business da Universidade de Frankfurt Professor Tutor da Escola Nacional de Administração Pública – ENAP e responsável pela Formação de Professores do Curso de Planejamento Estratégico. Consultor Executivo da Kienbaum Internacional de 1995-1999. A Kienbaum é uma das cinco maiores consultorias de capital humano da Europa, a mais tradicional e líder de mercado na Alemanha.   Sócio Diretor da Gestão & Desenvolvimento Empresarial Ltda. que oferece a prestação de serviços de consultoria empresarial e organizacional, e capacitação em diversas áreas de especialidades.  Condecorado com a Medalha do Pacificador pelo Comandante do Exercito Brasileiro
  • 5.
    Gestão e Planejamentoem um Contexto de Mudanças DO CÍRCULO VICIOSO P/ O CÍRCULO VIRTUOSO
  • 6.
    Balanced Scorecard Hallof Fame for Executing Strategy: 2000 – 2007
  • 7.
    Praticantes do BSCno setor p ú blico e organiza ç ões sem fins lucrativos / Brasil Banco do Brasil Banco do Nordeste Bancoob BDMG BNDES Caixa Econ ômica Federal CONAB CNI - Confedera ção Nacional da Indústria Embrapa Federa ções da Indústria (ex: FIRJAN, FIERGS, FIEP, FIESC, etc) INMETRO Marinha Brasileira - divis ão de submarinos Minist ério da Agricultura e Pecuária Ministéria da Saúde Ministério da Fazenda e o CARF Prefeitura de Curitiba Prefeitura de Porto Alegre Governo do Estado da Bahia Governo do Estado do Ceará Governo do Estado de Minas Gerais Governo do Estado do Rio Grande do Sul Secretaria da Fazenda do Estado de São Paulo SEBRAE (Sistema, Nacional, Regionais) SENAC SENAI (Sistema, Nacional, Estaduais) SEST / SENAT (Sistema) SERPRO TREs (vários estados) CNJ e todos Tribunais Diversos MP de Estados O que a GD Consult está fazendo atualmente: Receita Federal do Brasil Ministério da Justica – SE, CNCP, DPF MPS TCU, TCE PR Banco Central do Brasil Câmara de Deputados ESAF Ex ército Brasileiro GEAP ANPR CNMP e a ANTAQ
  • 8.
    Planejamento Estratégico x Pensar Estrat égico x Sistemas/Modelos de Gest ão Como aumentar a operacionalidade e inovar permanente? Planejamento Estratégico Plano Estratégico O Processo do Planejamento Estratégico O Plano de Ação como Execução Pensamento Estratégico Gestão da Estratégia Estratégica Competitiva Sistemas de Gestão e de Informação Proposição de Valor (Co – Criação)
  • 9.
    Processo de construçãoda estratégia ANÁLISE DO AMBIENTE EXTERNO ANÁLISE DO AMBIENTE INTERNO
  • 10.
    Por que aExecução da Estratégia é Importante? “ Estratégia nunca foi tão importante” Business Week Menos de 10% das estratégias efetivamente formuladas são eficientemente executadas Revista Fortune “ Na maioria das falhas - nós estimamos 70% - o problema real não é estratégia ruim.... É execução ruim”. Revista Fortune
  • 11.
    Pesquisa Brasileira 2002Barreiras na Implementação da Estratégia Mais de 90% das organizações falham na implementação da estratégia Somente 32% das organizações brasileiras possuem mecanismos eficazes de monitoramento e controle de sua evolução Gestão da Estratégia Visão Somente 5% do nível operacional compreende a visão de futuro Pessoas Mais de 75% das organizações brasileiras não vinculam incentivos e remuneração com a estratégia 78% das empresas brasileiras não vinculam o orçamento com a estratégia Recursos
  • 12.
  • 13.
    SOCIEDADE satisfeita LUCROSOCIAL CLIENTES e PARTES encantados PROCESSOS eficientes e eficazes PESSOAS motivadas e preparadas Da estratégia para ação RESULTADOS MISSÃO Por quê existimos? VALORES O que é importante para nós? VISÃO O que queremos ser? ESTRATÉGIA Nosso plano de jogo ALINHAMENTO DOS OBJETIVOS PESSOAIS À ESTRATÉGIA O que eu necessito fazer? ALINHAMENTO DOS PROCESSOS A ESTRATÉGIA O que devemos melhorar?
  • 14.
    Perspectiva do Públicode Interesse (Partes Interessadas) “ Quem são nossos públicos alvo? O que eles esperam da nossa organização?” Perspectiva Financeira “ O que devemos fazer para satisfazer nossos contribuintes? Quais são nossas obrigações fiscais? Perspectiva de Processos Internos “ Para satisfazer partes interessadas e cumprir a missão, em que processos internos devemos ser excelentes?” As perspectivas de análise para organizações públicas e sem fins lucrativas (Kaplan e Norton adaptado por Peter M. Dostler) Perspectiva Aprendizado, Crescimento e Inovação “ Para ter processos excelentes, como nosso pessoal deve aprender, comunicar e trabalhar juntos?” Resultados e Sociedade “ Objetivos críticos derivados da Missão e que reflitam os desafios associados a Visão de futuro da organização e o lucro social”
  • 15.
    O que éo Painel Estratégico ou Balanced Scorecard – BSC?
  • 16.
    O que éo Painel Estratégico ou Balanced Scorecard – BSC? “ Auxilia as organizações a traduzir a estratégia em objetivos operacionais que direcionam o comportamento e o desempenho .” BSC Instrumento de Aprendizagem Organizacional Ferramenta de Comunicação da Estratégia Modelo de Gestão
  • 17.
    Exemplo de Painelde Desempenho – Setor Privado Rápida preparação em solo O que é crítico para alcance da estratégia? 30 Minutos 90% O nível de desempenho ou a taxa de melhoria necessários Programa de otimização da duração do ciclo Projetos e programas Tempo em solo Partida pontual Como será medido? GOL Rentabilidade Financeira Aprendizado Mais clientes Alinhamento do pessoal de terra Preços mais baixos Menos aviões Vôo pontual Cliente Interno Rápida preparação em solo Objetivos Meta Mapa Estratégico Iniciativa Indicadores
  • 18.
    ALGUNS EXEMPLOS DEMAPAS ESTRAT ÉGICOS
  • 19.
  • 20.
  • 21.
  • 22.
  • 23.
  • 24.
  • 25.
    Excelência nos ProcessosPosicionamento Mapa Longos Brasil “ SER UMA EMPRESA SIDERÚRGICA GLOBAL, ENTRE AS MAIS RENTÁVEIS DO SETOR” Maximizar o resultado de curto e longo prazos com sustentabilidade Reduzir custos e despesas de forma austera e contínua Otimizar o preço Atuar no mercado de exportação com rentabilidade Crescer incrementalmente no mercado interno Perspectiva de Mercado e Clientes Perspectiva de Pessoas, Aprendizado e Crescimento Perspectiva de Processos Perspectiva Financeira Aumentar Produtividade Maximizar a operação de atendimento aos clientes Ter processos críticos capazes Assegurar competitividade no abastecimento Ter capacidade para atender demandas de mercado Ter ampla cobertura de mercado com garantia de atendimento aos clientes Gerir produtos com abordagem comercial e de soluções diferenciadas Mercado Competências Ambiente de Trabalho Tecnologia Dominar tecnologia industrial, siderúrgica e de gestão Garantir segurança total das pessoas no ambiente de trabalho Ser uma organização de pessoas realizadas, comprometidas e de alta performance Desenvolver líderes e profissionais técnicos Atrair e reter os melhores profissionais Versão OUTUBRO/2007 Oferecer valor diferenciado para os clientes Acesso fácil e simplicidade nos negócios Pedidos perfeitos com agilidade e pontualidade na entrega Desenvolvimento de soluções, produtos e aplicações Comercial Gerdau como canal diferenciado Qualidade diferenciada em produtos, serviços e marca forte Relacionamento de longo prazo com visão de ganhos para a cadeia Gerar competitividade para todos os mercados em que queremos atuar Ser responsável no âmbito social e ambiental Ter a preferência dos clientes
  • 26.
    Processos Internos Pessoase Inovação Resultados Liderança Visão global Comprometimento Cooperação Pró-atividade Orçamento e Logística Presença Fiscal, Tempestiva, Integrada e com Qualidade MAPA ESTRATÉGICO DA RECEITA FEDERAL DO BRASIL 2008-2011 Interação com a Sociedade Foco no Contribuinte Tecnologia Foco na Prevenção e Integridade Financiamento do Estado e da Previdência Social Promover a valorização e o reconhecimento dos servidores Desenvolver competências com ênfase na capacitação gerencial Fortalecer o cumprimento espontâneo Promover o controle aduaneiro com segurança, agilidade e liderança Controlar e agilizar a realização do credito tributário Alavancar parcerias estratégicas nacionais e internacionais Assegurar clareza e tempestividade na comunicação institucional Simplificar e padronizar normas e procedimentos Promover o atendimento integrado, conclusivo e a educação fiscal Otimizar a aplicação de recursos Adequar a infra -estrutura física Conhecer o perfil integral dos contribuintes Fortalecer o combate aos ilícitos tributários e aduaneiros Desenvolver cultura favorável à integração e às mudanç as Fortalecer o controle interno e a gestão de riscos Fortalecer a imagem institucional junto à Sociedade Contribuir para a fluidez do Comércio Exterior Subsidiar a formulação da política tributária e aduaneira Contribuir para a melhoria do ambiente de negócios do País Fortalecer a aceitação social da Tributação Solucionar os litígios fiscais com agilidade e imparcialidade Elevar a percepção de risco com presença fiscal Realizar a arrecadação potencial VISÃO Ser uma organização modelo de excelência em gestão, referência nacional e internacional em administração tributária e aduaneira MISSÃO Prover o Estado de recursos para garantir o bem-estar social Prestar serviços de excelência à sociedade Prover segurança, confiança e facilitação para o comércio internacional Buscar sistemas integrados e ambiente tecnológico seguros e de alta perfomance
  • 27.
  • 28.
    Impulsionar o DesenvolvimentoSustentável do País por meio do Agronegócio Garantir a Segurança Alimentar Ampliar a Participação da Agroenergia na Matriz Energética Interiorização Emprego Renda Segurança do Alimento Abastecimento Preço Fornecimento de Matérias-primas Processamento Coordenação Eqüidade Participação Promoção Produtos e Serviços Promover o Agronegócio e a Imagem do MAPA Aprimorar a Articulação do Agronegócio e sua Participação nas Ações do MAPA Desenvolver e Garantir o Acesso a Tecnologias Articulação e Promoção Desenvolver e Reter Competências do Corpo Funcional Desenvolver Comunicação Interna Ágil e Eficaz Valorizar e Motivar as Pessoas e Fortalecer o Trabalho em Equipes Interdisciplinares Pessoas Ambiente de Trabalho Informação e Conhecimento Melhorar a Gestão da Informação e do Conhecimento Promover a Organização e a Integração das Cadeias Produtivas Informação Ampliar a Oferta de Estudos de Prospecção e Avaliação Estimular a Agregação de Valor na Produção Agropecuária Garantir a Inocuidade e a Qualidade dos Alimentos Acessibilidade Credibilidade Previsibilidade Proatividade Tempestividade Inovação Democracia Efetividade Credibilidade Agilidade Fortalecer o Processo de Gestão Estratégica no MAPA Aprofundar o Conhecimento sobre o Agronegócio Melhorar a Qualidade e o Acesso às Informações para o Agronegócio Desenvolver Cultura Orientada a Resultados Aumentar a Produção de Produtos Agropecuários não- alimentares e não-energéticos Promover o Desenvolvimento Sustentável e a Competitividade do Agronegócio em Benefício da Sociedade Brasileira Ser Referência em Informações Estratégicas para o Agronegócio Perspectiva da Sociedade Perspectiva do Agronegócio e Parceiros Perspectiva de Processos Internos Perspectiva de Pessoas, Aprendizado e Crescimento Buscar Maior Efetividade na Formulação e Implementação das Políticas Públicas para o Agronegócio Produção Exportação Meio Ambiente Ter Eficiência e Transparência na Execução Orçamentária e Financeira Melhorar Continuamente a Infra-estrutura e os Processos de Trabalho Ser Excelente na Implementação de Políticas e na Prestação de Serviços para o Agronegócio Ser Agente de Fortalecimento e Harmonização do Agronegócio Excelência Administrativa Ser Reconhecido pela Qualidade e Agilidade na Implementação de Políticas e na Prestação de Serviços para o Desenvolvimento Sustentável do Agronegócio
  • 29.
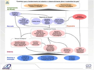
    Governança Processos InternosReferência no Combate à Pirataria Parcerias Estratégicas Nacionais e Internacionais Mapa Estratégico do Conselho Nacional de Combate à Pirataria 2008-2012 Resultados Institucionais Estruturar processos internos de gestão financeira, recursos humanos e de comunicação Estreitar o relacionamento e ampliar parcerias com órgãos governamentais Intensificar campanhas educativas e de marketing institucional Fortalecer a representatividade e liderança do Conselho Promover a adesão às ações de combate à pirataria e de defesa da propriedade intelectual Desenvolver soluções inovadoras para impedir a circulação e o comércio de produtos ilegais Buscar parcerias e o apoio do setor privado Estruturar mecanismos de busca e de intercâmbio de informações Mobilizar e articular os órgãos governamentais para ações de fiscalização e de repressão à pirataria Conscientizar os consumidores dos malef ícios da pirataria Fortalecer a imagem institucional Aperfeiçoar as normas brasileiras de combate à pirataria e de defesa da propriedade intelectual Reduzir a pirataria no Brasil Contribuir para o desenvolvimento econômico e social do País VISÃO Todos os brasileiros contra a pirataria. MISSÃO Propor e Coordenar ações públicas e privadas para prevenir e combater a pirataria e os delitos contra a propriedade intelectual. Formular e gerir políticas públicas de combate a pirataria
  • 30.
  • 31.
    PROCESSOS INTERNOS VALORESPARA AS EMPRESAS E SOCIEDADE FINANCEIRA / ORGANIZAÇÃO Desenvolvimento de competências empresariais com visão global Defesa dos interesses do setor com ética e independência Desenvolvimento econômico e social sustentável Garantir estrutura econômica sólida, a fim de assegurar sustentabilidade interna e benefícios para o setor Gestão Interna Serviços e influência sobre Mercado Representatividade Capital da Informação Capital Organizacional Gestão de Pessoas Assegurar às empresas do setor terciário as melhores condições para gerar resultados positivos e desenvolver a sociedade MISSÃO Liderar a comunidade empresarial do comércio de bens, serviços e turismo, com reconhecida influência no desenvolvimento do País VISÃO Identificar e qualificar lideranças sindicais e empresariais Criar contexto para aprendizagem no Sistema com uso de TI Desenvolver o pleno potencial das pessoas Atuar na vanguarda nas áreas educacionais, sociais e do empreendedorismo Desenvolver práticas de gestão para busca da excelência, no modelo caórdico Oferecer serviços e informações essenciais para a vitalidade das empresas Promover a cooperação no Sistema Confederativo e Empresarial priorizando as bases Promover o desenvolvimento dos mercados interno e externo 1 2 3 4 8 9 11 10 12 13 14 15 Participar ativamente na governança social Atuar em prol das causas do Sistema e da Sociedade Ampliar e fortalecer a base de representação política 5 6 7 APRENDIZADO E CRESCIMENTO MAPA ESTRATÉGICO DO SISTEMA CNC 2007-2020 Confederação Nacional do Comércio Bens, Serviços e Turismo
  • 32.
  • 33.
    PAINEL ESTRATÉGICO O Painel Estratégico Tradução da estrat égia a partir de objetivos e indicadores Pessoas Comunicação para todos as pessoas, desdobramento e alinhamento Gestão da Estratégia Aprendizado, comunicação e feedback contínuo Planejamento de recursos e orçamento vinculado à estratégia Recursos Visão
  • 34.
    O Painel Estratégico Indicador Meta Como o sucesso para atingir a estratégia será medido e rastreado O que a estratégia deve alcançar e o que é crítico para o seu sucesso Proposta de Projeto Objetivo Um projeto estratégico fechará o diferencial de desempenho do objetivo O nível de desempenho ou de taxa de melhoria necessária baseado no diferencial identificado Padronização dos processos de compra Revisão do modelo e da estrutura organizacional % do orçamento destinado para investimentos 30% Maximizar a alocação dos recursos de forma eficiente EXEMPLO
  • 35.
  • 36.
    Indicadores Estratégicos -Propósito Motivação organizacional Indicadores funcionam como ferramentas que conduzem ao comportamento desejado; Indicadores mostram aos indivíduos o direcionamento que precisam para atingir a estratégia da organização; As pessoas respondem ao que é comunicado, não o que é esperado. Avaliação da estratégia e do aprendizado estratégico Gestores utilizam indicadores estratégicos para testar o progresso da organização em direção aos objetivos estratégicos; Indicadores estratégicos mostram a relação entre os objetivos estratégicos e são um teste permanente da validade da estratégia.
  • 37.
  • 38.
  • 39.
    Metas Estratégicas -Propósito Estabelecer/ comunicar o nível esperado de desempenho à organização; Mobilizar toda a organização com foco em resultados tangíveis e mensuráveis; Possibilitar que os indivíduos percebam qual é a sua contribuição à estratégia geral da organização; Concentrar as atenções da organização em melhorias
  • 40.
    Metas Estratégicas devemromper a tendência histórica de comportamento incremental Reforçando a Mudança de Postura Pensamento Incremental Visão de Futuro
  • 41.
  • 42.
    Metas e ProjetosEstratégicos Hoje Ano 1 Projetos Indicador Estratégico Tempo Meta Etapa 03 Etapa 02 Etapa 01 Ano 2 Ano 3 Ano 4 Metas intermediárias
  • 43.
  • 44.
    Reuniões de análiseestratégicas: Como são? Freqüência : Trimestrais Foco: Tomada de decisões estratégicas a partir do desempenho das metas e projetos estratégicos Deliberação : Responsabilidade dos líderes Agenda : Organizada pelos temas estratégicos e indicadores do Mapa Estratégico
  • 45.
    Foco das Reuniõesde Análise Estratégica Qual nosso desempenho em relação as metas? Qual o desempenho das iniciativas? Qual nosso desempenho estratégico ? Objetivos Indicadores Metas Iniciativas Prazos Foco da Discussão: questões-chave, implicações, riscos, ações futuras
  • 46.
    Reuniões Estratégicas eSistemas de Informação
  • 47.
  • 48.
    COMUNICA Ç ÃODA ESTRAT É GIA
  • 49.
    Comunicação da Estratégia:Envolver e Mobilizar “ Envolver” significa “comprometer-se”, “tomar parte”; Se o conjunto de pessoas que compõe uma organização não se sentir parte da estratégia, sua implementação dificilmente será concretizada; Como os funcionários podem se envolver e executar a estratégia se não conhecem? A estratégia precisa se tornar familiar a todos. Execução da estratégia bem-sucedida!
  • 50.
    Exemplos de Campanhasde Comunicação Sistema Indústria Gerdau Açominas Câmara dos Deputados Diretoria de RH
  • 51.
    Exemplos de Campanhasde Comunicação
  • 52.
  • 53.
    A ORGANIZAÇÃO ORIENTADA PARA A ESTRATÉGIA.
  • 54.
    TAREFA DE TODOSPROCESSO CONTÍNUO ALINHAMENTO TRADUÇÃO Processo da Gestão da Estratégica Gestão das Iniciativas Estratégicas Alinhamento da Estratégia com ações Vínculo entre Orçamento e Estratégia Sistemas de Informação Comprometimento e Mobilização para a Mudança Visão e Estratégia Mapa Estratégico Indicadores Estratégicos Metas e Iniciativas Estratégicas Sinergias entre todas as unidades Sinergias entre Áreas de Apoio Consciência Estratégica Comunicação da Estratégia para todas as partes interessadas Avaliação e Desempenho de Equipes e /ou Individual Os cinco princípios da organização orientada à estratégia Os cinco princípios da organização orientada à estratégia , Kaplan e Norton, adaptado por Peter M. Dostler MOBILIZAÇÃO DAS LIDERANÇAS ORGANIZAÇÃO ORIENTADA PARA A ESTRATÉGIA
  • 55.
    Princípios da OrganizaçãoOrientada para a Estratégia
  • 56.
    A METODOLOGIA GIC– GESTÃO INTEGRADA A COMUNICAÇÃO ®.
  • 57.
    Resultados EXECU ÇÃOResultados 6 Modelo de Neg ócio Mapas Estrat égicos Indicadores e Metas Iniciativas Estrat égicas Estratégidas de comunicação Processos cr íticos alinhados Indicadores operacionais Scorecards individuais e de equipes Planos operacionais Processos de comunicação Definir, gerenciar e aprimorar processos críticos Implementar indicadores operacionais Gerenciar iniciativas (PMO) Alinhar planos operacionais (orçamento, plano de TI, entre outros) Definir Política e Plano de Comunicação Estruturar área de comunicação Desdobrar estrat égia para as áreas e unidades Estabelecer Plano de Comunicação Comunicar estrat égia Definir estrutura organizacional Atra ir e desenvolver compet ência s-chave Criar scorecards individuais e de equipes Reuni ões de Análise Operacional do negócio Reuni ões de Análise da Estratégia Avaliar desempenho individual e de equipes Monitoriar o desempenho da comunicação Reuni ões de Aprendizado Estratégico: An alisar cenários externos (político, econômico, social, tecnológico, ambiental) An alisar séries históricas e co-relações entre os indicadores Incorporar estrat égias emergentes Construir Mapa Estrat égico Corporativo Estabelecer Indicadores e Metas Definir, priorizar e estruturar iniciativas de gestão e comunicação . Conceber miss ão, visão e valores An álise externa e interna Definir modelo de neg ócio Diagnóstico de comunicação interna e externa Processos Iniciativas Plano Estrat égico Plano Operacional 4. ALINHAR OPERA ÇÕES À ESTRATÉGIA 3. ALINHAR ORGANIZA ÇÃO À ESTRATÉGIA 5. MONITORAR O DESEMPENHO 6. ADAPTAR A ESTRAT ÉGIA 2. PLANEJAR A ESTRAT ÉGIA 1. FORMULAR A ESTRAT ÉGIA
  • 58.
    Pr áticas deSucesso em Planejamento Estratégico nas Organiza ções P úblicas Gestão Estratégica na Secretaria Executiva do Ministério da Justiça
  • 59.
    Metodologia da GestãoEstratégica Orientada para Resultados para a SE MJ Revisão Documental; Entrevistas com as Lideranças; Mapa Estratégico e Descrição dos Objetivos Estratégicos; Painel de Medição de Desempenho; Lista de Projetos Estratégicos; Plano de Comunicação; Diagnóstico sobre a Gestão de Projetos; Metodologia de Gerenciamento de Projetos; Capacitação das Equipes Técnicas na MGP; Arquitetura do Escritório de Projetos; Gestão por Competências; Livro de Gestão Estratégica da SE-MJ.
  • 62.
    Pessoas e Tecnologia Integração Promover o uso integrado de informações Mapa Estratégico da Secretaria Executiva do Ministério da Justiça
  • 63.
    Pessoas e Tecnologia Promover o desenvolvimento de lideranças para a gestão de mudanças Profissionalização Pró-atividade Foco em Resultados Criatividade Visão sistêmica Integração Integração Promover o uso integrado de informações Desenvolver cultura interna orientada para a cooperação e resultados Adequar as competências da força de trabalho a implementação da estratégia Mapa Estratégico da Secretaria Executiva do Ministério da Justiça
  • 64.
    Mapear e sistematizar processos e procedimentos internos de trabalho Otimizar a alocação dos recursos disponíveis Desenvolver mecanismos de medição e de avaliação do desempenho Aprimorar a comunicação institucional Pessoas e Tecnologia Promover o desenvolvimento de lideranças para a gestão de mudanças Profissionalização Pró-atividade Foco em Resultados Criatividade Visão sistêmica Integração Integração Promover o uso integrado de informações Desenvolver cultura interna orientada para a cooperação e resultados Adequar as competências da força de trabalho a implementação da estratégia Flexibilização Processos Internos Mapa Estratégico da Secretaria Executiva do Ministério da Justiça
  • 65.
    Gerar informações confiáveiscom rapidez e segurança Racionalizar e tornar ágil o processo de contratação Excelência Operacional Desenvolver a gestão de Pessoas com enfoque estratégico Implementar Mecanismos de Melhoria da Gestão Administrativa Mapear e sistematizar processos e procedimentos internos de trabalho Otimizar a alocação dos recursos disponíveis Desenvolver mecanismos de medição e de avaliação do desempenho Aprimorar a comunicação institucional Pessoas e Tecnologia Promover o desenvolvimento de lideranças para a gestão de mudanças Profissionalização Pró-atividade Foco em Resultados Criatividade Visão sistêmica Integração Integração Promover o uso integrado de informações Desenvolver cultura interna orientada para a cooperação e resultados Adequar as competências da força de trabalho a implementação da estratégia Flexibilização Processos Internos Mapa Estratégico da Secretaria Executiva do Ministério da Justiça
  • 66.
    Foco no ClienteClientes Gerar informações confiáveis com rapidez e segurança Racionalizar e tornar ágil o processo de contratação Excelência Operacional Desenvolver a gestão de Pessoas com enfoque estratégico Implementar Mecanismos de Melhoria da Gestão Administrativa Mapear e sistematizar processos e procedimentos internos de trabalho Otimizar a alocação dos recursos disponíveis Desenvolver mecanismos de medição e de avaliação do desempenho Aprimorar a comunicação institucional Pessoas e Tecnologia Promover o desenvolvimento de lideranças para a gestão de mudanças Profissionalização Pró-atividade Foco em Resultados Criatividade Visão sistêmica Integração Integração Promover o uso integrado de informações Desenvolver cultura interna orientada para a cooperação e resultados Adequar as competências da força de trabalho a implementação da estratégia Flexibilização Processos Internos Assegurar atendimento de qualidade às demandas dos servidores, das áreas finalísticas, dos órgãos externos e da sociedade Mapa Estratégico da Secretaria Executiva do Ministério da Justiça
  • 67.
    Foco no ClienteAlcançar a excelência dos processos de gestão Contribuir de forma efetiva para a implementação do PRONASCI Resultados Clientes Gerar informações confiáveis com rapidez e segurança Racionalizar e tornar ágil o processo de contratação Excelência Operacional Desenvolver a gestão de Pessoas com enfoque estratégico Implementar Mecanismos de Melhoria da Gestão Administrativa Mapear e sistematizar processos e procedimentos internos de trabalho Otimizar a alocação dos recursos disponíveis Desenvolver mecanismos de medição e de avaliação do desempenho Aprimorar a comunicação institucional Pessoas e Tecnologia Promover o desenvolvimento de lideranças para a gestão de mudanças Profissionalização Pró-atividade Foco em Resultados Criatividade Visão sistêmica Integração Integração Promover o uso integrado de informações Desenvolver cultura interna orientada para a cooperação e resultados Adequar as competências da força de trabalho a implementação da estratégia Flexibilização Processos Internos Assegurar atendimento de qualidade às demandas dos servidores, das áreas finalísticas, dos órgãos externos e da sociedade Mapa Estratégico da Secretaria Executiva do Ministério da Justiça
  • 68.
    Foco no ClienteAlcançar a excelência dos processos de gestão Contribuir de forma efetiva para a implementação do PRONASCI Resultados Clientes Gerar informações confiáveis com rapidez e segurança Racionalizar e tornar ágil o processo de contratação Excelência Operacional Desenvolver a gestão de Pessoas com enfoque estratégico Implementar Mecanismos de Melhoria da Gestão Administrativa Mapear e sistematizar processos e procedimentos internos de trabalho Otimizar a alocação dos recursos disponíveis Desenvolver mecanismos de medição e de avaliação do desempenho Aprimorar a comunicação institucional Pessoas e Tecnologia Promover o desenvolvimento de lideranças para a gestão de mudanças Profissionalização Pró-atividade Foco em Resultados Criatividade Visão sistêmica Integração Integração Promover o uso integrado de informações Desenvolver cultura interna orientada para a cooperação e resultados Adequar as competências da força de trabalho a implementação da estratégia Flexibilização Processos Internos Assegurar atendimento de qualidade às demandas dos servidores, das áreas finalísticas, dos órgãos externos e da sociedade Prestar assessoramento eficaz ao Ministro da Justiça Mapa Estratégico da Secretaria Executiva do Ministério da Justiça
  • 69.
    Foco no ClienteAlcançar a excelência dos processos de gestão Contribuir de forma efetiva para a implementação do PRONASCI Resultados Clientes Gerar informações confiáveis com rapidez e segurança Racionalizar e tornar ágil o processo de contratação Excelência Operacional Desenvolver a gestão de Pessoas com enfoque estratégico Implementar Mecanismos de Melhoria da Gestão Administrativa Mapear e sistematizar processos e procedimentos internos de trabalho Otimizar a alocação dos recursos disponíveis Desenvolver mecanismos de medição e de avaliação do desempenho Aprimorar a comunicação institucional Pessoas e Tecnologia Promover o desenvolvimento de lideranças para a gestão de mudanças Profissionalização Pró-atividade Foco em Resultados Criatividade Visão sistêmica Integração Integração Promover o uso integrado de informações Desenvolver cultura interna orientada para a cooperação e resultados Adequar as competências da força de trabalho a implementação da estratégia Flexibilização Processos Internos Assegurar atendimento de qualidade às demandas dos servidores, das áreas finalísticas, dos órgãos externos e da sociedade Prestar assessoramento eficaz ao Ministro da Justiça VISÃO “ Em 2012 ser modelo de gestão, irradiando soluções inovadoras para a administração pública.” MISSÃO “ Assegurar o perfeito funcionamento do Ministério da Justiça” Mapa Estratégico da Secretaria Executiva do Ministério da Justiça
  • 70.
  • 73.
  • 74.
  • 75.
  • 76.
    O Painel de Medição de Desempenho da SE MJ
  • 77.
    Comunicar o mapaestratégico para todas as partes interessadas; Entender o mapa estratégico e a lógica da causa e efeito entre objetivos (que objetivo impacta o que?); Analisar os indicadores e metas estratégicas disponíveis; A partir dos objetivos e indicadores estratégicos, pensar em quais ações e projetos estratégicas podemos participar. COMO VAMOS ALINHAR AS AÇÕES COM A ESTRATÉGIA? Assegurar atendimento de qualidade às demandas dos servidores, das áreas finalísticas, dos órgãos externos e da sociedade Aprimorar a comunicação institucional Gerar informações confiáveis com rapidez e segurança Promover o uso integrado de informações Foco no Cliente Alcançar a Excelência dos processos de gestão Prestar assessoramento eficaz ao Ministro da Justiça Excelência Operacional
  • 78.
    CENÁRIO DE MATURIDADEE INDICADORES DO ESCRITÓRIO DE PROJETOS DA SECRETARIA EXECUTIVA
  • 79.
    CENÁRIO DE MATURIDADEE INDICADORES DO ESCRITÓRIO DE PROJETOS DA SECRETARIA EXECUTIVA
  • 80.
    Metodologia de implantaçãodo Escritório de Projetos da Secretaria Executiva do Ministério da Justiça
  • 81.
    Arquitetura do Escritóriode Projetos Metodologia de Gerenciamento de Projetos
  • 82.
    Posicionamento do Escritóriode Projetos na Secretaria Executiva e Estrutura de Gerenciamento
  • 83.
    MJ. PORTARIA 163,9 DE FEVEREIRO DE 2009. Constituição do Escritório de Projetos da SE MJ
  • 85.
    E a Comunicação .....
  • 86.
  • 87.
  • 88.
  • 89.
  • 90.
  • 91.
  • 92.
    LIVRO – GESTÃOESTRATÉGICA Uma coletânea de artigos com a visão pessoal dos integrantes da Equipe de Desenvolvimento sobre os componentes do Mapa Estratégico da Secretaria Executiva do MJ. A idéia de atribuir aos integrantes da Equipe de Desenvolvimento da Gestão Estratégica na Secretaria Executiva do Ministério da Justiça a responsabilidade de escrever artigos sobre cada um dos objetivos estratégicos surgiu naturalmente, como consequência dos inúmeros debates que surgiram nas reuniões de trabalho ao longo de 2008. LIVRO II – GESTÃO ESTRATÉGICA RESULTADOS ALCANÇADOS (IMPACTO DOS PROJETOS)
  • 93.
    Lançamento da AgendaEstratégica – Passo à Frente
  • 94.
  • 95.
  • 96.
  • 97.
    Muito Obrigado! “ Qualquer melhoria repousa na decisão das pessoas de fazer algo de maneira diferente e melhor” (Gubman)
  • 98.
    Peter M. Dostler– GD Consult Consultor Internacional 0055 - 61 – 3327.0047 0055 - 61 – 8438.9796 [email_address]
  • 99.

Notas do Editor

  • #16 Review the general definition/function of the BSC. Emphasize that if questioned about the definition of a BSC, the key, underlined phases may help in the description.
  • #17 Review the general definition/function of the BSC. Emphasize that if questioned about the definition of a BSC, the key, underlined phases may help in the description.