Escravidão Indígena
Caçador de escravos (1820-1830). Debret.
Antecedentes
Na Grécia, a escravidão convertia o homem em meio de produção privando-o de direitos
sociais, logo havia uma separação clara entre trabalho e liberdade representada pela
participação política. Foi na Idade Média, com a Igreja Católica, que essa visão de trabalho
foi alterada tornando um meio para salvar a alma.
Os portugueses eram autorizados a
conquistar territórios não cristianizados e
consignar a escravatura perpétua os
sarracenos e pagãos que capturassem
Dum Diversas
A propriedade exclusiva de todas as ilhas, terras, portos e mares conquistados nas regiões que se estendem desde o cabo
Bojador e cabo Não (actual cabo Chaunar), ao longo de toda a Guiné e mais além, a sul.
O direito de continuar as conquistas contra muçulmanos e pagãos nesses territórios.
O direito de comerciar com os habitantes dos territórios conquistados e por conquistar, excepto os produtos tradicionalmente
proibidos aos "infiéis": ferramentas de ferro, madeira para construção, cordas, navios e armaduras.
Romanus Pontifex
O chamado "novo mundo" seria dividido entre
Portugal e Espanha, através de um meridiano situado
a 100 léguas a oeste do arquipélago do Cabo Verde: o
que estivesse a oeste do meridiano seria espanhol, e
o que estivesse a leste, português.
Inter Caetera
1452 1455 1456
Com a expulsão em 1496 dos muçulmanos e judeus,
Portugal teve a “necessidade” de nova mão-de-obra que
era utilizada principalmente em serviços domésticos.
Essa mão-de-obra seria encontrada inicialmente na
barbárie da África, sendo os portugueses responsáveis
em “resgatar” esse povo e civiliza-lo.
Com a Era dos Descobrimentos, novos povos foram
“encontrados” como os Tupi aqui no Brasil.
Primeira missa do Brasil (1860) .Victor Meireles.
Já haviam passado a fase paleolítica dando os
passos iniciais na revolução agrícola, como por
exemplo a domesticação da mandioca; viviam
principalmente da agricultura além da pesca e
caça para complementar a alimentação. Sua
organização social podia ser classificada como
pré-urbanos pois todos os moradores estavam
ligados à produção de alimentos, e em casos
excepcionais, líderes religiosos (pajés e
caraíbas) e chefes guerreiros (tuxauas) eram
liberados.
O povo Tupi
O Encontro
Desembarque de Cabral em Porto Seguro (1922). Oscar Silva.
O encontro entre os índios brasileiros e os portugueses representou o contato entre
a selvageria dos indígenas que eram “a inocência e a beleza encarnadas” com a
civilidade dos europeus “barbudos, hirsutos, escalavrados de feridas de escorbuto”.
O Encontro
Desembarque de Cabral em Porto Seguro (1922). Oscar Silva.
No projeto jesuítico, o índio era visto como gentio ou cristão em potencial. O esforço em converter
os nativos em bons cristãos foi além de levar a palavra, significou um processo de desconstrução do
universo indígena e introduzi-los ao universo cristão. Em seu “Sermão do Espírito Santo” (1657),
Vieira compara os índios à um arbusto fácil de aparar e moldar, porém trabalhoso para manter-se em
conservação; assim os aldeamentos foram a maneira encontrada para fiscalizar a vida dos indígenas
convertidos.
Sepp (1943) define as características básicas de um índio:
• Resignação ao cristianismo
• Habilidade manual e imitativa
• Voracidade na alimentação
• Preguiça para o trabalho
• Dom para música.
Projetos Jesuíta
Os jesuítas fundaram São Paulo em 1554, perto da vila de Santo André da Borba criada por alguns
portugueses.Após a fundação, os jesuítas converteram muitos índios da área e fixaram-nos em aldeias
próximas. Em 1562 os moradores de Santo André da Borba mudaram-se para São Paulo e os jesuítas
permitiram o aluguel da mão-de-obra indígena convertida. Com o progresso da região, o número de
europeus foi crescendo mais do que os indígenas e isso resultou numa crise de mão-de-obra já que não
era possível suprir totalmente a demanda com os índios convertidos, além disso, os jesuítas passaram a ter
um controle mais rígido.
Para remediar a falta de mão-de-obra, os paulistas iniciaram as bandeiras sertão a dentro
com o propósito declarado de procurar metais e com a finalidade oculta de capturar
índios.
Projetos Colonos
Baseado em Monteiro, J. M. Negros da terra índios e bandeirantes nas origens de São Paulo, cap. 03
A legislação da coroa sofreu mudanças que, ora era influenciada pelos pronunciamentos
papais, ora pelos próprios interesses ou pela pressão dos colonos e mercadores. De forma
simplificada as leis indianistas foram em ordem cronológica:
Legislação
Segundo Gileno (2007) a primeira lei foi do Regimento de Tomé de Souza de 1548 em que foi proibida a guerra contra índios
amigos, previu a conversão destes a fé católica e aos inimigos fez-se a guerra. Para Silva (2000) a primeira lei foi a promulgada por D.
Sebastião em 1570 que proibia a captura de índios nos sertão sem um motivo aparente e solicitava o registro dos cativos; Fausto
(2014) acrescenta que essa lei excluiu os Aimoré por estes terem relações hostis com os portugueses.
Segundo Domingues (2000) em 1755 D.José I aprovou a liberdade dos índios do Norte do Brasil sendo divulgada apenas 2 anos
depois pelo medo da contestação dos moradores e missionários; desta maneira, além da diferença legal entre indígenas e africanos,
haviam diferenças nas regiões visto que legalmente “todos os índios do Brasil” estavam libertos desde 1609 com a lei de Felipe II.
• Organização interna das tribos: como dito anteriormente, na organização da tribo a agricultura e o trabalho eram
voltados para a subsistência sem a mentalidade europeia de acumulação visando o longo prazo.
• Não houve separação entre o indígena e o meio que facilitava as fugas e sua reintegração ao meio.
• Destribalização progressiva e epidemias: a destribalização diminuiu o ritmo de crescimento da tribo e as
epidemias eram em sua maioria fatais e dizimavam às vezes tribos inteiras.
• Legislação régia: apesar de uma legislação dúbia, a Coroa visava a proteção dos indígenas, conforme a série de
leis indianistas.
• Ação da igreja: tornou a utilização do nativo incerta e dificultosa ao longo do tempo.
Transição
Em um primeiro momento, o índio representou o selvagem com sua nudez, falta de fé e de um rei; com o desenvolvimento da
colonização sua situação foi ambígua; num momento era escravizado, no outro estava livre e depois voltava novamente a ser
escravizado. Hoje, infelizmente ele ainda não tem liberdade pois se na época da colonização ele foi considerado incapaz sendo
tutelado pelos jesuítas, sua situação atual não mudou nesse sentido pois continua sendo tutelado, agora pelo Estado.
A falta de estatísticas sobre a escravidão indígena torna o assunto mais “nebuloso” , situação oposta ao da escravidão africana que já
possui vários estudos e bancos de dados com registros de viagens e afins. Por que a forma de tratamento é diferente se ambos foram
escravizados?
Outro ponto interessante na historiografia sobre o tema de escravidão indígena é que aparentemente não houve uma evolução do
conceito como aconteceu com a escravidão negra, ou seja, enquanto a escravidão negra foi analisada sob vários aspectos econômicos
e sociais, a escravidão indígena permanece com a mesma formulação: substituição do índio pelo negro por causa de sua
inadequação a empresa colonial.Tendo em vista o trabalho de Monteiro, seria possível formular uma hipótese de que, o indígena foi
utilizado durante todo o período em atividades “secundárias” para a economia colonial como o caso do trigo de São Paulo que visava
o abastecimento interno?
Concluindo, é preciso que a escravidão indígena seja analisada sob diferentes aspectos para que o período colonial brasileiro não
seja resumido apenas em escravidão negra excluindo os povos que sofreram essa mesma degradação.
Opinião Pessoal
Indicações
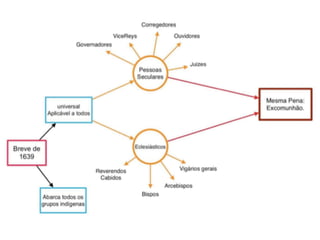
ALENCAR,Agnes. A escravidão indígena e a percepção católica de liberdade: o Breve de 1639 como um discurso de liberdade.Anais do XV Encontro regional de história da
ANPUH-RIO. 2012. Disponível em: http://www.encontro2012.rj.anpuh.org/resources/anais/15/1338432533_ARQUIVO_ArtigoANPUH2012.pdf
ARENA, K. Mão de obra da fé. Revista de História da Biblioteca Nacional. N. 112, ano 10, p. 26-29, jan. 2015.
BLAJ, I. A escravidão colonial: algumas questões historiográficas. Revista Instituto Estudos Brasileiros, SP, 37: 145-159, 1994. Disponível em: http://www.revistas.usp.br/rieb/
article/view/71272/74272
DOMINGUES,A. Os conceitos de guerra justa e resgate e os ameríndios do norte do Brasil. In: SILVA, M. B. N. org. Brasil, Colonização e Escravidão. Rio de Janeiro: Nova fronteira,
2000.
FAUSTO, B. História concisa do Brasil. 2.ed. 6 reimpr. São Paulo: Editora da Universidade de São Paulo, 2014.
GILENO, C. H. A legislação indígena: ambiguidades na formação do Estado-nação no Brasil. Cad. CRH [online]. 2007, vol.20, n.49, pp. 123-133. Disponível em: http://
dx.doi.org/10.1590/S0103-49792007000100010.Acesso em: 20 mai. 2015.
LUNA, F.V. Escravismo no Brasil / Francisco Vidal Luna, Herbert S. Klein. São Paulo: EDUSP: Imprensa Oficial do Estado de São Paulo, 2010.
MONTEIRO,J. M. Negros da terra índios e bandeirantes nas origens de São Paulo.   5a reimpr.  São Paulo: Companhia das Letras, 2009.
NASCIMENTO, C.Antigo comércio. Revista de História da Biblioteca Nacional. N. 108, ano 10, p. 17-19, set. 2014.
NAZZARI, M. Da escravidão à liberdade: a transição de índio administrado para vassalo independente em São Paulo colonial. In: SILVA, M. B. N. org. Brasil, Colonização e
Escravidão. Rio de Janeiro: Nova fronteira, 2000.
RAMINELLI, R. Imagens da colonização: a representação do índios de Caminha a Vieira. Rio de Janeiro: Jorge Zahar Ed., 1996.
RIBEIRO, D. O povo brasileiro: a formação e o sentido do Brasil. São Paulo: Companhia das Letras, 2006.
SANTOS,J. Em nome do Pai, do Filho e da Real Fazenda. Revista de História da Biblioteca Nacional. N. 108, ano 10, p. 20-21, set. 2014.
SILVA, F. R.A legislação seiscentista portuguesa e os índios do Brasil. In: SILVA, M. B. N. org. Brasil, Colonização e Escravidão. Rio de Janeiro: Nova fronteira, 2000.
Escravidão indígena

Escravidão indígena

  • 1.
    Escravidão Indígena Caçador deescravos (1820-1830). Debret.
  • 2.
    Antecedentes Na Grécia, aescravidão convertia o homem em meio de produção privando-o de direitos sociais, logo havia uma separação clara entre trabalho e liberdade representada pela participação política. Foi na Idade Média, com a Igreja Católica, que essa visão de trabalho foi alterada tornando um meio para salvar a alma.
  • 3.
    Os portugueses eramautorizados a conquistar territórios não cristianizados e consignar a escravatura perpétua os sarracenos e pagãos que capturassem Dum Diversas A propriedade exclusiva de todas as ilhas, terras, portos e mares conquistados nas regiões que se estendem desde o cabo Bojador e cabo Não (actual cabo Chaunar), ao longo de toda a Guiné e mais além, a sul. O direito de continuar as conquistas contra muçulmanos e pagãos nesses territórios. O direito de comerciar com os habitantes dos territórios conquistados e por conquistar, excepto os produtos tradicionalmente proibidos aos "infiéis": ferramentas de ferro, madeira para construção, cordas, navios e armaduras. Romanus Pontifex O chamado "novo mundo" seria dividido entre Portugal e Espanha, através de um meridiano situado a 100 léguas a oeste do arquipélago do Cabo Verde: o que estivesse a oeste do meridiano seria espanhol, e o que estivesse a leste, português. Inter Caetera 1452 1455 1456
  • 4.
    Com a expulsãoem 1496 dos muçulmanos e judeus, Portugal teve a “necessidade” de nova mão-de-obra que era utilizada principalmente em serviços domésticos. Essa mão-de-obra seria encontrada inicialmente na barbárie da África, sendo os portugueses responsáveis em “resgatar” esse povo e civiliza-lo. Com a Era dos Descobrimentos, novos povos foram “encontrados” como os Tupi aqui no Brasil.
  • 5.
    Primeira missa doBrasil (1860) .Victor Meireles.
  • 6.
    Já haviam passadoa fase paleolítica dando os passos iniciais na revolução agrícola, como por exemplo a domesticação da mandioca; viviam principalmente da agricultura além da pesca e caça para complementar a alimentação. Sua organização social podia ser classificada como pré-urbanos pois todos os moradores estavam ligados à produção de alimentos, e em casos excepcionais, líderes religiosos (pajés e caraíbas) e chefes guerreiros (tuxauas) eram liberados. O povo Tupi
  • 7.
    O Encontro Desembarque deCabral em Porto Seguro (1922). Oscar Silva.
  • 8.
    O encontro entreos índios brasileiros e os portugueses representou o contato entre a selvageria dos indígenas que eram “a inocência e a beleza encarnadas” com a civilidade dos europeus “barbudos, hirsutos, escalavrados de feridas de escorbuto”. O Encontro Desembarque de Cabral em Porto Seguro (1922). Oscar Silva.
  • 9.
    No projeto jesuítico,o índio era visto como gentio ou cristão em potencial. O esforço em converter os nativos em bons cristãos foi além de levar a palavra, significou um processo de desconstrução do universo indígena e introduzi-los ao universo cristão. Em seu “Sermão do Espírito Santo” (1657), Vieira compara os índios à um arbusto fácil de aparar e moldar, porém trabalhoso para manter-se em conservação; assim os aldeamentos foram a maneira encontrada para fiscalizar a vida dos indígenas convertidos. Sepp (1943) define as características básicas de um índio: • Resignação ao cristianismo • Habilidade manual e imitativa • Voracidade na alimentação • Preguiça para o trabalho • Dom para música. Projetos Jesuíta
  • 10.
    Os jesuítas fundaramSão Paulo em 1554, perto da vila de Santo André da Borba criada por alguns portugueses.Após a fundação, os jesuítas converteram muitos índios da área e fixaram-nos em aldeias próximas. Em 1562 os moradores de Santo André da Borba mudaram-se para São Paulo e os jesuítas permitiram o aluguel da mão-de-obra indígena convertida. Com o progresso da região, o número de europeus foi crescendo mais do que os indígenas e isso resultou numa crise de mão-de-obra já que não era possível suprir totalmente a demanda com os índios convertidos, além disso, os jesuítas passaram a ter um controle mais rígido. Para remediar a falta de mão-de-obra, os paulistas iniciaram as bandeiras sertão a dentro com o propósito declarado de procurar metais e com a finalidade oculta de capturar índios. Projetos Colonos Baseado em Monteiro, J. M. Negros da terra índios e bandeirantes nas origens de São Paulo, cap. 03
  • 11.
    A legislação dacoroa sofreu mudanças que, ora era influenciada pelos pronunciamentos papais, ora pelos próprios interesses ou pela pressão dos colonos e mercadores. De forma simplificada as leis indianistas foram em ordem cronológica: Legislação Segundo Gileno (2007) a primeira lei foi do Regimento de Tomé de Souza de 1548 em que foi proibida a guerra contra índios amigos, previu a conversão destes a fé católica e aos inimigos fez-se a guerra. Para Silva (2000) a primeira lei foi a promulgada por D. Sebastião em 1570 que proibia a captura de índios nos sertão sem um motivo aparente e solicitava o registro dos cativos; Fausto (2014) acrescenta que essa lei excluiu os Aimoré por estes terem relações hostis com os portugueses. Segundo Domingues (2000) em 1755 D.José I aprovou a liberdade dos índios do Norte do Brasil sendo divulgada apenas 2 anos depois pelo medo da contestação dos moradores e missionários; desta maneira, além da diferença legal entre indígenas e africanos, haviam diferenças nas regiões visto que legalmente “todos os índios do Brasil” estavam libertos desde 1609 com a lei de Felipe II.
  • 13.
    • Organização internadas tribos: como dito anteriormente, na organização da tribo a agricultura e o trabalho eram voltados para a subsistência sem a mentalidade europeia de acumulação visando o longo prazo. • Não houve separação entre o indígena e o meio que facilitava as fugas e sua reintegração ao meio. • Destribalização progressiva e epidemias: a destribalização diminuiu o ritmo de crescimento da tribo e as epidemias eram em sua maioria fatais e dizimavam às vezes tribos inteiras. • Legislação régia: apesar de uma legislação dúbia, a Coroa visava a proteção dos indígenas, conforme a série de leis indianistas. • Ação da igreja: tornou a utilização do nativo incerta e dificultosa ao longo do tempo. Transição
  • 14.
    Em um primeiromomento, o índio representou o selvagem com sua nudez, falta de fé e de um rei; com o desenvolvimento da colonização sua situação foi ambígua; num momento era escravizado, no outro estava livre e depois voltava novamente a ser escravizado. Hoje, infelizmente ele ainda não tem liberdade pois se na época da colonização ele foi considerado incapaz sendo tutelado pelos jesuítas, sua situação atual não mudou nesse sentido pois continua sendo tutelado, agora pelo Estado. A falta de estatísticas sobre a escravidão indígena torna o assunto mais “nebuloso” , situação oposta ao da escravidão africana que já possui vários estudos e bancos de dados com registros de viagens e afins. Por que a forma de tratamento é diferente se ambos foram escravizados? Outro ponto interessante na historiografia sobre o tema de escravidão indígena é que aparentemente não houve uma evolução do conceito como aconteceu com a escravidão negra, ou seja, enquanto a escravidão negra foi analisada sob vários aspectos econômicos e sociais, a escravidão indígena permanece com a mesma formulação: substituição do índio pelo negro por causa de sua inadequação a empresa colonial.Tendo em vista o trabalho de Monteiro, seria possível formular uma hipótese de que, o indígena foi utilizado durante todo o período em atividades “secundárias” para a economia colonial como o caso do trigo de São Paulo que visava o abastecimento interno? Concluindo, é preciso que a escravidão indígena seja analisada sob diferentes aspectos para que o período colonial brasileiro não seja resumido apenas em escravidão negra excluindo os povos que sofreram essa mesma degradação. Opinião Pessoal
  • 15.
  • 16.
    ALENCAR,Agnes. A escravidãoindígena e a percepção católica de liberdade: o Breve de 1639 como um discurso de liberdade.Anais do XV Encontro regional de história da ANPUH-RIO. 2012. Disponível em: http://www.encontro2012.rj.anpuh.org/resources/anais/15/1338432533_ARQUIVO_ArtigoANPUH2012.pdf ARENA, K. Mão de obra da fé. Revista de História da Biblioteca Nacional. N. 112, ano 10, p. 26-29, jan. 2015. BLAJ, I. A escravidão colonial: algumas questões historiográficas. Revista Instituto Estudos Brasileiros, SP, 37: 145-159, 1994. Disponível em: http://www.revistas.usp.br/rieb/ article/view/71272/74272 DOMINGUES,A. Os conceitos de guerra justa e resgate e os ameríndios do norte do Brasil. In: SILVA, M. B. N. org. Brasil, Colonização e Escravidão. Rio de Janeiro: Nova fronteira, 2000. FAUSTO, B. História concisa do Brasil. 2.ed. 6 reimpr. São Paulo: Editora da Universidade de São Paulo, 2014. GILENO, C. H. A legislação indígena: ambiguidades na formação do Estado-nação no Brasil. Cad. CRH [online]. 2007, vol.20, n.49, pp. 123-133. Disponível em: http:// dx.doi.org/10.1590/S0103-49792007000100010.Acesso em: 20 mai. 2015. LUNA, F.V. Escravismo no Brasil / Francisco Vidal Luna, Herbert S. Klein. São Paulo: EDUSP: Imprensa Oficial do Estado de São Paulo, 2010. MONTEIRO,J. M. Negros da terra índios e bandeirantes nas origens de São Paulo.   5a reimpr.  São Paulo: Companhia das Letras, 2009. NASCIMENTO, C.Antigo comércio. Revista de História da Biblioteca Nacional. N. 108, ano 10, p. 17-19, set. 2014. NAZZARI, M. Da escravidão à liberdade: a transição de índio administrado para vassalo independente em São Paulo colonial. In: SILVA, M. B. N. org. Brasil, Colonização e Escravidão. Rio de Janeiro: Nova fronteira, 2000. RAMINELLI, R. Imagens da colonização: a representação do índios de Caminha a Vieira. Rio de Janeiro: Jorge Zahar Ed., 1996. RIBEIRO, D. O povo brasileiro: a formação e o sentido do Brasil. São Paulo: Companhia das Letras, 2006. SANTOS,J. Em nome do Pai, do Filho e da Real Fazenda. Revista de História da Biblioteca Nacional. N. 108, ano 10, p. 20-21, set. 2014. SILVA, F. R.A legislação seiscentista portuguesa e os índios do Brasil. In: SILVA, M. B. N. org. Brasil, Colonização e Escravidão. Rio de Janeiro: Nova fronteira, 2000.