www.hugocristo.com.br
Prof. Dr. Hugo Cristo
UFES • PPGP-UFES • LOOP-UFES • PROTOTÍPICA • KFK
Design de
Interação
Hugo Cristo
BA, MSc, PhD
Coordenador + Professor / Design-UFES
Conselheiro / Prototípica P&D
PDF ou EPUB
symbolik.com.br
Palestra Campus Party 2014
http://tinyurl.com/dsdcpbr
Design de
Interação
Design de
Interação
(existe outro?)
Design de
Interação
Gui
Bonsiepe
As sete colunas do Design
Diagrama
ontológico
do Design.
Usuário Ação efetiva
Ferramenta
Interface
Usuário Ação efetiva
Ferramenta
Design
Objeto-Síntese
Ação do designer
Contexto de produção
Problema de projeto
V A
T
Design de
Interação
Christopher
Alexander
Linguagem de Padrões
A forma é
uma solução
que encaixa
no contexto.
Forma-escada: um encaixe para subir de
nível usando o movimento do corpo.
Lev
Vygotsky
Mediação Instrumental
estímulo resposta
estímulo resposta
instrumento/signo
indivíduo objeto
instrumento/signo
Filogênese
Fatores genéticos no
desenvolvimento do
indivíduo que é membro
de uma espécie.
Sociogênese
Fatores culturais no
desenvolvimento do
indivíduo que pertence
a grupos sociais.
Ontogênese
Fatores da experiência
singular acumulada pelo
indivíduo ao longo da
sua vida.
Microgênese
Seleção e ativação dos
saberes aprendidos na
cultura com base na sua
pertinência funcional.
Alexei
Leontiev
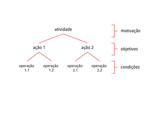
Teoria da Atividade
atividade motivação
objetivos
condições
ação 1
operação
1.1
operação
1.2
ação 2
operação
2.1
operação
2.2
Forma-ponte: um encaixe sócio-histórico
para o contexto da atividade-travessia.
atravessar (rio, precipício...) motivação
objetivos
condições
construir passarela
cortar
superfície
fixar/agrupar
superfície
sustentar passarela
fixar
colunas
apoiar
passarela
os objetivos estão condicionados à disponibilidade dos
materiais e domínio dos processos construtivos.
PLOS Biology, 3 (11), Nov 2005
First Observation of Tool Use in Wild Gorillas
atravessar (rio) motivação
objetivos
condições
construir bengala
encontrar
galho
preparar
galho
caminhar no raso
tatear
o fundo
medir
profundidade
os objetivos estão condicionados à disponibilidade dos
materiais e domínio dos processos construtivos.
Forma-ponte Florentino Avidos
Fabricada na Europa e instalada no Brasil
regras comunidade
indivíduo
divisão do trabalho
meios mediadores
produção
consumo
distribuiçãotrocas
objeto produto
regras comunidade
indivíduo
div. do trabalho
meios mediadores
produção
consumo
distribuiçãotrocas
objeto produto
indivíduo objeto
regras comunidade
indivíduo
div. trabalho
meios mediadores
produção
consumo
distribuiçãotrocas
objeto1
div. trabalho comunidade
objeto2
regras
meios mediadores
produção
consumo
trocasdistribuição
indivíduo
objeto3
instrumento/signo
Forma-ponte: um encaixe sócio-histórico
para o contexto da atividade-travessia.
Serge
Moscovici
Representações Sociais
si
stema perifé
rico
práticas sociais
circunstâncias externas
sistema
central
mudanças
L1
L2
L3
Enraizamento
Instituições informais,
costumes, tradição,
normas e religião
102
a 103
anos Espontâneo ou
não calculativo
Ambiente institucional
Regras formais do jogo –
política, judiciário,
burocracia, propriedade
10 a 100 anos Alcançar o
ambiente
institucional
correto
Governança
Jogar o jogo – contratos e
definição da alocação
de recursos
1 a 10 anos Alcançar as
estruturas de
governança
corretas
Economia real
Alocação de recursos,
preços, produtos, trabalho
e empregos
Contínuo Alcançar as
estruturas
marginais corretas
Níveis Mudanças Propósito
L4
Williamson, O. E (2000). The New
Institutional Economics: Taking Stock,
Looking Ahead. Journal of Economic
Literature, Vol. XXXVIII, September,
pp. 595-613.
Jean
Piaget
Epistemologia Genética
práticas de
projeto
representações
sociais
mediação do
pensar, fazer
e usar
ações
estruturantes
conhecimentos
gerais e difusos
seleção e avaliação
da pertinência funcional
dos conhecimentos
no desenrolar da
solução do problema
conhecimentos
específicos ativados
pelo problema
atribuição de sentido aos
conhecimentos com base
nos resultados das ações
linguagens
de padrões
representações
sociais
pensar, fazer
e usar
práticas
projetuais
problema
de design
rotina primitiva procedimento
difuso preciso
geral específicoação-reflexão
algorítmo
Design de
Interação.
Design e Interação como processos filo,
sócio, onto e microgenéticos.
Moggridge, Bill (2007). Designing
Interactions. Cambridge: MIT Press.
eficaz
de boa
utilidade
fácil de lembrar
como usar
eficiente
no uso
fácil de
entender
seguro
no uso
metas de
usabilidade
divertido
motivador
proveitoso esteticamente
apreciável
satisfatório emocionalmente
adequado
incentivador de
criatividade
interessante
agradável compensador
Rogers, Yvonne; Sharp, Helen;
Preece, Jenny. (2011). Interaction
Design: Beyond Human - Computer
Interaction. New York: Wiley.
eficaz
de boa
utilidade
fácil de lembrar
como usar
eficiente
no uso
fácil de
entender
seguro
no uso
metas de
usabilidade
divertido
motivador
proveitoso esteticamente
apreciável
satisfatório emocionalmente
adequado
incentivador de
criatividade
interessante
agradável compensador
Rogers, Yvonne; Sharp, Helen;
Preece, Jenny. (2011). Interaction
Design: Beyond Human - Computer
Interaction. New York: Wiley.
Microgênese
Atividade
UX Ontogênese
Filogênese
Sociogênese
Nível
Microgênese
Ontogênese
Filogênese
Sociogênese
Problema
Pessoa
Ser Humano
Usuário
Nível Abordagem
Microgenético
Clínico
Censo
Entrevista
Método
Segundos
Meses
Milênios
Décadas
Evolução
Heurísticas
Estudo Clínico
Quantitativos
Qualitativos
Resultados
UX
UX sociogenética
UX microgenética: prótese da
atleta carioca Camille Rodrigues
Microgênese
Ontogênese
Filogênese
Sociogênese
Problema
Pessoa
Ser Humano
Usuário
Nível Abordagem
Microgenético
Clínico
Censo
Entrevista
Método
Segundos
Meses
Milênios
Décadas
Evolução
Heurísticas
Estudo Clínico
Quantitativos
Qualitativos
Resultados
UX
Escritório americanos dos anos
1970 como contexto.
Forma-escritório: um encaixe
sócio-histórico para a atividade-
trabalhar-com-o-computador.
Forma-iPhone: um encaixe sócio-
histórico para a atividade-navegar-
comunicar-entreter.
Forma-smartTV: um encaixe
sócio-histórico para a atividade-
entreter-comunicar.
Forma-Nest: um encaixe sócio-
histórico para a atividade-manter-
conforto-ambiental.
Obrigado!
www.hugocristo.com.br
hugocristo.com.br
@hugocristo
Prof. Dr. Hugo Cristo
UFES • PPGP-UFES • LOOP-UFES • PROTOTÍPICA • KFK

Design de Interação (se é que existe outro)