Como surgiu a idéia:  Adam  Smith (1776) – Pin Factory inspirado em um artigo da Diderot´s Encyclopédie  Frederick W. Taylor – Gestão científica (Reengearia de processos)
The Spam of control (Subordinados) Departmentalization  By Process and Purpose (Departamentar por processo e finalidade) Information management  concepts  (Conceitos de Gestão de Informações)
Conceito: É o conjunto de atividades internas da empresa associadas às informações que manipula, utilizando os recursos e a  organização da empresa. Deve ser focalizado em um tipo de negócio, que normalmente está direcionado a um determinado mercado/cliente, com fornecedores bem definidos (figura abaixo).
Há 3 tipos de BP’s: Management processes, Os processos que gorvernam a operacao do sistema. Ex. : “Governança Corporativa" and “Gerencia Estratégica".  Operational processes, processos que constituem o  core business  e criam o valor primario da empresa. :Compras, Manufatura, Marketing, and Vendas.  Supporting processes, dão suporte ao processo como todo. Ex.: Contabilidade, Suporte Técnico.  Reengenharia deu força aos processos de negócios Reengenharia de Negocio Reengenharia de Processo Estrutura organizacional X Processo de negócios Foco na produção do produto e não nele. A referência para a implantação  de sistemas de gestão integrado (ERP)  também são os BP’s da empresa.
Um processo de negocio: Tem um objetivo Tem entradas bem definidas Tem saídas bem definidas Usa recursos Tem atividades que devem ser executadas em determinada ordem
BPM é um conjunto de tecnologias e padrões para o design, execução, administração, e monitoramento de processos de negócios. Para que os BPs possam servir de referência para diversas abordagens, eles devem ser mapeados (modelados). Há dois modelos visuais para representação de um BP: UML(Unified Modeling Language) BPMN(Business Process Modeling Notation)
 
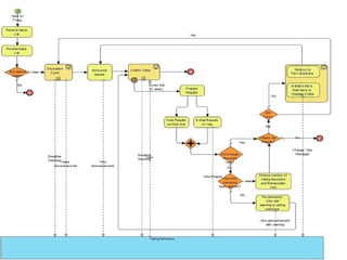
Business Process Modeling Notation  (BPMN) é uma representacao grafica para especificacao de processos de neogocios em workflow. BPMN foi desenvolvido por  Business Process Management Initiative  (BPMI),e é mantido pelo  Object Management Group   desde 2005.  Objetivo principal é ter uma notação padronizada que seja de facil entendimento por todos que estão envolvidos no BP. Tipo de de representacao grafica: Flow Objects: Eventos, Atividades, Gateways  Connecting Objects: Fluxo de sequência, Fluxo de Mensagem, Associação Swimlanes: Pool, Lane  Artifacts: Objetos de dados,Grupos,Anotações
ERP
Introdução : Avanços das TI  ->  Sistemas Computacionais na Empresas Sistemas departamentalizados: Informações divididas Dificuldades de consolidar informações Inconsistência de dados
Surge necessidade dos ERPs Por quê?  Agrega em um só sistema integrado, funcionalidades que suportam as atividades dos diversos processos de negócio das empresas.  Mas o que é ERP?  Os ERPs em termos gerais, são uma plataforma de software desenvolvida para integrar os diversos departamentos de uma empresa, possibilitando a automatização e armazenamento de todas as informações de negócios.
História Década de 70  MRP (Material Requeriment Planning) Dependência de outros softwares(nem sempre era fácil) Década de 80 MRP II (Manufacturing Resource Planning) Otimizou a comunicação entre os departamentos Inclui mais sistemas e mais pacotes do sistema de gestão
História Década de 90  Pico dos ERPs  Disseminação da arquitetura cliente/servidor Inclui mais módulos: Ex: Gerenciamento da Gestão Pessoal, vendas e distribuição, finanças, etc. Ganhou espaço com o “ Bug do milênio ”
Estrutura : Estrutura típica de funcionamento de um sistema ERP (DAVENPORT, 1998)
Qual o melhor momento para implantar um software  ERP na sua empresa? Consome recursos humanos, financeiros e tempo. Quando não implantar? Sem capital Desorganizada Melhor momento: Bem financeiramente Equipe coesa e bem treinada, capacitada Complexidade na gestão Boa relação com o mercado
Sistemas operacionais: Unix; Windows; Linux Banco de dados: Oracle; Microsoft; IBM. Plataforma de hardware: Ideal: cliente/servidor; Risc, Intel, AS/400; Grande capacidade de armazenamento ou datacenter (externo). Redes: Redundância, links e VPN (longa distância)
 
Retrato Global: SAP  25,1% das receitas Oracle  7,0%,  Peoplesoft  6,5%,  SAGE  5,4%   Microsoft  4,9%  (Business Solutions) Os restantes 51,1%  (pulverizados) Fonte: Gartner
No Brasil: SAP  24% Datasul 19%  Microsiga  14% Fonte: FGV
Empresas de médio porte: Microsiga  17%  Datasul  16% Logocenter   6%  SAP    2%.  Fonte: Yankee Group
 
His tórico da empresa: Criação  nos anos 50; Em 1967, ocorreu a Primeira Demanda de Gerenciamento    da Empresa. Criação de departamentos (produção, refino,    etc.); Durante 30 anos, buscaram integrar seus sistemas    operacionais, que eram rodados nos mainframes; Fim do Monopólio e a desregulamentação do setor    petrolífero no país; Estudo de um Planejamento Estratégico com objetivo de    implementar um sistema Integrado, que integre as 4 áreas    que a empresa se dividia;
Estudos para implementação de um sistema ERP: 1996 – Discussão sobre sistemas Integrados de Gestão    Empresarial; 1997 – Iniciou estudos para avaliar a importânciade um ERP: 400 empresas da lista “Fortune 500” já possuíam    contratado um sistema ERP; 32 das 40 maiores empresa de Petróleo já haviam ou    estavam em fase de implementação; segundo  o  Gartner  Group,  até  2002,  80%  das  empresas    teriam  pelo menos 40% dos seus processos suportados por    um ERP; A  SAP,  líder  do mercado  de  ERPs,  investe  em  pesquisa  e  desenvolvimento cerca de US$ 1,5 milhão/dia (US$ 550 milhões/ano). 1997 – Visitas a grandes corporações  que possuíam sistemas    ERP implantados;
O início do Processo Sinergia: Conclusão da  etapa  de  Sensibilização  e  Alinhamento    em dezembro  de  1999.  Processo Sinergia tem como objetivo a  implantação de um    Sistema Integrado de Gestão Empresarial na PETROBRAS. Sistema de Gestão escolhido SAP R/3; Mudança da plataforma para Unix e banco de    dados Oracle; Escolha da Sum (integradora de tecnologia); 2000 – Planejamento básico e mobilização da equipe; 2001 – Conclusão  da fase de desenvolvimento da    solução, que consiste na padronização do SAP R/3 para os requisitos Petrobrás;
Processo Sinergia: 2002 – Conclusão da Implementação do SAP R/3 BR distribuidora; 2004 – Implementação do SAP R/3 na REFAP (reproduz 70% do sistema Globlal da Petrobrás); 2004 - SAP R/3  conteve em operação em toda a    Petrobrás ; 2005 – IBM contratada  para dar continuidade ao processo de implementação e suporte para empresas da companhia;
Principais Resultados : A  estimativa  de  retorno  num  prazo  de  5  anos,  frente  ao    investimento  realizado,  é  de  aproximadamente  3  vezes,    principalmente  nas  atividades  de  produção  e  exploração,    manutenção,  comercialização,  gestão  de  estoques, compra de    bens e serviços, gestão de empreendimentos.  Melhoria do processo decisório, disponibilizando    informações mais confiáveis e de forma integrada; Melhor direcionamento dos profissionais para as    atividades estratégicas; Redução  do  preço  dos  materiais  adquiridos,    antecipando  necessidades  e conhecendo todas as    compras em andamento; Facilidade na elaboração de relatórios técnicos e    contábeis.

Apresentação - BETA

  • 1.
  • 2.
    Como surgiu aidéia: Adam Smith (1776) – Pin Factory inspirado em um artigo da Diderot´s Encyclopédie Frederick W. Taylor – Gestão científica (Reengearia de processos)
  • 3.
    The Spam ofcontrol (Subordinados) Departmentalization By Process and Purpose (Departamentar por processo e finalidade) Information management concepts (Conceitos de Gestão de Informações)
  • 4.
    Conceito: É oconjunto de atividades internas da empresa associadas às informações que manipula, utilizando os recursos e a  organização da empresa. Deve ser focalizado em um tipo de negócio, que normalmente está direcionado a um determinado mercado/cliente, com fornecedores bem definidos (figura abaixo).
  • 5.
    Há 3 tiposde BP’s: Management processes, Os processos que gorvernam a operacao do sistema. Ex. : “Governança Corporativa" and “Gerencia Estratégica". Operational processes, processos que constituem o core business e criam o valor primario da empresa. :Compras, Manufatura, Marketing, and Vendas. Supporting processes, dão suporte ao processo como todo. Ex.: Contabilidade, Suporte Técnico. Reengenharia deu força aos processos de negócios Reengenharia de Negocio Reengenharia de Processo Estrutura organizacional X Processo de negócios Foco na produção do produto e não nele. A referência para a implantação de sistemas de gestão integrado (ERP) também são os BP’s da empresa.
  • 6.
    Um processo denegocio: Tem um objetivo Tem entradas bem definidas Tem saídas bem definidas Usa recursos Tem atividades que devem ser executadas em determinada ordem
  • 7.
    BPM é umconjunto de tecnologias e padrões para o design, execução, administração, e monitoramento de processos de negócios. Para que os BPs possam servir de referência para diversas abordagens, eles devem ser mapeados (modelados). Há dois modelos visuais para representação de um BP: UML(Unified Modeling Language) BPMN(Business Process Modeling Notation)
  • 8.
  • 9.
    Business Process ModelingNotation (BPMN) é uma representacao grafica para especificacao de processos de neogocios em workflow. BPMN foi desenvolvido por Business Process Management Initiative (BPMI),e é mantido pelo Object Management Group desde 2005. Objetivo principal é ter uma notação padronizada que seja de facil entendimento por todos que estão envolvidos no BP. Tipo de de representacao grafica: Flow Objects: Eventos, Atividades, Gateways Connecting Objects: Fluxo de sequência, Fluxo de Mensagem, Associação Swimlanes: Pool, Lane Artifacts: Objetos de dados,Grupos,Anotações
  • 10.
  • 11.
    Introdução : Avançosdas TI -> Sistemas Computacionais na Empresas Sistemas departamentalizados: Informações divididas Dificuldades de consolidar informações Inconsistência de dados
  • 12.
    Surge necessidade dosERPs Por quê? Agrega em um só sistema integrado, funcionalidades que suportam as atividades dos diversos processos de negócio das empresas. Mas o que é ERP? Os ERPs em termos gerais, são uma plataforma de software desenvolvida para integrar os diversos departamentos de uma empresa, possibilitando a automatização e armazenamento de todas as informações de negócios.
  • 13.
    História Década de70 MRP (Material Requeriment Planning) Dependência de outros softwares(nem sempre era fácil) Década de 80 MRP II (Manufacturing Resource Planning) Otimizou a comunicação entre os departamentos Inclui mais sistemas e mais pacotes do sistema de gestão
  • 14.
    História Década de90 Pico dos ERPs Disseminação da arquitetura cliente/servidor Inclui mais módulos: Ex: Gerenciamento da Gestão Pessoal, vendas e distribuição, finanças, etc. Ganhou espaço com o “ Bug do milênio ”
  • 15.
    Estrutura : Estruturatípica de funcionamento de um sistema ERP (DAVENPORT, 1998)
  • 16.
    Qual o melhormomento para implantar um software ERP na sua empresa? Consome recursos humanos, financeiros e tempo. Quando não implantar? Sem capital Desorganizada Melhor momento: Bem financeiramente Equipe coesa e bem treinada, capacitada Complexidade na gestão Boa relação com o mercado
  • 17.
    Sistemas operacionais: Unix;Windows; Linux Banco de dados: Oracle; Microsoft; IBM. Plataforma de hardware: Ideal: cliente/servidor; Risc, Intel, AS/400; Grande capacidade de armazenamento ou datacenter (externo). Redes: Redundância, links e VPN (longa distância)
  • 18.
  • 19.
    Retrato Global: SAP 25,1% das receitas Oracle 7,0%, Peoplesoft 6,5%, SAGE 5,4% Microsoft 4,9% (Business Solutions) Os restantes 51,1% (pulverizados) Fonte: Gartner
  • 20.
    No Brasil: SAP 24% Datasul 19% Microsiga 14% Fonte: FGV
  • 21.
    Empresas de médioporte: Microsiga 17% Datasul 16% Logocenter 6% SAP 2%. Fonte: Yankee Group
  • 22.
  • 23.
    His tórico daempresa: Criação nos anos 50; Em 1967, ocorreu a Primeira Demanda de Gerenciamento da Empresa. Criação de departamentos (produção, refino, etc.); Durante 30 anos, buscaram integrar seus sistemas operacionais, que eram rodados nos mainframes; Fim do Monopólio e a desregulamentação do setor petrolífero no país; Estudo de um Planejamento Estratégico com objetivo de implementar um sistema Integrado, que integre as 4 áreas que a empresa se dividia;
  • 24.
    Estudos para implementaçãode um sistema ERP: 1996 – Discussão sobre sistemas Integrados de Gestão Empresarial; 1997 – Iniciou estudos para avaliar a importânciade um ERP: 400 empresas da lista “Fortune 500” já possuíam contratado um sistema ERP; 32 das 40 maiores empresa de Petróleo já haviam ou estavam em fase de implementação; segundo o Gartner Group, até 2002, 80% das empresas teriam pelo menos 40% dos seus processos suportados por um ERP; A SAP, líder do mercado de ERPs, investe em pesquisa e desenvolvimento cerca de US$ 1,5 milhão/dia (US$ 550 milhões/ano). 1997 – Visitas a grandes corporações que possuíam sistemas ERP implantados;
  • 25.
    O início doProcesso Sinergia: Conclusão da etapa de Sensibilização e Alinhamento em dezembro de 1999. Processo Sinergia tem como objetivo a implantação de um Sistema Integrado de Gestão Empresarial na PETROBRAS. Sistema de Gestão escolhido SAP R/3; Mudança da plataforma para Unix e banco de dados Oracle; Escolha da Sum (integradora de tecnologia); 2000 – Planejamento básico e mobilização da equipe; 2001 – Conclusão da fase de desenvolvimento da solução, que consiste na padronização do SAP R/3 para os requisitos Petrobrás;
  • 26.
    Processo Sinergia: 2002– Conclusão da Implementação do SAP R/3 BR distribuidora; 2004 – Implementação do SAP R/3 na REFAP (reproduz 70% do sistema Globlal da Petrobrás); 2004 - SAP R/3 conteve em operação em toda a Petrobrás ; 2005 – IBM contratada para dar continuidade ao processo de implementação e suporte para empresas da companhia;
  • 27.
    Principais Resultados :A estimativa de retorno num prazo de 5 anos, frente ao investimento realizado, é de aproximadamente 3 vezes, principalmente nas atividades de produção e exploração, manutenção, comercialização, gestão de estoques, compra de bens e serviços, gestão de empreendimentos. Melhoria do processo decisório, disponibilizando informações mais confiáveis e de forma integrada; Melhor direcionamento dos profissionais para as atividades estratégicas; Redução do preço dos materiais adquiridos, antecipando necessidades e conhecendo todas as compras em andamento; Facilidade na elaboração de relatórios técnicos e contábeis.