Curso de Pós-Graduação em Engenharia de
                                   Segurança do Trabalho




    APOSTILA DE GERENCIAMENTO DE RISCO




Professor: Roberto Portela de Castro
Curso de Pós-Graduação em Engenharia de Segurança do Trabalho
                                                 Disciplina: Gerenciamento de Risco
                                                 Professor: Roberto Portela de Castro

1       PLANO DE CURSO ........................................................................................................................................... 6
    1.1          EMENTA .............................................................................................................................................................. 6
    1.2          CARGA HORÁRIA ................................................................................................................................................ 6
    1.3          OBJETIVOS GERAIS ............................................................................................................................................ 6
    1.4          OBJETIVOS ESPECÍFICOS ................................................................................................................................... 6
    1.5          CONTEÚDO PROGRAMÁTICO .............................................................................................................................. 6
    1.6          ESTRATÉGIA DE TRABALHO................................................................................................................................ 6
    1.7          AVALIAÇÃO: ........................................................................................................................................................ 6
    1.8          BIBLIOGRAFIA: .................................................................................................................................................... 6
2       CONCEITUAÇÃO, EVOLUÇÃO HISTÓRICA: DA PREVENÇÃO DE LESÕES À SEGURANÇA DE SISTEMAS ................... 7
    2.1      CONCEITUAÇÃO .................................................................................................................................................. 8
    ANTES DE PROSSEGUIRMOS EM NOSSOS ESTUDOS, VAMOS TRABALHAR ALGUNS CONCEITOS QUE SERÃO DE EXTREMA
    IMPORTÂNCIA AO LONGO DE NOSSO TRABALHO. ................................................................................................................ 8
       2.1.1   Risco ............................................................................................................................................................. 11
       2.1.2   Gerenciamento de Risco .............................................................................................................................. 12
    2.2      EVOLUÇÃO HISTÓRICA ..................................................................................................................................... 15
    SEGUEM A SEGUIR ALGUNS MARCOS QUE PODEM SER RESSALTADOS AO LONGO DESSA EVOLUÇÃO: ............................... 16
3   - A EMPRESA COMO SISTEMA, SUB-SISTEMAS EMPRESARIAIS, NATUREZA DOS RISCOS EMPRESARIAIS, RISCOS
PUROS E ESPECULATIVOS. ..................................................................................................................................... 20
    3.1          A EMPRESA COMO SISTEMA ............................................................................................................................ 20
       3.1.1       O Processo Decisório segundo uma abordagem Sistêmica .......................................................................... 22
    3.2          SUB-SISTEMAS EMPRESARIAIS ......................................................................................................................... 23
    3.3          NATUREZA DOS RISCOS EMPRESARIAIS .......................................................................................................... 25
       3.3.1       Riscos Puros ................................................................................................................................................. 26
       3.3.2       Riscos Especulativos ..................................................................................................................................... 27
       3.3.3       Outras Classificações ................................................................................................................................... 28
    3.4          MAPEAMENTO DE RISCO................................................................................................................. 29
    3.5          SINALIZAÇÃO E ROTULAGEM ........................................................................................................... 31
    3.6          EXERCÍCIOS .................................................................................................................................. 33
4   - FUNDAMENTOS MATEMÁTICOS: PREVISÃO DE PERDAS POR ESTATÍSTICA, PROBABILIDADE, CONFIABILIDADE,
ÁLGEBRA BOOLEANA E A AVALIAÇÃO DO RISCO. ................................................................................................... 34
    4.1      APLICAÇÃO DA ESTATÍSTICA Á PREVISÃO DE PERDAS .................................................................................... 34
       4.1.1   Conceitos de Estatística ............................................................................................................................... 34
       4.1.2   Distribuição de Freqüência........................................................................................................................... 37
       4.1.3   Exercícios...................................................................................................................................................... 40
       4.1.4   Medidas de Tendência Central ..................................................................................................................... 41
       4.1.5   Medidas de Dispersão .................................................................................................................................. 43
       4.1.6   Conceitos de Engenharia de Segurança com aplicação estatística .............................................................. 47
       4.1.7   Exercícios...................................................................................................................................................... 48
    4.2      APLICAÇÃO DA PROBABILIDADE Á PREVISÃO DE PERDAS ............................................................................... 48
       4.2.1   Conceitos ...................................................................................................................................................... 49
       4.2.2   Técnicas de Contagem ................................................................................................................................. 50
       4.2.3   Exercícios...................................................................................................................................................... 51
       4.2.4   Distribuição de Probabilidade ...................................................................................................................... 53
    4.3      APLICAÇÃO DA CONFIABILIDADE Á PREVISÃO DE PERDAS .............................................................................. 60
       4.3.1   Tipos de Falhas............................................................................................................................................. 62
       4.3.2   Falhas Operacionais ..................................................................................................................................... 63
       4.3.3   Exercício ....................................................................................................................................................... 64


castrorpc@yahoo.com.br                                                                                                                                                               2
Curso de Pós-Graduação em Engenharia de Segurança do Trabalho
                                                 Disciplina: Gerenciamento de Risco
                                                 Professor: Roberto Portela de Castro

       4.3.4   Funções de Confiabilidade ........................................................................................................................... 64
       4.3.5   Variáveis Quantitativas ................................................................................................................................ 65
       4.3.6   Análise de Sistemas de Confiabilidade ......................................................................................................... 66
       4.3.7   Tratamento de Falhas .................................................................................................................................. 67
       4.3.8   Exercícios...................................................................................................................................................... 67
    4.4      AVALIAÇÃO DE RISCO ....................................................................................................................................... 70
5     - TÉCNICAS DE ANÁLISE DE RISCOS: ANÁLISE PRELIMINAR DE RISCOS. ANÁLISE DE MODOS DE FALHAS E EFEITO.
SÉRIE DE RISCO. ANÁLISE DE ÁRVORE DE FALHAS. .................................................................................................. 70
    5.1      TÉCNICAS DE IDENTIFICAÇÃO DE PERIGO ........................................................................................................ 72
       5.1.1   Técnica de Incidentes Críticos (TIC) .............................................................................................................. 72
       5.1.2   What-If (WI) ou E se...? ................................................................................................................................ 73
       5.1.3   Análise e Revisão de Critérios (ARC)............................................................................................................. 74
    5.2      TÉCNICAS DE ANÁLISE DE RISCOS .................................................................................................................. 75
       5.2.1   Análise Preliminar de Riscos (APR) ou Análise Preliminar de Perigos (APP) ou Preliminary Hazard Analysis
       (PHA) ..................................................................................................................................................................... 75
       5.2.2   Análise de Modos de Falha e Efeitos (AMFE) ou Failure Modes and Effects Analysis (FMEA) ..................... 77
       5.2.3   Análise de Operabilidade de Perigos (HAZOP) ............................................................................................. 84
    5.3      TÉCNICAS DE AVALIAÇÃO DE RISCOS .............................................................................................................. 91
       5.3.1   Análise de Árvore de Falhas (AAF) ............................................................................................................... 91
       5.3.2   Série de Risco (SR) ........................................................................................................................................ 96
       5.3.3   Análise de Árvore de Eventos (AAE) ............................................................................................................. 97
       5.3.4   Análise por Diagrama de Blocos (ADB) ........................................................................................................ 99
       5.3.5   Análise de Causas e Conseqüências (ACC) ................................................................................................. 100
    5.4      EXERCÍCIOS .................................................................................................................................................... 102
6       - RESPONSABILIDADES PELO PRODUTO ........................................................................................................108
    6.1          RESPONSABILIDADE E QUALIDADE ................................................................................................................ 108
    6.2          RESPONSABILIDADE CÍVIL PELO PRODUTO ................................................................................................... 111
    6.3          RESPONSABILIDADE CRIMINAL PELO PRODUTO ............................................................................................ 112
       6.3.1       Tipos de danos e responsabilidade criminal............................................................................................... 113
       6.3.2       Alguns conceitos e definições de Direito .................................................................................................... 114
       6.3.3       Alguns crimes e penas ................................................................................................................................ 114
    6.4          PERÍCIAS TRABALHISTAS ............................................................................................................................... 115
    6.5          RESPONSABILIDADE AMBIENTAL PELO PRODUTO ......................................................................................... 116
7   AVALIAÇÃO DE PERDAS DE UM SISTEMA: RECURSOS HUMANOS MATERIAIS E OPERACIONAIS. CONTROLE DE
DANOS E CONTROLE TOTAL DE PERDAS ................................................................................................................116
    7.1          INTRODUÇÃO AO SISTEMA DE AVALIAÇÃO DE PERDAS ................................................................................. 116
       7.1.1        Alguns Conceitos importantes ................................................................................................................... 117
       7.1.2        Circunstâncias que levam às perdas .......................................................................................................... 118
    7.2          AVALIAÇÃO DE PERDAS DE UM SISTEMA ....................................................................................................... 118
       7.2.1        Ausentismo ................................................................................................................................................ 119
       7.2.2        Paralisação de Equipamentos .................................................................................................................... 119
       7.2.3        Exercício ..................................................................................................................................................... 119
    7.3          SISTEMA DE CONTROLE DE DANOS ............................................................................................................... 120
    7.4          CONTROLE DE PERDAS .................................................................................................................................. 122
8       - METODOLOGIA PARA ANÁLISE DE CUSTO DE ACIDENTES ............................................................................123
    8.1          ANÁLISE HISTÓRICA ....................................................................................................................................... 123
    8.2          DADOS ESTATÍSTICOS .................................................................................................................................... 123
    8.3          PANORAMA NACIONAL E INTERNACIONAL ...................................................................................................... 124

castrorpc@yahoo.com.br                                                                                                                                                               3
Curso de Pós-Graduação em Engenharia de Segurança do Trabalho
                                                Disciplina: Gerenciamento de Risco
                                                Professor: Roberto Portela de Castro

     8.4      QUEM PERDE COM OS ACIDENTES DE TRABALHO? ........................................................................................ 124
     8.5      CONCEITOS I MPORTANTES............................................................................................................................. 125
     8.6      TIPOS DE CUSTOS .......................................................................................................................................... 127
        8.6.1    Custos Diretos e Indiretos .......................................................................................................................... 127
        8.6.2    Custos Fixos e Variáveis ............................................................................................................................. 129
        8.6.3    Custos Quantificável e Não-quantificável .................................................................................................. 129
     8.7      FATOR ACIDENTÁRIO PREVIDENCIÁRIO ......................................................................................................... 130
     8.8      CUSTOS COM INSALUBRIDADE E PERICULOSIDADE ....................................................................................... 131
     8.9      CUSTO DE ACIDENTE DE TRABALHO X INVESTIMENTO EM SEGURANÇA ....................................................... 131
     8.10     MÉTODOS DE CÁLCULO.................................................................................................................................. 132
     8.11     MÉTODOS EXISTENTES .................................................................................................................................. 132
        8.11.1     Método de Heinrich para o cálculo dos custos dos acidentes ............................................................... 132
        8.11.2     Método de Simonds para o cálculo dos custos dos acidentes ............................................................... 133
        8.11.3     Método de Bird para o cálculo dos custos dos acidentes ...................................................................... 133
        8.11.4     Método de Pharm para o cálculo dos custos indiretos dos acidentes................................................... 134
        8.11.5     Método de Manuel Bestratén Bellovi para o cálculo dos custos dos acidentes .................................... 135
        8.11.6     Método desenvolvido pelo Health & Safety executive (HSE) para o cálculo dos custos dos acidentes . 135
     8.12     MÉTODO DA FUNDACENTRO .......................................................................................................................... 136
     8.13     MODELO DE FICHA PARA CÁLCULO DO CUSTO EFETIVO DE ACIDENTES ..................................................... 137
9        - PROGRAMAS DE PREVENÇÃO E CONTROLE DE PERDAS ...............................................................................139
     9.1      PROGRAMA DE CONTROLE DE ACIDENTES COM DANOS À PROPRIEDADE ..................................................... 139
        9.1.1   Benefícios do Programa ............................................................................................................................. 140
     9.2      PROGRAMA DE PREVENÇÃO E CONTROLE DE PERDAS ................................................................................ 140
        9.2.1   Elementos Básicos de um Programa de Prevenção de Perdas ................................................................... 141
        9.2.2   Estrutura de um Programa de Prevenção de Perdas ................................................................................. 143
        9.2.3   Implantação de um Programa de Controle Total de Perdas ...................................................................... 144
10       - NOÇÕES BÁSICAS DE SEGURO E PRINCÍPIOS DE ADMINISTRAÇÃO DE SEGUROS ...........................................147
     10.1    CONCEITO ....................................................................................................................................................... 147
     10.2    FINALIDADE E CARACTERÍSTICAS................................................................................................................... 147
     10.3    CONCEITOS IMPORTANTES ............................................................................................................................. 148
     10.4    PRINCÍPIOS ..................................................................................................................................................... 148
     10.5    FRANQUIA ....................................................................................................................................................... 149
       10.5.1     Tipos de Franquia .................................................................................................................................. 149
     10.6    SEGUROS PROPORCIONAIS E NÃO PROPORCIONAIS .................................................................................... 149
       10.6.1     Seguros Proporcionais ........................................................................................................................... 149
       10.6.2     Seguros Não Proporcionais ................................................................................................................... 149
     10.7    VANTAGENS E DESVANTAGENS ..................................................................................................................... 149
11       - RETENÇÃO E TRANSFERÊNCIA DE RISCOS ...................................................................................................150
     11.1    RETENÇÃO DE RISCOS ................................................................................................................................... 151
       11.1.1     Auto-adoção .......................................................................................................................................... 151
       11.1.2     Auto-seguro........................................................................................................................................... 152
     11.2    TRANSFERÊNCIA DE RISCOS .......................................................................................................................... 152
     11.3    DECISÃO ENTRE SEGURO E AUTO-SEGURO .................................................................................................. 153
     11.4    DEFINIÇÃO DO VALOR DA FRANQUIA ............................................................................................................. 154
       11.4.1     Regra do Menor Custo .......................................................................................................................... 154
       11.4.2     Modelo de Houston ............................................................................................................................... 154
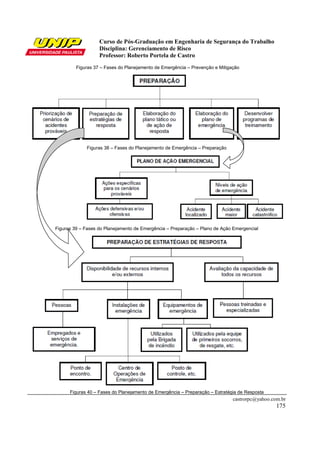
12       - PLANOS DE EMERGÊNCIA ..........................................................................................................................155
     12.1        NOÇÕES E CONCEITOS .................................................................................................................................. 155

castrorpc@yahoo.com.br                                                                                                                                                         4
Curso de Pós-Graduação em Engenharia de Segurança do Trabalho
                                                Disciplina: Gerenciamento de Risco
                                                Professor: Roberto Portela de Castro

     12.2    GRANDES ACIDENTES .................................................................................................................................... 156
     12.3    PLANO DE EMERGÊNCIA ................................................................................................................................. 157
       12.3.1     Interferências do ambiente de trabalho................................................................................................ 158
       12.3.2     Metodologia .......................................................................................................................................... 158
       12.3.3     Objetivo ................................................................................................................................................. 158
       12.3.4     Características ....................................................................................................................................... 158
       12.3.5     Razões para a elaboração de um Plano de Emergência ....................................................................... 159
       12.3.6     Estrutura Organizacional ...................................................................................................................... 159
       12.3.7     Zonas de Trabalho ................................................................................................................................. 160
       12.3.8     Implantação e Manutenção .................................................................................................................. 160
     12.4    ESTRUTURA DE UM PLANO DE AÇÃO DE EMERGÊNCIA ................................................................................. 161
       12.4.1     Estrutura estabelecida pela CETESB ...................................................................................................... 161
       12.4.2     Estrutura estabelecida pelo CONAMA................................................................................................... 162
       12.4.3     Estrutura estabelecida pela ABNT ......................................................................................................... 162
       12.4.4     Estrutura estabelecida pelas NR´s ......................................................................................................... 163
     12.5    GUIA PARA ELABORAÇÃO DE UM PLANO DE EMERGÊNCIA ............................................................................ 163
     12.6    SUB – PLANOS DO PLANO DE EMERGÊNCIA .................................................................................................. 171
     12.7    DIRETRIZES PARA PLANOS DE EMERGÊNCIA ................................................................................................. 173
13       - MODELO DE UM PROGRAMA DE GERENCIAMENTO DE RISCOS ...................................................................178
     13.1        CARACTERIZAÇÃO DO EMPREENDIMENTO E DA REGIÃO ................................................................................ 179
     13.2        IDENTIFICAÇÃO DE PERIGOS E CONSOLIDAÇÃO DAS HIPÓTESES ACIDENTAIS ............................................... 180
     13.3        ESTIMATIVA DOS EFEITOS FÍSICOS ANÁLISE DE VULNERABILIDADE ............................................................... 180
     13.4        ESTIMATIVA DE FREQÜÊNCIA .......................................................................................................................... 182
     13.5        ESTIMATIVA E AVALIAÇÃO DE RISCOS ............................................................................................................ 182
     13.6        TRATAMENTO DOS RISCOS ............................................................................................................................. 182




castrorpc@yahoo.com.br                                                                                                                                                        5
Curso de Pós-Graduação em Engenharia de Segurança do Trabalho
                             Disciplina: Gerenciamento de Risco
                             Professor: Roberto Portela de Castro

1 Plano de Curso

1.1 Ementa: Apresentar e discutir aspectos teóricos e práticos sobre gerenciamento de riscos, quando
assumi-los com recursos próprios e quando transferi-los para terceiros sob a ótica secundária.

1.2 Carga Horária: 60 h/a

1.3 Objetivos Gerais:
- Conhecer e interpretar corretamente a natureza dos riscos empresariais; utilizar corretamente as modernas
técnicas de análise de riscos.
- Saber quando e como fazer um retenção ou transferência de riscos.

1.4 Objetivos Específicos:
- Analisar corretamente os fundamentos matemáticos e administrativos utilizados na avaliação de riscos e
perdas.
- Ter conhecimento das técnicas básicas de seguro.
- Ter condições de planejar e executar um “programa de segurança de sistemas”.

1.5 Conteúdo Programático:
- Conceituação, Evolução Histórica: Da Prevenção de Lesões à Segurança de Sistemas.
- A empresa como sistema, sub-sistemas empresariais, natureza dos riscos empresariais, Riscos Puros e
Especulativos.
- Fundamentos Matemáticos: Previsão de Perdas por Estatística, Probabilidade, Confiabilidade, Álgebra
Booleana e a Avaliação do Risco.
- Técnicas de Análise de Riscos: Análise Preliminar de Riscos. Análise de Modos de Falhas e Efeito. Série de
Risco. Análise de Árvore de Falhas.
- Responsabilidades pelo Produto.
- Avaliação de Perdas de um Sistema: Recursos Humanos Materiais e Operacionais. Controle de Danos e
Controle Total de Perdas.
- Metodologia para Análise de Custo de Acidentes.
- Programas de Prevenção e Controle de Perdas.
- Noções Básicas de Seguro e Princípios de Administração de Seguros.
- Retenção e Transferência de Riscos: Auto Adoção e Auto Seguro.
- Planos de Emergência.
- Modelo de Um Programa de Gerenciamento de Riscos.

1.6 Estratégia de Trabalho
- Aulas Expositivas com Apoio de Data Show, Diapositivos e Vídeos Relacionados ao Assunto.
- Discussão de Casos.
- Apostila Resumo das Aulas.
- Bibliografia Básica.
- Tabelas do Cronograma das Aulas.
- Apresentação de um Programa de Gerenciamento de Risco.
- Execução de Exercícios Práticos.

1.7 Avaliação:
- Elaboração de um Programa de Gerenciamento de Riscos.
- Execução de exercícios práticos dados em aula.
- Prova escrita embasada em questões (sem consulta) ou embasada em casos práticos (com consulta).

1.8 Bibliografia:
- Apostila de Gerenciamento de Risco do Professor Antônio Castellar, 2008.
- http://www.eps.ufsc.br/disserta96/anete/cap1/cap1_ane.htm
- http://www.eps.ufsc.br/disserta/evandro/capit_1/cap1_eva.htm

castrorpc@yahoo.com.br                                                                                    6
Curso de Pós-Graduação em Engenharia de Segurança do Trabalho
                           Disciplina: Gerenciamento de Risco
                           Professor: Roberto Portela de Castro

- Araújo,Vagner Pereira. Gestão de Riscos Operacionais. São Paulo – 2006.
- Tavares, J. C., Noções de prevenção e controle de perdas em Segurança do Trabalho, Senac, São
Paulo, 2007.
- De Cicco, Francesco M. G. A. F. & Fantazzini, Fundacentro, 3ed, 1994.

2 Conceituação, Evolução Histórica: Da Prevenção de Lesões à Segurança de Sistemas
     Para as antigas civilizações gregas, romanas e judaicas, o privilégio de antever o futuro era um
dom destinado apenas aos oráculos e adivinhos que detinham um monopólio sobre todo o
conhecimento humano e possuíam a capacidade de realizar previsões sobre possíveis eventos futuros.
Porém uma idéia revolucionária que define a fronteira entre os tempos modernos e o passado foi a
capacidade do ser humano em pensar, analisar e tomar suas próprias decisões e assumir as
responsabilidades pelas conseqüências, fazendo com que o futuro da humanidade deixasse de ser um
fruto do capricho dos deuses.
    O processo racional de enfrentar riscos mostrou ao mundo como compreender, medir e avaliar
suas conseqüências, convertendo o ato de correr riscos em dos principais catalisadores do
desenvolvimento.
     No mundo de hoje, sabe-se que com exceção da existência de impostos e da imutabilidade das
leis fundamentais do universo, a única coisa realmente previsível é que tudo se modifica no decorrer
do tempo.
   A disciplina de Gerenciamento de Risco está intimamente ligada aos conceitos de "Qualidade e
Competitividade", que vem sendo difundidos e empregados por um número cada vez maior de
empresas que descobriram aí uma fonte de ganhos sociais, econômicos e financeiros, e acima de tudo
uma excelente forma de competitividade empresarial.
     Dentre todas as vertentes associadas à qualidade, existe uma que é a qualidade do público
interno, dos colaboradores, e dentro desta categoria se encontra o aspecto da segurança no trabalho. E
quem viabiliza a qualidade neste ambiente é a adoção de uma Política de Segurança no Trabalho que
busque proteger e preservar a saúde e a integridade física dos trabalhadores. O foco dessa política
deve ser um Sistema de Prevenção, ou seja, a minimização dos erros e falhas (acidentes).
     Então, o que Gerenciamento de Risco busca é administrar as possibilidades de falhas, buscando
evitar que essas aconteçam; caso aconteçam, que não se propaguem; caso as possibilidades de falhas
sejam de difícil controle, decidir entre reter ou transferir.
     Resultados de investigações de grandes acidentes mostram que as falhas responsáveis pelos
mesmos estão associadas a quatro fatores principais, a saber: tecnologia, sistemas de gerenciamento,
fatores humanos e agentes externos. Deste modo, muitas indústrias têm se preocupado com a
confiabilidade de seus equipamentos e investido em melhores tecnologias. Porém, uma análise mais
detalhada acerca das causas que precedem estas situações mostra que o erro humano e a falta de
sistemas de gerenciamento de riscos adequados são os contribuintes mais significativos para a
concretização dos acidentes.
     O aumento dos riscos de acidentes industriais de grande periculosidade, provenientes da
utilização de tecnologias mais avançadas e complexas, maior número de matérias primas e insumos,
criação de novos processos e produtos, grandes capacidades de armazenamento e transporte de
produtos perigosos, fez com que aumentasse a pressão sobre as empresas no sentido de reduzirem

castrorpc@yahoo.com.br                                                                              7
Curso de Pós-Graduação em Engenharia de Segurança do Trabalho
                            Disciplina: Gerenciamento de Risco
                            Professor: Roberto Portela de Castro

seus riscos, esclarecerem os cidadãos sobre os mesmos e adotarem medidas de emergência e
contenção de riscos eficientes. Além do mais, com a evolução do tecido social, temas notadamente
ligados às áreas ecológicas e de acidentes do trabalho passaram a preocupar o público ao redor das
indústrias e, conseqüentemente, as autoridades governamentais. Como consequência, as indústrias
foram obrigadas a examinar com mais acuidade os efeitos de suas operações intra e extra-muros.
    O grande número de variáveis que interagem dinamicamente no decurso de um processo
operacional atribui uma elevada complexidade aos sistemas industriais atuais que, apesar de
altamente automatizados, continuam dependentes do desempenho humano em diversos aspectos.
Portanto, o desconhecimento dos riscos associados ao uso de novas tecnologias e a velocidade com
que determinadas ações devem ser tomadas frente a problemas operacionais conduzem ao aumento
da probabilidade de falha humana, podendo comprometer o bom andamento operacional e resultar
em acidentes catastróficos, com elevadas perdas tanto materiais quanto humanas.
     Neste sentido, o gerenciamento de riscos surgiu como instrumento de mitigação e administração
de riscos presentes no meio industrial, oferencendo filosofias e ferramental técnico que visam
otimizar o uso da tecnologia, a qual sofre avanço acelerado e, não raramente, inconsistente com os
padrões mínimos de segurança que devem estar presentes dentro de atividades industriais. O
gerenciamento de riscos dentro de uma empresa representa a possibilidade de se atribuir segurança e
confiabilidade aos processos e procedimentos, constituintes do seu ambiente operacional, permitindo
a integração de dois pólos que, até então, se relacionavam indiretamente: a segurança do trabalho e a
segurança patrimonial.

2.1 Conceituação
     Antes de prosseguirmos em nossos estudos, vamos trabalhar alguns conceitos que serão de
extrema importância ao longo de nosso trabalho.
a) Perigo: Fonte ou situação (condição) com potencial para provocar danos em termos de lesão,
doença, dano à propriedade, dano ao meio ambiente, ou uma combinação destes.
       Uma ou mais condições de uma variável com potencial necessário para causar danos tais
como: lesões pessoais, danos a equipamentos e instalações, meio ambiente, perda de material em
processos ou redução da capacidade produtiva.
b) Desvio: é qualquer ação ou condição que tem potencial para conduzir, direta ou indiretamente, a
danos a pessoas, ao patrimônio ou causar impacto ambiental, que se encontre desconforme com as
normas de trabalho, procedimentos, requisitos legais ou normativos, requisitos do sistema de gestão,
ou boas práticas. O conceito de desvio é similar ao de perigo, mas com uma diferença sutil: um
desvio está associado a uma não conformidade com requisitos pré-definidos, ou seja, é algo
desconforme com o adequado.
      Todo desvio é um perigo, mas alguns perigos, no entanto, não são desvios: perigos naturais,
ou aqueles oriundos de mudanças e processos inovadores, que (ainda) não estejam desconformes a
normas e/ou requisitos.
       Desvios são usualmente evidenciados por inspeções in loco, sendo um importante conceito
nas chamadas auditorias comportamental.
        Perigos podem ser identificados tanto in loco quanto por análise a priori (técnicas de análises
de risco), que será vista nos próximos capítulos.

castrorpc@yahoo.com.br                                                                               8
Curso de Pós-Graduação em Engenharia de Segurança do Trabalho
                           Disciplina: Gerenciamento de Risco
                           Professor: Roberto Portela de Castro

       Quando ocorre um acidente, perigos ou desvios se tornam as causas do mesmo, que se
encadeiam desde a origem das seqüências até o acidente em si e seus efeitos (danos ou perdas).
c) Segurança: é a garantia de um estado de bem-estar físico e mental, traduzindo por saúde, paz e
harmonia. Segurança do Trabalho: é a garantia de um estado de bem-estar físico e mental do
empregado, no trabalho para a empresa e se possível, fora do ambiente dela (viagem de trabalho, lar,
lazer, etc.). É um compromisso acerca de uma relativa proteção da exposição a perigos.
d) Dano: É a conseqüência negativa do acidentes, ou seja, é o produto ou resultado negativo do
acidente (prejuízo). Gravidade da perda humana, material ou financeira que pode resultar se o
controle sobre um risco é perdido. A probabilidade e a exposição podem manter-se inalterados, e
mesmo assim, existir diferença na gravidade do dano.
Os danos podem ser:
- Pessoais: lesões, ferimentos, perturbação mental
- Materiais: danos em aparelhos, equipamentos
- Administrativo: prejuízo monetário, desemprego em massa
e) Causa: Origem, de caráter humano ou material, relacionada com o evento catastrófico (acidente)
pela materialização de um perigo, resultando em danos. É aquilo que provocou o acidente, sendo
responsável por sua ocorrência, permitindo que o risco se transformasse em danos. Antes do acidente
existe o risco. Após o acidente existe a causa.
       Existem três tipos de causas: Atos inseguros, Condições Inseguras e Fator Pessoal de
Insegurança.
f) Sinistro: Prejuízo sofrido por uma organização, com garantia de ressarcimento por seguro ou por
outros meios.
g) Incidente: Qualquer evento ou fato negativo com potencial para provocar danos, mas por algum
fator não satisfeito, não ocorre o esperado acidente. Também denominado de “quase-acidente”.
Muitas vezes atribuída ao anjo-da-guarda.
    Os estudos dos incidentes trazem um conhecimento maior sobre as causas, que poderiam vir a
tornar-se acidentes, além de conter estes.
 h) Perdas: é o prejuízo sofrido por uma organização, sem garantia de ressarcimento através de
seguros ou outros meios. Prejuízos (materiais e/ou humano) ocorridos em uma organização, os quais
são ressarcidos através de seguros ou de outros meios. Freqüentemente é associado com: desperdício,
sobras, refugos, retrabalhos.
    As perdas podem ser tangíveis, quando se referem a prejuízos mensuráveis, ou intangíveis,
quando se referem a elementos de difícil mensuração como a imagem da empresa.
i) Ato inseguro: É todo ato, consciente ou não, emitidos pelo trabalhador ou empresa, capaz de
provocar dano ao trabalhador, a seus companheiros ou a máquinas, materiais e equipamentos,
estando diretamente relacionado a falha humana. Os atos inseguros são cometidos por imprudência,
imperícia ou negligência. Exemplo: A falta de treinamento, excesso de trabalho / pressa, teimosia,
curiosidade, improvisação, autoconfiança, entre outros são fatores que levam à prática do ato
inseguro.


castrorpc@yahoo.com.br                                                                            9
Curso de Pós-Graduação em Engenharia de Segurança do Trabalho
                           Disciplina: Gerenciamento de Risco
                           Professor: Roberto Portela de Castro

j) Condição Insegura: Consiste em irregularidades ou deficiências existentes no ambiente de
trabalho que constituem riscos para a integridade física do trabalhador e para a sua saúde, bem como
para os bens materiais da empresa. A falta de limpeza e ordem no ambiente de trabalho, bem como
máquinas e equipamentos sem proteção ou a segurança “jampeada” são fatores que produzem a
condição insegura.
l) Fator pessoal de Insegurança: Problema pessoal do indivíduo que pode vir a provocar acidentes:
Problemas de saúde, Problemas familiares, Dívidas, Alcoolismo, Uso de Substâncias Tóxicas, etc.
m) Nível de exposição: Relativa exposição a um risco que favorece a materialização do risco como
causa de um acidente e dos danos resultantes deste. O nível de severidade varia de acordo com as
medidas de controle adotadas, ou seja:
                    Nível de Exposição = Risco/Medidas de Controle adotadas
n) Acidente: toda ocorrência não programada que pode produzir danos. É um acontecimento que não
prevemos, ou se prevemos, não sabemos precisar quando acontecer. Temos diferentes conceitos para
acidente, os principais são o legal e o prevencionista.
Conceito Legal:
    Acidente é aquele que ocorrer pelo exercício do trabalho a serviço da empresa, provocando lesão
corporal ou perturbação funcional que cause morte, perda ou redução permanente ou temporária da
capacidade laboral para o trabalho.
Conceito Prevencionista:
    Acidente é uma ocorrência não programada, inesperada ou não, que interrompe ou interfere no
processo normal de uma atividade, ocasionando perda de tempo útil, lesões nos trabalhadores ou
danos materiais.
Outros Conceitos de Acidente do Trabalho
       É a ocorrência, uma perturbação no sistema de trabalho que, ocasionando danos pessoais ou
materiais, impede o alcance do objetivo do trabalho.
       Qualquer evento não programado que interfere negativamente na atividade produtiva e que
tem cobertura da seguradora.
OBS: Em geral um acidente acontece em decorrência da conjunção de várias falhas, que possuem
causa ou modo de falhas. Estas falhas possuem probabilidade ou chance de acontecerem, quando
acontecem geram incidentes, também chamados de quase-acidente (sem danos tangíveis), ou
acidentes que causam danos. Se os danos estão segurados chama-se de sinistro, quando não, houve
perda para a empresa. A associação dos danos (efeitos adversos) com a probabilidade de
acontecerem chama-se risco. Quando o acidente acontece o risco passa a chamar-se de causa. A
exposição relativa ao risco é denominada perigo. Quando o perigo refere-se a procedimentos e
regulamentos não atendidos, chama-se de desvio.

o) Segurança e Prevenção de Acidentes
 Tradicional Segurança vista como sinônimo de      Moderna Segurança voltada para prevenção de
         prevenção de lesões pessoais                           perdas e danos

                                                                               castrorpc@yahoo.com.br
                                                                                                  10
Curso de Pós-Graduação em Engenharia de Segurança do Trabalho
                           Disciplina: Gerenciamento de Risco
                           Professor: Roberto Portela de Castro

Ações voltadas somente para a prevenção de       Ações voltadas não só para acidentes com
acidentes fatais ou com lesões incapacitantes;   pessoas, mas também com equipamentos,
Acidentes que não envolviam pessoas não          máquinas, instalações, meio ambiente, etc., ou
tinham valor nenhum                              seja, tudo o que interfira no processo produtivo

p) Definição dos Acidentes
       Tradicional Abordagem Corretiva                  Moderna Abordagem Preventiva
                                               Acidentes considerados como fatos indesejáveis,
Acidentes considerados como fatos inesperados, com a maior partes das causas sendo conhecidas,
com causas fortuitas e/ou desconhecidas.       previsíveis e controláveis. Os acidentes com
Ocorrências inevitáveis e incontroláveis.      causas fortuitas ou desconhecidas devem-se
                                               geralmente a fatores incontroláveis da natureza
                                               como terremotos, maremotos, raios, etc.

q) Programas de SST
      Tradicional Abordagem Corretiva                    Moderna Abordagem Preventiva
Enfoque corretivo, Espera pela ocorrência do     Enfoque preventivo, Conceitos de ato e condição
acidentes para depois atacar as conseqüências ou insegura, Maior preocupação com os acidentes
evitar acidentes semelhantes                     pessoais e perdas a eles associados

r) Atividades de Segurança
   Tradicional Responsabilidade centralizada        Moderna Responsabilidade compartilhada
                                               Integração da organização, Aumento da eficácia
Executantes com pouca informação e poder de
                                               das medidas corretivas e preventivas, Maior
ação preventiva, Impossibilidade de prevenção
                                               conhecimento dos trabalhadores sobre os riscos
dos riscos inerentes aos processos produtivos,
                                               aos quais estão expostos, bem como sobre sua
Falta de compromisso por parte dos executantes
                                               redução ou eliminação

    Após a apresentação destes conceitos básicos iremos detalhar um pouco mais os dois conceitos
bases desta disciplina. O que é Risco? O que é Gerenciamento de Risco?
2.1.1 Risco
    Como base na origem etmológica da palavra, “risco”, é uma derivação da antiga língua italiana
denominada “risicare”, que representa evolução social, científica e tecnológica do ser humano em
“ousar”, que possibilita uma “escolha” do homem e não um destino divinamente determinado.
     Alguns autores costumam definir risco como a possibilidade de um evento adverso que possa
afetar negativamente a capacidade de uma organização para alcançar seus objetivos. Dentro dessa
acepção o risco é considerado um evento indesejável. No entanto, dentro de uma visão macro,
sabemos que ao apostar na Mega-Sena estamos correndo o risco de ganhar, o que, de forma alguma,
é algo negativo ou indesejável. Para esses autores a possibilidade de um evento conduzir a um
resultado favorável é chamada de Chance, enquanto a Possibilidade de um evento conduzir a um
resultado desfavorável é de Risco.

                                                                               castrorpc@yahoo.com.br
                                                                                                    11
Curso de Pós-Graduação em Engenharia de Segurança do Trabalho
                            Disciplina: Gerenciamento de Risco
                            Professor: Roberto Portela de Castro

    O risco poderá ter pelo menos três significados:
- Hazard: Uma ou mais condições de uma variável com potencial necessário para causar danos
como: lesões pessoais, danos a equipamentos e instalações, danos ao meio-ambiente, perda de
material em processo ou redução da capacidade de produção. A existência do risco implica na
possibilidade de existência de efeitos adversos.
- Risk: Expressa uma probabilidade de possíveis danos dentro de um período específico de tempo ou
número de ciclos operacionais, podendo ser indicado pela probabilidade de um acidente multiplicado
pelo dano em valores monetários, vidas ou unidades operacionais.
- Incerteza: Quanto à ocorrência de um determinado acidente.
    Para a Segurança do Trabalho o risco expressa uma probabilidade de possíveis danos dentro de
um período específico de tempo ou número de ciclos operacionais, ou seja, representa o potencial de
ocorrência de conseqüências indesejáveis.
    O Risco pode ser calculado através da identificação dos efeitos adversos potenciais de um
fenômeno a ser analisado, com a compreensão da estimativa de sua probabilidade e da magnitude de
seus efeitos.
                                   Risco = Probabilidade x Impacto

2.1.2 Gerenciamento de Risco
    A gerência de riscos pode ser definida como a ciência, a arte e a função que visa proteger a
empresa (recursos humanos, materiais e financeiros) das conseqüências de eventos aleatórios que
possam reduzir sua rentabilidade, sob forma de danos físicos, financeiros ou responsabilidades para
com terceiros. A proteção fornecida pela Gerência de Risco compreende esforços na tentativa de
eliminar, reduzir, controlar ou ainda financiar os riscos, caso seja economicamente viável.
    O gerenciamento de riscos pode, ainda, ser definido como um processo formal no qual fatores de
incerteza presentes em determinado contexto são sistematicamente identificados, analisados,
estimados, categorizados e tratados. Procura-se alcançar um equilíbrio entre a concretização de
oportunidades de ganhos e a minimização de perdas. Trata-se de atividade interativa que permite o
aprimoramento contínuo do processo de decisão e a melhora crescente do desempenho da
organização.
     O processo envolve a criação de infra-estrutura e cultura adequadas, com aplicação de método
sistemático, a fim de permitir que as decisões sejam tomadas mediante o conhecimento dos riscos
associados às atividades da organização.
    O Gerenciamento de Risco é ainda definido como a área de atuação que busca administrar as
possibilidades de falhas, buscando evitar que essas aconteçam; caso aconteçam, que não se
propaguem; caso as possibilidades de falhas sejam de difícil controle, decidir entre reter ou transferir.
    Compreende toda uma metodologia que visa aumentar a confiança na capacidade de uma
organização de prever, priorizar e superar obstáculos para obtenção de suas metas, e visa, ainda,
proteger a empresa das conseqüências de eventos aleatórios que possam reduzir sua rentabilidade,
sob forma de danos físicos, financeiros ou responsabilidades para com terceiros.


                                                                                   castrorpc@yahoo.com.br
                                                                                                      12
Curso de Pós-Graduação em Engenharia de Segurança do Trabalho
                             Disciplina: Gerenciamento de Risco
                             Professor: Roberto Portela de Castro

    A finalidade da Gerência de Riscos é prevenir todos os fatos negativos que distorcem um
processo de trabalho, impedindo que se cumpra o programado, podendo provocar danos e/ou perdas
às pessoas, materiais, instalações, equipamentos e meio ambiente.
    Outra forma de compreender o Gerenciamento de Risco é através dos seus objetivos, entre os
quais, podemos citar fornecer orientações a fim de possibilitar que as organizações:
- tomadas de decisão com confiabilidade;
- identificar melhor as ameaças, oportunidades, pontos fortes e fracos (matriz swot);
- tirar proveito de incertezas e variabilidade;
- gestão pró-ativa e não reativa;
- torna a alocação de recursos mais eficaz;
- reduzir perdas e custos (prêmios, indenizações, etc.);
- atender as exigências legais;
- melhorar a qualidade de vida através da redução de acidentes.

2.1.2.1 Conceitos
       Além dos conceitos básicos já vistos anteriormente referentes à disciplina, veremos a seguir
outros conceitos, mais específicos, referentes à metodologia de gerenciamento de risco.
a) Análise de riscos: processo sistemático de entendimento da natureza e do nível de risco.
b) Avaliação do risco: processo de comparação do nível de risco em relação a determinados
critérios.
c) Conseqüência: resultado ou impacto de um evento.
d) Critério de risco: termo de referência pelo qual a significância do risco é estimada.
e) Estimativa de risco: processo global de identificação, análise e avaliação do risco.
f) Evento: ocorrência de um conjunto particular de circunstâncias.
g) Evitar o risco: decisão de não se envolver ou de se retirar de uma situação de risco.
h) Freqüência: medida do número de ocorrências por unidade de tempo.
i) Identificação do risco: processo para determinar o que, onde, quando, por que e como algo
poderia ocorrer.
j) Expectativa de ocorrência de evento: chance de algo ocorrer, seja ela definida, medida ou
estimada de modo objetivo ou subjetivo. É expressa em termos de freqüência, de probabilidade ou
por meio de um descritor.
k) Monitorar: verificar, supervisionar, observar criticamente e medir o progresso de uma atividade,
ação ou sistema de maneira regular, a fim de identificar mudanças no nível de desempenho requerido
ou esperado.
l) Organização: grupo de pessoas e de instalações submetidos a um arranjo de responsabilidades,
autoridades e relacionamentos.
                                                                                 castrorpc@yahoo.com.br
                                                                                                      13
Curso de Pós-Graduação em Engenharia de Segurança do Trabalho
                            Disciplina: Gerenciamento de Risco
                            Professor: Roberto Portela de Castro

m) Perigo: fonte de dano em potencial.
n) Perda: qualquer conseqüência negativa.
o) Probabilidade: medida da chance de ocorrência expressa por um número entre 0 e 1.
p) Processo de gerenciamento de riscos: aplicação sistemática de gerenciamento de políticas,
procedimentos e práticas às tarefas de comunicar, estabelecer o contexto, identificar, estimar, tratar,
monitorar e rever os riscos.
q) Risco: chance de que algo ocorra, causando impacto nos objetivos.
r) Risco residual: risco remanescente após implementação do tratamento.
s) Stakeholders: pessoas e organizações que podem afetar, serem afetadas ou possuírem a percepção
de serem afetadas por uma decisão, atividade ou risco.
t) Tratamento do risco: processo de seleção e implementação de ações para modificar o risco.
u) Risco aceitável: é o que foi reduzido a um nível aceito pela organização.

2.1.2.2 Metodologia
     As melhores práticas indicam que o gerenciamento de riscos se dá por meio de método
sistemático que estabelece um contexto para depois identificar, analisar, estimar, tratar, monitorar e
comunicar os riscos associados a alguma atividade, função ou processo da organização (Figura 1).
Tal gerenciamento deve ser visto como parte da cultura interna, tomando lugar em sua filosofia,
práticas e processos, a fim de se tornar parte da gestão estratégica. Organizações que gerenciam
riscos de maneira eficaz e eficiente tendem a alcançar seus objetivos com menores custos.




                               Figura 1 – Processo de Gerenciamento de Risco
     Simplificadamente, o processo envolve a definição do contexto no qual a organização atua, ou
seja, objetivos, estratégias, valores e cultura, estabelecendo-se, assim, a estrutura sobre a qual as
decisões se apóiam. Então, passa-se à identificação dos Perigos análise dos riscos, estimando-se a


                                                                                 castrorpc@yahoo.com.br
                                                                                                    14
Curso de Pós-Graduação em Engenharia de Segurança do Trabalho
                           Disciplina: Gerenciamento de Risco
                           Professor: Roberto Portela de Castro

expectativa de ocorrência dos eventos e os impactos que estes causam à organização. Concluída a
análise, os riscos são avaliados e categorizados para que lhes seja dado o tratamento adequado.
        Essa abordagem exige que os administradores da organização conheçam a natureza e a
magnitude dos riscos, identificados e analisados em um processo sistemático, evitando-se abstrações
ee complexidades que dificultem seu entendimento. Entenda-se que, em alguns casos, se torna
necessário utilizar técnicas mais sofisticadas para a adequada análise dos riscos.
     A fase de análise dos riscos pode ser feita de forma quantitativa ou qualitativa. Em muitas
situações, quantificar os riscos é uma tarefa árdua e incerta, até mesmo para especialistas. Nesses
casos, a solução adotada é o emprego de métodos qualitativos. Um consenso para a análise
qualitativa dos riscos pode ser obtido por meio de técnicas adequadas, como o método Delphi.
   Após a categorização dos riscos, deve-se decidir qual tratamento a dar e quais recursos alocar.
Conceitualmente, quatro opções estão disponíveis:
  evitar o risco, pela modificação do sistema, de modo que desapareça;
  reduzir o risco, atuando-se sobre os fatores que influenciam a expectativa de ocorrência ou as
conseqüências;
  transferir o risco, por meio de seguros, cooperação ou outro ato; e
  reter o risco, quando for impossível ou economicamente inviável tratá-lo de modo diferente.
    As três primeiras opções são medidas preventivas, enquanto a última é de caráter contingencial
ou mitigatório.

2.2 Evolução Histórica
    A origem da Gerência de Riscos se confunde com a própria evolução do prevencionismo. Dentro
da gerência de riscos estão aglutinados todos os aspectos apresentados por diversas filosofias
prevencionistas que surgiram ao longo dos tempos, sob uma ótica gerencial e objetiva. Nos Estados
Unidos e em alguns países europeus, a Gerência de Riscos (Risk Management) surgiu há
aproximadamente 40 anos, logo após a Segunda Guerra Mundial, e vem sendo sustentada e
aprimorada pela ação conjunta de empresários, trabalhadores e organizações governamentais.
    Na América Latina, os primeiros sinais do prevencionismo foram motivados pelos movimentos
sociais iniciados na década de 20. Em 1947, vários países implantaram serviços de higiene e
segurança, incentivados pelo programa de ajuda norte-americana, iniciado em Lima e dirigido pelo
engenheiro John J. Bloomfield.
    No Brasil, os primeiros passos prevencionistas surgiram com a criação do Ministério do
Trabalho, na década de 30. No entanto, desde 1919, com Rui Barbosa, o país contava com uma lei de
acidentes do trabalho, a qual foi reformulada em 1934, mas continuou deficiente em termos
prevencionistas, pois preocupava-se apenas com a compensação do acidentado e não com a
prevenção de lesões. Apenas em 1941 foi incluído um capítulo sobre prevenção de acidentes e, em
1943, foi lançada a Campanha Nacional de Prevenção de Acidentes. Porém, somente em fins da
década de 70 e início da década de 80, é que trabalhos sobre prevenção e controle de perdas
começaram a ser divulgados, impulsionados por órgãos como a Fundacentro.


                                                                              castrorpc@yahoo.com.br
                                                                                                 15
Curso de Pós-Graduação em Engenharia de Segurança do Trabalho
                            Disciplina: Gerenciamento de Risco
                            Professor: Roberto Portela de Castro

    Já a Gerência de Riscos foi introduzida, no Brasil, pelas filiais de empresas multinacionais com o
objetivo de reduzir os custos relativos ao pagamento de seguros e, ao mesmo tempo, aumentar a
proteção do patrimônio e dos trabalhadores. Porém, somente em finais da década de 80 e início da
atual década é que o gerenciamento de riscos começou a ser divulgado e utilizado de forma mais
ampla por um número maior de empresas.
    Com a evolução das políticas prevencionistas, passou-se a analisar mais criteriosamente os riscos
industriais e os métodos para reduzir os mesmos, valendo-se da filosofia de prevenção de perdas para
a tomada de decisões técnicas e gerenciais, tanto a nível de prevenção de acidentes do trabalho, como
de acidentes catastróficos envolvendo as instalações, o meio ambiente e o público em geral.
     Sob esta ótica, a prevenção de perdas e, consequentemente, a Gerência de Riscos, são
caracterizadas pelo seu envolvimento com a evolução da tecnologia e com os riscos associados a este
desenvolvimento, conferindo uma abordagem gerencial e sistêmica ao tratamento de problemas
relativos a acidentes e riscos industriais.
    Seguem a seguir alguns marcos que podem ser ressaltados ao longo dessa evolução:
    O cenário que permitiu o surgimento dos primeiros estudos de risco aconteceu entre os séculos
XIV e XVI, época do Renascimento. Nesse período histórico ocorreram grandes transformações
sociais, científicas, culturais, religiosas e políticas, as pessoas começassem a se libertar e desafiar as
crenças consagradas, prevalecendo uma época de grande turbulência religiosa, de capitalismo
nascente e uma abordagem vigorosa da ciência e do futuro.
     Com o renascimento, o desenvolvimento das civilizações foi ganhando mais força, fazendo com
que o misticismo cedesse espaço ao desenvolvimento científico e lógico, abrindo as portas para a
Reforma Protestante, que enfraqueceu o domínio da Igreja Católica sobre os povos, o que significou
mais que uma mera mudança da relação da humanidade com Deus. Com a extinção da confissão, as
pessoas dali em diante, tiveram que caminhar com os próprios pés e se responsabilizar pelas
conseqüências das próprias decisões. A partir de então os conceitos de fragilidade e abstinência
foram substituídos pela importância crescente sobre o futuro em relação ao presente, abrindo uma
série de opções e decisões, fazendo com que os povos reconhecessem que o futuro oferecia, além de
perigos, grandes oportunidades, e que era ilimitado e cheio de promessas. O resultado de tudo isso,
não poderia ser diferente, trouxe a era do capitalismo, a necessidade de correr riscos.
    Em 1760, surgem os primeiros indícios de ações prevencionistas na Inglaterra, após o
nascimento da Revolução Industrial. As profundas alterações tecnológicas provocadas pela revolução
industrial, lançada com o aparecimento da primeira máquina de tear e marcada pela invenção da
máquina a vapor (em 1781) por James Watts, deram início aos grandes processos de industrialização,
que prosseguiram até nossos dias, substituindo o trabalho humano pela máquina.
     A existência de duas novas classes sociais caracterizou as sociedades pós-revolução industrial: a
classe dos patrões (empregadores) e a classe dos trabalhadores, que se enfrentavam direta e
individualmente, não existindo qualquer organização, por parte dos trabalhadores, para proteger os
seus interesses. Portanto, as massas trabalhadoras foram impiedosamente exploradas durante o início
da revolução industrial, pagando o custo social desta mudança.
     Ainda no século XVIII, Através da publicação do livro “De Morbis Artificum Diatriba” (A
Doença dos Trabalhadores), o médico Bernadino Ramazzini relaciona as doenças desenvolvidas por
trabalhadores de 50 profissões.
                                                                                    castrorpc@yahoo.com.br
                                                                                                       16
Curso de Pós-Graduação em Engenharia de Segurança do Trabalho
                            Disciplina: Gerenciamento de Risco
                            Professor: Roberto Portela de Castro

    No entanto, nesta fase inicial, a segurança foi criada e desenvolvida para fazer frente aos
excessos praticados pelas empresas contra a força de trabalho. A preocupação em termos de
segurança era totalmente voltada para morte ou lesões incapacitantes permanentes dos trabalhadores.
A partir de acordos e algumas leis específicas foram criados alguns planos de assistência,
beneficiando o empregado e sua família. Porém, essa legislação não resolvia senão uma parcela
mínima dos problemas e, portanto, foi seguida por leis complementares, em geral pouco eficientes
devido à pressão dos empregadores.
     Com o passar do tempo e com os avanços das lutas sociais, além dos planos de assistência, os
trabalhadores passaram a ser cobertos por seguros e outros dispositivos que os protegia não apenas
contra as lesões incapacitantes permanentes, mas também pela perda momentânea da capacidade de
trabalho. Mais tarde, tiveram atenção especial outras formas de lesões pessoais, inclusive as que não
afastavam o indivíduo do trabalho.
     Foram necessárias gerações para que estes homens começassem a se organizar. Porém, em
meados do século XIX, quase meio século após o início da revolução industrial, ainda na Inglaterra, a
preocupação com a prevenção de acidentes do trabalho e de outros fatores de risco, que eram
freqüentes no ambiente das primeiras fábricas, gerou a união de trabalhadores e homens públicos
para a concretização das bases da política prevencionista. Através das campanhas de melhoramento
social, que surgiram com as leis de segurança social, foram introduzidos o trabalho sistemático e a
legislação fabril.
    O fato das empresas adotarem planos para reduzir as lesões dos trabalhadores não aconteceu de
forma voluntária, mas devido à pressão dos altos gastos financeiros oriundos das indenizações e
seguros, às reivindicações sociais e à discriminação caso não acompanhassem os novos rumos da
segurança.
    Desta forma, apesar dos avanços, os acidentes que não envolvessem pessoas não tinham valor
nenhum, embora muitos destes acidentes possuíssem as mesmas causas ou causas semelhantes aos
acidentes com pessoas. O motivo deste desinteresse, talvez fosse devido ao simples desconhecimento
do alto índice de ocorrência dos acidentes, bem como dos custos que acarretavam.
     Apesar da evolução em que chegamos atualmente, em termos de engenharia e segurança do
trabalho, esta filosofia perdura até hoje em grande parte das empresas e órgãos do governo,
principalmente nos países subdesenvolvidos, sendo que grande parte dos acidentes como: quebra de
equipamentos, interrupção do processo produtivo e agressões ao meio ambiente, não são nem mesmo
registrados e muito menos analisados ou divulgados.
     Após seu surgimento na Inglaterra, a revolução industrial espalhou-se pela Europa Ocidental e,
atravessando o Atlântico, desembarcou nos Estados Unidos da América, país este onde o movimento
prevencionista se radicou e se desenvolveu devido às ações conjuntas entre governo, empresários e
especialistas.
     Em 1928, o American Engineering Councill já fazia referência à relação existente entre os custos
indiretos (não segurados) e os custos diretos (segurados) dos acidentes, e atribuía aos custos indiretos
o pagamento de salários improdutivos, perdas financeiras, redução de rendimento da produção, falhas
no cumprimento de prazos de entrega de produtos, etc.
    Em 1931, o americano H. W. Heinrich, que pertencia a uma companhia de seguros dos Estados
Unidos, publicou um estudo onde afirmava existir uma relação de 4:1 entre os custos indiretos e os
                                                                                  castrorpc@yahoo.com.br
                                                                                                     17
Curso de Pós-Graduação em Engenharia de Segurança do Trabalho
                           Disciplina: Gerenciamento de Risco
                           Professor: Roberto Portela de Castro

custos diretos dos acidentes, sendo sua pesquisa fundamentada em dados médios da indústria
americana da década de 20, demonstrou ainda que o desenvolvimento de ações prevencionistas seria
a saída para redução desses custos. No mesmo estudo, Heinrich lançou a idéia de acidentes com
danos à propriedade, ou melhor, acidentes sem lesão. Heinrich é considerado o pai do
prevencionismo, e foi ele quem definiu acidente como todo evento não planejado, não controlado e
não desejado que interrompe uma atividade ou função.
    Posteriormente, R.P. Blake analisou os resultados e, junto com Heinrich, formulou alguns
princípios e sugestões, dentre elas a de que as empresas deveriam promover medidas tão importantes
ou mais do que aquelas que visassem apenas à proteção social dos seus empregados, ou seja, as
empresas deveriam, efetivamente, partir para evitar a ocorrência de acidentes.
     Em 1947, R.H. Simonds propôs um método para cálculo do custo de acidentes, que enfatizava a
necessidade de se realizar estudos-pilotos, em todas as empresas, sobre os custos associados a quatro
tipos de acidentes: lesões incapacitantes, casos de assistência médica, casos de primeiros socorros e
acidentes sem lesões. Simonds também propôs a substituição dos termos custo direto e custo indireto
por custo segurado e custo não-segurado, respectivamente, muito utilizados hoje em dia em
gerenciamento de riscos.
    Durante a década de 50, desenvolveu-se, nos Estados Unidos, uma conscientização no sentido de
se valorizar os programas de prevenção de riscos de danos materiais procurando reduzir suas
despesas com seguros passam a definir metodologias no sentido de aumentar o seu grau de proteção
em relação aos seus riscos associados. Esta idéia de aumentar a proteção e diminuir as despesas com
seguros, foi chamada de Gerência de Riscos.
     Em 1965, o Conselho Nacional de Segurança dos EUA concluiu que o país havia perdido U$ 7,2
bilhões em acidentes com danos materiais e U$ 7,1 bilhões em acidentes com danos pessoais nos
últimos dois anos, sendo que, em 1964, os danos materiais resultantes de acidentes no trânsito e, em
1965, os danos materiais resultantes de acidentes nas empresas somavam juntos U$ 2,8 bilhões.
     Em 1966 o engenheiro americano Frank Bird Jr., propõe o Loss Control ou Controle de Perdas,
que era uma visão mais abrangente da prevenção, que tinha como objetivo principal a redução das
perdas oriundas de danos materiais, sem no entanto se descuidar dos acidentes com danos pessoais.
Os quatro aspectos principais em que se baseava o desenvolvimento de programas de controle de
perdas eram: informação, investigação, análise e revisão do processo. Mais tarde, Bird, já com fortes
influências do trabalho apresentado por J.A.Fletcher e H.M.Douglas, nomeou a sua teoria como
Controle de Perdas e o procedimento gerencial como Administração do Controle de Perdas.
    Após os estudos anteriores, Frank Bird foi nomeado diretor de segurança de serviços de
engenharia da ICNA. Introduziu o conceito de “quase acidentes”, que demonstram que, se o acidente
quase ocorreu , também a perda ou dano quase ocorreu , e poderia ser tanto material quanto pessoal.
     Em 1970, os engenheiros canadenses John Fletcher e Hugh M. apresentaram um trabalho,
baseado nos estudos de Bird, onde aplicavam os princípios do Controle de Danos de forma extensiva
a todos os acidentes passíveis de ocorrência dentro de um sistema, ou seja, acidentes com máquinas,
materiais, instalações, meio ambiente, etc. E acabam por acrescentar a palavra total e propõe o Total
Loss Control, Controle Total de Perdas. Os programas de Controle Total de Perdas têm o objetivo de
reduzir ou eliminar todos os acidentes que possam interferir ou paralisar o processo produtivo,


                                                                                castrorpc@yahoo.com.br
                                                                                                   18
Curso de Pós-Graduação em Engenharia de Segurança do Trabalho
                           Disciplina: Gerenciamento de Risco
                           Professor: Roberto Portela de Castro

abordam todo e qualquer tipo de evento que interfira negativamente no mesmo, prejudicando a
utilização plena de pessoal, máquinas, materiais e instalações.
    Os estudos desenvolvidos, até então, tanto por Bird quanto por Fletcher, constituíam-se apenas
de práticas administrativas, sendo negligenciados os problemas que exigiam uma análise técnica mais
acurada.
     Partindo desta observação, em 1972, Willie Hammer, engenheiro especialista em Segurança de
Sistemas, área intimamente relacionada à Engenharia de Confiabilidade, e com larga experiência em
projetos aeroespaciais dos EUA, ampliou os conceitos, com relação ao estabelecimento de segurança
de sistemas, defendendo a previsão de acontecimentos para organizar a identificação e o manejo de
riscos, ao invés da análise de eventos a posteriori. Desta forma, Hammer alertou para a necessidade
de se incluir um reforço complementar, do ponto de vista da engenharia, nos programas de
administração e controle de riscos desenvolvidos até então. Segundo Hammer, as atividades
administrativas eram muito importantes, mas existiam problemas técnicos que teriam
obrigatoriamente que ter soluções técnicas. Os estudos de Hammer ajudaram a compreender melhor
os chamados erros humanos, muitas vezes provocados por projetos deficientes e que, por isso,
deveriam ser debitados à organização e não ao executante. O enfoque sistêmico apresentado por
Hammer estabelece a responsabilidade, quando da elaboração de um produto, para prevenir riscos
inerentes aos bens e serviços que farão uso deste produto, evitando o transpasse de possíveis danos
aos usuários do mesmo.
     A corrida espacial e a guerra fria criam na década de 70 a Engenharia de Segurança de Sistemas.
Esta engenharia desenvolveu várias técnicas de avaliação de riscos através de metodologias oriundas
da indústria militar e aeroespacial americanas. Willie Hammer foi o responsável por trazer e adaptar
estas metodologias para a área da indústria civil.
    A Grã-Bretanha, através do BSI – British Standards Instituction, que é o organismo normalizador
que produz as normas naquele país, equivalente à nossa ABNT – Associação Brasileira de Normas
Técnicas, publica em 1979 a BS 5750, sobre sistemas de qualidade. Esta norma deu origem à série
ISO 9000, que foi editada oficialmente em 1987.
     Em 1992 o BSI edita a norma BS 7750 revisada em 1994, que dá origem à série ISO 1400 sobre
sistemas de gestão ambiental, editada oficialmente em 1996.
    Em 1994, sai a primeira revisão da ISO 9000, já incorporando a visão de gestão.
     Na área de Segurança e Saúde Ocupacional é publicada em 1995 a BS 8750, revisada em 1996 e
publicada como BS 8800. Devido a questões econômicas e políticas a BS 8800 ainda não se
transformou em ISO 18000.
     Porém em 1999, após um acordo entre várias instituições de diversos países ( National Standards
Authority of Ireland; South African Bureau of Standards; British Standards Institution; Bureau
Veritas Quality International; Det Norske Veritas; Lloyds Register Quality Assurance; National
Quality Assurance; SFS Certification; SGS Yarsley International Services; Asociación Española de
Normalización y Certificación; International Safety Management Organisation Ltd; Standards and
Industry Resaerch Institute of Malasya; International Certification Services) e a urgente demanda de
clientes por uma norma reconhecida para Sistemas de Gestão da Segurança e Saúde no Trabalho são
publicadas as diretrizes OHSAS– Occupational Helth and Safety Assessment Series, OHSAS 18001-

                                                                               castrorpc@yahoo.com.br
                                                                                                  19
Curso de Pós-Graduação em Engenharia de Segurança do Trabalho
                           Disciplina: Gerenciamento de Risco
                           Professor: Roberto Portela de Castro

Especificações para Sistemas de Gestão da Segurança e Saúde no Trabalho e OHSAS 18002 –
Diretrizes para Implantação da OHSAS 18001.
     A OHSAS 18001 é um padrão internacional que estabelece requisitos relacionados à Gestão da
Segurança e Saúde Ocupacional, por meio do qual é possível melhorar o conhecimento dos riscos
existentes na organização, atuando no seu controle em situações normais e anômalas. Este padrão é
aplicáveis aos mais diversos setores e atividades econômicas, orientando tais organizações sobre
como promover a melhoria contínua do desempenho de Segurança e Saúde Ocupacional, com os
benefícios para as organizações:
  Melhoria na cultura de segurança, na eficiência e, conseqüente redução de acidentes na produção;
  Incremento no controle de perigos e redução de riscos;
  Demonstração do atendimento das exigências legais e aumento da reputação no gestão da SSO;
  Redução de prêmios de seguros;
  Constituição de uma parte integral de sua estratégia de desenvolvimento sustentável;
  Demonstração do seu compromisso com a proteção do seu pessoal e dos ativos fixos;
  Promoção das comunicações internas e externas.
    Em 2004, na área de Gestão de Risco foi publicada a primeira norma do mundo sobre Gestão de
Riscos: a AS/NZS 4360:2004. Ela fornece um modelo genérico do processo de Gestão de Riscos, que
pode ser utilizado por organizações de qualquer tipo, tamanho e setor de atividade.
     A AS/NZS 4360:2004 (base da futura ISO 31000) dá ênfase à inserção da Gestão de Riscos na
filosofia, nas práticas e nos processos de negócio da organização, em vez de ser vista ou praticada
como uma atividade separada. Embora o conceito de risco seja freqüentemente interpretado em
termos de perigo ou impacto negativo, a norma vê os riscos como a exposição às conseqüências da
incerteza ou como potenciais desvios do que foi planejado ou do que é esperado.

3 - A empresa como sistema, sub-sistemas empresariais, natureza dos riscos
empresariais, Riscos Puros e Especulativos.

3.1 A Empresa como Sistema
     É comum nos dias de hoje a divisão do trabalho dentro de uma organização. Porém é necessária
a completa integração entre os vários elementos. Esta integração, por sua vez, pode ser realizada
eficazmente ao se adotar uma abordagem sistêmica.
    Visão sistêmica significa entender e interligar todos os processos empresariais (cadeia de
suprimento, produção, distribuição e planejamento) de forma que a tomada de decisão leve em
consideração a otimização de todo o sistema. A soma dos resultados de áreas isoladas (marketing,
finanças, produção...) não é o resultado do todo.
    Sob o ponto de vista sistêmico, qualquer organização é um sistema composto de partes, cada
uma com metas próprias. Para alcançar as metas globais, deve-se visualizar todo o sistema e procurar
compreender e medir as inter-relações e integrá-las de modo que capacite a organização a buscar suas
metas eficientemente.
     Um sistema pode ser considerado como um conjunto de elementos inter-relacionados que
interagem entre si e com outros sistemas, de modo a cumprir um certo objetivo que evolui no tempo


                                                                               castrorpc@yahoo.com.br
                                                                                                  20
Curso de Pós-Graduação em Engenharia de Segurança do Trabalho
                          Disciplina: Gerenciamento de Risco
                          Professor: Roberto Portela de Castro

num determinado ambiente. Pode ser definido, literalmente, como um todo organizado ou complexo,
um agrupamento ou combinação de coisas ou partes que formam um todo complexo ou unitário.
    A empresa na concepção sistêmica (Figura 2) é tratada como um sistema de entradas e saídas,
que transforma e combina os fatores de produção, suas entradas, através de um processo tecnológico
de produção, dando origem a outros produtos ou serviços, que se constituem nas saídas. As entradas
são os insumos necessários à produção (materiais, informação, recursos financeiros e humanos), o
processamento são as operações necessárias à construção de um bem ou serviço (manufatura,
atendimento, logística...) e as saídas são os bens e serviços ofertados aos mercados consumidores.




                                    Figura 2 – Ambiente Sistêmico
        A abordagem sistêmica teve sua origem na junção dos estudos de dois pesquisadores: O
americano, Norbert Wiener, em 1946 e o alemão Von Bertallanfy. Enquanto este, desenvolveu estudo
na forma de abordagem dos estudos de todas as ciências; aquele, desenvolveu o conceito de feedback
ou retroalimentação.
    Teoricamente os sistemas podem ser considerados abertos ou fechados. Os fechados são aqueles
cuja seu desenvolvimento ao longo do tempo e do espaço compreende apenas variáveis controláveis;
enquanto os fechados sofrem influências de variáveis externas e incontroláveis.
    Os sistemas de interesse à Segurança do Trabalho são os produtivos que são do tipo aberto, pois
são tantas as variáveis e tamanha a velocidade de modificação da realidade, que se considera
impossível ter um controle completo do sistema produtivo, o que leva a um interação entre o sistema
e meio-ambiente externo, onde recebe e causa influência.
      Os elementos fundamentais de um sistema são: objetivo, entrada, processamento, saída,
controles e retroalimentação e as formas de interação entre elas, sendo uma conjunção de Recursos
Humanos (RH), Recursos Financeiros (RF) e Recursos Materiais (RM) que interagem tendo
objetivos específicos, amplos e diversificados, conforme Figura 3 acima.




                                                                              castrorpc@yahoo.com.br
                                                                                                 21
Curso de Pós-Graduação em Engenharia de Segurança do Trabalho
                           Disciplina: Gerenciamento de Risco
                           Professor: Roberto Portela de Castro




                                   Figura 3 – Elementos de um Sistema
    As mudanças no ambiente externo também provocam alterações na empresa e em seus
subsistemas. Assim, as organizações devem monitorar e compreender as mudanças no ambiente,
adequando seus sistemas e subsistemas de modo a maximizar os resultados (saídas).
     A fronteira da empresa, enquanto sistema é uma delimitação calcada nas áreas próprias de
influência dos recursos e subsistemas envolvidos, por onde flui a interação e o relacionamento com
outros sistemas, dentro do conceito de empresa, não como um sistema fechado, mas sim, como parte
de um sistema maior do qual participa e sofre influências.

3.1.1 O Processo Decisório segundo uma abordagem Sistêmica
    No mundo atual a modernização, o desenvolvimento tecnológico e a globalização exigem cada
vez mais a execução de projetos com qualidade e rapidez para satisfazer a necessidade dos clientes.
    A velocidade com que a dinâmica do ambiente se altera e o aumento da competitividade exigem
tomadas de decisões oportunas, precisas e de baixo custo. No entanto, a tomada de decisões tem por
base a existência de alternativas que possam promover o estado de coisas que ele deseja alcançar.
Essas alternativas disponíveis constituem o centro de qualquer problema de decisão.
    Para que a melhor decisão seja tomada é preciso compreender o ambiente de trabalho, como ele
funciona, quais suas peculariedades, sua cultura organizacional, sua visão, suas restrições, seus
pontos fortes e fracos. Isso no âmbito global como a nível departamental.
    A análise de sistemas auxilia o profissional que toma decisões a compreender melhor a estrutura
do problema, possibilitando definir a solução deste, com a escolha da melhor dentre um conjunto de
ações alternativas.
     Ao abordar-se a análise de sistemas é importante ter-se a consciência que, além da necessidade
de conhecer-se a fundo o sistema e o meio atuante, criar alternativas viáveis requer uma variedade de
habilidades técnicas. Comumente nenhum único indivíduo possui todas as habilidades requeridas.
Assim sendo, o conceito de equipe interdisciplinar é benéfico à análise de sistemas. Uma equipe
interdisciplinar é um grupo de trabalho, composto de pessoas com formações e habilidades variadas,
cada uma delas trazendo seu próprio ponto de vista e experiências para atuar sobre o problema,
conseguindo freqüentemente resultados significativamente superiores àqueles que se poderia esperar
de um único indivíduo.
                                                                                castrorpc@yahoo.com.br
                                                                                                   22
Curso de Pós-Graduação em Engenharia de Segurança do Trabalho
                           Disciplina: Gerenciamento de Risco
                           Professor: Roberto Portela de Castro

     Sinteticamente, uma forma de estabelecer as fases do processo decisório a partir da abordagem
sistêmica, pode ser esquematizado de acordo com a Figura 4.




                                Figura 4 – Visão Sistêmica e o Processo Decisório
     De acordo com SELL (1995), "num sistema de trabalho, em seu estado ideal, os fatores técnicos,
organizacionais e humanos estão em harmonia. Por ocasião de um acidente ou quase-acidente essa
harmonia é perturbada, sendo assim, é de fundamental importância que no planejamento e projeto de
sistemas de trabalho, sejam eliminadas ou ao menos restringidas as condições de risco, aumentando-
se assim a segurança do trabalhador".
     De forma enfática o risco está associado à probabilidade de perdas durante a realização de uma
atividade dentro do sistema, e todos os elementos de um sistema apresentam potencial de riscos que
podem resultar na destruição do próprio sistema.

3.2 Sub-sistemas empresariais
     É possível que um sistema seja constituído por vários subsistemas ou ainda, que faça parte de um
sistema mais amplo, participando ele próprio como subsistema de um sistema maior.
     Os subsistemas empresariais são suas áreas/departamentos e/ou suas unidades de negócios
(marketing, financeiro, contabilidade, produção, RH, vendas, etc). Qualquer alteração em um de seus
subsistemas poderá provocar reações em outras áreas, bem como em toda a empresa. Exemplo: A
empresa decide alterar o sistema de distribuição de seus produtos, passando a ter entregas menos
freqüentes no intuito de reduzir seus custos com fretes. Como conseqüência, esta medida poderá
acarretar maior formação de estoques, maiores custos com a manutenção destes, como também
alterações nas relações com seus clientes externos.
    Dentro da concepção de sub-sistemas uma forma de mapear os processos é através do
planejamento e controle dos fluxos de: matérias; recursos financeiros; mão-de-obra; máquinas e
equipamentos; e informação.


                                                                                    castrorpc@yahoo.com.br
                                                                                                       23
Curso de Pós-Graduação em Engenharia de Segurança do Trabalho
                          Disciplina: Gerenciamento de Risco
                          Professor: Roberto Portela de Castro

    O Fluxo de materiais interliga fornecedores e consumidores, na logística de compra de matéria-
prima e na distribuição de produtos acabados.
    O fluxo de recursos financeiros compreende: as atividades de financiamento junto a bancos,
acionistas e governo; das atividades de compra com respeito a fornecedores; das atividades de
comercialização junto a clientes; e das atividades de contabilidade dos direitos trabalhistas.
     Uma forma de representar esses fluxos é através de representação gráfica com o uso de
fluxogramas produtivos, que podem ser usados para representar sistemas produtivos ou fluxos
específicos. As Figuras 5 e 6 abaixo apresentam alguns fluxogramas.




                               Figura 5 – Processo Sistêmico Empresarial




                                                                             castrorpc@yahoo.com.br
                                                                                                24
Curso de Pós-Graduação em Engenharia de Segurança do Trabalho
                           Disciplina: Gerenciamento de Risco
                           Professor: Roberto Portela de Castro




                               Figura 6 – Processo da Atividade de Colheita

3.3 Natureza dos Riscos Empresariais
    A identificação dos riscos potenciais e inerentes a cada atividade numa empresa é uma questão
fundamental, principalmente no início do gerenciamento de riscos. Existem diferentes tipos de riscos
com características diferenciadas em função do ambiente de atuação da empresa e das suas próprias
características operacionais. Novos riscos surgem com novos tipos de estruturas corporativas e
mudanças na tecnologia da informação (Vanca, 1998, p.21).
Os tradicionais estudiosos da Gerência de Riscos, entre eles De Cicco, os classificam em:
  riscos especulativos (ou dinâmicos)
  riscos puros (ou estáticos)- à propriedades, pessoas e materiais
    A principal diferença entre essas duas categorias é que os riscos especulativos envolvem uma
possibilidade de ganho ou de perda; ao passo que os riscos puros envolvem somente possibilidade de
perda, não existindo nenhuma possibilidade de ganho ou de lucro.
    O confronto entre os Riscos Especulativos e Puros e seus respectivos gerenciamentos associados,
no âmbito de cada empresa, pode ser evidenciado por meio da Figura 7.
    Para uma Gestão Global ser eficiente, temos que considerar a conjunção dos dois
gerenciamentos: Empresarial e de Riscos, em que este último está a serviço do primeiro.
    No entanto, como os Riscos Puros não geram ganhos, acaba sendo colocado em segundo plano
em relação aos Riscos Especulativos.



                                                                                castrorpc@yahoo.com.br
                                                                                                   25
Curso de Pós-Graduação em Engenharia de Segurança do Trabalho
                            Disciplina: Gerenciamento de Risco
                            Professor: Roberto Portela de Castro

     No tratamento dos riscos, perante a probabilidade de ocorrência e magnitude de cada perda
virtual deve-se verificar a suportabilidade da empresa e em função dos recursos disponíveis e
medidas serão aplicadas para se enfrentamento.
    Na área de segurança os riscos são basicamente puros e são relativos aos perigos. As técnicas de
análise valem para ambos.




                Figura 7 – Revista Eletronica | Brasiliano&Associados Julho – Agosto 2007|Edição 31ª
3.3.1 Riscos Puros
    Os riscos puros serão nosso campo de atuação na Higiene e Segurança do Trabalho e
compreendem os prejuízos decorrentes de danos à propriedade são provenientes de incêndios e/ou
explosões, vandalismo, roubo, sabotagem, danos aos equipamentos, ações naturais (ventos,
inundações, etc.), etc. Os riscos às pessoas são aqueles que podem resultar em doenças ou acidentes
do trabalho (morte, invalidez permanente, etc.). Por último, mas de grande importância nos dias
atuais, encontram-se os riscos por responsabilidade, que são aqueles que resultam em prejuízos por


                                                                                         castrorpc@yahoo.com.br
                                                                                                            26
Curso de Pós-Graduação em Engenharia de Segurança do Trabalho
                           Disciplina: Gerenciamento de Risco
                           Professor: Roberto Portela de Castro

danos a terceiros (pagamento de indenizações por lesões ou morte, pensões, etc.) e por danos ao meio
ambiente.
    A classificação dos riscos puros envolve também a avaliação de sua probabilidade de ocorrência
e dos seus possíveis impactos estratégicos, operacionais, financeiros, etc. A magnitude do impacto de
cada risco precisa ser identificada, para que assim se tenha um adequado grau de controle. Cada risco
pode ser classificado como: catastrófico, alto, médio ou baixo. Já com relação a tendência o risco
pode ser: estável, crescente ou decrescente.
     Os riscos baixos (leves) são aqueles cujo prejuízo financeiro resultante é baixo, podendo ser
assimilado integralmente pela empresa, obrigando a adoção de outros meios para o alcance dos
objetivos da empresa. Um risco médio é aquele que o seu acontecimento impede o alcance dos
objetivos da empresa. Os riscos graves são aqueles cuja perda é significativa para a empresa e só
podem ser assumidos sob determinadas condições que assegurem a mitigação de seus resultados. Os
riscos puros considerados catastróficos são aqueles que, caso venham a se concretizar, resultam em
prejuízos de grande monta para a empresa com possibilidade de colapso financeiro, sendo, portanto,
transferidos a terceiros.
     De um modo geral, uma organização possuem bens tangíveis e intagíveis expostos à perda. As
perdas podem ser tangíveis, quando se referem a prejuízos mensuráveis, ou intangíveis, quando se
referem a elementos de difícil mensuração como a imagem da empresa.
    As principais perdas resultantes da materialização dos riscos puros numa empresa são:
   perdas decorrentes de morte, invalidez ou afastamento de funcionários. Tanto ao acidentado, como
a dependentes (indenizações), inclusive advogado;
  perdas de tempo e produtividade por profissional não treinado, equipamento danificado, baixa na
moral da equipe;
   perdas por danos à propriedade e a bens em geral não cobertos por seguros, tais como: reposição
de produto e/ou itens danificados;
  perdas decorrentes de fraudes ou atos criminosos;
  custos com: investigação de acidentes, perito de defesa, ações corretivas, honorários com
advogados, assistência emergencial;
   perdas por danos causados a terceiros (responsabilidades da empresa por poluir o meio ambiente,
responsabilidade pela qualidade e segurança do produto fabricado ou do serviço prestado).
    Normalmente, considera-se que a Gerência de Riscos trata apenas das questões relativas à
prevenção e ao financiamento dos riscos puros. Entretanto, vale mencionar que muitas de suas
técnicas podem ser igualmente aplicadas aos riscos especulativos.

3.3.2 Riscos Especulativos
    Os riscos especulativos são chamados de riscos de negócio podem ser divididos em três tipos:
1. riscos administrativos - relacionados ao processo de tomada de decisões gerenciais. Uma decisão
errada poderá perdas consideráveis, uma decisão correta pode trazer lucros para a empresa.


                                                                                castrorpc@yahoo.com.br
                                                                                                   27
Curso de Pós-Graduação em Engenharia de Segurança do Trabalho
                           Disciplina: Gerenciamento de Risco
                           Professor: Roberto Portela de Castro

     Neste tipo de risco é difícil prever antecipadamente e com precisão o resultado da decisão
adotada, entretanto, a incerteza quanto à exatidão do resultado nada mais é do que uma das definições
de risco. Podem ainda ser subdivididos em:
    - riscos de mercado: são fatores que tornam incerta a venda de um determinado produto ou
serviço, a um preço suficiente que traga resultados satisfatórios em relação ao capital investido;
    - riscos financeiros: relativos às incertezas em relação às decisões tomadas sobre a política
econômica - financeira da organização;
    - riscos de produção: tratam questões e incertezas quanto a materiais, equipamentos, mão-de-
obra e tecnologia utilizados na fabricação de um produto ou prestação de um serviço.
2. riscos políticos - referem-se a leis, decretos, portarias, resoluções, etc., emanados do Governo
Federal, Estadual ou Municipal que possam ameaçar os interesses e objetivos da organização.
3. riscos de inovação - referem-se às incertezas decorrentes, normalmente, da introdução (oferta) de
novos produtos ou serviços no mercado, e da sua aceitação (demanda) pelos consumidores. Os riscos
de inovação estão também associados às inovações tecnológicas no objetivo de otimizar o trabalho.

3.3.3 Outras Classificações
  Vanca, outro estudioso, recomenda a classificação dos riscos por natureza e relevância entre:
   Riscos estratégicos - estão associados ao modo que uma organização é gerenciada. Está focada nas
questões corporativas amplas, tais como fatores competitivos, estrutura organizacional,
desenvolvimento de novos produtos, estratégia de formação de preços, etc.
     Os riscos estratégicos são os mais relevantes, pois envolvem situações que impedem o alcance dos
objetivos corporativos ou a não ocorrência de situações consideradas necessárias para estes objetivos,
como por exemplo, o investimento em inovações tecnológicas. Obviamente, os demais riscos têm
também relevância e implicações diferenciadas.
   Riscos operacionais - referentes à habilidade de uma organização controlar e distribuir seus
processos principais de maneira previsível e pontualmente. Está focada na integridade e consistência
dos processos diários que suportam o negócio.
   Riscos de conformidade - relacionados com a habilidade da organização cumprir normas
regulatórias legais e exigências fiduciárias.
   Riscos financeiros - estão ligados à exposição financeira da organização. São observadas as
ferramentas relacionadas à Tesouraria e fluxos financeiros, como os relatórios financeiros (internos
ou externos), que estão sujeitos a, por exemplo, erros decorrentes de incompetência, falhas em
sistemas, furtos ou fraudes.
        Esta classificação é bem abrangente e considera questões como normalização e estratégias,
presentes em muitas organizações. De modo que as duas classificações citadas se complementam e
permitem que adotemos a Figura 8, onde a classificação de Vanca traduz um maior detalhamento e
ampliação dos riscos especulativos descritos por De Cicco. A Figura 8 ilustra bem os limites e
interseções entre as classificações.



                                                                                castrorpc@yahoo.com.br
                                                                                                   28
Curso de Pós-Graduação em Engenharia de Segurança do Trabalho
                               Disciplina: Gerenciamento de Risco
                               Professor: Roberto Portela de Castro




                                  Figura 8 – Classificação dos Riscos Empresariais
      Sánchez (1995), outro estudioso, recomenda a classificação dos riscos nas seguintes categorias:
   Riscos às propriedades físicas – (construções, edifícios, terrenos, instalações) devido a: incêndios,
raios, terremotos, explosões, enchentes, etc.
   Riscos ao conteúdo – (matéria-prima, insumos, equipamentos, máquinas, produtos) devido a:
incêndios, raios, terremotos, explosões, enchentes, quebras e defeitos em máquinas e equipamentos,
explosão de caldeiras, etc.
      Riscos que emanam da lei – responsabilidade comercial, ou trabalhista.
   Riscos decorrentes – paralisação das operações, perda de profissionais-chaves no processo
produtivo.
      Riscos por atos criminosos – roubo, fraude, má fé.
      Riscos pessoais – funcionários, visitantes, vizinhos.

3.4      Mapeamento de Risco
  Apesar de não fazer parte do conteúdo básico da disciplina o Mapa de Risco têm função
importante no Gerenciamento de Risco, pois permite:
a) reunir as informações necessárias para estabelecer o diagnóstico da situação de segurança e saúde
no trabalho na empresa,

                                                                                     castrorpc@yahoo.com.br
                                                                                                        29
Curso de Pós-Graduação em Engenharia de Segurança do Trabalho
                           Disciplina: Gerenciamento de Risco
                           Professor: Roberto Portela de Castro

b) possibilitar, durante a sua elaboração, a troca e divulgação de informações entre os trabalhadores,
bem como estimular sua participação nas atividades de prevenção.
   A obrigatoriedade da elaboração do Mapa de Risco foi determinada pela Portaria nº5 de 17 de
agosto de 1992 do Ministério do Trabalho e da Administração. Segundo a portaria, ele é obrigatório
nas empresas com grau de risco e número de empregados que exijam a constituição de uma
Comissão Interna de Prevenção de Acidentes.
   O mapa de riscos é a representação gráfica dos riscos de acidentes nos diversos locais de trabalho,
inerentes ou não ao processo produtivo. De fácil visualização e afixada em locais acessíveis no
ambiente de trabalho, para informação e orientação de todos os que ali atuam e de outros que
eventualmente transitem pelo local, quanto às principais áreas de risco.
   No mapa de riscos, círculos de cores e tamanhos diferentes mostram os locais e os fatores que
podem gerar situações de perigo pela presença de agentes físicos, químicos, biológicos, ergonômicos
e de acidentes.
  O Mapa de riscos é elaborado segundo a Portaria nº 25, pela CIPA, ouvidos os trabalhadores
envolvidos no processo produtivo e com a orientação do Serviço Especializado em Segurança e
Medicina do Trabalho SESMT da empresa, quando houver.
Para elaboração do Mapa de Risco, devemos considerar a realização das seguintes etapas:
a) conhecer o processo de trabalho no local analisado:
  Os trabalhadores: número, sexo, idade, treinamentos profissionais e de segurança e saúde, jornada,
  Os instrumentos e materiais de trabalho,
  As atividades exercidas,o ambiente.
b) identificar os riscos existentes no local analisado, conforme a classificação da tabela 1,
apresentada a seguir.
c) identificar as medidas preventivas existentes e sua eficácia: medidas de proteção coletiva
  medidas de organização do trabalho
  medidas de proteção individual;
  medidas de higiene e conforto: banheiro, lavatórios, vestiários, armários, bebedouro, refeitório,
  área de lazer
d) identificar os indicadores de saúde:
  queixas mais freqüentes e comuns entre os trabalhadores
  expostos aos mesmos riscos.
  acidentes de trabalho ocorridos,
  doenças profissionais diagnosticadas,
  a intensidade do risco, de acordo com a percepção dos trabalhadores, que deve ser representada
   por tamanhos proporcionalmente diferentes de círculos.


                                                                                castrorpc@yahoo.com.br
                                                                                                   30
Curso de Pós-Graduação em Engenharia de Segurança do Trabalho
                              Disciplina: Gerenciamento de Risco
                              Professor: Roberto Portela de Castro

  GRUPO I:          GRUPO II:             GRUPO I:               GRUPO IV:                   GRUPO V:
      VERDE        VERMELHO               MARROM                 AMARELO                       AZUL

      Riscos     Riscos Químicos     Riscos Biológicos             Riscos               Riscos de Acidentes
      Físicos                                                   Ergonômicos
      Ruído          Poeiras                Vírus               Esforço Físico              Arranjo físico
                                                                   Intenso                  inadequado
  Vibrações           Fumos               Bactérias            Levantamento e               Máquinas e
                                                              transporte manual          equipamentos sem
                                                                   de peso                    proteção
  Radiações          Névoas             Protozoários         postura inadequada              Ferramentas
  ionizantes                                                                               inadequadas ou
                                                                                             defeituosas
Radiações não        Neblinas              Fungos             Controle rígido de        Iluminação inadequada
  ionizantes                                                   produtividade
       Frio           Gases                Bacilos               Imposição de                Eletricidade
                                                              ritmos excessivos
       Calor         Vapores              Parasitas           Trabalho em turno            de incêndio ou
                                                                  e noturno                  explosão
  Pressões          Substâncias,           Animais               Jornada de                Armazenamento
  anormais         compostos ou          peçonhentos               Trabalho                  inadequado
                 produtos químicos    (isentos, cobras,          prolongadas
                     em geral              aranhas)
  Umidade                              Animais (cães,              Trabalho              Outras situações de
                                      gatos, roedores)           repetitividade                 risco
  Ventilação                                                   Outras situações
                                                                causadoras de
                                                               stress físico e/ou
                                                                   psíquico
  Iluminação
                          Tabela 1 – Classificação dos Principais Riscos Ocupacionais
  Após discutido e aprovado pela CIPA, o Mapa de Riscos, completo ou setorial, deverá ser afixado
em cada local analisado, de forma claramente visível e de fácil acesso para os trabalhadores
   No caso das empresas da indústria da construção, o Mapa de Riscos do estabelecimento deverá ser
realizado por etapa de execução dos serviços, devendo ser revisto sempre que um fato novo e
superveniente, modificar a situação de riscos estabelecidas.

3.5     Sinalização e Rotulagem
       Assim como o Mapa de Risco o uso de sinalizações e rotulagens em produtos são ferramentas
de comunicação de grande importância no Gerenciamento de Riscos. A base normativa desses
conteúdos está na NR-18 e na NR-26. A NR-18 aplica-se ao ambiente da construção civil e visa à
adoção placas de sinalização de forma a proteger a saúde e a integridade física dos trabalhadores. Já a

                                                                                            castrorpc@yahoo.com.br
                                                                                                                31
Curso de Pós-Graduação em Engenharia de Segurança do Trabalho
                           Disciplina: Gerenciamento de Risco
                           Professor: Roberto Portela de Castro

NR-26 estabelece a padronização das cores a serem utilizadas como sinalização de segurança nos
ambientes de trabalho, com o mesmo objetivo da NR-18.
     A adoção de sinalizações e rotulagens visa estabelecer um vínculo de comunicação indireto entre
o SESMT e os trabalhadores. A comunicação pode se valer de algumas formas básicas, como a
escrita, os símbolos e as cores. As cores têm uma grande vantagem em relação a outras formas de
comunicação: chamam a atenção do observador e provocam reações imediatas neste, através de um
mecanismo de associação da cor com a idéia que se quer transmitir.
     A utilização das cores nos locais de trabalho tem a intenção fundamental de permitir uma
identificação imediata do risco existente. No entanto, sua utilização não deve ser exagerada para se
evitar fadiga visual.
     Outra aplicação das cores é na decoração de ambientes de forma a tornar o ambiente agradável.
Na China, paredes pintadas de vermelho deixam as pessoas sentindo-se bem. Já no Brasil essas cores
carregam o ambiente, enquanto as cores como azul, verde e bege suaves são consideradas calmantes.
A cor vermelha é utilizada para distinguir equipamentos destinados à proteção contra incêndio.
Assim sendo, tubulações, caixas de incêndio, portas de emergência, extintores etc, são todos pintados
de vermelho. É utilizada também, no mapa de riscos (ver NR 5), para identificar o grupo II (riscos
por agentes químicos).
     A cor amarela tem a função de alertar ou de chamar a atenção. Deve ser utilizada nas situações
relacionadas no subitem 26.1.5.3. É também utilizada para a identificação, no mapa de riscos, do
grupo III (riscos ergonômicos).
    A cor branca é utilizada conforme o subitem 26.1.5.4 determina. Em algumas situações, quando
associada a uma caveira, identifica produtos tóxicos.
    A cor preta (subitem 26.1.5.5), além de utilizada para indicar as canalizações de inflamáveis e
combustíveis de alta viscosidade, também é utilizada na indústria petroquímica, com o objetivo de
favorecer a transmissão de calor e facilitar a transferência do produto.
    A cor azul, além de servir de alerta, também é utilizada, no mapa de riscos, para identificar o
grupo V (riscos de acidentes).
    A cor verde representa segurança. É também utilizada para identificar, no mapa de riscos, o
grupo I (riscos por agentes físicos).
    As cores laranja, púrpura, lilás, cinza e alumínio têm sua utilização especificada conforme o
exposto entre os subitens 26.1.5.8 e 26.1.5.12.
    A cor marrom (subitem 26.1.5.13) é também utilizada para identificar, no mapa de riscos, o
grupo III (riscos por agentes biológicos).
     A rotulagem preventiva visa orientar os empregados para o risco dos produtos ao serem
manuseados. Estando presente não só em produtos industriais como em produtos domésticos que
apresentem um determinado risco inerente à sua utilização. Por exemplo, um inseticida contém
informações em seu frasco que dizem respeito aos riscos que oferece caso não seja corretamente
manuseado.
    Nem sempre é possível disponibilizar-se todas as informações de segurança necessárias. Isto vai
depender do tamanho da embalagem e o espaço destinado a estas informações.
                                                                                castrorpc@yahoo.com.br
                                                                                                   32
Curso de Pós-Graduação em Engenharia de Segurança do Trabalho
                               Disciplina: Gerenciamento de Risco
                               Professor: Roberto Portela de Castro

    Devido a esta restrição de espaço, é dever das empresas que produzem produtos químicos prover
maiores informações sobre os riscos que o produto oferece.
    No que se refere ao transporte de produtos perigosos, todas as embalagens devem possuir
identificação preventiva. Esta rotulagem deve ser feita em português.
     A ABNT adota o FISPQ – Ficha de Informação de Produto Químico para padronizar
informações referentes à proteção, segurança, saúde e meio ambiente.
      O FISPQ deve disponibilizar as seguintes informações:
- Identificação do produto e da companhia
- Composição e informação do conteúdo
- Identificação dos perigos
- Medidas de primeiros socorros
- Medidas de prevenção e combate a incêndios
- Medidas de controle no caso de derramamento ou vazamento
- Manuseio e armazenagem
- Controle da exposição e proteção individual
- Propriedades físico-químicas
- Estabilidade e reatividade
- Informações toxicológicas
- Informações sobre impactos ao meio ambiente
- Considerações sobre tratamento e disposição de resíduos
- Informações sobre o transporte
- Regulamentações específicas
- Outras informações

3.6    Exercícios
Exercício 1
A turma deverá ser dividida em grupo de no máximo 6 alunos, que deverão ser definidos e entregues
até o final da aula. Cada grupo deverá escolher um sistema produtivo qualquer, mas de conhecimento
comum aos membros do grupo, sobre o qual irão trabalhar ao longo de toda a disciplina e o descreva,
indicando: sua estrutura organizacional, produtos, mercado, sazonalidade de matéria-primas, número
de empregados, ambiente de trabalho, riscos gerais e perdas a que estão submetidos.
Exercício 2
Considerando o mesmo sistema produtivo apresentado no                  Exercício   1,   represente-o
sistematicamente, ao menos em três níveis de abrangência diferentes.
Exercício 3

                                                                              castrorpc@yahoo.com.br
                                                                                                 33
Curso de Pós-Graduação em Engenharia de Segurança do Trabalho
                             Disciplina: Gerenciamento de Risco
                             Professor: Roberto Portela de Castro

Para o sistema de trabalho estudado selecione dois setores diferentes e construa o Mapa de Risco para
cada um deles.
Exercício 4
Para o sistema de trabalho estudado selecione dois ambientes de trabalho diferentes e indique as
medidas de sinalização e rotulagem a serem adotadas.

4 - Fundamentos Matemáticos: Previsão de Perdas por Estatística, Probabilidade,
Confiabilidade, Álgebra Booleana e a Avaliação do Risco.
    Os fundamentos matemáticos, em especial, os estatísticos e probabilísticos são de grande
importância no estudo de falhas na determinação de sua probabilidade de ocorrência e na
confiabilidade do sistema em não produzir perdas.
     Cientes da dificuldade da maioria dos profissionais com conceitos e cálculos de estatística e
probabilidade, abordaremos esses tópicos de maneira objetiva e prática com auxílio de uma já
difundida ferramenta computacional o Microsoft Office Excel. Antes, porém, iremos fazer uma
revisão avançada de porcentagem.
Exemplo Básico: na aquisição 100 de luvas de raspa a um custo de R$ 16,00 o par, o fornecedor
concedeu 10% + 5% de desconto. Portanto:
- O valor total da compra foi de: (100 x 16) x 90% x 95% = R$ 1.368,00
- O valor total do desconto foi de: (100 x 16) x 10% = R$ 160,00 primeiro desconto
                                  (100 x 16-160) x 5% = R$ 72,00 segundo desconto, total R$ 232,00
- O percentual do desconto foi de: 100% - 90% x 95% = 14,5%

4.1    Aplicação da Estatística á Previsão de Perdas
     A Estatística auxilia o profissional de segurança do trabalho na organização, descrição, análise e
interpretação dos dados. Para a estatística dados são informações retiradas de eventos
(acontecimentos).
    A Estatística é dividida em descritiva e indutiva. A estatística descritiva visa apresentação dos
dados obtidos em gráficos e distribuições de freqüência de forma permitir uma melhor compreensão
do cenário. Já a estatística indutiva os dados são analisados e interpretados.

4.1.1 Conceitos de Estatística
      Os conceitos apresentados neste sub-item são ilustrados nas Tabelas 2 e 3.
a) População é o conjunto dos elementos em estudo, podendo ser infinita ou não.
b) Amostra é uma parte finita e representativa da população capaz de reproduzir as características da
população. Subconjunto da população. O processo de extração da amostra é chamado amostragem.
   Associado ao conceito de amostragem encontra-se a fração de amostragem correspondente a razão
entre o tamanho da amostra (n) e o tamanho da população (N).
                                     Fração de amostragem = n/N

                                                                                   castrorpc@yahoo.com.br
                                                                                                      34
Curso de Pós-Graduação em Engenharia de Segurança do Trabalho
                          Disciplina: Gerenciamento de Risco
                          Professor: Roberto Portela de Castro


                                                 a)
   b)




c) Tamanho: pode referir-se a                                       AMOSTRA
                                                                    POPULAÇÃO DE ESTUDO
   população ou a amostra e                                         POPULAÇÃO – ALVO
   compreende a quantidade                                          POPULAÇÃO
   total de elementos de cada da
   população ou da amostra.
d) Dados brutos: ou simplesmente dados, representam a correlação entre uma variável, um elemento
e uma medida ou valor. São fatos, informações que podem ser trabalhadas e produzir alguma
conclusão.
e) Conjunto de dados: Relação de vários dados coletados de uma ou mais variáveis, referentes a
mais de um elemento.
f) Elementos: é a origem dos dados, é a fonte que fornece os valores ou medidas.
g) Variável: é uma característica, uma propriedade um tipo de informação de interesse e encontrada
nos elementos.
h) Medida: ou valor é o dado na sua forma numérica, isto é, é o valor puro sem nenhum significado
estatístico. A medida para a ser um dado a partir do momento que é referenciado com a variável e o
elemento de onde foi obtido.
i) Tipos de dados: Podem ser QUANTITATIVOS E QUALITATIVOS.
   Dados Quantitativos: referem-se a quantidades e podem ser medidas em uma escala numérica e
sobre os quais se podem aplicar operações matemáticas. As variáveis quantitativas subdividem-se em
dois grupos: VARIÁVEIS DISCRETAS e VARIÁVEIS CONTÍNUAS.
        Variáveis discretas são aquelas que assumem apenas determinados valores tais como
0,1,2,3,4,5,6 dando saltos de descontinuidade entre seus valores.
        Variáveis contínuas são aquelas cujos valores assumem uma faixa contínua e não apresentam
saltos de descontinuidade.
   Dados Qualitativos: referem-se a dados não numéricos. As variáveis qualitativas subdividem-se
também em dois grupos: as VARIÁVEIS QUALITATIVAS ORDINAIS e as VARIÁVEIS
QUALITATIVAS NORMAIS
     Variáveis qualitativas ordinais são aquelas que definem um ordenamento ou uma hierarquia.
Exemplos: o grau de instrução, a classificação de um estudante no curso, etc.
       Variáveis qualitativas nominais por sua vez não definem qualquer ordenamento ou hierarquia.
São exemplos destas a cor, o sexo, o local de nascimento, etc.
j) Fonte de dados: As fontes de obtenção dos dados podem ser de dois tipos: Fonte de dados
existentes e Estudos estatísticos.
  Fontes existentes: referem-se a dados que já existem recentes ou não.
  Estudos Estatísticos: dados não existem. Devem ser buscados através de ESTUDOS
ESTATÍSTICOS EXPERIMENTAIS OU DE OBSERVAÇÃO.

                                                                              castrorpc@yahoo.com.br
                                                                                                 35
Curso de Pós-Graduação em Engenharia de Segurança do Trabalho
               Disciplina: Gerenciamento de Risco
               Professor: Roberto Portela de Castro


                          CONJUNTO DE DADOS
                                                                                        VARIÁVEIS
ELEMENTOS




                                          DADO




                                                                                     OBSERVAÇÃO



                   Tabela 2 – Amostragem com dados qualitativos

                           CONJUNTO DE DADOS
                                                                                  VARIÁVEIS
   ELEMENTOS




                                   DADO




                                                                               OBSERVAÇÃO




                   Tabela 3 – Amostragem com dados quantitativos

                                                                   castrorpc@yahoo.com.br
                                                                                      36
Curso de Pós-Graduação em Engenharia de Segurança do Trabalho
                             Disciplina: Gerenciamento de Risco
                             Professor: Roberto Portela de Castro

        Estudos experimentais: é quando a análise de comportamento de uma determinada variável
está relacionada com outras. Assim, para colher dados da variável de estudo é preciso estabelecer
uma correlação entre ela e as demais variáveis que a influenciam.
       Estudos de observação: é quando a coleta de dados compreende simplesmente a medição de
valores, sem nenhuma correlação entre as variáveis.
k) Origem dos dados: Os dados podem ter sua origem em uma SEÇÃO TRANSVERSAL ou em
uma SÉRIE HISTÓRICA.
   Seção Transversal: Dados coletados ao mesmo tempo ou aproximadamente no mesmo ponto no
tempo.
   Série Histórica: Dados coletados em diversos períodos do tempo.
l) Coleta: processo de obtenção de dados, que pode ser de forma direta ou indireta. Na forma
indireta os dados já existem, enquanto que na forma direta os dados não existem tendo que ser
buscados.
m) Censo: inclui todos os elementos de uma população na pesquisa.
n) Amostragem: é utilizada na pesquisa de uma amostra da população.
          Vantagens da AMOSTRAGEM                                 Vantagens do CENSO
Economia de recursos                                Em populações reduzidas
Economia de tempo                                   Tamanho da amostra é grande
Precisão de dados (quando houver restrições de Precisão de dados sem restrições
recursos, custo e tempo)
Testes destrutivos                                  Único procedimento aceitável
Único procedimento aceitável


4.1.2 Distribuição de Freqüência
a) Distribuição de Freqüência: é a sintetização dos dados QUALITATIVOS OU QUANTITATIVOS de forma
tabular (em forma de tabelas) no intuito de fornecer conclusões sobre o estudo estatístico.

b) Distribuição de Freqüência QUALITATIVA: Mostra o número (freqüência) de observações em cada uma
das classes não sobrepostas. Considere a Tabela 1.1, nela temos:

        Tipos de acidentes     Freqüência      Freqüência Relativa      Freqüência Percentual
              Típico                5                 0,20                      20%
              Trajeto               3                 0,12                      12%
        Doença do Trabalho         17                 0,68                      68%
               Total               25                 1,00                     100%

c) Distribuição de Freqüência Relativa: é quando a freqüência de observação de cada classe é
apresentada em relação proporcional ao número total de observações.

d) Distribuição de Freqüência Percentual: é a Freqüência Relativa Multiplicada por 100.




                                                                                   castrorpc@yahoo.com.br
                                                                                                      37
Curso de Pós-Graduação em Engenharia de Segurança do Trabalho
                             Disciplina: Gerenciamento de Risco
                             Professor: Roberto Portela de Castro
e) Gráficos de Barra e de Pizza: dispositivos gráficos para
representar os dados qualitativos sintetizados através da
Distribuição de Freqüência.




f) Distribuição de Freqüência QUANTITATIVA: Assim como para dados Qualitativos, a Distribuição de
Freqüência Quantitativa mostra o número (freqüência) de observações em cada uma das classes não
sobrepostas. No entanto, é preciso ter especial cuidado na definição das classes.
   Em Distribuição de Freqüência Quantitativa, podemos definir Classe como sendo os intervalos usados
para agrupar os dados observados.

g) Etapas para definição de Classes: em uma distribuição de freqüência, a determinação das classes
segue as seguintes etapas:
1) Determinar o número de classes não sobrepostas;
2) Determinar a extensão de cada classe;
3) Determinar os limites da classe.

h) Número de Classes (NC): representa o número de intervalos usados para agrupar os dados observados.
Recomenda-se que o número de Classes fique entre 5 e 20, dependendo do número de observações, isto é,
quanto maior o número de dados levantados maior o número de Classes.

i) Largura das Classes (LAC): Como diretriz geral, recomenda-se que a largura seja a mesma para cada
uma das classes. Assim quanto maior o número de classes menor a largura e vice-versa.
                             LC = Maior Valor de dados – Menor Valor de dados
                                            Número de Classes
   A Largura das Classes pode ser arredondada para um valor mais conveniente. E em função do número de
Classes pode-se estabelecer uma série de combinações que permite a escolha da melhor para sintetização
dos dados.

j) Limite de Classes (LIC): representam os limites inferior e superior que definem cada classe e impede a
sobreposição de elementos. Pode-se definir cada classe em função de seus limites. A diferença entre dois
limites inferiores ou dois superiores adjacentes fornece a Largura das Classes.
   A Tabela abaixo apresenta o tempo de fabricação de um produto em linhas de montagens de uma fábrica
para vinte diferentes tipos de produtos. Com base na Tabela abaixo é possível calcularmos NC, LAC e LIC.
                 Tempo de Fabricação                  NC = 5 (escolhido)
  12        15      20       22             14        LAC = (33-12)/5 = 4,2 ≈ 5
  21        18      19       18             22        LIC = (10-14); (15-19); (20-24); (25-29); (30-34)
  17        23      28       13             18
  15        16      27       33             14        PMC = 12; 17; 22; 27 e 32

k) Ponto Médio da Classe (PMC): é a média entre os limites inferior e superior para cada classe.


                                                                                      castrorpc@yahoo.com.br
                                                                                                          38
Curso de Pós-Graduação em Engenharia de Segurança do Trabalho
                                  Disciplina: Gerenciamento de Risco
                                  Professor: Roberto Portela de Castro
l) Distribuição de Freqüência Relativa e Percentual: para dados Quantitativos são definidas da mesma
forma que para dados Qualitativos. Veja tabela abaixo:

                       Classes             Freqüência                Freqüência                      Freqüência Percentual
                                                                      Relativa
                       10 - 14                     4                    0,20                                     20%
                       15 – 19                     8                    0,40                                     40%
                       20 – 24                     5                    0,25                                     25%
                       25 – 29                     2                    0,10                                     10%
                       30 - 34                     1                    0,05                                     5%
                        Total                     20                    1,00                                    100%

m) Gráfico de Pontos e Histogramas: dispositivos gráficos para representar os dados quantitativos
sintetizados através da Distribuição de Freqüência.

 35

 30

 25

 20

 15

 10

  5

  0
      0          5         10         15            20          25

            Gráfico de Pontos – Gráfico de Dispersão                                                            Histograma

   Bloco             Freqüência               Bloco            Freqüência                        Bloco          Freqüência % cumulativo
     14                  4                                19          8                                  14               4     20,00%
     19                  8                                24          5                                  19               8     60,00%
     24                  5                                14          4                                  24               5     85,00%
     29                  2                                29          2                                  29               2     95,00%
     34                  1                                34          1                                  34               1    100,00%
Mais                     0                 Mais                       0                       Mais                        0    100,00%
          Tabela de Histograma                    Histograma Classificado                                     Histograma Cumulativo

   Existe uma diferença entre o                        Histograma                      9
apresentado acima e o Diagrama                         de Blocos                       8
                                                                                       7
                                                                         Frequências




apresentado ao lado.                                                                   6
                                                                                       5
   No Gráfico de Barras no eixo do X ficam as classes                                  4
                                                                                       3
e as freqüências são apresentadas por classe,                                          2
previamente agrupadas na tabela pelo profissional.                                     1
                                                                                       0

  Já no Histograma, basta definir os limites                                               10 - 14 15 – 19 20 – 24 25 – 29 30 - 34
superiores das classes, que o Excel faz o
                                                                                                          Classes
agrupamento e define as freqüências.

n) Distribuição de Freqüência Cumulativa: nessa distribuição são usados o número, a largura e os limites
das classes, já referidos. No entanto, é apresentado o número de observações com valores menores ou
iguais ao limite superior de cada classe. Assim para o nosso exemplo temos:

                                                                                                                   castrorpc@yahoo.com.br
                                                                                                                                      39
Curso de Pós-Graduação em Engenharia de Segurança do Trabalho
                            Disciplina: Gerenciamento de Risco
                            Professor: Roberto Portela de Castro

 Limite superior de      Freqüência      Freqüência       Freqüência Relativa    Freqüência Percentual
      classes                            Cumulativa           Cumulativa              Cumulativa
 Menor ou igual a 14          4              4                   0,20                    20%
 Menor ou igual a 19          8              12                  0,60                    60%
 Menor ou igual a 24          5              17                  0,85                    85%
 Menor ou igual a 29          2              19                  0,95                    95%
 Menor ou igual a 34          1              20                  1,00                   100%

o) Distribuição de Freqüência Relativa e Percentual Cumulativa: são definidas da mesma forma
apresentada para dados Qualitativos e Quantitativos. Para o nosso exemplo, fica como apresentado na tabela
acima.

p) Usando o Excel para Distribuição de Freqüência: Ferramentas – Análise de Dados – Histograma.

                                                                  - Intervalo de Entrada: Dados;
                                                                  - Intervalo de bloco: Limite superior de
                                                                  cada Classe;
                                                                  - Opção de Saída: Define-se o local de
                                                                  saída, informando a célula, ou a
                                                                  planilha ou o arquivo.
                                                                  Defina ainda:
                                                                     • Nenhuma das caixas de seleção
                                                                     assinalada:  Distribuição    de
                                                                     Freqüência;
                                                                     • Caixa Pareto: Distribuição de
                                                                     Freqüência em ordem decrescente;
                                                                     • Caixa Porcentagem cumulativa:
                                                                     Distribuição  de    Freqüência
                                                                     Cumulativa;
                                                                     • Caixa Resultado do Gráfico:
                                                                     Distribuição de Freqüência e o
                                                                     Histograma;

OBS: Para acessar essas ferramentas, clique em Análise de Dados, no grupo Análise, na guia Dados. Se o
comando Análise de Dados não estiver disponível, carregue o programa suplementar Ferramentas de
Análise.

4.1.3 Exercícios
Exercício 5                                                        Dias perdidos          Ocorrência
    A Equipe do SESMT de uma empresa observou que                   0 dia perdido           8 vezes
                                                                    1 dia perdido          14 vezes
num histórico de 10 anos ocorreram 100 acidentes.
                                                                   2 dias perdidos         25 vezes
Analisando melhor os acidentes, classificou-se 8 tipos de
                                                                   3 dias perdidos         27 vezes
acidente de acordo com o número de dias perdidos,
                                                                   4 dias perdidos         13vezes
conforme tabela a seguir.
                                                                   5 dias perdidos          7 vezes
    Com base na tabela apresentada gere uma tabela                 6 dias perdidos          6 vezes
onde sejam apresentados os 8 tipos de acidente com sua          mais de 6 dia perdidos   Nenhuma vez
relativa acumulada , percentual relativa e percentual relativa acumulada.
                                                                                    castrorpc@yahoo.com.br
                                                                                                         40
Curso de Pós-Graduação em Engenharia de Segurança do Trabalho
                                    Disciplina: Gerenciamento de Risco
                                    Professor: Roberto Portela de Castro

Exercício 6
    Ainda com base na tabela apresentada Gere dois gráficos um com a freqüência absoluta e a
absoluta acumulada, e outro gráfico com a relativa e a relativa acumulada.

4.1.4 Medidas de Tendência Central
a) Média: é talvez a medida de posição mais importante, fornece uma medida da posição central de todos os
dados. Se os dados são de uma amostra, a média é denominada de x , se os dados forem da população, a
média é chamada de µ . Assim:

Média da amostra: x =       ∑x  i
                                                        Média da População: µ =    ∑x     i
                            n                                                        N
b) Moda: É o valor de dados que ocorre com maior freqüência. A moda é um importante valor que serve
tanto para dados Quantitativos como para dados Qualitativos.

c) Mediana: é o valor que fica no meio da seqüência quando os dados são arranjados na ordem ascendente
ou crescente. Divide a curva em duas áreas iguais.Assim definida:
- Com um número ímpar de observações a Mediana é o termo do meio;
- Para um número par de observações a Mediana é a média dos dois valores do meio.

d) Percentis: fornece informações de como os valores de dados estão distribuídos sobre um intervalo, do
menor para o maior. Assim o p-ésimo percentil é um valor tal que pelo menos p% das observações assumem
esse valor ou menos e pelo menos (100 - p)% das observações assumem esse valor ou mais. Para calcular o
Percentil deve-se:
1. Arranjar os dados em ordem crescente;
                          p 
2. Calcular o índice i =  100 n , onde p é o percentil e n é o número de observações;
                              
                              

3. Se i não for inteiro, arredonde para cima. O próximo inteiro maior que i denota a posição do p-ésimo
percentil. Se i for inteiro, o p-ésimo percentil é a média dos valores de dados nas posições i e i + 1. Para o
Excel, não é calculada a média e sim feita uma interpolação.

e) Quartis: Em tratamentos estatísticos deseja-se dividir os dados em quatro partes, contendo
aproximadamente um quarto dos dados, ou seja, 25% das observações. Assim:
- Q1 = primeiro quartil = 25% percentil; - Q2 = segundo quartil = 50% percentil;
- Q3 = terceiro quartil = 75% percentil;

EXEMPLO: Considere os seguintes salários para Engenheiros de Segurança Junior do Pólo Petroquímico de
Camaçari/BA, em ordem crescente: (2210 – 2255 – 2350 – 2380 – 2380 – 2390 – 2420 – 2440 – 2450 – 2550
– 2630 – 2825)
                      (2210 2255 2350 2380 2380 2390 2420 2440 2450 2550 2630 2825)
Média Amostra: x =                                                                  =2440
                                                   12
Moda: 2380, repete-se duas vezes.                           Mediana: (2390 + 2420)/2 = 2405
                   85                                             25 
85º Percentil: i =  100 12 = 10,2 ≅ 11 º posição = 2630
                                                          Q1: i =  100 12 = 3 ,(2350+2380)/2 = 2365
                                                                         
                                                                       



                                                                                              castrorpc@yahoo.com.br
                                                                                                                 41
Curso de Pós-Graduação em Engenharia de Segurança do Trabalho
                             Disciplina: Gerenciamento de Risco
                             Professor: Roberto Portela de Castro

         50                                                      75 
Q2: i =  100 12 = 6 ,(2390+2420)/2 = 2405
                                                        Q3: i =  100 12 = 9 ,(2450+2550)/2 = 2500
                                                                       
                                                                      

f) Média Ponderada: é a média aritmética aplicada a dados agrupados, isto é, dados                    n
distribuídos em classes. É dada pelo somatório do produto da freqüência de cada classe               ∑ fM
                                                                                                     i =1
                                                                                                              i i
pelo Ponto Médio da Classe (Mi), dividido pelo número de amostras.                              x=
                                                                                                          n
g) Média Harmônica: A média harmônica de n números reais positivos x1, x2,... ,                  n
                                                                                    MH =
xn é o número real positivo MH. Representa a capacidade média individual da                1   1         1
                                                                                             +   + ... +
ação de n agentes que estão agindo harmonicamente, ou seja, MH representa a                x1 x2         xn

capacidade de um agente que é capaz de substituir cada um dos n agentes quando atuando em conjunto.

h) Média Geométrica: Consideremos uma coleção formada por n números racionais não negativos: x1, x2,
x3, ..., xn. A média geométrica entre esses n números é a raiz n-ésima do produto entre esses números, isto é:
MG =   n x .x ....x
          1 2      n



Nota: Como medida de localização, a mediana é mais robusta do que a média, pois não é tão sensível aos
dados. Quando a distribuição é simétrica, a média e a mediana coincidem. A mediana não é tão sensível,
como a média, às observações que são muito maiores ou muito menores do que as restantes. Por outro lado,
a média reflete o valor de todas as observações. A partir do exposto, deduzimos que se a distribuição dos
dados:
1. for aproximadamente simétrica, a média aproxima-se da mediana
2. for enviesada para a direita (alguns valores grandes), a média tende a ser maior que a mediana.
3. for enviesada para a esquerda (alguns valores pequenos), a média tende a ser inferior à mediana.

i) Tabela de Funções do Excel:
                        Função Estatística                    Função do Excel
                               Média                        MÉDIA(num1;num2;...)
                               Moda                         MODO(num1;num2;...)
                             Mediana                         MED(num1;num2;...)
                        Ordem Percentil (*)           ORDEM.PORCENTUAL(matriz;k)
                            Percentil(**)                   PERCENTIL(matriz;k)
                              Quartil                      QUARTIL(matriz;quarto)
                         Média Harmônica            MÉDIA.HARMÔNICA(num1;num2;...)
                         Média Geométrica           MÉDIA.GEOMÉTRICA(num1;num2;...)

(*) indica o percentual de números que é menor ou igual a selecionado.
(**) Indica o valor entre dentro do intervalo tal que pelo menos p% das observações assumem esse valor ou
menos. Observe no exemplo do Excel, que a fórmula não realiza aproximações, e sim, interpolações.
Se Interpolarmos Linearmente para Q1: (2.380,00 27,20%); (2.350,00 18,10%) e (X            25,00%)

27,20% − 18,10% 2.380,00 − 2.350,00            , teremos X = 2.372,75, que se aproxima muito do valor obtido
                =
25,00% − 18,10%    X − 2.350,00                pela função Quartil do Excel 2.372,50, a diferença encontra-
                                               se no tipo de interpolação (linear ou geométrica)
                                                                                       castrorpc@yahoo.com.br
                                                                                                                    42
Curso de Pós-Graduação em Engenharia de Segurança do Trabalho
                            Disciplina: Gerenciamento de Risco
                            Professor: Roberto Portela de Castro

     Em Dados – Análise de Dados         Salários EST           Ponto               Coluna1      Ordem              Porcentagem
– Ordem e Percentil é possível               2.440,00               4                2.825,00                   1       100,00%
gerar uma tabela que ordena de
                                             2.255,00               7                2.630,00                   2        90,90%
forma decrescente os dados,
informa a sua posição na listagem            2.380,00              11                2.550,00                   3        81,80%
inicial e apresenta a ordem                  2.825,00              10                2.450,00                   4        72,70%
percentil para cada valor.                   2.210,00               1                2.440,00                   5        63,60%
                                             2.350,00               9                2.405,00                   6        54,50%
                                             2.630,00              12                2.390,00                   7        45,40%
                                             2.380,00               3                2.380,00                   8        27,20%
                                             2.405,00               8                2.380,00                   8        27,20%
                                             2.450,00               6                2.350,00                  10        18,10%
                                             2.550,00               2                2.255,00                  11         9,00%
                                             2.390,00               5                2.210,00                  12         0,00%

4.1.5 Medidas de Dispersão
a) Amplitude: é a medida de variabilidade mais simples e é dada pela diferença entre o Maior Valor e o
Menor Valor da População ou da Amostra. Existe uma variação da amplitude chamada de Amplitude
Interquartil, que é dada pela diferença entre o terceiro e o primeiro quartil (Q3 – Q1).

b) Desvio médio absoluto: representa a distância média que cada observação                                 n
encontra-se da média da amostra, considerando para tanto a diferença modular entre                     ∑x −x
                                                                                                       i =1
                                                                                                                i
o valor da amostra e da média. .
                                                                                                                n
c) Variância: é a medida baseada na diferença entre o valor de cada observação (xi) e a média ( x para a
amostra e µ para a população) que é chamado de desvio ao redor da média. A Variância é dada pela média
do somatório do quadrado dos desvios ao redor da média. Assim:

 Desvio ao redor da      Variância da População           Desvio ao redor da                    Variância da Amostra
média para População                                      média para Amostra
        (xi − µ )
                                     2     ∑ (x − µ)
                                                i
                                                    2               (x − x)
                                                                        i
                                                                                                      2      ∑ (x − x)  i
                                                                                                                                2

                         Var(x) = σ      =                                                         s       =
                                                N                                                                   n −1
Quando a Variância da População ou da Amostra           Variância da População                  Variância da Amostra
refere-se a dados agrupados, isto é, estão               p/ dados agrupados                      p/ dados agrupados

                                                                                                             ∑ f (M − x)
distribuídos em classes, tem que se levar em
                                                                   ∑ f (M − µ)
                                                                                      2                                         2
consideração o ponto médio da classe (Mi) e a                2              i   i                  2                i       i
freqüência de cada classe. Assim:                           σ    =                                s        =
                                                                                N                                   n −1

d) Desvio padrão: Uma vez que a variância envolve a soma de quadrados, a unidade em que se exprime
não é a mesma que a dos dados. Assim, para obter uma medida da variabilidade ou dispersão com as
mesmas unidades que os dados, tomamos a raiz quadrada da variância e obtemos o desvio padrão. O
desvio padrão é uma medida que só pode assumir valores não negativos e quanto maior for, maior será a
dispersão dos dados.

                                    ∑ (x − µ)                                                   ∑ (x − x)
                                              2                                                                 2
                                          i                                                            i
Desvio Padrão da População: σ =                     Desvio Padrão da Amostra: s =
                                          N                                                       n−1




                                                                                                  castrorpc@yahoo.com.br
                                                                                                                                    43
Curso de Pós-Graduação em Engenharia de Segurança do Trabalho
                                  Disciplina: Gerenciamento de Risco
                                  Professor: Roberto Portela de Castro
e) Coeficiente de variação: Indica o tamanho do desvio-padrão                         s
                                                                          CVar(x) =       .100 , para amostra e
em relação à média, estabelecendo uma relação percentual dada                         x
pelas fórmulas:                                                                       σ
                                                                          CVar(x) =       .100 , para a população
                                                                                      µ
EXEMPLO: Duas equipes de Tiro, A e B, com 8 atiradores cada, participaram de um campeonato e obtiveram
o seguinte resultado: Equipe A (8,9,10,8,6,11,7,13) com 72 acertos e Equipe B (7,3,10,6,5,13,18,10) com 72
acertos. Para decidir a melhor foi analisado total de pontos (empatadas), média de pontos (empatadas).
Decidiu-se analisar a ESTABILIDADE das equipes através da VARIAÇÃO entre os desempenhos. Assim:
X A = 72/8 = 9, XB = 72/8 = 9

Equipe A                                                Equipe B
                                              2                                                                2
    Xi           (Xi - X ) = xi              xi              Xi                (Xi - X ) = xi                 xi
                                              2                                                                2
    8             8 – 9 = -1             (-1) = 1            7                  7 – 9 = -2                (-2) = 4
                                             2                                                                2
    9              9–9=0                  (0) = 0            3                  3 – 9 = -6               (-6) = 36
                                             2                                                                2
   10             10 – 9 = 1              (1) = 1           10                  10 – 9 = 1                 (1) = 1
                                              2                                                                2
    8             8 – 9 = -1             (-1) = 1            6                  6 – 9 = -3                (-3) = 9
                                              2                                                               2
    6             6 – 9 = -3             (-3) = 9            5                  5 – 9 = -4               (-4) = 16
                                             2                                                               2
   11             11 – 9 = 2              (2) = 4           13                  13 – 9 = 4                (4) = 16
                                              2                                                              2
    7             7 – 9 = -2             (-2) = 4           18                  18 – 9 = 9                (9) = 81
                                            2                                                                 2
   13             13 – 9 = 4             (4) = 16           10                  10 – 9 = 1                 (1) = 1
   72                  0                     36             72                       0                       164
             36     36                                                    164    164                       2
       s2 =       =    = 5,14 acertos 2                            s2 =        =     = 23,43 acertos
                                                                          8 −1    7
           8 −1 7
        s = 5,14 = 2,268 acertos                                          s = 23,43 = 4,84 acertos

                  2,268                                                           4,84
     CVar(x A ) =       .100 = 25,20%                           CVar(x B ) =           .100 = 53,78%
                    9                                                              9
   Observe que a discrepância dada por (Xi - X ) também apresentam o mesmo valor, isto acontece devido
ao efeito do sinal negativo de cada discrepância. Uma solução seria elevar ao quadrado e dividir por N ou n-1
de acordo com o tipo de dados. Assim teríamos um dado quantitativo para comparar a estabilidade das
equipes (Desvio-padrão). O Coeficiente de Variação é um uma comparação do desvio-padrão com a média.

f) Tabela de Funções do Excel:
                         Função Estatística                        Função do Excel
                                  Variância                    VAR(num1;num2;...)
                            Desvio Padrão                    DESVPAD(num1;num2;...)
                       Coeficiente de Variação      DESVPAD(num1;num2;...)/MED(num1;num2;...)
                       Desvio Medio absoluto               DESV.MEDIO(num1;num2;...)

g) Medidas associadas entre duas variáveis: Em determinadas situações estamos interessados na relação
entre duas variáveis, isto é no impacto de uma variável sobre a outra. Para compreendermos as medidas
apresentadas abaixo, considere uma Loja de equipamentos eletrônicos que pretende verificar o impacto dos
comerciais na TV sobre o volume de vendas. Para isso, durante 10 semanas fez número de divulgações
diferentes e acompanhou o volume de vendas, tudo apresentado abaixo:




                                                                                                castrorpc@yahoo.com.br
                                                                                                                     44
Curso de Pós-Graduação em Engenharia de Segurança do Trabalho
                                  Disciplina: Gerenciamento de Risco
                                  Professor: Roberto Portela de Castro

            Nº Comerciais       Volume de
Semana           (x)            Vendas (y)                                                    Diagrama de Dispersão
   1              2                 50
                                                                  65
   2              5                 57                            60
   3              1                 41




                                                  Vendas CB$
                                                                  55
   4              3                 54
                                                                  50
   5              4                 54
                                                                  45
   6              1                 38
                                                                  40
   7              5                 63
                                                                  35
   8              3                 48                                      0            1            2         3            4        5             6
   9              4                 59                                                               Número de Comerciais
  10              2                 46

h) Covariância: Apresenta para uma                     Covariância da Amostra                                   Covariância da População
correlação entre duas variáveis de uma
amostra     ou    de  uma     população.
Representamos por x e y as duas variáveis
em análise. sxy= 11                                       sxy =
                                                                                 ∑ (x − x)(y − y)
                                                                                     i          i
                                                                                                                    σxy =
                                                                                                                            ∑ (x − µ )(y − µ )
                                                                                                                                 i   x      i   y
                                                                                         n −1                                        N

   Analisando o Diagrama de Dispersão em função de x = 3 e y = 51.

- Setor I: xi > x e yi > y , logo sxy positivo                              - Setor III: xi < x e yi < y , logo sxy positivo

- Setor II: xi < x e yi > y , logo sxy negativo                             - Setor IV: xi > x e yi < y , logo sxy negativo

Quando sxy é positivo, a maioria dos
pontos esta nos Setores I e III e indica                                                            Diagrama de Dispersão
uma associação linear positiva para x e
                                                                            65
y. Quando x aumenta y também aumenta
e vice-versa.                                                                                Setor II
                                                               Vendas CB$




Quando sxy for negativo, a maioria está                                                                                                   Setor I
                                                                            51
nos Setores II e IV e indica uma
associação linear negativa para x e y.                                                                                           Setor IV
Quando x aumenta y diminui e vice-                                                                  Setor III
versa. Quando os pontos estiverem                                           37
distribuídos uniformemente entre os                                              0                                    3                                      6
setores o valor de sxy será próximo de                                                                    Número de Comerciais
zero, o que indica que não existe uma
associação linear entre x e y.

  Para nosso exemplo sxy= 11 é positivo o que indica uma relação de linearidade positiva entre o número de
comerciais (x) e o volume de vendas (y).

Nota: Um maior valor de sxy positivo ou negativo não indica um maior ou menor intensidade da relação de
linearidade, apenas indica a existência da relação ou não, mas não serve para quantificar a intensidade da
relação de linearidade entre as variáveis.

i) Coeficiente de Correlação: para dados da amostra, serve para medir a intensidade com                                                             sxy
que duas variáveis estão relacionadas. Para o nosso exemplo, sx = 1,49 e sy = 7,93, logo rsy                                                rxy =
                                                                                                                                                    sx s y
= 0,93. O Coeficiente de correlação também pode ser dado pela fórmula:



                                                                                                                                 castrorpc@yahoo.com.br
                                                                                                                                                                 45
Curso de Pós-Graduação em Engenharia de Segurança do Trabalho
                                                        Disciplina: Gerenciamento de Risco
                                                        Professor: Roberto Portela de Castro


                    ∑ x y − ∑ n∑
                             x   y                                      O Coeficiente de correlação para dados de                                                   σxy
                                                i        i
                                                                        População é dado pela fórmula ao lado e está                                        ρxy =
                              i i                                                                                                                                   σ x σy
rxy =                                                                   sempre no intervalo de -1 e + 1, onde:
                      ( x)         ( y)
                ∑ x − ∑n ∑ y − ∑n
                                        2                        2
                      2             i                        i
                                      -1 indica uma forte relação linear negativa;
                                                    2
                      i                             i
                                      0 indica a inexistência de uma relação linear;
                                      +1 indica uma forte relação linear positiva;
j) Usando o Excel para Medidas associadas entre duas variáveis:
   Função =COVAR(Matriz1;Matriz2): para as variáveis apresentadas nas matrizes 1 e 2 calcula a
Covariância;
   Função =CORREL(Matriz1;Matriz2): para as variáveis apresentadas nas matrizes 1 e 2 calcula o
Coeficiente de Correlação.

k) Representações Gráficas: Para a                                            Retiradas                            Freqüência           Freqüência          Freqüência
Distribuição de Freqüência apresentada                                        Bancárias                                                 Acumulada           Percentual
ao lado, pode-se optar por quatro tipos                                        500 -600                                  12                 12                 3,58%
de representações gráficas: Histograma,                                       601 – 700                                  36                 48                10,75%
Polígono de Freqüência, Ogiva e Gráfico                                       701 – 800                                  63                111                18,81%
de Setores.                                                                   801 – 900                                  81                192                24,18%
                                                                             901 – 1000                                  77                269                22,99%
                                                                             1001 – 1100                                 42                311                12,54%
                                                                             1101 - 1200                                 24                335                 7,16%
                                                                                Total                                    335                 -                 100%

               90                                                                                                 400
               80
                                                                                           Frequência Acumulada




                                                                                                                  350
               70                                                                                                 300
  Frequência




               60
                                                                                                                  250
               50
                                                                                                                  200
               40
                                                                                                                  150
               30
               20                                                                                                 100
               10                                                                                                 50
                0                                                                                                  0
                     500 -   601 – 701 – 801 – 901 – 1001 – 1101 -                                                      500 - 601 – 701 – 801 – 901 – 1001 – 1101 -
                      600     700   800   900  1000 1100 1200                                                            600   700   800   900 1000 1100 1200
                                            Retirada Bancária                                                                           Retirada Bancária

                          POLÍGONO DE FREQUÊNCIA                                                                                         OGIVA

                          1101 -                                                                                  90
                           1200                500 -600 601 –
                                                                                                                  80
                    1001 – 7%                    4%      700                                                      70
                     1100                               11%
                                                                                           Frequência




                                                                                                                  60
                     13%                                                                                          50
                                                                                                                  40
                                                                     701 –
                                                                                                                  30
                                                                      800                                         20
                                                                     19%                                          10
                    901 –                                                                                          0
                    1000                                             801 –                                              500 -   601 –   701 –   801 –   901 – 1001 – 1101 -
                    23%                                               900                                                600     700     800     900    1000 1100 1200
                                                                     23%                                                                Retirada Bancária


                             GRÁFICO DE SETORES                                                                                     HISTOGRAMA
                                                                                                                                                 castrorpc@yahoo.com.br
                                                                                                                                                                             46
Curso de Pós-Graduação em Engenharia de Segurança do Trabalho
                            Disciplina: Gerenciamento de Risco
                            Professor: Roberto Portela de Castro

4.1.6 Conceitos de Engenharia de Segurança com aplicação estatística
a) Índice de Freqüência (IF): mede o número de acidentes ocorridos para cada 1.000.000 de
homens-horas trabalhadas, que é calculado pelo somatório das horas de trabalho de cada pessoa
exposta ao risco de acidente, que pode ser aproximado pelo produto do número de funcionário por 8
horas/dia pelo número de dias de trabalho do período considerado.
                                Número _ Total _ de _ acidentes
                IF =                                                      x1.000.000
                       Número _ Total _ de _ Homens − horas − trabalhadas

b) Índice de Gravidade (IG): mede o nível de gravidade de cada acidente com base no período de
afastamento, permitindo avaliar a perda laborativa devido à incapacidade, ocorridos para cada
1.000.000 de homens-horas trabalhadas.
                             Número _ Total _ de _ dias _ perdidos
               IG =                                                       x1.000.000
                       Número _ Total _ de _ Homens − horas − trabalhadas

c) Taxa de Incidência de Acidente de Trabalho: indicador da intensidade com que ocorrem os
acidentes de trabalho ocorrem em relação à população exposta ao risco de sofrer algum tipo de
acidente, que deve representar o número médio de trabalhadores dentro de um mesmo grupo de
referência do CNAE. Porém, como um trabalhador pode ter mais de um vínculo de trabalho, optou-se
pelo número médio de vínculos ao invés do número médio de trabalhadores.
                   Número _ de _ casos _ de _ acidente _ de _ trabalho _ registrados
           IAT =                                                                     x1.000
                              Número _ médio _ anual _ de _ vínculos
     De acordo com o tipo de acidente a taxa de incidência pode ser diferenciada em taxa de
incidência para doenças do trabalho, para acidentes do trabalho típicos, para acidente de trajeto, para
doença profissional e para incapacidade temporária.
     Por incapacidade temporária deve-se a falta de condições momentânea para exercer suas
atividades loborias. Durante os primeiros 15 dias consecutivos ao do afastamento da atividade, caberá
a empresa pagar a segurado acidentado o seu salário integral. Após esse período o segurado deverá
ser encaminhado à Perícia Médica da Previdência Social para requerimento de um auxílio-doença
acidentário.

d) Taxa de Mortalidade: relaciona o número total de óbitos decorrentes de acidentes de trabalho e a
população exposta ao risco de morte.
                   Número _ de _ casos _ de _ acidente _ de _ trabalho _ registrados
           IAT =                                                                     x1.000
                              Número _ médio _ anual _ de _ vínculos
e) Taxa de Letalidade: representa o maior ou menor poder que o acidente tem de causar a morte. É
um bom indicador para medir a gravidade do acidente.
                  Número _ de _ óbitos _ decorrentes _ de _ acidentes _ de _ trabalho
          IAT =                                                                       x1.000
                       Número _ de _ acidentes _ de _ trabalho _ registrados


                                                                                 castrorpc@yahoo.com.br
                                                                                                    47
Curso de Pós-Graduação em Engenharia de Segurança do Trabalho
                            Disciplina: Gerenciamento de Risco
                            Professor: Roberto Portela de Castro

f) Taxa de acidentalidade proporcional específica para a faixa etária de 16 a 34 anos: é um
aprimoramento dos indicadores de acidentes, pois permite avaliar o risco específico que um
determinado subgrupo populacional, compreendido em uma determinada faixa etária, está exposto,
neste caso de 16 a 34 anos.
        Número _ de _ acidentes _ de _ trabalho _ registrados _ na _ faixa _ de _ 16 _ a _ 34anos
IAT =                                                                                             x1.000
                        Número _ de _ acidentes _ de _ trabalho _ registrados

Nota: Segundo a OIT, os indicadores devem ser multiplicados por 1.000, conforme apresentado acima. A
ABNT através da NBR 14.280, por outro lado, orienta multiplicar por 1.000.000. No entanto o INSS, optou
pela fórmula sugerida pela OIT, que fornece valores com mesma ordem de grandeza dos índices de
freqüência o que facilita a análise dos dados.

4.1.7 Exercícios
Exercício 7
     O gerente de risco de uma empresa com 1.000                          Ano          Nº de acidentes
funcionários deseja estimar a freqüência provável de acidentes            2001                10
do trabalho e o risco dessa estimativa diferir do resultado real.         2002                08
Os acidentes registrados nos últimos 5 anos são apresentados              2003                12
ao lado.                                                                  2004                13
                                                                          2005                07
Exercício 8
     Sabendo-se que no ano de 2003, uma determinada empresa acusou um total de 235 dias de
trabalho para 500 funcionários, num regime de 8horas/dia e registrou 16 acidentes com 120 dias de
perda. Em um caso foram debitados 1.800 dias. Calcule o IF e o IG para essa fábrica.

Exercício 9
     Represente graficamente os dados             mês     IF     IG           mês       IF       IG
apresentados na tabela ao lado que                Jan    21,4   340           Jul      16,0     850
demonstra a variação dos índices de               Fev    30,5   1200          Ago      19,5    1400
gravidade e de freqüência. Calcule a              Mar    25,0   800           Set      20,5     720
covariância e o coeficiente de correlação e       Abr    19,0   800           Out      22,6     300
explique se há relação entre as variáveis ou      Mai    20,0   1000          Nov      19,2     800
não.                                              Jun    18,0   950           Dez      16,0     940


Exercício 10
    Para os mesmos dados apresentados na Questão 9, calcule para IF e para IG a média, a variância,
o desvio padrão, o coeficiente de variação e o desvio médio absoluto, fazendo uma interpretação
comparativa dos resultados.

4.2   Aplicação da Probabilidade á Previsão de Perdas




                                                                                    castrorpc@yahoo.com.br
                                                                                                         48
Curso de Pós-Graduação em Engenharia de Segurança do Trabalho
                              Disciplina: Gerenciamento de Risco
                              Professor: Roberto Portela de Castro

4.2.1 Conceitos
a) Conceito de Probabilidade: área do conhecimento que permite avaliar e controlar o tamanho do erro no
processo de inferência, ou seja, na generalização das conclusões da amostra para a população.
   A Teoria da Probabilidade oferece métodos de quantificação das chances ou possibilidades de ocorrência
associadas aos diversos resultados.

                 PROBABILIDADE                                             ESTATÍSTICA
Sabe-se como o processo funciona-se e se quer Não se sabe como o processo funciona, mas pode-se
predizer quais serão os resultados do processo observar os resultados e tentar conhecer o processo

b) Experimento: é qualquer ação ou processo cujo resultado está sujeito à incerteza.

c) Espaço Amostral: de um experimento, representado por S, é o conjunto de todos os resultados possíveis
desse experimento.

d) Evento: é qualquer grupo ou subgrupo de resultados contidos no espaço amostral. O evento é
denominado SIMPLES se consistir em um único resultado e COMPOSTO se consistir em mais de um
resultado.

EXEMPLO: Considere as técnicas de análise a serem adotadas por três profissionais diferentes no plano de
prevenção de lesões: Qualitativa (D) ou Quantitativa (E). O conjunto dos resultados possíveis é chamado de
Espaço Amostral dado por S = {EEE, DEE, EDE, EED, EDD, DED, DDE, DDD}. Existem vários eventos
possíveis tais como:
- A = {DEE, EDE, EED}, evento em que exatamente um dos três veículos virá à direita;
- B = {EEE, DEE, EDE, EED}, evento em que no máximo um dos veículos vira à direita;
- C = {EEE, DDD}, evento em que os três veículos viram na mesma direção.

Nota: Algumas relações da Teoria dos Conjuntos podem ser aplicadas à Probabilidade:
- União: de dois eventos, representada por A ∪ B, é o evento que ou está em A ou em B ou em ambos;
- Interseção: de dois eventos, representada por A ∩ B, é o evento que está em A e B ao mesmo tempo;

- Complemento: de um evento, representada por A , é o conjunto de todos os resultados do Espaço
Amostral que não estão em A.

Nota: Quando não existe interseção entre A e B, isto é, A ∩ B = Ф, são chamados eventos MUTUAMENTE
EXCLUSIVOS ou DISJUNTOS.

e) Definição de Probabilidade de evento: representada por P(A), denominada de probabilidade de A,
fornece uma medida precisa das chances de ocorrência.

f) Axiomas: São propriedades básicas que deverão sempre ser respeitados:
- Para qualquer evento A, P(A) > 0
- A probabilidade do Espaço Amostral, P(S) = 1 ou 100%
                                                                                               k
- Se A1, A2, A3, ..., Ak forem eventos mutuamente exclusivos: P(A1 ∪ A2 ∪ A3 ∪ ... ∪ Ak ) =   ∑ P(A )
                                                                                              i =1
                                                                                                     i


g) Propriedades:
- Para qualquer evento A, P(A) = 1 – P( A ), conjunto complementar P( A ) compreende todos os eventos
diferentes de A.
                                                                                 castrorpc@yahoo.com.br
                                                                                                         49
Curso de Pós-Graduação em Engenharia de Segurança do Trabalho
                              Disciplina: Gerenciamento de Risco
                              Professor: Roberto Portela de Castro

- Se A e B, forem mutuamente exclusivos, então P(A ∩ B) = 0
- Para quaisquer dois eventos A e B, P(A ∪ B) = P(A) + P(B) - P(A ∩ B)
- Para quais quer dois eventos A e B com P(B) > 0, a probabilidade condicional de A dado que B ocorreu é
definida por:
P(A | B) = P(A ∩ B)/P(B), P(B) ≠ 0
P(A ∩ B) = P(A | B) x P(B) = P(B | A) x P(A)
- Quaisquer dois eventos A e B são independentes se P (A │B) = P(A) e dependentes caso contrário. Além
disso, Se A e B são independentes P(A ∩ B) = P(A).P(B)
- Para quaisquer três eventos, A, B e C:
P(A ∪ B ∪ C) = P(A) + P(B) + P(C) - P(A ∩ B) - P(A ∩ C) - P(B ∩ C)+ P(A ∩ B ∩ C)
- Se houver N resultados possíveis em um Espaço Amostral, a probabilidade do evento A (evento favorável)
com N(A) resultados possíveis no Espaço Amostral é dada por: P(A) = N(A)/N

h) Interpretação da Probabilidade:
   Interpretação como Freqüência Relativa: A probabilidade de dar CARA no lançamento de uma moeda é
de 50%, desde que amoeda seja honesta e que o lançamento seja repetido muitas vezes.
   Interpretação subjetiva da probabilidade: A probabilidade de chover hoje é de 20%. Como fazer o dia
de hoje repetir 100 vezes, para verificar a probabilidade.
i) Variáveis aleatórias
   Em qualquer experimento há diversas características que podem ser observadas ou medidas, mas na
maioria dos casos o experimento enfocará um ou dois aspectos específicos da amostra. A associação de um
determinado resultado observado com um número é chamada de Variável Aleatória. Variável, pois os
resultados numéricos podem ser diferentes. Aleatório, pois depende de cada experimento. Assim Variável
Aleatória é a associação de um valor a cada dado do Espaço Amostral.
Nota: Qualquer variável aleatória cujos únicos valores possíveis são 0 e 1 é denominada Variável de
Bernouli.

    Variáveis discretas o conjunto de valores possíveis é finito ou pode ser relacionado em uma seqüência
infinita. São aquelas que assumem apenas determinados valores tais como 0,1,2,3,4,5,6 dando saltos de
descontinuidade entre seus valores.
   Variáveis contínuas seus valores consistem de um intervalo completo na reta de numeração. São
aquelas cujos valores assumem uma faixa contínua e não apresentam saltos de descontinuidade.
4.2.2 Técnicas de Contagem
  Regra do Produto: Se o primeiro elemento poder ser selecionado de n1 formas, o segundo de n2, etc. O
número de eventos possíveis é dado por n1.n2.n3...
   Arranjo: qualquer seqüência de k escolhas ordenadas em um espaço amostral com n elementos distintos
é denominada de arranjo. É uma técnica de contagem sem reposição. O número de arranjos com essas
condições é representado por Ak,n e dada por:
                                                                                   n!
                            Ak,n = n.(n-1).(n-2).(n-3)....(n-k+1)   ou Ak,n =
                                                                                (n − k)!

Um arranjo onde n = k é chamado de Permutação e é dado por Pk = 1.2.3.4...k. ou Pk = k!



                                                                                           castrorpc@yahoo.com.br
                                                                                                              50
Curso de Pós-Graduação em Engenharia de Segurança do Trabalho
                               Disciplina: Gerenciamento de Risco
                               Professor: Roberto Portela de Castro
   Combinação: Dado um Espaço Amostral com n objetos diferentes, qualquer subconjunto não-ordenado
de um tamanho k é denominado de combinação. É uma técnica de contagem sem reposição. O número de
combinações com essas condições é representado por Ck,n e dada por:

                                                                  n!      A
                                                     Ck,n =              = k, n
                                                              (n − k)!k!   k!

a) Usando o Excel para Contagem
 Função de Contagem                                                   Função do Excel
      Combinação                   COMBIN(Num1;Num2), Num1 = Espaço amostral e Num2 = Seleção
         Arranjo                   PERMUT(Num1;Num2), Num1 = Espaço amostral e Num2 = Seleção
      Permutação                   PERMUT(Num1;Num2), Num1 = Num2 = Espaço amostral = Seleção


4.2.3 Exercícios
Exercício 11
    A probabilidade de ocorrer um incêndio em uma empresa foi calculada como sendo de 10%. Já a
probabilidade de ocorrer uma perda por roubo também é de 10%. Considerando como eventos
independentes, calcule a probabilidade da empresa ter:
a. Ambas as perdas, isto é, incêndio e roubo
b. Nenhuma perda por roubo ou incêndio
c. Uma perda por roubo ou por incêndio, mas não as duas
d. A seguir recalcule os itens a,b e c, considerando que a incidência de incêndio ou de roubo eleva a
probabilidade do outro tipo para 25%, isto é, P (A │B) = P (B │A) = 25%

Exercício 12 Amostragem com reposição:
a. Qual a probabilidade de um aluno que não sabe nada acertar todas as questões de uma prova com 25
questões de múltipla escolha com 5 alternativas cada.
                                                25
P = 1/ (5.5.5....5) vinte e cinco vezes = 1/5
b. Qual a probabilidade de acertar o código de segurança de uma sala de produtos controlados de 3 letras e
3 números.
         3    3                           -8
P = 1/(26 .10 ) = 1/17.576.000 = 5,69.10 .
c. Em uma sorveteria de 31 sabores diferentes, de quantas formas podemos tomar um copinho duplo.
1 bola = 31 sabores; 2 bola = 31 sabores. 31.31 = 961 possibilidades.

Exercício 13 Amostragem sem reposição:
a. De quantas maneiras é possível montar um cardápio de segunda à sexta, com 5 pratos diferentes sem
repetir.
Seg = 5 opções, Ter = 4 opções, Qua = 3 opções, Qin = 2 opções, Sex = 1 opção. Logo, 5.4.3.2.1 = 5! = 120.
b. Ao convidar 5 alunos para estudar em casa, qual a probabilidade de chegarem em ordem alfabética
crescente.
P = 1/(5.4.3.2.1) = 1/120 = 0,833%

Exercício 14 Arranjos:


                                                                                        castrorpc@yahoo.com.br
                                                                                                           51
Curso de Pós-Graduação em Engenharia de Segurança do Trabalho
                                  Disciplina: Gerenciamento de Risco
                                  Professor: Roberto Portela de Castro

a. Na mesma sorveteria de 31 sabores não é permitido dois sabores iguais na casquinha e segundo os
clientes existe diferença de sabor de acordo com a ordem das bolas na casquinha.
1 bola = 31 sabores; 2 bola = 30 sabores. 31.30 = A31,2 = 930 tipos.
b. Se no restaurante acima aumentássemos a variedade de pratos para 10 sabores, para distribuir na
semana sem repetir pratos.
Seg = 10 opções, Ter = 9 opções, Qua = 8 opções, Qin = 7 opções, Sex = 6 opção. Logo, 10.9.8.7.6 = A10,5
=30240.

Exercício 15 Combinação:
a. Na mesma sorveteria de 31 sabores não é permitido dois sabores iguais na casquinha e segundo o dono
da sorveteria não existe diferença na ordem dos sabores
1 bola = 31 sabores; 2 bola = 30 sabores. 31.30/2 = C31,2 = 465 tipos.
b. Se no restaurante acima aumentássemos a variedade de pratos para 10 sabores, e segundo o dono do
restaurante não existe diferença na ordem dos pratos.
Seg = 10 opções, Ter = 9 opções, Qua = 8 opções, Qin = 7 opções, Sex = 6 opção.
Logo, 10.9.8.7.6/5! = C10,5 =252.
c. Considerando João e Paula um casal que trabalha juntos com mais 18 colegas. Serão selecionados
dentre desse grupo 5 membros para um comitê. Qual a probabilidade do casal estar junto no comitê.
C20,5 = espaço amostral, C18,3 = eventos de interesse. Logo, P = C18,3/C20,5 = 816/15504 = 0,053 = 5,3%.
d. No grupo formado por (A,B,C,D,E) e por (W,X,Y,Z). Qual a probabilidade de que num grupo de 5 letras
escolhidas exatamente três das letras sejam do primeiro grupo.
Espaço amostral = C9,5 = 126
Para escolha das 3 letras do 1 grupo temos: C5,3 = 10       P = C5,3.C4,2/C9,5 = 10.6/126 = 0,476
Para escolha das outras duas letras temos: C4,2 = 6

Exercício 16 Probabilidade Condicional:
a. Num jogo de dados. A o evento de obter 8 com 2 jogadas de dados. B o evento de obter 5 na primeira
jogada. Qual a P(A B).

P (A │B) = P( A ∩ B) , onde P(A ∩ B) é a probabilidade da soma ser 8 com o primeiro número 5 (5,3) = 1/36
               P( B)
             1 / 36
P (A │B) =          = 6/36 = 0,166 = 16,6%
             1/ 6
b. Num jogo de dados. A o evento de obter 4 CARAS em seqüência. B o evento de obter 2 caras nas duas
primeiras jogadas.

P (A │B) = P( A ∩ B) , onde P(A ∩ B) é a probabilidade de obter 4 CARAS com CARA nas 2 primeiras
                 P( B)

jogadas. P (A │B) =
                         (1 / 2)4 = ¼ = 25%
                          1/ 4

Exercício 17
Em um lançamento de dados qual a probabilidade de sair:
                                                                                         castrorpc@yahoo.com.br
                                                                                                            52
Curso de Pós-Graduação em Engenharia de Segurança do Trabalho
                             Disciplina: Gerenciamento de Risco
                             Professor: Roberto Portela de Castro

a. o número 5 em uma única jogada: P = 1/6 = 0,1666 ou 16,66%
b. um múltiplo de 3 em uma única jogada: P = 2/6 = 0,333 ou 33,33%
c. um número ímpar em uma única jogada: P = 3/6 = 0,50 ou 50%
d. um primo em uma única jogada: P = 1/6 + 1/6 + 1/6 + 1/6 = 0,66 ou 66,66%
e. em duas jogadas a soma ser nove: (3;6),(4;5),(5;4),(6;3). P = 4/(6.6) = 4/36 = 11,11%
f. soma 2 ou 12 em duas jogadas: (1;1),(6;6). P = 2/36 = 0,0555 = 5,55%

Exercício 18
Um depósito contém 4 capacetes brancos e 6 vermelhos, iguais em tudo, exceto a cor. No sorteio de dois
capacetes com reposição.
a. Qual a Probabilidade de sair capacete branco seguida de um vermelho.
P = 4/10.6/10 = 24/100 = 0,24 = 24% ou P = (4.6)/(10.10) = 0,24 = 24%
b. Qual a probabilidade de sair dois capacetes de cores diferentes.
P(V,B) + P(B,V) = 24% + 24% = 48%
c. Qual a probabilidade de sair um capacete branco seguido de um vermelho se não houver reposição.
P = 4/10.6/9 = 24/90 = 26,66%
d. Qual a probabilidade de sair capacetes de cores diferentes se não houver reposição.
P(V,B) + P(B,V) = 4/10.6/9 + 6/10.4/9 = 24/90 + 24/90 = 53,33%

4.2.4 Distribuição de Probabilidade
a) Conceitos
     A distribuição de probabilidade estabelece uma relação (função, expressão matemática, uma equação)
entre os eventos possíveis e suas probabilidades de ocorrência, com formas e características bem
conhecidas e definidas.
    Para o Gerenciamento de Risco, uma distribuição de probabilidade permite que se determine:
   A probabilidade de que uma perda excederá o prêmio do seguro necessário para cobrir totalmente um
determinado risco;
   A probabilidade de que certas perdas “quebrariam” financeiramente a empresa, se determinado risco
fosse retido por ela.
   Neste estudo, algumas variáveis também precisam ser definidas:
   Perda máxima possível (PMP) ou Dano potencial máximo (DPM): que a critério do gerente de riscos pode
variar ao desconsiderar perdas com probabilidade inferior à certos valores.
   Valor esperado de perda (VEP) ou perda media ou Perda Máxima Provável: soma do produto entre as
perdas e suas probabilidades de ocorrência. Representa a perda média anual a ser absorvida pela empresa
caso retenha os riscos. Representa o valor do prêmio puro, base para a seguradora compor o prêmio bruto.
                     Prêmio Bruto = Prêmio Puro + taxa + impostos + despesas + lucro
Nota: Prêmio é a importância paga pelo segurado ao segurador, ou seja, é o custo do seguro para o
segurado da transferência do risco de perdas e danos que determinado evento possa lhe causar.

   No entanto, a prática demonstra que esses valores possuem uma significativa margem de incerteza e
mesmo com uso de informações e dados históricos, o uso de distribuições matemáticas para representar o
comportamento das probabilidades dos eventos acontecerem têm-se mostrado muito eficiente.

                                                                                       castrorpc@yahoo.com.br
                                                                                                          53
Curso de Pós-Graduação em Engenharia de Segurança do Trabalho
                                   Disciplina: Gerenciamento de Risco
                                   Professor: Roberto Portela de Castro

    As principais distribuições de probabilidade com aplicação na Gerência de Risco são a Binomial, a de
Poisson, a Exponencial e a Normal ou Gaussiana.
b) Função de Probabilidade para Variáveis Discretas
A Distribuição de probabilidade de qualquer variável X é uma função que expressa como a probabilidade total
1 ou 100% está distribuída em função dos diversos valores possíveis de X.

Para Variáveis Bernoulli. fmp (X;α) =      1 - α , se X = 0
                                           α , se X = 1
                                            0, caso contrário

EXEMPLO:
1) Seis lotes de componentes foram testados, observando-se o número de falhas.
Lote                1               2              3               4           5                6
  NR FALHAS         0               2              0               1           2                0

Um dos lotes será selecionado. Sendo X o número de falhas e p(X) a probabilidade de X ocorrer. Assim:
- Pr(X = 0) = 3/6 = 50%, probabilidade de se ter Nenhuma falha.
- Pr(X = 1) = 1/6 = 16,7%, probabilidade de se ter 1 falha.
- Pr(X = 2) = 2/6 = 33,3%, probabilidade de se ter 2 falhas

2) Em uma loja de EPI, foi observado que os clientes que compraram luvas, 20% optaram por látex ou e 80%
por raspa. Assim:
- Pr(X = 0) = 20%, probabilidade do cliente ter adquirido látex.
- Pr(X = 1) = 80%, probabilidade do cliente ter adquirido raspa.
                                                                                                +
3) Considerando um grupo de 5 doadores sanguíneos (A,B,C,D e E). Apenas A e B são O . Será retirada
                                                                               +
uma amostra aleatória de sangue de cada indivíduo até que seja selecionado um O . Seja a variável Y = nº
                                             +
de testes necessários até sair um indivíduo O . Assim:
- Pr(Y = 1) = 2/5 = 40%, P(A ou B saírem de primeira).
- Pr(Y = 2) = 3/5.2/4 = 6/20 = 30%, P(C, D, ou E saírem primeiro e depois A ou B).
- Pr(Y = 3) = 3/5.2/4.2/3 = 12/60 = 20%, P(C, D, ou E saírem nas 2 primeiras vezes e depois A ou B).
- Pr(Y = 4) = 3/5.2/4.1/3.2/2 = 12/120 = 10%, P(C, D, ou E saírem nas 3 primeiras vezes e depois A ou B).

c) Distribuição de Probabilidade Acumulada
   Chamada de F(x) de uma variável aleatória discreta X com fmp p(x) é definida para cada valor de x por:
F(x) = P(X < x) =       ∑ p( y )
                    y ; y <x
                                   e representa a probabilidade do valor X observado ser no máximo x. Também

chamada de Função Degrau como pode ser vista no gráfico.

EXEMPLO: Para o problema de classificação sanguínea temos:
- F(1) = P(Y < 1) = Pr(Y = 1) = Pr(1) = 0,4;                                          Y     1       2   3   4
- F(2) = P(Y < 2) = Pr(Y = 1 ou 2) = Pr(1) + Pr(2) = 0,7;                            p(Y) 0,4 0,3 0,2 0,1
- F(3) = P(Y < 3) = Pr(Y = 1 ou 2 ou 3) = Pr(1) + Pr(2) + Pr(3) = 0,9;


                                                                                       castrorpc@yahoo.com.br
                                                                                                            54
Curso de Pós-Graduação em Engenharia de Segurança do Trabalho
                                                    Disciplina: Gerenciamento de Risco
                                                    Professor: Roberto Portela de Castro

- F(4) = P(Y < 4) = Pr(Y = 1 ou 2 ou 3 ou 4) = Pr(1) + pr(2) + Pr(3) + Pr(4) = 1,0;

                             Distribuição de Probabilidade                                 Distribuição de Probabilidade Acum ulada


                   0,5                                                                     1,5




                                                                           Probabilidade
   probabilidade




                   0,4
                                                                                            1
                   0,3
                   0,2                                                                     0,5
                   0,1
                     0                                                                      0
                               1           2             3     4                                   1         2         3          4

                                       Variável Aletória                                                 Variáveis Aleatórias



d) Valor Médio esperado em uma Distribuição de Probabilidade
   Também chamado de Valor Esperado ou simplesmente Esperança. Refere-se à média de todos os
valores que esperaríamos obter se medíssemos a variável um número grande de vezes. Representa onde a
distribuição de probabilidade está centrada. Considerando a variável X (nº de caras que aparecem em três
jogadas de uma moeda), Sabendo que:
- p(X = 0) = 1/8 = 12,5%, P(não sair nenhuma CARA).
- p(X = 1) = 3/8 = 37,5%, P(sair uma CARA).
- p(X = 2) = 3/8 = 37,5%, P(sair duas CARAS).
- p(X = 3) = 1/8 = 12,5%, P(sair três CARAS).
                                   n
Assim E(x) =                   ∑ Pr(X ).X . No nosso caso, E(x) = 12,5%.0 + 37,5%.1 + 37,5%.2 + 12,5%.3 = 1,5, isto é, a
                               i =1
                                       i       i


esperança é que saiam 1,5 CARAS em média para uma moeda que seja lançada 3 vezes.
Nota: Quando o valor esperado se refere a uma população e não para uma amostra a variável é µx.
   Propriedades de Esperança
   - E(CX) = CE(X), quando c for uma constante;
- E(X + Y) = E(X) + E(Y).
e) Variância de uma variável aleatória
A Variância de uma variável aleatória é dada por:
                                n
Var(X) = σ =
                         2
                              ∑ (X − µ)
                               i =1
                                           2
                                               Pr(Xi )


4.2.4.1 Distribuição de Probabilidade Binomial
   Características
- Só existem dois resultados possíveis: SUCESSO e FRACASSO; perda ou não perda;
- A probabilidade de sucessor em cada experimento é p e de fracasso é 1-p;
- Os experimentos são idênticos;
- Serão realizados n provas independentes;
- Não há um limite para o número de experimentos.

   Fórmula

                                                                                                                     castrorpc@yahoo.com.br
                                                                                                                                        55
Curso de Pós-Graduação em Engenharia de Segurança do Trabalho
                                    Disciplina: Gerenciamento de Risco
                                    Professor: Roberto Portela de Castro

                                  n                   Onde:
Pr(X) = Cn, x.px (1 − p)n − x ou  .px (1 − p)n − x
                                 x                    n = número de experimentos realizados
                                   
                                                        x = número de sucessos desejados
                                                        p = probabilidade de sucesso em um experimento
                                                        Cn,x = número de combinações de sucessos desejados
   Esperança e Variância
E(X) = Np                                                           Var(X) = np(1-p)

   Usando o Excel
                                 DISTRBINOM (núm_s;tentativas;probabilidade_s;cumulativo)
Núm_s é o número de tentativas bem-sucedidas.
Tentativas é o número de tentativas independentes.
Probabilidade_s é a probabilidade de sucesso em cada tentativa.
Cumulativo é um valor lógico que determina a forma da função. Se cumulativo for VERDADEIRO, DISTRBINOM
retornará a função de distribuição cumulativa, que é a probabilidade de que exista no máximo núm_s sucessos; se for
FALSO, retornará a função massa de probabilidade, que é a probabilidade de que exista núm_s sucessos.


EXEMPLO:
Considerando 3 clientes em uma loja de EPI, Qual a probabilidade de 2 realizarem algum tipo de compra.
O Resultado de sucesso é comprar. Número de experimentos realizados (n) = 3. Número de sucessos
desejados (x) = 2. Probabilidade de sucesso (p) = ½ = 0,5.

Pr(3) = C3,2.0,52(0,5)1 = 0,375 = 37,5%.

E(X) = 3.0,5 = 1,5, isto é, se espera em média que 1,5 clientes em 3 realizem compras.
Var(X) = 3.0,5.0,5 = 0,75, isto é, os resultados possuem um desvio da média de 0,75.

4.2.4.2 Distribuição de Poisson
   Características
- Existem vários resultados possíveis;
- Existe uma média esperada de resultados (µ);
- A probabilidade de uma ocorrência é a mesma para quaisquer intervalos de igual comprimento;
- A ocorrência ou não em qualquer intervalo é independente da ocorrência ou não em outro.

   Fórmula
          µ x .e − µ                                    Onde:
Pr(X) =                                                 µ = é o valor médio esperado entre todos os possíveis
              x!                                        x = número de ocorrências desejadas em um intervalo
                                                        µ = λ.t , onde λ é freqüência de falhas e t o intervalo de
                                                        observação.

   Esperança e Variância
E(X) = µ                                               Var(X) = µ
   Usando o Excel
POISSON(x;média;cumulativo)          X é o número de eventos.       Média é o valor numérico esperado.
Cumulativo é um valor lógico que determina a forma da distribuição de probabilidade fornecida. Se cumulativo for
VERDADEIRO, POISSON retornará a probabilidade Poisson de que o número de eventos aleatórios estará entre zero e x
inclusive; se FALSO, retornará a função massa da probabilidade Poisson de que o número de eventos será equivalente a
x.
                                                                                               castrorpc@yahoo.com.br
                                                                                                                     56
Curso de Pós-Graduação em Engenharia de Segurança do Trabalho
                                    Disciplina: Gerenciamento de Risco
                                    Professor: Roberto Portela de Castro

EXEMPLO:
Analisando o número de chegadas em um dado intervalo ao caixa de um banco. Considerando que a
probabilidade de chegada independe do período e é a mesma em períodos iguais. Sabendo que em média
chegam 15 clientes por hora ao caixa do banco.
a) Qual a Probabilidade de chegarem 10 clientes em uma hora.
                                1510.e−15
X = 10; µ = 15. Pr(10) =                  = 0,0486 = 4,86%
                                   10!
b) Qual a Probabilidade de 2 clientes chegarem em 15minutos
                                                                           3,752.e −3,75
15 clientes chegam 60 minutos (1 hora)          X = 2; µ = 3,75. Pr(2) =                 = 0,1653 = 16,53%
                                                                                2!
15/4 clientes chegam em 15 minutos

4.2.4.3 Distribuição de Probabilidade Normal
     A Distribuição de Probabilidade Normal é a principal distribuição contínua, e muitas das populações
obedecem esse padrão. São exemplos de aplicação da Normal: altura, peso, contagem de QI, medições
científicas, índices de precipitação pluviométrica, etc.
   A Curva Normal
A Distribuição Normal se apresenta
graficamente na forma de um sino
(Figura ao lado). Possui como
características principais a média (µ)
e o desvio padrão (σ). A Função que
representa esta distribuição é:
                        (x − µ)2
          1         −
                e        2σ 2
F(x) =
         σ 2π
Em que - ∞ < x < + ∞



   Características
- Existem inúmeras variáveis encontradas na realidade que se comportam segundo modelo normal;
- Muitos acidentes se comportam segundo o Teorema do Limite Central, em que diversas causas
independentes (vaiáveis) somam seus efeitos para produzir um certo resultado(dano);
- Existem várias distribuições de probabilidade normais, a diferença esta na média(µ) e no desvio padrão(σ);
- O ponto mais alto na distribuição está na média. Quanto maior a média mais alta será a curva;
- A média pode assumir qualquer valor numérico na reta dos reais;
- A distribuição é simétrica, isto é, a forma à esquerda da média é igual a direita da área;
- O desvio padrão determina a largura da curva. Valores maiores indicam curvas mais largas e vice-versa;
- A área abaixo da curva de distribuição representa a 1 ou 100% da probabilidade;
- As probabilidades para uma variável aleatória são dadas em função da área no gráfico;
- As extremidades da curva se estendem de forma indefinida ao longo de sua base (o eixo das abcissas) sem
jamais tocá-la. (Portanto, o campo de variação da distribuição normal se estende de - ∞ a + ∞ ;
- Existem alguns intervalos de valores da variável aleatória normal comumente utilizados:

                                                                                               castrorpc@yahoo.com.br
                                                                                                                  57
Curso de Pós-Graduação em Engenharia de Segurança do Trabalho
                                 Disciplina: Gerenciamento de Risco
                                 Professor: Roberto Portela de Castro

   68,26% dos valores de uma variável estão dentro do intervalo (µ-σ; µ+σ);
   95,44% dos valores de uma variável estão dentro do intervalo (µ-2σ; µ+2σ);
   99,72% dos valores de uma variável estão dentro do intervalo (µ-3σ; µ+3σ);

   Aproximação de distribuições de probabilidade
   De acordo com o Teorema do Limite Central, quando n(número de casos) é muito grande várias
distribuições podem ser aproximadas pela Normal.
    A distribuição Binomial pode ser considerada como a soma de n variáveis independentes. Quando n
cresce muito, a distribuição Binomial pode ser considerada uma Normal de µ = np e σ = np(1-p). Com np ≥ 5
e n(1-p) ≥ 5, já é considerado suficientemente grande, porém existem autores que sugerem 10 ou 15, tudo
relacionado com a precisão.
   Analogamente a distribuição de Poisson, poderá ser aproximada pela Normal para λt ≥ 5 (10 ou 15).

   Usando o Excel
                                     DIST.NORM(x;média;desv_padrão;cumulativo)
X é o valor cuja distribuição você deseja obter.
Média é a média aritmética da distribuição.
Desv_padrão é o desvio padrão da distribuição.
Cumulativo é um valor lógico que determina a forma da função. Se cumulativo for VERDADEIRO, DIST.NORM retornará
a função cumulativa de distribuição; se for FALSO, ele retornará a função massa de probabilidade.


4.2.4.4 Distribuição de Probabilidade Normal Padrão
      Na prática desejamos calcular probabilidades para diferentes valores de µ e σ. Para isso, a variável
aleatória continua X cuja distribuição N é função de µ e σ é transformada numa forma padronizada Z com
distribuição N(0,1), isto é, µ = 0 e σ = 1(distribuição normal padrão) pois tal distribuição é tabelada. A
quantidade Z é dada por : Z = (x – µ)/ σ.
     Assim qualquer distribuição N(µ,σ) pode ser transformada em Z, isto é, N(0,1), e a partir daí achar todas
as probabilidades desejadas.
   Usando o Excel
                      DIST.NORMP(z), onde Z é o valor cuja distribuição você deseja obter.


EXEMPLO:
1) A concentração de um poluente em água liberada por uma fábrica tem distribuição N(8,1.5). Qual a
chance, de que num dado dia, a concentração do poluente exceda o limite regulatório de 10 ppm?
A solução do problema resume-se em determinar a proporção da distribuição que está acima de 10 ppm, isto
é,Pr( x > 10). Usando a estatística z temos:
Z = (10 – 8)/ 1,5 = 1,33 -> Pr( x > 10)= Pr( z > 1,33) = 1- Pr (z < 1,33) = 0,09
Portanto, espera-se que a água liberada pela fábrica exceda os limites regulatórios cerca de 9% do tempo.
2) Como exemplo de uso da tabela acima, considera-se uma variável X com N(15,25). Qual a probabilidade
de que X assuma os valores (16 ≤ X ≤ 20)?
A probabilidade desejada pode ser obtida, utilizando-se a variável transformada (Z). Assim:
Para X = 16 ⇒ Z = (16 – 15)/ 25 = 0,04

                                                                                             castrorpc@yahoo.com.br
                                                                                                                58
Curso de Pós-Graduação em Engenharia de Segurança do Trabalho
                                                            Disciplina: Gerenciamento de Risco
                                                            Professor: Roberto Portela de Castro

Para X = 20 ⇒ Z = (20 – 15)/ 25 = 0,20
Pr(0,04 ≤ Z ≤ 0,20) = Pr(Z ≤ 0,2)-P(Z ≤ 0,04)
Com o uso da tabela, tem-se:
P(Z ≤ 0,2) = 0,5793
P(Z ≤ 0,04) = 0,5160
Portanto, a probabilidade desejada é 0,5793 – 0,5160 = 0,0633 ou 6,33%.

4.2.4.5 Distribuição de Probabilidade Exponencial
      Características
- Muito utilizada para descrever o tempo que se leva para completar uma tarefa;
- Existe uma média esperada de resultados (µ);
- A área sob a curva que corresponde a um intervalo fornece a probabilidade de que a variável aleatória X
assuma um valor dentro do intervalo;
- É utilizada principalmente em problemas relacionados com falhas de equipamentos e sistemas, com taxa de
falha constante, nesse casos λ= 1/µ.
- A distribuição exponencial é freqüentemente usada em estudos de confiabilidade como sendo o modelo
     para o tempo até a falha de um equipamento.

      Fórmula
                             1 −x / µ                                                     Onde:
F(X) =                         e      Função densidade de Probabilidade
                             µ                                                            µ = é o valor médio esperado entre todos
                                                                                          os possíveis
F(X) =                       λ e − λx                                                     x = número de ocorrências desejadas em
                  −x                             /µ
Pr(X < xo) = 1 − e o                                  Probabilidade da Distribuição       um intervalo
                                                                                          λ = taxa de falas = 1/µ

                                        Distribuição Exponencial
                                                                                      EXEMPLO:
                                                                                      1)Considerando o tempo para se carregar um
                             0,07                                                     caminhão na Doca. Se o tempo médio para
  F(x) Função Distribuição




                             0,06
                                                                                      carregar o caminhão é de 15 minutos µ = 15.
      de Probabilidade




                             0,05
                                                                                      A função de densidade de probabilidade
                             0,04
                                                                                                           1 − x / 15
                             0,03                                                     exponencial é de:      e
                             0,02
                                                                                                          15
                             0,01
                               0                                                      2) Qual a probabilidade de um carregamento
                                    1   3   5   7     9   11 13   15 17 19 21   23    levar 6 minutos ou menos
                                                Tempo de Carregamento                 Pr(X < 6) = 1 − e −6 / 15 = 0,3297 = 32,97%




      Relações entre a Distribuição de Poisson e Exponencial
     A Distribuição de Poisson apresenta a probabilidade de um determinado número de ocorrências em um
determinado intervalo. Já a distribuição exponencial fornece uma descrição do comprimento do intervalo entre
ocorrências.
     Na distribuição de Poisson estima-se a quantidade de eventos num espaço ou intervalo. Ex.: um fio de
cobre apresenta uma taxa de 2 falhas por metro. Qual a probabilidade de apresentar, em um metro, 04
falhas?
                                                                                                                 castrorpc@yahoo.com.br
                                                                                                                                    59
Curso de Pós-Graduação em Engenharia de Segurança do Trabalho
                               Disciplina: Gerenciamento de Risco
                               Professor: Roberto Portela de Castro

     A distribuição exponencial está ligada à de Poisson; ela analisa inversamente o experimento: um
intervalo ou espaço para ocorrência de um evento. No exemplo do fio, qual a probabilidade de ocorrer uma
falha em 0,5 metros, se ele possui uma taxa de 02 falhas por metro?
      O número de carros que chegam a um lava-jato é de 10 carros/hora segundo uma distribuição de
                 10x.e−10
Poisson F(X) =            . Chegam 10 carros por hora, o intervalo entre chegadas é de 0,1 hora.
                    x!

      Assim a distribuição Exponencial que descreve o intervalo entre chegadas tem média µ = 0,1 e a função
                                                          1 − x / 0,1
de densidade exponencial da probabilidade é: F(X) =          e
                                                         0,1

4.2.4.6 Exercícios
Exercício 19
A media de durabilidade dos pneus é de µ = 36.500,00 km e desvio-padrão de σ = 5.000,00 km. Dos dados
coletados observou-se que a Distribuição Normal é uma boa representação. Qual a porcentagem dos pneus
que apresenta uma durabilidade superior a 40.000,00 km ?
µ = 36.500,00 ; σ = 5.000,00 ; X = 40.000,00
Para X = 40.000,00 ⇒ Z = (40.000 – 36.500)/ 5.000 = 0,70
Pr(X > 40.000) = Pr(Z > 0,7) = 1 – Pr(Z < 0,70) = 1 - 0,7580 = 0,242 = 24,2%

Exercício 20
Na mesma questão anterior, Exercício 19, a empresa irá fornecer uma garantia na forma de desconto na
reposição caso os pneus originais não ultrapassem a quilometragem estabelecida na garantia. Qual deve ser
a quilometragem da garantia de modo que no máximo 10% dos casos estejam dentro da garantia.
µ = 36.500,00 ; σ = 5.000,00 ; Pr(X) Pr(Z) = 10%
Para Pr(Z) = 10% ( -1,29 < Z < -1,28), pois 0,0985 < Pr(Z) < 0,1003
Logo Z = -1,285 Para Z = -1,285 ⇒ X= µ - Z. σ ⇒ X= 36.500 - 1,285. 5.000 = 30.075 km

Exercício 21
Considerando o tempo para se carregar um caminhão na Doca. Se o tempo médio para carregar o caminhão
é de 15 minutos µ = 15. Qual a probabilidade de um carregamento levará entre 6 e 18 minutos
Pr(6 < X < 18) = Pr(X < 18) - Pr(X < 6) =( 1 − e −18 / 15 ) - ( 1 − e −6 / 15 ) = 0,6988 – 0,3297 = 0,3691 = 36,91%

Exercício 22
Em um determinado processo de fabricação aparecem em média 1 falha a cada 400 horas. Suponhamos que
se quer estudar a distribuição do número de falhas que aparecerão em intervalos de 1.000 horas e qual a
probabilidade de ocorrerem 3 falhas.
Dica: µ = λ.t , onde λ é freqüência de falhas e t o intervalo de observação. 1 falha a cada 400 horas equivale
a uma média de 0,0025 falhas por hora (λ – freqüência). Em 1.000 horas (t – intervalo de estudo), teremos
uma média (µ) = 1.000 x 0,0025 = 2,5 falhas.

4.3    Aplicação da Confiabilidade á Previsão de Perdas
     O conceito de confiabilidade é o mesmo adotado em nosso cotidiano, no relacionamento
interpessoal. Uma pessoa de confiança é aquela que se pode contar sempre, que mantém a
regularidade do seu comportamento, que acreditamos que não irá falhar com nós, que não é capaz de
                                                                                            castrorpc@yahoo.com.br
                                                                                                                 60
Curso de Pós-Graduação em Engenharia de Segurança do Trabalho
                            Disciplina: Gerenciamento de Risco
                            Professor: Roberto Portela de Castro

nos causar danos ou prejuízos. Logo o conceito de falha está intimamente associado ao de
confiabilidade. Quanto menos um sistema falhar maior será sua confiabilidade.
     O estudo de confiabilidade entende-se que é o estudo estatístico das falhas, que ocorrem por
causa de algum defeito do programa. As falhas são evidentes, mas os erros responsáveis por tais
falhas, bem como as soluções para estas, não são.
    O estudo da previsão de perdas busca estabelecer modelos de confiabilidade que determinem um
grau de confiança com relação à correção do programa.
     Em sistemas produtivos abertos (cenário estudado pela Gestão de Risco), existe uma enorme
quantidade de influências varáveis não controláveis, o que nos leva a concluir que não existe sistema
infalível, ou seja, é permanente o risco de ocorrência de uma falha.
     Embora não exista a possibilidade de risco Zero, sua concepção teórica leva a uma
confiabilidade de 100% no sistema. Por outro lado, quando temos a certeza de que um sistema irá
falhar, o risco é de 100% e a confiabilidade no sistema é Zero.
    Assim, a confiabilidade (R) de um sistema funcionar sem falhas é igual ao complemento da
probabilidade de ocorrência de falhas (Q). R = 100% – Q. Logo se existir uma probabilidade de 4%
de ocorrência de falha, também existirá uma confiabilidade de R = 100% - 4% = 96% no sistema.
     Deparamos-nos agora com um questionamento. Se em nosso senso comum sempre existirá a
probabilidade de falhas (Q = 100%), como definir qual o produto ou processo mais eficiente. Isso só
é possível se limitarmos o espaço de observação, seja no número de produtos ou no intervalo de
tempo. Essa noção é muito utilizada pela empresas ao estabelecer o prazo de garantia do produto, que
é o prazo que o fabricante espera que o produto funcione sem quaisquer problemas.
    A freqüência com que acontecem
as falhas num intervalo de tempo é
chamada de taxa de falhas e é
representada por λ. Quando essa taxa
não é constante busca-se uma função
matemática h(t) para representá-la. Já          Estágio 1         Estágio 2          Estágio 3
sua representação gráfica, conhecida
como curva da banheira é apresentada
na Figura 9.


             Figura 9 – Curva da Banheira

    Computadores e componentes eletrônicos costumam apresentar função de risco dominada pelo
estágio de vida útil, c/ períodos curtos de mortalidade infantil e envelhecimento. Em equipamentos e
componentes mecânicos, função de risco é dominada pelos estágios 1º e 3º da curva da banheira,
sendo o estágio 2º, de vida útil, praticamente ausente.
     O 1º estágio é uma região de alta, porém decrescente, taxa de falha. As falhas são geralmente
relacionados a matérias-primas e operações de manufatura que não atendem às normas de
especificação (causas especiais).

                                                                                castrorpc@yahoo.com.br
                                                                                                   61
Curso de Pós-Graduação em Engenharia de Segurança do Trabalho
                            Disciplina: Gerenciamento de Risco
                            Professor: Roberto Portela de Castro

     Para evitar falhas no 1º estágio deve-se adotar projetos detalhados, práticas de controle de
qualidade na manufatura, ou burn in, que consiste no teste de unidades em condições normais de uso
por período de tempo suficiente p/ que defeitos precoces sejam detectados e corrigidos antes das
falhas.
    O 2º estágio representa a fase de vida útil, com a menor taxa de falha do gráfico,
aproximadamente constante. Neste estágio as falhas são causadas por eventos aleatórios, designadas
por causas comuns e não-relacionadas a defeitos inerentes às unidades.
    Exemplo: sobrecargas de voltagem, vibração e impactos, aumentos na temperatura e umidade
durante a operação normal das unidades. Essas causas comuns podem ser reduzidas através da
melhoria nos projetos dos produtos, tornando-os mais robustos.
    O 3º estágio representa a fase de envelhecimento, região de taxa de falha crescente, dominada
por falhas relacionadas ao desgaste da unidade. Exemplos: corrosão e trincas por fadiga. O aumento
da taxa de falha normalmente indica a necessidade de reposição de peças no produto, informando
acerca da duração aproximada de sua vida de projeto.
    Para amenizar intensidade do envelhecimento recomenda-se:
• projeto de produtos c/ componentes e materiais mais duráveis,
• práticas de manutenção preventiva e corretiva
• controle de fatores ambientais de stress que possam intensificar a taxa de falha do produto.
  Antes de continuarmos vamos rever o conceito de defeito para a Teoria das Falhas. Dentro desta
concepção um defeito é um desvio da especificação, que pode ou não dar origem a uma falha.
Exemplo: podemos ter um automóvel com um defeito na pintura (cores diferentes em partes que
deveriam ter cores iguais), o que não afeta o desempenho do veículo.

4.3.1 Tipos de Falhas
   Ao classificar os tipos de falhas podemos fazer com diferentes enfoques apresentados a seguir:
   Enfoque diminuição da capacidade de operação
       o Falha total: uma lâmpada queimada perde completamente a função de iluminar.
       o Falha parcial: por exemplo, um rolamento de esferas defeituoso pode ainda operar durante
         algum tempo, apesar de ruidoso e com superaquecimento.
   Enfoque modo de evolução da falha
       o Falha catastrófica: um curto-circuito numa linha de transporte de energia elétrica ou um
         bloco motor de explosão quebrado.
       o Falha gradual: a alteração gradual da emissão catódica de um monitor de computador ou o
         desgaste na camisa de um cilindro de um motor diesel. Também denominadas falhas
         paramétricas.
   Enfoque duração da falha
       o Falha temporária: curto-circuito linha terra ou entre fases, devido a uma causa passageira.
       o Falha intermitente: mau contato no borne de um relé.
                                                                                  castrorpc@yahoo.com.br
                                                                                                     62
Curso de Pós-Graduação em Engenharia de Segurança do Trabalho
                            Disciplina: Gerenciamento de Risco
                            Professor: Roberto Portela de Castro

       o Falha permanente: lâmpada queimada, bobina queimada.
  Enfoque dependência de componente
       o Falha dependente: quebra da roda devido ao estouro de um pneu.
       o Falha independente: mau contato no borne de um relé.
  Enfoque origem da falha
       o Falha intrínseca: a origem é do próprio componente.
       o Falha extrínseca: a origem é externa.

4.3.2 Falhas Operacionais
    As falhas operacionais em um sistema costumam ser divididas em falhas humanas e de
equipamentos. Embora os homens sejam mais suscetíveis às falhas, possuem uma maior capacidade
de recuperar e corrigir as falhas ocorridas, evitando ou limitando as suas conseqüências. Existem
correntes de estudiosos que afirmam não existirem falhas de equipamentos, uma vez que as máquinas
são criadas pelos homens. Já outros pesquisadores, afirmam que os homens ao operarem
equipamentos nunca são culpados. Longe dessa discussão, preferimos admitir que na análise de
confiabilidade qualquer tipo de falha deve ter a mesma importância e deverão ser analisadas com
base no potencial do dano.
    Acredita-se que de 10% a 30% das falhas tem origem em erros humanos. No entanto, isso não é
regra, no sistema de transporte automobilístico, essas taxas são altíssimas. Acontece erro humano,
quando o operador age por negligência, imprudência ou imperícia.
    Para a realização de atividades humanas, geralmente, há um nível ótimo de tensão psicológica
que é relacionado à complexidade da tarefa. Quando o nível é baixo (tarefas fáceis) a desatenção e
desmotivação levam a erros. Quando o nível é alto (tarefas muito difíceis) podem gerar estresse,
desgaste e desmotivação.
     O erro humano pode ser classificado de várias formas. Para a Teoria das Falhas, uma
classificação divide os erros humanos em probabilísticos, sistemáticos e esporádicos.
    Os erros probabilísticos são geralmente representados por distribuições normais. A forma de
diminuir esse tipo de erro é através de treinamentos mais específicos e uso de ferramentas mais
precisas.
     Os erros sistemáticos são geralmente representados por distribuições normais. Pode ser
ocasionado por descalibração do equipamento ou instrumento ou por fatores psicológicos sutis de
difícil identificação e superação.
    Os erros esporádicos sãos os mais difíceis de controlar. Não apresentam uma razão aparente,
sendo geralmente decorrentes de falta de atenção. A sua forma de controle é através do
desenvolvimento de um projeto para o posto de trabalho.
    Outra forma de classificar os erros é de acordo com a atuação do organismo e podem ser: de
percepção, de decisão, ou de ação.



                                                                             castrorpc@yahoo.com.br
                                                                                                63
Curso de Pós-Graduação em Engenharia de Segurança do Trabalho
                                 Disciplina: Gerenciamento de Risco
                                 Professor: Roberto Portela de Castro

4.3.3 Exercício
Exercício 23
Identifiquem elementos críticos do seu sistema produtivo escolhido no Exercício 1 (materiais, equipamentos e
pessoal) onde deve haver grande atenção para que sejam evitadas falhas graves no processo de produção.

4.3.4 Funções de Confiabilidade
   Em nosso estudo de Confiabilidade trabalharemos com as seguintes funções:
   •    R(t): função de confiabilidade;
             –   Probabilidade de não haver falha entre 0 e t;
             –   R(t) = Pr(T ≤ t), t ≥ 0
             –   Pr(t < T < t + ∆t | T > t) = λ∆t ou
                                                 F(t + ∆t) - F(t)
             –    Pr(t < T < t + ∆t | T > t) =                    , indica confiabilidade condicionada
                                                      R(t)
             –   A função confiabilidade será sempre decrescente com o tempo, pois as probabilidades
                 de sobrevivência de um componente sempre diminuem de acordo com a taxa de
                 utilização e em razão dos mecanismos de desgaste e de fadiga.
   •    F(t) = 1 - R(t): função de falhas acumuladas;
             –   Probabilidade de haver falha entre 0 e t;
   •    f(t): densidade acumulada de falhas;
             –   Probabilidade de haver uma falha entre [t + Dt];
   •    h(t): função taxa de risco;
             –   Probabilidade de, dado que não houve falhas até t, haja uma falha em [t + Dt].
             –   h(t) = f(t)/R(t)
     As funções matemáticas desenvolvidas para representar a taxa de falhas são chamadas de
Modelos de Risco. Existem seis modelos de risco, que combinados permite representar quase
totalidade dos mecanismos de risco existentes na prática. Os modelos de risco são: constante,
crescente, decrescente, curva da banheira piecewise linear, função de potência e exponencial.
   A Função de risco constante é comum para componentes eletrônicos e é representada por h(t) = λ,
de onde podemos tirar que           R(t) = e- λt ; f(t) = λ e - λt , onde λ é uma constante e expresso por
falhas/unidade de tempo.
   A Função de risco crescente corresponde ao último estágio da curva da banheira, normalmente
representando por uma função não-linear. Pode-se simplificar através de uma equação linear dada por
h(t) = λ t, onde λ é uma constante. É comum para componentes mecânicos, de onde podemos tirar,
R(t) = e -λ (t 2 ) ; f(t) = λe -λ (t 2 ) .
              2                     2




                                                                                         castrorpc@yahoo.com.br
                                                                                                            64
Curso de Pós-Graduação em Engenharia de Segurança do Trabalho
                           Disciplina: Gerenciamento de Risco
                           Professor: Roberto Portela de Castro

   De forma análoga a Função de risco decrescente corresponde ao primeiro estágio, também
representado por uma função não-linear, que simplificada por uma equação linear é dada por h(t) = a
- bt, onde a e b são constantes e a > bt.
   A Função de risco piecewise linear corresponde a um modelo linear da curva da banheira é
bastante versátil, pois ajusta-se satisfatoriamente a funções de risco calculadas empiricamente. O
Modelo oferece aproximação linear da curva da banheira, tipicamente não-linear.

4.3.5 Variáveis Quantitativas
    O estudo da Teoria das Falhas permite medir:
    Com que freqüência ocorrem defeitos? failure rate (λ) , hazard function - h(t)
A fórmula ao lado representada a freqüência ou taxa de falhas, onde k é o número de            k
falhas observadas durante o intervalo ∆t e n é a população de equipamentos que está     λ=
sendo analisada. De onde pode-se concluir também que: k = λ x n x ∆t                          n∆t

    Qual o tempo entre um defeito e outro? MTBF - mean time between failure
 Representa uma pequena diferença numérica pequena em relação à         MTBF = MTTF + MTTR ou
MTTF, pois geralmente os tempos de operação são geralmente muito                             ∆d i
                                                                          MTBF = ∑i =1
                                                                                         N
maiores que os tempos de reparo. Na prática valores numéricos
muito aproximados (tanto faz usar um como outro).                                             N

    Qual o tempo até o primeiro defeito? MTTF - mean time to failure
               Sistemas idênticos                                  Um único sistema
Considerando-se N sistemas idênticos colocados   O procedimento é semelhante, substituindo ti por
em operação a partir do tempo t=0, mede-se o     ∆ti , o intervalo de tempo em operação entre os
tempo de operação ti de cada um até apresentar
defeito. MTTF é o tempo médio de operação.
                                                 defeitos.

                               ti                                  ∆ti
             MTTF = ∑i =1                          MTTF = ∑i=1
                           N                                   N

                               N                                   N ou MTTF = 1/λ considerando
                                                 a função de risco constante.

    Qual o tempo gasto para reparar cada defeito? MTTR - mean time to repair
                                                                                                        R
                                                                                              ∑
                                                                                                    N
É uma variável difícil de ser estimada. Geralmente usa-se a injeção de falhas, MTTR = i =1 i
que consiste em provocar uma falha de cada vez e mede-se o tempo. Desta                    N
forma calcula-se MTTR como a média dos reparos. Simplificando, pode-se calcular µ (número de
reparos/hora). De onde se conclui que MTTR = 1/ µ

    Qual a probabilidade de um sistema estar funcionando em um determinado momento?
     Este questionamento nos leva ao conceito de disponibilidade, pois há a possibilidade do sistema
está em funcionamento ou em reparo. Observe pela fórmula apresentada a seguir que quanto menor
o tempo de reparo maior a disponibilidade. A(t) = MTTF / (MTTF + MTTR)


                                                                                castrorpc@yahoo.com.br
                                                                                                        65
Curso de Pós-Graduação em Engenharia de Segurança do Trabalho
                             Disciplina: Gerenciamento de Risco
                             Professor: Roberto Portela de Castro

    Qual a estimativa de tempo até a ocorrência de falha em x% da população?
    Em processos de manutenção preventiva costuma-se fazer a planificação das intervenções com
base em intervalos de tempos pré-estabelecidos. Estes intervalos em algumas análises são empíricos e
não levam em consideração as distribuições dos tempos para falha dos componentes.
    Uma das opções para a definição destes intervalos é a utilização de estimativas de tempos até a
ocorrência de falha de uma determinada porcentagem da população de componentes.
                                   1  1                1 
                          t% =        1 − p  = MTTF ln 1 − p 
                                   ln                        
                                  λ                          

    Quais as chances do sistema funcionar sem defeitos durante um período de tempo?
    É dada por R(t): função de confiabilidade, que expressa a probabilidade de não haver falha entre
                                 R(t) = e- λt . Já para falhas mecânicas R(t) = e -λ (t 2 ) .
                                                                                       2
0 e t. Para falhas eletrônicas

4.3.6 Análise de Sistemas de Confiabilidade
    Para analisar a confiabilidade de sistemas é precisar tratar os processos, etapas, tarefas como um
seqüenciamento lógico nos valendo de métodos analíticos. Os métodos analíticos mais comuns são os
de Combinação e o Markov.
     Em nosso curso analisaremos apenas o Método Analítico de Combinação que envolve os
conceitos de sistemas em série e em paralelo. Calcula-se inicialmente a confiabilidade de cada
processo, etapa, tarefa. Em seguida analisa-se a condição do sistema (paralelo ou série), aplicando-se
as fórmulas de confiabilidade resultante.
    Sistema em série: R(T) = R(1) x R(2) x R(3) ...... R(n)
    Neste tipo de sistema cada elemento no sistema deve operar corretamente para o sistema operar
corretamente.
       A confiabilidade R(T) indica a probabilidade que nenhum elemento apresente falha ou
probabilidade que todos os componentes operem corretamente.
   Sistema em paralelo: R(T) = 1 - Q(1) x Q(2) x Q(3) ...... Q(n)
                       Q(T) = Q(1) x Q(2) x Q(3) ...... Q(n)
    Neste tipo de sistema apenas um elemento no sistema precisa operar corretamente para o sistema
operar corretamente.

EXEMPLO:
Dados os valores de confiabilidade de cada etapa em um processo produtivo: R1 = 0,90; R2 = 0,80;
R3 = 0,85; R4 = 0,75; R5 = 0,70; R6 = 0,95; R7 = 0,80; R8 = 0,85. Calcule a confiabilidade do
sistema.




                                                                                          castrorpc@yahoo.com.br
                                                                                                             66
Curso de Pós-Graduação em Engenharia de Segurança do Trabalho
                            Disciplina: Gerenciamento de Risco
                            Professor: Roberto Portela de Castro

R(T) = R(A) x R(B) x R(C) x R(D)
Como: R(A)=R(1); R(B)=R(2) e R(D)=R(8)
R(T) = 0,9 x 0,8 x 0,85 x R(C)
R(T) = 0,612 x R(C)
Calculando R(C), temos:
R(C) = 1- [Q(3) x Q(4) x Q(E)], onde:
                                                                                             F
Q(3) = 1 - R(3) = 1 – 0,85 = 0,15
Q(4) = 1 - R(4) = 1 – 0,75 = 0,25
Q(E) = 1 - R(E)
Substituindo em R(C), temos:
R(C) = 1- [0,15 x 0,25x (1 - R(E)) ]              R(E) = 0,70 x R(F)
R(C) = 1- [0,0375 x (1 - R(E)) ]                  R(E) = 0,70 x 0,99
Calculando agora R(E), temos:                     R(E) = 0,693, com R(E), podemos calcular R(C):
R(E) = R(5) x R(F) = 0,70 x R(F)                  R(C) = 1- [0,0375 x (1 - R(E)) ]
R(F) = 1 – (Q(6) x Q(7))                          R(C) = 1- [0,0375 x (1 – 0,693]
Q(6) = 1 - R(6) = 1 – 0,95 = 0,05                 R(C) = 0,988. Finalmente podemos encontrar R(T):
Q(7) = 1 - R(7) = 1 – 0,80 = 0,20                 R(T) = 0,612 x R(C)
R(F) = 1 – (0,05 x 0,20)                          R(T) = 0,612 x 0,988
R(F) = 0,99, substituindo R(F) em R(E):           R(T) = 0,604954 = 60,49%

4.3.7 Tratamento de Falhas
    Na metodologia de tratamento das falhas, pode-se previnir, remover ou absorver (Tolerância). A
prevenção e remoção de falhas não são suficientes quando o sistema exige alta confiabilidade ou alta
disponibilidade (sistemas computacionais). Nesses casos o sistema deve ser construído usando
técnicas de tolerância a falhas. Essas técnicas garantem funcionamento correto do sistema mesmo na
ocorrência de falhas e são todas baseadas em redundância, exigindo componentes adicionais ou
algoritmos especiais. Tolerância a falhas não dispensa as técnicas de prevenção e remoção. Sistemas
construídos com componentes frágeis e técnicas inadequadas de projeto não conseguem ser
confiáveis pela simples aplicação de tolerância a falhas.

4.3.8 Exercícios
Exercício 24
Em um determinado processo de fabricação aparecem em média 5 falha a cada 100 horas. Constatou-se
ainda que a equipe de manutenção realiza 50 reparos por hora. Analisando a confiabilidade do sistema,
calcule MTTR, MTTF e MTBF
λ = 5 falhas/100horas = 0,05 → MTTF = 1/0,05 = 20 horas
                                                                                 castrorpc@yahoo.com.br
                                                                                                    67
Curso de Pós-Graduação em Engenharia de Segurança do Trabalho
                              Disciplina: Gerenciamento de Risco
                              Professor: Roberto Portela de Castro

µ = 50 reparos/hora → MTTR = 1/50 = 0,02 horas
MTBF = 20 + 0,02 =20,02 horas

Exercício 25
                                                                               -3
Sabido que a taxa de falha h(t) de um componente é constante e igual a 2,99x10 falhas/dias, e que o tempo
de operação acumulado do componente é de aproximadamente 175 dias, pede-se calcular:
a. O parâmetro λ da função confiabilidade.
                 -3
h(t) = λ = 2,99x10 falhas/dias
b. O MTTF do componente.
                                  -3
MTTF = 1/ λ → MTTF = 1/2,99x10 → MTTF = 334,44 dias
c. A probabilidade de que o componente sobreviva por mais 100 dias.
R(100) = Pr(T ≤ 100), t ≥ 0

R(t) = e- λt → R(100) = e -0,299 → R(100) = 0,7415 = 74,15%
d. Caso o componente tenha sobrevivido aos 100 dias citados no item 3, qual a probabilidade de que
sobreviva ainda por mais 100 dias?
Pr(t < T < t + ∆t | T > t) = λ∆t
Pr(100 < T < 100 + 100 | T > 100) = 2,99x10-3x102 = 0,299 = 29,9%
e. O que é possível notar quando se faz a comparação entre as respostas dos itens 3 e 4?
Pode-se concluir que o desgaste produzido pelos primeiros 100 dias de operação foram significativos na
estimativa da confiabilidade do sistema para os próximos 100 dias.

Exercício 26
Durante 12 meses foram analisados 10 unidades de geração de água gelada, cada uma contendo um
elemento compressor, e este contendo 2 conjuntos de mancais flutuantes os quais apresentaram 19 falhas
por desgaste no decorrer do período.
Com base nestes dados calcular a taxa de falha individual, o MTTF de cada conjunto de mancais flutuantes e
a quantidade provável de itens que deverão falhar nos próximos 30 dias. Considerar que as unidades operam
cada uma 16 horas por dia.
1. Cálculo do intervalo de tempo de observação: ∆t = 12 meses x 30 dias/mês x 16 horas/dia = 5.760 horas
2. Cálculo da taxa de falha individual do conjunto de mancais:

      k             19
λ=       → λ =              → λ = 1,65 x 10-4 falhas/hora
     n∆t       2 x10 x5.760
3. Cálculo do MTTF do conjunto de mancais:
                                   -4
MTTF =1/ λ → MTTF =1/ 1,65 x 10 → MTTF =6.060 horas
4. Cálculo do número provável de falhas em 30 dias:
k = λ x n x ∆t
                       -4
k30 = 2 x 10 x 1,65 x 10 x 30 x16 = 1,58 falhas

Exercício 27
                                                                                    castrorpc@yahoo.com.br
                                                                                                       68
Curso de Pós-Graduação em Engenharia de Segurança do Trabalho
                                 Disciplina: Gerenciamento de Risco
                                 Professor: Roberto Portela de Castro

Um fabricante de equipamentos realizou um teste em bancada de 5 cilindros hidráulicos com especificações
idênticas e notou que as unidades de 1 a 5 falharam após períodos de 600 horas, 650 horas, 655 horas, 850
horas e 1.050 horas respectivamente. Com base nestes dados pede-se calcular:
a. A taxa de falha do componente, assumindo-se que os tempos para falha estão distribuídos
exponencialmente.
λ = 1/MTTF → λ = 1/761 → λ = 0,001314 falhas/hora
b. O MTTF do componente.

                   ti                600 + 650 + 655 + 850 + 1050
MTTF = ∑i =1
               N
                        → MTTF   =                                → MTTF = 761 horas
                   N                              5
c. O número de falhas esperados para um equipamento equipado com 12 destes componentes em um
período de 200 horas (k200).
k = λ x n x ∆t
k30 = 0,001314 x 12 x 200 = 3,1537 falhas

Exercício 28
Para as 19 falhas por desgaste observadas nas unidades de geração de água gelada do exemplo anterior
foram registrados os seguintes valores em horas para os TTRi: 10, 5, 2, 12, 1, 7, 10, 7, 7, 4, 10, 13, 1,5, 3, 8,
2, e 9. Com base nestes valores calcular o MTTR.
                   Ri                 10 + 5 + 2 + 12 + 1 + 7 + 10 + 7 + 7 + 4 + 10 + 13 + 1 + 5 + 3 + 8 + 2 + 9
MTTR = ∑i =1                MTTR =
               N
                        →
                   N                                                     19
MTTR ≈ 6,1 horas

Exercício 29
Sabendo-se que um determinado componente possui MTTF e MTTR iguais a 250 e 4,5 horas
respectivamente, qual o seu impacto na disponibilidade média A% do conjunto?
A(t) = MTTF / (MTTF + MTTR)
A(t) = 250 / (250 + 4,5)
A(t) = 98,23%, impacto de 1,77%

Exercício 30
A definição do intervalo de manutencão preventiva de um determinado componente pretende ser feita com
base na estimativa do tempo até a falha de 10% da população do mesmo (p = 10%). A taxa de falha estimada
                                                 -4
para o componente é de aproximadamente 1,22x10 falhas/hora. Determinar t10%

       1   1                1                            1         1 
t% =       1 − p  = MTTF ln 1 − p 
        ln                                 t10% =               ln          ≅ 863,00horas
       λ                                            1,22 x10 −4
                                                                       1 − 10% 

Exercício 31
    Calcule a confiabilidade dos seguintes sistemas:




                                                                                            castrorpc@yahoo.com.br
                                                                                                                   69
Curso de Pós-Graduação em Engenharia de Segurança do Trabalho
                             Disciplina: Gerenciamento de Risco
                             Professor: Roberto Portela de Castro

a)




b)




4.4    Avaliação de Risco
    Como já estudamos, o Risco tem varias conotações, em estudos estatísticos e probabilísticos, a
noção de risco está relacionada à incerteza quanto a ocorrência de um determinado evento. Neste
contexto, existe o risco objetivo e o subjetivo.
    Nos estudos estatísticos, o risco objetivo é definido pelas medidas de dispersão (amplitude,
desvio-padrão e coeficiente de variação). Já os riscos subjetivos estão relacionados com a percepção
do gerente de risco sobre a incerteza de um evento.
    Essa percepção tem base na postura comportamental de cada gerente de risco, sendo considerada
otimista ou pessimista. O profissional otimista percebe pouco perigo ou incerteza no resultado de um
evento. Já o pessimista exige altas possibilidades de sucesso para se submeter aos riscos e mesmo
controlando uma grande quantidade de variáveis que lhe permite prevê com exatidão os riscos, ao
invés de adotar o auto-seguro, prefere transferir o risco a um seguro. Da mesma forma o otimista,
mesmo controlando um pequeno número de variáveis, percebe pouco risco, quando na verdade é alto
e adota o auto-seguro de forma errada.
      Há situações práticas em que o risco objetivo seja baixo, mas o subjetivo seja alto, e vice-versa.
     Nos estudos probabilísticos, o risco subjetivo está relacionado ao grau de confiança ou a
estimativa pessoal quanto à possibilidade de ocorrência de um evento.

5 - Técnicas de Análise de Riscos: Análise Preliminar de Riscos. Análise de Modos de
Falhas e Efeito. Série de Risco. Análise de Árvore de Falhas.
    Conforme foi descrito em tópicos anteriores, o conforto e o desenvolvimento trazidos pela
industrialização produziram também um aumento considerável no número de acidentes, ou ainda das
anormalidades durante um processo devido a obsolescência de equipamentos, máquinas cada vez
mais sofisticadas, etc.

                                                                                    castrorpc@yahoo.com.br
                                                                                                       70
Curso de Pós-Graduação em Engenharia de Segurança do Trabalho
                           Disciplina: Gerenciamento de Risco
                           Professor: Roberto Portela de Castro

    Com a preocupação e a necessidade de dar maior atenção ao ser humano, principal bem de uma
organização, além de buscar uma maior eficiência, nasceram primeiramente o Controle de Danos, o
Controle Total de Perdas e por último a Engenharia de Segurança de Sistemas.
    Esta última, surgida com o crescimento e necessidade de segurança total em áreas como
aeronáutica, aeroespacial e nuclear, trouxe valiosos instrumentos para a solução de problemas ligados
à segurança. Com a difusão dos conceitos de perigo, risco e confiabilidade, as metodologias e
técnicas aplicadas pela segurança de sistemas, inicialmente utilizadas somente nas áreas militar e
espacial, tiveram a partir da década de 70 uma aplicação quase que universal na solução de
problemas de engenharia em geral.
    As principais técnicas difundidas pela Engenharia de Segurança de Sistemas classificadas
segundo a finalidade a que se propõem, são descritas neste tópico.
     Existem várias técnicas de análise de risco, tais como: a série de risco, a análise preliminar de
risco, a análise e revisão de critérios, a análise da missão, os diagramas e análise de fluxo, o
mapeamento, a análise do ambiente, a análise de modo de falhas e efeitos, análise de componentes
críticos, a técnica de incidentes críticos, a análise de procedimentos, a análise de contingências e a
análise de árvore de falhas.
     Dentre estas existem técnicas para:
    Identificação de perigo:
           o Técnica de Incidentes Críticos (TIC) e
           o What-If (Wi)
    Técnicas de Análise de Riscos:
           o Análise Preliminar de Riscos (APR)
           o Análise de Modos de Falha e Efeitos (AMFE)
           o Análise de Operabilidade de Perigos (HAZOP)
    Técnicas de Avaliação de Riscos
           o Análise de Árvore de Eventos (AAE)
           o Análise por Diagrama de Blocos (ADB)
           o Análise de Causas e Conseqüências (ACC)
           o Análise de Árvore de Falhas (AAF)
    O uso adequado das técnicas de análise de risco é função de algumas particularidades de cada
técnica e da experiência do Gerente de Risco, podendo fazer uso de mais de uma ferramenta ao
mesmo tempo.
    De forma mais esquemática a Figura 9 apresenta as técnicas de Análise de Risco e em que fase
devem ser aplicadas dentro da Gestão de Risco.




                                                                                 castrorpc@yahoo.com.br
                                                                                                    71
Curso de Pós-Graduação em Engenharia de Segurança do Trabalho
                                Disciplina: Gerenciamento de Risco
                                Professor: Roberto Portela de Castro

                                                   .
                                       IDENTIFICAÇÃO DE PERIGOS
               WI - TIC


                                                    .
                                           ANÁLISE DE RISCOS
         APR – AMFE - HAZOP


                                                  .
                                         AVALIAÇÃO DE RISCOS
        AAE – ADB – ACC - AAF



                            .                                                    .
                        PREVENÇÃO                                         FINANCIAMENTO




                .                         .
                                                             .                     .                          .
           Eliminação                 Redução
                                                        Auto-seguro          Auto-adoção          Transferência p/ Terceiros
            do Risco                  do Risco



                                     Figura 9 – Política de Gestão de Risco x Técnicas

    Já a Tabela 4, diferencia as técnicas que produzem resultados qualitativos das que apresentam
resultados quantitativos. As análises qualitativas costumam apresentar muita subjetividade em seus
resultados e necessitando conhecimento do sistema em estudo e de experiência do Gerente de Risco.
                        TÉCNICA                                             ANÁLISE E RESULTADOS
SR – Série de Riscos                                                                Qualitativa
APP – Análise Preliminar de Riscos (APR)                                            Qualitativa
WIC – What – If / Checklist                                                         Qualitativa
TIC – Técnica de Incidentes Críticos                                                Qualitativa
HAZOp – Estudo de Operabilidade e Riscos                                            Qualitativa
AMFE – Análise de Modos de Falhas e Efeitos                                  Qualitativa e Quantitativa
AAF – Análise de Árvore de Falhas                                            Qualitativa e Quantitativa
AAE – Análise de Árvore de Eventos                                           Qualitativa e Quantitativa
                                  Tabela 4 – Classificação das Técnicas de Análise de Risco

     Com tantas técnicas de análise de risco nos vem uma dúvida a mente. Qual a melhor
aplicabilidade para cada técnica. A Tabela 5 apresenta as técnicas e algumas de suas aplicabilidades.

Aplicação                                                    Checklist   What-If       APR         AMFE         Hazop
Identificação de desvios em relação às boas práticas            X           X
Identificação de perigos genéricos                              X                       X
Identificação de causas básicas (eventos iniciadores)                       X                         X            X
Proposição de medidas mitigadoras dos riscos                                            X                          X
                              Tabela 5 – Aplicabilidade de Algumas Técnicas de Análise de Risco

5.1    Técnicas de Identificação de perigo
5.1.1 Técnica de Incidentes Críticos (TIC)
    É um método para identificar erros e condições inseguras que contribuem para a ocorrência de
acidentes com lesões reais e potenciais, com grande potencial, principalmente naquelas situações em
                                                                                              castrorpc@yahoo.com.br
                                                                                                                       72
Curso de Pós-Graduação em Engenharia de Segurança do Trabalho
                            Disciplina: Gerenciamento de Risco
                            Professor: Roberto Portela de Castro

que se deseja identificar perigos sem a utilização de técnicas mais sofisticadas e ainda, quando o
tempo é restrito.
     A técnica tem como objetivo a detecção de incidentes críticos e o tratamento dos riscos que os
mesmos representam. Para isso utiliza-se de uma equipe de entrevistados representativa dentre os
principais departamentos da empresa, procurando representar as diversas operações da mesma dentro
das diferentes categorias de risco. Um entrevistador os interroga e os incita a recordar e descrever os
incidentes críticos, ou seja, os atos inseguros que tenham cometido ou observado, e ainda condições
inseguras que tenham lhes chamado a atenção.
    Os entrevistados devem ser estimulados a descrever tantos incidentes críticos quantos possam
recordar, sendo necessário para tal colocar a pessoa à vontade. A existência de um setor de apoio
psicológico seria de grande utilidade durante a aplicação da técnica.
    Os incidentes pertinentes, descritos pelos entrevistados, devem ser transcritos e classificados em
categorias de risco, definindo a partir daí as áreas-problema, bem como a priorização das ações para a
posterior distribuição dos recursos disponíveis, tanto para a correção das situações existentes como
para prevenção de problemas futuros.
    A técnica deve ser aplicada periodicamente, reciclando os entrevistados a fim de detectar novas
áreas-problema, e ainda para aferir a eficiência das medidas já implementadas.
    Estudos realizados por William E. Tarrants apud DE CICCO e FANTAZZINI (1994c) revelam
que a TIC detecta fatores causais, em termos de erros e condições inseguras, que conduzem tanto a
acidentes com lesão como a acidentes sem lesão e ainda, identifica as origens de acidentes
potencialmente com lesão.
    Assim sendo, a técnica descrita, por analisar os incidentes críticos, permite a identificação e
exame dos possíveis problemas de acidentes antes do fato, ao invés de depois dele, tanto em termos
das conseqüências com danos à propriedade como na produção de lesões.

5.1.2 What-If (WI) ou E se...?
    O procedimento What-If é uma técnica de análise geral, qualitativa, cuja aplicação é bastante
simples e útil para uma abordagem em primeira instância na detecção exaustiva de riscos, tanto na
fase de processo, projeto ou pré-operacional, não sendo sua utilização unicamente limitada às
empresas de processo.
     A técnica se desenvolve através de reuniões entre duas equipes, promovendo questionamentos
através de suposições E se....?. Os questionamentos englobam procedimentos, instalações, processo
da situação analisada e podem ser livres ou sistemáticos. No questionamento livre as perguntas
podem ser totalmente desassociadas. Já no sistemático, o objetivo das perguntas é focado em pontos
específicos como um martelo.
     A equipe questionadora é a conhecedora e familiarizada com o sistema a ser analisado, devendo
formular uma série de quesitos com antecedência, com a finalidade de guia para a discussão. A
utilização periódica do procedimento é o que garante o bom resultado do mesmo no que se refere à
revisão de riscos do processo.
     A aplicação do What-If envolve o estudo de possíveis desvios e resulta num largo espectro de
riscos, bem como a geração de possíveis soluções para os problemas levantados, além disso,
                                                                                 castrorpc@yahoo.com.br
                                                                                                    73
Curso de Pós-Graduação em Engenharia de Segurança do Trabalho
                            Disciplina: Gerenciamento de Risco
                            Professor: Roberto Portela de Castro

estabelece um consenso entre as áreas de atuação como produção, processo e segurança quanto à
forma mais segura de operacionalizar a planta. O relatório do procedimento fornece também um
material de fácil entendimento que serve como fonte de treinamento e base para revisões futuras.
    DE CICCO e FANTAZZINI (1994b) sugerem alguns passos básicos quando da sua aplicação:
a) Formação do comitê de revisão: montagens das equipes e seus integrantes;
b) Planejamento prévio: planejamento das atividades e pontos a serem abordados na aplicação da
técnica;
c) Reunião Organizacional: com a finalidade de discutir procedimentos, programação de novas
reuniões, definição de metas para as tarefas e informação aos integrantes sobre o funcionamento do
sistema sob análise;
d) Reunião de revisão de processo: para os integrantes ainda não familiarizados com o sistema em
estudo;
e) Reunião de formulação de questões: formulação de questões "O QUE - SE...", começando do
início do processo e continuando ao longo do mesmo, passo a passo, até o produto acabado colocado
na planta do cliente;
f) Reunião de respostas às questões (formulação consensual): em seqüência à reunião de
formulação das questões, cabe a responsabilidade individual para o desenvolvimento de respostas
escritas às questões. As respostas serão analisadas durante a reunião de resposta às questões, sendo
cada resposta categorizada como: - resposta aceita pelo grupo tal como submetida; - resposta aceita
após discussão e/ou modificação; - aceitação postergada, em dependência de investigação adicional.
O consenso grupal é o ponto chave desta etapa, onde a análise de riscos tende a se fortalecer;
g) Relatório de revisão dos riscos do processo: o objetivo é documentar os riscos identificados na
revisão, bem como registrar as ações recomendadas para eliminação ou controle dos mesmos.

EXEMPLO: Identificação de perigos em uma Confraternização da empresa.
        E se...?                    Perigo/Conseqüência               Medida de controle de risco e de
                                                                                 emergência
Vierem mais pessoas      Falta de espaço, bebida e comida.           Solicitar     confirmação        com
que o esperado?                                                      antecedência,           individualizar
                                                                     convites, prever folga de alimentos.
As pessoas não           Desagradar amigos, clima de insatisfação,   Anexar     mapa      aos     convites,
encontrarem o local da   não receber presentes, perder alimentos.    acrescentar número de telefone.
festa?
Chover?                  Dificuldade na chegada, de acomodações      Adquirir   guarda-chuva    grande,
                         em área coberta.                            prever área coberta para todos os
                                                                     convidados
Faltar energia?          Paralisar a festa.                          Alugar gerador.

5.1.3 Análise e Revisão de Critérios (ARC)
    É uma análise geral e qualitativa, ideal como primeira abordagem na análise de riscos,
principalmente em processos. É recomendada mesmo antes da APR vista no item 5.1.


                                                                                    castrorpc@yahoo.com.br
                                                                                                         74
Curso de Pós-Graduação em Engenharia de Segurança do Trabalho
                            Disciplina: Gerenciamento de Risco
                            Professor: Roberto Portela de Castro

     É utilizada como ferramenta de apoio metodológico na identificação de tratamentos de riscos e
consiste na revisão de todos os documentos (especificações, normas, códigos, regulamentos, etc.)
referente ao objeto em estudo, a partir do qual devem ser elaborados checklists.
    O checklist é procedimento de revisão de riscos de processos capaz de: relacionar uma grande
quantidade de risco; estabelecer um consenso entre as áreas de atuação envolvidas (produção,
planejamento, segurança); emitir relatórios objetivos.
    Os ckecklist são elaborados através de reuniões e brainstorning entre os stakeholders com o
objetivo de identificar riscos e gerar soluções. A integração entre os diferentes setores permite uma
maximização dos resultados.
Nota: O brainstorming (ou "tempestade cerebral"), mais que uma técnica de dinâmica de grupo, é
uma atividade desenvolvida para explorar a potencialidade criativa do indivíduo, colocando-a a
serviço de seus objetivos.
Stakeholders é parte interessada ou interveniente, refere-se a todos os envolvidos num processo, por
exemplo, clientes, colaboradores, investidores, fornecedores, comunidade etc.

5.2     Técnicas de Análise de Riscos
5.2.1 Análise Preliminar de Riscos (APR) ou Análise Preliminar de Perigos (APP) ou
      Preliminary Hazard Analysis (PHA)
    Essa técnica consiste na primeira abordagem sobre o objeto de estudo, dai chamar-se preliminar.
Seu foco de atuação consiste no estudo, durante a fase de concepção ou desenvolvimento prematuro
de um novo sistema, com o fim de se determinar os riscos que poderão estar presentes na sua fase
operacional, não sendo uma boa ferramenta para controle dos riscos.
     É uma análise do tipo qualitativa, desenvolvida na fase de projeto e desenvolvimento de qualquer
processo, produto ou sistema, possuindo especial importância na investigação de sistemas novos de
alta inovação e/ou pouco conhecidos, ou seja, quando a experiência em riscos na sua operação é
carente ou deficiente. Podendo ainda ser aplicada em unidades já em operação, permitindo, nesse
caso, a realização de uma revisão dos aspectos de segurança existentes. A melhor forma de controle
das medidas recomendadas pela APR é através de uma Lista de Verificação.
    Atua sobre os possíveis eventos perigosos ou indesejáveis capazes de gerar perdas na fase de
execução do projeto. Com base em uma APR obtêm-se uma listagem de riscos com medidas de
controle a serem adotadas. Permite ainda estabelecer responsabilidades no controle de risco, o que é
uma medida de grande importância na Gestão de Riscos.
    Como a APR é realizada em estágios iniciais do projeto, a falta de informações detalhadas sobre
o projeto pode omitir riscos que somente serão detectados em fases avançadas do projeto, o que pode
acarretar custos e prejuízos não previstos inicialmente.
      Devido à superficialidade a APR possui custos baixos de realização.
     A APR não é uma técnica aprofundada de análise de riscos e geralmente precede outras técnicas
mais detalhadas de análise, já que seu objetivo é determinar os riscos e as medidas preventivas antes
da fase operacional.


                                                                                castrorpc@yahoo.com.br
                                                                                                   75
Curso de Pós-Graduação em Engenharia de Segurança do Trabalho
                           Disciplina: Gerenciamento de Risco
                           Professor: Roberto Portela de Castro

     A APR tem grande utilidade no seu campo de atuação, porém, como já foi enfatizado, necessita
ser complementada por técnicas mais detalhadas e apuradas. Em sistemas que sejam já bastante
conhecidos, cuja experiência acumulada conduz a um grande número de informações sobre riscos,
esta técnica pode ser dispensada, neste caso, partir-se diretamente para aplicação de outras técnicas
mais específicas.

5.2.1.1 Metodologia
     A metodologia consiste na realização das seguintes atividades:
a) Descrição do objeto de forma a definir todas as etapas, estabelecendo se necessário diagrama com
o fluxo operacional. Exemplo: translado (casa – aeroporto) – check-in – viagem aérea – translado
(aeroporto – hotel) – check-in Hotel;
b) Seleção da etapa ou sub-etapa de estudo. Exemplo: translado (casa – aeroporto);
c) Seleção do evento perigoso ou indesejável. Exemplo: atrasar-se no deslocamento ao aeroporto;
d) Identificação das possíveis causas do evento. Exemplo: quebra do carro, sair atrasado, trânsito
congestionado, não conseguir táxi;
e) Identificação das conseqüências do evento: correria, pouco tempo para despedida, perder o vôo;
f) A priorização das ações é determinada pela categorização dos riscos, ou seja, quanto mais
prejudicial ou maior for o risco, mais rapidamente deve ser solucionado;
g) Estabelecimento das medidas de controle de riscos e de emergências. Exemplo: sair com
antecedência, marcar previamente o táxi, verificar as horas de rush, fazer check-list de viagem;
h) Estabelecimento dos responsáveis pelas ações preventivas e corretivas;
i) Repetição das letras de “c” à “g”para outros eventos;
j) Repetição das letras de “b” à “g”para outras etapas ou sob-etapas.
    No intuito de facilitar a fase de avaliação das conseqüências sugerimos a classificação dada pela
norma militar norte-americana MIL-STD-882A apresentada na Tabela 6, que pode ser mais
detalhada de acordo com o gerente de risco.
 Grau            Tipo                                       Conseqüência
   I                          A falha não irá resultar numa degradação maior do sistema, nem irá
            DESPREZÍVEL       produzir danos funcionais ou lesões, ou contribuir com um risco ao sistema.
   II      MARGINAL OU        A falha irá degradar o sistema, porém sem envolver danos maiores ou
            LIMÍTROFE         lesões, podendo ser compensada ou controlada adequadamente.
  III                         A falha irá degradar o sistema, causando lesões, danos substanciais, ou irá
               CRÍTICA        resultar num risco inaceitável, necessitando ações corretivas imediatas.
  IV                          A falha irá produzir severa degradação do sistema, resultando em sua
           CATASTRÓFICA       perda total, lesões ou mortes.
                                       Tabela 6 – Categorias de Riscos

   Outra classificação freqüentemente encontrada em estudos de APR é de: desprezível, menor,
moderado, sério e crítico.

                                                                                   castrorpc@yahoo.com.br
                                                                                                       76
Curso de Pós-Graduação em Engenharia de Segurança do Trabalho
                            Disciplina: Gerenciamento de Risco
                            Professor: Roberto Portela de Castro

EXEMPLO: Sistema de corte de vergalhões de aço
                                                                               Medidas Preventivas
     Risco                  Causa             Conseqüências      Categoria
                                                                                  e/ou Corretivas
                                                                             - Fazer aterramento
                    - Instalações precárias
                                                                             - Proteger as instalações
                    (desemcapada)             - Equipamento
                                                                             e os cabos
     Choque         - Falta de aterramento    danificado            IV
                                                                             - Usar EPI
                    - Excesso de umidade      - Lesão ou morte
                                                                             - Mnt dos eqp regular
                    -Falha na operação
                                                                             - Treinar operadores
                                                                             - Usar EPI
                                              - Surdez                       - Mnt dos eqp regular
                    Falta de manutenção,
      Ruído                                   temporária ou         III      - Diminuir o tempo de
                    isolamento inadequado
                                              definitiva                     exposição
                                                                             - Troca por eqp moderno
                                              - Queimaduras
                    - Contato do disco com
    Fagulhas                                  - Contato com os      III      - Usar EPI e EPC
                    o vergalhão
                                              olhos
  Contato com o     Falta de proteção no                                     - Usar EPI e EPC
                                              Corte/amputação       IV
ponto de operação   ponto de operação                                        - Treinar operadores
                    - Altura inadequada da
     Postura        bancada                   - Dores                        - Adequar equipamentos
                                                                    II
   inadequada       - Manuseio inadequado     musculares                     - Treinar operadores
                    - Esforço físico
        De acordo com o Gerente de Risco, podem ser inseridas outras colunas, tais como: natureza
do risco, responsável pelas medidas preventivas e/ou corretivas, atividade, probabilidade.

5.2.2 Análise de Modos de Falha e Efeitos (AMFE) ou Failure Modes and Effects Analysis
      (FMEA)
     A metodologia AMFE é uma ferramenta que busca, em princípio, evitar, por meio da análise das
falhas potenciais e propostas de ações de melhoria, que ocorram falhas no projeto do produto ou do
processo. Este é o objetivo básico desta técnica, ou seja, detectar falhas antes que se produza uma
peça e/ou produto.
     A AMFE compreende uma análise detalhada do sistema, podendo ser qualitativa ou quantitativa,
com foco em seus componentes e que permite analisar as maneiras pelas quais um equipamento ou
sistema pode falhar e os efeitos que poderão advir para o sistema, para o meio ambiente, e para o
próprio componente. Com o AMFE é possível ainda estimar as taxas de falha, propiciado o
estabelecimento de mudanças e alternativas que possibilitem uma diminuição das probabilidades de
falha, aumentando a confiabilidade do sistema.
     A confiabilidade é uma dimensão da qualidade que tem se tornado cada vez mais importante
para os consumidores, pois, a falha de um produto, mesmo que prontamente reparada pelo serviço de
assistência técnica e totalmente coberta por termos de garantia, causa, no mínimo, uma insatisfação
ao consumidor ao privá-lo do uso do produto por determinado tempo. Além disso, cada vez mais são
lançados produtos em que determinados tipos de falhas podem ter consequências drásticas para o
consumidor, tais como aviões e equipamentos hospitalares nos quais o mal funcionamento pode
significar até mesmo um risco de vida ao usuário.

                                                                                castrorpc@yahoo.com.br
                                                                                                    77
Curso de Pós-Graduação em Engenharia de Segurança do Trabalho
                           Disciplina: Gerenciamento de Risco
                           Professor: Roberto Portela de Castro

    De acordo com HAMMER (1993), a confiabilidade é definida como a probabilidade de uma
missão ser concluída com sucesso dentro de um tempo específico e sob condições específicas. A
AMFE foi desenvolvida por engenheiros de confiabilidade para permitir aos mesmos, determinar a
confiabilidade de produtos complexos. Para isto é necessário o estabelecimento de como e quão
freqüentemente os componentes do produto podem falhar, sendo então a análise estendida para
avaliar os efeitos de tais falhas.
     A AMFE é realizada primeiramente de forma qualitativa, quer na revisão sistemática dos modos
de falha do componente, na determinação de seus efeitos em outros componentes e ainda na
determinação dos componentes cujas falhas têm efeito crítico na operação do sistema, sempre
procurando garantir danos mínimos ao sistema como um todo. Posteriormente, pode-se proceder à
análise quantitativa para estabelecer a confiabilidade ou probabilidade de falha do sistema ou
subsistema, através do cálculo de probabilidades de falhas de montagens, subsistemas e sistemas, a
partir das probabilidades individuais de falha de seus componentes, bem como na determinação de
como poderiam ser reduzidas estas probabilidades, inclusive pelo uso de componentes com
confiabilidade alta ou pela verificação de redundâncias de projeto.
     Para proceder ao desenvolvimento da AMFE ou de qualquer outra técnica, diferentemente da
APR e da TIC, é primordial que se conheça e compreenda o sistema em que se está atuando e qual a
função e objetivos do mesmo, as restrições sob as quais irá operar, além dos limites que podem
representar sucesso ou falha. O bom conhecimento do sistema em que se atua é o primeiro passo para
o sucesso na aplicação de qualquer técnica, seja ela de identificação de perigos, análise ou avaliação
de riscos.
   Conhecido o sistema e suas especificidades, pode-se dar seguimento a análise, cabendo à
empresa idealizar o modelo que melhor se adapte a ela.
     Em um produto podem existir certos componentes ou conjunto deles que sejam especificamente
críticos para a missão a que se destina o produto ou para a segurança do operador. Portanto, de
acordo com HAMMER (1993), a estes componentes críticos deve ser dada especial atenção, sendo
mais completamente analisados do que outros. A análise, similar a AMFE, que se preocupa com a
análise detalhada destes componentes críticos é conhecida como Análise de Criticalidade e Modos de
Falha (FMECA – Failure Modes an Criticality Analysis).
    Tanto a AMFE como a FMECA são bastante eficientes quando aplicadas a sistemas mais
simples e de falhas mais singelas, porém, quando a complexidade é maior, recomenda-se o uso de
outras técnicas, como por exemplo a Análise de Árvore de Falhas.
    Uma forma de se fazer o controle do resultado destas medidas é pelo próprio formulário FMEA
por meio de colunas que onde ficam registradas as medidas recomendadas pelo grupo, nome do
responsável e prazo, medidas que foram realmente tomadas e a nova avaliação dos riscos.
     O formulário FMEA é um documento “vivo”, ou seja, uma vez realizada uma análise para um
produto/processo qualquer, esta deve ser revisada sempre que ocorrerem alterações neste
produto/processo específico. Além disso, mesmo que não haja alterações deve-se regularmente
revisar a análise confrontando as falhas potenciais imaginadas pelo grupo com as que realmente vêm
ocorrendo no dia-a-dia do processo e uso do produto, de forma a permitir a incorporação de falhas
não previstas, bem como a reavaliação, com base em dados objetivos, das falhas já previstas pelo
grupo.
                                                                                castrorpc@yahoo.com.br
                                                                                                   78
Curso de Pós-Graduação em Engenharia de Segurança do Trabalho
                           Disciplina: Gerenciamento de Risco
                           Professor: Roberto Portela de Castro

5.2.2.1 Objetivos do AMFE
    Apesar de ter sido desenvolvida com um enfoque no projeto de novos produtos e processos, a
metodologia FMEA, pela sua grande utilidade, passou a ser aplicada de diversas maneiras, tais como:
   Revisão sistemática dos modos de falhas de um componente para garantir danos mínimos ao
sistema;
  Determinação dos efeitos que tais falhas terão em outros componentes do sistema;
   Determinação dos componentes cujas falhas teriam efeito crítico na operação do sistema (falhas de
efeito crítico);
   Cálculo da probabilidade de falhas de montagem, subsistemas e sistemas, a partir da probabilidade
de falha de seus componentes;
  Determinação de como podem ser reduzidas as probabilidades de falhas de componentes,
montagens e subsistemas, através do uso de componentes com confiabilidade alta.

5.2.2.2 Aplicação da AMFE
     Pode-se aplicar a análise AMFE nas seguintes situações:
  para diminuir a probabilidade da ocorrência de falhas em projetos de novos produtos ou processos;
   para diminuir a probabilidade de falhas potenciais (ou seja, que ainda não tenham ocorrido) em
produtos/processos já em operação;
   para aumentar a confiabilidade de produtos ou processos já em operação por meio da análise das
falhas que já ocorreram;
  para diminuir os riscos de erros e aumentar a qualidade em procedimentos administrativos.

5.2.2.3 Benefícios do AMFE
     A metodologia FMEA é importante porque pode proporcionar para a empresa:
  uma forma sistemática de se catalogar informações sobre as falhas dos produtos/processos;
  melhor conhecimento dos problemas nos produtos/processos;
  ações de melhoria no projeto do produto/processo, baseado em dados e devidamente monitoradas
(melhoria contínua);
  diminuição de custos por meio da prevenção de ocorrência de falhas;
  o benefício de incorporar dentro da organização a atitude de prevenção de falhas, a atitude de
cooperação e trabalho em equipe e a preocupação com a satisfação dos clientes.

5.2.2.4 Tipos de AMFE
    Esta metodologia pode ser aplicada tanto no desenvolvimento do projeto do produto como do
processo. As etapas e a maneira de realização da análise são as mesmas, ambas diferenciando-se
somente quanto ao objetivo. Assim as análises FMEA´s são classificadas em dois tipos:


                                                                               castrorpc@yahoo.com.br
                                                                                                  79
Curso de Pós-Graduação em Engenharia de Segurança do Trabalho
                           Disciplina: Gerenciamento de Risco
                           Professor: Roberto Portela de Castro

    FMEA DE PRODUTO: na qual são consideradas as falhas que poderão ocorrer com o produto
dentro das especificações do projeto. O objetivo desta análise é evitar falhas no produto ou em
processos decorrentes do projeto. É comumente denominada também de FMEA de projeto.
     FMEA DE PROCESSO: são consideradas as falhas no planejamento e execução do processo, ou
seja, o objetivo desta análise é evitar falhas do processo, tendo como base as não conformidades do
produto com as especificações do projeto.
    Há ainda um terceiro tipo, menos comum, que é o FMEA de procedimentos administrativos.
Nele analisam-se as falhas potenciais de cada etapa do processo com o mesmo objetivo que as
análises anteriores, ou seja, diminuir os riscos de falha.

5.2.2.5 Modos de Falhas
   Como a base da técnica é a análise dos modos falhas, torna-se imprescindível, conhecer os
modos de falha que podem afetar um componente qualquer (homem ou equipamento). São cinco os
modos de falhas consagrados na literatura:
   FALHA DE OMISSÃO: quando não executa ou executa parcialmente uma atividade, tarefa, função
ou procedimento;
   FALHA NA MISSÃO: quando executa incorretamente uma atividade, tarefa, função ou
procedimento;
   FALHA POR ATO ESTRANHO OU AÇÃO ESTRANHA: quando executa uma atividade, tarefa,
função ou procedimento que não deveria ser executada;
   FALHA SEQUENCIAL: quando executa uma atividade, tarefa, função ou procedimento fora da
seqüência correta;
  FALHA TEMPORAL: quando executa uma atividade, tarefa, função ou procedimento fora do
momento correto.
   Sobre o foco do sistema produtivo/comercial temos: falha na produção, falha na matéria-prima e
falha do cliente (uso inadequado), das quais podemos citar como exemplo:
  Falhas na Produção:
– Falhas de Projeto – Ex. A característica de demanda não foi bem calculada , o arranjo físico não é
atendido nas horas de pique etc.
– Falhas de Pessoal – Podem ser “Erros “como enganos de julgamento e “Violações” quando se
percebe a posteriori que alguem deveria ter feito algo diferente.
– Falhas de Instalações – Ex. Avarias nas máquinas ou equipamentos
  Falhas na Matéria-prima:
– Falhas de Fornecedores – Ex. Prazos de entrega, qualidade dos materiais fornecidos
  Falhas do Cliente:
– Falhas de Clientes – Ex Uso indevido do produto
   As unidades métricas para análise quantitativa das falhas já foram vista no tópico 4 e são: taxa de
falhas, confiabilidade e disponibilidade.
                                                                                castrorpc@yahoo.com.br
                                                                                                   80
Curso de Pós-Graduação em Engenharia de Segurança do Trabalho
                            Disciplina: Gerenciamento de Risco
                            Professor: Roberto Portela de Castro

5.2.2.6 Aplicação da AMFE
    O princípio da metodologia é o mesmo independente do tipo de FMEA e a aplicação, ou seja, se
é FMEA de produto, processo ou procedimento e se é aplicado para produtos/processos novos ou já
em operação. A análise consiste basicamente na formação de um grupo de pessoas que identificam
para o produto/processo em questão suas funções, os tipos de falhas que podem ocorrer, os efeitos e
as possíveis causas desta falha. Em seguida são avaliados os riscos de cada causa de falha por meio
de índices e, com base nesta avaliação, são tomadas as ações necessárias para diminuir estes riscos,
aumentando a confiabilidade do produto/processo.
    A fase de Planejamento, que é realizada pelo Gerente de Risco compreende:
   descrição dos objetivos e abrangência           da      análise:   em   que   identifica-se   qual(ais)
produto(s)/processo(s) será(ão) analisado(s);
   formação dos grupos de trabalho: em que define-se os integrantes do grupo, que deve ser
preferencialmente pequeno (entre 4 a 6 pessoas) e multidisciplinar (contando com pessoas de
diversas áreas como qualidade, desenvolvimento e produção);
  planejamento das reuniões: as reuniões devem ser agendadas com antecedência e com o
consentimento de todos os participantes para evitar paralisações;
   A fase de execução do AMFE é realizada pelo grupo de trabalho que discute e preenche o
formulário FMEA de acordo com os passos que seguem abaixo:
a) Dividir o sistema em subsistemas que podem ser efetivamente controlados;
b) Traçar diagramas de blocos funcionais do sistema e subsistemas, para determinar os inter-
relacionamentos existentes;
c) Preparar um cheklist dos componentes de cada subsistema e sua função específica;
d) Determinar através da análise de projetos e diagramas, os modos possíveis de falha para cada
componente indicando o tipo de modo de falha segundo o item 5.2.2.4: I- falha de omissão; II- falha
na missão; III- falha por ato estranho; IV- falha seqüencial; V- falha temporal;
e) Indicar as causas das falhas para cada modo de falha;
f) Indicar os efeitos de cada falha sobre outros componentes e como esta afeta a operação do mesmo;
g) Definir a categoria do risco conforme tabela 4 do item 5.2.1.1;
h) Indicar os métodos usados para detecção de cada falha específica;
    Nas fases seguintes são definidos pelo grupo os índices de severidade (S), ocorrência (O) e
detecção (D) para cada causa de falha, de acordo com critérios previamente definidos (um exemplo
de critérios que podem ser utilizados é apresentado nas tabelas abaixo, mas o ideal é que a empresa
tenha os seus próprios critérios adaptados a sua realidade específica). Depois são calculados os
coeficientes de prioridade de risco (R), por meio da multiplicação dos outros três índices.




                                                                                   castrorpc@yahoo.com.br
                                                                                                       81
Curso de Pós-Graduação em Engenharia de Segurança do Trabalho
                               Disciplina: Gerenciamento de Risco
                               Professor: Roberto Portela de Castro

i) Índice de Ocorrência (O):
          Índice        Ocorrência        Proporção                         Freqüência
             1            Remota        1:1.000.000        Excepcional ( tempo > 360 dias)
            2          Muito Pequena    1:20.000           Muito Poucas Vezes (tempo < 360 dias)
             3           Pequena        1:4.000            Poucas Vezes (tempo < 180 dias)
            4                           1:1000
            5            Moderada       1:400              Ocasional, Algumas Vezes (tempo < 30 dias)
             6                          1:80
            7                           1:40
                            Alta                           Freqüente (tempo < 15 dias)
             8                          1:20
            9                           1:8
                         Muito Alta                        Inevitável, certamente ocorrerá a falha (diário)
            10                          1:2
                             Tabela 6 – Exemplo de Critérios para Índice de Ocorrência

j) Índice de Severidade (S):
Índice   Classificação       Severidade da falha
             Apenas          Não há falha ou degradação do sistema. O cliente mal percebe que a falha
   1
           perceptível       ocorre.
             Pouco           A falha não irá resultar numa degradação maior do sistema, nem irá produzir
 2a3      importante ou      danos funcionais ou lesões, ou contribuir com um risco ao sistema. Ligeira
           desprezível       deterioração no desempenho com leve descontentamento do cliente.
         Moderadamente A falha irá degradar o sistema, porém sem evolver danos maiores ou lesões,
 4a6        grave ou      podendo ser compensada ou controlada adequadamente. Deterioração
             Marginal     significativa no desempenho do sistema e descontentamento do cliente.
                          a falha irá degradar o sistema causando lesões, danos substanciais, ou irá
 7a8     Grave ou Crítica resultar num risco inaceitável, necessitando ações corretivas imediatas. Sistema
                          deixa de funcionar e grande descontentamento do cliente.
          Extremamente A falha irá degradar o sistema causando lesões, danos substanciais, ou irá
9 a 10      grave ou      resultar num risco inaceitável, necessitando ações corretivas imediatas. Idem ao
           Catastrófica   anterior porém afeta a segurança.
                             Tabela 7 – Exemplo de Critérios para Índice de Severidade

l) Índice de Detecção (D):
Índice       DET          Detecção modo de falha - efeito
                          O binômio Modo de Falha – Efeito permite facilmente a detecção do evento, antes
   1      Muito Alta      que ele aconteça. Ex.: tela protetor que empeça o contato com partes quentes.
                          Certamente será detectado
 2a3         Alta         Há pelo menos um incidente/acidente / ano. Grande probabilidade de ser detectado.
 4a6      Moderada        Há pelo menos um incidente / acidente mensal. Provavelmente será detectado.
                          Nível de controle muito baixo. Há pelo menos um incidente / acidente por semana.
 7a8       Pequena
                          Pouca chance de ser detectado.
            Muito         Não há nenhum tipo de controle ou inspeção. Há pelo menos um incidente /
   9
           pequena        acidente diário. Provavelmente não será detectado.
  10     Muito remota A falha não pode ser detectada. Certamente não será detectado.
                              Tabela 8 – Exemplo de Critérios para Índice de Detecção




                                                                                          castrorpc@yahoo.com.br
                                                                                                              82
Curso de Pós-Graduação em Engenharia de Segurança do Trabalho
                                    Disciplina: Gerenciamento de Risco
                                    Professor: Roberto Portela de Castro

m) Coeficiente de prioridade de risco: R = O x S x D
    Índice                Índice       Índice de Risco e Perigo
    1 a 135                Baixo       Manter a situação ou condições atuais.
   136 a 500             Moderado      Programar medidas de controle e treinamentos dos envolvidos.
                                       Necessárias medidas de ordem coletivas urgentes, ações corretivas e
  501 a 1000               Alto
                                       iniciar processo de inspeção pelo SESMT com treinamento dos envolvidos.
                           Tabela 9 – Exemplo de Critérios para Coeficiente de prioridade de risco

n) Formular possíveis medidas preventivas e corretivas de compensação e reparos que podem ser
adotadas para eliminar ou controlar cada falha específica e seus efeitos. Estas medidas podem ser:
       medidas de prevenção total ao tipo de falha;
       medidas de prevenção total de uma causa de falha;
       medidas que dificultam a ocorrência de falhas;
       medidas que limitem o efeito do tipo de falha;
       medidas que aumentam a probabilidade de detecção do tipo ou da causa de falha.
       Deve-se analisar a viabilidade de cada medida e então definir as que serão implantadas.
EXEMPLO: Sistema de corte de madeira em bancada de serra circular
  c)           d)            e)            f)             f)          g)            h)         i     j    l   m               n)
                           Causa        Possíveis efeitos                                          Índices(*)
Compo-     Modos de         das                                    Categoria   Métodos de                          Medidas preventivas
nentes      Falhas                    Em outros          No        de Risco     Detecção       O S D R               e/ou corretivas
                           Falhas
                                     componentes      sistema
           Interrupção
             no fio de                                                                                              Desligar a potência,
                                       Motor não       Serra não                Inspeção
              origem                                                  II                                          verificar o estado do fio,
                                       funciona        funciona                   visual
              (abre o                                                                                               reparar ou substituir
             circuito)
Fiação                                                                          Fenômeno
                                                                                                                    Desligar a tomada ou
            Perda de                                    Fogo na                audio-visual,
                                                                                                                   chave geral, reparar ou
           isolamento                  Queima do        fiação e                queda de
                                                                      IV                                              substituir circuito,
              (curto-                    motor         Serra não                 potência,
                                                                                                                     instalação em duto
             circuito)                                 funciona                   disjuntor
                                                                                                                          adequado
                                                                                 desarma
                                     Paralisação da    Serra não                 Inspeção                           Desligar a potência e
Correia      Quebra                                                    I
                                         serra         funciona                    visual                         substituir, mnt preventiva
                                     Paralisação do    Serra não                Fenômeno                            Desligar a potência e
Mancal       Quebra                                                   III
                                         motor         funciona                audio-visual                       substituir, mnt preventiva
                                                         Torna                   Inspeção                           Desligar a potência e
             Trinca                                                   III
                                                       inseguro                    visual                         substituir, mnt preventiva
                                                                                                                    Desligar a potência e
                                                                                Inspeção                          substituir, mnt preventiva,
 Disco                                Pode atingir     Serra não
             Quebra                                                   IV       Fenômeno                             EPC – coifa, verificar
  de                                 operários e eqp   funciona
                                                                                 auditivo                          materiais incrustados na
 Corte
                                                                                                                            madeira
                                                         Serra
                                                                                Inspeção                            Desligar a potência e
            Desgaste                                   funciona        I
                                                                                  visual                          substituir, mnt preventiva
                                                          mal
            Desgaste                                                             Inspeção
                                      Desgaste no      Serra não                                                    Desligar a potência e
                no                                                    II        Fenômeno
                                         eixo          funciona                                                   substituir, mnt preventiva
            rolamento                                                             auditivo
                                                                                Fenômeno
                                                                                                                    Desligar a tomada ou
 Motor      Perda de                                                           audio-visual,
                                       Queima de       Queima                                                      chave geral, reparar ou
           isolamento                                                           queda de
                                         outros           do          IV                                              substituir circuito,
              (curto-                                                            potência,
                                      componentes      sistema                                                       instalação em duto
             circuito)                                                           disjuntor
                                                                                                                          adequado
                                                                                 desarma
                 Quadro 1 – AMFE aplicado ao sistema de corte de madeira em bancada de serra circular
(*) (O) Ocorrência (S) Severidade (D) Detecção (R) Risco
                                                                                                         castrorpc@yahoo.com.br
                                                                                                                                   83
Curso de Pós-Graduação em Engenharia de Segurança do Trabalho
                           Disciplina: Gerenciamento de Risco
                           Professor: Roberto Portela de Castro

5.2.3 Análise de Operabilidade de Perigos (HAZOP)
    A palavra Hazop é derivada de Hazard (Perigo) + Operability (Operabilidade) e é uma técnica de
identificação e análise de risco que consiste em detectar desvio de variáveis dentro de processos. O
objeto da Hazop são os sistemas e seu foco os desvios de variáveis de processos.
    O Estudo de Operabilidade e Riscos (HazOp – “Hazard and Operability Study”) foi desenvolvida
para identificar os perigos e problemas operacionais em instalações de processos industriais, os
quais, apesar de aparentemente não apresentarem riscos imediatos, podem comprometer a
produtividade e a segurança da instalação. Foi desenvolvido originalmente para análise qualitativa de
perigos e problemas operacionais, principalmente na utilização de novas tecnologias, onde o
conhecimento sobre a operacionalidade das mesmas é escasso ou inexistente, sendo também utilizado
nos vários estágios da vida útil de instalações industriais (ALBERTON, 1996).
    É uma técnica estruturada que foi desenvolvida para identificar perigos em uma instalação
industrial, mas que procura, principalmente, identificar problemas referentes aos procedimentos
operacionais que possam levar a danos materiais ou humanos. Desta forma, o HazOp não é uma
determinação de falhas por excelência, mas uma avaliação não quantificada dos perigos e dos
problemas operacionais presentes em um processo industrial.
     Em situações normais as diferentes variáveis que controlam o sistema (vazão, pressão,
temperatura, viscosidade, composição, componentes) possuem esperados para o funcionamento
adequado do sistema. No entanto, em situações indesejáveis e/ou perigosas os valores dessas
variáveis, em diferentes pontos (denominados nós) do sistema, se alteram, durante a operação do
mesmo. A diferença observada entre os valores alterados e os valores normais é chamada de Desvio,
assim como vimos no tópico 4.1.5 Medidas de Dispersão.
     A técnica HAZOP é um procedimento indutivo qualitativo, no qual uma equipe de profissionais
realiza um brainstorming sobre o projeto da planta em busca de perigos, seguindo uma estrutura
preestabelecida com base em uma lista de palavras-guia. Esta técnica de identificação de perigos
consiste, fundamentalmente, em uma busca estruturada das causas de possíveis desvios em variáveis
de processo. É possível, então, identificar sistematicamente os caminhos pelos quais os equipamentos
envolvidos no processo industrial podem falhar ou serem operados de forma inadequada, levando a
situações indesejáveis de operação.
     Uma das grandes vantagens do brainstorming é que ele estimula a criatividade e gera idéias,
através da interação de integrantes de grupos de diferentes áreas e diferentes níveis de conhecimento,
sobre todos os modos pelos qual um evento indesejável possa ocorrer ou um problema operacional
possa surgir.
    No entanto, para minimizar a possibilidade de que algo seja omitido, a reflexão é executada de
maneira sistemática: cada circuito é analisado, linha por linha, para cada tipo de desvio passível de
ocorrer nos parâmetros de funcionamento do processo.
     Em termos gerais, pode-se dizer que o HAZOP é bastante semelhante a AMFE, contudo, a
análise realizada pelo primeiro método é feita através de palavras-chaves que guiam o raciocínio dos
grupos de estudo multidisciplinares, fixando a atenção nos perigos mais significativos para o sistema.
As palavras-chaves ou palavras-guias são aplicadas às variáveis identificadas no processo (pressão,
temperatura, fluxo, composição, nível, etc.) gerando os desvios, que nada mais são do que os perigos
a serem examinados.
                                                                                castrorpc@yahoo.com.br
                                                                                                   84
Curso de Pós-Graduação em Engenharia de Segurança do Trabalho
                            Disciplina: Gerenciamento de Risco
                            Professor: Roberto Portela de Castro

    A lista de palavras-guia deve ser tal que promova um amplo e irrestrito raciocínio lógico visando
detectar virtualmente todas as anormalidades concebíveis do processo. Uma lista de “palavras-guia”
juntamente com os tipos de desvios considerados, são mostrados no Quadro 2.
                Palavras-Guia                                Desvios Considerados
                NÃO, NENHUM         Negação do propósito do projeto (Ex: nenhum fluxo)
                   MENOS            Decréscimo quantitativo. (Ex: menos temperatura)
                MAIS, MAIOR         Acréscimo quantitativo. (ex.: mais pressão)
               MUDANÇAS NA          Alguns componentes em maior ou menor proporção, ou ainda, um
                COMPOSIÇÃO          componente faltando.

            TAMBÉM, BEM COMO        Acréscimo qualitativo. (ex.: também)
                 EM PARTE           Decréscimo qualitativo. (ex.: parte de concentração)
               COMPONENTES          Componentes a mais em relação aos que deveriam existir. (Ex.: fase extra
                   A MAIS           presente, impurezas, etc.)

              OUTRA CONDIÇÃO        Partida, parada, funcionamento em carga reduzida, modo alternativo de
               OPERACIONAL          operação, manutenção, mudança de catalizador,etc.

                  REVERSO           Oposição lógica do propósito do projeto. (ex.: fluxo)
             OUTRO QUE, SENÃO       Substituição completa. (ex.: outro que ar)
                      Quadro 2 – Tipos de Desvios Associados com as “Palavras –Guias”

    É comum que a união da palavra-guia com a variável produza significados diferentes, daí a
necessidade de possuir na equipe profissionais com experiência no funcionamento do sistema.
     Identificadas as palavras-guias e os desvios respectivos, pode-se partir para a elaboração das
alternativas cabíveis para que o problema não ocorra ou seja mínimo. Convém, no entanto, analisar
as alternativas quanto a seu custo e operacionalidade.
    De acordo com KLETZ (1984?), no HAZOP "a operabilidade é tão importante quanto a
identificação de perigos".Geralmente neste tipo de estudo são detectados mais problemas
operacionais do que identificados perigos. Este não é um ponto negativo, muito pelo contrário,
aumenta sua importância, pois a diminuição dos riscos está muito ligada à eliminação de problemas
operacionais. A eliminação dos problemas operacionais recai numa conseqüente diminuição do erro
humano, decrescendo assim o nível de risco, porém, é impossível eliminar qualquer perigo que seja,
sem antes ter conhecimento do mesmo, o que pode ser detectado pelo HAZOP.

5.2.3.1 Indicação da Técnica HAZOP
    O método HAZOP é principalmente indicado quando da implantação de novos processos na fase
de projeto ou na modificação de processos já existentes. O ideal na realização do HAZOP é que o
estudo seja desenvolvido antes mesmo da fase de detalhamento e construção do projeto, evitando
com isso que modificações tenham que ser feitas, quer no detalhamento ou ainda nas instalações,
quando o resultado do HAZOP for conhecido.
    Vale ressaltar que o HAZOP é conveniente para projetos e modificações tanto grandes quanto
pequenas. Às vezes, muitos acidentes ocorrem porque se subestima os efeitos secundários de
pequenos detalhes ou modificações, que à primeira vista parecem insignificantes e é impossível,
                                                                                            castrorpc@yahoo.com.br
                                                                                                               85
Curso de Pós-Graduação em Engenharia de Segurança do Trabalho
                           Disciplina: Gerenciamento de Risco
                           Professor: Roberto Portela de Castro

antes de se fazer uma análise completa, saber se existem efeitos secundários graves e difíceis de
prever. Além disso, o caráter de trabalho em equipe que o HAZOP apresenta, onde pessoas de
funções diferentes dentro da organização trabalham em conjunto, faz com que a criatividade
individual seja estimulada, os esquecimentos evitados e a compreensão dos problemas das diferentes
áreas e interfaces do sistema seja atingida. Uma pessoa, mesmo competente, trabalhando sozinha,
freqüentemente está sujeita a erros por desconhecer os aspectos alheios a sua área de trabalho. Assim,
o desenvolvimento do HAZOP alia a experiência e competência individuais às vantagens
indiscutíveis do trabalho em equipe.
     A Hazop pode ser aplicada a processos contínuos ou descontínuos. Nos contínuos, a elaboração
do fluxograma é requisito essencial; para os descontínuos, o principal requisito é o procedimento
escrito.

5.2.3.2 Principais Vantagens e Desvantagens da Técnica HAZOP
    O HAZOP é ideal para ser empregada na fase final de elaboração do projeto de processo, embora
também seja aplicada na etapa de operação.
     As principais vantagens da análise por HAZOP estão relacionadas com a sistematicidade,
flexibilidade e abrangência para identificação de perigos e problemas operacionais. Além disso, as
reuniões de HAZOP promovem a troca de idéias entre os membros da equipe uniformizando o grau
de conhecimento e gerando informações úteis para análises subseqüentes, principalmente, para
Avaliações Quantitativas de Riscos (AQR).
    Além disso, o HAZOP serve para os membros da equipe adquirirem um maior entendimento do
funcionamento da unidade em condições normais e, principalmente, quando da ocorrência de
desvios, funcionando a análise de forma análoga a um "simulador" de processo.
    Desvantagem: Avalia apenas as falhas de processo (T, P, Q, pH,...) para determinar as potenciais
anormalidades de engenharia. Requer uma equipe multidisciplinar com larga experiência para
implementação da técnica. Especialistas em projeto, processo, operação do processo, instrumentação,
química, segurança e manutenção.
5.2.3.3 Procedimento para aplicação da Técnica HAZOP em processo descontínuo
    O procedimento para execução do HAZOP em processo descontínuo pode ser sintetizado nos
seguintes passos:
a) Selecionar um passo da operação descontínua: A operação descontínua geralmente é escrita na
forma de procedimento, o que é essencial para a eficácia do Hazop. As sentenças devem ser iniciadas
com verbos no infinito ou imperativo, curtas, objetivas, restrita à ação pretendida.
b) Aplicar ao passo selecionado as palavras-guias: para a variável selecionar testam-se as palavras-
guias para detectar desvios, verificar se os desvios são perigosos ou indesejáveis.
c) Verificar se há meios do operador identificar durante a operação a ocorrência do desvio.
d) Estabelecer medidas de controle de risco e de Emergência.
e) Seleciona-se um segundo passo e repete-se os passos “b”, “c” e “d”.



                                                                                castrorpc@yahoo.com.br
                                                                                                   86
Curso de Pós-Graduação em Engenharia de Segurança do Trabalho
                                 Disciplina: Gerenciamento de Risco
                                 Professor: Roberto Portela de Castro

EXEMPLO:
Na manhã de 10 SET 1976, ocorreu uma explosão numa indústria de triclorofenol, em Sevesco,
Itália. Uma decomposição exotérmica provocou, a ruptura do reator e a emissão de gás tóxico para a
atmosfera. A elevada temperatura do reator favorecera o aumento de TCDD (Tetracloro-dibenzeno-
para-dioxina). OTCDD é uma das mais venenosas substâncias conhecidas e o acidente foi um dos
mais graves ocorridos em todo o mundo.
   Analisando dois passos do procedimento utilizado no sistema de reação, a tabela a seguir
apresenta as falhas que levaram ao acidente com a indicação de como a aplicação do Hazop poderia
ter identificado os perigos.
             INSTRUÇÃO                                        HAZOP                                FALHA
Destilar 50% do solvente residual após      Palavras-guia: menos                          O operador destilou apenas
término da batelada.                        Desvio: Destilar menos solvente               15%
Adicionar 3.000 litros de água para         Palavras-guia: nenhum                         O operador não adicionou
                                      o
resfriar a mistura de reação até 50-60 C.   Desvio: Destilar não adicionar nenhuma água   nenhuma água.

   Observe que a aplicação da Hazop identifica os desvios possíveis, mas as conseqüências só podem
ser previstas por profissionais que conhecem o processo, as reações químicas e tenha experiência, daí
a necessidade de uma equipe multidisciplinar.

5.2.3.4 Pessoal Necessário e suas Atribuições
     A realização de um HAZOP exige necessariamente, uma equipe multidisciplinar de especialistas,
com conhecimentos e experiências na sua área de atuação, para avaliar as causas e os efeitos de
possíveis desvios operacionais, de forma que o grupo chegue a um consenso e proponha soluções
para o problema. A interação de pessoas, com diferentes experiências estimula a criatividade e gera
novas idéias, devendo todos os participantes defender livremente os seus pontos de vistas, evitando
críticas que inibam a participação ativa e a criatividade dos integrantes da equipe.
     A composição básica da equipe é dada a seguir, sendo acrescida de outros profissionais a
depender do tipo e fase de operação do sistema. No caso de plantas industriais em fase de projeto, são
acrescidos: engenheiro de automação, mecânico, civil e eletricista. Já no caso de instalações já
existentes, devem ser acrescidos de profissionais com larga experiência no sistema, tais como: Chefe
da unidade ou engenheiro de produção; engenheiro responsável pela operação da planta; Supervisor-
chefe da unidade; Engenheiro de manutenção; Responsável pela instrumentação; e o Engenheiro de
pesquisa e desenvolvimento
• Líder da equipe: esta pessoa deve ser um perito na técnica HAZOP e, preferencialmente,
independente da planta ou projeto que está sendo analisado. Sua função principal é garantir que o
grupo siga os procedimentos do método HAZOP e que se preocupe em identificar riscos e problemas
operacionais, mas não necessariamente resolvê-los, a menos que as soluções sejam óbvias. Esta
pessoa deve ter experiência em liderar equipes e deve ter como característica principal a de prestar
atenção meticulosa aos detalhes da análise.
•Chefe do projeto: este normalmente é o engenheiro responsável por manter os custos do projeto
dentro do orçamento. Ele deve ter consciência de que quanto mais cedo forem descobertos riscos ou
problemas operacionais, menor será o custo para contorná-los. Caso ele não seja uma pessoa que

                                                                                             castrorpc@yahoo.com.br
                                                                                                                  87
Curso de Pós-Graduação em Engenharia de Segurança do Trabalho
                           Disciplina: Gerenciamento de Risco
                           Professor: Roberto Portela de Castro

possua profundos conhecimentos sobre equipamentos, alguém com estas características também
deverá fazer parte do grupo.
•Engenheiro de processos: geralmente é o engenheiro que elaborou o fluxograma do processo. Deve
ser alguém com considerável conhecimento na área de processos.
• Engenheiro de automação: devido ao fato de as indústrias modernas possuírem sistemas de controle
e proteção bastante automatizados, este engenheiro é de fundamental importância na constituição da
equipe.

5.2.3.5 Estimativa de Tempo e Custo Requeridos
     As reuniões da equipe de HAZOP devem ser suficientemente freqüentes para se manter o ímpeto
desejado. Em geral, as reuniões devem durar cerca de três horas no máximo e deve-se ter um
intervalo de dois ou três dias entre reuniões subseqüentes a fim de permitir aos participantes coletar
as informações necessárias, ou seja, freqüência de 2 a 3 reuniões por semana.
     O tempo necessário e o custo são proporcionais ao tamanho e complexidade da unidade que
estiver sendo analisada. Estima-se que sejam necessários, em média, cerca de 3 horas para cada
grande equipamento da instalação, tais como, vasos, torres, tanques, compressores, permutadores,
etc.

5.2.3.6 Natureza dos Resultados
    Tipicamente os principais resultados fornecidos pelo HAZOP são os seguintes:
- Identificação de todos os desvios acreditáveis que possam conduzir a eventos perigosos ou a
problemas operacionais.
- Uma avaliação das conseqüências (efeitos) destes desvios sobre o processo.
    O exame dos meios disponíveis para se detectar e corrigir ou mitigar os efeitos de tais desvios.
Podem ser recomendadas mudanças no projeto, estabelecimentos ou mudança nos procedimentos de
operação, teste e manutenção.
   Portanto, os resultados obtidos são puramente qualitativos, não fornecendo estimativas
numéricas nem qualquer tipo de classificação em categorias.

5.2.3.7 Procedimento para aplicação da Técnica HAZOP em processo contínuo
    O procedimento para execução do HAZOP em processo contínuo pode ser sintetizado nos
seguintes passos:
a) Divisão da unidade/sistema em subsistemas: Esquematização do sistema a fim de facilitar a
realização do HAZOP.
b) Selecionar uma linha de processos: Uma linha é qualquer ligação entre dois equipamentos
principais (capaz de modificações profundas no processo), podendo existir elementos intermediários
(bombas, válvulas,etc.). A divisão em muitas linhas torna o trabalho cansativo, em poucas, prejudica
a identificação de riscos.
c) Imaginar a linha operando em condições normais de projeto: serve como ponto de partida, pois
os desvios das variáveis são considerados em relação as operações em condições normais.
                                                                                castrorpc@yahoo.com.br
                                                                                                   88
Curso de Pós-Graduação em Engenharia de Segurança do Trabalho
                            Disciplina: Gerenciamento de Risco
                            Professor: Roberto Portela de Castro

d) Selecionar uma variável de processo e aplicar as palavras-guias: para a variável selecionar
testam-se as palavras-guias e observa-se se os efeitos são perigosos ou indesejáveis.
e) Determinar as causas dos desvios perigosos ou indesejáveis.
f) Avaliar qualitativamente as conseqüências dos desvios perigosos.
g) Verificar se há meios do operador identificar durante a operação a ocorrência do desvio.
h) Estabelecer medidas de controle de risco e de Emergência: As medidas de controle de risco têm
por finalidade evitar o evento perigoso. Já as de emergência visam reduzir as conseqüências do
evento, caso ele venha a acontecer.
i) Selecionar outra variável do processo selecionado e processo e repetir os passos de “d” à “h”.
j) Analisadas todas as variáveis para a linha de processo selecionada, escolher outra linha de
processo e repetir os passos de “b” à “i”.
k) Após a análise das linhas, seleciona-se cada equipamento e aplica-se as palavras-guia, repetindo-
se os passos de “d” à “i”.
     A correta utilização das palavras de orientação e a determinação de todos os pontos críticos são a
garantia que o sistema foi totalmente avaliado resultando na identificação dos perigos do processo no
sistema em função dos parâmetros de processo: temperatura, vazão, concentração, etc.
    O processo de execução de um estudo de HAZOP é estruturado e sistemático. Portanto, se faz
necessário o entendimento de alguns termos específicos que são utilizados no desenvolvimento de
uma Análise de Riscos desta natureza:
   Nós-de-estudo (Study Nodes): são os pontos do processo, localizados através dos fluxogramas da
planta, que serão analisados nos casos em que ocorram desvios.
   Intenção de operação: a intenção de operação define os parâmetros de funcionamento normal da
planta, na ausência de desvios, nos nós-de-estudo.
   Desvios: os desvios são afastamentos das intenções de operação, que são evidenciados pela
aplicação sistemática das palavras-guia aos nós-de-estudo (p. ex., mais pressão), ou seja, são
distúrbios provocados no equilíbrio do sistema.
   Causas: são os motivos pelos quais os desvios ocorrem. A partir do momento em que um desvio
tenha demonstrado possuir uma causa aceitável, ele pode ser tratado como uma ocorrência
significativa e analisado adequadamente. As causas dos desvios podem advir de falhas do sistema,
erro humano, um estado de operação do processo não previsto (p. ex., mudança de composição de um
gás), distúrbios externos (p. ex., perda de potência devido à queda de energia elétrica), etc.
   Conseqüências: as conseqüências são os resultados decorrentes de um desvio da intenção de
operação em um determinado nó-de-estudo (p. ex., liberação de material tóxico para o ambiente de
trabalho).
   Parâmetros de processo: são os fatores ou componentes da intenção de operação, ou seja, são as
variáveis físicas do processo (p. ex., vazão, pressão, temperatura) e os procedimentos operacionais (p.
ex., operação, transferência).


                                                                                 castrorpc@yahoo.com.br
                                                                                                    89
Curso de Pós-Graduação em Engenharia de Segurança do Trabalho
                           Disciplina: Gerenciamento de Risco
                           Professor: Roberto Portela de Castro

   Palavras-guia ou Palavras-chave (Guide Words): são palavras simples utilizadas para qualificar
os desvios da intenção de operação e para guiar e estimular o grupo de estudo ao brainstorming. As
palavras-guia são aplicadas aos parâmetros de processo que permanecem dentro dos padrões
estabelecidos pela intenção de operação. Aplicando as palavras-guia aos parâmetros de processo, em
cada nó-deestudo da planta em análise, procura-se descobrir os desvios passíveis de ocorrência na
intenção de operação do sistema. Assim, as palavras-guia são utilizadas para levantar questões como,
por exemplo: "O que ocorreria se houvesse mais... ?" ou "O que aconteceria se ocorresse fluxo
reverso?".
Dicas: Sempre marque um nó de estudo na entrada de um grande equipamento e na saída de um
equipamento que acumule produtos (ex.: vasos, tanques,...) e antes e depois de linhas que cruzam.
Fazer sempre perguntas no nó de estudo, começar sempre a buscar as falhas no início do sistema.




                             Figura 10 - Modelo de Ficha de Avaliação HAZOP

EXEMPLO:
Com base na Figura ao lado, que
representa o processo de produção de
DAP, elabore uma Planilha Hazop para o
Nodo de Estudo 1, como a variável
vazão.




                                                                               castrorpc@yahoo.com.br
                                                                                                  90
Curso de Pós-Graduação em Engenharia de Segurança do Trabalho
                               Disciplina: Gerenciamento de Risco
                               Professor: Roberto Portela de Castro
 Palavra-guia      Desvio                Conseqüência                  Causas            Providências sugeridas
Nenhum          Nenhuma vazão    Excesso de amônia no          1) Válvula A fechada     Fechamento automático B
                                 reator. Liberação para área   2) Estoque de ácido      na falta de vazão do ácido.
                                 de trabalho.                  acaba
                                                               3) Entupimento ou
                                                               ruptura da tubulação
Menos           Menos Vazão      Excesso de amônia no          1) Válvula A             Fechamento automático B
                                 reator. Liberação para área   parcialmente fechada     na redução de vazão do
                                 de trabalho a depender da     2) Entupimento parcial   ácido. Ponto de operação
                                 redução da alimentação.                                determinado pelo cálculo
                                 Deve-se calcular a toxidez                             de toxidez.
Mais            Mais Vazão       O excesso de ácido degrada
                                 o produto. Nenhum perigo
                                 para área de trabalho.
Em parte        Vazão Norma      Excesso de amônia no          1) O fornecedor          Verificar a concentração do
                de ácido de      reator. Liberação para área   entrega material não     ácido do tanque de
                menor            de trabalho a depender da     especificado             alimentação após o
                concentração     redução da alimentação.       2) Erro no enchimento    enchimento deste.
                                                               do tanque.

5.3     Técnicas de Avaliação de Riscos
5.3.1 Análise de Árvore de Falhas (AAF)
    A Análise de Árvore de Falhas - AAF foi primeiramente concebida por H.A.Watson dos
Laboratórios Bell Telephone em 1961, a pedido da Força Aérea Americana para avaliação do sistema
de controle do Míssil Balístico Minuteman.
     A AAF é uma técnica dedutiva para a determinação de causas potenciais de acidentes e de falhas
no sistema, além do cálculo de probabilidade de falhas. Método excelente para descobrir o
mecanismo de encadeamento das várias causas que poderão dar origem a um evento indesejável
(falha). Ela determina as freqüências de eventos indesejáveis (topo) a partir da combinação lógica das
falhas dos diversos componentes do sistema.
    Segundo LEE et alli (1985), a AAF permite a transformação de um sistema físico em um
diagrama lógico estruturado (a árvore de falhas), onde são especificados as causas que levam a
ocorrência de um específico evento indesejado de interesse, chamado evento topo.
    O evento indesejado recebe o nome de evento topo por uma razão bem lógica, já que na
montagem da árvore de falhas o mesmo é colocado no nível mais alto. A partir deste nível o sistema
é dissecado de cima para baixo, enumerando todas as causas ou combinações delas que levam ao
evento indesejado. Os eventos do nível inferior recebem o nome de eventos básicos ou primários,
pois são eles que dão origem a todos os eventos de nível mais alto.
     De acordo com OLIVEIRA e MAKARON (1987), a AAF é uma técnica dedutiva que se focaliza
em um acidente particular e fornece um método para determinar as causas deste acidente, é um
modelo gráfico que dispõe várias combinações de falhas de equipamentos e erros humanos que
possam resultar em um acidente. Consideram o método como "uma técnica de pensamento-reverso,
ou seja, o analista começa com um acidente ou evento indesejável que deve ser evitado e identifica as
causas imediatas do evento, cada uma examinada até que o analista tenha identificado as causas
básicas de cada evento". Portanto, é certo supor que a árvore de falhas é um diagrama que mostra a
inter-relação lógica entre estas causas básicas e o acidente.


                                                                                           castrorpc@yahoo.com.br
                                                                                                                 91
Curso de Pós-Graduação em Engenharia de Segurança do Trabalho
                           Disciplina: Gerenciamento de Risco
                           Professor: Roberto Portela de Castro

     Assim, a avaliação qualitativa pode ser usada para analisar e determinar que combinações de
falhas de componentes, erros operacionais ou outros defeitos podem causar o evento topo. Já a
avaliação quantitativa é utilizada para determinar a probabilidade de falha no sistema pelo
conhecimento das probabilidades de ocorrência de cada evento em particular.
     A diagramação lógica da árvore de falhas é feita utilizando-se símbolos e comportas lógicas,
indicando o relacionamento entre os eventos considerados. As duas unidades básicas ou comportas
lógicas envolvidas são os operadores "E" e "OU", que indicam o relacionamento casual entre eventos
dos níveis inferiores que levam ao evento topo. As combinações seqüenciais destes eventos formam
os diversos ramos da árvore. A Tabela 10 apresenta as simbologias utilizadas na AAF.

5.3.1.1 Aplicação da AAF
    O uso da árvore de falhas pode trazer, ainda, outras vantagens e facilidades, quais sejam: a
determinação da seqüência mais crítica ou provável de eventos, dentre os ramos da árvore, que levam
ao evento topo; a identificação de falhas singulares ou localizadas importantes no processo; o
descobrimento de elementos sensores (alternativas de solução) cujo desenvolvimento possa reduzir a
probabilidade do contratempo em estudo. Geralmente, existem certas seqüência de eventos centenas
de vezes mais prováveis na ocorrência do evento topo do que outras e, portanto, é relativamente fácil
encontrar a principal combinação ou combinações de eventos que precisam ser prevenidas, para que a
probabilidade de ocorrência do evento topo diminua.
    Além dos aspectos citados, a AAF encontra aplicação para inúmeros outros usos, como: solução
de problemas diversos de manutenção, cálculo de confiabilidade, investigação de acidentes, decisões
administrativas, estimativas de riscos, etc.

5.3.1.2 Elaboração da AAF
     A AAF pode ser executada em quatro etapas básicas: definição do sistema, construção da árvore
de falhas, avaliação qualitativa e avaliação quantitativa.
a) Definição do Sistema: Seleção do evento indesejável ou falha, cuja probabilidade de ocorrência
deve ser determinada;
   Ainda na fase de Definição do Sistema é feita a revisão dos fatores intervenientes: ambiente,
dados do projeto, exigências do sistema, etc., determinando as condições, eventos particulares ou
falhas que possam vir a contribuir para ocorrência do evento topo selecionado;
b) Construção da Árvore: Montagem, através da diagramação sistemática, dos eventos contribuintes
e falhas levantadas na etapa anterior, mostrando o inter-relacionamento entre estes eventos e falhas,
em relação ao evento topo. O processo inicia com os eventos que poderiam, diretamente, causar tal
fato, formando o primeiro nível - o nível básico. A medida que se retrocede, passo a passo, até o
evento topo, são adicionadas as combinações de eventos e falhas contribuintes. Desenhada a árvore
de falhas, o relacionamento entre os eventos é feito através das comportas lógicas;
c) Análise Qualitativa: Através de Álgebra Booleana são desenvolvidas as expressões matemáticas
adequadas, que representam as entradas da árvore de falhas. Cada comporta lógica tem implícita uma
operação matemática, podendo ser traduzidas, em última análise, por ações de adição ou
multiplicação;

                                                                                castrorpc@yahoo.com.br
                                                                                                   92
Curso de Pós-Graduação em Engenharia de Segurança do Trabalho
                               Disciplina: Gerenciamento de Risco
                               Professor: Roberto Portela de Castro

d) Análise Quantitativa: Determinação da probabilidade de falha de cada componente, ou seja, a
probabilidade de ocorrência do evento topo será investigada pela combinação das probabilidades de
ocorrência dos eventos que lhe deram origem.
      Símbolo           Representação                                         OBS
                                          Indica que todas as entradas ou condições determinantes devem estar
Módulo ou Comporta
                                          presentes para que uma proposição seja verdadeira (V). Se uma das
 “E” ou “AND” (x) ∩
                                          condições ou entradas estiver faltando, a proposição será falsa (F).
                                          Indica que quando uma ou mais das entradas ou condições determinantes
Módulo ou Comporta                        estiverem presentes, a proposição será verdadeira (V) e resultará uma
 “Ou” ou “OR” (+) U                       saída. Ao contrário, a proposição será falsa (F) se, e somente se, nenhuma
                                          das condições estiver presente.
                                          Indica que, quando uma ou mais entradas estiverem presentes, a
Módulo ou Comporta
                                          proposição será falsa (F) e não haverá saída. Quando nenhuma das
“Não-OU” ou “NOR”
                                          entradas estiver presente, resultará uma saída.
                                          O módulo NAND indica que, quando uma ou mais das entradas ou
Módulo ou Comporta                        condições determinantes não estiverem presentes, a proposição será
“Não-E” ou “NAND”                         verdadeira (V) e haverá uma saída. Quando todas as entradas estiverem
                                          presentes, a proposição será falsa (F) e não haverá saída.
Módulo ou Comporta                        Permite aplicar uma condição ou restrição à seqüência. A entrada e a
    de Inibição                           condição de restrição devem ser satisfeitas para que se gere uma saída.
                                          Identificação de um evento particular topo ou intermediário. Quando contido
       Evento
                                          em uma seqüência, usualmente, descreve a entrada ou saída de: E ou OU.
                                          Falha Primária de um ramo ou série. Um evento, usualmente um mau
   Evento Básico
                                          funcionamento, descrito em termos de componentes.
                                          Normalmente é um evento que sempre acontece ao não ser que aconteça
    Evento Casa
                                          falha.
     Evento não                           O evento não se desenvolve por falta de informação ou de conseqüência
    desenvolvido                          suficiente. Pode ser utilizado para indicar necessidade de mais informação.
                                         Indica ou estipula restrições. Com “E” a restrição deve ser satisfeita antes
 Evento Condicional                      que o evento possa ocorrer; com “OU” pode ser que o evento não ocorra
                                         na presença de todos as entradas simultaneamente.
                                         Símbolo de Conexão a outra parte da árvore, dentro do mesmo ramo-
      Conexão
                                         mestre. (ENTRADA e SAÍDA respectivamente).
                                      Tabela 10 – Simbologia utilizada na AAF

    A simbologia apresentada na Tabela 10 permite uma análise qualitativa da árvore de falha. No
entanto, para a análise quantitativa, além dos conceitos de simbologia, teremos que recordar algumas
regras de conjunto (distribuição de probabilidade) apresentadas na Tabela 11, onde o sinal de “+”
representa união e o de “.” interseção.
   RELACIONAMENTO                    LEI                      RELACIONAMENTO                             LEI
                             Conjuntos
A.1=A       A.0=0                                    (A . B)c = Ac + Bc                       Leis de dualização
                             complementos ou
A+0=A       A+1=1                                    (A + B)c = Ac . Bc                       (Leis de Morgan)
                             vazios
                                                     A . (A + B) = A
(Ac)c = A                    Lei de involução                                                Leis de absorção
                                                     A + (A . B) = A
A . Ac = 0                   Relações                A . (B + C) = (A . B) + (A . C)
                                                                                             Leis distributivas
A + Ac = 1                   complementares          A + (B . C) = (A + B) . (A + C)
A.A=A                                                A . (B . C) = (A . B) . C
                             Leis de idempontência                                           Leis associativas
A+A=A                                                A + (B + C) = (A + B) + C
A.B=B.A                                              P(A ∪ B) = P(A) + P(B) - P(A ∩ B)       P(A ∩ B) = P(A).P(B)
                             Leis comutativas
A+B=B+A                                              P(A+B) = P(A) + P(B) - P(A)P(B)         P(A.B) = P(A).P(B)
                      Tabela 11 – Relacionamento e leis representativas da Álgebra de Booleana

                                                                                              castrorpc@yahoo.com.br
                                                                                                                        93
Curso de Pós-Graduação em Engenharia de Segurança do Trabalho
                              Disciplina: Gerenciamento de Risco
                              Professor: Roberto Portela de Castro

5.3.1.3 Análise Qualitativa e Quantitativa da AAF
    Embora tenha sido desenvolvida com o principal intuito de determinar probabilidades, como
técnica quantitativa, é muito comumente usada também por seu aspecto qualitativo porque, desta
forma e de maneira sistemática, os vários fatores, em qualquer situação a ser investigada, podem ser
visualizados. Segundo HAMMER (1993), os resultados da análise quantitativa são desejáveis para
muitos usos, contudo, para proceder à análise quantitativa, deve ser realizada primeiramente a análise
qualitativa, sendo que muitos analistas crêem que deste modo, obter resultados quantitativos não
requer muitos esforços adicionais.
     A AAF não necessariamente precisa ser levada até a análise quantitativa, entretanto, mesmo ao
se aplicar o procedimento de simples diagramação da árvore, é possível a obtenção de um grande
número de informações e conhecimento muito mais completo do sistema ou situação em estudo,
propiciando uma visão bastante clara da questão e das possibilidades imediatas de ação no que se
refere à correção e prevenção de condições indesejadas.
EXEMPLO: Desta forma, para a árvore de falhas representada na
Figura 11 as probabilidades dos eventos, calculadas obedecendo-
se às determinações das comportas lógicas, resultam em:
Como: P(A ∪ B) = P(A) + P(B) - P(A ∩ B)
P(A ∩ B) = P(A | B) x P(B) = P(B | A) x P(A)
P(A ∩ B) = P(A).P(B), se independentes, logo:
P(D) = P(B U C) = P(B + C) = P(B) + P(C) – P(B.C)
Como: P(B.C) = P(B).P(C), temos:
                                                                     Figura 11 – Exemplo de Árvore de
P(D) = P(B) + P(C) – P(B).P(C)
                                                                     Falhas
P(E) = P(A ∩ D) = P(A . D) = P(A).P(D), substituindo P(D), temos:
P(E) = P(A).[ P(B) + P(C) – P(B).P(C)], aplicando propriedades:
P(E) = P(A).P(B) + P(A).P(C) – P(A).P(B).P(C)

EXEMPLO: A Árvore de Falhas apresentada na figura abaixo se refere a um secador de cabelo para o
evento-topo do ar frio não sair. Calcule as probabilidades dos elementos intermediários e do evento-
topo.




                                                                                  castrorpc@yahoo.com.br
                                                                                                        94
Curso de Pós-Graduação em Engenharia de Segurança do Trabalho
                                       Disciplina: Gerenciamento de Risco
                                       Professor: Roberto Portela de Castro




                                                                        Resposta: P(A1) = 0,0298                  P(A2) = 0,0775
                                                                        ...................P(A3) = 0,0297       P(A4) = 0,1049




EXEMPLO: Analisando o evento indesejável “Queda de Elevador provisório de Passageiros” por
rompimento do cabo, monte a Árvore de Falhas para esse evento.

                                                     Queda do Elevador
                                                  Provisório de Passageiros




                                                             A1




                    ROMPIMENTO DO CABO                                        FREIO MANUAL NÃO FUNCIONA




                                  B1                                                         B2




                                          MANUTENÇÃO                OPERADOR NÃO                            FREIO COM
           SOBRECARGA
                                         INSATISFATÓRIA            ACIONOU O FREIO                           DEFEITO



               B3                                                             B4                               B5




  Falta de          Imprudência              Falta de
                                                              Falta de                                                       Sistema de
 Sinalização        do Operador            Programação                         Tempo insuficiente             Erro de
                                                            Treinamento                                                         Freio
                                                da                              p/ acionar o freio          Instalação
                                                                                                                             Ineficiente
                                           Manutenção



                                                                                                               castrorpc@yahoo.com.br
                                                                                                                                     95
Curso de Pós-Graduação em Engenharia de Segurança do Trabalho
                        Disciplina: Gerenciamento de Risco
                        Professor: Roberto Portela de Castro

5.3.2 Série de Risco (SR)
                                                      Apesar de também ser chamada de
                                                 Análise de Árvore de Eventos (AAE), julgo
                                                 pertinente diferenciá-los para que possamos
                                                 compreender      melhor     a    forma de
                                                 apresentação da SR e da AAE.
                                                      A SR representa uma cadeia uma
                                                 seqüência de eventos que levam a um
                                                 acidente (Evento Catastrófico. que mapeia
                                                 os riscos que conduzem ao evento perigoso
                                                 ou indesejável. Esses riscos são divididos
                                                 em três categorias: risco inicial, risco
                                                 principal e risco contribuintes.
                                                      Parte-se do Risco Inicial que é aquele
                                                 que desencadeia todo o processo; passa-se
                                                 pelos Riscos Contribuintes que são os que,
                                                 em função do primeiro, dão continuidade ao
                                                 processo de ocorrência do acidente; passa-se
                                                 pelo Risco Principal que direta ou
                                                 indiretamente pode causar: morte ou lesão,
                                                 danos a equipamentos, a instalações,
                                                 degradação da capacidade funcional e
                                                 perdas de materiais, chegando até as
                                                 conseqüências advindas do processo.
                                                     No gráfico da Série de Riscos estão
                                                 presentes ainda os Inibidores, que são todas
                                                 as medidas capazes de evitar a ocorrência
                                                 ou a propagação dos efeitos dos riscos.
                                                      Ao modelar a Série de Risco, a mesma
                                                 pode apresentar o inter-relacionamento dos
                                                 riscos de forma simples ou através de
                                                 ligações “e” ou “ou” que permitem calcular
                                                 a probabilidade de Ocorrência do Evento
                                                 Catastrófico.
                                                    A Figura 12, ao lado apresenta um
                                                 exemplo de Série de Risco para a Queda de
                                                 Andaime Fachadeiro.



                                                 Figura 12 – Série de Risco para Queda de Andaime
                                                 Fachadeiro.


                                                                           castrorpc@yahoo.com.br
                                                                                               96
Curso de Pós-Graduação em Engenharia de Segurança do Trabalho
                           Disciplina: Gerenciamento de Risco
                           Professor: Roberto Portela de Castro

5.3.3 Análise de Árvore de Eventos (AAE)
     A Análise da Árvore de Eventos (AAE) é um método lógico-indutivo de identificação de perigos
e análise de riscos das várias e possíveis conseqüências resultantes de um evento inicial, chamado
iniciador. Consiste em relacionar todos os riscos capazes de contribuir ou ocasionar danos.
     AAE é um método indutivo que, partindo de um determinado evento inicializador, delineia-se as
combinações de eventos até chegar aos possíveis resultados (cenários). Foi desenvolvida no início
dos anos 70 para apoiar a implementação de análises de riscos em centrais nucleares e atualmente é
utilizada nas mais diversas áreas técnico-científicas.
     Conforme ESTEVES (198-?), a técnica busca determinar as freqüências das conseqüências
decorrentes dos eventos indesejáveis, utilizando encadeamentos lógicos a cada etapa de atuação do
sistema.
    Na Árvore de Falhas parte-se de um Evento Topo, como, por exemplo, o rompimento de uma
tubulação, e segue-se para trás, verificando os eventos que podem ter gerado o Evento Topo. O
Evento Topo da Árvore de Falhas é o Evento Iniciador da AAE.
    Ao contrário da Árvore de Falhas, segue-se para frente identificando-se eventos que possam
decorrer do Evento Iniciador.
     Nas aplicações de análise de risco, o evento inicial da árvore de eventos é, em geral, a falha de
um componente ou subsistema, sendo os eventos subseqüentes determinados pelas características do
sistema.

5.3.3.1 Elaboração da AAE
Para o traçado da árvore de eventos as seguintes etapas devem ser seguidas:
a) Definir o evento inicial que pode conduzir ao acidente;
b) Identificação dos eventos que podem influenciar, incluindo os sistemas de segurança (ações) que
podem amortecer o efeito do evento inicial;
c) Combinar em uma árvore lógica de decisões as várias seqüências de acontecimentos que podem
surgir a partir do evento inicial;
d) Uma vez construída a árvore de eventos, deve-se calcular as probabilidades associadas a cada
ramo do sistema que conduz a alguma falha (acidente).
    A árvore de eventos deve ser lida da esquerda para a direita. Na esquerda começa-se com o
evento inicial e segue-se com os demais eventos seqüenciais. A linha superior é NÃO e significa que
o evento não ocorre, a linha inferior é SIM e significa que o evento realmente ocorre.
    As Figuras 13 e 14 representam esquematicamente o funcionamento da técnica de AAE.




                                                                                castrorpc@yahoo.com.br
                                                                                                   97
Curso de Pós-Graduação em Engenharia de Segurança do Trabalho
                             Disciplina: Gerenciamento de Risco
                             Professor: Roberto Portela de Castro




           Figura 13 – Representação esquemática de uma Árvore de Eventos para eventos dependentes




          Figura 14 – Representação esquemática de uma Árvore de Eventos para eventos independentes

    Relembrando algumas propriedades já vistas anteriormente no item 4.2.1 temos:
- Para qualquer evento A, P(A) = 1 – P( A ), P( A ) compreende todos os eventos diferentes de A.
- Se A e B, forem mutuamente exclusivos, então P(A ∩ B) = 0
- Para quais quer dois eventos A e B com P(B) > 0, a probabilidade condicional de A dado que B ocorreu é
definida por: P(A | B) = P(A ∩ B)/P(B), P(B) ≠ 0 e    P(A ∩ B) = P(A | B) x P(B) = P(B | A) x P(A)
- Quaisquer dois eventos A e B são independentes se P (A │B) = P(A) e dependentes caso contrário. Além
disso, Se A e B são independentes P(A ∩ B) = P(A).P(B)

EXEMPLO: A Figura 15 apresenta um exemplo de Árvore de Eventos para o caso de
descarrilhamento de vagões ou locomotivas, dado que existe um defeito nos trilhos.




                                                                                            Figura     15    –
                                                                                            Árvore de Eventos
                                                                                            descarrilhamento
                                                                                            de vagões ou
                                                                                            locomotivas

                                                                                       castrorpc@yahoo.com.br
                                                                                                            98
Curso de Pós-Graduação em Engenharia de Segurança do Trabalho
                                          Disciplina: Gerenciamento de Risco
                                          Professor: Roberto Portela de Castro

     Como se pode observar na Figura 15, o descarrilhamento pode ser causado por qualquer uma das
três falhas assinaladas e, portanto, a probabilidade de que um defeito nos trilhos produza
descarrilhamento é a soma simples das três possibilidades, ou seja, 0,6%.

5.3.4 Análise por Diagrama de Blocos (ADB)
     A análise por diagrama de blocos se utiliza de um fluxograma em blocos do sistema, calculando
as probabilidades de sucesso ou falha do mesmo, pela análise das probabilidades de sucesso ou falha
de cada bloco. A técnica é útil para identificar o comportamento lógico de um sistema constituído por
poucos componentes.
Dependendo do sistema a análise pode ser feita em série ou em paralelo.
a) Sistema em série:
Os valores P(A), P(B) e P(C) da Figura 16,
representam as probabilidades de sucesso, ou
seja, a confiabilidade de cada componente
(bloco) do sistema.
                                                                               Figura 16 - Exemplo da ADB em série

Os valores P(A), P(B) e P(C) da figura 15, representam as probabilidades de sucesso, ou seja, a
confiabilidade de cada componente (bloco) do sistema.
Desta forma, a probabilidade de sucesso ou a confiabilidade do sistema como um todo é dada por:
     n
P = ∏ P( i ) Na ilustração: P = P(A) x P(B) x P(C)
     i =1
Por conseqüência, a probabilidade de falha (insucesso) é:
                         n
Q = (1- P) = (1 -       ∏P
                        i =1
                               (i )   ) = 1 - P(A) x P(B) x P(C)

b) Sistema em paralelo:
A probabilidade de sucesso para o esquema da
Figura 17 será dada por:         n
                                       P = 1 − ∏ (1 − P(i ) )
Na ilustração:                                  i =1

P = 1 - [(1 - P(A)) x (1 - P(B))]
A probabilidade de falha para um sistema em
paralelo é, então, representada por:
                  n
Q = (1 - P) = ∏ (1 − P(i ) ) = [(1 - P(A)) x (1 - P(B))]
                 i =1
                                                                             Figura 17 - Exemplo da ADB em paralelo

Definidas as probabilidades de falha, pode-se determinar o risco de cada sistema, juntando com estas,
as perdas previstas devido à ocorrência das mesmas.




                                                                                           castrorpc@yahoo.com.br
                                                                                                                99
Curso de Pós-Graduação em Engenharia de Segurança do Trabalho
                           Disciplina: Gerenciamento de Risco
                           Professor: Roberto Portela de Castro

5.3.5 Análise de Causas e Conseqüências (ACC)
    A Análise das Causas e Conseqüências (AAC) ou Causa e Efeito de falhas se utiliza das mesmas
técnicas de construção da Análise da Árvore de Eventos e da Análise da Árvore de Falhas.
    Como descrito em HENLEY e KUMAMOTO (1981), o procedimento para construção de um
diagrama de conseqüências inicia por um evento inicial, posteriormente cada evento desenvolvido é
questionado:
- Em que condições o evento induz a outros eventos?;
- Quais as alternativas ou condições que levam a diferentes eventos?;
- Que outros componentes o evento afeta?
- Ele afeta mais do que um componente?;
- Quais os outros eventos que este evento causa?
     De acordo com estes autores, "a tecnologia causa-conseqüência é um casamento da árvore de
falhas (mostra as causas) e a árvore de eventos (mostra as conseqüências), todas elas tendo sua
seqüência natural de ocorrência".
    Conforme DE CICCO (1989), trata-se de uma técnica que permite avaliar qualitativa e
quantitativamente as conseqüências dos eventos catastróficos de ampla repercussão e verificar a
vulnerabilidade do meio ambiente, da comunidade e de terceiros em geral.
     O processo consiste, sucintamente, em escolher um evento crítico, partindo-se para um lado, com
a discretização das conseqüências e para outro, determinando as causas. A estruturação, a exemplo da
árvore de falhas, também é feita através de símbolos.
    O Diagrama ACC mais conhecido é o de Ishikawa também conhecido como espinha de peixe
devido à semelhança de sua representação gráfica. O diagrama apresenta como pontos fortes:
  é uma boa ferramenta de levantamento de direcionadores.
  é uma boa ferramenta de comunicação.
  estabelece a relação entre o efeito e suas causas.
  possibilita um detalhamento das causas.
Mas, também apresenta os seguintes pontos fracos:
  não apresenta os eventuais relacionamentos entre as diferentes causas.
  não focaliza necessariamente as causas que devem efetivamente ser atacadas.
       O Diagrama de Ishikawa tem hoje grande importância como ferramenta de gerenciamento da
qualidade, pois pode evoluir para um Diagrama de Relações (uma das sete ferramentas do
Planejamento da Qualidade ou Sete Novas Ferramentas da Qualidade) que já apresenta uma estrutura
mais complexa, não hierárquica.




                                                                                castrorpc@yahoo.com.br
                                                                                                  100
Curso de Pós-Graduação em Engenharia de Segurança do Trabalho
                            Disciplina: Gerenciamento de Risco
                            Professor: Roberto Portela de Castro

5.3.5.1 Elaboração da ACC
    O diagrama de causa e efeito foi desenvolvido para representar a relação entre o “efeito” e todas
as possibilidades de “causa” que podem contribuir para tal resultado. O efeito ou problema é
colocado no lado direito do gráfico, e os grandes contribuidores ou “causas” são listados à esquerda.
É importante notar que, para cada efeito, existem inúmeros conjuntos de causas.
    Para elaborar um diagrama de Causa e Efeito (Ishikawa) siga os passos a seguir:
a) Defina o problema a ser estudado e o que se deseja obter (o que deve acontecer ou o que deve ser
evitado).
b) Procure conhecer e entender o processo: observe, documente, fale com pessoas envolvidas, leia.
c) Reúna um grupo para discutir o problema, apresente os fatos conhecidos, incentive as pessoas a
dar suas opiniões, faça um “brainstorming” (chuva de idéias).
d) Organize as informações obtidas, estabeleça as causas principais, secundárias, terciárias, etc.
(hierarquia das causas), elimine informações irrelevantes, monte o diagrama, confira, discuta com os
envolvidos.
e) Assinale os fatores mais importantes para obtenção do objetivo visado (fatores chave, fatores de
desempenho, fatores críticos).
    Para organizar o diagrama
de causa e efeito, você pode
usar as seguintes classificações
de causas: os Ms (Mão de
obra,     Método,      Material,
Máquina, Meio ambiente,
Medição,        “Management”
(gestão); ou 4Ps (políticas,
Procedimentos,          Pessoal,
Planta). No entanto, estas são
apenas sugestões.
A Figura 18 apresenta ao lado
um diagrama esquematizado
que esclarece um pouco
melhor a forma de estabelecer
e desenvolver os diagramas.                    Figura 18 – Diagrama Espinha de Peixe esquemático


f) Identificar o EFEITO (caso) em relação ao qual se decidiu pesquisar as causas em termos claros e
precisos. O “efeito” pode ser, por exemplo, o item de custo mais elevado.
g) Estabelecer os objetivos e o tempo limite para as atividades de “brainstorming” (discussão
conjunta dos intervenientes na análise de caso).
h) Desenhar, em local por todos visível, o esqueleto do diagrama, referindo as fontes principais das
causas a pesquisar

                                                                                   castrorpc@yahoo.com.br
                                                                                                     101
Curso de Pós-Graduação em Engenharia de Segurança do Trabalho
                            Disciplina: Gerenciamento de Risco
                            Professor: Roberto Portela de Castro

i) Escrever as sub-causas no topo das setas em branco e em tantas quantas forem às causas sugeridas
pelos diversos membros do grupo que está a estudar o caso.
j) Entre todas as causas sugeridas, selecionar uma para ser estudada em profundidade. Efetuar
sucessivamente o mesmo tratamento a cada causa, eliminando aquelas que se revelarem não
responsáveis pelo efeito em estudo.
k) Para a causa, ou causas, detectadas como responsáveis, serão depois estudados os “remédios” que
conduzam à correção do “efeito”.

EXEMPLO:




                       Figura 19 – Diagrama Espinha de Peixe para acidentes biológicos


5.4     Exercícios
Exercício 32
Para o seu estudo de caso, definido no Exercício 1, procure junto aos funcionários mais antigos de
um setor ou departamento algum incidente crítico que tenha ocorrido e a través de entrevista busque
identificar erros e condições inseguras contribuem para a ocorrência de acidentes com lesões reais e
potenciais. Além disso, que tipo de estudo de risco está sendo proposto. TIC

Exercício 33
Para o seu estudo de caso, definido no Exercício 1, selecione um sistema e desenvolva a APR.

Exercício 34
Para o seu estudo de caso, definido no Exercício 1, selecione um sistema e desenvolva a AMFE.
– Opção: realizar uma AMFE de um sistema de caixa d’água domiciliar.
Exercício 35
Suponha que um sistema de combustível complexo é suscetível aos vazamentos, de três tipos:
Vazamento Automatizado, Vazamento Menor o Vazamento Maior. Considere uma probabilidade
uniforme para cada tipo de vazamento, 10%, 50% e 40% respectivamente. Para cada tipo de
vazamento suponha o seguinte:
      Vazamento Automatizado
         – Um vazamento automatizado não é detectado.

                                                                                         castrorpc@yahoo.com.br
                                                                                                           102
Curso de Pós-Graduação em Engenharia de Segurança do Trabalho
                         Disciplina: Gerenciamento de Risco
                         Professor: Roberto Portela de Castro

     –   Há risco de inflamar, se houver ignição. Suponha 10% de chance de ignição.
  Vazamento Menor
     – Um vazamento menor é detectado. Há uma chance de 80% de detectá-lo.
     – Há risco de inflamar, se houver ignição. Suponha 10% de chance de ignição.
  Vazamento Maior
     – Um vazamento menor é detectado. Há uma chance de 80% de detectá-lo.
     – Há risco de inflamar, se houver ignição. Suponha 10% de chance de ignição.
Elabore uma Árvore de Eventos para o Evento Iniciador, Vazamento de Gás, e calcule a
probabilidade de cada resultado.




                                                                            castrorpc@yahoo.com.br
                                                                                              103
Curso de Pós-Graduação em Engenharia de Segurança do Trabalho
                             Disciplina: Gerenciamento de Risco
                             Professor: Roberto Portela de Castro

Exercício 36
    Elabore uma Árvore de Falhas para o – Taxa de falhas de componentes – Tubulação Ø 6”
 evento-topo Vazamento de Gás Natural.                                             Taxa de Falhas
                                                     Componente                     Diâmetro = 6”
 Considerando como pontos de vazamento a                                                -7
 tubulação, as válvulas a serem instaladas e os Tubulação                     2,40 x 10 falhas/m.ano
                                                                                          -6
                                                 Válvula de Bloqueio            4,86 x 10 falhas/ano
 flanges, cujas taxas de falhas estão Flange                                              -5
                                                                                4,00 x 10 falhas/ano
 discriminadas na Tabela ao lado. Considere     Fonte: DNV – Det Norske Veritas
ainda: Comprimento = 2.500 m; Diâmetro = 6”; Quant. de Flanges = 6; Quant. de válvulas = 3
                                          Vazamento de Gás
                                               Natural
                                           7,40x10-3 oc/ano




   Vazamento por tubulação            Vazamento por Válvulas             Vazamento por flanges
                       -7                                  -6                                 -5
    19.500 m x 2,50x10                  29 válv. x 7,42x10               58 flanges x 4,00x10
        falhas/m.ano =                   falhas/ano.válv =                falhas/ano.flange =
              -3                                 -4                               -3
     4,87 x10 falhas/ano               2,15 x10 falhas/ano                2,32 x10 falhas/ano


Exercício 37
Elabore um Diagrama de Causa e Efeito para analisar o elevado consumo de combustível:




                                                                               castrorpc@yahoo.com.br
                                                                                                   104
Curso de Pós-Graduação em Engenharia de Segurança do Trabalho
                           Disciplina: Gerenciamento de Risco
                           Professor: Roberto Portela de Castro

Exercício 38
A Árvore de Falhas apresentada na figura abaixo se refere a um secador de cabelo para o evento-topo
do ar frio não sair. Calcule as probabilidades dos elementos intermediários e do evento-topo.




                                                        Resposta:
                                                        P(A1) = 0,0298
                                                        P(A2) = 0,0396
                                                        P(A3) = 0,0587
                                                        P(A4) = 0,0297
                                                        P(A5) = 0,1228




Exercício 39
Considere uma instalação na qual os reagentes A e B reagem entre si para formar o produto C.
Suponha que a química do processo é tal que a concentração de B não deva nunca exceder a de A,
senão ocorreria uma explosão: Reação química: A + B = C. Para o caso apresentado, considerando a
variável Fluxo de A, selecione duas palavras-guia e monte a planilha Hazop.
A é transferido numa vazão especificada (ou seja, o parâmetro é o “fluxo de A” ou “vazão de A”).
O primeiro desvio é obtido aplicando-se a palavra-guia “NENHUM” à intenção. Isto é combinado
com a intenção para fornecer:
“NENHUM” + “FLUXO DE A” = “NENHUM FLUXO DE A”
O fluxograma é então examinado para estabelecer as causas que podem produzir uma parada
completa do fluxo de A.
Algumas destas são causas claramente possíveis e, portanto, pode-se dizer que este é um desvio
importante. Outras, não.
Em seguida, para as causas possíveis deve-se passar para a próxima etapa e avaliar as conseqüências.



                                                                               castrorpc@yahoo.com.br
                                                                                                   105
Curso de Pós-Graduação em Engenharia de Segurança do Trabalho
                              Disciplina: Gerenciamento de Risco
                              Professor: Roberto Portela de Castro




Exercício 40
Liste a seqüência de atividades que você teria que fazer para lavar 5 kg de roupa utilizando a
lavadora automática. Em seguida monte uma tabela What-If: 1. Selecionar roupa; 2. Ligar a máquina; 3.
Encher de água; 4. Adicionar sabão; 5. Adicionar roupa; 6. Programar lavagem; 7. Desligar a máquina; 8.
Retirar roupa; 9. Estender para secagem.
Atividade    O que aconteceria se          Causas             Conseqüências                 Observações e
                                                                                           Recomendações
Seleção     Fossem misturadas         Falta de critério   Roupas escuras com        Criar critério de separação
de roupas   roupas claras e escuras   ou conhecimento     fiapos claros, roupas     entre roupas claras e escuras
                                                          claras manchadas de       e instruir o responsável pela
                                                          escuro                    atividade
Seleção     Fossem misturadas         Falta de critério   Roupas boas sujas por     Criar critério de separação
de roupas   roupas boas e ruins       ou conhecimento     fiapos                    entre roupas boas e instruir o
                                                                                    responsável pela atividade
Seleção     Fossem batidas roupas     Falta de            Danifica roupas boas,     Criar critério e instruir o
de roupas   finas na regulagem de     conhecimento,       diminui sua vida útil     responsável pela atividade
            roupas grossas            esquecimento
Seleção     Fossem batidas roupas     Falta de            Roupa fica mal lavada,    Criar critério e instruir o
de roupas   grossas na regulagem de   conhecimento,       necessitando retrabalho   responsável pela atividade
            roupas finas              esquecimento
Adição de   Fosse lavada pouca        Esquecimento,       Desperdício de água       Lavar apenas quando o cesto
água        roupa em nível alto de    distração                                     estiver cheio
            água
Adição de   Fosse lavada muita        Esquecimento,       Roupa fica mal lavada,    Deixar regulagem
água        roupa em nível baixo de   distração           necessitando retrabalho   permanentemente no nível
            água                                                                    alto de água
Adição de   Fosse adicionado          Desconhecimento     Roupa mal lavada, com     Utilizar padrão único (copo
sabão       excesso de sabão                              resíduos de sabão,        plástico)
                                                          vazamento de espuma,
                                                          risco de escorregamento
                                                          no piso
Adição de   Fosse adicionado pouco    Desconhecimento     Roupa mal lavada,         Utilizar padrão único (copo
sabão       sabão                                         permanece suja            plástico)
Retirada    Não fosse retirada a      Esquecimento        Roupa úmida, com cheiro   Instruir o responsável pela
da roupa    roupa lavada                                  de mofo e amarrotada      atividade; verificar ao telefonar
                                                                                    no horário do almoço.
                                                                                         castrorpc@yahoo.com.br
                                                                                                                106
Curso de Pós-Graduação em Engenharia de Segurança do Trabalho
                           Disciplina: Gerenciamento de Risco
                           Professor: Roberto Portela de Castro

Exercício 41
O transporte rodoviário de cargas é um segmento essencial ao apropriado funcionamento da cadeia
logística e continuamente busca resolver um problema específico pelo uso da FMEA: os atrasos nas
entregas.
Objetivo: Entrega no prazo correto
Modo de Falhas: Atraso na entrega
Efeito: Em função dos reduzidos níveis de estoques das empresas, o atraso na entrega de mercadorias
pode significar a parada da linha de produção e a perda de um cliente.
Com base no objetivo apresentado acima, você deve:
1. Preencher o modelo de formulário para FMEA disponível no nosso site para a causa com maior
índice de risco
2. Calcular o índice de risco para as causas apresentadas no próximo slide
3. Apontar ações a serem desenvolvidas para as 5 causas com maior índice de risco




Solução:
1. Preencher o modelo de formulário para FMEA disponível no nosso site para a causa com maior
índice de risco
            Modos     Causa das        Possíveis                                      Índices           Medidas
                                                      Categoria   Métodos de
Processo      de       Falhas          efeitos no                               O S      D    R     preventivas e/ou
                                                      de Risco     Detecção
            Falhas                      sistema                                                        corretivas
            Atraso    Imprudência
                                      Insatisfação/               Controle do                        Treinamento/
 Entrega      na                                         III                    3   8    8   192
                                     Perda da Venda               cronograma                        conscientização
            Entrega

                                                                                      castrorpc@yahoo.com.br
                                                                                                        107
Curso de Pós-Graduação em Engenharia de Segurança do Trabalho
                           Disciplina: Gerenciamento de Risco
                           Professor: Roberto Portela de Castro

2. Calcular o índice de risco para as causas apresentadas no próximo slide




3. Apontar ações a serem desenvolvidas para as 5 causas com maior índice de risco




6     - Responsabilidades pelo Produto
    A responsabilidade pelo produto ou por serviços pode ser analisada sobre diferentes âmbitos,
desde a qualidade, passando pela sócio-ambiental até a civil-criminal.
6.1    Responsabilidade e Qualidade


                                                                              castrorpc@yahoo.com.br
                                                                                                108
Curso de Pós-Graduação em Engenharia de Segurança do Trabalho
                           Disciplina: Gerenciamento de Risco
                           Professor: Roberto Portela de Castro

     Sobre o âmbito da qualidade, é comum nos dias de hoje a expressão “custo da qualidade”, no
entanto, essa expressão consagrada traz algumas distorções, pois, na verdade, a qualidade não custa,
o que custa e causa muito são os prejuízos às empresas associados com a falta de qualidade. A
qualidade representa uma forma de evitar esses custos, e, diga-se de passagem, um investimento com
retorno assegurado.
     Sem nos prolongarmos nessa polêmica os custos da qualidade estão associados ao sucesso e ao
fracasso no processo de obtenção da qualidade, sendo representado pelo somatório dos custos de suas
quatro categorias: custos de prevenção, custos de avaliação, custos de falhas internas e custos de
falhas externas, conforme Figura 20.




                              Figura 20 – Composição do Custo da Qualidade

    JURAN (1988) citado por MATTOS & TOLEDO (1998), define os chamados custos de
prevenção e de avaliação como sendo "custos inevitáveis" e os custos de falhas (internas e externas)
como sendo "custos evitáveis". Tendo em vista que esses últimos poderiam ser drasticamente
reduzidos ao investir na melhoria da qualidade.
   Prevenção: São os custos associados às atividades de projeto, implementação e operação do
sistema de gestão da qualidade, incluindo a administração e auditoria do sistema, em todo o ciclo de
produção(do projeto ao pós-venda). Ou seja, referem-se aos gastos ocasionados com o propósito de
se evitar defeitos.
   Avaliação: Custos associados à medição, avaliação e auditoria de características da matéria-prima,
componentes e produtos para assegurar a conformação com os padrões de qualidade. Ou seja,
referem-se aos custos das atividades de inspeção (avaliação da qualidade) propriamente dita.
  Falhas Internas: Custos associados a materiais, componentes e produtos que não satisfazem os
padrões de Qualidade causando perdas na produção, e que são identificados antes do produto deixar a
empresa. Ou seja, custos de falhas ocorridas e identificadas internamente à empresa.
   Falhas Externas: Custos gerados pela distribuição de produtos não conformes ou defeituosos aos
clientes/consumidores. Ou seja, custos de falhas identificadas/ocorridas externamente à empresa.
    Para FEIGENBAUM (1994), os custos operacionais da qualidade (prevenção e avaliação) são
"os custos associados à definição/planejamento, criação e controle da qualidade, assim como à
avaliação e realimentação da conformidade com exigência em requisitos de desempenho,
confiabilidade, segurança; e também custos associados às conseqüências provenientes de falhas, em
atendimento a essas exigências, tanto internamente à empresa quanto nas mãos dos clientes."


                                                                                castrorpc@yahoo.com.br
                                                                                                  109
Curso de Pós-Graduação em Engenharia de Segurança do Trabalho
                            Disciplina: Gerenciamento de Risco
                            Professor: Roberto Portela de Castro

     Como já vimos o Gerenciamento de Risco está relacionado com identificação, avaliação, análise
e tratamento das falhas internas e externas, sendo ferramenta de grande auxílio na elaboração do
custo da qualidade.
    Dentro das Falhas Externas, a empresa possui responsabilidade civil pelo produto corresponde
aos custos incorridos pela empresa devido às reclamações de responsabilidade pelo produto ou
serviço, inclusive, custos com advogados, registros e indenizações.
                                                                           Para compreendermos onde
                                                                          o Gerenciamento de Risco
                                                                          pode atuar na redução dos
                                                                          custos de qualidade, observe
                                                                          a Figura 21, nela, o gráfico
                                                                          mostra que: quando os
                                                                          custos de Prevenção (A) e
                                                                          de Avaliação (B) forem
                                                                          zero, o produto(ou lote) será
                                                                          100% defeituoso e o custo
                                                                          de Falhas (C + D) tendem a
                                                                          ser muito elevado. Por outro
                                                                          lado, quando o produto(ou
                                                                          lote) é 100% dentro da
                                                                          qualidade de conformação,
                                                                          não há falhas, porém os
                                                                          custos de prevenção e de
                                                                          avaliação tende a ser muito
                                                                          alto. A idéia, então, é que se
                                               Figura 21                  encontre um "ponto ótimo".
    Graficamente o ponto ótimo é representado na intersecção das curvas A+B e C+D. Fazendo-se
uma análise mais apurada da figura apresentada, pode-se destacar três zonas ou regiões: zona de
melhoria, zona de indiferença (ou de operação) e zona de perfeccionismo.
  A zona de melhoria é caracterizada por altos custos de falhas associados a uma má qualidade, e é
onde a empresa identificará os projetos de melhorias e de aperfeiçoamento.
   A zona de perfeccionismo é caracterizada por altos custos de prevenção e avaliação associados a
uma excelente qualidade. Neste ponto, a empresa deve reavaliar o custo por defeito detectado,
verificando se há necessidade de manter os níveis de inspeção e testes.
   Na zona de indiferença, a relação entre os custos de prevenção e avaliação e os custos de falhas é
relativamente equilibrada, portanto ideal. É nessa região que se situa o ponto ótimo acima citado.
    A contraposição à teoria da existência de um ponto ótimo é sustentada também pela visão
japonesa do TQC (Total Quality Control), que prega a busca constante pela melhoria contínua e pelo
zero defeito. Por essa visão é possível se chegar próximo ao zero defeito (por ex. de 2 a 3 defeitos por
milhão) com custos de prevenção e de avaliação da qualidade que não inviabilizam um custo
competitivo para o produto.


                                                                                  castrorpc@yahoo.com.br
                                                                                                    110
Curso de Pós-Graduação em Engenharia de Segurança do Trabalho
                           Disciplina: Gerenciamento de Risco
                           Professor: Roberto Portela de Castro
6.2   Responsabilidade Cívil pelo Produto
    Conforme foi apresentado no tópico 2.2, quando falamos da evolução histórica do
Prevencionismo e do Gerenciamento de Risco, as leis trabalhistas têm atribuído ao empregador cada
vez mais responsabilidades referentes à saúde e segurança do trabalhador. Essa evolução tem
implicações nas esferas civil e criminal do Direito sem manifesta vontade da vítima através do
Ministério Público.
     Pode-se afirmar que o fenômeno da responsabilidade civil é tão antigo quanto à história da
humanidade, sempre ocorreram ações ou omissões por parte das pessoas, que de alguma forma
vieram a ocasionar prejuízos a outras, advindo assim à necessidade de reparação dos danos causados.
     Na sociedade moderna um dos temas que têm ensejado grandes controvérsias no meio jurídico
está justamente relacionado à responsabilidade civil empresarial. Isso em função do extraordinário
avanço tecnológico e também sócio-econômico que vem se verificando, além da produção em massa
de produtos e serviços, passando a exigir uma maior conscientização acerca das responsabilidades
que as atividades das empresas e dos empresários podem gerar.
    Segundo lições da Profa. Maria Helena Diniz: “ Responsabilidade Civil é a aplicação de medidas
que obriguem uma pessoa a reparar dano moral ou patrimonial causados a terceiros, em razão de ato
por ela mesma praticado, por pessoa por quem ela responda ou de simples imposição legal” .
     A responsabilidade civil, evolvendo o dano, o prejuízo, o nexo causal entre infração e infrator,
bem como sua eventual culpa, visa reparar dano patrimonial e moral causado a outrem. Desta
maneira, impõem-se ao responsável pelo dano o dever de sua reparação e à parte prejudicada o
direito subjetivo de ser indenizada dos seus prejuízos. Deverá, pois, haver a recomposição do
patrimônio do lesado, obrigando-se o responsável a ressarcir todos os prejuízos acarretados.
    A dúvida que freqüentemente surge relaciona-se em definir em que circunstâncias a empresa
poderá ser compelida a pagar indenização reparatória de dano, em decorrência do fornecimento de
seus produtos e serviços.
     Basicamente duas teorias disputam o fundamento jurídico dessa reparação: a subjetiva e a
objetiva, também conhecida como responsabilidade pelo risco da atividade. A teoria subjetiva impõe
a obrigação de reparação de dano sempre que se possa provar a ocorrência de culpa empresarial. Pela
teoria da responsabilidade objetiva, quem lucra com o exercício de uma atividade deve indenizar o
dano oriundo da exploração dessa atividade, independentemente da existência de culpa. Mas não se
preocupem, passaremos longe dessa discussão filosófica.
     A Responsabilidade Civil no Brasil foi estabelecida através da Lei de Defesa do Consumidor, Nº
8.078, de 11 SET 90, que previu expressamente a responsabilidade dos fabricantes de produtos por
fatos decorrentes de defeitos desses produtos. Além disto, na tentativa de equilibrar as "relações de
consumo", ela atribui determinados poderes aos consumidores e expressando responsabilidades
específicas aos "fornecedores", que são todos os envolvidos em determinada cadeia de comércio.
    Dentro do Código de Defesa do Consumidor (CDC) da Constituição Federal (CF) e do Código
Cívil (CC), alguns artigos devem ser ressaltados, pois dizem respeito diretamente ao Gerenciamento
de Risco e à saúde e segurança do trabalhador, são eles:



                                                                                castrorpc@yahoo.com.br
                                                                                                  111
Curso de Pós-Graduação em Engenharia de Segurança do Trabalho
                            Disciplina: Gerenciamento de Risco
                            Professor: Roberto Portela de Castro

a) Logo no Art 6º, o CDC atribui com direito do consumidor a proteção da vida, saúde e segurança
contra os riscos provocados por práticas no fornecimento de produtos e serviços considerados
perigosos ou nocivos.
b) A Seção I do Capítulo IV – “Da qualidade de produtos e serviços, da prevenção e da reparação de
danos”, trata do exposto no título, porém especificamente da proteção à saúde e segurança dos
consumidores.
       A lei, no Art. 10º, resguarda inclusive sobre a proibição do fornecedor não poderá colocar no
mercado de consumo produto ou serviço que sabe ou deveria saber apresentar alto grau de
nocividade ou periculosidade à saúde ou segurança.
c) Já a Seção II do Capítulo IV trata da responsabilidade pela reparação de danos, independentemente
da existência de culpa, por defeitos decorrentes de projeto, fabricação, construção, montagem,
fórmulas, manipulação, apresentação ou acondicionamento de seus produtos ou serviços, bem como
por informações insuficientes ou inadequadas sobre sua utilização e riscos.
d) Na Seção III do mesmo capítulo trata-se da responsabilidade por vício de produto ou serviço,
quando os tornam impróprios ou inadequados ao consumo a que se destinam ou lhes diminuam o
valor, assim como por aqueles decorrentes da disparidade, com as indicações constantes do
recipiente, da embalagem, rotulagem ou mensagem publicitária, respeitadas as variações decorrentes
de sua natureza, podendo o consumidor exigir a substituição das partes viciadas.
e) Súmula 229 do STF – “A indenização acidentária não exclui a de direito comum em caso de dolo
ou culpa grave do empregador”. O que em outras palavras quer dizer que o fato de ter sido pago a
indenização acidentária nos moldes do Direito Trabalhista, o empregador não se exime de ações de
processos na vara civil.
f) CF, art. 7.º - “São direitos dos trabalhadores urbanos e rurais, além de outros que visem à melhoria
de sua condição social: XXVIII - seguro contra acidente do trabalho, a cargo do empregador, sem
excluir a indenização a que está obrigado, quando incorrer em dolo e culpa”.
g) Art.. 159 do CC - “Aquele que, por ação ou omissão voluntária, negligência, ou imprudência
violar direito, ou causar prejuízo a outrem, fica obrigado a reparar o dano.”
h) Art. 186 do CC - “Aquele que, por ação ou omissão voluntária, negligência ou imprudência, violar
direito e causar dano a outrem, ainda que exclusivamente moral, comete ato ilícito”
        Não cumprimento das normas relativas à segurança e medicina do trabalho; das normas
coletivas, do contrato individual de trabalho, das medidas propostas no PCMSO, PPRA, PCMAT,
etc.
    Após essas referências à Legislação Brasileira é possível constatar a pressão do sistema jurídico
sobre os fabricantes e prestadores de serviço com relação à proteção da vida, saúde e segurança
contra os riscos provocados por práticas no fornecimento de produtos e serviços.
    A aplicação da Leis Brasileiras traz uma repercussão direta para o Gerenciamento de Risco, que
deve se ater em seus processos de identificação, análise, avaliação e tratamento dos riscos com os
perigos advindos da utilização do produto, estendendo a proteção da vida, saúde e segurança dos
funcionários aos clientes/usuários.

6.3   Responsabilidade Criminal pelo Produto
                                                                                 castrorpc@yahoo.com.br
                                                                                                   112
Curso de Pós-Graduação em Engenharia de Segurança do Trabalho
                           Disciplina: Gerenciamento de Risco
                           Professor: Roberto Portela de Castro

    A aplicação da responsabilidade criminal pelo produto está relacionada aos casos tipificados no
Código Penal Brasileiro (CP), que em seu Art. 1º diz: “Não há crime sem lei anterior que o
defina....”.
     Assim como no CDC, alguns artigos do CP devem ser ressaltados, pois dizem respeito
diretamente ao Gerenciamento de Risco e à saúde e segurança do trabalhador, são eles:
a) Para que haja um crime é necessário estabelecer uma relação de causalidade, onde o resultado, de
que depende a existência do crime, somente é imputável a quem lhe deu causa. Considera-se causa a
ação ou omissão sem o qual o resultado não teria ocorrido (Art. 13 do CP).
b) O Art. 18 do CP define os crimes culposos, quando o agente deu causa ao resultado por
negligência, imperícia ou imprudência. No parágrafo único o legislador complementa: “Salvo os
casos expressos em lei, ninguém pode ser punido por fato previsto como crime, senão quando o
pratica dolosamente.”, isto é, se o resultado foi culposo, somente será considerado crime se estiver
tipificado no CP.Essa tipificação de crime é a que se aplica aos acidentes de trabalho.
c) O §3º, do Art 121º, trata do homicídio culposo simples, e nessa tipificação podemos enquadrar os
acidentes de trabalho cuja culpa possa ser imputada à chefia, a qualquer preposto envolvido na
atividade ou a um colega de trabalho desde que seja constatada negligência, imperícia ou
imprudência. Mesmo quem também tenha sido vítima, qualquer pessoa que tenha contribuído para o
resultado danoso poderá ser responsabilizado pelo evento.
    Se houver negligência, imperícia ou imprudência ficará caracterizado homicídio culposo e a
culpa poderá ser:
    Pela falta de qualificação do profissional escolhido para executar o serviço;
    Pela falta de fiscalização durante os preparativos e execução do serviço;
    Pela imprudência ou imperícia por quem praticou o ato, causando dano ao colega;
    Pela negligência às cautelas recomendadas por parte agente;
    Pela falta de cautela ou atenção na guarda do bem.
    Após essas referências ao CP é possível constatar que o sistema penal brasileiro obriga a uma
postura prevencionista no ambiente de trabalho, pois mesmo sem dolo, há a possibilidade de
condenação penal por negligência, imperícia ou imprudência.
OBS: Cabe ressaltar que em alguns casos, pode-se invocar para um mesmo fato as esferas cível e
penal. Isto é possível quando o fato concreto é tipificado como crime pelo CP e importa em prejuízo
de ordem material, podendo ser este a suspensão temporária da capacidade de trabalho do
empregado.

6.3.1 Tipos de danos e responsabilidade criminal
a) Lesão Corporal: Art. 949. “No caso de lesão ou outra ofensa à saúde, o ofensor indenizará o
ofendido das despesas do tratamento e dos lucros cessantes até ao fim da convalescença, além de
algum outro prejuízo que o ofendido prove haver sofrido.”
   Ressarcimento das despesas do tratamento (dano emergente);
   Lucros cessantes até o fim da convalescença (alta médica);
   Danos morais (se a lesão provocou uma situação vexatória);
                                                                                    castrorpc@yahoo.com.br
                                                                                                      113
Curso de Pós-Graduação em Engenharia de Segurança do Trabalho
                           Disciplina: Gerenciamento de Risco
                           Professor: Roberto Portela de Castro

   Danos estéticos (deformidade);
   Pensão vitalícia, correspondente à importância do trabalho, constituído de um capital para garantir
o pagamento das prestações futuras (proporcional a inabilitação para a atividade que desempenhava).

b) Homicídio: Art. 948. “No caso de homicídio, a indenização consiste, sem excluir outras
reparações:
I – no pagamento das despesas com o tratamento da vítima, seu funeral e o luto da família;
II – na prestação de alimentos às pessoas a quem o morto os devia, levando-se em conta a duração
provável da vida da vítima.”
   Pagamento das despesas com o tratamento da vítima, seu funeral, luto da família, jazigo, etc.
(dano emergente);
   Danos morais
   Pensão mensal correspondente a 2/3 dos rendimentos do de cujus, até a época em que este
completaria 65 anos (prestação de alimentos às pessoas a quem o defunto devia)

c) Art. 951. “O disposto nos Arts. 948, 949 e 950 aplica-se ainda no caso de indenização devida por
aquele que, no exercício de atividade profissional, por negligência, imprudência ou imperícia, causar
a morte do paciente, agravar-lhe o mal, causar-lhe lesão, ou inabilitá-lo para o trabalho.”

6.3.2 Alguns conceitos e definições de Direito
a) Condenação criminal art. 63 do CPP: Sentença condenatória transitada em julgado constitui título
executivo judicial para reparação no juízo cível.
b) Solidariedade pela reparação Art. 942 CC: Todos responderão em caso de mais de um autor a
ofensa.
c) Responsabilidade objetiva art. 927 parágrafo único CC:Obrigação de reparar o dano, independente
de culpa, quando a atividade normalmente desenvolvida pelo autor do dano implicar, por sua
natureza, riscos para direito de outrem.
d) Imputáveis - Empregador e seus agentes Sócios, gerentes, diretores ou administradores que
participem da gestão da empresa, profissionais do SESMT

6.3.3 Alguns crimes e penas
 a) Contravenção penal § 2.º art. 19 da Lei 8.213/91: Deixar de cumprir as normas de segurança e
higiene do trabalho. Pena de multa
b) Crime - art. 132 do CP: perigo para a vida ou a saúde de outrem - Expor a vida ou a saúde de
outrem a perigo direto e iminente. Pena: detenção de 3 meses a 1 ano, se o fato não constituir crime
mais grave.
c) Lesão corporal art. 129 CP detenção de 3 meses a 1 ano.
d) Lesão corporal grave - Incapacidade por mais de 30 dias, perigo de vida, debilidade permanente
de membro, sentido ou função, aceleração do parto. - § 1.º - reclusão de 1 a 5 anos.



                                                                                 castrorpc@yahoo.com.br
                                                                                                   114
Curso de Pós-Graduação em Engenharia de Segurança do Trabalho
                              Disciplina: Gerenciamento de Risco
                              Professor: Roberto Portela de Castro

e) Lesão corporal gravíssima - Incapacidade permanente, enfermidade incurável, perda ou
inutilização de membro, sentido ou função, deformidade permanente, aborto. - § 2.º - reclusão de 2 a
8 anos
f) Lesão corporal seguida de morte - § 3.º- reclusão de 4 a 12 anos
g) Homicídio culposo art. 121 § 3.º - detenção de 1 a 3 anos
h) Homicídio doloso art. 121 reclusão de 6 a 20 anos

6.4   Perícias Trabalhistas
a) Lei 6514 de 22.12.1977 - Seção XIII - Das Atividades Insalubres ou Perigosas
Art. 189. Serão consideradas atividades ou operações insalubres aquelas que, por sua natureza,
condições ou métodos de trabalho, exponham os empregados a agentes nocivos à saúde, acima dos
limites de tolerância fixados em razão da natureza e da intensidade do agente e do tempo de
exposição aos seus efeitos. [...]
Art. 191. A eliminação ou a neutralização da insalubridade ocorrerá:
I - com a adoção de medidas que conservem o ambiente de trabalho dentro dos limites de tolerância;
II - com a utilização de equipamentos de proteção individual ao trabalhador, que diminuam a
intensidade do agente agressivo a limites de tolerância.
Parágrafo único. Caberá às Delegacias Regionais do Trabalho, comprovada a insalubridade, notificar
as empresas, estipulando prazos para sua eliminação ou neutralização, na forma deste artigo.
Art. 192. O exercício de trabalho em condições insalubres, acima dos limites de tolerância
estabelecidos pelo Ministério do Trabalho, assegura a percepção de adicional respectivamente de
40% (quarenta por cento), 20% (vinte por cento) e 10% (dez por cento) do salário mínimo da região,
segundo se classifiquem nos graus máximo, médio e mínimo.
Art. 195. A caracterização e a classificação da insalubridade e da periculosidade, segundo as normas
do Ministério do Trabalho, far-se-ão através de perícia a cargo de Médico do Trabalho ou Engenheiro
do Trabalho, registrados no Ministério do Trabalho.
§ 1º É facultado às empresas e aos sindicatos das categorias profissionais interessadas requererem ao
Ministério do Trabalho a realização de perícia em estabelecimento ou setor deste, com o objetivo de
caracterizar e classificar ou delimitar as atividades insalubres ou perigosas.
§ 2º Argüida em juízo insalubridade ou periculosidade, seja por empregado, seja por Sindicato em
favor de grupo de associados, o juiz designará perito habilitado na forma deste artigo, e, onde não
houver, requisitará perícia ao órgão competente do Ministério do Trabalho.
b) Lei 5584 de 26.06.1970
Art. 3º Os exames periciais serão realizados por perito único designado pelo Juiz, que fixará o prazo
para entrega do laudo.
Parágrafo único. Permitir-se-á a cada parte a indicação de um assistente, cujo laudo terá que ser
apresentado no mesmo prazo assinado para o perito, sob pena de ser desentranhado dos autos.


                                                                                castrorpc@yahoo.com.br
                                                                                                  115
Curso de Pós-Graduação em Engenharia de Segurança do Trabalho
                            Disciplina: Gerenciamento de Risco
                            Professor: Roberto Portela de Castro
6.5    Responsabilidade Ambiental pelo Produto
     Com relação ao Meio ambiente não existe um código ainda, a legislação encontra-se espalhada
entre leis, decretos e portarias.
     Embora alguns admitam a responsabilidade para o dano causado a si próprio, o pensamento
dominante afirma que a responsabilidade envolve sempre a reparação de bem alheio. Tal reparação,
em geral pecuniária, nem sempre satisfaz o objetivo do ressarcimento, como ocorre, por exemplo, na
esfera moral e na ambiental.
    Da mesma forma que nos acidentes de consumo, a responsabilidade civil em matéria ambiental é
também objetiva, isto é, quem danificar o meio ambiente tem o dever jurídico de repará-lo,
independendo da verificação da culpa do agente causador do dano. Com efeito, a Lei de Política
Nacional do Meio Ambiente consagra a responsabilidade objetiva ao determinar que “é o poluidor
obrigado, independentemente da existência de culpa, a indenizar ou reparar os danos causados ao
meio ambiente e a terceiros, afetados por sua atividade” (art. 14, § 1º, da Lei nº 6.938, de 31.8.1981).
    Cabe ressaltar que não interessa que tipo de obra ou atividade seja exercida pelo que degrada,
pois não há necessidade de que ela apresente risco ou seja perigosa. A existência de um dano ao meio
ambiente é suficiente para iniciar o processo.
     Com base no acima exposto, percebe-se que o sistema jurídico fecha o cerco normativo com
relação à responsabilidade pelo produto com a inclusão da responsabilidade ambiental capaz de
garantir de maneira à saúde e a segurança das gerações futuras.

7     Avaliação de Perdas de um Sistema: Recursos Humanos Materiais e Operacionais.
      Controle de Danos e Controle Total de Perdas
7.1    Introdução ao Sistema de Avaliação de Perdas
     Antes de prosseguirmos com o nosso tópico, faremos uma revisão ilustrativa sobre a evolução
das técnicas de Avaliação de Perdas através da Figura 22 abaixo:




                       Figuras 22 – Evolução Cronológica das Técnicas de Avaliação de Perdas

                                                                                        castrorpc@yahoo.com.br
                                                                                                          116
Curso de Pós-Graduação em Engenharia de Segurança do Trabalho
                          Disciplina: Gerenciamento de Risco
                          Professor: Roberto Portela de Castro

    O processo pelo qual ocorre uma perda por acidente é uma série seqüencial de causas de efeitos
que resulta em danos aos recursos humanos e materiais ou em descontinuação operacional. Compõe-
se de 3 fases distintas: Causa: Condição Potencial de Perdas / Fato: Acidente / Efeito: Perda Real
ou Perda Potencial
     Muito se tem divulgado sobre prevenção de danos, prevenção de perdas e controle total de
perdas; em alguns casos, os termos têm sido usados para substituir a palavra segurança, isto tem
dificultado sobremaneira a compreensão do assunto.
    As teorias de controle de danos e de perdas contêm visões diferenciadas sobre os acidentes, bem
como as atividades de segurança para preveni-los seus trabalhos, embora diferentes, têm como ponto
comum o princípio de que a atividade de segurança só é eficaz quando está primordialmente dirigida
para o conhecimento e atuação nas causas dos acidentes, envolvendo toda a estrutura organizacional.
    Essas abordagens se assemelham em seu objetivo de “controle de danos” , ou “controle total de
perdas” etc , porém diferem em aspectos básicos . Assim , há uma corrente que é fortemente baseada
no aspecto administrativo de prevenção, conjugando as “velhas técnicas” a algumas outras mais
recentes, mas enfatizando a ação administrativa de controle e procurando desse modo fornecer uma
“roupagem” nova à questão. A outra corrente é derivada de um enfoque mais técnico da infortunista,
e que procura dar soluções técnicas, a problemas técnicos.

7.1.1 Alguns Conceitos importantes
a) Condição potencial de perdas: Condição ou grupo de condições capaz, sob certas circunstâncias
não-planejadas, de causar perdas. Como condição, ela é estática e de equilíbrio instável.
b) Acidente: Acontecimento indesejado e inesperado, não programado que produz perdas ou pode.
c) Perda Real e Perda Potencial
Perda Real: produto do acidente; pode manifestar-se como lesão ou morte de pessoas, danos à
propriedade, perdas de produção, etc.
Perda Potencial: também chamada de quase perda, é aquela que, em condições um pouco diferentes,
poderia ter se transformado em perda real.
    As perdas normalmente podem ser avaliadas em termos de custos (reparo de equipamentos
danificados, despesas médicas, lucro cessante, aumento da taxa de seguro, etc.).
d) Falta de controle: representa uma falha administrativa que pode estar ligada a planejamento, a
aspectos de organização, à falta de tato diretivo-administrativo e à inexistência, por exemplo, de
padrões de controle.
e) Causas Básicas: advindas da inexistência de um controle técnico-administrativo adequado, devem
ser consideradas raízes, causas reais e indiretas e, portanto, aquelas que realmente devem ser
analisadas.
f) Causas imediatas: derivam da existência de atos e condições que transgridem algo preestabelecido
e já aceito, do que resultarão perdas na operação industrial.




                                                                              castrorpc@yahoo.com.br
                                                                                                117
Curso de Pós-Graduação em Engenharia de Segurança do Trabalho
                           Disciplina: Gerenciamento de Risco
                           Professor: Roberto Portela de Castro

7.1.2 Circunstâncias que levam às perdas
    Pode-se mapear as circunstâncias que mais levam a ocorrência de perdas e separá-las em 4
grupos:
- Pessoas: O trabalhador está diretamente envolvido, pois aquilo que as pessoas fazem ou deixam de
fazer é considerado fator causal imediato;
- Material: Uma das principais fontes de causa de (in)acidente; elemento usado, transformado e do
qual as pessoas se beneficiam;
- Máquinas e equipamentos: Considerados com sendo as fontes principais de (in)acidentes,
originando a necessidade de proteção de máquinas, que é desenvolvida através de pesquisas técnicas-
científicas, e de treinamento para os operadores dos equipamentos;
- Ambiente: Tudo aquilo que está ao redor do trabalhador durante o trabalho. Inclui o ar e as
edificações, que na maioria são antigas e não atendem as mais novas normas de segurança e por isso
devem ser adequadas através de estudos específicos.
                                                                 A Seqüência cronológica de como
                                                                essas circunstâncias podem levar às
                                                                perdas é dada pela Figura 23, de
                                                                onde percebe-se que por falta de
                                                                controle da Administração surgem
                                                                as causas básicas (a origem do
                                                                problema), de difícil detecção.


                                                                Figuras 23 – Cronologia das Perdas

     A evolução do quadro necessita de uma causa imediata ou estopim, que apresenta sintomas e
pode ser evitada, caso não seja, culmina em um acidente ou incidente que gera perdas materiais,
pessoais e outras.
7.2   Avaliação de Perdas de um Sistema
     As perdas em um sistema podem recair sobre bens tangíveis: recursos humanos, equipamentos,
instalações, processos, materiais; ou intangíveis como a imagem da empresa, motivação, qualidade
no ambiente de trabalho.
     Como não é o foco desta disciplina abordar a avaliação de todos os tipos de perdas,
exemplificaremos dois fatores de perda básicos: o ausentismo e a paralisação de equipamentos,
enfocando suas conseqüências sobre a produção e sobre o financeiro. No entanto, é importante
ressaltar que a avaliação de perdas de um sistema é um processo quantitativo e deve ser o mais
preciso possível.
     Dentro os métodos existentes o nosso escolhido é adequado para processos produtivos
intermitentes, não sendo adequado à processos contínuos.




                                                                                castrorpc@yahoo.com.br
                                                                                                     118
Curso de Pós-Graduação em Engenharia de Segurança do Trabalho
                               Disciplina: Gerenciamento de Risco
                               Professor: Roberto Portela de Castro

 7.2.1 Ausentismo
    Nosso primeiro passo é definir esse termo tão incomum, porém tão utilizado em nosso dia-a-dia.
 Ausentismo refere-se a ausência do trabalhador ao serviço, quando escalado para trabalhar, também
 chamado de falta ao serviço.
     Para avaliarmos as perdas pelo ausentismo, empregaremos o chamado Fator de Utilização de
 Pessoal (FUP), que corresponde a relação entre o tempo efetivamente trabalhado e o tempo
 disponível para a execução do que foi programado, ou seja:
                                 Horas − hom em − efetivamente − trabalhadas
                       FUP =
                                       Horas − hom em − programadas
     Esse fator representa a fração dos recursos humanos programados que participou da produção
 fixada. A fração que não participou (ausentismo) foi a causa do não cumprimento dos objetivos e a
 perda causada (IAp – incidência do ausentismo na produção) é expressa por:

     IAp = PP (1 – FUP), onde PP é a produção programada

 7.2.2 Paralisação de Equipamentos
     A paralisação de equipamentos também gera perdas (IEp – incidência da paralisação de
 equipamentos na produção) e é expressa por:
        PPxt , onde t = tempo de duração da falha
  IEp =                                               N = número de equipamentos comprometidos
        TxN         T = período de execução da tarefa

 EXEMPLO:
 Considerando um sistema com três setores em série (A, B e C), calcule IEp para cada setor e para
 toda a linha produtiva.




         PPx 2             ( PP − IEp1) x3            ( PP − IEp1 − IEp 2) x1   IEp = IEp1 + IEp 2 + IEp3
IEp1 =           IEp 2 =                     IEp3 =
         Tx 2                    Tx1                           Tx3

 7.2.3 Exercício
 Exercício 42
 Suponha que sua empresa de terraplenagem tenha programado executar um serviço de remoção e
 transporte de 150.000 m3 de terra, durante um período de 60 dias de trabalho. Calculou-se o preço de
 venda unitário (PVU) como sendo igual a R$ 32,00/m3 x km (US$ 2,00), e o preço de custo unitário
 (PCU) de R$ 24,00/m3 x km (US$ 1,50). Sabe-se que a distância entre a frente de trabalho e o bota-
 fora era de 15km, e a jornada de trabalho de 16 horas, em dois turnos de 8 horas. Para executar esses
 serviços a empresa dispunha de:
  I. Recursos humanos
                                                                                     castrorpc@yahoo.com.br
                                                                                                       119
Curso de Pós-Graduação em Engenharia de Segurança do Trabalho
                                Disciplina: Gerenciamento de Risco
                                Professor: Roberto Portela de Castro

      - 40 motoristas de caminhão
      - 6 operadores de escavadeira
      - 4 operadores de trator
      - 8 operadores de pá carregadeira
II. Equipamentos
      - 20 caminhões de 10 m3
      - 3 escavadeiras
      - 2 tratores
      - 4 pás-carregadeiras
III. Durante o período de 60 dias foi observado:
      - 5 acidentes com lesão: ausentismo = 500hh
      - Ausentismo por outras razões = 1.600hh
      - F1: uma escavadeira fica paralisada 6 dias
      - F2: uma pá-carregadeira fica paralizada 5 dias
      - F3: um caminhão fica paralisado 4 dias
      - F4: um caminhão fica paralisado 8 dias
      - F5: um caminhão foi destruído depois de 2 dias de trabalho
IV. Os custos calculados foram:
   - Custos Sociais: R$ 40.000,00
   - Custos de Reparos R$ 192.000,00
   - Custo médio de um caminhão: R$ 480.000,00




      A partir dos dados e do esquema acima, pede-se para determinar:
a) A incidência de ausentismo na produção
b) A incidência da paralisação do equipamento na produção
c) O lucro perdido neste período

7.3      Sistema de Controle de Danos
    Como já vimos anteriormente no tópico 2.2 Evolução Histórica, H. W. Heinrich elaborou, pela
primeira vez, estudos considerando os danos à propriedade, estabelecendo a proporção de 1:29:300 (1
acidente grave; 29 lesões leves; e 300 acidentes sem lesões – danos à propriedade). Figura 24.
     Frank Bird Jr. incluiu na abordagem de Heinrich os incidentes que apresentavam lesões ou danos
invisíveis Figura 24. Ampliando seus estudos Bird incluiu os desvios padrões, isto é, situações de não
conformidade que poderiam ou não vir a se tornar incidentes ou acidentes.
    Para BIRD (1978), prevenindo e controlando os incidentes através do controle de perdas, todos:
pessoas, equipamentos, material e ambiente, estariam protegidos com segurança.


                                                                                castrorpc@yahoo.com.br
                                                                                                  120
Curso de Pós-Graduação em Engenharia de Segurança do Trabalho
                           Disciplina: Gerenciamento de Risco
                           Professor: Roberto Portela de Castro

    É importante observar que nasce aqui um novo conceito: os acidentes com danos à propriedade.
Anteriormente aos estudos de Bird, acidentes eram somente aqueles acontecimentos que resultassem
em lesão pessoal. A partir dos estudos de Bird, além das lesões pessoais também começaram a ser
considerados como acidentes, quaisquer acontecimentos que gerassem danos á propriedade, ou seja,
aqueles acontecimentos que provocassem perdas para a empresa, mesmo que substanciais, em termos
de materiais e equipamentos.




                      Figuras 24 – Pirâmides de Heinrich Bird e de Du Pont Safety Resources

    Para Bird apud DE CICCO e FANTAZZINI (1986), um programa de Controle de Danos é
aquele que requer identificação, registro e investigação de todos os acidentes com danos à
propriedade e determinação de seu custo para a empresa, sendo que todas estas medidas deverão ser
seguidas de ações preventivas.
    Desta forma, o objeto de um programa de Controle de Danos são todos os acidentes que resultam
em lesão pessoal ou dano à propriedade, mesmo de pequena importância, isto é, sem descuidar dos
acidentes com danos pessoais - o homem é o fator preponderante em qualquer programa de
engenharia de segurança -, tinha o objetivo principal de reduzir as perdas oriundas de danos
materiais.
    Na implantação de um programa de Controle de Danos é importante a consciência de que um
processo de mudança requer um período planejado, de educação e comunicação, até que os motivos,
objetivos e importância de tal mudança sejam assimilados por todos.
     A devida proteção do patrimônio organizacional está condicionada ao conhecimento ou
identificação prévia de todos os elementos e fatores que tornam possível o acontecimento de perdas.
Sob esse enfoque, é necessário que o profissional encarregado da gestão dos riscos organizacionais
utilize os vários recursos disponíveis com o objetivo de evitar a materialização dos riscos e, por
extensão, a ocorrência das perdas.
     Entre os recursos citados está conhecimento das ações prevencionistas cujo fundamento está
alicerçado nas várias metodologias que possibilitam a identificação de riscos. No entanto, como
                                                                                        castrorpc@yahoo.com.br
                                                                                                          121
Curso de Pós-Graduação em Engenharia de Segurança do Trabalho
                               Disciplina: Gerenciamento de Risco
                               Professor: Roberto Portela de Castro

afirmam De Cicco & Fantazzini (1985), não existe um método ótimo que permita uma total
identificação. Na prática, deve-se utilizar a combinação dos vários métodos existentes, para a
abrangência do maior número de informações possíveis sobre os riscos. Assim sendo, é indispensável
que o gestor conheça e operacionalize as várias técnicas disponíveis visando a correta aplicação das
mesmas no âmbito organizacional. Isto conforme as características possuídas pela empresa e as
variáveis que intervém sobre a mesma como: tamanho das instalações físicas, sistema de produção
utilizado, bens/ou serviços ofertado ao mercado, número de funcionários, relação com o meio que a
cerca (clientes, fornecedores, órgãos governamentais etc.) etc. A Tabela 12, apresenta uma orientação
para utilização das técnicas de análise de Risco estudadas em tópico anterior.
                   Planos de Ação                                             Técnicas de Análise

               Prevenção de lesões                    Técnica de Incidentes Críticos (TIC), Análise qualitativa

         Acidentes c/ danos à propriedades            TIC, Análise qualitativa

         Prevenção e combate a incêndios              Análise qualitativa, Análise quantitativa

                Higiene do trabalho                   Análise qualitativa, Análise quantitativa

              Segurança patrimonial                   TIC, Análise qualitativa

              Segurança do produto                    APR, FMEA, AAF, Análise de procedimentos

       Redução das perdas por absenteísmo             Análise das causas

Redução das perdas por paralisação de equipamentos    Confiabilidade, FMEA, Análise de procedimentos
                                  Tabela 12 – Técnicas utilizadas no controle de danos

    Os 4 aspectos básicos do programa de “CONTROLE DE DANOS” , proposto por BIRD , e
colocado em prática foram: informação, investigação, análise e revisão do processo.
7.4   Controle de Perdas
     A Prevenção e o Controle de Perdas constituem um conjunto de diretrizes técnicas e
administrativas, que considera que os acidentes são evitáveis, se ações gerenciais adequadas forem
tomadas. Considera que as perdas provocadas pelos acidentes têm causas semelhantes ás causas de
outras perdas empresariais tais como produtos fora de especificação, agressão ao meio ambiente,
perdas de materiais, desperdícios, etc. A divulgação e aplicação cada vez maior das metodologias de
análise de segurança de sistemas vêm consolidando o conceito de que a prevenção e controle de
perdas é uma diretriz de posturas técnicas e administrativas, com o objetivo principal de conhecer os
riscos de uma atividade e promover medidas para o seu controle.
    Esta teoria foi proposta em 1970, pelo canadense John A. Fletcher, que partiu do pressuposto de
que os acidentes que resultam em danos às instalações, aos equipamentos e aos materiais têm as
mesmas causas básicas do que os que resultam em lesões, sendo que o objetivo do Controle Total de
Perdas é o de reduzir ou eliminar todos os acidentes que possam interferir ou paralisar o sistema.
     Enquanto a segurança e a medicina do trabalho tradicional se ocupavam da prevenção de lesões
pessoais, e o Controle de Danos de Bird dizia respeito aos acidentes que resultem em lesão pessoal
ou dano à propriedade, o Controle Total de Perdas envolve os dois conceitos anteriores no que se
refere aos acidentes com lesões pessoais e danos à propriedade englobando ainda: perdas provocadas
por acidentes em relação à explosões, incêndios, roubo, sabotagem, vandalismo, poluição ambiental,
doença, defeito do produto, etc.
                                                                                              castrorpc@yahoo.com.br
                                                                                                                  122
Curso de Pós-Graduação em Engenharia de Segurança do Trabalho
                             Disciplina: Gerenciamento de Risco
                             Professor: Roberto Portela de Castro

      Então, em termos gerais, pode-se dizer que o Controle Total de Perdas envolve:
      -prevenção de lesões (acidentes que tem como resultado lesões pessoais);
      - controle total de acidentes (danos à propriedade, equipamentos e materiais);
      - prevenção de incêndios (controle de todas as perdas por incêndios);
      - segurança industrial (proteção dos bens da companhia);
      - higiene e saúde industrial; - controle da contaminação do ar, água e solo;
      - responsabilidade pelo produto.
     Para FERNÁNDEZ (1972), para implantar-se um programa de Controle Total de Perdas deve-se
ir desde a prevenção de lesões ao controle total de acidentes, para então chegar-se ao Controle Total
de Perdas.

8     - Metodologia para Análise de Custo de Acidentes
8.1    Análise Histórica
     Como já visto Heinrich (1931) estabeleceu a proporção 1:29:300, porém não considerava danos
à propriedade. Com base nisto estabeleceu uma razão entre estes dois tipos de custos (diretos e
indiretos), traduzida pela conhecida imagem do “Iceberg”, K = Custo Indiretos / Custos Diretos 4:1.
Bird (1966) em seus estudos, considerando os danos às propriedades estabeleceu 1:100:500 e K =
6:1, variável de empresa para empresa. O ICNA (1969) chegou a razão de 1:10:30:600, já
considerando os quase-acidentes.
Andreoni [1985], desenvolveu uma metodologia que analisa de uma forma integrada os custos dos
acidentes e dos danos materiais; Fisa [1991], desenvolveu uma metodologia de análise dos custos não
segurados, Pastore [1999], efectuou uma análise à dimensão económica dos acidentes e doenças
profissionais do Brasil, tendo obtido uma relação entre custos segurados e não segurados de 1:5.
Além de variáveis como, o tempo perdido, despesas com primeiros socorros, destruição de
equipamentos e materiais, interrupção da produção, formação de mão-de-obra, substituição de
trabalhadores, pagamento de horas-extras, recuperação dos trabalhadores, salários pagos aos
trabalhadores afastados, despesas administrativas, prestações em espécie e custos de reparação,
incluiu também os custos suportados pelas famílias. Os acidentes de trabalho causam danos
apreciáveis aos trabalhadores e às suas famílias reduzindo o seu rendimento, afectando o emprego,
originando gastos com a readaptação domiciliária. Mas, mais importante ainda será seguramente a
dor, o sofrimento e o estigma do sinistrado.

8.2    Dados Estatísticos
   OIT Safety in Numbers (2003)
    Segundo a Organização Internacional do Trabalho (OIT), ocorrem cerca de 270 milhões de
acidentes de trabalho e cerca de dois milhões de mortes por ano em todo o mundo.
    Estima-se que 4% do Produto Interno Bruto (PIB) sejam perdidos por doenças e agravos
ocupacionais, o que pode aumentar para 10% quando se trata de países em desenvolvimento. No
Brasil, com base no PIB do ano 2002, essas estimativas de perda ficariam entre US$21,899,480 e
US$54,748,700 refletindo baixa efetividade das políticas e programas de prevenção de agravos à
saúde no trabalho.
                                                                                     castrorpc@yahoo.com.br
                                                                                                       123
Curso de Pós-Graduação em Engenharia de Segurança do Trabalho
                              Disciplina: Gerenciamento de Risco
                              Professor: Roberto Portela de Castro

      INSS (2003)




Figuras 25 – Custo com
Acidente de Trabalho – INSS
(2003)



    Segundo o diretor do Departamento de Política de Saúde e Segurança Operacional do ministério,
Remígio Todeschini, “o índice de doenças ocupacionais no país saltou de 5.800 registros em 1990
para mais de 27 mil em 2005”.

8.3     Panorama Nacional e Internacional
    De acordo com o diretor do Departamento de Política de Saúde e Segurança Operacional do
Ministério do Trabalho, Remígio Todeschini, o governo gasta R$ 9,8 bilhões por ano em
aposentadorias especiais e custos com acidentes de trabalho. Adicionados os custos indiretos, esse
valor alcança R$ 40 bilhões. O objetivo prático da Previdência é repassar parte do encargo com
acidentes de trabalho para a iniciativa privada.
    Estudo apresentado no Fórum Econômico Mundial de Davos, na Suíça, mostra que alguns dos
países mais desenvolvidos do mundo são os que têm menos mortalidade por acidentes de trabalho.
De acordo com o estudo, enquanto que no Brasil o coeficiente de mortalidade no trabalho é de 14,8
pessoas a cada 100 mil trabalhadores, na Espanha esse índice é de 8,3, no Canadá, de 7,2, na França
de 4,4 e na Finlândia, de 2,1.
     “O que a gente vê nos países mais desenvolvidos é que há um investimento muito importante
nessa área. Se você pegar os países da União Européia, da América do Norte, no Japão, existe
investimento muito grande na área de saúde do trabalhador, porque a melhoria das condições de
trabalho também reflete na produtividade desses países”, afirma o coordenador da Área Técnica de
Saúde do Trabalhador do Ministério da Saúde, Marco Antônio Perez.
     Na opinião do diretor do Departamento de Segurança e Saúde no Trabalho do Ministério do
Trabalho e Emprego (MTE), Rinaldo Marinho, “A maior dificuldade é que algumas empresas não
encaram as medidas de prevenção de acidentes e doenças como investimento, encaram como custo,
porque elas não computam nas suas contas os prejuízos que são gerados quando ocorre um acidente
de trabalho ou quando o trabalhador adoece”.

8.4     Quem perde com os acidentes de trabalho?
    As consequências dos acidentes de trabalho ultrapassam as fronteiras da própria empresa
[Krüger, 1997], podendo atingir outras empresas e instituições, trabalhadores individuais e, em certos
casos, a própria Sociedade em si.
                                                                                castrorpc@yahoo.com.br
                                                                                                  124
Curso de Pós-Graduação em Engenharia de Segurança do Trabalho
                             Disciplina: Gerenciamento de Risco
                             Professor: Roberto Portela de Castro

    Uma boa forma de identificar os custos de um acidente é através do levantamento das perdas
geradas, sejam elas quais forem. Surge então um questionamento: “Quem perde com os acidentes?”
      O acidentado: que sofre com dores, doenças, mutilações ou mesmo a morte;
  A família: terá mais despesas com medicamentos, perderá tempo no tratamento, possíveis
impactos financeiros em caso de mais de um vínculo empregatício do acidentado;
  A sociedade: aumento do número de dependentes da sociedade seja diretamente através de
benefícios previdenciários, ou indiretamente, através de classes empobrecidas e mendicantes;
   A Nação: haverá uma sobrecarga no sistema de atendimento médico:
    o (Próteses / órteses – dente postiço, olho de vidro, perna mecânica, óculos, marca-passo, etc;
    o Instrumentos de auxílio – cadeira de rodas, muletas, etc;
    o Reabilitação – fisioterapia, massagem, ginástica;
    o Despesas médicas, hospitalares e farmacêuticas;
     E sobrecarga no sistema previdenciário, acarretando despesas com auxílios, pensões por morte e
aposentadorias por invalidez; transporte do acidentado; perícias e salário do acidentado – a partir do
16º dia de afastamento.
      A empresa:
      o Pagamento do salário do trabalhador acidentado: 10s. – 15 dd;
      o Pagamento dos salários dos colegas do acidentado;
      o Perda de motivação e queda na imagem interna da empresa;
      o Queda da produção do empregado acidentado, quando retorna ao trabalho (re-treinamento);
      o Baixa produtividade do substituto do acidentado/treinamento;
      o Despesas decorrentes do pagamento de horas extras objetivando repor a produção do setor onde
      ocorreu o AT, a reparar e/ou substituir máquinas e/ou equipamentos;
      o Perda de matéria prima, de bens em processamento ou de produtos acabados, quebra de
      ferramentas;
      o Despesas com aluguel de equipamentos;
      o Pagamento de multas contratuais, pelo fato da empresa não ter fornecido determinado produto
      ao cliente, na data acordada entre as partes;
      o Lucros cessantes (não ter produto para vender);
      o Má fama da empresa perante a sociedade: INSS, SRTE, Ministério Público, empregados da
      empresa e suas respectivas famílias, etc;
      o Tempo despendido em reuniões, nas atividades de coleta de informações sobre o AT e
      inspeções in loco, etc.

8.5     Conceitos Importantes
a) Acidente de Trabalho (Prevencionista)
     Acontecimento imprevisto que suspende ou interfere no prosseguimento de uma tarefa ou
atividade, podendo trazer como conseqüência: perda de tempo, danos materiais, lesões físicas e
doenças relacionadas ao trabalho.
b) Acidente de Trabalho (Legal)
    Acidente do Trabalho é aquele que ocorre pelo exercício do trabalho a serviço da empresa,
provocando lesão corporal ou perturbação funcional, que cause a morte, ou perda, ou redução,
                                                                                 castrorpc@yahoo.com.br
                                                                                                   125
Curso de Pós-Graduação em Engenharia de Segurança do Trabalho
                           Disciplina: Gerenciamento de Risco
                           Professor: Roberto Portela de Castro

permanente ou temporária, da capacidade para o trabalho. Os acidentes legais podem ser
classificados em: sem afastamento e com afastamento.
    São ainda considerados acidentes de trabalho:
   Doença Profissional: Produzida ou desencadeada pelo exercício do trabalho peculiar a
determinada atividade.
   Doença do Trabalho: Adquirida ou desencadeada em função de condições especiais em que o
trabalho é realizado e com ele se relacione diretamente.
  O acidente sofrido pelo empregado no local e horário de trabalho em conseqüência de:
– Ato de sabotagem ou terrorismo praticado por terceiro, inclusive companheiro de trabalho;
– Ofensa física intencional, inclusive de terceiro, por motivo de disputa relacionada com o trabalho;
– Ato de imprudência, de negligência ou de imperícia de terceiro, inclusive companheiro de
trabalho;
– Ato de pessoa privada do uso da razão;
– Desabamento, inundação ou incêndio;
– Outros casos fortuitos ou decorrentes de força maior.
  O acidente sofrido pelo empregado ainda que fora do local e horário de trabalho:
– Na execução de ordem ou na realização de serviço sob a autoridade da empresa;
– Na prestação espontânea de qualquer serviço à empresa para lhe evitar prejuízo ou proporcionar
proveito;
– Em viagem a serviço da empresa, seja qual for o meio de locomoção utilizado, inclusive veículo
de propriedade do empregado;
  O acidente sofrido pelo empregado ainda que fora do local e horário de trabalho:
– No percurso da residência para o trabalho ou deste para aquela;
– No percurso para o local de refeição ou de volta dele, em intervalo de trabalho.
c) Acidente sem afastamento:
    É qualquer acidente simples que ocorrer dentro do ambiente de trabalho e que permita que o
funcionário continue trabalhando normalmente no mesmo dia ou no dia seguinte.
d) Acidente com afastamento:
   Temporário parcial: É quando o funcionário se machuca a ponto de precisar ficar afastado do
serviço por um período de tempo inferior a 1 (um) ano.
   Temporário total: O acidente é classificado como temporário total, quando o acidentado tiver que
ficar afastado do serviço por mais de um ano, retornando ao trabalho depois desta data.
   Permanente parcial: É quando a vítima sofre algum dano permanente, como a perda de um
membro, por exemplo, ficar afastado por um período de tempo e retornando ao trabalho mesmo
assim. Podendo ser reabilitado para uma ou outra função caso há perca permanente ou incapacitação
de exercer as mesmas atividades anteriores.



                                                                                castrorpc@yahoo.com.br
                                                                                                  126
Curso de Pós-Graduação em Engenharia de Segurança do Trabalho
                             Disciplina: Gerenciamento de Risco
                             Professor: Roberto Portela de Castro

   Permanente total: É quando a vítima sofre algum dano que a torna incapacitada para qualquer tipo
de trabalho. Como por exemplo, se a vítima ficar tetraplégica, ou como problemas mentais. Neste
caso o trabalhador recebe aposentadoria por invalidez.
      Fatal: Quando ocorre morte de um funcionário em ambiente de trabalho.
8.6     Tipos de Custos
     H. W. Heinrich [1959] efetuou os primeiros estudos no âmbito de uma análise econômica da
sinistralidade laboral. Considerou que os custos dos acidentes de trabalho se dividiam em dois
grandes grupos. Os custos diretos e os custos indiretos. Os primeiros, também designados por
segurados, englobam: indenizações, gastos em assistência médica e encargos acessórios de gestão,
podendo ser representados pelo prêmio de seguro. Os segundos, também designados por não
segurados, englobam uma série de fatores ligados à cadeia do acidente de trabalho e que envolvem
custos como o tempo perdido pelo sinistrado e seus colegas, tratamentos ministrados na própria
empresa, custos materiais, comerciais e administrativos, entre outros.
    Outra divisão dos tipos de custos considera a possibilidade de mensuração dos custos e os divide
em quantificáveis e não-quantificáveis. Já em relação existência podem ser fixos ou variáveis.

8.6.1 Custos Diretos e Indiretos
8.6.1.1 Custos Diretos
     São todos os custos em que exista relação causa-efeito bem definida. Resultam de um acidente
ou de uma forma de acidente bem determinada, sendo possível imputá-los, em separado, a diversas
variáveis em relação direta com o objeto do custo.
    Os Custos Diretos compreendem as compensações salariais (indenizações, dias (tempo)
remunerados e não trabalhados), os custos com atendimento médico (primeiros socorros, tratamento
médico, plano de saúde) e são também chamados de custos segurados são as contribuições mensais
pagas pelo empregador à Previdência Social. O empregador, pessoa física ou jurídica, é obrigado a
contribuir sobre a folha de salários, da seguinte forma:
     - 1%, 2% ou 3% sobre o salário de seus empregados, de acordo com o grau de risco da atividade
da empresa;
    - 12%, 9% ou 6% exclusivamente sobre o salário do empregado, cuja atividade exercida ensejar
a concessão de aposentadoria aos 15, 20 ou 25 anos de contribuição – GFIP.
     No Brasil, uma parte substancial dos custos diretos com acidentes de trabalho recai sobre o
Ministério da Previdência Social que, por meio do Instituto Nacional de Seguridade Social (INSS),
tem a missão de garantir o direito à previdência social. Esta é definida como um seguro social
destinado a reconhecer e conceder direitos aos segurados, cujas contribuições destinam-se ao custeio
de despesas com vários benefícios. Entre eles, a compensação pela perda de renda quando o
trabalhador encontra-se impedido de trabalhar por motivo de doença, invalidez, idade avançada,
morte, desemprego involuntário, maternidade ou reclusão. O INSS é responsável pelo recolhimento
das contribuições e custeio das despesas com o pagamento dos benefícios do Sistema Único de
Benefício (SUB).



                                                                               castrorpc@yahoo.com.br
                                                                                                 127
Curso de Pós-Graduação em Engenharia de Segurança do Trabalho
                                Disciplina: Gerenciamento de Risco
                                Professor: Roberto Portela de Castro

8.6.1.2 Custos Indiretos
     Os custos indirectos são os gastos que contribuem para o custo dos acidentes, mas cuja
imputação não é conseguida directamente [Afonso, 2002]. Representam custos relacionados com a
sinistralidade, mas onde a relação causa-efeito não está bem definida.
    Os custos indiretos ou não segurados são o total das despesas não facilmente computáveis,
resultantes da interrupção do trabalho, do afastamento do empregado da sua ocupação habitual, danos
causados a equipamentos e materiais, perturbação do trabalho normal e outros.
     Simonds e Grimaldii [1978] criaram classes de lesões incapacitivas para os custos indiretos, ou
não segurados, sendo atribuído um custo médio por classe. São classes de lesões de incapacidade:
permanente parcial; temporária; para o trabalho e com prejuízos materiais; só com prejuízos materiais
e perdas de tempo significativas. O custo total dos acidentes seria a soma dos valores dos custos das
diferentes classes com o prêmio de seguro.
      Entre os custos indiretos podemos citar:
1.1    Salário que deve ser pago ao acidentado no dia do acidente e nos primeiros 15 dias de
afastamento, sem que ele produza.
1.2     Multa contratual pelo não cumprimento de prazos
1.3     Perda de bônus na renovação do seguro patrimonial
1.4     Salário pago aos colegas do acidentado
1.5     Despesas decorrentes da substituição ou manutenção de peça danificada
1.6     Prejuízos decorrentes de danos causados ao produto no processo
1.7     Gastos de contratação e treinamento de um substituto
1.8     Pagamento de horas-extras para cobrir o prejuízo causado à produção
1.9     Gastos de energia elétrica e demais facilidades das instalações (horas-extras)
1.10 Pagamento das horas de trabalho despendidas por supervisores e outras pessoas e ou
empresas:
-     Na investigação das causas do acidente
-     Na assistência médica para os socorros de urgência
-     No transporte do acidentado
-     Em providências necessárias para regularizar o local do acidente
-     Em assistência jurídica
-     Em propaganda para recuperar a imagem da empresa
    Em caso de acidente com morte ou invalidez permanente ainda devemos considerar o custo da
indenização que deve ser pago mensalmente até que o empregado atinja a idade de 65 anos.




                                                                                  castrorpc@yahoo.com.br
                                                                                                    128
Curso de Pós-Graduação em Engenharia de Segurança do Trabalho
                             Disciplina: Gerenciamento de Risco
                             Professor: Roberto Portela de Castro

8.6.2 Custos Fixos e Variáveis
8.6.2.1 Custos Variáveis
     Os custos variáveis são influenciados pelo nível de sinistralidade e podem ser proporcionais,
decressivos ou progressivos. Os custos proporcionais variam linearmente com o nível de
sinistralidade, os decressivos crescem menos que proporcionalmente e os progressivos crescem mais
rapidamente de que o nível de sinistralidade laboral.

8.6.2.2 Custos Fixos
    Os custos fixos são independentes do nível de sinistralidade. Hogreen et al [1999], consideram
que os custos fixos podem ser evitáveis ou inevitáveis. Os primeiros são os que desaparecem caso
uma operação seja eliminada, enquanto que os custos inevitáveis são os que permanecem mesmo que
a operação seja suprimida.

8.6.3 Custos Quantificável e Não-quantificável
a) Aspectos Psicológicos: Trauma psicológico produzido nos trabalhadores de uma empresa devido à
ocorrência de um acidente grave. Como quantificar isto? Muito difícil... Mas é inegável a influência
negativa do acidente sobre o grau de motivação dos trabalhadores sobre a produtividade.
    Nos funcionários: Trauma psicológico → Imagem interna negativa → Queda na motivação
       Nos Clientes: Trauma Psicológico → Imagem externa negativa → Queda nas vendas

b) Aspectos Fisiológicos: por exemplo, stress, que é um conjunto de reações fisiológico-hormonais
que ocorrem no organismo sob forte tensão, medo ou pavor. Como podemos quantificar a (perda de)
produtividade de um trabalhador sujeito a um estado contínuo de stress? Quais os efeitos dos
incidentes sobre o organismo, a curto e longo prazo, no trabalhador e na empresa?




                           Figuras 26 – Custo não-quantificável – Aspectos fisiológicos

                                                                                          castrorpc@yahoo.com.br
                                                                                                            129
Curso de Pós-Graduação em Engenharia de Segurança do Trabalho
                           Disciplina: Gerenciamento de Risco
                           Professor: Roberto Portela de Castro


c) Aspectos orgânicos e laborátivos:
    Qual é a produtividade de trabalhador que, após ter se acidentado gravemente, é considerado
apto para voltar ao trabalho? Podemos afirmar que a produtividade é a mesma do que era antes do
acidente?




                        Figuras 27 – Custo não-quantificável – Aspectos orgânicos e laborátivos

d) Imagem Externa e Mercado:
     O que representa para uma empresa a ocorrência de um acidente grave em termos de imagem
externa e de mercado? O impacto de um acidente grave representa:
- Internamente: diminuição na produtividade
- Externamente: queda nas vendas
e) Aspectos individuais e sociais:
    O que representa o acidente de trabalho para a vítima do mesmo? E para sua família? O que
representa o acidente de trabalho para a Nação em termos do chamado Custo Social da Incapacidade?

8.7   Fator Acidentário Previdenciário
     O FAP, criado pelo artigo 10 da Lei nº 10.666/2003 é um mecanismo para aumentar ou diminuir
as alíquotas de contribuição das empresas ao seguro de acidente de trabalho (SAT), dependendo do
grau de risco de cada uma delas.
     A aplicação do Fator Acidentário de Prevenção (FAP) específico por empresa ocorrerá a partir
de janeiro de 2010. O prazo está previsto no Decreto 6.577/2008.
    Para o cálculo do FAP, a Previdência considerou as ocorrências acidentárias conforme
metodologia aprovada pelo Conselho Nacional da Previdência Social (CNPS). Foram consideradas as
ocorrências do dia 1º de maio de 2004 a 31 de dezembro de 2006.
    Atualmente, há três alíquotas de contribuição ao seguro de acidente de trabalho, de 1%, de 2% e
de 3%. Elas são aplicadas de acordo com o grau de risco do ramo de atividade, cabendo aos setores

                                                                                          castrorpc@yahoo.com.br
                                                                                                            130
Curso de Pós-Graduação em Engenharia de Segurança do Trabalho
                             Disciplina: Gerenciamento de Risco
                             Professor: Roberto Portela de Castro

com maior incidência de doenças e acidentes uma contribuição maior. Com a instituição do FAP, a
alíquota será definida pelo desempenho de cada empresa.
     A nova metodologia vai beneficiar as empresas que investem em prevenção de acidentes, que
terão redução de alíquotas de contribuição de até 50%. Aquelas com alta incidência de acidentes
deverão arcar com aumento de até 100% na alíquota de contribuição, pois não cabe a todos os
cidadãos via previdência a responsabilidade pelo custo dos acidentes devido a condições insalubres e
inadequadas oferecidas por alguns segmentos econômicos.
    A intenção, segundo ele, é criar a cultura da prevenção de acidentes e doenças ocupacionais.
FAP - O FAP é um multiplicador a ser aplicado às alíquotas de 1%, 2% ou 3% incidentes sobre a
folha de salários, para financiar o Seguro Acidente de Trabalho (SAT). Ele varia de 0,5 a 2,0, o que
significa que a alíquota de contribuição da empresa pode ser reduzida à metade ou dobrar. Empresas
que oferecem maior risco, com um número maior de acidentes e doenças do trabalho, pagam taxas
em percentuais que vão de 3% a 6%.
EXEMPLO: uma determinada empresa que faz parte de um ramo de atividade de alto risco (que tem
alíquota de 3%), isoladamente, apresenta os menores indicadores de risco de acidentes. Graças ao
bom desempenho dessa empresa em relação à segurança do trabalho, ela tem um FAP de 0,5. Então
multiplica-se a alíquota de 3% (do ramo de atividade) por 0,5 (da empresa). O resultado, de 1,5%,
será a nova alíquota de contribuição dessa empresa. Já a empresa classificada no mesmo ramo de
atividade, com alta incidência de morbidade, terá um FAP de 2,0, que multiplicado pelos 3% chega-
se a alíquota de 6%.

8.8     Custos com insalubridade e periculosidade
    Quando se fala em custo de acidentes uma questão que sempre aparece é a análise entre os
adicionais de insalubridade e periculosidade. A maioria dos especialistas considera que a percepção
ao adicional de insalubridade representa uma posição retrógrada da legislação trabalhista brasileira,
pois representa a monetarização do risco, é como se através do adicional a empresa segurasse os
danos causados.
     Deve-se ter em mente que pequenas falhas administrativas ligadas à questão do adicional de
insalubridade, poder gerar custos, que poderiam ser suprimidos com uma política eficiente de
segurança do trabalho:
– Erros de avaliação: a empresa acha que não tem ambientes insalubres, mas os tem;
– Não adoção de medidas (simples) que podem eliminar e/ou descaracterizar a insalubridade
– Desvios ou falta de clareza de funções
–     Não isolamento do risco ocupacional
NOTA: A Quarta súmula vinculante do STF de 30 ABR 08, diz:"Salvo os casos previstos na
Constituição Federa, o salário mínimo não pode ser usado como indexador de base de cálculo de
vantagem de servidor público ou de empregado, nem ser substituído por decisão judicial." Bem,
isto quer dizer no calcula do adicional de insalubridade o salário mínimo não pode ser usado
como base de cálculo.

8.9     Custo de Acidente de Trabalho x Investimento em Segurança

                                                                                castrorpc@yahoo.com.br
                                                                                                  131
Curso de Pós-Graduação em Engenharia de Segurança do Trabalho
                           Disciplina: Gerenciamento de Risco
                           Professor: Roberto Portela de Castro

     Em literatura económica custo pode ser definido como o sacrifício necessário de recursos para
atingir um determinado objectivo. Para Ibarra [1999] o custo não deve ser entendido como uma
perda, mas como o passo necessário para obter o lucro.
    De acordo com o prof. José Pastore (FIPE/USP), para cada R$ 1 investido em Segurança e
Prevenção de Acidentes, economiza-se cerca de R$ 4 em perdas e danos com acidentes e doenças
ocupacionais.
    Além disso, o déficit da Previdência Social e a elevação dos gastos com acidentes de trabalho
estão provocando mudanças tanto na cobrança do Seguro Acidente de Trabalho (SAT) quanto no
pagamento dos adicionais de insalubridade, com a criação de novos critérios para a concessão de
aposentadorias especiais.
    A flexibilização do SAT pretende, através da cobrança de percentuais diferenciados, ampliar a
consciência de empregadores quanto às necessidades de investimento na prevenção.
    O INSS concluiu que o empregador que gera acidentes ou doenças ocupacionais deve ser
responsabilizado pela situação gerada e financiar os custos que recaem sobre o organismo
previdenciário, e vice-versa;
    Fatores previdenciários (FAP Fator Acidentário Previdenciário) que consideram a quantidade de
ocorrências de origem acidentária ou doenças ocupacionais relatadas e organizadas pelo CID, a
gravidade destas ocorrências e seu custo para o INSS serão o diferencial para cada empresa, que
poderá dobrar o SAT ou reduzí-lo pela metade, dentro de um mesmo grupo homogêneo de empresas;
   Este sistema de bônus/malus representa um estímulo para que as empresas invistam em SST,
uma vez que os percentuais recaem sobre o valor total da folha de pagamentos.
     As alterações adotadas para a concessão da aposentadoria especial representam importantes
modificações na captação de recursos pelo INSS, e ao mesmo tempo, uma ferramenta indireta para
estimular a ampliação de investimentos em SST.
    Ao criar sobretaxas de 6%, 9% ou 12% (de acordo com a classificação de risco da empresa)
sobre o salário para empresas que expõe seus trabalhadores a agentes nocivos, a Previdência criou
um estímulo à eliminação dos agentes nocivos e ao fim do adicional de insalubridade.
8.10 Métodos de Cálculo
8.11 Métodos Existentes
8.11.1 Método de Heinrich para o cálculo dos custos dos acidentes
    Heinrich [1959], propõe a seguinte expressão para o cálculo dos custos dos acidentes (Cacc).
                          Cacc = Cas + Ch , com Ch = 4Cas → Cacc = 5Cas
    Os custos de assistência médica e indemnizações dos acidentes (Cas) constituem a primeira
rubrica de custos e são facilmente contabilizáveis.
    O segundo grupo de custos, Ch, diz respeito aos custos indirectos ou ocultos, Heinrich
designava-os por “hidden costs”. São suportados directamente pela entidade empregadora e não têm,
geralmente, um tratamento contabilístico. Neste método enunciam-se dez factores que compõem este
custo oculto.

                                                                               castrorpc@yahoo.com.br
                                                                                                   132
Curso de Pós-Graduação em Engenharia de Segurança do Trabalho
                            Disciplina: Gerenciamento de Risco
                            Professor: Roberto Portela de Castro

    Heinrich através da análise experimental de casos de acidentes concluiu que o custo oculto era
aproximadamente quatro vezes superior à da assistência médica e indemnizações, relação que irá
permitir estimar o montante dos custos indirectos.
    Contudo é o próprio Heinrich que reconhece as limitações deste método.

8.11.2 Método de Simonds para o cálculo dos custos dos acidentes
     Simonds Rollin [1978], sugere uma metodologia para o cálculo dos custos dos acidentes (Cinc),
que além dos custos dos acidentes com lesões inclua também aqueles que só ocasionam danos
físicos.
                                      Cinc = Cs + Cna , onde:
    Cinc = custos dos acidentes e incidentes
    Cs = custos segurados
    Cna = custos não segurados
                             Cna = Na.Ca + Nb.Cb + Nc.Cc + Nd.Cd , onde:
    N = número de casos de cada tipo
    C = Custo médio de cada um dos casos
    a = casos de tempo perdido
    b = casos de intervenção médica
    c = casos de primeiros socorros
    d = casos de acidentes sem lesão
     O custo dos acidentes e incidentes é igual à soma do custo do segurado (Cs) e dos custos não
cobertos pelo seguro (Cna). A segunda parcela é composta pelos dez factores enunciados por
Heinrich.
     Para o cálculo dos custos não segurados, classificam-se os acidentes e incidentes em quatro
tipos: A, B, C, D e calcula-se por via experimental os custos médios de cada tipo. Multiplicando cada
custo médio pelo número de acidentes ocorridos de cada tipo obtém-se o custo não segurado.

8.11.3 Método de Bird para o cálculo dos custos dos acidentes
    F. Bird [1975], adopta a mesma expressão proposta por Simonds, generalizando-a contudo. O
custo total dos acidentes e incidentes (Ctotal) é obtido pela soma dos custos segurados (Cas) e pelo
produto do número de acidentes de cada tipo (ni) pelo respectivo custo médio (Ci). De salientar, na
sua análise, a constatação da elevada contribuição, em termos de custos, dos acidentes com dano à
propriedade.
                                       Ctotal = Cas +∑ni.Ci, onde:
    Ctotal = custo total dos acidentes e incidentes
    Cas = custos segurados
    ni = número de acidentes-incidentes de cada tipo
    Ci = custo médio dos acidentes-incidentes de cada tipo
                                                                                castrorpc@yahoo.com.br
                                                                                                  133
Curso de Pós-Graduação em Engenharia de Segurança do Trabalho
                            Disciplina: Gerenciamento de Risco
                            Professor: Roberto Portela de Castro

    Fletcher [1974], prosseguindo a obra iniciada por Bird, propôs o estabelecimento de programas
de controlo total de perdas, com o intuito de reduzir todos os (in)acidentes que pudessem interferir ou
paralisar o sistema Homem-Máquina-Ambiente.
    Posteriormente Skiba [1979], com base num estudo em 6 grandes empresas alemãs, introduziu
na distribuição dos acidentes os acidentes mortais.

8.11.4 Método de Pharm para o cálculo dos custos indiretos dos acidentes
     Pharm [1988] propõe uma metodologia para o cálculo dos custos indiretos dos acidentes de
trabalho. Os custos diretos representam a taxa de quotização social, suportada pela empresa,
relacionada com os acidentes de trabalho.
   Os custos diretos são fáceis de obter, se considerarmos as despesas da segurança social e das
mútuas.
    Pharm [1998] propõe a seguinte listagem de custos indiretos:
     Custos salariais – pagamento de salários e indenizações ao sinistrado, pagamento de salários aos
restantes trabalhadores que sejam perturbados com o acidente (prestação de socorro à vitima, horas
suplementares para compensar os tempos perdidos);
    Custos relativos à produção – paragens nos trabalhos pelo sinistrado e pelos colegas, eventual
diminuição do rendimento produtivo no regresso do trabalhador sinistrado ou dos colegas, produtos
danificados;
    Custos materiais – restabelecimento do posto de trabalho do sinistrado, reparação ou substituição
dos equipamentos e/ou ferramentas danificadas;
   Custos administrativos – custos de investigação, custos com programas de formação e custos
com a reorganização da produção;
    Custos contabilísticos – salários dos trabalhadores substitutos implicando o aumento da base
para o cálculo do prêmio de seguro;
     Custos comerciais – penalidades pelo descumprimento contratual para com os clientes, perda de
clientes pela deterioração da imagem da empresa;
    Custos repressivos – sanções penais dirigidas às empresas ou aos cargos hierárquicos suportados
pela empresa, quotizações suplementares com a entidade Seguradora que poderão atingir 200% das
quotizações habitualmente aplicadas e reparações complementares exigíveis em caso de falha
indesculpável do empregador;
    Custos sociais – concessões e ajudas ao sinistrado e à sua família;
    Custos de prevenção – programas de formação e de informação para a prevenção, reforço dos
meios de controlo na empresa, reforço salarial e de equipamento em material dos serviços de higiene,
segurança e saúde;
   Outros custos – alteração do clima social na empresa (greves, reivindicações sindicais), fuga de
mão-de-obra perante uma situação considerada perigosa.



                                                                                 castrorpc@yahoo.com.br
                                                                                                   134
Curso de Pós-Graduação em Engenharia de Segurança do Trabalho
                           Disciplina: Gerenciamento de Risco
                           Professor: Roberto Portela de Castro

8.11.5 Método de Manuel Bestratén Bellovi para o cálculo dos custos dos acidentes
    Bellovi [1994] divide os custos dos acidentes de trabalho em custos segurados e não segurados.
Estes últimos constituídos por múltiplas rubricas, podendo estas classificar-se da seguinte forma:
    Custos históricos;
    Custos assumidos pela empresa;
    Custos de oportunidade;
    Outros custos adicionais.
    Os custos históricos são os geradores de perdas pontuais tangíveis e estão diluídos nas diferentes
rubricas contabilísticas. São os que, com adequados sistemas de registro e seguimento, poderão
analisar-se com relativa facilidade. É o caso, por exemplo, da reparação dos danos ocasionados por
um acidente.
    Os custos assumidos pela empresa são os que não pressupõem uma remuneração adicional, mas
sem uma subutilização dos recursos disponíveis. Um desses custos é, por exemplo, uma excessiva
dotação de pessoal necessária para efetuar reparação de equipamentos que deram origem a acidentes,
quando estes poderiam ter sido perfeitamente evitados se fosse efetuada uma manutenção preventiva.
     Os custos de oportunidade representam uma sub-atividade da empresa ao deixar de realizar
atividades produtivas motivadas pelos acidentes, implicando perdas nos resultados financeiros da
mesma. O valor do produto ou do serviço prestado terá assim que refletir os custos acrescidos
resultantes dos acidentes.
    Os outros custos adicionais constituem possíveis impactos negativos sobre as relações internas
da empresa ou sobre a imagem pública no mercado, todos eles de grande dificuldade de avaliação
mas com repercussões significativas. Imagine-se, por exemplo, o custo que poderá representar para
uma indústria farmacêutica o fato de um produto se apresentar no mercado contaminado, devido à
ocorrência de um acidente.

8.11.6 Método desenvolvido pelo Health & Safety executive (HSE) para o cálculo dos custos
       dos acidentes
    A Inspeção do Trabalho Britânica, HSE, desenvolveu uma metodologia para o cálculo dos custos
dos acidentes de trabalho, que permite efetuar uma triagem para estudos mais apurados. A
metodologia desenvolvida passa pela definição dos custos médios não segurados de três tipos de
acidentes:
    Acidentes com ausência ao trabalho;
    Acidentes com necessidade de prestação de primeiros socorros;
    Só com danos materiais.
     O custo total não segurado é obtido através do produto da freqüência pelo custo médio de cada
tipo de acidente. Quando os custos não segurados estimados se mostrarem representativos, dever-se-á
então efetuar um estudo mais aprofundado.
    O método proposto pelo HSE, apresenta as seguinte variáveis:

                                                                                castrorpc@yahoo.com.br
                                                                                                  135
Curso de Pós-Graduação em Engenharia de Segurança do Trabalho
                             Disciplina: Gerenciamento de Risco
                             Professor: Roberto Portela de Castro

    Custos imediatos com os acidentes;
    Investigação dos acidentes;
    Recuperação da produtividade perdida;
    Custos com a força de trabalho;
    Sanções e penalidades;
    Ações para garantir os compromissos assumidos.

8.12 Método da Fundacentro
    Pesquisa feita pela Fundacentro revelou a necessidade de modificar os conceitos tradicionais de
custos de acidentes e propôs uma nova sistemática para a sua elaboração, com enfoque prático,
denominada Custo Efetivo dos Acidentes, como descrito a seguir:
                                            Ce = C – i
    Ce = Custo efetivo do acidente
    C = Custo do acidente
    i = Indenizações e ressarcimento recebidos por meio de seguro ou de terceiros (valor líquido)
    C = C1 + C2 + C3
    C1 = Custo correspondente ao tempo de afastamento (até os 15 primeiros dias) em conseqüência
de acidente com lesão;
    C2 = Custo referente aos reparos e reposições de máquinas, equipamentos e materiais
danificados (acidentes com danos a propriedade);
    C3 = Custos complementares relativos às lesões (assistência médica e primeiro socorros) e os
danos à propriedade (outros custos operacionais, como os resultantes de paralisações, manutenções e
lucros interrompidos).

EXEMPLO:
Descrição do acidente
       No dia 25 de outubro de 2002, às 9:00 horas, na construção de uma residência unifamiliar em
fase de concretagem, o Sr. Luís Roberto Mendes, servente, é designado para fazer a vibração do
concreto usinado da laje de forro. Neste momento, o funcionário utilizava como EPI apenas as botas
de borracha e não utilizava o capacete e nem o cinto de segurança. No local não havia EPC, ou seja,
grades de proteção.
        Quando o Sr. Luís Roberto fazia a vibração do concreto na extremidade da laje, perdeu o
equilíbrio caindo de uma altura de 3 metros sobre a caixa de areia e batendo com a cabeça na padiola
de madeira. Com a queda, o Sr. Luís ficou desacordado por alguns minutos sofreu apenas leves
escoriações pelo corpo.
       Logo após o ocorrido, os demais funcionários tentaram socorrer o Sr. Luís o mais rápido
possível, porém como este se encontrava desacordado, nada puderam fazer, apenas aguardar a
chegada de alguém com maiores conhecimentos para atendê-lo e prestar os primeiros socorros.
                                                                                castrorpc@yahoo.com.br
                                                                                                    136
Curso de Pós-Graduação em Engenharia de Segurança do Trabalho
                            Disciplina: Gerenciamento de Risco
                            Professor: Roberto Portela de Castro

      Devido ao acidente, a obra ficou paralisada por 2 horas, sendo que o Engenheiro e o Mestre
de Obras perderam o resto do dia por estarem envolvidos com a assistência médica.
       O concreto utilizado era usinado, ou seja, dosado em central, o que significa que foi
transportado até a obra por meio de caminhão e que tinha aditivos em sua composição, os quais não
permitiam que o mesmo ficasse parado por mais de 1 hora e 30 minutos. Com a ocorrência do
acidente a concretagem teve que ser interrompida, perdendo 7,0 m3 de concreto.
Informações
- Tempo de afastamento do acidentado: 10 dias
- As horas de trabalho despendidas pelos funcionários que suspenderam seu trabalho normal para
ajudar o acidentado ou por curiosidade: 2 horas
Os custos por hora de serviço são:
1 armadores: R$ 1,80 / hora
1 carpinteiro: R$ 1,82 / hora
3 serventes: R$1,25 / hora
2 pedreiros: R$ 1,75 / hora
As horas despendidas pelos supervisores: 7 horas
1 Mestre de obras: R$ 3,70 / hora
1 Engenheiro de obra: R$12,00 / hora
Horas de trabalho despendidas em providência para que o trabalho do acidentado continuasse a ser
executado:
- Devido à paralisação do dia do acidente: 5 horas
- A contratação de outro servente para substituir o funcionário acidentado por 10 dias.
Um caminhão de concreto usinado comporta 7,0 m3 e o preço de 1 m3 de concreto é R$ 200,00.
8.13 Modelo de Ficha para Cálculo do Custo Efetivo de Acidentes
Pelos empregados que suspenderam seu trabalho normal: 2 horas
- 1 armadores: R$ 1,80 / hora    1 x (1,80 + 1,80 x 1,28)x 2 = R$8,21
- 1 carpinteiro: R$ 1,82 / hora   1 x (1,82 + 1,82 x 1,28)x 2 = R$8,30
- 3 serventes: R$1,25 / hora    3 x (1,25 + 1,25 x 1,28)x 2 = R$17,10
- 2 pedreiros: R$ 1,75 / hora    2 x (1,75 + 1,75 x 1,28)x 2 = R$15,96
                                    SUB TOTAL:                  R$49,57
Pelos supervisores e outras pessoas: 7 horas
 - 1 Mestre de obras: R$ 3,70 / hora:          1x (3,70 + 3,70 x 1,28)x 7 = R$59,05
- 1 Engenheiro de obra: R$12,00 / hora: 1x (12,00 + 12,00 x 1,28) x7,0 = R$ 191,52
                                                           SUB TOTAL: R$250,57
Substituição do Funcionário Acidentado: 10 dias
10 dias x 9 horas x (R$1,25 + 1,25 x 1,28) = R$256,50




                                                                                 castrorpc@yahoo.com.br
                                                                                                   137
Curso de Pós-Graduação em Engenharia de Segurança do Trabalho
                         Disciplina: Gerenciamento de Risco
                         Professor: Roberto Portela de Castro

1- FICHA Nº 208           Data: 26/10/02      2- FICHA DE COMUNICAÇÃO DE ACIDENTE
  X Acidente com lesão                        a) Recebida em : 26 /         10    / 02
                                              b) Unidade: Obra nº 017 - Construção Unifamiliar
     Acidente com dano à propriedade          c) Setor: Concretagem
3- LOCAL DO ACIDENTE             4- HORA DO ACIDENTE           5- DATA DO ACIDENTE
Laje de concreto                 09:00                         26/10/02
6- ACIDENTE COM LESÃO
a) Nome do acidentado: Sr. Luís Roberto Mendes
b) Matrícula: 12345678/9            c) Função: servente
d) Principais causa do acidente: Falta de EPI (cinto de segurança) e de EPC (grade de proteção)
e) Conseqüências do Acidente: Inconsciência temporária e escoriações pelo corpo, paralisação da obra,
perda de material, contratação de novo funcionário
f) Tempo de Afastamento: 10 dias 9h/dia         g) Salário do funcionário: 1,25/h R$ → 1,25 x 10 x 9
h) Custo relativo ao tempo de afastamento:      • Saldo de Salário:            R$
(até os 15 primeiros dias)                      • Encargos Sociais: 128% R$ (1,25 x 128%) x 10 x 9
i) Observações:
                                                TOTAL 1:                                      R$256,50

7- ACIDENTES COM DANO À PROPRIEDADE
a) Máquina(s) Equipamento(s) danificado(s):
b) Material(is) danificado(s): 1 caminhão = 7,0 m3
c) Principais causas do acidente: paralisação da obra impediu a concretagem com concreto usinado
                                                • Máquina(s) Equip.:
d) Custo dos reparos ou reposições:
                                                • Material(ais): R$ 200,00/m3 → 7,00 x 200,00
e) Observações:
                                                TOTAL 2:                                 R$1.400,00

8- CUSTOS COMPLEMENTARES
                                              •   Assist. Médica:
                                              •   Primeiros Socorros:
a) Acidente com lesão:                        •   Outros: Custo com a paralisação de 2 horas para os
                                                  funcionários e de 7 horas para os supervisores e Mão-
                                                  de-obra para substituição.
b) Acidente com dano à propriedade:
                                              •   Custos Operacionais:
c) Observações: Conforme cálculos anexos
                                              TOTAL 3:                                        R$556,64

9- CUSTO TOTAL DO ACIDENTE: (C1+C2+C3)                R$ 2.227,39

10- INFORMANTES                               11- RESPONSÁVEIS PELO PREENCHIMENTO
          NOME                        VISTO               NOME                 VISTO



                                                                              castrorpc@yahoo.com.br
                                                                                                138
Curso de Pós-Graduação em Engenharia de Segurança do Trabalho
                             Disciplina: Gerenciamento de Risco
                             Professor: Roberto Portela de Castro

9     - Programas de Prevenção e Controle de Perdas
Conforme visto no tópico 7 podemos ter dois tipos de Programas de Prevenção e Controle de Perdas:
o de Controle de danos e o de controle de perdas.

9.1    Programa de controle de acidentes com danos à propriedade
Conforme JOSÉ DA CUNHA TAVARES, a implantação de um programa de Controle de Danos
contribui para a melhoria, não somente, da produtividade e da rentabilidade da empresa pela redução
de perdas, mas também, para a melhoria das condições de trabalho. Segundo o mesmo autor, o
programa de controle de danos compreende as seguintes etapas:
      Detecção e Comunicação de Acidentes
      Comunicação à seguradora e controle de acidentes envolvendo bens segurados
      Liberação dos bens segurados para reparos
      Investigação e análise de acidentes
      Implementação e controle de execução das medidas corretivas
      Controle do custo dos acidentes

a) Detecção e comunicação de acidentes
    O acidente pode ser detectado de três formas diferentes: quando ocorre; pelas manutenções
preventivas e corretivas; ou pelas inspeções de áreas. O funcionário que tomar conhecimento do
mesmo deverá comunicar imediatamente a quem for de direito, superior imediato ou diretamente ao
SESMT que tomará as providências necessárias.
b) Comunicação à seguradora e controle de acidentes envolvendo bens segurados
     O SESMT, quando percebe o acidente, verifica se os bens são ou não segurados. Caso positivo,
solicita uma estimativa de danos e informa a diretoria financeira, que comunica à seguradora e decide
sobre a liberação dos bens para reparo ou substituição.
    O Fluxograma apresentado na Figura 28 ilustra o processo comunicação à seguradora e controle
de acidentes envolvendo bens segurados.




                             Figuras 28 – Fluxograma de comunicação à seguradora
                                                                                   castrorpc@yahoo.com.br
                                                                                                     139
Curso de Pós-Graduação em Engenharia de Segurança do Trabalho
                              Disciplina: Gerenciamento de Risco
                              Professor: Roberto Portela de Castro

c) Liberação dos bens segurados para reparos
     Caso seja possível e de interesse da empresa a reparação dos bens, a liberação à seguradora é do
setor financeiro, cabendo ao SESMT orientar quanto aos aspectos de segurança relativos à remoção
dos bens. A remoção dos bens para reparo visa ainda evitar acidentes semelhantes com equipamentos
semelhantes ou uma possível reação em cadeia gerando outros acidentes.
d) Investigação e análise de acidentes
    O objetivo da investigação de acidentes é de determinar suas causas, recomendar medidas
corretivas e registrar o acidente para futuros estudos em gerenciamento de risco.
     A investigação é feita pelo SESMT e pelos encarregados e técnicos das áreas envolvidas. O
relatório final é distribuído às diferentes áreas envolvidas (operação, manutenção, financeiro) com
cópia para a direção geral.
e) Implementação e controle de execução das medidas corretivas
     A implementação das medidas corretivas aprovadas pela direção geral é de responsabilidade do
setor onde o acidente ocorreu, sob supervisão do SESMT, que registra em suas reuniões o andamento
da implementação das medidas.
f) Controle do custo dos acidentes
    Os custos de reparo dos danos de cada acidente são controlados através de uma ficha de controle
de custos, conforme será visto no tópico 8. O reparo do dano pode ser realizado pelo setor de
manutenção, terceirizado pelo setor financeiro, ou custeado pela seguradora. De qualquer forma, é
contabilizado todos os custos de material e mão-de-obra e qualquer outro custo envolvido no
acidente.

9.1.1 Benefícios do Programa
    Podemos citar como alguns dos benefícios proporcionados pela implantação de um programa de
controle de danos:
      Introdução de uma sistemática de acidentes com danos à propriedade
      Indicação de áreas, equipamentos e procedimentos críticos
      Controle de causas comuns a acidentes com danos à propriedade e/ou pessoais
      Fornecimento de subsídios para o aprimoramento da política de seguros da empresa
  Realce da importância das atividades de prevenção de acidentes, ressaltando a sua função social,
bem como melhoria de produtividade e da rentabilidade da empresa
   Mudança de atitude do pessoal técnico e de decisão da empresa, passando do enfoque curativo
(reparo de danos) para o corretivo (eliminação das causas dos acidentes), e deste para o preventivo
(evitar que o acidente aconteça)
   Abertura de novos caminhos que possibilitem um avanço técnico da metodologia empregada na
prevenção de acidentes
9.2     Programa de Prevenção e Controle de Perdas

                                                                                castrorpc@yahoo.com.br
                                                                                                  140
Curso de Pós-Graduação em Engenharia de Segurança do Trabalho
                            Disciplina: Gerenciamento de Risco
                            Professor: Roberto Portela de Castro

    Neste tópico abordaremos a estrutura de um programa de Controle Total de Perdas e o processo
de implantação do programa.
9.2.1 Elementos Básicos de um Programa de Prevenção de Perdas
a) Direção
     A direção tem papel primordial na implantação do Programa, pois é capaz de dar o exemplo,
fornecer os meios e cobrar. A política de prevencionista deve ser integrada a cultura organizacional
através do Planejamento Estratégico, sendo avaliada através maturidade dos funcionários e processos.

b) Responsabilidade
    A definição das esferas de atribuição e de responsabilidades dentro do programa de prevenção
deve ser clara e sem interseções. É fundamental para o sucesso do programa o envolvimento de todos
dentro de funções de maneira engajada e consciente da responsabilidade.

c) Técnicas de Segurança
     As técnicas de segurança podem ser classificadas em Analíticas e Operativas. As Analíticas são
aplicadas antes ou depois dos acidentes, dependendo da finalidade. Já as Operativas são de aplicação
contínua e podem atuar sobre fatores técnicos na fase de concepção, sobre o fator humano, ou podem
ser de correção.
     Como exemplo de técnicas analíticas anteriores ao acidente temos: inspeções, análise do
trabalho, análises estatísticas e análises das pressões no trabalho; e posteriores têm: comunicação e
registro e investigação.
    As técnicas que atuam na fase de concepção referem-se ao projeto, ou aos equipamentos, ou aos
métodos de trabalho. As que atuam sobre o homem podem aparecer na seleção de pessoal, em
exames médicos, e na mudança de comportamento através de treinamentos, disciplina e incentivos.
    O último tipo de técnica é o de correção que atuam sobre os sistemas de segurança, EPI e EPC,
normas, sinalizações, manutenções preventivas, etc.

d) Inspeções de Segurança
    As inspeções de segurança têm por objetivo localizar e identificar os riscos e, a partir disso,
estudar e propor medidas corretivas. Elas variam quanto à origem, objetivos, métodos e agentes:
  Origem: interna (SESMT, direção, CIPA, manutenção); externa (órgãos oficiais, seguradoras,
consultoras, serviços públicos);
  Objetivos: periódicas e extraordinárias;
  Métodos: formais, informais;
  Agentes: SESMT, CIPA, consultores;
    Para realizar uma inspeção de segurança deve-se seguir obrigatoriamente 4 passos gerais:
preparação, realização, classificação de riscos e estudo de soluções.
    Os objetos inspecionados compõem a Lista de inspeção e são eles:

                                                                                castrorpc@yahoo.com.br
                                                                                                  141
Curso de Pós-Graduação em Engenharia de Segurança do Trabalho
                           Disciplina: Gerenciamento de Risco
                           Professor: Roberto Portela de Castro

   Instalações gerais: pisos, escadas, passagens, portas, aberturas, sinalizações, ordem e limpeza,
iluminação e ventilação, distância entre as máquinas.
  Condições ambientais: vapores, fumaças, gases, poeiras, ruídos, vibrações, etc.
   Instalações de prevenção e combate ao incêndio: extintores, hidrantes, saídas de emergência,
alarmes, planos de evacuação, etc.
  Manutenção: maquinários, EPI, recipientes sobre pressão, trabalhos em condições especiais, etc.
    A metodologia para realização de uma inspeção compreende em linhas gerais, os tópicos abaixo,
porém não se esgotam, devendo ser alterado de acordo com o tipo de trabalho e os padrões existentes
na empresa.
   Anotar em planta características do posto de trabalho, tais como: método de trabalho, riscos
encontrados, tempos de exposição, medidas de segurança existentes.
  Realizar registro fotográfico ou de vídeo para compor relatórios e apresentações.
  Avaliar os riscos e propor medidas corretivas.
  Discutir com os envolvidos os problemas observados.
  Elaborar relatório detalhado e conclusivo.
    Na metodologia para realização das inspeções deve se observar também os métodos de
melhoramento do posto de trabalho, o que deve compor o relatório final:
    Análise do método atual: informar o trabalhador o propósito, faça anotações detalhadas do local;
    Questionamentos dos detalhes: Por quê? É necessário? Como melhorar? Anote as respostas.
     Elaboração do novo método: elimine, combine, reordene ou simplifique detalhes, escreva e
ilustre o novo método produtivo ou medida de segurança
     Aprovação de novo método: caso aprovado o novo método os trabalhadores deverão ser
treinados e conscientizados da importância da adoção do método.

e) Sistema de Registro de Incidentes/Acidentes
    Esse sistema objetiva desenvolver um interesse geral na prevenção de acidentes; determinação
das principais fontes de incidentes e acidentes; prestação de informações sobre atos e condições
inseguras, sobre acidentes, suas causas e efeitos; permitir um julgamento da eficiência dos programas
de segurança, justificando os gastos com SST.

f) Investigação de Acidentes
    A investigação de acidentes permite concluir sobre suas causas e elaborar medidas corretivas.
Para a realização de uma investigação de acidentes alguns parâmetros devem ser observados:
   Critérios de seleção: todos os acidentes mortais, todos os graves, acidentes leves de causas
desconhecidas com alta freqüência e risco potencial de causar lesões graves.
  Formas de investigação: simples entrevista, contratação de empresa especializada,


                                                                                castrorpc@yahoo.com.br
                                                                                                  142
Curso de Pós-Graduação em Engenharia de Segurança do Trabalho
                             Disciplina: Gerenciamento de Risco
                             Professor: Roberto Portela de Castro

  Requisitos do investigador: capacidade lógica-dedutiva, conhecimento do processo de produção,
conhecimento de segurança do trabalho.
   Requisitos da investigação: evitar a busca do “culpado”, oferecer soluções, diferenciar dados
observados de deduzidos, analisar os fatores presentes (homem, técnica, equipamentos e ambiente),
agir rápido par não perder pistas, reconstituir o acidente sempre que possível, interrogar testemunhas.
   Esquema da investigação: coleta de dados, descrição clara do acidente, método utilizado na
investigação.
   Análise do local: o que deveria ter sido feito para evitar o acidente (condições de trabalho), estudo
de pontos duvidosos.
   Início do processo dedutivo: concatenação dos dados, avaliação da veracidade das informações,
análise, dedução das causas.
   Tipos de causas: técnicas ou humanas.
  Relatório: descrever todos os elementos que compõe o acidente e como ele ocorreu, distinção dos
dados obtidos dos dados deduzidos, sugerir medidas corretivas.

9.2.2 Estrutura de um Programa de Prevenção de Perdas
    Conforme pode ser observado pela Figura 29, um programa de prevenção de perdas é estruturado
em três partes:
a) Identificação das causas dos acidentes.
b) Controle das causas dos acidentes.
c) Redução das perdas por acidente       Figuras 29 – Modelo de Estrutura do Programa de Prevenção de Perdas




                                                                                     castrorpc@yahoo.com.br
                                                                                                        143
Curso de Pós-Graduação em Engenharia de Segurança do Trabalho
                            Disciplina: Gerenciamento de Risco
                            Professor: Roberto Portela de Castro

    As três etapas obedecem a uma ordem cronológica de atuação dentro de um ciclo de observação.
A identificação das causas e o seu controle são medidas preventivas. Já a redução de perdas é uma
medida mitigadora, uma vez que, o acidente ocorreu.
    Na identificação das causas os métodos de 1 a 8 devem ser feitos antes do acidente, logo antes
das perdas acontecerem. Após o acidente, deve-se tomar as medidas de redução de perdas e
identificar as causas através da investigação de (in)acidentes .

9.2.3 Implantação de um Programa de Controle Total de Perdas
     Segundo Fletcher apud DE CICCO e FANTAZZINI (1986), um programa de Controle Total de
Perdas deve ser idealizado de modo que venha a eliminar todas as fontes de interrupção de um
processo de produção, quer resultando em lesão, dano à propriedade, incêndio, explosão, roubo,
vandalismo, sabotagem, poluição ambiental, doença ocupacional ou defeito do produto, e segundo
ele os três passos básicos para a implantação de um programa de Controle Total de Perdas são:
  estabelecer o perfil dos programas de prevenção existentes na empresa;
  determinar prioridades e;
  elaborar planos de ação para controle das perdas reais e potenciais do sistema.
a) Perfil dos programas de prevenção existentes
     Antes da implantação de qualquer novo método ou programa, um primeiro passo é buscar
conhecer o que está sendo feito na empresa neste sentido e de que maneira. É necessário pesquisar
quais são as reais necessidades da empresa. Se já existe algum programa em andamento, analisar se o
mesmo está sendo realizado de forma correta e eficaz. Isto é possível através do estabelecimento dos
perfis dos programas de prevenção existentes.
     Para que um perfil possa fornecer de forma adequada estas informações, segundo DE CICCO e
FANTAZZINI (1986), o mesmo deve ser dividido em seções que contenham os vários itens ou
pontos que possam ser abrangidos pelo programa de prevenção. Para estes itens, formulam-se
questões, que quando respondidas irão permitir determinar o grau de execução ou de implantação em
que se encontra o programa sob análise. Para isto é necessário adotar uma escala de avaliação, que
permite determinar até que grau o item foi implantado e quão efetivo ele é. A escala sugerida por
Fletcher é apresentada na Tabela 13.
 GRAU        ESCALA                                       DESCRIÇÃO
   5        Excelente                     Totalmente implantado e totalmente efetivo
   4          Bom                           Satisfatoriamente implantado e efetivo
   3         Regular                        Implantado, mas não satisfatoriamente
   2          Fraco      Parcialmente implantado, mas não satisfatoriamente, existem pontos a melhorar
   1      Insatisfatório          Algumas tentativas foram feitas, mas sem implantação efetiva
   0       Inexistente                           Nada foi feito até o momento.
               Tabela 13 – Escala sugerida por Fletcher para avaliação do programa de segurança

    Estabelecida a escala pode-se, para cada seção analisada, determinar a pontuação obtida, que
representa a situação atual da empresa em termos de desempenho nesta seção.


                                                                                         castrorpc@yahoo.com.br
                                                                                                           144
Curso de Pós-Graduação em Engenharia de Segurança do Trabalho
Disciplina: Gerenciamento de Risco
Professor: Roberto Portela de Castro




                  A Figura 30 apresenta uma sugestão do Prof.
                  JOSÉ DA CUNHA para o desenvolvimento de
                  um programa de prevenção e controle de
                  perdas.
                  Figuras 30 – Modelo de desenvolvimento de Programa
                  de Prevenção de Perdas




                                                   castrorpc@yahoo.com.br
                                                                       145
Curso de Pós-Graduação em Engenharia de Segurança do Trabalho
                           Disciplina: Gerenciamento de Risco
                           Professor: Roberto Portela de Castro

b) Determinação das Prioridades
    Consiste em determinar as prioridades que devem ser adotadas pelo programa geral de Controle
Total de Perdas.
    De posse do perfil do programa estabelecido na fase anterior, pode-se confrontar a situação atual
obtida pela pontuação através da escala estabelecida e a situação ideal para cada seção, caso o
programa estivesse completo, isto é, a situação em que todos os itens estivessem sendo executados da
melhor forma possível, com pontuação máxima.
     O resultado do confronto destas duas situações (situação ideal - situação atual) nos fornece a
deficiência do programa que está sendo executado que, uma vez determinadas, nos permite a
priorização das seções que necessitam de maiores esforços.
c) Elaboração dos planos de ação
     Estabelecidas as seções prioritárias é necessário elaborar para cada uma delas o respectivo plano
de ação, tendo como objetivo principal de prevenir e controlar as perdas reais e as perdas potenciais
oriundas de acidentes, através do tratamento dos riscos que pode ser das seguintes formas: evitar;
reter; prevenir; mitigar; e transferir.
   Evitar: cessar a atividade; alterar a tecnologia, rotinas ou metodologia; eliminar insumos;
substituir equipamentos; isolar.
       Vantagem: redução a zero da possibilidade de perda.
        Desvantagens: pode não ser possível evitar todas as exposições ou não ser possível evitar na
prática.
  Reter: absorver parte ou toda a perda resultante de alguma exposição; recomendado quando:
      Não existe outra forma possível de tratamento
      A perda máxima possível não é muito grave
      As perdas são altamente previsíveis
      O custo do risco é suportável
      Pode-se reter todo ou parte de um certo risco;
      A retenção pode ser passiva (quando se está ciente do risco e intencionalmente decide retê-lo)
  ou ativa (quando o risco é retido por ignorância, indiferença ou preguiça)
   Prevenir: procura reduzir a probabilidade de perda, reduzindo desta forma à freqüência das
perdas; seu objetivo é evitar a perda.
   Mitigar: Admitir a ocorrência da perda e procurar diminuir seu efeito, ou seja, o valor da perda. A
idéia é reduzir a probabilidade de perda, reduzindo desta forma à freqüência das perdas. Para isso
pode-se adotar as seguintes linhas de ação:
       Melhoria da qualidade do sistema
       Aumento da confiabilidade do sistema
       Aperfeiçoamento da configuração do sistema
       Melhoria da disponibilidade dos sistemas de segurança
       Aumento da freqüência de inspeções nos equipamentos
       Programa de capacitação e treinamento

                                                                                castrorpc@yahoo.com.br
                                                                                                  146
Curso de Pós-Graduação em Engenharia de Segurança do Trabalho
                           Disciplina: Gerenciamento de Risco
                           Professor: Roberto Portela de Castro

     É possível também diminuir os efeitos atenuando as conseqüências o que pode ser feito de uma
das formas apresentadas abaixo:
       Redução de impactos
       Diminuição da quantidade de substâncias estocadas
       Medidas para contenção de vazamento
       Sistemas de combate a incêndio
       Reforço de estruturas
       Proteção da população exposta
       Plano de Emergência
  Transferir: Existem duas opções, que consistem no uso ou não de uma seguradora.
       Transferir sem segurar: O risco é transferido a terceiros, mas não a uma seguradora.
Transferência por contrato ou incorporação de S.A.
       Segurar: risco é transferido a uma seguradora.
   No plano de ação devem ficar claros: o objetivo geral ao que o mesmo se destina, os objetivos
específicos a curto, médio e longo prazo, os recursos humanos e materiais necessários para sua
implantação e execução, o custo estimado de implantação do plano, estimativas das perdas atuais e
potenciais futuras, a data em que o plano está iniciando e a data prevista para término do mesmo.

10 - Noções Básicas de Seguro e Princípios de Administração de Seguros
10.1 Conceito
    Segundo Memard: “O Seguro é uma operação pela qual, mediante o pagamento de uma pequena
remuneração, uma pessoa se faz prometer para si ou para outrem, no caso da efetivação de um evento
determinado, uma prestação de uma terceira pessoa que, assumindo um conjunto de eventos
determinados, os compensa de acordo com as leis da estatística e o princípio do mutualismo.”
     Seguro é uma operação pela qual, mediante o pagamento de uma remuneração (prêmio), uma
pessoa (segurado) se faz prometer para si ou para outrem (beneficiário) no caso da efetivação de um
evento determinado (sinistro), uma prestação (indenização) por parte de uma terceira pessoa
(segurador) que, assumindo um conjunto de eventos determinados, os compensa de acordo com as
leis da estatística e o princípio do mutualismo.
    As leis da estatística e o princípio do mutualismo são as técnicas básicas utilizadas na operação
do seguro.

10.2 Finalidade e Características
     A morte de uma pessoa, deixando desamparados aqueles que dependem de sua atividade, ou a
destruição de coisas ou bens fazendo desaparecer ou reduzir-se o patrimônio são acontecimentos que
o homem procurou reparar por intermédio de uma instituição.
     O seguro foi o organismo que se criou e que progressivamente vem se aperfeiçoando para
restabelecer o equilíbrio perturbado.
    O segurado é a pessoa física ou jurídica perante a qual o segurador assume a responsabilidade de
determinado risco.

                                                                                castrorpc@yahoo.com.br
                                                                                                  147
Curso de Pós-Graduação em Engenharia de Segurança do Trabalho
                           Disciplina: Gerenciamento de Risco
                           Professor: Roberto Portela de Castro

    O prêmio, também elemento essencial do contrato de seguro, é o pagamento feito pelo segurado
ao segurador, ou seja, é o preço do seguro para o segurado.
     Os parâmetros para cálculo do prêmio são: prazo do seguro; importância segurada; e exposição
ao risco.
     O prazo de seguro é normalmente de 12 meses, mas nada impede que sejam calculados prêmios
a prazos inferiores (curto prazo) ou superiores (longo prazo).

10.3 Conceitos importantes
a) Resseguradora: É a pessoa jurídica, seguradora e/ou resseguradora que aceita, em resseguro, a
totalidade ou parte das responsabilidades repassadas pela seguradora direta, ou por outros
resseguradores, recebendo esta última operação o nome de retrocessão.
b) Seguradora: Empresas que operam na aceitação dos riscos de seguro, respondendo, junto ao
segurado, pelas obrigações assumidas. Não podem explorar qualquer outro ramo de comércio ou
indústria. Só podem operar em seguros para os quais tenham autorização. Estão sujeitas a normas,
instruções e fiscalização da SUSEP e do IRB. Não estão sujeitas à falência, nem podem impetrar
concordata.
c) Corretor de Seguros: Pessoa física ou jurídica, é o intermediário legalmente autorizado a angariar
e promover contratos de seguros entre as sociedades seguradoras e as pessoas físicas ou jurídicas. O
corretor não pode aceitar ou exercer empregos públicos, manter relação de emprego ou de direção
com companhias seguradoras, sendo ainda responsável civilmente perante os segurados e as
sociedades seguradoras pelos prejuízos que a eles causar por omissão, imperícia ou negligência, no
exercício de sua profissão. O corretor está sujeito às normas, instruções e fiscalização da SUSEP.
d) Inspeção de Riscos: Em determinados ramos de seguros, há necessidade e obrigatoriedade de uma
inspeção prévia no risco ou riscos a segurar. Essa inspeção é feita por vários motivos, principalmente
para determinação da taxa aplicável ao seguro. O técnico que faz a inspeção de risco é chamado de
inspetor de risco, que é encarregado de examinar o objeto do seguro, descrevendo a atividade e
instalações, examinando os pontos críticos, avaliando a exposição ao risco coberto, bem como
propondo ações e medidas que minimizem a materialização de sinistros.
e) Regulador de Sinistros: Técnico indicado pelos (re)seguradores nos seguros de que participam,
para proceder o levantamento dos prejuízos indenizáveis.
f) Árbitro regulador: Técnico que, à vista dos documentos examinados, é capaz de definir, em um
sinistro, as responsabilidades envolvidas e respectivas participações.
g) Perito de Sinistros: Técnico especialista, ou sabedor das nuances, características e condições
tarifárias(gerais, especiais e particulares) de determinado tipo de risco sinistrado.

10.4 Princípios
a) Primeiro Princípio: A empresa não deve assumir riscos que possam supor perdas que conduzam a
um desequilíbrio financeiro irreversível.
b) Segundo Princípio: A empresa não deve aceitar riscos cujo custo seja superior à rentabilidade
esperada da atividade geradora de tal risco.

                                                                                castrorpc@yahoo.com.br
                                                                                                  148
Curso de Pós-Graduação em Engenharia de Segurança do Trabalho
                            Disciplina: Gerenciamento de Risco
                            Professor: Roberto Portela de Castro
10.5 Franquia
    Dizemos que franquia é o valor inicial da importância segurada até o qual o segurado é o
segurador de si próprio, ou seja, se dissermos que num seguro há uma franquia de um certo valor, isto
quer dizer que prejuízos até este valor serão suportados pelo segurado.

10.5.1 Tipos de Franquia
- Franquia dedutível: o valor é reduzido de todos os prejuízos; é a mais utilizada;
- Franquia simples: no momento que o prejuízo ultrapassa seu valor, ele deixa de ser deduzido.

EXEMPLO: Se temos a seguinte situação: Importância segurada: R$ 500 mil; Franquia: 10%.
Considerando os 2 tipos de franquia, e os seguintes prejuízos: R$ 6 mil; R$ 50 mil; R$ 120 mil
Franquia dedutível: R$ 50 mil                        Franquia simples: R$ 50 mil
R$ 6 mil < franquia: não há indenização              R$ 6 mil < franquia: não há indenização
R$ 50 mil = franquia: não há indenização             R$ 50 mil = franquia: não há indenização
R$ 120 mil > franquia: indenização de R$ 70 mil      R$ 120 mil > franquia: indenização de R$120 mil
10.6 Seguros Proporcionais e Não Proporcionais
10.6.1 Seguros Proporcionais
     Na maioria dos seguros de materiais, equipamentos, instalações, etc., os seguros são
proporcionais, ou seja, você só recebe o valor total do prejuízo se seu seguro estiver suficiente; este é
o princípio da cláusula de rateio.

  I   IS , onde I: Indenização
    =
  P VR          P: Prejuízo
                IS: Importância segurada
                VR: Valor em Risco

10.6.2 Seguros Não Proporcionais
    Neste tipo de seguro, não se cogita o valor em risco para o cálculo de indenização. O segurador
paga pelos prejuízos ocorridos até o limite da importância segurada sem aplicar o rateio.

EXEMPLO: considere a seguinte situação: IS: R$ 1,5 Milhões; Sinistro com prejuízo de R$ 400 mil
O seguro é proporcional. Calcule o valor da indenização, considerando um VR de:
a) R$ 500 mil I = 1500 → I = 1,2 milhões
               400 500
b) R$ 1,5 Milhões    I   1500 → I = 400 mil
                       =
                    400 1500
c) R$ 2 Milhões I   1500 → I = 300 mil
                  =
               400 2000
10.7 Vantagens e Desvantagens
                                                                                   castrorpc@yahoo.com.br
                                                                                                     149
Curso de Pós-Graduação em Engenharia de Segurança do Trabalho
                            Disciplina: Gerenciamento de Risco
                            Professor: Roberto Portela de Castro

                   VANTAGENS                                         DESVANTAGENS
A indenização após uma perda garante a                O prêmio pode ser significativo         e   é   pago
continuidade da operação, com pequena ou              antecipadamente à perda;
nenhuma redução da operação;
A incerteza é reduzida, permitindo um planejamento    Tempo e dinheiro consideráveis são aplicados à
a longo prazo;                                        escolha das seguradoras e à negociação das
                                                      condições;
Seguradoras podem prover serviços tais como:          A implantação de um programa de controle de
controle de perdas, análise de exposições e           perdas pode sofrer um relaxamento com a existência
determinação do valor da perda;                       do seguro.
Os prêmios de seguro são considerados como
despesas dedutíveis para fins de imposto de renda.
                         Tabela 14 – Vantagens e desvantagens da adoção de seguros

11 - Retenção e Transferência de Riscos
     As formas de tratamento de risco vistas no tópico 9.2.3 são: evitar; reter; prevenir; mitigar; e
transferir. O Seguro faz parte do processo de tratamento do risco por transferência. Já o auto-seguro e
a auto-adoção fazem parte da retenção.




                                                 Análise das probabilidades
                                                 e causas e conseqüências
 Mudanças Técnicas-                              dos acidentes
 operativas




                                  Figuras 31 – Etapa de Financiamento do Risco

     As ações de financiamento de riscos, que serão abordadas a seguir, compreendem: a retenção de
riscos (auto-adoção e auto-seguro) e a transferência de riscos a terceiros (sem seguro e com seguro).



                                                                                     castrorpc@yahoo.com.br
                                                                                                       150
Curso de Pós-Graduação em Engenharia de Segurança do Trabalho
                                      Disciplina: Gerenciamento de Risco
                                      Professor: Roberto Portela de Castro

                                                                             As alternativas de retenção e
     FREQUENCIA ALTA




                                                                        transferência       de       riscos
                                                                        constituem      a     etapa      de
                                                                        Financiamento de Riscos e,
                                                                        segundo      DE      CICCO        e
                          RETENÇÃO                RETENÇÃO
                                                                        FANTAZZINI,         podem       ser
                                                                        divididas em retenção de riscos
                                                                        (auto-adoção ou auto-seguro) e
                                                                        transferência de riscos a terceiros
     FREQUENCIA BAIXA




                                                                        (sem seguro ou através de
                                                                        seguro) vide Figura 31.
                          RETENÇÃO             TRANSFERÊNCIA                 De acordo com a Figura 32
                                                                        ao lado, em regra geral, somente
                                                                        os riscos com baixa freqüência e
                                                                        alta gravidade devem ser
                                                                        transferidos, os de mais devem
                        GRAVIDADE BAIXA              GRAVIDADE ALTA     ser retidos.
                                                                        Figuras 32 – Matriz de Risco

11.1 Retenção de Riscos
    A retenção de riscos pela empresa implica na assunção das possíveis perdas financeiras
acidentais decorrentes dos riscos do processo pela empresa. Corresponde a um plano financeiro da
própria empresa para enfrentar perdas acidentais.
     As formas de retenção de riscos podem ser classificadas em: auto-adoção (intencional e não-
intencional) e auto-seguro (parcial e total).
     O auto-seguro pode ser diferenciado da auto-adoção pelo fato de que esta última não exige ou
não prevê um planejamento formal.
     A adoção da retenção pode ser feita de várias maneiras diferentes:
  Assumindo todas as perdas de um determinado tipo;
  Assumindo perdas até certo limite, transferindo ao seguro o excedente;
  Estabelecendo fundos de reserva antes ou depois das perdas.
    Não se recomenda a adoção de apenas um tipo de financiamento. De acordo com o potencial
danoso, com a freqüência de ocorrência, com a dinâmica do acidentes (imprevisibilidade), e com
custo do seguro, a empresa estabelece sua estratégia de financiamento dos riscos, de forma a
encontrar a melhor relação custo-benefício entre a reserva de capital e o pagamento de prêmios de
seguro dentro do binômio risco segurado/risco não-segurados. Um exemplo é a adoção do auto-
seguro para perdas físicas e transferência do risco de responsabilidade civil.
11.1.1 Auto-adoção
     A auto-adoção de riscos pode ser intencionais, quando a empresa prevê um percentual de perdas,
consideradas inerentes e inevitáveis ao sistema, que são suportáveis pelo seu capital de giro; ou não-
intencional, quando a empresa desconsidera a influência das perdas no seu ativo financeiro.


                                                                                        castrorpc@yahoo.com.br
                                                                                                          151
Curso de Pós-Graduação em Engenharia de Segurança do Trabalho
                            Disciplina: Gerenciamento de Risco
                            Professor: Roberto Portela de Castro

a) Auto-adoção intencional: Implica na aceitação de perdas consideradas inevitáveis e suportáveis no
seu contexto econômico e financeiro. Exemplo: pequenos furtos, perdas resultantes do uso e desgaste
de prédios, máquinas e equipamentos, perdas decorrentes de mal pagadores até certo limite.
     Se a empresa decidisse transferir esses riscos, a seguradora iria cobrar um prêmio excessivo que
seria quase com certeza superior às perdas.
b) Auto-adoção não-intencional: Implica na aceitação de perdas que não foram planejadas,
representa o “inesperado”, conseqüente da não identificação dos riscos, da ignorância, e até mesmo,
da incompetência técnica e administrativa.
    A auto-adoção não-intencional pode resultar em situações catastróficas, uma vez que, riscos
graves podem passar despercebidos.

11.1.2 Auto-seguro
     A aplicação do auto-seguro pode ocorrer nas mesmas circunstâncias em que ocorre o seguro e
envolve um planejamento formal e o estabelecimento de um capital de reserva para perdas, podendo
a assunção de risco ser total ou parcial.
a) Auto-seguro parcial: a empresa assume parte dos riscos e transfere o restante a terceiros.
b) Auto-seguro total: a empresa assume na integridade os riscos.
    As razões principais que podem levar a empresa a adotar o auto-seguro são as seguintes:
  Redução de despesas na transferência de riscos através de seguros;
   Incentivar as ações de prevenção e controle de perdas como forma de reduzir os custos em auto-
seguro e em seguro;
   Soluções mais práticas e rápidas de sinistros que venham a ocorrer sem a necessidade de perícia
externa, o que ocorrer nos casos de seguros;
  Atuação em riscos não-segurados pelo mercado.
    Para a adoção do auto-seguro alguns aspectos devem ser considerados:
- Os Riscos a serem cobertos devem ser agrupados de forma homogênea que permita estabelecer
valores médios. Os bens protegidos devem estar afastados de forma a não permitir a destruição
simultânea;
- A situação financeira da empresa deve permitir a criação desses fundos de seguro sem comprometer
a operacionalidade;
- A adoção do auto-seguro deve estar atrelada à um esforço na implementação e manutenção de uma
política de gerenciamento de risco, além de estudos estatísticos e adoção de medidas concretas de
segurança e prevenção.
11.2 Transferência de Riscos
    A transferência dos riscos a terceiros pode ser realizada sem seguro, ou seja, por meio de
contratos, acordos ou outras ações, ou através de seguro convencional.



                                                                                 castrorpc@yahoo.com.br
                                                                                                   152
Curso de Pós-Graduação em Engenharia de Segurança do Trabalho
                            Disciplina: Gerenciamento de Risco
                            Professor: Roberto Portela de Castro

a) Transferência sem seguro: No caso de transferência de riscos sem seguro, as responsabilidades,
garantias e obrigações de ambas as partes envolvidas ficam devidamente explicitadas através de
contratos específicos.
   Esse tipo de transferência é aplicada em serviços de construção, montagem, projetos, transportes e
outros. Nesses casos a consulta ao gerente de risco, ou ao gerente de projetos, com relação aos termos
contratuais é de suma importância.
b) Transferência com seguro: A transferência de riscos a terceiros através de seguro é feita sob as
mesmas circunstâncias às quais estão sujeitas ao auto-seguro, só que, neste caso, a empresa
seguradora assume a responsabilidade pelas perdas mediante o pagamento de determinado prêmio.
    Segundo ARRUDA, "seguro é a operação pela qual o segurado, mediante a paga de um prêmio e
observância de cláusulas de um contrato, obriga o segurador a responder perante ele por prejuízos
ocorridos no objeto do seguro, conseqüentes dos riscos previstos no contrato, desde que a ocorrência
de tais riscos tenha sido fortuita ou independente de sua vontade". Os contratos de seguro são
constituídos de cláusulas gerais e particulares que definem as obrigações e os direitos tanto do
segurado como do segurador.
Nota: o seguro é o método mais comum para a transferência dos chamados riscos puros e, em alguns
casos, dos especulativos.
    As alternativas para seguro de riscos industriais apresentadas pela maioria das empresas
brasileiras de seguros são:
- Seguro tradicional (apólices de seguro individuais para cada tipo de risco);
- Seguro para riscos nomeados (apólice única englobando os riscos nomeados pelo segurado que
estarão cobertos);
- Seguro para riscos operacionais (apólice única para todos os riscos, sendo que os riscos excluídos
do seguro constam da apólice).

11.3 Decisão entre Seguro e Auto-seguro
    Uma das dificuldades encontradas pelo gerente de risco é decidir entre transferir para um Seguro
ou Auto-segurar um risco. Para isso utilizaremos o “Modelo de Houston”.
     Antes de tratarmos do Modelo de Houston convém compreendermos o conceito de “perda de
oportunidade”, que representa um possível ganho financeiro não obtido devido à decisão de não
participar de um determinado negócio.
    Para exemplificarmos o conceito acima, tomemos como exemplo uma aplicação em caderneta de
poupança, um investimento de baixo risco e pequenas taxas de juros, ao invés de ser aplicado na
própria empresa que possui taxas de retornos maiores, mas também maiores riscos.
    Chamando de i a taxa de juros externo à empresa (caderneta de poupança) e r taxa de retorno do
capital investido na empresa. A diferença entre r e i representa o custo de oportunidade.
    Voltando ao Modelo de Houston, supondo que um gerente de risco deve decidir entre a adoção
de auto-seguro e a aquisição de seguro para um período de um ano em relação a certo risco.
- Se optar pelo auto-seguro necessitará de um fundo de reserva (F) no valor de R$ 800.000,00;
                                                                                 castrorpc@yahoo.com.br
                                                                                                   153
Curso de Pós-Graduação em Engenharia de Segurança do Trabalho
                           Disciplina: Gerenciamento de Risco
                           Professor: Roberto Portela de Castro

- Se, por outro lado, optar por adquirir um seguro, o valor do fundo será aplicado na própria empresa;
- O prêmio do seguro (P) é de R$ 8.000,00;
- Supondo r = 30% e i = 15%
                                         PFS = VL – P + r.(VL – P)
Onde PFS representa a posição futura com seguro, no nosso caso depois de uma ano.
                                  PFAS = VL – P/2 + r.(VL – P/2) + i.F
Onde PFAS representa a posição futura com auto-seguro, no nosso caso depois de uma ano. Já P/2
representa a perda média esperada no período.
                               V = PFS - PFAS → V = F.(r - i) - P/2. (1 + r)
Onde V representa o valor econômico do seguro. Se V ≥ 0, o gerente de risco deverá adquirir seguro.
Caso contrário, deverá optar pelo auto-seguro.
    Em nosso exemplo V = R$ 114.800, o que significa que para a empresa é mais vantajoso
adquirir um seguro e investir o fundo de reserva no negócio.

11.4 Definição do Valor da Franquia
11.4.1 Regra do Menor Custo
     A técnica do menor custo consiste em calcular o menor valor de custo esperado (CTE) para as
diferentes franquias.
                                               CTE = P + q.F
Onde q é a freqüência esperada de eventos que ocorram em um ano.

EXEMPLO: Uma empresa decide efetuar seguros com franquia para sua frota de veículos. Em
pesquisa no mercado consegui as seguintes cotações:
Franquia    Prêmio     q.F       CTE      Estima-se que o número médio de colisões é igual a 30%do
 140,00      90,00    42,00     132,00    número médio de veículos da empresa. Com base na Regra do
 200,00      80,00    60,00     140,00
                                          Menor Custo, qual a franquia a ser adotada?
 300,00      70,00    90,00     160,00
 400,00      60,00    120,00    180,00    O CTE mínimo é 132,00. Essa deverá ser a franquia adotada.

11.4.2 Modelo de Houston
     A definição da franquia é aplicada quando se opta por auto-seguro parcial. Quando optamos por
ter um fundo de reserva, porém não queremos absorver todo o risco e transferimos uma parte a
seguradora.
    Em nosso exemplo, se na equação do Valor econômico do seguro, fizermos V = 0,
encontraremos F = R$ 8.667,00. Esse valor representa o valor mínimo de franquia (fundo de reserva)
que ainda assim justificaria a adoção do seguro.
    Com análises mais aprofundadas podemos concluir que nas três situações a seguir o seguro é
uma opção mais vantajosa do que o auto-seguro. Em casos contrários o auto-seguro tornar-se mais
vantajoso.

                                                                                 castrorpc@yahoo.com.br
                                                                                                   154
Curso de Pós-Graduação em Engenharia de Segurança do Trabalho
                          Disciplina: Gerenciamento de Risco
                          Professor: Roberto Portela de Castro

  Quando as taxas de retorno de investimento na empresa são altas;
  Quando as taxas de juros e de retorno dos investimentos são relativamente baixas;
  Quando as taxas e os prêmios de seguro são baixos.

12 - Planos de Emergência
    Dentro de uma visão prevencionista, nenhuma empresa está livre de uma eventual catástrofe.
Sendo assim, o gerenciamento de riscos em instalações ou atividades perigosas deve contemplar
medidas, tanto para prevenir a ocorrência de acidentes maiores, o que requer a atuação sobre as
freqüências de ocorrência de falhas que possam acarretar acidentes, bem como sobre as possíveis
conseqüências desses acidentes, caso os mesmos venham a ocorrer, minimizando assim os impactos
causados às pessoas, as instalações e ao meio ambiente.
    O Plano de Emergência é parte integrante de um Programa de Gerenciamento de Riscos (PGR),
de modo que danos causados por acidentes possam ser minimizados ao máximo. Um pré-requisito
para a elaboração de um plano de emergência adequado, para fazer frente aos possíveis danos
causados por acidentes numa instalação industrial, é um detalhado estudo de análise de riscos, de
modo que as tipologias acidentais, os recursos e as ações necessárias para minimizar os impactos
possam ser adequadamente dimensionadas.
    Assim, o estudo de análise de riscos deve ser considerado como um pressuposto básico para a
elaboração de um plano de emergência.
    Entretanto, podem existir emergências de pequenas ou grandes proporções. Geralmente, as
conseqüências geradas por emergências de pequenas proporções se restringem aos eventos
localizados, necessitando apenas de medidas de controle internas que podem desencadear ou não o
Plano de Emergência. Quando as conseqüências atingem proporções maiores, pode vir a ser
necessário, além do Plano de Emergência interno, serviços de emergência externo (bombeiros,
SAMU,etc).
    A limitação dos danos causados por um acidente maior é proporcional ao nível de planejamento.
logo, um plano de emergência adequadamente elaborado e implantado, certamente tem maior chance
de evitar que um acidente se transforme num desastre.
    De acordo com Nikolic (2007), é necessário que a equipe de emergência seja gerenciada para
que possa eliminar, controlar ou minimizar as causas e os efeitos físicos potenciais. Um sistema de
gerenciamento de emergência visa o planejamento, controle e a redução da emergência; entretanto,
qualquer decisão errada pode comprometer significativamente a continuidade do negócio de uma
indústria.

12.1 Noções e Conceitos
a) Crise: Crise é uma situação instável ou incerta de extremo perigo ou dificuldade; um estágio em
uma seqüência de eventos no qual a tendência de todos os eventos futuros, especialmente para
melhor ou para pior, é determinada.
       Uma crise pode dizimar uma empresa, sua reputação e/ou seus recursos (humanos,
financeiros, etc.)!



                                                                              castrorpc@yahoo.com.br
                                                                                                155
Curso de Pós-Graduação em Engenharia de Segurança do Trabalho
                              Disciplina: Gerenciamento de Risco
                              Professor: Roberto Portela de Castro

b) Emergência: Segundo OSHA (2001), emergência é uma situação imprevista que ameaça os
trabalhadores, clientes ou o público; interrompe ou para as operações; causa danos físicos ou
ambientais, podendo ser provocada pela natureza ou ação humana.
    Pela Norma 15210 (ABNT, 2005), Emergência é qualquer situação crítica e eventual que
represente perigo à vida, ao meio ambiente e ao patrimônio (propriedade), cujos danos gerados
obrigam a obter-se imediata intervenção.
       Como a emergência cresce em magnitude, podem-se ter então níveis de respostas diferentes.
Logo, acidentes maiores necessitam de uma maior integração de equipes internas e externas, ao
contrário de acidentes localizados, em que alguns recursos internos podem ser suficientes.
c) Plano de Emergência: documento orientador com base no reconhecimento dos riscos, meios,
recursos e atitudes para com a situação de acidente grave, catástrofe ou calamidade que possam vir a
ocorrer, sistematizando assim um conjunto de normas e regras de procedimento, destinadas a
minimizar os efeitos das catástrofes que se prevê, possam vir a ocorrer em determinadas áreas,
gerindo, de uma forma otimizada, os recursos disponíveis.
    Visa estabelecer os recursos necessários para atuação em situações de emergência, de modo que
se possa reaver o controle da situação o mais rápido possível, além de minimizar as suas
conseqüências.
d) Tipos de Emergências:
    Desastres naturais: terremotos, tempestades, tornados, furacões, etc.
     Emergências industriais como: incêndios, explosões, liberação de vapor, vazamento químico,
falhas na energia, emergências médicas, atos de violência, etc.
    Distúrbios civis, tumultos.
e) Política de Emergência: Mudança na cultura organizacional implantando uma visão
prevencionista que visa assegurar que o Plano de Emergência possa estabelecer procedimentos e que
com ações previamente estudadas, treinadas minimizar o potencial de lesões, enfermidades, danos a
propriedade e ao meio ambiente.
f) Desastre ou Catástrofe: Situação na qual os meios de socorro disponíveis não são suficientes para
fazer frente à situação de emergência, havendo necessidade de ajuda externa.
g) Acidentes com múltiplas vítimas: São aquelas situações em que há desequilíbrio entre os recursos
disponíveis e as necessidades, porém com os recursos locais consegue-se manter um padrão mínimo
de atendimento adequado.

12.2 Grandes Acidentes
    Numa rápida passada pela história é possível citar alguns acidentes que marcaram época. A
Tabela 15 mostra alguns desse acidentes.

    Local e Data             Produto             Causa                      Conseqüências
Feyzin, França (1966)   Propano             BLEVE                18 mortes; 81 feridos
                                                                 Perdas de Us$ 68 M
Duque de Caxias,        GLP                 Vazamento            37 mortes; 53 feridos
Brasil (1972)                               e BLEVE
                                                                                castrorpc@yahoo.com.br
                                                                                                  156
Curso de Pós-Graduação em Engenharia de Segurança do Trabalho
                                Disciplina: Gerenciamento de Risco
                                Professor: Roberto Portela de Castro

Flixborough, Inglaterra   Ciclohexano            Explosão, Incêndio    28 mortes; 104 feridos
(1974)                                                                 Perdas de Us$ 412 M
Seveso, Itália (1976)     Dioxina                Explosão              10 mil animais mortos
                                                                       226 mil pessoas foram evacuadas
Cidade do México,         GLP                    BLEVE                 650 mortes; 6.400 feridos
México (1984)                                    Incêndio              Perdas de Us$ 85,2 M
Bhopal, Índia (1984)      Isocianato de Metila   Emissão tóxica        > 7.000 mortes; 200.000 intoxicados
Cubatão, Brasil (1985)    Amônia                 Rompimento de         Evacuação de 6.500 pessoas
                                                 tubulação
Chernobyl, Ucrânia     Urânio                    Explosão              56 mortes; 4.000 contaminações
(1986)                                                                 >200.000 p. evacuadas
Mar do Norte - Escócia Petróleo                  Explosão, Incêndio    167 mortes
(1988)
Rio de Janeiro, Brasil Petróleo                  Explosão              11 mortes; Perdas de Us$ 497 M
(2001)                                                                 Multas de R$ 7,5 M
                                            Tabela 15 – Grandes Acidentes
12.3 Plano de Emergência
     Após devidamente identificados, analisados e avaliados os riscos, o processo de gerenciamento
de riscos é complementado pela elaboração de um plano de ação.
     Através das categorias de risco serão decididos quais são os mais críticos. É fundamental que o
plano de ação se inicie por esses riscos, pois a implementação das alternativas requer disponibilidade
de recursos (pessoais e financeiros). Esta disponibilidade, por sua vez, está limitada à capacidade de
geração de recursos da empresa e à parcela do orçamento designada pela mesma para a área em
questão. Os riscos considerados críticos precisam ser minimizados por medidas que reduzam sua
freqüência esperada de ocorrência tais como, treinamento de operadores, mudanças nas condições de
trabalho, colocação de proteção nas máquinas, etc, ou a intensidade de suas conseqüências como, por
exemplo, implementar o uso dos EPI’s, instalar sistemas fixos de combate a incêndios, estabelecer
planos de ações para acidentes.
                                                                                   A Figura 33 ilustra o que
                                                                              acontece com a curva de
                                                                              riscos após essas reduções.
                                                                                   O Plano de Emergência
                                                                              refere-se a situações de
                                                                              acidente grave, catástrofe ou
                                                                              calamidade           devendo
                                                                              determinar procedimentos de
                                                                              respostas a emergências e
                                                                              define as responsabilidades e
                                                                              ações dos empregados.



                                                                              Figuras 33 – Linha de Risco




                                                                                        castrorpc@yahoo.com.br
                                                                                                            157
Curso de Pós-Graduação em Engenharia de Segurança do Trabalho
                           Disciplina: Gerenciamento de Risco
                           Professor: Roberto Portela de Castro

12.3.1 Interferências do ambiente de trabalho
    A disposição física do local de trabalho pode influenciar no plano, tais como:
evacuação, comunicação, preparação de um centro de incidência.

12.3.2 Metodologia
     Conforme mencionado anteriormente, o estudo de análise de riscos deve ser um pressuposto para
a elaboração de um plano de emergência, uma vez que dele devem ser extraídas, entre outras, as
seguintes informações:
    Cenários acidentais;
    Conseqüências esperadas em cada uma das hipóteses acidentais consideradas;
    Possíveis impactos e áreas afetadas.
    Com essas informações é possível planejar a elaboração do plano de emergência, uma vez que
passa ser mais fácil o dimensionamento adequado das seguintes ações:
    Isolamento;
    Sinalização;
    Definição de pontos de encontro e rotas de fuga;
    Dimensionamento e localização estratégica de equipamentos de combate e proteção individual;
    Definição de procedimentos de combate a vazamentos e incêndios.
    O Plano de Emergência ensinará: procedimentos de evacuação; reunião e check-in; trabalho de
equipe; treinamentos; atribuições de autoridade e responsabilidade.

12.3.3 Objetivo
    Um plano de emergência tem por objetivo fornecer um conjunto de diretrizes e informações,
visando a adoção de procedimentos lógicos, técnicos e administrativos, estruturados, de forma a
propiciar respostas rápidas e eficientes em situações emergenciais.
    De modo geral, o plano visa atingir os seguintes objetivos:
    Deve possibilitar que os possíveis danos restrinjam-se a uma determinada área, previamente
dimensionada, evitando que os impactos extrapolem os limites de segurança pré-estabelecidos;
     Deve contemplar todas as ações necessárias para evitar que situações, internas ou externas, às
instalações envolvidas no acidente, contribuam para o seu agravamento;
   Deve ser um instrumento prático, que propicie respostas rápidas e eficazes em situações de
emergência;
    Deve ser o mais sucinto possível, contemplando, de forma clara e objetiva, as atribuições e
responsabilidades dos envolvidos.

12.3.4 Características
a) Simplicidade. Ao ser elaborado de forma simples e concisa, será bem compreendido, evitando
confusões e erros por parte dos executantes.

                                                                              castrorpc@yahoo.com.br
                                                                                                158
Curso de Pós-Graduação em Engenharia de Segurança do Trabalho
                            Disciplina: Gerenciamento de Risco
                            Professor: Roberto Portela de Castro

b) Flexibilidade. Um plano não pode ser rígido. Deve permitir a sua adaptação a situações não
coincidentes com os cenários inicialmente previstos.
c) Dinamismo. Deve ser atualizado em função do aprofundamento da análise de riscos e da evolução
quantitativa e qualitativa dos meios disponíveis.
d) Adequação. Deve ser adequado à realidade da escola e aos meios existentes.
e) Precisão. Deve ser claro na atribuição de responsabilidades.

12.3.5 Razões para a elaboração de um Plano de Emergência
  Estabelece cenários de acidentes para os riscos identificados.
  Define princípios, normas e regras de atuação face aos cenários possíveis.
  Organiza os meios de socorro e prevê missões que competem a cada um dos intervenientes.
  Permite desencadear ações oportunas, destinadas a minimizar as conseqüências do sinistro.
  Evita confusões, erros, atropelos e a duplicação de atuações.
  Prevê e organiza antecipadamente a atuação e a evacuação.
  Permite rotinar procedimentos, os quais poderão ser testados, através de exercícios de simulação.

12.3.6 Estrutura Organizacional
    A Figura 34 apresenta um exemplo de estrutura organizacional para um plano de emergência, a
qual deve, obviamente, ser adaptada para diferentes casos; no entanto, as funções apresentadas
devem ser contempladas em qualquer plano.




                  Figuras 34 – Modelo de Estrutura Organizacional de um Plano de Emergência


                                                                                        castrorpc@yahoo.com.br
                                                                                                          159
Curso de Pós-Graduação em Engenharia de Segurança do Trabalho
                           Disciplina: Gerenciamento de Risco
                           Professor: Roberto Portela de Castro

12.3.7 Zonas de Trabalho
    A AIChE (American Institute of Chemical Engineers) propõe estabelecer zonas de trabalho em
que os serviços de atendimento à emergência vão atuar. Essas zonas são definidas durante a
estimação das dimensões do evento, baseado no conhecimento dos riscos, das condições de tempo e
do local onde ocorreu o acidente. São três as zonas definidas, conforme representadas na Figura 35,
sendo denominadas de zona quente, zona morna e zona fria.
a) Zona Quente: é a área onde o acidente ocorre, sendo seu tamanho determinado a partir da
estimação do tamanho da perda de contenção e de quais atividades de mitigação serão desenvolvidas.
b) Zona Morna: é a área onde ocorrem as atividades de descontaminação química, ou seja, atividades
de remoção de produtos químicos.
    Os indivíduos que participam do atendimento da emergência necessitam passar por um processo
de descontaminação química resultante da sua exposição, onde será necessário remover produtos
químicos, além das vitimas que surgirem com ferimentos, queimaduras, entre outras lesões.




                                     Figuras 35 – Zonas de Trabalho

c) Zona fria: também conhecida como zona de apoio, deve oferecer segurança e só podem
permanecer do grupo de apoio e consultores necessários.

12.3.8 Implantação e Manutenção
     O sucesso de uma operação de atendimento a acidentes maiores está intimamente relacionado
com as ações de resposta previstas e desencadeadas por um plano de emergência. Assim, para que as
ações previstas num plano resultem efetivamente nos resultados esperados, quando da ocorrência de
situações emergenciais; após a sua elaboração, o plano deve ser devidamente divulgado,
internamente à instituição, além de ser integrado com outros planos locais e regionais, junto a outras
entidades que certamente deverão atuar conjuntamente na resposta aos acidentes.

                                                                                castrorpc@yahoo.com.br
                                                                                                  160
Curso de Pós-Graduação em Engenharia de Segurança do Trabalho
                          Disciplina: Gerenciamento de Risco
                          Professor: Roberto Portela de Castro

    A implantação do plano, além da devida divulgação, está associada ao suprimento dos recursos,
humanos e materiais, necessários e compatíveis com o porte das possíveis ocorrências a serem
atendidas.
    Da mesma forma, faz parte da implantação do plano a implementação, e manutenção, de um
programa de treinamento, em diferentes níveis de dificuldade, contemplando:
  Treinamentos teóricos;
  Treinamentos individuais;
  Exercícios de campo;
  Operações simuladas de coordenação.
    Passada a etapa de implantação, um plano de emergência deve ser permanentemente atualizado e
periodicamente revisado, de acordo com a experiência adquirida ao longo do tempo, tanto em
atendimentos reais, como nos treinamentos realizados. É importante que a manutenção do plano
contemple as seguintes atividades:
  Sistema de atualização de informações;
  Registros dos atendimentos realizados;
  Reavaliação periódica dos procedimentos;
  Reposição e renovação de recursos.

12.4 Estrutura de um Plano de Ação de Emergência
12.4.1 Estrutura estabelecida pela CETESB
   Independentemente da implantação do PGR, a CETESB exige que seja elaborado um Plano de
Ação de Emergência – PAE.
    O PAE consiste numa das atividades incluídas no PGR, o qual deve tomar como base os
resultados obtidos nos estudos de análise e avaliação de riscos e na legislação vigente.
    O PAE estabelecido pelo CETESB contém:
    Introdução;
    Estrutura do Plano;
    Descrição das instalações envolvidas;
    Cenários acidentais considerados;
    Área de abrangência e limitações do plano;
    Estrutura organizacional, contemplando as atribuições e responsabilidades dos envolvidos;
    Fluxograma de acionamento;
    Ações de resposta às situações emergenciais compatíveis com os cenários acidentais
considerados, de acordo com os impactos esperados e avaliados no estudo de análise de riscos,
considerando procedimentos de avaliação, controle emergencial (combate a incêndios, isolamento,
evacuação, controle de vazamentos, etc.) e ações de recuperação;
    Recursos humanos e materiais;
    Divulgação, implantação, integração com outras instituições e manutenção do plano;
    Tipos e cronogramas de exercícios teóricos e práticos, de acordo com os diferentes cenários
acidentais estimados;


                                                                            castrorpc@yahoo.com.br
                                                                                              161
Curso de Pós-Graduação em Engenharia de Segurança do Trabalho
                           Disciplina: Gerenciamento de Risco
                           Professor: Roberto Portela de Castro

     Documentos anexos: plantas de localização da instalação e lay out, incluindo a vizinhança sob
risco, listas de acionamento (internas e externas), listas de equipamentos, sistemas de comunicação e
alternativos de energia elétrica, relatórios etc.

12.4.2 Estrutura estabelecida pelo CONAMA
     Complementando a lei no 9.966, a Resolução CONAMA no 293 de 12 de dezembro de 2001
“dispõe sobre o conteúdo mínimo do Plano de Emergência Individual para incidentes de poluição de
óleo, originados em portos organizados, instalações portuárias ou terminais, dutos, plataformas, bem
como suas respectivas instalações de apoio, e orienta a sua elaboração”, como também apresenta
anexos técnicos, que compreendem também critérios para o dimensionamento da capacidade mínima
de resposta para os cenários acidentais de derramamento de óleo.
     O modelo CONAMA compreende as seguintes etapas:
1 Identificação da Instalação
2 Cenários acidentais
3 Informações e procedimentos para resposta
3.1 Sistema de alerta e derramamento de óleo
3.2 Comunicação do incidente
3.3 Estrutura organizacional de resposta
3.4 Equipamentos e materiais de resposta
3.5 Procedimentos operacionais de resposta
3.5.1 Procedimentos para interrupção da descarga de óleo
3.5.2 Procedimentos para contenção do derramamento de óleo
3.5.3 Procedimentos para proteção de áreas vulneráveis
3.5.4 Procedimentos para monitoramento da mancha de óleo derramada
3.5.5 Procedimentos para recolhimento do óleo derramado
3.5.6 Procedimentos para dispersão mecânica e química do óleo derramado
3.5.7 Procedimentos para limpeza das áreas atingidas
3.5.8 Procedimentos para coleta e disposição dos resíduos gerados
3.5.9 Procedimentos para deslocamento dos recursos
3.5.10 Procedimentos para obtenção e atualização de informações relevantes
3.5.11 Procedimentos para registro das ações de resposta
3.5.12 Procedimentos para proteção das populações
3.5.13 Procedimentos para proteção da fauna e da flora
4 Encerramento das operações
5 Mapas, cartas náuticas, plantas, desenhos e fotografias
6 Anexos

12.4.3 Estrutura estabelecida pela ABNT
    A Associação Brasileira de Normas Técnicas (ABNT) apresenta a norma sobre “Plano de
Emergência contra Incêndio – Requisitos” (NBR 15219/2005), em que estabelece os requisitos
mínimos para elaboração, implantação (incluindo, divulgação, treinamento, exercícios simulados e
procedimentos básicos de emergência), manutenção e revisão de um plano de emergência contra
incêndios, deixando esclarecido que essa norma surgiu da necessidade de padronização de planos de

                                                                                castrorpc@yahoo.com.br
                                                                                                  162
Curso de Pós-Graduação em Engenharia de Segurança do Trabalho
                            Disciplina: Gerenciamento de Risco
                            Professor: Roberto Portela de Castro

emergência, mas ficando as organizações livres para elaborar planos, agregando outros aspectos de
acordo com as suas necessidades e/ou riscos existentes em suas instalações.
    Entretanto, essa norma apenas se limita a emergências que envolvem incêndios, não
considerando outros tipos de eventos, tais como explosões e liberações tóxicas. Desta forma a NBR
15219/2005 não deve ser tomada como referência para um Plano de Emergência, apenas para o
evento incêndio.
     Uma das recomendações da ABNT é que no Plano de Emergência contra incêndio estejam
envolvidos o Corpo de Bombeiros e a comunidade vizinha, considerando sua interface com outros
planos da planta referentes a explosão, vazamentos, inundações, entre outros, pois o plano
referenciado pela ABNT apenas trata de situações que envolvem incêndios. Devido à sua limitação,
optou-se por não abordar a técnica para elaboração do plano de emergência contra incêndio
recomendada pela NBR 15219/2005.

12.4.4 Estrutura estabelecida pelas NR´s
    A Norma regulamentadora No23 do Ministério do Trabalho e Emprego recomenda a necessidade
de proteção contra incêndios, saídas para retiradas de pessoas, equipamentos e pessoas que saibam
usar corretamente esses equipamentos, de modo que sejam suficientes para casos de incêndio e
exercícios de alerta.

12.5 Guia para elaboração de um Plano de Emergência
1.       Administração
1.1. O princípio do ponto de controle nos lembra que o maior potencial de controle tende a existir
no ponto onde a ação ocorre. A designação de coordenadores departamentais ou de seção, para
auxiliar o administrador do plano de assegurará que o plano de emergência dará a atenção
adequada às necessidades únicas de cada departamento dentro da empresa.
A atuação adequada às necessidades de cada departamento é essencial para reduzir as
conseqüências indesejadas de paradas de departamentos, fornecer auxílio conforme necessário,
assegurar os procedimentos completos e corretos de paradas e assegurar que as linhas apropriadas
de comunicação sejam estabelecidas.
1.2. Os Coordenadores de Emergências devem Ter um bom conhecimento e compreensão dos
tipos de emergências que podem envolver a empresa e as respostas mais apropriadas para cada
evento.
A empresa deve assegurar que os coordenadores tenham recebido treinamento adequado sobre os
potenciais da perda e necessidade da empresa. O treinamento pode incluir:
a)   Comunicações de emergência;
b)   Controle de incêndio;
c)   Resposta a dano ambiental;
d)   Resposta a terrorismo/sabotagem;
e)   Resposta a emissão/contaminação de substâncias químicas;
f)   Resposta a desastres;
g)   Requerimentos de comunicação organizacional.

                                                                             castrorpc@yahoo.com.br
                                                                                               163
Curso de Pós-Graduação em Engenharia de Segurança do Trabalho
                             Disciplina: Gerenciamento de Risco
                             Professor: Roberto Portela de Castro

2.       Análise de Resposta a Emergência
2.1. O plano de resposta a emergências deve cumprir os regulamentos pertinentes. O plano deve
estar baseado na análise dos riscos e que todos os tipos de emergências prováveis foram tratadas. As
áreas de consideração incluem:
a)   Ferimentos graves ou efeitos à saúde;
b)   Dano importante à propriedade acima de uma base de custo estabelecida;
c)   Perda de processo importante devido a evento indesejado;
d)   Dano ambiental importante;
e)   Incêndios;
f)   Tempestades, enchentes e outras forças da natureza;
g)   Perigos de sabotagens, bombas, etc.;
h)   Outros – vazamentos químicos, etc..
2.2. As análises de risco existentes, identificação de perigos, análise de tarefas, inventários de
itens/partes críticas e inventários de materiais e áreas devem ser todos revisados.
A análise também deve considerar os requerimentos legais e específicos, assim como boas práticas
industriais.
“Nenhum problema pode ser solucionado até que seja primeiro identificado”.
Este conceito se aplica igualmente ao preparo às emergências, pois os planos não podem ser
desenvolvidos com sucesso para lidar com emergências potenciais, até que as mesmas tenham sido
identificadas e avaliadas.
2.2.1. Ao identificar todas as emergências potenciais (exposição à perda) considerar:
                                             PESSOAS
              EQUIPAMENTOS            EMERGÊNCIA POTENCIAL                MATERIAIS
                                      MEIO AMBIENTE
2.2.2. Avaliar o Risco
O quão severa poderia ser esta emergência se ela atingir o potencial máximo? Qual a probabilidade
dela vir a ocorrer?
2.2.3. Análise de Risco x Plano
O risco pode ser eliminado completamente?         O risco pode ser controlado para abaixar a
                                                  exposição à perda a um nível aceitável?
O risco pode ser tolerado?                        O risco pode ser transferido para diminuir o
                                                  impacto das conseqüências para a fábrica?
2.2.4. Implementar o Plano
O sucesso da análise de risco/gerenciamento de risco, é totalmente dependente da implementação
correta do plano. Inclui comunicação, treinamento, práticas e exercícios antes de qualquer evento
“real”.
Envolve também a implantação de sistemas, equipamentos, práticas, procedimentos e atividades
identificadas e requeridas pelo plano.
                                                                               castrorpc@yahoo.com.br
                                                                                                 164
Curso de Pós-Graduação em Engenharia de Segurança do Trabalho
                             Disciplina: Gerenciamento de Risco
                             Professor: Roberto Portela de Castro

2.2.5. Monitoramento do Plano
A qualidade, eficiência e adequação dos planos, só podem ser mantidas se for estabelecido um
programa de monitorização.
2.3. As análises iniciais de risco/perigo devem ser realizadas com pessoal adequadamente
qualificado.
2.3.1. Os requerimentos legais variam de acordo com:
a) Prevenção e precaução de incêndios;
b) Substâncias designadas perigosas;
c) Boas práticas industriais.
2.3.2. As emergências fora do local podem incluir:
a)   Emergências de transporte (ar – mar – terra);
b)   Atividades/emergências vizinhas;
c)   A comunidade local;
d)   Outros locais pertencentes/gerenciados pela fábrica.

3.       Plano de Emergência
Tem por objetivo fornecer um guia de gerenciamento para ações à serem tomadas para todos os
tipos de condições de emergência possíveis de ocorrer em uma operação particular (ex.: incêndios,
sabotagens, falhas de equipamentos, etc..).
Deve abranger tanto as emergências genéricas de natureza, tais como tempestades, enchentes, etc.,
como as específicas do local, tais como vazamentos de produtos químicos, etc..
Se não for formulado planos para se atingir todas as emergências, o ponto crítico deve Ter sido
designado e concluído, e os objetivos devem ser estabelecidos para conclusão dos planos para as
demais áreas de preocupação.
3.1.1. O plano de emergência completo e controles resultantes podem ser comprometidos se a
emergência não for comunicada rapidamente e corretamente.
3.1.2. A evacuação das pessoas inclui alarmes, designação de áreas seguras para pontos de
encontro/concentração e rotas/pontos de encontro alternativos, além de um sistema de “contagem”
para verificar se toas as pessoas foram retiradas do local sinistrado.
O sistema também deve identificar claramente os métodos usados para alertar as pessoas através de
sistemas visuais, áudio ou outros.
3.1.3. Instruções documentadas e detalhadas devem se referir a ações requeridas nas áreas chave
da empresa, sobre parada de trabalho, resposta à incêndio, controle de acesso, etc., específicos para
tipos particulares de emergências.
O plano deve listar o lay – out do local (prédios, departamentos, e/ou área funcional). Deve ser
listada uma descrição detalhada das ações que o pessoal em áreas ou departamentos é responsável a
realizar no caso de uma emergência que por ventura ocorra naquela área/departamento.
Detalhada significa listar máquina, operações e sistemas em uma área e suas seqüências
específicas de parada ou modo correto de operação durante uma emergência, pessoal responsável
                                                                                castrorpc@yahoo.com.br
                                                                                                  165
Curso de Pós-Graduação em Engenharia de Segurança do Trabalho
                            Disciplina: Gerenciamento de Risco
                            Professor: Roberto Portela de Castro

pela parada de máquinas específicas, operações ou sistemas; ações especiais em caso de incêndio,
tais como ativação de sistemas de supressão manual e ativação ou parada de sistemas de
ventilação.
3.1.4. Controle, como o usado aqui, significa controle de uma emissão de material/produto químico
indesejável. O plano deve listar áreas mais propensas à serem envolvidas em um vazamento, e os
materiais/produtos químicos que poderiam vazar.
Deve também tratar os seguintes itens, como apropriado, para cada material/produto químico
listado:
a)   Circunstâncias sobre as quais pode ser requerida a evacuação;
b)   Procedimentos de contenção;
c)   Local de contenção de materiais;
d)   Equipamentos de proteção adequados;
e)   Procedimentos de descarte;
f)   Notificações à serem feitas ao governo;
g)   Notificações internas à serem feitas.
3.1.5. Deve identificar os equipamentos/materiais vitais necessários, seus locais e passos para
protegê-los e proteção dos mesmos.
3.1.6. É essencial que toda comunicação relacionada a emergências, seja rotinada até o local onde
se encontra o Coordenador, para que o mesmo tenha bases para tomar as decisões cabíveis para
cada tipo de ocorrência.
O centro de controle deve Ter mapas apropriados, desenhos dos sistemas de águas de incêndio,
comunicação de emergência, uma listagem do equipamento local de resposta à emergência,
materiais técnicos, etc..
Também deve haver métodos de controle alternativos no caso da área de controle designada estar
indisponível por causa da emergência. Salas/áreas de controle, devem ser relativamente protegidas
de áreas onde as emergências estão mais propensas à ocorrer.
3.1.7. Em alguns locais, a busca e resgate é responsabilidade da autoridade municipal/local, tais
como Corpo de Bombeiros e Resgate. Em outros, a empresa treinará e equipará a sua própria
equipe de busca e resgate.
Em ambos os casos a empresa deverá demonstrar que a equipe de resgate e procura tem:
a) Um com conhecimento da distribuição do local;
b) Conhecimento de riscos especiais relacionados ao local;
c) Praticado técnicas de procura e resgate no local;
d) Um bom conhecimento dos planos de emergência do local;
e) Procedimentos de comunicação e interação com o centro de controle;
f) Procedimentos de determinação de quando as atividades de busca devam ser finalizadas, devido
ao perigo ou conclusão satisfatória da busca.
3.1.8. Procedimento para notificação do pessoal no local de que a condição de emergência tenha
finalizado.


                                                                            castrorpc@yahoo.com.br
                                                                                              166
Curso de Pós-Graduação em Engenharia de Segurança do Trabalho
                               Disciplina: Gerenciamento de Risco
                               Professor: Roberto Portela de Castro

Sem um procedimento claro e definido, pessoas poderiam entrar em uma área insegura pensando
que a mesma é segura. Deve definir claramente:
a) Quem tem autoridade para autorizar a entrada;
b) Que condições devem ser satisfeitas para permitir a entrada;
c) Como a autorização de entrada será comunicada.
3.1.9. É necessário que o local tenha um procedimento compreensivo que cubra:
a)   Nomes, números de telefones do pessoal chave (controladores, coordenadores, etc.);
b)   Comunicação para, e controle do pessoal “não essencial” em situação de emergência;
c)   Comunicação para, e controle do pessoal de empreiteiras, visitantes, em uma emergência;
d)   Comunicações externas para:
-    Autoridades legais;
-    Companhias de seguro;
-    Serviços de emergência;
-    Mídia.
3.1.10. Todos os que não estão familiarizados com o local (empreiteiras, visitantes, vendedores,
etc.), necessitam atenção ou consideração especial no plano de emergência. O plano deve tratar
destas pessoas incorporando controles relevantes.
3.2. É necessário se Ter uma lista de todas as fontes possíveis de auxílio à emergências para que
possam ser prontamente contatadas caso se faça necessário. São elas:
a)   Bombeiros
b)   Polícia
c)   Ambulância
d)   Hospitais
e)   Centros de controle de veneno
f)   Consulta especializada (produtos químicos)
g)   Clínicas médicas de emergência
h)   Defesa civil
i)   Agências de controle ambiental
3.3.     Empreiteiros e visitantes também devem ter sessões de orientação.
3.4.     A freqüência de exercícios deverá ser baseada no nível de risco de cada área de trabalho.
Áreas de trabalho onde o risco seja alto, deverão executar exercícios de evacuação à cada seis
meses.
Após os exercícios deverá ser discutido, tantas vezes for necessário, se a resposta aos mesmos foi
adequada ou não, levantando-se as dificuldades e problemas encontrados para que se possa fazer as
alterações necessárias.
3.5. Produtos químicos, materiais e áreas de interesse estratégico, podem necessitar de
procedimentos especiais de combate à incêndios.
Tais procedimentos podem ser instruções específicas para o pessoal do local, sobre as ações à serem
tomadas em caso de sinistro (o inventário – item 2, pode revelar a existência de materiais que são

                                                                                 castrorpc@yahoo.com.br
                                                                                                     167
Curso de Pós-Graduação em Engenharia de Segurança do Trabalho
                            Disciplina: Gerenciamento de Risco
                            Professor: Roberto Portela de Castro

incompatíveis com água, sendo que para controle da situação de emergência deverá ser adotado
procedimentos alternativos).

4.       Emergências Fora do Local
4.1. A empresa poderá Ter que responder a, ou tratar de emergências que ocorram fora dos
limites definidos da mesma. Isto pode incluir:
a) Acidentes/incidentes de transporte (ar, mar ou terra);
b) Descargas/emissões perigosas;
c) Emergências envolvendo empregados em trânsito.
4.2. Os planos devem requerer que todos os acidentes / incidentes sejam comunicados à gerência
apropriada de acordo com as normas da empresa.
4.3. Havendo um ciclo de trabalho de 24 horas, mais frota de transporte (tanto de cargas como de
pessoas), o sistema de comunicação de emergências terá que tratar tanto das que ocorram no
interior da empresa como os que ocorrerem fora. Podem incluir:
a)   Serviços/equipes de emergência;
b)   Administração;
c)   Mídia;
d)   Coordenadores de emergência.
4.3.1. Os Coordenadores de Emergências fora do local deverão ser pessoas com experiência e
conhecimentos relevantes.

5.       Controle de Fontes de Energia
Um sistema de controle eficaz de fontes de energia envolve:
a) A identificação dos sistemas principais de energia e outras fontes de materiais que poderiam
alimentar um incêndio (calor, eletricidade, fluidos hidráulicos, hidrocarbonetos, etc.).
b) A identificação e marcação dos controles principais para parada rápida dos sistemas afetados
durante a situação de emergência.
c) A identificação em procedimentos de emergência, da localização de controles críticos de fontes de
energia.
d) Comunicação e treinamento para o pessoal da supervisão manutenção e outros apropriados.
e) Procedimentos para assegurar a parada completa de operações ao longo de todo o período da
emergência.
f) Procedimentos para retomada ao estado normal.

A rápida identificação de dispositivos de controle principal, em uma emergência, pode ser vital. A
pintura destes dispositivos, em cores distintas, permite a confirmação rápida destes. Tanto a
codificação de cores como a etiquetagem são necessárias.
Os tipos de dispositivos de controle podem incluir:
a) Válvulas;
b) Chaves;
c) Níveis;
                                                                               castrorpc@yahoo.com.br
                                                                                                 168
Curso de Pós-Graduação em Engenharia de Segurança do Trabalho
                            Disciplina: Gerenciamento de Risco
                            Professor: Roberto Portela de Castro

d) Travas;
e) Paradas de emergência

6.     Sistemas de Proteção e Resgate
6.1. Sistemas de supressão de incêndio, sistemas de detecção e alarme de perigo, sistemas de
limpeza e resposta a vazamento, sistema de força e iluminação de emergência e outros equipamentos
de emergência e resgate devem existir.
6.1.1. Identificar os perigos de incêndio presentes na empresa e incluir uma análise dos tipos de
classe, número de sistemas e meio de extinção mais apropriado aos riscos levantados.
Requerimentos estatutários/legais devem também ser identificados e tratados.
Áreas de consideração:
a) Extintores de Incêndio
-    Meio de extinção/classificação de incêndio potencial;
-    Número requerido de cada tipo de extintor;
-    Local do extintor;
-    Teste e manutenção;
-    Treinamentos e exercícios;
-    Limitação de extintores portáteis.
b) Sistemas de Extinção/Supressão de Incêndios
-    Sistema sprinker, dilúvio, enchente/monitor, etc.;
-    Adequação ao risco;
-    Tipo de sistema: molhado/seco;
-    Fonte de água: fonte/pressão;
-    Tipos de cabeça;
-    Tubulações: dimensão/rota;
-    Drenagem;
-    Alarmes/Ativação;
-    Serviço/Manutenção.
6.1.2. Todos os prédios e áreas deverão ser vistoriados. Inspecionar as larguras das saídas e se
todas estão corretamente identificadas.
Portas, paredes, teto e exterior deverão ser avaliados quanto a resistência ao fogo; uso de material
retardante as chamas; uso de material retardante de fogo para a cablagem ou passagem de
cablagem em compartimentos protetores (conduítes).

Avaliação de todos os projetos e novas mudanças quanto ao cumprimento aos padrões de proteção a
incêndio e segurança, incluindo este item em linhas de checagem.
6.1.3. Efetuar avaliação em todas as áreas da empresa para se verificar quais áreas deveriam Ter
um sistema de detecção de incêndio.
6.2. Implantação de um sistema de acompanhamento de ações corretivas para se assegurar que
todas as deficiências encontradas sejam corrigidas. Deve incluir:

                                                                               castrorpc@yahoo.com.br
                                                                                                 169
Curso de Pós-Graduação em Engenharia de Segurança do Trabalho
                             Disciplina: Gerenciamento de Risco
                             Professor: Roberto Portela de Castro

a) Um sistema de classificação de periodicidade para se avaliar o nível de risco do perigo ou
deficiência encontrada;
b) Uma lista de ações corretivas, tanto de curto como de longo prazo;
c) Um período para correção do perigo (data limite);
d) Uma designação de responsabilidade para uma pessoa específica quanto à conclusão;
e) Uma revisão periódica das ações corretivas planejadas ou realizadas.

7.      Equipes de Emergência
7.1.    As Equipes de Emergência incluem Brigada de Incêndio, Socorristas, Equipes de Segurança,
etc..
Uma equipe de emergência deverá ser estruturada para cuidar do primeiro atendimento à
emergência, controle de incêndio utilizando extintores e equipamentos hidráulicos, controle de
vazamentos e socorro.
Uma resposta rápida e adequada a incêndios e outras emergências, antes da chegada de serviços
externos, reduz enormemente a extensão das perdas.
7.2. Treinamentos em salas de aula e campos de treinamento prático destinados à fornecer
habilidades e conhecimentos aos participantes. Um programa periódico de treinamento deverá ser
estabelecido para manter atualizado os conhecimentos e habilidades dos membros da equipe.
7.3. O tamanho das equipes deverá ser adequado para permitir à elas realizar todas as suas
funções, cobrir todos os turnos, quando o local estiver em operação, e Ter pessoal suficiente para
que as faltas, doenças, férias, etc., não afetem a sua capacidade de atuação.

8.      Sistema de Lições Aprendidas
Sempre há lições à serem aprendidas de qualquer emergência ou exercício de treinamento. Após
cada exercício ou evento real, as informações vitais devem ser informadas:
a) gerência
b) empregados
c) ao resto da empresa (quando apropriado)

9.      Primeiros Socorros
9.1. O socorrista deve ser capaz de prestar o primeiro atendimento em poucos minutos para
serem mais eficazes.
9.2. Deve ter acesso ao suprimento médico e não Ter seus movimentos restritos devido sua
função.
9.3. Deverá Ter um certificado reconhecido e emitido por uma agência externa, que conduza
cursos formais de treinamento de primeiros socorros. Deve ser válido até a data de expiração,
impressa no certificado, ou se nenhuma data estiver listada, não deverá ser dado crédito após três
anos de sua emissão.
9.4. Supervisores são candidatos especiais para treinamento de primeiros socorros pois
normalmente estão nos locais e disponíveis; conhecem melhor os riscos e perigos relacionados ao
ambiente de trabalho.
                                                                             castrorpc@yahoo.com.br
                                                                                               170
Curso de Pós-Graduação em Engenharia de Segurança do Trabalho
                           Disciplina: Gerenciamento de Risco
                           Professor: Roberto Portela de Castro

9.5. Exposições locais podem ditar a necessidade de treinamento especializado em primeiros
socorros. Isto pode incluir técnicas especiais de resgate ou resposta para exposições específicas.
Como exemplos, podem citar mordidas de cobra, exposição a produtos químicos, etc..
9.6. Profissional médico deverá revisar o equipamento e material de resposta médica, no mínimo
anualmente.

10.    Auxílio Externo Organizado e Auxílio Mútuo (PAM)
10.1. Selecionar, planejar e manter corretamente relações com indústrias e serviços que possam
ser úteis em caso de emergência. As atividades para se manter este relacionamento podem incluir:
a) visitas periódicas;
b) informações sobre perigo de processos;
c) treinamento em conjunto.
10.2. Hospitais locais necessitam saber o número de empregados que poderiam estar envolvidos
em uma catástrofe, o número e o tipo dos ferimentos a serem esperados, os meios de contatar a
empresa para outras informações apropriadas.

11.    Planejamento Pós Evento
O rápido retorno a operação é essencial na redução do impacto financeiro na empresa após perda
na sua habilidade de operar após uma emergência.
Bons planos de restauração de negócios requerem um pouco de projeção de cenário e uma grande
quantidade de acompanhamento.
Usando abordagem e equipe, identificar áreas principais ou críticas das operações que, se perdidas
devido a uma emergência, teriam impacto importante no negócio.
Deve-se considerar os tipos de emergências que poderiam gerar perdas importantes, o tamanho e o
tipo de perdas que elas seriam.

12.    Comunicação de Emergência
Os planos devem incluir comunicação com gerentes chaves, equipes de emergência do local,
organizações externas de emergência, autoridades civis, mídia (quando apropriado) e outras
conforme necessidade.
Sistemas alternativos incluem sistema de mensageiros, comunicação por rádio e sistemas de
telefonia.

12.6 Sub – Planos do Plano de Emergência
A maioria dos Planos de Emergência possui um sub-plano de abandono e controle de pessoal. Apesar
de não fazer parte dos objetivos iniciais do curso, apresentaremos neste tópico algumas orientações
importantes no planejamento do Plano de Abandono.
a) Áreas Não Envolvidas
   Ao soar o alarme de incêndio, a Supervisão das áreas não envolvidas deverá tomar a decisão de
paralisação total ou continuação sob controle de operações.
                                                                              castrorpc@yahoo.com.br
                                                                                                171
Curso de Pós-Graduação em Engenharia de Segurança do Trabalho
                           Disciplina: Gerenciamento de Risco
                           Professor: Roberto Portela de Castro

   Em seguida deverá organizar a evasão rápida e controlada do pessoal em geral, exceto daqueles
funcionários que devem ficar de prontidão.
  O Coordenador de Área Não Afetada deverá indicar ao pessoal o local de controle e rota a seguir
mais conveniente, orientada pelos monitores de trajeto ( bandeiras verdes).
   Demais Supervisores, Encarregados ou funcionários designados que não ficarem de prontidão na
área, deverão dirigir-se ao local de controle correspondente, auxiliando no inventário de todos os
funcionários da área.
  A disciplina, ordem ou atendimento de funcionário no local de controle é responsabilidade da
Supervisão.
   Após o inventário do pessoal, cada Supervisor, Encarregado ou funcionário designado informará
os resultados ao Coordenador do Inventariante do Local de Controle.
   Nas situações de risco grave e iminente, o supervisor de maior hierarquia da área (C.A.N.A.), tem
a autoridade de abandonar a área ou pedir auxílio, comentando o fato ao C.G.C.
   O Supervisor não deve permitir a permanência de pessoas não autorizadas na área, impedindo o
acesso ao local da emergência, evitando aglomeração nas ruas, passagens e saídas.

b) Conduta do Pessoal Durante o Abandono:
  Manter a calma e evitar o pânico;
  Andar de forma rápida, sem correr, ordenada e em fila;
   Obedecer as instruções dos Monitores de Trajeto (Guia de Abandono), sem desviar-se do caminho
indicado;
  Não parar ou aglomerar, nem tampouco cortar caminhos;
  Estar preparado para prestar ajuda aos Supervisores, se solicitado.
Se o trajeto para um determinado local de controle estiver obstruído ou afetado pela ocorrência, as
pessoas deverão dirigir-se a outro lado de controle, seguindo orientação do Monitor de Trajeto.

c) Ponto de Encontro
 Locais de controle, são pontos definidos para onde as pessoas que se encontram na Fábrica, deverão
dirigir-se ao soar o alarme de emergência e onde haverá um inventário físico de pessoal (chamada
nominal).
Cada planta deverá listar abaixo onde são os seus pontos de encontro.
d) Monitores de Trajeto:
   São funcionários treinados pela área de segurança da Fábrica e Supervisionados pelos
Coordenadores de Evasão (C.E.) com a incumbência de guiar o pessoal até os locais de controle. São
identificados por bandeirolas de cor verde.
   Ao soar o alarme de emergência, cada monitor deverá identificar o local da ocorrência, devendo
dirigir-se ao ponto de trajeto que lhes corresponde.

                                                                                castrorpc@yahoo.com.br
                                                                                                  172
Curso de Pós-Graduação em Engenharia de Segurança do Trabalho
                            Disciplina: Gerenciamento de Risco
                            Professor: Roberto Portela de Castro

   Responsabilidade: Guiar o pessoal de forma ordenada até o local de controle; Atender o pessoal
acometido pelo pânico ou mal súbito.
   No local de controle os monitores ajudarão os supervisores a: Controlar a saída de veículos de
transporte externo; Não permitir a saída de veículos de empregados, a menos que seja autorizado;
Manter a ordem do pessoal e ajudar na identificação; Qualquer outra solicitação dos Supervisores.
e) Pessoal de Fábrica sem Supervisão Direta: Ao soar o alarme, o funcionário que se encontrar fora
do seu local de trabalho (banheiros, restaurante, grêmio, escritórios, etc), deverá dirigir-se
rapidamente para o local de controle mais próximo e informar sua presença ao Coordenador de
Inventariantes.
f) Visitantes e Empreiteiras:
   Visitantes (fornecedores, clientes, representantes de outras empresas ou coligadas), devem seguir
o plano de evasão, sob responsabilidade do empregado visitado ou outro designado por ele.
   Empreiteiros: devem seguir o plano de evasão sob controle da Supervisão Contratante. Esta tem a
obrigação de orientar por antecipação o referido pessoal, indicando as funções a seguir em caso de
alarme.
  Visitantes e Empreiteiros; serão autorizados a sair assim que o Coordenador de Abandono
consentir, com o objetivo de controlá-los melhor.
g) Veículos
   Ao soar o alarme não é permitido a movimentação de nenhum veículo que não pertença ao Grupo
de Transporte. Estes deverão estacionar em local seguro e que não obstrua o tráfego.
  Veículos de Transportes que estejam efetuando carga ou descarga deverão paralisar suas
operações, e motoristas e ajudantes, procederão a evasão.
   As chaves de contato devem ficar nos veículos.
   Depois da evasão do pessoal, o Coordenador de Transportes pode permitir a saída ordenada destes
veículos pela Portaria ou local interno de mais acesso.
  Para isto, o motorista será acompanhado de um funcionário designado pelo Coordenador de
Abandono para retirar o veículo.
h) Periodicidade
  Deverão ser realizados exercícios simulados e completos no estabelecimento ou local de trabalho
com a participação de toda a população, no período máximo de 3 meses para simulados parciais e 6
meses para simulados completos.
12.7 Diretrizes para Planos de Emergência
    Após os grandes acidentes relacionados na tabela 14, entre outros foram tomadas medidas nos
principais países no intuito de se produzir legislação específica para planos de emergência. As
normas mais conhecidas e freqüentemente usadas como referência em diversos trabalhos são: as
normas européias; as americanas (OSHA – Occupational Safety and Health Administration e AIChE
– American Istitute of Chemical Engineers); as das Nações Unidas (APELL – Awareness and
Preparedness for Emergencies at local level); as da OIT – Organização Internacional do Trabalho. No
                                                                               castrorpc@yahoo.com.br
                                                                                                 173
Curso de Pós-Graduação em Engenharia de Segurança do Trabalho
                              Disciplina: Gerenciamento de Risco
                              Professor: Roberto Portela de Castro

Brasil, a CETESB (Companhia de Tecnologia de Saneamento Básico) implantou em 1988 o
“Programa de Prevenção e Gerenciamento de Riscos”.
    Dentre todas essas diretrizes, considero as da AIChE as mais completas e abrangentes, apesar de
serem desenvolvidas para acidentes em indústrias e plantas químicas.


                                                        De acordo com o AIChE em sua publicação
                                                    “Guidelines for Technical Management of
                                                    Chemical Process Safety” a prevenção consiste na
                                                    primeira fase de um planejamento de emergência,
                                                    o que retoma a nossa posição prevencionista na
                                                    segurança do trabalho.
                                                        O Planejamento de Emergência é estrutura
                                                    em quatro fases (prevenção, preparação, resposta
                                                    e recuperação) que atuam de forma cíclica e
                                                    contínua, conforme indicado na Figura 36.
Figuras 36 – Fases do Planejamento de Emergência




                                       a) Fase de Prevenção: visa: diminuir a probabilidade de
                                       acidentes através do reconhecimento dos perigos,
                                       identificação das causas e conseqüências, da elaboração de
                                       instalações seguras, e modificações em projetos; ou atenuar
                                       seus efeitos em ações de mitigação através da redução, desvio
                                       ou interrupção da liberação do agente nocivo (Figura 37).
                                       b) Fase de Preparação: fase de identificação de acidentes em
                                       potenciais (estudo de cenários, análise de perigo e avaliação
                                       de riscos), com elaboração de estratégias de resposta
                                       consolidadas no Plano de Emergência e implementada através
                                       de programas e treinamentos (Figura 38).


                                                                                  castrorpc@yahoo.com.br
                                                                                                    174
Curso de Pós-Graduação em Engenharia de Segurança do Trabalho
                   Disciplina: Gerenciamento de Risco
                   Professor: Roberto Portela de Castro
         Figuras 37 – Fases do Planejamento de Emergência – Prevenção e Mitigação




             Figuras 38 – Fases do Planejamento de Emergência – Preparação




Figuras 39 – Fases do Planejamento de Emergência – Preparação – Plano de Ação Emergencial




      Figuras 40 – Fases do Planejamento de Emergência – Preparação – Estratégia de Resposta
                                                                              castrorpc@yahoo.com.br
                                                                                                175
Curso de Pós-Graduação em Engenharia de Segurança do Trabalho
                            Disciplina: Gerenciamento de Risco
                            Professor: Roberto Portela de Castro

     A definição da estratégia de resposta envolve a análise da disponibilidade de recursos internos ou
externos (pessoas, equipamentos, instalações de emergência), de suas capacidades e as necessidades
de treinamentos e capacitações. A estratégia de resposta deve ser adequada aos recursos internos
existentes e a capacidade de atendimento da rede hospitalar da região.
    Para traçar a estrutura de ações de emergência e facilitar a identificação das principais atividades
que devem ser realizadas, geralmente utilizam-se fluxogramas.
    Um Plano de ação emergencial, esquematizado pela Figura 39, designa o que os membros da
Brigada de Incêndio devem fazer, como fazer e com que segurança, bem como suas atuações com os
serviços de emergência externos, quando for o caso.
    As ações de resposta contidas no Plano de Emergência podem ser divididas em níveis de forma a
auxiliar a tomada de decisões. A Figura 41 apresenta um modelo de divisão em casos de incêndio.




                              Figuras 41 – Níveis de ação de emergência em caso de incêndio

    O Plano de Emergência deverá compreender o Plano de ação emergencial de caráter interno, o
plano de auxílio mútuo (Corpo de Bombeiros, SAMU, Defesa Civil) de caráter externo.
    Antes de uma emergência o plano deverá ser usado para treinar os operários nos diferentes
cenários possíveis e corrigir falhas do plano.

c) Fase de Resposta: Consiste em colocar em prática todos os procedimentos funcionais
desenvolvidos na fase de preparação. Em situações de Emergência há pouquíssimo tempo para a
tomada de decisões, o que pode influir na qualidade da decisão e das ações subseqüentes,
comprometendo a segurança e a saúde dos indivíduos envolvidos. Desta forma, se torna essencial
definir as atribuições e as responsabilidades de todas as funções que fazem parte da estrutura
organizacional de resposta, assim como, a adoção de uma cadeia nítida de comando (Figura 42).



                                                                                        castrorpc@yahoo.com.br
                                                                                                          176
Curso de Pós-Graduação em Engenharia de Segurança do Trabalho
                           Disciplina: Gerenciamento de Risco
                           Professor: Roberto Portela de Castro




.
                                          Figuras 42 – Fase de Resposta

d) Fase de Recuperação: A última fase consiste na recuperação do local do acidente, cujas principais
ações estão relacionadas na Figura 43.
    Com o término da emergência, geralmente, os danos nas instalações afetadas são significativos,
o que requer procedimentos de recuperação cuidadosos para não gerar mais riscos.



                                                                               castrorpc@yahoo.com.br
                                                                                                 177
Curso de Pós-Graduação em Engenharia de Segurança do Trabalho
                          Disciplina: Gerenciamento de Risco
                          Professor: Roberto Portela de Castro




                                                  Figuras 43 – Atividades realizadas na Fase de
                                                  Recuperação


13 - Modelo de um Programa de Gerenciamento de Riscos
    Existem inúmeros modelos de Programas de Gerenciamento de Riscos, inclusive você pode criar
o seu. No entanto, alguns aspectos são importantes.
     A Gerência ou Gestão de Riscos é a arte ou a função que visa a proteção dos recursos humanos,
materiais, ambientais e financeiros de uma empresa, quer através da eliminação ou redução dos seus
riscos, quer através do financiamento dos riscos remanescentes, conforme seja economicamente mais
viável.
    Além das medidas para a redução dos riscos, o gerenciamento de riscos de uma instalação deve
contemplar também ações que visem mantê-la operando, ao longo do tempo, dentro de padrões de
segurança considerados aceitáveis ou toleráveis.
    Assim, toda e qualquer empresa que desenvolva atividades que possam acarretar acidentes
maiores deve estabelecer um Programa de Gerenciamento de Risco (PGR), o qual tem por objetivo
prover uma sistemática voltada para o estabelecimento de orientações gerais de gestão, com vistas à
prevenção de acidentes.
    Segundo o estabelecido na norma CETESB P4.261 – Manual de orientação para a elaboração de
estudo de análise de riscos, o escopo do PGR deverá conter:
- informações de segurança de processo;
- revisão dos riscos de processos;
- gerenciamento de modificações;
                                                                                    castrorpc@yahoo.com.br
                                                                                                      178
Curso de Pós-Graduação em Engenharia de Segurança do Trabalho
                            Disciplina: Gerenciamento de Risco
                            Professor: Roberto Portela de Castro

- manutenção e garantia da integridade de sistemas críticos;
- procedimentos operacionais;
- capacitação de recursos humanos;
- investigação de incidentes;
- plano de ação de emergência (PAE);
- auditorias.
     O conteúdo específico e os processos básicos do Plano Gerenciamento/Gestão de Riscos –
PGR são os mostrados logo abaixo:

13.1 Caracterização do empreendimento e da região
    O primeiro passo para a realização do Estudo de Análise de Risco (EAR) é a compilação de
dados relativos às características do empreendimento, contemplando seus aspectos construtivos e
operacionais, além das peculiaridades da região onde este se encontra ou será instalado.
     A caracterização do empreendimento e da região tem por finalidade identificar localmente
atividades que possam interferir no empreendimento, sob o enfoque operacional e de segurança e
estabelecer uma relação direta entre o empreendimento e a região sob influência.
    Os resultados práticos esperados são a obtenção de um diagnóstico das interfaces existentes entre
o empreendimento em análise e o local de sua instalação, e a caracterização dos aspectos relevantes
que subsidiarão os estudos de análise de risco, definindo os métodos, diretrizes ou necessidades
específicas.
     Esta etapa inicial do trabalho deve contemplar os seguintes aspectos:
a) Aspectos fisiográficos da região sob influência do empreendimento
- localização do empreendimento;
- núcleos habitacionais considerando-se a estimativa e caracterização do tipo e número de habitantes,
bem como o perfil da população (áreas urbanas, rurais e em expansão).
- corpos d'água (consumo humano, abastecimento industrial, utilização agropecuária, geração de
energia, piscicultura, recreação, entre outros);
- áreas litorâneas (manguezais, praias, costões, estuários, portos e áreas de navegação);
b)  Características meteorológicas da região
- temperatura;
- umidade relativa do ar;
- velocidade e direção de ventos.
c) Características da instalação
- descrição física e layout da instalação, em escala;
- plantas ou fotos aéreas, em escala e atualizadas, que apresentem a circunvizinhança ao redor da
instalação;
- substâncias químicas identificadas por meio de nomenclatura oficial e número CAS (Chemical
Abstracts Service), incluindo inventário, formas de movimentação, armazenamento e manipulação,
contemplando suas características físico-químicas e toxicológicas. Considerar as matérias-primas,
produtos auxiliares, intermediários e acabados, bem como resíduos, insumos e utilidades;
- descrição do processo e rotinas operacionais;
- apresentação de fluxogramas de engenharia, de processos e de instrumentação;
                                                                                castrorpc@yahoo.com.br
                                                                                                  179
Curso de Pós-Graduação em Engenharia de Segurança do Trabalho
                           Disciplina: Gerenciamento de Risco
                           Professor: Roberto Portela de Castro

- dados operacionais (vazão, pressão, temperatura);
- sistemas de proteção e segurança.
     Descrever o empreendimento incluindo: instalações físicas, lay out dos ambientes,
equipamentos, processos e rotinas operacionais, matérias-primas e produtos auxiliares,
intermediários e acabados envolvidas, sistemas de proteção e segurança.
     Descrever ainda a região incluindo: descrição física e geográfica, distribuição da população,
cartas planialtimétricas ou fotos aéreas, características climáticas e meteorológicas.

13.2 Identificação de perigos e consolidação das hipóteses acidentais
     A identificação de perigos tem por objetivo identificar os possíveis eventos indesejáveis que
podem levar à materialização de um perigo, para que possam ser definidas as hipóteses acidentais
que poderão acarretar conseqüências significativas.
     Utilização da técnica mais adequada ao estabelecimento de estudo. Pode ser precedida de uma
análise histórica de acidentes.
     Estabelecimento de critérios para que sejam escolhidos os cenários acidentais considerados mais
relevantes, para que sejam estudados detalhadamente em etapas posteriores, levando-se em conta a
severidade do dano.
     A identificação de Riscos é, indubitavelmente, a mais importante das responsabilidades do PGR.
É o processo através do qual, contínua e sistematicamente, são identificadas perdas potenciais (a
pessoas, à propriedade e por responsabilidade da empresa), ou seja, situações de risco de acidentes
que podem afetar a organização. Para cumprir melhor esta tarefa, o gerente de riscos, antes de tudo,
deve obter informações que lhe permitam conhecer em profundidade a empresa.
     As principais metodologias de Identificação de Riscos:
   Checklists e Roteiros
   Inspeção de Segurança
   Investigação de Acidentes
   Fluxogramas

13.3 Estimativa dos efeitos físicos análise de vulnerabilidade
     A liberação acidental de materiais perigosos vem, através dos anos, provocando uma série de
ocorrências cujas conseqüências podem ser consideradas danosas ao homem e ao meio ambiente.
Alguns exemplos de grandes acidentes são freqüentemente mencionados para demonstrar a
importância e a necessidade de se identificar, quantificar, avaliar e gerenciar os riscos inerentes às
atividades que envolvem substâncias químicas, como Flixborough, Seveso, Cidade do México e
Bhopal.
     As conseqüências geradas pelos acidentes vão desde um elevado número de vítimas fatais até
significativos danos ambientais e materiais, razão pela qual deve ser dada ênfase aos aspectos de
prevenção e controle de acidentes.
     Uma das ferramentas utilizadas para se chegar a uma adequada prevenção é o pleno
conhecimento dos tipos de eventos que podem ocorrer bem como suas conseqüências, com a
finalidade de se obter informações sobre o comportamento do produto no meio bem como a
quantificação dos seus efeitos físicos.

                                                                                 castrorpc@yahoo.com.br
                                                                                                   180
Curso de Pós-Graduação em Engenharia de Segurança do Trabalho
                           Disciplina: Gerenciamento de Risco
                           Professor: Roberto Portela de Castro

      A quantificação dos efeitos deverá ser realizada utilizando-se modelos de cálculo que possam
representar os possíveis efeitos decorrentes das diferentes tipologias acidentais, tais como:
- radiações térmicas de incêndios:
   • jato de fogo (jet fire) (1)
   • incêndio em poça (pool fire) (2)
   • incêndio em nuvem (flash fire)
   • bola de fogo (fire ball) (3)
- sobrepressões provenientes de explosões (4)
- concentrações tóxicas decorrentes de emissões de gases e vapores (5)




    1- Jatode fogo               2- Incêndio em poça          3- Bola de fogo




    4- Explosão                  5- Emissão tóxica
    Os danos ao homem e às propriedades dependem das conseqüências físicas dos acidentes e da
capacidade de resistência dos corpos expostos.
     Uma vez estimadas as possíveis conseqüências decorrentes dos cenários gerados pelas hipóteses
acidentais, esses resultados deverão servir de base para a análise do ambiente vulnerável no entorno
da instalação em estudo. Normalmente, essa análise é feita em termos de danos às pessoas expostas a
esses impactos.
     Os modelos utilizados para estimar os danos em função das características das conseqüências
físicas são conhecidos como modelos de vulnerabilidade e estes se baseiam numa função matemática
de PROBIT (Pr), desenvolvida por EISENBERG et al, do tipo:
                                         Pr = a + b. ln x, onde:
    a, b: constantes que são função da substância e do cenário acidental;
    x: variável que descreve a magnitude do impacto físico;
    Pr: uma variável aleatória da distribuição gaussiana que representa uma medida de percentual
(probabilidade) de fatalidades e/ou feridos.
                                                                                castrorpc@yahoo.com.br
                                                                                                  181
Curso de Pós-Graduação em Engenharia de Segurança do Trabalho
                           Disciplina: Gerenciamento de Risco
                           Professor: Roberto Portela de Castro

    Pessoas e materiais expostos a um incêndio podem ser seriamente afetados pela radiação
térmica. Se o nível da radiação for suficientemente alto, outros objetos inflamáveis/combustíveis
poderão ignizar (queimar). Os danos provocados pela radiação térmica podem ser calculados através
da dose da radiação recebida. Os efeitos sobre as pessoas são expressos em termos de percentagem
de morte ou diferentes graus de queimaduras devido a diferentes níveis de radiação.
    Os danos provocados por uma explosão podem ocorrer devido às ondas de pressão, projeção de
mísseis e fragmentos e, ainda, danos devidos ao impacto do corpo com obstáculos.
     As substâncias tóxicas podem entrar no organismo por meio da inalação, ingestão e contato com
a pele. No contexto de um estudo de risco, o dano de maior interesse é aquele provocado pela
exposição a uma alta concentração de produto por um curto período de tempo. Os efeitos que uma
liberação tóxica pode apresentar são: morte, danos não letais e irritação.
    Os efeitos físicos dos cenários acidentais devem ser estimados através da elaboração da Análise
de Árvore de Eventos (AAE), para definição de tipologias acidentais.

13.4 Estimativa de freqüência
     A elaboração de estudos quantitativos de análise de riscos requer a estimativa das freqüências de
ocorrência de falhas de equipamentos relacionados com as instalações ou atividades em análise. Da
mesma forma, a estimativa de probabilidades de erros do homem deve, muitas vezes, ser quantificada
no cálculo do risco. Esses dados são normalmente difíceis de serem estimados, em função da
indisponibilidade de estudos desse tipo.
    As freqüências de ocorrência dos cenários acidentais identificados devem ser calculadas quando
os efeitos físicos provenientes dos eventos simulados extrapolarem os limites do empreendimento e
possam afetar pessoas.
     Utilização de registros históricos contidos em bancos de dados de acidentes ou em referências
bibliográficas. De acordo com a complexidade da instalação, pode haver a necessidade de ser
utilizada a uma das seguintes técnicas de Análise de Risco:
   Série de Perigos
   APP – Análise Preliminar de Perigos
   AMFE – Análise de Modos de Falha e Efeito
   Técnica de Incidentes Críticos
   HAZOP – Análise de Operabilidade de Risco
.
13.5 Estimativa e avaliação de riscos
     Estimam-se os riscos considerando o risco individual (risco para uma pessoa presente na
vizinhança do local do acidente) e o risco social (risco para determinado grupo também presente). A
avaliação é feita a partir de critério de tolerabilidade de riscos.

13.6 Tratamento dos riscos
    Avaliação de Riscos: Prevenção (Eliminação e Redução); Financiamento (Retenção / auto-
adoção, auto-seguro) e Transferência (Sem seguro, através de seguro).



                                                                                 castrorpc@yahoo.com.br
                                                                                                   182

Apostila de-gerenciamento-de-risco

  • 1.
    Curso de Pós-Graduaçãoem Engenharia de Segurança do Trabalho APOSTILA DE GERENCIAMENTO DE RISCO Professor: Roberto Portela de Castro
  • 2.
    Curso de Pós-Graduaçãoem Engenharia de Segurança do Trabalho Disciplina: Gerenciamento de Risco Professor: Roberto Portela de Castro 1 PLANO DE CURSO ........................................................................................................................................... 6 1.1 EMENTA .............................................................................................................................................................. 6 1.2 CARGA HORÁRIA ................................................................................................................................................ 6 1.3 OBJETIVOS GERAIS ............................................................................................................................................ 6 1.4 OBJETIVOS ESPECÍFICOS ................................................................................................................................... 6 1.5 CONTEÚDO PROGRAMÁTICO .............................................................................................................................. 6 1.6 ESTRATÉGIA DE TRABALHO................................................................................................................................ 6 1.7 AVALIAÇÃO: ........................................................................................................................................................ 6 1.8 BIBLIOGRAFIA: .................................................................................................................................................... 6 2 CONCEITUAÇÃO, EVOLUÇÃO HISTÓRICA: DA PREVENÇÃO DE LESÕES À SEGURANÇA DE SISTEMAS ................... 7 2.1 CONCEITUAÇÃO .................................................................................................................................................. 8 ANTES DE PROSSEGUIRMOS EM NOSSOS ESTUDOS, VAMOS TRABALHAR ALGUNS CONCEITOS QUE SERÃO DE EXTREMA IMPORTÂNCIA AO LONGO DE NOSSO TRABALHO. ................................................................................................................ 8 2.1.1 Risco ............................................................................................................................................................. 11 2.1.2 Gerenciamento de Risco .............................................................................................................................. 12 2.2 EVOLUÇÃO HISTÓRICA ..................................................................................................................................... 15 SEGUEM A SEGUIR ALGUNS MARCOS QUE PODEM SER RESSALTADOS AO LONGO DESSA EVOLUÇÃO: ............................... 16 3 - A EMPRESA COMO SISTEMA, SUB-SISTEMAS EMPRESARIAIS, NATUREZA DOS RISCOS EMPRESARIAIS, RISCOS PUROS E ESPECULATIVOS. ..................................................................................................................................... 20 3.1 A EMPRESA COMO SISTEMA ............................................................................................................................ 20 3.1.1 O Processo Decisório segundo uma abordagem Sistêmica .......................................................................... 22 3.2 SUB-SISTEMAS EMPRESARIAIS ......................................................................................................................... 23 3.3 NATUREZA DOS RISCOS EMPRESARIAIS .......................................................................................................... 25 3.3.1 Riscos Puros ................................................................................................................................................. 26 3.3.2 Riscos Especulativos ..................................................................................................................................... 27 3.3.3 Outras Classificações ................................................................................................................................... 28 3.4 MAPEAMENTO DE RISCO................................................................................................................. 29 3.5 SINALIZAÇÃO E ROTULAGEM ........................................................................................................... 31 3.6 EXERCÍCIOS .................................................................................................................................. 33 4 - FUNDAMENTOS MATEMÁTICOS: PREVISÃO DE PERDAS POR ESTATÍSTICA, PROBABILIDADE, CONFIABILIDADE, ÁLGEBRA BOOLEANA E A AVALIAÇÃO DO RISCO. ................................................................................................... 34 4.1 APLICAÇÃO DA ESTATÍSTICA Á PREVISÃO DE PERDAS .................................................................................... 34 4.1.1 Conceitos de Estatística ............................................................................................................................... 34 4.1.2 Distribuição de Freqüência........................................................................................................................... 37 4.1.3 Exercícios...................................................................................................................................................... 40 4.1.4 Medidas de Tendência Central ..................................................................................................................... 41 4.1.5 Medidas de Dispersão .................................................................................................................................. 43 4.1.6 Conceitos de Engenharia de Segurança com aplicação estatística .............................................................. 47 4.1.7 Exercícios...................................................................................................................................................... 48 4.2 APLICAÇÃO DA PROBABILIDADE Á PREVISÃO DE PERDAS ............................................................................... 48 4.2.1 Conceitos ...................................................................................................................................................... 49 4.2.2 Técnicas de Contagem ................................................................................................................................. 50 4.2.3 Exercícios...................................................................................................................................................... 51 4.2.4 Distribuição de Probabilidade ...................................................................................................................... 53 4.3 APLICAÇÃO DA CONFIABILIDADE Á PREVISÃO DE PERDAS .............................................................................. 60 4.3.1 Tipos de Falhas............................................................................................................................................. 62 4.3.2 Falhas Operacionais ..................................................................................................................................... 63 4.3.3 Exercício ....................................................................................................................................................... 64 castrorpc@yahoo.com.br 2
  • 3.
    Curso de Pós-Graduaçãoem Engenharia de Segurança do Trabalho Disciplina: Gerenciamento de Risco Professor: Roberto Portela de Castro 4.3.4 Funções de Confiabilidade ........................................................................................................................... 64 4.3.5 Variáveis Quantitativas ................................................................................................................................ 65 4.3.6 Análise de Sistemas de Confiabilidade ......................................................................................................... 66 4.3.7 Tratamento de Falhas .................................................................................................................................. 67 4.3.8 Exercícios...................................................................................................................................................... 67 4.4 AVALIAÇÃO DE RISCO ....................................................................................................................................... 70 5 - TÉCNICAS DE ANÁLISE DE RISCOS: ANÁLISE PRELIMINAR DE RISCOS. ANÁLISE DE MODOS DE FALHAS E EFEITO. SÉRIE DE RISCO. ANÁLISE DE ÁRVORE DE FALHAS. .................................................................................................. 70 5.1 TÉCNICAS DE IDENTIFICAÇÃO DE PERIGO ........................................................................................................ 72 5.1.1 Técnica de Incidentes Críticos (TIC) .............................................................................................................. 72 5.1.2 What-If (WI) ou E se...? ................................................................................................................................ 73 5.1.3 Análise e Revisão de Critérios (ARC)............................................................................................................. 74 5.2 TÉCNICAS DE ANÁLISE DE RISCOS .................................................................................................................. 75 5.2.1 Análise Preliminar de Riscos (APR) ou Análise Preliminar de Perigos (APP) ou Preliminary Hazard Analysis (PHA) ..................................................................................................................................................................... 75 5.2.2 Análise de Modos de Falha e Efeitos (AMFE) ou Failure Modes and Effects Analysis (FMEA) ..................... 77 5.2.3 Análise de Operabilidade de Perigos (HAZOP) ............................................................................................. 84 5.3 TÉCNICAS DE AVALIAÇÃO DE RISCOS .............................................................................................................. 91 5.3.1 Análise de Árvore de Falhas (AAF) ............................................................................................................... 91 5.3.2 Série de Risco (SR) ........................................................................................................................................ 96 5.3.3 Análise de Árvore de Eventos (AAE) ............................................................................................................. 97 5.3.4 Análise por Diagrama de Blocos (ADB) ........................................................................................................ 99 5.3.5 Análise de Causas e Conseqüências (ACC) ................................................................................................. 100 5.4 EXERCÍCIOS .................................................................................................................................................... 102 6 - RESPONSABILIDADES PELO PRODUTO ........................................................................................................108 6.1 RESPONSABILIDADE E QUALIDADE ................................................................................................................ 108 6.2 RESPONSABILIDADE CÍVIL PELO PRODUTO ................................................................................................... 111 6.3 RESPONSABILIDADE CRIMINAL PELO PRODUTO ............................................................................................ 112 6.3.1 Tipos de danos e responsabilidade criminal............................................................................................... 113 6.3.2 Alguns conceitos e definições de Direito .................................................................................................... 114 6.3.3 Alguns crimes e penas ................................................................................................................................ 114 6.4 PERÍCIAS TRABALHISTAS ............................................................................................................................... 115 6.5 RESPONSABILIDADE AMBIENTAL PELO PRODUTO ......................................................................................... 116 7 AVALIAÇÃO DE PERDAS DE UM SISTEMA: RECURSOS HUMANOS MATERIAIS E OPERACIONAIS. CONTROLE DE DANOS E CONTROLE TOTAL DE PERDAS ................................................................................................................116 7.1 INTRODUÇÃO AO SISTEMA DE AVALIAÇÃO DE PERDAS ................................................................................. 116 7.1.1 Alguns Conceitos importantes ................................................................................................................... 117 7.1.2 Circunstâncias que levam às perdas .......................................................................................................... 118 7.2 AVALIAÇÃO DE PERDAS DE UM SISTEMA ....................................................................................................... 118 7.2.1 Ausentismo ................................................................................................................................................ 119 7.2.2 Paralisação de Equipamentos .................................................................................................................... 119 7.2.3 Exercício ..................................................................................................................................................... 119 7.3 SISTEMA DE CONTROLE DE DANOS ............................................................................................................... 120 7.4 CONTROLE DE PERDAS .................................................................................................................................. 122 8 - METODOLOGIA PARA ANÁLISE DE CUSTO DE ACIDENTES ............................................................................123 8.1 ANÁLISE HISTÓRICA ....................................................................................................................................... 123 8.2 DADOS ESTATÍSTICOS .................................................................................................................................... 123 8.3 PANORAMA NACIONAL E INTERNACIONAL ...................................................................................................... 124 castrorpc@yahoo.com.br 3
  • 4.
    Curso de Pós-Graduaçãoem Engenharia de Segurança do Trabalho Disciplina: Gerenciamento de Risco Professor: Roberto Portela de Castro 8.4 QUEM PERDE COM OS ACIDENTES DE TRABALHO? ........................................................................................ 124 8.5 CONCEITOS I MPORTANTES............................................................................................................................. 125 8.6 TIPOS DE CUSTOS .......................................................................................................................................... 127 8.6.1 Custos Diretos e Indiretos .......................................................................................................................... 127 8.6.2 Custos Fixos e Variáveis ............................................................................................................................. 129 8.6.3 Custos Quantificável e Não-quantificável .................................................................................................. 129 8.7 FATOR ACIDENTÁRIO PREVIDENCIÁRIO ......................................................................................................... 130 8.8 CUSTOS COM INSALUBRIDADE E PERICULOSIDADE ....................................................................................... 131 8.9 CUSTO DE ACIDENTE DE TRABALHO X INVESTIMENTO EM SEGURANÇA ....................................................... 131 8.10 MÉTODOS DE CÁLCULO.................................................................................................................................. 132 8.11 MÉTODOS EXISTENTES .................................................................................................................................. 132 8.11.1 Método de Heinrich para o cálculo dos custos dos acidentes ............................................................... 132 8.11.2 Método de Simonds para o cálculo dos custos dos acidentes ............................................................... 133 8.11.3 Método de Bird para o cálculo dos custos dos acidentes ...................................................................... 133 8.11.4 Método de Pharm para o cálculo dos custos indiretos dos acidentes................................................... 134 8.11.5 Método de Manuel Bestratén Bellovi para o cálculo dos custos dos acidentes .................................... 135 8.11.6 Método desenvolvido pelo Health & Safety executive (HSE) para o cálculo dos custos dos acidentes . 135 8.12 MÉTODO DA FUNDACENTRO .......................................................................................................................... 136 8.13 MODELO DE FICHA PARA CÁLCULO DO CUSTO EFETIVO DE ACIDENTES ..................................................... 137 9 - PROGRAMAS DE PREVENÇÃO E CONTROLE DE PERDAS ...............................................................................139 9.1 PROGRAMA DE CONTROLE DE ACIDENTES COM DANOS À PROPRIEDADE ..................................................... 139 9.1.1 Benefícios do Programa ............................................................................................................................. 140 9.2 PROGRAMA DE PREVENÇÃO E CONTROLE DE PERDAS ................................................................................ 140 9.2.1 Elementos Básicos de um Programa de Prevenção de Perdas ................................................................... 141 9.2.2 Estrutura de um Programa de Prevenção de Perdas ................................................................................. 143 9.2.3 Implantação de um Programa de Controle Total de Perdas ...................................................................... 144 10 - NOÇÕES BÁSICAS DE SEGURO E PRINCÍPIOS DE ADMINISTRAÇÃO DE SEGUROS ...........................................147 10.1 CONCEITO ....................................................................................................................................................... 147 10.2 FINALIDADE E CARACTERÍSTICAS................................................................................................................... 147 10.3 CONCEITOS IMPORTANTES ............................................................................................................................. 148 10.4 PRINCÍPIOS ..................................................................................................................................................... 148 10.5 FRANQUIA ....................................................................................................................................................... 149 10.5.1 Tipos de Franquia .................................................................................................................................. 149 10.6 SEGUROS PROPORCIONAIS E NÃO PROPORCIONAIS .................................................................................... 149 10.6.1 Seguros Proporcionais ........................................................................................................................... 149 10.6.2 Seguros Não Proporcionais ................................................................................................................... 149 10.7 VANTAGENS E DESVANTAGENS ..................................................................................................................... 149 11 - RETENÇÃO E TRANSFERÊNCIA DE RISCOS ...................................................................................................150 11.1 RETENÇÃO DE RISCOS ................................................................................................................................... 151 11.1.1 Auto-adoção .......................................................................................................................................... 151 11.1.2 Auto-seguro........................................................................................................................................... 152 11.2 TRANSFERÊNCIA DE RISCOS .......................................................................................................................... 152 11.3 DECISÃO ENTRE SEGURO E AUTO-SEGURO .................................................................................................. 153 11.4 DEFINIÇÃO DO VALOR DA FRANQUIA ............................................................................................................. 154 11.4.1 Regra do Menor Custo .......................................................................................................................... 154 11.4.2 Modelo de Houston ............................................................................................................................... 154 12 - PLANOS DE EMERGÊNCIA ..........................................................................................................................155 12.1 NOÇÕES E CONCEITOS .................................................................................................................................. 155 castrorpc@yahoo.com.br 4
  • 5.
    Curso de Pós-Graduaçãoem Engenharia de Segurança do Trabalho Disciplina: Gerenciamento de Risco Professor: Roberto Portela de Castro 12.2 GRANDES ACIDENTES .................................................................................................................................... 156 12.3 PLANO DE EMERGÊNCIA ................................................................................................................................. 157 12.3.1 Interferências do ambiente de trabalho................................................................................................ 158 12.3.2 Metodologia .......................................................................................................................................... 158 12.3.3 Objetivo ................................................................................................................................................. 158 12.3.4 Características ....................................................................................................................................... 158 12.3.5 Razões para a elaboração de um Plano de Emergência ....................................................................... 159 12.3.6 Estrutura Organizacional ...................................................................................................................... 159 12.3.7 Zonas de Trabalho ................................................................................................................................. 160 12.3.8 Implantação e Manutenção .................................................................................................................. 160 12.4 ESTRUTURA DE UM PLANO DE AÇÃO DE EMERGÊNCIA ................................................................................. 161 12.4.1 Estrutura estabelecida pela CETESB ...................................................................................................... 161 12.4.2 Estrutura estabelecida pelo CONAMA................................................................................................... 162 12.4.3 Estrutura estabelecida pela ABNT ......................................................................................................... 162 12.4.4 Estrutura estabelecida pelas NR´s ......................................................................................................... 163 12.5 GUIA PARA ELABORAÇÃO DE UM PLANO DE EMERGÊNCIA ............................................................................ 163 12.6 SUB – PLANOS DO PLANO DE EMERGÊNCIA .................................................................................................. 171 12.7 DIRETRIZES PARA PLANOS DE EMERGÊNCIA ................................................................................................. 173 13 - MODELO DE UM PROGRAMA DE GERENCIAMENTO DE RISCOS ...................................................................178 13.1 CARACTERIZAÇÃO DO EMPREENDIMENTO E DA REGIÃO ................................................................................ 179 13.2 IDENTIFICAÇÃO DE PERIGOS E CONSOLIDAÇÃO DAS HIPÓTESES ACIDENTAIS ............................................... 180 13.3 ESTIMATIVA DOS EFEITOS FÍSICOS ANÁLISE DE VULNERABILIDADE ............................................................... 180 13.4 ESTIMATIVA DE FREQÜÊNCIA .......................................................................................................................... 182 13.5 ESTIMATIVA E AVALIAÇÃO DE RISCOS ............................................................................................................ 182 13.6 TRATAMENTO DOS RISCOS ............................................................................................................................. 182 castrorpc@yahoo.com.br 5
  • 6.
    Curso de Pós-Graduaçãoem Engenharia de Segurança do Trabalho Disciplina: Gerenciamento de Risco Professor: Roberto Portela de Castro 1 Plano de Curso 1.1 Ementa: Apresentar e discutir aspectos teóricos e práticos sobre gerenciamento de riscos, quando assumi-los com recursos próprios e quando transferi-los para terceiros sob a ótica secundária. 1.2 Carga Horária: 60 h/a 1.3 Objetivos Gerais: - Conhecer e interpretar corretamente a natureza dos riscos empresariais; utilizar corretamente as modernas técnicas de análise de riscos. - Saber quando e como fazer um retenção ou transferência de riscos. 1.4 Objetivos Específicos: - Analisar corretamente os fundamentos matemáticos e administrativos utilizados na avaliação de riscos e perdas. - Ter conhecimento das técnicas básicas de seguro. - Ter condições de planejar e executar um “programa de segurança de sistemas”. 1.5 Conteúdo Programático: - Conceituação, Evolução Histórica: Da Prevenção de Lesões à Segurança de Sistemas. - A empresa como sistema, sub-sistemas empresariais, natureza dos riscos empresariais, Riscos Puros e Especulativos. - Fundamentos Matemáticos: Previsão de Perdas por Estatística, Probabilidade, Confiabilidade, Álgebra Booleana e a Avaliação do Risco. - Técnicas de Análise de Riscos: Análise Preliminar de Riscos. Análise de Modos de Falhas e Efeito. Série de Risco. Análise de Árvore de Falhas. - Responsabilidades pelo Produto. - Avaliação de Perdas de um Sistema: Recursos Humanos Materiais e Operacionais. Controle de Danos e Controle Total de Perdas. - Metodologia para Análise de Custo de Acidentes. - Programas de Prevenção e Controle de Perdas. - Noções Básicas de Seguro e Princípios de Administração de Seguros. - Retenção e Transferência de Riscos: Auto Adoção e Auto Seguro. - Planos de Emergência. - Modelo de Um Programa de Gerenciamento de Riscos. 1.6 Estratégia de Trabalho - Aulas Expositivas com Apoio de Data Show, Diapositivos e Vídeos Relacionados ao Assunto. - Discussão de Casos. - Apostila Resumo das Aulas. - Bibliografia Básica. - Tabelas do Cronograma das Aulas. - Apresentação de um Programa de Gerenciamento de Risco. - Execução de Exercícios Práticos. 1.7 Avaliação: - Elaboração de um Programa de Gerenciamento de Riscos. - Execução de exercícios práticos dados em aula. - Prova escrita embasada em questões (sem consulta) ou embasada em casos práticos (com consulta). 1.8 Bibliografia: - Apostila de Gerenciamento de Risco do Professor Antônio Castellar, 2008. - http://www.eps.ufsc.br/disserta96/anete/cap1/cap1_ane.htm - http://www.eps.ufsc.br/disserta/evandro/capit_1/cap1_eva.htm castrorpc@yahoo.com.br 6
  • 7.
    Curso de Pós-Graduaçãoem Engenharia de Segurança do Trabalho Disciplina: Gerenciamento de Risco Professor: Roberto Portela de Castro - Araújo,Vagner Pereira. Gestão de Riscos Operacionais. São Paulo – 2006. - Tavares, J. C., Noções de prevenção e controle de perdas em Segurança do Trabalho, Senac, São Paulo, 2007. - De Cicco, Francesco M. G. A. F. & Fantazzini, Fundacentro, 3ed, 1994. 2 Conceituação, Evolução Histórica: Da Prevenção de Lesões à Segurança de Sistemas Para as antigas civilizações gregas, romanas e judaicas, o privilégio de antever o futuro era um dom destinado apenas aos oráculos e adivinhos que detinham um monopólio sobre todo o conhecimento humano e possuíam a capacidade de realizar previsões sobre possíveis eventos futuros. Porém uma idéia revolucionária que define a fronteira entre os tempos modernos e o passado foi a capacidade do ser humano em pensar, analisar e tomar suas próprias decisões e assumir as responsabilidades pelas conseqüências, fazendo com que o futuro da humanidade deixasse de ser um fruto do capricho dos deuses. O processo racional de enfrentar riscos mostrou ao mundo como compreender, medir e avaliar suas conseqüências, convertendo o ato de correr riscos em dos principais catalisadores do desenvolvimento. No mundo de hoje, sabe-se que com exceção da existência de impostos e da imutabilidade das leis fundamentais do universo, a única coisa realmente previsível é que tudo se modifica no decorrer do tempo. A disciplina de Gerenciamento de Risco está intimamente ligada aos conceitos de "Qualidade e Competitividade", que vem sendo difundidos e empregados por um número cada vez maior de empresas que descobriram aí uma fonte de ganhos sociais, econômicos e financeiros, e acima de tudo uma excelente forma de competitividade empresarial. Dentre todas as vertentes associadas à qualidade, existe uma que é a qualidade do público interno, dos colaboradores, e dentro desta categoria se encontra o aspecto da segurança no trabalho. E quem viabiliza a qualidade neste ambiente é a adoção de uma Política de Segurança no Trabalho que busque proteger e preservar a saúde e a integridade física dos trabalhadores. O foco dessa política deve ser um Sistema de Prevenção, ou seja, a minimização dos erros e falhas (acidentes). Então, o que Gerenciamento de Risco busca é administrar as possibilidades de falhas, buscando evitar que essas aconteçam; caso aconteçam, que não se propaguem; caso as possibilidades de falhas sejam de difícil controle, decidir entre reter ou transferir. Resultados de investigações de grandes acidentes mostram que as falhas responsáveis pelos mesmos estão associadas a quatro fatores principais, a saber: tecnologia, sistemas de gerenciamento, fatores humanos e agentes externos. Deste modo, muitas indústrias têm se preocupado com a confiabilidade de seus equipamentos e investido em melhores tecnologias. Porém, uma análise mais detalhada acerca das causas que precedem estas situações mostra que o erro humano e a falta de sistemas de gerenciamento de riscos adequados são os contribuintes mais significativos para a concretização dos acidentes. O aumento dos riscos de acidentes industriais de grande periculosidade, provenientes da utilização de tecnologias mais avançadas e complexas, maior número de matérias primas e insumos, criação de novos processos e produtos, grandes capacidades de armazenamento e transporte de produtos perigosos, fez com que aumentasse a pressão sobre as empresas no sentido de reduzirem castrorpc@yahoo.com.br 7
  • 8.
    Curso de Pós-Graduaçãoem Engenharia de Segurança do Trabalho Disciplina: Gerenciamento de Risco Professor: Roberto Portela de Castro seus riscos, esclarecerem os cidadãos sobre os mesmos e adotarem medidas de emergência e contenção de riscos eficientes. Além do mais, com a evolução do tecido social, temas notadamente ligados às áreas ecológicas e de acidentes do trabalho passaram a preocupar o público ao redor das indústrias e, conseqüentemente, as autoridades governamentais. Como consequência, as indústrias foram obrigadas a examinar com mais acuidade os efeitos de suas operações intra e extra-muros. O grande número de variáveis que interagem dinamicamente no decurso de um processo operacional atribui uma elevada complexidade aos sistemas industriais atuais que, apesar de altamente automatizados, continuam dependentes do desempenho humano em diversos aspectos. Portanto, o desconhecimento dos riscos associados ao uso de novas tecnologias e a velocidade com que determinadas ações devem ser tomadas frente a problemas operacionais conduzem ao aumento da probabilidade de falha humana, podendo comprometer o bom andamento operacional e resultar em acidentes catastróficos, com elevadas perdas tanto materiais quanto humanas. Neste sentido, o gerenciamento de riscos surgiu como instrumento de mitigação e administração de riscos presentes no meio industrial, oferencendo filosofias e ferramental técnico que visam otimizar o uso da tecnologia, a qual sofre avanço acelerado e, não raramente, inconsistente com os padrões mínimos de segurança que devem estar presentes dentro de atividades industriais. O gerenciamento de riscos dentro de uma empresa representa a possibilidade de se atribuir segurança e confiabilidade aos processos e procedimentos, constituintes do seu ambiente operacional, permitindo a integração de dois pólos que, até então, se relacionavam indiretamente: a segurança do trabalho e a segurança patrimonial. 2.1 Conceituação Antes de prosseguirmos em nossos estudos, vamos trabalhar alguns conceitos que serão de extrema importância ao longo de nosso trabalho. a) Perigo: Fonte ou situação (condição) com potencial para provocar danos em termos de lesão, doença, dano à propriedade, dano ao meio ambiente, ou uma combinação destes. Uma ou mais condições de uma variável com potencial necessário para causar danos tais como: lesões pessoais, danos a equipamentos e instalações, meio ambiente, perda de material em processos ou redução da capacidade produtiva. b) Desvio: é qualquer ação ou condição que tem potencial para conduzir, direta ou indiretamente, a danos a pessoas, ao patrimônio ou causar impacto ambiental, que se encontre desconforme com as normas de trabalho, procedimentos, requisitos legais ou normativos, requisitos do sistema de gestão, ou boas práticas. O conceito de desvio é similar ao de perigo, mas com uma diferença sutil: um desvio está associado a uma não conformidade com requisitos pré-definidos, ou seja, é algo desconforme com o adequado. Todo desvio é um perigo, mas alguns perigos, no entanto, não são desvios: perigos naturais, ou aqueles oriundos de mudanças e processos inovadores, que (ainda) não estejam desconformes a normas e/ou requisitos. Desvios são usualmente evidenciados por inspeções in loco, sendo um importante conceito nas chamadas auditorias comportamental. Perigos podem ser identificados tanto in loco quanto por análise a priori (técnicas de análises de risco), que será vista nos próximos capítulos. castrorpc@yahoo.com.br 8
  • 9.
    Curso de Pós-Graduaçãoem Engenharia de Segurança do Trabalho Disciplina: Gerenciamento de Risco Professor: Roberto Portela de Castro Quando ocorre um acidente, perigos ou desvios se tornam as causas do mesmo, que se encadeiam desde a origem das seqüências até o acidente em si e seus efeitos (danos ou perdas). c) Segurança: é a garantia de um estado de bem-estar físico e mental, traduzindo por saúde, paz e harmonia. Segurança do Trabalho: é a garantia de um estado de bem-estar físico e mental do empregado, no trabalho para a empresa e se possível, fora do ambiente dela (viagem de trabalho, lar, lazer, etc.). É um compromisso acerca de uma relativa proteção da exposição a perigos. d) Dano: É a conseqüência negativa do acidentes, ou seja, é o produto ou resultado negativo do acidente (prejuízo). Gravidade da perda humana, material ou financeira que pode resultar se o controle sobre um risco é perdido. A probabilidade e a exposição podem manter-se inalterados, e mesmo assim, existir diferença na gravidade do dano. Os danos podem ser: - Pessoais: lesões, ferimentos, perturbação mental - Materiais: danos em aparelhos, equipamentos - Administrativo: prejuízo monetário, desemprego em massa e) Causa: Origem, de caráter humano ou material, relacionada com o evento catastrófico (acidente) pela materialização de um perigo, resultando em danos. É aquilo que provocou o acidente, sendo responsável por sua ocorrência, permitindo que o risco se transformasse em danos. Antes do acidente existe o risco. Após o acidente existe a causa. Existem três tipos de causas: Atos inseguros, Condições Inseguras e Fator Pessoal de Insegurança. f) Sinistro: Prejuízo sofrido por uma organização, com garantia de ressarcimento por seguro ou por outros meios. g) Incidente: Qualquer evento ou fato negativo com potencial para provocar danos, mas por algum fator não satisfeito, não ocorre o esperado acidente. Também denominado de “quase-acidente”. Muitas vezes atribuída ao anjo-da-guarda. Os estudos dos incidentes trazem um conhecimento maior sobre as causas, que poderiam vir a tornar-se acidentes, além de conter estes. h) Perdas: é o prejuízo sofrido por uma organização, sem garantia de ressarcimento através de seguros ou outros meios. Prejuízos (materiais e/ou humano) ocorridos em uma organização, os quais são ressarcidos através de seguros ou de outros meios. Freqüentemente é associado com: desperdício, sobras, refugos, retrabalhos. As perdas podem ser tangíveis, quando se referem a prejuízos mensuráveis, ou intangíveis, quando se referem a elementos de difícil mensuração como a imagem da empresa. i) Ato inseguro: É todo ato, consciente ou não, emitidos pelo trabalhador ou empresa, capaz de provocar dano ao trabalhador, a seus companheiros ou a máquinas, materiais e equipamentos, estando diretamente relacionado a falha humana. Os atos inseguros são cometidos por imprudência, imperícia ou negligência. Exemplo: A falta de treinamento, excesso de trabalho / pressa, teimosia, curiosidade, improvisação, autoconfiança, entre outros são fatores que levam à prática do ato inseguro. castrorpc@yahoo.com.br 9
  • 10.
    Curso de Pós-Graduaçãoem Engenharia de Segurança do Trabalho Disciplina: Gerenciamento de Risco Professor: Roberto Portela de Castro j) Condição Insegura: Consiste em irregularidades ou deficiências existentes no ambiente de trabalho que constituem riscos para a integridade física do trabalhador e para a sua saúde, bem como para os bens materiais da empresa. A falta de limpeza e ordem no ambiente de trabalho, bem como máquinas e equipamentos sem proteção ou a segurança “jampeada” são fatores que produzem a condição insegura. l) Fator pessoal de Insegurança: Problema pessoal do indivíduo que pode vir a provocar acidentes: Problemas de saúde, Problemas familiares, Dívidas, Alcoolismo, Uso de Substâncias Tóxicas, etc. m) Nível de exposição: Relativa exposição a um risco que favorece a materialização do risco como causa de um acidente e dos danos resultantes deste. O nível de severidade varia de acordo com as medidas de controle adotadas, ou seja: Nível de Exposição = Risco/Medidas de Controle adotadas n) Acidente: toda ocorrência não programada que pode produzir danos. É um acontecimento que não prevemos, ou se prevemos, não sabemos precisar quando acontecer. Temos diferentes conceitos para acidente, os principais são o legal e o prevencionista. Conceito Legal: Acidente é aquele que ocorrer pelo exercício do trabalho a serviço da empresa, provocando lesão corporal ou perturbação funcional que cause morte, perda ou redução permanente ou temporária da capacidade laboral para o trabalho. Conceito Prevencionista: Acidente é uma ocorrência não programada, inesperada ou não, que interrompe ou interfere no processo normal de uma atividade, ocasionando perda de tempo útil, lesões nos trabalhadores ou danos materiais. Outros Conceitos de Acidente do Trabalho É a ocorrência, uma perturbação no sistema de trabalho que, ocasionando danos pessoais ou materiais, impede o alcance do objetivo do trabalho. Qualquer evento não programado que interfere negativamente na atividade produtiva e que tem cobertura da seguradora. OBS: Em geral um acidente acontece em decorrência da conjunção de várias falhas, que possuem causa ou modo de falhas. Estas falhas possuem probabilidade ou chance de acontecerem, quando acontecem geram incidentes, também chamados de quase-acidente (sem danos tangíveis), ou acidentes que causam danos. Se os danos estão segurados chama-se de sinistro, quando não, houve perda para a empresa. A associação dos danos (efeitos adversos) com a probabilidade de acontecerem chama-se risco. Quando o acidente acontece o risco passa a chamar-se de causa. A exposição relativa ao risco é denominada perigo. Quando o perigo refere-se a procedimentos e regulamentos não atendidos, chama-se de desvio. o) Segurança e Prevenção de Acidentes Tradicional Segurança vista como sinônimo de Moderna Segurança voltada para prevenção de prevenção de lesões pessoais perdas e danos castrorpc@yahoo.com.br 10
  • 11.
    Curso de Pós-Graduaçãoem Engenharia de Segurança do Trabalho Disciplina: Gerenciamento de Risco Professor: Roberto Portela de Castro Ações voltadas somente para a prevenção de Ações voltadas não só para acidentes com acidentes fatais ou com lesões incapacitantes; pessoas, mas também com equipamentos, Acidentes que não envolviam pessoas não máquinas, instalações, meio ambiente, etc., ou tinham valor nenhum seja, tudo o que interfira no processo produtivo p) Definição dos Acidentes Tradicional Abordagem Corretiva Moderna Abordagem Preventiva Acidentes considerados como fatos indesejáveis, Acidentes considerados como fatos inesperados, com a maior partes das causas sendo conhecidas, com causas fortuitas e/ou desconhecidas. previsíveis e controláveis. Os acidentes com Ocorrências inevitáveis e incontroláveis. causas fortuitas ou desconhecidas devem-se geralmente a fatores incontroláveis da natureza como terremotos, maremotos, raios, etc. q) Programas de SST Tradicional Abordagem Corretiva Moderna Abordagem Preventiva Enfoque corretivo, Espera pela ocorrência do Enfoque preventivo, Conceitos de ato e condição acidentes para depois atacar as conseqüências ou insegura, Maior preocupação com os acidentes evitar acidentes semelhantes pessoais e perdas a eles associados r) Atividades de Segurança Tradicional Responsabilidade centralizada Moderna Responsabilidade compartilhada Integração da organização, Aumento da eficácia Executantes com pouca informação e poder de das medidas corretivas e preventivas, Maior ação preventiva, Impossibilidade de prevenção conhecimento dos trabalhadores sobre os riscos dos riscos inerentes aos processos produtivos, aos quais estão expostos, bem como sobre sua Falta de compromisso por parte dos executantes redução ou eliminação Após a apresentação destes conceitos básicos iremos detalhar um pouco mais os dois conceitos bases desta disciplina. O que é Risco? O que é Gerenciamento de Risco? 2.1.1 Risco Como base na origem etmológica da palavra, “risco”, é uma derivação da antiga língua italiana denominada “risicare”, que representa evolução social, científica e tecnológica do ser humano em “ousar”, que possibilita uma “escolha” do homem e não um destino divinamente determinado. Alguns autores costumam definir risco como a possibilidade de um evento adverso que possa afetar negativamente a capacidade de uma organização para alcançar seus objetivos. Dentro dessa acepção o risco é considerado um evento indesejável. No entanto, dentro de uma visão macro, sabemos que ao apostar na Mega-Sena estamos correndo o risco de ganhar, o que, de forma alguma, é algo negativo ou indesejável. Para esses autores a possibilidade de um evento conduzir a um resultado favorável é chamada de Chance, enquanto a Possibilidade de um evento conduzir a um resultado desfavorável é de Risco. castrorpc@yahoo.com.br 11
  • 12.
    Curso de Pós-Graduaçãoem Engenharia de Segurança do Trabalho Disciplina: Gerenciamento de Risco Professor: Roberto Portela de Castro O risco poderá ter pelo menos três significados: - Hazard: Uma ou mais condições de uma variável com potencial necessário para causar danos como: lesões pessoais, danos a equipamentos e instalações, danos ao meio-ambiente, perda de material em processo ou redução da capacidade de produção. A existência do risco implica na possibilidade de existência de efeitos adversos. - Risk: Expressa uma probabilidade de possíveis danos dentro de um período específico de tempo ou número de ciclos operacionais, podendo ser indicado pela probabilidade de um acidente multiplicado pelo dano em valores monetários, vidas ou unidades operacionais. - Incerteza: Quanto à ocorrência de um determinado acidente. Para a Segurança do Trabalho o risco expressa uma probabilidade de possíveis danos dentro de um período específico de tempo ou número de ciclos operacionais, ou seja, representa o potencial de ocorrência de conseqüências indesejáveis. O Risco pode ser calculado através da identificação dos efeitos adversos potenciais de um fenômeno a ser analisado, com a compreensão da estimativa de sua probabilidade e da magnitude de seus efeitos. Risco = Probabilidade x Impacto 2.1.2 Gerenciamento de Risco A gerência de riscos pode ser definida como a ciência, a arte e a função que visa proteger a empresa (recursos humanos, materiais e financeiros) das conseqüências de eventos aleatórios que possam reduzir sua rentabilidade, sob forma de danos físicos, financeiros ou responsabilidades para com terceiros. A proteção fornecida pela Gerência de Risco compreende esforços na tentativa de eliminar, reduzir, controlar ou ainda financiar os riscos, caso seja economicamente viável. O gerenciamento de riscos pode, ainda, ser definido como um processo formal no qual fatores de incerteza presentes em determinado contexto são sistematicamente identificados, analisados, estimados, categorizados e tratados. Procura-se alcançar um equilíbrio entre a concretização de oportunidades de ganhos e a minimização de perdas. Trata-se de atividade interativa que permite o aprimoramento contínuo do processo de decisão e a melhora crescente do desempenho da organização. O processo envolve a criação de infra-estrutura e cultura adequadas, com aplicação de método sistemático, a fim de permitir que as decisões sejam tomadas mediante o conhecimento dos riscos associados às atividades da organização. O Gerenciamento de Risco é ainda definido como a área de atuação que busca administrar as possibilidades de falhas, buscando evitar que essas aconteçam; caso aconteçam, que não se propaguem; caso as possibilidades de falhas sejam de difícil controle, decidir entre reter ou transferir. Compreende toda uma metodologia que visa aumentar a confiança na capacidade de uma organização de prever, priorizar e superar obstáculos para obtenção de suas metas, e visa, ainda, proteger a empresa das conseqüências de eventos aleatórios que possam reduzir sua rentabilidade, sob forma de danos físicos, financeiros ou responsabilidades para com terceiros. castrorpc@yahoo.com.br 12
  • 13.
    Curso de Pós-Graduaçãoem Engenharia de Segurança do Trabalho Disciplina: Gerenciamento de Risco Professor: Roberto Portela de Castro A finalidade da Gerência de Riscos é prevenir todos os fatos negativos que distorcem um processo de trabalho, impedindo que se cumpra o programado, podendo provocar danos e/ou perdas às pessoas, materiais, instalações, equipamentos e meio ambiente. Outra forma de compreender o Gerenciamento de Risco é através dos seus objetivos, entre os quais, podemos citar fornecer orientações a fim de possibilitar que as organizações: - tomadas de decisão com confiabilidade; - identificar melhor as ameaças, oportunidades, pontos fortes e fracos (matriz swot); - tirar proveito de incertezas e variabilidade; - gestão pró-ativa e não reativa; - torna a alocação de recursos mais eficaz; - reduzir perdas e custos (prêmios, indenizações, etc.); - atender as exigências legais; - melhorar a qualidade de vida através da redução de acidentes. 2.1.2.1 Conceitos Além dos conceitos básicos já vistos anteriormente referentes à disciplina, veremos a seguir outros conceitos, mais específicos, referentes à metodologia de gerenciamento de risco. a) Análise de riscos: processo sistemático de entendimento da natureza e do nível de risco. b) Avaliação do risco: processo de comparação do nível de risco em relação a determinados critérios. c) Conseqüência: resultado ou impacto de um evento. d) Critério de risco: termo de referência pelo qual a significância do risco é estimada. e) Estimativa de risco: processo global de identificação, análise e avaliação do risco. f) Evento: ocorrência de um conjunto particular de circunstâncias. g) Evitar o risco: decisão de não se envolver ou de se retirar de uma situação de risco. h) Freqüência: medida do número de ocorrências por unidade de tempo. i) Identificação do risco: processo para determinar o que, onde, quando, por que e como algo poderia ocorrer. j) Expectativa de ocorrência de evento: chance de algo ocorrer, seja ela definida, medida ou estimada de modo objetivo ou subjetivo. É expressa em termos de freqüência, de probabilidade ou por meio de um descritor. k) Monitorar: verificar, supervisionar, observar criticamente e medir o progresso de uma atividade, ação ou sistema de maneira regular, a fim de identificar mudanças no nível de desempenho requerido ou esperado. l) Organização: grupo de pessoas e de instalações submetidos a um arranjo de responsabilidades, autoridades e relacionamentos. castrorpc@yahoo.com.br 13
  • 14.
    Curso de Pós-Graduaçãoem Engenharia de Segurança do Trabalho Disciplina: Gerenciamento de Risco Professor: Roberto Portela de Castro m) Perigo: fonte de dano em potencial. n) Perda: qualquer conseqüência negativa. o) Probabilidade: medida da chance de ocorrência expressa por um número entre 0 e 1. p) Processo de gerenciamento de riscos: aplicação sistemática de gerenciamento de políticas, procedimentos e práticas às tarefas de comunicar, estabelecer o contexto, identificar, estimar, tratar, monitorar e rever os riscos. q) Risco: chance de que algo ocorra, causando impacto nos objetivos. r) Risco residual: risco remanescente após implementação do tratamento. s) Stakeholders: pessoas e organizações que podem afetar, serem afetadas ou possuírem a percepção de serem afetadas por uma decisão, atividade ou risco. t) Tratamento do risco: processo de seleção e implementação de ações para modificar o risco. u) Risco aceitável: é o que foi reduzido a um nível aceito pela organização. 2.1.2.2 Metodologia As melhores práticas indicam que o gerenciamento de riscos se dá por meio de método sistemático que estabelece um contexto para depois identificar, analisar, estimar, tratar, monitorar e comunicar os riscos associados a alguma atividade, função ou processo da organização (Figura 1). Tal gerenciamento deve ser visto como parte da cultura interna, tomando lugar em sua filosofia, práticas e processos, a fim de se tornar parte da gestão estratégica. Organizações que gerenciam riscos de maneira eficaz e eficiente tendem a alcançar seus objetivos com menores custos. Figura 1 – Processo de Gerenciamento de Risco Simplificadamente, o processo envolve a definição do contexto no qual a organização atua, ou seja, objetivos, estratégias, valores e cultura, estabelecendo-se, assim, a estrutura sobre a qual as decisões se apóiam. Então, passa-se à identificação dos Perigos análise dos riscos, estimando-se a castrorpc@yahoo.com.br 14
  • 15.
    Curso de Pós-Graduaçãoem Engenharia de Segurança do Trabalho Disciplina: Gerenciamento de Risco Professor: Roberto Portela de Castro expectativa de ocorrência dos eventos e os impactos que estes causam à organização. Concluída a análise, os riscos são avaliados e categorizados para que lhes seja dado o tratamento adequado. Essa abordagem exige que os administradores da organização conheçam a natureza e a magnitude dos riscos, identificados e analisados em um processo sistemático, evitando-se abstrações ee complexidades que dificultem seu entendimento. Entenda-se que, em alguns casos, se torna necessário utilizar técnicas mais sofisticadas para a adequada análise dos riscos. A fase de análise dos riscos pode ser feita de forma quantitativa ou qualitativa. Em muitas situações, quantificar os riscos é uma tarefa árdua e incerta, até mesmo para especialistas. Nesses casos, a solução adotada é o emprego de métodos qualitativos. Um consenso para a análise qualitativa dos riscos pode ser obtido por meio de técnicas adequadas, como o método Delphi. Após a categorização dos riscos, deve-se decidir qual tratamento a dar e quais recursos alocar. Conceitualmente, quatro opções estão disponíveis: evitar o risco, pela modificação do sistema, de modo que desapareça; reduzir o risco, atuando-se sobre os fatores que influenciam a expectativa de ocorrência ou as conseqüências; transferir o risco, por meio de seguros, cooperação ou outro ato; e reter o risco, quando for impossível ou economicamente inviável tratá-lo de modo diferente. As três primeiras opções são medidas preventivas, enquanto a última é de caráter contingencial ou mitigatório. 2.2 Evolução Histórica A origem da Gerência de Riscos se confunde com a própria evolução do prevencionismo. Dentro da gerência de riscos estão aglutinados todos os aspectos apresentados por diversas filosofias prevencionistas que surgiram ao longo dos tempos, sob uma ótica gerencial e objetiva. Nos Estados Unidos e em alguns países europeus, a Gerência de Riscos (Risk Management) surgiu há aproximadamente 40 anos, logo após a Segunda Guerra Mundial, e vem sendo sustentada e aprimorada pela ação conjunta de empresários, trabalhadores e organizações governamentais. Na América Latina, os primeiros sinais do prevencionismo foram motivados pelos movimentos sociais iniciados na década de 20. Em 1947, vários países implantaram serviços de higiene e segurança, incentivados pelo programa de ajuda norte-americana, iniciado em Lima e dirigido pelo engenheiro John J. Bloomfield. No Brasil, os primeiros passos prevencionistas surgiram com a criação do Ministério do Trabalho, na década de 30. No entanto, desde 1919, com Rui Barbosa, o país contava com uma lei de acidentes do trabalho, a qual foi reformulada em 1934, mas continuou deficiente em termos prevencionistas, pois preocupava-se apenas com a compensação do acidentado e não com a prevenção de lesões. Apenas em 1941 foi incluído um capítulo sobre prevenção de acidentes e, em 1943, foi lançada a Campanha Nacional de Prevenção de Acidentes. Porém, somente em fins da década de 70 e início da década de 80, é que trabalhos sobre prevenção e controle de perdas começaram a ser divulgados, impulsionados por órgãos como a Fundacentro. castrorpc@yahoo.com.br 15
  • 16.
    Curso de Pós-Graduaçãoem Engenharia de Segurança do Trabalho Disciplina: Gerenciamento de Risco Professor: Roberto Portela de Castro Já a Gerência de Riscos foi introduzida, no Brasil, pelas filiais de empresas multinacionais com o objetivo de reduzir os custos relativos ao pagamento de seguros e, ao mesmo tempo, aumentar a proteção do patrimônio e dos trabalhadores. Porém, somente em finais da década de 80 e início da atual década é que o gerenciamento de riscos começou a ser divulgado e utilizado de forma mais ampla por um número maior de empresas. Com a evolução das políticas prevencionistas, passou-se a analisar mais criteriosamente os riscos industriais e os métodos para reduzir os mesmos, valendo-se da filosofia de prevenção de perdas para a tomada de decisões técnicas e gerenciais, tanto a nível de prevenção de acidentes do trabalho, como de acidentes catastróficos envolvendo as instalações, o meio ambiente e o público em geral. Sob esta ótica, a prevenção de perdas e, consequentemente, a Gerência de Riscos, são caracterizadas pelo seu envolvimento com a evolução da tecnologia e com os riscos associados a este desenvolvimento, conferindo uma abordagem gerencial e sistêmica ao tratamento de problemas relativos a acidentes e riscos industriais. Seguem a seguir alguns marcos que podem ser ressaltados ao longo dessa evolução: O cenário que permitiu o surgimento dos primeiros estudos de risco aconteceu entre os séculos XIV e XVI, época do Renascimento. Nesse período histórico ocorreram grandes transformações sociais, científicas, culturais, religiosas e políticas, as pessoas começassem a se libertar e desafiar as crenças consagradas, prevalecendo uma época de grande turbulência religiosa, de capitalismo nascente e uma abordagem vigorosa da ciência e do futuro. Com o renascimento, o desenvolvimento das civilizações foi ganhando mais força, fazendo com que o misticismo cedesse espaço ao desenvolvimento científico e lógico, abrindo as portas para a Reforma Protestante, que enfraqueceu o domínio da Igreja Católica sobre os povos, o que significou mais que uma mera mudança da relação da humanidade com Deus. Com a extinção da confissão, as pessoas dali em diante, tiveram que caminhar com os próprios pés e se responsabilizar pelas conseqüências das próprias decisões. A partir de então os conceitos de fragilidade e abstinência foram substituídos pela importância crescente sobre o futuro em relação ao presente, abrindo uma série de opções e decisões, fazendo com que os povos reconhecessem que o futuro oferecia, além de perigos, grandes oportunidades, e que era ilimitado e cheio de promessas. O resultado de tudo isso, não poderia ser diferente, trouxe a era do capitalismo, a necessidade de correr riscos. Em 1760, surgem os primeiros indícios de ações prevencionistas na Inglaterra, após o nascimento da Revolução Industrial. As profundas alterações tecnológicas provocadas pela revolução industrial, lançada com o aparecimento da primeira máquina de tear e marcada pela invenção da máquina a vapor (em 1781) por James Watts, deram início aos grandes processos de industrialização, que prosseguiram até nossos dias, substituindo o trabalho humano pela máquina. A existência de duas novas classes sociais caracterizou as sociedades pós-revolução industrial: a classe dos patrões (empregadores) e a classe dos trabalhadores, que se enfrentavam direta e individualmente, não existindo qualquer organização, por parte dos trabalhadores, para proteger os seus interesses. Portanto, as massas trabalhadoras foram impiedosamente exploradas durante o início da revolução industrial, pagando o custo social desta mudança. Ainda no século XVIII, Através da publicação do livro “De Morbis Artificum Diatriba” (A Doença dos Trabalhadores), o médico Bernadino Ramazzini relaciona as doenças desenvolvidas por trabalhadores de 50 profissões. castrorpc@yahoo.com.br 16
  • 17.
    Curso de Pós-Graduaçãoem Engenharia de Segurança do Trabalho Disciplina: Gerenciamento de Risco Professor: Roberto Portela de Castro No entanto, nesta fase inicial, a segurança foi criada e desenvolvida para fazer frente aos excessos praticados pelas empresas contra a força de trabalho. A preocupação em termos de segurança era totalmente voltada para morte ou lesões incapacitantes permanentes dos trabalhadores. A partir de acordos e algumas leis específicas foram criados alguns planos de assistência, beneficiando o empregado e sua família. Porém, essa legislação não resolvia senão uma parcela mínima dos problemas e, portanto, foi seguida por leis complementares, em geral pouco eficientes devido à pressão dos empregadores. Com o passar do tempo e com os avanços das lutas sociais, além dos planos de assistência, os trabalhadores passaram a ser cobertos por seguros e outros dispositivos que os protegia não apenas contra as lesões incapacitantes permanentes, mas também pela perda momentânea da capacidade de trabalho. Mais tarde, tiveram atenção especial outras formas de lesões pessoais, inclusive as que não afastavam o indivíduo do trabalho. Foram necessárias gerações para que estes homens começassem a se organizar. Porém, em meados do século XIX, quase meio século após o início da revolução industrial, ainda na Inglaterra, a preocupação com a prevenção de acidentes do trabalho e de outros fatores de risco, que eram freqüentes no ambiente das primeiras fábricas, gerou a união de trabalhadores e homens públicos para a concretização das bases da política prevencionista. Através das campanhas de melhoramento social, que surgiram com as leis de segurança social, foram introduzidos o trabalho sistemático e a legislação fabril. O fato das empresas adotarem planos para reduzir as lesões dos trabalhadores não aconteceu de forma voluntária, mas devido à pressão dos altos gastos financeiros oriundos das indenizações e seguros, às reivindicações sociais e à discriminação caso não acompanhassem os novos rumos da segurança. Desta forma, apesar dos avanços, os acidentes que não envolvessem pessoas não tinham valor nenhum, embora muitos destes acidentes possuíssem as mesmas causas ou causas semelhantes aos acidentes com pessoas. O motivo deste desinteresse, talvez fosse devido ao simples desconhecimento do alto índice de ocorrência dos acidentes, bem como dos custos que acarretavam. Apesar da evolução em que chegamos atualmente, em termos de engenharia e segurança do trabalho, esta filosofia perdura até hoje em grande parte das empresas e órgãos do governo, principalmente nos países subdesenvolvidos, sendo que grande parte dos acidentes como: quebra de equipamentos, interrupção do processo produtivo e agressões ao meio ambiente, não são nem mesmo registrados e muito menos analisados ou divulgados. Após seu surgimento na Inglaterra, a revolução industrial espalhou-se pela Europa Ocidental e, atravessando o Atlântico, desembarcou nos Estados Unidos da América, país este onde o movimento prevencionista se radicou e se desenvolveu devido às ações conjuntas entre governo, empresários e especialistas. Em 1928, o American Engineering Councill já fazia referência à relação existente entre os custos indiretos (não segurados) e os custos diretos (segurados) dos acidentes, e atribuía aos custos indiretos o pagamento de salários improdutivos, perdas financeiras, redução de rendimento da produção, falhas no cumprimento de prazos de entrega de produtos, etc. Em 1931, o americano H. W. Heinrich, que pertencia a uma companhia de seguros dos Estados Unidos, publicou um estudo onde afirmava existir uma relação de 4:1 entre os custos indiretos e os castrorpc@yahoo.com.br 17
  • 18.
    Curso de Pós-Graduaçãoem Engenharia de Segurança do Trabalho Disciplina: Gerenciamento de Risco Professor: Roberto Portela de Castro custos diretos dos acidentes, sendo sua pesquisa fundamentada em dados médios da indústria americana da década de 20, demonstrou ainda que o desenvolvimento de ações prevencionistas seria a saída para redução desses custos. No mesmo estudo, Heinrich lançou a idéia de acidentes com danos à propriedade, ou melhor, acidentes sem lesão. Heinrich é considerado o pai do prevencionismo, e foi ele quem definiu acidente como todo evento não planejado, não controlado e não desejado que interrompe uma atividade ou função. Posteriormente, R.P. Blake analisou os resultados e, junto com Heinrich, formulou alguns princípios e sugestões, dentre elas a de que as empresas deveriam promover medidas tão importantes ou mais do que aquelas que visassem apenas à proteção social dos seus empregados, ou seja, as empresas deveriam, efetivamente, partir para evitar a ocorrência de acidentes. Em 1947, R.H. Simonds propôs um método para cálculo do custo de acidentes, que enfatizava a necessidade de se realizar estudos-pilotos, em todas as empresas, sobre os custos associados a quatro tipos de acidentes: lesões incapacitantes, casos de assistência médica, casos de primeiros socorros e acidentes sem lesões. Simonds também propôs a substituição dos termos custo direto e custo indireto por custo segurado e custo não-segurado, respectivamente, muito utilizados hoje em dia em gerenciamento de riscos. Durante a década de 50, desenvolveu-se, nos Estados Unidos, uma conscientização no sentido de se valorizar os programas de prevenção de riscos de danos materiais procurando reduzir suas despesas com seguros passam a definir metodologias no sentido de aumentar o seu grau de proteção em relação aos seus riscos associados. Esta idéia de aumentar a proteção e diminuir as despesas com seguros, foi chamada de Gerência de Riscos. Em 1965, o Conselho Nacional de Segurança dos EUA concluiu que o país havia perdido U$ 7,2 bilhões em acidentes com danos materiais e U$ 7,1 bilhões em acidentes com danos pessoais nos últimos dois anos, sendo que, em 1964, os danos materiais resultantes de acidentes no trânsito e, em 1965, os danos materiais resultantes de acidentes nas empresas somavam juntos U$ 2,8 bilhões. Em 1966 o engenheiro americano Frank Bird Jr., propõe o Loss Control ou Controle de Perdas, que era uma visão mais abrangente da prevenção, que tinha como objetivo principal a redução das perdas oriundas de danos materiais, sem no entanto se descuidar dos acidentes com danos pessoais. Os quatro aspectos principais em que se baseava o desenvolvimento de programas de controle de perdas eram: informação, investigação, análise e revisão do processo. Mais tarde, Bird, já com fortes influências do trabalho apresentado por J.A.Fletcher e H.M.Douglas, nomeou a sua teoria como Controle de Perdas e o procedimento gerencial como Administração do Controle de Perdas. Após os estudos anteriores, Frank Bird foi nomeado diretor de segurança de serviços de engenharia da ICNA. Introduziu o conceito de “quase acidentes”, que demonstram que, se o acidente quase ocorreu , também a perda ou dano quase ocorreu , e poderia ser tanto material quanto pessoal. Em 1970, os engenheiros canadenses John Fletcher e Hugh M. apresentaram um trabalho, baseado nos estudos de Bird, onde aplicavam os princípios do Controle de Danos de forma extensiva a todos os acidentes passíveis de ocorrência dentro de um sistema, ou seja, acidentes com máquinas, materiais, instalações, meio ambiente, etc. E acabam por acrescentar a palavra total e propõe o Total Loss Control, Controle Total de Perdas. Os programas de Controle Total de Perdas têm o objetivo de reduzir ou eliminar todos os acidentes que possam interferir ou paralisar o processo produtivo, castrorpc@yahoo.com.br 18
  • 19.
    Curso de Pós-Graduaçãoem Engenharia de Segurança do Trabalho Disciplina: Gerenciamento de Risco Professor: Roberto Portela de Castro abordam todo e qualquer tipo de evento que interfira negativamente no mesmo, prejudicando a utilização plena de pessoal, máquinas, materiais e instalações. Os estudos desenvolvidos, até então, tanto por Bird quanto por Fletcher, constituíam-se apenas de práticas administrativas, sendo negligenciados os problemas que exigiam uma análise técnica mais acurada. Partindo desta observação, em 1972, Willie Hammer, engenheiro especialista em Segurança de Sistemas, área intimamente relacionada à Engenharia de Confiabilidade, e com larga experiência em projetos aeroespaciais dos EUA, ampliou os conceitos, com relação ao estabelecimento de segurança de sistemas, defendendo a previsão de acontecimentos para organizar a identificação e o manejo de riscos, ao invés da análise de eventos a posteriori. Desta forma, Hammer alertou para a necessidade de se incluir um reforço complementar, do ponto de vista da engenharia, nos programas de administração e controle de riscos desenvolvidos até então. Segundo Hammer, as atividades administrativas eram muito importantes, mas existiam problemas técnicos que teriam obrigatoriamente que ter soluções técnicas. Os estudos de Hammer ajudaram a compreender melhor os chamados erros humanos, muitas vezes provocados por projetos deficientes e que, por isso, deveriam ser debitados à organização e não ao executante. O enfoque sistêmico apresentado por Hammer estabelece a responsabilidade, quando da elaboração de um produto, para prevenir riscos inerentes aos bens e serviços que farão uso deste produto, evitando o transpasse de possíveis danos aos usuários do mesmo. A corrida espacial e a guerra fria criam na década de 70 a Engenharia de Segurança de Sistemas. Esta engenharia desenvolveu várias técnicas de avaliação de riscos através de metodologias oriundas da indústria militar e aeroespacial americanas. Willie Hammer foi o responsável por trazer e adaptar estas metodologias para a área da indústria civil. A Grã-Bretanha, através do BSI – British Standards Instituction, que é o organismo normalizador que produz as normas naquele país, equivalente à nossa ABNT – Associação Brasileira de Normas Técnicas, publica em 1979 a BS 5750, sobre sistemas de qualidade. Esta norma deu origem à série ISO 9000, que foi editada oficialmente em 1987. Em 1992 o BSI edita a norma BS 7750 revisada em 1994, que dá origem à série ISO 1400 sobre sistemas de gestão ambiental, editada oficialmente em 1996. Em 1994, sai a primeira revisão da ISO 9000, já incorporando a visão de gestão. Na área de Segurança e Saúde Ocupacional é publicada em 1995 a BS 8750, revisada em 1996 e publicada como BS 8800. Devido a questões econômicas e políticas a BS 8800 ainda não se transformou em ISO 18000. Porém em 1999, após um acordo entre várias instituições de diversos países ( National Standards Authority of Ireland; South African Bureau of Standards; British Standards Institution; Bureau Veritas Quality International; Det Norske Veritas; Lloyds Register Quality Assurance; National Quality Assurance; SFS Certification; SGS Yarsley International Services; Asociación Española de Normalización y Certificación; International Safety Management Organisation Ltd; Standards and Industry Resaerch Institute of Malasya; International Certification Services) e a urgente demanda de clientes por uma norma reconhecida para Sistemas de Gestão da Segurança e Saúde no Trabalho são publicadas as diretrizes OHSAS– Occupational Helth and Safety Assessment Series, OHSAS 18001- castrorpc@yahoo.com.br 19
  • 20.
    Curso de Pós-Graduaçãoem Engenharia de Segurança do Trabalho Disciplina: Gerenciamento de Risco Professor: Roberto Portela de Castro Especificações para Sistemas de Gestão da Segurança e Saúde no Trabalho e OHSAS 18002 – Diretrizes para Implantação da OHSAS 18001. A OHSAS 18001 é um padrão internacional que estabelece requisitos relacionados à Gestão da Segurança e Saúde Ocupacional, por meio do qual é possível melhorar o conhecimento dos riscos existentes na organização, atuando no seu controle em situações normais e anômalas. Este padrão é aplicáveis aos mais diversos setores e atividades econômicas, orientando tais organizações sobre como promover a melhoria contínua do desempenho de Segurança e Saúde Ocupacional, com os benefícios para as organizações: Melhoria na cultura de segurança, na eficiência e, conseqüente redução de acidentes na produção; Incremento no controle de perigos e redução de riscos; Demonstração do atendimento das exigências legais e aumento da reputação no gestão da SSO; Redução de prêmios de seguros; Constituição de uma parte integral de sua estratégia de desenvolvimento sustentável; Demonstração do seu compromisso com a proteção do seu pessoal e dos ativos fixos; Promoção das comunicações internas e externas. Em 2004, na área de Gestão de Risco foi publicada a primeira norma do mundo sobre Gestão de Riscos: a AS/NZS 4360:2004. Ela fornece um modelo genérico do processo de Gestão de Riscos, que pode ser utilizado por organizações de qualquer tipo, tamanho e setor de atividade. A AS/NZS 4360:2004 (base da futura ISO 31000) dá ênfase à inserção da Gestão de Riscos na filosofia, nas práticas e nos processos de negócio da organização, em vez de ser vista ou praticada como uma atividade separada. Embora o conceito de risco seja freqüentemente interpretado em termos de perigo ou impacto negativo, a norma vê os riscos como a exposição às conseqüências da incerteza ou como potenciais desvios do que foi planejado ou do que é esperado. 3 - A empresa como sistema, sub-sistemas empresariais, natureza dos riscos empresariais, Riscos Puros e Especulativos. 3.1 A Empresa como Sistema É comum nos dias de hoje a divisão do trabalho dentro de uma organização. Porém é necessária a completa integração entre os vários elementos. Esta integração, por sua vez, pode ser realizada eficazmente ao se adotar uma abordagem sistêmica. Visão sistêmica significa entender e interligar todos os processos empresariais (cadeia de suprimento, produção, distribuição e planejamento) de forma que a tomada de decisão leve em consideração a otimização de todo o sistema. A soma dos resultados de áreas isoladas (marketing, finanças, produção...) não é o resultado do todo. Sob o ponto de vista sistêmico, qualquer organização é um sistema composto de partes, cada uma com metas próprias. Para alcançar as metas globais, deve-se visualizar todo o sistema e procurar compreender e medir as inter-relações e integrá-las de modo que capacite a organização a buscar suas metas eficientemente. Um sistema pode ser considerado como um conjunto de elementos inter-relacionados que interagem entre si e com outros sistemas, de modo a cumprir um certo objetivo que evolui no tempo castrorpc@yahoo.com.br 20
  • 21.
    Curso de Pós-Graduaçãoem Engenharia de Segurança do Trabalho Disciplina: Gerenciamento de Risco Professor: Roberto Portela de Castro num determinado ambiente. Pode ser definido, literalmente, como um todo organizado ou complexo, um agrupamento ou combinação de coisas ou partes que formam um todo complexo ou unitário. A empresa na concepção sistêmica (Figura 2) é tratada como um sistema de entradas e saídas, que transforma e combina os fatores de produção, suas entradas, através de um processo tecnológico de produção, dando origem a outros produtos ou serviços, que se constituem nas saídas. As entradas são os insumos necessários à produção (materiais, informação, recursos financeiros e humanos), o processamento são as operações necessárias à construção de um bem ou serviço (manufatura, atendimento, logística...) e as saídas são os bens e serviços ofertados aos mercados consumidores. Figura 2 – Ambiente Sistêmico A abordagem sistêmica teve sua origem na junção dos estudos de dois pesquisadores: O americano, Norbert Wiener, em 1946 e o alemão Von Bertallanfy. Enquanto este, desenvolveu estudo na forma de abordagem dos estudos de todas as ciências; aquele, desenvolveu o conceito de feedback ou retroalimentação. Teoricamente os sistemas podem ser considerados abertos ou fechados. Os fechados são aqueles cuja seu desenvolvimento ao longo do tempo e do espaço compreende apenas variáveis controláveis; enquanto os fechados sofrem influências de variáveis externas e incontroláveis. Os sistemas de interesse à Segurança do Trabalho são os produtivos que são do tipo aberto, pois são tantas as variáveis e tamanha a velocidade de modificação da realidade, que se considera impossível ter um controle completo do sistema produtivo, o que leva a um interação entre o sistema e meio-ambiente externo, onde recebe e causa influência. Os elementos fundamentais de um sistema são: objetivo, entrada, processamento, saída, controles e retroalimentação e as formas de interação entre elas, sendo uma conjunção de Recursos Humanos (RH), Recursos Financeiros (RF) e Recursos Materiais (RM) que interagem tendo objetivos específicos, amplos e diversificados, conforme Figura 3 acima. castrorpc@yahoo.com.br 21
  • 22.
    Curso de Pós-Graduaçãoem Engenharia de Segurança do Trabalho Disciplina: Gerenciamento de Risco Professor: Roberto Portela de Castro Figura 3 – Elementos de um Sistema As mudanças no ambiente externo também provocam alterações na empresa e em seus subsistemas. Assim, as organizações devem monitorar e compreender as mudanças no ambiente, adequando seus sistemas e subsistemas de modo a maximizar os resultados (saídas). A fronteira da empresa, enquanto sistema é uma delimitação calcada nas áreas próprias de influência dos recursos e subsistemas envolvidos, por onde flui a interação e o relacionamento com outros sistemas, dentro do conceito de empresa, não como um sistema fechado, mas sim, como parte de um sistema maior do qual participa e sofre influências. 3.1.1 O Processo Decisório segundo uma abordagem Sistêmica No mundo atual a modernização, o desenvolvimento tecnológico e a globalização exigem cada vez mais a execução de projetos com qualidade e rapidez para satisfazer a necessidade dos clientes. A velocidade com que a dinâmica do ambiente se altera e o aumento da competitividade exigem tomadas de decisões oportunas, precisas e de baixo custo. No entanto, a tomada de decisões tem por base a existência de alternativas que possam promover o estado de coisas que ele deseja alcançar. Essas alternativas disponíveis constituem o centro de qualquer problema de decisão. Para que a melhor decisão seja tomada é preciso compreender o ambiente de trabalho, como ele funciona, quais suas peculariedades, sua cultura organizacional, sua visão, suas restrições, seus pontos fortes e fracos. Isso no âmbito global como a nível departamental. A análise de sistemas auxilia o profissional que toma decisões a compreender melhor a estrutura do problema, possibilitando definir a solução deste, com a escolha da melhor dentre um conjunto de ações alternativas. Ao abordar-se a análise de sistemas é importante ter-se a consciência que, além da necessidade de conhecer-se a fundo o sistema e o meio atuante, criar alternativas viáveis requer uma variedade de habilidades técnicas. Comumente nenhum único indivíduo possui todas as habilidades requeridas. Assim sendo, o conceito de equipe interdisciplinar é benéfico à análise de sistemas. Uma equipe interdisciplinar é um grupo de trabalho, composto de pessoas com formações e habilidades variadas, cada uma delas trazendo seu próprio ponto de vista e experiências para atuar sobre o problema, conseguindo freqüentemente resultados significativamente superiores àqueles que se poderia esperar de um único indivíduo. castrorpc@yahoo.com.br 22
  • 23.
    Curso de Pós-Graduaçãoem Engenharia de Segurança do Trabalho Disciplina: Gerenciamento de Risco Professor: Roberto Portela de Castro Sinteticamente, uma forma de estabelecer as fases do processo decisório a partir da abordagem sistêmica, pode ser esquematizado de acordo com a Figura 4. Figura 4 – Visão Sistêmica e o Processo Decisório De acordo com SELL (1995), "num sistema de trabalho, em seu estado ideal, os fatores técnicos, organizacionais e humanos estão em harmonia. Por ocasião de um acidente ou quase-acidente essa harmonia é perturbada, sendo assim, é de fundamental importância que no planejamento e projeto de sistemas de trabalho, sejam eliminadas ou ao menos restringidas as condições de risco, aumentando- se assim a segurança do trabalhador". De forma enfática o risco está associado à probabilidade de perdas durante a realização de uma atividade dentro do sistema, e todos os elementos de um sistema apresentam potencial de riscos que podem resultar na destruição do próprio sistema. 3.2 Sub-sistemas empresariais É possível que um sistema seja constituído por vários subsistemas ou ainda, que faça parte de um sistema mais amplo, participando ele próprio como subsistema de um sistema maior. Os subsistemas empresariais são suas áreas/departamentos e/ou suas unidades de negócios (marketing, financeiro, contabilidade, produção, RH, vendas, etc). Qualquer alteração em um de seus subsistemas poderá provocar reações em outras áreas, bem como em toda a empresa. Exemplo: A empresa decide alterar o sistema de distribuição de seus produtos, passando a ter entregas menos freqüentes no intuito de reduzir seus custos com fretes. Como conseqüência, esta medida poderá acarretar maior formação de estoques, maiores custos com a manutenção destes, como também alterações nas relações com seus clientes externos. Dentro da concepção de sub-sistemas uma forma de mapear os processos é através do planejamento e controle dos fluxos de: matérias; recursos financeiros; mão-de-obra; máquinas e equipamentos; e informação. castrorpc@yahoo.com.br 23
  • 24.
    Curso de Pós-Graduaçãoem Engenharia de Segurança do Trabalho Disciplina: Gerenciamento de Risco Professor: Roberto Portela de Castro O Fluxo de materiais interliga fornecedores e consumidores, na logística de compra de matéria- prima e na distribuição de produtos acabados. O fluxo de recursos financeiros compreende: as atividades de financiamento junto a bancos, acionistas e governo; das atividades de compra com respeito a fornecedores; das atividades de comercialização junto a clientes; e das atividades de contabilidade dos direitos trabalhistas. Uma forma de representar esses fluxos é através de representação gráfica com o uso de fluxogramas produtivos, que podem ser usados para representar sistemas produtivos ou fluxos específicos. As Figuras 5 e 6 abaixo apresentam alguns fluxogramas. Figura 5 – Processo Sistêmico Empresarial castrorpc@yahoo.com.br 24
  • 25.
    Curso de Pós-Graduaçãoem Engenharia de Segurança do Trabalho Disciplina: Gerenciamento de Risco Professor: Roberto Portela de Castro Figura 6 – Processo da Atividade de Colheita 3.3 Natureza dos Riscos Empresariais A identificação dos riscos potenciais e inerentes a cada atividade numa empresa é uma questão fundamental, principalmente no início do gerenciamento de riscos. Existem diferentes tipos de riscos com características diferenciadas em função do ambiente de atuação da empresa e das suas próprias características operacionais. Novos riscos surgem com novos tipos de estruturas corporativas e mudanças na tecnologia da informação (Vanca, 1998, p.21). Os tradicionais estudiosos da Gerência de Riscos, entre eles De Cicco, os classificam em: riscos especulativos (ou dinâmicos) riscos puros (ou estáticos)- à propriedades, pessoas e materiais A principal diferença entre essas duas categorias é que os riscos especulativos envolvem uma possibilidade de ganho ou de perda; ao passo que os riscos puros envolvem somente possibilidade de perda, não existindo nenhuma possibilidade de ganho ou de lucro. O confronto entre os Riscos Especulativos e Puros e seus respectivos gerenciamentos associados, no âmbito de cada empresa, pode ser evidenciado por meio da Figura 7. Para uma Gestão Global ser eficiente, temos que considerar a conjunção dos dois gerenciamentos: Empresarial e de Riscos, em que este último está a serviço do primeiro. No entanto, como os Riscos Puros não geram ganhos, acaba sendo colocado em segundo plano em relação aos Riscos Especulativos. castrorpc@yahoo.com.br 25
  • 26.
    Curso de Pós-Graduaçãoem Engenharia de Segurança do Trabalho Disciplina: Gerenciamento de Risco Professor: Roberto Portela de Castro No tratamento dos riscos, perante a probabilidade de ocorrência e magnitude de cada perda virtual deve-se verificar a suportabilidade da empresa e em função dos recursos disponíveis e medidas serão aplicadas para se enfrentamento. Na área de segurança os riscos são basicamente puros e são relativos aos perigos. As técnicas de análise valem para ambos. Figura 7 – Revista Eletronica | Brasiliano&Associados Julho – Agosto 2007|Edição 31ª 3.3.1 Riscos Puros Os riscos puros serão nosso campo de atuação na Higiene e Segurança do Trabalho e compreendem os prejuízos decorrentes de danos à propriedade são provenientes de incêndios e/ou explosões, vandalismo, roubo, sabotagem, danos aos equipamentos, ações naturais (ventos, inundações, etc.), etc. Os riscos às pessoas são aqueles que podem resultar em doenças ou acidentes do trabalho (morte, invalidez permanente, etc.). Por último, mas de grande importância nos dias atuais, encontram-se os riscos por responsabilidade, que são aqueles que resultam em prejuízos por castrorpc@yahoo.com.br 26
  • 27.
    Curso de Pós-Graduaçãoem Engenharia de Segurança do Trabalho Disciplina: Gerenciamento de Risco Professor: Roberto Portela de Castro danos a terceiros (pagamento de indenizações por lesões ou morte, pensões, etc.) e por danos ao meio ambiente. A classificação dos riscos puros envolve também a avaliação de sua probabilidade de ocorrência e dos seus possíveis impactos estratégicos, operacionais, financeiros, etc. A magnitude do impacto de cada risco precisa ser identificada, para que assim se tenha um adequado grau de controle. Cada risco pode ser classificado como: catastrófico, alto, médio ou baixo. Já com relação a tendência o risco pode ser: estável, crescente ou decrescente. Os riscos baixos (leves) são aqueles cujo prejuízo financeiro resultante é baixo, podendo ser assimilado integralmente pela empresa, obrigando a adoção de outros meios para o alcance dos objetivos da empresa. Um risco médio é aquele que o seu acontecimento impede o alcance dos objetivos da empresa. Os riscos graves são aqueles cuja perda é significativa para a empresa e só podem ser assumidos sob determinadas condições que assegurem a mitigação de seus resultados. Os riscos puros considerados catastróficos são aqueles que, caso venham a se concretizar, resultam em prejuízos de grande monta para a empresa com possibilidade de colapso financeiro, sendo, portanto, transferidos a terceiros. De um modo geral, uma organização possuem bens tangíveis e intagíveis expostos à perda. As perdas podem ser tangíveis, quando se referem a prejuízos mensuráveis, ou intangíveis, quando se referem a elementos de difícil mensuração como a imagem da empresa. As principais perdas resultantes da materialização dos riscos puros numa empresa são: perdas decorrentes de morte, invalidez ou afastamento de funcionários. Tanto ao acidentado, como a dependentes (indenizações), inclusive advogado; perdas de tempo e produtividade por profissional não treinado, equipamento danificado, baixa na moral da equipe; perdas por danos à propriedade e a bens em geral não cobertos por seguros, tais como: reposição de produto e/ou itens danificados; perdas decorrentes de fraudes ou atos criminosos; custos com: investigação de acidentes, perito de defesa, ações corretivas, honorários com advogados, assistência emergencial; perdas por danos causados a terceiros (responsabilidades da empresa por poluir o meio ambiente, responsabilidade pela qualidade e segurança do produto fabricado ou do serviço prestado). Normalmente, considera-se que a Gerência de Riscos trata apenas das questões relativas à prevenção e ao financiamento dos riscos puros. Entretanto, vale mencionar que muitas de suas técnicas podem ser igualmente aplicadas aos riscos especulativos. 3.3.2 Riscos Especulativos Os riscos especulativos são chamados de riscos de negócio podem ser divididos em três tipos: 1. riscos administrativos - relacionados ao processo de tomada de decisões gerenciais. Uma decisão errada poderá perdas consideráveis, uma decisão correta pode trazer lucros para a empresa. castrorpc@yahoo.com.br 27
  • 28.
    Curso de Pós-Graduaçãoem Engenharia de Segurança do Trabalho Disciplina: Gerenciamento de Risco Professor: Roberto Portela de Castro Neste tipo de risco é difícil prever antecipadamente e com precisão o resultado da decisão adotada, entretanto, a incerteza quanto à exatidão do resultado nada mais é do que uma das definições de risco. Podem ainda ser subdivididos em: - riscos de mercado: são fatores que tornam incerta a venda de um determinado produto ou serviço, a um preço suficiente que traga resultados satisfatórios em relação ao capital investido; - riscos financeiros: relativos às incertezas em relação às decisões tomadas sobre a política econômica - financeira da organização; - riscos de produção: tratam questões e incertezas quanto a materiais, equipamentos, mão-de- obra e tecnologia utilizados na fabricação de um produto ou prestação de um serviço. 2. riscos políticos - referem-se a leis, decretos, portarias, resoluções, etc., emanados do Governo Federal, Estadual ou Municipal que possam ameaçar os interesses e objetivos da organização. 3. riscos de inovação - referem-se às incertezas decorrentes, normalmente, da introdução (oferta) de novos produtos ou serviços no mercado, e da sua aceitação (demanda) pelos consumidores. Os riscos de inovação estão também associados às inovações tecnológicas no objetivo de otimizar o trabalho. 3.3.3 Outras Classificações Vanca, outro estudioso, recomenda a classificação dos riscos por natureza e relevância entre: Riscos estratégicos - estão associados ao modo que uma organização é gerenciada. Está focada nas questões corporativas amplas, tais como fatores competitivos, estrutura organizacional, desenvolvimento de novos produtos, estratégia de formação de preços, etc. Os riscos estratégicos são os mais relevantes, pois envolvem situações que impedem o alcance dos objetivos corporativos ou a não ocorrência de situações consideradas necessárias para estes objetivos, como por exemplo, o investimento em inovações tecnológicas. Obviamente, os demais riscos têm também relevância e implicações diferenciadas. Riscos operacionais - referentes à habilidade de uma organização controlar e distribuir seus processos principais de maneira previsível e pontualmente. Está focada na integridade e consistência dos processos diários que suportam o negócio. Riscos de conformidade - relacionados com a habilidade da organização cumprir normas regulatórias legais e exigências fiduciárias. Riscos financeiros - estão ligados à exposição financeira da organização. São observadas as ferramentas relacionadas à Tesouraria e fluxos financeiros, como os relatórios financeiros (internos ou externos), que estão sujeitos a, por exemplo, erros decorrentes de incompetência, falhas em sistemas, furtos ou fraudes. Esta classificação é bem abrangente e considera questões como normalização e estratégias, presentes em muitas organizações. De modo que as duas classificações citadas se complementam e permitem que adotemos a Figura 8, onde a classificação de Vanca traduz um maior detalhamento e ampliação dos riscos especulativos descritos por De Cicco. A Figura 8 ilustra bem os limites e interseções entre as classificações. castrorpc@yahoo.com.br 28
  • 29.
    Curso de Pós-Graduaçãoem Engenharia de Segurança do Trabalho Disciplina: Gerenciamento de Risco Professor: Roberto Portela de Castro Figura 8 – Classificação dos Riscos Empresariais Sánchez (1995), outro estudioso, recomenda a classificação dos riscos nas seguintes categorias: Riscos às propriedades físicas – (construções, edifícios, terrenos, instalações) devido a: incêndios, raios, terremotos, explosões, enchentes, etc. Riscos ao conteúdo – (matéria-prima, insumos, equipamentos, máquinas, produtos) devido a: incêndios, raios, terremotos, explosões, enchentes, quebras e defeitos em máquinas e equipamentos, explosão de caldeiras, etc. Riscos que emanam da lei – responsabilidade comercial, ou trabalhista. Riscos decorrentes – paralisação das operações, perda de profissionais-chaves no processo produtivo. Riscos por atos criminosos – roubo, fraude, má fé. Riscos pessoais – funcionários, visitantes, vizinhos. 3.4 Mapeamento de Risco Apesar de não fazer parte do conteúdo básico da disciplina o Mapa de Risco têm função importante no Gerenciamento de Risco, pois permite: a) reunir as informações necessárias para estabelecer o diagnóstico da situação de segurança e saúde no trabalho na empresa, castrorpc@yahoo.com.br 29
  • 30.
    Curso de Pós-Graduaçãoem Engenharia de Segurança do Trabalho Disciplina: Gerenciamento de Risco Professor: Roberto Portela de Castro b) possibilitar, durante a sua elaboração, a troca e divulgação de informações entre os trabalhadores, bem como estimular sua participação nas atividades de prevenção. A obrigatoriedade da elaboração do Mapa de Risco foi determinada pela Portaria nº5 de 17 de agosto de 1992 do Ministério do Trabalho e da Administração. Segundo a portaria, ele é obrigatório nas empresas com grau de risco e número de empregados que exijam a constituição de uma Comissão Interna de Prevenção de Acidentes. O mapa de riscos é a representação gráfica dos riscos de acidentes nos diversos locais de trabalho, inerentes ou não ao processo produtivo. De fácil visualização e afixada em locais acessíveis no ambiente de trabalho, para informação e orientação de todos os que ali atuam e de outros que eventualmente transitem pelo local, quanto às principais áreas de risco. No mapa de riscos, círculos de cores e tamanhos diferentes mostram os locais e os fatores que podem gerar situações de perigo pela presença de agentes físicos, químicos, biológicos, ergonômicos e de acidentes. O Mapa de riscos é elaborado segundo a Portaria nº 25, pela CIPA, ouvidos os trabalhadores envolvidos no processo produtivo e com a orientação do Serviço Especializado em Segurança e Medicina do Trabalho SESMT da empresa, quando houver. Para elaboração do Mapa de Risco, devemos considerar a realização das seguintes etapas: a) conhecer o processo de trabalho no local analisado: Os trabalhadores: número, sexo, idade, treinamentos profissionais e de segurança e saúde, jornada, Os instrumentos e materiais de trabalho, As atividades exercidas,o ambiente. b) identificar os riscos existentes no local analisado, conforme a classificação da tabela 1, apresentada a seguir. c) identificar as medidas preventivas existentes e sua eficácia: medidas de proteção coletiva medidas de organização do trabalho medidas de proteção individual; medidas de higiene e conforto: banheiro, lavatórios, vestiários, armários, bebedouro, refeitório, área de lazer d) identificar os indicadores de saúde: queixas mais freqüentes e comuns entre os trabalhadores expostos aos mesmos riscos. acidentes de trabalho ocorridos, doenças profissionais diagnosticadas, a intensidade do risco, de acordo com a percepção dos trabalhadores, que deve ser representada por tamanhos proporcionalmente diferentes de círculos. castrorpc@yahoo.com.br 30
  • 31.
    Curso de Pós-Graduaçãoem Engenharia de Segurança do Trabalho Disciplina: Gerenciamento de Risco Professor: Roberto Portela de Castro GRUPO I: GRUPO II: GRUPO I: GRUPO IV: GRUPO V: VERDE VERMELHO MARROM AMARELO AZUL Riscos Riscos Químicos Riscos Biológicos Riscos Riscos de Acidentes Físicos Ergonômicos Ruído Poeiras Vírus Esforço Físico Arranjo físico Intenso inadequado Vibrações Fumos Bactérias Levantamento e Máquinas e transporte manual equipamentos sem de peso proteção Radiações Névoas Protozoários postura inadequada Ferramentas ionizantes inadequadas ou defeituosas Radiações não Neblinas Fungos Controle rígido de Iluminação inadequada ionizantes produtividade Frio Gases Bacilos Imposição de Eletricidade ritmos excessivos Calor Vapores Parasitas Trabalho em turno de incêndio ou e noturno explosão Pressões Substâncias, Animais Jornada de Armazenamento anormais compostos ou peçonhentos Trabalho inadequado produtos químicos (isentos, cobras, prolongadas em geral aranhas) Umidade Animais (cães, Trabalho Outras situações de gatos, roedores) repetitividade risco Ventilação Outras situações causadoras de stress físico e/ou psíquico Iluminação Tabela 1 – Classificação dos Principais Riscos Ocupacionais Após discutido e aprovado pela CIPA, o Mapa de Riscos, completo ou setorial, deverá ser afixado em cada local analisado, de forma claramente visível e de fácil acesso para os trabalhadores No caso das empresas da indústria da construção, o Mapa de Riscos do estabelecimento deverá ser realizado por etapa de execução dos serviços, devendo ser revisto sempre que um fato novo e superveniente, modificar a situação de riscos estabelecidas. 3.5 Sinalização e Rotulagem Assim como o Mapa de Risco o uso de sinalizações e rotulagens em produtos são ferramentas de comunicação de grande importância no Gerenciamento de Riscos. A base normativa desses conteúdos está na NR-18 e na NR-26. A NR-18 aplica-se ao ambiente da construção civil e visa à adoção placas de sinalização de forma a proteger a saúde e a integridade física dos trabalhadores. Já a castrorpc@yahoo.com.br 31
  • 32.
    Curso de Pós-Graduaçãoem Engenharia de Segurança do Trabalho Disciplina: Gerenciamento de Risco Professor: Roberto Portela de Castro NR-26 estabelece a padronização das cores a serem utilizadas como sinalização de segurança nos ambientes de trabalho, com o mesmo objetivo da NR-18. A adoção de sinalizações e rotulagens visa estabelecer um vínculo de comunicação indireto entre o SESMT e os trabalhadores. A comunicação pode se valer de algumas formas básicas, como a escrita, os símbolos e as cores. As cores têm uma grande vantagem em relação a outras formas de comunicação: chamam a atenção do observador e provocam reações imediatas neste, através de um mecanismo de associação da cor com a idéia que se quer transmitir. A utilização das cores nos locais de trabalho tem a intenção fundamental de permitir uma identificação imediata do risco existente. No entanto, sua utilização não deve ser exagerada para se evitar fadiga visual. Outra aplicação das cores é na decoração de ambientes de forma a tornar o ambiente agradável. Na China, paredes pintadas de vermelho deixam as pessoas sentindo-se bem. Já no Brasil essas cores carregam o ambiente, enquanto as cores como azul, verde e bege suaves são consideradas calmantes. A cor vermelha é utilizada para distinguir equipamentos destinados à proteção contra incêndio. Assim sendo, tubulações, caixas de incêndio, portas de emergência, extintores etc, são todos pintados de vermelho. É utilizada também, no mapa de riscos (ver NR 5), para identificar o grupo II (riscos por agentes químicos). A cor amarela tem a função de alertar ou de chamar a atenção. Deve ser utilizada nas situações relacionadas no subitem 26.1.5.3. É também utilizada para a identificação, no mapa de riscos, do grupo III (riscos ergonômicos). A cor branca é utilizada conforme o subitem 26.1.5.4 determina. Em algumas situações, quando associada a uma caveira, identifica produtos tóxicos. A cor preta (subitem 26.1.5.5), além de utilizada para indicar as canalizações de inflamáveis e combustíveis de alta viscosidade, também é utilizada na indústria petroquímica, com o objetivo de favorecer a transmissão de calor e facilitar a transferência do produto. A cor azul, além de servir de alerta, também é utilizada, no mapa de riscos, para identificar o grupo V (riscos de acidentes). A cor verde representa segurança. É também utilizada para identificar, no mapa de riscos, o grupo I (riscos por agentes físicos). As cores laranja, púrpura, lilás, cinza e alumínio têm sua utilização especificada conforme o exposto entre os subitens 26.1.5.8 e 26.1.5.12. A cor marrom (subitem 26.1.5.13) é também utilizada para identificar, no mapa de riscos, o grupo III (riscos por agentes biológicos). A rotulagem preventiva visa orientar os empregados para o risco dos produtos ao serem manuseados. Estando presente não só em produtos industriais como em produtos domésticos que apresentem um determinado risco inerente à sua utilização. Por exemplo, um inseticida contém informações em seu frasco que dizem respeito aos riscos que oferece caso não seja corretamente manuseado. Nem sempre é possível disponibilizar-se todas as informações de segurança necessárias. Isto vai depender do tamanho da embalagem e o espaço destinado a estas informações. castrorpc@yahoo.com.br 32
  • 33.
    Curso de Pós-Graduaçãoem Engenharia de Segurança do Trabalho Disciplina: Gerenciamento de Risco Professor: Roberto Portela de Castro Devido a esta restrição de espaço, é dever das empresas que produzem produtos químicos prover maiores informações sobre os riscos que o produto oferece. No que se refere ao transporte de produtos perigosos, todas as embalagens devem possuir identificação preventiva. Esta rotulagem deve ser feita em português. A ABNT adota o FISPQ – Ficha de Informação de Produto Químico para padronizar informações referentes à proteção, segurança, saúde e meio ambiente. O FISPQ deve disponibilizar as seguintes informações: - Identificação do produto e da companhia - Composição e informação do conteúdo - Identificação dos perigos - Medidas de primeiros socorros - Medidas de prevenção e combate a incêndios - Medidas de controle no caso de derramamento ou vazamento - Manuseio e armazenagem - Controle da exposição e proteção individual - Propriedades físico-químicas - Estabilidade e reatividade - Informações toxicológicas - Informações sobre impactos ao meio ambiente - Considerações sobre tratamento e disposição de resíduos - Informações sobre o transporte - Regulamentações específicas - Outras informações 3.6 Exercícios Exercício 1 A turma deverá ser dividida em grupo de no máximo 6 alunos, que deverão ser definidos e entregues até o final da aula. Cada grupo deverá escolher um sistema produtivo qualquer, mas de conhecimento comum aos membros do grupo, sobre o qual irão trabalhar ao longo de toda a disciplina e o descreva, indicando: sua estrutura organizacional, produtos, mercado, sazonalidade de matéria-primas, número de empregados, ambiente de trabalho, riscos gerais e perdas a que estão submetidos. Exercício 2 Considerando o mesmo sistema produtivo apresentado no Exercício 1, represente-o sistematicamente, ao menos em três níveis de abrangência diferentes. Exercício 3 castrorpc@yahoo.com.br 33
  • 34.
    Curso de Pós-Graduaçãoem Engenharia de Segurança do Trabalho Disciplina: Gerenciamento de Risco Professor: Roberto Portela de Castro Para o sistema de trabalho estudado selecione dois setores diferentes e construa o Mapa de Risco para cada um deles. Exercício 4 Para o sistema de trabalho estudado selecione dois ambientes de trabalho diferentes e indique as medidas de sinalização e rotulagem a serem adotadas. 4 - Fundamentos Matemáticos: Previsão de Perdas por Estatística, Probabilidade, Confiabilidade, Álgebra Booleana e a Avaliação do Risco. Os fundamentos matemáticos, em especial, os estatísticos e probabilísticos são de grande importância no estudo de falhas na determinação de sua probabilidade de ocorrência e na confiabilidade do sistema em não produzir perdas. Cientes da dificuldade da maioria dos profissionais com conceitos e cálculos de estatística e probabilidade, abordaremos esses tópicos de maneira objetiva e prática com auxílio de uma já difundida ferramenta computacional o Microsoft Office Excel. Antes, porém, iremos fazer uma revisão avançada de porcentagem. Exemplo Básico: na aquisição 100 de luvas de raspa a um custo de R$ 16,00 o par, o fornecedor concedeu 10% + 5% de desconto. Portanto: - O valor total da compra foi de: (100 x 16) x 90% x 95% = R$ 1.368,00 - O valor total do desconto foi de: (100 x 16) x 10% = R$ 160,00 primeiro desconto (100 x 16-160) x 5% = R$ 72,00 segundo desconto, total R$ 232,00 - O percentual do desconto foi de: 100% - 90% x 95% = 14,5% 4.1 Aplicação da Estatística á Previsão de Perdas A Estatística auxilia o profissional de segurança do trabalho na organização, descrição, análise e interpretação dos dados. Para a estatística dados são informações retiradas de eventos (acontecimentos). A Estatística é dividida em descritiva e indutiva. A estatística descritiva visa apresentação dos dados obtidos em gráficos e distribuições de freqüência de forma permitir uma melhor compreensão do cenário. Já a estatística indutiva os dados são analisados e interpretados. 4.1.1 Conceitos de Estatística Os conceitos apresentados neste sub-item são ilustrados nas Tabelas 2 e 3. a) População é o conjunto dos elementos em estudo, podendo ser infinita ou não. b) Amostra é uma parte finita e representativa da população capaz de reproduzir as características da população. Subconjunto da população. O processo de extração da amostra é chamado amostragem. Associado ao conceito de amostragem encontra-se a fração de amostragem correspondente a razão entre o tamanho da amostra (n) e o tamanho da população (N). Fração de amostragem = n/N castrorpc@yahoo.com.br 34
  • 35.
    Curso de Pós-Graduaçãoem Engenharia de Segurança do Trabalho Disciplina: Gerenciamento de Risco Professor: Roberto Portela de Castro a) b) c) Tamanho: pode referir-se a AMOSTRA POPULAÇÃO DE ESTUDO população ou a amostra e POPULAÇÃO – ALVO compreende a quantidade POPULAÇÃO total de elementos de cada da população ou da amostra. d) Dados brutos: ou simplesmente dados, representam a correlação entre uma variável, um elemento e uma medida ou valor. São fatos, informações que podem ser trabalhadas e produzir alguma conclusão. e) Conjunto de dados: Relação de vários dados coletados de uma ou mais variáveis, referentes a mais de um elemento. f) Elementos: é a origem dos dados, é a fonte que fornece os valores ou medidas. g) Variável: é uma característica, uma propriedade um tipo de informação de interesse e encontrada nos elementos. h) Medida: ou valor é o dado na sua forma numérica, isto é, é o valor puro sem nenhum significado estatístico. A medida para a ser um dado a partir do momento que é referenciado com a variável e o elemento de onde foi obtido. i) Tipos de dados: Podem ser QUANTITATIVOS E QUALITATIVOS. Dados Quantitativos: referem-se a quantidades e podem ser medidas em uma escala numérica e sobre os quais se podem aplicar operações matemáticas. As variáveis quantitativas subdividem-se em dois grupos: VARIÁVEIS DISCRETAS e VARIÁVEIS CONTÍNUAS. Variáveis discretas são aquelas que assumem apenas determinados valores tais como 0,1,2,3,4,5,6 dando saltos de descontinuidade entre seus valores. Variáveis contínuas são aquelas cujos valores assumem uma faixa contínua e não apresentam saltos de descontinuidade. Dados Qualitativos: referem-se a dados não numéricos. As variáveis qualitativas subdividem-se também em dois grupos: as VARIÁVEIS QUALITATIVAS ORDINAIS e as VARIÁVEIS QUALITATIVAS NORMAIS Variáveis qualitativas ordinais são aquelas que definem um ordenamento ou uma hierarquia. Exemplos: o grau de instrução, a classificação de um estudante no curso, etc. Variáveis qualitativas nominais por sua vez não definem qualquer ordenamento ou hierarquia. São exemplos destas a cor, o sexo, o local de nascimento, etc. j) Fonte de dados: As fontes de obtenção dos dados podem ser de dois tipos: Fonte de dados existentes e Estudos estatísticos. Fontes existentes: referem-se a dados que já existem recentes ou não. Estudos Estatísticos: dados não existem. Devem ser buscados através de ESTUDOS ESTATÍSTICOS EXPERIMENTAIS OU DE OBSERVAÇÃO. castrorpc@yahoo.com.br 35
  • 36.
    Curso de Pós-Graduaçãoem Engenharia de Segurança do Trabalho Disciplina: Gerenciamento de Risco Professor: Roberto Portela de Castro CONJUNTO DE DADOS VARIÁVEIS ELEMENTOS DADO OBSERVAÇÃO Tabela 2 – Amostragem com dados qualitativos CONJUNTO DE DADOS VARIÁVEIS ELEMENTOS DADO OBSERVAÇÃO Tabela 3 – Amostragem com dados quantitativos castrorpc@yahoo.com.br 36
  • 37.
    Curso de Pós-Graduaçãoem Engenharia de Segurança do Trabalho Disciplina: Gerenciamento de Risco Professor: Roberto Portela de Castro Estudos experimentais: é quando a análise de comportamento de uma determinada variável está relacionada com outras. Assim, para colher dados da variável de estudo é preciso estabelecer uma correlação entre ela e as demais variáveis que a influenciam. Estudos de observação: é quando a coleta de dados compreende simplesmente a medição de valores, sem nenhuma correlação entre as variáveis. k) Origem dos dados: Os dados podem ter sua origem em uma SEÇÃO TRANSVERSAL ou em uma SÉRIE HISTÓRICA. Seção Transversal: Dados coletados ao mesmo tempo ou aproximadamente no mesmo ponto no tempo. Série Histórica: Dados coletados em diversos períodos do tempo. l) Coleta: processo de obtenção de dados, que pode ser de forma direta ou indireta. Na forma indireta os dados já existem, enquanto que na forma direta os dados não existem tendo que ser buscados. m) Censo: inclui todos os elementos de uma população na pesquisa. n) Amostragem: é utilizada na pesquisa de uma amostra da população. Vantagens da AMOSTRAGEM Vantagens do CENSO Economia de recursos Em populações reduzidas Economia de tempo Tamanho da amostra é grande Precisão de dados (quando houver restrições de Precisão de dados sem restrições recursos, custo e tempo) Testes destrutivos Único procedimento aceitável Único procedimento aceitável 4.1.2 Distribuição de Freqüência a) Distribuição de Freqüência: é a sintetização dos dados QUALITATIVOS OU QUANTITATIVOS de forma tabular (em forma de tabelas) no intuito de fornecer conclusões sobre o estudo estatístico. b) Distribuição de Freqüência QUALITATIVA: Mostra o número (freqüência) de observações em cada uma das classes não sobrepostas. Considere a Tabela 1.1, nela temos: Tipos de acidentes Freqüência Freqüência Relativa Freqüência Percentual Típico 5 0,20 20% Trajeto 3 0,12 12% Doença do Trabalho 17 0,68 68% Total 25 1,00 100% c) Distribuição de Freqüência Relativa: é quando a freqüência de observação de cada classe é apresentada em relação proporcional ao número total de observações. d) Distribuição de Freqüência Percentual: é a Freqüência Relativa Multiplicada por 100. castrorpc@yahoo.com.br 37
  • 38.
    Curso de Pós-Graduaçãoem Engenharia de Segurança do Trabalho Disciplina: Gerenciamento de Risco Professor: Roberto Portela de Castro e) Gráficos de Barra e de Pizza: dispositivos gráficos para representar os dados qualitativos sintetizados através da Distribuição de Freqüência. f) Distribuição de Freqüência QUANTITATIVA: Assim como para dados Qualitativos, a Distribuição de Freqüência Quantitativa mostra o número (freqüência) de observações em cada uma das classes não sobrepostas. No entanto, é preciso ter especial cuidado na definição das classes. Em Distribuição de Freqüência Quantitativa, podemos definir Classe como sendo os intervalos usados para agrupar os dados observados. g) Etapas para definição de Classes: em uma distribuição de freqüência, a determinação das classes segue as seguintes etapas: 1) Determinar o número de classes não sobrepostas; 2) Determinar a extensão de cada classe; 3) Determinar os limites da classe. h) Número de Classes (NC): representa o número de intervalos usados para agrupar os dados observados. Recomenda-se que o número de Classes fique entre 5 e 20, dependendo do número de observações, isto é, quanto maior o número de dados levantados maior o número de Classes. i) Largura das Classes (LAC): Como diretriz geral, recomenda-se que a largura seja a mesma para cada uma das classes. Assim quanto maior o número de classes menor a largura e vice-versa. LC = Maior Valor de dados – Menor Valor de dados Número de Classes A Largura das Classes pode ser arredondada para um valor mais conveniente. E em função do número de Classes pode-se estabelecer uma série de combinações que permite a escolha da melhor para sintetização dos dados. j) Limite de Classes (LIC): representam os limites inferior e superior que definem cada classe e impede a sobreposição de elementos. Pode-se definir cada classe em função de seus limites. A diferença entre dois limites inferiores ou dois superiores adjacentes fornece a Largura das Classes. A Tabela abaixo apresenta o tempo de fabricação de um produto em linhas de montagens de uma fábrica para vinte diferentes tipos de produtos. Com base na Tabela abaixo é possível calcularmos NC, LAC e LIC. Tempo de Fabricação NC = 5 (escolhido) 12 15 20 22 14 LAC = (33-12)/5 = 4,2 ≈ 5 21 18 19 18 22 LIC = (10-14); (15-19); (20-24); (25-29); (30-34) 17 23 28 13 18 15 16 27 33 14 PMC = 12; 17; 22; 27 e 32 k) Ponto Médio da Classe (PMC): é a média entre os limites inferior e superior para cada classe. castrorpc@yahoo.com.br 38
  • 39.
    Curso de Pós-Graduaçãoem Engenharia de Segurança do Trabalho Disciplina: Gerenciamento de Risco Professor: Roberto Portela de Castro l) Distribuição de Freqüência Relativa e Percentual: para dados Quantitativos são definidas da mesma forma que para dados Qualitativos. Veja tabela abaixo: Classes Freqüência Freqüência Freqüência Percentual Relativa 10 - 14 4 0,20 20% 15 – 19 8 0,40 40% 20 – 24 5 0,25 25% 25 – 29 2 0,10 10% 30 - 34 1 0,05 5% Total 20 1,00 100% m) Gráfico de Pontos e Histogramas: dispositivos gráficos para representar os dados quantitativos sintetizados através da Distribuição de Freqüência. 35 30 25 20 15 10 5 0 0 5 10 15 20 25 Gráfico de Pontos – Gráfico de Dispersão Histograma Bloco Freqüência Bloco Freqüência Bloco Freqüência % cumulativo 14 4 19 8 14 4 20,00% 19 8 24 5 19 8 60,00% 24 5 14 4 24 5 85,00% 29 2 29 2 29 2 95,00% 34 1 34 1 34 1 100,00% Mais 0 Mais 0 Mais 0 100,00% Tabela de Histograma Histograma Classificado Histograma Cumulativo Existe uma diferença entre o Histograma 9 apresentado acima e o Diagrama de Blocos 8 7 Frequências apresentado ao lado. 6 5 No Gráfico de Barras no eixo do X ficam as classes 4 3 e as freqüências são apresentadas por classe, 2 previamente agrupadas na tabela pelo profissional. 1 0 Já no Histograma, basta definir os limites 10 - 14 15 – 19 20 – 24 25 – 29 30 - 34 superiores das classes, que o Excel faz o Classes agrupamento e define as freqüências. n) Distribuição de Freqüência Cumulativa: nessa distribuição são usados o número, a largura e os limites das classes, já referidos. No entanto, é apresentado o número de observações com valores menores ou iguais ao limite superior de cada classe. Assim para o nosso exemplo temos: castrorpc@yahoo.com.br 39
  • 40.
    Curso de Pós-Graduaçãoem Engenharia de Segurança do Trabalho Disciplina: Gerenciamento de Risco Professor: Roberto Portela de Castro Limite superior de Freqüência Freqüência Freqüência Relativa Freqüência Percentual classes Cumulativa Cumulativa Cumulativa Menor ou igual a 14 4 4 0,20 20% Menor ou igual a 19 8 12 0,60 60% Menor ou igual a 24 5 17 0,85 85% Menor ou igual a 29 2 19 0,95 95% Menor ou igual a 34 1 20 1,00 100% o) Distribuição de Freqüência Relativa e Percentual Cumulativa: são definidas da mesma forma apresentada para dados Qualitativos e Quantitativos. Para o nosso exemplo, fica como apresentado na tabela acima. p) Usando o Excel para Distribuição de Freqüência: Ferramentas – Análise de Dados – Histograma. - Intervalo de Entrada: Dados; - Intervalo de bloco: Limite superior de cada Classe; - Opção de Saída: Define-se o local de saída, informando a célula, ou a planilha ou o arquivo. Defina ainda: • Nenhuma das caixas de seleção assinalada: Distribuição de Freqüência; • Caixa Pareto: Distribuição de Freqüência em ordem decrescente; • Caixa Porcentagem cumulativa: Distribuição de Freqüência Cumulativa; • Caixa Resultado do Gráfico: Distribuição de Freqüência e o Histograma; OBS: Para acessar essas ferramentas, clique em Análise de Dados, no grupo Análise, na guia Dados. Se o comando Análise de Dados não estiver disponível, carregue o programa suplementar Ferramentas de Análise. 4.1.3 Exercícios Exercício 5 Dias perdidos Ocorrência A Equipe do SESMT de uma empresa observou que 0 dia perdido 8 vezes 1 dia perdido 14 vezes num histórico de 10 anos ocorreram 100 acidentes. 2 dias perdidos 25 vezes Analisando melhor os acidentes, classificou-se 8 tipos de 3 dias perdidos 27 vezes acidente de acordo com o número de dias perdidos, 4 dias perdidos 13vezes conforme tabela a seguir. 5 dias perdidos 7 vezes Com base na tabela apresentada gere uma tabela 6 dias perdidos 6 vezes onde sejam apresentados os 8 tipos de acidente com sua mais de 6 dia perdidos Nenhuma vez relativa acumulada , percentual relativa e percentual relativa acumulada. castrorpc@yahoo.com.br 40
  • 41.
    Curso de Pós-Graduaçãoem Engenharia de Segurança do Trabalho Disciplina: Gerenciamento de Risco Professor: Roberto Portela de Castro Exercício 6 Ainda com base na tabela apresentada Gere dois gráficos um com a freqüência absoluta e a absoluta acumulada, e outro gráfico com a relativa e a relativa acumulada. 4.1.4 Medidas de Tendência Central a) Média: é talvez a medida de posição mais importante, fornece uma medida da posição central de todos os dados. Se os dados são de uma amostra, a média é denominada de x , se os dados forem da população, a média é chamada de µ . Assim: Média da amostra: x = ∑x i Média da População: µ = ∑x i n N b) Moda: É o valor de dados que ocorre com maior freqüência. A moda é um importante valor que serve tanto para dados Quantitativos como para dados Qualitativos. c) Mediana: é o valor que fica no meio da seqüência quando os dados são arranjados na ordem ascendente ou crescente. Divide a curva em duas áreas iguais.Assim definida: - Com um número ímpar de observações a Mediana é o termo do meio; - Para um número par de observações a Mediana é a média dos dois valores do meio. d) Percentis: fornece informações de como os valores de dados estão distribuídos sobre um intervalo, do menor para o maior. Assim o p-ésimo percentil é um valor tal que pelo menos p% das observações assumem esse valor ou menos e pelo menos (100 - p)% das observações assumem esse valor ou mais. Para calcular o Percentil deve-se: 1. Arranjar os dados em ordem crescente;  p  2. Calcular o índice i =  100 n , onde p é o percentil e n é o número de observações;     3. Se i não for inteiro, arredonde para cima. O próximo inteiro maior que i denota a posição do p-ésimo percentil. Se i for inteiro, o p-ésimo percentil é a média dos valores de dados nas posições i e i + 1. Para o Excel, não é calculada a média e sim feita uma interpolação. e) Quartis: Em tratamentos estatísticos deseja-se dividir os dados em quatro partes, contendo aproximadamente um quarto dos dados, ou seja, 25% das observações. Assim: - Q1 = primeiro quartil = 25% percentil; - Q2 = segundo quartil = 50% percentil; - Q3 = terceiro quartil = 75% percentil; EXEMPLO: Considere os seguintes salários para Engenheiros de Segurança Junior do Pólo Petroquímico de Camaçari/BA, em ordem crescente: (2210 – 2255 – 2350 – 2380 – 2380 – 2390 – 2420 – 2440 – 2450 – 2550 – 2630 – 2825) (2210 2255 2350 2380 2380 2390 2420 2440 2450 2550 2630 2825) Média Amostra: x = =2440 12 Moda: 2380, repete-se duas vezes. Mediana: (2390 + 2420)/2 = 2405  85   25  85º Percentil: i =  100 12 = 10,2 ≅ 11 º posição = 2630   Q1: i =  100 12 = 3 ,(2350+2380)/2 = 2365       castrorpc@yahoo.com.br 41
  • 42.
    Curso de Pós-Graduaçãoem Engenharia de Segurança do Trabalho Disciplina: Gerenciamento de Risco Professor: Roberto Portela de Castro  50   75  Q2: i =  100 12 = 6 ,(2390+2420)/2 = 2405   Q3: i =  100 12 = 9 ,(2450+2550)/2 = 2500       f) Média Ponderada: é a média aritmética aplicada a dados agrupados, isto é, dados n distribuídos em classes. É dada pelo somatório do produto da freqüência de cada classe ∑ fM i =1 i i pelo Ponto Médio da Classe (Mi), dividido pelo número de amostras. x= n g) Média Harmônica: A média harmônica de n números reais positivos x1, x2,... , n MH = xn é o número real positivo MH. Representa a capacidade média individual da 1 1 1 + + ... + ação de n agentes que estão agindo harmonicamente, ou seja, MH representa a x1 x2 xn capacidade de um agente que é capaz de substituir cada um dos n agentes quando atuando em conjunto. h) Média Geométrica: Consideremos uma coleção formada por n números racionais não negativos: x1, x2, x3, ..., xn. A média geométrica entre esses n números é a raiz n-ésima do produto entre esses números, isto é: MG = n x .x ....x 1 2 n Nota: Como medida de localização, a mediana é mais robusta do que a média, pois não é tão sensível aos dados. Quando a distribuição é simétrica, a média e a mediana coincidem. A mediana não é tão sensível, como a média, às observações que são muito maiores ou muito menores do que as restantes. Por outro lado, a média reflete o valor de todas as observações. A partir do exposto, deduzimos que se a distribuição dos dados: 1. for aproximadamente simétrica, a média aproxima-se da mediana 2. for enviesada para a direita (alguns valores grandes), a média tende a ser maior que a mediana. 3. for enviesada para a esquerda (alguns valores pequenos), a média tende a ser inferior à mediana. i) Tabela de Funções do Excel: Função Estatística Função do Excel Média MÉDIA(num1;num2;...) Moda MODO(num1;num2;...) Mediana MED(num1;num2;...) Ordem Percentil (*) ORDEM.PORCENTUAL(matriz;k) Percentil(**) PERCENTIL(matriz;k) Quartil QUARTIL(matriz;quarto) Média Harmônica MÉDIA.HARMÔNICA(num1;num2;...) Média Geométrica MÉDIA.GEOMÉTRICA(num1;num2;...) (*) indica o percentual de números que é menor ou igual a selecionado. (**) Indica o valor entre dentro do intervalo tal que pelo menos p% das observações assumem esse valor ou menos. Observe no exemplo do Excel, que a fórmula não realiza aproximações, e sim, interpolações. Se Interpolarmos Linearmente para Q1: (2.380,00 27,20%); (2.350,00 18,10%) e (X 25,00%) 27,20% − 18,10% 2.380,00 − 2.350,00 , teremos X = 2.372,75, que se aproxima muito do valor obtido = 25,00% − 18,10% X − 2.350,00 pela função Quartil do Excel 2.372,50, a diferença encontra- se no tipo de interpolação (linear ou geométrica) castrorpc@yahoo.com.br 42
  • 43.
    Curso de Pós-Graduaçãoem Engenharia de Segurança do Trabalho Disciplina: Gerenciamento de Risco Professor: Roberto Portela de Castro Em Dados – Análise de Dados Salários EST Ponto Coluna1 Ordem Porcentagem – Ordem e Percentil é possível 2.440,00 4 2.825,00 1 100,00% gerar uma tabela que ordena de 2.255,00 7 2.630,00 2 90,90% forma decrescente os dados, informa a sua posição na listagem 2.380,00 11 2.550,00 3 81,80% inicial e apresenta a ordem 2.825,00 10 2.450,00 4 72,70% percentil para cada valor. 2.210,00 1 2.440,00 5 63,60% 2.350,00 9 2.405,00 6 54,50% 2.630,00 12 2.390,00 7 45,40% 2.380,00 3 2.380,00 8 27,20% 2.405,00 8 2.380,00 8 27,20% 2.450,00 6 2.350,00 10 18,10% 2.550,00 2 2.255,00 11 9,00% 2.390,00 5 2.210,00 12 0,00% 4.1.5 Medidas de Dispersão a) Amplitude: é a medida de variabilidade mais simples e é dada pela diferença entre o Maior Valor e o Menor Valor da População ou da Amostra. Existe uma variação da amplitude chamada de Amplitude Interquartil, que é dada pela diferença entre o terceiro e o primeiro quartil (Q3 – Q1). b) Desvio médio absoluto: representa a distância média que cada observação n encontra-se da média da amostra, considerando para tanto a diferença modular entre ∑x −x i =1 i o valor da amostra e da média. . n c) Variância: é a medida baseada na diferença entre o valor de cada observação (xi) e a média ( x para a amostra e µ para a população) que é chamado de desvio ao redor da média. A Variância é dada pela média do somatório do quadrado dos desvios ao redor da média. Assim: Desvio ao redor da Variância da População Desvio ao redor da Variância da Amostra média para População média para Amostra (xi − µ ) 2 ∑ (x − µ) i 2 (x − x) i 2 ∑ (x − x) i 2 Var(x) = σ = s = N n −1 Quando a Variância da População ou da Amostra Variância da População Variância da Amostra refere-se a dados agrupados, isto é, estão p/ dados agrupados p/ dados agrupados ∑ f (M − x) distribuídos em classes, tem que se levar em ∑ f (M − µ) 2 2 consideração o ponto médio da classe (Mi) e a 2 i i 2 i i freqüência de cada classe. Assim: σ = s = N n −1 d) Desvio padrão: Uma vez que a variância envolve a soma de quadrados, a unidade em que se exprime não é a mesma que a dos dados. Assim, para obter uma medida da variabilidade ou dispersão com as mesmas unidades que os dados, tomamos a raiz quadrada da variância e obtemos o desvio padrão. O desvio padrão é uma medida que só pode assumir valores não negativos e quanto maior for, maior será a dispersão dos dados. ∑ (x − µ) ∑ (x − x) 2 2 i i Desvio Padrão da População: σ = Desvio Padrão da Amostra: s = N n−1 castrorpc@yahoo.com.br 43
  • 44.
    Curso de Pós-Graduaçãoem Engenharia de Segurança do Trabalho Disciplina: Gerenciamento de Risco Professor: Roberto Portela de Castro e) Coeficiente de variação: Indica o tamanho do desvio-padrão s CVar(x) = .100 , para amostra e em relação à média, estabelecendo uma relação percentual dada x pelas fórmulas: σ CVar(x) = .100 , para a população µ EXEMPLO: Duas equipes de Tiro, A e B, com 8 atiradores cada, participaram de um campeonato e obtiveram o seguinte resultado: Equipe A (8,9,10,8,6,11,7,13) com 72 acertos e Equipe B (7,3,10,6,5,13,18,10) com 72 acertos. Para decidir a melhor foi analisado total de pontos (empatadas), média de pontos (empatadas). Decidiu-se analisar a ESTABILIDADE das equipes através da VARIAÇÃO entre os desempenhos. Assim: X A = 72/8 = 9, XB = 72/8 = 9 Equipe A Equipe B 2 2 Xi (Xi - X ) = xi xi Xi (Xi - X ) = xi xi 2 2 8 8 – 9 = -1 (-1) = 1 7 7 – 9 = -2 (-2) = 4 2 2 9 9–9=0 (0) = 0 3 3 – 9 = -6 (-6) = 36 2 2 10 10 – 9 = 1 (1) = 1 10 10 – 9 = 1 (1) = 1 2 2 8 8 – 9 = -1 (-1) = 1 6 6 – 9 = -3 (-3) = 9 2 2 6 6 – 9 = -3 (-3) = 9 5 5 – 9 = -4 (-4) = 16 2 2 11 11 – 9 = 2 (2) = 4 13 13 – 9 = 4 (4) = 16 2 2 7 7 – 9 = -2 (-2) = 4 18 18 – 9 = 9 (9) = 81 2 2 13 13 – 9 = 4 (4) = 16 10 10 – 9 = 1 (1) = 1 72 0 36 72 0 164 36 36 164 164 2 s2 = = = 5,14 acertos 2 s2 = = = 23,43 acertos 8 −1 7 8 −1 7 s = 5,14 = 2,268 acertos s = 23,43 = 4,84 acertos 2,268 4,84 CVar(x A ) = .100 = 25,20% CVar(x B ) = .100 = 53,78% 9 9 Observe que a discrepância dada por (Xi - X ) também apresentam o mesmo valor, isto acontece devido ao efeito do sinal negativo de cada discrepância. Uma solução seria elevar ao quadrado e dividir por N ou n-1 de acordo com o tipo de dados. Assim teríamos um dado quantitativo para comparar a estabilidade das equipes (Desvio-padrão). O Coeficiente de Variação é um uma comparação do desvio-padrão com a média. f) Tabela de Funções do Excel: Função Estatística Função do Excel Variância VAR(num1;num2;...) Desvio Padrão DESVPAD(num1;num2;...) Coeficiente de Variação DESVPAD(num1;num2;...)/MED(num1;num2;...) Desvio Medio absoluto DESV.MEDIO(num1;num2;...) g) Medidas associadas entre duas variáveis: Em determinadas situações estamos interessados na relação entre duas variáveis, isto é no impacto de uma variável sobre a outra. Para compreendermos as medidas apresentadas abaixo, considere uma Loja de equipamentos eletrônicos que pretende verificar o impacto dos comerciais na TV sobre o volume de vendas. Para isso, durante 10 semanas fez número de divulgações diferentes e acompanhou o volume de vendas, tudo apresentado abaixo: castrorpc@yahoo.com.br 44
  • 45.
    Curso de Pós-Graduaçãoem Engenharia de Segurança do Trabalho Disciplina: Gerenciamento de Risco Professor: Roberto Portela de Castro Nº Comerciais Volume de Semana (x) Vendas (y) Diagrama de Dispersão 1 2 50 65 2 5 57 60 3 1 41 Vendas CB$ 55 4 3 54 50 5 4 54 45 6 1 38 40 7 5 63 35 8 3 48 0 1 2 3 4 5 6 9 4 59 Número de Comerciais 10 2 46 h) Covariância: Apresenta para uma Covariância da Amostra Covariância da População correlação entre duas variáveis de uma amostra ou de uma população. Representamos por x e y as duas variáveis em análise. sxy= 11 sxy = ∑ (x − x)(y − y) i i σxy = ∑ (x − µ )(y − µ ) i x i y n −1 N Analisando o Diagrama de Dispersão em função de x = 3 e y = 51. - Setor I: xi > x e yi > y , logo sxy positivo - Setor III: xi < x e yi < y , logo sxy positivo - Setor II: xi < x e yi > y , logo sxy negativo - Setor IV: xi > x e yi < y , logo sxy negativo Quando sxy é positivo, a maioria dos pontos esta nos Setores I e III e indica Diagrama de Dispersão uma associação linear positiva para x e 65 y. Quando x aumenta y também aumenta e vice-versa. Setor II Vendas CB$ Quando sxy for negativo, a maioria está Setor I 51 nos Setores II e IV e indica uma associação linear negativa para x e y. Setor IV Quando x aumenta y diminui e vice- Setor III versa. Quando os pontos estiverem 37 distribuídos uniformemente entre os 0 3 6 setores o valor de sxy será próximo de Número de Comerciais zero, o que indica que não existe uma associação linear entre x e y. Para nosso exemplo sxy= 11 é positivo o que indica uma relação de linearidade positiva entre o número de comerciais (x) e o volume de vendas (y). Nota: Um maior valor de sxy positivo ou negativo não indica um maior ou menor intensidade da relação de linearidade, apenas indica a existência da relação ou não, mas não serve para quantificar a intensidade da relação de linearidade entre as variáveis. i) Coeficiente de Correlação: para dados da amostra, serve para medir a intensidade com sxy que duas variáveis estão relacionadas. Para o nosso exemplo, sx = 1,49 e sy = 7,93, logo rsy rxy = sx s y = 0,93. O Coeficiente de correlação também pode ser dado pela fórmula: castrorpc@yahoo.com.br 45
  • 46.
    Curso de Pós-Graduaçãoem Engenharia de Segurança do Trabalho Disciplina: Gerenciamento de Risco Professor: Roberto Portela de Castro ∑ x y − ∑ n∑ x y O Coeficiente de correlação para dados de σxy i i População é dado pela fórmula ao lado e está ρxy = i i σ x σy rxy = sempre no intervalo de -1 e + 1, onde: ( x) ( y) ∑ x − ∑n ∑ y − ∑n 2 2 2 i i -1 indica uma forte relação linear negativa; 2 i i 0 indica a inexistência de uma relação linear; +1 indica uma forte relação linear positiva; j) Usando o Excel para Medidas associadas entre duas variáveis: Função =COVAR(Matriz1;Matriz2): para as variáveis apresentadas nas matrizes 1 e 2 calcula a Covariância; Função =CORREL(Matriz1;Matriz2): para as variáveis apresentadas nas matrizes 1 e 2 calcula o Coeficiente de Correlação. k) Representações Gráficas: Para a Retiradas Freqüência Freqüência Freqüência Distribuição de Freqüência apresentada Bancárias Acumulada Percentual ao lado, pode-se optar por quatro tipos 500 -600 12 12 3,58% de representações gráficas: Histograma, 601 – 700 36 48 10,75% Polígono de Freqüência, Ogiva e Gráfico 701 – 800 63 111 18,81% de Setores. 801 – 900 81 192 24,18% 901 – 1000 77 269 22,99% 1001 – 1100 42 311 12,54% 1101 - 1200 24 335 7,16% Total 335 - 100% 90 400 80 Frequência Acumulada 350 70 300 Frequência 60 250 50 200 40 150 30 20 100 10 50 0 0 500 - 601 – 701 – 801 – 901 – 1001 – 1101 - 500 - 601 – 701 – 801 – 901 – 1001 – 1101 - 600 700 800 900 1000 1100 1200 600 700 800 900 1000 1100 1200 Retirada Bancária Retirada Bancária POLÍGONO DE FREQUÊNCIA OGIVA 1101 - 90 1200 500 -600 601 – 80 1001 – 7% 4% 700 70 1100 11% Frequência 60 13% 50 40 701 – 30 800 20 19% 10 901 – 0 1000 801 – 500 - 601 – 701 – 801 – 901 – 1001 – 1101 - 23% 900 600 700 800 900 1000 1100 1200 23% Retirada Bancária GRÁFICO DE SETORES HISTOGRAMA castrorpc@yahoo.com.br 46
  • 47.
    Curso de Pós-Graduaçãoem Engenharia de Segurança do Trabalho Disciplina: Gerenciamento de Risco Professor: Roberto Portela de Castro 4.1.6 Conceitos de Engenharia de Segurança com aplicação estatística a) Índice de Freqüência (IF): mede o número de acidentes ocorridos para cada 1.000.000 de homens-horas trabalhadas, que é calculado pelo somatório das horas de trabalho de cada pessoa exposta ao risco de acidente, que pode ser aproximado pelo produto do número de funcionário por 8 horas/dia pelo número de dias de trabalho do período considerado. Número _ Total _ de _ acidentes IF = x1.000.000 Número _ Total _ de _ Homens − horas − trabalhadas b) Índice de Gravidade (IG): mede o nível de gravidade de cada acidente com base no período de afastamento, permitindo avaliar a perda laborativa devido à incapacidade, ocorridos para cada 1.000.000 de homens-horas trabalhadas. Número _ Total _ de _ dias _ perdidos IG = x1.000.000 Número _ Total _ de _ Homens − horas − trabalhadas c) Taxa de Incidência de Acidente de Trabalho: indicador da intensidade com que ocorrem os acidentes de trabalho ocorrem em relação à população exposta ao risco de sofrer algum tipo de acidente, que deve representar o número médio de trabalhadores dentro de um mesmo grupo de referência do CNAE. Porém, como um trabalhador pode ter mais de um vínculo de trabalho, optou-se pelo número médio de vínculos ao invés do número médio de trabalhadores. Número _ de _ casos _ de _ acidente _ de _ trabalho _ registrados IAT = x1.000 Número _ médio _ anual _ de _ vínculos De acordo com o tipo de acidente a taxa de incidência pode ser diferenciada em taxa de incidência para doenças do trabalho, para acidentes do trabalho típicos, para acidente de trajeto, para doença profissional e para incapacidade temporária. Por incapacidade temporária deve-se a falta de condições momentânea para exercer suas atividades loborias. Durante os primeiros 15 dias consecutivos ao do afastamento da atividade, caberá a empresa pagar a segurado acidentado o seu salário integral. Após esse período o segurado deverá ser encaminhado à Perícia Médica da Previdência Social para requerimento de um auxílio-doença acidentário. d) Taxa de Mortalidade: relaciona o número total de óbitos decorrentes de acidentes de trabalho e a população exposta ao risco de morte. Número _ de _ casos _ de _ acidente _ de _ trabalho _ registrados IAT = x1.000 Número _ médio _ anual _ de _ vínculos e) Taxa de Letalidade: representa o maior ou menor poder que o acidente tem de causar a morte. É um bom indicador para medir a gravidade do acidente. Número _ de _ óbitos _ decorrentes _ de _ acidentes _ de _ trabalho IAT = x1.000 Número _ de _ acidentes _ de _ trabalho _ registrados castrorpc@yahoo.com.br 47
  • 48.
    Curso de Pós-Graduaçãoem Engenharia de Segurança do Trabalho Disciplina: Gerenciamento de Risco Professor: Roberto Portela de Castro f) Taxa de acidentalidade proporcional específica para a faixa etária de 16 a 34 anos: é um aprimoramento dos indicadores de acidentes, pois permite avaliar o risco específico que um determinado subgrupo populacional, compreendido em uma determinada faixa etária, está exposto, neste caso de 16 a 34 anos. Número _ de _ acidentes _ de _ trabalho _ registrados _ na _ faixa _ de _ 16 _ a _ 34anos IAT = x1.000 Número _ de _ acidentes _ de _ trabalho _ registrados Nota: Segundo a OIT, os indicadores devem ser multiplicados por 1.000, conforme apresentado acima. A ABNT através da NBR 14.280, por outro lado, orienta multiplicar por 1.000.000. No entanto o INSS, optou pela fórmula sugerida pela OIT, que fornece valores com mesma ordem de grandeza dos índices de freqüência o que facilita a análise dos dados. 4.1.7 Exercícios Exercício 7 O gerente de risco de uma empresa com 1.000 Ano Nº de acidentes funcionários deseja estimar a freqüência provável de acidentes 2001 10 do trabalho e o risco dessa estimativa diferir do resultado real. 2002 08 Os acidentes registrados nos últimos 5 anos são apresentados 2003 12 ao lado. 2004 13 2005 07 Exercício 8 Sabendo-se que no ano de 2003, uma determinada empresa acusou um total de 235 dias de trabalho para 500 funcionários, num regime de 8horas/dia e registrou 16 acidentes com 120 dias de perda. Em um caso foram debitados 1.800 dias. Calcule o IF e o IG para essa fábrica. Exercício 9 Represente graficamente os dados mês IF IG mês IF IG apresentados na tabela ao lado que Jan 21,4 340 Jul 16,0 850 demonstra a variação dos índices de Fev 30,5 1200 Ago 19,5 1400 gravidade e de freqüência. Calcule a Mar 25,0 800 Set 20,5 720 covariância e o coeficiente de correlação e Abr 19,0 800 Out 22,6 300 explique se há relação entre as variáveis ou Mai 20,0 1000 Nov 19,2 800 não. Jun 18,0 950 Dez 16,0 940 Exercício 10 Para os mesmos dados apresentados na Questão 9, calcule para IF e para IG a média, a variância, o desvio padrão, o coeficiente de variação e o desvio médio absoluto, fazendo uma interpretação comparativa dos resultados. 4.2 Aplicação da Probabilidade á Previsão de Perdas castrorpc@yahoo.com.br 48
  • 49.
    Curso de Pós-Graduaçãoem Engenharia de Segurança do Trabalho Disciplina: Gerenciamento de Risco Professor: Roberto Portela de Castro 4.2.1 Conceitos a) Conceito de Probabilidade: área do conhecimento que permite avaliar e controlar o tamanho do erro no processo de inferência, ou seja, na generalização das conclusões da amostra para a população. A Teoria da Probabilidade oferece métodos de quantificação das chances ou possibilidades de ocorrência associadas aos diversos resultados. PROBABILIDADE ESTATÍSTICA Sabe-se como o processo funciona-se e se quer Não se sabe como o processo funciona, mas pode-se predizer quais serão os resultados do processo observar os resultados e tentar conhecer o processo b) Experimento: é qualquer ação ou processo cujo resultado está sujeito à incerteza. c) Espaço Amostral: de um experimento, representado por S, é o conjunto de todos os resultados possíveis desse experimento. d) Evento: é qualquer grupo ou subgrupo de resultados contidos no espaço amostral. O evento é denominado SIMPLES se consistir em um único resultado e COMPOSTO se consistir em mais de um resultado. EXEMPLO: Considere as técnicas de análise a serem adotadas por três profissionais diferentes no plano de prevenção de lesões: Qualitativa (D) ou Quantitativa (E). O conjunto dos resultados possíveis é chamado de Espaço Amostral dado por S = {EEE, DEE, EDE, EED, EDD, DED, DDE, DDD}. Existem vários eventos possíveis tais como: - A = {DEE, EDE, EED}, evento em que exatamente um dos três veículos virá à direita; - B = {EEE, DEE, EDE, EED}, evento em que no máximo um dos veículos vira à direita; - C = {EEE, DDD}, evento em que os três veículos viram na mesma direção. Nota: Algumas relações da Teoria dos Conjuntos podem ser aplicadas à Probabilidade: - União: de dois eventos, representada por A ∪ B, é o evento que ou está em A ou em B ou em ambos; - Interseção: de dois eventos, representada por A ∩ B, é o evento que está em A e B ao mesmo tempo; - Complemento: de um evento, representada por A , é o conjunto de todos os resultados do Espaço Amostral que não estão em A. Nota: Quando não existe interseção entre A e B, isto é, A ∩ B = Ф, são chamados eventos MUTUAMENTE EXCLUSIVOS ou DISJUNTOS. e) Definição de Probabilidade de evento: representada por P(A), denominada de probabilidade de A, fornece uma medida precisa das chances de ocorrência. f) Axiomas: São propriedades básicas que deverão sempre ser respeitados: - Para qualquer evento A, P(A) > 0 - A probabilidade do Espaço Amostral, P(S) = 1 ou 100% k - Se A1, A2, A3, ..., Ak forem eventos mutuamente exclusivos: P(A1 ∪ A2 ∪ A3 ∪ ... ∪ Ak ) = ∑ P(A ) i =1 i g) Propriedades: - Para qualquer evento A, P(A) = 1 – P( A ), conjunto complementar P( A ) compreende todos os eventos diferentes de A. castrorpc@yahoo.com.br 49
  • 50.
    Curso de Pós-Graduaçãoem Engenharia de Segurança do Trabalho Disciplina: Gerenciamento de Risco Professor: Roberto Portela de Castro - Se A e B, forem mutuamente exclusivos, então P(A ∩ B) = 0 - Para quaisquer dois eventos A e B, P(A ∪ B) = P(A) + P(B) - P(A ∩ B) - Para quais quer dois eventos A e B com P(B) > 0, a probabilidade condicional de A dado que B ocorreu é definida por: P(A | B) = P(A ∩ B)/P(B), P(B) ≠ 0 P(A ∩ B) = P(A | B) x P(B) = P(B | A) x P(A) - Quaisquer dois eventos A e B são independentes se P (A │B) = P(A) e dependentes caso contrário. Além disso, Se A e B são independentes P(A ∩ B) = P(A).P(B) - Para quaisquer três eventos, A, B e C: P(A ∪ B ∪ C) = P(A) + P(B) + P(C) - P(A ∩ B) - P(A ∩ C) - P(B ∩ C)+ P(A ∩ B ∩ C) - Se houver N resultados possíveis em um Espaço Amostral, a probabilidade do evento A (evento favorável) com N(A) resultados possíveis no Espaço Amostral é dada por: P(A) = N(A)/N h) Interpretação da Probabilidade: Interpretação como Freqüência Relativa: A probabilidade de dar CARA no lançamento de uma moeda é de 50%, desde que amoeda seja honesta e que o lançamento seja repetido muitas vezes. Interpretação subjetiva da probabilidade: A probabilidade de chover hoje é de 20%. Como fazer o dia de hoje repetir 100 vezes, para verificar a probabilidade. i) Variáveis aleatórias Em qualquer experimento há diversas características que podem ser observadas ou medidas, mas na maioria dos casos o experimento enfocará um ou dois aspectos específicos da amostra. A associação de um determinado resultado observado com um número é chamada de Variável Aleatória. Variável, pois os resultados numéricos podem ser diferentes. Aleatório, pois depende de cada experimento. Assim Variável Aleatória é a associação de um valor a cada dado do Espaço Amostral. Nota: Qualquer variável aleatória cujos únicos valores possíveis são 0 e 1 é denominada Variável de Bernouli. Variáveis discretas o conjunto de valores possíveis é finito ou pode ser relacionado em uma seqüência infinita. São aquelas que assumem apenas determinados valores tais como 0,1,2,3,4,5,6 dando saltos de descontinuidade entre seus valores. Variáveis contínuas seus valores consistem de um intervalo completo na reta de numeração. São aquelas cujos valores assumem uma faixa contínua e não apresentam saltos de descontinuidade. 4.2.2 Técnicas de Contagem Regra do Produto: Se o primeiro elemento poder ser selecionado de n1 formas, o segundo de n2, etc. O número de eventos possíveis é dado por n1.n2.n3... Arranjo: qualquer seqüência de k escolhas ordenadas em um espaço amostral com n elementos distintos é denominada de arranjo. É uma técnica de contagem sem reposição. O número de arranjos com essas condições é representado por Ak,n e dada por: n! Ak,n = n.(n-1).(n-2).(n-3)....(n-k+1) ou Ak,n = (n − k)! Um arranjo onde n = k é chamado de Permutação e é dado por Pk = 1.2.3.4...k. ou Pk = k! castrorpc@yahoo.com.br 50
  • 51.
    Curso de Pós-Graduaçãoem Engenharia de Segurança do Trabalho Disciplina: Gerenciamento de Risco Professor: Roberto Portela de Castro Combinação: Dado um Espaço Amostral com n objetos diferentes, qualquer subconjunto não-ordenado de um tamanho k é denominado de combinação. É uma técnica de contagem sem reposição. O número de combinações com essas condições é representado por Ck,n e dada por: n! A Ck,n = = k, n (n − k)!k! k! a) Usando o Excel para Contagem Função de Contagem Função do Excel Combinação COMBIN(Num1;Num2), Num1 = Espaço amostral e Num2 = Seleção Arranjo PERMUT(Num1;Num2), Num1 = Espaço amostral e Num2 = Seleção Permutação PERMUT(Num1;Num2), Num1 = Num2 = Espaço amostral = Seleção 4.2.3 Exercícios Exercício 11 A probabilidade de ocorrer um incêndio em uma empresa foi calculada como sendo de 10%. Já a probabilidade de ocorrer uma perda por roubo também é de 10%. Considerando como eventos independentes, calcule a probabilidade da empresa ter: a. Ambas as perdas, isto é, incêndio e roubo b. Nenhuma perda por roubo ou incêndio c. Uma perda por roubo ou por incêndio, mas não as duas d. A seguir recalcule os itens a,b e c, considerando que a incidência de incêndio ou de roubo eleva a probabilidade do outro tipo para 25%, isto é, P (A │B) = P (B │A) = 25% Exercício 12 Amostragem com reposição: a. Qual a probabilidade de um aluno que não sabe nada acertar todas as questões de uma prova com 25 questões de múltipla escolha com 5 alternativas cada. 25 P = 1/ (5.5.5....5) vinte e cinco vezes = 1/5 b. Qual a probabilidade de acertar o código de segurança de uma sala de produtos controlados de 3 letras e 3 números. 3 3 -8 P = 1/(26 .10 ) = 1/17.576.000 = 5,69.10 . c. Em uma sorveteria de 31 sabores diferentes, de quantas formas podemos tomar um copinho duplo. 1 bola = 31 sabores; 2 bola = 31 sabores. 31.31 = 961 possibilidades. Exercício 13 Amostragem sem reposição: a. De quantas maneiras é possível montar um cardápio de segunda à sexta, com 5 pratos diferentes sem repetir. Seg = 5 opções, Ter = 4 opções, Qua = 3 opções, Qin = 2 opções, Sex = 1 opção. Logo, 5.4.3.2.1 = 5! = 120. b. Ao convidar 5 alunos para estudar em casa, qual a probabilidade de chegarem em ordem alfabética crescente. P = 1/(5.4.3.2.1) = 1/120 = 0,833% Exercício 14 Arranjos: castrorpc@yahoo.com.br 51
  • 52.
    Curso de Pós-Graduaçãoem Engenharia de Segurança do Trabalho Disciplina: Gerenciamento de Risco Professor: Roberto Portela de Castro a. Na mesma sorveteria de 31 sabores não é permitido dois sabores iguais na casquinha e segundo os clientes existe diferença de sabor de acordo com a ordem das bolas na casquinha. 1 bola = 31 sabores; 2 bola = 30 sabores. 31.30 = A31,2 = 930 tipos. b. Se no restaurante acima aumentássemos a variedade de pratos para 10 sabores, para distribuir na semana sem repetir pratos. Seg = 10 opções, Ter = 9 opções, Qua = 8 opções, Qin = 7 opções, Sex = 6 opção. Logo, 10.9.8.7.6 = A10,5 =30240. Exercício 15 Combinação: a. Na mesma sorveteria de 31 sabores não é permitido dois sabores iguais na casquinha e segundo o dono da sorveteria não existe diferença na ordem dos sabores 1 bola = 31 sabores; 2 bola = 30 sabores. 31.30/2 = C31,2 = 465 tipos. b. Se no restaurante acima aumentássemos a variedade de pratos para 10 sabores, e segundo o dono do restaurante não existe diferença na ordem dos pratos. Seg = 10 opções, Ter = 9 opções, Qua = 8 opções, Qin = 7 opções, Sex = 6 opção. Logo, 10.9.8.7.6/5! = C10,5 =252. c. Considerando João e Paula um casal que trabalha juntos com mais 18 colegas. Serão selecionados dentre desse grupo 5 membros para um comitê. Qual a probabilidade do casal estar junto no comitê. C20,5 = espaço amostral, C18,3 = eventos de interesse. Logo, P = C18,3/C20,5 = 816/15504 = 0,053 = 5,3%. d. No grupo formado por (A,B,C,D,E) e por (W,X,Y,Z). Qual a probabilidade de que num grupo de 5 letras escolhidas exatamente três das letras sejam do primeiro grupo. Espaço amostral = C9,5 = 126 Para escolha das 3 letras do 1 grupo temos: C5,3 = 10 P = C5,3.C4,2/C9,5 = 10.6/126 = 0,476 Para escolha das outras duas letras temos: C4,2 = 6 Exercício 16 Probabilidade Condicional: a. Num jogo de dados. A o evento de obter 8 com 2 jogadas de dados. B o evento de obter 5 na primeira jogada. Qual a P(A B). P (A │B) = P( A ∩ B) , onde P(A ∩ B) é a probabilidade da soma ser 8 com o primeiro número 5 (5,3) = 1/36 P( B) 1 / 36 P (A │B) = = 6/36 = 0,166 = 16,6% 1/ 6 b. Num jogo de dados. A o evento de obter 4 CARAS em seqüência. B o evento de obter 2 caras nas duas primeiras jogadas. P (A │B) = P( A ∩ B) , onde P(A ∩ B) é a probabilidade de obter 4 CARAS com CARA nas 2 primeiras P( B) jogadas. P (A │B) = (1 / 2)4 = ¼ = 25% 1/ 4 Exercício 17 Em um lançamento de dados qual a probabilidade de sair: castrorpc@yahoo.com.br 52
  • 53.
    Curso de Pós-Graduaçãoem Engenharia de Segurança do Trabalho Disciplina: Gerenciamento de Risco Professor: Roberto Portela de Castro a. o número 5 em uma única jogada: P = 1/6 = 0,1666 ou 16,66% b. um múltiplo de 3 em uma única jogada: P = 2/6 = 0,333 ou 33,33% c. um número ímpar em uma única jogada: P = 3/6 = 0,50 ou 50% d. um primo em uma única jogada: P = 1/6 + 1/6 + 1/6 + 1/6 = 0,66 ou 66,66% e. em duas jogadas a soma ser nove: (3;6),(4;5),(5;4),(6;3). P = 4/(6.6) = 4/36 = 11,11% f. soma 2 ou 12 em duas jogadas: (1;1),(6;6). P = 2/36 = 0,0555 = 5,55% Exercício 18 Um depósito contém 4 capacetes brancos e 6 vermelhos, iguais em tudo, exceto a cor. No sorteio de dois capacetes com reposição. a. Qual a Probabilidade de sair capacete branco seguida de um vermelho. P = 4/10.6/10 = 24/100 = 0,24 = 24% ou P = (4.6)/(10.10) = 0,24 = 24% b. Qual a probabilidade de sair dois capacetes de cores diferentes. P(V,B) + P(B,V) = 24% + 24% = 48% c. Qual a probabilidade de sair um capacete branco seguido de um vermelho se não houver reposição. P = 4/10.6/9 = 24/90 = 26,66% d. Qual a probabilidade de sair capacetes de cores diferentes se não houver reposição. P(V,B) + P(B,V) = 4/10.6/9 + 6/10.4/9 = 24/90 + 24/90 = 53,33% 4.2.4 Distribuição de Probabilidade a) Conceitos A distribuição de probabilidade estabelece uma relação (função, expressão matemática, uma equação) entre os eventos possíveis e suas probabilidades de ocorrência, com formas e características bem conhecidas e definidas. Para o Gerenciamento de Risco, uma distribuição de probabilidade permite que se determine: A probabilidade de que uma perda excederá o prêmio do seguro necessário para cobrir totalmente um determinado risco; A probabilidade de que certas perdas “quebrariam” financeiramente a empresa, se determinado risco fosse retido por ela. Neste estudo, algumas variáveis também precisam ser definidas: Perda máxima possível (PMP) ou Dano potencial máximo (DPM): que a critério do gerente de riscos pode variar ao desconsiderar perdas com probabilidade inferior à certos valores. Valor esperado de perda (VEP) ou perda media ou Perda Máxima Provável: soma do produto entre as perdas e suas probabilidades de ocorrência. Representa a perda média anual a ser absorvida pela empresa caso retenha os riscos. Representa o valor do prêmio puro, base para a seguradora compor o prêmio bruto. Prêmio Bruto = Prêmio Puro + taxa + impostos + despesas + lucro Nota: Prêmio é a importância paga pelo segurado ao segurador, ou seja, é o custo do seguro para o segurado da transferência do risco de perdas e danos que determinado evento possa lhe causar. No entanto, a prática demonstra que esses valores possuem uma significativa margem de incerteza e mesmo com uso de informações e dados históricos, o uso de distribuições matemáticas para representar o comportamento das probabilidades dos eventos acontecerem têm-se mostrado muito eficiente. castrorpc@yahoo.com.br 53
  • 54.
    Curso de Pós-Graduaçãoem Engenharia de Segurança do Trabalho Disciplina: Gerenciamento de Risco Professor: Roberto Portela de Castro As principais distribuições de probabilidade com aplicação na Gerência de Risco são a Binomial, a de Poisson, a Exponencial e a Normal ou Gaussiana. b) Função de Probabilidade para Variáveis Discretas A Distribuição de probabilidade de qualquer variável X é uma função que expressa como a probabilidade total 1 ou 100% está distribuída em função dos diversos valores possíveis de X. Para Variáveis Bernoulli. fmp (X;α) = 1 - α , se X = 0 α , se X = 1 0, caso contrário EXEMPLO: 1) Seis lotes de componentes foram testados, observando-se o número de falhas. Lote 1 2 3 4 5 6 NR FALHAS 0 2 0 1 2 0 Um dos lotes será selecionado. Sendo X o número de falhas e p(X) a probabilidade de X ocorrer. Assim: - Pr(X = 0) = 3/6 = 50%, probabilidade de se ter Nenhuma falha. - Pr(X = 1) = 1/6 = 16,7%, probabilidade de se ter 1 falha. - Pr(X = 2) = 2/6 = 33,3%, probabilidade de se ter 2 falhas 2) Em uma loja de EPI, foi observado que os clientes que compraram luvas, 20% optaram por látex ou e 80% por raspa. Assim: - Pr(X = 0) = 20%, probabilidade do cliente ter adquirido látex. - Pr(X = 1) = 80%, probabilidade do cliente ter adquirido raspa. + 3) Considerando um grupo de 5 doadores sanguíneos (A,B,C,D e E). Apenas A e B são O . Será retirada + uma amostra aleatória de sangue de cada indivíduo até que seja selecionado um O . Seja a variável Y = nº + de testes necessários até sair um indivíduo O . Assim: - Pr(Y = 1) = 2/5 = 40%, P(A ou B saírem de primeira). - Pr(Y = 2) = 3/5.2/4 = 6/20 = 30%, P(C, D, ou E saírem primeiro e depois A ou B). - Pr(Y = 3) = 3/5.2/4.2/3 = 12/60 = 20%, P(C, D, ou E saírem nas 2 primeiras vezes e depois A ou B). - Pr(Y = 4) = 3/5.2/4.1/3.2/2 = 12/120 = 10%, P(C, D, ou E saírem nas 3 primeiras vezes e depois A ou B). c) Distribuição de Probabilidade Acumulada Chamada de F(x) de uma variável aleatória discreta X com fmp p(x) é definida para cada valor de x por: F(x) = P(X < x) = ∑ p( y ) y ; y <x e representa a probabilidade do valor X observado ser no máximo x. Também chamada de Função Degrau como pode ser vista no gráfico. EXEMPLO: Para o problema de classificação sanguínea temos: - F(1) = P(Y < 1) = Pr(Y = 1) = Pr(1) = 0,4; Y 1 2 3 4 - F(2) = P(Y < 2) = Pr(Y = 1 ou 2) = Pr(1) + Pr(2) = 0,7; p(Y) 0,4 0,3 0,2 0,1 - F(3) = P(Y < 3) = Pr(Y = 1 ou 2 ou 3) = Pr(1) + Pr(2) + Pr(3) = 0,9; castrorpc@yahoo.com.br 54
  • 55.
    Curso de Pós-Graduaçãoem Engenharia de Segurança do Trabalho Disciplina: Gerenciamento de Risco Professor: Roberto Portela de Castro - F(4) = P(Y < 4) = Pr(Y = 1 ou 2 ou 3 ou 4) = Pr(1) + pr(2) + Pr(3) + Pr(4) = 1,0; Distribuição de Probabilidade Distribuição de Probabilidade Acum ulada 0,5 1,5 Probabilidade probabilidade 0,4 1 0,3 0,2 0,5 0,1 0 0 1 2 3 4 1 2 3 4 Variável Aletória Variáveis Aleatórias d) Valor Médio esperado em uma Distribuição de Probabilidade Também chamado de Valor Esperado ou simplesmente Esperança. Refere-se à média de todos os valores que esperaríamos obter se medíssemos a variável um número grande de vezes. Representa onde a distribuição de probabilidade está centrada. Considerando a variável X (nº de caras que aparecem em três jogadas de uma moeda), Sabendo que: - p(X = 0) = 1/8 = 12,5%, P(não sair nenhuma CARA). - p(X = 1) = 3/8 = 37,5%, P(sair uma CARA). - p(X = 2) = 3/8 = 37,5%, P(sair duas CARAS). - p(X = 3) = 1/8 = 12,5%, P(sair três CARAS). n Assim E(x) = ∑ Pr(X ).X . No nosso caso, E(x) = 12,5%.0 + 37,5%.1 + 37,5%.2 + 12,5%.3 = 1,5, isto é, a i =1 i i esperança é que saiam 1,5 CARAS em média para uma moeda que seja lançada 3 vezes. Nota: Quando o valor esperado se refere a uma população e não para uma amostra a variável é µx. Propriedades de Esperança - E(CX) = CE(X), quando c for uma constante; - E(X + Y) = E(X) + E(Y). e) Variância de uma variável aleatória A Variância de uma variável aleatória é dada por: n Var(X) = σ = 2 ∑ (X − µ) i =1 2 Pr(Xi ) 4.2.4.1 Distribuição de Probabilidade Binomial Características - Só existem dois resultados possíveis: SUCESSO e FRACASSO; perda ou não perda; - A probabilidade de sucessor em cada experimento é p e de fracasso é 1-p; - Os experimentos são idênticos; - Serão realizados n provas independentes; - Não há um limite para o número de experimentos. Fórmula castrorpc@yahoo.com.br 55
  • 56.
    Curso de Pós-Graduaçãoem Engenharia de Segurança do Trabalho Disciplina: Gerenciamento de Risco Professor: Roberto Portela de Castro n  Onde: Pr(X) = Cn, x.px (1 − p)n − x ou  .px (1 − p)n − x x n = número de experimentos realizados   x = número de sucessos desejados p = probabilidade de sucesso em um experimento Cn,x = número de combinações de sucessos desejados Esperança e Variância E(X) = Np Var(X) = np(1-p) Usando o Excel DISTRBINOM (núm_s;tentativas;probabilidade_s;cumulativo) Núm_s é o número de tentativas bem-sucedidas. Tentativas é o número de tentativas independentes. Probabilidade_s é a probabilidade de sucesso em cada tentativa. Cumulativo é um valor lógico que determina a forma da função. Se cumulativo for VERDADEIRO, DISTRBINOM retornará a função de distribuição cumulativa, que é a probabilidade de que exista no máximo núm_s sucessos; se for FALSO, retornará a função massa de probabilidade, que é a probabilidade de que exista núm_s sucessos. EXEMPLO: Considerando 3 clientes em uma loja de EPI, Qual a probabilidade de 2 realizarem algum tipo de compra. O Resultado de sucesso é comprar. Número de experimentos realizados (n) = 3. Número de sucessos desejados (x) = 2. Probabilidade de sucesso (p) = ½ = 0,5. Pr(3) = C3,2.0,52(0,5)1 = 0,375 = 37,5%. E(X) = 3.0,5 = 1,5, isto é, se espera em média que 1,5 clientes em 3 realizem compras. Var(X) = 3.0,5.0,5 = 0,75, isto é, os resultados possuem um desvio da média de 0,75. 4.2.4.2 Distribuição de Poisson Características - Existem vários resultados possíveis; - Existe uma média esperada de resultados (µ); - A probabilidade de uma ocorrência é a mesma para quaisquer intervalos de igual comprimento; - A ocorrência ou não em qualquer intervalo é independente da ocorrência ou não em outro. Fórmula µ x .e − µ Onde: Pr(X) = µ = é o valor médio esperado entre todos os possíveis x! x = número de ocorrências desejadas em um intervalo µ = λ.t , onde λ é freqüência de falhas e t o intervalo de observação. Esperança e Variância E(X) = µ Var(X) = µ Usando o Excel POISSON(x;média;cumulativo) X é o número de eventos. Média é o valor numérico esperado. Cumulativo é um valor lógico que determina a forma da distribuição de probabilidade fornecida. Se cumulativo for VERDADEIRO, POISSON retornará a probabilidade Poisson de que o número de eventos aleatórios estará entre zero e x inclusive; se FALSO, retornará a função massa da probabilidade Poisson de que o número de eventos será equivalente a x. castrorpc@yahoo.com.br 56
  • 57.
    Curso de Pós-Graduaçãoem Engenharia de Segurança do Trabalho Disciplina: Gerenciamento de Risco Professor: Roberto Portela de Castro EXEMPLO: Analisando o número de chegadas em um dado intervalo ao caixa de um banco. Considerando que a probabilidade de chegada independe do período e é a mesma em períodos iguais. Sabendo que em média chegam 15 clientes por hora ao caixa do banco. a) Qual a Probabilidade de chegarem 10 clientes em uma hora. 1510.e−15 X = 10; µ = 15. Pr(10) = = 0,0486 = 4,86% 10! b) Qual a Probabilidade de 2 clientes chegarem em 15minutos 3,752.e −3,75 15 clientes chegam 60 minutos (1 hora) X = 2; µ = 3,75. Pr(2) = = 0,1653 = 16,53% 2! 15/4 clientes chegam em 15 minutos 4.2.4.3 Distribuição de Probabilidade Normal A Distribuição de Probabilidade Normal é a principal distribuição contínua, e muitas das populações obedecem esse padrão. São exemplos de aplicação da Normal: altura, peso, contagem de QI, medições científicas, índices de precipitação pluviométrica, etc. A Curva Normal A Distribuição Normal se apresenta graficamente na forma de um sino (Figura ao lado). Possui como características principais a média (µ) e o desvio padrão (σ). A Função que representa esta distribuição é: (x − µ)2 1 − e 2σ 2 F(x) = σ 2π Em que - ∞ < x < + ∞ Características - Existem inúmeras variáveis encontradas na realidade que se comportam segundo modelo normal; - Muitos acidentes se comportam segundo o Teorema do Limite Central, em que diversas causas independentes (vaiáveis) somam seus efeitos para produzir um certo resultado(dano); - Existem várias distribuições de probabilidade normais, a diferença esta na média(µ) e no desvio padrão(σ); - O ponto mais alto na distribuição está na média. Quanto maior a média mais alta será a curva; - A média pode assumir qualquer valor numérico na reta dos reais; - A distribuição é simétrica, isto é, a forma à esquerda da média é igual a direita da área; - O desvio padrão determina a largura da curva. Valores maiores indicam curvas mais largas e vice-versa; - A área abaixo da curva de distribuição representa a 1 ou 100% da probabilidade; - As probabilidades para uma variável aleatória são dadas em função da área no gráfico; - As extremidades da curva se estendem de forma indefinida ao longo de sua base (o eixo das abcissas) sem jamais tocá-la. (Portanto, o campo de variação da distribuição normal se estende de - ∞ a + ∞ ; - Existem alguns intervalos de valores da variável aleatória normal comumente utilizados: castrorpc@yahoo.com.br 57
  • 58.
    Curso de Pós-Graduaçãoem Engenharia de Segurança do Trabalho Disciplina: Gerenciamento de Risco Professor: Roberto Portela de Castro 68,26% dos valores de uma variável estão dentro do intervalo (µ-σ; µ+σ); 95,44% dos valores de uma variável estão dentro do intervalo (µ-2σ; µ+2σ); 99,72% dos valores de uma variável estão dentro do intervalo (µ-3σ; µ+3σ); Aproximação de distribuições de probabilidade De acordo com o Teorema do Limite Central, quando n(número de casos) é muito grande várias distribuições podem ser aproximadas pela Normal. A distribuição Binomial pode ser considerada como a soma de n variáveis independentes. Quando n cresce muito, a distribuição Binomial pode ser considerada uma Normal de µ = np e σ = np(1-p). Com np ≥ 5 e n(1-p) ≥ 5, já é considerado suficientemente grande, porém existem autores que sugerem 10 ou 15, tudo relacionado com a precisão. Analogamente a distribuição de Poisson, poderá ser aproximada pela Normal para λt ≥ 5 (10 ou 15). Usando o Excel DIST.NORM(x;média;desv_padrão;cumulativo) X é o valor cuja distribuição você deseja obter. Média é a média aritmética da distribuição. Desv_padrão é o desvio padrão da distribuição. Cumulativo é um valor lógico que determina a forma da função. Se cumulativo for VERDADEIRO, DIST.NORM retornará a função cumulativa de distribuição; se for FALSO, ele retornará a função massa de probabilidade. 4.2.4.4 Distribuição de Probabilidade Normal Padrão Na prática desejamos calcular probabilidades para diferentes valores de µ e σ. Para isso, a variável aleatória continua X cuja distribuição N é função de µ e σ é transformada numa forma padronizada Z com distribuição N(0,1), isto é, µ = 0 e σ = 1(distribuição normal padrão) pois tal distribuição é tabelada. A quantidade Z é dada por : Z = (x – µ)/ σ. Assim qualquer distribuição N(µ,σ) pode ser transformada em Z, isto é, N(0,1), e a partir daí achar todas as probabilidades desejadas. Usando o Excel DIST.NORMP(z), onde Z é o valor cuja distribuição você deseja obter. EXEMPLO: 1) A concentração de um poluente em água liberada por uma fábrica tem distribuição N(8,1.5). Qual a chance, de que num dado dia, a concentração do poluente exceda o limite regulatório de 10 ppm? A solução do problema resume-se em determinar a proporção da distribuição que está acima de 10 ppm, isto é,Pr( x > 10). Usando a estatística z temos: Z = (10 – 8)/ 1,5 = 1,33 -> Pr( x > 10)= Pr( z > 1,33) = 1- Pr (z < 1,33) = 0,09 Portanto, espera-se que a água liberada pela fábrica exceda os limites regulatórios cerca de 9% do tempo. 2) Como exemplo de uso da tabela acima, considera-se uma variável X com N(15,25). Qual a probabilidade de que X assuma os valores (16 ≤ X ≤ 20)? A probabilidade desejada pode ser obtida, utilizando-se a variável transformada (Z). Assim: Para X = 16 ⇒ Z = (16 – 15)/ 25 = 0,04 castrorpc@yahoo.com.br 58
  • 59.
    Curso de Pós-Graduaçãoem Engenharia de Segurança do Trabalho Disciplina: Gerenciamento de Risco Professor: Roberto Portela de Castro Para X = 20 ⇒ Z = (20 – 15)/ 25 = 0,20 Pr(0,04 ≤ Z ≤ 0,20) = Pr(Z ≤ 0,2)-P(Z ≤ 0,04) Com o uso da tabela, tem-se: P(Z ≤ 0,2) = 0,5793 P(Z ≤ 0,04) = 0,5160 Portanto, a probabilidade desejada é 0,5793 – 0,5160 = 0,0633 ou 6,33%. 4.2.4.5 Distribuição de Probabilidade Exponencial Características - Muito utilizada para descrever o tempo que se leva para completar uma tarefa; - Existe uma média esperada de resultados (µ); - A área sob a curva que corresponde a um intervalo fornece a probabilidade de que a variável aleatória X assuma um valor dentro do intervalo; - É utilizada principalmente em problemas relacionados com falhas de equipamentos e sistemas, com taxa de falha constante, nesse casos λ= 1/µ. - A distribuição exponencial é freqüentemente usada em estudos de confiabilidade como sendo o modelo para o tempo até a falha de um equipamento. Fórmula 1 −x / µ Onde: F(X) = e Função densidade de Probabilidade µ µ = é o valor médio esperado entre todos os possíveis F(X) = λ e − λx x = número de ocorrências desejadas em −x /µ Pr(X < xo) = 1 − e o Probabilidade da Distribuição um intervalo λ = taxa de falas = 1/µ Distribuição Exponencial EXEMPLO: 1)Considerando o tempo para se carregar um 0,07 caminhão na Doca. Se o tempo médio para F(x) Função Distribuição 0,06 carregar o caminhão é de 15 minutos µ = 15. de Probabilidade 0,05 A função de densidade de probabilidade 0,04 1 − x / 15 0,03 exponencial é de: e 0,02 15 0,01 0 2) Qual a probabilidade de um carregamento 1 3 5 7 9 11 13 15 17 19 21 23 levar 6 minutos ou menos Tempo de Carregamento Pr(X < 6) = 1 − e −6 / 15 = 0,3297 = 32,97% Relações entre a Distribuição de Poisson e Exponencial A Distribuição de Poisson apresenta a probabilidade de um determinado número de ocorrências em um determinado intervalo. Já a distribuição exponencial fornece uma descrição do comprimento do intervalo entre ocorrências. Na distribuição de Poisson estima-se a quantidade de eventos num espaço ou intervalo. Ex.: um fio de cobre apresenta uma taxa de 2 falhas por metro. Qual a probabilidade de apresentar, em um metro, 04 falhas? castrorpc@yahoo.com.br 59
  • 60.
    Curso de Pós-Graduaçãoem Engenharia de Segurança do Trabalho Disciplina: Gerenciamento de Risco Professor: Roberto Portela de Castro A distribuição exponencial está ligada à de Poisson; ela analisa inversamente o experimento: um intervalo ou espaço para ocorrência de um evento. No exemplo do fio, qual a probabilidade de ocorrer uma falha em 0,5 metros, se ele possui uma taxa de 02 falhas por metro? O número de carros que chegam a um lava-jato é de 10 carros/hora segundo uma distribuição de 10x.e−10 Poisson F(X) = . Chegam 10 carros por hora, o intervalo entre chegadas é de 0,1 hora. x! Assim a distribuição Exponencial que descreve o intervalo entre chegadas tem média µ = 0,1 e a função 1 − x / 0,1 de densidade exponencial da probabilidade é: F(X) = e 0,1 4.2.4.6 Exercícios Exercício 19 A media de durabilidade dos pneus é de µ = 36.500,00 km e desvio-padrão de σ = 5.000,00 km. Dos dados coletados observou-se que a Distribuição Normal é uma boa representação. Qual a porcentagem dos pneus que apresenta uma durabilidade superior a 40.000,00 km ? µ = 36.500,00 ; σ = 5.000,00 ; X = 40.000,00 Para X = 40.000,00 ⇒ Z = (40.000 – 36.500)/ 5.000 = 0,70 Pr(X > 40.000) = Pr(Z > 0,7) = 1 – Pr(Z < 0,70) = 1 - 0,7580 = 0,242 = 24,2% Exercício 20 Na mesma questão anterior, Exercício 19, a empresa irá fornecer uma garantia na forma de desconto na reposição caso os pneus originais não ultrapassem a quilometragem estabelecida na garantia. Qual deve ser a quilometragem da garantia de modo que no máximo 10% dos casos estejam dentro da garantia. µ = 36.500,00 ; σ = 5.000,00 ; Pr(X) Pr(Z) = 10% Para Pr(Z) = 10% ( -1,29 < Z < -1,28), pois 0,0985 < Pr(Z) < 0,1003 Logo Z = -1,285 Para Z = -1,285 ⇒ X= µ - Z. σ ⇒ X= 36.500 - 1,285. 5.000 = 30.075 km Exercício 21 Considerando o tempo para se carregar um caminhão na Doca. Se o tempo médio para carregar o caminhão é de 15 minutos µ = 15. Qual a probabilidade de um carregamento levará entre 6 e 18 minutos Pr(6 < X < 18) = Pr(X < 18) - Pr(X < 6) =( 1 − e −18 / 15 ) - ( 1 − e −6 / 15 ) = 0,6988 – 0,3297 = 0,3691 = 36,91% Exercício 22 Em um determinado processo de fabricação aparecem em média 1 falha a cada 400 horas. Suponhamos que se quer estudar a distribuição do número de falhas que aparecerão em intervalos de 1.000 horas e qual a probabilidade de ocorrerem 3 falhas. Dica: µ = λ.t , onde λ é freqüência de falhas e t o intervalo de observação. 1 falha a cada 400 horas equivale a uma média de 0,0025 falhas por hora (λ – freqüência). Em 1.000 horas (t – intervalo de estudo), teremos uma média (µ) = 1.000 x 0,0025 = 2,5 falhas. 4.3 Aplicação da Confiabilidade á Previsão de Perdas O conceito de confiabilidade é o mesmo adotado em nosso cotidiano, no relacionamento interpessoal. Uma pessoa de confiança é aquela que se pode contar sempre, que mantém a regularidade do seu comportamento, que acreditamos que não irá falhar com nós, que não é capaz de castrorpc@yahoo.com.br 60
  • 61.
    Curso de Pós-Graduaçãoem Engenharia de Segurança do Trabalho Disciplina: Gerenciamento de Risco Professor: Roberto Portela de Castro nos causar danos ou prejuízos. Logo o conceito de falha está intimamente associado ao de confiabilidade. Quanto menos um sistema falhar maior será sua confiabilidade. O estudo de confiabilidade entende-se que é o estudo estatístico das falhas, que ocorrem por causa de algum defeito do programa. As falhas são evidentes, mas os erros responsáveis por tais falhas, bem como as soluções para estas, não são. O estudo da previsão de perdas busca estabelecer modelos de confiabilidade que determinem um grau de confiança com relação à correção do programa. Em sistemas produtivos abertos (cenário estudado pela Gestão de Risco), existe uma enorme quantidade de influências varáveis não controláveis, o que nos leva a concluir que não existe sistema infalível, ou seja, é permanente o risco de ocorrência de uma falha. Embora não exista a possibilidade de risco Zero, sua concepção teórica leva a uma confiabilidade de 100% no sistema. Por outro lado, quando temos a certeza de que um sistema irá falhar, o risco é de 100% e a confiabilidade no sistema é Zero. Assim, a confiabilidade (R) de um sistema funcionar sem falhas é igual ao complemento da probabilidade de ocorrência de falhas (Q). R = 100% – Q. Logo se existir uma probabilidade de 4% de ocorrência de falha, também existirá uma confiabilidade de R = 100% - 4% = 96% no sistema. Deparamos-nos agora com um questionamento. Se em nosso senso comum sempre existirá a probabilidade de falhas (Q = 100%), como definir qual o produto ou processo mais eficiente. Isso só é possível se limitarmos o espaço de observação, seja no número de produtos ou no intervalo de tempo. Essa noção é muito utilizada pela empresas ao estabelecer o prazo de garantia do produto, que é o prazo que o fabricante espera que o produto funcione sem quaisquer problemas. A freqüência com que acontecem as falhas num intervalo de tempo é chamada de taxa de falhas e é representada por λ. Quando essa taxa não é constante busca-se uma função matemática h(t) para representá-la. Já Estágio 1 Estágio 2 Estágio 3 sua representação gráfica, conhecida como curva da banheira é apresentada na Figura 9. Figura 9 – Curva da Banheira Computadores e componentes eletrônicos costumam apresentar função de risco dominada pelo estágio de vida útil, c/ períodos curtos de mortalidade infantil e envelhecimento. Em equipamentos e componentes mecânicos, função de risco é dominada pelos estágios 1º e 3º da curva da banheira, sendo o estágio 2º, de vida útil, praticamente ausente. O 1º estágio é uma região de alta, porém decrescente, taxa de falha. As falhas são geralmente relacionados a matérias-primas e operações de manufatura que não atendem às normas de especificação (causas especiais). castrorpc@yahoo.com.br 61
  • 62.
    Curso de Pós-Graduaçãoem Engenharia de Segurança do Trabalho Disciplina: Gerenciamento de Risco Professor: Roberto Portela de Castro Para evitar falhas no 1º estágio deve-se adotar projetos detalhados, práticas de controle de qualidade na manufatura, ou burn in, que consiste no teste de unidades em condições normais de uso por período de tempo suficiente p/ que defeitos precoces sejam detectados e corrigidos antes das falhas. O 2º estágio representa a fase de vida útil, com a menor taxa de falha do gráfico, aproximadamente constante. Neste estágio as falhas são causadas por eventos aleatórios, designadas por causas comuns e não-relacionadas a defeitos inerentes às unidades. Exemplo: sobrecargas de voltagem, vibração e impactos, aumentos na temperatura e umidade durante a operação normal das unidades. Essas causas comuns podem ser reduzidas através da melhoria nos projetos dos produtos, tornando-os mais robustos. O 3º estágio representa a fase de envelhecimento, região de taxa de falha crescente, dominada por falhas relacionadas ao desgaste da unidade. Exemplos: corrosão e trincas por fadiga. O aumento da taxa de falha normalmente indica a necessidade de reposição de peças no produto, informando acerca da duração aproximada de sua vida de projeto. Para amenizar intensidade do envelhecimento recomenda-se: • projeto de produtos c/ componentes e materiais mais duráveis, • práticas de manutenção preventiva e corretiva • controle de fatores ambientais de stress que possam intensificar a taxa de falha do produto. Antes de continuarmos vamos rever o conceito de defeito para a Teoria das Falhas. Dentro desta concepção um defeito é um desvio da especificação, que pode ou não dar origem a uma falha. Exemplo: podemos ter um automóvel com um defeito na pintura (cores diferentes em partes que deveriam ter cores iguais), o que não afeta o desempenho do veículo. 4.3.1 Tipos de Falhas Ao classificar os tipos de falhas podemos fazer com diferentes enfoques apresentados a seguir: Enfoque diminuição da capacidade de operação o Falha total: uma lâmpada queimada perde completamente a função de iluminar. o Falha parcial: por exemplo, um rolamento de esferas defeituoso pode ainda operar durante algum tempo, apesar de ruidoso e com superaquecimento. Enfoque modo de evolução da falha o Falha catastrófica: um curto-circuito numa linha de transporte de energia elétrica ou um bloco motor de explosão quebrado. o Falha gradual: a alteração gradual da emissão catódica de um monitor de computador ou o desgaste na camisa de um cilindro de um motor diesel. Também denominadas falhas paramétricas. Enfoque duração da falha o Falha temporária: curto-circuito linha terra ou entre fases, devido a uma causa passageira. o Falha intermitente: mau contato no borne de um relé. castrorpc@yahoo.com.br 62
  • 63.
    Curso de Pós-Graduaçãoem Engenharia de Segurança do Trabalho Disciplina: Gerenciamento de Risco Professor: Roberto Portela de Castro o Falha permanente: lâmpada queimada, bobina queimada. Enfoque dependência de componente o Falha dependente: quebra da roda devido ao estouro de um pneu. o Falha independente: mau contato no borne de um relé. Enfoque origem da falha o Falha intrínseca: a origem é do próprio componente. o Falha extrínseca: a origem é externa. 4.3.2 Falhas Operacionais As falhas operacionais em um sistema costumam ser divididas em falhas humanas e de equipamentos. Embora os homens sejam mais suscetíveis às falhas, possuem uma maior capacidade de recuperar e corrigir as falhas ocorridas, evitando ou limitando as suas conseqüências. Existem correntes de estudiosos que afirmam não existirem falhas de equipamentos, uma vez que as máquinas são criadas pelos homens. Já outros pesquisadores, afirmam que os homens ao operarem equipamentos nunca são culpados. Longe dessa discussão, preferimos admitir que na análise de confiabilidade qualquer tipo de falha deve ter a mesma importância e deverão ser analisadas com base no potencial do dano. Acredita-se que de 10% a 30% das falhas tem origem em erros humanos. No entanto, isso não é regra, no sistema de transporte automobilístico, essas taxas são altíssimas. Acontece erro humano, quando o operador age por negligência, imprudência ou imperícia. Para a realização de atividades humanas, geralmente, há um nível ótimo de tensão psicológica que é relacionado à complexidade da tarefa. Quando o nível é baixo (tarefas fáceis) a desatenção e desmotivação levam a erros. Quando o nível é alto (tarefas muito difíceis) podem gerar estresse, desgaste e desmotivação. O erro humano pode ser classificado de várias formas. Para a Teoria das Falhas, uma classificação divide os erros humanos em probabilísticos, sistemáticos e esporádicos. Os erros probabilísticos são geralmente representados por distribuições normais. A forma de diminuir esse tipo de erro é através de treinamentos mais específicos e uso de ferramentas mais precisas. Os erros sistemáticos são geralmente representados por distribuições normais. Pode ser ocasionado por descalibração do equipamento ou instrumento ou por fatores psicológicos sutis de difícil identificação e superação. Os erros esporádicos sãos os mais difíceis de controlar. Não apresentam uma razão aparente, sendo geralmente decorrentes de falta de atenção. A sua forma de controle é através do desenvolvimento de um projeto para o posto de trabalho. Outra forma de classificar os erros é de acordo com a atuação do organismo e podem ser: de percepção, de decisão, ou de ação. castrorpc@yahoo.com.br 63
  • 64.
    Curso de Pós-Graduaçãoem Engenharia de Segurança do Trabalho Disciplina: Gerenciamento de Risco Professor: Roberto Portela de Castro 4.3.3 Exercício Exercício 23 Identifiquem elementos críticos do seu sistema produtivo escolhido no Exercício 1 (materiais, equipamentos e pessoal) onde deve haver grande atenção para que sejam evitadas falhas graves no processo de produção. 4.3.4 Funções de Confiabilidade Em nosso estudo de Confiabilidade trabalharemos com as seguintes funções: • R(t): função de confiabilidade; – Probabilidade de não haver falha entre 0 e t; – R(t) = Pr(T ≤ t), t ≥ 0 – Pr(t < T < t + ∆t | T > t) = λ∆t ou F(t + ∆t) - F(t) – Pr(t < T < t + ∆t | T > t) = , indica confiabilidade condicionada R(t) – A função confiabilidade será sempre decrescente com o tempo, pois as probabilidades de sobrevivência de um componente sempre diminuem de acordo com a taxa de utilização e em razão dos mecanismos de desgaste e de fadiga. • F(t) = 1 - R(t): função de falhas acumuladas; – Probabilidade de haver falha entre 0 e t; • f(t): densidade acumulada de falhas; – Probabilidade de haver uma falha entre [t + Dt]; • h(t): função taxa de risco; – Probabilidade de, dado que não houve falhas até t, haja uma falha em [t + Dt]. – h(t) = f(t)/R(t) As funções matemáticas desenvolvidas para representar a taxa de falhas são chamadas de Modelos de Risco. Existem seis modelos de risco, que combinados permite representar quase totalidade dos mecanismos de risco existentes na prática. Os modelos de risco são: constante, crescente, decrescente, curva da banheira piecewise linear, função de potência e exponencial. A Função de risco constante é comum para componentes eletrônicos e é representada por h(t) = λ, de onde podemos tirar que R(t) = e- λt ; f(t) = λ e - λt , onde λ é uma constante e expresso por falhas/unidade de tempo. A Função de risco crescente corresponde ao último estágio da curva da banheira, normalmente representando por uma função não-linear. Pode-se simplificar através de uma equação linear dada por h(t) = λ t, onde λ é uma constante. É comum para componentes mecânicos, de onde podemos tirar, R(t) = e -λ (t 2 ) ; f(t) = λe -λ (t 2 ) . 2 2 castrorpc@yahoo.com.br 64
  • 65.
    Curso de Pós-Graduaçãoem Engenharia de Segurança do Trabalho Disciplina: Gerenciamento de Risco Professor: Roberto Portela de Castro De forma análoga a Função de risco decrescente corresponde ao primeiro estágio, também representado por uma função não-linear, que simplificada por uma equação linear é dada por h(t) = a - bt, onde a e b são constantes e a > bt. A Função de risco piecewise linear corresponde a um modelo linear da curva da banheira é bastante versátil, pois ajusta-se satisfatoriamente a funções de risco calculadas empiricamente. O Modelo oferece aproximação linear da curva da banheira, tipicamente não-linear. 4.3.5 Variáveis Quantitativas O estudo da Teoria das Falhas permite medir: Com que freqüência ocorrem defeitos? failure rate (λ) , hazard function - h(t) A fórmula ao lado representada a freqüência ou taxa de falhas, onde k é o número de k falhas observadas durante o intervalo ∆t e n é a população de equipamentos que está λ= sendo analisada. De onde pode-se concluir também que: k = λ x n x ∆t n∆t Qual o tempo entre um defeito e outro? MTBF - mean time between failure Representa uma pequena diferença numérica pequena em relação à MTBF = MTTF + MTTR ou MTTF, pois geralmente os tempos de operação são geralmente muito ∆d i MTBF = ∑i =1 N maiores que os tempos de reparo. Na prática valores numéricos muito aproximados (tanto faz usar um como outro). N Qual o tempo até o primeiro defeito? MTTF - mean time to failure Sistemas idênticos Um único sistema Considerando-se N sistemas idênticos colocados O procedimento é semelhante, substituindo ti por em operação a partir do tempo t=0, mede-se o ∆ti , o intervalo de tempo em operação entre os tempo de operação ti de cada um até apresentar defeito. MTTF é o tempo médio de operação. defeitos. ti ∆ti MTTF = ∑i =1 MTTF = ∑i=1 N N N N ou MTTF = 1/λ considerando a função de risco constante. Qual o tempo gasto para reparar cada defeito? MTTR - mean time to repair R ∑ N É uma variável difícil de ser estimada. Geralmente usa-se a injeção de falhas, MTTR = i =1 i que consiste em provocar uma falha de cada vez e mede-se o tempo. Desta N forma calcula-se MTTR como a média dos reparos. Simplificando, pode-se calcular µ (número de reparos/hora). De onde se conclui que MTTR = 1/ µ Qual a probabilidade de um sistema estar funcionando em um determinado momento? Este questionamento nos leva ao conceito de disponibilidade, pois há a possibilidade do sistema está em funcionamento ou em reparo. Observe pela fórmula apresentada a seguir que quanto menor o tempo de reparo maior a disponibilidade. A(t) = MTTF / (MTTF + MTTR) castrorpc@yahoo.com.br 65
  • 66.
    Curso de Pós-Graduaçãoem Engenharia de Segurança do Trabalho Disciplina: Gerenciamento de Risco Professor: Roberto Portela de Castro Qual a estimativa de tempo até a ocorrência de falha em x% da população? Em processos de manutenção preventiva costuma-se fazer a planificação das intervenções com base em intervalos de tempos pré-estabelecidos. Estes intervalos em algumas análises são empíricos e não levam em consideração as distribuições dos tempos para falha dos componentes. Uma das opções para a definição destes intervalos é a utilização de estimativas de tempos até a ocorrência de falha de uma determinada porcentagem da população de componentes. 1  1   1  t% =  1 − p  = MTTF ln 1 − p  ln    λ     Quais as chances do sistema funcionar sem defeitos durante um período de tempo? É dada por R(t): função de confiabilidade, que expressa a probabilidade de não haver falha entre R(t) = e- λt . Já para falhas mecânicas R(t) = e -λ (t 2 ) . 2 0 e t. Para falhas eletrônicas 4.3.6 Análise de Sistemas de Confiabilidade Para analisar a confiabilidade de sistemas é precisar tratar os processos, etapas, tarefas como um seqüenciamento lógico nos valendo de métodos analíticos. Os métodos analíticos mais comuns são os de Combinação e o Markov. Em nosso curso analisaremos apenas o Método Analítico de Combinação que envolve os conceitos de sistemas em série e em paralelo. Calcula-se inicialmente a confiabilidade de cada processo, etapa, tarefa. Em seguida analisa-se a condição do sistema (paralelo ou série), aplicando-se as fórmulas de confiabilidade resultante. Sistema em série: R(T) = R(1) x R(2) x R(3) ...... R(n) Neste tipo de sistema cada elemento no sistema deve operar corretamente para o sistema operar corretamente. A confiabilidade R(T) indica a probabilidade que nenhum elemento apresente falha ou probabilidade que todos os componentes operem corretamente. Sistema em paralelo: R(T) = 1 - Q(1) x Q(2) x Q(3) ...... Q(n) Q(T) = Q(1) x Q(2) x Q(3) ...... Q(n) Neste tipo de sistema apenas um elemento no sistema precisa operar corretamente para o sistema operar corretamente. EXEMPLO: Dados os valores de confiabilidade de cada etapa em um processo produtivo: R1 = 0,90; R2 = 0,80; R3 = 0,85; R4 = 0,75; R5 = 0,70; R6 = 0,95; R7 = 0,80; R8 = 0,85. Calcule a confiabilidade do sistema. castrorpc@yahoo.com.br 66
  • 67.
    Curso de Pós-Graduaçãoem Engenharia de Segurança do Trabalho Disciplina: Gerenciamento de Risco Professor: Roberto Portela de Castro R(T) = R(A) x R(B) x R(C) x R(D) Como: R(A)=R(1); R(B)=R(2) e R(D)=R(8) R(T) = 0,9 x 0,8 x 0,85 x R(C) R(T) = 0,612 x R(C) Calculando R(C), temos: R(C) = 1- [Q(3) x Q(4) x Q(E)], onde: F Q(3) = 1 - R(3) = 1 – 0,85 = 0,15 Q(4) = 1 - R(4) = 1 – 0,75 = 0,25 Q(E) = 1 - R(E) Substituindo em R(C), temos: R(C) = 1- [0,15 x 0,25x (1 - R(E)) ] R(E) = 0,70 x R(F) R(C) = 1- [0,0375 x (1 - R(E)) ] R(E) = 0,70 x 0,99 Calculando agora R(E), temos: R(E) = 0,693, com R(E), podemos calcular R(C): R(E) = R(5) x R(F) = 0,70 x R(F) R(C) = 1- [0,0375 x (1 - R(E)) ] R(F) = 1 – (Q(6) x Q(7)) R(C) = 1- [0,0375 x (1 – 0,693] Q(6) = 1 - R(6) = 1 – 0,95 = 0,05 R(C) = 0,988. Finalmente podemos encontrar R(T): Q(7) = 1 - R(7) = 1 – 0,80 = 0,20 R(T) = 0,612 x R(C) R(F) = 1 – (0,05 x 0,20) R(T) = 0,612 x 0,988 R(F) = 0,99, substituindo R(F) em R(E): R(T) = 0,604954 = 60,49% 4.3.7 Tratamento de Falhas Na metodologia de tratamento das falhas, pode-se previnir, remover ou absorver (Tolerância). A prevenção e remoção de falhas não são suficientes quando o sistema exige alta confiabilidade ou alta disponibilidade (sistemas computacionais). Nesses casos o sistema deve ser construído usando técnicas de tolerância a falhas. Essas técnicas garantem funcionamento correto do sistema mesmo na ocorrência de falhas e são todas baseadas em redundância, exigindo componentes adicionais ou algoritmos especiais. Tolerância a falhas não dispensa as técnicas de prevenção e remoção. Sistemas construídos com componentes frágeis e técnicas inadequadas de projeto não conseguem ser confiáveis pela simples aplicação de tolerância a falhas. 4.3.8 Exercícios Exercício 24 Em um determinado processo de fabricação aparecem em média 5 falha a cada 100 horas. Constatou-se ainda que a equipe de manutenção realiza 50 reparos por hora. Analisando a confiabilidade do sistema, calcule MTTR, MTTF e MTBF λ = 5 falhas/100horas = 0,05 → MTTF = 1/0,05 = 20 horas castrorpc@yahoo.com.br 67
  • 68.
    Curso de Pós-Graduaçãoem Engenharia de Segurança do Trabalho Disciplina: Gerenciamento de Risco Professor: Roberto Portela de Castro µ = 50 reparos/hora → MTTR = 1/50 = 0,02 horas MTBF = 20 + 0,02 =20,02 horas Exercício 25 -3 Sabido que a taxa de falha h(t) de um componente é constante e igual a 2,99x10 falhas/dias, e que o tempo de operação acumulado do componente é de aproximadamente 175 dias, pede-se calcular: a. O parâmetro λ da função confiabilidade. -3 h(t) = λ = 2,99x10 falhas/dias b. O MTTF do componente. -3 MTTF = 1/ λ → MTTF = 1/2,99x10 → MTTF = 334,44 dias c. A probabilidade de que o componente sobreviva por mais 100 dias. R(100) = Pr(T ≤ 100), t ≥ 0 R(t) = e- λt → R(100) = e -0,299 → R(100) = 0,7415 = 74,15% d. Caso o componente tenha sobrevivido aos 100 dias citados no item 3, qual a probabilidade de que sobreviva ainda por mais 100 dias? Pr(t < T < t + ∆t | T > t) = λ∆t Pr(100 < T < 100 + 100 | T > 100) = 2,99x10-3x102 = 0,299 = 29,9% e. O que é possível notar quando se faz a comparação entre as respostas dos itens 3 e 4? Pode-se concluir que o desgaste produzido pelos primeiros 100 dias de operação foram significativos na estimativa da confiabilidade do sistema para os próximos 100 dias. Exercício 26 Durante 12 meses foram analisados 10 unidades de geração de água gelada, cada uma contendo um elemento compressor, e este contendo 2 conjuntos de mancais flutuantes os quais apresentaram 19 falhas por desgaste no decorrer do período. Com base nestes dados calcular a taxa de falha individual, o MTTF de cada conjunto de mancais flutuantes e a quantidade provável de itens que deverão falhar nos próximos 30 dias. Considerar que as unidades operam cada uma 16 horas por dia. 1. Cálculo do intervalo de tempo de observação: ∆t = 12 meses x 30 dias/mês x 16 horas/dia = 5.760 horas 2. Cálculo da taxa de falha individual do conjunto de mancais: k 19 λ= → λ = → λ = 1,65 x 10-4 falhas/hora n∆t 2 x10 x5.760 3. Cálculo do MTTF do conjunto de mancais: -4 MTTF =1/ λ → MTTF =1/ 1,65 x 10 → MTTF =6.060 horas 4. Cálculo do número provável de falhas em 30 dias: k = λ x n x ∆t -4 k30 = 2 x 10 x 1,65 x 10 x 30 x16 = 1,58 falhas Exercício 27 castrorpc@yahoo.com.br 68
  • 69.
    Curso de Pós-Graduaçãoem Engenharia de Segurança do Trabalho Disciplina: Gerenciamento de Risco Professor: Roberto Portela de Castro Um fabricante de equipamentos realizou um teste em bancada de 5 cilindros hidráulicos com especificações idênticas e notou que as unidades de 1 a 5 falharam após períodos de 600 horas, 650 horas, 655 horas, 850 horas e 1.050 horas respectivamente. Com base nestes dados pede-se calcular: a. A taxa de falha do componente, assumindo-se que os tempos para falha estão distribuídos exponencialmente. λ = 1/MTTF → λ = 1/761 → λ = 0,001314 falhas/hora b. O MTTF do componente. ti 600 + 650 + 655 + 850 + 1050 MTTF = ∑i =1 N → MTTF = → MTTF = 761 horas N 5 c. O número de falhas esperados para um equipamento equipado com 12 destes componentes em um período de 200 horas (k200). k = λ x n x ∆t k30 = 0,001314 x 12 x 200 = 3,1537 falhas Exercício 28 Para as 19 falhas por desgaste observadas nas unidades de geração de água gelada do exemplo anterior foram registrados os seguintes valores em horas para os TTRi: 10, 5, 2, 12, 1, 7, 10, 7, 7, 4, 10, 13, 1,5, 3, 8, 2, e 9. Com base nestes valores calcular o MTTR. Ri 10 + 5 + 2 + 12 + 1 + 7 + 10 + 7 + 7 + 4 + 10 + 13 + 1 + 5 + 3 + 8 + 2 + 9 MTTR = ∑i =1 MTTR = N → N 19 MTTR ≈ 6,1 horas Exercício 29 Sabendo-se que um determinado componente possui MTTF e MTTR iguais a 250 e 4,5 horas respectivamente, qual o seu impacto na disponibilidade média A% do conjunto? A(t) = MTTF / (MTTF + MTTR) A(t) = 250 / (250 + 4,5) A(t) = 98,23%, impacto de 1,77% Exercício 30 A definição do intervalo de manutencão preventiva de um determinado componente pretende ser feita com base na estimativa do tempo até a falha de 10% da população do mesmo (p = 10%). A taxa de falha estimada -4 para o componente é de aproximadamente 1,22x10 falhas/hora. Determinar t10% 1  1   1  1  1  t% =  1 − p  = MTTF ln 1 − p  ln    t10% = ln  ≅ 863,00horas λ     1,22 x10 −4  1 − 10%  Exercício 31 Calcule a confiabilidade dos seguintes sistemas: castrorpc@yahoo.com.br 69
  • 70.
    Curso de Pós-Graduaçãoem Engenharia de Segurança do Trabalho Disciplina: Gerenciamento de Risco Professor: Roberto Portela de Castro a) b) 4.4 Avaliação de Risco Como já estudamos, o Risco tem varias conotações, em estudos estatísticos e probabilísticos, a noção de risco está relacionada à incerteza quanto a ocorrência de um determinado evento. Neste contexto, existe o risco objetivo e o subjetivo. Nos estudos estatísticos, o risco objetivo é definido pelas medidas de dispersão (amplitude, desvio-padrão e coeficiente de variação). Já os riscos subjetivos estão relacionados com a percepção do gerente de risco sobre a incerteza de um evento. Essa percepção tem base na postura comportamental de cada gerente de risco, sendo considerada otimista ou pessimista. O profissional otimista percebe pouco perigo ou incerteza no resultado de um evento. Já o pessimista exige altas possibilidades de sucesso para se submeter aos riscos e mesmo controlando uma grande quantidade de variáveis que lhe permite prevê com exatidão os riscos, ao invés de adotar o auto-seguro, prefere transferir o risco a um seguro. Da mesma forma o otimista, mesmo controlando um pequeno número de variáveis, percebe pouco risco, quando na verdade é alto e adota o auto-seguro de forma errada. Há situações práticas em que o risco objetivo seja baixo, mas o subjetivo seja alto, e vice-versa. Nos estudos probabilísticos, o risco subjetivo está relacionado ao grau de confiança ou a estimativa pessoal quanto à possibilidade de ocorrência de um evento. 5 - Técnicas de Análise de Riscos: Análise Preliminar de Riscos. Análise de Modos de Falhas e Efeito. Série de Risco. Análise de Árvore de Falhas. Conforme foi descrito em tópicos anteriores, o conforto e o desenvolvimento trazidos pela industrialização produziram também um aumento considerável no número de acidentes, ou ainda das anormalidades durante um processo devido a obsolescência de equipamentos, máquinas cada vez mais sofisticadas, etc. castrorpc@yahoo.com.br 70
  • 71.
    Curso de Pós-Graduaçãoem Engenharia de Segurança do Trabalho Disciplina: Gerenciamento de Risco Professor: Roberto Portela de Castro Com a preocupação e a necessidade de dar maior atenção ao ser humano, principal bem de uma organização, além de buscar uma maior eficiência, nasceram primeiramente o Controle de Danos, o Controle Total de Perdas e por último a Engenharia de Segurança de Sistemas. Esta última, surgida com o crescimento e necessidade de segurança total em áreas como aeronáutica, aeroespacial e nuclear, trouxe valiosos instrumentos para a solução de problemas ligados à segurança. Com a difusão dos conceitos de perigo, risco e confiabilidade, as metodologias e técnicas aplicadas pela segurança de sistemas, inicialmente utilizadas somente nas áreas militar e espacial, tiveram a partir da década de 70 uma aplicação quase que universal na solução de problemas de engenharia em geral. As principais técnicas difundidas pela Engenharia de Segurança de Sistemas classificadas segundo a finalidade a que se propõem, são descritas neste tópico. Existem várias técnicas de análise de risco, tais como: a série de risco, a análise preliminar de risco, a análise e revisão de critérios, a análise da missão, os diagramas e análise de fluxo, o mapeamento, a análise do ambiente, a análise de modo de falhas e efeitos, análise de componentes críticos, a técnica de incidentes críticos, a análise de procedimentos, a análise de contingências e a análise de árvore de falhas. Dentre estas existem técnicas para: Identificação de perigo: o Técnica de Incidentes Críticos (TIC) e o What-If (Wi) Técnicas de Análise de Riscos: o Análise Preliminar de Riscos (APR) o Análise de Modos de Falha e Efeitos (AMFE) o Análise de Operabilidade de Perigos (HAZOP) Técnicas de Avaliação de Riscos o Análise de Árvore de Eventos (AAE) o Análise por Diagrama de Blocos (ADB) o Análise de Causas e Conseqüências (ACC) o Análise de Árvore de Falhas (AAF) O uso adequado das técnicas de análise de risco é função de algumas particularidades de cada técnica e da experiência do Gerente de Risco, podendo fazer uso de mais de uma ferramenta ao mesmo tempo. De forma mais esquemática a Figura 9 apresenta as técnicas de Análise de Risco e em que fase devem ser aplicadas dentro da Gestão de Risco. castrorpc@yahoo.com.br 71
  • 72.
    Curso de Pós-Graduaçãoem Engenharia de Segurança do Trabalho Disciplina: Gerenciamento de Risco Professor: Roberto Portela de Castro . IDENTIFICAÇÃO DE PERIGOS WI - TIC . ANÁLISE DE RISCOS APR – AMFE - HAZOP . AVALIAÇÃO DE RISCOS AAE – ADB – ACC - AAF . . PREVENÇÃO FINANCIAMENTO . . . . . Eliminação Redução Auto-seguro Auto-adoção Transferência p/ Terceiros do Risco do Risco Figura 9 – Política de Gestão de Risco x Técnicas Já a Tabela 4, diferencia as técnicas que produzem resultados qualitativos das que apresentam resultados quantitativos. As análises qualitativas costumam apresentar muita subjetividade em seus resultados e necessitando conhecimento do sistema em estudo e de experiência do Gerente de Risco. TÉCNICA ANÁLISE E RESULTADOS SR – Série de Riscos Qualitativa APP – Análise Preliminar de Riscos (APR) Qualitativa WIC – What – If / Checklist Qualitativa TIC – Técnica de Incidentes Críticos Qualitativa HAZOp – Estudo de Operabilidade e Riscos Qualitativa AMFE – Análise de Modos de Falhas e Efeitos Qualitativa e Quantitativa AAF – Análise de Árvore de Falhas Qualitativa e Quantitativa AAE – Análise de Árvore de Eventos Qualitativa e Quantitativa Tabela 4 – Classificação das Técnicas de Análise de Risco Com tantas técnicas de análise de risco nos vem uma dúvida a mente. Qual a melhor aplicabilidade para cada técnica. A Tabela 5 apresenta as técnicas e algumas de suas aplicabilidades. Aplicação Checklist What-If APR AMFE Hazop Identificação de desvios em relação às boas práticas X X Identificação de perigos genéricos X X Identificação de causas básicas (eventos iniciadores) X X X Proposição de medidas mitigadoras dos riscos X X Tabela 5 – Aplicabilidade de Algumas Técnicas de Análise de Risco 5.1 Técnicas de Identificação de perigo 5.1.1 Técnica de Incidentes Críticos (TIC) É um método para identificar erros e condições inseguras que contribuem para a ocorrência de acidentes com lesões reais e potenciais, com grande potencial, principalmente naquelas situações em castrorpc@yahoo.com.br 72
  • 73.
    Curso de Pós-Graduaçãoem Engenharia de Segurança do Trabalho Disciplina: Gerenciamento de Risco Professor: Roberto Portela de Castro que se deseja identificar perigos sem a utilização de técnicas mais sofisticadas e ainda, quando o tempo é restrito. A técnica tem como objetivo a detecção de incidentes críticos e o tratamento dos riscos que os mesmos representam. Para isso utiliza-se de uma equipe de entrevistados representativa dentre os principais departamentos da empresa, procurando representar as diversas operações da mesma dentro das diferentes categorias de risco. Um entrevistador os interroga e os incita a recordar e descrever os incidentes críticos, ou seja, os atos inseguros que tenham cometido ou observado, e ainda condições inseguras que tenham lhes chamado a atenção. Os entrevistados devem ser estimulados a descrever tantos incidentes críticos quantos possam recordar, sendo necessário para tal colocar a pessoa à vontade. A existência de um setor de apoio psicológico seria de grande utilidade durante a aplicação da técnica. Os incidentes pertinentes, descritos pelos entrevistados, devem ser transcritos e classificados em categorias de risco, definindo a partir daí as áreas-problema, bem como a priorização das ações para a posterior distribuição dos recursos disponíveis, tanto para a correção das situações existentes como para prevenção de problemas futuros. A técnica deve ser aplicada periodicamente, reciclando os entrevistados a fim de detectar novas áreas-problema, e ainda para aferir a eficiência das medidas já implementadas. Estudos realizados por William E. Tarrants apud DE CICCO e FANTAZZINI (1994c) revelam que a TIC detecta fatores causais, em termos de erros e condições inseguras, que conduzem tanto a acidentes com lesão como a acidentes sem lesão e ainda, identifica as origens de acidentes potencialmente com lesão. Assim sendo, a técnica descrita, por analisar os incidentes críticos, permite a identificação e exame dos possíveis problemas de acidentes antes do fato, ao invés de depois dele, tanto em termos das conseqüências com danos à propriedade como na produção de lesões. 5.1.2 What-If (WI) ou E se...? O procedimento What-If é uma técnica de análise geral, qualitativa, cuja aplicação é bastante simples e útil para uma abordagem em primeira instância na detecção exaustiva de riscos, tanto na fase de processo, projeto ou pré-operacional, não sendo sua utilização unicamente limitada às empresas de processo. A técnica se desenvolve através de reuniões entre duas equipes, promovendo questionamentos através de suposições E se....?. Os questionamentos englobam procedimentos, instalações, processo da situação analisada e podem ser livres ou sistemáticos. No questionamento livre as perguntas podem ser totalmente desassociadas. Já no sistemático, o objetivo das perguntas é focado em pontos específicos como um martelo. A equipe questionadora é a conhecedora e familiarizada com o sistema a ser analisado, devendo formular uma série de quesitos com antecedência, com a finalidade de guia para a discussão. A utilização periódica do procedimento é o que garante o bom resultado do mesmo no que se refere à revisão de riscos do processo. A aplicação do What-If envolve o estudo de possíveis desvios e resulta num largo espectro de riscos, bem como a geração de possíveis soluções para os problemas levantados, além disso, castrorpc@yahoo.com.br 73
  • 74.
    Curso de Pós-Graduaçãoem Engenharia de Segurança do Trabalho Disciplina: Gerenciamento de Risco Professor: Roberto Portela de Castro estabelece um consenso entre as áreas de atuação como produção, processo e segurança quanto à forma mais segura de operacionalizar a planta. O relatório do procedimento fornece também um material de fácil entendimento que serve como fonte de treinamento e base para revisões futuras. DE CICCO e FANTAZZINI (1994b) sugerem alguns passos básicos quando da sua aplicação: a) Formação do comitê de revisão: montagens das equipes e seus integrantes; b) Planejamento prévio: planejamento das atividades e pontos a serem abordados na aplicação da técnica; c) Reunião Organizacional: com a finalidade de discutir procedimentos, programação de novas reuniões, definição de metas para as tarefas e informação aos integrantes sobre o funcionamento do sistema sob análise; d) Reunião de revisão de processo: para os integrantes ainda não familiarizados com o sistema em estudo; e) Reunião de formulação de questões: formulação de questões "O QUE - SE...", começando do início do processo e continuando ao longo do mesmo, passo a passo, até o produto acabado colocado na planta do cliente; f) Reunião de respostas às questões (formulação consensual): em seqüência à reunião de formulação das questões, cabe a responsabilidade individual para o desenvolvimento de respostas escritas às questões. As respostas serão analisadas durante a reunião de resposta às questões, sendo cada resposta categorizada como: - resposta aceita pelo grupo tal como submetida; - resposta aceita após discussão e/ou modificação; - aceitação postergada, em dependência de investigação adicional. O consenso grupal é o ponto chave desta etapa, onde a análise de riscos tende a se fortalecer; g) Relatório de revisão dos riscos do processo: o objetivo é documentar os riscos identificados na revisão, bem como registrar as ações recomendadas para eliminação ou controle dos mesmos. EXEMPLO: Identificação de perigos em uma Confraternização da empresa. E se...? Perigo/Conseqüência Medida de controle de risco e de emergência Vierem mais pessoas Falta de espaço, bebida e comida. Solicitar confirmação com que o esperado? antecedência, individualizar convites, prever folga de alimentos. As pessoas não Desagradar amigos, clima de insatisfação, Anexar mapa aos convites, encontrarem o local da não receber presentes, perder alimentos. acrescentar número de telefone. festa? Chover? Dificuldade na chegada, de acomodações Adquirir guarda-chuva grande, em área coberta. prever área coberta para todos os convidados Faltar energia? Paralisar a festa. Alugar gerador. 5.1.3 Análise e Revisão de Critérios (ARC) É uma análise geral e qualitativa, ideal como primeira abordagem na análise de riscos, principalmente em processos. É recomendada mesmo antes da APR vista no item 5.1. castrorpc@yahoo.com.br 74
  • 75.
    Curso de Pós-Graduaçãoem Engenharia de Segurança do Trabalho Disciplina: Gerenciamento de Risco Professor: Roberto Portela de Castro É utilizada como ferramenta de apoio metodológico na identificação de tratamentos de riscos e consiste na revisão de todos os documentos (especificações, normas, códigos, regulamentos, etc.) referente ao objeto em estudo, a partir do qual devem ser elaborados checklists. O checklist é procedimento de revisão de riscos de processos capaz de: relacionar uma grande quantidade de risco; estabelecer um consenso entre as áreas de atuação envolvidas (produção, planejamento, segurança); emitir relatórios objetivos. Os ckecklist são elaborados através de reuniões e brainstorning entre os stakeholders com o objetivo de identificar riscos e gerar soluções. A integração entre os diferentes setores permite uma maximização dos resultados. Nota: O brainstorming (ou "tempestade cerebral"), mais que uma técnica de dinâmica de grupo, é uma atividade desenvolvida para explorar a potencialidade criativa do indivíduo, colocando-a a serviço de seus objetivos. Stakeholders é parte interessada ou interveniente, refere-se a todos os envolvidos num processo, por exemplo, clientes, colaboradores, investidores, fornecedores, comunidade etc. 5.2 Técnicas de Análise de Riscos 5.2.1 Análise Preliminar de Riscos (APR) ou Análise Preliminar de Perigos (APP) ou Preliminary Hazard Analysis (PHA) Essa técnica consiste na primeira abordagem sobre o objeto de estudo, dai chamar-se preliminar. Seu foco de atuação consiste no estudo, durante a fase de concepção ou desenvolvimento prematuro de um novo sistema, com o fim de se determinar os riscos que poderão estar presentes na sua fase operacional, não sendo uma boa ferramenta para controle dos riscos. É uma análise do tipo qualitativa, desenvolvida na fase de projeto e desenvolvimento de qualquer processo, produto ou sistema, possuindo especial importância na investigação de sistemas novos de alta inovação e/ou pouco conhecidos, ou seja, quando a experiência em riscos na sua operação é carente ou deficiente. Podendo ainda ser aplicada em unidades já em operação, permitindo, nesse caso, a realização de uma revisão dos aspectos de segurança existentes. A melhor forma de controle das medidas recomendadas pela APR é através de uma Lista de Verificação. Atua sobre os possíveis eventos perigosos ou indesejáveis capazes de gerar perdas na fase de execução do projeto. Com base em uma APR obtêm-se uma listagem de riscos com medidas de controle a serem adotadas. Permite ainda estabelecer responsabilidades no controle de risco, o que é uma medida de grande importância na Gestão de Riscos. Como a APR é realizada em estágios iniciais do projeto, a falta de informações detalhadas sobre o projeto pode omitir riscos que somente serão detectados em fases avançadas do projeto, o que pode acarretar custos e prejuízos não previstos inicialmente. Devido à superficialidade a APR possui custos baixos de realização. A APR não é uma técnica aprofundada de análise de riscos e geralmente precede outras técnicas mais detalhadas de análise, já que seu objetivo é determinar os riscos e as medidas preventivas antes da fase operacional. castrorpc@yahoo.com.br 75
  • 76.
    Curso de Pós-Graduaçãoem Engenharia de Segurança do Trabalho Disciplina: Gerenciamento de Risco Professor: Roberto Portela de Castro A APR tem grande utilidade no seu campo de atuação, porém, como já foi enfatizado, necessita ser complementada por técnicas mais detalhadas e apuradas. Em sistemas que sejam já bastante conhecidos, cuja experiência acumulada conduz a um grande número de informações sobre riscos, esta técnica pode ser dispensada, neste caso, partir-se diretamente para aplicação de outras técnicas mais específicas. 5.2.1.1 Metodologia A metodologia consiste na realização das seguintes atividades: a) Descrição do objeto de forma a definir todas as etapas, estabelecendo se necessário diagrama com o fluxo operacional. Exemplo: translado (casa – aeroporto) – check-in – viagem aérea – translado (aeroporto – hotel) – check-in Hotel; b) Seleção da etapa ou sub-etapa de estudo. Exemplo: translado (casa – aeroporto); c) Seleção do evento perigoso ou indesejável. Exemplo: atrasar-se no deslocamento ao aeroporto; d) Identificação das possíveis causas do evento. Exemplo: quebra do carro, sair atrasado, trânsito congestionado, não conseguir táxi; e) Identificação das conseqüências do evento: correria, pouco tempo para despedida, perder o vôo; f) A priorização das ações é determinada pela categorização dos riscos, ou seja, quanto mais prejudicial ou maior for o risco, mais rapidamente deve ser solucionado; g) Estabelecimento das medidas de controle de riscos e de emergências. Exemplo: sair com antecedência, marcar previamente o táxi, verificar as horas de rush, fazer check-list de viagem; h) Estabelecimento dos responsáveis pelas ações preventivas e corretivas; i) Repetição das letras de “c” à “g”para outros eventos; j) Repetição das letras de “b” à “g”para outras etapas ou sob-etapas. No intuito de facilitar a fase de avaliação das conseqüências sugerimos a classificação dada pela norma militar norte-americana MIL-STD-882A apresentada na Tabela 6, que pode ser mais detalhada de acordo com o gerente de risco. Grau Tipo Conseqüência I A falha não irá resultar numa degradação maior do sistema, nem irá DESPREZÍVEL produzir danos funcionais ou lesões, ou contribuir com um risco ao sistema. II MARGINAL OU A falha irá degradar o sistema, porém sem envolver danos maiores ou LIMÍTROFE lesões, podendo ser compensada ou controlada adequadamente. III A falha irá degradar o sistema, causando lesões, danos substanciais, ou irá CRÍTICA resultar num risco inaceitável, necessitando ações corretivas imediatas. IV A falha irá produzir severa degradação do sistema, resultando em sua CATASTRÓFICA perda total, lesões ou mortes. Tabela 6 – Categorias de Riscos Outra classificação freqüentemente encontrada em estudos de APR é de: desprezível, menor, moderado, sério e crítico. castrorpc@yahoo.com.br 76
  • 77.
    Curso de Pós-Graduaçãoem Engenharia de Segurança do Trabalho Disciplina: Gerenciamento de Risco Professor: Roberto Portela de Castro EXEMPLO: Sistema de corte de vergalhões de aço Medidas Preventivas Risco Causa Conseqüências Categoria e/ou Corretivas - Fazer aterramento - Instalações precárias - Proteger as instalações (desemcapada) - Equipamento e os cabos Choque - Falta de aterramento danificado IV - Usar EPI - Excesso de umidade - Lesão ou morte - Mnt dos eqp regular -Falha na operação - Treinar operadores - Usar EPI - Surdez - Mnt dos eqp regular Falta de manutenção, Ruído temporária ou III - Diminuir o tempo de isolamento inadequado definitiva exposição - Troca por eqp moderno - Queimaduras - Contato do disco com Fagulhas - Contato com os III - Usar EPI e EPC o vergalhão olhos Contato com o Falta de proteção no - Usar EPI e EPC Corte/amputação IV ponto de operação ponto de operação - Treinar operadores - Altura inadequada da Postura bancada - Dores - Adequar equipamentos II inadequada - Manuseio inadequado musculares - Treinar operadores - Esforço físico De acordo com o Gerente de Risco, podem ser inseridas outras colunas, tais como: natureza do risco, responsável pelas medidas preventivas e/ou corretivas, atividade, probabilidade. 5.2.2 Análise de Modos de Falha e Efeitos (AMFE) ou Failure Modes and Effects Analysis (FMEA) A metodologia AMFE é uma ferramenta que busca, em princípio, evitar, por meio da análise das falhas potenciais e propostas de ações de melhoria, que ocorram falhas no projeto do produto ou do processo. Este é o objetivo básico desta técnica, ou seja, detectar falhas antes que se produza uma peça e/ou produto. A AMFE compreende uma análise detalhada do sistema, podendo ser qualitativa ou quantitativa, com foco em seus componentes e que permite analisar as maneiras pelas quais um equipamento ou sistema pode falhar e os efeitos que poderão advir para o sistema, para o meio ambiente, e para o próprio componente. Com o AMFE é possível ainda estimar as taxas de falha, propiciado o estabelecimento de mudanças e alternativas que possibilitem uma diminuição das probabilidades de falha, aumentando a confiabilidade do sistema. A confiabilidade é uma dimensão da qualidade que tem se tornado cada vez mais importante para os consumidores, pois, a falha de um produto, mesmo que prontamente reparada pelo serviço de assistência técnica e totalmente coberta por termos de garantia, causa, no mínimo, uma insatisfação ao consumidor ao privá-lo do uso do produto por determinado tempo. Além disso, cada vez mais são lançados produtos em que determinados tipos de falhas podem ter consequências drásticas para o consumidor, tais como aviões e equipamentos hospitalares nos quais o mal funcionamento pode significar até mesmo um risco de vida ao usuário. castrorpc@yahoo.com.br 77
  • 78.
    Curso de Pós-Graduaçãoem Engenharia de Segurança do Trabalho Disciplina: Gerenciamento de Risco Professor: Roberto Portela de Castro De acordo com HAMMER (1993), a confiabilidade é definida como a probabilidade de uma missão ser concluída com sucesso dentro de um tempo específico e sob condições específicas. A AMFE foi desenvolvida por engenheiros de confiabilidade para permitir aos mesmos, determinar a confiabilidade de produtos complexos. Para isto é necessário o estabelecimento de como e quão freqüentemente os componentes do produto podem falhar, sendo então a análise estendida para avaliar os efeitos de tais falhas. A AMFE é realizada primeiramente de forma qualitativa, quer na revisão sistemática dos modos de falha do componente, na determinação de seus efeitos em outros componentes e ainda na determinação dos componentes cujas falhas têm efeito crítico na operação do sistema, sempre procurando garantir danos mínimos ao sistema como um todo. Posteriormente, pode-se proceder à análise quantitativa para estabelecer a confiabilidade ou probabilidade de falha do sistema ou subsistema, através do cálculo de probabilidades de falhas de montagens, subsistemas e sistemas, a partir das probabilidades individuais de falha de seus componentes, bem como na determinação de como poderiam ser reduzidas estas probabilidades, inclusive pelo uso de componentes com confiabilidade alta ou pela verificação de redundâncias de projeto. Para proceder ao desenvolvimento da AMFE ou de qualquer outra técnica, diferentemente da APR e da TIC, é primordial que se conheça e compreenda o sistema em que se está atuando e qual a função e objetivos do mesmo, as restrições sob as quais irá operar, além dos limites que podem representar sucesso ou falha. O bom conhecimento do sistema em que se atua é o primeiro passo para o sucesso na aplicação de qualquer técnica, seja ela de identificação de perigos, análise ou avaliação de riscos. Conhecido o sistema e suas especificidades, pode-se dar seguimento a análise, cabendo à empresa idealizar o modelo que melhor se adapte a ela. Em um produto podem existir certos componentes ou conjunto deles que sejam especificamente críticos para a missão a que se destina o produto ou para a segurança do operador. Portanto, de acordo com HAMMER (1993), a estes componentes críticos deve ser dada especial atenção, sendo mais completamente analisados do que outros. A análise, similar a AMFE, que se preocupa com a análise detalhada destes componentes críticos é conhecida como Análise de Criticalidade e Modos de Falha (FMECA – Failure Modes an Criticality Analysis). Tanto a AMFE como a FMECA são bastante eficientes quando aplicadas a sistemas mais simples e de falhas mais singelas, porém, quando a complexidade é maior, recomenda-se o uso de outras técnicas, como por exemplo a Análise de Árvore de Falhas. Uma forma de se fazer o controle do resultado destas medidas é pelo próprio formulário FMEA por meio de colunas que onde ficam registradas as medidas recomendadas pelo grupo, nome do responsável e prazo, medidas que foram realmente tomadas e a nova avaliação dos riscos. O formulário FMEA é um documento “vivo”, ou seja, uma vez realizada uma análise para um produto/processo qualquer, esta deve ser revisada sempre que ocorrerem alterações neste produto/processo específico. Além disso, mesmo que não haja alterações deve-se regularmente revisar a análise confrontando as falhas potenciais imaginadas pelo grupo com as que realmente vêm ocorrendo no dia-a-dia do processo e uso do produto, de forma a permitir a incorporação de falhas não previstas, bem como a reavaliação, com base em dados objetivos, das falhas já previstas pelo grupo. castrorpc@yahoo.com.br 78
  • 79.
    Curso de Pós-Graduaçãoem Engenharia de Segurança do Trabalho Disciplina: Gerenciamento de Risco Professor: Roberto Portela de Castro 5.2.2.1 Objetivos do AMFE Apesar de ter sido desenvolvida com um enfoque no projeto de novos produtos e processos, a metodologia FMEA, pela sua grande utilidade, passou a ser aplicada de diversas maneiras, tais como: Revisão sistemática dos modos de falhas de um componente para garantir danos mínimos ao sistema; Determinação dos efeitos que tais falhas terão em outros componentes do sistema; Determinação dos componentes cujas falhas teriam efeito crítico na operação do sistema (falhas de efeito crítico); Cálculo da probabilidade de falhas de montagem, subsistemas e sistemas, a partir da probabilidade de falha de seus componentes; Determinação de como podem ser reduzidas as probabilidades de falhas de componentes, montagens e subsistemas, através do uso de componentes com confiabilidade alta. 5.2.2.2 Aplicação da AMFE Pode-se aplicar a análise AMFE nas seguintes situações: para diminuir a probabilidade da ocorrência de falhas em projetos de novos produtos ou processos; para diminuir a probabilidade de falhas potenciais (ou seja, que ainda não tenham ocorrido) em produtos/processos já em operação; para aumentar a confiabilidade de produtos ou processos já em operação por meio da análise das falhas que já ocorreram; para diminuir os riscos de erros e aumentar a qualidade em procedimentos administrativos. 5.2.2.3 Benefícios do AMFE A metodologia FMEA é importante porque pode proporcionar para a empresa: uma forma sistemática de se catalogar informações sobre as falhas dos produtos/processos; melhor conhecimento dos problemas nos produtos/processos; ações de melhoria no projeto do produto/processo, baseado em dados e devidamente monitoradas (melhoria contínua); diminuição de custos por meio da prevenção de ocorrência de falhas; o benefício de incorporar dentro da organização a atitude de prevenção de falhas, a atitude de cooperação e trabalho em equipe e a preocupação com a satisfação dos clientes. 5.2.2.4 Tipos de AMFE Esta metodologia pode ser aplicada tanto no desenvolvimento do projeto do produto como do processo. As etapas e a maneira de realização da análise são as mesmas, ambas diferenciando-se somente quanto ao objetivo. Assim as análises FMEA´s são classificadas em dois tipos: castrorpc@yahoo.com.br 79
  • 80.
    Curso de Pós-Graduaçãoem Engenharia de Segurança do Trabalho Disciplina: Gerenciamento de Risco Professor: Roberto Portela de Castro FMEA DE PRODUTO: na qual são consideradas as falhas que poderão ocorrer com o produto dentro das especificações do projeto. O objetivo desta análise é evitar falhas no produto ou em processos decorrentes do projeto. É comumente denominada também de FMEA de projeto. FMEA DE PROCESSO: são consideradas as falhas no planejamento e execução do processo, ou seja, o objetivo desta análise é evitar falhas do processo, tendo como base as não conformidades do produto com as especificações do projeto. Há ainda um terceiro tipo, menos comum, que é o FMEA de procedimentos administrativos. Nele analisam-se as falhas potenciais de cada etapa do processo com o mesmo objetivo que as análises anteriores, ou seja, diminuir os riscos de falha. 5.2.2.5 Modos de Falhas Como a base da técnica é a análise dos modos falhas, torna-se imprescindível, conhecer os modos de falha que podem afetar um componente qualquer (homem ou equipamento). São cinco os modos de falhas consagrados na literatura: FALHA DE OMISSÃO: quando não executa ou executa parcialmente uma atividade, tarefa, função ou procedimento; FALHA NA MISSÃO: quando executa incorretamente uma atividade, tarefa, função ou procedimento; FALHA POR ATO ESTRANHO OU AÇÃO ESTRANHA: quando executa uma atividade, tarefa, função ou procedimento que não deveria ser executada; FALHA SEQUENCIAL: quando executa uma atividade, tarefa, função ou procedimento fora da seqüência correta; FALHA TEMPORAL: quando executa uma atividade, tarefa, função ou procedimento fora do momento correto. Sobre o foco do sistema produtivo/comercial temos: falha na produção, falha na matéria-prima e falha do cliente (uso inadequado), das quais podemos citar como exemplo: Falhas na Produção: – Falhas de Projeto – Ex. A característica de demanda não foi bem calculada , o arranjo físico não é atendido nas horas de pique etc. – Falhas de Pessoal – Podem ser “Erros “como enganos de julgamento e “Violações” quando se percebe a posteriori que alguem deveria ter feito algo diferente. – Falhas de Instalações – Ex. Avarias nas máquinas ou equipamentos Falhas na Matéria-prima: – Falhas de Fornecedores – Ex. Prazos de entrega, qualidade dos materiais fornecidos Falhas do Cliente: – Falhas de Clientes – Ex Uso indevido do produto As unidades métricas para análise quantitativa das falhas já foram vista no tópico 4 e são: taxa de falhas, confiabilidade e disponibilidade. castrorpc@yahoo.com.br 80
  • 81.
    Curso de Pós-Graduaçãoem Engenharia de Segurança do Trabalho Disciplina: Gerenciamento de Risco Professor: Roberto Portela de Castro 5.2.2.6 Aplicação da AMFE O princípio da metodologia é o mesmo independente do tipo de FMEA e a aplicação, ou seja, se é FMEA de produto, processo ou procedimento e se é aplicado para produtos/processos novos ou já em operação. A análise consiste basicamente na formação de um grupo de pessoas que identificam para o produto/processo em questão suas funções, os tipos de falhas que podem ocorrer, os efeitos e as possíveis causas desta falha. Em seguida são avaliados os riscos de cada causa de falha por meio de índices e, com base nesta avaliação, são tomadas as ações necessárias para diminuir estes riscos, aumentando a confiabilidade do produto/processo. A fase de Planejamento, que é realizada pelo Gerente de Risco compreende: descrição dos objetivos e abrangência da análise: em que identifica-se qual(ais) produto(s)/processo(s) será(ão) analisado(s); formação dos grupos de trabalho: em que define-se os integrantes do grupo, que deve ser preferencialmente pequeno (entre 4 a 6 pessoas) e multidisciplinar (contando com pessoas de diversas áreas como qualidade, desenvolvimento e produção); planejamento das reuniões: as reuniões devem ser agendadas com antecedência e com o consentimento de todos os participantes para evitar paralisações; A fase de execução do AMFE é realizada pelo grupo de trabalho que discute e preenche o formulário FMEA de acordo com os passos que seguem abaixo: a) Dividir o sistema em subsistemas que podem ser efetivamente controlados; b) Traçar diagramas de blocos funcionais do sistema e subsistemas, para determinar os inter- relacionamentos existentes; c) Preparar um cheklist dos componentes de cada subsistema e sua função específica; d) Determinar através da análise de projetos e diagramas, os modos possíveis de falha para cada componente indicando o tipo de modo de falha segundo o item 5.2.2.4: I- falha de omissão; II- falha na missão; III- falha por ato estranho; IV- falha seqüencial; V- falha temporal; e) Indicar as causas das falhas para cada modo de falha; f) Indicar os efeitos de cada falha sobre outros componentes e como esta afeta a operação do mesmo; g) Definir a categoria do risco conforme tabela 4 do item 5.2.1.1; h) Indicar os métodos usados para detecção de cada falha específica; Nas fases seguintes são definidos pelo grupo os índices de severidade (S), ocorrência (O) e detecção (D) para cada causa de falha, de acordo com critérios previamente definidos (um exemplo de critérios que podem ser utilizados é apresentado nas tabelas abaixo, mas o ideal é que a empresa tenha os seus próprios critérios adaptados a sua realidade específica). Depois são calculados os coeficientes de prioridade de risco (R), por meio da multiplicação dos outros três índices. castrorpc@yahoo.com.br 81
  • 82.
    Curso de Pós-Graduaçãoem Engenharia de Segurança do Trabalho Disciplina: Gerenciamento de Risco Professor: Roberto Portela de Castro i) Índice de Ocorrência (O): Índice Ocorrência Proporção Freqüência 1 Remota 1:1.000.000 Excepcional ( tempo > 360 dias) 2 Muito Pequena 1:20.000 Muito Poucas Vezes (tempo < 360 dias) 3 Pequena 1:4.000 Poucas Vezes (tempo < 180 dias) 4 1:1000 5 Moderada 1:400 Ocasional, Algumas Vezes (tempo < 30 dias) 6 1:80 7 1:40 Alta Freqüente (tempo < 15 dias) 8 1:20 9 1:8 Muito Alta Inevitável, certamente ocorrerá a falha (diário) 10 1:2 Tabela 6 – Exemplo de Critérios para Índice de Ocorrência j) Índice de Severidade (S): Índice Classificação Severidade da falha Apenas Não há falha ou degradação do sistema. O cliente mal percebe que a falha 1 perceptível ocorre. Pouco A falha não irá resultar numa degradação maior do sistema, nem irá produzir 2a3 importante ou danos funcionais ou lesões, ou contribuir com um risco ao sistema. Ligeira desprezível deterioração no desempenho com leve descontentamento do cliente. Moderadamente A falha irá degradar o sistema, porém sem evolver danos maiores ou lesões, 4a6 grave ou podendo ser compensada ou controlada adequadamente. Deterioração Marginal significativa no desempenho do sistema e descontentamento do cliente. a falha irá degradar o sistema causando lesões, danos substanciais, ou irá 7a8 Grave ou Crítica resultar num risco inaceitável, necessitando ações corretivas imediatas. Sistema deixa de funcionar e grande descontentamento do cliente. Extremamente A falha irá degradar o sistema causando lesões, danos substanciais, ou irá 9 a 10 grave ou resultar num risco inaceitável, necessitando ações corretivas imediatas. Idem ao Catastrófica anterior porém afeta a segurança. Tabela 7 – Exemplo de Critérios para Índice de Severidade l) Índice de Detecção (D): Índice DET Detecção modo de falha - efeito O binômio Modo de Falha – Efeito permite facilmente a detecção do evento, antes 1 Muito Alta que ele aconteça. Ex.: tela protetor que empeça o contato com partes quentes. Certamente será detectado 2a3 Alta Há pelo menos um incidente/acidente / ano. Grande probabilidade de ser detectado. 4a6 Moderada Há pelo menos um incidente / acidente mensal. Provavelmente será detectado. Nível de controle muito baixo. Há pelo menos um incidente / acidente por semana. 7a8 Pequena Pouca chance de ser detectado. Muito Não há nenhum tipo de controle ou inspeção. Há pelo menos um incidente / 9 pequena acidente diário. Provavelmente não será detectado. 10 Muito remota A falha não pode ser detectada. Certamente não será detectado. Tabela 8 – Exemplo de Critérios para Índice de Detecção castrorpc@yahoo.com.br 82
  • 83.
    Curso de Pós-Graduaçãoem Engenharia de Segurança do Trabalho Disciplina: Gerenciamento de Risco Professor: Roberto Portela de Castro m) Coeficiente de prioridade de risco: R = O x S x D Índice Índice Índice de Risco e Perigo 1 a 135 Baixo Manter a situação ou condições atuais. 136 a 500 Moderado Programar medidas de controle e treinamentos dos envolvidos. Necessárias medidas de ordem coletivas urgentes, ações corretivas e 501 a 1000 Alto iniciar processo de inspeção pelo SESMT com treinamento dos envolvidos. Tabela 9 – Exemplo de Critérios para Coeficiente de prioridade de risco n) Formular possíveis medidas preventivas e corretivas de compensação e reparos que podem ser adotadas para eliminar ou controlar cada falha específica e seus efeitos. Estas medidas podem ser: medidas de prevenção total ao tipo de falha; medidas de prevenção total de uma causa de falha; medidas que dificultam a ocorrência de falhas; medidas que limitem o efeito do tipo de falha; medidas que aumentam a probabilidade de detecção do tipo ou da causa de falha. Deve-se analisar a viabilidade de cada medida e então definir as que serão implantadas. EXEMPLO: Sistema de corte de madeira em bancada de serra circular c) d) e) f) f) g) h) i j l m n) Causa Possíveis efeitos Índices(*) Compo- Modos de das Categoria Métodos de Medidas preventivas nentes Falhas Em outros No de Risco Detecção O S D R e/ou corretivas Falhas componentes sistema Interrupção no fio de Desligar a potência, Motor não Serra não Inspeção origem II verificar o estado do fio, funciona funciona visual (abre o reparar ou substituir circuito) Fiação Fenômeno Desligar a tomada ou Perda de Fogo na audio-visual, chave geral, reparar ou isolamento Queima do fiação e queda de IV substituir circuito, (curto- motor Serra não potência, instalação em duto circuito) funciona disjuntor adequado desarma Paralisação da Serra não Inspeção Desligar a potência e Correia Quebra I serra funciona visual substituir, mnt preventiva Paralisação do Serra não Fenômeno Desligar a potência e Mancal Quebra III motor funciona audio-visual substituir, mnt preventiva Torna Inspeção Desligar a potência e Trinca III inseguro visual substituir, mnt preventiva Desligar a potência e Inspeção substituir, mnt preventiva, Disco Pode atingir Serra não Quebra IV Fenômeno EPC – coifa, verificar de operários e eqp funciona auditivo materiais incrustados na Corte madeira Serra Inspeção Desligar a potência e Desgaste funciona I visual substituir, mnt preventiva mal Desgaste Inspeção Desgaste no Serra não Desligar a potência e no II Fenômeno eixo funciona substituir, mnt preventiva rolamento auditivo Fenômeno Desligar a tomada ou Motor Perda de audio-visual, Queima de Queima chave geral, reparar ou isolamento queda de outros do IV substituir circuito, (curto- potência, componentes sistema instalação em duto circuito) disjuntor adequado desarma Quadro 1 – AMFE aplicado ao sistema de corte de madeira em bancada de serra circular (*) (O) Ocorrência (S) Severidade (D) Detecção (R) Risco castrorpc@yahoo.com.br 83
  • 84.
    Curso de Pós-Graduaçãoem Engenharia de Segurança do Trabalho Disciplina: Gerenciamento de Risco Professor: Roberto Portela de Castro 5.2.3 Análise de Operabilidade de Perigos (HAZOP) A palavra Hazop é derivada de Hazard (Perigo) + Operability (Operabilidade) e é uma técnica de identificação e análise de risco que consiste em detectar desvio de variáveis dentro de processos. O objeto da Hazop são os sistemas e seu foco os desvios de variáveis de processos. O Estudo de Operabilidade e Riscos (HazOp – “Hazard and Operability Study”) foi desenvolvida para identificar os perigos e problemas operacionais em instalações de processos industriais, os quais, apesar de aparentemente não apresentarem riscos imediatos, podem comprometer a produtividade e a segurança da instalação. Foi desenvolvido originalmente para análise qualitativa de perigos e problemas operacionais, principalmente na utilização de novas tecnologias, onde o conhecimento sobre a operacionalidade das mesmas é escasso ou inexistente, sendo também utilizado nos vários estágios da vida útil de instalações industriais (ALBERTON, 1996). É uma técnica estruturada que foi desenvolvida para identificar perigos em uma instalação industrial, mas que procura, principalmente, identificar problemas referentes aos procedimentos operacionais que possam levar a danos materiais ou humanos. Desta forma, o HazOp não é uma determinação de falhas por excelência, mas uma avaliação não quantificada dos perigos e dos problemas operacionais presentes em um processo industrial. Em situações normais as diferentes variáveis que controlam o sistema (vazão, pressão, temperatura, viscosidade, composição, componentes) possuem esperados para o funcionamento adequado do sistema. No entanto, em situações indesejáveis e/ou perigosas os valores dessas variáveis, em diferentes pontos (denominados nós) do sistema, se alteram, durante a operação do mesmo. A diferença observada entre os valores alterados e os valores normais é chamada de Desvio, assim como vimos no tópico 4.1.5 Medidas de Dispersão. A técnica HAZOP é um procedimento indutivo qualitativo, no qual uma equipe de profissionais realiza um brainstorming sobre o projeto da planta em busca de perigos, seguindo uma estrutura preestabelecida com base em uma lista de palavras-guia. Esta técnica de identificação de perigos consiste, fundamentalmente, em uma busca estruturada das causas de possíveis desvios em variáveis de processo. É possível, então, identificar sistematicamente os caminhos pelos quais os equipamentos envolvidos no processo industrial podem falhar ou serem operados de forma inadequada, levando a situações indesejáveis de operação. Uma das grandes vantagens do brainstorming é que ele estimula a criatividade e gera idéias, através da interação de integrantes de grupos de diferentes áreas e diferentes níveis de conhecimento, sobre todos os modos pelos qual um evento indesejável possa ocorrer ou um problema operacional possa surgir. No entanto, para minimizar a possibilidade de que algo seja omitido, a reflexão é executada de maneira sistemática: cada circuito é analisado, linha por linha, para cada tipo de desvio passível de ocorrer nos parâmetros de funcionamento do processo. Em termos gerais, pode-se dizer que o HAZOP é bastante semelhante a AMFE, contudo, a análise realizada pelo primeiro método é feita através de palavras-chaves que guiam o raciocínio dos grupos de estudo multidisciplinares, fixando a atenção nos perigos mais significativos para o sistema. As palavras-chaves ou palavras-guias são aplicadas às variáveis identificadas no processo (pressão, temperatura, fluxo, composição, nível, etc.) gerando os desvios, que nada mais são do que os perigos a serem examinados. castrorpc@yahoo.com.br 84
  • 85.
    Curso de Pós-Graduaçãoem Engenharia de Segurança do Trabalho Disciplina: Gerenciamento de Risco Professor: Roberto Portela de Castro A lista de palavras-guia deve ser tal que promova um amplo e irrestrito raciocínio lógico visando detectar virtualmente todas as anormalidades concebíveis do processo. Uma lista de “palavras-guia” juntamente com os tipos de desvios considerados, são mostrados no Quadro 2. Palavras-Guia Desvios Considerados NÃO, NENHUM Negação do propósito do projeto (Ex: nenhum fluxo) MENOS Decréscimo quantitativo. (Ex: menos temperatura) MAIS, MAIOR Acréscimo quantitativo. (ex.: mais pressão) MUDANÇAS NA Alguns componentes em maior ou menor proporção, ou ainda, um COMPOSIÇÃO componente faltando. TAMBÉM, BEM COMO Acréscimo qualitativo. (ex.: também) EM PARTE Decréscimo qualitativo. (ex.: parte de concentração) COMPONENTES Componentes a mais em relação aos que deveriam existir. (Ex.: fase extra A MAIS presente, impurezas, etc.) OUTRA CONDIÇÃO Partida, parada, funcionamento em carga reduzida, modo alternativo de OPERACIONAL operação, manutenção, mudança de catalizador,etc. REVERSO Oposição lógica do propósito do projeto. (ex.: fluxo) OUTRO QUE, SENÃO Substituição completa. (ex.: outro que ar) Quadro 2 – Tipos de Desvios Associados com as “Palavras –Guias” É comum que a união da palavra-guia com a variável produza significados diferentes, daí a necessidade de possuir na equipe profissionais com experiência no funcionamento do sistema. Identificadas as palavras-guias e os desvios respectivos, pode-se partir para a elaboração das alternativas cabíveis para que o problema não ocorra ou seja mínimo. Convém, no entanto, analisar as alternativas quanto a seu custo e operacionalidade. De acordo com KLETZ (1984?), no HAZOP "a operabilidade é tão importante quanto a identificação de perigos".Geralmente neste tipo de estudo são detectados mais problemas operacionais do que identificados perigos. Este não é um ponto negativo, muito pelo contrário, aumenta sua importância, pois a diminuição dos riscos está muito ligada à eliminação de problemas operacionais. A eliminação dos problemas operacionais recai numa conseqüente diminuição do erro humano, decrescendo assim o nível de risco, porém, é impossível eliminar qualquer perigo que seja, sem antes ter conhecimento do mesmo, o que pode ser detectado pelo HAZOP. 5.2.3.1 Indicação da Técnica HAZOP O método HAZOP é principalmente indicado quando da implantação de novos processos na fase de projeto ou na modificação de processos já existentes. O ideal na realização do HAZOP é que o estudo seja desenvolvido antes mesmo da fase de detalhamento e construção do projeto, evitando com isso que modificações tenham que ser feitas, quer no detalhamento ou ainda nas instalações, quando o resultado do HAZOP for conhecido. Vale ressaltar que o HAZOP é conveniente para projetos e modificações tanto grandes quanto pequenas. Às vezes, muitos acidentes ocorrem porque se subestima os efeitos secundários de pequenos detalhes ou modificações, que à primeira vista parecem insignificantes e é impossível, castrorpc@yahoo.com.br 85
  • 86.
    Curso de Pós-Graduaçãoem Engenharia de Segurança do Trabalho Disciplina: Gerenciamento de Risco Professor: Roberto Portela de Castro antes de se fazer uma análise completa, saber se existem efeitos secundários graves e difíceis de prever. Além disso, o caráter de trabalho em equipe que o HAZOP apresenta, onde pessoas de funções diferentes dentro da organização trabalham em conjunto, faz com que a criatividade individual seja estimulada, os esquecimentos evitados e a compreensão dos problemas das diferentes áreas e interfaces do sistema seja atingida. Uma pessoa, mesmo competente, trabalhando sozinha, freqüentemente está sujeita a erros por desconhecer os aspectos alheios a sua área de trabalho. Assim, o desenvolvimento do HAZOP alia a experiência e competência individuais às vantagens indiscutíveis do trabalho em equipe. A Hazop pode ser aplicada a processos contínuos ou descontínuos. Nos contínuos, a elaboração do fluxograma é requisito essencial; para os descontínuos, o principal requisito é o procedimento escrito. 5.2.3.2 Principais Vantagens e Desvantagens da Técnica HAZOP O HAZOP é ideal para ser empregada na fase final de elaboração do projeto de processo, embora também seja aplicada na etapa de operação. As principais vantagens da análise por HAZOP estão relacionadas com a sistematicidade, flexibilidade e abrangência para identificação de perigos e problemas operacionais. Além disso, as reuniões de HAZOP promovem a troca de idéias entre os membros da equipe uniformizando o grau de conhecimento e gerando informações úteis para análises subseqüentes, principalmente, para Avaliações Quantitativas de Riscos (AQR). Além disso, o HAZOP serve para os membros da equipe adquirirem um maior entendimento do funcionamento da unidade em condições normais e, principalmente, quando da ocorrência de desvios, funcionando a análise de forma análoga a um "simulador" de processo. Desvantagem: Avalia apenas as falhas de processo (T, P, Q, pH,...) para determinar as potenciais anormalidades de engenharia. Requer uma equipe multidisciplinar com larga experiência para implementação da técnica. Especialistas em projeto, processo, operação do processo, instrumentação, química, segurança e manutenção. 5.2.3.3 Procedimento para aplicação da Técnica HAZOP em processo descontínuo O procedimento para execução do HAZOP em processo descontínuo pode ser sintetizado nos seguintes passos: a) Selecionar um passo da operação descontínua: A operação descontínua geralmente é escrita na forma de procedimento, o que é essencial para a eficácia do Hazop. As sentenças devem ser iniciadas com verbos no infinito ou imperativo, curtas, objetivas, restrita à ação pretendida. b) Aplicar ao passo selecionado as palavras-guias: para a variável selecionar testam-se as palavras- guias para detectar desvios, verificar se os desvios são perigosos ou indesejáveis. c) Verificar se há meios do operador identificar durante a operação a ocorrência do desvio. d) Estabelecer medidas de controle de risco e de Emergência. e) Seleciona-se um segundo passo e repete-se os passos “b”, “c” e “d”. castrorpc@yahoo.com.br 86
  • 87.
    Curso de Pós-Graduaçãoem Engenharia de Segurança do Trabalho Disciplina: Gerenciamento de Risco Professor: Roberto Portela de Castro EXEMPLO: Na manhã de 10 SET 1976, ocorreu uma explosão numa indústria de triclorofenol, em Sevesco, Itália. Uma decomposição exotérmica provocou, a ruptura do reator e a emissão de gás tóxico para a atmosfera. A elevada temperatura do reator favorecera o aumento de TCDD (Tetracloro-dibenzeno- para-dioxina). OTCDD é uma das mais venenosas substâncias conhecidas e o acidente foi um dos mais graves ocorridos em todo o mundo. Analisando dois passos do procedimento utilizado no sistema de reação, a tabela a seguir apresenta as falhas que levaram ao acidente com a indicação de como a aplicação do Hazop poderia ter identificado os perigos. INSTRUÇÃO HAZOP FALHA Destilar 50% do solvente residual após Palavras-guia: menos O operador destilou apenas término da batelada. Desvio: Destilar menos solvente 15% Adicionar 3.000 litros de água para Palavras-guia: nenhum O operador não adicionou o resfriar a mistura de reação até 50-60 C. Desvio: Destilar não adicionar nenhuma água nenhuma água. Observe que a aplicação da Hazop identifica os desvios possíveis, mas as conseqüências só podem ser previstas por profissionais que conhecem o processo, as reações químicas e tenha experiência, daí a necessidade de uma equipe multidisciplinar. 5.2.3.4 Pessoal Necessário e suas Atribuições A realização de um HAZOP exige necessariamente, uma equipe multidisciplinar de especialistas, com conhecimentos e experiências na sua área de atuação, para avaliar as causas e os efeitos de possíveis desvios operacionais, de forma que o grupo chegue a um consenso e proponha soluções para o problema. A interação de pessoas, com diferentes experiências estimula a criatividade e gera novas idéias, devendo todos os participantes defender livremente os seus pontos de vistas, evitando críticas que inibam a participação ativa e a criatividade dos integrantes da equipe. A composição básica da equipe é dada a seguir, sendo acrescida de outros profissionais a depender do tipo e fase de operação do sistema. No caso de plantas industriais em fase de projeto, são acrescidos: engenheiro de automação, mecânico, civil e eletricista. Já no caso de instalações já existentes, devem ser acrescidos de profissionais com larga experiência no sistema, tais como: Chefe da unidade ou engenheiro de produção; engenheiro responsável pela operação da planta; Supervisor- chefe da unidade; Engenheiro de manutenção; Responsável pela instrumentação; e o Engenheiro de pesquisa e desenvolvimento • Líder da equipe: esta pessoa deve ser um perito na técnica HAZOP e, preferencialmente, independente da planta ou projeto que está sendo analisado. Sua função principal é garantir que o grupo siga os procedimentos do método HAZOP e que se preocupe em identificar riscos e problemas operacionais, mas não necessariamente resolvê-los, a menos que as soluções sejam óbvias. Esta pessoa deve ter experiência em liderar equipes e deve ter como característica principal a de prestar atenção meticulosa aos detalhes da análise. •Chefe do projeto: este normalmente é o engenheiro responsável por manter os custos do projeto dentro do orçamento. Ele deve ter consciência de que quanto mais cedo forem descobertos riscos ou problemas operacionais, menor será o custo para contorná-los. Caso ele não seja uma pessoa que castrorpc@yahoo.com.br 87
  • 88.
    Curso de Pós-Graduaçãoem Engenharia de Segurança do Trabalho Disciplina: Gerenciamento de Risco Professor: Roberto Portela de Castro possua profundos conhecimentos sobre equipamentos, alguém com estas características também deverá fazer parte do grupo. •Engenheiro de processos: geralmente é o engenheiro que elaborou o fluxograma do processo. Deve ser alguém com considerável conhecimento na área de processos. • Engenheiro de automação: devido ao fato de as indústrias modernas possuírem sistemas de controle e proteção bastante automatizados, este engenheiro é de fundamental importância na constituição da equipe. 5.2.3.5 Estimativa de Tempo e Custo Requeridos As reuniões da equipe de HAZOP devem ser suficientemente freqüentes para se manter o ímpeto desejado. Em geral, as reuniões devem durar cerca de três horas no máximo e deve-se ter um intervalo de dois ou três dias entre reuniões subseqüentes a fim de permitir aos participantes coletar as informações necessárias, ou seja, freqüência de 2 a 3 reuniões por semana. O tempo necessário e o custo são proporcionais ao tamanho e complexidade da unidade que estiver sendo analisada. Estima-se que sejam necessários, em média, cerca de 3 horas para cada grande equipamento da instalação, tais como, vasos, torres, tanques, compressores, permutadores, etc. 5.2.3.6 Natureza dos Resultados Tipicamente os principais resultados fornecidos pelo HAZOP são os seguintes: - Identificação de todos os desvios acreditáveis que possam conduzir a eventos perigosos ou a problemas operacionais. - Uma avaliação das conseqüências (efeitos) destes desvios sobre o processo. O exame dos meios disponíveis para se detectar e corrigir ou mitigar os efeitos de tais desvios. Podem ser recomendadas mudanças no projeto, estabelecimentos ou mudança nos procedimentos de operação, teste e manutenção. Portanto, os resultados obtidos são puramente qualitativos, não fornecendo estimativas numéricas nem qualquer tipo de classificação em categorias. 5.2.3.7 Procedimento para aplicação da Técnica HAZOP em processo contínuo O procedimento para execução do HAZOP em processo contínuo pode ser sintetizado nos seguintes passos: a) Divisão da unidade/sistema em subsistemas: Esquematização do sistema a fim de facilitar a realização do HAZOP. b) Selecionar uma linha de processos: Uma linha é qualquer ligação entre dois equipamentos principais (capaz de modificações profundas no processo), podendo existir elementos intermediários (bombas, válvulas,etc.). A divisão em muitas linhas torna o trabalho cansativo, em poucas, prejudica a identificação de riscos. c) Imaginar a linha operando em condições normais de projeto: serve como ponto de partida, pois os desvios das variáveis são considerados em relação as operações em condições normais. castrorpc@yahoo.com.br 88
  • 89.
    Curso de Pós-Graduaçãoem Engenharia de Segurança do Trabalho Disciplina: Gerenciamento de Risco Professor: Roberto Portela de Castro d) Selecionar uma variável de processo e aplicar as palavras-guias: para a variável selecionar testam-se as palavras-guias e observa-se se os efeitos são perigosos ou indesejáveis. e) Determinar as causas dos desvios perigosos ou indesejáveis. f) Avaliar qualitativamente as conseqüências dos desvios perigosos. g) Verificar se há meios do operador identificar durante a operação a ocorrência do desvio. h) Estabelecer medidas de controle de risco e de Emergência: As medidas de controle de risco têm por finalidade evitar o evento perigoso. Já as de emergência visam reduzir as conseqüências do evento, caso ele venha a acontecer. i) Selecionar outra variável do processo selecionado e processo e repetir os passos de “d” à “h”. j) Analisadas todas as variáveis para a linha de processo selecionada, escolher outra linha de processo e repetir os passos de “b” à “i”. k) Após a análise das linhas, seleciona-se cada equipamento e aplica-se as palavras-guia, repetindo- se os passos de “d” à “i”. A correta utilização das palavras de orientação e a determinação de todos os pontos críticos são a garantia que o sistema foi totalmente avaliado resultando na identificação dos perigos do processo no sistema em função dos parâmetros de processo: temperatura, vazão, concentração, etc. O processo de execução de um estudo de HAZOP é estruturado e sistemático. Portanto, se faz necessário o entendimento de alguns termos específicos que são utilizados no desenvolvimento de uma Análise de Riscos desta natureza: Nós-de-estudo (Study Nodes): são os pontos do processo, localizados através dos fluxogramas da planta, que serão analisados nos casos em que ocorram desvios. Intenção de operação: a intenção de operação define os parâmetros de funcionamento normal da planta, na ausência de desvios, nos nós-de-estudo. Desvios: os desvios são afastamentos das intenções de operação, que são evidenciados pela aplicação sistemática das palavras-guia aos nós-de-estudo (p. ex., mais pressão), ou seja, são distúrbios provocados no equilíbrio do sistema. Causas: são os motivos pelos quais os desvios ocorrem. A partir do momento em que um desvio tenha demonstrado possuir uma causa aceitável, ele pode ser tratado como uma ocorrência significativa e analisado adequadamente. As causas dos desvios podem advir de falhas do sistema, erro humano, um estado de operação do processo não previsto (p. ex., mudança de composição de um gás), distúrbios externos (p. ex., perda de potência devido à queda de energia elétrica), etc. Conseqüências: as conseqüências são os resultados decorrentes de um desvio da intenção de operação em um determinado nó-de-estudo (p. ex., liberação de material tóxico para o ambiente de trabalho). Parâmetros de processo: são os fatores ou componentes da intenção de operação, ou seja, são as variáveis físicas do processo (p. ex., vazão, pressão, temperatura) e os procedimentos operacionais (p. ex., operação, transferência). castrorpc@yahoo.com.br 89
  • 90.
    Curso de Pós-Graduaçãoem Engenharia de Segurança do Trabalho Disciplina: Gerenciamento de Risco Professor: Roberto Portela de Castro Palavras-guia ou Palavras-chave (Guide Words): são palavras simples utilizadas para qualificar os desvios da intenção de operação e para guiar e estimular o grupo de estudo ao brainstorming. As palavras-guia são aplicadas aos parâmetros de processo que permanecem dentro dos padrões estabelecidos pela intenção de operação. Aplicando as palavras-guia aos parâmetros de processo, em cada nó-deestudo da planta em análise, procura-se descobrir os desvios passíveis de ocorrência na intenção de operação do sistema. Assim, as palavras-guia são utilizadas para levantar questões como, por exemplo: "O que ocorreria se houvesse mais... ?" ou "O que aconteceria se ocorresse fluxo reverso?". Dicas: Sempre marque um nó de estudo na entrada de um grande equipamento e na saída de um equipamento que acumule produtos (ex.: vasos, tanques,...) e antes e depois de linhas que cruzam. Fazer sempre perguntas no nó de estudo, começar sempre a buscar as falhas no início do sistema. Figura 10 - Modelo de Ficha de Avaliação HAZOP EXEMPLO: Com base na Figura ao lado, que representa o processo de produção de DAP, elabore uma Planilha Hazop para o Nodo de Estudo 1, como a variável vazão. castrorpc@yahoo.com.br 90
  • 91.
    Curso de Pós-Graduaçãoem Engenharia de Segurança do Trabalho Disciplina: Gerenciamento de Risco Professor: Roberto Portela de Castro Palavra-guia Desvio Conseqüência Causas Providências sugeridas Nenhum Nenhuma vazão Excesso de amônia no 1) Válvula A fechada Fechamento automático B reator. Liberação para área 2) Estoque de ácido na falta de vazão do ácido. de trabalho. acaba 3) Entupimento ou ruptura da tubulação Menos Menos Vazão Excesso de amônia no 1) Válvula A Fechamento automático B reator. Liberação para área parcialmente fechada na redução de vazão do de trabalho a depender da 2) Entupimento parcial ácido. Ponto de operação redução da alimentação. determinado pelo cálculo Deve-se calcular a toxidez de toxidez. Mais Mais Vazão O excesso de ácido degrada o produto. Nenhum perigo para área de trabalho. Em parte Vazão Norma Excesso de amônia no 1) O fornecedor Verificar a concentração do de ácido de reator. Liberação para área entrega material não ácido do tanque de menor de trabalho a depender da especificado alimentação após o concentração redução da alimentação. 2) Erro no enchimento enchimento deste. do tanque. 5.3 Técnicas de Avaliação de Riscos 5.3.1 Análise de Árvore de Falhas (AAF) A Análise de Árvore de Falhas - AAF foi primeiramente concebida por H.A.Watson dos Laboratórios Bell Telephone em 1961, a pedido da Força Aérea Americana para avaliação do sistema de controle do Míssil Balístico Minuteman. A AAF é uma técnica dedutiva para a determinação de causas potenciais de acidentes e de falhas no sistema, além do cálculo de probabilidade de falhas. Método excelente para descobrir o mecanismo de encadeamento das várias causas que poderão dar origem a um evento indesejável (falha). Ela determina as freqüências de eventos indesejáveis (topo) a partir da combinação lógica das falhas dos diversos componentes do sistema. Segundo LEE et alli (1985), a AAF permite a transformação de um sistema físico em um diagrama lógico estruturado (a árvore de falhas), onde são especificados as causas que levam a ocorrência de um específico evento indesejado de interesse, chamado evento topo. O evento indesejado recebe o nome de evento topo por uma razão bem lógica, já que na montagem da árvore de falhas o mesmo é colocado no nível mais alto. A partir deste nível o sistema é dissecado de cima para baixo, enumerando todas as causas ou combinações delas que levam ao evento indesejado. Os eventos do nível inferior recebem o nome de eventos básicos ou primários, pois são eles que dão origem a todos os eventos de nível mais alto. De acordo com OLIVEIRA e MAKARON (1987), a AAF é uma técnica dedutiva que se focaliza em um acidente particular e fornece um método para determinar as causas deste acidente, é um modelo gráfico que dispõe várias combinações de falhas de equipamentos e erros humanos que possam resultar em um acidente. Consideram o método como "uma técnica de pensamento-reverso, ou seja, o analista começa com um acidente ou evento indesejável que deve ser evitado e identifica as causas imediatas do evento, cada uma examinada até que o analista tenha identificado as causas básicas de cada evento". Portanto, é certo supor que a árvore de falhas é um diagrama que mostra a inter-relação lógica entre estas causas básicas e o acidente. castrorpc@yahoo.com.br 91
  • 92.
    Curso de Pós-Graduaçãoem Engenharia de Segurança do Trabalho Disciplina: Gerenciamento de Risco Professor: Roberto Portela de Castro Assim, a avaliação qualitativa pode ser usada para analisar e determinar que combinações de falhas de componentes, erros operacionais ou outros defeitos podem causar o evento topo. Já a avaliação quantitativa é utilizada para determinar a probabilidade de falha no sistema pelo conhecimento das probabilidades de ocorrência de cada evento em particular. A diagramação lógica da árvore de falhas é feita utilizando-se símbolos e comportas lógicas, indicando o relacionamento entre os eventos considerados. As duas unidades básicas ou comportas lógicas envolvidas são os operadores "E" e "OU", que indicam o relacionamento casual entre eventos dos níveis inferiores que levam ao evento topo. As combinações seqüenciais destes eventos formam os diversos ramos da árvore. A Tabela 10 apresenta as simbologias utilizadas na AAF. 5.3.1.1 Aplicação da AAF O uso da árvore de falhas pode trazer, ainda, outras vantagens e facilidades, quais sejam: a determinação da seqüência mais crítica ou provável de eventos, dentre os ramos da árvore, que levam ao evento topo; a identificação de falhas singulares ou localizadas importantes no processo; o descobrimento de elementos sensores (alternativas de solução) cujo desenvolvimento possa reduzir a probabilidade do contratempo em estudo. Geralmente, existem certas seqüência de eventos centenas de vezes mais prováveis na ocorrência do evento topo do que outras e, portanto, é relativamente fácil encontrar a principal combinação ou combinações de eventos que precisam ser prevenidas, para que a probabilidade de ocorrência do evento topo diminua. Além dos aspectos citados, a AAF encontra aplicação para inúmeros outros usos, como: solução de problemas diversos de manutenção, cálculo de confiabilidade, investigação de acidentes, decisões administrativas, estimativas de riscos, etc. 5.3.1.2 Elaboração da AAF A AAF pode ser executada em quatro etapas básicas: definição do sistema, construção da árvore de falhas, avaliação qualitativa e avaliação quantitativa. a) Definição do Sistema: Seleção do evento indesejável ou falha, cuja probabilidade de ocorrência deve ser determinada; Ainda na fase de Definição do Sistema é feita a revisão dos fatores intervenientes: ambiente, dados do projeto, exigências do sistema, etc., determinando as condições, eventos particulares ou falhas que possam vir a contribuir para ocorrência do evento topo selecionado; b) Construção da Árvore: Montagem, através da diagramação sistemática, dos eventos contribuintes e falhas levantadas na etapa anterior, mostrando o inter-relacionamento entre estes eventos e falhas, em relação ao evento topo. O processo inicia com os eventos que poderiam, diretamente, causar tal fato, formando o primeiro nível - o nível básico. A medida que se retrocede, passo a passo, até o evento topo, são adicionadas as combinações de eventos e falhas contribuintes. Desenhada a árvore de falhas, o relacionamento entre os eventos é feito através das comportas lógicas; c) Análise Qualitativa: Através de Álgebra Booleana são desenvolvidas as expressões matemáticas adequadas, que representam as entradas da árvore de falhas. Cada comporta lógica tem implícita uma operação matemática, podendo ser traduzidas, em última análise, por ações de adição ou multiplicação; castrorpc@yahoo.com.br 92
  • 93.
    Curso de Pós-Graduaçãoem Engenharia de Segurança do Trabalho Disciplina: Gerenciamento de Risco Professor: Roberto Portela de Castro d) Análise Quantitativa: Determinação da probabilidade de falha de cada componente, ou seja, a probabilidade de ocorrência do evento topo será investigada pela combinação das probabilidades de ocorrência dos eventos que lhe deram origem. Símbolo Representação OBS Indica que todas as entradas ou condições determinantes devem estar Módulo ou Comporta presentes para que uma proposição seja verdadeira (V). Se uma das “E” ou “AND” (x) ∩ condições ou entradas estiver faltando, a proposição será falsa (F). Indica que quando uma ou mais das entradas ou condições determinantes Módulo ou Comporta estiverem presentes, a proposição será verdadeira (V) e resultará uma “Ou” ou “OR” (+) U saída. Ao contrário, a proposição será falsa (F) se, e somente se, nenhuma das condições estiver presente. Indica que, quando uma ou mais entradas estiverem presentes, a Módulo ou Comporta proposição será falsa (F) e não haverá saída. Quando nenhuma das “Não-OU” ou “NOR” entradas estiver presente, resultará uma saída. O módulo NAND indica que, quando uma ou mais das entradas ou Módulo ou Comporta condições determinantes não estiverem presentes, a proposição será “Não-E” ou “NAND” verdadeira (V) e haverá uma saída. Quando todas as entradas estiverem presentes, a proposição será falsa (F) e não haverá saída. Módulo ou Comporta Permite aplicar uma condição ou restrição à seqüência. A entrada e a de Inibição condição de restrição devem ser satisfeitas para que se gere uma saída. Identificação de um evento particular topo ou intermediário. Quando contido Evento em uma seqüência, usualmente, descreve a entrada ou saída de: E ou OU. Falha Primária de um ramo ou série. Um evento, usualmente um mau Evento Básico funcionamento, descrito em termos de componentes. Normalmente é um evento que sempre acontece ao não ser que aconteça Evento Casa falha. Evento não O evento não se desenvolve por falta de informação ou de conseqüência desenvolvido suficiente. Pode ser utilizado para indicar necessidade de mais informação. Indica ou estipula restrições. Com “E” a restrição deve ser satisfeita antes Evento Condicional que o evento possa ocorrer; com “OU” pode ser que o evento não ocorra na presença de todos as entradas simultaneamente. Símbolo de Conexão a outra parte da árvore, dentro do mesmo ramo- Conexão mestre. (ENTRADA e SAÍDA respectivamente). Tabela 10 – Simbologia utilizada na AAF A simbologia apresentada na Tabela 10 permite uma análise qualitativa da árvore de falha. No entanto, para a análise quantitativa, além dos conceitos de simbologia, teremos que recordar algumas regras de conjunto (distribuição de probabilidade) apresentadas na Tabela 11, onde o sinal de “+” representa união e o de “.” interseção. RELACIONAMENTO LEI RELACIONAMENTO LEI Conjuntos A.1=A A.0=0 (A . B)c = Ac + Bc Leis de dualização complementos ou A+0=A A+1=1 (A + B)c = Ac . Bc (Leis de Morgan) vazios A . (A + B) = A (Ac)c = A Lei de involução Leis de absorção A + (A . B) = A A . Ac = 0 Relações A . (B + C) = (A . B) + (A . C) Leis distributivas A + Ac = 1 complementares A + (B . C) = (A + B) . (A + C) A.A=A A . (B . C) = (A . B) . C Leis de idempontência Leis associativas A+A=A A + (B + C) = (A + B) + C A.B=B.A P(A ∪ B) = P(A) + P(B) - P(A ∩ B) P(A ∩ B) = P(A).P(B) Leis comutativas A+B=B+A P(A+B) = P(A) + P(B) - P(A)P(B) P(A.B) = P(A).P(B) Tabela 11 – Relacionamento e leis representativas da Álgebra de Booleana castrorpc@yahoo.com.br 93
  • 94.
    Curso de Pós-Graduaçãoem Engenharia de Segurança do Trabalho Disciplina: Gerenciamento de Risco Professor: Roberto Portela de Castro 5.3.1.3 Análise Qualitativa e Quantitativa da AAF Embora tenha sido desenvolvida com o principal intuito de determinar probabilidades, como técnica quantitativa, é muito comumente usada também por seu aspecto qualitativo porque, desta forma e de maneira sistemática, os vários fatores, em qualquer situação a ser investigada, podem ser visualizados. Segundo HAMMER (1993), os resultados da análise quantitativa são desejáveis para muitos usos, contudo, para proceder à análise quantitativa, deve ser realizada primeiramente a análise qualitativa, sendo que muitos analistas crêem que deste modo, obter resultados quantitativos não requer muitos esforços adicionais. A AAF não necessariamente precisa ser levada até a análise quantitativa, entretanto, mesmo ao se aplicar o procedimento de simples diagramação da árvore, é possível a obtenção de um grande número de informações e conhecimento muito mais completo do sistema ou situação em estudo, propiciando uma visão bastante clara da questão e das possibilidades imediatas de ação no que se refere à correção e prevenção de condições indesejadas. EXEMPLO: Desta forma, para a árvore de falhas representada na Figura 11 as probabilidades dos eventos, calculadas obedecendo- se às determinações das comportas lógicas, resultam em: Como: P(A ∪ B) = P(A) + P(B) - P(A ∩ B) P(A ∩ B) = P(A | B) x P(B) = P(B | A) x P(A) P(A ∩ B) = P(A).P(B), se independentes, logo: P(D) = P(B U C) = P(B + C) = P(B) + P(C) – P(B.C) Como: P(B.C) = P(B).P(C), temos: Figura 11 – Exemplo de Árvore de P(D) = P(B) + P(C) – P(B).P(C) Falhas P(E) = P(A ∩ D) = P(A . D) = P(A).P(D), substituindo P(D), temos: P(E) = P(A).[ P(B) + P(C) – P(B).P(C)], aplicando propriedades: P(E) = P(A).P(B) + P(A).P(C) – P(A).P(B).P(C) EXEMPLO: A Árvore de Falhas apresentada na figura abaixo se refere a um secador de cabelo para o evento-topo do ar frio não sair. Calcule as probabilidades dos elementos intermediários e do evento- topo. castrorpc@yahoo.com.br 94
  • 95.
    Curso de Pós-Graduaçãoem Engenharia de Segurança do Trabalho Disciplina: Gerenciamento de Risco Professor: Roberto Portela de Castro Resposta: P(A1) = 0,0298 P(A2) = 0,0775 ...................P(A3) = 0,0297 P(A4) = 0,1049 EXEMPLO: Analisando o evento indesejável “Queda de Elevador provisório de Passageiros” por rompimento do cabo, monte a Árvore de Falhas para esse evento. Queda do Elevador Provisório de Passageiros A1 ROMPIMENTO DO CABO FREIO MANUAL NÃO FUNCIONA B1 B2 MANUTENÇÃO OPERADOR NÃO FREIO COM SOBRECARGA INSATISFATÓRIA ACIONOU O FREIO DEFEITO B3 B4 B5 Falta de Imprudência Falta de Falta de Sistema de Sinalização do Operador Programação Tempo insuficiente Erro de Treinamento Freio da p/ acionar o freio Instalação Ineficiente Manutenção castrorpc@yahoo.com.br 95
  • 96.
    Curso de Pós-Graduaçãoem Engenharia de Segurança do Trabalho Disciplina: Gerenciamento de Risco Professor: Roberto Portela de Castro 5.3.2 Série de Risco (SR) Apesar de também ser chamada de Análise de Árvore de Eventos (AAE), julgo pertinente diferenciá-los para que possamos compreender melhor a forma de apresentação da SR e da AAE. A SR representa uma cadeia uma seqüência de eventos que levam a um acidente (Evento Catastrófico. que mapeia os riscos que conduzem ao evento perigoso ou indesejável. Esses riscos são divididos em três categorias: risco inicial, risco principal e risco contribuintes. Parte-se do Risco Inicial que é aquele que desencadeia todo o processo; passa-se pelos Riscos Contribuintes que são os que, em função do primeiro, dão continuidade ao processo de ocorrência do acidente; passa-se pelo Risco Principal que direta ou indiretamente pode causar: morte ou lesão, danos a equipamentos, a instalações, degradação da capacidade funcional e perdas de materiais, chegando até as conseqüências advindas do processo. No gráfico da Série de Riscos estão presentes ainda os Inibidores, que são todas as medidas capazes de evitar a ocorrência ou a propagação dos efeitos dos riscos. Ao modelar a Série de Risco, a mesma pode apresentar o inter-relacionamento dos riscos de forma simples ou através de ligações “e” ou “ou” que permitem calcular a probabilidade de Ocorrência do Evento Catastrófico. A Figura 12, ao lado apresenta um exemplo de Série de Risco para a Queda de Andaime Fachadeiro. Figura 12 – Série de Risco para Queda de Andaime Fachadeiro. castrorpc@yahoo.com.br 96
  • 97.
    Curso de Pós-Graduaçãoem Engenharia de Segurança do Trabalho Disciplina: Gerenciamento de Risco Professor: Roberto Portela de Castro 5.3.3 Análise de Árvore de Eventos (AAE) A Análise da Árvore de Eventos (AAE) é um método lógico-indutivo de identificação de perigos e análise de riscos das várias e possíveis conseqüências resultantes de um evento inicial, chamado iniciador. Consiste em relacionar todos os riscos capazes de contribuir ou ocasionar danos. AAE é um método indutivo que, partindo de um determinado evento inicializador, delineia-se as combinações de eventos até chegar aos possíveis resultados (cenários). Foi desenvolvida no início dos anos 70 para apoiar a implementação de análises de riscos em centrais nucleares e atualmente é utilizada nas mais diversas áreas técnico-científicas. Conforme ESTEVES (198-?), a técnica busca determinar as freqüências das conseqüências decorrentes dos eventos indesejáveis, utilizando encadeamentos lógicos a cada etapa de atuação do sistema. Na Árvore de Falhas parte-se de um Evento Topo, como, por exemplo, o rompimento de uma tubulação, e segue-se para trás, verificando os eventos que podem ter gerado o Evento Topo. O Evento Topo da Árvore de Falhas é o Evento Iniciador da AAE. Ao contrário da Árvore de Falhas, segue-se para frente identificando-se eventos que possam decorrer do Evento Iniciador. Nas aplicações de análise de risco, o evento inicial da árvore de eventos é, em geral, a falha de um componente ou subsistema, sendo os eventos subseqüentes determinados pelas características do sistema. 5.3.3.1 Elaboração da AAE Para o traçado da árvore de eventos as seguintes etapas devem ser seguidas: a) Definir o evento inicial que pode conduzir ao acidente; b) Identificação dos eventos que podem influenciar, incluindo os sistemas de segurança (ações) que podem amortecer o efeito do evento inicial; c) Combinar em uma árvore lógica de decisões as várias seqüências de acontecimentos que podem surgir a partir do evento inicial; d) Uma vez construída a árvore de eventos, deve-se calcular as probabilidades associadas a cada ramo do sistema que conduz a alguma falha (acidente). A árvore de eventos deve ser lida da esquerda para a direita. Na esquerda começa-se com o evento inicial e segue-se com os demais eventos seqüenciais. A linha superior é NÃO e significa que o evento não ocorre, a linha inferior é SIM e significa que o evento realmente ocorre. As Figuras 13 e 14 representam esquematicamente o funcionamento da técnica de AAE. castrorpc@yahoo.com.br 97
  • 98.
    Curso de Pós-Graduaçãoem Engenharia de Segurança do Trabalho Disciplina: Gerenciamento de Risco Professor: Roberto Portela de Castro Figura 13 – Representação esquemática de uma Árvore de Eventos para eventos dependentes Figura 14 – Representação esquemática de uma Árvore de Eventos para eventos independentes Relembrando algumas propriedades já vistas anteriormente no item 4.2.1 temos: - Para qualquer evento A, P(A) = 1 – P( A ), P( A ) compreende todos os eventos diferentes de A. - Se A e B, forem mutuamente exclusivos, então P(A ∩ B) = 0 - Para quais quer dois eventos A e B com P(B) > 0, a probabilidade condicional de A dado que B ocorreu é definida por: P(A | B) = P(A ∩ B)/P(B), P(B) ≠ 0 e P(A ∩ B) = P(A | B) x P(B) = P(B | A) x P(A) - Quaisquer dois eventos A e B são independentes se P (A │B) = P(A) e dependentes caso contrário. Além disso, Se A e B são independentes P(A ∩ B) = P(A).P(B) EXEMPLO: A Figura 15 apresenta um exemplo de Árvore de Eventos para o caso de descarrilhamento de vagões ou locomotivas, dado que existe um defeito nos trilhos. Figura 15 – Árvore de Eventos descarrilhamento de vagões ou locomotivas castrorpc@yahoo.com.br 98
  • 99.
    Curso de Pós-Graduaçãoem Engenharia de Segurança do Trabalho Disciplina: Gerenciamento de Risco Professor: Roberto Portela de Castro Como se pode observar na Figura 15, o descarrilhamento pode ser causado por qualquer uma das três falhas assinaladas e, portanto, a probabilidade de que um defeito nos trilhos produza descarrilhamento é a soma simples das três possibilidades, ou seja, 0,6%. 5.3.4 Análise por Diagrama de Blocos (ADB) A análise por diagrama de blocos se utiliza de um fluxograma em blocos do sistema, calculando as probabilidades de sucesso ou falha do mesmo, pela análise das probabilidades de sucesso ou falha de cada bloco. A técnica é útil para identificar o comportamento lógico de um sistema constituído por poucos componentes. Dependendo do sistema a análise pode ser feita em série ou em paralelo. a) Sistema em série: Os valores P(A), P(B) e P(C) da Figura 16, representam as probabilidades de sucesso, ou seja, a confiabilidade de cada componente (bloco) do sistema. Figura 16 - Exemplo da ADB em série Os valores P(A), P(B) e P(C) da figura 15, representam as probabilidades de sucesso, ou seja, a confiabilidade de cada componente (bloco) do sistema. Desta forma, a probabilidade de sucesso ou a confiabilidade do sistema como um todo é dada por: n P = ∏ P( i ) Na ilustração: P = P(A) x P(B) x P(C) i =1 Por conseqüência, a probabilidade de falha (insucesso) é: n Q = (1- P) = (1 - ∏P i =1 (i ) ) = 1 - P(A) x P(B) x P(C) b) Sistema em paralelo: A probabilidade de sucesso para o esquema da Figura 17 será dada por: n P = 1 − ∏ (1 − P(i ) ) Na ilustração: i =1 P = 1 - [(1 - P(A)) x (1 - P(B))] A probabilidade de falha para um sistema em paralelo é, então, representada por: n Q = (1 - P) = ∏ (1 − P(i ) ) = [(1 - P(A)) x (1 - P(B))] i =1 Figura 17 - Exemplo da ADB em paralelo Definidas as probabilidades de falha, pode-se determinar o risco de cada sistema, juntando com estas, as perdas previstas devido à ocorrência das mesmas. castrorpc@yahoo.com.br 99
  • 100.
    Curso de Pós-Graduaçãoem Engenharia de Segurança do Trabalho Disciplina: Gerenciamento de Risco Professor: Roberto Portela de Castro 5.3.5 Análise de Causas e Conseqüências (ACC) A Análise das Causas e Conseqüências (AAC) ou Causa e Efeito de falhas se utiliza das mesmas técnicas de construção da Análise da Árvore de Eventos e da Análise da Árvore de Falhas. Como descrito em HENLEY e KUMAMOTO (1981), o procedimento para construção de um diagrama de conseqüências inicia por um evento inicial, posteriormente cada evento desenvolvido é questionado: - Em que condições o evento induz a outros eventos?; - Quais as alternativas ou condições que levam a diferentes eventos?; - Que outros componentes o evento afeta? - Ele afeta mais do que um componente?; - Quais os outros eventos que este evento causa? De acordo com estes autores, "a tecnologia causa-conseqüência é um casamento da árvore de falhas (mostra as causas) e a árvore de eventos (mostra as conseqüências), todas elas tendo sua seqüência natural de ocorrência". Conforme DE CICCO (1989), trata-se de uma técnica que permite avaliar qualitativa e quantitativamente as conseqüências dos eventos catastróficos de ampla repercussão e verificar a vulnerabilidade do meio ambiente, da comunidade e de terceiros em geral. O processo consiste, sucintamente, em escolher um evento crítico, partindo-se para um lado, com a discretização das conseqüências e para outro, determinando as causas. A estruturação, a exemplo da árvore de falhas, também é feita através de símbolos. O Diagrama ACC mais conhecido é o de Ishikawa também conhecido como espinha de peixe devido à semelhança de sua representação gráfica. O diagrama apresenta como pontos fortes: é uma boa ferramenta de levantamento de direcionadores. é uma boa ferramenta de comunicação. estabelece a relação entre o efeito e suas causas. possibilita um detalhamento das causas. Mas, também apresenta os seguintes pontos fracos: não apresenta os eventuais relacionamentos entre as diferentes causas. não focaliza necessariamente as causas que devem efetivamente ser atacadas. O Diagrama de Ishikawa tem hoje grande importância como ferramenta de gerenciamento da qualidade, pois pode evoluir para um Diagrama de Relações (uma das sete ferramentas do Planejamento da Qualidade ou Sete Novas Ferramentas da Qualidade) que já apresenta uma estrutura mais complexa, não hierárquica. castrorpc@yahoo.com.br 100
  • 101.
    Curso de Pós-Graduaçãoem Engenharia de Segurança do Trabalho Disciplina: Gerenciamento de Risco Professor: Roberto Portela de Castro 5.3.5.1 Elaboração da ACC O diagrama de causa e efeito foi desenvolvido para representar a relação entre o “efeito” e todas as possibilidades de “causa” que podem contribuir para tal resultado. O efeito ou problema é colocado no lado direito do gráfico, e os grandes contribuidores ou “causas” são listados à esquerda. É importante notar que, para cada efeito, existem inúmeros conjuntos de causas. Para elaborar um diagrama de Causa e Efeito (Ishikawa) siga os passos a seguir: a) Defina o problema a ser estudado e o que se deseja obter (o que deve acontecer ou o que deve ser evitado). b) Procure conhecer e entender o processo: observe, documente, fale com pessoas envolvidas, leia. c) Reúna um grupo para discutir o problema, apresente os fatos conhecidos, incentive as pessoas a dar suas opiniões, faça um “brainstorming” (chuva de idéias). d) Organize as informações obtidas, estabeleça as causas principais, secundárias, terciárias, etc. (hierarquia das causas), elimine informações irrelevantes, monte o diagrama, confira, discuta com os envolvidos. e) Assinale os fatores mais importantes para obtenção do objetivo visado (fatores chave, fatores de desempenho, fatores críticos). Para organizar o diagrama de causa e efeito, você pode usar as seguintes classificações de causas: os Ms (Mão de obra, Método, Material, Máquina, Meio ambiente, Medição, “Management” (gestão); ou 4Ps (políticas, Procedimentos, Pessoal, Planta). No entanto, estas são apenas sugestões. A Figura 18 apresenta ao lado um diagrama esquematizado que esclarece um pouco melhor a forma de estabelecer e desenvolver os diagramas. Figura 18 – Diagrama Espinha de Peixe esquemático f) Identificar o EFEITO (caso) em relação ao qual se decidiu pesquisar as causas em termos claros e precisos. O “efeito” pode ser, por exemplo, o item de custo mais elevado. g) Estabelecer os objetivos e o tempo limite para as atividades de “brainstorming” (discussão conjunta dos intervenientes na análise de caso). h) Desenhar, em local por todos visível, o esqueleto do diagrama, referindo as fontes principais das causas a pesquisar castrorpc@yahoo.com.br 101
  • 102.
    Curso de Pós-Graduaçãoem Engenharia de Segurança do Trabalho Disciplina: Gerenciamento de Risco Professor: Roberto Portela de Castro i) Escrever as sub-causas no topo das setas em branco e em tantas quantas forem às causas sugeridas pelos diversos membros do grupo que está a estudar o caso. j) Entre todas as causas sugeridas, selecionar uma para ser estudada em profundidade. Efetuar sucessivamente o mesmo tratamento a cada causa, eliminando aquelas que se revelarem não responsáveis pelo efeito em estudo. k) Para a causa, ou causas, detectadas como responsáveis, serão depois estudados os “remédios” que conduzam à correção do “efeito”. EXEMPLO: Figura 19 – Diagrama Espinha de Peixe para acidentes biológicos 5.4 Exercícios Exercício 32 Para o seu estudo de caso, definido no Exercício 1, procure junto aos funcionários mais antigos de um setor ou departamento algum incidente crítico que tenha ocorrido e a través de entrevista busque identificar erros e condições inseguras contribuem para a ocorrência de acidentes com lesões reais e potenciais. Além disso, que tipo de estudo de risco está sendo proposto. TIC Exercício 33 Para o seu estudo de caso, definido no Exercício 1, selecione um sistema e desenvolva a APR. Exercício 34 Para o seu estudo de caso, definido no Exercício 1, selecione um sistema e desenvolva a AMFE. – Opção: realizar uma AMFE de um sistema de caixa d’água domiciliar. Exercício 35 Suponha que um sistema de combustível complexo é suscetível aos vazamentos, de três tipos: Vazamento Automatizado, Vazamento Menor o Vazamento Maior. Considere uma probabilidade uniforme para cada tipo de vazamento, 10%, 50% e 40% respectivamente. Para cada tipo de vazamento suponha o seguinte: Vazamento Automatizado – Um vazamento automatizado não é detectado. castrorpc@yahoo.com.br 102
  • 103.
    Curso de Pós-Graduaçãoem Engenharia de Segurança do Trabalho Disciplina: Gerenciamento de Risco Professor: Roberto Portela de Castro – Há risco de inflamar, se houver ignição. Suponha 10% de chance de ignição. Vazamento Menor – Um vazamento menor é detectado. Há uma chance de 80% de detectá-lo. – Há risco de inflamar, se houver ignição. Suponha 10% de chance de ignição. Vazamento Maior – Um vazamento menor é detectado. Há uma chance de 80% de detectá-lo. – Há risco de inflamar, se houver ignição. Suponha 10% de chance de ignição. Elabore uma Árvore de Eventos para o Evento Iniciador, Vazamento de Gás, e calcule a probabilidade de cada resultado. castrorpc@yahoo.com.br 103
  • 104.
    Curso de Pós-Graduaçãoem Engenharia de Segurança do Trabalho Disciplina: Gerenciamento de Risco Professor: Roberto Portela de Castro Exercício 36 Elabore uma Árvore de Falhas para o – Taxa de falhas de componentes – Tubulação Ø 6” evento-topo Vazamento de Gás Natural. Taxa de Falhas Componente Diâmetro = 6” Considerando como pontos de vazamento a -7 tubulação, as válvulas a serem instaladas e os Tubulação 2,40 x 10 falhas/m.ano -6 Válvula de Bloqueio 4,86 x 10 falhas/ano flanges, cujas taxas de falhas estão Flange -5 4,00 x 10 falhas/ano discriminadas na Tabela ao lado. Considere Fonte: DNV – Det Norske Veritas ainda: Comprimento = 2.500 m; Diâmetro = 6”; Quant. de Flanges = 6; Quant. de válvulas = 3 Vazamento de Gás Natural 7,40x10-3 oc/ano Vazamento por tubulação Vazamento por Válvulas Vazamento por flanges -7 -6 -5 19.500 m x 2,50x10 29 válv. x 7,42x10 58 flanges x 4,00x10 falhas/m.ano = falhas/ano.válv = falhas/ano.flange = -3 -4 -3 4,87 x10 falhas/ano 2,15 x10 falhas/ano 2,32 x10 falhas/ano Exercício 37 Elabore um Diagrama de Causa e Efeito para analisar o elevado consumo de combustível: castrorpc@yahoo.com.br 104
  • 105.
    Curso de Pós-Graduaçãoem Engenharia de Segurança do Trabalho Disciplina: Gerenciamento de Risco Professor: Roberto Portela de Castro Exercício 38 A Árvore de Falhas apresentada na figura abaixo se refere a um secador de cabelo para o evento-topo do ar frio não sair. Calcule as probabilidades dos elementos intermediários e do evento-topo. Resposta: P(A1) = 0,0298 P(A2) = 0,0396 P(A3) = 0,0587 P(A4) = 0,0297 P(A5) = 0,1228 Exercício 39 Considere uma instalação na qual os reagentes A e B reagem entre si para formar o produto C. Suponha que a química do processo é tal que a concentração de B não deva nunca exceder a de A, senão ocorreria uma explosão: Reação química: A + B = C. Para o caso apresentado, considerando a variável Fluxo de A, selecione duas palavras-guia e monte a planilha Hazop. A é transferido numa vazão especificada (ou seja, o parâmetro é o “fluxo de A” ou “vazão de A”). O primeiro desvio é obtido aplicando-se a palavra-guia “NENHUM” à intenção. Isto é combinado com a intenção para fornecer: “NENHUM” + “FLUXO DE A” = “NENHUM FLUXO DE A” O fluxograma é então examinado para estabelecer as causas que podem produzir uma parada completa do fluxo de A. Algumas destas são causas claramente possíveis e, portanto, pode-se dizer que este é um desvio importante. Outras, não. Em seguida, para as causas possíveis deve-se passar para a próxima etapa e avaliar as conseqüências. castrorpc@yahoo.com.br 105
  • 106.
    Curso de Pós-Graduaçãoem Engenharia de Segurança do Trabalho Disciplina: Gerenciamento de Risco Professor: Roberto Portela de Castro Exercício 40 Liste a seqüência de atividades que você teria que fazer para lavar 5 kg de roupa utilizando a lavadora automática. Em seguida monte uma tabela What-If: 1. Selecionar roupa; 2. Ligar a máquina; 3. Encher de água; 4. Adicionar sabão; 5. Adicionar roupa; 6. Programar lavagem; 7. Desligar a máquina; 8. Retirar roupa; 9. Estender para secagem. Atividade O que aconteceria se Causas Conseqüências Observações e Recomendações Seleção Fossem misturadas Falta de critério Roupas escuras com Criar critério de separação de roupas roupas claras e escuras ou conhecimento fiapos claros, roupas entre roupas claras e escuras claras manchadas de e instruir o responsável pela escuro atividade Seleção Fossem misturadas Falta de critério Roupas boas sujas por Criar critério de separação de roupas roupas boas e ruins ou conhecimento fiapos entre roupas boas e instruir o responsável pela atividade Seleção Fossem batidas roupas Falta de Danifica roupas boas, Criar critério e instruir o de roupas finas na regulagem de conhecimento, diminui sua vida útil responsável pela atividade roupas grossas esquecimento Seleção Fossem batidas roupas Falta de Roupa fica mal lavada, Criar critério e instruir o de roupas grossas na regulagem de conhecimento, necessitando retrabalho responsável pela atividade roupas finas esquecimento Adição de Fosse lavada pouca Esquecimento, Desperdício de água Lavar apenas quando o cesto água roupa em nível alto de distração estiver cheio água Adição de Fosse lavada muita Esquecimento, Roupa fica mal lavada, Deixar regulagem água roupa em nível baixo de distração necessitando retrabalho permanentemente no nível água alto de água Adição de Fosse adicionado Desconhecimento Roupa mal lavada, com Utilizar padrão único (copo sabão excesso de sabão resíduos de sabão, plástico) vazamento de espuma, risco de escorregamento no piso Adição de Fosse adicionado pouco Desconhecimento Roupa mal lavada, Utilizar padrão único (copo sabão sabão permanece suja plástico) Retirada Não fosse retirada a Esquecimento Roupa úmida, com cheiro Instruir o responsável pela da roupa roupa lavada de mofo e amarrotada atividade; verificar ao telefonar no horário do almoço. castrorpc@yahoo.com.br 106
  • 107.
    Curso de Pós-Graduaçãoem Engenharia de Segurança do Trabalho Disciplina: Gerenciamento de Risco Professor: Roberto Portela de Castro Exercício 41 O transporte rodoviário de cargas é um segmento essencial ao apropriado funcionamento da cadeia logística e continuamente busca resolver um problema específico pelo uso da FMEA: os atrasos nas entregas. Objetivo: Entrega no prazo correto Modo de Falhas: Atraso na entrega Efeito: Em função dos reduzidos níveis de estoques das empresas, o atraso na entrega de mercadorias pode significar a parada da linha de produção e a perda de um cliente. Com base no objetivo apresentado acima, você deve: 1. Preencher o modelo de formulário para FMEA disponível no nosso site para a causa com maior índice de risco 2. Calcular o índice de risco para as causas apresentadas no próximo slide 3. Apontar ações a serem desenvolvidas para as 5 causas com maior índice de risco Solução: 1. Preencher o modelo de formulário para FMEA disponível no nosso site para a causa com maior índice de risco Modos Causa das Possíveis Índices Medidas Categoria Métodos de Processo de Falhas efeitos no O S D R preventivas e/ou de Risco Detecção Falhas sistema corretivas Atraso Imprudência Insatisfação/ Controle do Treinamento/ Entrega na III 3 8 8 192 Perda da Venda cronograma conscientização Entrega castrorpc@yahoo.com.br 107
  • 108.
    Curso de Pós-Graduaçãoem Engenharia de Segurança do Trabalho Disciplina: Gerenciamento de Risco Professor: Roberto Portela de Castro 2. Calcular o índice de risco para as causas apresentadas no próximo slide 3. Apontar ações a serem desenvolvidas para as 5 causas com maior índice de risco 6 - Responsabilidades pelo Produto A responsabilidade pelo produto ou por serviços pode ser analisada sobre diferentes âmbitos, desde a qualidade, passando pela sócio-ambiental até a civil-criminal. 6.1 Responsabilidade e Qualidade castrorpc@yahoo.com.br 108
  • 109.
    Curso de Pós-Graduaçãoem Engenharia de Segurança do Trabalho Disciplina: Gerenciamento de Risco Professor: Roberto Portela de Castro Sobre o âmbito da qualidade, é comum nos dias de hoje a expressão “custo da qualidade”, no entanto, essa expressão consagrada traz algumas distorções, pois, na verdade, a qualidade não custa, o que custa e causa muito são os prejuízos às empresas associados com a falta de qualidade. A qualidade representa uma forma de evitar esses custos, e, diga-se de passagem, um investimento com retorno assegurado. Sem nos prolongarmos nessa polêmica os custos da qualidade estão associados ao sucesso e ao fracasso no processo de obtenção da qualidade, sendo representado pelo somatório dos custos de suas quatro categorias: custos de prevenção, custos de avaliação, custos de falhas internas e custos de falhas externas, conforme Figura 20. Figura 20 – Composição do Custo da Qualidade JURAN (1988) citado por MATTOS & TOLEDO (1998), define os chamados custos de prevenção e de avaliação como sendo "custos inevitáveis" e os custos de falhas (internas e externas) como sendo "custos evitáveis". Tendo em vista que esses últimos poderiam ser drasticamente reduzidos ao investir na melhoria da qualidade. Prevenção: São os custos associados às atividades de projeto, implementação e operação do sistema de gestão da qualidade, incluindo a administração e auditoria do sistema, em todo o ciclo de produção(do projeto ao pós-venda). Ou seja, referem-se aos gastos ocasionados com o propósito de se evitar defeitos. Avaliação: Custos associados à medição, avaliação e auditoria de características da matéria-prima, componentes e produtos para assegurar a conformação com os padrões de qualidade. Ou seja, referem-se aos custos das atividades de inspeção (avaliação da qualidade) propriamente dita. Falhas Internas: Custos associados a materiais, componentes e produtos que não satisfazem os padrões de Qualidade causando perdas na produção, e que são identificados antes do produto deixar a empresa. Ou seja, custos de falhas ocorridas e identificadas internamente à empresa. Falhas Externas: Custos gerados pela distribuição de produtos não conformes ou defeituosos aos clientes/consumidores. Ou seja, custos de falhas identificadas/ocorridas externamente à empresa. Para FEIGENBAUM (1994), os custos operacionais da qualidade (prevenção e avaliação) são "os custos associados à definição/planejamento, criação e controle da qualidade, assim como à avaliação e realimentação da conformidade com exigência em requisitos de desempenho, confiabilidade, segurança; e também custos associados às conseqüências provenientes de falhas, em atendimento a essas exigências, tanto internamente à empresa quanto nas mãos dos clientes." castrorpc@yahoo.com.br 109
  • 110.
    Curso de Pós-Graduaçãoem Engenharia de Segurança do Trabalho Disciplina: Gerenciamento de Risco Professor: Roberto Portela de Castro Como já vimos o Gerenciamento de Risco está relacionado com identificação, avaliação, análise e tratamento das falhas internas e externas, sendo ferramenta de grande auxílio na elaboração do custo da qualidade. Dentro das Falhas Externas, a empresa possui responsabilidade civil pelo produto corresponde aos custos incorridos pela empresa devido às reclamações de responsabilidade pelo produto ou serviço, inclusive, custos com advogados, registros e indenizações. Para compreendermos onde o Gerenciamento de Risco pode atuar na redução dos custos de qualidade, observe a Figura 21, nela, o gráfico mostra que: quando os custos de Prevenção (A) e de Avaliação (B) forem zero, o produto(ou lote) será 100% defeituoso e o custo de Falhas (C + D) tendem a ser muito elevado. Por outro lado, quando o produto(ou lote) é 100% dentro da qualidade de conformação, não há falhas, porém os custos de prevenção e de avaliação tende a ser muito alto. A idéia, então, é que se Figura 21 encontre um "ponto ótimo". Graficamente o ponto ótimo é representado na intersecção das curvas A+B e C+D. Fazendo-se uma análise mais apurada da figura apresentada, pode-se destacar três zonas ou regiões: zona de melhoria, zona de indiferença (ou de operação) e zona de perfeccionismo. A zona de melhoria é caracterizada por altos custos de falhas associados a uma má qualidade, e é onde a empresa identificará os projetos de melhorias e de aperfeiçoamento. A zona de perfeccionismo é caracterizada por altos custos de prevenção e avaliação associados a uma excelente qualidade. Neste ponto, a empresa deve reavaliar o custo por defeito detectado, verificando se há necessidade de manter os níveis de inspeção e testes. Na zona de indiferença, a relação entre os custos de prevenção e avaliação e os custos de falhas é relativamente equilibrada, portanto ideal. É nessa região que se situa o ponto ótimo acima citado. A contraposição à teoria da existência de um ponto ótimo é sustentada também pela visão japonesa do TQC (Total Quality Control), que prega a busca constante pela melhoria contínua e pelo zero defeito. Por essa visão é possível se chegar próximo ao zero defeito (por ex. de 2 a 3 defeitos por milhão) com custos de prevenção e de avaliação da qualidade que não inviabilizam um custo competitivo para o produto. castrorpc@yahoo.com.br 110
  • 111.
    Curso de Pós-Graduaçãoem Engenharia de Segurança do Trabalho Disciplina: Gerenciamento de Risco Professor: Roberto Portela de Castro 6.2 Responsabilidade Cívil pelo Produto Conforme foi apresentado no tópico 2.2, quando falamos da evolução histórica do Prevencionismo e do Gerenciamento de Risco, as leis trabalhistas têm atribuído ao empregador cada vez mais responsabilidades referentes à saúde e segurança do trabalhador. Essa evolução tem implicações nas esferas civil e criminal do Direito sem manifesta vontade da vítima através do Ministério Público. Pode-se afirmar que o fenômeno da responsabilidade civil é tão antigo quanto à história da humanidade, sempre ocorreram ações ou omissões por parte das pessoas, que de alguma forma vieram a ocasionar prejuízos a outras, advindo assim à necessidade de reparação dos danos causados. Na sociedade moderna um dos temas que têm ensejado grandes controvérsias no meio jurídico está justamente relacionado à responsabilidade civil empresarial. Isso em função do extraordinário avanço tecnológico e também sócio-econômico que vem se verificando, além da produção em massa de produtos e serviços, passando a exigir uma maior conscientização acerca das responsabilidades que as atividades das empresas e dos empresários podem gerar. Segundo lições da Profa. Maria Helena Diniz: “ Responsabilidade Civil é a aplicação de medidas que obriguem uma pessoa a reparar dano moral ou patrimonial causados a terceiros, em razão de ato por ela mesma praticado, por pessoa por quem ela responda ou de simples imposição legal” . A responsabilidade civil, evolvendo o dano, o prejuízo, o nexo causal entre infração e infrator, bem como sua eventual culpa, visa reparar dano patrimonial e moral causado a outrem. Desta maneira, impõem-se ao responsável pelo dano o dever de sua reparação e à parte prejudicada o direito subjetivo de ser indenizada dos seus prejuízos. Deverá, pois, haver a recomposição do patrimônio do lesado, obrigando-se o responsável a ressarcir todos os prejuízos acarretados. A dúvida que freqüentemente surge relaciona-se em definir em que circunstâncias a empresa poderá ser compelida a pagar indenização reparatória de dano, em decorrência do fornecimento de seus produtos e serviços. Basicamente duas teorias disputam o fundamento jurídico dessa reparação: a subjetiva e a objetiva, também conhecida como responsabilidade pelo risco da atividade. A teoria subjetiva impõe a obrigação de reparação de dano sempre que se possa provar a ocorrência de culpa empresarial. Pela teoria da responsabilidade objetiva, quem lucra com o exercício de uma atividade deve indenizar o dano oriundo da exploração dessa atividade, independentemente da existência de culpa. Mas não se preocupem, passaremos longe dessa discussão filosófica. A Responsabilidade Civil no Brasil foi estabelecida através da Lei de Defesa do Consumidor, Nº 8.078, de 11 SET 90, que previu expressamente a responsabilidade dos fabricantes de produtos por fatos decorrentes de defeitos desses produtos. Além disto, na tentativa de equilibrar as "relações de consumo", ela atribui determinados poderes aos consumidores e expressando responsabilidades específicas aos "fornecedores", que são todos os envolvidos em determinada cadeia de comércio. Dentro do Código de Defesa do Consumidor (CDC) da Constituição Federal (CF) e do Código Cívil (CC), alguns artigos devem ser ressaltados, pois dizem respeito diretamente ao Gerenciamento de Risco e à saúde e segurança do trabalhador, são eles: castrorpc@yahoo.com.br 111
  • 112.
    Curso de Pós-Graduaçãoem Engenharia de Segurança do Trabalho Disciplina: Gerenciamento de Risco Professor: Roberto Portela de Castro a) Logo no Art 6º, o CDC atribui com direito do consumidor a proteção da vida, saúde e segurança contra os riscos provocados por práticas no fornecimento de produtos e serviços considerados perigosos ou nocivos. b) A Seção I do Capítulo IV – “Da qualidade de produtos e serviços, da prevenção e da reparação de danos”, trata do exposto no título, porém especificamente da proteção à saúde e segurança dos consumidores. A lei, no Art. 10º, resguarda inclusive sobre a proibição do fornecedor não poderá colocar no mercado de consumo produto ou serviço que sabe ou deveria saber apresentar alto grau de nocividade ou periculosidade à saúde ou segurança. c) Já a Seção II do Capítulo IV trata da responsabilidade pela reparação de danos, independentemente da existência de culpa, por defeitos decorrentes de projeto, fabricação, construção, montagem, fórmulas, manipulação, apresentação ou acondicionamento de seus produtos ou serviços, bem como por informações insuficientes ou inadequadas sobre sua utilização e riscos. d) Na Seção III do mesmo capítulo trata-se da responsabilidade por vício de produto ou serviço, quando os tornam impróprios ou inadequados ao consumo a que se destinam ou lhes diminuam o valor, assim como por aqueles decorrentes da disparidade, com as indicações constantes do recipiente, da embalagem, rotulagem ou mensagem publicitária, respeitadas as variações decorrentes de sua natureza, podendo o consumidor exigir a substituição das partes viciadas. e) Súmula 229 do STF – “A indenização acidentária não exclui a de direito comum em caso de dolo ou culpa grave do empregador”. O que em outras palavras quer dizer que o fato de ter sido pago a indenização acidentária nos moldes do Direito Trabalhista, o empregador não se exime de ações de processos na vara civil. f) CF, art. 7.º - “São direitos dos trabalhadores urbanos e rurais, além de outros que visem à melhoria de sua condição social: XXVIII - seguro contra acidente do trabalho, a cargo do empregador, sem excluir a indenização a que está obrigado, quando incorrer em dolo e culpa”. g) Art.. 159 do CC - “Aquele que, por ação ou omissão voluntária, negligência, ou imprudência violar direito, ou causar prejuízo a outrem, fica obrigado a reparar o dano.” h) Art. 186 do CC - “Aquele que, por ação ou omissão voluntária, negligência ou imprudência, violar direito e causar dano a outrem, ainda que exclusivamente moral, comete ato ilícito” Não cumprimento das normas relativas à segurança e medicina do trabalho; das normas coletivas, do contrato individual de trabalho, das medidas propostas no PCMSO, PPRA, PCMAT, etc. Após essas referências à Legislação Brasileira é possível constatar a pressão do sistema jurídico sobre os fabricantes e prestadores de serviço com relação à proteção da vida, saúde e segurança contra os riscos provocados por práticas no fornecimento de produtos e serviços. A aplicação da Leis Brasileiras traz uma repercussão direta para o Gerenciamento de Risco, que deve se ater em seus processos de identificação, análise, avaliação e tratamento dos riscos com os perigos advindos da utilização do produto, estendendo a proteção da vida, saúde e segurança dos funcionários aos clientes/usuários. 6.3 Responsabilidade Criminal pelo Produto castrorpc@yahoo.com.br 112
  • 113.
    Curso de Pós-Graduaçãoem Engenharia de Segurança do Trabalho Disciplina: Gerenciamento de Risco Professor: Roberto Portela de Castro A aplicação da responsabilidade criminal pelo produto está relacionada aos casos tipificados no Código Penal Brasileiro (CP), que em seu Art. 1º diz: “Não há crime sem lei anterior que o defina....”. Assim como no CDC, alguns artigos do CP devem ser ressaltados, pois dizem respeito diretamente ao Gerenciamento de Risco e à saúde e segurança do trabalhador, são eles: a) Para que haja um crime é necessário estabelecer uma relação de causalidade, onde o resultado, de que depende a existência do crime, somente é imputável a quem lhe deu causa. Considera-se causa a ação ou omissão sem o qual o resultado não teria ocorrido (Art. 13 do CP). b) O Art. 18 do CP define os crimes culposos, quando o agente deu causa ao resultado por negligência, imperícia ou imprudência. No parágrafo único o legislador complementa: “Salvo os casos expressos em lei, ninguém pode ser punido por fato previsto como crime, senão quando o pratica dolosamente.”, isto é, se o resultado foi culposo, somente será considerado crime se estiver tipificado no CP.Essa tipificação de crime é a que se aplica aos acidentes de trabalho. c) O §3º, do Art 121º, trata do homicídio culposo simples, e nessa tipificação podemos enquadrar os acidentes de trabalho cuja culpa possa ser imputada à chefia, a qualquer preposto envolvido na atividade ou a um colega de trabalho desde que seja constatada negligência, imperícia ou imprudência. Mesmo quem também tenha sido vítima, qualquer pessoa que tenha contribuído para o resultado danoso poderá ser responsabilizado pelo evento. Se houver negligência, imperícia ou imprudência ficará caracterizado homicídio culposo e a culpa poderá ser: Pela falta de qualificação do profissional escolhido para executar o serviço; Pela falta de fiscalização durante os preparativos e execução do serviço; Pela imprudência ou imperícia por quem praticou o ato, causando dano ao colega; Pela negligência às cautelas recomendadas por parte agente; Pela falta de cautela ou atenção na guarda do bem. Após essas referências ao CP é possível constatar que o sistema penal brasileiro obriga a uma postura prevencionista no ambiente de trabalho, pois mesmo sem dolo, há a possibilidade de condenação penal por negligência, imperícia ou imprudência. OBS: Cabe ressaltar que em alguns casos, pode-se invocar para um mesmo fato as esferas cível e penal. Isto é possível quando o fato concreto é tipificado como crime pelo CP e importa em prejuízo de ordem material, podendo ser este a suspensão temporária da capacidade de trabalho do empregado. 6.3.1 Tipos de danos e responsabilidade criminal a) Lesão Corporal: Art. 949. “No caso de lesão ou outra ofensa à saúde, o ofensor indenizará o ofendido das despesas do tratamento e dos lucros cessantes até ao fim da convalescença, além de algum outro prejuízo que o ofendido prove haver sofrido.” Ressarcimento das despesas do tratamento (dano emergente); Lucros cessantes até o fim da convalescença (alta médica); Danos morais (se a lesão provocou uma situação vexatória); castrorpc@yahoo.com.br 113
  • 114.
    Curso de Pós-Graduaçãoem Engenharia de Segurança do Trabalho Disciplina: Gerenciamento de Risco Professor: Roberto Portela de Castro Danos estéticos (deformidade); Pensão vitalícia, correspondente à importância do trabalho, constituído de um capital para garantir o pagamento das prestações futuras (proporcional a inabilitação para a atividade que desempenhava). b) Homicídio: Art. 948. “No caso de homicídio, a indenização consiste, sem excluir outras reparações: I – no pagamento das despesas com o tratamento da vítima, seu funeral e o luto da família; II – na prestação de alimentos às pessoas a quem o morto os devia, levando-se em conta a duração provável da vida da vítima.” Pagamento das despesas com o tratamento da vítima, seu funeral, luto da família, jazigo, etc. (dano emergente); Danos morais Pensão mensal correspondente a 2/3 dos rendimentos do de cujus, até a época em que este completaria 65 anos (prestação de alimentos às pessoas a quem o defunto devia) c) Art. 951. “O disposto nos Arts. 948, 949 e 950 aplica-se ainda no caso de indenização devida por aquele que, no exercício de atividade profissional, por negligência, imprudência ou imperícia, causar a morte do paciente, agravar-lhe o mal, causar-lhe lesão, ou inabilitá-lo para o trabalho.” 6.3.2 Alguns conceitos e definições de Direito a) Condenação criminal art. 63 do CPP: Sentença condenatória transitada em julgado constitui título executivo judicial para reparação no juízo cível. b) Solidariedade pela reparação Art. 942 CC: Todos responderão em caso de mais de um autor a ofensa. c) Responsabilidade objetiva art. 927 parágrafo único CC:Obrigação de reparar o dano, independente de culpa, quando a atividade normalmente desenvolvida pelo autor do dano implicar, por sua natureza, riscos para direito de outrem. d) Imputáveis - Empregador e seus agentes Sócios, gerentes, diretores ou administradores que participem da gestão da empresa, profissionais do SESMT 6.3.3 Alguns crimes e penas a) Contravenção penal § 2.º art. 19 da Lei 8.213/91: Deixar de cumprir as normas de segurança e higiene do trabalho. Pena de multa b) Crime - art. 132 do CP: perigo para a vida ou a saúde de outrem - Expor a vida ou a saúde de outrem a perigo direto e iminente. Pena: detenção de 3 meses a 1 ano, se o fato não constituir crime mais grave. c) Lesão corporal art. 129 CP detenção de 3 meses a 1 ano. d) Lesão corporal grave - Incapacidade por mais de 30 dias, perigo de vida, debilidade permanente de membro, sentido ou função, aceleração do parto. - § 1.º - reclusão de 1 a 5 anos. castrorpc@yahoo.com.br 114
  • 115.
    Curso de Pós-Graduaçãoem Engenharia de Segurança do Trabalho Disciplina: Gerenciamento de Risco Professor: Roberto Portela de Castro e) Lesão corporal gravíssima - Incapacidade permanente, enfermidade incurável, perda ou inutilização de membro, sentido ou função, deformidade permanente, aborto. - § 2.º - reclusão de 2 a 8 anos f) Lesão corporal seguida de morte - § 3.º- reclusão de 4 a 12 anos g) Homicídio culposo art. 121 § 3.º - detenção de 1 a 3 anos h) Homicídio doloso art. 121 reclusão de 6 a 20 anos 6.4 Perícias Trabalhistas a) Lei 6514 de 22.12.1977 - Seção XIII - Das Atividades Insalubres ou Perigosas Art. 189. Serão consideradas atividades ou operações insalubres aquelas que, por sua natureza, condições ou métodos de trabalho, exponham os empregados a agentes nocivos à saúde, acima dos limites de tolerância fixados em razão da natureza e da intensidade do agente e do tempo de exposição aos seus efeitos. [...] Art. 191. A eliminação ou a neutralização da insalubridade ocorrerá: I - com a adoção de medidas que conservem o ambiente de trabalho dentro dos limites de tolerância; II - com a utilização de equipamentos de proteção individual ao trabalhador, que diminuam a intensidade do agente agressivo a limites de tolerância. Parágrafo único. Caberá às Delegacias Regionais do Trabalho, comprovada a insalubridade, notificar as empresas, estipulando prazos para sua eliminação ou neutralização, na forma deste artigo. Art. 192. O exercício de trabalho em condições insalubres, acima dos limites de tolerância estabelecidos pelo Ministério do Trabalho, assegura a percepção de adicional respectivamente de 40% (quarenta por cento), 20% (vinte por cento) e 10% (dez por cento) do salário mínimo da região, segundo se classifiquem nos graus máximo, médio e mínimo. Art. 195. A caracterização e a classificação da insalubridade e da periculosidade, segundo as normas do Ministério do Trabalho, far-se-ão através de perícia a cargo de Médico do Trabalho ou Engenheiro do Trabalho, registrados no Ministério do Trabalho. § 1º É facultado às empresas e aos sindicatos das categorias profissionais interessadas requererem ao Ministério do Trabalho a realização de perícia em estabelecimento ou setor deste, com o objetivo de caracterizar e classificar ou delimitar as atividades insalubres ou perigosas. § 2º Argüida em juízo insalubridade ou periculosidade, seja por empregado, seja por Sindicato em favor de grupo de associados, o juiz designará perito habilitado na forma deste artigo, e, onde não houver, requisitará perícia ao órgão competente do Ministério do Trabalho. b) Lei 5584 de 26.06.1970 Art. 3º Os exames periciais serão realizados por perito único designado pelo Juiz, que fixará o prazo para entrega do laudo. Parágrafo único. Permitir-se-á a cada parte a indicação de um assistente, cujo laudo terá que ser apresentado no mesmo prazo assinado para o perito, sob pena de ser desentranhado dos autos. castrorpc@yahoo.com.br 115
  • 116.
    Curso de Pós-Graduaçãoem Engenharia de Segurança do Trabalho Disciplina: Gerenciamento de Risco Professor: Roberto Portela de Castro 6.5 Responsabilidade Ambiental pelo Produto Com relação ao Meio ambiente não existe um código ainda, a legislação encontra-se espalhada entre leis, decretos e portarias. Embora alguns admitam a responsabilidade para o dano causado a si próprio, o pensamento dominante afirma que a responsabilidade envolve sempre a reparação de bem alheio. Tal reparação, em geral pecuniária, nem sempre satisfaz o objetivo do ressarcimento, como ocorre, por exemplo, na esfera moral e na ambiental. Da mesma forma que nos acidentes de consumo, a responsabilidade civil em matéria ambiental é também objetiva, isto é, quem danificar o meio ambiente tem o dever jurídico de repará-lo, independendo da verificação da culpa do agente causador do dano. Com efeito, a Lei de Política Nacional do Meio Ambiente consagra a responsabilidade objetiva ao determinar que “é o poluidor obrigado, independentemente da existência de culpa, a indenizar ou reparar os danos causados ao meio ambiente e a terceiros, afetados por sua atividade” (art. 14, § 1º, da Lei nº 6.938, de 31.8.1981). Cabe ressaltar que não interessa que tipo de obra ou atividade seja exercida pelo que degrada, pois não há necessidade de que ela apresente risco ou seja perigosa. A existência de um dano ao meio ambiente é suficiente para iniciar o processo. Com base no acima exposto, percebe-se que o sistema jurídico fecha o cerco normativo com relação à responsabilidade pelo produto com a inclusão da responsabilidade ambiental capaz de garantir de maneira à saúde e a segurança das gerações futuras. 7 Avaliação de Perdas de um Sistema: Recursos Humanos Materiais e Operacionais. Controle de Danos e Controle Total de Perdas 7.1 Introdução ao Sistema de Avaliação de Perdas Antes de prosseguirmos com o nosso tópico, faremos uma revisão ilustrativa sobre a evolução das técnicas de Avaliação de Perdas através da Figura 22 abaixo: Figuras 22 – Evolução Cronológica das Técnicas de Avaliação de Perdas castrorpc@yahoo.com.br 116
  • 117.
    Curso de Pós-Graduaçãoem Engenharia de Segurança do Trabalho Disciplina: Gerenciamento de Risco Professor: Roberto Portela de Castro O processo pelo qual ocorre uma perda por acidente é uma série seqüencial de causas de efeitos que resulta em danos aos recursos humanos e materiais ou em descontinuação operacional. Compõe- se de 3 fases distintas: Causa: Condição Potencial de Perdas / Fato: Acidente / Efeito: Perda Real ou Perda Potencial Muito se tem divulgado sobre prevenção de danos, prevenção de perdas e controle total de perdas; em alguns casos, os termos têm sido usados para substituir a palavra segurança, isto tem dificultado sobremaneira a compreensão do assunto. As teorias de controle de danos e de perdas contêm visões diferenciadas sobre os acidentes, bem como as atividades de segurança para preveni-los seus trabalhos, embora diferentes, têm como ponto comum o princípio de que a atividade de segurança só é eficaz quando está primordialmente dirigida para o conhecimento e atuação nas causas dos acidentes, envolvendo toda a estrutura organizacional. Essas abordagens se assemelham em seu objetivo de “controle de danos” , ou “controle total de perdas” etc , porém diferem em aspectos básicos . Assim , há uma corrente que é fortemente baseada no aspecto administrativo de prevenção, conjugando as “velhas técnicas” a algumas outras mais recentes, mas enfatizando a ação administrativa de controle e procurando desse modo fornecer uma “roupagem” nova à questão. A outra corrente é derivada de um enfoque mais técnico da infortunista, e que procura dar soluções técnicas, a problemas técnicos. 7.1.1 Alguns Conceitos importantes a) Condição potencial de perdas: Condição ou grupo de condições capaz, sob certas circunstâncias não-planejadas, de causar perdas. Como condição, ela é estática e de equilíbrio instável. b) Acidente: Acontecimento indesejado e inesperado, não programado que produz perdas ou pode. c) Perda Real e Perda Potencial Perda Real: produto do acidente; pode manifestar-se como lesão ou morte de pessoas, danos à propriedade, perdas de produção, etc. Perda Potencial: também chamada de quase perda, é aquela que, em condições um pouco diferentes, poderia ter se transformado em perda real. As perdas normalmente podem ser avaliadas em termos de custos (reparo de equipamentos danificados, despesas médicas, lucro cessante, aumento da taxa de seguro, etc.). d) Falta de controle: representa uma falha administrativa que pode estar ligada a planejamento, a aspectos de organização, à falta de tato diretivo-administrativo e à inexistência, por exemplo, de padrões de controle. e) Causas Básicas: advindas da inexistência de um controle técnico-administrativo adequado, devem ser consideradas raízes, causas reais e indiretas e, portanto, aquelas que realmente devem ser analisadas. f) Causas imediatas: derivam da existência de atos e condições que transgridem algo preestabelecido e já aceito, do que resultarão perdas na operação industrial. castrorpc@yahoo.com.br 117
  • 118.
    Curso de Pós-Graduaçãoem Engenharia de Segurança do Trabalho Disciplina: Gerenciamento de Risco Professor: Roberto Portela de Castro 7.1.2 Circunstâncias que levam às perdas Pode-se mapear as circunstâncias que mais levam a ocorrência de perdas e separá-las em 4 grupos: - Pessoas: O trabalhador está diretamente envolvido, pois aquilo que as pessoas fazem ou deixam de fazer é considerado fator causal imediato; - Material: Uma das principais fontes de causa de (in)acidente; elemento usado, transformado e do qual as pessoas se beneficiam; - Máquinas e equipamentos: Considerados com sendo as fontes principais de (in)acidentes, originando a necessidade de proteção de máquinas, que é desenvolvida através de pesquisas técnicas- científicas, e de treinamento para os operadores dos equipamentos; - Ambiente: Tudo aquilo que está ao redor do trabalhador durante o trabalho. Inclui o ar e as edificações, que na maioria são antigas e não atendem as mais novas normas de segurança e por isso devem ser adequadas através de estudos específicos. A Seqüência cronológica de como essas circunstâncias podem levar às perdas é dada pela Figura 23, de onde percebe-se que por falta de controle da Administração surgem as causas básicas (a origem do problema), de difícil detecção. Figuras 23 – Cronologia das Perdas A evolução do quadro necessita de uma causa imediata ou estopim, que apresenta sintomas e pode ser evitada, caso não seja, culmina em um acidente ou incidente que gera perdas materiais, pessoais e outras. 7.2 Avaliação de Perdas de um Sistema As perdas em um sistema podem recair sobre bens tangíveis: recursos humanos, equipamentos, instalações, processos, materiais; ou intangíveis como a imagem da empresa, motivação, qualidade no ambiente de trabalho. Como não é o foco desta disciplina abordar a avaliação de todos os tipos de perdas, exemplificaremos dois fatores de perda básicos: o ausentismo e a paralisação de equipamentos, enfocando suas conseqüências sobre a produção e sobre o financeiro. No entanto, é importante ressaltar que a avaliação de perdas de um sistema é um processo quantitativo e deve ser o mais preciso possível. Dentro os métodos existentes o nosso escolhido é adequado para processos produtivos intermitentes, não sendo adequado à processos contínuos. castrorpc@yahoo.com.br 118
  • 119.
    Curso de Pós-Graduaçãoem Engenharia de Segurança do Trabalho Disciplina: Gerenciamento de Risco Professor: Roberto Portela de Castro 7.2.1 Ausentismo Nosso primeiro passo é definir esse termo tão incomum, porém tão utilizado em nosso dia-a-dia. Ausentismo refere-se a ausência do trabalhador ao serviço, quando escalado para trabalhar, também chamado de falta ao serviço. Para avaliarmos as perdas pelo ausentismo, empregaremos o chamado Fator de Utilização de Pessoal (FUP), que corresponde a relação entre o tempo efetivamente trabalhado e o tempo disponível para a execução do que foi programado, ou seja: Horas − hom em − efetivamente − trabalhadas FUP = Horas − hom em − programadas Esse fator representa a fração dos recursos humanos programados que participou da produção fixada. A fração que não participou (ausentismo) foi a causa do não cumprimento dos objetivos e a perda causada (IAp – incidência do ausentismo na produção) é expressa por: IAp = PP (1 – FUP), onde PP é a produção programada 7.2.2 Paralisação de Equipamentos A paralisação de equipamentos também gera perdas (IEp – incidência da paralisação de equipamentos na produção) e é expressa por: PPxt , onde t = tempo de duração da falha IEp = N = número de equipamentos comprometidos TxN T = período de execução da tarefa EXEMPLO: Considerando um sistema com três setores em série (A, B e C), calcule IEp para cada setor e para toda a linha produtiva. PPx 2 ( PP − IEp1) x3 ( PP − IEp1 − IEp 2) x1 IEp = IEp1 + IEp 2 + IEp3 IEp1 = IEp 2 = IEp3 = Tx 2 Tx1 Tx3 7.2.3 Exercício Exercício 42 Suponha que sua empresa de terraplenagem tenha programado executar um serviço de remoção e transporte de 150.000 m3 de terra, durante um período de 60 dias de trabalho. Calculou-se o preço de venda unitário (PVU) como sendo igual a R$ 32,00/m3 x km (US$ 2,00), e o preço de custo unitário (PCU) de R$ 24,00/m3 x km (US$ 1,50). Sabe-se que a distância entre a frente de trabalho e o bota- fora era de 15km, e a jornada de trabalho de 16 horas, em dois turnos de 8 horas. Para executar esses serviços a empresa dispunha de: I. Recursos humanos castrorpc@yahoo.com.br 119
  • 120.
    Curso de Pós-Graduaçãoem Engenharia de Segurança do Trabalho Disciplina: Gerenciamento de Risco Professor: Roberto Portela de Castro - 40 motoristas de caminhão - 6 operadores de escavadeira - 4 operadores de trator - 8 operadores de pá carregadeira II. Equipamentos - 20 caminhões de 10 m3 - 3 escavadeiras - 2 tratores - 4 pás-carregadeiras III. Durante o período de 60 dias foi observado: - 5 acidentes com lesão: ausentismo = 500hh - Ausentismo por outras razões = 1.600hh - F1: uma escavadeira fica paralisada 6 dias - F2: uma pá-carregadeira fica paralizada 5 dias - F3: um caminhão fica paralisado 4 dias - F4: um caminhão fica paralisado 8 dias - F5: um caminhão foi destruído depois de 2 dias de trabalho IV. Os custos calculados foram: - Custos Sociais: R$ 40.000,00 - Custos de Reparos R$ 192.000,00 - Custo médio de um caminhão: R$ 480.000,00 A partir dos dados e do esquema acima, pede-se para determinar: a) A incidência de ausentismo na produção b) A incidência da paralisação do equipamento na produção c) O lucro perdido neste período 7.3 Sistema de Controle de Danos Como já vimos anteriormente no tópico 2.2 Evolução Histórica, H. W. Heinrich elaborou, pela primeira vez, estudos considerando os danos à propriedade, estabelecendo a proporção de 1:29:300 (1 acidente grave; 29 lesões leves; e 300 acidentes sem lesões – danos à propriedade). Figura 24. Frank Bird Jr. incluiu na abordagem de Heinrich os incidentes que apresentavam lesões ou danos invisíveis Figura 24. Ampliando seus estudos Bird incluiu os desvios padrões, isto é, situações de não conformidade que poderiam ou não vir a se tornar incidentes ou acidentes. Para BIRD (1978), prevenindo e controlando os incidentes através do controle de perdas, todos: pessoas, equipamentos, material e ambiente, estariam protegidos com segurança. castrorpc@yahoo.com.br 120
  • 121.
    Curso de Pós-Graduaçãoem Engenharia de Segurança do Trabalho Disciplina: Gerenciamento de Risco Professor: Roberto Portela de Castro É importante observar que nasce aqui um novo conceito: os acidentes com danos à propriedade. Anteriormente aos estudos de Bird, acidentes eram somente aqueles acontecimentos que resultassem em lesão pessoal. A partir dos estudos de Bird, além das lesões pessoais também começaram a ser considerados como acidentes, quaisquer acontecimentos que gerassem danos á propriedade, ou seja, aqueles acontecimentos que provocassem perdas para a empresa, mesmo que substanciais, em termos de materiais e equipamentos. Figuras 24 – Pirâmides de Heinrich Bird e de Du Pont Safety Resources Para Bird apud DE CICCO e FANTAZZINI (1986), um programa de Controle de Danos é aquele que requer identificação, registro e investigação de todos os acidentes com danos à propriedade e determinação de seu custo para a empresa, sendo que todas estas medidas deverão ser seguidas de ações preventivas. Desta forma, o objeto de um programa de Controle de Danos são todos os acidentes que resultam em lesão pessoal ou dano à propriedade, mesmo de pequena importância, isto é, sem descuidar dos acidentes com danos pessoais - o homem é o fator preponderante em qualquer programa de engenharia de segurança -, tinha o objetivo principal de reduzir as perdas oriundas de danos materiais. Na implantação de um programa de Controle de Danos é importante a consciência de que um processo de mudança requer um período planejado, de educação e comunicação, até que os motivos, objetivos e importância de tal mudança sejam assimilados por todos. A devida proteção do patrimônio organizacional está condicionada ao conhecimento ou identificação prévia de todos os elementos e fatores que tornam possível o acontecimento de perdas. Sob esse enfoque, é necessário que o profissional encarregado da gestão dos riscos organizacionais utilize os vários recursos disponíveis com o objetivo de evitar a materialização dos riscos e, por extensão, a ocorrência das perdas. Entre os recursos citados está conhecimento das ações prevencionistas cujo fundamento está alicerçado nas várias metodologias que possibilitam a identificação de riscos. No entanto, como castrorpc@yahoo.com.br 121
  • 122.
    Curso de Pós-Graduaçãoem Engenharia de Segurança do Trabalho Disciplina: Gerenciamento de Risco Professor: Roberto Portela de Castro afirmam De Cicco & Fantazzini (1985), não existe um método ótimo que permita uma total identificação. Na prática, deve-se utilizar a combinação dos vários métodos existentes, para a abrangência do maior número de informações possíveis sobre os riscos. Assim sendo, é indispensável que o gestor conheça e operacionalize as várias técnicas disponíveis visando a correta aplicação das mesmas no âmbito organizacional. Isto conforme as características possuídas pela empresa e as variáveis que intervém sobre a mesma como: tamanho das instalações físicas, sistema de produção utilizado, bens/ou serviços ofertado ao mercado, número de funcionários, relação com o meio que a cerca (clientes, fornecedores, órgãos governamentais etc.) etc. A Tabela 12, apresenta uma orientação para utilização das técnicas de análise de Risco estudadas em tópico anterior. Planos de Ação Técnicas de Análise Prevenção de lesões Técnica de Incidentes Críticos (TIC), Análise qualitativa Acidentes c/ danos à propriedades TIC, Análise qualitativa Prevenção e combate a incêndios Análise qualitativa, Análise quantitativa Higiene do trabalho Análise qualitativa, Análise quantitativa Segurança patrimonial TIC, Análise qualitativa Segurança do produto APR, FMEA, AAF, Análise de procedimentos Redução das perdas por absenteísmo Análise das causas Redução das perdas por paralisação de equipamentos Confiabilidade, FMEA, Análise de procedimentos Tabela 12 – Técnicas utilizadas no controle de danos Os 4 aspectos básicos do programa de “CONTROLE DE DANOS” , proposto por BIRD , e colocado em prática foram: informação, investigação, análise e revisão do processo. 7.4 Controle de Perdas A Prevenção e o Controle de Perdas constituem um conjunto de diretrizes técnicas e administrativas, que considera que os acidentes são evitáveis, se ações gerenciais adequadas forem tomadas. Considera que as perdas provocadas pelos acidentes têm causas semelhantes ás causas de outras perdas empresariais tais como produtos fora de especificação, agressão ao meio ambiente, perdas de materiais, desperdícios, etc. A divulgação e aplicação cada vez maior das metodologias de análise de segurança de sistemas vêm consolidando o conceito de que a prevenção e controle de perdas é uma diretriz de posturas técnicas e administrativas, com o objetivo principal de conhecer os riscos de uma atividade e promover medidas para o seu controle. Esta teoria foi proposta em 1970, pelo canadense John A. Fletcher, que partiu do pressuposto de que os acidentes que resultam em danos às instalações, aos equipamentos e aos materiais têm as mesmas causas básicas do que os que resultam em lesões, sendo que o objetivo do Controle Total de Perdas é o de reduzir ou eliminar todos os acidentes que possam interferir ou paralisar o sistema. Enquanto a segurança e a medicina do trabalho tradicional se ocupavam da prevenção de lesões pessoais, e o Controle de Danos de Bird dizia respeito aos acidentes que resultem em lesão pessoal ou dano à propriedade, o Controle Total de Perdas envolve os dois conceitos anteriores no que se refere aos acidentes com lesões pessoais e danos à propriedade englobando ainda: perdas provocadas por acidentes em relação à explosões, incêndios, roubo, sabotagem, vandalismo, poluição ambiental, doença, defeito do produto, etc. castrorpc@yahoo.com.br 122
  • 123.
    Curso de Pós-Graduaçãoem Engenharia de Segurança do Trabalho Disciplina: Gerenciamento de Risco Professor: Roberto Portela de Castro Então, em termos gerais, pode-se dizer que o Controle Total de Perdas envolve: -prevenção de lesões (acidentes que tem como resultado lesões pessoais); - controle total de acidentes (danos à propriedade, equipamentos e materiais); - prevenção de incêndios (controle de todas as perdas por incêndios); - segurança industrial (proteção dos bens da companhia); - higiene e saúde industrial; - controle da contaminação do ar, água e solo; - responsabilidade pelo produto. Para FERNÁNDEZ (1972), para implantar-se um programa de Controle Total de Perdas deve-se ir desde a prevenção de lesões ao controle total de acidentes, para então chegar-se ao Controle Total de Perdas. 8 - Metodologia para Análise de Custo de Acidentes 8.1 Análise Histórica Como já visto Heinrich (1931) estabeleceu a proporção 1:29:300, porém não considerava danos à propriedade. Com base nisto estabeleceu uma razão entre estes dois tipos de custos (diretos e indiretos), traduzida pela conhecida imagem do “Iceberg”, K = Custo Indiretos / Custos Diretos 4:1. Bird (1966) em seus estudos, considerando os danos às propriedades estabeleceu 1:100:500 e K = 6:1, variável de empresa para empresa. O ICNA (1969) chegou a razão de 1:10:30:600, já considerando os quase-acidentes. Andreoni [1985], desenvolveu uma metodologia que analisa de uma forma integrada os custos dos acidentes e dos danos materiais; Fisa [1991], desenvolveu uma metodologia de análise dos custos não segurados, Pastore [1999], efectuou uma análise à dimensão económica dos acidentes e doenças profissionais do Brasil, tendo obtido uma relação entre custos segurados e não segurados de 1:5. Além de variáveis como, o tempo perdido, despesas com primeiros socorros, destruição de equipamentos e materiais, interrupção da produção, formação de mão-de-obra, substituição de trabalhadores, pagamento de horas-extras, recuperação dos trabalhadores, salários pagos aos trabalhadores afastados, despesas administrativas, prestações em espécie e custos de reparação, incluiu também os custos suportados pelas famílias. Os acidentes de trabalho causam danos apreciáveis aos trabalhadores e às suas famílias reduzindo o seu rendimento, afectando o emprego, originando gastos com a readaptação domiciliária. Mas, mais importante ainda será seguramente a dor, o sofrimento e o estigma do sinistrado. 8.2 Dados Estatísticos OIT Safety in Numbers (2003) Segundo a Organização Internacional do Trabalho (OIT), ocorrem cerca de 270 milhões de acidentes de trabalho e cerca de dois milhões de mortes por ano em todo o mundo. Estima-se que 4% do Produto Interno Bruto (PIB) sejam perdidos por doenças e agravos ocupacionais, o que pode aumentar para 10% quando se trata de países em desenvolvimento. No Brasil, com base no PIB do ano 2002, essas estimativas de perda ficariam entre US$21,899,480 e US$54,748,700 refletindo baixa efetividade das políticas e programas de prevenção de agravos à saúde no trabalho. castrorpc@yahoo.com.br 123
  • 124.
    Curso de Pós-Graduaçãoem Engenharia de Segurança do Trabalho Disciplina: Gerenciamento de Risco Professor: Roberto Portela de Castro INSS (2003) Figuras 25 – Custo com Acidente de Trabalho – INSS (2003) Segundo o diretor do Departamento de Política de Saúde e Segurança Operacional do ministério, Remígio Todeschini, “o índice de doenças ocupacionais no país saltou de 5.800 registros em 1990 para mais de 27 mil em 2005”. 8.3 Panorama Nacional e Internacional De acordo com o diretor do Departamento de Política de Saúde e Segurança Operacional do Ministério do Trabalho, Remígio Todeschini, o governo gasta R$ 9,8 bilhões por ano em aposentadorias especiais e custos com acidentes de trabalho. Adicionados os custos indiretos, esse valor alcança R$ 40 bilhões. O objetivo prático da Previdência é repassar parte do encargo com acidentes de trabalho para a iniciativa privada. Estudo apresentado no Fórum Econômico Mundial de Davos, na Suíça, mostra que alguns dos países mais desenvolvidos do mundo são os que têm menos mortalidade por acidentes de trabalho. De acordo com o estudo, enquanto que no Brasil o coeficiente de mortalidade no trabalho é de 14,8 pessoas a cada 100 mil trabalhadores, na Espanha esse índice é de 8,3, no Canadá, de 7,2, na França de 4,4 e na Finlândia, de 2,1. “O que a gente vê nos países mais desenvolvidos é que há um investimento muito importante nessa área. Se você pegar os países da União Européia, da América do Norte, no Japão, existe investimento muito grande na área de saúde do trabalhador, porque a melhoria das condições de trabalho também reflete na produtividade desses países”, afirma o coordenador da Área Técnica de Saúde do Trabalhador do Ministério da Saúde, Marco Antônio Perez. Na opinião do diretor do Departamento de Segurança e Saúde no Trabalho do Ministério do Trabalho e Emprego (MTE), Rinaldo Marinho, “A maior dificuldade é que algumas empresas não encaram as medidas de prevenção de acidentes e doenças como investimento, encaram como custo, porque elas não computam nas suas contas os prejuízos que são gerados quando ocorre um acidente de trabalho ou quando o trabalhador adoece”. 8.4 Quem perde com os acidentes de trabalho? As consequências dos acidentes de trabalho ultrapassam as fronteiras da própria empresa [Krüger, 1997], podendo atingir outras empresas e instituições, trabalhadores individuais e, em certos casos, a própria Sociedade em si. castrorpc@yahoo.com.br 124
  • 125.
    Curso de Pós-Graduaçãoem Engenharia de Segurança do Trabalho Disciplina: Gerenciamento de Risco Professor: Roberto Portela de Castro Uma boa forma de identificar os custos de um acidente é através do levantamento das perdas geradas, sejam elas quais forem. Surge então um questionamento: “Quem perde com os acidentes?” O acidentado: que sofre com dores, doenças, mutilações ou mesmo a morte; A família: terá mais despesas com medicamentos, perderá tempo no tratamento, possíveis impactos financeiros em caso de mais de um vínculo empregatício do acidentado; A sociedade: aumento do número de dependentes da sociedade seja diretamente através de benefícios previdenciários, ou indiretamente, através de classes empobrecidas e mendicantes; A Nação: haverá uma sobrecarga no sistema de atendimento médico: o (Próteses / órteses – dente postiço, olho de vidro, perna mecânica, óculos, marca-passo, etc; o Instrumentos de auxílio – cadeira de rodas, muletas, etc; o Reabilitação – fisioterapia, massagem, ginástica; o Despesas médicas, hospitalares e farmacêuticas; E sobrecarga no sistema previdenciário, acarretando despesas com auxílios, pensões por morte e aposentadorias por invalidez; transporte do acidentado; perícias e salário do acidentado – a partir do 16º dia de afastamento. A empresa: o Pagamento do salário do trabalhador acidentado: 10s. – 15 dd; o Pagamento dos salários dos colegas do acidentado; o Perda de motivação e queda na imagem interna da empresa; o Queda da produção do empregado acidentado, quando retorna ao trabalho (re-treinamento); o Baixa produtividade do substituto do acidentado/treinamento; o Despesas decorrentes do pagamento de horas extras objetivando repor a produção do setor onde ocorreu o AT, a reparar e/ou substituir máquinas e/ou equipamentos; o Perda de matéria prima, de bens em processamento ou de produtos acabados, quebra de ferramentas; o Despesas com aluguel de equipamentos; o Pagamento de multas contratuais, pelo fato da empresa não ter fornecido determinado produto ao cliente, na data acordada entre as partes; o Lucros cessantes (não ter produto para vender); o Má fama da empresa perante a sociedade: INSS, SRTE, Ministério Público, empregados da empresa e suas respectivas famílias, etc; o Tempo despendido em reuniões, nas atividades de coleta de informações sobre o AT e inspeções in loco, etc. 8.5 Conceitos Importantes a) Acidente de Trabalho (Prevencionista) Acontecimento imprevisto que suspende ou interfere no prosseguimento de uma tarefa ou atividade, podendo trazer como conseqüência: perda de tempo, danos materiais, lesões físicas e doenças relacionadas ao trabalho. b) Acidente de Trabalho (Legal) Acidente do Trabalho é aquele que ocorre pelo exercício do trabalho a serviço da empresa, provocando lesão corporal ou perturbação funcional, que cause a morte, ou perda, ou redução, castrorpc@yahoo.com.br 125
  • 126.
    Curso de Pós-Graduaçãoem Engenharia de Segurança do Trabalho Disciplina: Gerenciamento de Risco Professor: Roberto Portela de Castro permanente ou temporária, da capacidade para o trabalho. Os acidentes legais podem ser classificados em: sem afastamento e com afastamento. São ainda considerados acidentes de trabalho: Doença Profissional: Produzida ou desencadeada pelo exercício do trabalho peculiar a determinada atividade. Doença do Trabalho: Adquirida ou desencadeada em função de condições especiais em que o trabalho é realizado e com ele se relacione diretamente. O acidente sofrido pelo empregado no local e horário de trabalho em conseqüência de: – Ato de sabotagem ou terrorismo praticado por terceiro, inclusive companheiro de trabalho; – Ofensa física intencional, inclusive de terceiro, por motivo de disputa relacionada com o trabalho; – Ato de imprudência, de negligência ou de imperícia de terceiro, inclusive companheiro de trabalho; – Ato de pessoa privada do uso da razão; – Desabamento, inundação ou incêndio; – Outros casos fortuitos ou decorrentes de força maior. O acidente sofrido pelo empregado ainda que fora do local e horário de trabalho: – Na execução de ordem ou na realização de serviço sob a autoridade da empresa; – Na prestação espontânea de qualquer serviço à empresa para lhe evitar prejuízo ou proporcionar proveito; – Em viagem a serviço da empresa, seja qual for o meio de locomoção utilizado, inclusive veículo de propriedade do empregado; O acidente sofrido pelo empregado ainda que fora do local e horário de trabalho: – No percurso da residência para o trabalho ou deste para aquela; – No percurso para o local de refeição ou de volta dele, em intervalo de trabalho. c) Acidente sem afastamento: É qualquer acidente simples que ocorrer dentro do ambiente de trabalho e que permita que o funcionário continue trabalhando normalmente no mesmo dia ou no dia seguinte. d) Acidente com afastamento: Temporário parcial: É quando o funcionário se machuca a ponto de precisar ficar afastado do serviço por um período de tempo inferior a 1 (um) ano. Temporário total: O acidente é classificado como temporário total, quando o acidentado tiver que ficar afastado do serviço por mais de um ano, retornando ao trabalho depois desta data. Permanente parcial: É quando a vítima sofre algum dano permanente, como a perda de um membro, por exemplo, ficar afastado por um período de tempo e retornando ao trabalho mesmo assim. Podendo ser reabilitado para uma ou outra função caso há perca permanente ou incapacitação de exercer as mesmas atividades anteriores. castrorpc@yahoo.com.br 126
  • 127.
    Curso de Pós-Graduaçãoem Engenharia de Segurança do Trabalho Disciplina: Gerenciamento de Risco Professor: Roberto Portela de Castro Permanente total: É quando a vítima sofre algum dano que a torna incapacitada para qualquer tipo de trabalho. Como por exemplo, se a vítima ficar tetraplégica, ou como problemas mentais. Neste caso o trabalhador recebe aposentadoria por invalidez. Fatal: Quando ocorre morte de um funcionário em ambiente de trabalho. 8.6 Tipos de Custos H. W. Heinrich [1959] efetuou os primeiros estudos no âmbito de uma análise econômica da sinistralidade laboral. Considerou que os custos dos acidentes de trabalho se dividiam em dois grandes grupos. Os custos diretos e os custos indiretos. Os primeiros, também designados por segurados, englobam: indenizações, gastos em assistência médica e encargos acessórios de gestão, podendo ser representados pelo prêmio de seguro. Os segundos, também designados por não segurados, englobam uma série de fatores ligados à cadeia do acidente de trabalho e que envolvem custos como o tempo perdido pelo sinistrado e seus colegas, tratamentos ministrados na própria empresa, custos materiais, comerciais e administrativos, entre outros. Outra divisão dos tipos de custos considera a possibilidade de mensuração dos custos e os divide em quantificáveis e não-quantificáveis. Já em relação existência podem ser fixos ou variáveis. 8.6.1 Custos Diretos e Indiretos 8.6.1.1 Custos Diretos São todos os custos em que exista relação causa-efeito bem definida. Resultam de um acidente ou de uma forma de acidente bem determinada, sendo possível imputá-los, em separado, a diversas variáveis em relação direta com o objeto do custo. Os Custos Diretos compreendem as compensações salariais (indenizações, dias (tempo) remunerados e não trabalhados), os custos com atendimento médico (primeiros socorros, tratamento médico, plano de saúde) e são também chamados de custos segurados são as contribuições mensais pagas pelo empregador à Previdência Social. O empregador, pessoa física ou jurídica, é obrigado a contribuir sobre a folha de salários, da seguinte forma: - 1%, 2% ou 3% sobre o salário de seus empregados, de acordo com o grau de risco da atividade da empresa; - 12%, 9% ou 6% exclusivamente sobre o salário do empregado, cuja atividade exercida ensejar a concessão de aposentadoria aos 15, 20 ou 25 anos de contribuição – GFIP. No Brasil, uma parte substancial dos custos diretos com acidentes de trabalho recai sobre o Ministério da Previdência Social que, por meio do Instituto Nacional de Seguridade Social (INSS), tem a missão de garantir o direito à previdência social. Esta é definida como um seguro social destinado a reconhecer e conceder direitos aos segurados, cujas contribuições destinam-se ao custeio de despesas com vários benefícios. Entre eles, a compensação pela perda de renda quando o trabalhador encontra-se impedido de trabalhar por motivo de doença, invalidez, idade avançada, morte, desemprego involuntário, maternidade ou reclusão. O INSS é responsável pelo recolhimento das contribuições e custeio das despesas com o pagamento dos benefícios do Sistema Único de Benefício (SUB). castrorpc@yahoo.com.br 127
  • 128.
    Curso de Pós-Graduaçãoem Engenharia de Segurança do Trabalho Disciplina: Gerenciamento de Risco Professor: Roberto Portela de Castro 8.6.1.2 Custos Indiretos Os custos indirectos são os gastos que contribuem para o custo dos acidentes, mas cuja imputação não é conseguida directamente [Afonso, 2002]. Representam custos relacionados com a sinistralidade, mas onde a relação causa-efeito não está bem definida. Os custos indiretos ou não segurados são o total das despesas não facilmente computáveis, resultantes da interrupção do trabalho, do afastamento do empregado da sua ocupação habitual, danos causados a equipamentos e materiais, perturbação do trabalho normal e outros. Simonds e Grimaldii [1978] criaram classes de lesões incapacitivas para os custos indiretos, ou não segurados, sendo atribuído um custo médio por classe. São classes de lesões de incapacidade: permanente parcial; temporária; para o trabalho e com prejuízos materiais; só com prejuízos materiais e perdas de tempo significativas. O custo total dos acidentes seria a soma dos valores dos custos das diferentes classes com o prêmio de seguro. Entre os custos indiretos podemos citar: 1.1 Salário que deve ser pago ao acidentado no dia do acidente e nos primeiros 15 dias de afastamento, sem que ele produza. 1.2 Multa contratual pelo não cumprimento de prazos 1.3 Perda de bônus na renovação do seguro patrimonial 1.4 Salário pago aos colegas do acidentado 1.5 Despesas decorrentes da substituição ou manutenção de peça danificada 1.6 Prejuízos decorrentes de danos causados ao produto no processo 1.7 Gastos de contratação e treinamento de um substituto 1.8 Pagamento de horas-extras para cobrir o prejuízo causado à produção 1.9 Gastos de energia elétrica e demais facilidades das instalações (horas-extras) 1.10 Pagamento das horas de trabalho despendidas por supervisores e outras pessoas e ou empresas: - Na investigação das causas do acidente - Na assistência médica para os socorros de urgência - No transporte do acidentado - Em providências necessárias para regularizar o local do acidente - Em assistência jurídica - Em propaganda para recuperar a imagem da empresa Em caso de acidente com morte ou invalidez permanente ainda devemos considerar o custo da indenização que deve ser pago mensalmente até que o empregado atinja a idade de 65 anos. castrorpc@yahoo.com.br 128
  • 129.
    Curso de Pós-Graduaçãoem Engenharia de Segurança do Trabalho Disciplina: Gerenciamento de Risco Professor: Roberto Portela de Castro 8.6.2 Custos Fixos e Variáveis 8.6.2.1 Custos Variáveis Os custos variáveis são influenciados pelo nível de sinistralidade e podem ser proporcionais, decressivos ou progressivos. Os custos proporcionais variam linearmente com o nível de sinistralidade, os decressivos crescem menos que proporcionalmente e os progressivos crescem mais rapidamente de que o nível de sinistralidade laboral. 8.6.2.2 Custos Fixos Os custos fixos são independentes do nível de sinistralidade. Hogreen et al [1999], consideram que os custos fixos podem ser evitáveis ou inevitáveis. Os primeiros são os que desaparecem caso uma operação seja eliminada, enquanto que os custos inevitáveis são os que permanecem mesmo que a operação seja suprimida. 8.6.3 Custos Quantificável e Não-quantificável a) Aspectos Psicológicos: Trauma psicológico produzido nos trabalhadores de uma empresa devido à ocorrência de um acidente grave. Como quantificar isto? Muito difícil... Mas é inegável a influência negativa do acidente sobre o grau de motivação dos trabalhadores sobre a produtividade. Nos funcionários: Trauma psicológico → Imagem interna negativa → Queda na motivação Nos Clientes: Trauma Psicológico → Imagem externa negativa → Queda nas vendas b) Aspectos Fisiológicos: por exemplo, stress, que é um conjunto de reações fisiológico-hormonais que ocorrem no organismo sob forte tensão, medo ou pavor. Como podemos quantificar a (perda de) produtividade de um trabalhador sujeito a um estado contínuo de stress? Quais os efeitos dos incidentes sobre o organismo, a curto e longo prazo, no trabalhador e na empresa? Figuras 26 – Custo não-quantificável – Aspectos fisiológicos castrorpc@yahoo.com.br 129
  • 130.
    Curso de Pós-Graduaçãoem Engenharia de Segurança do Trabalho Disciplina: Gerenciamento de Risco Professor: Roberto Portela de Castro c) Aspectos orgânicos e laborátivos: Qual é a produtividade de trabalhador que, após ter se acidentado gravemente, é considerado apto para voltar ao trabalho? Podemos afirmar que a produtividade é a mesma do que era antes do acidente? Figuras 27 – Custo não-quantificável – Aspectos orgânicos e laborátivos d) Imagem Externa e Mercado: O que representa para uma empresa a ocorrência de um acidente grave em termos de imagem externa e de mercado? O impacto de um acidente grave representa: - Internamente: diminuição na produtividade - Externamente: queda nas vendas e) Aspectos individuais e sociais: O que representa o acidente de trabalho para a vítima do mesmo? E para sua família? O que representa o acidente de trabalho para a Nação em termos do chamado Custo Social da Incapacidade? 8.7 Fator Acidentário Previdenciário O FAP, criado pelo artigo 10 da Lei nº 10.666/2003 é um mecanismo para aumentar ou diminuir as alíquotas de contribuição das empresas ao seguro de acidente de trabalho (SAT), dependendo do grau de risco de cada uma delas. A aplicação do Fator Acidentário de Prevenção (FAP) específico por empresa ocorrerá a partir de janeiro de 2010. O prazo está previsto no Decreto 6.577/2008. Para o cálculo do FAP, a Previdência considerou as ocorrências acidentárias conforme metodologia aprovada pelo Conselho Nacional da Previdência Social (CNPS). Foram consideradas as ocorrências do dia 1º de maio de 2004 a 31 de dezembro de 2006. Atualmente, há três alíquotas de contribuição ao seguro de acidente de trabalho, de 1%, de 2% e de 3%. Elas são aplicadas de acordo com o grau de risco do ramo de atividade, cabendo aos setores castrorpc@yahoo.com.br 130
  • 131.
    Curso de Pós-Graduaçãoem Engenharia de Segurança do Trabalho Disciplina: Gerenciamento de Risco Professor: Roberto Portela de Castro com maior incidência de doenças e acidentes uma contribuição maior. Com a instituição do FAP, a alíquota será definida pelo desempenho de cada empresa. A nova metodologia vai beneficiar as empresas que investem em prevenção de acidentes, que terão redução de alíquotas de contribuição de até 50%. Aquelas com alta incidência de acidentes deverão arcar com aumento de até 100% na alíquota de contribuição, pois não cabe a todos os cidadãos via previdência a responsabilidade pelo custo dos acidentes devido a condições insalubres e inadequadas oferecidas por alguns segmentos econômicos. A intenção, segundo ele, é criar a cultura da prevenção de acidentes e doenças ocupacionais. FAP - O FAP é um multiplicador a ser aplicado às alíquotas de 1%, 2% ou 3% incidentes sobre a folha de salários, para financiar o Seguro Acidente de Trabalho (SAT). Ele varia de 0,5 a 2,0, o que significa que a alíquota de contribuição da empresa pode ser reduzida à metade ou dobrar. Empresas que oferecem maior risco, com um número maior de acidentes e doenças do trabalho, pagam taxas em percentuais que vão de 3% a 6%. EXEMPLO: uma determinada empresa que faz parte de um ramo de atividade de alto risco (que tem alíquota de 3%), isoladamente, apresenta os menores indicadores de risco de acidentes. Graças ao bom desempenho dessa empresa em relação à segurança do trabalho, ela tem um FAP de 0,5. Então multiplica-se a alíquota de 3% (do ramo de atividade) por 0,5 (da empresa). O resultado, de 1,5%, será a nova alíquota de contribuição dessa empresa. Já a empresa classificada no mesmo ramo de atividade, com alta incidência de morbidade, terá um FAP de 2,0, que multiplicado pelos 3% chega- se a alíquota de 6%. 8.8 Custos com insalubridade e periculosidade Quando se fala em custo de acidentes uma questão que sempre aparece é a análise entre os adicionais de insalubridade e periculosidade. A maioria dos especialistas considera que a percepção ao adicional de insalubridade representa uma posição retrógrada da legislação trabalhista brasileira, pois representa a monetarização do risco, é como se através do adicional a empresa segurasse os danos causados. Deve-se ter em mente que pequenas falhas administrativas ligadas à questão do adicional de insalubridade, poder gerar custos, que poderiam ser suprimidos com uma política eficiente de segurança do trabalho: – Erros de avaliação: a empresa acha que não tem ambientes insalubres, mas os tem; – Não adoção de medidas (simples) que podem eliminar e/ou descaracterizar a insalubridade – Desvios ou falta de clareza de funções – Não isolamento do risco ocupacional NOTA: A Quarta súmula vinculante do STF de 30 ABR 08, diz:"Salvo os casos previstos na Constituição Federa, o salário mínimo não pode ser usado como indexador de base de cálculo de vantagem de servidor público ou de empregado, nem ser substituído por decisão judicial." Bem, isto quer dizer no calcula do adicional de insalubridade o salário mínimo não pode ser usado como base de cálculo. 8.9 Custo de Acidente de Trabalho x Investimento em Segurança castrorpc@yahoo.com.br 131
  • 132.
    Curso de Pós-Graduaçãoem Engenharia de Segurança do Trabalho Disciplina: Gerenciamento de Risco Professor: Roberto Portela de Castro Em literatura económica custo pode ser definido como o sacrifício necessário de recursos para atingir um determinado objectivo. Para Ibarra [1999] o custo não deve ser entendido como uma perda, mas como o passo necessário para obter o lucro. De acordo com o prof. José Pastore (FIPE/USP), para cada R$ 1 investido em Segurança e Prevenção de Acidentes, economiza-se cerca de R$ 4 em perdas e danos com acidentes e doenças ocupacionais. Além disso, o déficit da Previdência Social e a elevação dos gastos com acidentes de trabalho estão provocando mudanças tanto na cobrança do Seguro Acidente de Trabalho (SAT) quanto no pagamento dos adicionais de insalubridade, com a criação de novos critérios para a concessão de aposentadorias especiais. A flexibilização do SAT pretende, através da cobrança de percentuais diferenciados, ampliar a consciência de empregadores quanto às necessidades de investimento na prevenção. O INSS concluiu que o empregador que gera acidentes ou doenças ocupacionais deve ser responsabilizado pela situação gerada e financiar os custos que recaem sobre o organismo previdenciário, e vice-versa; Fatores previdenciários (FAP Fator Acidentário Previdenciário) que consideram a quantidade de ocorrências de origem acidentária ou doenças ocupacionais relatadas e organizadas pelo CID, a gravidade destas ocorrências e seu custo para o INSS serão o diferencial para cada empresa, que poderá dobrar o SAT ou reduzí-lo pela metade, dentro de um mesmo grupo homogêneo de empresas; Este sistema de bônus/malus representa um estímulo para que as empresas invistam em SST, uma vez que os percentuais recaem sobre o valor total da folha de pagamentos. As alterações adotadas para a concessão da aposentadoria especial representam importantes modificações na captação de recursos pelo INSS, e ao mesmo tempo, uma ferramenta indireta para estimular a ampliação de investimentos em SST. Ao criar sobretaxas de 6%, 9% ou 12% (de acordo com a classificação de risco da empresa) sobre o salário para empresas que expõe seus trabalhadores a agentes nocivos, a Previdência criou um estímulo à eliminação dos agentes nocivos e ao fim do adicional de insalubridade. 8.10 Métodos de Cálculo 8.11 Métodos Existentes 8.11.1 Método de Heinrich para o cálculo dos custos dos acidentes Heinrich [1959], propõe a seguinte expressão para o cálculo dos custos dos acidentes (Cacc). Cacc = Cas + Ch , com Ch = 4Cas → Cacc = 5Cas Os custos de assistência médica e indemnizações dos acidentes (Cas) constituem a primeira rubrica de custos e são facilmente contabilizáveis. O segundo grupo de custos, Ch, diz respeito aos custos indirectos ou ocultos, Heinrich designava-os por “hidden costs”. São suportados directamente pela entidade empregadora e não têm, geralmente, um tratamento contabilístico. Neste método enunciam-se dez factores que compõem este custo oculto. castrorpc@yahoo.com.br 132
  • 133.
    Curso de Pós-Graduaçãoem Engenharia de Segurança do Trabalho Disciplina: Gerenciamento de Risco Professor: Roberto Portela de Castro Heinrich através da análise experimental de casos de acidentes concluiu que o custo oculto era aproximadamente quatro vezes superior à da assistência médica e indemnizações, relação que irá permitir estimar o montante dos custos indirectos. Contudo é o próprio Heinrich que reconhece as limitações deste método. 8.11.2 Método de Simonds para o cálculo dos custos dos acidentes Simonds Rollin [1978], sugere uma metodologia para o cálculo dos custos dos acidentes (Cinc), que além dos custos dos acidentes com lesões inclua também aqueles que só ocasionam danos físicos. Cinc = Cs + Cna , onde: Cinc = custos dos acidentes e incidentes Cs = custos segurados Cna = custos não segurados Cna = Na.Ca + Nb.Cb + Nc.Cc + Nd.Cd , onde: N = número de casos de cada tipo C = Custo médio de cada um dos casos a = casos de tempo perdido b = casos de intervenção médica c = casos de primeiros socorros d = casos de acidentes sem lesão O custo dos acidentes e incidentes é igual à soma do custo do segurado (Cs) e dos custos não cobertos pelo seguro (Cna). A segunda parcela é composta pelos dez factores enunciados por Heinrich. Para o cálculo dos custos não segurados, classificam-se os acidentes e incidentes em quatro tipos: A, B, C, D e calcula-se por via experimental os custos médios de cada tipo. Multiplicando cada custo médio pelo número de acidentes ocorridos de cada tipo obtém-se o custo não segurado. 8.11.3 Método de Bird para o cálculo dos custos dos acidentes F. Bird [1975], adopta a mesma expressão proposta por Simonds, generalizando-a contudo. O custo total dos acidentes e incidentes (Ctotal) é obtido pela soma dos custos segurados (Cas) e pelo produto do número de acidentes de cada tipo (ni) pelo respectivo custo médio (Ci). De salientar, na sua análise, a constatação da elevada contribuição, em termos de custos, dos acidentes com dano à propriedade. Ctotal = Cas +∑ni.Ci, onde: Ctotal = custo total dos acidentes e incidentes Cas = custos segurados ni = número de acidentes-incidentes de cada tipo Ci = custo médio dos acidentes-incidentes de cada tipo castrorpc@yahoo.com.br 133
  • 134.
    Curso de Pós-Graduaçãoem Engenharia de Segurança do Trabalho Disciplina: Gerenciamento de Risco Professor: Roberto Portela de Castro Fletcher [1974], prosseguindo a obra iniciada por Bird, propôs o estabelecimento de programas de controlo total de perdas, com o intuito de reduzir todos os (in)acidentes que pudessem interferir ou paralisar o sistema Homem-Máquina-Ambiente. Posteriormente Skiba [1979], com base num estudo em 6 grandes empresas alemãs, introduziu na distribuição dos acidentes os acidentes mortais. 8.11.4 Método de Pharm para o cálculo dos custos indiretos dos acidentes Pharm [1988] propõe uma metodologia para o cálculo dos custos indiretos dos acidentes de trabalho. Os custos diretos representam a taxa de quotização social, suportada pela empresa, relacionada com os acidentes de trabalho. Os custos diretos são fáceis de obter, se considerarmos as despesas da segurança social e das mútuas. Pharm [1998] propõe a seguinte listagem de custos indiretos: Custos salariais – pagamento de salários e indenizações ao sinistrado, pagamento de salários aos restantes trabalhadores que sejam perturbados com o acidente (prestação de socorro à vitima, horas suplementares para compensar os tempos perdidos); Custos relativos à produção – paragens nos trabalhos pelo sinistrado e pelos colegas, eventual diminuição do rendimento produtivo no regresso do trabalhador sinistrado ou dos colegas, produtos danificados; Custos materiais – restabelecimento do posto de trabalho do sinistrado, reparação ou substituição dos equipamentos e/ou ferramentas danificadas; Custos administrativos – custos de investigação, custos com programas de formação e custos com a reorganização da produção; Custos contabilísticos – salários dos trabalhadores substitutos implicando o aumento da base para o cálculo do prêmio de seguro; Custos comerciais – penalidades pelo descumprimento contratual para com os clientes, perda de clientes pela deterioração da imagem da empresa; Custos repressivos – sanções penais dirigidas às empresas ou aos cargos hierárquicos suportados pela empresa, quotizações suplementares com a entidade Seguradora que poderão atingir 200% das quotizações habitualmente aplicadas e reparações complementares exigíveis em caso de falha indesculpável do empregador; Custos sociais – concessões e ajudas ao sinistrado e à sua família; Custos de prevenção – programas de formação e de informação para a prevenção, reforço dos meios de controlo na empresa, reforço salarial e de equipamento em material dos serviços de higiene, segurança e saúde; Outros custos – alteração do clima social na empresa (greves, reivindicações sindicais), fuga de mão-de-obra perante uma situação considerada perigosa. castrorpc@yahoo.com.br 134
  • 135.
    Curso de Pós-Graduaçãoem Engenharia de Segurança do Trabalho Disciplina: Gerenciamento de Risco Professor: Roberto Portela de Castro 8.11.5 Método de Manuel Bestratén Bellovi para o cálculo dos custos dos acidentes Bellovi [1994] divide os custos dos acidentes de trabalho em custos segurados e não segurados. Estes últimos constituídos por múltiplas rubricas, podendo estas classificar-se da seguinte forma: Custos históricos; Custos assumidos pela empresa; Custos de oportunidade; Outros custos adicionais. Os custos históricos são os geradores de perdas pontuais tangíveis e estão diluídos nas diferentes rubricas contabilísticas. São os que, com adequados sistemas de registro e seguimento, poderão analisar-se com relativa facilidade. É o caso, por exemplo, da reparação dos danos ocasionados por um acidente. Os custos assumidos pela empresa são os que não pressupõem uma remuneração adicional, mas sem uma subutilização dos recursos disponíveis. Um desses custos é, por exemplo, uma excessiva dotação de pessoal necessária para efetuar reparação de equipamentos que deram origem a acidentes, quando estes poderiam ter sido perfeitamente evitados se fosse efetuada uma manutenção preventiva. Os custos de oportunidade representam uma sub-atividade da empresa ao deixar de realizar atividades produtivas motivadas pelos acidentes, implicando perdas nos resultados financeiros da mesma. O valor do produto ou do serviço prestado terá assim que refletir os custos acrescidos resultantes dos acidentes. Os outros custos adicionais constituem possíveis impactos negativos sobre as relações internas da empresa ou sobre a imagem pública no mercado, todos eles de grande dificuldade de avaliação mas com repercussões significativas. Imagine-se, por exemplo, o custo que poderá representar para uma indústria farmacêutica o fato de um produto se apresentar no mercado contaminado, devido à ocorrência de um acidente. 8.11.6 Método desenvolvido pelo Health & Safety executive (HSE) para o cálculo dos custos dos acidentes A Inspeção do Trabalho Britânica, HSE, desenvolveu uma metodologia para o cálculo dos custos dos acidentes de trabalho, que permite efetuar uma triagem para estudos mais apurados. A metodologia desenvolvida passa pela definição dos custos médios não segurados de três tipos de acidentes: Acidentes com ausência ao trabalho; Acidentes com necessidade de prestação de primeiros socorros; Só com danos materiais. O custo total não segurado é obtido através do produto da freqüência pelo custo médio de cada tipo de acidente. Quando os custos não segurados estimados se mostrarem representativos, dever-se-á então efetuar um estudo mais aprofundado. O método proposto pelo HSE, apresenta as seguinte variáveis: castrorpc@yahoo.com.br 135
  • 136.
    Curso de Pós-Graduaçãoem Engenharia de Segurança do Trabalho Disciplina: Gerenciamento de Risco Professor: Roberto Portela de Castro Custos imediatos com os acidentes; Investigação dos acidentes; Recuperação da produtividade perdida; Custos com a força de trabalho; Sanções e penalidades; Ações para garantir os compromissos assumidos. 8.12 Método da Fundacentro Pesquisa feita pela Fundacentro revelou a necessidade de modificar os conceitos tradicionais de custos de acidentes e propôs uma nova sistemática para a sua elaboração, com enfoque prático, denominada Custo Efetivo dos Acidentes, como descrito a seguir: Ce = C – i Ce = Custo efetivo do acidente C = Custo do acidente i = Indenizações e ressarcimento recebidos por meio de seguro ou de terceiros (valor líquido) C = C1 + C2 + C3 C1 = Custo correspondente ao tempo de afastamento (até os 15 primeiros dias) em conseqüência de acidente com lesão; C2 = Custo referente aos reparos e reposições de máquinas, equipamentos e materiais danificados (acidentes com danos a propriedade); C3 = Custos complementares relativos às lesões (assistência médica e primeiro socorros) e os danos à propriedade (outros custos operacionais, como os resultantes de paralisações, manutenções e lucros interrompidos). EXEMPLO: Descrição do acidente No dia 25 de outubro de 2002, às 9:00 horas, na construção de uma residência unifamiliar em fase de concretagem, o Sr. Luís Roberto Mendes, servente, é designado para fazer a vibração do concreto usinado da laje de forro. Neste momento, o funcionário utilizava como EPI apenas as botas de borracha e não utilizava o capacete e nem o cinto de segurança. No local não havia EPC, ou seja, grades de proteção. Quando o Sr. Luís Roberto fazia a vibração do concreto na extremidade da laje, perdeu o equilíbrio caindo de uma altura de 3 metros sobre a caixa de areia e batendo com a cabeça na padiola de madeira. Com a queda, o Sr. Luís ficou desacordado por alguns minutos sofreu apenas leves escoriações pelo corpo. Logo após o ocorrido, os demais funcionários tentaram socorrer o Sr. Luís o mais rápido possível, porém como este se encontrava desacordado, nada puderam fazer, apenas aguardar a chegada de alguém com maiores conhecimentos para atendê-lo e prestar os primeiros socorros. castrorpc@yahoo.com.br 136
  • 137.
    Curso de Pós-Graduaçãoem Engenharia de Segurança do Trabalho Disciplina: Gerenciamento de Risco Professor: Roberto Portela de Castro Devido ao acidente, a obra ficou paralisada por 2 horas, sendo que o Engenheiro e o Mestre de Obras perderam o resto do dia por estarem envolvidos com a assistência médica. O concreto utilizado era usinado, ou seja, dosado em central, o que significa que foi transportado até a obra por meio de caminhão e que tinha aditivos em sua composição, os quais não permitiam que o mesmo ficasse parado por mais de 1 hora e 30 minutos. Com a ocorrência do acidente a concretagem teve que ser interrompida, perdendo 7,0 m3 de concreto. Informações - Tempo de afastamento do acidentado: 10 dias - As horas de trabalho despendidas pelos funcionários que suspenderam seu trabalho normal para ajudar o acidentado ou por curiosidade: 2 horas Os custos por hora de serviço são: 1 armadores: R$ 1,80 / hora 1 carpinteiro: R$ 1,82 / hora 3 serventes: R$1,25 / hora 2 pedreiros: R$ 1,75 / hora As horas despendidas pelos supervisores: 7 horas 1 Mestre de obras: R$ 3,70 / hora 1 Engenheiro de obra: R$12,00 / hora Horas de trabalho despendidas em providência para que o trabalho do acidentado continuasse a ser executado: - Devido à paralisação do dia do acidente: 5 horas - A contratação de outro servente para substituir o funcionário acidentado por 10 dias. Um caminhão de concreto usinado comporta 7,0 m3 e o preço de 1 m3 de concreto é R$ 200,00. 8.13 Modelo de Ficha para Cálculo do Custo Efetivo de Acidentes Pelos empregados que suspenderam seu trabalho normal: 2 horas - 1 armadores: R$ 1,80 / hora 1 x (1,80 + 1,80 x 1,28)x 2 = R$8,21 - 1 carpinteiro: R$ 1,82 / hora 1 x (1,82 + 1,82 x 1,28)x 2 = R$8,30 - 3 serventes: R$1,25 / hora 3 x (1,25 + 1,25 x 1,28)x 2 = R$17,10 - 2 pedreiros: R$ 1,75 / hora 2 x (1,75 + 1,75 x 1,28)x 2 = R$15,96 SUB TOTAL: R$49,57 Pelos supervisores e outras pessoas: 7 horas - 1 Mestre de obras: R$ 3,70 / hora: 1x (3,70 + 3,70 x 1,28)x 7 = R$59,05 - 1 Engenheiro de obra: R$12,00 / hora: 1x (12,00 + 12,00 x 1,28) x7,0 = R$ 191,52 SUB TOTAL: R$250,57 Substituição do Funcionário Acidentado: 10 dias 10 dias x 9 horas x (R$1,25 + 1,25 x 1,28) = R$256,50 castrorpc@yahoo.com.br 137
  • 138.
    Curso de Pós-Graduaçãoem Engenharia de Segurança do Trabalho Disciplina: Gerenciamento de Risco Professor: Roberto Portela de Castro 1- FICHA Nº 208 Data: 26/10/02 2- FICHA DE COMUNICAÇÃO DE ACIDENTE X Acidente com lesão a) Recebida em : 26 / 10 / 02 b) Unidade: Obra nº 017 - Construção Unifamiliar Acidente com dano à propriedade c) Setor: Concretagem 3- LOCAL DO ACIDENTE 4- HORA DO ACIDENTE 5- DATA DO ACIDENTE Laje de concreto 09:00 26/10/02 6- ACIDENTE COM LESÃO a) Nome do acidentado: Sr. Luís Roberto Mendes b) Matrícula: 12345678/9 c) Função: servente d) Principais causa do acidente: Falta de EPI (cinto de segurança) e de EPC (grade de proteção) e) Conseqüências do Acidente: Inconsciência temporária e escoriações pelo corpo, paralisação da obra, perda de material, contratação de novo funcionário f) Tempo de Afastamento: 10 dias 9h/dia g) Salário do funcionário: 1,25/h R$ → 1,25 x 10 x 9 h) Custo relativo ao tempo de afastamento: • Saldo de Salário: R$ (até os 15 primeiros dias) • Encargos Sociais: 128% R$ (1,25 x 128%) x 10 x 9 i) Observações: TOTAL 1: R$256,50 7- ACIDENTES COM DANO À PROPRIEDADE a) Máquina(s) Equipamento(s) danificado(s): b) Material(is) danificado(s): 1 caminhão = 7,0 m3 c) Principais causas do acidente: paralisação da obra impediu a concretagem com concreto usinado • Máquina(s) Equip.: d) Custo dos reparos ou reposições: • Material(ais): R$ 200,00/m3 → 7,00 x 200,00 e) Observações: TOTAL 2: R$1.400,00 8- CUSTOS COMPLEMENTARES • Assist. Médica: • Primeiros Socorros: a) Acidente com lesão: • Outros: Custo com a paralisação de 2 horas para os funcionários e de 7 horas para os supervisores e Mão- de-obra para substituição. b) Acidente com dano à propriedade: • Custos Operacionais: c) Observações: Conforme cálculos anexos TOTAL 3: R$556,64 9- CUSTO TOTAL DO ACIDENTE: (C1+C2+C3) R$ 2.227,39 10- INFORMANTES 11- RESPONSÁVEIS PELO PREENCHIMENTO NOME VISTO NOME VISTO castrorpc@yahoo.com.br 138
  • 139.
    Curso de Pós-Graduaçãoem Engenharia de Segurança do Trabalho Disciplina: Gerenciamento de Risco Professor: Roberto Portela de Castro 9 - Programas de Prevenção e Controle de Perdas Conforme visto no tópico 7 podemos ter dois tipos de Programas de Prevenção e Controle de Perdas: o de Controle de danos e o de controle de perdas. 9.1 Programa de controle de acidentes com danos à propriedade Conforme JOSÉ DA CUNHA TAVARES, a implantação de um programa de Controle de Danos contribui para a melhoria, não somente, da produtividade e da rentabilidade da empresa pela redução de perdas, mas também, para a melhoria das condições de trabalho. Segundo o mesmo autor, o programa de controle de danos compreende as seguintes etapas: Detecção e Comunicação de Acidentes Comunicação à seguradora e controle de acidentes envolvendo bens segurados Liberação dos bens segurados para reparos Investigação e análise de acidentes Implementação e controle de execução das medidas corretivas Controle do custo dos acidentes a) Detecção e comunicação de acidentes O acidente pode ser detectado de três formas diferentes: quando ocorre; pelas manutenções preventivas e corretivas; ou pelas inspeções de áreas. O funcionário que tomar conhecimento do mesmo deverá comunicar imediatamente a quem for de direito, superior imediato ou diretamente ao SESMT que tomará as providências necessárias. b) Comunicação à seguradora e controle de acidentes envolvendo bens segurados O SESMT, quando percebe o acidente, verifica se os bens são ou não segurados. Caso positivo, solicita uma estimativa de danos e informa a diretoria financeira, que comunica à seguradora e decide sobre a liberação dos bens para reparo ou substituição. O Fluxograma apresentado na Figura 28 ilustra o processo comunicação à seguradora e controle de acidentes envolvendo bens segurados. Figuras 28 – Fluxograma de comunicação à seguradora castrorpc@yahoo.com.br 139
  • 140.
    Curso de Pós-Graduaçãoem Engenharia de Segurança do Trabalho Disciplina: Gerenciamento de Risco Professor: Roberto Portela de Castro c) Liberação dos bens segurados para reparos Caso seja possível e de interesse da empresa a reparação dos bens, a liberação à seguradora é do setor financeiro, cabendo ao SESMT orientar quanto aos aspectos de segurança relativos à remoção dos bens. A remoção dos bens para reparo visa ainda evitar acidentes semelhantes com equipamentos semelhantes ou uma possível reação em cadeia gerando outros acidentes. d) Investigação e análise de acidentes O objetivo da investigação de acidentes é de determinar suas causas, recomendar medidas corretivas e registrar o acidente para futuros estudos em gerenciamento de risco. A investigação é feita pelo SESMT e pelos encarregados e técnicos das áreas envolvidas. O relatório final é distribuído às diferentes áreas envolvidas (operação, manutenção, financeiro) com cópia para a direção geral. e) Implementação e controle de execução das medidas corretivas A implementação das medidas corretivas aprovadas pela direção geral é de responsabilidade do setor onde o acidente ocorreu, sob supervisão do SESMT, que registra em suas reuniões o andamento da implementação das medidas. f) Controle do custo dos acidentes Os custos de reparo dos danos de cada acidente são controlados através de uma ficha de controle de custos, conforme será visto no tópico 8. O reparo do dano pode ser realizado pelo setor de manutenção, terceirizado pelo setor financeiro, ou custeado pela seguradora. De qualquer forma, é contabilizado todos os custos de material e mão-de-obra e qualquer outro custo envolvido no acidente. 9.1.1 Benefícios do Programa Podemos citar como alguns dos benefícios proporcionados pela implantação de um programa de controle de danos: Introdução de uma sistemática de acidentes com danos à propriedade Indicação de áreas, equipamentos e procedimentos críticos Controle de causas comuns a acidentes com danos à propriedade e/ou pessoais Fornecimento de subsídios para o aprimoramento da política de seguros da empresa Realce da importância das atividades de prevenção de acidentes, ressaltando a sua função social, bem como melhoria de produtividade e da rentabilidade da empresa Mudança de atitude do pessoal técnico e de decisão da empresa, passando do enfoque curativo (reparo de danos) para o corretivo (eliminação das causas dos acidentes), e deste para o preventivo (evitar que o acidente aconteça) Abertura de novos caminhos que possibilitem um avanço técnico da metodologia empregada na prevenção de acidentes 9.2 Programa de Prevenção e Controle de Perdas castrorpc@yahoo.com.br 140
  • 141.
    Curso de Pós-Graduaçãoem Engenharia de Segurança do Trabalho Disciplina: Gerenciamento de Risco Professor: Roberto Portela de Castro Neste tópico abordaremos a estrutura de um programa de Controle Total de Perdas e o processo de implantação do programa. 9.2.1 Elementos Básicos de um Programa de Prevenção de Perdas a) Direção A direção tem papel primordial na implantação do Programa, pois é capaz de dar o exemplo, fornecer os meios e cobrar. A política de prevencionista deve ser integrada a cultura organizacional através do Planejamento Estratégico, sendo avaliada através maturidade dos funcionários e processos. b) Responsabilidade A definição das esferas de atribuição e de responsabilidades dentro do programa de prevenção deve ser clara e sem interseções. É fundamental para o sucesso do programa o envolvimento de todos dentro de funções de maneira engajada e consciente da responsabilidade. c) Técnicas de Segurança As técnicas de segurança podem ser classificadas em Analíticas e Operativas. As Analíticas são aplicadas antes ou depois dos acidentes, dependendo da finalidade. Já as Operativas são de aplicação contínua e podem atuar sobre fatores técnicos na fase de concepção, sobre o fator humano, ou podem ser de correção. Como exemplo de técnicas analíticas anteriores ao acidente temos: inspeções, análise do trabalho, análises estatísticas e análises das pressões no trabalho; e posteriores têm: comunicação e registro e investigação. As técnicas que atuam na fase de concepção referem-se ao projeto, ou aos equipamentos, ou aos métodos de trabalho. As que atuam sobre o homem podem aparecer na seleção de pessoal, em exames médicos, e na mudança de comportamento através de treinamentos, disciplina e incentivos. O último tipo de técnica é o de correção que atuam sobre os sistemas de segurança, EPI e EPC, normas, sinalizações, manutenções preventivas, etc. d) Inspeções de Segurança As inspeções de segurança têm por objetivo localizar e identificar os riscos e, a partir disso, estudar e propor medidas corretivas. Elas variam quanto à origem, objetivos, métodos e agentes: Origem: interna (SESMT, direção, CIPA, manutenção); externa (órgãos oficiais, seguradoras, consultoras, serviços públicos); Objetivos: periódicas e extraordinárias; Métodos: formais, informais; Agentes: SESMT, CIPA, consultores; Para realizar uma inspeção de segurança deve-se seguir obrigatoriamente 4 passos gerais: preparação, realização, classificação de riscos e estudo de soluções. Os objetos inspecionados compõem a Lista de inspeção e são eles: castrorpc@yahoo.com.br 141
  • 142.
    Curso de Pós-Graduaçãoem Engenharia de Segurança do Trabalho Disciplina: Gerenciamento de Risco Professor: Roberto Portela de Castro Instalações gerais: pisos, escadas, passagens, portas, aberturas, sinalizações, ordem e limpeza, iluminação e ventilação, distância entre as máquinas. Condições ambientais: vapores, fumaças, gases, poeiras, ruídos, vibrações, etc. Instalações de prevenção e combate ao incêndio: extintores, hidrantes, saídas de emergência, alarmes, planos de evacuação, etc. Manutenção: maquinários, EPI, recipientes sobre pressão, trabalhos em condições especiais, etc. A metodologia para realização de uma inspeção compreende em linhas gerais, os tópicos abaixo, porém não se esgotam, devendo ser alterado de acordo com o tipo de trabalho e os padrões existentes na empresa. Anotar em planta características do posto de trabalho, tais como: método de trabalho, riscos encontrados, tempos de exposição, medidas de segurança existentes. Realizar registro fotográfico ou de vídeo para compor relatórios e apresentações. Avaliar os riscos e propor medidas corretivas. Discutir com os envolvidos os problemas observados. Elaborar relatório detalhado e conclusivo. Na metodologia para realização das inspeções deve se observar também os métodos de melhoramento do posto de trabalho, o que deve compor o relatório final: Análise do método atual: informar o trabalhador o propósito, faça anotações detalhadas do local; Questionamentos dos detalhes: Por quê? É necessário? Como melhorar? Anote as respostas. Elaboração do novo método: elimine, combine, reordene ou simplifique detalhes, escreva e ilustre o novo método produtivo ou medida de segurança Aprovação de novo método: caso aprovado o novo método os trabalhadores deverão ser treinados e conscientizados da importância da adoção do método. e) Sistema de Registro de Incidentes/Acidentes Esse sistema objetiva desenvolver um interesse geral na prevenção de acidentes; determinação das principais fontes de incidentes e acidentes; prestação de informações sobre atos e condições inseguras, sobre acidentes, suas causas e efeitos; permitir um julgamento da eficiência dos programas de segurança, justificando os gastos com SST. f) Investigação de Acidentes A investigação de acidentes permite concluir sobre suas causas e elaborar medidas corretivas. Para a realização de uma investigação de acidentes alguns parâmetros devem ser observados: Critérios de seleção: todos os acidentes mortais, todos os graves, acidentes leves de causas desconhecidas com alta freqüência e risco potencial de causar lesões graves. Formas de investigação: simples entrevista, contratação de empresa especializada, castrorpc@yahoo.com.br 142
  • 143.
    Curso de Pós-Graduaçãoem Engenharia de Segurança do Trabalho Disciplina: Gerenciamento de Risco Professor: Roberto Portela de Castro Requisitos do investigador: capacidade lógica-dedutiva, conhecimento do processo de produção, conhecimento de segurança do trabalho. Requisitos da investigação: evitar a busca do “culpado”, oferecer soluções, diferenciar dados observados de deduzidos, analisar os fatores presentes (homem, técnica, equipamentos e ambiente), agir rápido par não perder pistas, reconstituir o acidente sempre que possível, interrogar testemunhas. Esquema da investigação: coleta de dados, descrição clara do acidente, método utilizado na investigação. Análise do local: o que deveria ter sido feito para evitar o acidente (condições de trabalho), estudo de pontos duvidosos. Início do processo dedutivo: concatenação dos dados, avaliação da veracidade das informações, análise, dedução das causas. Tipos de causas: técnicas ou humanas. Relatório: descrever todos os elementos que compõe o acidente e como ele ocorreu, distinção dos dados obtidos dos dados deduzidos, sugerir medidas corretivas. 9.2.2 Estrutura de um Programa de Prevenção de Perdas Conforme pode ser observado pela Figura 29, um programa de prevenção de perdas é estruturado em três partes: a) Identificação das causas dos acidentes. b) Controle das causas dos acidentes. c) Redução das perdas por acidente Figuras 29 – Modelo de Estrutura do Programa de Prevenção de Perdas castrorpc@yahoo.com.br 143
  • 144.
    Curso de Pós-Graduaçãoem Engenharia de Segurança do Trabalho Disciplina: Gerenciamento de Risco Professor: Roberto Portela de Castro As três etapas obedecem a uma ordem cronológica de atuação dentro de um ciclo de observação. A identificação das causas e o seu controle são medidas preventivas. Já a redução de perdas é uma medida mitigadora, uma vez que, o acidente ocorreu. Na identificação das causas os métodos de 1 a 8 devem ser feitos antes do acidente, logo antes das perdas acontecerem. Após o acidente, deve-se tomar as medidas de redução de perdas e identificar as causas através da investigação de (in)acidentes . 9.2.3 Implantação de um Programa de Controle Total de Perdas Segundo Fletcher apud DE CICCO e FANTAZZINI (1986), um programa de Controle Total de Perdas deve ser idealizado de modo que venha a eliminar todas as fontes de interrupção de um processo de produção, quer resultando em lesão, dano à propriedade, incêndio, explosão, roubo, vandalismo, sabotagem, poluição ambiental, doença ocupacional ou defeito do produto, e segundo ele os três passos básicos para a implantação de um programa de Controle Total de Perdas são: estabelecer o perfil dos programas de prevenção existentes na empresa; determinar prioridades e; elaborar planos de ação para controle das perdas reais e potenciais do sistema. a) Perfil dos programas de prevenção existentes Antes da implantação de qualquer novo método ou programa, um primeiro passo é buscar conhecer o que está sendo feito na empresa neste sentido e de que maneira. É necessário pesquisar quais são as reais necessidades da empresa. Se já existe algum programa em andamento, analisar se o mesmo está sendo realizado de forma correta e eficaz. Isto é possível através do estabelecimento dos perfis dos programas de prevenção existentes. Para que um perfil possa fornecer de forma adequada estas informações, segundo DE CICCO e FANTAZZINI (1986), o mesmo deve ser dividido em seções que contenham os vários itens ou pontos que possam ser abrangidos pelo programa de prevenção. Para estes itens, formulam-se questões, que quando respondidas irão permitir determinar o grau de execução ou de implantação em que se encontra o programa sob análise. Para isto é necessário adotar uma escala de avaliação, que permite determinar até que grau o item foi implantado e quão efetivo ele é. A escala sugerida por Fletcher é apresentada na Tabela 13. GRAU ESCALA DESCRIÇÃO 5 Excelente Totalmente implantado e totalmente efetivo 4 Bom Satisfatoriamente implantado e efetivo 3 Regular Implantado, mas não satisfatoriamente 2 Fraco Parcialmente implantado, mas não satisfatoriamente, existem pontos a melhorar 1 Insatisfatório Algumas tentativas foram feitas, mas sem implantação efetiva 0 Inexistente Nada foi feito até o momento. Tabela 13 – Escala sugerida por Fletcher para avaliação do programa de segurança Estabelecida a escala pode-se, para cada seção analisada, determinar a pontuação obtida, que representa a situação atual da empresa em termos de desempenho nesta seção. castrorpc@yahoo.com.br 144
  • 145.
    Curso de Pós-Graduaçãoem Engenharia de Segurança do Trabalho Disciplina: Gerenciamento de Risco Professor: Roberto Portela de Castro A Figura 30 apresenta uma sugestão do Prof. JOSÉ DA CUNHA para o desenvolvimento de um programa de prevenção e controle de perdas. Figuras 30 – Modelo de desenvolvimento de Programa de Prevenção de Perdas castrorpc@yahoo.com.br 145
  • 146.
    Curso de Pós-Graduaçãoem Engenharia de Segurança do Trabalho Disciplina: Gerenciamento de Risco Professor: Roberto Portela de Castro b) Determinação das Prioridades Consiste em determinar as prioridades que devem ser adotadas pelo programa geral de Controle Total de Perdas. De posse do perfil do programa estabelecido na fase anterior, pode-se confrontar a situação atual obtida pela pontuação através da escala estabelecida e a situação ideal para cada seção, caso o programa estivesse completo, isto é, a situação em que todos os itens estivessem sendo executados da melhor forma possível, com pontuação máxima. O resultado do confronto destas duas situações (situação ideal - situação atual) nos fornece a deficiência do programa que está sendo executado que, uma vez determinadas, nos permite a priorização das seções que necessitam de maiores esforços. c) Elaboração dos planos de ação Estabelecidas as seções prioritárias é necessário elaborar para cada uma delas o respectivo plano de ação, tendo como objetivo principal de prevenir e controlar as perdas reais e as perdas potenciais oriundas de acidentes, através do tratamento dos riscos que pode ser das seguintes formas: evitar; reter; prevenir; mitigar; e transferir. Evitar: cessar a atividade; alterar a tecnologia, rotinas ou metodologia; eliminar insumos; substituir equipamentos; isolar. Vantagem: redução a zero da possibilidade de perda. Desvantagens: pode não ser possível evitar todas as exposições ou não ser possível evitar na prática. Reter: absorver parte ou toda a perda resultante de alguma exposição; recomendado quando: Não existe outra forma possível de tratamento A perda máxima possível não é muito grave As perdas são altamente previsíveis O custo do risco é suportável Pode-se reter todo ou parte de um certo risco; A retenção pode ser passiva (quando se está ciente do risco e intencionalmente decide retê-lo) ou ativa (quando o risco é retido por ignorância, indiferença ou preguiça) Prevenir: procura reduzir a probabilidade de perda, reduzindo desta forma à freqüência das perdas; seu objetivo é evitar a perda. Mitigar: Admitir a ocorrência da perda e procurar diminuir seu efeito, ou seja, o valor da perda. A idéia é reduzir a probabilidade de perda, reduzindo desta forma à freqüência das perdas. Para isso pode-se adotar as seguintes linhas de ação: Melhoria da qualidade do sistema Aumento da confiabilidade do sistema Aperfeiçoamento da configuração do sistema Melhoria da disponibilidade dos sistemas de segurança Aumento da freqüência de inspeções nos equipamentos Programa de capacitação e treinamento castrorpc@yahoo.com.br 146
  • 147.
    Curso de Pós-Graduaçãoem Engenharia de Segurança do Trabalho Disciplina: Gerenciamento de Risco Professor: Roberto Portela de Castro É possível também diminuir os efeitos atenuando as conseqüências o que pode ser feito de uma das formas apresentadas abaixo: Redução de impactos Diminuição da quantidade de substâncias estocadas Medidas para contenção de vazamento Sistemas de combate a incêndio Reforço de estruturas Proteção da população exposta Plano de Emergência Transferir: Existem duas opções, que consistem no uso ou não de uma seguradora. Transferir sem segurar: O risco é transferido a terceiros, mas não a uma seguradora. Transferência por contrato ou incorporação de S.A. Segurar: risco é transferido a uma seguradora. No plano de ação devem ficar claros: o objetivo geral ao que o mesmo se destina, os objetivos específicos a curto, médio e longo prazo, os recursos humanos e materiais necessários para sua implantação e execução, o custo estimado de implantação do plano, estimativas das perdas atuais e potenciais futuras, a data em que o plano está iniciando e a data prevista para término do mesmo. 10 - Noções Básicas de Seguro e Princípios de Administração de Seguros 10.1 Conceito Segundo Memard: “O Seguro é uma operação pela qual, mediante o pagamento de uma pequena remuneração, uma pessoa se faz prometer para si ou para outrem, no caso da efetivação de um evento determinado, uma prestação de uma terceira pessoa que, assumindo um conjunto de eventos determinados, os compensa de acordo com as leis da estatística e o princípio do mutualismo.” Seguro é uma operação pela qual, mediante o pagamento de uma remuneração (prêmio), uma pessoa (segurado) se faz prometer para si ou para outrem (beneficiário) no caso da efetivação de um evento determinado (sinistro), uma prestação (indenização) por parte de uma terceira pessoa (segurador) que, assumindo um conjunto de eventos determinados, os compensa de acordo com as leis da estatística e o princípio do mutualismo. As leis da estatística e o princípio do mutualismo são as técnicas básicas utilizadas na operação do seguro. 10.2 Finalidade e Características A morte de uma pessoa, deixando desamparados aqueles que dependem de sua atividade, ou a destruição de coisas ou bens fazendo desaparecer ou reduzir-se o patrimônio são acontecimentos que o homem procurou reparar por intermédio de uma instituição. O seguro foi o organismo que se criou e que progressivamente vem se aperfeiçoando para restabelecer o equilíbrio perturbado. O segurado é a pessoa física ou jurídica perante a qual o segurador assume a responsabilidade de determinado risco. castrorpc@yahoo.com.br 147
  • 148.
    Curso de Pós-Graduaçãoem Engenharia de Segurança do Trabalho Disciplina: Gerenciamento de Risco Professor: Roberto Portela de Castro O prêmio, também elemento essencial do contrato de seguro, é o pagamento feito pelo segurado ao segurador, ou seja, é o preço do seguro para o segurado. Os parâmetros para cálculo do prêmio são: prazo do seguro; importância segurada; e exposição ao risco. O prazo de seguro é normalmente de 12 meses, mas nada impede que sejam calculados prêmios a prazos inferiores (curto prazo) ou superiores (longo prazo). 10.3 Conceitos importantes a) Resseguradora: É a pessoa jurídica, seguradora e/ou resseguradora que aceita, em resseguro, a totalidade ou parte das responsabilidades repassadas pela seguradora direta, ou por outros resseguradores, recebendo esta última operação o nome de retrocessão. b) Seguradora: Empresas que operam na aceitação dos riscos de seguro, respondendo, junto ao segurado, pelas obrigações assumidas. Não podem explorar qualquer outro ramo de comércio ou indústria. Só podem operar em seguros para os quais tenham autorização. Estão sujeitas a normas, instruções e fiscalização da SUSEP e do IRB. Não estão sujeitas à falência, nem podem impetrar concordata. c) Corretor de Seguros: Pessoa física ou jurídica, é o intermediário legalmente autorizado a angariar e promover contratos de seguros entre as sociedades seguradoras e as pessoas físicas ou jurídicas. O corretor não pode aceitar ou exercer empregos públicos, manter relação de emprego ou de direção com companhias seguradoras, sendo ainda responsável civilmente perante os segurados e as sociedades seguradoras pelos prejuízos que a eles causar por omissão, imperícia ou negligência, no exercício de sua profissão. O corretor está sujeito às normas, instruções e fiscalização da SUSEP. d) Inspeção de Riscos: Em determinados ramos de seguros, há necessidade e obrigatoriedade de uma inspeção prévia no risco ou riscos a segurar. Essa inspeção é feita por vários motivos, principalmente para determinação da taxa aplicável ao seguro. O técnico que faz a inspeção de risco é chamado de inspetor de risco, que é encarregado de examinar o objeto do seguro, descrevendo a atividade e instalações, examinando os pontos críticos, avaliando a exposição ao risco coberto, bem como propondo ações e medidas que minimizem a materialização de sinistros. e) Regulador de Sinistros: Técnico indicado pelos (re)seguradores nos seguros de que participam, para proceder o levantamento dos prejuízos indenizáveis. f) Árbitro regulador: Técnico que, à vista dos documentos examinados, é capaz de definir, em um sinistro, as responsabilidades envolvidas e respectivas participações. g) Perito de Sinistros: Técnico especialista, ou sabedor das nuances, características e condições tarifárias(gerais, especiais e particulares) de determinado tipo de risco sinistrado. 10.4 Princípios a) Primeiro Princípio: A empresa não deve assumir riscos que possam supor perdas que conduzam a um desequilíbrio financeiro irreversível. b) Segundo Princípio: A empresa não deve aceitar riscos cujo custo seja superior à rentabilidade esperada da atividade geradora de tal risco. castrorpc@yahoo.com.br 148
  • 149.
    Curso de Pós-Graduaçãoem Engenharia de Segurança do Trabalho Disciplina: Gerenciamento de Risco Professor: Roberto Portela de Castro 10.5 Franquia Dizemos que franquia é o valor inicial da importância segurada até o qual o segurado é o segurador de si próprio, ou seja, se dissermos que num seguro há uma franquia de um certo valor, isto quer dizer que prejuízos até este valor serão suportados pelo segurado. 10.5.1 Tipos de Franquia - Franquia dedutível: o valor é reduzido de todos os prejuízos; é a mais utilizada; - Franquia simples: no momento que o prejuízo ultrapassa seu valor, ele deixa de ser deduzido. EXEMPLO: Se temos a seguinte situação: Importância segurada: R$ 500 mil; Franquia: 10%. Considerando os 2 tipos de franquia, e os seguintes prejuízos: R$ 6 mil; R$ 50 mil; R$ 120 mil Franquia dedutível: R$ 50 mil Franquia simples: R$ 50 mil R$ 6 mil < franquia: não há indenização R$ 6 mil < franquia: não há indenização R$ 50 mil = franquia: não há indenização R$ 50 mil = franquia: não há indenização R$ 120 mil > franquia: indenização de R$ 70 mil R$ 120 mil > franquia: indenização de R$120 mil 10.6 Seguros Proporcionais e Não Proporcionais 10.6.1 Seguros Proporcionais Na maioria dos seguros de materiais, equipamentos, instalações, etc., os seguros são proporcionais, ou seja, você só recebe o valor total do prejuízo se seu seguro estiver suficiente; este é o princípio da cláusula de rateio. I IS , onde I: Indenização = P VR P: Prejuízo IS: Importância segurada VR: Valor em Risco 10.6.2 Seguros Não Proporcionais Neste tipo de seguro, não se cogita o valor em risco para o cálculo de indenização. O segurador paga pelos prejuízos ocorridos até o limite da importância segurada sem aplicar o rateio. EXEMPLO: considere a seguinte situação: IS: R$ 1,5 Milhões; Sinistro com prejuízo de R$ 400 mil O seguro é proporcional. Calcule o valor da indenização, considerando um VR de: a) R$ 500 mil I = 1500 → I = 1,2 milhões 400 500 b) R$ 1,5 Milhões I 1500 → I = 400 mil = 400 1500 c) R$ 2 Milhões I 1500 → I = 300 mil = 400 2000 10.7 Vantagens e Desvantagens castrorpc@yahoo.com.br 149
  • 150.
    Curso de Pós-Graduaçãoem Engenharia de Segurança do Trabalho Disciplina: Gerenciamento de Risco Professor: Roberto Portela de Castro VANTAGENS DESVANTAGENS A indenização após uma perda garante a O prêmio pode ser significativo e é pago continuidade da operação, com pequena ou antecipadamente à perda; nenhuma redução da operação; A incerteza é reduzida, permitindo um planejamento Tempo e dinheiro consideráveis são aplicados à a longo prazo; escolha das seguradoras e à negociação das condições; Seguradoras podem prover serviços tais como: A implantação de um programa de controle de controle de perdas, análise de exposições e perdas pode sofrer um relaxamento com a existência determinação do valor da perda; do seguro. Os prêmios de seguro são considerados como despesas dedutíveis para fins de imposto de renda. Tabela 14 – Vantagens e desvantagens da adoção de seguros 11 - Retenção e Transferência de Riscos As formas de tratamento de risco vistas no tópico 9.2.3 são: evitar; reter; prevenir; mitigar; e transferir. O Seguro faz parte do processo de tratamento do risco por transferência. Já o auto-seguro e a auto-adoção fazem parte da retenção. Análise das probabilidades e causas e conseqüências Mudanças Técnicas- dos acidentes operativas Figuras 31 – Etapa de Financiamento do Risco As ações de financiamento de riscos, que serão abordadas a seguir, compreendem: a retenção de riscos (auto-adoção e auto-seguro) e a transferência de riscos a terceiros (sem seguro e com seguro). castrorpc@yahoo.com.br 150
  • 151.
    Curso de Pós-Graduaçãoem Engenharia de Segurança do Trabalho Disciplina: Gerenciamento de Risco Professor: Roberto Portela de Castro As alternativas de retenção e FREQUENCIA ALTA transferência de riscos constituem a etapa de Financiamento de Riscos e, segundo DE CICCO e RETENÇÃO RETENÇÃO FANTAZZINI, podem ser divididas em retenção de riscos (auto-adoção ou auto-seguro) e transferência de riscos a terceiros FREQUENCIA BAIXA (sem seguro ou através de seguro) vide Figura 31. RETENÇÃO TRANSFERÊNCIA De acordo com a Figura 32 ao lado, em regra geral, somente os riscos com baixa freqüência e alta gravidade devem ser transferidos, os de mais devem GRAVIDADE BAIXA GRAVIDADE ALTA ser retidos. Figuras 32 – Matriz de Risco 11.1 Retenção de Riscos A retenção de riscos pela empresa implica na assunção das possíveis perdas financeiras acidentais decorrentes dos riscos do processo pela empresa. Corresponde a um plano financeiro da própria empresa para enfrentar perdas acidentais. As formas de retenção de riscos podem ser classificadas em: auto-adoção (intencional e não- intencional) e auto-seguro (parcial e total). O auto-seguro pode ser diferenciado da auto-adoção pelo fato de que esta última não exige ou não prevê um planejamento formal. A adoção da retenção pode ser feita de várias maneiras diferentes: Assumindo todas as perdas de um determinado tipo; Assumindo perdas até certo limite, transferindo ao seguro o excedente; Estabelecendo fundos de reserva antes ou depois das perdas. Não se recomenda a adoção de apenas um tipo de financiamento. De acordo com o potencial danoso, com a freqüência de ocorrência, com a dinâmica do acidentes (imprevisibilidade), e com custo do seguro, a empresa estabelece sua estratégia de financiamento dos riscos, de forma a encontrar a melhor relação custo-benefício entre a reserva de capital e o pagamento de prêmios de seguro dentro do binômio risco segurado/risco não-segurados. Um exemplo é a adoção do auto- seguro para perdas físicas e transferência do risco de responsabilidade civil. 11.1.1 Auto-adoção A auto-adoção de riscos pode ser intencionais, quando a empresa prevê um percentual de perdas, consideradas inerentes e inevitáveis ao sistema, que são suportáveis pelo seu capital de giro; ou não- intencional, quando a empresa desconsidera a influência das perdas no seu ativo financeiro. castrorpc@yahoo.com.br 151
  • 152.
    Curso de Pós-Graduaçãoem Engenharia de Segurança do Trabalho Disciplina: Gerenciamento de Risco Professor: Roberto Portela de Castro a) Auto-adoção intencional: Implica na aceitação de perdas consideradas inevitáveis e suportáveis no seu contexto econômico e financeiro. Exemplo: pequenos furtos, perdas resultantes do uso e desgaste de prédios, máquinas e equipamentos, perdas decorrentes de mal pagadores até certo limite. Se a empresa decidisse transferir esses riscos, a seguradora iria cobrar um prêmio excessivo que seria quase com certeza superior às perdas. b) Auto-adoção não-intencional: Implica na aceitação de perdas que não foram planejadas, representa o “inesperado”, conseqüente da não identificação dos riscos, da ignorância, e até mesmo, da incompetência técnica e administrativa. A auto-adoção não-intencional pode resultar em situações catastróficas, uma vez que, riscos graves podem passar despercebidos. 11.1.2 Auto-seguro A aplicação do auto-seguro pode ocorrer nas mesmas circunstâncias em que ocorre o seguro e envolve um planejamento formal e o estabelecimento de um capital de reserva para perdas, podendo a assunção de risco ser total ou parcial. a) Auto-seguro parcial: a empresa assume parte dos riscos e transfere o restante a terceiros. b) Auto-seguro total: a empresa assume na integridade os riscos. As razões principais que podem levar a empresa a adotar o auto-seguro são as seguintes: Redução de despesas na transferência de riscos através de seguros; Incentivar as ações de prevenção e controle de perdas como forma de reduzir os custos em auto- seguro e em seguro; Soluções mais práticas e rápidas de sinistros que venham a ocorrer sem a necessidade de perícia externa, o que ocorrer nos casos de seguros; Atuação em riscos não-segurados pelo mercado. Para a adoção do auto-seguro alguns aspectos devem ser considerados: - Os Riscos a serem cobertos devem ser agrupados de forma homogênea que permita estabelecer valores médios. Os bens protegidos devem estar afastados de forma a não permitir a destruição simultânea; - A situação financeira da empresa deve permitir a criação desses fundos de seguro sem comprometer a operacionalidade; - A adoção do auto-seguro deve estar atrelada à um esforço na implementação e manutenção de uma política de gerenciamento de risco, além de estudos estatísticos e adoção de medidas concretas de segurança e prevenção. 11.2 Transferência de Riscos A transferência dos riscos a terceiros pode ser realizada sem seguro, ou seja, por meio de contratos, acordos ou outras ações, ou através de seguro convencional. castrorpc@yahoo.com.br 152
  • 153.
    Curso de Pós-Graduaçãoem Engenharia de Segurança do Trabalho Disciplina: Gerenciamento de Risco Professor: Roberto Portela de Castro a) Transferência sem seguro: No caso de transferência de riscos sem seguro, as responsabilidades, garantias e obrigações de ambas as partes envolvidas ficam devidamente explicitadas através de contratos específicos. Esse tipo de transferência é aplicada em serviços de construção, montagem, projetos, transportes e outros. Nesses casos a consulta ao gerente de risco, ou ao gerente de projetos, com relação aos termos contratuais é de suma importância. b) Transferência com seguro: A transferência de riscos a terceiros através de seguro é feita sob as mesmas circunstâncias às quais estão sujeitas ao auto-seguro, só que, neste caso, a empresa seguradora assume a responsabilidade pelas perdas mediante o pagamento de determinado prêmio. Segundo ARRUDA, "seguro é a operação pela qual o segurado, mediante a paga de um prêmio e observância de cláusulas de um contrato, obriga o segurador a responder perante ele por prejuízos ocorridos no objeto do seguro, conseqüentes dos riscos previstos no contrato, desde que a ocorrência de tais riscos tenha sido fortuita ou independente de sua vontade". Os contratos de seguro são constituídos de cláusulas gerais e particulares que definem as obrigações e os direitos tanto do segurado como do segurador. Nota: o seguro é o método mais comum para a transferência dos chamados riscos puros e, em alguns casos, dos especulativos. As alternativas para seguro de riscos industriais apresentadas pela maioria das empresas brasileiras de seguros são: - Seguro tradicional (apólices de seguro individuais para cada tipo de risco); - Seguro para riscos nomeados (apólice única englobando os riscos nomeados pelo segurado que estarão cobertos); - Seguro para riscos operacionais (apólice única para todos os riscos, sendo que os riscos excluídos do seguro constam da apólice). 11.3 Decisão entre Seguro e Auto-seguro Uma das dificuldades encontradas pelo gerente de risco é decidir entre transferir para um Seguro ou Auto-segurar um risco. Para isso utilizaremos o “Modelo de Houston”. Antes de tratarmos do Modelo de Houston convém compreendermos o conceito de “perda de oportunidade”, que representa um possível ganho financeiro não obtido devido à decisão de não participar de um determinado negócio. Para exemplificarmos o conceito acima, tomemos como exemplo uma aplicação em caderneta de poupança, um investimento de baixo risco e pequenas taxas de juros, ao invés de ser aplicado na própria empresa que possui taxas de retornos maiores, mas também maiores riscos. Chamando de i a taxa de juros externo à empresa (caderneta de poupança) e r taxa de retorno do capital investido na empresa. A diferença entre r e i representa o custo de oportunidade. Voltando ao Modelo de Houston, supondo que um gerente de risco deve decidir entre a adoção de auto-seguro e a aquisição de seguro para um período de um ano em relação a certo risco. - Se optar pelo auto-seguro necessitará de um fundo de reserva (F) no valor de R$ 800.000,00; castrorpc@yahoo.com.br 153
  • 154.
    Curso de Pós-Graduaçãoem Engenharia de Segurança do Trabalho Disciplina: Gerenciamento de Risco Professor: Roberto Portela de Castro - Se, por outro lado, optar por adquirir um seguro, o valor do fundo será aplicado na própria empresa; - O prêmio do seguro (P) é de R$ 8.000,00; - Supondo r = 30% e i = 15% PFS = VL – P + r.(VL – P) Onde PFS representa a posição futura com seguro, no nosso caso depois de uma ano. PFAS = VL – P/2 + r.(VL – P/2) + i.F Onde PFAS representa a posição futura com auto-seguro, no nosso caso depois de uma ano. Já P/2 representa a perda média esperada no período. V = PFS - PFAS → V = F.(r - i) - P/2. (1 + r) Onde V representa o valor econômico do seguro. Se V ≥ 0, o gerente de risco deverá adquirir seguro. Caso contrário, deverá optar pelo auto-seguro. Em nosso exemplo V = R$ 114.800, o que significa que para a empresa é mais vantajoso adquirir um seguro e investir o fundo de reserva no negócio. 11.4 Definição do Valor da Franquia 11.4.1 Regra do Menor Custo A técnica do menor custo consiste em calcular o menor valor de custo esperado (CTE) para as diferentes franquias. CTE = P + q.F Onde q é a freqüência esperada de eventos que ocorram em um ano. EXEMPLO: Uma empresa decide efetuar seguros com franquia para sua frota de veículos. Em pesquisa no mercado consegui as seguintes cotações: Franquia Prêmio q.F CTE Estima-se que o número médio de colisões é igual a 30%do 140,00 90,00 42,00 132,00 número médio de veículos da empresa. Com base na Regra do 200,00 80,00 60,00 140,00 Menor Custo, qual a franquia a ser adotada? 300,00 70,00 90,00 160,00 400,00 60,00 120,00 180,00 O CTE mínimo é 132,00. Essa deverá ser a franquia adotada. 11.4.2 Modelo de Houston A definição da franquia é aplicada quando se opta por auto-seguro parcial. Quando optamos por ter um fundo de reserva, porém não queremos absorver todo o risco e transferimos uma parte a seguradora. Em nosso exemplo, se na equação do Valor econômico do seguro, fizermos V = 0, encontraremos F = R$ 8.667,00. Esse valor representa o valor mínimo de franquia (fundo de reserva) que ainda assim justificaria a adoção do seguro. Com análises mais aprofundadas podemos concluir que nas três situações a seguir o seguro é uma opção mais vantajosa do que o auto-seguro. Em casos contrários o auto-seguro tornar-se mais vantajoso. castrorpc@yahoo.com.br 154
  • 155.
    Curso de Pós-Graduaçãoem Engenharia de Segurança do Trabalho Disciplina: Gerenciamento de Risco Professor: Roberto Portela de Castro Quando as taxas de retorno de investimento na empresa são altas; Quando as taxas de juros e de retorno dos investimentos são relativamente baixas; Quando as taxas e os prêmios de seguro são baixos. 12 - Planos de Emergência Dentro de uma visão prevencionista, nenhuma empresa está livre de uma eventual catástrofe. Sendo assim, o gerenciamento de riscos em instalações ou atividades perigosas deve contemplar medidas, tanto para prevenir a ocorrência de acidentes maiores, o que requer a atuação sobre as freqüências de ocorrência de falhas que possam acarretar acidentes, bem como sobre as possíveis conseqüências desses acidentes, caso os mesmos venham a ocorrer, minimizando assim os impactos causados às pessoas, as instalações e ao meio ambiente. O Plano de Emergência é parte integrante de um Programa de Gerenciamento de Riscos (PGR), de modo que danos causados por acidentes possam ser minimizados ao máximo. Um pré-requisito para a elaboração de um plano de emergência adequado, para fazer frente aos possíveis danos causados por acidentes numa instalação industrial, é um detalhado estudo de análise de riscos, de modo que as tipologias acidentais, os recursos e as ações necessárias para minimizar os impactos possam ser adequadamente dimensionadas. Assim, o estudo de análise de riscos deve ser considerado como um pressuposto básico para a elaboração de um plano de emergência. Entretanto, podem existir emergências de pequenas ou grandes proporções. Geralmente, as conseqüências geradas por emergências de pequenas proporções se restringem aos eventos localizados, necessitando apenas de medidas de controle internas que podem desencadear ou não o Plano de Emergência. Quando as conseqüências atingem proporções maiores, pode vir a ser necessário, além do Plano de Emergência interno, serviços de emergência externo (bombeiros, SAMU,etc). A limitação dos danos causados por um acidente maior é proporcional ao nível de planejamento. logo, um plano de emergência adequadamente elaborado e implantado, certamente tem maior chance de evitar que um acidente se transforme num desastre. De acordo com Nikolic (2007), é necessário que a equipe de emergência seja gerenciada para que possa eliminar, controlar ou minimizar as causas e os efeitos físicos potenciais. Um sistema de gerenciamento de emergência visa o planejamento, controle e a redução da emergência; entretanto, qualquer decisão errada pode comprometer significativamente a continuidade do negócio de uma indústria. 12.1 Noções e Conceitos a) Crise: Crise é uma situação instável ou incerta de extremo perigo ou dificuldade; um estágio em uma seqüência de eventos no qual a tendência de todos os eventos futuros, especialmente para melhor ou para pior, é determinada. Uma crise pode dizimar uma empresa, sua reputação e/ou seus recursos (humanos, financeiros, etc.)! castrorpc@yahoo.com.br 155
  • 156.
    Curso de Pós-Graduaçãoem Engenharia de Segurança do Trabalho Disciplina: Gerenciamento de Risco Professor: Roberto Portela de Castro b) Emergência: Segundo OSHA (2001), emergência é uma situação imprevista que ameaça os trabalhadores, clientes ou o público; interrompe ou para as operações; causa danos físicos ou ambientais, podendo ser provocada pela natureza ou ação humana. Pela Norma 15210 (ABNT, 2005), Emergência é qualquer situação crítica e eventual que represente perigo à vida, ao meio ambiente e ao patrimônio (propriedade), cujos danos gerados obrigam a obter-se imediata intervenção. Como a emergência cresce em magnitude, podem-se ter então níveis de respostas diferentes. Logo, acidentes maiores necessitam de uma maior integração de equipes internas e externas, ao contrário de acidentes localizados, em que alguns recursos internos podem ser suficientes. c) Plano de Emergência: documento orientador com base no reconhecimento dos riscos, meios, recursos e atitudes para com a situação de acidente grave, catástrofe ou calamidade que possam vir a ocorrer, sistematizando assim um conjunto de normas e regras de procedimento, destinadas a minimizar os efeitos das catástrofes que se prevê, possam vir a ocorrer em determinadas áreas, gerindo, de uma forma otimizada, os recursos disponíveis. Visa estabelecer os recursos necessários para atuação em situações de emergência, de modo que se possa reaver o controle da situação o mais rápido possível, além de minimizar as suas conseqüências. d) Tipos de Emergências: Desastres naturais: terremotos, tempestades, tornados, furacões, etc. Emergências industriais como: incêndios, explosões, liberação de vapor, vazamento químico, falhas na energia, emergências médicas, atos de violência, etc. Distúrbios civis, tumultos. e) Política de Emergência: Mudança na cultura organizacional implantando uma visão prevencionista que visa assegurar que o Plano de Emergência possa estabelecer procedimentos e que com ações previamente estudadas, treinadas minimizar o potencial de lesões, enfermidades, danos a propriedade e ao meio ambiente. f) Desastre ou Catástrofe: Situação na qual os meios de socorro disponíveis não são suficientes para fazer frente à situação de emergência, havendo necessidade de ajuda externa. g) Acidentes com múltiplas vítimas: São aquelas situações em que há desequilíbrio entre os recursos disponíveis e as necessidades, porém com os recursos locais consegue-se manter um padrão mínimo de atendimento adequado. 12.2 Grandes Acidentes Numa rápida passada pela história é possível citar alguns acidentes que marcaram época. A Tabela 15 mostra alguns desse acidentes. Local e Data Produto Causa Conseqüências Feyzin, França (1966) Propano BLEVE 18 mortes; 81 feridos Perdas de Us$ 68 M Duque de Caxias, GLP Vazamento 37 mortes; 53 feridos Brasil (1972) e BLEVE castrorpc@yahoo.com.br 156
  • 157.
    Curso de Pós-Graduaçãoem Engenharia de Segurança do Trabalho Disciplina: Gerenciamento de Risco Professor: Roberto Portela de Castro Flixborough, Inglaterra Ciclohexano Explosão, Incêndio 28 mortes; 104 feridos (1974) Perdas de Us$ 412 M Seveso, Itália (1976) Dioxina Explosão 10 mil animais mortos 226 mil pessoas foram evacuadas Cidade do México, GLP BLEVE 650 mortes; 6.400 feridos México (1984) Incêndio Perdas de Us$ 85,2 M Bhopal, Índia (1984) Isocianato de Metila Emissão tóxica > 7.000 mortes; 200.000 intoxicados Cubatão, Brasil (1985) Amônia Rompimento de Evacuação de 6.500 pessoas tubulação Chernobyl, Ucrânia Urânio Explosão 56 mortes; 4.000 contaminações (1986) >200.000 p. evacuadas Mar do Norte - Escócia Petróleo Explosão, Incêndio 167 mortes (1988) Rio de Janeiro, Brasil Petróleo Explosão 11 mortes; Perdas de Us$ 497 M (2001) Multas de R$ 7,5 M Tabela 15 – Grandes Acidentes 12.3 Plano de Emergência Após devidamente identificados, analisados e avaliados os riscos, o processo de gerenciamento de riscos é complementado pela elaboração de um plano de ação. Através das categorias de risco serão decididos quais são os mais críticos. É fundamental que o plano de ação se inicie por esses riscos, pois a implementação das alternativas requer disponibilidade de recursos (pessoais e financeiros). Esta disponibilidade, por sua vez, está limitada à capacidade de geração de recursos da empresa e à parcela do orçamento designada pela mesma para a área em questão. Os riscos considerados críticos precisam ser minimizados por medidas que reduzam sua freqüência esperada de ocorrência tais como, treinamento de operadores, mudanças nas condições de trabalho, colocação de proteção nas máquinas, etc, ou a intensidade de suas conseqüências como, por exemplo, implementar o uso dos EPI’s, instalar sistemas fixos de combate a incêndios, estabelecer planos de ações para acidentes. A Figura 33 ilustra o que acontece com a curva de riscos após essas reduções. O Plano de Emergência refere-se a situações de acidente grave, catástrofe ou calamidade devendo determinar procedimentos de respostas a emergências e define as responsabilidades e ações dos empregados. Figuras 33 – Linha de Risco castrorpc@yahoo.com.br 157
  • 158.
    Curso de Pós-Graduaçãoem Engenharia de Segurança do Trabalho Disciplina: Gerenciamento de Risco Professor: Roberto Portela de Castro 12.3.1 Interferências do ambiente de trabalho A disposição física do local de trabalho pode influenciar no plano, tais como: evacuação, comunicação, preparação de um centro de incidência. 12.3.2 Metodologia Conforme mencionado anteriormente, o estudo de análise de riscos deve ser um pressuposto para a elaboração de um plano de emergência, uma vez que dele devem ser extraídas, entre outras, as seguintes informações: Cenários acidentais; Conseqüências esperadas em cada uma das hipóteses acidentais consideradas; Possíveis impactos e áreas afetadas. Com essas informações é possível planejar a elaboração do plano de emergência, uma vez que passa ser mais fácil o dimensionamento adequado das seguintes ações: Isolamento; Sinalização; Definição de pontos de encontro e rotas de fuga; Dimensionamento e localização estratégica de equipamentos de combate e proteção individual; Definição de procedimentos de combate a vazamentos e incêndios. O Plano de Emergência ensinará: procedimentos de evacuação; reunião e check-in; trabalho de equipe; treinamentos; atribuições de autoridade e responsabilidade. 12.3.3 Objetivo Um plano de emergência tem por objetivo fornecer um conjunto de diretrizes e informações, visando a adoção de procedimentos lógicos, técnicos e administrativos, estruturados, de forma a propiciar respostas rápidas e eficientes em situações emergenciais. De modo geral, o plano visa atingir os seguintes objetivos: Deve possibilitar que os possíveis danos restrinjam-se a uma determinada área, previamente dimensionada, evitando que os impactos extrapolem os limites de segurança pré-estabelecidos; Deve contemplar todas as ações necessárias para evitar que situações, internas ou externas, às instalações envolvidas no acidente, contribuam para o seu agravamento; Deve ser um instrumento prático, que propicie respostas rápidas e eficazes em situações de emergência; Deve ser o mais sucinto possível, contemplando, de forma clara e objetiva, as atribuições e responsabilidades dos envolvidos. 12.3.4 Características a) Simplicidade. Ao ser elaborado de forma simples e concisa, será bem compreendido, evitando confusões e erros por parte dos executantes. castrorpc@yahoo.com.br 158
  • 159.
    Curso de Pós-Graduaçãoem Engenharia de Segurança do Trabalho Disciplina: Gerenciamento de Risco Professor: Roberto Portela de Castro b) Flexibilidade. Um plano não pode ser rígido. Deve permitir a sua adaptação a situações não coincidentes com os cenários inicialmente previstos. c) Dinamismo. Deve ser atualizado em função do aprofundamento da análise de riscos e da evolução quantitativa e qualitativa dos meios disponíveis. d) Adequação. Deve ser adequado à realidade da escola e aos meios existentes. e) Precisão. Deve ser claro na atribuição de responsabilidades. 12.3.5 Razões para a elaboração de um Plano de Emergência Estabelece cenários de acidentes para os riscos identificados. Define princípios, normas e regras de atuação face aos cenários possíveis. Organiza os meios de socorro e prevê missões que competem a cada um dos intervenientes. Permite desencadear ações oportunas, destinadas a minimizar as conseqüências do sinistro. Evita confusões, erros, atropelos e a duplicação de atuações. Prevê e organiza antecipadamente a atuação e a evacuação. Permite rotinar procedimentos, os quais poderão ser testados, através de exercícios de simulação. 12.3.6 Estrutura Organizacional A Figura 34 apresenta um exemplo de estrutura organizacional para um plano de emergência, a qual deve, obviamente, ser adaptada para diferentes casos; no entanto, as funções apresentadas devem ser contempladas em qualquer plano. Figuras 34 – Modelo de Estrutura Organizacional de um Plano de Emergência castrorpc@yahoo.com.br 159
  • 160.
    Curso de Pós-Graduaçãoem Engenharia de Segurança do Trabalho Disciplina: Gerenciamento de Risco Professor: Roberto Portela de Castro 12.3.7 Zonas de Trabalho A AIChE (American Institute of Chemical Engineers) propõe estabelecer zonas de trabalho em que os serviços de atendimento à emergência vão atuar. Essas zonas são definidas durante a estimação das dimensões do evento, baseado no conhecimento dos riscos, das condições de tempo e do local onde ocorreu o acidente. São três as zonas definidas, conforme representadas na Figura 35, sendo denominadas de zona quente, zona morna e zona fria. a) Zona Quente: é a área onde o acidente ocorre, sendo seu tamanho determinado a partir da estimação do tamanho da perda de contenção e de quais atividades de mitigação serão desenvolvidas. b) Zona Morna: é a área onde ocorrem as atividades de descontaminação química, ou seja, atividades de remoção de produtos químicos. Os indivíduos que participam do atendimento da emergência necessitam passar por um processo de descontaminação química resultante da sua exposição, onde será necessário remover produtos químicos, além das vitimas que surgirem com ferimentos, queimaduras, entre outras lesões. Figuras 35 – Zonas de Trabalho c) Zona fria: também conhecida como zona de apoio, deve oferecer segurança e só podem permanecer do grupo de apoio e consultores necessários. 12.3.8 Implantação e Manutenção O sucesso de uma operação de atendimento a acidentes maiores está intimamente relacionado com as ações de resposta previstas e desencadeadas por um plano de emergência. Assim, para que as ações previstas num plano resultem efetivamente nos resultados esperados, quando da ocorrência de situações emergenciais; após a sua elaboração, o plano deve ser devidamente divulgado, internamente à instituição, além de ser integrado com outros planos locais e regionais, junto a outras entidades que certamente deverão atuar conjuntamente na resposta aos acidentes. castrorpc@yahoo.com.br 160
  • 161.
    Curso de Pós-Graduaçãoem Engenharia de Segurança do Trabalho Disciplina: Gerenciamento de Risco Professor: Roberto Portela de Castro A implantação do plano, além da devida divulgação, está associada ao suprimento dos recursos, humanos e materiais, necessários e compatíveis com o porte das possíveis ocorrências a serem atendidas. Da mesma forma, faz parte da implantação do plano a implementação, e manutenção, de um programa de treinamento, em diferentes níveis de dificuldade, contemplando: Treinamentos teóricos; Treinamentos individuais; Exercícios de campo; Operações simuladas de coordenação. Passada a etapa de implantação, um plano de emergência deve ser permanentemente atualizado e periodicamente revisado, de acordo com a experiência adquirida ao longo do tempo, tanto em atendimentos reais, como nos treinamentos realizados. É importante que a manutenção do plano contemple as seguintes atividades: Sistema de atualização de informações; Registros dos atendimentos realizados; Reavaliação periódica dos procedimentos; Reposição e renovação de recursos. 12.4 Estrutura de um Plano de Ação de Emergência 12.4.1 Estrutura estabelecida pela CETESB Independentemente da implantação do PGR, a CETESB exige que seja elaborado um Plano de Ação de Emergência – PAE. O PAE consiste numa das atividades incluídas no PGR, o qual deve tomar como base os resultados obtidos nos estudos de análise e avaliação de riscos e na legislação vigente. O PAE estabelecido pelo CETESB contém: Introdução; Estrutura do Plano; Descrição das instalações envolvidas; Cenários acidentais considerados; Área de abrangência e limitações do plano; Estrutura organizacional, contemplando as atribuições e responsabilidades dos envolvidos; Fluxograma de acionamento; Ações de resposta às situações emergenciais compatíveis com os cenários acidentais considerados, de acordo com os impactos esperados e avaliados no estudo de análise de riscos, considerando procedimentos de avaliação, controle emergencial (combate a incêndios, isolamento, evacuação, controle de vazamentos, etc.) e ações de recuperação; Recursos humanos e materiais; Divulgação, implantação, integração com outras instituições e manutenção do plano; Tipos e cronogramas de exercícios teóricos e práticos, de acordo com os diferentes cenários acidentais estimados; castrorpc@yahoo.com.br 161
  • 162.
    Curso de Pós-Graduaçãoem Engenharia de Segurança do Trabalho Disciplina: Gerenciamento de Risco Professor: Roberto Portela de Castro Documentos anexos: plantas de localização da instalação e lay out, incluindo a vizinhança sob risco, listas de acionamento (internas e externas), listas de equipamentos, sistemas de comunicação e alternativos de energia elétrica, relatórios etc. 12.4.2 Estrutura estabelecida pelo CONAMA Complementando a lei no 9.966, a Resolução CONAMA no 293 de 12 de dezembro de 2001 “dispõe sobre o conteúdo mínimo do Plano de Emergência Individual para incidentes de poluição de óleo, originados em portos organizados, instalações portuárias ou terminais, dutos, plataformas, bem como suas respectivas instalações de apoio, e orienta a sua elaboração”, como também apresenta anexos técnicos, que compreendem também critérios para o dimensionamento da capacidade mínima de resposta para os cenários acidentais de derramamento de óleo. O modelo CONAMA compreende as seguintes etapas: 1 Identificação da Instalação 2 Cenários acidentais 3 Informações e procedimentos para resposta 3.1 Sistema de alerta e derramamento de óleo 3.2 Comunicação do incidente 3.3 Estrutura organizacional de resposta 3.4 Equipamentos e materiais de resposta 3.5 Procedimentos operacionais de resposta 3.5.1 Procedimentos para interrupção da descarga de óleo 3.5.2 Procedimentos para contenção do derramamento de óleo 3.5.3 Procedimentos para proteção de áreas vulneráveis 3.5.4 Procedimentos para monitoramento da mancha de óleo derramada 3.5.5 Procedimentos para recolhimento do óleo derramado 3.5.6 Procedimentos para dispersão mecânica e química do óleo derramado 3.5.7 Procedimentos para limpeza das áreas atingidas 3.5.8 Procedimentos para coleta e disposição dos resíduos gerados 3.5.9 Procedimentos para deslocamento dos recursos 3.5.10 Procedimentos para obtenção e atualização de informações relevantes 3.5.11 Procedimentos para registro das ações de resposta 3.5.12 Procedimentos para proteção das populações 3.5.13 Procedimentos para proteção da fauna e da flora 4 Encerramento das operações 5 Mapas, cartas náuticas, plantas, desenhos e fotografias 6 Anexos 12.4.3 Estrutura estabelecida pela ABNT A Associação Brasileira de Normas Técnicas (ABNT) apresenta a norma sobre “Plano de Emergência contra Incêndio – Requisitos” (NBR 15219/2005), em que estabelece os requisitos mínimos para elaboração, implantação (incluindo, divulgação, treinamento, exercícios simulados e procedimentos básicos de emergência), manutenção e revisão de um plano de emergência contra incêndios, deixando esclarecido que essa norma surgiu da necessidade de padronização de planos de castrorpc@yahoo.com.br 162
  • 163.
    Curso de Pós-Graduaçãoem Engenharia de Segurança do Trabalho Disciplina: Gerenciamento de Risco Professor: Roberto Portela de Castro emergência, mas ficando as organizações livres para elaborar planos, agregando outros aspectos de acordo com as suas necessidades e/ou riscos existentes em suas instalações. Entretanto, essa norma apenas se limita a emergências que envolvem incêndios, não considerando outros tipos de eventos, tais como explosões e liberações tóxicas. Desta forma a NBR 15219/2005 não deve ser tomada como referência para um Plano de Emergência, apenas para o evento incêndio. Uma das recomendações da ABNT é que no Plano de Emergência contra incêndio estejam envolvidos o Corpo de Bombeiros e a comunidade vizinha, considerando sua interface com outros planos da planta referentes a explosão, vazamentos, inundações, entre outros, pois o plano referenciado pela ABNT apenas trata de situações que envolvem incêndios. Devido à sua limitação, optou-se por não abordar a técnica para elaboração do plano de emergência contra incêndio recomendada pela NBR 15219/2005. 12.4.4 Estrutura estabelecida pelas NR´s A Norma regulamentadora No23 do Ministério do Trabalho e Emprego recomenda a necessidade de proteção contra incêndios, saídas para retiradas de pessoas, equipamentos e pessoas que saibam usar corretamente esses equipamentos, de modo que sejam suficientes para casos de incêndio e exercícios de alerta. 12.5 Guia para elaboração de um Plano de Emergência 1. Administração 1.1. O princípio do ponto de controle nos lembra que o maior potencial de controle tende a existir no ponto onde a ação ocorre. A designação de coordenadores departamentais ou de seção, para auxiliar o administrador do plano de assegurará que o plano de emergência dará a atenção adequada às necessidades únicas de cada departamento dentro da empresa. A atuação adequada às necessidades de cada departamento é essencial para reduzir as conseqüências indesejadas de paradas de departamentos, fornecer auxílio conforme necessário, assegurar os procedimentos completos e corretos de paradas e assegurar que as linhas apropriadas de comunicação sejam estabelecidas. 1.2. Os Coordenadores de Emergências devem Ter um bom conhecimento e compreensão dos tipos de emergências que podem envolver a empresa e as respostas mais apropriadas para cada evento. A empresa deve assegurar que os coordenadores tenham recebido treinamento adequado sobre os potenciais da perda e necessidade da empresa. O treinamento pode incluir: a) Comunicações de emergência; b) Controle de incêndio; c) Resposta a dano ambiental; d) Resposta a terrorismo/sabotagem; e) Resposta a emissão/contaminação de substâncias químicas; f) Resposta a desastres; g) Requerimentos de comunicação organizacional. castrorpc@yahoo.com.br 163
  • 164.
    Curso de Pós-Graduaçãoem Engenharia de Segurança do Trabalho Disciplina: Gerenciamento de Risco Professor: Roberto Portela de Castro 2. Análise de Resposta a Emergência 2.1. O plano de resposta a emergências deve cumprir os regulamentos pertinentes. O plano deve estar baseado na análise dos riscos e que todos os tipos de emergências prováveis foram tratadas. As áreas de consideração incluem: a) Ferimentos graves ou efeitos à saúde; b) Dano importante à propriedade acima de uma base de custo estabelecida; c) Perda de processo importante devido a evento indesejado; d) Dano ambiental importante; e) Incêndios; f) Tempestades, enchentes e outras forças da natureza; g) Perigos de sabotagens, bombas, etc.; h) Outros – vazamentos químicos, etc.. 2.2. As análises de risco existentes, identificação de perigos, análise de tarefas, inventários de itens/partes críticas e inventários de materiais e áreas devem ser todos revisados. A análise também deve considerar os requerimentos legais e específicos, assim como boas práticas industriais. “Nenhum problema pode ser solucionado até que seja primeiro identificado”. Este conceito se aplica igualmente ao preparo às emergências, pois os planos não podem ser desenvolvidos com sucesso para lidar com emergências potenciais, até que as mesmas tenham sido identificadas e avaliadas. 2.2.1. Ao identificar todas as emergências potenciais (exposição à perda) considerar: PESSOAS EQUIPAMENTOS EMERGÊNCIA POTENCIAL MATERIAIS MEIO AMBIENTE 2.2.2. Avaliar o Risco O quão severa poderia ser esta emergência se ela atingir o potencial máximo? Qual a probabilidade dela vir a ocorrer? 2.2.3. Análise de Risco x Plano O risco pode ser eliminado completamente? O risco pode ser controlado para abaixar a exposição à perda a um nível aceitável? O risco pode ser tolerado? O risco pode ser transferido para diminuir o impacto das conseqüências para a fábrica? 2.2.4. Implementar o Plano O sucesso da análise de risco/gerenciamento de risco, é totalmente dependente da implementação correta do plano. Inclui comunicação, treinamento, práticas e exercícios antes de qualquer evento “real”. Envolve também a implantação de sistemas, equipamentos, práticas, procedimentos e atividades identificadas e requeridas pelo plano. castrorpc@yahoo.com.br 164
  • 165.
    Curso de Pós-Graduaçãoem Engenharia de Segurança do Trabalho Disciplina: Gerenciamento de Risco Professor: Roberto Portela de Castro 2.2.5. Monitoramento do Plano A qualidade, eficiência e adequação dos planos, só podem ser mantidas se for estabelecido um programa de monitorização. 2.3. As análises iniciais de risco/perigo devem ser realizadas com pessoal adequadamente qualificado. 2.3.1. Os requerimentos legais variam de acordo com: a) Prevenção e precaução de incêndios; b) Substâncias designadas perigosas; c) Boas práticas industriais. 2.3.2. As emergências fora do local podem incluir: a) Emergências de transporte (ar – mar – terra); b) Atividades/emergências vizinhas; c) A comunidade local; d) Outros locais pertencentes/gerenciados pela fábrica. 3. Plano de Emergência Tem por objetivo fornecer um guia de gerenciamento para ações à serem tomadas para todos os tipos de condições de emergência possíveis de ocorrer em uma operação particular (ex.: incêndios, sabotagens, falhas de equipamentos, etc..). Deve abranger tanto as emergências genéricas de natureza, tais como tempestades, enchentes, etc., como as específicas do local, tais como vazamentos de produtos químicos, etc.. Se não for formulado planos para se atingir todas as emergências, o ponto crítico deve Ter sido designado e concluído, e os objetivos devem ser estabelecidos para conclusão dos planos para as demais áreas de preocupação. 3.1.1. O plano de emergência completo e controles resultantes podem ser comprometidos se a emergência não for comunicada rapidamente e corretamente. 3.1.2. A evacuação das pessoas inclui alarmes, designação de áreas seguras para pontos de encontro/concentração e rotas/pontos de encontro alternativos, além de um sistema de “contagem” para verificar se toas as pessoas foram retiradas do local sinistrado. O sistema também deve identificar claramente os métodos usados para alertar as pessoas através de sistemas visuais, áudio ou outros. 3.1.3. Instruções documentadas e detalhadas devem se referir a ações requeridas nas áreas chave da empresa, sobre parada de trabalho, resposta à incêndio, controle de acesso, etc., específicos para tipos particulares de emergências. O plano deve listar o lay – out do local (prédios, departamentos, e/ou área funcional). Deve ser listada uma descrição detalhada das ações que o pessoal em áreas ou departamentos é responsável a realizar no caso de uma emergência que por ventura ocorra naquela área/departamento. Detalhada significa listar máquina, operações e sistemas em uma área e suas seqüências específicas de parada ou modo correto de operação durante uma emergência, pessoal responsável castrorpc@yahoo.com.br 165
  • 166.
    Curso de Pós-Graduaçãoem Engenharia de Segurança do Trabalho Disciplina: Gerenciamento de Risco Professor: Roberto Portela de Castro pela parada de máquinas específicas, operações ou sistemas; ações especiais em caso de incêndio, tais como ativação de sistemas de supressão manual e ativação ou parada de sistemas de ventilação. 3.1.4. Controle, como o usado aqui, significa controle de uma emissão de material/produto químico indesejável. O plano deve listar áreas mais propensas à serem envolvidas em um vazamento, e os materiais/produtos químicos que poderiam vazar. Deve também tratar os seguintes itens, como apropriado, para cada material/produto químico listado: a) Circunstâncias sobre as quais pode ser requerida a evacuação; b) Procedimentos de contenção; c) Local de contenção de materiais; d) Equipamentos de proteção adequados; e) Procedimentos de descarte; f) Notificações à serem feitas ao governo; g) Notificações internas à serem feitas. 3.1.5. Deve identificar os equipamentos/materiais vitais necessários, seus locais e passos para protegê-los e proteção dos mesmos. 3.1.6. É essencial que toda comunicação relacionada a emergências, seja rotinada até o local onde se encontra o Coordenador, para que o mesmo tenha bases para tomar as decisões cabíveis para cada tipo de ocorrência. O centro de controle deve Ter mapas apropriados, desenhos dos sistemas de águas de incêndio, comunicação de emergência, uma listagem do equipamento local de resposta à emergência, materiais técnicos, etc.. Também deve haver métodos de controle alternativos no caso da área de controle designada estar indisponível por causa da emergência. Salas/áreas de controle, devem ser relativamente protegidas de áreas onde as emergências estão mais propensas à ocorrer. 3.1.7. Em alguns locais, a busca e resgate é responsabilidade da autoridade municipal/local, tais como Corpo de Bombeiros e Resgate. Em outros, a empresa treinará e equipará a sua própria equipe de busca e resgate. Em ambos os casos a empresa deverá demonstrar que a equipe de resgate e procura tem: a) Um com conhecimento da distribuição do local; b) Conhecimento de riscos especiais relacionados ao local; c) Praticado técnicas de procura e resgate no local; d) Um bom conhecimento dos planos de emergência do local; e) Procedimentos de comunicação e interação com o centro de controle; f) Procedimentos de determinação de quando as atividades de busca devam ser finalizadas, devido ao perigo ou conclusão satisfatória da busca. 3.1.8. Procedimento para notificação do pessoal no local de que a condição de emergência tenha finalizado. castrorpc@yahoo.com.br 166
  • 167.
    Curso de Pós-Graduaçãoem Engenharia de Segurança do Trabalho Disciplina: Gerenciamento de Risco Professor: Roberto Portela de Castro Sem um procedimento claro e definido, pessoas poderiam entrar em uma área insegura pensando que a mesma é segura. Deve definir claramente: a) Quem tem autoridade para autorizar a entrada; b) Que condições devem ser satisfeitas para permitir a entrada; c) Como a autorização de entrada será comunicada. 3.1.9. É necessário que o local tenha um procedimento compreensivo que cubra: a) Nomes, números de telefones do pessoal chave (controladores, coordenadores, etc.); b) Comunicação para, e controle do pessoal “não essencial” em situação de emergência; c) Comunicação para, e controle do pessoal de empreiteiras, visitantes, em uma emergência; d) Comunicações externas para: - Autoridades legais; - Companhias de seguro; - Serviços de emergência; - Mídia. 3.1.10. Todos os que não estão familiarizados com o local (empreiteiras, visitantes, vendedores, etc.), necessitam atenção ou consideração especial no plano de emergência. O plano deve tratar destas pessoas incorporando controles relevantes. 3.2. É necessário se Ter uma lista de todas as fontes possíveis de auxílio à emergências para que possam ser prontamente contatadas caso se faça necessário. São elas: a) Bombeiros b) Polícia c) Ambulância d) Hospitais e) Centros de controle de veneno f) Consulta especializada (produtos químicos) g) Clínicas médicas de emergência h) Defesa civil i) Agências de controle ambiental 3.3. Empreiteiros e visitantes também devem ter sessões de orientação. 3.4. A freqüência de exercícios deverá ser baseada no nível de risco de cada área de trabalho. Áreas de trabalho onde o risco seja alto, deverão executar exercícios de evacuação à cada seis meses. Após os exercícios deverá ser discutido, tantas vezes for necessário, se a resposta aos mesmos foi adequada ou não, levantando-se as dificuldades e problemas encontrados para que se possa fazer as alterações necessárias. 3.5. Produtos químicos, materiais e áreas de interesse estratégico, podem necessitar de procedimentos especiais de combate à incêndios. Tais procedimentos podem ser instruções específicas para o pessoal do local, sobre as ações à serem tomadas em caso de sinistro (o inventário – item 2, pode revelar a existência de materiais que são castrorpc@yahoo.com.br 167
  • 168.
    Curso de Pós-Graduaçãoem Engenharia de Segurança do Trabalho Disciplina: Gerenciamento de Risco Professor: Roberto Portela de Castro incompatíveis com água, sendo que para controle da situação de emergência deverá ser adotado procedimentos alternativos). 4. Emergências Fora do Local 4.1. A empresa poderá Ter que responder a, ou tratar de emergências que ocorram fora dos limites definidos da mesma. Isto pode incluir: a) Acidentes/incidentes de transporte (ar, mar ou terra); b) Descargas/emissões perigosas; c) Emergências envolvendo empregados em trânsito. 4.2. Os planos devem requerer que todos os acidentes / incidentes sejam comunicados à gerência apropriada de acordo com as normas da empresa. 4.3. Havendo um ciclo de trabalho de 24 horas, mais frota de transporte (tanto de cargas como de pessoas), o sistema de comunicação de emergências terá que tratar tanto das que ocorram no interior da empresa como os que ocorrerem fora. Podem incluir: a) Serviços/equipes de emergência; b) Administração; c) Mídia; d) Coordenadores de emergência. 4.3.1. Os Coordenadores de Emergências fora do local deverão ser pessoas com experiência e conhecimentos relevantes. 5. Controle de Fontes de Energia Um sistema de controle eficaz de fontes de energia envolve: a) A identificação dos sistemas principais de energia e outras fontes de materiais que poderiam alimentar um incêndio (calor, eletricidade, fluidos hidráulicos, hidrocarbonetos, etc.). b) A identificação e marcação dos controles principais para parada rápida dos sistemas afetados durante a situação de emergência. c) A identificação em procedimentos de emergência, da localização de controles críticos de fontes de energia. d) Comunicação e treinamento para o pessoal da supervisão manutenção e outros apropriados. e) Procedimentos para assegurar a parada completa de operações ao longo de todo o período da emergência. f) Procedimentos para retomada ao estado normal. A rápida identificação de dispositivos de controle principal, em uma emergência, pode ser vital. A pintura destes dispositivos, em cores distintas, permite a confirmação rápida destes. Tanto a codificação de cores como a etiquetagem são necessárias. Os tipos de dispositivos de controle podem incluir: a) Válvulas; b) Chaves; c) Níveis; castrorpc@yahoo.com.br 168
  • 169.
    Curso de Pós-Graduaçãoem Engenharia de Segurança do Trabalho Disciplina: Gerenciamento de Risco Professor: Roberto Portela de Castro d) Travas; e) Paradas de emergência 6. Sistemas de Proteção e Resgate 6.1. Sistemas de supressão de incêndio, sistemas de detecção e alarme de perigo, sistemas de limpeza e resposta a vazamento, sistema de força e iluminação de emergência e outros equipamentos de emergência e resgate devem existir. 6.1.1. Identificar os perigos de incêndio presentes na empresa e incluir uma análise dos tipos de classe, número de sistemas e meio de extinção mais apropriado aos riscos levantados. Requerimentos estatutários/legais devem também ser identificados e tratados. Áreas de consideração: a) Extintores de Incêndio - Meio de extinção/classificação de incêndio potencial; - Número requerido de cada tipo de extintor; - Local do extintor; - Teste e manutenção; - Treinamentos e exercícios; - Limitação de extintores portáteis. b) Sistemas de Extinção/Supressão de Incêndios - Sistema sprinker, dilúvio, enchente/monitor, etc.; - Adequação ao risco; - Tipo de sistema: molhado/seco; - Fonte de água: fonte/pressão; - Tipos de cabeça; - Tubulações: dimensão/rota; - Drenagem; - Alarmes/Ativação; - Serviço/Manutenção. 6.1.2. Todos os prédios e áreas deverão ser vistoriados. Inspecionar as larguras das saídas e se todas estão corretamente identificadas. Portas, paredes, teto e exterior deverão ser avaliados quanto a resistência ao fogo; uso de material retardante as chamas; uso de material retardante de fogo para a cablagem ou passagem de cablagem em compartimentos protetores (conduítes). Avaliação de todos os projetos e novas mudanças quanto ao cumprimento aos padrões de proteção a incêndio e segurança, incluindo este item em linhas de checagem. 6.1.3. Efetuar avaliação em todas as áreas da empresa para se verificar quais áreas deveriam Ter um sistema de detecção de incêndio. 6.2. Implantação de um sistema de acompanhamento de ações corretivas para se assegurar que todas as deficiências encontradas sejam corrigidas. Deve incluir: castrorpc@yahoo.com.br 169
  • 170.
    Curso de Pós-Graduaçãoem Engenharia de Segurança do Trabalho Disciplina: Gerenciamento de Risco Professor: Roberto Portela de Castro a) Um sistema de classificação de periodicidade para se avaliar o nível de risco do perigo ou deficiência encontrada; b) Uma lista de ações corretivas, tanto de curto como de longo prazo; c) Um período para correção do perigo (data limite); d) Uma designação de responsabilidade para uma pessoa específica quanto à conclusão; e) Uma revisão periódica das ações corretivas planejadas ou realizadas. 7. Equipes de Emergência 7.1. As Equipes de Emergência incluem Brigada de Incêndio, Socorristas, Equipes de Segurança, etc.. Uma equipe de emergência deverá ser estruturada para cuidar do primeiro atendimento à emergência, controle de incêndio utilizando extintores e equipamentos hidráulicos, controle de vazamentos e socorro. Uma resposta rápida e adequada a incêndios e outras emergências, antes da chegada de serviços externos, reduz enormemente a extensão das perdas. 7.2. Treinamentos em salas de aula e campos de treinamento prático destinados à fornecer habilidades e conhecimentos aos participantes. Um programa periódico de treinamento deverá ser estabelecido para manter atualizado os conhecimentos e habilidades dos membros da equipe. 7.3. O tamanho das equipes deverá ser adequado para permitir à elas realizar todas as suas funções, cobrir todos os turnos, quando o local estiver em operação, e Ter pessoal suficiente para que as faltas, doenças, férias, etc., não afetem a sua capacidade de atuação. 8. Sistema de Lições Aprendidas Sempre há lições à serem aprendidas de qualquer emergência ou exercício de treinamento. Após cada exercício ou evento real, as informações vitais devem ser informadas: a) gerência b) empregados c) ao resto da empresa (quando apropriado) 9. Primeiros Socorros 9.1. O socorrista deve ser capaz de prestar o primeiro atendimento em poucos minutos para serem mais eficazes. 9.2. Deve ter acesso ao suprimento médico e não Ter seus movimentos restritos devido sua função. 9.3. Deverá Ter um certificado reconhecido e emitido por uma agência externa, que conduza cursos formais de treinamento de primeiros socorros. Deve ser válido até a data de expiração, impressa no certificado, ou se nenhuma data estiver listada, não deverá ser dado crédito após três anos de sua emissão. 9.4. Supervisores são candidatos especiais para treinamento de primeiros socorros pois normalmente estão nos locais e disponíveis; conhecem melhor os riscos e perigos relacionados ao ambiente de trabalho. castrorpc@yahoo.com.br 170
  • 171.
    Curso de Pós-Graduaçãoem Engenharia de Segurança do Trabalho Disciplina: Gerenciamento de Risco Professor: Roberto Portela de Castro 9.5. Exposições locais podem ditar a necessidade de treinamento especializado em primeiros socorros. Isto pode incluir técnicas especiais de resgate ou resposta para exposições específicas. Como exemplos, podem citar mordidas de cobra, exposição a produtos químicos, etc.. 9.6. Profissional médico deverá revisar o equipamento e material de resposta médica, no mínimo anualmente. 10. Auxílio Externo Organizado e Auxílio Mútuo (PAM) 10.1. Selecionar, planejar e manter corretamente relações com indústrias e serviços que possam ser úteis em caso de emergência. As atividades para se manter este relacionamento podem incluir: a) visitas periódicas; b) informações sobre perigo de processos; c) treinamento em conjunto. 10.2. Hospitais locais necessitam saber o número de empregados que poderiam estar envolvidos em uma catástrofe, o número e o tipo dos ferimentos a serem esperados, os meios de contatar a empresa para outras informações apropriadas. 11. Planejamento Pós Evento O rápido retorno a operação é essencial na redução do impacto financeiro na empresa após perda na sua habilidade de operar após uma emergência. Bons planos de restauração de negócios requerem um pouco de projeção de cenário e uma grande quantidade de acompanhamento. Usando abordagem e equipe, identificar áreas principais ou críticas das operações que, se perdidas devido a uma emergência, teriam impacto importante no negócio. Deve-se considerar os tipos de emergências que poderiam gerar perdas importantes, o tamanho e o tipo de perdas que elas seriam. 12. Comunicação de Emergência Os planos devem incluir comunicação com gerentes chaves, equipes de emergência do local, organizações externas de emergência, autoridades civis, mídia (quando apropriado) e outras conforme necessidade. Sistemas alternativos incluem sistema de mensageiros, comunicação por rádio e sistemas de telefonia. 12.6 Sub – Planos do Plano de Emergência A maioria dos Planos de Emergência possui um sub-plano de abandono e controle de pessoal. Apesar de não fazer parte dos objetivos iniciais do curso, apresentaremos neste tópico algumas orientações importantes no planejamento do Plano de Abandono. a) Áreas Não Envolvidas Ao soar o alarme de incêndio, a Supervisão das áreas não envolvidas deverá tomar a decisão de paralisação total ou continuação sob controle de operações. castrorpc@yahoo.com.br 171
  • 172.
    Curso de Pós-Graduaçãoem Engenharia de Segurança do Trabalho Disciplina: Gerenciamento de Risco Professor: Roberto Portela de Castro Em seguida deverá organizar a evasão rápida e controlada do pessoal em geral, exceto daqueles funcionários que devem ficar de prontidão. O Coordenador de Área Não Afetada deverá indicar ao pessoal o local de controle e rota a seguir mais conveniente, orientada pelos monitores de trajeto ( bandeiras verdes). Demais Supervisores, Encarregados ou funcionários designados que não ficarem de prontidão na área, deverão dirigir-se ao local de controle correspondente, auxiliando no inventário de todos os funcionários da área. A disciplina, ordem ou atendimento de funcionário no local de controle é responsabilidade da Supervisão. Após o inventário do pessoal, cada Supervisor, Encarregado ou funcionário designado informará os resultados ao Coordenador do Inventariante do Local de Controle. Nas situações de risco grave e iminente, o supervisor de maior hierarquia da área (C.A.N.A.), tem a autoridade de abandonar a área ou pedir auxílio, comentando o fato ao C.G.C. O Supervisor não deve permitir a permanência de pessoas não autorizadas na área, impedindo o acesso ao local da emergência, evitando aglomeração nas ruas, passagens e saídas. b) Conduta do Pessoal Durante o Abandono: Manter a calma e evitar o pânico; Andar de forma rápida, sem correr, ordenada e em fila; Obedecer as instruções dos Monitores de Trajeto (Guia de Abandono), sem desviar-se do caminho indicado; Não parar ou aglomerar, nem tampouco cortar caminhos; Estar preparado para prestar ajuda aos Supervisores, se solicitado. Se o trajeto para um determinado local de controle estiver obstruído ou afetado pela ocorrência, as pessoas deverão dirigir-se a outro lado de controle, seguindo orientação do Monitor de Trajeto. c) Ponto de Encontro Locais de controle, são pontos definidos para onde as pessoas que se encontram na Fábrica, deverão dirigir-se ao soar o alarme de emergência e onde haverá um inventário físico de pessoal (chamada nominal). Cada planta deverá listar abaixo onde são os seus pontos de encontro. d) Monitores de Trajeto: São funcionários treinados pela área de segurança da Fábrica e Supervisionados pelos Coordenadores de Evasão (C.E.) com a incumbência de guiar o pessoal até os locais de controle. São identificados por bandeirolas de cor verde. Ao soar o alarme de emergência, cada monitor deverá identificar o local da ocorrência, devendo dirigir-se ao ponto de trajeto que lhes corresponde. castrorpc@yahoo.com.br 172
  • 173.
    Curso de Pós-Graduaçãoem Engenharia de Segurança do Trabalho Disciplina: Gerenciamento de Risco Professor: Roberto Portela de Castro Responsabilidade: Guiar o pessoal de forma ordenada até o local de controle; Atender o pessoal acometido pelo pânico ou mal súbito. No local de controle os monitores ajudarão os supervisores a: Controlar a saída de veículos de transporte externo; Não permitir a saída de veículos de empregados, a menos que seja autorizado; Manter a ordem do pessoal e ajudar na identificação; Qualquer outra solicitação dos Supervisores. e) Pessoal de Fábrica sem Supervisão Direta: Ao soar o alarme, o funcionário que se encontrar fora do seu local de trabalho (banheiros, restaurante, grêmio, escritórios, etc), deverá dirigir-se rapidamente para o local de controle mais próximo e informar sua presença ao Coordenador de Inventariantes. f) Visitantes e Empreiteiras: Visitantes (fornecedores, clientes, representantes de outras empresas ou coligadas), devem seguir o plano de evasão, sob responsabilidade do empregado visitado ou outro designado por ele. Empreiteiros: devem seguir o plano de evasão sob controle da Supervisão Contratante. Esta tem a obrigação de orientar por antecipação o referido pessoal, indicando as funções a seguir em caso de alarme. Visitantes e Empreiteiros; serão autorizados a sair assim que o Coordenador de Abandono consentir, com o objetivo de controlá-los melhor. g) Veículos Ao soar o alarme não é permitido a movimentação de nenhum veículo que não pertença ao Grupo de Transporte. Estes deverão estacionar em local seguro e que não obstrua o tráfego. Veículos de Transportes que estejam efetuando carga ou descarga deverão paralisar suas operações, e motoristas e ajudantes, procederão a evasão. As chaves de contato devem ficar nos veículos. Depois da evasão do pessoal, o Coordenador de Transportes pode permitir a saída ordenada destes veículos pela Portaria ou local interno de mais acesso. Para isto, o motorista será acompanhado de um funcionário designado pelo Coordenador de Abandono para retirar o veículo. h) Periodicidade Deverão ser realizados exercícios simulados e completos no estabelecimento ou local de trabalho com a participação de toda a população, no período máximo de 3 meses para simulados parciais e 6 meses para simulados completos. 12.7 Diretrizes para Planos de Emergência Após os grandes acidentes relacionados na tabela 14, entre outros foram tomadas medidas nos principais países no intuito de se produzir legislação específica para planos de emergência. As normas mais conhecidas e freqüentemente usadas como referência em diversos trabalhos são: as normas européias; as americanas (OSHA – Occupational Safety and Health Administration e AIChE – American Istitute of Chemical Engineers); as das Nações Unidas (APELL – Awareness and Preparedness for Emergencies at local level); as da OIT – Organização Internacional do Trabalho. No castrorpc@yahoo.com.br 173
  • 174.
    Curso de Pós-Graduaçãoem Engenharia de Segurança do Trabalho Disciplina: Gerenciamento de Risco Professor: Roberto Portela de Castro Brasil, a CETESB (Companhia de Tecnologia de Saneamento Básico) implantou em 1988 o “Programa de Prevenção e Gerenciamento de Riscos”. Dentre todas essas diretrizes, considero as da AIChE as mais completas e abrangentes, apesar de serem desenvolvidas para acidentes em indústrias e plantas químicas. De acordo com o AIChE em sua publicação “Guidelines for Technical Management of Chemical Process Safety” a prevenção consiste na primeira fase de um planejamento de emergência, o que retoma a nossa posição prevencionista na segurança do trabalho. O Planejamento de Emergência é estrutura em quatro fases (prevenção, preparação, resposta e recuperação) que atuam de forma cíclica e contínua, conforme indicado na Figura 36. Figuras 36 – Fases do Planejamento de Emergência a) Fase de Prevenção: visa: diminuir a probabilidade de acidentes através do reconhecimento dos perigos, identificação das causas e conseqüências, da elaboração de instalações seguras, e modificações em projetos; ou atenuar seus efeitos em ações de mitigação através da redução, desvio ou interrupção da liberação do agente nocivo (Figura 37). b) Fase de Preparação: fase de identificação de acidentes em potenciais (estudo de cenários, análise de perigo e avaliação de riscos), com elaboração de estratégias de resposta consolidadas no Plano de Emergência e implementada através de programas e treinamentos (Figura 38). castrorpc@yahoo.com.br 174
  • 175.
    Curso de Pós-Graduaçãoem Engenharia de Segurança do Trabalho Disciplina: Gerenciamento de Risco Professor: Roberto Portela de Castro Figuras 37 – Fases do Planejamento de Emergência – Prevenção e Mitigação Figuras 38 – Fases do Planejamento de Emergência – Preparação Figuras 39 – Fases do Planejamento de Emergência – Preparação – Plano de Ação Emergencial Figuras 40 – Fases do Planejamento de Emergência – Preparação – Estratégia de Resposta castrorpc@yahoo.com.br 175
  • 176.
    Curso de Pós-Graduaçãoem Engenharia de Segurança do Trabalho Disciplina: Gerenciamento de Risco Professor: Roberto Portela de Castro A definição da estratégia de resposta envolve a análise da disponibilidade de recursos internos ou externos (pessoas, equipamentos, instalações de emergência), de suas capacidades e as necessidades de treinamentos e capacitações. A estratégia de resposta deve ser adequada aos recursos internos existentes e a capacidade de atendimento da rede hospitalar da região. Para traçar a estrutura de ações de emergência e facilitar a identificação das principais atividades que devem ser realizadas, geralmente utilizam-se fluxogramas. Um Plano de ação emergencial, esquematizado pela Figura 39, designa o que os membros da Brigada de Incêndio devem fazer, como fazer e com que segurança, bem como suas atuações com os serviços de emergência externos, quando for o caso. As ações de resposta contidas no Plano de Emergência podem ser divididas em níveis de forma a auxiliar a tomada de decisões. A Figura 41 apresenta um modelo de divisão em casos de incêndio. Figuras 41 – Níveis de ação de emergência em caso de incêndio O Plano de Emergência deverá compreender o Plano de ação emergencial de caráter interno, o plano de auxílio mútuo (Corpo de Bombeiros, SAMU, Defesa Civil) de caráter externo. Antes de uma emergência o plano deverá ser usado para treinar os operários nos diferentes cenários possíveis e corrigir falhas do plano. c) Fase de Resposta: Consiste em colocar em prática todos os procedimentos funcionais desenvolvidos na fase de preparação. Em situações de Emergência há pouquíssimo tempo para a tomada de decisões, o que pode influir na qualidade da decisão e das ações subseqüentes, comprometendo a segurança e a saúde dos indivíduos envolvidos. Desta forma, se torna essencial definir as atribuições e as responsabilidades de todas as funções que fazem parte da estrutura organizacional de resposta, assim como, a adoção de uma cadeia nítida de comando (Figura 42). castrorpc@yahoo.com.br 176
  • 177.
    Curso de Pós-Graduaçãoem Engenharia de Segurança do Trabalho Disciplina: Gerenciamento de Risco Professor: Roberto Portela de Castro . Figuras 42 – Fase de Resposta d) Fase de Recuperação: A última fase consiste na recuperação do local do acidente, cujas principais ações estão relacionadas na Figura 43. Com o término da emergência, geralmente, os danos nas instalações afetadas são significativos, o que requer procedimentos de recuperação cuidadosos para não gerar mais riscos. castrorpc@yahoo.com.br 177
  • 178.
    Curso de Pós-Graduaçãoem Engenharia de Segurança do Trabalho Disciplina: Gerenciamento de Risco Professor: Roberto Portela de Castro Figuras 43 – Atividades realizadas na Fase de Recuperação 13 - Modelo de um Programa de Gerenciamento de Riscos Existem inúmeros modelos de Programas de Gerenciamento de Riscos, inclusive você pode criar o seu. No entanto, alguns aspectos são importantes. A Gerência ou Gestão de Riscos é a arte ou a função que visa a proteção dos recursos humanos, materiais, ambientais e financeiros de uma empresa, quer através da eliminação ou redução dos seus riscos, quer através do financiamento dos riscos remanescentes, conforme seja economicamente mais viável. Além das medidas para a redução dos riscos, o gerenciamento de riscos de uma instalação deve contemplar também ações que visem mantê-la operando, ao longo do tempo, dentro de padrões de segurança considerados aceitáveis ou toleráveis. Assim, toda e qualquer empresa que desenvolva atividades que possam acarretar acidentes maiores deve estabelecer um Programa de Gerenciamento de Risco (PGR), o qual tem por objetivo prover uma sistemática voltada para o estabelecimento de orientações gerais de gestão, com vistas à prevenção de acidentes. Segundo o estabelecido na norma CETESB P4.261 – Manual de orientação para a elaboração de estudo de análise de riscos, o escopo do PGR deverá conter: - informações de segurança de processo; - revisão dos riscos de processos; - gerenciamento de modificações; castrorpc@yahoo.com.br 178
  • 179.
    Curso de Pós-Graduaçãoem Engenharia de Segurança do Trabalho Disciplina: Gerenciamento de Risco Professor: Roberto Portela de Castro - manutenção e garantia da integridade de sistemas críticos; - procedimentos operacionais; - capacitação de recursos humanos; - investigação de incidentes; - plano de ação de emergência (PAE); - auditorias. O conteúdo específico e os processos básicos do Plano Gerenciamento/Gestão de Riscos – PGR são os mostrados logo abaixo: 13.1 Caracterização do empreendimento e da região O primeiro passo para a realização do Estudo de Análise de Risco (EAR) é a compilação de dados relativos às características do empreendimento, contemplando seus aspectos construtivos e operacionais, além das peculiaridades da região onde este se encontra ou será instalado. A caracterização do empreendimento e da região tem por finalidade identificar localmente atividades que possam interferir no empreendimento, sob o enfoque operacional e de segurança e estabelecer uma relação direta entre o empreendimento e a região sob influência. Os resultados práticos esperados são a obtenção de um diagnóstico das interfaces existentes entre o empreendimento em análise e o local de sua instalação, e a caracterização dos aspectos relevantes que subsidiarão os estudos de análise de risco, definindo os métodos, diretrizes ou necessidades específicas. Esta etapa inicial do trabalho deve contemplar os seguintes aspectos: a) Aspectos fisiográficos da região sob influência do empreendimento - localização do empreendimento; - núcleos habitacionais considerando-se a estimativa e caracterização do tipo e número de habitantes, bem como o perfil da população (áreas urbanas, rurais e em expansão). - corpos d'água (consumo humano, abastecimento industrial, utilização agropecuária, geração de energia, piscicultura, recreação, entre outros); - áreas litorâneas (manguezais, praias, costões, estuários, portos e áreas de navegação); b) Características meteorológicas da região - temperatura; - umidade relativa do ar; - velocidade e direção de ventos. c) Características da instalação - descrição física e layout da instalação, em escala; - plantas ou fotos aéreas, em escala e atualizadas, que apresentem a circunvizinhança ao redor da instalação; - substâncias químicas identificadas por meio de nomenclatura oficial e número CAS (Chemical Abstracts Service), incluindo inventário, formas de movimentação, armazenamento e manipulação, contemplando suas características físico-químicas e toxicológicas. Considerar as matérias-primas, produtos auxiliares, intermediários e acabados, bem como resíduos, insumos e utilidades; - descrição do processo e rotinas operacionais; - apresentação de fluxogramas de engenharia, de processos e de instrumentação; castrorpc@yahoo.com.br 179
  • 180.
    Curso de Pós-Graduaçãoem Engenharia de Segurança do Trabalho Disciplina: Gerenciamento de Risco Professor: Roberto Portela de Castro - dados operacionais (vazão, pressão, temperatura); - sistemas de proteção e segurança. Descrever o empreendimento incluindo: instalações físicas, lay out dos ambientes, equipamentos, processos e rotinas operacionais, matérias-primas e produtos auxiliares, intermediários e acabados envolvidas, sistemas de proteção e segurança. Descrever ainda a região incluindo: descrição física e geográfica, distribuição da população, cartas planialtimétricas ou fotos aéreas, características climáticas e meteorológicas. 13.2 Identificação de perigos e consolidação das hipóteses acidentais A identificação de perigos tem por objetivo identificar os possíveis eventos indesejáveis que podem levar à materialização de um perigo, para que possam ser definidas as hipóteses acidentais que poderão acarretar conseqüências significativas. Utilização da técnica mais adequada ao estabelecimento de estudo. Pode ser precedida de uma análise histórica de acidentes. Estabelecimento de critérios para que sejam escolhidos os cenários acidentais considerados mais relevantes, para que sejam estudados detalhadamente em etapas posteriores, levando-se em conta a severidade do dano. A identificação de Riscos é, indubitavelmente, a mais importante das responsabilidades do PGR. É o processo através do qual, contínua e sistematicamente, são identificadas perdas potenciais (a pessoas, à propriedade e por responsabilidade da empresa), ou seja, situações de risco de acidentes que podem afetar a organização. Para cumprir melhor esta tarefa, o gerente de riscos, antes de tudo, deve obter informações que lhe permitam conhecer em profundidade a empresa. As principais metodologias de Identificação de Riscos: Checklists e Roteiros Inspeção de Segurança Investigação de Acidentes Fluxogramas 13.3 Estimativa dos efeitos físicos análise de vulnerabilidade A liberação acidental de materiais perigosos vem, através dos anos, provocando uma série de ocorrências cujas conseqüências podem ser consideradas danosas ao homem e ao meio ambiente. Alguns exemplos de grandes acidentes são freqüentemente mencionados para demonstrar a importância e a necessidade de se identificar, quantificar, avaliar e gerenciar os riscos inerentes às atividades que envolvem substâncias químicas, como Flixborough, Seveso, Cidade do México e Bhopal. As conseqüências geradas pelos acidentes vão desde um elevado número de vítimas fatais até significativos danos ambientais e materiais, razão pela qual deve ser dada ênfase aos aspectos de prevenção e controle de acidentes. Uma das ferramentas utilizadas para se chegar a uma adequada prevenção é o pleno conhecimento dos tipos de eventos que podem ocorrer bem como suas conseqüências, com a finalidade de se obter informações sobre o comportamento do produto no meio bem como a quantificação dos seus efeitos físicos. castrorpc@yahoo.com.br 180
  • 181.
    Curso de Pós-Graduaçãoem Engenharia de Segurança do Trabalho Disciplina: Gerenciamento de Risco Professor: Roberto Portela de Castro A quantificação dos efeitos deverá ser realizada utilizando-se modelos de cálculo que possam representar os possíveis efeitos decorrentes das diferentes tipologias acidentais, tais como: - radiações térmicas de incêndios: • jato de fogo (jet fire) (1) • incêndio em poça (pool fire) (2) • incêndio em nuvem (flash fire) • bola de fogo (fire ball) (3) - sobrepressões provenientes de explosões (4) - concentrações tóxicas decorrentes de emissões de gases e vapores (5) 1- Jatode fogo 2- Incêndio em poça 3- Bola de fogo 4- Explosão 5- Emissão tóxica Os danos ao homem e às propriedades dependem das conseqüências físicas dos acidentes e da capacidade de resistência dos corpos expostos. Uma vez estimadas as possíveis conseqüências decorrentes dos cenários gerados pelas hipóteses acidentais, esses resultados deverão servir de base para a análise do ambiente vulnerável no entorno da instalação em estudo. Normalmente, essa análise é feita em termos de danos às pessoas expostas a esses impactos. Os modelos utilizados para estimar os danos em função das características das conseqüências físicas são conhecidos como modelos de vulnerabilidade e estes se baseiam numa função matemática de PROBIT (Pr), desenvolvida por EISENBERG et al, do tipo: Pr = a + b. ln x, onde: a, b: constantes que são função da substância e do cenário acidental; x: variável que descreve a magnitude do impacto físico; Pr: uma variável aleatória da distribuição gaussiana que representa uma medida de percentual (probabilidade) de fatalidades e/ou feridos. castrorpc@yahoo.com.br 181
  • 182.
    Curso de Pós-Graduaçãoem Engenharia de Segurança do Trabalho Disciplina: Gerenciamento de Risco Professor: Roberto Portela de Castro Pessoas e materiais expostos a um incêndio podem ser seriamente afetados pela radiação térmica. Se o nível da radiação for suficientemente alto, outros objetos inflamáveis/combustíveis poderão ignizar (queimar). Os danos provocados pela radiação térmica podem ser calculados através da dose da radiação recebida. Os efeitos sobre as pessoas são expressos em termos de percentagem de morte ou diferentes graus de queimaduras devido a diferentes níveis de radiação. Os danos provocados por uma explosão podem ocorrer devido às ondas de pressão, projeção de mísseis e fragmentos e, ainda, danos devidos ao impacto do corpo com obstáculos. As substâncias tóxicas podem entrar no organismo por meio da inalação, ingestão e contato com a pele. No contexto de um estudo de risco, o dano de maior interesse é aquele provocado pela exposição a uma alta concentração de produto por um curto período de tempo. Os efeitos que uma liberação tóxica pode apresentar são: morte, danos não letais e irritação. Os efeitos físicos dos cenários acidentais devem ser estimados através da elaboração da Análise de Árvore de Eventos (AAE), para definição de tipologias acidentais. 13.4 Estimativa de freqüência A elaboração de estudos quantitativos de análise de riscos requer a estimativa das freqüências de ocorrência de falhas de equipamentos relacionados com as instalações ou atividades em análise. Da mesma forma, a estimativa de probabilidades de erros do homem deve, muitas vezes, ser quantificada no cálculo do risco. Esses dados são normalmente difíceis de serem estimados, em função da indisponibilidade de estudos desse tipo. As freqüências de ocorrência dos cenários acidentais identificados devem ser calculadas quando os efeitos físicos provenientes dos eventos simulados extrapolarem os limites do empreendimento e possam afetar pessoas. Utilização de registros históricos contidos em bancos de dados de acidentes ou em referências bibliográficas. De acordo com a complexidade da instalação, pode haver a necessidade de ser utilizada a uma das seguintes técnicas de Análise de Risco: Série de Perigos APP – Análise Preliminar de Perigos AMFE – Análise de Modos de Falha e Efeito Técnica de Incidentes Críticos HAZOP – Análise de Operabilidade de Risco . 13.5 Estimativa e avaliação de riscos Estimam-se os riscos considerando o risco individual (risco para uma pessoa presente na vizinhança do local do acidente) e o risco social (risco para determinado grupo também presente). A avaliação é feita a partir de critério de tolerabilidade de riscos. 13.6 Tratamento dos riscos Avaliação de Riscos: Prevenção (Eliminação e Redução); Financiamento (Retenção / auto- adoção, auto-seguro) e Transferência (Sem seguro, através de seguro). castrorpc@yahoo.com.br 182