Maurício Bitencourt, CBPP
Business Transformation Expert
05 de março de 2015
linkedin.com/in/mbitencourt
Webinar:
Modelagem de Processos e
Decisões com BPMN e DMN
Business Process Model and Notation
•  É um padrão aberto mantido pela OMG
•  Permite modelar processos nas duas visões: negócio e TI
•  Um único tipo de diagrama para a modelagem (AS-IS) e desenho (TO-BE)
•  Padrão de fato, independente de fornecedores de ferramentas
Jornada	
  do	
  
cliente	
  
Início	
  da	
  instância	
  
de	
  processo	
  
Integração	
  com	
  
serviços	
  
Desvio	
  
Tarefas	
  
humanas	
  
Momento	
  da	
  
verdade	
  
Regra	
  de	
  
negócio	
  
Texto citado
“Melhoria de processo nem sempre significa realizar toda a rotina de
trabalho. Muito do esforço de BPM é gerenciar o resultado do
desempenho agregado do processo ponta a ponta, e não apenas
aumentar o controle sobre atividades e tarefas individuais."
Fonte:
Guia para o Gerenciamento de Processos de Negócio Corpo Comum de Conhecimento ABPMP BPM CBOK V3.0
Prefácio do Capítulo 2 por Janelle Hill, Gartner Research
“Estamos em uma nova era de pensamento em processos – um período
que, na opinião do Gartner Group, será́ diferenciado por processos mais
flexíveis e não apenas por processos padronizados e eficientes."
...
As limitações dos fluxogramas
•  Perspectiva de dentro para fora
(inside out)
•  Preserva três pecados capitais
para a medição: provincianismo,
narcisismo e frivolidade
(gestão x ”tocação”)
•  Foco na eficiência do fluxo de
trabalho funcional (workflow)
•  Limitado para representar
Mapas de Fluxo de Valor e
Modelos da Jornada do Cliente
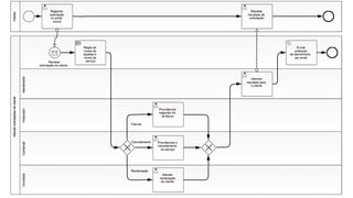
Exemplo de desvio inclusivo com base em dados
http://www.diveintobpm.org
Nos processos desvios não são “decisões”
“Este talvez seja o elemento mais equivocadamente
utilizado por boa parcela dos profissionais que buscam
diagramar um processo com BPMN.
O Desvio (gateway) não é um ponto onde fazemos uma
pergunta ao processo. É um ponto onde devemos receber
as informações decorrentes de uma decisão tomada
anteriormente (provavelmente em uma atividade) ...”
Texto citado do livro Medição de Valor de Processos para BPM
por Gart Capote
Diferenças entre fluxogramas e a notação BPMN
Encaminhar	
  
pacote	
  para	
  a	
  
transportadora	
  
Encaminhar	
  
pacote	
  para	
  os	
  
Correios	
  
Sim	
  
	
  
	
  
	
  
	
  
Não	
  
Entregar	
  
via	
  PAC?	
  
Vantagens:
•  Processos mais simples, inteligentes e
inovadores
•  Facilidade para “consumir” regras de negócio
•  Explicita o modelo de processo e modelo de
decisão
Fluxograma BPMN
Gerenciamento de filas de trabalho
Decisão	
  
Desvio	
  
Eventos, caminho feliz e tratamento de exceção
http://www.diveintobpm.org
Modelos intercambiáveis entre ferramentas
http://bpmn-miwg.github.io/bpmn-miwg-tools/
Complexidade nos processos
Decisões claras potencializam o trabalho do conhecimento
Regras de negócio:
•  não são julgamentos, são direcionamentos
•  não são software, são ativos de conhecimento
•  Pesquisa
•  Análise
•  Altos níveis de experiência
•  Julgamento
•  Colaboração
•  Avaliação de riscos
•  Criatividade
•  Investigação
•  Negociação
•  Habilidades de comunicação
Processos e regras trazem agilidade para o negócio
Cargo Valor Limite
Operacional R$ 10,00
Tático R$ 15,00
Estratégico R$ 20,00
Hotel Valor Diária Limite (10%)
Ibis R$ 160,00 R$ 16,00
Mercure R$ 280,00 R$ 28,00
Sofitel R$ 450,00 R$ 45,00
Se Regra Reembolso(Cargo)
então Aceito senão Rejeitado
Se Regra Reembolso (Valor Diárias)
então Aceito senão Rejeitado
Nova Regra
Retrabalho	
  =	
  DESPERDÍCIO	
  
Motivação para a modelagem de decisões
•  Transformar regras em ativos de conhecimento
•  Simplificar os processos
•  Tornar os processos mais ágeis
•  Evitar fraudes e promover conformidade
•  Eliminar decisões manuais repetitivas
•  Habilitar automação e simulação
•  Garantir conhecimento para a organização
•  Escalabilidade e customização em massa
•  Agilidade e rapidez para distribuir uma nova política
•  Vocabulário comum na organização (taxonomia)
Padrões de fato: BPMN, CMMN e DMN
Processos Gerenciamento de Caso Decisões
Modelagem de Processos e Decisões com BPMN e DMN
Modelo	
  de	
  Processo	
  (BPMN	
  2.0)	
  
	
  
	
  
	
  
	
  
	
  
	
  
	
  
Modelo	
  de	
  Decisão	
  (DMN	
  1.0)	
  
PolíUca	
  de	
  
crédito	
  
Limites	
  Risco	
  
Regra	
  de	
  limite	
  
de	
  crédito	
  
Prover inteligência aos processos de negócio automatizados
PolíUca	
  de	
  
crédito	
  
Limites	
  Risco	
  
Regra	
  de	
  limite	
  
de	
  crédito	
  
Motor	
  de	
  processos	
  envia	
  
condições	
  capturadas	
  
Rota	
  de	
  desvio	
  com	
  base	
  nos	
  
dados	
  da	
  decisão	
  
Motor	
  de	
  regras	
  resolve	
  
e	
  entrega	
  a	
  decisão	
  
Dados	
  analíUcos	
  podem	
  
ser	
  combinados	
  
Decisão Conhecimento de Negócio Tabela de Decisão
Conceitos básicos
Processo de Negócio
Requisitos de Decisão
Lógica de Decisão
Maisdetalhes
Nível de Lógica de Decisão
•  A lógica de decisão é o detalhamento de uma decisão
•  Associado a um Conhecimento de Negócio
Nome da tabela de decisão
Regra Expressão de entrada 1 Expressão de entrada 2 Nome da saída
1 Valor de entrada 1a Valor de entrada 2a Resultado 1a
2 Valor de entrada 1b Valor de entrada 2b Resultado 1b
3 Valor de entrada 1c Valor de entrada 2c Resultado 1c
Conhecimento de
Negócio
Exemplo de prático de regra de negócio
http://www.voeazul.com.br/voos-internacionais/tarifas-para-bebes-e-criancas
Regras
Condições 1 2 3
Bebês (entre 0 e 2 anos incompletos) þ þ
Viajando no colo þ
Viajando ocupando um assento e em
cadeirinha de bebê
þ
Crianças entre 2 e 12 anos incompletos þ
Decisões 1 2 3
10% da tarifa do adulto ý
75% da tarifa do adulto ý
Desconto de até 25% da tarifa do adulto ý
http://www.voeazul.com.br/voos-internacionais/tarifas-para-bebes-e-criancas
Exemplo de prático de regra de negócio
Exemplos de outras regras para os passageiros
http://www.voeazul.com.br/voos-internacionais/
Componentes
Fatos à Decisões à Resultados
Componentes
Fatos
Estado dos clientes
Histórico de compras
Novo pedido
Clientes em potencial
Clientes prioritários
Captura de eventos
Componentes
Decisões
Este é o melhor caminho?
Este é um bom cliente?
Devemos notificar o cliente?
Este comportamento é normal?
Devemos ter mais estoques?
O que o cliente necessita?
Devemos conceder mais crédito ao cliente?
Componentes
Resultados
Gerenciar logística
Propor um seguro
Notificar o cliente
Fraude detectada
Oferecer uma promoção especial Alarme de incêndio
Temos um problema no lote de produtos
Vantagens com motor de regras
Fatos à à Resultados
O motor cuida da complexidade para você.
Exercício de implementação no Drools (KIE Workbench)
http://www.kiegroup.org/
https://www.openshift.com/
Programa de capacitação completo
http://www.projeler.com.br/capacitacao_sobre.jsp
http://www.projeler.com.br/cbpp
Programa de capacitação completo
http://www.projeler.com.br/capacitacao_sobre.jsp
http://www.projeler.com.br/cap/
Programa de capacitação completo
http://www.projeler.com.br/capacitacao_sobre.jsp
http://www.projeler.com.br/mpd
http://www.projeler.com.br/mpd
Outros webinars
Outros webinars
http://youtu.be/dYpaHLdeask
http://goo.gl/rLPe5z
https://attendee.gotowebinar.com/recording/5010077928851763970
http://youtu.be/yKJHWa3h6g4
http://goo.gl/ZuCBTO
https://attendee.gotowebinar.com/recording/3435600367750339586
Mais referências sobre processos e decisões
http://www.gartcapote.com/bpm-podcasts.htmlhttp://pt.slideshare.net/mauricio.bitencourt
Estudos de caso apresentados no BPM Day Entrevista com o presidente da ABPMP no Brasil
Acompanhe os próximos cursos e webinars
•  Análise, Desenho, Simulação e
Emulação de Processos e Regras
de Negócio
•  Automação de Processos e Regras
de Negócio com BPMS e SOA
•  Construção do Sistema de
Indicadores (KPIs / PPIs) e
Gerenciamento de Desempenho de
Processos com BAM
http://mauriciobitencourt.com
Acompanhe os canais
http://pt.slideshare.net/mauricio.bitencourthttp://www.linkedin.com/in/mbitencourt https://www.youtube.com/user/mbitencourt/videos
Assine as novidades
http://www.projeler.com.br/ http://mauriciobitencourt.com/
@mbitencourt
Créditos
Icons from the Noun Project are licensed under Creative Commons Attribution (CC BY 3.0) - https://thenounproject.com

Webinar sobre Modelagem Processos e Decisões com BPMN e DMN

  • 1.
    Maurício Bitencourt, CBPP BusinessTransformation Expert 05 de março de 2015 linkedin.com/in/mbitencourt Webinar: Modelagem de Processos e Decisões com BPMN e DMN
  • 2.
    Business Process Modeland Notation •  É um padrão aberto mantido pela OMG •  Permite modelar processos nas duas visões: negócio e TI •  Um único tipo de diagrama para a modelagem (AS-IS) e desenho (TO-BE) •  Padrão de fato, independente de fornecedores de ferramentas
  • 4.
    Jornada  do   cliente   Início  da  instância   de  processo   Integração  com   serviços   Desvio   Tarefas   humanas   Momento  da   verdade   Regra  de   negócio  
  • 5.
    Texto citado “Melhoria deprocesso nem sempre significa realizar toda a rotina de trabalho. Muito do esforço de BPM é gerenciar o resultado do desempenho agregado do processo ponta a ponta, e não apenas aumentar o controle sobre atividades e tarefas individuais." Fonte: Guia para o Gerenciamento de Processos de Negócio Corpo Comum de Conhecimento ABPMP BPM CBOK V3.0 Prefácio do Capítulo 2 por Janelle Hill, Gartner Research “Estamos em uma nova era de pensamento em processos – um período que, na opinião do Gartner Group, será́ diferenciado por processos mais flexíveis e não apenas por processos padronizados e eficientes." ...
  • 6.
    As limitações dosfluxogramas •  Perspectiva de dentro para fora (inside out) •  Preserva três pecados capitais para a medição: provincianismo, narcisismo e frivolidade (gestão x ”tocação”) •  Foco na eficiência do fluxo de trabalho funcional (workflow) •  Limitado para representar Mapas de Fluxo de Valor e Modelos da Jornada do Cliente
  • 7.
    Exemplo de desvioinclusivo com base em dados http://www.diveintobpm.org
  • 8.
    Nos processos desviosnão são “decisões” “Este talvez seja o elemento mais equivocadamente utilizado por boa parcela dos profissionais que buscam diagramar um processo com BPMN. O Desvio (gateway) não é um ponto onde fazemos uma pergunta ao processo. É um ponto onde devemos receber as informações decorrentes de uma decisão tomada anteriormente (provavelmente em uma atividade) ...” Texto citado do livro Medição de Valor de Processos para BPM por Gart Capote
  • 9.
    Diferenças entre fluxogramase a notação BPMN Encaminhar   pacote  para  a   transportadora   Encaminhar   pacote  para  os   Correios   Sim           Não   Entregar   via  PAC?   Vantagens: •  Processos mais simples, inteligentes e inovadores •  Facilidade para “consumir” regras de negócio •  Explicita o modelo de processo e modelo de decisão Fluxograma BPMN
  • 10.
    Gerenciamento de filasde trabalho Decisão   Desvio  
  • 11.
    Eventos, caminho felize tratamento de exceção http://www.diveintobpm.org
  • 12.
  • 13.
  • 14.
  • 15.
    Decisões claras potencializamo trabalho do conhecimento Regras de negócio: •  não são julgamentos, são direcionamentos •  não são software, são ativos de conhecimento •  Pesquisa •  Análise •  Altos níveis de experiência •  Julgamento •  Colaboração •  Avaliação de riscos •  Criatividade •  Investigação •  Negociação •  Habilidades de comunicação
  • 16.
    Processos e regrastrazem agilidade para o negócio Cargo Valor Limite Operacional R$ 10,00 Tático R$ 15,00 Estratégico R$ 20,00 Hotel Valor Diária Limite (10%) Ibis R$ 160,00 R$ 16,00 Mercure R$ 280,00 R$ 28,00 Sofitel R$ 450,00 R$ 45,00 Se Regra Reembolso(Cargo) então Aceito senão Rejeitado Se Regra Reembolso (Valor Diárias) então Aceito senão Rejeitado Nova Regra Retrabalho  =  DESPERDÍCIO  
  • 17.
    Motivação para amodelagem de decisões •  Transformar regras em ativos de conhecimento •  Simplificar os processos •  Tornar os processos mais ágeis •  Evitar fraudes e promover conformidade •  Eliminar decisões manuais repetitivas •  Habilitar automação e simulação •  Garantir conhecimento para a organização •  Escalabilidade e customização em massa •  Agilidade e rapidez para distribuir uma nova política •  Vocabulário comum na organização (taxonomia)
  • 18.
    Padrões de fato:BPMN, CMMN e DMN Processos Gerenciamento de Caso Decisões
  • 19.
    Modelagem de Processose Decisões com BPMN e DMN Modelo  de  Processo  (BPMN  2.0)                 Modelo  de  Decisão  (DMN  1.0)   PolíUca  de   crédito   Limites  Risco   Regra  de  limite   de  crédito  
  • 20.
    Prover inteligência aosprocessos de negócio automatizados PolíUca  de   crédito   Limites  Risco   Regra  de  limite   de  crédito   Motor  de  processos  envia   condições  capturadas   Rota  de  desvio  com  base  nos   dados  da  decisão   Motor  de  regras  resolve   e  entrega  a  decisão   Dados  analíUcos  podem   ser  combinados   Decisão Conhecimento de Negócio Tabela de Decisão
  • 21.
    Conceitos básicos Processo deNegócio Requisitos de Decisão Lógica de Decisão Maisdetalhes
  • 22.
    Nível de Lógicade Decisão •  A lógica de decisão é o detalhamento de uma decisão •  Associado a um Conhecimento de Negócio Nome da tabela de decisão Regra Expressão de entrada 1 Expressão de entrada 2 Nome da saída 1 Valor de entrada 1a Valor de entrada 2a Resultado 1a 2 Valor de entrada 1b Valor de entrada 2b Resultado 1b 3 Valor de entrada 1c Valor de entrada 2c Resultado 1c Conhecimento de Negócio
  • 23.
    Exemplo de práticode regra de negócio http://www.voeazul.com.br/voos-internacionais/tarifas-para-bebes-e-criancas
  • 24.
    Regras Condições 1 23 Bebês (entre 0 e 2 anos incompletos) þ þ Viajando no colo þ Viajando ocupando um assento e em cadeirinha de bebê þ Crianças entre 2 e 12 anos incompletos þ Decisões 1 2 3 10% da tarifa do adulto ý 75% da tarifa do adulto ý Desconto de até 25% da tarifa do adulto ý http://www.voeazul.com.br/voos-internacionais/tarifas-para-bebes-e-criancas Exemplo de prático de regra de negócio
  • 25.
    Exemplos de outrasregras para os passageiros http://www.voeazul.com.br/voos-internacionais/
  • 26.
  • 27.
    Componentes Fatos Estado dos clientes Históricode compras Novo pedido Clientes em potencial Clientes prioritários Captura de eventos
  • 28.
    Componentes Decisões Este é omelhor caminho? Este é um bom cliente? Devemos notificar o cliente? Este comportamento é normal? Devemos ter mais estoques? O que o cliente necessita? Devemos conceder mais crédito ao cliente?
  • 29.
    Componentes Resultados Gerenciar logística Propor umseguro Notificar o cliente Fraude detectada Oferecer uma promoção especial Alarme de incêndio Temos um problema no lote de produtos
  • 30.
    Vantagens com motorde regras Fatos à à Resultados O motor cuida da complexidade para você.
  • 31.
    Exercício de implementaçãono Drools (KIE Workbench) http://www.kiegroup.org/ https://www.openshift.com/
  • 32.
    Programa de capacitaçãocompleto http://www.projeler.com.br/capacitacao_sobre.jsp
  • 33.
  • 34.
    Programa de capacitaçãocompleto http://www.projeler.com.br/capacitacao_sobre.jsp
  • 35.
  • 36.
    Programa de capacitaçãocompleto http://www.projeler.com.br/capacitacao_sobre.jsp
  • 37.
  • 38.
  • 39.
  • 40.
  • 41.
    Mais referências sobreprocessos e decisões http://www.gartcapote.com/bpm-podcasts.htmlhttp://pt.slideshare.net/mauricio.bitencourt Estudos de caso apresentados no BPM Day Entrevista com o presidente da ABPMP no Brasil
  • 42.
    Acompanhe os próximoscursos e webinars •  Análise, Desenho, Simulação e Emulação de Processos e Regras de Negócio •  Automação de Processos e Regras de Negócio com BPMS e SOA •  Construção do Sistema de Indicadores (KPIs / PPIs) e Gerenciamento de Desempenho de Processos com BAM http://mauriciobitencourt.com
  • 43.
  • 44.
    Assine as novidades http://www.projeler.com.br/http://mauriciobitencourt.com/ @mbitencourt
  • 45.
    Créditos Icons from theNoun Project are licensed under Creative Commons Attribution (CC BY 3.0) - https://thenounproject.com