TECNOLOGIA EM BPM
Professora Mestre Lindy Thiengo
O que são processos de negócio?
• Definição:
• Os processos de negócio são um conjunto de atividades inter-
relacionadas realizadas por humanos ou máquinas para entregar
valor aos clientes.
O que são processos de negócio?
• Tipos de Processos:
• Processos Primários:
• Agregam valor diretamente ao cliente (exemplo: desenvolvimento de produtos e
serviços pós-venda).
• Processos de Suporte:
• Dão suporte a outros processos sem contato direto com o cliente (exemplo:
admissão de novos funcionários).
• Processos Administrativos:
• Coordenam atividades, focando na eficiência e eficácia (exemplo: gestão de
desempenho e feedback dos funcionários).
Quais são os benefícios da gestão de
processos de negócio?
• Controle de Processos:
• BPM permite o controle sobre processos complexos, evitando erros e desperdícios.
• Visão Macro:
• Oferece uma compreensão abrangente da organização, permitindo melhorias contínuas e
integradas
• Agilidade nos Processos:
• A análise completa e estratégias focadas em cada processo aumentam a agilidade empresarial.
• Eficiência Operacional:
• A gestão de processos de ponta a ponta torna as operações diárias mais eficientes e objetivas.
Quais as abordagens mais comuns para BPM?
• Integração
• Foco em processos que integram sistemas existentes como CRM e ERP.
• Criação de processos dinâmicos.
• Foco nas Pessoas
• Processos executados por pessoas, geralmente com muitos estágios.
• Uso de interfaces simples e intuitivas para agilizar processos.
• Foco em Documentos
• Quando documentos são a base do processo.
• Objetivo de automatizar tarefas no fluxo de trabalho.
Trabalho 1 para comentar
Trabalho 2 para comentar
Como o BPM funciona?
• Identificação
• Análise dos processos atuais
• Mapeamento das atividades
• Desenho
• Modelagem dos processos
• Definição de padrões e métricas
• Execução
• Implementação das mudanças
• Automação de processos quando possível
• Documentação
• Registro de procedimentos
• Compartilhamento de melhores práticas
• Medição
• Monitoramento do desempenho
• Avaliação de resultados
• Controle
• Gestão de indicadores
• Ajustes para manter alinhamento
• Melhoria
• Otimização contínua
• Inovação nos processos
Quais os componentes dos BPMs?
• Integração com Sistemas: Capacidade de se integrar com outros sistemas como CRM e ERP para criar
processos dinâmicos.
• Métricas de Desempenho: Ferramentas para medir o desempenho dos processos.
• Suporte e Usabilidade: Facilidade de uso e bom suporte técnico.
• Custo-benefício: Um bom equilíbrio entre os recursos oferecidos e o preço.
• Relatórios e Gráficos: Capacidade de gerar relatórios detalhados e gráficos para análise.
• Cultura da Empresa: Compatibilidade com a cultura organizacional.
• Gestão de Dados: Capacidade para lidar com grandes volumes de dados.
Mas, afinal, qual a diferença entre
BPM e BPMS?
• A diferença entre o BPM e o BPMS é que o BPM é uma metodologia
de gestão de processos de negócio, enquanto o BPMS é um software
de implementação de processos.
• O BPM estabelece um conjunto de técnicas que podem ser adotadas
na otimização de processos e o BPMS as coloca em prática através de
sua tecnologia.
O que é BPMS?
• O BPMS, ou Business Process Management Software, é a plataforma tecnológica utilizada para
aplicar os conceitos do BPM.
• Um software que tem como principal função automatizar processos, elaborando o mapeamento, a
execução e o monitoramento dos processos da empresa.
• O objetivo de um sistema BPMS é garantir maior eficiência operacional e ganho de performance
para a equipe, facilitando a busca de informações, a mensuração de resultados, a identificação de
falhas, a configuração de regras de negócios e muito mais.
• A notação adotada para desenhar os fluxos nos sistemas BPMS é a BPMN, que fornece um conjunto
de regras e símbolos para construir a representação gráfica das etapas dos processos.
• Importante enfatizar que, para o BPMS gerar benefícios, é fundamental que o negócio promova uma
integração entre os departamentos e tenha uma rotina orientada por processos.
Qual é a diferença entre BPM, BPMN e BPMs?
• BPM:
• Metodologia de gerenciamento.
• Foco na melhoria contínua dos processos.
• Análise e otimização de processos.
• BPMN:
• Notação gráfica para modelagem de processos.
• Símbolos padronizados para representação clara.
• Facilita a comunicação e entendimento dos processos.
• BPMS:
• Ferramentas de software para suporte ao BPM.
• Automação e execução de processos.
• Integração de sistemas e análise de desempenho.
Mapeamento de processos
• O Mapeamento de processos é uma técnica utilizada para visualizar e
entender como um processo funciona, desde o início até o fim, sendo
uma ferramenta importante para identificar gargalos, ineficiências e
oportunidades de melhoria em um processo.
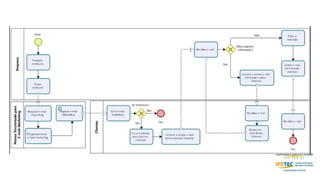
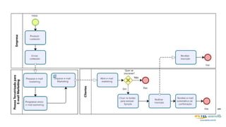
Diagramas de Processos
• O principal produto do mapeamento de processos é a representação
dos processos. Nela podemos enxergar as atividades ao longo do
tempo e seus executores, permitindo diversas análises. Para ficar
mais fácil de entender e materializar o assunto, confira
alguns diagramas de processos trazidos do BPM CBOK®:
Representação Simples de Fluxo em BPMN
Tratamento de Exceção com BPMN
Fluxo em Alto Nível com BPMN
Fluxo em Baixo Nível com Raias BPMN
Mapa de Processo, Diagrama de Processo e
Modelo de Processo
Quais os benefícios da modelagem de
processos?
• Melhora a comunicação;
• Evita atrasos e desperdícios;
• Promove a visão compartilhada do processo;
• Facilita a automação de processos;
• Ajuda no desenvolvimento das pessoas.
Dicas para sua carreira em BPM:
• Conhecimento em Negócios: Entenda os fundamentos dos negócios e como eles operam.
• Habilidades Analíticas: Desenvolva a capacidade de analisar processos e identificar áreas de melhoria.
• Soft Skills: Aperfeiçoe habilidades interpessoais como comunicação, liderança e trabalho em equipe.
• Proficiência em Inglês: Melhore suas habilidades no idioma para se comunicar efetivamente no ambiente global.
• Dados e Analytics: Aprenda a interpretar dados corporativos para tomar decisões baseadas em evidências.
• Business Intelligence: Use ferramentas de BI para obter insights e apoiar estratégias de negócios.
• CRM e TI: Familiarize-se com sistemas de CRM e serviços de TI para gerenciar relacionamentos com clientes e suporte
técnico.

BPM GESTÃO DE PROCESSOS DE GESTÃO BPM CBOK

  • 1.
    TECNOLOGIA EM BPM ProfessoraMestre Lindy Thiengo
  • 2.
    O que sãoprocessos de negócio? • Definição: • Os processos de negócio são um conjunto de atividades inter- relacionadas realizadas por humanos ou máquinas para entregar valor aos clientes.
  • 3.
    O que sãoprocessos de negócio? • Tipos de Processos: • Processos Primários: • Agregam valor diretamente ao cliente (exemplo: desenvolvimento de produtos e serviços pós-venda). • Processos de Suporte: • Dão suporte a outros processos sem contato direto com o cliente (exemplo: admissão de novos funcionários). • Processos Administrativos: • Coordenam atividades, focando na eficiência e eficácia (exemplo: gestão de desempenho e feedback dos funcionários).
  • 4.
    Quais são osbenefícios da gestão de processos de negócio? • Controle de Processos: • BPM permite o controle sobre processos complexos, evitando erros e desperdícios. • Visão Macro: • Oferece uma compreensão abrangente da organização, permitindo melhorias contínuas e integradas • Agilidade nos Processos: • A análise completa e estratégias focadas em cada processo aumentam a agilidade empresarial. • Eficiência Operacional: • A gestão de processos de ponta a ponta torna as operações diárias mais eficientes e objetivas.
  • 5.
    Quais as abordagensmais comuns para BPM? • Integração • Foco em processos que integram sistemas existentes como CRM e ERP. • Criação de processos dinâmicos. • Foco nas Pessoas • Processos executados por pessoas, geralmente com muitos estágios. • Uso de interfaces simples e intuitivas para agilizar processos. • Foco em Documentos • Quando documentos são a base do processo. • Objetivo de automatizar tarefas no fluxo de trabalho.
  • 6.
  • 10.
  • 16.
    Como o BPMfunciona? • Identificação • Análise dos processos atuais • Mapeamento das atividades • Desenho • Modelagem dos processos • Definição de padrões e métricas • Execução • Implementação das mudanças • Automação de processos quando possível • Documentação • Registro de procedimentos • Compartilhamento de melhores práticas • Medição • Monitoramento do desempenho • Avaliação de resultados • Controle • Gestão de indicadores • Ajustes para manter alinhamento • Melhoria • Otimização contínua • Inovação nos processos
  • 17.
    Quais os componentesdos BPMs? • Integração com Sistemas: Capacidade de se integrar com outros sistemas como CRM e ERP para criar processos dinâmicos. • Métricas de Desempenho: Ferramentas para medir o desempenho dos processos. • Suporte e Usabilidade: Facilidade de uso e bom suporte técnico. • Custo-benefício: Um bom equilíbrio entre os recursos oferecidos e o preço. • Relatórios e Gráficos: Capacidade de gerar relatórios detalhados e gráficos para análise. • Cultura da Empresa: Compatibilidade com a cultura organizacional. • Gestão de Dados: Capacidade para lidar com grandes volumes de dados.
  • 18.
    Mas, afinal, quala diferença entre BPM e BPMS? • A diferença entre o BPM e o BPMS é que o BPM é uma metodologia de gestão de processos de negócio, enquanto o BPMS é um software de implementação de processos. • O BPM estabelece um conjunto de técnicas que podem ser adotadas na otimização de processos e o BPMS as coloca em prática através de sua tecnologia.
  • 19.
    O que éBPMS? • O BPMS, ou Business Process Management Software, é a plataforma tecnológica utilizada para aplicar os conceitos do BPM. • Um software que tem como principal função automatizar processos, elaborando o mapeamento, a execução e o monitoramento dos processos da empresa. • O objetivo de um sistema BPMS é garantir maior eficiência operacional e ganho de performance para a equipe, facilitando a busca de informações, a mensuração de resultados, a identificação de falhas, a configuração de regras de negócios e muito mais. • A notação adotada para desenhar os fluxos nos sistemas BPMS é a BPMN, que fornece um conjunto de regras e símbolos para construir a representação gráfica das etapas dos processos. • Importante enfatizar que, para o BPMS gerar benefícios, é fundamental que o negócio promova uma integração entre os departamentos e tenha uma rotina orientada por processos.
  • 21.
    Qual é adiferença entre BPM, BPMN e BPMs? • BPM: • Metodologia de gerenciamento. • Foco na melhoria contínua dos processos. • Análise e otimização de processos. • BPMN: • Notação gráfica para modelagem de processos. • Símbolos padronizados para representação clara. • Facilita a comunicação e entendimento dos processos. • BPMS: • Ferramentas de software para suporte ao BPM. • Automação e execução de processos. • Integração de sistemas e análise de desempenho.
  • 22.
    Mapeamento de processos •O Mapeamento de processos é uma técnica utilizada para visualizar e entender como um processo funciona, desde o início até o fim, sendo uma ferramenta importante para identificar gargalos, ineficiências e oportunidades de melhoria em um processo.
  • 23.
    Diagramas de Processos •O principal produto do mapeamento de processos é a representação dos processos. Nela podemos enxergar as atividades ao longo do tempo e seus executores, permitindo diversas análises. Para ficar mais fácil de entender e materializar o assunto, confira alguns diagramas de processos trazidos do BPM CBOK®:
  • 24.
  • 25.
  • 26.
    Fluxo em AltoNível com BPMN
  • 27.
    Fluxo em BaixoNível com Raias BPMN
  • 28.
    Mapa de Processo,Diagrama de Processo e Modelo de Processo
  • 29.
    Quais os benefíciosda modelagem de processos? • Melhora a comunicação; • Evita atrasos e desperdícios; • Promove a visão compartilhada do processo; • Facilita a automação de processos; • Ajuda no desenvolvimento das pessoas.
  • 30.
    Dicas para suacarreira em BPM: • Conhecimento em Negócios: Entenda os fundamentos dos negócios e como eles operam. • Habilidades Analíticas: Desenvolva a capacidade de analisar processos e identificar áreas de melhoria. • Soft Skills: Aperfeiçoe habilidades interpessoais como comunicação, liderança e trabalho em equipe. • Proficiência em Inglês: Melhore suas habilidades no idioma para se comunicar efetivamente no ambiente global. • Dados e Analytics: Aprenda a interpretar dados corporativos para tomar decisões baseadas em evidências. • Business Intelligence: Use ferramentas de BI para obter insights e apoiar estratégias de negócios. • CRM e TI: Familiarize-se com sistemas de CRM e serviços de TI para gerenciar relacionamentos com clientes e suporte técnico.