UNIVERSIDADE FUMEC
     FACULDADE DE CIÊNCIAS EMPRESARIAIS – FACE




                     EDIMAR SOARES RAMOS




               IMPLANTAÇÃO DO MODELO MPS.BR:

Estudo de Caso da Empresa CIENTEC - Consultoria e Desenvolvimento de
                             Sistemas




                         BELO HORIZONTE

                               2011
2



                     EDIMAR SOARES RAMOS




               IMPLANTAÇÃO DO MODELO MPS.BR:

Estudo de Caso da Empresa CIENTEC - Consultoria e Desenvolvimento de
                             Sistemas




                                  Trabalho de conclusão de curso
                                  desenvolvido como requisito para a
                                  conclusão do curso de Pós-Graduação
                                  em    Engenharia   de  Software   e
                                  Governança de TI, da Universidade
                                  FUMEC.
                                  Orientadora: Prof.ª Ana Liddy Cenni de
                                  Castro Magalhães.




                         BELO HORIZONTE

                               2011
3



                              AGRADECIMENTOS

Primeiramente a Deus por essa conquista, e aos meus pais pelo exemplo de vida e
luta.

Aos meus irmãos pela confiança e apoio nos momentos difíceis, e a minha noiva por
estar sempre ao meu lado dando todo apoio necessário para continuar a busca
pelos nossos objetivos.

Aos amigos da Cientec, por mais uma vez me abrirem as portas, colaborando para o
meu crescimento profissional e intelectual.

Aos amigos de curso e aos mestres da FUMEC, um muito obrigado pela troca de
experiência e pelos ensinamentos, em especial à Profa. Ana Liddy pela orientação
neste trabalho.
4



                                                                   Sumário
1.     Introdução ...................................................................................................................................... 7
2.     Referencial Teórico ...................................................................................................................... 8
2.1.      Processos de Software ............................................................................................................ 8
2.2.      Qualidade de Software ............................................................................................................ 9
2.3.      MPS.BR ................................................................................................................................... 10
2.3.1.        Histórico ............................................................................................................................... 10
2.3.2.        Conceitos ............................................................................................................................. 10
2.3.3.        Objetivo do Programa ........................................................................................................ 11
2.3.4.        Estrutura do Modelo ........................................................................................................... 12
2.3.5.        Modelo de Referência MR.MPS ....................................................................................... 13
2.3.6.        Níveis de Maturidade ......................................................................................................... 14
2.3.7.        Nível G - Parcialmente Gerenciado ................................................................................. 15
2.3.8.        Processo de Avaliação ...................................................................................................... 19
3.     Estudo de Caso: Implantação do MPS.BR na Cientec ........................................................ 21
3.1.      Descrição da Empresa .......................................................................................................... 21
3.2.      Objetivo da Implantação do MPS.BR .................................................................................. 22
3.3.      Implementação do Modelo .................................................................................................... 23
3.3.1.        Início da Implementação ................................................................................................... 23
3.3.2.        Cronograma e Atividades .................................................................................................. 25
3.3.3.        Recursos .............................................................................................................................. 28
3.3.3.1.          Recursos Humanos ........................................................................................................ 28
3.3.3.2.          Recurso Financeiro ........................................................................................................ 29
3.4.      Ações Implantadas ................................................................................................................. 30
3.5.      A Avaliação .............................................................................................................................. 38
3.6.      Resultados alcançados.......................................................................................................... 39
3.7.      Dificuldades encontradas na implantação .......................................................................... 41
3.8.      Lições aprendidas .................................................................................................................. 41
3.9.      Próximos Passos .................................................................................................................... 42
4.     Conclusão .................................................................................................................................... 43
5.     Referências Bibliográficas ......................................................................................................... 45
5



                                    Índice de Imagens e Tabelas

Figura 01 – Componentes do Modelo MPS.BR..................................................... 12
Figura 02 – Estrutura do Modelo de Referência.................................................... 14
Figura 03 – Estrutura do Método de Avaliação do MPS.BR.................................. 19
Figura 04 – Fases do CientecPro.......................................................................... 30
Figura 05 – Ciclo de Vida definido no CientecPro................................................. 31
Figura 06 – Fluxo de atividades do CientecPro – Fase Inicial............................... 32
Figura 07 – Fluxo de atividades do CientecPro – Fase Iterativa........................... 33
Figura 08 – Fluxo de atividades do CientecPro – Fase Final................................ 34




Tabela 01 – Relação de Avaliações MPS publicadas até o dia 20 de abril de 2011
por níveis de maturidade...................................................................................... 23
Tabela 02 – Empresas participantes do G6 da FUMSOFT................................... 24
Tabela 03 – Atividades realizadas pela Cientec durante a Implementação.......... 26
6



                                    RESUMO

Este trabalho descreve um estudo de caso sobre a implantação do nível G do
modelo "Melhoria de Processo do Software Brasileiro" (MPS.BR) realizado pela
empresa CIENTEC - Consultora e Desenvolvimento de Sistemas. Inicialmente
apresenta uma revisão conceitual sobre processo e qualidade de software, bem
como uma introdução sobre o Programa MPS.BR. A seguir, relata como ocorreu a
implantação do modelo e os resultados obtidos pela empresa decorrentes desta
implantação, apresentando o processo de desenvolvimento definido e os
documentos e controles criados para a utilização deste processo. A realização deste
estudo de caso teve como objetivo mostrar os passos para a implantação, o apoio
oferecido pelo governo às micro, pequenas e médias empresas de software e os
benefícios obtidos com avaliações deste tipo para as empresas.
7



1. Introdução

      O presente trabalho tem como objetivo apresentar e discutir o processo de
implementação do Modelo MPS.BR (Melhoria de Processo do Software Brasileiro),
desde a fase de decisão da empresa pela busca de um nível de maturidade,
passando pela fase de implementação do modelo até a fase de avaliação dos
processos implantados.
      O estudo realizado está dividido em duas partes, sendo a primeira um estudo
relacionado ao conteúdo teórico envolvendo os conceitos principais sobre Processos
de Software, Qualidade de Software e o Modelo MPS.BR, com foco no nível de
maturidade G e no processo de avaliação.
      A segunda parte do estudo relata um estudo de caso da empresa CIENTEC -
Consultoria e Desenvolvimento de Sistemas em seu processo de implementação e
avaliação em busca do nível G de maturidade do modelo MPS.BR.
      O estudo de caso visa elucidar as atividades envolvidas em um processo de
implementação, informando quais as atividades realizadas por uma empresa durante
o processo de implementação, bem como quais os recursos humanos e financeiros
necessários para a busca de uma avaliação.
      Este   estudo   apresenta   os   resultados   alcançados    pela   empresa,
exemplificando as melhorias realizadas em seu processo de desenvolvimento,
através de melhoria dos processos e documentações, definindo os papéis e
responsáveis pelas atividades.
      Com a melhoria do processo para adequar aos requisitos solicitados para
avaliação do Nível G, o estudo apresenta os resultados alcançados com a
implementação, assim como as dificuldades encontradas pela empresa e as lições
aprendidas com a implantação das melhorias.
8



2. Referencial Teórico


2.1. Processos de Software

         Define-se Processo como um conjunto seqüencial e peculiar de ações que
objetivam atingir uma meta. Um processo pode ser utilizado para criar, inventar,
projetar, transformar, produzir, controlar, manter e usar produtos e sistemas
(ENGHOLM, 2010).

         Uma empresa que deseja obter os benefícios fornecidos por processos deve
buscar a implantação de processos definidos na execução de tarefas relacionadas à
sua área de negócio, o que para empresas de desenvolvimento de sistemas implica
na implantação de processos que permitam desenvolver softwares com qualidade e
menores custos, atingindo os prazos determinados para o projeto (ENGHOLM,
2010).

         Um processo de desenvolvimento de software pode ser criado pela própria
empresa através de sua equipe de desenvolvimento, ou então a empresa pode
utilizar processos já existentes no mercado. Antes de pensar em criar seu próprio
processo, a empresa deve pesquisar as propostas de modelos de processos
disponíveis no mercado, pois estas propostas já foram utilizadas e aprovadas por
grandes empresas, podendo a empresa optar por utilizar esses processos, ou por
adaptá-los à realidade e às necessidades da empresa (ENGHOLM, 2010).

         Segundo ENGHOLM, ao utilizar um processo existente no mercado ou ao
elaborar seu próprio processo, a empresa deve levar em consideração:

         • A cultura existente;
         • O tamanho da organização;
         • Prioridades relativas, facilidades a oferecer e prazo de entrega;
         • Grau de formalidade existente, que varia de acordo com a formalidade da
           equipe, a velocidade com que a equipe se modifica e a complexidade e o
           tamanho do projeto;
         • Complexidade do sistema;
         • Tamanho da equipe, especialidade de cada membro e o conhecimento das
           tecnologias a serem utilizadas.
9



       Ainda segundo o autor, “a qualidade de um sistema é bastante influenciada
pela qualidade do processo utilizado no desenvolvimento e manutenção do mesmo”
(ENGHOLM, 2010, p.45).


2.2. Qualidade de Software

       Segundo a ISO 9000, qualidade é o grau em que um conjunto de
características inerentes a um produto, processo ou sistema cumpre os requisitos
inicialmente estipulados, podendo ser visto como a conformidade aos requisitos do
projeto.

       A qualidade de um software está relacionada à entrega ao cliente de um
produto final que satisfaça suas expectativas, conforme acordado inicialmente por
meio dos requisitos do projeto. Dessa forma, a qualidade de software é uma área da
engenharia de software que tem como objetivo garantir a qualidade pela definição de
processos de desenvolvimento (ENGHOLM, 2010).

       Com a realidade do mercado atual, o desenvolvimento de software com
qualidade passou a não ser mais um diferencial para as empresas e os profissionais,
mas uma condição essencial para tornar essas empresas e profissionais bem-
sucedidos diante de um mercado altamente competitivo.

       Para desenvolver software de alta qualidade é necessária a definição de uma
série de modelos, padrões, técnicas e procedimentos que contribuam para atingir os
objetivos ao longo do ciclo de vida de desenvolvimento. Com isso é possível
prevenir os defeitos ao invés de deixar que eles ocorram, certificando que estes
defeitos foram encontrados pelos testes realizados a partir de um plano de testes,
foram devidamente corrigidos e auditados de acordo com os procedimentos
previamente estabelecidos (ENGHOLM, 2010).

       “A garantia da qualidade está associada a processos estabelecidos e
continuamente aprimorados que permitem produzir produtos atendendo as
especificações e que sejam adequados ao uso esperado” (ENGHOLM, 2010). Nesse
contexto é que se encaixam a utilização de modelos como o CMMI (Capability
Maturity Model Integration) e o MPS.BR (Melhoria de Processo do Software
Brasileiro).
10



2.3. MPS.BR


2.3.1. Histórico

      A busca por melhorias na qualidade e gestão dos softwares desenvolvidos
pelas empresas brasileiras levou a Associação para Promoção da Excelência do
Software Brasileiro (SOFTEX) a estabelecer e manter o Modelo MPS.BR (Melhoria
de Processo do Software Brasileiro), que está em conformidade com as Normas
Internacionais ISO/IEC 12207 e ISO/IEC 15504, é compatível com o modelo CMMI,
é baseado nas melhores práticas da engenharia de software e é adequado à
realidade das empresas brasileiras (SOFTEX, 2009a).

      Criado em dezembro de 2003, o Modelo MPS.BR é coordenado pela
SOFTEX e conta com apoio do Ministério da Ciência e Tecnologia (MCT),
Financiadora de Estudos e Projetos (FINEP), Serviço Brasileiro de Apoio às Micro e
Pequenas Empresas (SEBRAE) e Banco Interamericano de Desenvolvimento (BID).
Juntas, estas instituições auxiliam as empresas brasileiras a buscarem maturidade e
qualidade nos produtos oferecidos ao mercado brasileiro e internacional (SOFTEX,
2009a).

      O MPS.BR conta com duas estruturas de apoio para o desenvolvimento de
suas atividades: o Fórum de Credenciamento e Controle (FCC) e a Equipe Técnica
do Modelo (ETM). Através destas duas estruturas, o MPS.BR obtém a participação
de representantes de universidades, instituições governamentais, centros de
pesquisa e de organizações privadas, os quais contribuem com suas visões
complementares que agregam qualidade ao empreendimento (SOFTEX, 2009a).


2.3.2. Conceitos

      Com o crescimento e o amadurecimento do mercado de desenvolvimento de
Software, a qualidade tem se tornado fator crítico de sucesso, para um setor cada
vez mais competitivo, tanto a nível nacional quanto internacional. Dessa forma, os
empreendedores do setor buscam empregar com eficiência e eficácia padrões de
processos visando à oferta de produtos de software e serviços conforme padrões
internacionais de qualidade (SOFTEX, 2009a).
11



                     Busca-se que o modelo MPS seja adequado ao perfil de empresas com
                     diferentes tamanhos e características, públicas e privadas, embora com
                     especial atenção às micro, pequenas e médias empresas. Também se
                     espera que o modelo MPS seja compatível com os padrões de qualidade
                     aceitos internacionalmente e que tenha como pressuposto o aproveitamento
                     de toda a competência existente nos padrões e modelos de melhoria de
                     processo já disponíveis (SOFTEX, 2009a).




2.3.3. Objetivo do Programa

      Segundo o Guia Geral da SOFTEX (SOFTEX, 2009a), o programa foi criado
com o objetivo de Melhorar o Processo de Software Brasileiro. Para alcançar esse
objetivo foram traçadas algumas metas iniciais a serem atingidas a médio e longo
prazo. Tais metas já foram atingidas pela SOFTEX.

      Meta técnica: visa à criação e aprimoramento do modelo MPS, a fim de
conquistar os seguintes resultados:

      • Guias do modelo MPS;
      • Instituições Implementadoras credenciadas para prestar serviços de
         consultoria de implementação do modelo de referência MR-MPS;
      • Instituições Avaliadoras credenciadas para prestar serviços de avaliação
         seguindo o método de avaliação MA-MPS;
      • Consultores de Aquisição certificados para prestar serviços de consultoria
         de aquisição de software e serviços relacionados;

      Meta de mercado: visa à disseminação e adoção do modelo MPS, em todo o
país, em um intervalo de tempo justo, a um custo razoável, tanto em micro,
pequenas e médias empresas, que são os focos principais do programa, quanto em
grandes organizações públicas e privadas, a fim de conquistar os seguintes
resultados:

      • Criação e aprimoramento do modelo de negócio MN-MPS;
      • Cursos, provas e workshops;
      • Organizações que implementaram o modelo MPS;
12



      • Organizações com avaliação MPS publicadas (prazo de validade de três
        anos).

      Após atingir essas metas e o Programa MPS.BR estar consolidado no
mercado nacional, a SOFTEX iniciou as atividades para atingir a meta seguinte, que
é a disseminação do modelo MPS na América Latina. Para alcançar os objetivos
desta meta, a SOFTEX publicou no seu portal as traduções para o Espanhol dos
guias do MPS.BR. A SOFTEX, com o apoio do Banco Interamericano de
Desenvolvimento (BID), irá exportar o modelo de certificação para as indústrias do
setor na América Latina por meio do programa "Regionalização Latino Americana da
Indústria de Software (Relais)" (SOFTSUL, 2010).


2.3.4. Estrutura do Modelo

      O MPS.BR baseia-se nos conceitos de maturidade e capacidade de processo
para a avaliação e melhoria da qualidade e produtividade de produtos de software.
Desta forma, o modelo MPS é estruturado em três componentes: Modelo de
Referência (MR-MPS), Método de Avaliação (MA-MPS) e Modelo de Negócio (MN-
MPS), conforme exemplificado na Figura 01 (SOFTEX, 2009a).




                      Figura 01 – Componentes do Modelo MPS.BR


      O Modelo MPS.BR, assim como os seus componentes, estão descritos por
meio de guias e/ou documentos e são disponibilizados no site da SOFTEX
13



<http://www.softex.br/mpsbr/_guias/default.asp>. O modelo é composto por quatro
(4) guias principais:


       • Guia Geral: contém a descrição geral do MPS.BR e detalha o Modelo de
       Referência       (MR-MPS),   seus   componentes   e   as   definições   comuns
       necessárias para seu entendimento e aplicação;
       • Guia de Aquisição: descreve um processo de aquisição de software e
       serviços correlatos, baseado na Norma Internacional ISO/IEC 12207:2008. O
       documento descreve boas práticas para a aquisição de software, auxiliando
       organizações que pretendam adquirir software;
       • Guia de Implementação: contém orientações para a implementação de
       cada um dos níveis do Modelo de Referência MR-MPS;
       • Guia de Avaliação: descreve o processo e o método de avaliação MA-
       MPS, os requisitos para avaliadores líderes, avaliadores adjuntos e
       Instituições Avaliadoras, baseado na Norma Internacional ISO/IEC 15504.


2.3.5. Modelo de Referência MR.MPS

       O Modelo de Referência (MR-MPS), ilustrado na Figura 2, define níveis de
maturidade que são uma combinação entre processos e sua capacidade. O modelo
foi definido em conformidade com o CMMI e segue os requisitos de referência de
processo da Norma Internacional ISO/IEC 15504-2 (SOFTEX, 2009a).

       O MR-MPS contém as definições dos níveis de maturidade, processos e
atributos do processo, e os resultados esperados de sua execução (SOFTEX,
2009a).
14




                      Figura 02 – Estrutura do Modelo de Referência



2.3.6. Níveis de Maturidade

      O diferencial da certificação MPS.BR em relação aos demais padrões de
processo é a possibilidade da empresa realizar a implementação de forma gradual
seguindo a sua escala de maturidade. A proposta brasileira, diferente do CMMI,
coloca sete níveis de alcance, com o objetivo de possibilitar uma implementação e
avaliação adequada a micro, pequenas e médias empresas, atenuando, dessa
forma, a escalada ao topo da qualidade. Isso significa que, ao adotar o MPS.BR, a
empresa poderá chegar a um nível inicial de maturidade e capacidade, com um grau
menor de esforço e de investimento, ganhando fôlego para continuar a caminhada
rumo à qualificação plena (SOFTEX, 2009a).

      Os sete níveis de maturidade do MR-MPS são:

         A - Em Otimização;
         B - Gerenciado Quantitativamente;
         C - Definido;
         D - Largamente Definido;
         E - Parcialmente Definido;
         F - Gerenciado;
         G - Parcialmente Gerenciado.
15



       Cada nível de maturidade possui um perfil de processo, com o objetivo de
indicar onde uma organização deve concentrar esforços na busca por melhorias e
evoluções. Para alcançar um determinado nível de maturidade do MR-MPS, os
processos da organização devem atender os propósitos e todos os resultados
esperados dos respectivos processos e os resultados esperados dos atributos de
processo estabelecidos para aquele nível, mais os processos de todos os níveis
anteriores, uma vez que o modelo é cumulativo (SOFTEX, 2009a).


2.3.7. Nível G - Parcialmente Gerenciado

       Primeiro nível de maturidade do MR-MPS, o nível G deve ser implementado
com cautela por dar início aos trabalhos de implementação do processo dentro da
organização. Após a implantação do nível G, a organização deve ser capaz de
gerenciar parcialmente seus projetos de desenvolvimento de software (SOFTEX,
2009b).

       Segundo o Guia de Implementação (SOFTEX, 2009b) com a implantação do
nível G de maturidade do MPS.BR uma organização passa por dois desafios:

       • Mudança de cultura organizacional, orientando a definição e melhoria dos
       processos de desenvolvimento de software;
       • Definição do conceito acerca do que é “projeto” para a organização.

                     No nível G, o projeto pode usar os seus próprios padrões e procedimentos,
                     não sendo necessário que se tenha padrões em nível organizacional. Se,
                     porventura, a organização possuir processos já definidos e os projetos
                     necessitarem adaptar os processos existentes, esse fato deverá ser
                     declarado durante o planejamento do projeto. Essas adaptações podem
                     incluir   alteração   em   processos,   atividades,   ferramentas,   técnicas,
                     procedimentos, padrões, medidas, dentre outras. (SOFTEX, 2009a).


       Os processos implantados em uma organização para o nível G de maturidade
são:

       •   Gerência de projetos – GPR: seu propósito é identificar, estabelecer,
       organizar e submeter o controle das atividades e recursos necessários para
16



      que o projeto apresente o resultado esperado, atendendo aos seus requisitos
      e restrições.
      •   Gerência de Requisitos – GRE: seu propósito é gerenciar os requisitos
      do projeto, bem como as possíveis inconsistências entre os requisitos e os
      planos e produtos de trabalho.

      De acordo com o Guia de Implementação (SOFTEX, 2009b), a implantação
do processo Gerência de projetos tem como objetivo levar a organização a atingir
os seguintes resultados:

      •   GPR1 - O escopo do trabalho para o projeto é definido;
      •   GPR2 - As tarefas e os produtos de trabalho do projeto são
      dimensionados utilizando métodos apropriados;
      •   GPR3 - O modelo e as fases do ciclo de vida do projeto são definidos;
      •   GPR4 - (Até o nível F) O esforço e o custo para a execução das tarefas e
      dos produtos de trabalho são estimados com base em dados históricos ou
      referências técnicas;
      •   GPR5 - O orçamento e o cronograma do projeto, incluindo a definição de
      marcos e pontos de controle, são estabelecidos e mantidos;
      •   GPR6 - Os riscos do projeto são identificados e o seu impacto,
      probabilidade de ocorrência e prioridade de tratamento são determinados e
      documentados;
      •   GPR7 - Os recursos humanos para o projeto são planejados
      considerando o perfil e o conhecimento necessários para executá-lo;
      •   GPR8 - Os recursos e o ambiente de trabalho necessários para executar
      o projeto são planejados;
      •   GPR9 - Os dados relevantes do projeto são identificados e planejados
      quanto à forma de coleta, armazenamento e distribuição. Um mecanismo é
      estabelecido para acessá-los,     incluindo, se   pertinente,   questões de
      privacidade e segurança;
      •   GPR10 - Um plano geral para a execução do projeto é estabelecido com
      a integração de planos específicos;
17



      •   GPR11 - A viabilidade de atingir as metas do projeto, considerando as
      restrições e os recursos disponíveis, é avaliada. Se necessário, ajustes são
      realizados;
      •   GPR12 - O Plano do Projeto é revisado com todos os interessados e o
      compromisso com ele é obtido;
      •   GPR13 - O projeto é gerenciado utilizando-se o Plano do Projeto e outros
      planos que afetam o projeto e os resultados são documentados;
      •   GPR14 - O envolvimento das partes interessadas no projeto é gerenciado
      •   GPR15 - Revisões são realizadas em marcos do projeto e conforme
      estabelecido no planejamento;
      •   GPR16 - Registros de problemas identificados e o resultado da análise de
      questões pertinentes, incluindo dependências críticas, são estabelecidos e
      tratados com as partes interessadas;
      •   GPR17 - Ações para corrigir desvios em relação ao planejado e para
      prevenir a repetição dos problemas identificados são estabelecidas,
      implementadas e acompanhadas até a sua conclusão.

      Já o Processo de Gerência de Requisitos, segundo o Guia de Implementação
(SOFTEX, 2009b), tem como objetivo levar a organização a atingir os seguintes
resultados:

      •   GRE1 - Os requisitos são entendidos, avaliados e aceitos junto aos
      fornecedores de requisitos, utilizando critérios objetivos;
      •   GRE2 - O comprometimento da equipe técnica com os requisitos
      aprovados é obtido;
      •   GRE3 - A rastreabilidade bidirecional entre os requisitos e os produtos de
      trabalho é estabelecida e mantida;
      •   GRE4 - Revisões em planos e produtos de trabalho do projeto são
      realizadas visando identificar e corrigir inconsistências em relação aos
      requisitos;
      •   GRE5 - Mudanças nos requisitos são gerenciadas ao longo do projeto.
18



      A implantação do nível G necessita também satisfazer os atributos de
processo AP 1.1 e AP 2.1, que são descritos a seguir juntamente com os resultados
esperados para cada um destes atributos (SOFTEX, 2009a).

      AP 1.1 O processo é executado: Este atributo é uma medida do quanto o
processo atinge o seu propósito.

      Resultado esperado:

      • RAP 1. O processo atinge seus resultados definidos.

      AP 2.1 O processo é gerenciado: Este atributo é uma medida do quanto a
execução do processo é gerenciada.

      Resultados esperados:

      • RAP 2. Existe uma política organizacional estabelecida e mantida para o
      processo;
      • RAP 3. A execução do processo é planejada;
      • RAP 4. (Para o nível G). A execução do processo é monitorada e ajustes
      são realizados;
      • RAP 5. (Até o nível F) As informações e os recursos necessários para a
      execução do processo são identificados e disponibilizados;
      • RAP 6. (Até o nível F) As responsabilidades e a autoridade para executar o
      processo são definidas, atribuídas e comunicadas;
      • RAP 7. (Até o nível F) As pessoas que executam o processo são
      competentes em termos de formação, treinamento e experiência;
      • RAP 8. A comunicação entre as partes interessadas no processo é
      gerenciada de forma a garantir o seu envolvimento;
      • RAP 9. (Até o nível F) Os resultados do processo são revistos com a
      gerência de alto nível para fornecer visibilidade sobre a sua situação na
      organização;
      • RAP 10. (Para o nível G) O processo planejado para o projeto é executado.
19



2.3.8. Processo de Avaliação

      O Processo e Método de Avaliação MA-MPS tem como objetivo a verificação
da maturidade de uma empresa na execução de seus processos de software,
avaliando o conjunto de atividades e tarefas a serem realizadas pela organização
para atingir os propósitos do programa (SOFTEX, 2009c).

      Um processo de avaliação é dividido em quatro subprocessos: Contratar a
avaliação; Preparar a realização da avaliação; Realizar a avaliação final; e
Documentar os resultados da avaliação. Cada um dos subprocessos é composto de
atividades, que são descritas por meio de tarefas (SOFTEX, 2009c).

      A estrutura do método de avaliação do MPS.BR pode ser observado na
Figura 03.




      Figura 03 – Estrutura do Método de Avaliação do MPS.BR. Fonte: (FUMSOFT, 2009b)

      A avaliação é conduzida por uma Instituição Avaliadora (IA) credenciada pela
SOFTEX e é auditada pelo Grupo de Auditores do MA-MPS, sob supervisão do FCC
(Fórum de Credenciamento e Controle) e coordenação da SOFTEX (SOFTEX,
2009c).
20



      Segundo a SOFTEX, "uma avaliação tem validade de 3 (três) anos a contar
da data em que a avaliação final foi concluída na unidade organizacional avaliada"
(SOFTEX, 2009c, p.8).
21



3. Estudo de Caso: Implantação do MPS.BR na Cientec


3.1. Descrição da Empresa

      Criada em 1997 por pesquisadores do Departamento de Engenharia Agrícola
da UFV (Universidade Federal de Viçosa), a Cientec Consultoria e Desenvolvimento
de Sistemas foi a primeira empresa incubada pela UFV. Graduou-se pela
Incubadora de Empresas de Base Tecnológica - CENTEV/UFV em 1999. Em 2000
foi transferida para os novos sócios, que definiram um modelo de negócio que
transforma pesquisas científicas para o mercado por meio da tecnologia da
informação (CIENTEC, 2011).

      A Cientec possui uma estrutura de fábrica de software e atua no
desenvolvimento de softwares voltados para área de agronegócio e de recursos
naturais, sendo pioneira neste setor. A empresa também oferece serviços de
consultoria em tecnologia da informação, oferecendo a clientes treinamentos em
seus sistemas (CIENTEC, 2011).

      Além de estar inserida no Pólo de Tecnologia da Informação de Viçosa - MG,
a Cientec é uma das empresas líderes no movimento de implantação do Arranjo
Produtivo Local de Tecnologia da Informação de Viçosa – APL TI Viçosa, sendo um
de seus diretores o atual Presidente do arranjo (CIENTEC, 2011).

      Em 2009, iniciou seu processo para a obtenção do nível G do MPS.BR, dando
um grande passo na busca pela ampliação da sua atuação. Além disso, conquistou
sua participação no programa do Instituto Euvaldo Lodi (IEL) para capacitação das
empresas para a internacionalização, com o objetivo de expandir sua área de
atuação.

      Em agosto de 2010 a Cientec tornou-se a primeira empresa de Viçosa
avaliada pelo Programa MPS.BR, conquistando o nível de maturidade G do MR-
MPS, passando a ser também uma das empresas brasileiras de software focadas no
agronegócio e recursos naturais com esta qualificação.
22



3.2. Objetivo da Implantação do MPS.BR

      O objetivo da Cientec com a implantação do MPS.BR foi atestar a qualidade
dos processos de desenvolvimento, manutenção, engenharia e aquisição de
software, visando à melhoria da eficiência e eficácia dos processos já existentes. A
qualificação significa um avanço para a empresa em termos de competitividade num
mercado cada vez mais exigente.

      Com a implantação do programa de melhoria de processos, a empresa busca
um amadurecimento do processo de desenvolvimento de software por meio de
treinamento da equipe, consultorias especializadas e utilização de boas práticas de
engenharia de software, a fim de satisfazer os quesitos para atendimento ao modelo.

      Com a obtenção do nível G, a empresa obteve um diferencial em relação aos
concorrentes na participação em licitações e editais e ampliou sua participação nos
processos de seleção, já que alguns desses processos têm a qualificação em níveis
de maturidade como fator de pontuação para as empresas interessadas na
participação.

      A competitividade pelo mercado faz com que as empresas busquem maior
qualificação e melhoria contínua dos seus processos, visando oferecer ao mercado
produtos de alta qualidade, para clientes cada vez mais exigentes. Essa busca de
qualificação dos processos de produção pode ser observada na tabela abaixo, que
apresenta o número de empresas no Brasil que aderiram ao Modelo MPS.BR, sendo
que o número de empresas avaliadas mais que duplicou nos últimos três anos.

      A tabela a seguir mostra a relação de empresas avaliadas em cada nível de
maturidade em cada ano desde 2005 e a comparação a cada triênio, demonstrando
o número elevado de empresas no último triênio.
23



                                       Totais por Níveis
            Ano             A      B     C     D      E       F     G     Totais por Ano
            2005            0      0     0     0      1      3      1            5
            2006            2      0     0     1      1      3      7           12
            2007            1      0     0     0      1      12    41           55
     Total 2005 a 2007      3      0     0     1      3      16    49           72
            2008            1      0     0     0      1      9     40           51
            2009            2      0     2     0      2      33    41           80
            2010            0      0     7     0      2      22    40           71
     Total 2008 a 2010      3      0     9     0      5      64    121         202
            2011            1      0     0     0      1      0      3            5
            2012            0      0     0     0      0      0      0            0
            2013            0      0     0     0      0      0      0            0
     Total 2011 a 2013      1      0     0     0      1      0      3            5
          TOTAIS            7      0     9     1      9      80    173         279

 Tabela 01 - Relação de Avaliações MPS publicadas até o dia 20 de abril de 2011, organizadas por
                         níveis de maturidade. Fonte: (SOFTEX, 2011b)


3.3. Implementação do Modelo


3.3.1. Início da Implementação

       A Cientec iniciou a implantação do processo em abril de 2009, sendo uma das
empresas integrantes do Grupo 6 (G6) da FUMSOFT (Sociedade Mineira de
Software), instituição associada ao SOFTEX que apóia grupos de empresas para a
implementação e avaliação segundo o modelo MR-MPS do Programa MPS.BR.

       O Grupo 6 foi composto por 10 empresas que realizaram a implementação
em conjunto e foram avaliadas nos níveis G, F e C. A implementação do grupo foi
realizado no biênio 2009/2010, com o apoio da: SECTES (Secretaria de Ciência,
Tecnologia e Ensino Superior do Estado de Minas Gerais), FAPEMIG (Fundação de
amparo a Pesquisa do Estado de Minas Gerais), SEBRAE e SOFTEX.

       A tabela abaixo relaciona as empresas integrantes do Grupo 6, o nível de
maturidade buscado no processo de implementação e os implementadores
responsáveis por cada uma das empresas.
24



       Empresa            Nível       Implementadores            Implementadores
PDCase                      C      Carlos Barbieri           Adriele Ribeiro
TechBiz                     C      Cesar Ávila               Carlos Barbieri
BHS                         F      Carlos Barbieri           Rosângela Miriam
Attest                      G      Rosângela Miriam          Junilson Souza
ADOK                        G      Fernando Moreira          Fabiana Borges
Cientec                     G      Alex Prado                José Luiz Braga
ZEUS                        G      Alex Prado                Carlos Pietrobon
Cadsoft                     F      Junilson Souza            Fabiana Bigão
Fácil Informática           F      Dhanyel Numes             Fernando Moreira
Engetron                    F      Dhanyel Numes             Rosângela Miriam
          Tabela 02 – Empresas participantes do G6 da FUMSOFT. Fonte: (FUMSOFT, 2009)



         O Programa cooperativo com Grupos de Empresas tem como objetivo a
formação de grupos de empresas que buscam a implementação de melhorias de
processo e adequação aos requisitos de determinado modelo ou norma de
referência, como MPS.BR, CMMI ou ISO 9000 (SOFTEX, 2011c).

         Segundo a SOFTEX (SOFTEX, 2011c), o programa cooperativo oferece os
seguintes benefícios para as empresas participantes:

         •   Redução de custos de implementação (rateio de custos de treinamentos e
             despesas);
         •   Troca de experiências entre empresas participantes;
         •   Relatos de experiências de empresas que já implantaram programas
             semelhantes;
         •   Possibilidade de obtenção de apoio financeiro (BID, SEBRAE, outros)
             para implementação e avaliação oficial;
         •   Maior poder de negociação para contratação de avaliações oficiais
             (MPS.BR, CMMI®) e auditorias de certificação (ISO 9000).
25



      A SOFTEX definiu como principais atividades do programa cooperativo
(SOFTEX, 2011c):

      •   Diagnóstico inicial: realizado em cada empresa participante para
          verificação de seus processos atuais e da aderência ao modelo/ norma de
          referência.
      •   Consultoria: realizada em cada empresa participante para definição de
          plano de ações e realização das atividades nele definidas.
      •   Treinamentos: realizados para o grupo de empresas participantes para
          capacitação dos colaboradores nos principais conceitos do modelo/
          norma de referência e sua aplicação na organização.
      •   Diagnóstico pré-avaliação: realizado em cada empresa participante para
          verificação de seus processos e aplicação nos projetos, com objetivo de
          verificação de prontidão para a realização de avaliação oficial/ auditoria
          de certificação.
      •   Avaliação oficial (MPS.BR/ CMMI): realizada para classificação do nível
          de maturidade da organização realizada por Instituição Avaliadora
          credenciada pelo SOFTEX (MPS.BR). Opcionalmente, caso seja de
          interesse realizar também a avaliação CMMI, por um Lead Appraiser
          autorizado pelo SEI (CMMI).
      •   Auditoria de Certificação (ISO 9000): realizada por Organismo
          Certificador Credenciado.


3.3.2. Cronograma e Atividades

      Segundo o Plano de Implementação definido para o G6 (FUMSOFT, 2009),
as empresas participantes seguiram o seguinte cronograma:

      • Workshop Executivo e Diagnóstico Inicial no primeiro mês de trabalho;
      • Treinamentos até o terceiro mês de atividades;
      • Análise Crítica no sexto mês do projeto;
      • Diagnóstico Pre-Assessment no início do décimo segundo mês;
      • Avaliação Inicial Oficial no décimo terceiro mês;
      • Avaliação Final Oficial até o décimo quinto mês.
26



            A Cientec, juntamente com as demais empresas do grupo que buscavam a
  avaliação do MPS.BR nível G, passou pelas atividades listadas na Tabela 03 abaixo.
  Algumas destas atividades foram realizadas envolvendo apenas as empresas do
  grupo que almejavam o nível G, outras atividades foram realizadas com todas as
  empresas do grupo e outras atividades realizadas individualmente (FUMSOFT,
  2009).

                                                                               Carga
                                    Atividade                                                          Público Alvo
                                                                              Horária
  1         Diagnóstico Inicial
  1.1       Levantamento e Análise de dados                                       8           Alta Direção/ SEPGP*/
                                                                                              Equipe de SW
  1.2       Apresentação de Relatório                                             4           Alta Direção/ SEPG/
                                                                                              Equipe de SW
  2         TREINAMENTO / CAPACITAÇÃO
  2.1       Workshop Executivo                                                    4           Alta Direção/ SEPG
  2.2       GRE                                                                   8           SEPG
  2.3       GPR                                                                   8           SEPG
  2.12      Workshop Técnico                                                      4           SEPG
  3         CONSULTORIAS
  3.1       Consultoria Executiva                                                64           SEPG
  4         ANÁLISE CRÍTICA
  4.1       Levantamento de Análise de dados                                      4           Alta Direção/ SEPG
  5         DIAGNÓSTICO PRE-ASSESSMENT
  5.1       Levantamento do Andamento do Projeto                                  8           Alta Direção/ SEPG/
                                                                                              Equipe de SW
  5.3       Apresentação/ Análise Crítica dos resultados                          4           Alta Direção/ SEPG/
                                                                                              Equipe de SW
* SEPG - Software Engineering Process Group: Grupo responsável pela definição e manutenção dos processos da empresa.

                    Tabela 03 – Atividades realizadas pela Cientec durante a Implementação.


            A seguir é detalhada cada uma das atividades a que a Cientec foi submetida
  durante o processo de implementação, segundo as definições do Plano de
  Implementação (FUMSOFT, 2009).

            3.3.2.1. Diagnóstico Inicial

            O      Diagnóstico            Inicial       é     realizado          por      consultores            da    Instituição
  Implementadora ou parceiros credenciados, nas dependências de cada empresa
  participante, com o objetivo de obter uma visão global da empresa. Consiste em:

            • Levantamento da Situação Inicial: Obtenção de dados da organização
            para um entendimento prévio de sua estrutura, nicho de negócio e da
27



      situação atual dos processos, que serão a base para o detalhamento/
      planejamento da etapa de diagnóstico. A obtenção destes dados é feita por
      meio de um Questionário Inicial preenchido pela empresa participante.
      Informações específicas são coletadas em sessão de consultoria por meio de
      Entrevistas e Análise de documentos.
      • Análise dos dados obtidos: Com base nos dados obtidos é verificada a
      aderência do processo de desenvolvimento de software aos requisitos do
      modelo MPS.BR.
      • Apresentação de Relatório: É apresentado a cada empresa um relatório
      dos resultados do diagnóstico contendo os pontos fortes, os pontos fracos e
      as oportunidades de melhoria.


      3.3.2.2. Treinamento e Capacitação

      Realização de workshops e treinamentos para as organizações participantes,
realizados em conjunto, com os seguintes objetivos:

      • Workshop Executivo: Apresentar o modelo MPS.BR à alta administração
      das organizações, enfatizando sua participação no estabelecimento de um
      processo de melhoria de desenvolvimento e os benefícios da implementação
      de um modelo de gestão alinhados com a estratégia organizacional;
      • Treinamentos nos Processos de Nível G: Apresentar e detalhar os
      processos Gerência de Requisitos – GRE e Gerência de Projetos – GPR,
      conforme modelo de referência do MPS.BR, para compreensão de seus
      principais conceitos, com o intuito de aplicá-los na organização.
      • Workshop Técnico: Apresentar resultados, discutir principais problemas e
      solucionar dúvidas das organizações participantes.


      3.3.2.3. Consultorias

      As sessões de Consultoria Executiva são realizadas nas dependências de
cada empresa participante em atividades definidas no Plano do Projeto de Melhoria,
elaborado em conjunto com os responsáveis e os representantes da empresa.
28



      3.3.2.4. Análise Crítica

      As atividades de Análise Crítica são realizadas individualmente em cada
organização. Constitui-se de reuniões com a alta administração e SEPG das
organizações e análise de documentação relativa ao projeto para acompanhamento
do andamento dos trabalhos de implementação de melhorias e análise crítica dos
resultados, visando avaliar o alcance dos marcos definidos.

      3.3.2.5. Diagnóstico Pre-Assessment

      O Diagnóstico Pre-Assessment é realizado individualmente por consultores,
nas dependências de cada empresa participante, com o objetivo de avaliar o grau de
aderência da empresa aos processos que serão avaliados, mapeando eventuais
lacunas e propondo ações corretivas a serem implementadas antes da etapa de
Avaliação. O diagnóstico constitui-se das seguintes etapas:

      • Levantamento do andamento do projeto: Obtenção de dados da
      organização para um entendimento de sua estrutura e da situação dos
      processos, podendo elaborar o detalhamento / planejamento da etapa de
      diagnóstico. O levantamento de informações é realizado por meio de
      entrevistas e análise de documentações.
      • Análise dos dados obtidos: Com base nos dados obtidos, é verificada a
      aderência do processo de desenvolvimento de software aos requisitos do
      modelo MPS.BR.
      • Apresentação/ Análise crítica dos resultados: Após análise dos dados e
      informações obtidos, são identificados os itens, atividades e práticas que não
      atendem aos requisitos do MPS.BR. Nessa ocasião é realizada uma análise
      crítica conjunta, pela empresa participante e a FUMSOFT, com foco nos
      resultados coletados, para planejamento das ações e atividades necessárias.


3.3.3. Recursos


3.3.3.1. Recursos Humanos

      Para o processo de implementação a Cientec contou com a atuação de um
Analista em tempo integral, sendo este funcionário responsável por representar a
29



empresa nos encontros realizados pela FUMSOFT, e o principal responsável para
elaboração e implantação dos processos durante a implantação do MPS.BR.

      Além do analista, a implantação também contou com a participação em tempo
parcial dos sócios diretores da empresa e patrocinadores da avaliação.

      Durante a implementação, os analistas da empresa também tiveram
participação, fornecendo apoio e sugestões na elaboração dos processos e
participando ativamente dos treinamentos oferecidos pela empresa com o objetivo
de repassar a todos os colaboradores o novo processo.

      Para a implementação, a empresa também contou com o apoio de dois
consultores, contratados para orientar no processo.


3.3.3.2. Recurso Financeiro

      Segundo o diretor da Cientec, a empresa estima que o valor total investido
para a implementação do programa foi de oitenta mil reais (R$ 80mil), sendo que
esse valor considera investimentos com o processo de implantação, o processo de
avaliação e com custos de alocação dos colaboradores internos.

      Para a implantação de programa foram destinados quarenta e quatro mil reais
(R$ 44mil), sendo trinta e cinco mil reais (R$ 35mil) destinados para o processo de
implantação do programa, onde sessenta por cento (60%) do valor foi custeado pelo
programa de apoio do governo através da SOFTEX e SEBRAE. Para o processo de
avaliação foram destinados nove mil (R$ 9mil) reais para custos com avaliadores,
sendo cinqüenta por cento (50%) custeados pelo governo.

      Os outros gastos da empresa foram referentes à mão de obra de
colaboradores, sendo que contou com um profissional dedicado em tempo integral
durante todo o processo, além de horas de trabalho dos profissionais da empresa
que atuaram em momentos específicos da implementação e das horas de trabalho
dos diretores da empresa.
30



3.4. Ações Implantadas

3.4.1. Revisão do Processo de Desenvolvimento CientecPro

      A ação inicial realizada pela empresa foi a revisão do CientecPro (Processo
de Desenvolvimento de Software da Cientec) buscando a otimização, adequação e
formalização de atividades, papéis e artefatos em todas etapas do desenvolvimento
de software, com o objetivo de atender os quesitos propostos pelo nível G do MPS-
BR.

      Com essa revisão, a Cientec buscou um processo mais simplificado e mais
adequado à realidade da empresa, sendo definidos no CientecPro o ciclo de vida do
processo, que contempla as fases do processo de desenvolvimento e as disciplinas
que compõem o processo.

      O processo de desenvolvimento da Cientec está dividido em três fases: Fase
Inicial, Fase Iterativa e Fase Final (Figura 04), sendo definido no CientecPro as
atividades de cada uma dessas fases, bem como o responsável, participantes,
artefatos utilizados, artefatos gerados e as tarefas de cada uma das atividades.




                             Figura 04 - Fases do CientecPro


      No CientecPro é definido a utilização do modelo de ciclo de vida iterativo
incremental, modelo que divide o desenvolvimento de um produto de software em
ciclos, onde para cada ciclo as fases de análise, projeto, implementação e testes são
realizadas uma única vez.

      Com o modelo iterativo e incremental, a empresa consegue obter melhores
resultados nas entregas para o cliente, além de conseguir maior envolvimento do
cliente no desenvolvimento do projeto. Com esse modelo também fica mais fácil
31



identificar riscos e gerenciar as mudanças de requisitos. O modelo de ciclo de vida
utilizado pela empresa pode ser observado na Figura 05.




                     Figura 05 – Ciclo de Vida definido no CientecPro


      Após essa revisão, o fluxo das atividades do CientecPro passou a ter a
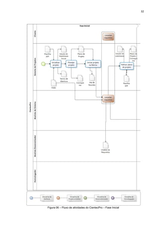
estrutura apresentada nas Figuras 06, 07 e 08. Também foram projetados os fluxos
para: a Revisão de Planos de Projeto, Solicitação de Mudanças e Administração de
Problemas. Todos os fluxos foram desenhados com o auxilio da ferramenta BizAgi
Process Modeler <www.bizagi.com>.
32




Figura 06 – Fluxo de atividades do CientecPro – Fase Inicial
33




Figura 07 – Fluxo de atividades do CientecPro – Fase Iterativa
34




Figura 08 – Fluxo de atividades do CientecPro – Fase Final
35



3.4.2. Documentações e Controles

      Para melhorar o controle dos processos de desenvolvimento e da
documentação interna de projetos da empresa, bem como para melhorar a
comunicação com os clientes, a Cientec elaborou uma série de templates de
documentos, que devem ser utilizados pelos colaborados participantes de um
determinado projeto. Tais templates orientam a geração de documentos desde a
fase inicial até a fase final do processo de desenvolvimento.

      Todos os documentos foram elaborados visando atender os requisitos
propostos pelo MR-MPS. A seguir é apresentada uma relação dos documentos
gerados pela Cientec, com uma breve descrição de seus objetivos e finalidades
dentro do processo.

      3.4.2.1. Templates para atas

      Visando à padronização dos documentos gerados e documentação de
reuniões e entregas, foram gerados templates para as seguintes atas:

      • Ata de Entrega da Iteração;
      • Ata de Inicialização do Projeto na Fábrica;
      • Ata de Mobilização da Iteração;
      • Ata de Relatório para Diretoria da Iteração;
      • Ata de Retrospectiva da Iteração;
      • Ata de Reunião geral.


      3.4.2.2. Planilhas de controle
      • Burndown chart: Planilha para acompanhamento de projeto, o Burndown
         chart é uma ferramenta da metodologia ágil SCRUM que auxilia na
         visualização do status atual do projeto, possibilitando analisar Esforço X
         Dias, traçando um gráfico de acompanhamento do planejado com o
         executado.
      • Lista de Atividades: Lista a relação de atividades que compõem uma
         iteração, definindo a duração e o status da atividade como Realizado ou
         Não Realizado.
36



• Matriz de Rastreabilidade: Tem como objetivo criar um mapeamento dos
  casos de uso e requisitos de um software, permitindo uma visualização
  global do sistema, facilitando a avaliação de impactos para possíveis
  mudanças durante o desenvolvimento. A planilha armazena os seguintes
  dados: informações gerais do projeto; listas de requisitos funcionais, não
  funcionais e de casos de uso; relacionamentos entre casos de uso, entre
  casos de uso e requisitos e entre os requisitos; lista de diagramas de
  análise de projeto e de possíveis reutilizações para o projeto. A
  rastreabilidade bidirecional do requisito ao código é realizada através de
  um padrão definido no processo, composto de comentários em linhas de
  código nos quais são informados o identificador do Requisito e o
  identificador do Caso de Uso correspondente ao código fonte. Um relatório
  é gerado com auxilio da IDE utilizada para desenvolvimento e este
  documento é anexado ao documento de solicitação de mudança na seção
  de Análise de Impacto.
• Orçamento e Viabilidade: Com essa planilha a empresa realiza o
  levantamento para gerar o orçamento de um projeto, podendo analisar os
  custos baseados na contagem de Pontos de Função (PF) de um projeto,
  gerando o esforço necessário para cada disciplina de acordo com a
  tecnologia selecionada, calculando o número de horas e quantidade de
  profissionais necessários. Com base na conversão em PF, a empresa gera
  o orçamento para alocação de pessoal, podendo acompanhar mês a mês
  se os custos planejados estão de acordo com o realizado. Com esse
  controle, a empresa consegue atuar de imediato caso seja detectado que
  os custos realizados não estão alinhados com o planejado, podendo, por
  exemplo, tentar renegociar com o cliente ou optar pelo cancelamento do
  projeto evitando maiores prejuízos.
• Planilha APF: Planilha utilizada para realizar a Análise de Pontos de
  Função, identificando os pontos de função e analisando sua complexidade,
  realizando cálculo do fator de ajustes, quando necessário.


3.4.2.3. Outros documentos:
• Checklist de Requisitos: Documento com formulário para validar a
  qualidade da especificação dos requisitos, verificando se estão dentro do
37



 resultado esperado pela empresa para gerar uma especificação de
 qualidade.
• Documento de Requisitos: Template para elaboração de um documento
 de especificação de requisitos descrevendo Requisitos Funcionais e Não
 Funcionais, Casos de Uso, Protótipos e Informações Adicionais. O objetivo
 deste documento é especificar os requisitos e casos de uso do sistema,
 fornecendo aos desenvolvedores e clientes as informações necessárias
 para o seu projeto e implementação. O documento de requisitos servirá
 como acordo entre as partes envolvidas, sendo assinado pela empresa e
 pelo cliente aprovando os requisitos levantados para o sistema a ser
 desenvolvido, resguardando a empresa de futuros requisitos não
 identificados na assinatura do contrato.
• Documento de Visão: Template para o documento que dará uma visão
 geral do projeto a ser realizado, descrevendo suas características iniciais,
 os principais produtos de trabalho, as partes interessadas e as tecnologias
 adotadas. O Documento de Visão tem como objetivo facilitar a
 comunicação inicial entre o cliente e a empresa contratada, fornecendo
 informações necessárias ao planejamento inicial do projeto.
• Gerenciamento de Riscos: Documento que tem como objetivo identificar
 possíveis riscos para o desenvolvimento do projeto, identificando ameaças
 ou oportunidades que influenciaram no desenvolvimento. Com esse
 documento é possível relacionar fatores ambientais e características que
 serão monitoradas para análise de riscos, criando um planejamento de
 ação caso o risco venha a acontecer. Nesse documento os riscos são
 classificados analisando sua probabilidade de ocorrência e seu impacto no
 projeto.
• Lista     de   Problemas:   Template      para   lançamento   de   problemas
 identificados durante o desenvolvimento do projeto, onde devem ser
 cadastradas informações sobre o problema, se o problema está
 relacionado a algum risco previsto, e quais as ações corretivas prevista
 para correção ou amenização do problema. Após a resolução do problema,
 as informações da solução e as lições aprendidas devem ser informadas
 para compor a base histórica do projeto.
38



      • Plano de Projeto: Template do documento que trata o plano geral do
        projeto a ser realizado, descrevendo suas características gerais, separados
        em sub-planos como de Integração, Escopo, Tempo, Recurso, Custo,
        Comunicação e Riscos. Este documento tem como objetivo ser o ponto
        central de informação do projeto, contendo todo o planejamento do projeto
        bem como o acompanhamento e controle do mesmo, sendo atualizado
        sempre que necessário no decorrer do projeto.
      • Solicitação de Mudança: O documento contém dados para uma
        solicitação de mudança que poderá ocorrer durante o desenvolvimento do
        projeto ou até mesmo após sua conclusão. No documento é informando
        qual o tipo de mudança, quais os impactos da mudança com base na
        matriz de rastreabilidade do projeto, e o estudo de viabilidade com base no
        esforço requerido, recursos humanos, recursos financeiros e viabilidade
        técnica.
      • Termo de Abertura: Template de documento para oficializar o início do
        projeto entre o cliente e a empresa contratada, com uma breve descrição e
        justificativa do projeto, pessoas envolvidas no projeto, premissas e
        restrições, além de compromissos entre as partes. O documento é
        assinado por ambas as partes e marca o início do projeto.
      • Termo de Conclusão: Modelo de documento para definir a conclusão do
        projeto, no qual estão especificados os dados da entrega. Esse documento
        informa ainda que qualquer mudança após a entrega seja considerada
        como manutenção evolutiva. O documento deve ser assinado pela
        empresa e pelo cliente, aprovando a entrega.


3.5. A Avaliação

      A Cientec concluiu o processo de avaliação em agosto de 2010, atendendo
aos requisitos de processos e capacidade do Modelo de Referência MR-MPS
(versão 2009) do nível G – Parcialmente Gerenciado. A Declaração da Avaliação de
Processos de Software da Cientec apresenta o texto conforme apresentado a seguir.

                    Em 30 de agosto de 2010, foi concluída a avaliação dos processos de
                    software na unidade organizacional Fábrica de Software, da empresa
                    Cientec - Consultoria e Desenvolvimento de Sistemas Ltda, em Viçosa-MG,
39



                     seguindo o método de avaliação MA-MPS. A conclusão da avaliação é que
                     a empresa atende aos critérios do nível G - Parcialmente Gerenciado do
                     modelo de referência MR-MPS. (SOFTEX, 2011a)


      Os avaliadores consideraram satisfeitos os processos de GPR - Gerência de
Projetos e GRE - Gerência de Requisitos, sendo que o processo implantado na
empresa atendeu todos os resultados esperados e resultados de atributos de
processo para GPR e GRE.

      A avaliação conquistada pela Cientec tem validade até 29 de Agosto de 2013.


3.6. Resultados alcançados


      A Cientec destaca como principal resultado na implementação o seu objetivo
alvo, que era de atestar a qualidade dos processos utilizados pela empresa,
podendo observar o quanto era falho o processo anterior, principalmente relacionado
ao gerenciamento de projetos. Segundo o sócio diretor da Cientec, durante o
processo de implementação, a empresa observou que a função do gerente de
projetos da empresa estava apenas focada na distribuição de tarefas para a equipe
técnica, enquanto o acompanhamento da execução das tarefas era falho.

      Com a implementação dos processos de nível G, a empresa revisou sua
definição de gerenciamento de projetos, passando para o profissional da área as
responsabilidades reais que devem ser exercidas por um gerente de projetos, o que
inclui acompanhar o projeto desde a definição inicial até a sua conclusão. A
definição dos papéis e responsabilidades permitiu à empresa dar um foco mais
definido e uma melhor qualificação à sua equipe, sempre destacando a importância
de cada um dos papéis dentro do novo processo.

      Outro fator de destaque levantado pelos diretores da Cientec é em relação ao
novo processo de gerenciamento, que, com o apoio das planilhas de controles
definidas, agora permite que a empresa tenha um maior controle financeiro dos
projetos, podendo acompanhar mensalmente os custos de cada projeto e analisar se
está de acordo com o orçamento planejado, podendo atuar de forma preventiva
evitando, assim, prejuízos financeiros.
40



      Com essas planilhas de controle, a empresa agora consegue montar uma
base histórica de projetos, o que permite maior facilidade na hora de elaborar novos
orçamentos e diminui a margem de erros, tanto financeiros quanto de prazos de
entrega.

      A empresa destaca o aprendizado obtido com a utilização do método de
contagem de Pontos de Função, que foi adotado para estimar tempo e custo de
projeto e também colaborou na elaboração de orçamentos mais eficientes.

      Com a implementação de processos realizada e a avaliação concluída, a
empresa já observa uma grande melhoria nos resultados obtidos nos novos projetos
desenvolvidos: ela passou a oferecer produtos com menos problemas, o que
resultou em maior satisfação dos clientes e maior produtividade da equipe, uma vez
que conseguiu diminuir o retrabalho.

      Com a adoção do modelo incremental e iterativo, a empresa passou a
envolver mais os clientes no desenvolvimento, melhorando, assim, o relacionamento
com o cliente e a qualidade das entregas.

      O crescimento profissional com a participação na implementação do
programa foi citado pelo analista responsável da Cientec como um dos principais
benefícios, tanto para ele quanto para os demais funcionários da empresa que
participaram do processo. Esse fator também foi citado pelo supervisor de
desenvolvimento de outra empresa participante do G6 que foi avaliada no nível G do
MR-MPS em setembro de 2010.

                     Participar do processo de modelagem e implantação de um processo de
                     software é, sem dúvida, muito enriquecedor, tanto para a Empresa quanto
                     para os profissionais que dele participam. Entendo que a padronização na
                     construção dos produtos é o maior benefício que a empresa obteve nessa
                     primeira etapa desta caminhada na busca pela qualidade e maturidade.
                     Como conseqüência dessa padronização, podemos observar que a
                     empresa obteve mais organização e qualidade e, em decorrência, maior
                     confiabilidade e credibilidade em seus projetos. Percebo ainda que o
                     simples fato de participar deste processo é, para os profissionais, uma
                     experiência que traz um crescimento único e a satisfação de saber que
                     participou e contribuiu em um momento tão importante para a Empresa
                     (SOFTEX, 2011d).
41



3.7. Dificuldades encontradas na implantação


      A principal dificuldade encontrada pela empresa foi em relação à mudança na
cultura da empresa e dos funcionários, em função da necessidade de se adequarem
ao novo processo. No início, houve resistência por parte de alguns colaboradores na
aceitação das mudanças, principalmente relacionadas às atividades exercidas.
Porém, essas resistências foram sendo quebradas à medida que a implementação
do processo foi evoluindo, e os colaboradores foram percebendo as melhorias
obtidas com os resultados.

      Outro fator apontado como crítico foi a adoção da técnica de Análise por
Ponto de Função, onde os colaboradores tiveram dificuldades no aprendizado da
técnica e na definição dos valores a serem utilizados para os cálculos de
produtividade e esforço. Tal dificuldade foi devido à falta de dados históricos, sendo
os valores para produtividade definidos com base na experiência dos diretores da
empresa. Para projetos futuros, a empresa atualizará esses dados com os dados
históricos agora obtidos e armazenados pela empresa.


3.8. Lições aprendidas

      Com a revisão do seu processo, a Cientec percebeu o quanto é importante
manter um processo de desenvolvimento mais simplificado e alinhado com as reais
necessidades da empresa. O processo anterior era mais completo, porém muito
complexo para ser utilizado pela empresa.

      A adoção do método de contagem de Ponto de Função foi muito importante
para a empresa, pois permitiu melhor estimar custos de projeto e organizar a
alocação de mão de obra, evitando possíveis problemas decorrentes do não
atendimento a custos e prazos de entregas.

      Outro fator importante identificado pela empresa foi o aprendizado obtido com
a utilização de técnicas de métodos ágeis, como a utilização de quadros no estilo do
método Scrum, com diversos cartões identificando as tarefas e seus responsáveis,
bem como a fase em que se encontra cada uma das atividades.
42



3.9. Próximos Passos

      A empresa está atenta à necessidade de manutenção evolutiva dos
processos atuais, buscando sempre a melhoria destes processos, principalmente em
relação às ferramentas de controle criadas com o objetivo de elaborar e manter uma
base histórica de projetos que auxiliarão em projetos futuros.

      É uma preocupação constante da empresa a manutenção dos processos e o
acompanhamento de sua aplicação visando garantir a qualidade dos projetos
desenvolvidos, e para isso a empresa estará sempre buscando qualificação para
seus colaboradores.

      Os sócios proprietários se dizem motivados na busca por novos recursos para
viabilizar a implantação dos demais níveis de maturidade do MPS.BR.
43



4. Conclusão

      Este estudo de caso apresentou a implementação do modelo MPS.BR Nível
G na Cientec, com o objetivo de exemplificar como é realizado o processo em uma
empresa desde a fase de decisão da empresa por buscar um modelo de processo
até a fase de avaliação.

      O estudo demonstrou quais os benefícios que essa implementação pode
trazer para uma empresa, independentemente do seu tamanho, já que o MPS.BR foi
criado com a finalidade de oferecer um programa de melhoria economicamente
acessível à micro, pequenas e médias empresas de software, alinhado aos modelos
e normas internacionais, como o CMMI e a ISO 9000.

      O crescimento da competitividade no mercado de software fez com que as
empresas despertassem para a necessidade de buscar maior qualidade dos
produtos oferecidos, bem como a satisfação dos clientes com os resultados
entregues. E essa qualidade pode ser oferecida por meio da implementação de
processos seguindo as sugestões dos guias de implementação do MPS.BR.

      Para viabilizar a adesão ao Programa MPS.BR, o governo oferece incentivos
financeiros para auxiliar empresas de pequeno e médio porte a buscarem a melhoria
de processos custeando parte dos custos e organizando grupos de empresas para
buscarem em conjunto a maturidade visando otimizar recursos.

      O diagnóstico inicial apontou que o processo definido anteriormente pela
Cientec estava complexo e seria difícil de ser colocado em prática, considerando a
realidade da empresa. Com a redefinição realizada no processo conforme sugestões
dos consultores para que este atendesse os requisitos do MPS.BR, a empresa
conseguiu otimizar o seu processo, deixando apenas o que era realmente
necessário.

      Essa revisão também mostrou para a empresa o quanto era falho o seu
processo de gerenciamento de projetos, no qual a empresa realizava apenas um
acompanhamento de atividades, passando agora a estimar, planejar e acompanhar
todo o projeto, criando um verdadeiro processo de gerenciamento de projetos, que
44



possibilita ao gestor acompanhar toda a evolução do projeto e analisar os possíveis
riscos e atrasos.

      Um dos principais problemas relatados pela empresa para a implementação
do programa de melhoria está relacionado à cultura da empresa e de seus
colaboradores, pois a implementação de mudanças acaba gerando certo
desconforto. Para quebrar esta barreira, foi necessário que a empresa convencesse
seus colaboradores da sua importância dentro do processo e apresentasse os
benefícios e melhorias das condições de trabalho.

      Para a empresa, a busca pela maturidade no nível G do MPS.BR foi muito
importante para o seu crescimento no mercado. As melhorias já podem ser
observadas no resultado dos novos projetos, que têm sido entregues com maior
qualidade, e os clientes estão mais satisfeitos com os resultados, principalmente
pelo fato de participarem ativamente do processo.
45



5. Referências Bibliográficas


[ENGHOLM, 2010] ENGHOLM, Hélio Jr. - Engenharia de Software na Prática. São
Paulo 2010. 1ª edição. Editora Novatec.

[SOFTEX, 2009a] ASSOCIAÇÃO PARA PROMOÇÃO DA EXECELÊNCIA DO
SOFTWARE BRASILEIRO - SOFTEX. MPS.BR - Guia Geral: 2009, maio 2009.
Disponível                                                               em:
<http://www.softex.br/mpsbr/_guias/guias/MPS.BR_Guia_Geral_2009.pdf>. Acesso
em 29 jan. 2011.

[SOFTEX, 2009b] ASSOCIAÇÃO PARA PROMOÇÃO DA EXECELÊNCIA DO
SOFTWARE BRASILEIRO - SOFTEX. MPS.BR - Guia de Implementação – Parte 1:
Fundamentação para Implementação do Nível G do MR-MPS, maio 2009.
Disponível                                                               em:
<http://www.softex.br/mpsbr/_guias/guias/MPS.BR_Guia_de_Implementacao_Parte_
1_2009.pdf>. Acesso em 29 jan. 2011.

[SOFTEX, 2009c] ASSOCIAÇÃO PARA PROMOÇÃO DA EXECELÊNCIA DO
SOFTWARE BRASILEIRO - SOFTEX. MPS.BR - Guia de Avaliação, maio 2009.
Disponível                                                                em:
<http://www.softex.br/mpsbr/_guias/guias/MPSBR_Guia_de_Avaliacao_2009.pdf>.
Acesso em 11 abr. 2011.

[SOFTEX, 2011a] ASSOCIAÇÃO PARA PROMOÇÃO DA EXECELÊNCIA DO
SOFTWARE BRASILEIRO - SOFTEX. MPS.BR - Avaliação MPS, nível G, na
Cientec              em              Viçosa.           Disponível        em:
<http://www.softex.br/portal/softexweb/uploadDocuments/Press%20Release%20CIE
NTEC%20MPS-G%20300810.pdf> Acesso em: 28 mai. 2011.

[FUMSOFT, 2009] Sociedade Mineira de Software – FUMSOFT. Plano de
Implementação MPS.BR/ 2009-06. Material fornecido pela empresa.

[FUMSOFT, 2009b] Sociedade Mineira de Software - FUMSOFT. Projeto
Estruturador APL de Software - Grupo MPS.BR - 2009/06. Material fornecido pela
empresa.

[SOFTEX, 2011b] ASSOCIAÇÃO PARA PROMOÇÃO DA EXECELÊNCIA DO
SOFTWARE BRASILEIRO - SOFTEX. MPS.BR - Avaliações MPS Publicadas (prazo
de          validade:          3          anos).        Disponível      em:
<http://www.softex.br/mpsbr/_avaliacoes/2Avaliacoes%20MPSBR%20Publicadas_31
MAR11_279_portugu%C3%AAs.pdf> Acesso em: 22 abr. 2011.

[CIENTEC,        2011]       Cientec       -    Histórico. Disponível     em:
<http://www.cientec.net/cientec/Historico.asp?SESSAO=1&SUBSESSAO=2>
Acesso em: 12 fev. 2011.
46



[SOFTEX, 2011c] ASSOCIAÇÃO PARA PROMOÇÃO DA EXECELÊNCIA DO
SOFTWARE BRASILEIRO - SOFTEX. MPS.BR - Programas cooperativos com
Grupos               de            Empresas.            Disponível             em:
<http://cps.softex.br/pdf/Programas_Cooperativos.pdf> Acesso em: 22 abr. 2011.

[SOFTEX, 2011d] ASSOCIAÇÃO PARA PROMOÇÃO DA EXECELÊNCIA DO
SOFTWARE BRASILEIRO - SOFTEX. MPS.BR - Avaliação MPS-G na ATTEST em
Belo                   Horizonte.                 Disponível              em:
<http://www.softex.br/portal/softexweb/uploadDocuments/Press%20Release%20ATT
EST%20MPS-G%20100910.pdf> Acesso em: 22 abr. 2011.

[SOFTSUL, 2010] SOFTSUL - BID destina recursos para expandir MPS.BR na
América                     Latina.                  Disponível                 em:
<http://www.softsul.org.br/portal/noticia.php?id=1350> Acesso em: 30 abr. 2011.

TCC - Estudo de caso: Implantação do Modelo MPS.BR

  • 1.
    UNIVERSIDADE FUMEC FACULDADE DE CIÊNCIAS EMPRESARIAIS – FACE EDIMAR SOARES RAMOS IMPLANTAÇÃO DO MODELO MPS.BR: Estudo de Caso da Empresa CIENTEC - Consultoria e Desenvolvimento de Sistemas BELO HORIZONTE 2011
  • 2.
    2 EDIMAR SOARES RAMOS IMPLANTAÇÃO DO MODELO MPS.BR: Estudo de Caso da Empresa CIENTEC - Consultoria e Desenvolvimento de Sistemas Trabalho de conclusão de curso desenvolvido como requisito para a conclusão do curso de Pós-Graduação em Engenharia de Software e Governança de TI, da Universidade FUMEC. Orientadora: Prof.ª Ana Liddy Cenni de Castro Magalhães. BELO HORIZONTE 2011
  • 3.
    3 AGRADECIMENTOS Primeiramente a Deus por essa conquista, e aos meus pais pelo exemplo de vida e luta. Aos meus irmãos pela confiança e apoio nos momentos difíceis, e a minha noiva por estar sempre ao meu lado dando todo apoio necessário para continuar a busca pelos nossos objetivos. Aos amigos da Cientec, por mais uma vez me abrirem as portas, colaborando para o meu crescimento profissional e intelectual. Aos amigos de curso e aos mestres da FUMEC, um muito obrigado pela troca de experiência e pelos ensinamentos, em especial à Profa. Ana Liddy pela orientação neste trabalho.
  • 4.
    4 Sumário 1. Introdução ...................................................................................................................................... 7 2. Referencial Teórico ...................................................................................................................... 8 2.1. Processos de Software ............................................................................................................ 8 2.2. Qualidade de Software ............................................................................................................ 9 2.3. MPS.BR ................................................................................................................................... 10 2.3.1. Histórico ............................................................................................................................... 10 2.3.2. Conceitos ............................................................................................................................. 10 2.3.3. Objetivo do Programa ........................................................................................................ 11 2.3.4. Estrutura do Modelo ........................................................................................................... 12 2.3.5. Modelo de Referência MR.MPS ....................................................................................... 13 2.3.6. Níveis de Maturidade ......................................................................................................... 14 2.3.7. Nível G - Parcialmente Gerenciado ................................................................................. 15 2.3.8. Processo de Avaliação ...................................................................................................... 19 3. Estudo de Caso: Implantação do MPS.BR na Cientec ........................................................ 21 3.1. Descrição da Empresa .......................................................................................................... 21 3.2. Objetivo da Implantação do MPS.BR .................................................................................. 22 3.3. Implementação do Modelo .................................................................................................... 23 3.3.1. Início da Implementação ................................................................................................... 23 3.3.2. Cronograma e Atividades .................................................................................................. 25 3.3.3. Recursos .............................................................................................................................. 28 3.3.3.1. Recursos Humanos ........................................................................................................ 28 3.3.3.2. Recurso Financeiro ........................................................................................................ 29 3.4. Ações Implantadas ................................................................................................................. 30 3.5. A Avaliação .............................................................................................................................. 38 3.6. Resultados alcançados.......................................................................................................... 39 3.7. Dificuldades encontradas na implantação .......................................................................... 41 3.8. Lições aprendidas .................................................................................................................. 41 3.9. Próximos Passos .................................................................................................................... 42 4. Conclusão .................................................................................................................................... 43 5. Referências Bibliográficas ......................................................................................................... 45
  • 5.
    5 Índice de Imagens e Tabelas Figura 01 – Componentes do Modelo MPS.BR..................................................... 12 Figura 02 – Estrutura do Modelo de Referência.................................................... 14 Figura 03 – Estrutura do Método de Avaliação do MPS.BR.................................. 19 Figura 04 – Fases do CientecPro.......................................................................... 30 Figura 05 – Ciclo de Vida definido no CientecPro................................................. 31 Figura 06 – Fluxo de atividades do CientecPro – Fase Inicial............................... 32 Figura 07 – Fluxo de atividades do CientecPro – Fase Iterativa........................... 33 Figura 08 – Fluxo de atividades do CientecPro – Fase Final................................ 34 Tabela 01 – Relação de Avaliações MPS publicadas até o dia 20 de abril de 2011 por níveis de maturidade...................................................................................... 23 Tabela 02 – Empresas participantes do G6 da FUMSOFT................................... 24 Tabela 03 – Atividades realizadas pela Cientec durante a Implementação.......... 26
  • 6.
    6 RESUMO Este trabalho descreve um estudo de caso sobre a implantação do nível G do modelo "Melhoria de Processo do Software Brasileiro" (MPS.BR) realizado pela empresa CIENTEC - Consultora e Desenvolvimento de Sistemas. Inicialmente apresenta uma revisão conceitual sobre processo e qualidade de software, bem como uma introdução sobre o Programa MPS.BR. A seguir, relata como ocorreu a implantação do modelo e os resultados obtidos pela empresa decorrentes desta implantação, apresentando o processo de desenvolvimento definido e os documentos e controles criados para a utilização deste processo. A realização deste estudo de caso teve como objetivo mostrar os passos para a implantação, o apoio oferecido pelo governo às micro, pequenas e médias empresas de software e os benefícios obtidos com avaliações deste tipo para as empresas.
  • 7.
    7 1. Introdução O presente trabalho tem como objetivo apresentar e discutir o processo de implementação do Modelo MPS.BR (Melhoria de Processo do Software Brasileiro), desde a fase de decisão da empresa pela busca de um nível de maturidade, passando pela fase de implementação do modelo até a fase de avaliação dos processos implantados. O estudo realizado está dividido em duas partes, sendo a primeira um estudo relacionado ao conteúdo teórico envolvendo os conceitos principais sobre Processos de Software, Qualidade de Software e o Modelo MPS.BR, com foco no nível de maturidade G e no processo de avaliação. A segunda parte do estudo relata um estudo de caso da empresa CIENTEC - Consultoria e Desenvolvimento de Sistemas em seu processo de implementação e avaliação em busca do nível G de maturidade do modelo MPS.BR. O estudo de caso visa elucidar as atividades envolvidas em um processo de implementação, informando quais as atividades realizadas por uma empresa durante o processo de implementação, bem como quais os recursos humanos e financeiros necessários para a busca de uma avaliação. Este estudo apresenta os resultados alcançados pela empresa, exemplificando as melhorias realizadas em seu processo de desenvolvimento, através de melhoria dos processos e documentações, definindo os papéis e responsáveis pelas atividades. Com a melhoria do processo para adequar aos requisitos solicitados para avaliação do Nível G, o estudo apresenta os resultados alcançados com a implementação, assim como as dificuldades encontradas pela empresa e as lições aprendidas com a implantação das melhorias.
  • 8.
    8 2. Referencial Teórico 2.1.Processos de Software Define-se Processo como um conjunto seqüencial e peculiar de ações que objetivam atingir uma meta. Um processo pode ser utilizado para criar, inventar, projetar, transformar, produzir, controlar, manter e usar produtos e sistemas (ENGHOLM, 2010). Uma empresa que deseja obter os benefícios fornecidos por processos deve buscar a implantação de processos definidos na execução de tarefas relacionadas à sua área de negócio, o que para empresas de desenvolvimento de sistemas implica na implantação de processos que permitam desenvolver softwares com qualidade e menores custos, atingindo os prazos determinados para o projeto (ENGHOLM, 2010). Um processo de desenvolvimento de software pode ser criado pela própria empresa através de sua equipe de desenvolvimento, ou então a empresa pode utilizar processos já existentes no mercado. Antes de pensar em criar seu próprio processo, a empresa deve pesquisar as propostas de modelos de processos disponíveis no mercado, pois estas propostas já foram utilizadas e aprovadas por grandes empresas, podendo a empresa optar por utilizar esses processos, ou por adaptá-los à realidade e às necessidades da empresa (ENGHOLM, 2010). Segundo ENGHOLM, ao utilizar um processo existente no mercado ou ao elaborar seu próprio processo, a empresa deve levar em consideração: • A cultura existente; • O tamanho da organização; • Prioridades relativas, facilidades a oferecer e prazo de entrega; • Grau de formalidade existente, que varia de acordo com a formalidade da equipe, a velocidade com que a equipe se modifica e a complexidade e o tamanho do projeto; • Complexidade do sistema; • Tamanho da equipe, especialidade de cada membro e o conhecimento das tecnologias a serem utilizadas.
  • 9.
    9 Ainda segundo o autor, “a qualidade de um sistema é bastante influenciada pela qualidade do processo utilizado no desenvolvimento e manutenção do mesmo” (ENGHOLM, 2010, p.45). 2.2. Qualidade de Software Segundo a ISO 9000, qualidade é o grau em que um conjunto de características inerentes a um produto, processo ou sistema cumpre os requisitos inicialmente estipulados, podendo ser visto como a conformidade aos requisitos do projeto. A qualidade de um software está relacionada à entrega ao cliente de um produto final que satisfaça suas expectativas, conforme acordado inicialmente por meio dos requisitos do projeto. Dessa forma, a qualidade de software é uma área da engenharia de software que tem como objetivo garantir a qualidade pela definição de processos de desenvolvimento (ENGHOLM, 2010). Com a realidade do mercado atual, o desenvolvimento de software com qualidade passou a não ser mais um diferencial para as empresas e os profissionais, mas uma condição essencial para tornar essas empresas e profissionais bem- sucedidos diante de um mercado altamente competitivo. Para desenvolver software de alta qualidade é necessária a definição de uma série de modelos, padrões, técnicas e procedimentos que contribuam para atingir os objetivos ao longo do ciclo de vida de desenvolvimento. Com isso é possível prevenir os defeitos ao invés de deixar que eles ocorram, certificando que estes defeitos foram encontrados pelos testes realizados a partir de um plano de testes, foram devidamente corrigidos e auditados de acordo com os procedimentos previamente estabelecidos (ENGHOLM, 2010). “A garantia da qualidade está associada a processos estabelecidos e continuamente aprimorados que permitem produzir produtos atendendo as especificações e que sejam adequados ao uso esperado” (ENGHOLM, 2010). Nesse contexto é que se encaixam a utilização de modelos como o CMMI (Capability Maturity Model Integration) e o MPS.BR (Melhoria de Processo do Software Brasileiro).
  • 10.
    10 2.3. MPS.BR 2.3.1. Histórico A busca por melhorias na qualidade e gestão dos softwares desenvolvidos pelas empresas brasileiras levou a Associação para Promoção da Excelência do Software Brasileiro (SOFTEX) a estabelecer e manter o Modelo MPS.BR (Melhoria de Processo do Software Brasileiro), que está em conformidade com as Normas Internacionais ISO/IEC 12207 e ISO/IEC 15504, é compatível com o modelo CMMI, é baseado nas melhores práticas da engenharia de software e é adequado à realidade das empresas brasileiras (SOFTEX, 2009a). Criado em dezembro de 2003, o Modelo MPS.BR é coordenado pela SOFTEX e conta com apoio do Ministério da Ciência e Tecnologia (MCT), Financiadora de Estudos e Projetos (FINEP), Serviço Brasileiro de Apoio às Micro e Pequenas Empresas (SEBRAE) e Banco Interamericano de Desenvolvimento (BID). Juntas, estas instituições auxiliam as empresas brasileiras a buscarem maturidade e qualidade nos produtos oferecidos ao mercado brasileiro e internacional (SOFTEX, 2009a). O MPS.BR conta com duas estruturas de apoio para o desenvolvimento de suas atividades: o Fórum de Credenciamento e Controle (FCC) e a Equipe Técnica do Modelo (ETM). Através destas duas estruturas, o MPS.BR obtém a participação de representantes de universidades, instituições governamentais, centros de pesquisa e de organizações privadas, os quais contribuem com suas visões complementares que agregam qualidade ao empreendimento (SOFTEX, 2009a). 2.3.2. Conceitos Com o crescimento e o amadurecimento do mercado de desenvolvimento de Software, a qualidade tem se tornado fator crítico de sucesso, para um setor cada vez mais competitivo, tanto a nível nacional quanto internacional. Dessa forma, os empreendedores do setor buscam empregar com eficiência e eficácia padrões de processos visando à oferta de produtos de software e serviços conforme padrões internacionais de qualidade (SOFTEX, 2009a).
  • 11.
    11 Busca-se que o modelo MPS seja adequado ao perfil de empresas com diferentes tamanhos e características, públicas e privadas, embora com especial atenção às micro, pequenas e médias empresas. Também se espera que o modelo MPS seja compatível com os padrões de qualidade aceitos internacionalmente e que tenha como pressuposto o aproveitamento de toda a competência existente nos padrões e modelos de melhoria de processo já disponíveis (SOFTEX, 2009a). 2.3.3. Objetivo do Programa Segundo o Guia Geral da SOFTEX (SOFTEX, 2009a), o programa foi criado com o objetivo de Melhorar o Processo de Software Brasileiro. Para alcançar esse objetivo foram traçadas algumas metas iniciais a serem atingidas a médio e longo prazo. Tais metas já foram atingidas pela SOFTEX. Meta técnica: visa à criação e aprimoramento do modelo MPS, a fim de conquistar os seguintes resultados: • Guias do modelo MPS; • Instituições Implementadoras credenciadas para prestar serviços de consultoria de implementação do modelo de referência MR-MPS; • Instituições Avaliadoras credenciadas para prestar serviços de avaliação seguindo o método de avaliação MA-MPS; • Consultores de Aquisição certificados para prestar serviços de consultoria de aquisição de software e serviços relacionados; Meta de mercado: visa à disseminação e adoção do modelo MPS, em todo o país, em um intervalo de tempo justo, a um custo razoável, tanto em micro, pequenas e médias empresas, que são os focos principais do programa, quanto em grandes organizações públicas e privadas, a fim de conquistar os seguintes resultados: • Criação e aprimoramento do modelo de negócio MN-MPS; • Cursos, provas e workshops; • Organizações que implementaram o modelo MPS;
  • 12.
    12 • Organizações com avaliação MPS publicadas (prazo de validade de três anos). Após atingir essas metas e o Programa MPS.BR estar consolidado no mercado nacional, a SOFTEX iniciou as atividades para atingir a meta seguinte, que é a disseminação do modelo MPS na América Latina. Para alcançar os objetivos desta meta, a SOFTEX publicou no seu portal as traduções para o Espanhol dos guias do MPS.BR. A SOFTEX, com o apoio do Banco Interamericano de Desenvolvimento (BID), irá exportar o modelo de certificação para as indústrias do setor na América Latina por meio do programa "Regionalização Latino Americana da Indústria de Software (Relais)" (SOFTSUL, 2010). 2.3.4. Estrutura do Modelo O MPS.BR baseia-se nos conceitos de maturidade e capacidade de processo para a avaliação e melhoria da qualidade e produtividade de produtos de software. Desta forma, o modelo MPS é estruturado em três componentes: Modelo de Referência (MR-MPS), Método de Avaliação (MA-MPS) e Modelo de Negócio (MN- MPS), conforme exemplificado na Figura 01 (SOFTEX, 2009a). Figura 01 – Componentes do Modelo MPS.BR O Modelo MPS.BR, assim como os seus componentes, estão descritos por meio de guias e/ou documentos e são disponibilizados no site da SOFTEX
  • 13.
    13 <http://www.softex.br/mpsbr/_guias/default.asp>. O modeloé composto por quatro (4) guias principais: • Guia Geral: contém a descrição geral do MPS.BR e detalha o Modelo de Referência (MR-MPS), seus componentes e as definições comuns necessárias para seu entendimento e aplicação; • Guia de Aquisição: descreve um processo de aquisição de software e serviços correlatos, baseado na Norma Internacional ISO/IEC 12207:2008. O documento descreve boas práticas para a aquisição de software, auxiliando organizações que pretendam adquirir software; • Guia de Implementação: contém orientações para a implementação de cada um dos níveis do Modelo de Referência MR-MPS; • Guia de Avaliação: descreve o processo e o método de avaliação MA- MPS, os requisitos para avaliadores líderes, avaliadores adjuntos e Instituições Avaliadoras, baseado na Norma Internacional ISO/IEC 15504. 2.3.5. Modelo de Referência MR.MPS O Modelo de Referência (MR-MPS), ilustrado na Figura 2, define níveis de maturidade que são uma combinação entre processos e sua capacidade. O modelo foi definido em conformidade com o CMMI e segue os requisitos de referência de processo da Norma Internacional ISO/IEC 15504-2 (SOFTEX, 2009a). O MR-MPS contém as definições dos níveis de maturidade, processos e atributos do processo, e os resultados esperados de sua execução (SOFTEX, 2009a).
  • 14.
    14 Figura 02 – Estrutura do Modelo de Referência 2.3.6. Níveis de Maturidade O diferencial da certificação MPS.BR em relação aos demais padrões de processo é a possibilidade da empresa realizar a implementação de forma gradual seguindo a sua escala de maturidade. A proposta brasileira, diferente do CMMI, coloca sete níveis de alcance, com o objetivo de possibilitar uma implementação e avaliação adequada a micro, pequenas e médias empresas, atenuando, dessa forma, a escalada ao topo da qualidade. Isso significa que, ao adotar o MPS.BR, a empresa poderá chegar a um nível inicial de maturidade e capacidade, com um grau menor de esforço e de investimento, ganhando fôlego para continuar a caminhada rumo à qualificação plena (SOFTEX, 2009a). Os sete níveis de maturidade do MR-MPS são:  A - Em Otimização;  B - Gerenciado Quantitativamente;  C - Definido;  D - Largamente Definido;  E - Parcialmente Definido;  F - Gerenciado;  G - Parcialmente Gerenciado.
  • 15.
    15 Cada nível de maturidade possui um perfil de processo, com o objetivo de indicar onde uma organização deve concentrar esforços na busca por melhorias e evoluções. Para alcançar um determinado nível de maturidade do MR-MPS, os processos da organização devem atender os propósitos e todos os resultados esperados dos respectivos processos e os resultados esperados dos atributos de processo estabelecidos para aquele nível, mais os processos de todos os níveis anteriores, uma vez que o modelo é cumulativo (SOFTEX, 2009a). 2.3.7. Nível G - Parcialmente Gerenciado Primeiro nível de maturidade do MR-MPS, o nível G deve ser implementado com cautela por dar início aos trabalhos de implementação do processo dentro da organização. Após a implantação do nível G, a organização deve ser capaz de gerenciar parcialmente seus projetos de desenvolvimento de software (SOFTEX, 2009b). Segundo o Guia de Implementação (SOFTEX, 2009b) com a implantação do nível G de maturidade do MPS.BR uma organização passa por dois desafios: • Mudança de cultura organizacional, orientando a definição e melhoria dos processos de desenvolvimento de software; • Definição do conceito acerca do que é “projeto” para a organização. No nível G, o projeto pode usar os seus próprios padrões e procedimentos, não sendo necessário que se tenha padrões em nível organizacional. Se, porventura, a organização possuir processos já definidos e os projetos necessitarem adaptar os processos existentes, esse fato deverá ser declarado durante o planejamento do projeto. Essas adaptações podem incluir alteração em processos, atividades, ferramentas, técnicas, procedimentos, padrões, medidas, dentre outras. (SOFTEX, 2009a). Os processos implantados em uma organização para o nível G de maturidade são: • Gerência de projetos – GPR: seu propósito é identificar, estabelecer, organizar e submeter o controle das atividades e recursos necessários para
  • 16.
    16 que o projeto apresente o resultado esperado, atendendo aos seus requisitos e restrições. • Gerência de Requisitos – GRE: seu propósito é gerenciar os requisitos do projeto, bem como as possíveis inconsistências entre os requisitos e os planos e produtos de trabalho. De acordo com o Guia de Implementação (SOFTEX, 2009b), a implantação do processo Gerência de projetos tem como objetivo levar a organização a atingir os seguintes resultados: • GPR1 - O escopo do trabalho para o projeto é definido; • GPR2 - As tarefas e os produtos de trabalho do projeto são dimensionados utilizando métodos apropriados; • GPR3 - O modelo e as fases do ciclo de vida do projeto são definidos; • GPR4 - (Até o nível F) O esforço e o custo para a execução das tarefas e dos produtos de trabalho são estimados com base em dados históricos ou referências técnicas; • GPR5 - O orçamento e o cronograma do projeto, incluindo a definição de marcos e pontos de controle, são estabelecidos e mantidos; • GPR6 - Os riscos do projeto são identificados e o seu impacto, probabilidade de ocorrência e prioridade de tratamento são determinados e documentados; • GPR7 - Os recursos humanos para o projeto são planejados considerando o perfil e o conhecimento necessários para executá-lo; • GPR8 - Os recursos e o ambiente de trabalho necessários para executar o projeto são planejados; • GPR9 - Os dados relevantes do projeto são identificados e planejados quanto à forma de coleta, armazenamento e distribuição. Um mecanismo é estabelecido para acessá-los, incluindo, se pertinente, questões de privacidade e segurança; • GPR10 - Um plano geral para a execução do projeto é estabelecido com a integração de planos específicos;
  • 17.
    17 • GPR11 - A viabilidade de atingir as metas do projeto, considerando as restrições e os recursos disponíveis, é avaliada. Se necessário, ajustes são realizados; • GPR12 - O Plano do Projeto é revisado com todos os interessados e o compromisso com ele é obtido; • GPR13 - O projeto é gerenciado utilizando-se o Plano do Projeto e outros planos que afetam o projeto e os resultados são documentados; • GPR14 - O envolvimento das partes interessadas no projeto é gerenciado • GPR15 - Revisões são realizadas em marcos do projeto e conforme estabelecido no planejamento; • GPR16 - Registros de problemas identificados e o resultado da análise de questões pertinentes, incluindo dependências críticas, são estabelecidos e tratados com as partes interessadas; • GPR17 - Ações para corrigir desvios em relação ao planejado e para prevenir a repetição dos problemas identificados são estabelecidas, implementadas e acompanhadas até a sua conclusão. Já o Processo de Gerência de Requisitos, segundo o Guia de Implementação (SOFTEX, 2009b), tem como objetivo levar a organização a atingir os seguintes resultados: • GRE1 - Os requisitos são entendidos, avaliados e aceitos junto aos fornecedores de requisitos, utilizando critérios objetivos; • GRE2 - O comprometimento da equipe técnica com os requisitos aprovados é obtido; • GRE3 - A rastreabilidade bidirecional entre os requisitos e os produtos de trabalho é estabelecida e mantida; • GRE4 - Revisões em planos e produtos de trabalho do projeto são realizadas visando identificar e corrigir inconsistências em relação aos requisitos; • GRE5 - Mudanças nos requisitos são gerenciadas ao longo do projeto.
  • 18.
    18 A implantação do nível G necessita também satisfazer os atributos de processo AP 1.1 e AP 2.1, que são descritos a seguir juntamente com os resultados esperados para cada um destes atributos (SOFTEX, 2009a). AP 1.1 O processo é executado: Este atributo é uma medida do quanto o processo atinge o seu propósito. Resultado esperado: • RAP 1. O processo atinge seus resultados definidos. AP 2.1 O processo é gerenciado: Este atributo é uma medida do quanto a execução do processo é gerenciada. Resultados esperados: • RAP 2. Existe uma política organizacional estabelecida e mantida para o processo; • RAP 3. A execução do processo é planejada; • RAP 4. (Para o nível G). A execução do processo é monitorada e ajustes são realizados; • RAP 5. (Até o nível F) As informações e os recursos necessários para a execução do processo são identificados e disponibilizados; • RAP 6. (Até o nível F) As responsabilidades e a autoridade para executar o processo são definidas, atribuídas e comunicadas; • RAP 7. (Até o nível F) As pessoas que executam o processo são competentes em termos de formação, treinamento e experiência; • RAP 8. A comunicação entre as partes interessadas no processo é gerenciada de forma a garantir o seu envolvimento; • RAP 9. (Até o nível F) Os resultados do processo são revistos com a gerência de alto nível para fornecer visibilidade sobre a sua situação na organização; • RAP 10. (Para o nível G) O processo planejado para o projeto é executado.
  • 19.
    19 2.3.8. Processo deAvaliação O Processo e Método de Avaliação MA-MPS tem como objetivo a verificação da maturidade de uma empresa na execução de seus processos de software, avaliando o conjunto de atividades e tarefas a serem realizadas pela organização para atingir os propósitos do programa (SOFTEX, 2009c). Um processo de avaliação é dividido em quatro subprocessos: Contratar a avaliação; Preparar a realização da avaliação; Realizar a avaliação final; e Documentar os resultados da avaliação. Cada um dos subprocessos é composto de atividades, que são descritas por meio de tarefas (SOFTEX, 2009c). A estrutura do método de avaliação do MPS.BR pode ser observado na Figura 03. Figura 03 – Estrutura do Método de Avaliação do MPS.BR. Fonte: (FUMSOFT, 2009b) A avaliação é conduzida por uma Instituição Avaliadora (IA) credenciada pela SOFTEX e é auditada pelo Grupo de Auditores do MA-MPS, sob supervisão do FCC (Fórum de Credenciamento e Controle) e coordenação da SOFTEX (SOFTEX, 2009c).
  • 20.
    20 Segundo a SOFTEX, "uma avaliação tem validade de 3 (três) anos a contar da data em que a avaliação final foi concluída na unidade organizacional avaliada" (SOFTEX, 2009c, p.8).
  • 21.
    21 3. Estudo deCaso: Implantação do MPS.BR na Cientec 3.1. Descrição da Empresa Criada em 1997 por pesquisadores do Departamento de Engenharia Agrícola da UFV (Universidade Federal de Viçosa), a Cientec Consultoria e Desenvolvimento de Sistemas foi a primeira empresa incubada pela UFV. Graduou-se pela Incubadora de Empresas de Base Tecnológica - CENTEV/UFV em 1999. Em 2000 foi transferida para os novos sócios, que definiram um modelo de negócio que transforma pesquisas científicas para o mercado por meio da tecnologia da informação (CIENTEC, 2011). A Cientec possui uma estrutura de fábrica de software e atua no desenvolvimento de softwares voltados para área de agronegócio e de recursos naturais, sendo pioneira neste setor. A empresa também oferece serviços de consultoria em tecnologia da informação, oferecendo a clientes treinamentos em seus sistemas (CIENTEC, 2011). Além de estar inserida no Pólo de Tecnologia da Informação de Viçosa - MG, a Cientec é uma das empresas líderes no movimento de implantação do Arranjo Produtivo Local de Tecnologia da Informação de Viçosa – APL TI Viçosa, sendo um de seus diretores o atual Presidente do arranjo (CIENTEC, 2011). Em 2009, iniciou seu processo para a obtenção do nível G do MPS.BR, dando um grande passo na busca pela ampliação da sua atuação. Além disso, conquistou sua participação no programa do Instituto Euvaldo Lodi (IEL) para capacitação das empresas para a internacionalização, com o objetivo de expandir sua área de atuação. Em agosto de 2010 a Cientec tornou-se a primeira empresa de Viçosa avaliada pelo Programa MPS.BR, conquistando o nível de maturidade G do MR- MPS, passando a ser também uma das empresas brasileiras de software focadas no agronegócio e recursos naturais com esta qualificação.
  • 22.
    22 3.2. Objetivo daImplantação do MPS.BR O objetivo da Cientec com a implantação do MPS.BR foi atestar a qualidade dos processos de desenvolvimento, manutenção, engenharia e aquisição de software, visando à melhoria da eficiência e eficácia dos processos já existentes. A qualificação significa um avanço para a empresa em termos de competitividade num mercado cada vez mais exigente. Com a implantação do programa de melhoria de processos, a empresa busca um amadurecimento do processo de desenvolvimento de software por meio de treinamento da equipe, consultorias especializadas e utilização de boas práticas de engenharia de software, a fim de satisfazer os quesitos para atendimento ao modelo. Com a obtenção do nível G, a empresa obteve um diferencial em relação aos concorrentes na participação em licitações e editais e ampliou sua participação nos processos de seleção, já que alguns desses processos têm a qualificação em níveis de maturidade como fator de pontuação para as empresas interessadas na participação. A competitividade pelo mercado faz com que as empresas busquem maior qualificação e melhoria contínua dos seus processos, visando oferecer ao mercado produtos de alta qualidade, para clientes cada vez mais exigentes. Essa busca de qualificação dos processos de produção pode ser observada na tabela abaixo, que apresenta o número de empresas no Brasil que aderiram ao Modelo MPS.BR, sendo que o número de empresas avaliadas mais que duplicou nos últimos três anos. A tabela a seguir mostra a relação de empresas avaliadas em cada nível de maturidade em cada ano desde 2005 e a comparação a cada triênio, demonstrando o número elevado de empresas no último triênio.
  • 23.
    23 Totais por Níveis Ano A B C D E F G Totais por Ano 2005 0 0 0 0 1 3 1 5 2006 2 0 0 1 1 3 7 12 2007 1 0 0 0 1 12 41 55 Total 2005 a 2007 3 0 0 1 3 16 49 72 2008 1 0 0 0 1 9 40 51 2009 2 0 2 0 2 33 41 80 2010 0 0 7 0 2 22 40 71 Total 2008 a 2010 3 0 9 0 5 64 121 202 2011 1 0 0 0 1 0 3 5 2012 0 0 0 0 0 0 0 0 2013 0 0 0 0 0 0 0 0 Total 2011 a 2013 1 0 0 0 1 0 3 5 TOTAIS 7 0 9 1 9 80 173 279 Tabela 01 - Relação de Avaliações MPS publicadas até o dia 20 de abril de 2011, organizadas por níveis de maturidade. Fonte: (SOFTEX, 2011b) 3.3. Implementação do Modelo 3.3.1. Início da Implementação A Cientec iniciou a implantação do processo em abril de 2009, sendo uma das empresas integrantes do Grupo 6 (G6) da FUMSOFT (Sociedade Mineira de Software), instituição associada ao SOFTEX que apóia grupos de empresas para a implementação e avaliação segundo o modelo MR-MPS do Programa MPS.BR. O Grupo 6 foi composto por 10 empresas que realizaram a implementação em conjunto e foram avaliadas nos níveis G, F e C. A implementação do grupo foi realizado no biênio 2009/2010, com o apoio da: SECTES (Secretaria de Ciência, Tecnologia e Ensino Superior do Estado de Minas Gerais), FAPEMIG (Fundação de amparo a Pesquisa do Estado de Minas Gerais), SEBRAE e SOFTEX. A tabela abaixo relaciona as empresas integrantes do Grupo 6, o nível de maturidade buscado no processo de implementação e os implementadores responsáveis por cada uma das empresas.
  • 24.
    24 Empresa Nível Implementadores Implementadores PDCase C Carlos Barbieri Adriele Ribeiro TechBiz C Cesar Ávila Carlos Barbieri BHS F Carlos Barbieri Rosângela Miriam Attest G Rosângela Miriam Junilson Souza ADOK G Fernando Moreira Fabiana Borges Cientec G Alex Prado José Luiz Braga ZEUS G Alex Prado Carlos Pietrobon Cadsoft F Junilson Souza Fabiana Bigão Fácil Informática F Dhanyel Numes Fernando Moreira Engetron F Dhanyel Numes Rosângela Miriam Tabela 02 – Empresas participantes do G6 da FUMSOFT. Fonte: (FUMSOFT, 2009) O Programa cooperativo com Grupos de Empresas tem como objetivo a formação de grupos de empresas que buscam a implementação de melhorias de processo e adequação aos requisitos de determinado modelo ou norma de referência, como MPS.BR, CMMI ou ISO 9000 (SOFTEX, 2011c). Segundo a SOFTEX (SOFTEX, 2011c), o programa cooperativo oferece os seguintes benefícios para as empresas participantes: • Redução de custos de implementação (rateio de custos de treinamentos e despesas); • Troca de experiências entre empresas participantes; • Relatos de experiências de empresas que já implantaram programas semelhantes; • Possibilidade de obtenção de apoio financeiro (BID, SEBRAE, outros) para implementação e avaliação oficial; • Maior poder de negociação para contratação de avaliações oficiais (MPS.BR, CMMI®) e auditorias de certificação (ISO 9000).
  • 25.
    25 A SOFTEX definiu como principais atividades do programa cooperativo (SOFTEX, 2011c): • Diagnóstico inicial: realizado em cada empresa participante para verificação de seus processos atuais e da aderência ao modelo/ norma de referência. • Consultoria: realizada em cada empresa participante para definição de plano de ações e realização das atividades nele definidas. • Treinamentos: realizados para o grupo de empresas participantes para capacitação dos colaboradores nos principais conceitos do modelo/ norma de referência e sua aplicação na organização. • Diagnóstico pré-avaliação: realizado em cada empresa participante para verificação de seus processos e aplicação nos projetos, com objetivo de verificação de prontidão para a realização de avaliação oficial/ auditoria de certificação. • Avaliação oficial (MPS.BR/ CMMI): realizada para classificação do nível de maturidade da organização realizada por Instituição Avaliadora credenciada pelo SOFTEX (MPS.BR). Opcionalmente, caso seja de interesse realizar também a avaliação CMMI, por um Lead Appraiser autorizado pelo SEI (CMMI). • Auditoria de Certificação (ISO 9000): realizada por Organismo Certificador Credenciado. 3.3.2. Cronograma e Atividades Segundo o Plano de Implementação definido para o G6 (FUMSOFT, 2009), as empresas participantes seguiram o seguinte cronograma: • Workshop Executivo e Diagnóstico Inicial no primeiro mês de trabalho; • Treinamentos até o terceiro mês de atividades; • Análise Crítica no sexto mês do projeto; • Diagnóstico Pre-Assessment no início do décimo segundo mês; • Avaliação Inicial Oficial no décimo terceiro mês; • Avaliação Final Oficial até o décimo quinto mês.
  • 26.
    26 A Cientec, juntamente com as demais empresas do grupo que buscavam a avaliação do MPS.BR nível G, passou pelas atividades listadas na Tabela 03 abaixo. Algumas destas atividades foram realizadas envolvendo apenas as empresas do grupo que almejavam o nível G, outras atividades foram realizadas com todas as empresas do grupo e outras atividades realizadas individualmente (FUMSOFT, 2009). Carga Atividade Público Alvo Horária 1 Diagnóstico Inicial 1.1 Levantamento e Análise de dados 8 Alta Direção/ SEPGP*/ Equipe de SW 1.2 Apresentação de Relatório 4 Alta Direção/ SEPG/ Equipe de SW 2 TREINAMENTO / CAPACITAÇÃO 2.1 Workshop Executivo 4 Alta Direção/ SEPG 2.2 GRE 8 SEPG 2.3 GPR 8 SEPG 2.12 Workshop Técnico 4 SEPG 3 CONSULTORIAS 3.1 Consultoria Executiva 64 SEPG 4 ANÁLISE CRÍTICA 4.1 Levantamento de Análise de dados 4 Alta Direção/ SEPG 5 DIAGNÓSTICO PRE-ASSESSMENT 5.1 Levantamento do Andamento do Projeto 8 Alta Direção/ SEPG/ Equipe de SW 5.3 Apresentação/ Análise Crítica dos resultados 4 Alta Direção/ SEPG/ Equipe de SW * SEPG - Software Engineering Process Group: Grupo responsável pela definição e manutenção dos processos da empresa. Tabela 03 – Atividades realizadas pela Cientec durante a Implementação. A seguir é detalhada cada uma das atividades a que a Cientec foi submetida durante o processo de implementação, segundo as definições do Plano de Implementação (FUMSOFT, 2009). 3.3.2.1. Diagnóstico Inicial O Diagnóstico Inicial é realizado por consultores da Instituição Implementadora ou parceiros credenciados, nas dependências de cada empresa participante, com o objetivo de obter uma visão global da empresa. Consiste em: • Levantamento da Situação Inicial: Obtenção de dados da organização para um entendimento prévio de sua estrutura, nicho de negócio e da
  • 27.
    27 situação atual dos processos, que serão a base para o detalhamento/ planejamento da etapa de diagnóstico. A obtenção destes dados é feita por meio de um Questionário Inicial preenchido pela empresa participante. Informações específicas são coletadas em sessão de consultoria por meio de Entrevistas e Análise de documentos. • Análise dos dados obtidos: Com base nos dados obtidos é verificada a aderência do processo de desenvolvimento de software aos requisitos do modelo MPS.BR. • Apresentação de Relatório: É apresentado a cada empresa um relatório dos resultados do diagnóstico contendo os pontos fortes, os pontos fracos e as oportunidades de melhoria. 3.3.2.2. Treinamento e Capacitação Realização de workshops e treinamentos para as organizações participantes, realizados em conjunto, com os seguintes objetivos: • Workshop Executivo: Apresentar o modelo MPS.BR à alta administração das organizações, enfatizando sua participação no estabelecimento de um processo de melhoria de desenvolvimento e os benefícios da implementação de um modelo de gestão alinhados com a estratégia organizacional; • Treinamentos nos Processos de Nível G: Apresentar e detalhar os processos Gerência de Requisitos – GRE e Gerência de Projetos – GPR, conforme modelo de referência do MPS.BR, para compreensão de seus principais conceitos, com o intuito de aplicá-los na organização. • Workshop Técnico: Apresentar resultados, discutir principais problemas e solucionar dúvidas das organizações participantes. 3.3.2.3. Consultorias As sessões de Consultoria Executiva são realizadas nas dependências de cada empresa participante em atividades definidas no Plano do Projeto de Melhoria, elaborado em conjunto com os responsáveis e os representantes da empresa.
  • 28.
    28 3.3.2.4. Análise Crítica As atividades de Análise Crítica são realizadas individualmente em cada organização. Constitui-se de reuniões com a alta administração e SEPG das organizações e análise de documentação relativa ao projeto para acompanhamento do andamento dos trabalhos de implementação de melhorias e análise crítica dos resultados, visando avaliar o alcance dos marcos definidos. 3.3.2.5. Diagnóstico Pre-Assessment O Diagnóstico Pre-Assessment é realizado individualmente por consultores, nas dependências de cada empresa participante, com o objetivo de avaliar o grau de aderência da empresa aos processos que serão avaliados, mapeando eventuais lacunas e propondo ações corretivas a serem implementadas antes da etapa de Avaliação. O diagnóstico constitui-se das seguintes etapas: • Levantamento do andamento do projeto: Obtenção de dados da organização para um entendimento de sua estrutura e da situação dos processos, podendo elaborar o detalhamento / planejamento da etapa de diagnóstico. O levantamento de informações é realizado por meio de entrevistas e análise de documentações. • Análise dos dados obtidos: Com base nos dados obtidos, é verificada a aderência do processo de desenvolvimento de software aos requisitos do modelo MPS.BR. • Apresentação/ Análise crítica dos resultados: Após análise dos dados e informações obtidos, são identificados os itens, atividades e práticas que não atendem aos requisitos do MPS.BR. Nessa ocasião é realizada uma análise crítica conjunta, pela empresa participante e a FUMSOFT, com foco nos resultados coletados, para planejamento das ações e atividades necessárias. 3.3.3. Recursos 3.3.3.1. Recursos Humanos Para o processo de implementação a Cientec contou com a atuação de um Analista em tempo integral, sendo este funcionário responsável por representar a
  • 29.
    29 empresa nos encontrosrealizados pela FUMSOFT, e o principal responsável para elaboração e implantação dos processos durante a implantação do MPS.BR. Além do analista, a implantação também contou com a participação em tempo parcial dos sócios diretores da empresa e patrocinadores da avaliação. Durante a implementação, os analistas da empresa também tiveram participação, fornecendo apoio e sugestões na elaboração dos processos e participando ativamente dos treinamentos oferecidos pela empresa com o objetivo de repassar a todos os colaboradores o novo processo. Para a implementação, a empresa também contou com o apoio de dois consultores, contratados para orientar no processo. 3.3.3.2. Recurso Financeiro Segundo o diretor da Cientec, a empresa estima que o valor total investido para a implementação do programa foi de oitenta mil reais (R$ 80mil), sendo que esse valor considera investimentos com o processo de implantação, o processo de avaliação e com custos de alocação dos colaboradores internos. Para a implantação de programa foram destinados quarenta e quatro mil reais (R$ 44mil), sendo trinta e cinco mil reais (R$ 35mil) destinados para o processo de implantação do programa, onde sessenta por cento (60%) do valor foi custeado pelo programa de apoio do governo através da SOFTEX e SEBRAE. Para o processo de avaliação foram destinados nove mil (R$ 9mil) reais para custos com avaliadores, sendo cinqüenta por cento (50%) custeados pelo governo. Os outros gastos da empresa foram referentes à mão de obra de colaboradores, sendo que contou com um profissional dedicado em tempo integral durante todo o processo, além de horas de trabalho dos profissionais da empresa que atuaram em momentos específicos da implementação e das horas de trabalho dos diretores da empresa.
  • 30.
    30 3.4. Ações Implantadas 3.4.1.Revisão do Processo de Desenvolvimento CientecPro A ação inicial realizada pela empresa foi a revisão do CientecPro (Processo de Desenvolvimento de Software da Cientec) buscando a otimização, adequação e formalização de atividades, papéis e artefatos em todas etapas do desenvolvimento de software, com o objetivo de atender os quesitos propostos pelo nível G do MPS- BR. Com essa revisão, a Cientec buscou um processo mais simplificado e mais adequado à realidade da empresa, sendo definidos no CientecPro o ciclo de vida do processo, que contempla as fases do processo de desenvolvimento e as disciplinas que compõem o processo. O processo de desenvolvimento da Cientec está dividido em três fases: Fase Inicial, Fase Iterativa e Fase Final (Figura 04), sendo definido no CientecPro as atividades de cada uma dessas fases, bem como o responsável, participantes, artefatos utilizados, artefatos gerados e as tarefas de cada uma das atividades. Figura 04 - Fases do CientecPro No CientecPro é definido a utilização do modelo de ciclo de vida iterativo incremental, modelo que divide o desenvolvimento de um produto de software em ciclos, onde para cada ciclo as fases de análise, projeto, implementação e testes são realizadas uma única vez. Com o modelo iterativo e incremental, a empresa consegue obter melhores resultados nas entregas para o cliente, além de conseguir maior envolvimento do cliente no desenvolvimento do projeto. Com esse modelo também fica mais fácil
  • 31.
    31 identificar riscos egerenciar as mudanças de requisitos. O modelo de ciclo de vida utilizado pela empresa pode ser observado na Figura 05. Figura 05 – Ciclo de Vida definido no CientecPro Após essa revisão, o fluxo das atividades do CientecPro passou a ter a estrutura apresentada nas Figuras 06, 07 e 08. Também foram projetados os fluxos para: a Revisão de Planos de Projeto, Solicitação de Mudanças e Administração de Problemas. Todos os fluxos foram desenhados com o auxilio da ferramenta BizAgi Process Modeler <www.bizagi.com>.
  • 32.
    32 Figura 06 –Fluxo de atividades do CientecPro – Fase Inicial
  • 33.
    33 Figura 07 –Fluxo de atividades do CientecPro – Fase Iterativa
  • 34.
    34 Figura 08 –Fluxo de atividades do CientecPro – Fase Final
  • 35.
    35 3.4.2. Documentações eControles Para melhorar o controle dos processos de desenvolvimento e da documentação interna de projetos da empresa, bem como para melhorar a comunicação com os clientes, a Cientec elaborou uma série de templates de documentos, que devem ser utilizados pelos colaborados participantes de um determinado projeto. Tais templates orientam a geração de documentos desde a fase inicial até a fase final do processo de desenvolvimento. Todos os documentos foram elaborados visando atender os requisitos propostos pelo MR-MPS. A seguir é apresentada uma relação dos documentos gerados pela Cientec, com uma breve descrição de seus objetivos e finalidades dentro do processo. 3.4.2.1. Templates para atas Visando à padronização dos documentos gerados e documentação de reuniões e entregas, foram gerados templates para as seguintes atas: • Ata de Entrega da Iteração; • Ata de Inicialização do Projeto na Fábrica; • Ata de Mobilização da Iteração; • Ata de Relatório para Diretoria da Iteração; • Ata de Retrospectiva da Iteração; • Ata de Reunião geral. 3.4.2.2. Planilhas de controle • Burndown chart: Planilha para acompanhamento de projeto, o Burndown chart é uma ferramenta da metodologia ágil SCRUM que auxilia na visualização do status atual do projeto, possibilitando analisar Esforço X Dias, traçando um gráfico de acompanhamento do planejado com o executado. • Lista de Atividades: Lista a relação de atividades que compõem uma iteração, definindo a duração e o status da atividade como Realizado ou Não Realizado.
  • 36.
    36 • Matriz deRastreabilidade: Tem como objetivo criar um mapeamento dos casos de uso e requisitos de um software, permitindo uma visualização global do sistema, facilitando a avaliação de impactos para possíveis mudanças durante o desenvolvimento. A planilha armazena os seguintes dados: informações gerais do projeto; listas de requisitos funcionais, não funcionais e de casos de uso; relacionamentos entre casos de uso, entre casos de uso e requisitos e entre os requisitos; lista de diagramas de análise de projeto e de possíveis reutilizações para o projeto. A rastreabilidade bidirecional do requisito ao código é realizada através de um padrão definido no processo, composto de comentários em linhas de código nos quais são informados o identificador do Requisito e o identificador do Caso de Uso correspondente ao código fonte. Um relatório é gerado com auxilio da IDE utilizada para desenvolvimento e este documento é anexado ao documento de solicitação de mudança na seção de Análise de Impacto. • Orçamento e Viabilidade: Com essa planilha a empresa realiza o levantamento para gerar o orçamento de um projeto, podendo analisar os custos baseados na contagem de Pontos de Função (PF) de um projeto, gerando o esforço necessário para cada disciplina de acordo com a tecnologia selecionada, calculando o número de horas e quantidade de profissionais necessários. Com base na conversão em PF, a empresa gera o orçamento para alocação de pessoal, podendo acompanhar mês a mês se os custos planejados estão de acordo com o realizado. Com esse controle, a empresa consegue atuar de imediato caso seja detectado que os custos realizados não estão alinhados com o planejado, podendo, por exemplo, tentar renegociar com o cliente ou optar pelo cancelamento do projeto evitando maiores prejuízos. • Planilha APF: Planilha utilizada para realizar a Análise de Pontos de Função, identificando os pontos de função e analisando sua complexidade, realizando cálculo do fator de ajustes, quando necessário. 3.4.2.3. Outros documentos: • Checklist de Requisitos: Documento com formulário para validar a qualidade da especificação dos requisitos, verificando se estão dentro do
  • 37.
    37 resultado esperadopela empresa para gerar uma especificação de qualidade. • Documento de Requisitos: Template para elaboração de um documento de especificação de requisitos descrevendo Requisitos Funcionais e Não Funcionais, Casos de Uso, Protótipos e Informações Adicionais. O objetivo deste documento é especificar os requisitos e casos de uso do sistema, fornecendo aos desenvolvedores e clientes as informações necessárias para o seu projeto e implementação. O documento de requisitos servirá como acordo entre as partes envolvidas, sendo assinado pela empresa e pelo cliente aprovando os requisitos levantados para o sistema a ser desenvolvido, resguardando a empresa de futuros requisitos não identificados na assinatura do contrato. • Documento de Visão: Template para o documento que dará uma visão geral do projeto a ser realizado, descrevendo suas características iniciais, os principais produtos de trabalho, as partes interessadas e as tecnologias adotadas. O Documento de Visão tem como objetivo facilitar a comunicação inicial entre o cliente e a empresa contratada, fornecendo informações necessárias ao planejamento inicial do projeto. • Gerenciamento de Riscos: Documento que tem como objetivo identificar possíveis riscos para o desenvolvimento do projeto, identificando ameaças ou oportunidades que influenciaram no desenvolvimento. Com esse documento é possível relacionar fatores ambientais e características que serão monitoradas para análise de riscos, criando um planejamento de ação caso o risco venha a acontecer. Nesse documento os riscos são classificados analisando sua probabilidade de ocorrência e seu impacto no projeto. • Lista de Problemas: Template para lançamento de problemas identificados durante o desenvolvimento do projeto, onde devem ser cadastradas informações sobre o problema, se o problema está relacionado a algum risco previsto, e quais as ações corretivas prevista para correção ou amenização do problema. Após a resolução do problema, as informações da solução e as lições aprendidas devem ser informadas para compor a base histórica do projeto.
  • 38.
    38 • Plano de Projeto: Template do documento que trata o plano geral do projeto a ser realizado, descrevendo suas características gerais, separados em sub-planos como de Integração, Escopo, Tempo, Recurso, Custo, Comunicação e Riscos. Este documento tem como objetivo ser o ponto central de informação do projeto, contendo todo o planejamento do projeto bem como o acompanhamento e controle do mesmo, sendo atualizado sempre que necessário no decorrer do projeto. • Solicitação de Mudança: O documento contém dados para uma solicitação de mudança que poderá ocorrer durante o desenvolvimento do projeto ou até mesmo após sua conclusão. No documento é informando qual o tipo de mudança, quais os impactos da mudança com base na matriz de rastreabilidade do projeto, e o estudo de viabilidade com base no esforço requerido, recursos humanos, recursos financeiros e viabilidade técnica. • Termo de Abertura: Template de documento para oficializar o início do projeto entre o cliente e a empresa contratada, com uma breve descrição e justificativa do projeto, pessoas envolvidas no projeto, premissas e restrições, além de compromissos entre as partes. O documento é assinado por ambas as partes e marca o início do projeto. • Termo de Conclusão: Modelo de documento para definir a conclusão do projeto, no qual estão especificados os dados da entrega. Esse documento informa ainda que qualquer mudança após a entrega seja considerada como manutenção evolutiva. O documento deve ser assinado pela empresa e pelo cliente, aprovando a entrega. 3.5. A Avaliação A Cientec concluiu o processo de avaliação em agosto de 2010, atendendo aos requisitos de processos e capacidade do Modelo de Referência MR-MPS (versão 2009) do nível G – Parcialmente Gerenciado. A Declaração da Avaliação de Processos de Software da Cientec apresenta o texto conforme apresentado a seguir. Em 30 de agosto de 2010, foi concluída a avaliação dos processos de software na unidade organizacional Fábrica de Software, da empresa Cientec - Consultoria e Desenvolvimento de Sistemas Ltda, em Viçosa-MG,
  • 39.
    39 seguindo o método de avaliação MA-MPS. A conclusão da avaliação é que a empresa atende aos critérios do nível G - Parcialmente Gerenciado do modelo de referência MR-MPS. (SOFTEX, 2011a) Os avaliadores consideraram satisfeitos os processos de GPR - Gerência de Projetos e GRE - Gerência de Requisitos, sendo que o processo implantado na empresa atendeu todos os resultados esperados e resultados de atributos de processo para GPR e GRE. A avaliação conquistada pela Cientec tem validade até 29 de Agosto de 2013. 3.6. Resultados alcançados A Cientec destaca como principal resultado na implementação o seu objetivo alvo, que era de atestar a qualidade dos processos utilizados pela empresa, podendo observar o quanto era falho o processo anterior, principalmente relacionado ao gerenciamento de projetos. Segundo o sócio diretor da Cientec, durante o processo de implementação, a empresa observou que a função do gerente de projetos da empresa estava apenas focada na distribuição de tarefas para a equipe técnica, enquanto o acompanhamento da execução das tarefas era falho. Com a implementação dos processos de nível G, a empresa revisou sua definição de gerenciamento de projetos, passando para o profissional da área as responsabilidades reais que devem ser exercidas por um gerente de projetos, o que inclui acompanhar o projeto desde a definição inicial até a sua conclusão. A definição dos papéis e responsabilidades permitiu à empresa dar um foco mais definido e uma melhor qualificação à sua equipe, sempre destacando a importância de cada um dos papéis dentro do novo processo. Outro fator de destaque levantado pelos diretores da Cientec é em relação ao novo processo de gerenciamento, que, com o apoio das planilhas de controles definidas, agora permite que a empresa tenha um maior controle financeiro dos projetos, podendo acompanhar mensalmente os custos de cada projeto e analisar se está de acordo com o orçamento planejado, podendo atuar de forma preventiva evitando, assim, prejuízos financeiros.
  • 40.
    40 Com essas planilhas de controle, a empresa agora consegue montar uma base histórica de projetos, o que permite maior facilidade na hora de elaborar novos orçamentos e diminui a margem de erros, tanto financeiros quanto de prazos de entrega. A empresa destaca o aprendizado obtido com a utilização do método de contagem de Pontos de Função, que foi adotado para estimar tempo e custo de projeto e também colaborou na elaboração de orçamentos mais eficientes. Com a implementação de processos realizada e a avaliação concluída, a empresa já observa uma grande melhoria nos resultados obtidos nos novos projetos desenvolvidos: ela passou a oferecer produtos com menos problemas, o que resultou em maior satisfação dos clientes e maior produtividade da equipe, uma vez que conseguiu diminuir o retrabalho. Com a adoção do modelo incremental e iterativo, a empresa passou a envolver mais os clientes no desenvolvimento, melhorando, assim, o relacionamento com o cliente e a qualidade das entregas. O crescimento profissional com a participação na implementação do programa foi citado pelo analista responsável da Cientec como um dos principais benefícios, tanto para ele quanto para os demais funcionários da empresa que participaram do processo. Esse fator também foi citado pelo supervisor de desenvolvimento de outra empresa participante do G6 que foi avaliada no nível G do MR-MPS em setembro de 2010. Participar do processo de modelagem e implantação de um processo de software é, sem dúvida, muito enriquecedor, tanto para a Empresa quanto para os profissionais que dele participam. Entendo que a padronização na construção dos produtos é o maior benefício que a empresa obteve nessa primeira etapa desta caminhada na busca pela qualidade e maturidade. Como conseqüência dessa padronização, podemos observar que a empresa obteve mais organização e qualidade e, em decorrência, maior confiabilidade e credibilidade em seus projetos. Percebo ainda que o simples fato de participar deste processo é, para os profissionais, uma experiência que traz um crescimento único e a satisfação de saber que participou e contribuiu em um momento tão importante para a Empresa (SOFTEX, 2011d).
  • 41.
    41 3.7. Dificuldades encontradasna implantação A principal dificuldade encontrada pela empresa foi em relação à mudança na cultura da empresa e dos funcionários, em função da necessidade de se adequarem ao novo processo. No início, houve resistência por parte de alguns colaboradores na aceitação das mudanças, principalmente relacionadas às atividades exercidas. Porém, essas resistências foram sendo quebradas à medida que a implementação do processo foi evoluindo, e os colaboradores foram percebendo as melhorias obtidas com os resultados. Outro fator apontado como crítico foi a adoção da técnica de Análise por Ponto de Função, onde os colaboradores tiveram dificuldades no aprendizado da técnica e na definição dos valores a serem utilizados para os cálculos de produtividade e esforço. Tal dificuldade foi devido à falta de dados históricos, sendo os valores para produtividade definidos com base na experiência dos diretores da empresa. Para projetos futuros, a empresa atualizará esses dados com os dados históricos agora obtidos e armazenados pela empresa. 3.8. Lições aprendidas Com a revisão do seu processo, a Cientec percebeu o quanto é importante manter um processo de desenvolvimento mais simplificado e alinhado com as reais necessidades da empresa. O processo anterior era mais completo, porém muito complexo para ser utilizado pela empresa. A adoção do método de contagem de Ponto de Função foi muito importante para a empresa, pois permitiu melhor estimar custos de projeto e organizar a alocação de mão de obra, evitando possíveis problemas decorrentes do não atendimento a custos e prazos de entregas. Outro fator importante identificado pela empresa foi o aprendizado obtido com a utilização de técnicas de métodos ágeis, como a utilização de quadros no estilo do método Scrum, com diversos cartões identificando as tarefas e seus responsáveis, bem como a fase em que se encontra cada uma das atividades.
  • 42.
    42 3.9. Próximos Passos A empresa está atenta à necessidade de manutenção evolutiva dos processos atuais, buscando sempre a melhoria destes processos, principalmente em relação às ferramentas de controle criadas com o objetivo de elaborar e manter uma base histórica de projetos que auxiliarão em projetos futuros. É uma preocupação constante da empresa a manutenção dos processos e o acompanhamento de sua aplicação visando garantir a qualidade dos projetos desenvolvidos, e para isso a empresa estará sempre buscando qualificação para seus colaboradores. Os sócios proprietários se dizem motivados na busca por novos recursos para viabilizar a implantação dos demais níveis de maturidade do MPS.BR.
  • 43.
    43 4. Conclusão Este estudo de caso apresentou a implementação do modelo MPS.BR Nível G na Cientec, com o objetivo de exemplificar como é realizado o processo em uma empresa desde a fase de decisão da empresa por buscar um modelo de processo até a fase de avaliação. O estudo demonstrou quais os benefícios que essa implementação pode trazer para uma empresa, independentemente do seu tamanho, já que o MPS.BR foi criado com a finalidade de oferecer um programa de melhoria economicamente acessível à micro, pequenas e médias empresas de software, alinhado aos modelos e normas internacionais, como o CMMI e a ISO 9000. O crescimento da competitividade no mercado de software fez com que as empresas despertassem para a necessidade de buscar maior qualidade dos produtos oferecidos, bem como a satisfação dos clientes com os resultados entregues. E essa qualidade pode ser oferecida por meio da implementação de processos seguindo as sugestões dos guias de implementação do MPS.BR. Para viabilizar a adesão ao Programa MPS.BR, o governo oferece incentivos financeiros para auxiliar empresas de pequeno e médio porte a buscarem a melhoria de processos custeando parte dos custos e organizando grupos de empresas para buscarem em conjunto a maturidade visando otimizar recursos. O diagnóstico inicial apontou que o processo definido anteriormente pela Cientec estava complexo e seria difícil de ser colocado em prática, considerando a realidade da empresa. Com a redefinição realizada no processo conforme sugestões dos consultores para que este atendesse os requisitos do MPS.BR, a empresa conseguiu otimizar o seu processo, deixando apenas o que era realmente necessário. Essa revisão também mostrou para a empresa o quanto era falho o seu processo de gerenciamento de projetos, no qual a empresa realizava apenas um acompanhamento de atividades, passando agora a estimar, planejar e acompanhar todo o projeto, criando um verdadeiro processo de gerenciamento de projetos, que
  • 44.
    44 possibilita ao gestoracompanhar toda a evolução do projeto e analisar os possíveis riscos e atrasos. Um dos principais problemas relatados pela empresa para a implementação do programa de melhoria está relacionado à cultura da empresa e de seus colaboradores, pois a implementação de mudanças acaba gerando certo desconforto. Para quebrar esta barreira, foi necessário que a empresa convencesse seus colaboradores da sua importância dentro do processo e apresentasse os benefícios e melhorias das condições de trabalho. Para a empresa, a busca pela maturidade no nível G do MPS.BR foi muito importante para o seu crescimento no mercado. As melhorias já podem ser observadas no resultado dos novos projetos, que têm sido entregues com maior qualidade, e os clientes estão mais satisfeitos com os resultados, principalmente pelo fato de participarem ativamente do processo.
  • 45.
    45 5. Referências Bibliográficas [ENGHOLM,2010] ENGHOLM, Hélio Jr. - Engenharia de Software na Prática. São Paulo 2010. 1ª edição. Editora Novatec. [SOFTEX, 2009a] ASSOCIAÇÃO PARA PROMOÇÃO DA EXECELÊNCIA DO SOFTWARE BRASILEIRO - SOFTEX. MPS.BR - Guia Geral: 2009, maio 2009. Disponível em: <http://www.softex.br/mpsbr/_guias/guias/MPS.BR_Guia_Geral_2009.pdf>. Acesso em 29 jan. 2011. [SOFTEX, 2009b] ASSOCIAÇÃO PARA PROMOÇÃO DA EXECELÊNCIA DO SOFTWARE BRASILEIRO - SOFTEX. MPS.BR - Guia de Implementação – Parte 1: Fundamentação para Implementação do Nível G do MR-MPS, maio 2009. Disponível em: <http://www.softex.br/mpsbr/_guias/guias/MPS.BR_Guia_de_Implementacao_Parte_ 1_2009.pdf>. Acesso em 29 jan. 2011. [SOFTEX, 2009c] ASSOCIAÇÃO PARA PROMOÇÃO DA EXECELÊNCIA DO SOFTWARE BRASILEIRO - SOFTEX. MPS.BR - Guia de Avaliação, maio 2009. Disponível em: <http://www.softex.br/mpsbr/_guias/guias/MPSBR_Guia_de_Avaliacao_2009.pdf>. Acesso em 11 abr. 2011. [SOFTEX, 2011a] ASSOCIAÇÃO PARA PROMOÇÃO DA EXECELÊNCIA DO SOFTWARE BRASILEIRO - SOFTEX. MPS.BR - Avaliação MPS, nível G, na Cientec em Viçosa. Disponível em: <http://www.softex.br/portal/softexweb/uploadDocuments/Press%20Release%20CIE NTEC%20MPS-G%20300810.pdf> Acesso em: 28 mai. 2011. [FUMSOFT, 2009] Sociedade Mineira de Software – FUMSOFT. Plano de Implementação MPS.BR/ 2009-06. Material fornecido pela empresa. [FUMSOFT, 2009b] Sociedade Mineira de Software - FUMSOFT. Projeto Estruturador APL de Software - Grupo MPS.BR - 2009/06. Material fornecido pela empresa. [SOFTEX, 2011b] ASSOCIAÇÃO PARA PROMOÇÃO DA EXECELÊNCIA DO SOFTWARE BRASILEIRO - SOFTEX. MPS.BR - Avaliações MPS Publicadas (prazo de validade: 3 anos). Disponível em: <http://www.softex.br/mpsbr/_avaliacoes/2Avaliacoes%20MPSBR%20Publicadas_31 MAR11_279_portugu%C3%AAs.pdf> Acesso em: 22 abr. 2011. [CIENTEC, 2011] Cientec - Histórico. Disponível em: <http://www.cientec.net/cientec/Historico.asp?SESSAO=1&SUBSESSAO=2> Acesso em: 12 fev. 2011.
  • 46.
    46 [SOFTEX, 2011c] ASSOCIAÇÃOPARA PROMOÇÃO DA EXECELÊNCIA DO SOFTWARE BRASILEIRO - SOFTEX. MPS.BR - Programas cooperativos com Grupos de Empresas. Disponível em: <http://cps.softex.br/pdf/Programas_Cooperativos.pdf> Acesso em: 22 abr. 2011. [SOFTEX, 2011d] ASSOCIAÇÃO PARA PROMOÇÃO DA EXECELÊNCIA DO SOFTWARE BRASILEIRO - SOFTEX. MPS.BR - Avaliação MPS-G na ATTEST em Belo Horizonte. Disponível em: <http://www.softex.br/portal/softexweb/uploadDocuments/Press%20Release%20ATT EST%20MPS-G%20100910.pdf> Acesso em: 22 abr. 2011. [SOFTSUL, 2010] SOFTSUL - BID destina recursos para expandir MPS.BR na América Latina. Disponível em: <http://www.softsul.org.br/portal/noticia.php?id=1350> Acesso em: 30 abr. 2011.