Acionamentos Elétricos

Chaves de Partida

Angelo Alfredo Hafner | Marconi Januário
Especialização em Automação Industrial UNOESC
Chaves de Partida
Direta

Soft
Starter

EstrelaTriângulo

Inversor
de
Freqüência
Partida Direta
Coorente x Tempo
10

9
Direta

7
Corrente (pu)

8

Estrela-Triângulo

6

Soft-Starter

5
4
3

2
1
0
0

5

10

15
Tempo (s)

20

25
Soft-Starters
• Acelera, desacelerara e protege MITs
• Varia somente a tensão eficaz
• Não atende aplicações que exijam variação de velocidade
-

L1
L2
L3
Diagrama de blocos simplificado
Tensão, Corrente e Conjugado
IA

M
M ~ U2

I~U
100% U

100% U
90% U

Mf

70% U
50% U

50% U
20% U

n

n
Economia de Energia
60

Economia de Energia (%)

50
< 4kW

4 ~ 70 kW

> 150 kW

40

30

20

10

0
0

10

20

30

40
50
60
Carga Parcial (%)

70

80

90

100
Conjugado e corrente – partida direta
Conjugado X Rotação [pu]
7

Conjugado e Corrente [pu]

6

5

4

3

2
Conjugado coletado
Corrente coletada
Conjugado interpolado
Corrente interpolada

1

0
0

0.1

0.2

0.3

0.4
0.5
0.6
Rotação [pu]

0.7

0.8

0.9

1
Controle de tensão/corrente
Tensão e Corrente aplicada pela soft-starter x Tempo

Tensão [pu] e Corrente [pu]

2.5

2
Corrente da soft-starter
Tensão da soft-starter

1.5

1

0.5

0

0

5

10

15

20
25
Tempo [s]

30

35

40
Comparativo de correntes no tempo
Comparativo de Correntes entre partida direta e tiristorizada
7
Partida Direta
Partida Tiristorizada

6

Corrente [pu]

5

4

3

2

1

0
0

5

10

15

20
25
Tempo [s]

30

35

40

45
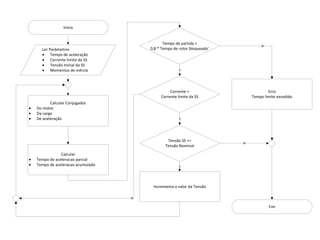
Início

Tempo de partida <
0,8 * Tempo de rotor bloqueado’

Ler Parâmetros
Tempo de aceleração
Corrente limite da SS
Tensão Ininial da SS
Momentos de inércia

N

S

Corrente <
Corrente limite da SS
Calcular Conjugados
Do motor
Da carga
De aceleração

Erro
Tempo limite excedido

S

Tensão SS <=
Tensão Nominal
Calcular
Tempo de aceleracao parcial
Tempo de aceleracao acumulado

N

S

Incrementa o valor da Tensão
N

Fim
Código Fonte
Características de algumas chaves
• Ciclos de Partida
– SSW03: 3.Inom durante 30s, 10 partidas/hora
– SSW04: 3.Inom durante 20s, 10 partidas/hora
– SSW05: 3.Inom durante 10s, 04 partidas/hora

• IHM local ou remota para SSW03 e SSW04
• Proteção ao motor
• Funções
– Pump Control - minimiza o golpe de aríete
– Kick Start - para cargas com alto conjugado resistivo
Identificação
Características Técnicas
• Controle
– Método  Variação de tensão sobre a carga
– Freqüência de operação  50 / 60 Hz

• Entradas
– Analógicas  01 diferencial - 10 bits
( 0...10 Vcc, 0... 20 mA, 4... 20 mA )
– Digitais  04 fotoacopladas
24 Vcc

• Saídas
– Analógicas  01 não isolada - 8 bits
( 0...10 Vcc )
– Digitais  02 relés contato NA (NO)
250 Vca / 1 A
– Digitais  01 relé contato NA,NF (NO,NC)
250 Vca / 1 A específico para defeitos
• Proteções
–
–
–
–
–
–
–
–
–
–
–
–
–
–

Subcorrente imediata na saída
Sobrecorrente imediata na saída
Falta de fase na alimentação
Falta de fase no motor (não conectado)
Fases desbalanceadas  5 %
Freqüência de rede com variação de ± 10%
Falha no tiristor
Sequência de fase invertida (programável)
Sobretemperatura na potência (dissipador)
Sobrecarga na saída (i2.t)
Defeito externo
Erro na CPU
Erro de programação
Erro de interface serial
• Comunicação
– Interface serial - RS 232
– Protocolo aberto padrão ASCII

• Funções
–
–
–
–
–
–
–

Pump control
Economia de energia
By-pass (via relé programável)
Inversão do sentido de giro
Frenagem por injeção de corrente contínua
Jog (impulso momentâneo)
Kick Start (pulso de tensão na partida)
• 05 teclas : liga, desliga,
incrementa/decrementa
(parâmetro ou conteúdo)
• 04 display’s de LEDs 7 segmentos;
• Permite acesso/alteração de todos
os parâmetros;
•

Destacável;
- IHM-3P.1 - comprimento do cabo = 1 m
- IHM-3P.2 - comprimento do cabo = 2 m
- IHM-3P.3 - comprimento do cabo = 3 m
Dimensionamento
• Motor
– Corrente nominal

• Carga
–
–
–
–

Curva Conjugado x Rotação
Momento de Inércia
Sobrecargas na partida ou em operação
Tipo de acoplamento entre carga e motor

• Instalações
– Tensão de rede
– Condições ambientais
Dimensionamento
• Condições indispensáveis
– O tempo de aceleração deve ser menor que 80% do tempo de rotor bloqueado
equivalente do motor
– A corrente equivalente para o ciclo de operação do motor deve ser menor que a
corrente equivalente máxima da chave

• Tabela de Dimensionamento
Carga

Inércia

Torque

Fator

Compressor a parafuso

Baixa

Quadrático

1,0 x Inom

Bomba centrífuga

Baixa

Quadrático

1,0 x Inom

Ventilador

Média/Alta

Quadrático

1,5 x Inom

Pulper

Alta

Quadrático

2,0 x Inom

Transportadores, Moinhos, centrífugas.

Alta

Constante

2,0 x Inom
Exemplos de Dimensionamento...
Linha W21

Potência 175 cv

Pólos IV

Carcaça 315 S/M (IEC)
Tensão

380 / 660 V

Corrente 254,03 / 220 A

FS 1,0

Acoplamento Direto
Ambiente
Altitude

Rede
1000 m

Temperatura = 40 °C

380 V - trifásica - 60 Hz

Observações Acionamento através de
chave soft-starter
Ex 1: Bomba centrífuga /
Compressor a parafuso
Condição típica de partida : UP
= 30 % UNOM
IP / Inom 3,0
ta
= 20 s
Pelo critério da tabela : chave modelo SSW-03.255/220-440
Limite da Soft Starter = 3 x INOM por 30 s
Neste caso : 3,0 x INOM por 20 s
10 partidas/hora

765 A por 30 s

762 A por 20 s

Vemos que esta chave atenderá a condição de partida
Corrente equivalente
Soft-Starter

Motor

IS / IN

IP / IN

3,0

3,0

1,0

1,0

255 A

30

330

Ieq = 329,20 A

t(s)

254 A

20

340

Ieq = 305,27 A

t(s)
Ex 2: Ventilador
Condição típica de partida : UP
= 37 % UNOM
IP/Inom = 3,5
ta
= 30 s
Pelo critério da tabela : chave modelo SSW-03.290/220-440
Limite da Soft Starter = 3 x INOM por 30 s
Neste caso : 3,5 x INOM por 30 s
10 partidas/hora

870 A por 30 s

889 A por 30 s

Vemos que esta chave atenderá a condição de partida
Corrente equivalente
Soft-Starter

Motor

IS / IN

IP / IN

3,0

3,5

1,0

1,0

290 A

30

330

Ieq = 374,39 A

t(s)

254 A

30

330

Ieq = 353,55 A

t(s)
Ex 3: Transportador
Condição de partida : UP
= 45 % UNOM
IP/Inom = 4,5
ta
= 40 s
Pelo critério da tabela : chave modelo SSW-03.410/220-440

Limite da Soft Starter = 3 x INOM por 30 s
Neste caso : 4,5 x INOM por 40 s
10 partidas/hora

1230 A por 30 s

1143 A por 40 s

Vemos que esta chave atenderá a condição de partida
Corrente equivalente
Motor

Soft-Starter

IS / IN

IP / IN

3,0

4,5

1,0

1,0

410 A

30

33
0

Ieq = 529,31 A

t(s)

254 A

40

32
0

Ieq = 450,01 A

t(s)
Uso da I.H.M
A IHM-3P é uma interface simples que
permite a operação e a programação
da soft starter .
Display de LED´s
Indicação de estado de operação;
Indicação dos erros;
Visualização e alteração de parâmetros;
Operação da soft starter (liga/desliga).
Possibilidade de instalação remota.
Função das teclas
Aciona o motor via rampa
Desaciona o motor via rampa (quando programado);
Reseta a soft-starter após ocorrência de erros
Incrementa o número do parâmetro ou seu conteúdo

Decrementa o número do parâmetro ou seu conteúdo
Comuta o display entre o número do parâmetro e o
seu conteúdo
Descrição dos Parâmetros
• Parâmetros de leitura
– Variáveis que podem ser visualizadas no display,
– Mas não podem ser alterados pelo usuário.
– P71...P77,P82, P96...P99

• Parâmetros de regulação
– Valores ajustáveis à serem utilizados pelas funções da soft- starter
– P00...P15,P22...P42,P45,P47

• Parâmetros de configuração
– Definem as características da soft starter, as funções à serem
executadas, bem como as funções das entradas/saídas
– P43,P44,P46,P51...P57,P61,P62

• Parâmetros do motor
– Dados nominais do motor, para ajuste das proteções
– P21, P25, P26 e P27
P71 - Versão de Software
Indica a versão de software contida CPU
(circuito integrado D1 CCS 1.1X)

Parâmetro de leitura
P73 - Corrente do motor
Indica a corrente de saída da soft-starter
diretamente em Ampéres (A).

Valores possíveis
0 ... 9999 A

Parâmetro de leitura
P76 - cos
Indica o cos

da carga.

Valores possíveis

0.00 ... 0.99

Parâmetro de leitura
P77 - Tensão de Saída
Indica a tensão imposta pela soft-starter sobre
a carga (desconsidera a FCEM).

Valores possíveis
0 ... 100 % UN

Parâmetro de leitura
P01 - Tensão Inicial
Ajusta o valor inicial de tensão (% UN) que será aplicado ao
motor para a execução da rampa de partida.

mín

faixa

máx

25%

1%

90%

Padrão de fábrica  30 %
Parâmetro de regulação
P02 - Tempo da Rampa de Aceleração
Define o tempo da rampa de tensão a ser aplicada na partida
do motor, desde que a soft starter não entre limitação de
corrente.
mín

faixa

máx

1s

1s

240s

Padrão de fábrica  20 s
Parâmetro de regulação
Rampa de Tensão
P01 - tensão inicial (%UN)

P02 - tempo de rampa (s)
UN

P01

P02

t (s)

Parâmetro de regulação
P03 - Degrau de Tensão na
Desaceleração
Ajusta o valor da tensão (%UN) que será aplicada imediatamente
após a soft starter receber o comando de parada por rampa.

mín
100%

faixa

máx

1%

40%

Padrão de fábrica  100%
Parâmetro de regulação
P04 - Rampa de Desaceleração
Define o tempo da rampa decrescente de tensão que será
aplicada ao motor.

mín

faixa

máx

OFF, 2s

1s

240s

Padrão de fábrica  OFF

Parâmetro de regulação
Parada com Rampa de Tensão
U(%)
UN

P03 - degrau de tensão (%UN)
P04 - tempo de rampa (s)

P03

P04

t(s)

Parâmetro de regulação
P11 - Limitação de corrente
Ajusta o valor máximo de corrente fornecida pelo conjunto
rede + soft starter para o motor (carga) durante a aceleração.
mín
OFF, 150%

faixa

1%

máx
500%

Padrão de fábrica  OFF
Se a tensão total não for atingida ao final da rampa de tensão,
será indicado no display E02 e os tiristores serão bloqueados.
Parâmetro de regulação
Limitação de Corrente
I, V

UNom
P11 ILim

ILim = corrente limite
INom = corrente nominal

UNom = Tensão nominal
P22 INom

P02

Parâmetro de regulação

t(s)
I(%IN)

UN
P11

E02
P22

P02

tempo

Parâmetro de regulação
P33 - Nível de Tensão do Jog
Define o valor de tensão aplicada ao motor enquanto a DI4
estiver em 24 VCC (Após realizada a rampa).

mín
25% UN

faixa
1%

máx
50% UN

Padrão de fábrica  25%

Parâmetro de regulação
P34 - Tempo da Frenagem CC
Ajusta o tempo da frenagem C.C., desde que P53 = 3.

mín

faixa

máx

1s

1s

10s

Padrão de fábrica  1 s

Parâmetro de regulação
P35 - Nível de Tensão de Frenagem CC
Ajusta o valor da tensão de linha VAC convertido em VCC
aplicado aos terminais do motor, durante a frenagem.

mín

faixa

30% UN

1%

máx
50% UN

Padrão de fábrica  30%

Parâmetro de regulação
Acionamento típico com frenagem CC

SSW-03/04
K1
Dimensionar K1 pela INOM
do motor em regime AC3.
P41 - Tempo do pulso no “Kick Start”
Define o tempo de aplicação do pulso de tensão que será
aplicado ao motor para que este possa vencer a inércia da
carga.
mín
OFF,0.2s

faixa
0.1s

máx
2s

Padrão de fábrica  OFF

Inibe a limitação de corrente
Parâmetro de regulação
P42 - Nível de Tensão no “Kick Start”
Determina o nível de tensão (%UN) aplicado ao motor para que
este consiga vencer o processo inercial da carga.
mín

faixa

máx

70%

0.1%

90%

Padrão de fábrica  70%

Parâmetro de regulação
Kick Start
U
P41
P42

P01

P02

t(s)
P45 - Pump control
Faz o controle na aceleração e desaceleração do motor para
evitar “Golpes de Aríete” nas tubulações.
Valores possíveis
OFF,ON

Padrão de fábrica  OFF

Esta função ajusta automaticamente os parâmetros abaixo :
P02 = 15 s
P03 = 80 % UN
P04 = 15 s

P11 = OFF
P14 = 70 % IN
P15 = 5 s

Parâmetro de regulação
P43 - Relé By-Pass
Atua relé após a tensão de saída ter atingido seu
valor nominal.
Valores possíveis
OFF,ON

Fazer o by-pass da soft starter
Acionamento multimotor

Padrão de fábrica  OFF
Parâmetro de configuração
P46 - Valores Default
Restaura valores pré definidos na programação padrão
de fábrica
Valores possíveis
OFF,ON
Não afeta “P22” e “P23”

Padrão de fábrica  OFF

Parâmetro de configuração
P51 - Função do Relé RL1
Habilita o relé RL1 a operar conforme a seguinte
programação :
1 - Em funcionamento
2 - Em tensão plena
3 - Sentido de giro

Valores possíveis

1 ... 3

Padrão de fábrica  1

Parâmetro de configuração
Funcionamento do Relé RL1
UN

 Relé ligado

t(s)
Em funcionamento
t(s)

Em tensão plena
t(s)
Funcionamento do Relé RL1
 Relé ligado

UN
100%

Sentido
horário
do motor

500 ms
DI3

Sentido
anti-horário
do motor

t

+ 24Vcc
OV
RL1
Função Reversão

t
1s

t
P52 - Função do Relé RL2
Habilita o relé RL2 a operar conforme a seguinte
programação :
1 - Em funcionamento
2 - Em tensão plena

Valores possíveis

1 ... 3

3 - Frenagem CC

Padrão de fábrica  2

Parâmetro de configuração
Funcionamento do Relé RL2
UN

 Relé ligado

100%
P35

t
RL2

500 ms
Injeção C.C.

t
P34
1s
Não é possível realizar a frenagem CC quando a Soft-Starter estiver conectada dentro da ligação delta do motor
P53 - Entrada digital DI2
Habilita a entrada digital para operar conforme a seguinte
programação :
OFF - Sem função
1 - Reset de erros
2 - Erro externo

Valores possíveis
OFF,1 ... 4

3 - Habilita geral
4 - Comando três fios
Padrão de fábrica  1
Parâmetro de configuração
P54 - Entrada digital DI3
Habilita a entrada digital para operar conforme a seguinte
programação :
OFF - Sem função
1 - Reset de erros
2 - Erro externo

Valores possíveis

OFF,1 ... 4

3 - Habilita geral
4 - Sentido de giro

Padrão de fábrica  2
Parâmetro de configuração
P55 - Entrada digital DI4
Habilita a entrada digital para operar conforme a seguinte
programação :
OFF - Sem função
1 - Reset de erros

Valores possíveis

2 - Erro externo

OFF,1 ... 4

3 - Habilita geral
4 - Função JOG
Padrão de fábrica  OFF
Parâmetro de configuração
Função Jog
DI4
24 V

U
P33

P01

P02
P56 - Saída analógica
OFF - Sem função
1 - Corrente In %
2 - Tensão Un %

Valores possíveis
OFF,1 ... 4

3 - Fator de serviço
4 - Proteção térmica

Padrão de fábrica  OFF
Parâmetro de configuração
P61 - Habilitação de I/O Local
Executa as funções Liga/Desliga e Reset pelas
entradas digitais.
ON - Liga/Desliga através da IHM-3P
OFF - Liga/Desliga via entrada digital
Valores possíveis
OFF, ON

Padrão de fábrica  ON
Parâmetro de configuração
P62 - Endereço da Soft Starter
Indica o endereço da chave na rede de comunicação.

Valores possíveis
1 ... 30

Parâmetro de configuração
Padrão de fábrica  1

Parâmetro de configuração
P21 - Corrente do motor
Ajusta o valor da corrente do motor percentualmente em
relação a corrente nominal da chave.

Valores possíveis
OFF, 50 % ... 120 % (INOM)

Parâmetros do motor
Padrão de fábrica  30

Parâmetro do motor
P25 - Classes térmicas
Determina as curvas de atuação da proteção térmica do
motor conforme norma IEC 947-4-1.

Valores possíveis
5, 10, 15, 20, 25, 30

Parâmetros do motor
Padrão de fábrica  30

Parâmetro do motor
Motor In = 580 A, Ip/In = 3,5,
FS = 1,15, ta = 41 s. P25?

P25 = 25
Ambiente
• Condições não-permissíveis
– Exposição direta à raios solares, chuva, umidade excessiva ou maresia
– Gases ou líquidos explosivos ou corrosivos
– Vibração excessiva, poeira ou partículas metálicas óleos suspensos no
ar

• Condições permissíveis
– Temperatura
• 00...40ºC - Condições Nominais
• 40...55ºC - Corrente conforme tabela 8.2

– Umidade Relativa do Ar
• 5% a 90% sem condensação

– Altitude Máxima
• 0000...1000m - Condições Nominais
• 1000...4000m - Redução da corrente de saída em 10% para cada 1000 m
SSW-03 Plus - 3 cabos
P28 = OFF

IN

IN
SSW-03 Plus - 6 cabos
P28 = ON
0,578 X IN

0,578 X IN

0,578 X IN
10 Partidas/hora
Fiação/Fusíveis recomendados
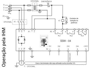
Operação pela IHM

Contator de
isolação na
potência

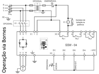
Caso o termostato não seja utilizado curto-circuitar 3-5.
Operação via Bornes

Contator de
isolação na
potência
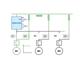
Acionamento com By-pass
REDE
DI1

K1

SSW-03/04
RL1

K1

K2

M1

K3

K4

M2

K5

K6

M3
REDE
DI1

K1

SSW-03/04
RL1

K1

K2

M1

K3

K4

M2

K5

K6

M3
REDE
DI1

K1

SSW-03/04
RL1

K1

K2

M1

K3

K4

M2

K5

K6

M3
REDE
DI1

K1

SSW-03/04
RL1

K1

K2

M1

K3

K4

M2

K5

K6

M3

Soft starters

  • 1.
    Acionamentos Elétricos Chaves dePartida Angelo Alfredo Hafner | Marconi Januário Especialização em Automação Industrial UNOESC
  • 2.
  • 3.
  • 4.
    Coorente x Tempo 10 9 Direta 7 Corrente(pu) 8 Estrela-Triângulo 6 Soft-Starter 5 4 3 2 1 0 0 5 10 15 Tempo (s) 20 25
  • 5.
    Soft-Starters • Acelera, desacelerarae protege MITs • Varia somente a tensão eficaz • Não atende aplicações que exijam variação de velocidade - L1 L2 L3
  • 6.
    Diagrama de blocossimplificado
  • 8.
    Tensão, Corrente eConjugado IA M M ~ U2 I~U 100% U 100% U 90% U Mf 70% U 50% U 50% U 20% U n n
  • 9.
    Economia de Energia 60 Economiade Energia (%) 50 < 4kW 4 ~ 70 kW > 150 kW 40 30 20 10 0 0 10 20 30 40 50 60 Carga Parcial (%) 70 80 90 100
  • 10.
    Conjugado e corrente– partida direta Conjugado X Rotação [pu] 7 Conjugado e Corrente [pu] 6 5 4 3 2 Conjugado coletado Corrente coletada Conjugado interpolado Corrente interpolada 1 0 0 0.1 0.2 0.3 0.4 0.5 0.6 Rotação [pu] 0.7 0.8 0.9 1
  • 11.
    Controle de tensão/corrente Tensãoe Corrente aplicada pela soft-starter x Tempo Tensão [pu] e Corrente [pu] 2.5 2 Corrente da soft-starter Tensão da soft-starter 1.5 1 0.5 0 0 5 10 15 20 25 Tempo [s] 30 35 40
  • 12.
    Comparativo de correntesno tempo Comparativo de Correntes entre partida direta e tiristorizada 7 Partida Direta Partida Tiristorizada 6 Corrente [pu] 5 4 3 2 1 0 0 5 10 15 20 25 Tempo [s] 30 35 40 45
  • 13.
    Início Tempo de partida< 0,8 * Tempo de rotor bloqueado’ Ler Parâmetros Tempo de aceleração Corrente limite da SS Tensão Ininial da SS Momentos de inércia N S Corrente < Corrente limite da SS Calcular Conjugados Do motor Da carga De aceleração Erro Tempo limite excedido S Tensão SS <= Tensão Nominal Calcular Tempo de aceleracao parcial Tempo de aceleracao acumulado N S Incrementa o valor da Tensão N Fim
  • 14.
  • 21.
    Características de algumaschaves • Ciclos de Partida – SSW03: 3.Inom durante 30s, 10 partidas/hora – SSW04: 3.Inom durante 20s, 10 partidas/hora – SSW05: 3.Inom durante 10s, 04 partidas/hora • IHM local ou remota para SSW03 e SSW04 • Proteção ao motor • Funções – Pump Control - minimiza o golpe de aríete – Kick Start - para cargas com alto conjugado resistivo
  • 22.
  • 23.
    Características Técnicas • Controle –Método  Variação de tensão sobre a carga – Freqüência de operação  50 / 60 Hz • Entradas – Analógicas  01 diferencial - 10 bits ( 0...10 Vcc, 0... 20 mA, 4... 20 mA ) – Digitais  04 fotoacopladas 24 Vcc • Saídas – Analógicas  01 não isolada - 8 bits ( 0...10 Vcc ) – Digitais  02 relés contato NA (NO) 250 Vca / 1 A – Digitais  01 relé contato NA,NF (NO,NC) 250 Vca / 1 A específico para defeitos
  • 24.
    • Proteções – – – – – – – – – – – – – – Subcorrente imediatana saída Sobrecorrente imediata na saída Falta de fase na alimentação Falta de fase no motor (não conectado) Fases desbalanceadas  5 % Freqüência de rede com variação de ± 10% Falha no tiristor Sequência de fase invertida (programável) Sobretemperatura na potência (dissipador) Sobrecarga na saída (i2.t) Defeito externo Erro na CPU Erro de programação Erro de interface serial
  • 25.
    • Comunicação – Interfaceserial - RS 232 – Protocolo aberto padrão ASCII • Funções – – – – – – – Pump control Economia de energia By-pass (via relé programável) Inversão do sentido de giro Frenagem por injeção de corrente contínua Jog (impulso momentâneo) Kick Start (pulso de tensão na partida)
  • 26.
    • 05 teclas: liga, desliga, incrementa/decrementa (parâmetro ou conteúdo) • 04 display’s de LEDs 7 segmentos; • Permite acesso/alteração de todos os parâmetros; • Destacável; - IHM-3P.1 - comprimento do cabo = 1 m - IHM-3P.2 - comprimento do cabo = 2 m - IHM-3P.3 - comprimento do cabo = 3 m
  • 27.
    Dimensionamento • Motor – Correntenominal • Carga – – – – Curva Conjugado x Rotação Momento de Inércia Sobrecargas na partida ou em operação Tipo de acoplamento entre carga e motor • Instalações – Tensão de rede – Condições ambientais
  • 28.
    Dimensionamento • Condições indispensáveis –O tempo de aceleração deve ser menor que 80% do tempo de rotor bloqueado equivalente do motor – A corrente equivalente para o ciclo de operação do motor deve ser menor que a corrente equivalente máxima da chave • Tabela de Dimensionamento Carga Inércia Torque Fator Compressor a parafuso Baixa Quadrático 1,0 x Inom Bomba centrífuga Baixa Quadrático 1,0 x Inom Ventilador Média/Alta Quadrático 1,5 x Inom Pulper Alta Quadrático 2,0 x Inom Transportadores, Moinhos, centrífugas. Alta Constante 2,0 x Inom
  • 29.
    Exemplos de Dimensionamento... LinhaW21 Potência 175 cv Pólos IV Carcaça 315 S/M (IEC) Tensão 380 / 660 V Corrente 254,03 / 220 A FS 1,0 Acoplamento Direto Ambiente Altitude Rede 1000 m Temperatura = 40 °C 380 V - trifásica - 60 Hz Observações Acionamento através de chave soft-starter
  • 30.
    Ex 1: Bombacentrífuga / Compressor a parafuso Condição típica de partida : UP = 30 % UNOM IP / Inom 3,0 ta = 20 s Pelo critério da tabela : chave modelo SSW-03.255/220-440 Limite da Soft Starter = 3 x INOM por 30 s Neste caso : 3,0 x INOM por 20 s 10 partidas/hora 765 A por 30 s 762 A por 20 s Vemos que esta chave atenderá a condição de partida
  • 31.
    Corrente equivalente Soft-Starter Motor IS /IN IP / IN 3,0 3,0 1,0 1,0 255 A 30 330 Ieq = 329,20 A t(s) 254 A 20 340 Ieq = 305,27 A t(s)
  • 32.
    Ex 2: Ventilador Condiçãotípica de partida : UP = 37 % UNOM IP/Inom = 3,5 ta = 30 s Pelo critério da tabela : chave modelo SSW-03.290/220-440 Limite da Soft Starter = 3 x INOM por 30 s Neste caso : 3,5 x INOM por 30 s 10 partidas/hora 870 A por 30 s 889 A por 30 s Vemos que esta chave atenderá a condição de partida
  • 33.
    Corrente equivalente Soft-Starter Motor IS /IN IP / IN 3,0 3,5 1,0 1,0 290 A 30 330 Ieq = 374,39 A t(s) 254 A 30 330 Ieq = 353,55 A t(s)
  • 34.
    Ex 3: Transportador Condiçãode partida : UP = 45 % UNOM IP/Inom = 4,5 ta = 40 s Pelo critério da tabela : chave modelo SSW-03.410/220-440 Limite da Soft Starter = 3 x INOM por 30 s Neste caso : 4,5 x INOM por 40 s 10 partidas/hora 1230 A por 30 s 1143 A por 40 s Vemos que esta chave atenderá a condição de partida
  • 35.
    Corrente equivalente Motor Soft-Starter IS /IN IP / IN 3,0 4,5 1,0 1,0 410 A 30 33 0 Ieq = 529,31 A t(s) 254 A 40 32 0 Ieq = 450,01 A t(s)
  • 36.
    Uso da I.H.M AIHM-3P é uma interface simples que permite a operação e a programação da soft starter . Display de LED´s Indicação de estado de operação; Indicação dos erros; Visualização e alteração de parâmetros; Operação da soft starter (liga/desliga). Possibilidade de instalação remota.
  • 37.
    Função das teclas Acionao motor via rampa Desaciona o motor via rampa (quando programado); Reseta a soft-starter após ocorrência de erros Incrementa o número do parâmetro ou seu conteúdo Decrementa o número do parâmetro ou seu conteúdo Comuta o display entre o número do parâmetro e o seu conteúdo
  • 38.
    Descrição dos Parâmetros •Parâmetros de leitura – Variáveis que podem ser visualizadas no display, – Mas não podem ser alterados pelo usuário. – P71...P77,P82, P96...P99 • Parâmetros de regulação – Valores ajustáveis à serem utilizados pelas funções da soft- starter – P00...P15,P22...P42,P45,P47 • Parâmetros de configuração – Definem as características da soft starter, as funções à serem executadas, bem como as funções das entradas/saídas – P43,P44,P46,P51...P57,P61,P62 • Parâmetros do motor – Dados nominais do motor, para ajuste das proteções – P21, P25, P26 e P27
  • 39.
    P71 - Versãode Software Indica a versão de software contida CPU (circuito integrado D1 CCS 1.1X) Parâmetro de leitura
  • 40.
    P73 - Correntedo motor Indica a corrente de saída da soft-starter diretamente em Ampéres (A). Valores possíveis 0 ... 9999 A Parâmetro de leitura
  • 41.
    P76 - cos Indicao cos da carga. Valores possíveis 0.00 ... 0.99 Parâmetro de leitura
  • 42.
    P77 - Tensãode Saída Indica a tensão imposta pela soft-starter sobre a carga (desconsidera a FCEM). Valores possíveis 0 ... 100 % UN Parâmetro de leitura
  • 43.
    P01 - TensãoInicial Ajusta o valor inicial de tensão (% UN) que será aplicado ao motor para a execução da rampa de partida. mín faixa máx 25% 1% 90% Padrão de fábrica  30 % Parâmetro de regulação
  • 44.
    P02 - Tempoda Rampa de Aceleração Define o tempo da rampa de tensão a ser aplicada na partida do motor, desde que a soft starter não entre limitação de corrente. mín faixa máx 1s 1s 240s Padrão de fábrica  20 s Parâmetro de regulação
  • 45.
    Rampa de Tensão P01- tensão inicial (%UN) P02 - tempo de rampa (s) UN P01 P02 t (s) Parâmetro de regulação
  • 46.
    P03 - Degraude Tensão na Desaceleração Ajusta o valor da tensão (%UN) que será aplicada imediatamente após a soft starter receber o comando de parada por rampa. mín 100% faixa máx 1% 40% Padrão de fábrica  100% Parâmetro de regulação
  • 47.
    P04 - Rampade Desaceleração Define o tempo da rampa decrescente de tensão que será aplicada ao motor. mín faixa máx OFF, 2s 1s 240s Padrão de fábrica  OFF Parâmetro de regulação
  • 48.
    Parada com Rampade Tensão U(%) UN P03 - degrau de tensão (%UN) P04 - tempo de rampa (s) P03 P04 t(s) Parâmetro de regulação
  • 49.
    P11 - Limitaçãode corrente Ajusta o valor máximo de corrente fornecida pelo conjunto rede + soft starter para o motor (carga) durante a aceleração. mín OFF, 150% faixa 1% máx 500% Padrão de fábrica  OFF Se a tensão total não for atingida ao final da rampa de tensão, será indicado no display E02 e os tiristores serão bloqueados. Parâmetro de regulação
  • 50.
    Limitação de Corrente I,V UNom P11 ILim ILim = corrente limite INom = corrente nominal UNom = Tensão nominal P22 INom P02 Parâmetro de regulação t(s)
  • 51.
  • 52.
    P33 - Nívelde Tensão do Jog Define o valor de tensão aplicada ao motor enquanto a DI4 estiver em 24 VCC (Após realizada a rampa). mín 25% UN faixa 1% máx 50% UN Padrão de fábrica  25% Parâmetro de regulação
  • 53.
    P34 - Tempoda Frenagem CC Ajusta o tempo da frenagem C.C., desde que P53 = 3. mín faixa máx 1s 1s 10s Padrão de fábrica  1 s Parâmetro de regulação
  • 54.
    P35 - Nívelde Tensão de Frenagem CC Ajusta o valor da tensão de linha VAC convertido em VCC aplicado aos terminais do motor, durante a frenagem. mín faixa 30% UN 1% máx 50% UN Padrão de fábrica  30% Parâmetro de regulação
  • 55.
    Acionamento típico comfrenagem CC SSW-03/04 K1 Dimensionar K1 pela INOM do motor em regime AC3.
  • 56.
    P41 - Tempodo pulso no “Kick Start” Define o tempo de aplicação do pulso de tensão que será aplicado ao motor para que este possa vencer a inércia da carga. mín OFF,0.2s faixa 0.1s máx 2s Padrão de fábrica  OFF Inibe a limitação de corrente Parâmetro de regulação
  • 57.
    P42 - Nívelde Tensão no “Kick Start” Determina o nível de tensão (%UN) aplicado ao motor para que este consiga vencer o processo inercial da carga. mín faixa máx 70% 0.1% 90% Padrão de fábrica  70% Parâmetro de regulação
  • 58.
  • 59.
    P45 - Pumpcontrol Faz o controle na aceleração e desaceleração do motor para evitar “Golpes de Aríete” nas tubulações. Valores possíveis OFF,ON Padrão de fábrica  OFF Esta função ajusta automaticamente os parâmetros abaixo : P02 = 15 s P03 = 80 % UN P04 = 15 s P11 = OFF P14 = 70 % IN P15 = 5 s Parâmetro de regulação
  • 60.
    P43 - ReléBy-Pass Atua relé após a tensão de saída ter atingido seu valor nominal. Valores possíveis OFF,ON Fazer o by-pass da soft starter Acionamento multimotor Padrão de fábrica  OFF Parâmetro de configuração
  • 61.
    P46 - ValoresDefault Restaura valores pré definidos na programação padrão de fábrica Valores possíveis OFF,ON Não afeta “P22” e “P23” Padrão de fábrica  OFF Parâmetro de configuração
  • 62.
    P51 - Funçãodo Relé RL1 Habilita o relé RL1 a operar conforme a seguinte programação : 1 - Em funcionamento 2 - Em tensão plena 3 - Sentido de giro Valores possíveis 1 ... 3 Padrão de fábrica  1 Parâmetro de configuração
  • 63.
    Funcionamento do ReléRL1 UN  Relé ligado t(s) Em funcionamento t(s) Em tensão plena t(s)
  • 64.
    Funcionamento do ReléRL1  Relé ligado UN 100% Sentido horário do motor 500 ms DI3 Sentido anti-horário do motor t + 24Vcc OV RL1 Função Reversão t 1s t
  • 65.
    P52 - Funçãodo Relé RL2 Habilita o relé RL2 a operar conforme a seguinte programação : 1 - Em funcionamento 2 - Em tensão plena Valores possíveis 1 ... 3 3 - Frenagem CC Padrão de fábrica  2 Parâmetro de configuração
  • 66.
    Funcionamento do ReléRL2 UN  Relé ligado 100% P35 t RL2 500 ms Injeção C.C. t P34 1s Não é possível realizar a frenagem CC quando a Soft-Starter estiver conectada dentro da ligação delta do motor
  • 67.
    P53 - Entradadigital DI2 Habilita a entrada digital para operar conforme a seguinte programação : OFF - Sem função 1 - Reset de erros 2 - Erro externo Valores possíveis OFF,1 ... 4 3 - Habilita geral 4 - Comando três fios Padrão de fábrica  1 Parâmetro de configuração
  • 68.
    P54 - Entradadigital DI3 Habilita a entrada digital para operar conforme a seguinte programação : OFF - Sem função 1 - Reset de erros 2 - Erro externo Valores possíveis OFF,1 ... 4 3 - Habilita geral 4 - Sentido de giro Padrão de fábrica  2 Parâmetro de configuração
  • 69.
    P55 - Entradadigital DI4 Habilita a entrada digital para operar conforme a seguinte programação : OFF - Sem função 1 - Reset de erros Valores possíveis 2 - Erro externo OFF,1 ... 4 3 - Habilita geral 4 - Função JOG Padrão de fábrica  OFF Parâmetro de configuração
  • 70.
  • 71.
    P56 - Saídaanalógica OFF - Sem função 1 - Corrente In % 2 - Tensão Un % Valores possíveis OFF,1 ... 4 3 - Fator de serviço 4 - Proteção térmica Padrão de fábrica  OFF Parâmetro de configuração
  • 72.
    P61 - Habilitaçãode I/O Local Executa as funções Liga/Desliga e Reset pelas entradas digitais. ON - Liga/Desliga através da IHM-3P OFF - Liga/Desliga via entrada digital Valores possíveis OFF, ON Padrão de fábrica  ON Parâmetro de configuração
  • 73.
    P62 - Endereçoda Soft Starter Indica o endereço da chave na rede de comunicação. Valores possíveis 1 ... 30 Parâmetro de configuração Padrão de fábrica  1 Parâmetro de configuração
  • 74.
    P21 - Correntedo motor Ajusta o valor da corrente do motor percentualmente em relação a corrente nominal da chave. Valores possíveis OFF, 50 % ... 120 % (INOM) Parâmetros do motor Padrão de fábrica  30 Parâmetro do motor
  • 75.
    P25 - Classestérmicas Determina as curvas de atuação da proteção térmica do motor conforme norma IEC 947-4-1. Valores possíveis 5, 10, 15, 20, 25, 30 Parâmetros do motor Padrão de fábrica  30 Parâmetro do motor
  • 76.
    Motor In =580 A, Ip/In = 3,5, FS = 1,15, ta = 41 s. P25? P25 = 25
  • 77.
    Ambiente • Condições não-permissíveis –Exposição direta à raios solares, chuva, umidade excessiva ou maresia – Gases ou líquidos explosivos ou corrosivos – Vibração excessiva, poeira ou partículas metálicas óleos suspensos no ar • Condições permissíveis – Temperatura • 00...40ºC - Condições Nominais • 40...55ºC - Corrente conforme tabela 8.2 – Umidade Relativa do Ar • 5% a 90% sem condensação – Altitude Máxima • 0000...1000m - Condições Nominais • 1000...4000m - Redução da corrente de saída em 10% para cada 1000 m
  • 78.
    SSW-03 Plus -3 cabos P28 = OFF IN IN
  • 79.
    SSW-03 Plus -6 cabos P28 = ON 0,578 X IN 0,578 X IN 0,578 X IN
  • 80.
  • 81.
  • 82.
    Operação pela IHM Contatorde isolação na potência Caso o termostato não seja utilizado curto-circuitar 3-5.
  • 83.
    Operação via Bornes Contatorde isolação na potência
  • 84.
  • 85.
  • 86.
  • 87.