PROJETO MOBYLE PAYMENT TAP - Termo de Abertura do Projeto 
Nome 
MOBYLE PAYMENT 
Descrição 
Disponibilizar um meio de captura de transações financeiras via smartphones. A SIPE irá disponibilizar aos 
estabelecimentos comerciais um aplicativo, que deverá ser instalado nos smartphones, que possibilitará o mesmo 
capturar transações de pagamento através de cartões de débito e crédito de forma segura. 
Justificativa 
Ampliação do portfólio de Produtos através de soluções inovadoras e novos modelos de relacionamento com clientes e 
parceiros que agregarão maior valor ao negócio. 
Aumento do valor percebido pelos clientes, parceiros e bancos com relação a segurança (Reduçao de prejuízos com 
fraudes), funcionalidade, praticidade e integração de serviços/operações que este novo aplicativo oferece nas 
transações. 
Objetivo S.M.A.R.T. 
Prover aos clientes da SIPE uma solução inovadora para capturar transações financeiras através de Smatphones no 
prazo de 6 meses, a custo máximo de R$ 20.000.000,00 
Requisitos 
- Solução inovadora para captura de transações através de Smartphone 
- Prazo do projeto 6 meses 
- Custo máximo de R$ 20.000.000,00 
Designação 
GP - Thais Firigato Correa 
Milestones 
1. Análise de viabilidades 
2. Elaboração dos requisitos macro 
3. Elaboração do cronograma 
4. Aprovação dos stakeholders 
5. Desenvolvimento 
6. Homologação 
7. Implantação 
8. Piloto 
9. Disponibilização para mercado 
Orçamento 
Orçamento máximo estimado de R$ 20.000.000,00 
Riscos 
* Atraso do projeto e a concorrência lançar produto similiar
* Exceder o orçamento determinado 
* Falta de disponibilidade de profissionais com conhecimento em aplicativos Mobile 
Data, Assinatura do Sponsor 
30/11/-0001 - Aprovado 
OTMMA3 Thais Firigato Correa - 22/09/2014 19:58:11
PROJETO MOBYLE PAYMENT ISH - Registro de Stakeholder - Online 
Stakeholder Posição Papel no 
Projeto 
Email Telefone Celular 
Daniel Membro da Equipe de 
Projeto 
danielmlelis@hotmail.com 
Luiza Maciel Membro da Equipe de 
Projeto 
luizakmaciel@hotmail.com 
Marcia Andreia Gaio Membro da Equipe de 
Projeto 
marcia_gaio@hotmail.com 
Marines Muranaka 
Terra Aguchiku 
Membro da Equipe de 
Projeto 
mari.aguchiku@yahoo.com.br 
Thais Firigato Correa Gerente do Projeto thaisfirigato@hotmail.com 
fabio presotto Sponsor do Projeto fabiopresotto@hotmail.com
PROJETO MOBYLE PAYMENT WBS 
C.C. Fase / Pacote de Trabalho Análise M/B 
1 Iniciação 
1.1 Pesquisas de Mercado Buy 
1.2 Proposta de Negócio Make 
1.3 Definição de Partes Interessadas Make 
1.4 Termo de Abertura Make 
2 Planejamento 
2.1 Definição do Escopo Make 
2.2 Orçamento Make 
2.3 Cronograma Make 
2.4 Planejamento de Riscos Make 
2.5 Análise Make or Buy Make 
2.6 Requisitos de Qualidade Make 
3 Implementação 
3.1 Aplicativo Buy 
3.2 Sistema existente Buy 
3.3 Infraestrutura Buy 
3.4 Conexão Física Make 
3.5 Manuais Buy 
3.6 Pré-Operação / Go to Market Buy 
4 Encerramento 
4.1 Termos de Recebimento Definitivos Make 
4.2 Lista de Pendências Make 
4.3 Lições Aprendidas Make 
OTMMA3 Thais Firigato Correa - 22/09/2014 19:58:11
PROJETO MOBYLE PAYMENT RR - Registro de Risco 
Categoria na RBS Risco Identificado Tipo Data de 
Registro 
Qualitativo Probabilidade P Qualitativo de Impacto I Semáforo 
32 
8 
W>Internos não técnicos>Prazos Pico de demanda por desenvolvedores de software Ameaça 21/9/2014 Improvável 0.3 Média 0.2 0.06 
32 
9 
W>Internos não técnicos>Perda 
de potencial 
Aquisição de Servidores com capacidade inferior à 
demanda 
Ameaça 21/9/2014 Improvável 0.3 Média 0.2 0.06 
33 
0 
W>Riscos técnicos>Mudanças na 
tecnologia 
Dificuldades na Integração com novas tecnologias – 
smartphones, tablets e afins 
Ameaça 21/9/2014 Média 0.5 Grande 0.4 0.20 
33 
1 
W>Internos não técnicos>Prazos Não finalização do manual de operação para o SAC 
conforme programado 
Ameaça 21/9/2014 Improvável 0.3 Muito Grande 0.8 0.24 
33 
2 
W>Internos não técnicos>Custo Negociação de preço com o fornecedor de 
servidores atual 
Oportunidade 21/9/2014 Provável 0.7 Grande 0.4 0.28 
33 
3 
W>Externos previsíveis>Riscos 
de mercado 
Evolução da tecnologia de conexão (wi fi, rede 
móvel) 
Oportunidade 21/9/2014 Provável 0.7 Grande 0.4 0.28 
33 
4 
W>Internos não técnicos>Fluxos 
de caixa 
Pré-Operação junto à grandes parceiros Oportunidade 21/9/2014 Provável 0.7 Média 0.2 0.14
PROJETO MOBYLE PAYMENT RR - Registro de Risco 
V.M.E. antes da resposta [R$] Resposta V.M.E. depois da resposta [R$] Sinal de alerta Proprietário Ação a tomar 
32 
8 
26.000,00 Mitigar 0,00 Dificuldade em terceirizar o 
desenvolvimento do aplicativo 
Marcia Andreia Gaio Contratar empresa homologada, mesmo que com 
ágio 
32 
9 
45.000,00 Mitigar 0,00 Capacidade de utilização do 
aplicativo limitada 
Marcia Andreia Gaio Contratar empresas para teste de demanda. 
33 
0 
160.000,00 Transferir 24.000,00 Redução do market share Marcia Andreia Gaio Contratos com empresas P&D 
33 
1 
15.000,00 Mitigar 1.000,00 Roteiro de atendimento 
incompleto até o final da etapa de 
Pré-Operação 
Marcia Andreia Gaio SAC temporário direcionado diretamente à equipe 
de Desenvolvimento 
33 
2 
24.000,00 Provocar 500,00 No fechamento da aquisição Marcia Andreia Gaio Permanência das Garantias / Manutenção de todos 
os servidores existentes e novos com este mesmo 
parceiro 
33 
3 
160.000,00 Melhorar 20.000,00 Aumento de 20 % ou mais na 
velocidade de conexão nos 
últimos dois meses 
Marcia Andreia Gaio Através de um mapa de evolução de velocidade de 
conexão junto à operadoras parceiras, reforçar 
esforço de vendas em locais com alto percentual de 
melhoria de conexão. 
33 
4 
200.000,00 Provocar 20.000,00 Após o início dos testes Marcia Andreia Gaio Negociar antecipadamente junto aos Parceiros
PROJETO MOBYLE PAYMENT MA - Mapa de Aquisições 
Concorrência Item(s) a ser contratado Ref.WBS Fornecedores Orçamento Prazo Critérios MAKE OR BUY ultilizados Tipo de contrato 
387 Iniciação > Pesquisas de 
Mercado 
1.1 M4A 
Data focus 
32.000,00 30/09/2014 O core business da empresa Preço Fixo 
388 Implementação > Aplicativo 3.1 APPI 
M4A 
WPP 
HAL 
8.000.000,00 01/12/2014 Restrições de prazo 
O core business da empresa 
Experiências anteriores 
Porte da empresa 
Preço Fixo 
389 Implementação > Sistema 
existente 
3.2 APPI 
M4A 
WPP 
HAL 
4.000.000,00 01/12/2014 Restrições de prazo 
O core business da empresa 
Problemas legais ou de segurança da informação 
Experiências anteriores 
Porte da empresa 
Preço Fixo 
390 Implementação > Infraestrutura 3.3 Servus 
HAL 
CRET HARDS 
4.500.000,00 11/11/2014 Restrições de prazo 
Existência de fornecedores confiáveis. 
Experiências anteriores 
Porte da empresa 
Preço Fixo 
391 Implementação > Manuais 3.5 info scripts 
BADAO Manuais 
Técnicos 
50.000,00 18/03/2015 Necessidade de fornecimento especializado 
Restrições de custo 
Experiências anteriores 
Preço Fixo 
392 Implementação > 
Pré-Operação / Go to Market 
3.6 Servus 
TI Integration S.A 
Follow me home TI 
Consulting 
1.500.000,00 01/04/2015 Necessidade de fornecimento especializado 
Restrições de prazo 
O core business da empresa 
Problemas legais ou de segurança da informação 
Preço Fixo
PROJETO MOBYLE PAYMENT MA - Mapa de Aquisições 
RFP - 387 
1.1Iniciação > Pesquisas de Mercado 
NOTAS: 
REV. DATA DESCRIÇÃO EXEC. VERIF. APR.
PROJETO MOBYLE PAYMENT MA - Mapa de Aquisições 
RFP - 388 
3.1Implementação > Aplicativo 
NOTAS: 
REV. DATA DESCRIÇÃO EXEC. VERIF. APR.
PROJETO MOBYLE PAYMENT DT - Declaração de Trabalho 
Especificação Quantidade Unidade 
Registro e laudos dos equipamentos 
1 x 
de teste 
Logs de testes em fábrica 1 X 
Desenvolvimento do sistema 1 x 
Requisitos mínimos para uso 1 x 
Abertura dos Códigos fonte 1 X 
Prazos 
30 dias 
Qualidade Requirida 
O aplicativo não deve apresentar erros impeditivos. Pendências não impeditivas deverão ser corrigidas durante toda a 
fase de Garantia 
Suporte Técnico 
Manter um colaborador full time na sede da Sipe para correções na fase de stress test, que ocorre entre a entrega do 
Aplicativo e o Go to Market do Projeto Mobile Payment. 
Treinamento Desejado 
Treinamento para a equipe de desenvolvimento, SAC, suporte e vendas. 
Nivel Serviço 
Não é prevista manutenção corriqueira, apenas o tratamento de pendências conforme condições de Garantia. 
Garantia 
2 anos após o termo de recebimento assinado. 
Local Entrega 
Sede da SIPE
PROJETO MOBYLE PAYMENT DT - WBS do Contrato 
C.C. Fase / Pacote de Trabalho Unidade Quantidade 
Planejada 
Orçamento 
3 Aplicativo 8.000.000,00 
3.1 Desenvolvimento do sistema 1 1 7.500.000,00 
3.2 Abertura dos Códigos fonte 1 1 200.000,00 
3.3 Logs de testes em fábrica 1 1 100.000,00 
3.4 Requisitos mínimos para uso 1 1 100.000,00 
3.5 Registro e laudos dos equipamentos de teste 1 1 100.000,00
PROJETO MOBYLE PAYMENT Equalização 
APPI M4A WPP HAL 
Especificação Técnica Quant. Unid. Valor 
Unit 
Valor 
Total 
Quant. Unid. Valor 
Unit 
Valor 
Total 
Quant. Unid. Valor 
Unit 
Valor 
Total 
Quant. Unid. Valor 
Unit 
Valor 
Total 
Registro e laudos dos equipamentos de teste 1 x 100.000,00 100.000,00 1 x 100.000,00 100.000,00 1 x 100.000,00 100.000,00 1 x 100.000,00 100.000,00 
Logs de testes em fábrica 1 x 90.000,00 90.000,00 1 x 110.000,00 110.000,00 1 x 80.000,00 80.000,00 1 x 90.000,00 90.000,00 
Desenvolvimento do sistema 1 x 7.500.000, 
00 
7.500.000, 
00 
1 x 7.600.000, 
00 
7.600.000, 
00 
1 x 7.800.000, 
00 
7.800.000, 
00 
1 x 8.000.000, 
00 
8.000.000, 
00 
Requisitos mínimos para uso 1 x 50.000,00 50.000,00 1 x 50.000,00 50.000,00 1 x 70.000,00 70.000,00 1 x 75.000,00 75.000,00 
Abertura dos Códigos fonte 1 x 190.000,00 190.000,00 1 x 250.000,00 250.000,00 1 x 180.000,00 180.000,00 1 x 230.000,00 230.000,00
PROJETO MOBYLE PAYMENT SP - Sistema de Pontuação 
Id Critério Classificatório Comercial Peso APPI M4A WPP HAL 
Nota Média Nota Média Nota Média Nota Média 
393 Menor preço 5 10 50 8 40 7 35 5 25 
Id Critério Classificatório Técnico Peso APPI M4A WPP HAL 
Nota Média Nota Média Nota Média Nota Média 
394 Alinhamento com DT 5 7 35 8 40 7 35 5 25 
395 Estrutura comprovada para suporte técnico 3 8 24 7 21 7 21 8 24 
396 Tempo de mercado da empresa 2 5 10 6 12 7 14 7 14
PROJETO MOBYLE PAYMENT BM - Boletim de Medição 
Item Descrição Unidade Orçamento da Fase Peso[%] Quant 
Planejada 
Quant 
Realizada 
Critério[%] Avanço Físico Planejado Avanço Físico Realizado [%] 
3 Aplicativo - 8.000.000,00 100 - - - - - - 
3.1 Desenvolvimento do sistema 1 - - 1 0 93.75 7.500.000,00 0,00 0 
3.2 Abertura dos Códigos fonte 1 - - 1 1 2.50 200.000,00 200.000,00 100 
3.3 Logs de testes em fábrica 1 - - 1 0 1.25 100.000,00 0,00 0 
3.4 Requisitos mínimos para uso 1 - - 1 0 1.25 100.000,00 0,00 0 
3.5 Registro e laudos dos equipamentos de teste 1 - - 1 0 1.25 100.000,00 0,00 0 
TOTAL - - - 8.000.000, 
00 
8.000.000,00 200.000,00 20
PROJETO MOBYLE PAYMENT MA - Mapa de Aquisições 
RFP - 389 
3.2Implementação > Sistema existente 
NOTAS: 
REV. DATA DESCRIÇÃO EXEC. VERIF. APR.
PROJETO MOBYLE PAYMENT MA - Mapa de Aquisições 
RFP - 390 
3.3Implementação > Infraestrutura 
NOTAS: 
REV. DATA DESCRIÇÃO EXEC. VERIF. APR.
PROJETO MOBYLE PAYMENT MA - Mapa de Aquisições 
RFP - 391 
3.5Implementação > Manuais 
NOTAS: 
REV. DATA DESCRIÇÃO EXEC. VERIF. APR.
PROJETO MOBYLE PAYMENT MA - Mapa de Aquisições 
RFP - 392 
3.6Implementação > Pré-Operação / Go to Market 
NOTAS: 
REV. DATA DESCRIÇÃO EXEC. VERIF. APR.
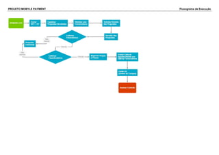
PROJETO MOBYLE PAYMENT Fluxograma de Execução
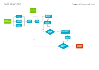
PROJETO MOBYLE PAYMENT Fluxograma de Monitoramento & Controle

Sistema de Pagamento - Mobile Payment

  • 1.
    PROJETO MOBYLE PAYMENTTAP - Termo de Abertura do Projeto Nome MOBYLE PAYMENT Descrição Disponibilizar um meio de captura de transações financeiras via smartphones. A SIPE irá disponibilizar aos estabelecimentos comerciais um aplicativo, que deverá ser instalado nos smartphones, que possibilitará o mesmo capturar transações de pagamento através de cartões de débito e crédito de forma segura. Justificativa Ampliação do portfólio de Produtos através de soluções inovadoras e novos modelos de relacionamento com clientes e parceiros que agregarão maior valor ao negócio. Aumento do valor percebido pelos clientes, parceiros e bancos com relação a segurança (Reduçao de prejuízos com fraudes), funcionalidade, praticidade e integração de serviços/operações que este novo aplicativo oferece nas transações. Objetivo S.M.A.R.T. Prover aos clientes da SIPE uma solução inovadora para capturar transações financeiras através de Smatphones no prazo de 6 meses, a custo máximo de R$ 20.000.000,00 Requisitos - Solução inovadora para captura de transações através de Smartphone - Prazo do projeto 6 meses - Custo máximo de R$ 20.000.000,00 Designação GP - Thais Firigato Correa Milestones 1. Análise de viabilidades 2. Elaboração dos requisitos macro 3. Elaboração do cronograma 4. Aprovação dos stakeholders 5. Desenvolvimento 6. Homologação 7. Implantação 8. Piloto 9. Disponibilização para mercado Orçamento Orçamento máximo estimado de R$ 20.000.000,00 Riscos * Atraso do projeto e a concorrência lançar produto similiar
  • 2.
    * Exceder oorçamento determinado * Falta de disponibilidade de profissionais com conhecimento em aplicativos Mobile Data, Assinatura do Sponsor 30/11/-0001 - Aprovado OTMMA3 Thais Firigato Correa - 22/09/2014 19:58:11
  • 3.
    PROJETO MOBYLE PAYMENTISH - Registro de Stakeholder - Online Stakeholder Posição Papel no Projeto Email Telefone Celular Daniel Membro da Equipe de Projeto danielmlelis@hotmail.com Luiza Maciel Membro da Equipe de Projeto luizakmaciel@hotmail.com Marcia Andreia Gaio Membro da Equipe de Projeto marcia_gaio@hotmail.com Marines Muranaka Terra Aguchiku Membro da Equipe de Projeto mari.aguchiku@yahoo.com.br Thais Firigato Correa Gerente do Projeto thaisfirigato@hotmail.com fabio presotto Sponsor do Projeto fabiopresotto@hotmail.com
  • 4.
    PROJETO MOBYLE PAYMENTWBS C.C. Fase / Pacote de Trabalho Análise M/B 1 Iniciação 1.1 Pesquisas de Mercado Buy 1.2 Proposta de Negócio Make 1.3 Definição de Partes Interessadas Make 1.4 Termo de Abertura Make 2 Planejamento 2.1 Definição do Escopo Make 2.2 Orçamento Make 2.3 Cronograma Make 2.4 Planejamento de Riscos Make 2.5 Análise Make or Buy Make 2.6 Requisitos de Qualidade Make 3 Implementação 3.1 Aplicativo Buy 3.2 Sistema existente Buy 3.3 Infraestrutura Buy 3.4 Conexão Física Make 3.5 Manuais Buy 3.6 Pré-Operação / Go to Market Buy 4 Encerramento 4.1 Termos de Recebimento Definitivos Make 4.2 Lista de Pendências Make 4.3 Lições Aprendidas Make OTMMA3 Thais Firigato Correa - 22/09/2014 19:58:11
  • 5.
    PROJETO MOBYLE PAYMENTRR - Registro de Risco Categoria na RBS Risco Identificado Tipo Data de Registro Qualitativo Probabilidade P Qualitativo de Impacto I Semáforo 32 8 W>Internos não técnicos>Prazos Pico de demanda por desenvolvedores de software Ameaça 21/9/2014 Improvável 0.3 Média 0.2 0.06 32 9 W>Internos não técnicos>Perda de potencial Aquisição de Servidores com capacidade inferior à demanda Ameaça 21/9/2014 Improvável 0.3 Média 0.2 0.06 33 0 W>Riscos técnicos>Mudanças na tecnologia Dificuldades na Integração com novas tecnologias – smartphones, tablets e afins Ameaça 21/9/2014 Média 0.5 Grande 0.4 0.20 33 1 W>Internos não técnicos>Prazos Não finalização do manual de operação para o SAC conforme programado Ameaça 21/9/2014 Improvável 0.3 Muito Grande 0.8 0.24 33 2 W>Internos não técnicos>Custo Negociação de preço com o fornecedor de servidores atual Oportunidade 21/9/2014 Provável 0.7 Grande 0.4 0.28 33 3 W>Externos previsíveis>Riscos de mercado Evolução da tecnologia de conexão (wi fi, rede móvel) Oportunidade 21/9/2014 Provável 0.7 Grande 0.4 0.28 33 4 W>Internos não técnicos>Fluxos de caixa Pré-Operação junto à grandes parceiros Oportunidade 21/9/2014 Provável 0.7 Média 0.2 0.14
  • 6.
    PROJETO MOBYLE PAYMENTRR - Registro de Risco V.M.E. antes da resposta [R$] Resposta V.M.E. depois da resposta [R$] Sinal de alerta Proprietário Ação a tomar 32 8 26.000,00 Mitigar 0,00 Dificuldade em terceirizar o desenvolvimento do aplicativo Marcia Andreia Gaio Contratar empresa homologada, mesmo que com ágio 32 9 45.000,00 Mitigar 0,00 Capacidade de utilização do aplicativo limitada Marcia Andreia Gaio Contratar empresas para teste de demanda. 33 0 160.000,00 Transferir 24.000,00 Redução do market share Marcia Andreia Gaio Contratos com empresas P&D 33 1 15.000,00 Mitigar 1.000,00 Roteiro de atendimento incompleto até o final da etapa de Pré-Operação Marcia Andreia Gaio SAC temporário direcionado diretamente à equipe de Desenvolvimento 33 2 24.000,00 Provocar 500,00 No fechamento da aquisição Marcia Andreia Gaio Permanência das Garantias / Manutenção de todos os servidores existentes e novos com este mesmo parceiro 33 3 160.000,00 Melhorar 20.000,00 Aumento de 20 % ou mais na velocidade de conexão nos últimos dois meses Marcia Andreia Gaio Através de um mapa de evolução de velocidade de conexão junto à operadoras parceiras, reforçar esforço de vendas em locais com alto percentual de melhoria de conexão. 33 4 200.000,00 Provocar 20.000,00 Após o início dos testes Marcia Andreia Gaio Negociar antecipadamente junto aos Parceiros
  • 7.
    PROJETO MOBYLE PAYMENTMA - Mapa de Aquisições Concorrência Item(s) a ser contratado Ref.WBS Fornecedores Orçamento Prazo Critérios MAKE OR BUY ultilizados Tipo de contrato 387 Iniciação > Pesquisas de Mercado 1.1 M4A Data focus 32.000,00 30/09/2014 O core business da empresa Preço Fixo 388 Implementação > Aplicativo 3.1 APPI M4A WPP HAL 8.000.000,00 01/12/2014 Restrições de prazo O core business da empresa Experiências anteriores Porte da empresa Preço Fixo 389 Implementação > Sistema existente 3.2 APPI M4A WPP HAL 4.000.000,00 01/12/2014 Restrições de prazo O core business da empresa Problemas legais ou de segurança da informação Experiências anteriores Porte da empresa Preço Fixo 390 Implementação > Infraestrutura 3.3 Servus HAL CRET HARDS 4.500.000,00 11/11/2014 Restrições de prazo Existência de fornecedores confiáveis. Experiências anteriores Porte da empresa Preço Fixo 391 Implementação > Manuais 3.5 info scripts BADAO Manuais Técnicos 50.000,00 18/03/2015 Necessidade de fornecimento especializado Restrições de custo Experiências anteriores Preço Fixo 392 Implementação > Pré-Operação / Go to Market 3.6 Servus TI Integration S.A Follow me home TI Consulting 1.500.000,00 01/04/2015 Necessidade de fornecimento especializado Restrições de prazo O core business da empresa Problemas legais ou de segurança da informação Preço Fixo
  • 8.
    PROJETO MOBYLE PAYMENTMA - Mapa de Aquisições RFP - 387 1.1Iniciação > Pesquisas de Mercado NOTAS: REV. DATA DESCRIÇÃO EXEC. VERIF. APR.
  • 9.
    PROJETO MOBYLE PAYMENTMA - Mapa de Aquisições RFP - 388 3.1Implementação > Aplicativo NOTAS: REV. DATA DESCRIÇÃO EXEC. VERIF. APR.
  • 10.
    PROJETO MOBYLE PAYMENTDT - Declaração de Trabalho Especificação Quantidade Unidade Registro e laudos dos equipamentos 1 x de teste Logs de testes em fábrica 1 X Desenvolvimento do sistema 1 x Requisitos mínimos para uso 1 x Abertura dos Códigos fonte 1 X Prazos 30 dias Qualidade Requirida O aplicativo não deve apresentar erros impeditivos. Pendências não impeditivas deverão ser corrigidas durante toda a fase de Garantia Suporte Técnico Manter um colaborador full time na sede da Sipe para correções na fase de stress test, que ocorre entre a entrega do Aplicativo e o Go to Market do Projeto Mobile Payment. Treinamento Desejado Treinamento para a equipe de desenvolvimento, SAC, suporte e vendas. Nivel Serviço Não é prevista manutenção corriqueira, apenas o tratamento de pendências conforme condições de Garantia. Garantia 2 anos após o termo de recebimento assinado. Local Entrega Sede da SIPE
  • 11.
    PROJETO MOBYLE PAYMENTDT - WBS do Contrato C.C. Fase / Pacote de Trabalho Unidade Quantidade Planejada Orçamento 3 Aplicativo 8.000.000,00 3.1 Desenvolvimento do sistema 1 1 7.500.000,00 3.2 Abertura dos Códigos fonte 1 1 200.000,00 3.3 Logs de testes em fábrica 1 1 100.000,00 3.4 Requisitos mínimos para uso 1 1 100.000,00 3.5 Registro e laudos dos equipamentos de teste 1 1 100.000,00
  • 12.
    PROJETO MOBYLE PAYMENTEqualização APPI M4A WPP HAL Especificação Técnica Quant. Unid. Valor Unit Valor Total Quant. Unid. Valor Unit Valor Total Quant. Unid. Valor Unit Valor Total Quant. Unid. Valor Unit Valor Total Registro e laudos dos equipamentos de teste 1 x 100.000,00 100.000,00 1 x 100.000,00 100.000,00 1 x 100.000,00 100.000,00 1 x 100.000,00 100.000,00 Logs de testes em fábrica 1 x 90.000,00 90.000,00 1 x 110.000,00 110.000,00 1 x 80.000,00 80.000,00 1 x 90.000,00 90.000,00 Desenvolvimento do sistema 1 x 7.500.000, 00 7.500.000, 00 1 x 7.600.000, 00 7.600.000, 00 1 x 7.800.000, 00 7.800.000, 00 1 x 8.000.000, 00 8.000.000, 00 Requisitos mínimos para uso 1 x 50.000,00 50.000,00 1 x 50.000,00 50.000,00 1 x 70.000,00 70.000,00 1 x 75.000,00 75.000,00 Abertura dos Códigos fonte 1 x 190.000,00 190.000,00 1 x 250.000,00 250.000,00 1 x 180.000,00 180.000,00 1 x 230.000,00 230.000,00
  • 13.
    PROJETO MOBYLE PAYMENTSP - Sistema de Pontuação Id Critério Classificatório Comercial Peso APPI M4A WPP HAL Nota Média Nota Média Nota Média Nota Média 393 Menor preço 5 10 50 8 40 7 35 5 25 Id Critério Classificatório Técnico Peso APPI M4A WPP HAL Nota Média Nota Média Nota Média Nota Média 394 Alinhamento com DT 5 7 35 8 40 7 35 5 25 395 Estrutura comprovada para suporte técnico 3 8 24 7 21 7 21 8 24 396 Tempo de mercado da empresa 2 5 10 6 12 7 14 7 14
  • 14.
    PROJETO MOBYLE PAYMENTBM - Boletim de Medição Item Descrição Unidade Orçamento da Fase Peso[%] Quant Planejada Quant Realizada Critério[%] Avanço Físico Planejado Avanço Físico Realizado [%] 3 Aplicativo - 8.000.000,00 100 - - - - - - 3.1 Desenvolvimento do sistema 1 - - 1 0 93.75 7.500.000,00 0,00 0 3.2 Abertura dos Códigos fonte 1 - - 1 1 2.50 200.000,00 200.000,00 100 3.3 Logs de testes em fábrica 1 - - 1 0 1.25 100.000,00 0,00 0 3.4 Requisitos mínimos para uso 1 - - 1 0 1.25 100.000,00 0,00 0 3.5 Registro e laudos dos equipamentos de teste 1 - - 1 0 1.25 100.000,00 0,00 0 TOTAL - - - 8.000.000, 00 8.000.000,00 200.000,00 20
  • 15.
    PROJETO MOBYLE PAYMENTMA - Mapa de Aquisições RFP - 389 3.2Implementação > Sistema existente NOTAS: REV. DATA DESCRIÇÃO EXEC. VERIF. APR.
  • 16.
    PROJETO MOBYLE PAYMENTMA - Mapa de Aquisições RFP - 390 3.3Implementação > Infraestrutura NOTAS: REV. DATA DESCRIÇÃO EXEC. VERIF. APR.
  • 17.
    PROJETO MOBYLE PAYMENTMA - Mapa de Aquisições RFP - 391 3.5Implementação > Manuais NOTAS: REV. DATA DESCRIÇÃO EXEC. VERIF. APR.
  • 18.
    PROJETO MOBYLE PAYMENTMA - Mapa de Aquisições RFP - 392 3.6Implementação > Pré-Operação / Go to Market NOTAS: REV. DATA DESCRIÇÃO EXEC. VERIF. APR.
  • 19.
    PROJETO MOBYLE PAYMENTFluxograma de Execução
  • 20.
    PROJETO MOBYLE PAYMENTFluxograma de Monitoramento & Controle