Projecto FEUP
PRODUÇÃO DE IOGURTE
Equipa QUI608:
Ana Inês Dias da Silva
Flávio José da Costa Pereira
Marcelo Cardoso da Rocha Vilhena Beirão
Mariana Rodrigues Ferreira de Sousa Gomes
Patrícia da Costa Moura
Patrícia de Almeida Porfírio
Outubro de 2010 Pedro Davide Leite Fernandes
Produção de iogurte - Projecto FEUP
Página 2
Projecto FEUP
PRODUÇÃO DE IOGURTE
Supervisora: Joana Peres
Monitora: Sónia Pinto
Equipa QUI608:
Ana Inês Dias da Silva
Flávio José da Costa Pereira
Marcelo Cardoso da Rocha Vilhena Beirão
Mariana Rodrigues Ferreira de Sousa Gomes
Patrícia da Costa Moura
Patrícia de Almeida Porfírio
Outubro de 2010 Pedro Davide Leite Fernandes
Produção de iogurte - Projecto FEUP
Página 3
Sumário
No âmbito da unidade curricular “Projecto FEUP” temos como objectivo
explorar o tema “Produção de Iogurtes”, em que os principais objectivos são:
 Contextualizar o problema;
 Analisar a importância económica e social;
 Referir todos os processos de produção;
 Descrever detalhadamente um processo;
 Apresentar uma contextualização geral, quer a níveis de produção nacional e
mundial, como de empresas nacionais e as tendências actuais.
No final deste trabalho podemos concluir que:
 O iogurte é um produto simples e de fácil consumo;
 Deve ser mantido a uma temperatura fria para não alterar as suas
características;
 O iogurte tem um período de validade de aproximadamente 35 dias [15]
.
Produção de iogurte - Projecto FEUP
Página 4
Agradecimentos
A unidade curricular “Projecto FEUP” exige muito de nós, quer a nível individual
e em grupo, quer no que toca a conhecimentos sobre os temas e estruturação de
trabalhos. Como tal, foi necessário recebermos alguma ajuda do pessoal docente da
faculdade, a quem devemos um agradecimento. Assim, queremos agradecer à
monitora, Sónia Pinto, por ter disponibilizado o seu tempo para as nossas reuniões
semanais e para qualquer duvida que nos surgiu, estando sempre contactável por
correio electrónico ou no seu gabinete. Agradecemos também à supervisora, Joana
Peres, pela idealização dos temas em causa e pelo interesse no decorrer dos trabalhos.
Falta ainda agradecer à coordenadora do Projecto FEUP do curso de MIEQ, Lúcia
Santos pelo tempo que dedicou à coordenação de todos as equipas e respectivos
projectos.
Produção de iogurte - Projecto FEUP
Página 5
Lista de tabelas
Tabela 1 – Informação nutricional do iogurte…………………………………………………..pág.14
Tabela 2 – Influencia da homogeneização e da temperatura na viscosidade.....pág.29
Produção de iogurte - Projecto FEUP
Página 6
Lista de figuras
Figura 1 – Lactobacillus bulgaricus…………………………………………………………..…......pág.10
Figura 2 - Streptococcus thermophilus………………………………………………....……....…pág.10
Figura 3 – Representação económica (euros) …………………………………………..………pág.12
Figura 4 – Iogurtes Activia…………………………………………………………........……………..pág.12
Figura 5 - Processo de preparação do leite para produção de iogurte...............pág.13
Figura 6 – Processo de produção do iogurte.....................................................pág13
Figura 7 - Efeito da homogeneização na gordura do leite..................................pág.15
Figura 8 - Misturador de fruta num tubo........................................................ pág.16
Figura 9 – Evolução da viscosidade durante o processo....................................pág.16
Figura 10 – Fases de produção do iogurte........................................................pág.17
Figura 11 - Percentagem de a. láctico em função do tempo na fermentação......pág.18
Figura 12 - Curva de desenvolvimento simbiótico da cultura láctica durante a
fermentação do iogurte....................................................................................pág.19
Figura 13 – Grãos de Kefir................................................................................pág.20
Figura 14 – Kefir de limão................................................................................pág.20
Figura 15 – Iogurte líquido Adagio.....................................................................pág.22
Figura 16 – Iogurte Mimosa..............................................................................pág.22
Figura 17 – Comparação entre sexos.................................................................pág.23
Figura 18 – Comparação entre idades................................................................pág.23
Figura 19 – Comparação entre regiões..............................................................pág.23
Figura 20 – Comparação entre classes sociais....................................................pág.23
Produção de iogurte - Projecto FEUP
Página 7
Figura 21 – Fabricação do iogurte batido..........................................................pág.27
Figura 22 – Fabricação do iogurte natural.........................................................pág.27
Figura 23 – Outro processo de produção do iogurte..........................................pág.28
Figura 24 – Processo de produção de Iogurte líquido........................................pág.29
Figura 25 – Viscosímetro...................................................................................pág.29
Produção de iogurte - Projecto FEUP
Página 8
Índice
1.Introdução _______________________________________________________ pág.9
2.Importância económica e social _____________________________________ pág.11
3.Processo de produção do Iogurte ____________________________________ pág.13
3.1. Produção Industrial____________________________________________ pág.13
3.1.1.Descrição detalhada da fermentação láctica_____________________pág.18
3.2. Produção tradicional –“Kefir” _______________________________________ pág.20
4. Tendências actuais/ Principais empresas______________________________ pág.21
4.1. Principais tendências do consumo de Iogurtes Magro __________________ pág.23
5. Conclusão ______________________________________________________ pág.24
6. Bibliografia _____________________________________________________ pág.25
7. Anexos ________________________________________________________ pág.27
Produção de iogurte - Projecto FEUP
Página 9
1.Introdução
O iogurte é produzido através de leite fermentado por bactérias, usualmente
Lactobacillus bulgaricus e Streptococcus thermophilus, e possui uma consistência que o
diferencia de outros produtos derivados de lacticínios. Contém todos os constituintes
nutricionais do leite, com excepção da lactose, reduzida durante a fermentação,
revelando-se vantajoso para quem não digere bem o leite [1]
.
A origem do iogurte não é um facto consolidado, mas existem alguns episódios
espalhados pelo mundo que indiciam a idade deste alimento. Um destes episódios
está relacionado com a descrição deste alimento como sendo de “maior digestibilidade
comparativamente ao leite e o seu efeito benéfico e purificador no excesso de bílis e
nos problemas de estômago” [2]
.
Este lacticínio era considerado um medicamento, vendido apenas em
farmácias, no entanto, o seu consumo generalizou-se na Europa, incluindo Portugal, e
entrou nos consumos alimentares, a partir da década de 50. Neste momento, os
iogurtes são consumidos como pequeno-almoço, almoço, lanche ou até mesmo jantar
ou ceia [3]
.
Em Portugal, onde é rara a produção caseira de iogurte, a indústria presenteia-
o sobretudo a crianças, adolescentes e pessoas interessadas em perder peso. Para isso,
desenvolveu vários tipos de texturas (por exemplo: liquido, cremoso, sólido), vários
sabores (por exemplo: aromatizados, pedaços, cereais, etc.) e varias percentagens de
açúcares (por exemplo: magro, meio-gordo, gordo) [3]
.
Foi também através da indústria que, desde a década de 80 do séc. XX, na
Europa, foi desenvolvido outros dois tipos de leite fermentado que não são iogurte,
mas possuem características vantajosas. Um tipo é o iogurte de bífidos. Os bífidos, um
dos tipos de bactérias que populam no intestino de bebés alimentados ao seio, são
excelentes protectores contra infecções intestinais. O segundo tipo de iogurte possui
substâncias com grande actividade contra germes patogénicos [4]
.
Produção de iogurte - Projecto FEUP
Página 10
No nosso País, o iogurte é o leite fermentado mais consumido. Em outras
regiões do mundo são usados outros leites fermentados: o kefir, preparado com leite
de vaca, cabra e outras espécies, por fermentação láctica, alcoólica e carbónica; o
komis, preparado com leite de égua, por fermentação semelhante; e o babeurre,
obtido do leite semidesnatado por fermentação láctica e, considerado principalmente
produto dietético para crianças [3]
.
Figura 1 – Lactobacillus bulgaricus
Figura 2 - Streptococcus thermophilus
Produção de iogurte - Projecto FEUP
Página 11
2.Importância económica e social
Os iogurtes têm uma relevância proeminente nos hábitos alimentares, não só
por serem considerados um substituto do leite, por representar uma importante fonte
de cálcio, mas também por possuir variadas características nutritivas indispensáveis
para o bem-estar. Verifica-se então, que se trata de um produto essencial no dia-a-dia
de cada um. Este facto condiciona as necessidades do mercado, o que leva à
investigação/criação de novos sabores, novos frutos, entre outros, de acordo com os
diferentes públicos-alvo. Esta introdução de variedades é a principal causa do grande
aumento de produção de iogurte nestes últimos anos. Deste modo, pode-se afirmar
que esta actividade tem um impacto significativo tanto social como economicamente
[7]
.
Um dos pontos fulcrais relativamente à importância social está relacionado
com a concepção de novos produtos que têm em conta as necessidades das pessoas.
Por exemplo, há iogurtes magros, gordos, com pedaços, com aroma, cremosos, e
muitos outros o possibilita uma maior diversidade de escolha. Algumas marcas de
iogurte introduziram até produtos biológicos que recorrem, como o nome sugere, à
agricultura biológica, que têm em mente não só a saúde do consumidor, mas também
as gerações futuras pois trata-se de um método de produção sustentável que utiliza
recursos renováveis, minimizando a poluição e consequentemente os danos
provenientes [8]
.
O processo de produção de iogurte envolve muita tecnologia, ligada não só às
unidades processuais, como também à biotecnologia e genética, e ainda à bioquímica
e química em geral. Todas estas áreas estão em constante desenvolvimento devido às
descobertas, derivadas ou não de investigações, pelo que se considera um marco a
nível económico. Além disso, como qualquer outro processo, sem matérias-primas não
há produto, e sem produto não há consumo, e sem consumo não há lucro. É, por isso,
Produção de iogurte - Projecto FEUP
Página 12
importante manter e suportar a economia, gerando um ciclo monetário, entre
fornecedores, produtores e consumidores [9]
.
Como exemplo de uma empresa de iogurtes de importância económica e social
temos a Danone. A Danone é uma empresa implementada em Portugal há 16 anos
com sede em Castelo Branco. Com um volume de negócio de 163 milhões de euros e
uma quota de mercado de 40,5%, a Danone é um dos maiores investidores em
publicidade televisiva em Portugal. As suas fábricas empregam cerca de 322
colaboradores e fabricam 50 mil toneladas por ano, com cerca de 107 referências de
produto. Trabalha com 33 produtores de leite português, comprando cerca de 50
milhões de litros por ano [9]
.
Figura 3 – Representação económica (euros)
Figura 4 – Iogurtes Activia
Produção de iogurte - Projecto FEUP
Página 13
3.Processos de produção do Iogurte
3.1.Produção Industrial
A primeira e talvez mais importante etapa da produção de um iogurte é a
selecção das matérias-primas. Os produtores devem certificar-se que estas são de alta
qualidade e que não contêm nenhum tipo de impurezas impróprias para a produção
de iogurtes. Ou seja, as matérias-primas, nomeadamente o leite, devem ter as suas
características controladas. O leite deve ter uma baixa contagem de bactérias, não
deve conter enzimas e substâncias que atrasem o desenvolvimento da cultura de
iogurte (ex.: inibidores de enzimas), assim como microrganismos patogénicos e
antibióticos. Depois de garantirem que têm as matérias-primas adequadas sucede-se o
processo propriamente dito, que está subdividido em várias fases:
 Mistura e Homogeneização
 Pasteurização
 Fermentação
 Arrefecimento
 Adição de base de frutas
 Embalamento
 Conservação
Figura 5 - Processo de preparação do leite para produção de
iogurte 1- Incubadora; 2- Tanque de separação; 3- Enchimento
Figura 6 – Processo de
produção de iogurte
1- Misturadora
2- Permutador de calor
(de placas)
3- Evaporador
4- Homogeneizador
5- Tubo de ligação
6- Cultura (bactérias)
7- Incubadoras
8- Refrigerador de placas
9- Tanques de repouso
10- Fruta/sabor
11- Misturador de fruta
12- Embalamento
Produção de iogurte - Projecto FEUP
Página 14
Mistura e Homogeneização
A primeira fase deste processo consiste na adição dos ingredientes, como
açúcares e leite em pó, ao leite previamente analisado quanto ao pH, teor de gordura,
etc., num tanque hermético, isto é, num tanque que não permite trocas de substâncias
ou qualquer microrganismo. A mistura nem sempre é realizada com os mesmos
ingredientes ou mesmas proporções, pois varia consoante o tipo de iogurte que se
quer obter (magro, meio-gordo, light). A composição mais habitual de um iogurte é:
 Gordura 0.5 – 3.0 %
 Lactose 3.0 – 4.5 %
 MSNF* 11 – 13 %
 Estabilizadores 0.3 – 0.5 %
 Fruta 12 – 18 %
(* Milk solids non fat – sólidos presentes no leite que não a gordura)
É nesta fase, ainda, que se acrescentam os aditivos: adoçantes e estabilizadores
(gelatina, agar-agar, ...), que pretendem aumentar o teor em açúcares e aumentar a
viscosidade, respectivamente.
Os motivos principais para que se efectue a homogeneização são prevenir que
se formem aglomerados sólidos durante a incubação e para assegurar que a gordura
do leite está distribuída uniformemente. A homogeneização vai levar à redução do
tamanho dos glóbulos de gordura tornando a consistência mais lisa.
Para garantir que não há excesso de água em relação aos outros componentes,
a mistura é aquecida com a finalidade de evaporar a água e, durante o processo, o
leite baixa a sua temperatura de 90ºC para 70ºC. Posteriormente ocorre nova
homogeneização a pressões elevadas (200-250bar = 20-25MPa) com o mesmo
propósito [14]
.
Tabela 1 – Informação nutricional do iogurte
Produção de iogurte - Projecto FEUP
Página 15
Pasteurização
A mistura do leite é aquecida no pasteurizador a temperaturas elevadas,
perceptível de eliminar os microrganismos patogénicos e as bactérias desnecessárias
e/ou indesejáveis. O tipo de pasteurização utilizado é HTST (High Temperature and
Short Time) que se dá a uma temperatura aproximada de 90ºC, durante cerca de 5
minutos. Não é usado o método UHT (Ultra High Temperature) uma vez que não tem a
mesma influência na viscosidade, apesar de ser muito mais rápido. A partir do
momento que ocorre a pasteurização o restante processo deve ocorrer em tanques
herméticos de forma a evitar a contaminação [13]
.
Fermentação
Nesta fase, ocorre fermentação láctica que consiste na redução do ácido
pirúvico, proveniente da glicólise, em ácido láctico. Para isso, é necessário preparar
uma cultura de bactérias prévia, capazes de converterem a lactose, presente no leite,
nesse ácido. As bactérias escolhidas para a produção de iogurtes (lactobacillus
bulgaricus e streptococcus thermophilus) não têm necessidade de reter o ácido por
não ter qualquer utilidade, pelo que é excretado para o meio, acidificando-o. A
fermentação é a fase fundamental de todo o processo pois é o ácido láctico produzido
o agente de coagulação do leite. Esta etapa ocorre a uma temperatura de 42ºC
durante aproximadamente 3 horas [13]
.
Arrefecimento
A temperatura de arrefecimento vai variar consoante as condições de
fermentação. Quando a acidez desejada é atingida, o iogurte é arrefecido, geralmente,
Figura 7 – Efeito da homogeneização na
gordura do leite
Produção de iogurte - Projecto FEUP
Página 16
a 15 – 22ºC. Estas condições de temperatura vão impedir quaisquer variações de pH
[13]
.
Adição de base de frutas (sabores)
O produto recebe a polpa de frutas, aromas ou frutas de acordo com as
características pretendidas. Esta mistura é feita continuamente a uma velocidade
variável para garantir que toda a componente de frutas é mexida vigorosamente [13]
.
Embalamento e Conservação
Para embalar os iogurtes existem diversos tipos de unidades processuais. Há
que ter em atenção o tamanho, os sabores, a capacidade, entre outros de maneira
identificar o embalamento mais correcto. Depois de embalado é necessário conservar
a uma temperatura entre os 2ºC e os 10ºC [13]
.
Ao longo de todo o processo a viscosidade é um dos factores mais importantes
a controlar. Na figura 9 podemos observar o progresso da viscosidade ao longo do
processo.
Figura 8 - Misturador de fruta num tubo
Figura 9 – Evolução da viscosidade durante o processo; A – processo optimizado
Produção de iogurte - Projecto FEUP
Página 17
Mistura
•Fixação do teor de
gosdura desejado;
•Adição de todos os
ingredientes ao leite.
Homogeneização
•Reduzir o tamanho dos
glóbulos de gordura;
•Obter uma consistência
lisa e cremosa.
Pasteurização
•Eliminação de todas as
bactérias indesejáveis.
Fermentação
•A lactose é
transformada em ácido
láctico (agente de
coagulação do leite);
•São usadas duas
bactérias: Lactobacillus
bulgaricus e
Streptococcus
thermophilus.
Arrefecimento
•Quando o produto
atinge a acidez
necessária é resfriado.
Adição de bases de
frutas
•adição de polpa ou
pedaços de fruta, de
acordo com o produto
pretendido.
Embalagem
•É embalado em
máquinas de alta
tecnologia, sem nenhum
contacto manual.
Conservação
•Temperatura ideal de 1
a 10ºC;
•Tempo de validade de
35 dias.
Na figura 10, encontra-se descrito todas as etapas anteriormente referidas, de
modo sucinto.
Figura 10 - Fases da produção do iogurte
Produção de iogurte - Projecto FEUP
Página 18
3.1.1.Descrição detalhada da fermentação láctica
A Fermentação Lática consiste na conversão anaeróbica parcial de carbohidratos
(mais especificamente a glicose), com a produção final de ácido láctico, entre outras
substâncias orgânicas. É um processo microbiano de grande importância utilizado na
produção de lacticínios, na produção de picles e chucrute, e na conservação de
forragens. Pode ser Homoláctica ou Heteroláctica:
 Na Homoláctica, as bactérias agem sobre a lactose, transformando-a em
glicose e galactose. Neste tipo de fermentação a glicose é reduzida a ácido
láctico, podendo ocorrer formação de etanol e CO2.
 Na Heteroláctica, há formação de CO2, etanol e ácido láctico nas mesmas
proporções [17]
.
A reacção de fermentação láctica pode ser resumida por:
1 Glicose → 2 Ácido lático
Durante a fermentação, as bactérias do iogurte, S. termophilus e L. bulgaricus,
crescem simbioticamente, produzindo ácido láctico e compostos aromáticos,
formando um coágulo. No início da fermentação, a acidez do leite (menor que 20º D)
favorece o crescimento do S. termophilus, estimulado por alguns aminoácidos livres
(especialmente a valina) produzidos pelo L. bulgaricus, o que provoca um aumento de
acidez. Nesta fase, o S. termophilus liberta ácido fórmico estimulante do
desenvolvimento do L. bulgaricus [18]
.
Figura 11 - Percentagem de ácido láctico em função do tempo de fermentação
Produção de iogurte - Projecto FEUP
Página 19
Quando se atinge aproximadamente 46º D, o meio torna-se pouco propício ao S.
termophilus, favorecendo, assim, um maior e mais rápido desenvolvimento do L.
bulgaricus, com produção de acetaldeído, sendo este o principal responsável pelo
aroma característico do iogurte. Com o aumento de acidez, o pH aproxima-se de 4,6,
ponto isoeléctrico da proteína do leite, e tem-se a coagulação.
No final da fermentação, a proporção numérica entre as duas espécies de
microorganismos deve ser similar.
F = Factor de multiplicação do microorganismo
Quando a acidez se encontra entre 85ºD e 90ºD, faz-se a diversificação na
técnica de fabricação, dependendo do tipo de iogurte que se quer obter, natural ou
batido [19]
.
Figura 12 - Curva de desenvolvimento simbiótico da cultura lática durante a fermentação do iogurte
Produção de iogurte - Projecto FEUP
Página 20
3.2.Produção tradicional –“Kefir”
O Kefir, também conhecido como “flor do iogurte”, é uma bebida que teve
origem em tribos muçulmanas das Montanhas do Cáucaso Setentrional, na Rússia.
Possui um aspecto cremoso, semelhante ao iogurte, mas de valor terapêutico e
nutricional muito maior. Trata-se de um alimento probiótico complexo produzido
através da fermentação do leite por leveduras e bactérias [10]
. O Kefir pode ter um
gosto refrescante. Levemente azedo, com um aroma suave de fermento fresco
semelhante a cerveja, assim como também pode ter um sabor forte efervescente
natural e picante. O sabor depende da relação entre a quantidade de leite e grãos de
Kefir e do tempo que se deixa fermentar. O Kefir é tradicionalmente preparado com
leite de ovelha, vaca ou cabra em contacto com o leite durante 24 horas. Com os grãos
de Kefir é possível produzir Kefir de sumos de uva, de tangerina, de limão e de leite de
soja [11]
.
Figura 13 – Grãos de Kefir
Figura 14 – Kefir de limão
Produção de iogurte - Projecto FEUP
Página 21
4.Tendências actuais/ Principais empresas
Actualmente, o iogurte é um produto associado ao dia-a-dia da grande maioria
da população dos países desenvolvidos. Desta forma, é de esperar que haja cada vez
mais variedade à escolha, capaz de agradar a todos. Esta concorrência faz com que as
marcas tenham de inovar continuamente, tentando manter-se no topo das escolhas
dos consumidores. Esta inovação passa por:
 Novos produtos: sabores, texturas;
 Estratégias de markting: embalagens originais, slogans chamativos e
marcantes, publicidade direccionada ao público alvo;
 Preços apelativos.
Actualmente é dificil fazer a distinção entre marcas nacionais ou mundiais, uma vez
que estamos perante um mercado fundido pela globalização, no qual as mesmas
marcas deliciam pessoas das mais diversas nacionalidades.
Em Portugal há dois grandes grupos com marcas de iogurtes: a Lactogal e a
Danone. A primeira detem marcas como a Mimosa, Agros e Adagio; à segunda
pertencem a Actimel, Activia, Danoninho, Puro Danone, Danissimo, entre outras.
A cada marca estão associadas características diferentes: iogurtes magros, líquidos,
com pedaços, bem como a faixa etária a que são dirigidos (Danoninho, por exemplo),
etc.
A Danone nasceu em 1919 em Barcelona, fundada pelo biólogo russo Isaac
Carasso. Apenas em 1979, 60 anos depois, foi criada a primeira fábrica da marca em
Portugal, em Castelo Branco. Em 1994 a Danone atinge pela primeira vez a liderança
do mercado de produtos lácteos, mantendo-a até hoje.
A Adagio é uma marca de iogurtes fundada em 1922 por uma empresa italiana, e
apenas em 1999 passa a fazer parte do grupo Lactogal. Actualmente, todos os iogurtes
Adagio são produzidos em Portugal. A cada minuto são produzidos 56 iogurtes Adagio
[6]
.
Produção de iogurte - Projecto FEUP
Página 22
Para proporcionar mais saúde e sabor a toda a família, a Mimosa trabalha com
rigor e dedicação: colocando anualmente, no mercado, mais de 475 milhões de
unidades Mimosa. A cada segundo, 15 produtos Mimosa estão a ser consumidos. Em
Portugal, 96% dos lares compram pelo menos um produto da marca Mimosa.
A Agros coloca diariamente no mercado mais de 630 mil unidades de produtos.
Figura 15 – Iogurte líquido Adagio
Figura 16 – Iogurte Mimosa
Produção de iogurte - Projecto FEUP
Página 23
4.1.Principais tendências do consumo de Iogurtes Magro
É do entendimento comum que os portugueses estão cada vez mais preocupados
com a sua alimentação bem como em mudar alguns dos hábitos alimentares. O facto
de a maior parte dos portugueses activos não ter tempo para uma refeição mais
demorada pode levar a um aumento do consumo de iogurtes.
De acordo com esta tendência, vários grupos desenvolveram análises relativas ao
consumo de iogurtes, maioritariamente magros e dietéticos.
Em 2002, os consumidores de Iogurtes Magros foram maioritariamente do sexo
feminino, com idades compreendidas entre os 35 e os 44 anos, sendo este facto
superior nesta faiza etária à media do comportamento geral [12]
.
Figura 17 – Comparação entre sexos
Estudos concluíram que o consumo destes iogurtes pelas classes Alta e Média –
Alta foi superior à média. Relativamente à área geográfica, o consumo de Iogurtes
Magros na da Grande Lisboa teve um desvio análogo (Grupo Marktest, 2003) [12]
.
Figura 18 – Comparação entre idades
Figura 19 – Comparação entre regiões Figura 20 – comparação entre classes sociais
Produção de iogurte - Projecto FEUP
Página 24
5.Conclusão
No final deste trabalho podemos concluir vários aspectos sobre o iogurte e a
sua produção, tanto a nível económico e social, como informações necessárias ao dia-
a-dia, tais como a validade e valores nutritivos:
 O iogurte é um produto simples de fabricar e um alimento de fácil consumo.
Após fabricado deve ser mantido a uma temperatura fria (abaixo dos 6o
C) para
não alterar as suas características. É um iogurte fresco, ou seja, tem um baixo
período de validade, aproximadamente 35 dias [15]
.
 O iogurte é submetido a vários processos: mistura e homogeneização,
pasteurização, fermentação, arrefecimento, adição de base de frutas,
embalamento e conservação.
 O iogurte é um alimento que faz parte do consumo diário de todas as pessoas,
levando a uma grande procura do mesmo. Esta procura elevada incentiva os
produtores a produzir, cada vez mais, diferentes marcas e sabores. Isto leva a
que as empresas empreguem mais funcionários e aumentem os seus
movimentos monetários, ajudando, por isso, a melhorar a economia do país [7]
.
Assim concluímos que um simples iogurte é muito importante na sociedade actual.
Produção de iogurte - Projecto FEUP
Página 25
6.Bibliografia
[1] Produção de iogurte – http://www.nysaes.cornell.edu/necfe/pubs/pdf/Fact
Steets/FS_YogurtProduction.pdf (accessed in October 2, 2010).
[2] Danone em Portugal - http://www.danone.pt/somos/historia.aspx (accessed
October in 3, 2010).
[3] Produção de iogurtes - http://www.milk.co.uk/page.aspx?intPageID=81 (accessed
in October 2, 2010).
[4] Enciclopédia Verbo. 2591 ed. 29 vols. Lisboa/São Paulo: Editorial Verbo, 2000.
[5] Lactogal - http://www.lactogal.pt/presentationlayer/marcas_06.aspx?
marcaid=43&detalhe=5 (accessed in October 6, 2010).
[6] Lactogal - http://www.lactogal.pt/presentationlayer/marcas_00.aspx (accessed in
October 4, 2010).
[7] Importância social e económica do iogurte - http://www.bcsdportugal.
org/files/834.pdf (accessed in October 1,2010).
[8] Importância económica do iogurte - http://vivercidadeguarda.blogspot.com
/2010/10/iogurtes-do-frio-pt-ilt-39-cr.html (accessed in October 1,2010).
[9] Importância social do iogurte - http://www.bcsdportugal.org/files/834.pdf
(accessed in October 1,2010).
[10] Grãos de Kefir - http://semglutensemlactosemascomsabor.blogspot.com
/2010/01/kefir-graos-que-esbanjam-saude.html (accessed in October 1,2010).
[11] Kefir - http://chanasaude.no.sapo.pt/kefir.htm (accessed in October 1,2010).
[12] Iogurtes magros - http://www.marktest.com/wap/a/n/id~3b1.aspx (accessed
October 13, 2010).
[13] Fermentação - http://www.dbio.uevora.pt/jaraujo/biocel/glicolise.htm (accessed
October 16, 2010).
[14] Dairy Processing Handbook of Lactogal.
[15] Fermentação - http://www.esac.pt/noronha/pga/0708/trabalhos/PGA_ 07_08_
iogurte_gordo_solido.pdf.
Produção de iogurte - Projecto FEUP
Página 26
[16] AQUARONE, Eugênio; LIMA, U. de Almeida; BORZANI, Walter. BIOTECNOLOGIA:
Alimentos e bebidas produzidas por fermentação. Volume 5. São Paulo: Edgard
Blücher Ltda., 1983. 243 p.
[17] FERREIRA, C. L. de Luces Fortes. Produtos Lácteos e Fermentados (aspectos
bioquímicos e tecnológicos). Viçosa: UFV, 2001. 112 p.
[18] Iogurtes -http://www.iogurte.com/index.php?action=tipos_iogurte& subaction=1
(accessed October 16, 2010).
[19] Acidez do leite - http://www.cdcc.sc.usp.br/quimica/experimentos/ leite.html
(accessed October 16, 2010).
Produção de iogurte - Projecto FEUP
Página 27
7.Anexos
Padronização
e
Homogeneização
Tratamento Térmico
90° a 95° C - 30 min.
Preparação da Cultura
Laboratório
Adição da Cultura
Resfriamento
ao leite industrial
3 a 5%
Incubação
4/5 horas 45°C
2° a 4° C
Esquema de Fabricação do
Iogurte Batido
4° a 6°C
Embalagem
equip. especiais
Estocagem a Frio
Agitação Lenta
Adição de Frutas
facultativo: 10/15%
Padronização
e
Homogeneização
Tratamento Térmico
Embalagem
equip. especiais
90° a 95° C - 30 min.
Preparação da Cultura
Laboratório
Adição da Cultura
4° a 6° C
Esquema de Fabricação do
Iogurte Natural
Adição Aroma ou Compostas
Facultativo
Incubação na Estufa
4/5 horas 45° C
Estocagem a Frio
ao leite industrial
3 a 5%
Figura 21 – Fabricação do iogurte batido
Figura 22 – Fabricação do iogurte natural
Produção de iogurte - Projecto FEUP
Página 28
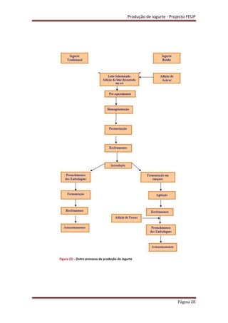
Figura 23 – Outro processo de produção do iogurte
Produção de iogurte - Projecto FEUP
Página 29
Tabela 2 – Influencia da homogeneização e da temperatura na
viscosidade
Figura 25 – Viscosímetro
Figura 24 – Processo de produção de Iogurte de beber (iogurte líquido)

Qui608 relatorio

  • 1.
    Projecto FEUP PRODUÇÃO DEIOGURTE Equipa QUI608: Ana Inês Dias da Silva Flávio José da Costa Pereira Marcelo Cardoso da Rocha Vilhena Beirão Mariana Rodrigues Ferreira de Sousa Gomes Patrícia da Costa Moura Patrícia de Almeida Porfírio Outubro de 2010 Pedro Davide Leite Fernandes
  • 2.
    Produção de iogurte- Projecto FEUP Página 2 Projecto FEUP PRODUÇÃO DE IOGURTE Supervisora: Joana Peres Monitora: Sónia Pinto Equipa QUI608: Ana Inês Dias da Silva Flávio José da Costa Pereira Marcelo Cardoso da Rocha Vilhena Beirão Mariana Rodrigues Ferreira de Sousa Gomes Patrícia da Costa Moura Patrícia de Almeida Porfírio Outubro de 2010 Pedro Davide Leite Fernandes
  • 3.
    Produção de iogurte- Projecto FEUP Página 3 Sumário No âmbito da unidade curricular “Projecto FEUP” temos como objectivo explorar o tema “Produção de Iogurtes”, em que os principais objectivos são:  Contextualizar o problema;  Analisar a importância económica e social;  Referir todos os processos de produção;  Descrever detalhadamente um processo;  Apresentar uma contextualização geral, quer a níveis de produção nacional e mundial, como de empresas nacionais e as tendências actuais. No final deste trabalho podemos concluir que:  O iogurte é um produto simples e de fácil consumo;  Deve ser mantido a uma temperatura fria para não alterar as suas características;  O iogurte tem um período de validade de aproximadamente 35 dias [15] .
  • 4.
    Produção de iogurte- Projecto FEUP Página 4 Agradecimentos A unidade curricular “Projecto FEUP” exige muito de nós, quer a nível individual e em grupo, quer no que toca a conhecimentos sobre os temas e estruturação de trabalhos. Como tal, foi necessário recebermos alguma ajuda do pessoal docente da faculdade, a quem devemos um agradecimento. Assim, queremos agradecer à monitora, Sónia Pinto, por ter disponibilizado o seu tempo para as nossas reuniões semanais e para qualquer duvida que nos surgiu, estando sempre contactável por correio electrónico ou no seu gabinete. Agradecemos também à supervisora, Joana Peres, pela idealização dos temas em causa e pelo interesse no decorrer dos trabalhos. Falta ainda agradecer à coordenadora do Projecto FEUP do curso de MIEQ, Lúcia Santos pelo tempo que dedicou à coordenação de todos as equipas e respectivos projectos.
  • 5.
    Produção de iogurte- Projecto FEUP Página 5 Lista de tabelas Tabela 1 – Informação nutricional do iogurte…………………………………………………..pág.14 Tabela 2 – Influencia da homogeneização e da temperatura na viscosidade.....pág.29
  • 6.
    Produção de iogurte- Projecto FEUP Página 6 Lista de figuras Figura 1 – Lactobacillus bulgaricus…………………………………………………………..…......pág.10 Figura 2 - Streptococcus thermophilus………………………………………………....……....…pág.10 Figura 3 – Representação económica (euros) …………………………………………..………pág.12 Figura 4 – Iogurtes Activia…………………………………………………………........……………..pág.12 Figura 5 - Processo de preparação do leite para produção de iogurte...............pág.13 Figura 6 – Processo de produção do iogurte.....................................................pág13 Figura 7 - Efeito da homogeneização na gordura do leite..................................pág.15 Figura 8 - Misturador de fruta num tubo........................................................ pág.16 Figura 9 – Evolução da viscosidade durante o processo....................................pág.16 Figura 10 – Fases de produção do iogurte........................................................pág.17 Figura 11 - Percentagem de a. láctico em função do tempo na fermentação......pág.18 Figura 12 - Curva de desenvolvimento simbiótico da cultura láctica durante a fermentação do iogurte....................................................................................pág.19 Figura 13 – Grãos de Kefir................................................................................pág.20 Figura 14 – Kefir de limão................................................................................pág.20 Figura 15 – Iogurte líquido Adagio.....................................................................pág.22 Figura 16 – Iogurte Mimosa..............................................................................pág.22 Figura 17 – Comparação entre sexos.................................................................pág.23 Figura 18 – Comparação entre idades................................................................pág.23 Figura 19 – Comparação entre regiões..............................................................pág.23 Figura 20 – Comparação entre classes sociais....................................................pág.23
  • 7.
    Produção de iogurte- Projecto FEUP Página 7 Figura 21 – Fabricação do iogurte batido..........................................................pág.27 Figura 22 – Fabricação do iogurte natural.........................................................pág.27 Figura 23 – Outro processo de produção do iogurte..........................................pág.28 Figura 24 – Processo de produção de Iogurte líquido........................................pág.29 Figura 25 – Viscosímetro...................................................................................pág.29
  • 8.
    Produção de iogurte- Projecto FEUP Página 8 Índice 1.Introdução _______________________________________________________ pág.9 2.Importância económica e social _____________________________________ pág.11 3.Processo de produção do Iogurte ____________________________________ pág.13 3.1. Produção Industrial____________________________________________ pág.13 3.1.1.Descrição detalhada da fermentação láctica_____________________pág.18 3.2. Produção tradicional –“Kefir” _______________________________________ pág.20 4. Tendências actuais/ Principais empresas______________________________ pág.21 4.1. Principais tendências do consumo de Iogurtes Magro __________________ pág.23 5. Conclusão ______________________________________________________ pág.24 6. Bibliografia _____________________________________________________ pág.25 7. Anexos ________________________________________________________ pág.27
  • 9.
    Produção de iogurte- Projecto FEUP Página 9 1.Introdução O iogurte é produzido através de leite fermentado por bactérias, usualmente Lactobacillus bulgaricus e Streptococcus thermophilus, e possui uma consistência que o diferencia de outros produtos derivados de lacticínios. Contém todos os constituintes nutricionais do leite, com excepção da lactose, reduzida durante a fermentação, revelando-se vantajoso para quem não digere bem o leite [1] . A origem do iogurte não é um facto consolidado, mas existem alguns episódios espalhados pelo mundo que indiciam a idade deste alimento. Um destes episódios está relacionado com a descrição deste alimento como sendo de “maior digestibilidade comparativamente ao leite e o seu efeito benéfico e purificador no excesso de bílis e nos problemas de estômago” [2] . Este lacticínio era considerado um medicamento, vendido apenas em farmácias, no entanto, o seu consumo generalizou-se na Europa, incluindo Portugal, e entrou nos consumos alimentares, a partir da década de 50. Neste momento, os iogurtes são consumidos como pequeno-almoço, almoço, lanche ou até mesmo jantar ou ceia [3] . Em Portugal, onde é rara a produção caseira de iogurte, a indústria presenteia- o sobretudo a crianças, adolescentes e pessoas interessadas em perder peso. Para isso, desenvolveu vários tipos de texturas (por exemplo: liquido, cremoso, sólido), vários sabores (por exemplo: aromatizados, pedaços, cereais, etc.) e varias percentagens de açúcares (por exemplo: magro, meio-gordo, gordo) [3] . Foi também através da indústria que, desde a década de 80 do séc. XX, na Europa, foi desenvolvido outros dois tipos de leite fermentado que não são iogurte, mas possuem características vantajosas. Um tipo é o iogurte de bífidos. Os bífidos, um dos tipos de bactérias que populam no intestino de bebés alimentados ao seio, são excelentes protectores contra infecções intestinais. O segundo tipo de iogurte possui substâncias com grande actividade contra germes patogénicos [4] .
  • 10.
    Produção de iogurte- Projecto FEUP Página 10 No nosso País, o iogurte é o leite fermentado mais consumido. Em outras regiões do mundo são usados outros leites fermentados: o kefir, preparado com leite de vaca, cabra e outras espécies, por fermentação láctica, alcoólica e carbónica; o komis, preparado com leite de égua, por fermentação semelhante; e o babeurre, obtido do leite semidesnatado por fermentação láctica e, considerado principalmente produto dietético para crianças [3] . Figura 1 – Lactobacillus bulgaricus Figura 2 - Streptococcus thermophilus
  • 11.
    Produção de iogurte- Projecto FEUP Página 11 2.Importância económica e social Os iogurtes têm uma relevância proeminente nos hábitos alimentares, não só por serem considerados um substituto do leite, por representar uma importante fonte de cálcio, mas também por possuir variadas características nutritivas indispensáveis para o bem-estar. Verifica-se então, que se trata de um produto essencial no dia-a-dia de cada um. Este facto condiciona as necessidades do mercado, o que leva à investigação/criação de novos sabores, novos frutos, entre outros, de acordo com os diferentes públicos-alvo. Esta introdução de variedades é a principal causa do grande aumento de produção de iogurte nestes últimos anos. Deste modo, pode-se afirmar que esta actividade tem um impacto significativo tanto social como economicamente [7] . Um dos pontos fulcrais relativamente à importância social está relacionado com a concepção de novos produtos que têm em conta as necessidades das pessoas. Por exemplo, há iogurtes magros, gordos, com pedaços, com aroma, cremosos, e muitos outros o possibilita uma maior diversidade de escolha. Algumas marcas de iogurte introduziram até produtos biológicos que recorrem, como o nome sugere, à agricultura biológica, que têm em mente não só a saúde do consumidor, mas também as gerações futuras pois trata-se de um método de produção sustentável que utiliza recursos renováveis, minimizando a poluição e consequentemente os danos provenientes [8] . O processo de produção de iogurte envolve muita tecnologia, ligada não só às unidades processuais, como também à biotecnologia e genética, e ainda à bioquímica e química em geral. Todas estas áreas estão em constante desenvolvimento devido às descobertas, derivadas ou não de investigações, pelo que se considera um marco a nível económico. Além disso, como qualquer outro processo, sem matérias-primas não há produto, e sem produto não há consumo, e sem consumo não há lucro. É, por isso,
  • 12.
    Produção de iogurte- Projecto FEUP Página 12 importante manter e suportar a economia, gerando um ciclo monetário, entre fornecedores, produtores e consumidores [9] . Como exemplo de uma empresa de iogurtes de importância económica e social temos a Danone. A Danone é uma empresa implementada em Portugal há 16 anos com sede em Castelo Branco. Com um volume de negócio de 163 milhões de euros e uma quota de mercado de 40,5%, a Danone é um dos maiores investidores em publicidade televisiva em Portugal. As suas fábricas empregam cerca de 322 colaboradores e fabricam 50 mil toneladas por ano, com cerca de 107 referências de produto. Trabalha com 33 produtores de leite português, comprando cerca de 50 milhões de litros por ano [9] . Figura 3 – Representação económica (euros) Figura 4 – Iogurtes Activia
  • 13.
    Produção de iogurte- Projecto FEUP Página 13 3.Processos de produção do Iogurte 3.1.Produção Industrial A primeira e talvez mais importante etapa da produção de um iogurte é a selecção das matérias-primas. Os produtores devem certificar-se que estas são de alta qualidade e que não contêm nenhum tipo de impurezas impróprias para a produção de iogurtes. Ou seja, as matérias-primas, nomeadamente o leite, devem ter as suas características controladas. O leite deve ter uma baixa contagem de bactérias, não deve conter enzimas e substâncias que atrasem o desenvolvimento da cultura de iogurte (ex.: inibidores de enzimas), assim como microrganismos patogénicos e antibióticos. Depois de garantirem que têm as matérias-primas adequadas sucede-se o processo propriamente dito, que está subdividido em várias fases:  Mistura e Homogeneização  Pasteurização  Fermentação  Arrefecimento  Adição de base de frutas  Embalamento  Conservação Figura 5 - Processo de preparação do leite para produção de iogurte 1- Incubadora; 2- Tanque de separação; 3- Enchimento Figura 6 – Processo de produção de iogurte 1- Misturadora 2- Permutador de calor (de placas) 3- Evaporador 4- Homogeneizador 5- Tubo de ligação 6- Cultura (bactérias) 7- Incubadoras 8- Refrigerador de placas 9- Tanques de repouso 10- Fruta/sabor 11- Misturador de fruta 12- Embalamento
  • 14.
    Produção de iogurte- Projecto FEUP Página 14 Mistura e Homogeneização A primeira fase deste processo consiste na adição dos ingredientes, como açúcares e leite em pó, ao leite previamente analisado quanto ao pH, teor de gordura, etc., num tanque hermético, isto é, num tanque que não permite trocas de substâncias ou qualquer microrganismo. A mistura nem sempre é realizada com os mesmos ingredientes ou mesmas proporções, pois varia consoante o tipo de iogurte que se quer obter (magro, meio-gordo, light). A composição mais habitual de um iogurte é:  Gordura 0.5 – 3.0 %  Lactose 3.0 – 4.5 %  MSNF* 11 – 13 %  Estabilizadores 0.3 – 0.5 %  Fruta 12 – 18 % (* Milk solids non fat – sólidos presentes no leite que não a gordura) É nesta fase, ainda, que se acrescentam os aditivos: adoçantes e estabilizadores (gelatina, agar-agar, ...), que pretendem aumentar o teor em açúcares e aumentar a viscosidade, respectivamente. Os motivos principais para que se efectue a homogeneização são prevenir que se formem aglomerados sólidos durante a incubação e para assegurar que a gordura do leite está distribuída uniformemente. A homogeneização vai levar à redução do tamanho dos glóbulos de gordura tornando a consistência mais lisa. Para garantir que não há excesso de água em relação aos outros componentes, a mistura é aquecida com a finalidade de evaporar a água e, durante o processo, o leite baixa a sua temperatura de 90ºC para 70ºC. Posteriormente ocorre nova homogeneização a pressões elevadas (200-250bar = 20-25MPa) com o mesmo propósito [14] . Tabela 1 – Informação nutricional do iogurte
  • 15.
    Produção de iogurte- Projecto FEUP Página 15 Pasteurização A mistura do leite é aquecida no pasteurizador a temperaturas elevadas, perceptível de eliminar os microrganismos patogénicos e as bactérias desnecessárias e/ou indesejáveis. O tipo de pasteurização utilizado é HTST (High Temperature and Short Time) que se dá a uma temperatura aproximada de 90ºC, durante cerca de 5 minutos. Não é usado o método UHT (Ultra High Temperature) uma vez que não tem a mesma influência na viscosidade, apesar de ser muito mais rápido. A partir do momento que ocorre a pasteurização o restante processo deve ocorrer em tanques herméticos de forma a evitar a contaminação [13] . Fermentação Nesta fase, ocorre fermentação láctica que consiste na redução do ácido pirúvico, proveniente da glicólise, em ácido láctico. Para isso, é necessário preparar uma cultura de bactérias prévia, capazes de converterem a lactose, presente no leite, nesse ácido. As bactérias escolhidas para a produção de iogurtes (lactobacillus bulgaricus e streptococcus thermophilus) não têm necessidade de reter o ácido por não ter qualquer utilidade, pelo que é excretado para o meio, acidificando-o. A fermentação é a fase fundamental de todo o processo pois é o ácido láctico produzido o agente de coagulação do leite. Esta etapa ocorre a uma temperatura de 42ºC durante aproximadamente 3 horas [13] . Arrefecimento A temperatura de arrefecimento vai variar consoante as condições de fermentação. Quando a acidez desejada é atingida, o iogurte é arrefecido, geralmente, Figura 7 – Efeito da homogeneização na gordura do leite
  • 16.
    Produção de iogurte- Projecto FEUP Página 16 a 15 – 22ºC. Estas condições de temperatura vão impedir quaisquer variações de pH [13] . Adição de base de frutas (sabores) O produto recebe a polpa de frutas, aromas ou frutas de acordo com as características pretendidas. Esta mistura é feita continuamente a uma velocidade variável para garantir que toda a componente de frutas é mexida vigorosamente [13] . Embalamento e Conservação Para embalar os iogurtes existem diversos tipos de unidades processuais. Há que ter em atenção o tamanho, os sabores, a capacidade, entre outros de maneira identificar o embalamento mais correcto. Depois de embalado é necessário conservar a uma temperatura entre os 2ºC e os 10ºC [13] . Ao longo de todo o processo a viscosidade é um dos factores mais importantes a controlar. Na figura 9 podemos observar o progresso da viscosidade ao longo do processo. Figura 8 - Misturador de fruta num tubo Figura 9 – Evolução da viscosidade durante o processo; A – processo optimizado
  • 17.
    Produção de iogurte- Projecto FEUP Página 17 Mistura •Fixação do teor de gosdura desejado; •Adição de todos os ingredientes ao leite. Homogeneização •Reduzir o tamanho dos glóbulos de gordura; •Obter uma consistência lisa e cremosa. Pasteurização •Eliminação de todas as bactérias indesejáveis. Fermentação •A lactose é transformada em ácido láctico (agente de coagulação do leite); •São usadas duas bactérias: Lactobacillus bulgaricus e Streptococcus thermophilus. Arrefecimento •Quando o produto atinge a acidez necessária é resfriado. Adição de bases de frutas •adição de polpa ou pedaços de fruta, de acordo com o produto pretendido. Embalagem •É embalado em máquinas de alta tecnologia, sem nenhum contacto manual. Conservação •Temperatura ideal de 1 a 10ºC; •Tempo de validade de 35 dias. Na figura 10, encontra-se descrito todas as etapas anteriormente referidas, de modo sucinto. Figura 10 - Fases da produção do iogurte
  • 18.
    Produção de iogurte- Projecto FEUP Página 18 3.1.1.Descrição detalhada da fermentação láctica A Fermentação Lática consiste na conversão anaeróbica parcial de carbohidratos (mais especificamente a glicose), com a produção final de ácido láctico, entre outras substâncias orgânicas. É um processo microbiano de grande importância utilizado na produção de lacticínios, na produção de picles e chucrute, e na conservação de forragens. Pode ser Homoláctica ou Heteroláctica:  Na Homoláctica, as bactérias agem sobre a lactose, transformando-a em glicose e galactose. Neste tipo de fermentação a glicose é reduzida a ácido láctico, podendo ocorrer formação de etanol e CO2.  Na Heteroláctica, há formação de CO2, etanol e ácido láctico nas mesmas proporções [17] . A reacção de fermentação láctica pode ser resumida por: 1 Glicose → 2 Ácido lático Durante a fermentação, as bactérias do iogurte, S. termophilus e L. bulgaricus, crescem simbioticamente, produzindo ácido láctico e compostos aromáticos, formando um coágulo. No início da fermentação, a acidez do leite (menor que 20º D) favorece o crescimento do S. termophilus, estimulado por alguns aminoácidos livres (especialmente a valina) produzidos pelo L. bulgaricus, o que provoca um aumento de acidez. Nesta fase, o S. termophilus liberta ácido fórmico estimulante do desenvolvimento do L. bulgaricus [18] . Figura 11 - Percentagem de ácido láctico em função do tempo de fermentação
  • 19.
    Produção de iogurte- Projecto FEUP Página 19 Quando se atinge aproximadamente 46º D, o meio torna-se pouco propício ao S. termophilus, favorecendo, assim, um maior e mais rápido desenvolvimento do L. bulgaricus, com produção de acetaldeído, sendo este o principal responsável pelo aroma característico do iogurte. Com o aumento de acidez, o pH aproxima-se de 4,6, ponto isoeléctrico da proteína do leite, e tem-se a coagulação. No final da fermentação, a proporção numérica entre as duas espécies de microorganismos deve ser similar. F = Factor de multiplicação do microorganismo Quando a acidez se encontra entre 85ºD e 90ºD, faz-se a diversificação na técnica de fabricação, dependendo do tipo de iogurte que se quer obter, natural ou batido [19] . Figura 12 - Curva de desenvolvimento simbiótico da cultura lática durante a fermentação do iogurte
  • 20.
    Produção de iogurte- Projecto FEUP Página 20 3.2.Produção tradicional –“Kefir” O Kefir, também conhecido como “flor do iogurte”, é uma bebida que teve origem em tribos muçulmanas das Montanhas do Cáucaso Setentrional, na Rússia. Possui um aspecto cremoso, semelhante ao iogurte, mas de valor terapêutico e nutricional muito maior. Trata-se de um alimento probiótico complexo produzido através da fermentação do leite por leveduras e bactérias [10] . O Kefir pode ter um gosto refrescante. Levemente azedo, com um aroma suave de fermento fresco semelhante a cerveja, assim como também pode ter um sabor forte efervescente natural e picante. O sabor depende da relação entre a quantidade de leite e grãos de Kefir e do tempo que se deixa fermentar. O Kefir é tradicionalmente preparado com leite de ovelha, vaca ou cabra em contacto com o leite durante 24 horas. Com os grãos de Kefir é possível produzir Kefir de sumos de uva, de tangerina, de limão e de leite de soja [11] . Figura 13 – Grãos de Kefir Figura 14 – Kefir de limão
  • 21.
    Produção de iogurte- Projecto FEUP Página 21 4.Tendências actuais/ Principais empresas Actualmente, o iogurte é um produto associado ao dia-a-dia da grande maioria da população dos países desenvolvidos. Desta forma, é de esperar que haja cada vez mais variedade à escolha, capaz de agradar a todos. Esta concorrência faz com que as marcas tenham de inovar continuamente, tentando manter-se no topo das escolhas dos consumidores. Esta inovação passa por:  Novos produtos: sabores, texturas;  Estratégias de markting: embalagens originais, slogans chamativos e marcantes, publicidade direccionada ao público alvo;  Preços apelativos. Actualmente é dificil fazer a distinção entre marcas nacionais ou mundiais, uma vez que estamos perante um mercado fundido pela globalização, no qual as mesmas marcas deliciam pessoas das mais diversas nacionalidades. Em Portugal há dois grandes grupos com marcas de iogurtes: a Lactogal e a Danone. A primeira detem marcas como a Mimosa, Agros e Adagio; à segunda pertencem a Actimel, Activia, Danoninho, Puro Danone, Danissimo, entre outras. A cada marca estão associadas características diferentes: iogurtes magros, líquidos, com pedaços, bem como a faixa etária a que são dirigidos (Danoninho, por exemplo), etc. A Danone nasceu em 1919 em Barcelona, fundada pelo biólogo russo Isaac Carasso. Apenas em 1979, 60 anos depois, foi criada a primeira fábrica da marca em Portugal, em Castelo Branco. Em 1994 a Danone atinge pela primeira vez a liderança do mercado de produtos lácteos, mantendo-a até hoje. A Adagio é uma marca de iogurtes fundada em 1922 por uma empresa italiana, e apenas em 1999 passa a fazer parte do grupo Lactogal. Actualmente, todos os iogurtes Adagio são produzidos em Portugal. A cada minuto são produzidos 56 iogurtes Adagio [6] .
  • 22.
    Produção de iogurte- Projecto FEUP Página 22 Para proporcionar mais saúde e sabor a toda a família, a Mimosa trabalha com rigor e dedicação: colocando anualmente, no mercado, mais de 475 milhões de unidades Mimosa. A cada segundo, 15 produtos Mimosa estão a ser consumidos. Em Portugal, 96% dos lares compram pelo menos um produto da marca Mimosa. A Agros coloca diariamente no mercado mais de 630 mil unidades de produtos. Figura 15 – Iogurte líquido Adagio Figura 16 – Iogurte Mimosa
  • 23.
    Produção de iogurte- Projecto FEUP Página 23 4.1.Principais tendências do consumo de Iogurtes Magro É do entendimento comum que os portugueses estão cada vez mais preocupados com a sua alimentação bem como em mudar alguns dos hábitos alimentares. O facto de a maior parte dos portugueses activos não ter tempo para uma refeição mais demorada pode levar a um aumento do consumo de iogurtes. De acordo com esta tendência, vários grupos desenvolveram análises relativas ao consumo de iogurtes, maioritariamente magros e dietéticos. Em 2002, os consumidores de Iogurtes Magros foram maioritariamente do sexo feminino, com idades compreendidas entre os 35 e os 44 anos, sendo este facto superior nesta faiza etária à media do comportamento geral [12] . Figura 17 – Comparação entre sexos Estudos concluíram que o consumo destes iogurtes pelas classes Alta e Média – Alta foi superior à média. Relativamente à área geográfica, o consumo de Iogurtes Magros na da Grande Lisboa teve um desvio análogo (Grupo Marktest, 2003) [12] . Figura 18 – Comparação entre idades Figura 19 – Comparação entre regiões Figura 20 – comparação entre classes sociais
  • 24.
    Produção de iogurte- Projecto FEUP Página 24 5.Conclusão No final deste trabalho podemos concluir vários aspectos sobre o iogurte e a sua produção, tanto a nível económico e social, como informações necessárias ao dia- a-dia, tais como a validade e valores nutritivos:  O iogurte é um produto simples de fabricar e um alimento de fácil consumo. Após fabricado deve ser mantido a uma temperatura fria (abaixo dos 6o C) para não alterar as suas características. É um iogurte fresco, ou seja, tem um baixo período de validade, aproximadamente 35 dias [15] .  O iogurte é submetido a vários processos: mistura e homogeneização, pasteurização, fermentação, arrefecimento, adição de base de frutas, embalamento e conservação.  O iogurte é um alimento que faz parte do consumo diário de todas as pessoas, levando a uma grande procura do mesmo. Esta procura elevada incentiva os produtores a produzir, cada vez mais, diferentes marcas e sabores. Isto leva a que as empresas empreguem mais funcionários e aumentem os seus movimentos monetários, ajudando, por isso, a melhorar a economia do país [7] . Assim concluímos que um simples iogurte é muito importante na sociedade actual.
  • 25.
    Produção de iogurte- Projecto FEUP Página 25 6.Bibliografia [1] Produção de iogurte – http://www.nysaes.cornell.edu/necfe/pubs/pdf/Fact Steets/FS_YogurtProduction.pdf (accessed in October 2, 2010). [2] Danone em Portugal - http://www.danone.pt/somos/historia.aspx (accessed October in 3, 2010). [3] Produção de iogurtes - http://www.milk.co.uk/page.aspx?intPageID=81 (accessed in October 2, 2010). [4] Enciclopédia Verbo. 2591 ed. 29 vols. Lisboa/São Paulo: Editorial Verbo, 2000. [5] Lactogal - http://www.lactogal.pt/presentationlayer/marcas_06.aspx? marcaid=43&detalhe=5 (accessed in October 6, 2010). [6] Lactogal - http://www.lactogal.pt/presentationlayer/marcas_00.aspx (accessed in October 4, 2010). [7] Importância social e económica do iogurte - http://www.bcsdportugal. org/files/834.pdf (accessed in October 1,2010). [8] Importância económica do iogurte - http://vivercidadeguarda.blogspot.com /2010/10/iogurtes-do-frio-pt-ilt-39-cr.html (accessed in October 1,2010). [9] Importância social do iogurte - http://www.bcsdportugal.org/files/834.pdf (accessed in October 1,2010). [10] Grãos de Kefir - http://semglutensemlactosemascomsabor.blogspot.com /2010/01/kefir-graos-que-esbanjam-saude.html (accessed in October 1,2010). [11] Kefir - http://chanasaude.no.sapo.pt/kefir.htm (accessed in October 1,2010). [12] Iogurtes magros - http://www.marktest.com/wap/a/n/id~3b1.aspx (accessed October 13, 2010). [13] Fermentação - http://www.dbio.uevora.pt/jaraujo/biocel/glicolise.htm (accessed October 16, 2010). [14] Dairy Processing Handbook of Lactogal. [15] Fermentação - http://www.esac.pt/noronha/pga/0708/trabalhos/PGA_ 07_08_ iogurte_gordo_solido.pdf.
  • 26.
    Produção de iogurte- Projecto FEUP Página 26 [16] AQUARONE, Eugênio; LIMA, U. de Almeida; BORZANI, Walter. BIOTECNOLOGIA: Alimentos e bebidas produzidas por fermentação. Volume 5. São Paulo: Edgard Blücher Ltda., 1983. 243 p. [17] FERREIRA, C. L. de Luces Fortes. Produtos Lácteos e Fermentados (aspectos bioquímicos e tecnológicos). Viçosa: UFV, 2001. 112 p. [18] Iogurtes -http://www.iogurte.com/index.php?action=tipos_iogurte& subaction=1 (accessed October 16, 2010). [19] Acidez do leite - http://www.cdcc.sc.usp.br/quimica/experimentos/ leite.html (accessed October 16, 2010).
  • 27.
    Produção de iogurte- Projecto FEUP Página 27 7.Anexos Padronização e Homogeneização Tratamento Térmico 90° a 95° C - 30 min. Preparação da Cultura Laboratório Adição da Cultura Resfriamento ao leite industrial 3 a 5% Incubação 4/5 horas 45°C 2° a 4° C Esquema de Fabricação do Iogurte Batido 4° a 6°C Embalagem equip. especiais Estocagem a Frio Agitação Lenta Adição de Frutas facultativo: 10/15% Padronização e Homogeneização Tratamento Térmico Embalagem equip. especiais 90° a 95° C - 30 min. Preparação da Cultura Laboratório Adição da Cultura 4° a 6° C Esquema de Fabricação do Iogurte Natural Adição Aroma ou Compostas Facultativo Incubação na Estufa 4/5 horas 45° C Estocagem a Frio ao leite industrial 3 a 5% Figura 21 – Fabricação do iogurte batido Figura 22 – Fabricação do iogurte natural
  • 28.
    Produção de iogurte- Projecto FEUP Página 28 Figura 23 – Outro processo de produção do iogurte
  • 29.
    Produção de iogurte- Projecto FEUP Página 29 Tabela 2 – Influencia da homogeneização e da temperatura na viscosidade Figura 25 – Viscosímetro Figura 24 – Processo de produção de Iogurte de beber (iogurte líquido)