“São Paulo: Rumo à Excelência
      na Gestão Pública




                          -1-
“Excelência é uma habilidade

                        conquistada por meio

                        de treinamento e prática.

                        Nós somos o que fazemos repetidamente.

                        Excelência, portanto,

                        não é um ato, é um hábito”

                                    Aristóteles – 350 AC.




Equipe:



Beatriz Tedesco Guimarães (Secretaria de Subprefeituras)

Maria Cecília Queiroz Pereira Monteiro (Secretaria de
Planejamento)

Maysa Miguita Paulino ( Secretaria de Desenvolvimento
Urbano)




                                                            -2-
SUMÁRIO



1. Título                                                     4

2. Breve descrição do projeto                                 4

3. Análise do contexto (diagnóstico) e justificativas         5

4. Árvore de problemas e árvore de objetivos                  9

5. Seleção do Projeto                                         10

6. Detalhamento do Projeto                                    11

7. Cronograma Executivo                                       15

8. Recursos Necessários                                       16

9. Fontes de Financiamento: origens de recursos               17

10. Stakeholders                                              18

11. Monitoramento do Projeto                                  20

12.Indicadores de Execução e formas de verificação            21

13. Bibliografia                                              41




ANEXO I – Modelo de Excelência em Gestão                      23




                                                        -3-
1.Título do Projeto:

“São Paulo: Rumo à Excelência na Gestão Pública”




2.Breve descrição do projeto

      O projeto visa implantar um Modelo de Gestão que oriente as organizações
da Prefeitura da Cidade de São Paulo para obtenção da excelência do desempenho,
com foco em resultados para o cidadão.

      Para viabilizar esta implantação propõe-se a disseminação dos princípios e
fundamentos do modelo de excelência como arcabouço filosófico do modelo de
gestão.
      Na segunda etapa propõem a implantação dos Núcleos de Excelência da
Gestão nas Secretarias, Subprefeitura e Órgãos vinculados a Prefeitura SP.
Na terceira etapa propõe-se conhecer a organização promovendo uma auto-
avaliação do sistema de gestão das Secretarias e Órgãos da Prefeitura SP. Esta
avaliação busca medir a capacidade do sistema de gestão de produzir e manter
bons resultados.
      A etapa seguinte consiste em redefinir a estratégia revisando o planejamento
estratégico e fazendo ampla divulgação da missão, visão, valores e princípios da
Prefeitura SP. Neste caminho a liderança assume a direção estratégica alinhando a
cultura do alto desempenho e excelência nos processos críticos. As estratégias são
desdobradas em planos de ação.
      Propõe-se a implantação de um sistema de monitoramento da implementação
das estratégias, monitorando os respectivos planos e avaliando os resultados que



                                                                         -4-
permitirão melhorar as respostas para o cidadão-usuário e demais partes
interessadas.
      Finalizando, propõe-se a estruturação do Prêmio de Excelência da Gestão na
Prefeitura   de   São     Paulo,   vinculado   à   Secretaria   de   Gestão   Pública   e
Desburocratização.




3. Análise do contexto (diagnóstico) e justificativas

      Nos últimos anos as organizações públicas têm buscado cada vez mais
aprimorar os seus sistemas de gestão e ferramentas para aplicar da melhor maneira
possível os recursos disponíveis. Como conseqüência os gestores públicos têm
repensado e introduzido melhorias nos seus sistemas de gestão, de modo a
implantarem inovações ou até copiarem ações e projetos que já estão dando certo
em outras instituições.

      Neste contexto, está ocorrendo uma onda de novas práticas de gestão
pública, transformando algumas organizações públicas em organizações com alto
desempenho em seus resultados, o que traz muitos benefícios para a sociedade.

      Os gestores públicos, para atender as crescentes necessidades da
sociedade, buscam introduzir na sua agenda estratégica ferramentas e práticas de
gestão que garantam o desempenho e a eficácia organizacionais.
       No caso da cidade de São Paulo a decisão de implantar uma gestão de
excelência classe mundial é fundamental e obrigatório, dada a sua importância no
cenário nacional e internacional.

      São Paulo é o          “principal centro financeiro, corporativo e mercantil da
América Latina ; sendo considerada a 14ª cidade mais globalizada do planeta e
recebendo o status de cidade global alfa -, por parte do Globalization and World
Cities Study Group & Network (GaWC)”.

      Atualmente, na décima posição do ranking das mais ricas do mundo, deve
crescer 4,2% em média ao ano até 2025, ultrapassando cidades como Paris, Osaka


                                                                               -5-
e Cidade do México, segundo estudos da PricewaterhouseCoopers, baseado nas
estimativas de população e crescimento das              Nações Unidas, da OCDE
(Organização para Cooperação e o Desenvolvimento Econômico) e de governos
locais.

          O município representa, isoladamente, 12,26% de todo o PIB brasileiro e 36%
de toda a produção de bens e serviços do estado de São Paulo, sendo sede de 63%
das multinacionais estabelecidas no Brasil, além de ser responsável por 28% de
toda a produção científica nacional – segundo dados de 2005”.

          “O lema da cidade, presente em seu brasão oficial, é constituído pela frase
em latim "Non ducor, duco", cujo significado em português é "Não sou conduzido,
conduzo".”- (São Paulo cidade) Origem: Wikipédia, a enciclopédia livre).

          Melhorar a qualidade dos serviços prestados ao cidadão e, ao mesmo tempo,
torná-lo mais exigente em relação aos serviços públicos a que tem direito é o grande
desafio da qualidade na administração pública e o foco de sua atuação.

          Assim, é necessário se fazer uma análise do modelo vigente e propor ações
para um novo modelo de gerenciamento voltado para a gestão pública, através da
gestão de pessoas, conquistando uma nova administração pública que garanta a
satisfação dos clientes, dos servidores e de toda a sociedade.

          Essa prática gerencial que apóia toda ação de transformação da
administração pública contribui para o aumento da capacidade administrativa e
financeira      (governança)   do    Estado   e    confere-lhe   maior     legitimidade
(governabilidade).

          Nesse sentido, a implantação de um Programa de Qualidade na Prefeitura do
Município de São Paulo (PMSP) passa a ser um poderoso instrumento de cidadania,
conduzindo cidadãos e agentes públicos ao exercício prático de uma gestão pública
participativa, transparente orientada para resultados e preparada para responder às
demandas sociais.




                                                                             -6-
O diagnóstico que embasamos esta proposição parte da constatação que os
órgãos da PMSP apresentam dificuldades:

   • na estruturação de seu planejamento estratégico que mobilize todos os
      gestores e força de trabalho no cumprimento da missão e visão de futuro
      embasada em valores e princípios.

   • no exercício cotidiano da estruturação do trabalho adequadamente alinhado
      aos planos estratégicos, com a participação e envolvimento de líderes,
      empregados e usuários.

   • no acompanhamento sistemático dos resultados para indicar o grau de
      eficiência e eficácia das organizações.
   • na estruturação de um sistema de Informação e conhecimento que envolva os
      diversos órgãos da PMSP e propiciam a análise crítica do seu desempenho,
      com base em indicadores.
   • Na definição de um modelo de gestão que permita uma avaliação com base
      em indicadores, que leve ao entendimento dos requisitos da excelência e que
      identifique, de forma sistemática, os pontos fortes e as oportunidades de
      melhoria. A PMSP perde em agilidade e na capacidade de gerar respostas às
      mudanças do ambiente em que está inserido.
   Consideramos, em contrapartida, como oportunidades para a realização do
Projeto:
   1. A    emergência   de    um   novo    contexto   de   mudança:   globalização,
      democratização, revolução tecnológica, novo conceito de desenvolvimento.
   2. A existência de modelos sistêmicos de gestão organizacional, construídos
      com base de conceitos fundamentais essenciais à obtenção de excelência do
      desempenho.
   3. A experiência da Secretaria de Subprefeituras da PMSP na implantação do
      Modelo de excelência.
   4. A diretriz política do nosso Prefeito na modernização e melhoria da Gestão da
      PMSP.




                                                                         -7-
5. O apoio do Instituto Paulista de Excelência da Gestão (IPEG) como parceiro
   na implementação do modelo de excelência.
6. A experiência da implantação do modelo em outras prefeituras e governos
   estaduais.
7. O conhecimento acumulado pelos prêmios e programas setoriais da Rede
   Nacional de Gestão Rumo à Excelência, alinhados aos critérios do Prêmio
   Nacional da Qualidade (FNQ).
8. A existência de uma escola de formação na PMSP para promover a
   disseminação do modelo de gestão.
9. A   proposta   da   Agenda     2012:   “Assegurar qualidade, agilidade,
   transparência, responsabilidade social e justiça fiscal às políticas
   municipais” (Cidade Eficiente).




                                                                    -8-
4. Árvore de problemas e árvore de objetivos




                                                    Árvore de Problemas




   Ineficácia   Descontenta        Imagem negativa          Falta de        Falta de        Falta de
      dos        mento do            dos serviços       integração dos    monitoramen     constância de
  resultados      cidadão              públicos        projetos e ações      to dos        propósitos
                                                       governamentais      projetos e    “descontinuida
                                                                           das ações           de”



Efeitos


                                               Falta de uma cultura de gestão
                                               que oriente as organizações da
       Problema central
                                                  PMSP para a excelência.




Causas



  Herança do        Falta de         Descontinui-      Ausência de        Apego às        Falta de         Visão
    modelo        padronização          dade          competitividade     regras e      comprometi-       setorial
   funcional     das práticas de     administra-        e visão de         rotinas         mento
                     gestão              tiva            mercado




                                                                                                                     -9-
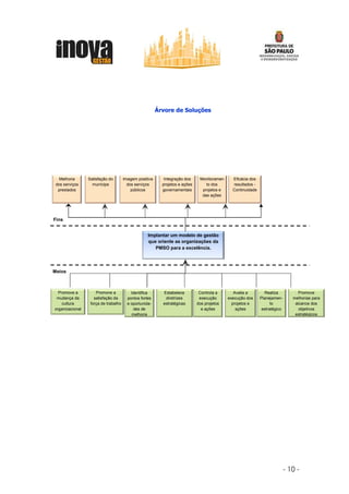
Árvore de Soluções




   Melhoria      Satisfação do        Imagem positiva      Integração dos     Monitoramen     Eficácia dos
 dos serviços      munícipe             dos serviços      projetos e ações       to dos       resultados -
  prestados                               públicos        governamentais       projetos e     Continuidade
                                                                               das ações




Fins


                                                   Implantar um modelo de gestão
                                                   que oriente as organizações da
                                                      PMSO para a excelência.



Meios



  Promove a          Promove a            Identifica      Estabelece          Controla a       Avalia a        Realiza            Promove
 mudança da         satisfação da       pontos fortes      diretrizes         execução      execução dos     Planejamen-       melhorias para
    cultura       força de trabalho     e oportunida-     estratégicas       dos projetos     projetos e           to           alcance dos
organizacional                             des de                              e ações          ações         estratégico         objetivos
                                          melhoria                                                                              estratégicos




                                                                                                                            - 10 -
5. Seleção do Projeto
   Este projeto pretende implantar um modelo de gestão com foco em resultados
que oriente todas as Secretaria, Subprefeituras e Órgãos vinculados a Prefeitura SP
para a busca da excelência do sistema de gestão.
Resultados esperados do Projeto:
   • disseminação dos fundamentos do modelo de excelência como arcabouço
      filosófico do modelo de gestão;
   • definição dos requisitos necessários e regulamento para aplicação do Modelo
      de Gestão para a Excelência na Prefeitura de SP: orientações metodológicas
      para implantação do modelo (aplicação integral ou parcial, estratégias de
      implantação, cultura da qualidade, treinamento, sistema de acompanhamento,
      sistema de correção de distorções).
   • detalhamento dos conceitos, elementos e ferramentas do modelo de gestão:
      definição de métodos e procedimentos para aplicação das ferramentas de
      gestão definidas no modelo.
   • estruturação sistêmica do modelo: implantação do modelo de excelência nas
      Secretarias, Subprefeituras e Órgãos vinculados da Prefeitura SP.
   • Realização da auto-avaliação da gestão e plano de melhorias;
   • Redefinição de um plano estratégico para orientar as organizações da
      Prefeitura SP na busca da excelência dos resultados.
   • Estruturar sistema de Premiação de Excelência da Gestão na Prefeitura SP




                                                                          - 11 -
6.Detalhamento do Projeto

6.1 Objetivos Específicos

6.1.1.Promover a mudança da cultura organizacional:

   • Disseminar para todos os gestores da PMSP os fundamentos e princípios do
       modelo de excelência em gestão pública.

   •   capacitar os gestores e força de trabalho para compreensão dos fundamentos
       da excelência;
   •   envolver as lideranças para o estabelecimento dos valores e princípios
       organizacionais necessários a promoção de excelência;
   •   promover a satisfação da força de trabalho;
   •   Promover a satisfação do cidadão-usuário e sociedade


6.1.2. Implantar Núcleos de Excelência da Gestão.
   •   Criar estrutura em todas as Secretarias, Subprefeituras e Órgãos vinculados
   •   Orientar, monitorar a implantação de práticas de excelência reconhecidas
       através de certificação dos Prêmios de Qualidade na Gestão.


6.1.3.Conhecer a organização:
   •   Promover uma auto-avaliação do sistema de gestão das Secretarias e Órgãos
       da PMSP. Esta avaliação busca medir a capacidade do sistema de gestão de
       produzir e manter bons resultados.
   •   identificar pontos fortes e oportunidades de melhoria;
   •   realizar plano de melhorias, considerando os resultados do diagnóstico da
       auto-avaliação.
   •   sistematizar as práticas de gestão e resultados da organização de acordo
       com os critérios de processos gerenciais do modelo de excelência em gestão.
   •   implantar   mudanças     e   desenvolver   sistemas      de   reconhecimento   e
       premiações;


                                                                            - 12 -
6.1.4.Redefinir a estratégia:
   •   revisar o planejamento estratégico;
   •   definir missão, visão e valores e objetivos estratégicos;
   •   elaborar os planos de ação;
   •   fazer análise crítica da execução acompanhando e monitorando os
       indicadores de desempenho;
   •   avaliar os resultados alcançados;
   •   promover correções e melhorias para alcance dos objetivos estratégicos.


6.1.5. Estruturar sistema de premiação interna de Excelência da Gestão na
Prefeitura SP


6.2 Etapas, Eventos e Atividades
Etapas do Projeto
   •   APRESENTAÇÃO do anteprojeto do modelo de gestão para o Secretário de
       Gestão e Prefeito. Formalização da decisão de implantar o Projeto.
   •   PARCERIA: IPEG (Instituto Paulista de Qualidade na Gestão), Núcleo
       Técnico de Qualidade da Secretaria de Subprefeituras e Secretaria de Gestão
       e Desburocratização.
   •   Desenvolvimento do regulamento de aplicação do modelo com grupo de
       representantes da Secretaria de Gestão, núcleo da qualidade da Secretaria
       de Subprefeituras e cooperação técnica dos parceiros do IPEG.
   •   CAPACITAÇÃO: disseminação dos conceitos e fundamentos do modelo de
       excelência para os gestores municipais promovidos pelos parceiros do
       Programa.
   •   CRIAÇÃO dos Núcleos de Excelência da Gestão nas Secretarias,
       Subprefeituras e órgãos da PMSP para monitorar as práticas e padrões de
       atuação, tendo em vista sua adequação nos fundamentos de excelência e
       considerando: enfoque, aplicação, disseminação e integração




                                                                        - 13 -
•   DIAGNÓSTICO: Auto-avaliação da situação atual dos diversos órgãos da
    PMSP em comparação com os fundamentos e práticas do modelo de
    excelência, com acompanhamento da consultoria especializada.
•   PLANEJAMENTO ESTRATÉGICO: definição das medidas iniciais para
    concretizar o modelo de gestão para excelência. Elaboração da missão, visão
    e valores e documento básico para orientar o controle dos resultados no
    exercício de 2011 e 2012.
•   IMPLANTAÇÃO – do sistema de monitoramento da gestão e controle de
    resultados com acompanhamento da consultoria especializada e cooperação
    técnica dos parceiros. Identificação de oportunidades de melhoria nas
    práticas de gestão e implantação de novas práticas. .
•   AVALIAÇÃO - Avaliação das medidas implantadas e melhoria contínua do
    sistema de gestão.
•   PREMIAÇÃO: Reconhecimento das melhores organizações da Prefeitura de
    São Paulo.




                                                                    - 14 -
7. Cronograma Executivo

2010                                              JAN FEV   MAR   ABR   MAI   JUN      JUL   AGO   SET OUT   NOV   DEZ JAN


1.Definição do grupo gestor e definição da
estratégia de aplicação do modelo de excelência
em gestão pública
2. Disseminação para todos os gestores da
PMSP os fundamentos e princípios do modelo de
excelência

3.Criação dos Núcleos de Excelência da Gestão
nas Secretarias, Subprefeituras e órgãos da
PMSP

4.Elaboração da auto-avaliação do sistema de
gestão em 100% das Secretarias Subprefeituras
e órgãos da PMSP

5.Elaboração do Planejamento Estratégico em
100% das Secretarias, Subprefeituras e órgãos
da PMSP
6. Estruturação, padronização, do sistema de
monitoramento de resultados da gestão

7. Estruturação do Prêmio de Excelência da
Gestão na Prefeitura de São Paulo



                                                                              - 15 -
8. Recursos necessários
                                                                      ESTIMATIVO
Despesas com diárias examinadores;                                    100 examinadores x 5diáriasXR$         R$ 300.000,00
                                                                      600
Despesas com remuneração dos palestrantes                             2.000,00 x 12 palestra (ano)            R$ 24.000,00
Capacitação de examinadores (banca examinadora)                       180 examinadores x R$ 600,00 (três     R$ 108.000,00
                                                                      examinadores por Órgão)
Despesas com transportes e viagens (palestrantes, consultor)          100 examinadores x R$ 1.000,00         R$ 100.000,00
Despesas coffee break treinamento                                     50 turmas de 35 alunos                  R$ 35.000,00
Capacitação de multiplicadores para os Fundamentos dos Critérios 120 pessoas x R$ 600,00 (duas                R$ 72.000,00
de Excelência                                                         pessoas        por   secretaria   e
                                                                      subprefeitura)
Consultoria e capacitação para o Planejamento Estratégico da 120 pessoas x R$ 600,00 (duas                    R$ 72.000,00
PMSP                                                                  pessoas por Órgão)
Estruturação dos Núcleos de Excelência da Gestão                                                             R$ 600.000,00
Materiais diversos p/ treinamento , divulgação, avaliações, troféu,                                          R$ 150.000,00
placas de reconhecimento
                                                                                                            R$ 1.461.000,00




                                                                            - 16 -
9 – Fontes de financiamento – origem dos recursos


         O Banco Mundial apóia a implementação para aprimorar a qualidade de
gestão pública.
         O BNDES – PMAT apóia o fortalecimento da capacidade gerencial,
normativa, operacional e tecnológica da administração pública municipal. Inclui como
itens financiáveis a capacitação de recursos humanos, tecnologia da informação e
equipamentos de informática, além de serviços técnicos especializados.

     O BID por meio do Projeto Brasil Municípios tem como foco de atuação:

     •   Formação e aperfeiçoamento de instrutores de instituições e entidades
          regionais de capacitação para atuarem como multiplicadores em matérias
          relevantes para a melhoria da gestão municipal;
     •   Capacitação presencial e descentralizada de gestores e técnicos municipais,
          com foco em resultados;
     •   Consultoria especializada e assistência técnica no local de trabalho para a
          solução de problemas que impedem ou fragilizam a execução de programas
          e projetos, complementando a capacitação institucional;
     •   Intercâmbio de experiências entre municípios, do Brasil e do exterior, que
          possibilite a disseminação de lições aprendidas nas trajetórias de
          desenvolvimento local e a identificação de boas práticas de gestão municipal
          que possam ser adaptadas às realidades locais;
     •   Fomento e apoio ao desenvolvimento de experiências-piloto inovadoras de
          gestão local, associativismo intermunicipal e/ou gestão participativa;
     •   Apoio e fortalecimento de redes temáticas, parcerias, consórcios e outras
          formas de associativismo intermunicipal.




Fonte de pesquisa: sites BNDES/BID




                                                                              - 17 -
10. Stakeholders




         Parte interessada                             Necessidades
Liderança:    Prefeito,   Secretários,   • Obter a satisfação do cidadão-usuário
Subprefeitos e Superintendentes,            e sociedade
                                         • Boa imagem p/ sociedade
                                         • Resultados       efetivos,     eficazes     e
                                            eficientes


 Corpo Gerencial: Coordenadores,         • Estratégia clara de atuação;
 Supervisores, Assessores, Chefias       • Traduzir a estratégia em termos
                                            operacionais
                                         • Gerenciar a estratégia transformando
                                            em um processo contínuo
                                         • Apoio       da   liderança       para      dar
                                            continuidade aos projetos
                                         • Integração       entre   os       diferentes
                                            gestores
                                         • Definição de metas de desempenho
  Força de Trabalho: Funcionários        • Condições adequadas de trabalho
efetivos, comissionados, contratados,    • Oportunidades       de       participar    de
prestadores de serviços, estagiários,       treinamentos
             colaboradores               • sentir satisfação no trabalho: ser
                                            ouvido, participar, ter informações,
                                            saber o seu papel.
                                         • Saber qual a finalidade do seu
                                            trabalho


                                                                             - 18 -
Cidadão-usuário             • Qualidade de vida
                                    • Sentir-se satisfeito: ser ouvido, ter
                                       informações, ser atendido.




Parceiros : IPEG, FUNDAP, FGV,      • Disseminar conhecimento
             outros                 • Contribuir para a melhoria contínua
                                       das organizações
Políticos: vereadores, deputados,   • Obter a satisfação do cidadão-usuário
            partidos                   e sociedade
                                    • Boa imagem p/ sociedade
                                    • Resultados     efetivos,   eficazes    e
                                       eficientes


    Fornecedores                    • Conseguir remuneração justa
                                    • receber no prazo
                                    • Conhecer os requisitos dos produtos
                                       e serviços




             Mídia                  • Ter informações sobre os serviços
                                       prestados
                                    • Conhecer os projetos do governo
                                    • Fiscalizar a atuação do governo




                                                                    - 19 -
11- Monitoramento do Projeto
       O projeto trata da concepção de um modelo de gestão para a excelência a ser
implantado no Sistema da PMSP orientado pelos fundamentos do modelo de
excelência do Prêmio Nacional da Qualidade .
       O escopo do projeto restringe-se à definição do modelo de gestão para a
excelência e sua aplicação nas Secretarias e órgãos da PMSP. A fase de
implantação do modelo será incorporada aos processos estratégicos das respectivas
unidades institucionais.
       O projeto vai indicar o que se deve fazer para se chegar a excelência em
gestão voltada à obtenção de resultados viabilizando a sua aplicação em toda a
Prefeitura do Município de São Paulo. O projeto será monitorado considerando:
   •   o alcance da abordagem dos fundamentos da excelência do Prêmio Nacional
       da Qualidade como arcabouço filosófico do modelo de gestão;
   •   a definição dos requisitos necessários para aplicação do modelo na PMSP;
   •   a definição de orientações metodológicas para implantação do modelo
       (aplicação integral ou parcial, estratégias de implantação, cultura da
       qualidade, treinamento, sistema de acompanhamento, sistema de correção
       de distorções).
   •   a estruturação sistêmica do modelo;
   •   o detalhamento dos conceitos, elementos e ferramentas do modelo de
       gestão.
   •   o regulamento para aplicação do Modelo de Gestão para a Excelência
   •   os métodos e procedimentos para aplicação das ferramentas de gestão
       definidas no modelo.
   O monitoramento do projeto será mensal, verificando o cumprimento do
cronograma e a implantação das fases nas diversas Secretarias, Subprefeituras e
Órgãos da PMSP. O Núcleo Gestor de Excelência da Gestão vinculado à Secretaria
de Gestão e Desburocratização ficará responsável pelo monitoramento e emissão
de relatórios mensais ao Prefeito.




                                                                       - 20 -
12- Indicadores de execução e formas de verificação



Perspectiva                      Indicador                      Forma de cálculo       Formas de verificação

Disseminação do Modelo de        % de gestores capacitados    número de gestores       Freqüência nos cursos de
Gestão de Excelência para                                     capacitados/ n° total    capacitação
100% dos gestores municipais                                  de     gestores     da
até junho de 2010.                                            Prefeitura SP
Implantação dos Núcleos de    % de Núcleos implantados        Número de núcleos        Publicação no Diário Oficial
Excelência da Gestão até                                      implantados/ nº total    da Cidade de São Paulo
julho/2010 em 100% das                                        de        Secretarias,
Secretarias, Subprefeituras e                                 Subprefeituras       e
Orgãos da Prefeitura SP                                       Órgãos
Elaboração da auto-avaliação  % de auto- avaliação da gestão Número de auto-           Publicação no Diário Oficial
do sistema de gestão em 100%  efetuada                        avaliações               da Cidade e       Relatório
das Secretarias Subprefeituras                                efetuadas/ nº total de   mensal dos Núcleos de
e órgãos da Prefeitura SP até                                 Secretarias,             Excelência
setembro de 2010.                                             Subprefeituras       e
                                                              órgãos
Elaboração do Planejamento Planejamento           Estratégico Número              de   Publicação no Diário Oficial
Estratégico na Prefeitura SP, elaborado                       planejamento             da Cidade e Relatório
Secretarias, Subprefeituras e                                 estratégico realizado    mensal dos Núcleos de
órgãos da Prefeitura SP até                                                            Excelência
dezembro de 2010.


                                                                            - 21 -
Implantação de sistema de        Sistema de monitoramento de Número de sistema Relatório      Mensal     dos
monitoramento de resultados da   resultados implantado       de    monitoramento Resultados     e   Reunião
gestão na Prefeitura SP,                                     implantados         mensal de monitoramento
Secretarias, Subprefeituras e                                                    de resultados com o Prefeito
Órgãos até fevereiro de 2011.
Estruturação do sistema de       % de organizações da Prefeitura Número            de Controle     da     estrutura
Premiação de Excelência da       SP que participam do sistema organizações        que administrativa do Prêmio.
Gestão na Prefeitura SP          de premiação                    participam / nº total
                                                                 de organizações da
                                                                 Prefeitura SP




                                                                             - 22 -
ANEXO I

       O MODELO DE EXCELÊNCIA EM GESTÃO

       O Modelo de Excelência em Gestão (MEG) baseia-se em um conjunto de
fundamentos da excelência (quadro 1) que expressam conceitos atuais que se
traduzem em práticas encontradas em organizações de elevado desempenho,
líderes de Classe Mundial. Os fundamentos da excelência refletem valores
reconhecidos internacionalmente, e as suas principais fontes de referências são o
Baldrige National Quality Program, a European Foundation for Quality Management
e a International Organization for Standardization.

Quadro 1 – Fundamentos da excelência




Pensamento                  Entendimento das relações de interdependência entre os diversos componentes
                            de uma organização, bem como entre a organização e o ambiente externo.
Sistêmico




Aprendizado                 Busca e alcance de um novo patamar de conhecimento para a organização por
                            meio da percepção, reflexão, avaliação e compartilhamento de experiências.
organizacional




Cultura de inovação         Promoção de um ambiente favorável à criatividade, experimentação e
                            implementação de novas idéias que possam gerar um diferencial competitivo
                            para a organização.



                            Atuação de forma aberta, democrática, inspiradora e motivadora das pessoas,
                            visando ao desenvolvimento da cultura da excelência, à promoção de relações
Liderança e constância de   de qualidade e à proteção dos interesses das partes interessadas.

propósitos




                                                                                           - 23 -
Compreensão e segmentação do conjunto das atividades e processos da
                                 organização que agreguem valor para as partes interessadas, sendo que a
Orientação por processos         tomada de decisões e execução de ações deve ter como base a medição e
e informações                    análise do desempenho, levando-se em consideração as informações
                                 disponíveis, além de incluir os riscos identificados.




Visão de futuro                  Compreensão dos fatores que afetam a organização, seu ecossistema e o
                                 ambiente externo no curto e no longo prazo, visando a sua perenização.



Geração de valor                 Alcance de resultados consistentes, assegurando a perenidade da organização
                                 pelo aumento de valor tangível e intangível de forma sustentada para todas as
                                 partes interessadas.



Valorização das pessoas          Estabelecimento de relações com as pessoas, criando condições para que elas
                                 se realizem profissionalmente e humanamente, maximizando seu desempenho
                                 por meio do comprometimento, desenvolvimento de competências e espaço
                                 para empreender.




Conhecimento sobre o             Conhecimento e entendimento do cliente e do mercado, visando à criação de
cliente e o mercado              valor de forma sustentada para o cliente e, conseqüentemente, gerando maior
                                 competitividade nos mercados




Desenvolvimento de               Desenvolvimento de atividades em conjunto com outras organizações, a partir
parcerias                        da plena utilização das competências essenciais de cada uma, objetivando
                                 benefícios para ambas as partes.




                                 Atuação que se define pela relação ética e transparente da organização com
                                 todos os públicos com os quais ela se relaciona, estando voltada para o
                                 desenvolvimento sustentável da sociedade, preservando recursos ambientais e
                                 culturais para gerações futuras; respeitando a diversidade e promovendo a
Responsabilidade social          redução das desigualdades sociais como parte integrante da estratégia da
                                 organização.




Fonte: FNQ: Conceitos Fundamentais da Excelência em Gestão, 2008.



                                                                                                  - 24 -
Esses fundamentos da excelência, quando aplicados, trazem melhorias para
os processos e produtos, redução de custos e aumento da produtividade para a
organização, tornando-a mais competitiva. Além disso, potencializam a credibilidade
da instituição e o reconhecimento público, aumentando o valor do empreendimento.
A organização que adota enfoques de excelência adapta-se mais facilmente às
mudanças e tem mais condições de atingir e manter um desempenho de Classe
Mundial.

       O Modelo de Excelência da Gestão® (MEG), tendo como base os
Fundamentos da Excelência, sendo constituído por oito critérios:

           1. Liderança
           2. Estratégias e Planos
           3. Clientes
           4. Sociedade
           5. Informações e Conhecimento
           6. Pessoas
           7. Processos
           8. Resultados
       No Modelo, os fundamentos da Excelência são expressos em características
tangíveis (mensuráveis quantitativa ou qualitativamente) que chamamos de
requisitos.

       O Modelo de Excelência da Gestão® é representado pelo diagrama mostrado
abaixo.




                                                                        - 25 -
MODELO DE EXCELÊNCIA DA GESTÃO® (MEG)

                  Uma visão sistêmica da gestão organizacional




      A figura representativa do Modelo de Excelência da Gestão® (MEG) simboliza
a organização, considerada um sistema orgânico e adaptável, que interage com o
ambiente externo. Sugere que os elementos do Modelo, imersos num ambiente de
Informações e Conhecimento, relacionam-se de forma harmônica e integrada,
voltados para a geração de resultados. Embora o desenho admita diferentes
interpretações, a que melhor descreve o Modelo utiliza o conceito de aprendizado,
segundo o ciclo de PDCL (Plan, Do, Check e Learning) como descrito a seguir:




                                                                      - 26 -
A Liderança, de posse de todas essas informações, estabelece os princípios
da organização, pratica e vivencia os fundamentos da excelência, impulsionando,
com seu exemplo, a cultura da excelência na organização.

Os líderes, principais responsáveis pela obtenção de resultados que assegurem a
satisfação de todas as partes interessadas e a perpetuidade da organização,
analisam o desempenho da mesma e executam, sempre que necessário, as ações
requeridas, consolidando o aprendizado organizacional.

      As Estratégias são formuladas pelos líderes para direcionar a organização e
o seu desempenho, e para determinar sua posição competitiva. São estabelecidas
metas que consideram as projeções da demanda e o desempenho projetado dos
concorrentes. As estratégias são desdobradas em todos os níveis da organização
em Planos de ação, de curto e longo prazo. Recursos adequados são alocados para
assegurar a implementação das estratégias. As estratégias, as metas e os planos
são comunicados paras as pessoas da força de trabalho e, quando pertinente, para
as demais partes interessadas. A organização avalia permanentemente a
implementação das estratégias, monitora os respectivos planos e responde
rapidamente às mudanças nos ambientes interno e externo.

Até este momento, considerando os quatro critérios apresentados, tem-se a etapa
de Planejamento (P) do ciclo PDCL da organização.

      As Pessoas que compõem a força de trabalho devem estar capacitadas e
satisfeitas, atuando em um ambiente propício à consolidação da cultura da
excelência, para executar e gerenciar adequadamente os Processos, criando valor
para os clientes a fim de aperfeiçoar o relacionamento com os fornecedores. A
organização planeja e controla seus custos e investimentos. Os riscos financeiros
são quantificados e monitorados.

      Conclui-se, neste momento, a etapa referente à Execução (D) do PDCL.

      Para efetivar a etapa do Controle (C), são mensurados os Resultados em
relação a: situação econômico-financeira, clientes e mercado, pessoas, sociedade,



                                                                      - 27 -
processos principais do negócio e processos de apoio, e fornecedores. Os efeitos
gerados pela implementação sinérgica das práticas de gestão e pela dinâmica
externa à organização podem ser comparados às metas estabelecidas para
eventuais correções de rumo ou reforços das ações implementadas.

      Conclui-se, neste momento, a etapa referente ao Controle (C) do PDCL.

      Esses resultados, em forma de Informações e Conhecimento, retornam a
toda a organização, para que esta possa executar as ações e buscar o aprendizado
organizacional. Essas informações representam a inteligência da organização,
viabilizando a análise do desempenho e a execução das ações necessárias, em
todos os níveis. A figura enfatiza as informações e o conhecimento como elementos
que permitem a inter-relação de todos os critérios e, portanto, entre todos os
elementos que constituem a organização. A gestão das informações e dos ativos
intangíveis é um elemento essencial à jornada em busca da excelência.

      Conclui-se, neste momento, a etapa referente ao Aprendizado (L) do PDCL.

      Critério 1 – LIDERANÇA

      O Critério Liderança traduz, essencialmente, o fundamento da excelência
Liderança e Constância de Propósito, que preconiza a forma aberta, democrática e
inspiradora da atuação das pessoas que detêm a propriedade e das que atuam na
direção exercendo a liderança em todos os níveis na organização. É a forma que
visa o desenvolvimento da cultura da excelência como fonte de motivação, à
promoção de relações de qualidade e à proteção dos interesses das partes. Trata do
comprometimento dos líderes com formas efetivas de governança, com os valores e
princípios da organização, além das estratégias e da promoção do sistema de
gestão para a excelência. Trata destacadamente da criação de um ambiente
organizacional que estimule as pessoas a buscar e realizar um propósito comum e
duradouro.




                                                                        - 28 -
EXERCÍCIO DA LIDERANÇA

      O exercício da liderança considera a mobilização da força de trabalho e
obtenção de apoio das partes interessadas para o êxito das estratégias. Trata
também das mudanças culturais necessárias para apoiar a concretização das
estratégias. Para que se promova a cultura da excelência na organização, é
necessário que haja convergência nas ações relativas a todos os setores, unidades
e processos, levando-se em consideração as expectativas de todas as partes
interessadas.

      O exercício da liderança baseia-se em valores claros e em princípios
organizacionais que sustentem as decisões e permitam guiar e inspirar a
organização, engajando seguidores no alcance dos seus objetivos. Deve também
abranger todos os líderes da organização, mesmo aqueles designados para liderar
equipes perenes ou temporárias, fora da estrutura hierárquica, como as equipes
multifuncionais, comitês, comissões, times e projetos.

      O exercício da liderança leva assim à estruturação das práticas de gestão e
de criação das condições necessárias à busca da excelência pela organização.
Considera as formas utilizadas para estabelecer padrões de trabalho e para
controlar as práticas de gestão a partir da verificação do cumprimento dos padrões e
a implementação do aprendizado para avaliar e melhorar as práticas e padrões.
Finalmente, trata de como a inovação é desenvolvida na organização.

      Critério 2- ESTRATÉGIAS E PLANOS

      O Critério Estratégias e Planos traduz, primordialmente, o fundamento da
excelência Visão de Futuro, pois determina os elementos de análise do ambiente
externo onde a organização efetuará as suas transações a partir da compreensão
dos fatores que afetam o negócio e o mercado de atuação no curto e no longo
prazo. Esse delineamento das perspectivas futuras proporciona elementos para
traduzir a visão da organização em estratégias e planos concretos para alcançá-la,
com comprometimento das pessoas.




                                                                         - 29 -
O Critério Estratégias e Planos é representado no Modelo de Excelência da
Gestão® (MEG) da FNQ na forma de uma seta integradora, central aos demais
critérios, a qual aponta para o Critério Resultados.

      O Modelo ressalta dessa forma os processos gerenciais para lidar com as
estratégias e planos da organização , em decorrência da importância das práticas de
planejamento na organização Classe Mundial, para definir os rumos e detalhar a
causa a ser perseguida. Esse Critério dá sentido ao de Liderança quando define e
detalha em que objetivos e metas as pessoas devem ser engajadas pelas
lideranças. O atendimento das necessidades de clientes e da sociedade, emanadas
dos Critérios Clientes e Sociedade, constitui a referência principal da criação de
valor pela gestão das Pessoas e Processos, para produzir os Resultados para as
partes interessadas.

      Para isso, o Critério separa a deliberação dos rumos para o futuro na
organização em dois temas principais. O primeiro, referente à Formulação das
estratégias, aborda as reflexões sobre os ambientes e escolhas das estratégias,
responsável por definir caminhos compatíveis com o setor de atuação da
organização — o macroambiente e o seu mercado. Considera o sentido econômico
do conjunto de atividades de compra e venda de bens e serviços e também de
transações com ativos como mercado de consumidores, mercado financeiro,
mercado de capitais, aspectos socioambientais e de sustentabilidade. O segundo,
referente à Implementação das estratégias, abrange as ações, interna e
externamente, executadas em função das estratégias formuladas, com indicadores,
metas e planos de forma que a organização, em todos os níveis, alinhe seus
processos , monitore o seu êxito e reavalie suas estratégias.

      Outros fundamentos da excelência são fortemente evidenciados ao longo do
critério estratégias e planos. O fundamento Foco no Cliente e no Mercado está
presente na Formulação das estratégias, em razão da consideração do
entendimento do mercado de atuação como pré-requisito para formulação das
estratégias.




                                                                        - 30 -
O fundamento Valorização das Pessoas aparece também na Formulação das
estratégias, quando estimula o envolvimento das diversas áreas da organização no
processo.      Também   surge   na   Implementação    das   estratégias   quando    da
consideração da comunicação das estratégias, metas e planos de ação para a força
de trabalho.

      O fundamento Orientação por Processos e Informações se destaca tanto na
Formulação das estratégias — visto que essas devem ser resultados de análises de
dados e fatos — como na Implementação das estratégias quando se considera a
configuração de medição do desempenho com base em indicadores que mostrem a
coerência entre estratégias e processos.

      O fundamento Geração de Valor está presente na Implementação das
estratégias quando considera a definição de metas para indicadores de
desempenho, a fim de promover a avaliação dos resultados e o engajamento das
pessoas.

      Critério 3 – CLIENTES (CIDADÃO-USUÁRIO)

      O Critério Clientes está diretamente relacionado com o fundamento Foco no
cliente e no mercado, que preconiza a criação e entrega de valor para o cliente de
forma sustentada e maior competitividade nos mercados. Isso se dá por meio do
conhecimento e entendimento destas duas entidades: cliente e mercado.

      O Critério está estruturado em dois temas principais. O primeiro referente à
Imagem e conhecimento de mercado, aborda a forma como a organização
identifica e entende as necessidades e expectativas dos clientes e do mercado.
Também trata da divulgação dos seus produtos e marcas. O segundo referente ao
Relacionamento com clientes, aborda o tratamento das reclamações e a avaliação
da satisfação, fidelidade e insatisfação dos clientes em relação a seus produtos.




                                                                           - 31 -
RELACIONAMENTO COM CLIENTES

       O relacionamento é um recurso fundamental para o entendimento e a gestão
das necessidades e expectativas dos clientes, bem como para o desenvolvimento de
novos negócios.

       Este tema trata da forma como os canais são definidos e colocados à
disposição dos clientes para que eles apresentem suas manifestações —
reclamações, sugestões, pedidos, solicitação de informações e elogios e como
essas manifestações são tratadas. A solução adotada deve ser passada para os
clientes e, internamente à organização, para as áreas pertinentes. Outro ponto
tratado neste tema diz respeito à forma como a organização avalia a satisfação, a
fidelidade e a insatisfação do cliente.



       Critério 4 – S0CIEDADE



       A estruturação do Critério Sociedade está baseada principalmente no
fundamento Responsabilidade Social, que pressupõe o reconhecimento da
comunidade e da sociedade como partes interessadas da organização. O valor da
organização depende de sua credibilidade perante a sociedade e de seu
reconhecimento público. Por esta razão, o zelo com a imagem perante a sociedade
é elemento fundamental para o sucesso e a perenidade da organização. Outro
fundamento relacionado com o Critério Sociedade é o Pensamento Sistêmico, pela
importância do entendimento das relações de interdependência existentes entre a
organização e o ambiente externo. O fundamento Liderança e Constância de
Propósitos também orienta a estruturação deste Critério, pela importância do papel
da Direção na incorporação da cultura necessária ao desenvolvimento sustentável.

“Desenvolvimento sustentável: desenvolvimento que satisfaz as necessidades
presentes sem comprometer a capacidade das futuras gerações de satisfazerem
suas próprias necessidades.”



                                                                       - 32 -
Gro Harlem Brundtland, 1987, presidente da Comissão Mundial de Meio Ambiente.




AVALIAÇÃO DO GRAU DE SATISFAÇÃO DA SOCIEDADE

       Devem ser estabelecidas formas de avaliar o grau de satisfação das
comunidades em relação à organização que considerem pelo menos os seguintes
aspectos:

   •   grau de satisfação com relação aos impactos dos processos e operações; e
   •   grau de satisfação com relação aos esforços para o fortalecimento da
       sociedade.
   O primeiro aspecto tem a ver com o grau de eficácia no atendimento aos
impactos decorrentes dos processos, produtos e instalações da organização e o
segundo está relacionado com a eficácia dos projetos sociais desenvolvidos para
apoio à sociedade e à comunidade vizinha à organização.

   O grau de satisfação da sociedade pode ser avaliado por meio da aplicação de
pesquisas dirigidas a representantes da comunidade.

   IMAGEM PERANTE A SOCIEDADE

   O valor de uma organização depende de sua credibilidade perante a sociedade e
do reconhecimento público que recebe. Por esta razão, ela deve manter práticas que
lhe permitam conhecer sua imagem perante a sociedade. É importante ter clara a
diferença entre a avaliação do grau de satisfação da comunidade e a avaliação da
imagem perante a sociedade. Ainda que as duas avaliações possam ser feitas a
partir dos mesmos instrumentos, há diferenças importantes entre elas. A avaliação
do grau de satisfação, normalmente, está associada à percepção por parte das
comunidades    de   ações   mais   específicas   realizadas   pela   organização,   e
normalmente têm horizonte de menor prazo.

   Por outro lado, a avaliação da imagem está mais relacionada à visão global que
a sociedade tem da organização, com base no conjunto de atuações que a mesma



                                                                          - 33 -
tem feito ao longo de sua história. Naturalmente, a avaliação da imagem fica
condicionada ao resultado das ações mais recentes, e por essa razão é importante
que o instrumento

para sua avaliação consiga, na medida do possível, captar a percepção global, pois
esta tem mais relação com a credibilidade da organização e o reconhecimento
público.

        Além de avaliar, a organização deve zelar pela sua imagem perante a
sociedade. Zelar pela imagem implica:

    •   identificar requisitos legais e outros compromissos ou acordos, impostos ou
        voluntariamente assumidos, que sejam aplicáveis aos aspectos éticos e aos
    •   impactos sociais de suas atividades, produtos e serviços, mesmo aqueles do
        ambiente de trabalho e da segurança e saúde ocupacional, do meio
        ambiente,
    •   do patrimônio e do capital social, da economia e das relações com o
        mercado;
    •   definir responsabilidades e práticas para assegurar o atendimento pleno a tais
        requisitos;
    •   analisar os resultados das avaliações da imagem e atuar nas lacunas
        observadas; e
    •   manter um sistema de comunicação adequado com a sociedade.
A

        Critério 5 – INFORMAÇÕES E CONHECIMENTO

        O   Critério   Informações   e   Conhecimento   traduz,   primordialmente,   o
fundamento da excelência Orientação por Processos e Informações, pois suporta a
tomada de decisões na organização com base em medições e análise do seu
desempenho e de outros fatos e dados dos ambientes interno e externo. A
organização deve dispor de sistemas de informação adequados para essa finalidade
e usar sistematicamente informações comparativas. Os seus diferenciais favoráveis,




                                                                           - 34 -
identificados em relação a essas informações, expressam o potencial de seus ativos
intangíveis em agregar valor ao negócio e gerar diferencial competitivo.

       O Modelo de Excelência da Gestão® (MEG) destaca a informação e o
conhecimento em um critério específico, em decorrência da importância desses
temas para a excelência na gestão das organizações. Na figura do Modelo, o
Critério Informações e Conhecimento aparece como elemento de ligação entre os
demais, representado na área de cor branca, pelo fato de permear todo o sistema de
gestão.

       Os requisitos deste critério têm forte interação com todos os demais Critérios.
Os temas que o compõem são referentes à Informações da organização, à
Informações comparativas e à Ativos intangíveis. São separados didaticamente
em decorrência da finalidade específica de cada um para apoiar a gestão da
organização Classe Mundial.

       Outros fundamentos da excelência são fortemente evidenciados ao longo dos
três temas, como:

Em Informações da organização:

   •   As práticas de gestão das informações para acompanhar os planos de ação
       decorrem, principalmente, do fundamento Liderança e constância de
       propósitos,   pois   o   êxito   na    implementação     das   estratégias   é
       significativamente influenciado pelo acompanhamento dos planos de ação
       conduzidos pelas lideranças.
   •   As práticas de gestão das informações para apoiar as operações enfatizam o
       fundamento Orientação por processos e informações, pois os envolvidos nos
       processos são usuários dos sistemas de informação, que devem abastecer
       ágil e sistematicamente a organização com dados gerados ao longo dos
       processos. Devem permitir também que, uma vez tratados, esses dados
       possam ser armazenados e conservados com segurança em registros de
       arquivos organizados e, depois, extraídos com rapidez na forma de
       informações para apoiar os usuários.


                                                                           - 35 -
Em Informações comparativas:

   •   As práticas de gestão aparecem evidenciando os fundamentos Orientação
       por   processos   e     informações,   Geração   de   Valor   e   Aprendizado
       organizacional, visto que as informações comparativas são relevantes para
       compreender resultados alcançados e estabelecer resultados desejados, ou
       metas, bem como para promover melhorias de produtos e processos,
       alcançando um novo nível de conhecimento pela prática regular do
       benchmarking.
Em Ativos intangíveis:

   •   As práticas evidenciam a presença dos fundamentos Foco no Cliente e no
       Mercado e Orientação por processos e informações, quando visam à
       identificação metodológica, ao desenvolvimento e à proteção do diferencial
       competitivo agregados por tais ativos. As práticas requeridas neste item
       também evidenciam o fundamento Aprendizado organizacional ao tratar do
       compartilhamento do conhecimento na organização, potencializando, por
       meio do aumento do conhecimento dos profissionais, a melhoria dos
       processos e produtos.


       Critério 6 – PESSOAS



       A estruturação do Critério Pessoas está baseada principalmente no
fundamento Valorização das Pessoas, que relaciona o desempenho da organização
com a capacitação, motivação e bem-estar da força de trabalho, bem como com um
ambiente propício à participação e ao desenvolvimento. Este Critério está baseado,
também, nos fundamentos Geração de Valor, Pensamento Sistêmico e Aprendizado
Organizacional.



                                                                          - 36 -
O Critério Pessoas está estruturado em três temas: Sistemas de trabalho,
Capacitação e desenvolvimento e Qualidade de vida.

      O tema Sistemas de trabalho orienta a organização para a importância das
relações entre as pessoas e do trabalho em equipe. Os requisitos levam ainda a
organização a estimular a cooperação mútua e a comunicação eficaz, e a criar
estruturas organizacionais flexíveis e que se adaptem facilmente a novas situações,
de forma a permitir resposta rápida às demandas dos negócios.

      Finalmente, a aplicação dos fundamentos Geração de Valor e Aprendizado
Organizacional orienta a organização para a importância das formas de avaliação de
desempenho, recompensa e remuneração como alavancadores da busca do alto
desempenho e da cultura da excelência.

      O tema Capacitação e desenvolvimento aplica os fundamentos Valorização
das Pessoas e Aprendizado Organizacional, ao reunir requisitos para dirigir os
esforços da organização no sentido de assegurar às pessoas oportunidades para
aprender e para se desenvolver pessoal e profissionalmente. Os requisitos deixam
clara a importância de alinhar os esforços de Capacitação e desenvolvimento, além
de atenderem às necessidades operacionais, com as estratégias e as aspirações da
força de trabalho.

      Finalmente, o tema Qualidade de vida reúne os requisitos relativos à
manutenção do clima organizacional e da qualidade de vida. Esses requisitos
abordam a preservação da integridade física das pessoas, representada pela saúde
ocupacional, segurança e ergonomia.

      Abordam, também, a busca do bem-estar, a satisfação e a motivação das
pessoas, bem como a necessidade da avaliação da sua satisfação. O atendimento a
esses requisitos é condição fundamental para a retenção de talentos e para que a
força de trabalho contribua para os resultados da organização, por meio da plena
utilização de suas capacidades.




                                                                        - 37 -
Em resumo, o Critério Pessoas reúne em seus temas os requisitos voltados a
selecionar, integrar, e organizar as pessoas e avaliar seu desempenho; capacitar e
desenvolver; e manter o ambiente de trabalho, de forma a assegurar a utilização
plena do potencial das pessoas que compõem a força de trabalho, em alinhamento
com as estratégias organizacionais.




SISTEMAS DE TRABALHO

      O tema Sistemas de trabalho enfoca as formas como a organização
proporciona à sua força de trabalho as condições para definir e executar seus
processos. Inclui como as pessoas são organizadas, visando assegurar condições
adequadas de trabalho no que se refere a aspectos como cooperação,
comunicação, autonomia, estrutura de cargos e outros. Esses aspectos são
reconhecidos como importantes para que as pessoas tenham a possibilidade de
utilizar plenamente seu potencial. Este tema contempla também as práticas voltadas
à seleção, contratação e integração de novos membros da força de trabalho, bem
como à avaliação do desempenho, reconhecimento e remuneração.

CAPACITAÇÃO E DESENVOLVIMENTO

      O tema Capacitação e desenvolvimento aborda as atividades de
capacitação e desenvolvimento da força de trabalho, desde a fase de identificação
das necessidades, passando pela realização e avaliação da eficácia, levando em
conta as estratégias da organização. Destaca-se o fato de que este tema aborda
explicitamente o desenvolvimento da cultura da excelência e também o
desenvolvimento pessoal (além do desenvolvimento profissional) dos componentes
da força de trabalho.

QUALIDADE DE VIDA

      O tema Qualidade de vida considera que a organização precisa, de um lado,
ser capaz de atrair e reter as pessoas que necessita para suas operações e para
suas estratégias e, de outro, manter um clima organizacional que faça com que a


                                                                       - 38 -
força de trabalho explore ao máximo seu potencial, de forma a assegurar o alto
desempenho. Contempla, também, uma orientação a           organização para manter
práticas compatíveis com a sua responsabilidade de zelar pela integridade física das
pessoas que atrai para sua força de trabalho.

      Critério 7 – PROCESSOS

      Este Critério aborda a gestão dos processos da organização que agregam
valor de uma forma geral. Mais especificamente, considera os processos que
agregam valor diretamente para os clientes, os processos de apoio, os processos de
relacionamento com os fornecedores e os processos econômico-financeiros da
organização.

      Está baseado no fundamento Orientação por Processos e Informações, que
orienta a organização para a compreensão e gerenciamento por meio de processos,
obtendo-se, em decorrência, o pleno domínio dos recursos empregados pela
organização, a previsibilidade dos seus resultados, a melhoria do seu desempenho e
a implementação sistemática de inovações e melhorias.

      Segundo a ótica dos processos da organização e considerando-se o Modelo
de Excelência da Gestão® (MEG), podemos concluir que os processos estão
presentes em nos oito Critérios de Excelência, inclusive nos Resultados, uma vez
que estes são a conseqüência dos próprios processos. Assim, os processos que
agregam valor, relativos à liderança, são tratados no Critério Liderança; os
relacionados com a formulação e desdobramento das estratégias, no Critério
Estratégias e Planos; os vinculados aos clientes, à sociedade e pessoas, nos
Critérios Clientes, Sociedade e Pessoas, respectivamente; os relativos ao
tratamento das informações da organização e os conhecimentos adquiridos e
acumulados, no Critério Informações e Conhecimento.

      Conclui-se, portanto, que os processos estão inter-relacionados e interagem
em todo o Modelo de Excelência da Gestão® (MEG).




                                                                         - 39 -
Critério 8 - RESULTADOS

       Este critério corresponde, na interpretação da descrição do Modelo da
Excelência da Gestão®, à etapa do controle do ciclo PDCA. O fundamento
diretamente associado à este Critério é Geração de Valor:

Alcance de resultados consistentes, assegurando a perenidade da organização
pelo aumento de valor tangível e intangível de forma sustentada para todas as
partes interessadas.

       Para colocar este conceito em prática as organizações devem considerar que:

   •   Gerar valor para todas as partes interessadas visa aprimorar relações e
       assegurar o desenvolvimento da organização.
   •   A organização que age desta forma, enfatiza o acompanhamento dos
       resultados em relação às metas, a comparação destes com referenciais
       pertinentes e o monitoramento da satisfação de todas as partes interessadas,
       obtendo sucesso de forma sustentada e adicionando valor para todas elas.
   •   A geração de valor depende cada vez mais dos ativos intangíveis, que
       atualmente representam a maior parte do valor das organizações.
   •   O conhecimento tácito oriundo do trabalho em redes formais e informais
       também deve ser considerado.



   Os grandes desafios da gestão para a excelência do desempenho de maneira
sustentada, não sacrificando o futuro para garantir ganhos de curto prazo, estão
refletidos nos objetivos do fundamento: aumento de valor tangível e intangível de
forma sustentada para todas as partes interessadas.

   Os resultados são decorrentes da aplicação, adequada e integrada, das práticas
implementadas pela organização em atendimento aos requisitos constantes em
todos os Critérios De Excelência .




                                                                         - 40 -
Bibliografia:


OLIVEIRA, Luiz Macedo de;       GALVÃO,       Maria     Cristina   Costa    Pinto:

Desenvolvimento Gerencial na Administração Pública no Estado de São Paulo, São

Paulo, FUNDAP, 2009.


LIMA, Paulo Daniel Barreto: A Excelência em Gestão Pública: a trajetória e a

estratégia do Gespública – Rio de Janeiro: Qualitymark, 2007.


Critérios Compromisso com a Excelência e Rumo à Excelência – São Paulo:

Fundação Nacional da Qualidade, 2009.




                                                                       - 41 -

Projeto 22 Doc

  • 1.
    “São Paulo: Rumoà Excelência na Gestão Pública -1-
  • 2.
    “Excelência é umahabilidade conquistada por meio de treinamento e prática. Nós somos o que fazemos repetidamente. Excelência, portanto, não é um ato, é um hábito” Aristóteles – 350 AC. Equipe: Beatriz Tedesco Guimarães (Secretaria de Subprefeituras) Maria Cecília Queiroz Pereira Monteiro (Secretaria de Planejamento) Maysa Miguita Paulino ( Secretaria de Desenvolvimento Urbano) -2-
  • 3.
    SUMÁRIO 1. Título 4 2. Breve descrição do projeto 4 3. Análise do contexto (diagnóstico) e justificativas 5 4. Árvore de problemas e árvore de objetivos 9 5. Seleção do Projeto 10 6. Detalhamento do Projeto 11 7. Cronograma Executivo 15 8. Recursos Necessários 16 9. Fontes de Financiamento: origens de recursos 17 10. Stakeholders 18 11. Monitoramento do Projeto 20 12.Indicadores de Execução e formas de verificação 21 13. Bibliografia 41 ANEXO I – Modelo de Excelência em Gestão 23 -3-
  • 4.
    1.Título do Projeto: “SãoPaulo: Rumo à Excelência na Gestão Pública” 2.Breve descrição do projeto O projeto visa implantar um Modelo de Gestão que oriente as organizações da Prefeitura da Cidade de São Paulo para obtenção da excelência do desempenho, com foco em resultados para o cidadão. Para viabilizar esta implantação propõe-se a disseminação dos princípios e fundamentos do modelo de excelência como arcabouço filosófico do modelo de gestão. Na segunda etapa propõem a implantação dos Núcleos de Excelência da Gestão nas Secretarias, Subprefeitura e Órgãos vinculados a Prefeitura SP. Na terceira etapa propõe-se conhecer a organização promovendo uma auto- avaliação do sistema de gestão das Secretarias e Órgãos da Prefeitura SP. Esta avaliação busca medir a capacidade do sistema de gestão de produzir e manter bons resultados. A etapa seguinte consiste em redefinir a estratégia revisando o planejamento estratégico e fazendo ampla divulgação da missão, visão, valores e princípios da Prefeitura SP. Neste caminho a liderança assume a direção estratégica alinhando a cultura do alto desempenho e excelência nos processos críticos. As estratégias são desdobradas em planos de ação. Propõe-se a implantação de um sistema de monitoramento da implementação das estratégias, monitorando os respectivos planos e avaliando os resultados que -4-
  • 5.
    permitirão melhorar asrespostas para o cidadão-usuário e demais partes interessadas. Finalizando, propõe-se a estruturação do Prêmio de Excelência da Gestão na Prefeitura de São Paulo, vinculado à Secretaria de Gestão Pública e Desburocratização. 3. Análise do contexto (diagnóstico) e justificativas Nos últimos anos as organizações públicas têm buscado cada vez mais aprimorar os seus sistemas de gestão e ferramentas para aplicar da melhor maneira possível os recursos disponíveis. Como conseqüência os gestores públicos têm repensado e introduzido melhorias nos seus sistemas de gestão, de modo a implantarem inovações ou até copiarem ações e projetos que já estão dando certo em outras instituições. Neste contexto, está ocorrendo uma onda de novas práticas de gestão pública, transformando algumas organizações públicas em organizações com alto desempenho em seus resultados, o que traz muitos benefícios para a sociedade. Os gestores públicos, para atender as crescentes necessidades da sociedade, buscam introduzir na sua agenda estratégica ferramentas e práticas de gestão que garantam o desempenho e a eficácia organizacionais. No caso da cidade de São Paulo a decisão de implantar uma gestão de excelência classe mundial é fundamental e obrigatório, dada a sua importância no cenário nacional e internacional. São Paulo é o “principal centro financeiro, corporativo e mercantil da América Latina ; sendo considerada a 14ª cidade mais globalizada do planeta e recebendo o status de cidade global alfa -, por parte do Globalization and World Cities Study Group & Network (GaWC)”. Atualmente, na décima posição do ranking das mais ricas do mundo, deve crescer 4,2% em média ao ano até 2025, ultrapassando cidades como Paris, Osaka -5-
  • 6.
    e Cidade doMéxico, segundo estudos da PricewaterhouseCoopers, baseado nas estimativas de população e crescimento das Nações Unidas, da OCDE (Organização para Cooperação e o Desenvolvimento Econômico) e de governos locais. O município representa, isoladamente, 12,26% de todo o PIB brasileiro e 36% de toda a produção de bens e serviços do estado de São Paulo, sendo sede de 63% das multinacionais estabelecidas no Brasil, além de ser responsável por 28% de toda a produção científica nacional – segundo dados de 2005”. “O lema da cidade, presente em seu brasão oficial, é constituído pela frase em latim "Non ducor, duco", cujo significado em português é "Não sou conduzido, conduzo".”- (São Paulo cidade) Origem: Wikipédia, a enciclopédia livre). Melhorar a qualidade dos serviços prestados ao cidadão e, ao mesmo tempo, torná-lo mais exigente em relação aos serviços públicos a que tem direito é o grande desafio da qualidade na administração pública e o foco de sua atuação. Assim, é necessário se fazer uma análise do modelo vigente e propor ações para um novo modelo de gerenciamento voltado para a gestão pública, através da gestão de pessoas, conquistando uma nova administração pública que garanta a satisfação dos clientes, dos servidores e de toda a sociedade. Essa prática gerencial que apóia toda ação de transformação da administração pública contribui para o aumento da capacidade administrativa e financeira (governança) do Estado e confere-lhe maior legitimidade (governabilidade). Nesse sentido, a implantação de um Programa de Qualidade na Prefeitura do Município de São Paulo (PMSP) passa a ser um poderoso instrumento de cidadania, conduzindo cidadãos e agentes públicos ao exercício prático de uma gestão pública participativa, transparente orientada para resultados e preparada para responder às demandas sociais. -6-
  • 7.
    O diagnóstico queembasamos esta proposição parte da constatação que os órgãos da PMSP apresentam dificuldades: • na estruturação de seu planejamento estratégico que mobilize todos os gestores e força de trabalho no cumprimento da missão e visão de futuro embasada em valores e princípios. • no exercício cotidiano da estruturação do trabalho adequadamente alinhado aos planos estratégicos, com a participação e envolvimento de líderes, empregados e usuários. • no acompanhamento sistemático dos resultados para indicar o grau de eficiência e eficácia das organizações. • na estruturação de um sistema de Informação e conhecimento que envolva os diversos órgãos da PMSP e propiciam a análise crítica do seu desempenho, com base em indicadores. • Na definição de um modelo de gestão que permita uma avaliação com base em indicadores, que leve ao entendimento dos requisitos da excelência e que identifique, de forma sistemática, os pontos fortes e as oportunidades de melhoria. A PMSP perde em agilidade e na capacidade de gerar respostas às mudanças do ambiente em que está inserido. Consideramos, em contrapartida, como oportunidades para a realização do Projeto: 1. A emergência de um novo contexto de mudança: globalização, democratização, revolução tecnológica, novo conceito de desenvolvimento. 2. A existência de modelos sistêmicos de gestão organizacional, construídos com base de conceitos fundamentais essenciais à obtenção de excelência do desempenho. 3. A experiência da Secretaria de Subprefeituras da PMSP na implantação do Modelo de excelência. 4. A diretriz política do nosso Prefeito na modernização e melhoria da Gestão da PMSP. -7-
  • 8.
    5. O apoiodo Instituto Paulista de Excelência da Gestão (IPEG) como parceiro na implementação do modelo de excelência. 6. A experiência da implantação do modelo em outras prefeituras e governos estaduais. 7. O conhecimento acumulado pelos prêmios e programas setoriais da Rede Nacional de Gestão Rumo à Excelência, alinhados aos critérios do Prêmio Nacional da Qualidade (FNQ). 8. A existência de uma escola de formação na PMSP para promover a disseminação do modelo de gestão. 9. A proposta da Agenda 2012: “Assegurar qualidade, agilidade, transparência, responsabilidade social e justiça fiscal às políticas municipais” (Cidade Eficiente). -8-
  • 9.
    4. Árvore deproblemas e árvore de objetivos Árvore de Problemas Ineficácia Descontenta Imagem negativa Falta de Falta de Falta de dos mento do dos serviços integração dos monitoramen constância de resultados cidadão públicos projetos e ações to dos propósitos governamentais projetos e “descontinuida das ações de” Efeitos Falta de uma cultura de gestão que oriente as organizações da Problema central PMSP para a excelência. Causas Herança do Falta de Descontinui- Ausência de Apego às Falta de Visão modelo padronização dade competitividade regras e comprometi- setorial funcional das práticas de administra- e visão de rotinas mento gestão tiva mercado -9-
  • 10.
    Árvore de Soluções Melhoria Satisfação do Imagem positiva Integração dos Monitoramen Eficácia dos dos serviços munícipe dos serviços projetos e ações to dos resultados - prestados públicos governamentais projetos e Continuidade das ações Fins Implantar um modelo de gestão que oriente as organizações da PMSO para a excelência. Meios Promove a Promove a Identifica Estabelece Controla a Avalia a Realiza Promove mudança da satisfação da pontos fortes diretrizes execução execução dos Planejamen- melhorias para cultura força de trabalho e oportunida- estratégicas dos projetos projetos e to alcance dos organizacional des de e ações ações estratégico objetivos melhoria estratégicos - 10 -
  • 11.
    5. Seleção doProjeto Este projeto pretende implantar um modelo de gestão com foco em resultados que oriente todas as Secretaria, Subprefeituras e Órgãos vinculados a Prefeitura SP para a busca da excelência do sistema de gestão. Resultados esperados do Projeto: • disseminação dos fundamentos do modelo de excelência como arcabouço filosófico do modelo de gestão; • definição dos requisitos necessários e regulamento para aplicação do Modelo de Gestão para a Excelência na Prefeitura de SP: orientações metodológicas para implantação do modelo (aplicação integral ou parcial, estratégias de implantação, cultura da qualidade, treinamento, sistema de acompanhamento, sistema de correção de distorções). • detalhamento dos conceitos, elementos e ferramentas do modelo de gestão: definição de métodos e procedimentos para aplicação das ferramentas de gestão definidas no modelo. • estruturação sistêmica do modelo: implantação do modelo de excelência nas Secretarias, Subprefeituras e Órgãos vinculados da Prefeitura SP. • Realização da auto-avaliação da gestão e plano de melhorias; • Redefinição de um plano estratégico para orientar as organizações da Prefeitura SP na busca da excelência dos resultados. • Estruturar sistema de Premiação de Excelência da Gestão na Prefeitura SP - 11 -
  • 12.
    6.Detalhamento do Projeto 6.1Objetivos Específicos 6.1.1.Promover a mudança da cultura organizacional: • Disseminar para todos os gestores da PMSP os fundamentos e princípios do modelo de excelência em gestão pública. • capacitar os gestores e força de trabalho para compreensão dos fundamentos da excelência; • envolver as lideranças para o estabelecimento dos valores e princípios organizacionais necessários a promoção de excelência; • promover a satisfação da força de trabalho; • Promover a satisfação do cidadão-usuário e sociedade 6.1.2. Implantar Núcleos de Excelência da Gestão. • Criar estrutura em todas as Secretarias, Subprefeituras e Órgãos vinculados • Orientar, monitorar a implantação de práticas de excelência reconhecidas através de certificação dos Prêmios de Qualidade na Gestão. 6.1.3.Conhecer a organização: • Promover uma auto-avaliação do sistema de gestão das Secretarias e Órgãos da PMSP. Esta avaliação busca medir a capacidade do sistema de gestão de produzir e manter bons resultados. • identificar pontos fortes e oportunidades de melhoria; • realizar plano de melhorias, considerando os resultados do diagnóstico da auto-avaliação. • sistematizar as práticas de gestão e resultados da organização de acordo com os critérios de processos gerenciais do modelo de excelência em gestão. • implantar mudanças e desenvolver sistemas de reconhecimento e premiações; - 12 -
  • 13.
    6.1.4.Redefinir a estratégia: • revisar o planejamento estratégico; • definir missão, visão e valores e objetivos estratégicos; • elaborar os planos de ação; • fazer análise crítica da execução acompanhando e monitorando os indicadores de desempenho; • avaliar os resultados alcançados; • promover correções e melhorias para alcance dos objetivos estratégicos. 6.1.5. Estruturar sistema de premiação interna de Excelência da Gestão na Prefeitura SP 6.2 Etapas, Eventos e Atividades Etapas do Projeto • APRESENTAÇÃO do anteprojeto do modelo de gestão para o Secretário de Gestão e Prefeito. Formalização da decisão de implantar o Projeto. • PARCERIA: IPEG (Instituto Paulista de Qualidade na Gestão), Núcleo Técnico de Qualidade da Secretaria de Subprefeituras e Secretaria de Gestão e Desburocratização. • Desenvolvimento do regulamento de aplicação do modelo com grupo de representantes da Secretaria de Gestão, núcleo da qualidade da Secretaria de Subprefeituras e cooperação técnica dos parceiros do IPEG. • CAPACITAÇÃO: disseminação dos conceitos e fundamentos do modelo de excelência para os gestores municipais promovidos pelos parceiros do Programa. • CRIAÇÃO dos Núcleos de Excelência da Gestão nas Secretarias, Subprefeituras e órgãos da PMSP para monitorar as práticas e padrões de atuação, tendo em vista sua adequação nos fundamentos de excelência e considerando: enfoque, aplicação, disseminação e integração - 13 -
  • 14.
    DIAGNÓSTICO: Auto-avaliação da situação atual dos diversos órgãos da PMSP em comparação com os fundamentos e práticas do modelo de excelência, com acompanhamento da consultoria especializada. • PLANEJAMENTO ESTRATÉGICO: definição das medidas iniciais para concretizar o modelo de gestão para excelência. Elaboração da missão, visão e valores e documento básico para orientar o controle dos resultados no exercício de 2011 e 2012. • IMPLANTAÇÃO – do sistema de monitoramento da gestão e controle de resultados com acompanhamento da consultoria especializada e cooperação técnica dos parceiros. Identificação de oportunidades de melhoria nas práticas de gestão e implantação de novas práticas. . • AVALIAÇÃO - Avaliação das medidas implantadas e melhoria contínua do sistema de gestão. • PREMIAÇÃO: Reconhecimento das melhores organizações da Prefeitura de São Paulo. - 14 -
  • 15.
    7. Cronograma Executivo 2010 JAN FEV MAR ABR MAI JUN JUL AGO SET OUT NOV DEZ JAN 1.Definição do grupo gestor e definição da estratégia de aplicação do modelo de excelência em gestão pública 2. Disseminação para todos os gestores da PMSP os fundamentos e princípios do modelo de excelência 3.Criação dos Núcleos de Excelência da Gestão nas Secretarias, Subprefeituras e órgãos da PMSP 4.Elaboração da auto-avaliação do sistema de gestão em 100% das Secretarias Subprefeituras e órgãos da PMSP 5.Elaboração do Planejamento Estratégico em 100% das Secretarias, Subprefeituras e órgãos da PMSP 6. Estruturação, padronização, do sistema de monitoramento de resultados da gestão 7. Estruturação do Prêmio de Excelência da Gestão na Prefeitura de São Paulo - 15 -
  • 16.
    8. Recursos necessários ESTIMATIVO Despesas com diárias examinadores; 100 examinadores x 5diáriasXR$ R$ 300.000,00 600 Despesas com remuneração dos palestrantes 2.000,00 x 12 palestra (ano) R$ 24.000,00 Capacitação de examinadores (banca examinadora) 180 examinadores x R$ 600,00 (três R$ 108.000,00 examinadores por Órgão) Despesas com transportes e viagens (palestrantes, consultor) 100 examinadores x R$ 1.000,00 R$ 100.000,00 Despesas coffee break treinamento 50 turmas de 35 alunos R$ 35.000,00 Capacitação de multiplicadores para os Fundamentos dos Critérios 120 pessoas x R$ 600,00 (duas R$ 72.000,00 de Excelência pessoas por secretaria e subprefeitura) Consultoria e capacitação para o Planejamento Estratégico da 120 pessoas x R$ 600,00 (duas R$ 72.000,00 PMSP pessoas por Órgão) Estruturação dos Núcleos de Excelência da Gestão R$ 600.000,00 Materiais diversos p/ treinamento , divulgação, avaliações, troféu, R$ 150.000,00 placas de reconhecimento R$ 1.461.000,00 - 16 -
  • 17.
    9 – Fontesde financiamento – origem dos recursos O Banco Mundial apóia a implementação para aprimorar a qualidade de gestão pública. O BNDES – PMAT apóia o fortalecimento da capacidade gerencial, normativa, operacional e tecnológica da administração pública municipal. Inclui como itens financiáveis a capacitação de recursos humanos, tecnologia da informação e equipamentos de informática, além de serviços técnicos especializados. O BID por meio do Projeto Brasil Municípios tem como foco de atuação: • Formação e aperfeiçoamento de instrutores de instituições e entidades regionais de capacitação para atuarem como multiplicadores em matérias relevantes para a melhoria da gestão municipal; • Capacitação presencial e descentralizada de gestores e técnicos municipais, com foco em resultados; • Consultoria especializada e assistência técnica no local de trabalho para a solução de problemas que impedem ou fragilizam a execução de programas e projetos, complementando a capacitação institucional; • Intercâmbio de experiências entre municípios, do Brasil e do exterior, que possibilite a disseminação de lições aprendidas nas trajetórias de desenvolvimento local e a identificação de boas práticas de gestão municipal que possam ser adaptadas às realidades locais; • Fomento e apoio ao desenvolvimento de experiências-piloto inovadoras de gestão local, associativismo intermunicipal e/ou gestão participativa; • Apoio e fortalecimento de redes temáticas, parcerias, consórcios e outras formas de associativismo intermunicipal. Fonte de pesquisa: sites BNDES/BID - 17 -
  • 18.
    10. Stakeholders Parte interessada Necessidades Liderança: Prefeito, Secretários, • Obter a satisfação do cidadão-usuário Subprefeitos e Superintendentes, e sociedade • Boa imagem p/ sociedade • Resultados efetivos, eficazes e eficientes Corpo Gerencial: Coordenadores, • Estratégia clara de atuação; Supervisores, Assessores, Chefias • Traduzir a estratégia em termos operacionais • Gerenciar a estratégia transformando em um processo contínuo • Apoio da liderança para dar continuidade aos projetos • Integração entre os diferentes gestores • Definição de metas de desempenho Força de Trabalho: Funcionários • Condições adequadas de trabalho efetivos, comissionados, contratados, • Oportunidades de participar de prestadores de serviços, estagiários, treinamentos colaboradores • sentir satisfação no trabalho: ser ouvido, participar, ter informações, saber o seu papel. • Saber qual a finalidade do seu trabalho - 18 -
  • 19.
    Cidadão-usuário • Qualidade de vida • Sentir-se satisfeito: ser ouvido, ter informações, ser atendido. Parceiros : IPEG, FUNDAP, FGV, • Disseminar conhecimento outros • Contribuir para a melhoria contínua das organizações Políticos: vereadores, deputados, • Obter a satisfação do cidadão-usuário partidos e sociedade • Boa imagem p/ sociedade • Resultados efetivos, eficazes e eficientes Fornecedores • Conseguir remuneração justa • receber no prazo • Conhecer os requisitos dos produtos e serviços Mídia • Ter informações sobre os serviços prestados • Conhecer os projetos do governo • Fiscalizar a atuação do governo - 19 -
  • 20.
    11- Monitoramento doProjeto O projeto trata da concepção de um modelo de gestão para a excelência a ser implantado no Sistema da PMSP orientado pelos fundamentos do modelo de excelência do Prêmio Nacional da Qualidade . O escopo do projeto restringe-se à definição do modelo de gestão para a excelência e sua aplicação nas Secretarias e órgãos da PMSP. A fase de implantação do modelo será incorporada aos processos estratégicos das respectivas unidades institucionais. O projeto vai indicar o que se deve fazer para se chegar a excelência em gestão voltada à obtenção de resultados viabilizando a sua aplicação em toda a Prefeitura do Município de São Paulo. O projeto será monitorado considerando: • o alcance da abordagem dos fundamentos da excelência do Prêmio Nacional da Qualidade como arcabouço filosófico do modelo de gestão; • a definição dos requisitos necessários para aplicação do modelo na PMSP; • a definição de orientações metodológicas para implantação do modelo (aplicação integral ou parcial, estratégias de implantação, cultura da qualidade, treinamento, sistema de acompanhamento, sistema de correção de distorções). • a estruturação sistêmica do modelo; • o detalhamento dos conceitos, elementos e ferramentas do modelo de gestão. • o regulamento para aplicação do Modelo de Gestão para a Excelência • os métodos e procedimentos para aplicação das ferramentas de gestão definidas no modelo. O monitoramento do projeto será mensal, verificando o cumprimento do cronograma e a implantação das fases nas diversas Secretarias, Subprefeituras e Órgãos da PMSP. O Núcleo Gestor de Excelência da Gestão vinculado à Secretaria de Gestão e Desburocratização ficará responsável pelo monitoramento e emissão de relatórios mensais ao Prefeito. - 20 -
  • 21.
    12- Indicadores deexecução e formas de verificação Perspectiva Indicador Forma de cálculo Formas de verificação Disseminação do Modelo de % de gestores capacitados número de gestores Freqüência nos cursos de Gestão de Excelência para capacitados/ n° total capacitação 100% dos gestores municipais de gestores da até junho de 2010. Prefeitura SP Implantação dos Núcleos de % de Núcleos implantados Número de núcleos Publicação no Diário Oficial Excelência da Gestão até implantados/ nº total da Cidade de São Paulo julho/2010 em 100% das de Secretarias, Secretarias, Subprefeituras e Subprefeituras e Orgãos da Prefeitura SP Órgãos Elaboração da auto-avaliação % de auto- avaliação da gestão Número de auto- Publicação no Diário Oficial do sistema de gestão em 100% efetuada avaliações da Cidade e Relatório das Secretarias Subprefeituras efetuadas/ nº total de mensal dos Núcleos de e órgãos da Prefeitura SP até Secretarias, Excelência setembro de 2010. Subprefeituras e órgãos Elaboração do Planejamento Planejamento Estratégico Número de Publicação no Diário Oficial Estratégico na Prefeitura SP, elaborado planejamento da Cidade e Relatório Secretarias, Subprefeituras e estratégico realizado mensal dos Núcleos de órgãos da Prefeitura SP até Excelência dezembro de 2010. - 21 -
  • 22.
    Implantação de sistemade Sistema de monitoramento de Número de sistema Relatório Mensal dos monitoramento de resultados da resultados implantado de monitoramento Resultados e Reunião gestão na Prefeitura SP, implantados mensal de monitoramento Secretarias, Subprefeituras e de resultados com o Prefeito Órgãos até fevereiro de 2011. Estruturação do sistema de % de organizações da Prefeitura Número de Controle da estrutura Premiação de Excelência da SP que participam do sistema organizações que administrativa do Prêmio. Gestão na Prefeitura SP de premiação participam / nº total de organizações da Prefeitura SP - 22 -
  • 23.
    ANEXO I O MODELO DE EXCELÊNCIA EM GESTÃO O Modelo de Excelência em Gestão (MEG) baseia-se em um conjunto de fundamentos da excelência (quadro 1) que expressam conceitos atuais que se traduzem em práticas encontradas em organizações de elevado desempenho, líderes de Classe Mundial. Os fundamentos da excelência refletem valores reconhecidos internacionalmente, e as suas principais fontes de referências são o Baldrige National Quality Program, a European Foundation for Quality Management e a International Organization for Standardization. Quadro 1 – Fundamentos da excelência Pensamento Entendimento das relações de interdependência entre os diversos componentes de uma organização, bem como entre a organização e o ambiente externo. Sistêmico Aprendizado Busca e alcance de um novo patamar de conhecimento para a organização por meio da percepção, reflexão, avaliação e compartilhamento de experiências. organizacional Cultura de inovação Promoção de um ambiente favorável à criatividade, experimentação e implementação de novas idéias que possam gerar um diferencial competitivo para a organização. Atuação de forma aberta, democrática, inspiradora e motivadora das pessoas, visando ao desenvolvimento da cultura da excelência, à promoção de relações Liderança e constância de de qualidade e à proteção dos interesses das partes interessadas. propósitos - 23 -
  • 24.
    Compreensão e segmentaçãodo conjunto das atividades e processos da organização que agreguem valor para as partes interessadas, sendo que a Orientação por processos tomada de decisões e execução de ações deve ter como base a medição e e informações análise do desempenho, levando-se em consideração as informações disponíveis, além de incluir os riscos identificados. Visão de futuro Compreensão dos fatores que afetam a organização, seu ecossistema e o ambiente externo no curto e no longo prazo, visando a sua perenização. Geração de valor Alcance de resultados consistentes, assegurando a perenidade da organização pelo aumento de valor tangível e intangível de forma sustentada para todas as partes interessadas. Valorização das pessoas Estabelecimento de relações com as pessoas, criando condições para que elas se realizem profissionalmente e humanamente, maximizando seu desempenho por meio do comprometimento, desenvolvimento de competências e espaço para empreender. Conhecimento sobre o Conhecimento e entendimento do cliente e do mercado, visando à criação de cliente e o mercado valor de forma sustentada para o cliente e, conseqüentemente, gerando maior competitividade nos mercados Desenvolvimento de Desenvolvimento de atividades em conjunto com outras organizações, a partir parcerias da plena utilização das competências essenciais de cada uma, objetivando benefícios para ambas as partes. Atuação que se define pela relação ética e transparente da organização com todos os públicos com os quais ela se relaciona, estando voltada para o desenvolvimento sustentável da sociedade, preservando recursos ambientais e culturais para gerações futuras; respeitando a diversidade e promovendo a Responsabilidade social redução das desigualdades sociais como parte integrante da estratégia da organização. Fonte: FNQ: Conceitos Fundamentais da Excelência em Gestão, 2008. - 24 -
  • 25.
    Esses fundamentos daexcelência, quando aplicados, trazem melhorias para os processos e produtos, redução de custos e aumento da produtividade para a organização, tornando-a mais competitiva. Além disso, potencializam a credibilidade da instituição e o reconhecimento público, aumentando o valor do empreendimento. A organização que adota enfoques de excelência adapta-se mais facilmente às mudanças e tem mais condições de atingir e manter um desempenho de Classe Mundial. O Modelo de Excelência da Gestão® (MEG), tendo como base os Fundamentos da Excelência, sendo constituído por oito critérios: 1. Liderança 2. Estratégias e Planos 3. Clientes 4. Sociedade 5. Informações e Conhecimento 6. Pessoas 7. Processos 8. Resultados No Modelo, os fundamentos da Excelência são expressos em características tangíveis (mensuráveis quantitativa ou qualitativamente) que chamamos de requisitos. O Modelo de Excelência da Gestão® é representado pelo diagrama mostrado abaixo. - 25 -
  • 26.
    MODELO DE EXCELÊNCIADA GESTÃO® (MEG) Uma visão sistêmica da gestão organizacional A figura representativa do Modelo de Excelência da Gestão® (MEG) simboliza a organização, considerada um sistema orgânico e adaptável, que interage com o ambiente externo. Sugere que os elementos do Modelo, imersos num ambiente de Informações e Conhecimento, relacionam-se de forma harmônica e integrada, voltados para a geração de resultados. Embora o desenho admita diferentes interpretações, a que melhor descreve o Modelo utiliza o conceito de aprendizado, segundo o ciclo de PDCL (Plan, Do, Check e Learning) como descrito a seguir: - 26 -
  • 27.
    A Liderança, deposse de todas essas informações, estabelece os princípios da organização, pratica e vivencia os fundamentos da excelência, impulsionando, com seu exemplo, a cultura da excelência na organização. Os líderes, principais responsáveis pela obtenção de resultados que assegurem a satisfação de todas as partes interessadas e a perpetuidade da organização, analisam o desempenho da mesma e executam, sempre que necessário, as ações requeridas, consolidando o aprendizado organizacional. As Estratégias são formuladas pelos líderes para direcionar a organização e o seu desempenho, e para determinar sua posição competitiva. São estabelecidas metas que consideram as projeções da demanda e o desempenho projetado dos concorrentes. As estratégias são desdobradas em todos os níveis da organização em Planos de ação, de curto e longo prazo. Recursos adequados são alocados para assegurar a implementação das estratégias. As estratégias, as metas e os planos são comunicados paras as pessoas da força de trabalho e, quando pertinente, para as demais partes interessadas. A organização avalia permanentemente a implementação das estratégias, monitora os respectivos planos e responde rapidamente às mudanças nos ambientes interno e externo. Até este momento, considerando os quatro critérios apresentados, tem-se a etapa de Planejamento (P) do ciclo PDCL da organização. As Pessoas que compõem a força de trabalho devem estar capacitadas e satisfeitas, atuando em um ambiente propício à consolidação da cultura da excelência, para executar e gerenciar adequadamente os Processos, criando valor para os clientes a fim de aperfeiçoar o relacionamento com os fornecedores. A organização planeja e controla seus custos e investimentos. Os riscos financeiros são quantificados e monitorados. Conclui-se, neste momento, a etapa referente à Execução (D) do PDCL. Para efetivar a etapa do Controle (C), são mensurados os Resultados em relação a: situação econômico-financeira, clientes e mercado, pessoas, sociedade, - 27 -
  • 28.
    processos principais donegócio e processos de apoio, e fornecedores. Os efeitos gerados pela implementação sinérgica das práticas de gestão e pela dinâmica externa à organização podem ser comparados às metas estabelecidas para eventuais correções de rumo ou reforços das ações implementadas. Conclui-se, neste momento, a etapa referente ao Controle (C) do PDCL. Esses resultados, em forma de Informações e Conhecimento, retornam a toda a organização, para que esta possa executar as ações e buscar o aprendizado organizacional. Essas informações representam a inteligência da organização, viabilizando a análise do desempenho e a execução das ações necessárias, em todos os níveis. A figura enfatiza as informações e o conhecimento como elementos que permitem a inter-relação de todos os critérios e, portanto, entre todos os elementos que constituem a organização. A gestão das informações e dos ativos intangíveis é um elemento essencial à jornada em busca da excelência. Conclui-se, neste momento, a etapa referente ao Aprendizado (L) do PDCL. Critério 1 – LIDERANÇA O Critério Liderança traduz, essencialmente, o fundamento da excelência Liderança e Constância de Propósito, que preconiza a forma aberta, democrática e inspiradora da atuação das pessoas que detêm a propriedade e das que atuam na direção exercendo a liderança em todos os níveis na organização. É a forma que visa o desenvolvimento da cultura da excelência como fonte de motivação, à promoção de relações de qualidade e à proteção dos interesses das partes. Trata do comprometimento dos líderes com formas efetivas de governança, com os valores e princípios da organização, além das estratégias e da promoção do sistema de gestão para a excelência. Trata destacadamente da criação de um ambiente organizacional que estimule as pessoas a buscar e realizar um propósito comum e duradouro. - 28 -
  • 29.
    EXERCÍCIO DA LIDERANÇA O exercício da liderança considera a mobilização da força de trabalho e obtenção de apoio das partes interessadas para o êxito das estratégias. Trata também das mudanças culturais necessárias para apoiar a concretização das estratégias. Para que se promova a cultura da excelência na organização, é necessário que haja convergência nas ações relativas a todos os setores, unidades e processos, levando-se em consideração as expectativas de todas as partes interessadas. O exercício da liderança baseia-se em valores claros e em princípios organizacionais que sustentem as decisões e permitam guiar e inspirar a organização, engajando seguidores no alcance dos seus objetivos. Deve também abranger todos os líderes da organização, mesmo aqueles designados para liderar equipes perenes ou temporárias, fora da estrutura hierárquica, como as equipes multifuncionais, comitês, comissões, times e projetos. O exercício da liderança leva assim à estruturação das práticas de gestão e de criação das condições necessárias à busca da excelência pela organização. Considera as formas utilizadas para estabelecer padrões de trabalho e para controlar as práticas de gestão a partir da verificação do cumprimento dos padrões e a implementação do aprendizado para avaliar e melhorar as práticas e padrões. Finalmente, trata de como a inovação é desenvolvida na organização. Critério 2- ESTRATÉGIAS E PLANOS O Critério Estratégias e Planos traduz, primordialmente, o fundamento da excelência Visão de Futuro, pois determina os elementos de análise do ambiente externo onde a organização efetuará as suas transações a partir da compreensão dos fatores que afetam o negócio e o mercado de atuação no curto e no longo prazo. Esse delineamento das perspectivas futuras proporciona elementos para traduzir a visão da organização em estratégias e planos concretos para alcançá-la, com comprometimento das pessoas. - 29 -
  • 30.
    O Critério Estratégiase Planos é representado no Modelo de Excelência da Gestão® (MEG) da FNQ na forma de uma seta integradora, central aos demais critérios, a qual aponta para o Critério Resultados. O Modelo ressalta dessa forma os processos gerenciais para lidar com as estratégias e planos da organização , em decorrência da importância das práticas de planejamento na organização Classe Mundial, para definir os rumos e detalhar a causa a ser perseguida. Esse Critério dá sentido ao de Liderança quando define e detalha em que objetivos e metas as pessoas devem ser engajadas pelas lideranças. O atendimento das necessidades de clientes e da sociedade, emanadas dos Critérios Clientes e Sociedade, constitui a referência principal da criação de valor pela gestão das Pessoas e Processos, para produzir os Resultados para as partes interessadas. Para isso, o Critério separa a deliberação dos rumos para o futuro na organização em dois temas principais. O primeiro, referente à Formulação das estratégias, aborda as reflexões sobre os ambientes e escolhas das estratégias, responsável por definir caminhos compatíveis com o setor de atuação da organização — o macroambiente e o seu mercado. Considera o sentido econômico do conjunto de atividades de compra e venda de bens e serviços e também de transações com ativos como mercado de consumidores, mercado financeiro, mercado de capitais, aspectos socioambientais e de sustentabilidade. O segundo, referente à Implementação das estratégias, abrange as ações, interna e externamente, executadas em função das estratégias formuladas, com indicadores, metas e planos de forma que a organização, em todos os níveis, alinhe seus processos , monitore o seu êxito e reavalie suas estratégias. Outros fundamentos da excelência são fortemente evidenciados ao longo do critério estratégias e planos. O fundamento Foco no Cliente e no Mercado está presente na Formulação das estratégias, em razão da consideração do entendimento do mercado de atuação como pré-requisito para formulação das estratégias. - 30 -
  • 31.
    O fundamento Valorizaçãodas Pessoas aparece também na Formulação das estratégias, quando estimula o envolvimento das diversas áreas da organização no processo. Também surge na Implementação das estratégias quando da consideração da comunicação das estratégias, metas e planos de ação para a força de trabalho. O fundamento Orientação por Processos e Informações se destaca tanto na Formulação das estratégias — visto que essas devem ser resultados de análises de dados e fatos — como na Implementação das estratégias quando se considera a configuração de medição do desempenho com base em indicadores que mostrem a coerência entre estratégias e processos. O fundamento Geração de Valor está presente na Implementação das estratégias quando considera a definição de metas para indicadores de desempenho, a fim de promover a avaliação dos resultados e o engajamento das pessoas. Critério 3 – CLIENTES (CIDADÃO-USUÁRIO) O Critério Clientes está diretamente relacionado com o fundamento Foco no cliente e no mercado, que preconiza a criação e entrega de valor para o cliente de forma sustentada e maior competitividade nos mercados. Isso se dá por meio do conhecimento e entendimento destas duas entidades: cliente e mercado. O Critério está estruturado em dois temas principais. O primeiro referente à Imagem e conhecimento de mercado, aborda a forma como a organização identifica e entende as necessidades e expectativas dos clientes e do mercado. Também trata da divulgação dos seus produtos e marcas. O segundo referente ao Relacionamento com clientes, aborda o tratamento das reclamações e a avaliação da satisfação, fidelidade e insatisfação dos clientes em relação a seus produtos. - 31 -
  • 32.
    RELACIONAMENTO COM CLIENTES O relacionamento é um recurso fundamental para o entendimento e a gestão das necessidades e expectativas dos clientes, bem como para o desenvolvimento de novos negócios. Este tema trata da forma como os canais são definidos e colocados à disposição dos clientes para que eles apresentem suas manifestações — reclamações, sugestões, pedidos, solicitação de informações e elogios e como essas manifestações são tratadas. A solução adotada deve ser passada para os clientes e, internamente à organização, para as áreas pertinentes. Outro ponto tratado neste tema diz respeito à forma como a organização avalia a satisfação, a fidelidade e a insatisfação do cliente. Critério 4 – S0CIEDADE A estruturação do Critério Sociedade está baseada principalmente no fundamento Responsabilidade Social, que pressupõe o reconhecimento da comunidade e da sociedade como partes interessadas da organização. O valor da organização depende de sua credibilidade perante a sociedade e de seu reconhecimento público. Por esta razão, o zelo com a imagem perante a sociedade é elemento fundamental para o sucesso e a perenidade da organização. Outro fundamento relacionado com o Critério Sociedade é o Pensamento Sistêmico, pela importância do entendimento das relações de interdependência existentes entre a organização e o ambiente externo. O fundamento Liderança e Constância de Propósitos também orienta a estruturação deste Critério, pela importância do papel da Direção na incorporação da cultura necessária ao desenvolvimento sustentável. “Desenvolvimento sustentável: desenvolvimento que satisfaz as necessidades presentes sem comprometer a capacidade das futuras gerações de satisfazerem suas próprias necessidades.” - 32 -
  • 33.
    Gro Harlem Brundtland,1987, presidente da Comissão Mundial de Meio Ambiente. AVALIAÇÃO DO GRAU DE SATISFAÇÃO DA SOCIEDADE Devem ser estabelecidas formas de avaliar o grau de satisfação das comunidades em relação à organização que considerem pelo menos os seguintes aspectos: • grau de satisfação com relação aos impactos dos processos e operações; e • grau de satisfação com relação aos esforços para o fortalecimento da sociedade. O primeiro aspecto tem a ver com o grau de eficácia no atendimento aos impactos decorrentes dos processos, produtos e instalações da organização e o segundo está relacionado com a eficácia dos projetos sociais desenvolvidos para apoio à sociedade e à comunidade vizinha à organização. O grau de satisfação da sociedade pode ser avaliado por meio da aplicação de pesquisas dirigidas a representantes da comunidade. IMAGEM PERANTE A SOCIEDADE O valor de uma organização depende de sua credibilidade perante a sociedade e do reconhecimento público que recebe. Por esta razão, ela deve manter práticas que lhe permitam conhecer sua imagem perante a sociedade. É importante ter clara a diferença entre a avaliação do grau de satisfação da comunidade e a avaliação da imagem perante a sociedade. Ainda que as duas avaliações possam ser feitas a partir dos mesmos instrumentos, há diferenças importantes entre elas. A avaliação do grau de satisfação, normalmente, está associada à percepção por parte das comunidades de ações mais específicas realizadas pela organização, e normalmente têm horizonte de menor prazo. Por outro lado, a avaliação da imagem está mais relacionada à visão global que a sociedade tem da organização, com base no conjunto de atuações que a mesma - 33 -
  • 34.
    tem feito aolongo de sua história. Naturalmente, a avaliação da imagem fica condicionada ao resultado das ações mais recentes, e por essa razão é importante que o instrumento para sua avaliação consiga, na medida do possível, captar a percepção global, pois esta tem mais relação com a credibilidade da organização e o reconhecimento público. Além de avaliar, a organização deve zelar pela sua imagem perante a sociedade. Zelar pela imagem implica: • identificar requisitos legais e outros compromissos ou acordos, impostos ou voluntariamente assumidos, que sejam aplicáveis aos aspectos éticos e aos • impactos sociais de suas atividades, produtos e serviços, mesmo aqueles do ambiente de trabalho e da segurança e saúde ocupacional, do meio ambiente, • do patrimônio e do capital social, da economia e das relações com o mercado; • definir responsabilidades e práticas para assegurar o atendimento pleno a tais requisitos; • analisar os resultados das avaliações da imagem e atuar nas lacunas observadas; e • manter um sistema de comunicação adequado com a sociedade. A Critério 5 – INFORMAÇÕES E CONHECIMENTO O Critério Informações e Conhecimento traduz, primordialmente, o fundamento da excelência Orientação por Processos e Informações, pois suporta a tomada de decisões na organização com base em medições e análise do seu desempenho e de outros fatos e dados dos ambientes interno e externo. A organização deve dispor de sistemas de informação adequados para essa finalidade e usar sistematicamente informações comparativas. Os seus diferenciais favoráveis, - 34 -
  • 35.
    identificados em relaçãoa essas informações, expressam o potencial de seus ativos intangíveis em agregar valor ao negócio e gerar diferencial competitivo. O Modelo de Excelência da Gestão® (MEG) destaca a informação e o conhecimento em um critério específico, em decorrência da importância desses temas para a excelência na gestão das organizações. Na figura do Modelo, o Critério Informações e Conhecimento aparece como elemento de ligação entre os demais, representado na área de cor branca, pelo fato de permear todo o sistema de gestão. Os requisitos deste critério têm forte interação com todos os demais Critérios. Os temas que o compõem são referentes à Informações da organização, à Informações comparativas e à Ativos intangíveis. São separados didaticamente em decorrência da finalidade específica de cada um para apoiar a gestão da organização Classe Mundial. Outros fundamentos da excelência são fortemente evidenciados ao longo dos três temas, como: Em Informações da organização: • As práticas de gestão das informações para acompanhar os planos de ação decorrem, principalmente, do fundamento Liderança e constância de propósitos, pois o êxito na implementação das estratégias é significativamente influenciado pelo acompanhamento dos planos de ação conduzidos pelas lideranças. • As práticas de gestão das informações para apoiar as operações enfatizam o fundamento Orientação por processos e informações, pois os envolvidos nos processos são usuários dos sistemas de informação, que devem abastecer ágil e sistematicamente a organização com dados gerados ao longo dos processos. Devem permitir também que, uma vez tratados, esses dados possam ser armazenados e conservados com segurança em registros de arquivos organizados e, depois, extraídos com rapidez na forma de informações para apoiar os usuários. - 35 -
  • 36.
    Em Informações comparativas: • As práticas de gestão aparecem evidenciando os fundamentos Orientação por processos e informações, Geração de Valor e Aprendizado organizacional, visto que as informações comparativas são relevantes para compreender resultados alcançados e estabelecer resultados desejados, ou metas, bem como para promover melhorias de produtos e processos, alcançando um novo nível de conhecimento pela prática regular do benchmarking. Em Ativos intangíveis: • As práticas evidenciam a presença dos fundamentos Foco no Cliente e no Mercado e Orientação por processos e informações, quando visam à identificação metodológica, ao desenvolvimento e à proteção do diferencial competitivo agregados por tais ativos. As práticas requeridas neste item também evidenciam o fundamento Aprendizado organizacional ao tratar do compartilhamento do conhecimento na organização, potencializando, por meio do aumento do conhecimento dos profissionais, a melhoria dos processos e produtos. Critério 6 – PESSOAS A estruturação do Critério Pessoas está baseada principalmente no fundamento Valorização das Pessoas, que relaciona o desempenho da organização com a capacitação, motivação e bem-estar da força de trabalho, bem como com um ambiente propício à participação e ao desenvolvimento. Este Critério está baseado, também, nos fundamentos Geração de Valor, Pensamento Sistêmico e Aprendizado Organizacional. - 36 -
  • 37.
    O Critério Pessoasestá estruturado em três temas: Sistemas de trabalho, Capacitação e desenvolvimento e Qualidade de vida. O tema Sistemas de trabalho orienta a organização para a importância das relações entre as pessoas e do trabalho em equipe. Os requisitos levam ainda a organização a estimular a cooperação mútua e a comunicação eficaz, e a criar estruturas organizacionais flexíveis e que se adaptem facilmente a novas situações, de forma a permitir resposta rápida às demandas dos negócios. Finalmente, a aplicação dos fundamentos Geração de Valor e Aprendizado Organizacional orienta a organização para a importância das formas de avaliação de desempenho, recompensa e remuneração como alavancadores da busca do alto desempenho e da cultura da excelência. O tema Capacitação e desenvolvimento aplica os fundamentos Valorização das Pessoas e Aprendizado Organizacional, ao reunir requisitos para dirigir os esforços da organização no sentido de assegurar às pessoas oportunidades para aprender e para se desenvolver pessoal e profissionalmente. Os requisitos deixam clara a importância de alinhar os esforços de Capacitação e desenvolvimento, além de atenderem às necessidades operacionais, com as estratégias e as aspirações da força de trabalho. Finalmente, o tema Qualidade de vida reúne os requisitos relativos à manutenção do clima organizacional e da qualidade de vida. Esses requisitos abordam a preservação da integridade física das pessoas, representada pela saúde ocupacional, segurança e ergonomia. Abordam, também, a busca do bem-estar, a satisfação e a motivação das pessoas, bem como a necessidade da avaliação da sua satisfação. O atendimento a esses requisitos é condição fundamental para a retenção de talentos e para que a força de trabalho contribua para os resultados da organização, por meio da plena utilização de suas capacidades. - 37 -
  • 38.
    Em resumo, oCritério Pessoas reúne em seus temas os requisitos voltados a selecionar, integrar, e organizar as pessoas e avaliar seu desempenho; capacitar e desenvolver; e manter o ambiente de trabalho, de forma a assegurar a utilização plena do potencial das pessoas que compõem a força de trabalho, em alinhamento com as estratégias organizacionais. SISTEMAS DE TRABALHO O tema Sistemas de trabalho enfoca as formas como a organização proporciona à sua força de trabalho as condições para definir e executar seus processos. Inclui como as pessoas são organizadas, visando assegurar condições adequadas de trabalho no que se refere a aspectos como cooperação, comunicação, autonomia, estrutura de cargos e outros. Esses aspectos são reconhecidos como importantes para que as pessoas tenham a possibilidade de utilizar plenamente seu potencial. Este tema contempla também as práticas voltadas à seleção, contratação e integração de novos membros da força de trabalho, bem como à avaliação do desempenho, reconhecimento e remuneração. CAPACITAÇÃO E DESENVOLVIMENTO O tema Capacitação e desenvolvimento aborda as atividades de capacitação e desenvolvimento da força de trabalho, desde a fase de identificação das necessidades, passando pela realização e avaliação da eficácia, levando em conta as estratégias da organização. Destaca-se o fato de que este tema aborda explicitamente o desenvolvimento da cultura da excelência e também o desenvolvimento pessoal (além do desenvolvimento profissional) dos componentes da força de trabalho. QUALIDADE DE VIDA O tema Qualidade de vida considera que a organização precisa, de um lado, ser capaz de atrair e reter as pessoas que necessita para suas operações e para suas estratégias e, de outro, manter um clima organizacional que faça com que a - 38 -
  • 39.
    força de trabalhoexplore ao máximo seu potencial, de forma a assegurar o alto desempenho. Contempla, também, uma orientação a organização para manter práticas compatíveis com a sua responsabilidade de zelar pela integridade física das pessoas que atrai para sua força de trabalho. Critério 7 – PROCESSOS Este Critério aborda a gestão dos processos da organização que agregam valor de uma forma geral. Mais especificamente, considera os processos que agregam valor diretamente para os clientes, os processos de apoio, os processos de relacionamento com os fornecedores e os processos econômico-financeiros da organização. Está baseado no fundamento Orientação por Processos e Informações, que orienta a organização para a compreensão e gerenciamento por meio de processos, obtendo-se, em decorrência, o pleno domínio dos recursos empregados pela organização, a previsibilidade dos seus resultados, a melhoria do seu desempenho e a implementação sistemática de inovações e melhorias. Segundo a ótica dos processos da organização e considerando-se o Modelo de Excelência da Gestão® (MEG), podemos concluir que os processos estão presentes em nos oito Critérios de Excelência, inclusive nos Resultados, uma vez que estes são a conseqüência dos próprios processos. Assim, os processos que agregam valor, relativos à liderança, são tratados no Critério Liderança; os relacionados com a formulação e desdobramento das estratégias, no Critério Estratégias e Planos; os vinculados aos clientes, à sociedade e pessoas, nos Critérios Clientes, Sociedade e Pessoas, respectivamente; os relativos ao tratamento das informações da organização e os conhecimentos adquiridos e acumulados, no Critério Informações e Conhecimento. Conclui-se, portanto, que os processos estão inter-relacionados e interagem em todo o Modelo de Excelência da Gestão® (MEG). - 39 -
  • 40.
    Critério 8 -RESULTADOS Este critério corresponde, na interpretação da descrição do Modelo da Excelência da Gestão®, à etapa do controle do ciclo PDCA. O fundamento diretamente associado à este Critério é Geração de Valor: Alcance de resultados consistentes, assegurando a perenidade da organização pelo aumento de valor tangível e intangível de forma sustentada para todas as partes interessadas. Para colocar este conceito em prática as organizações devem considerar que: • Gerar valor para todas as partes interessadas visa aprimorar relações e assegurar o desenvolvimento da organização. • A organização que age desta forma, enfatiza o acompanhamento dos resultados em relação às metas, a comparação destes com referenciais pertinentes e o monitoramento da satisfação de todas as partes interessadas, obtendo sucesso de forma sustentada e adicionando valor para todas elas. • A geração de valor depende cada vez mais dos ativos intangíveis, que atualmente representam a maior parte do valor das organizações. • O conhecimento tácito oriundo do trabalho em redes formais e informais também deve ser considerado. Os grandes desafios da gestão para a excelência do desempenho de maneira sustentada, não sacrificando o futuro para garantir ganhos de curto prazo, estão refletidos nos objetivos do fundamento: aumento de valor tangível e intangível de forma sustentada para todas as partes interessadas. Os resultados são decorrentes da aplicação, adequada e integrada, das práticas implementadas pela organização em atendimento aos requisitos constantes em todos os Critérios De Excelência . - 40 -
  • 41.
    Bibliografia: OLIVEIRA, Luiz Macedode; GALVÃO, Maria Cristina Costa Pinto: Desenvolvimento Gerencial na Administração Pública no Estado de São Paulo, São Paulo, FUNDAP, 2009. LIMA, Paulo Daniel Barreto: A Excelência em Gestão Pública: a trajetória e a estratégia do Gespública – Rio de Janeiro: Qualitymark, 2007. Critérios Compromisso com a Excelência e Rumo à Excelência – São Paulo: Fundação Nacional da Qualidade, 2009. - 41 -