Programa ECO-SP




        Novembro 2009
Equipe
            Andréia Cardoso (SMSP)
               Vera Lúcia Silva (SJ)
Fernanda Albanese Hayek (SMT/CET)
 Gerson Lima Macambyra (SMT/CET)




                     Orientadora
               Profa. Fátima Cortella
Programa Inovagestão

Título do Projeto

Eco –SP
Objetivo do Projeto
Contribuir para a melhoria da qualidade de vida na cidade de São Paulo por meio do
estímulo à implantação de práticas relacionadas à proteção ambiental e cidadania.

Escopo do Projeto
O ECO-SP consiste em um programa de certificação ambiental pública das unidades
e os órgãos da PMSP instituído por Lei Municipal, com os seguintes instrumentos:
      Selo ECO – SP
      Prêmio Cidade Limpa - Ambiental – SP
O programa tem como proposta o reconhecimento das melhores práticas nas
unidades da administração direta e indireta da PMSP que asseguram melhorias na
qualidade de vida, preservação dos recursos naturais e desenvolvimento sustentável
na cidade de São Paulo.
As unidades que apresentarem maior aderência às práticas ambientais receberão o
Selo ECO–SP sendo que as que apresentarem o melhor desempenho no
atendimento aos critérios de qualidade ambiental propostos serão premiadas com o
Prêmio Cidade Limpa - Ambiental – (SP).

O programa visa também estimular os servidores públicos e a população a mobilizar-
se com iniciativas de conservação ambiental, bem como proporcionar a PMSP um
instrumento de reconhecimento público para obtenção de verbas e parcerias com
iniciativa privada para ações de sustentabilidade junto aos órgãos públicos.

Enfoque será dado à educação ambiental inicialmente no âmbito interno aos órgãos
da PMSP atingindo a aproximadamente 200 mil servidores públicos e na seqüência
disseminação externa à PMSP, junto à sociedade civil envolvendo 11 milhões de
cidadãos da cidade de São Paulo.

Este projeto está alinhado à proposta de Cidade Limpa implementada pela gestão
atual que visa melhorar a qualidade de vida dos usuários da cidade de São Paulo.




                                                                               1
Programa Inovagestão


População beneficiada
Usuários e munícipes da cidade de São Paulo
Servidores da Administração direta e indireta a PMSP

Eixo da Agenda 2012
Cidade Sustentável

Áreas envolvidas
      Educação, Saúde, Habitação, Verde e Meio Ambiente, Serviços, Transporte,
       Subprefeituras e demais órgãos ligados à PMSP


Análise de contexto
A cidade de São Paulo apresenta-se atualmente com 11,2 milhões de habitantes e
6,5 milhões de veículos.
Face à sua magnitude de uma metrópole e dinâmica urbana tem apresentado muitos
problemas de manutenção tais como: bocas de lobos e poços de visitas entupidos,
córregos sujos e poluídos, vias públicas sujas, enchentes, qualidade do ar ruim,
excesso de resíduos, elevados índices de congestionamento, etc.
Esta problemática pode ser observada por intermédio de alguns números:
Serviços prestados em 2008:
   - Recolhimento de 41 mil toneladas de lixo no município, limpeza de 1,1 milhões
       de bocas de lobos e 97 mil poços de visitas; retirada de 164 mil m³ de detritos
       dos córregos e 101 mil m³ dos piscinões.
   - Removidos mais de 16.000 ocorrências das vias por mês no ano de 2008.
Gastos realizados:
   - Limpurb     gastou      em    2008   R$   1   milhão   e   em   2009   (até   set/09)
       R$ 685 mil entre coleta, varrição, lavagem, transporte, tratamento e destino
       final dos resíduos.
   - A SMSP e as Subprefeituras gastaram em 2008 R$ 95 milhões e em 2009 (até
       set/09) R$ 106 milhões entre limpeza de córregos, piscinões, bocas de lobo e
       poços de visita.
   - A Coordenação das Secretaria da Sub Prefeituras com 31 Subprefeituras
       gastaram em 2008; R$ 8,8 milhões em água e 8,5 milhões em energia elétrica.




                                                                                   2
Programa Inovagestão

Aspectos globais a serem considerados:

Quase 20% da população do planeta (mais de 1 bilhão de pessoas) não têm acesso
à água potável.

Aproximadamente 87% da energia produzida no Brasil vêm das hidrelétricas, fontes
limpas, porém limitadas.

33% do lixo doméstico brasileiro são compostos de embalagens que poderiam ser
recicladas.
Emissões de CO2 e outros gases de efeito estufa na atmosfera contribuem para a
elevação da temperatura do planeta, podendo surgir conforme previsão de cientistas,
furacões devastadores, maiores freqüências de enchentes e incêndios além do
aumento de doenças. Desde o período pré-industrial a Terra já teve sua temperatura
elevada em 0,8ºC.

Verifica-se, portanto que ações inadequadas dos cidadãos em relação ao meio
ambiente como jogar lixo nas vias públicas e córregos, desperdiçar água e energia,
uso intensificado de transporte individual, produção de grande volume de resíduos,
degradação de áreas verdes, etc. contribuem para aumento da demanda por serviços
públicos, conseqüentemente maiores gastos públicos e redução da qualidade de
vida.

Análise Swot
Oportunidades

Preocupação global com Sustentabilidade

Escassez de recursos naturais (água, energia, madeira, etc.)

Desequilíbrio ambiental – aumento das incidências de chuvas provocando
alagamentos e outras avarias decorrentes de lixo nas ruas e córregos, como bueiros
entupidos, etc.

Gastos elevados com despesas públicas (retirada de lixo, detritos, entulhos, etc.)

Aumento de resíduo eletrônico

Aumento da frota de veículos

Aumento das necessidades de deslocamentos urbanos e elevados índices de
congestionamentos

                                                                               3
Programa Inovagestão

Crédito de Carbono – linhas de crédito

Práticas públicas ambientais existentes e não certificadas
Experiências de sucesso no Governo do Ceará (Município Verde), em Portugal
(Projeto Eco-Escola) e no Governo do Estado de São Paulo (Município Azul-Verde)

Ameaças
Não adesão e sensibilização da população
Ações contrárias das entidades que utilizam o processo de coleta de lixo como
negócio (face à possível redução de demanda)
Falta de interesse da iniciativa privada em participar da parceria (premiação)

Pontos Fortes
Cidade Limpa – agregar aspecto Ambiental.
Projeto requer poucos investimentos financeiros e de recursos humanos.
Decreto Municipal 47.684/2006 – Economia de energia
Preocupação da administração na melhor gestão dos recursos disponíveis
Desejo e pré-disposição de troca de experiências intersecretarial
Transparência da Gestão na questão de iniciativas de proteção ambiental e de
redução de gastos públicos.
Existências de iniciativas ambientais e de redução de gastos públicos.
“Competição salutar” entre unidades da PMSP na busca de melhores práticas de
proteção ambiental” entre os órgãos e unidades da administração direta e indireta.
Reconhecimento das unidades – boas práticas
Melhoria da imagem da PMSP
A utilização do índice ECO-SP como instrumento de evidência de preocupação
ambiental proporcionará ao Sponsor “Prefeito” a negociação com a iniciativa privada
(PPP) para efetuar parcerias com a PMSP.

Pontos Fracos
Ausência de uma consciência ambiental pelos servidores públicos
Incipiente gestão por indicadores na administração pública
Dificuldade de comunicação entre órgãos da administração
Falta de disponibilidade de recursos web 2.0 em todas as unidades
Dificuldade e resistência ao uso de ferramentas web
Deficiência na comunicação interna impactando em falta de adesão
Falta de envolvimento dos gestores das unidades (liderança)
                                                                                 4
Programa Inovagestão



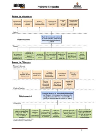
Árvore de Problemas




Árvore de Objetivos




                                             5
Programa Inovagestão



Justificativas
Diante da análise do contexto apresentada, identificação das oportunidades,
ameaças, pontos fortes e fracos da organização entendem que:
  Cidades sustentáveis podem melhorar a qualidade de vida de seus cidadãos e
  promover a responsabilidade de proteger os bens comuns globais e recursos
  naturais.

  Boa governança para o desenvolvimento sustentável propõe instrumentos e
  mecanismos permanentes de gerenciamento cíclico (ex. sistemas e ferramentas)
  em administração municipal focada para uma efetiva determinação de objetivos,
  metas, monitoramento, resultados e melhoria contínua.

  Maior conscientização, educação ambiental e práticas de sustentabilidade
  certamente minimizarão problemas decorrentes da dinâmica urbana resultando em
  melhor qualidade de vida.

  Maior eficiência no uso de recursos públicos: propiciando a redução de gastos
  públicos.

Para tanto o Programa ECO-SP como processo de reconhecimento e estímulo às
práticas ambientais e ações concretas de conscientização e práticas de
sustentabilidade na PMSP certamente contribuirá para a melhoria na prestação dos
serviços públicos, redução dos gastos públicos e sobretudo na qualidade de vida do
usuário da cidade de São Paulo.

Raio de atuação
Servidores públicos da administração direta, da administração indireta (CET/
SPTrans/ COHAB/ LIMPURB/ SPTuris, etc.) e impacto indireto na população de São
Paulo.

Objetivos específicos

O programa ECO-SP tem como objetivos:

   - Encorajar ações, reconhecer e premiar as unidades que apresentarem maior
         aderência às práticas de preservação ambiental.
   - Estimular a prática de educação ambiental envolvendo todos os servidores da
         administração direta e indireta


                                                                               6
Programa Inovagestão

   - Promover a troca de informações referente à educação ambiental nos órgãos
        da PMSP
   - Divulgar as boas práticas e fortalecer a imagem da PMSP
   - Propiciar uma oportunidade de parceria e sinergia entre a iniciativa pública,
        privada e órgãos não governamentais.

Resultados esperados
Por meio da implementação do processo de certificação ambiental interna espera-se:
- Maior conscientização ambiental, minimizar os problemas decorrentes da dinâmica
urbana (falta de limpeza, congestionamentos, etc.) e redução de gastos públicos
(água, luz, papel, limpeza, manutenção de vias, etc.)

Metas
   - Adesão de 100% das unidades da administração direta e indireta ao Programa
        ECO-SP com práticas ambientais e de controle de desperdícios até dez/2012.
   - Reduzir em pelo menos 20% os gastos com água, energia e papel nos órgãos
        da administração direta e indireta da PMSP até dez/2012.

Detalhamento do Projeto
Objetivos específicos:
   - Conscientizar e incentivar o servidor público a implantar práticas de
        preservação ambiental.
   - Disseminar as práticas de preservação ambiental aos usuários do sistema
        público (escolas, postos de saúde, etc).
   - Implantar um sistema de reconhecimento das melhores práticas de
        preservação ambiental.
Atividades:
O programa prevê:
   - Implantação do Programa de conscientização e sensibilização para Proteção
        Ambiental na PMSP
   - Orientação às unidades (núcleos de facilitadores voluntários) quanto às
        diretrizes para participação do Processo de Certificação
   - Processo de Certificação das unidades inscritas voluntariamente
   - Implantação do Programa de conscientização e sensibilização para Proteção
        Ambiental - População São Paulo


                                                                             7
Programa Inovagestão




A avaliação das aderências às práticas de desenvolvimento sustentável será
realizada sob os seguintes temas:
   - Água, resíduos, energia, alterações climáticas, biodiversidade e Agricultura
      biológica, espaços urbanos, ruído e transportes.

Desenvolvimento de suporte ao Programa:
Criação de um site ECO- SP, alocado na página da PMSP, apresentando objetivo e
diretrizes do programa, ficha de inscrição, manual de orientação às unidades
inscritas, benchmarking, demais informações pertinentes ao programa.
Elaboração e publicação de um Decreto instituindo o Programa ECO-SP na Prefeitura
Municipal de São Paulo.
Definição de parâmetros para verificação da aderência das unidades inscritas.
Disponibilização no site da PMSP –Portal ECO-SP de um banco de cadastro dos
projetos e idéias de melhorias, gestão ambiental, etc.

Capacitação dos recursos humanos no Programa:
Composição da equipe de Auditores Internos da Qualidade Ambiental.
Treinamento dos Auditores Internos da Qualidade Ambiental.

Desenvolvimento das diretrizes do Programa composto por:
Ficha de inscrição
Guia de Auto Avaliação Ambiental
Ficha de Auto Avaliação Ambiental
Guia de Auditoria Ambiental
Relatório Técnico de Auditoria ambiental
Diretrizes gerais do Programa ECO - SP




                                                                                8
Programa Inovagestão


Módulos do Programa

O Programa ECO-SP é composto pelos seguintes módulos:
  1. Implantação do Programa de conscientização e sensibilização para
     Responsabilidade Ambiental na PMSP
        a. Campanhas contra desperdício e estimulo ao desenvolvimento de uma
           consciência ambiental.
        b. Workshops com apresentação de práticas de sucesso
        c. Realização de palestras com representantes de diferentes esferas da
           administração pública e privada.
        d. Visitas técnicas às entidades com aplicações de práticas de sucesso na
           questão ambiental.
        e. Conscientização direciona para as lideranças com foco na adesão ao
           Programa.
  2. Orientação às unidades (núcleos de facilitadores voluntários) quanto às
     diretrizes para participação do Processo de Certificação
        a. Apresentação dos critérios para inscrição
        b. Apresentação dos requisitos de aderência às práticas de controle de
           desperdício que afetam as contas públicas bem como práticas de
           educação e preservação ambiental de impacto na qualidade de vida da
           população de São Paulo.
        c. Apresentação dos benefícios que a entidade obterá participando deste
           processo.
        d. Apresentação da metodologia de Auto-avaliação
  3. Processo de Certificação das unidades inscritas voluntariamente
     O Processo de certificação terá validade anual, com inscrições e período de
     avaliação.
     As ações abaixo estão previstas no site ECO - SP
        a. Divulgação do cronograma de inscrições e certificação
        b. Recebimento das inscrições
        c. Realização de Auto- Avaliação pelas unidades inscritas e envio ao
           Comitê Gestor Central;




                                                                            9
Programa Inovagestão




      d. Avaliação das Auto- Avaliações e programação de Auditorias
         presenciais.
      e. Realização de Auditorias Presenciais.
      f. Elaboração do parecer pela Comissão Técnica
      g. Elaboração do ranking do grau de aderência das unidades inscritas no
         programa.
      h. Cerimônia de Certificação e Premiação.
      i. Divulgação no site ECO – SP
      j. Promoção de Workshop para apresentação das experiências de
         sucesso verificadas na Certificação.
4. Implantação do Programa de conscientização e sensibilização para
   Responsabilidade Ambiental - População São Paulo
      a. Campanhas na mídia, nos sistemas de transportes e órgãos públicos
         (ex. Praça de Atendimento Subprefeitura, escolas, Postos de Saúde,
         etc.) podendo ser por parcerias:
         - Combate a enchentes: limpeza de ruas, córregos, boca de lobo
         - Lixo seletivo: coleta seletiva de lixo domiciliar e hospitalar, coleta e
           reciclagem de resíduo eletrônico
         - Recursos naturais: economia de energia e água,
         - Emissão de gases poluentes: redução de emissão de CO2 (incentivo
           à carona solidária, uso do transporte coletivo e alternativo, etc.)
         - Divulgação dos resultados obtidos com o Programa ECO – SP como
           forma de transparência e incentivo a novas práticas.
      b. Organização    de    Fórum     anual      municipal   de   Sustentabilidade
         proporcionando espaço de discussão com a sociedade, organizações
         não   governamentais     e   iniciativa    privada    na   busca   de   um
         Desenvolvimento Sustentável.




                                                                            10
Programa Inovagestão



Avaliação e reconhecimento da aderência aos parâmetros estabelecidos:
O Reconhecimento após avaliação dos quesitos propostos compreende:
      - Selo Eco – SP
      - Prêmio Cidade Limpa - Ambiental SP
O Selo será concedido a todas as unidades e órgãos ligados à PMSP que obtenham
um bom desempenho de acordo com as categorias estabelecidas e terá validade de
um ano.
O Prêmio Cidade Limpa - Ambiental SP será entregue às unidades com melhores
resultados nos sistemas de avaliação propostos.
O Selo Eco- SP será estruturado em 3 categorias:




- Eco Verde SP
Unidade ou órgão que contemple ações e demonstre melhores práticas
consideradas para um desenvolvimento sustentável.




- Eco Amarelo SP
Unidade ou órgão que demonstrar está a caminho da gestão ambiental adequada




- Eco Vermelho SP
Indica que a Unidade ou órgão ainda deve ter mais ações de melhorias e práticas
para implantar uma política ambiental que garanta o seu desenvolvimento
sustentável.




Prêmio Cidade Limpa - Ambiental SP
Entregue às unidades com melhores resultados nos sistemas de avaliação propostos,
podendo ter o recebimento de verbas equivalente a 50% da economia gerada e obras
de melhoria, promoção de eventos educacionais, esportivos ou culturais a serem
obtidos por meio de parcerias com a iniciativa privada.

                                                                         11
Programa Inovagestão


Órgão de avaliação
Com intuito de garantir a credibilidade e transparência, todo o processo de
implantação, auditoria e certificação do Selo ECO –SP e premiação Prêmio Cidade
Limpa - Ambiental – SP será acompanhado por um Comitê Gestor do Programa.
Comitê Gestor do Programa
O Comitê Gestor do Programa será formado por servidores intersecretariais .
Terá responsabilidade por estabelecer as diretrizes do programa, coordenar a sua
implementação e subsidiar a Comissão Técnica de informações pertinentes ao
mesmo.

Comissão Técnica
A comissão técnica será composta por técnicos de diversas unidades da
administração direta e indireta à PMSP com as atribuições: elaborar cronograma do
processo de certificação, realizar auditorias técnicas nas unidades candidatas ao Selo
Eco -SP, elaboração de parecer técnico para subsidiar a concessão dos Selos e
respectivas premiações.


Recursos Necessários
Para implementação e manutenção do Programa foram identificados os recursos
necessários conforme tabela abaixo

Planilha de Custos – Programa ECO – SP (ano 2010 a 2012)
Item                                 Tipo          Valor        Valor total
                                                  unitário         (R$)        Ano 2011       Ano 2012
                                                    (R$)        Ano 2010
3 Computadores                    Investimento     1.700,00      5.100,00           -              -
3 Aplicativos                     Investimento     700,00        2.100,00           -              -
Recursos Humanos
            3 AGPP                  Custeio        1370,00       2.740,00       2.740,00       2.740,00
           1 Coordenador            Custeio        2700,00       2.700,00       2.700,00       2.700,00
          3 Consultores da área     Custeio           -              -              -              -
          de Qualidade

                 Total                                          12.640,00       5.440,00      5.440,00
Recursos que podem ser viabilizados
por parcerias
Campanha de conscientização       Custeio ou     2.000.000,00   2.000.000,00   2.000.000,00   2.000.000,00
(folhetos,etc)                     parcerias
Premiação                         Custeio ou     50% do valor
                                   parcerias     economizado



                                                                                                  12
Programa Inovagestão



Fontes de financiamento – Origem dos recursos
Recursos da própria PMSP ou parcerias para campanhas e premiação.
Ex. Pintura das escolas que apresentaram melhores resultados, em troca será
fornecido um certificado ao patrocinador como Participante Parceiro do Programa
ECO – SP – Responsabilidade Social.
Stakeholders

PMSP- Secretaria de Governo Desburocratização e Inovação, 31 Subprefeituras,
2.958 Escolas Municipais, órgãos da administração direta, órgãos da administração
Indireta totalizando aproximadamente 200 mil servidores públicos, sociedade Civil e
empresas dispostas a promoverem a parceria.
Monitoramento do projeto

   1. Formalização do Comitê Gestor e da Comissão Técnica por Portaria.
   2. Reuniões do Comitê e de Comissão Técnica
   3. Divulgação do programa
   4. Realização do 1º Processo de Certificação
   5. Auditorias Realizadas
   6. Cerimônia de Certificação e Premiação
Indicadores:
Indicadores de execução
   - Quantidade de Certificações realizadas por ano
   - Quantidade de Auditorias Internas realizadas
   - Quantidade de órgãos inscritos.
   - Quantidade de órgãos certificados no selo Eco Verde, Eco Amarelo e Eco
      Vermelho.
   - Quantidade de programas educacionais (campanhas, seminários, etc.)
      realizadas com respectivo público alvo.
Indicadores de resultados
   - Quantidade total de água economizada na PMSP
   - Quantidade total de energia economizada na PMSP
   - Quantidade de lixo reciclado.
   - Quantidade de papel sulfite economizado.
   - Redução de Despesas públicas com redução de água, energia e papel.

                                                                           13
Programa Inovagestão

   - Quantidade estimada de CO2 reduzido.
   - Economia monetária realizada com redução na emissão de CO2.
   - Programas educacionais (campanhas, seminários, etc.) realizados com
      respectivo público alvo
   - Projetos de impacto ambiental implantados pela PMSP por categoria (água,
      energia, transporte, resíduo, ruído, melhoria do espaço urbano, agricultura
      biológica, biodiversidade).
Formas de verificação
Contas de água e energia elétrica.
Relatório de acompanhamento (estoque) de consumo de papel.
Dados sobre extensão de lentidão na cidade.

Recomendações das Etapas de Implementação
Recomenda-se a implantação do Programa em 3 etapas (sendo as etapas 1 e 2
piloto) e a Coordenação do Programa ECO – SP ser realizada pela Secretaria de
Gestão Modernização e Desburocratização.

Etapa 1
A Secretaria Municipal de Coordenação das Subprefeituras tem um raio de atuação e
penetração em toda a cidade de São Paulo por meio das 31 Subprefeituras.
Atualmente nas Praças de Atendimento das Subprefeituras circulam diariamente em
média 12 mil pessoas o que possibilitaria ampla visibilidade do programa na
comunidade.
Trabalham atualmente 15 mil servidores públicos nas Subprefeituras atendendo à
aproximadamente 3,3 milhões de cidadãos por ano.
Recomendação
Implantação do Programa ECO – SP nas 31 Subprefeituras
Meta de implantação:
Processo de Certificação no 2º semestre de 2010.

Etapa 2
A Secretaria Municipal Educação tem um raio de atuação e penetração em toda a
população de São Paulo por meio de educadores e alunos.
Trabalham atualmente 78.000 servidores públicos municipais na área de Educação
em 2.958 escolas distribuídas em educação infantil, fundamental, técnica, creches
associadas, etc.

                                                                             14
Programa Inovagestão

Realizando atendimento a aproximadamente1 milhão de crianças e jovens.
A implementação da Secretaria Municipal de Educação objetiva promover a
educação ambiental aos alunos e por conseqüente a disseminação de uma cultura de
cidadania com preocupações ambientais na sociedade em que estão inseridos.
Recomendação
Implantação do Programa ECO – SP nas 2958 Escolas Municipais de São Paulo
Meta de implantação:
Processo de Certificação no 1º semestre de 2011.

Etapa 3
A Prefeitura Municipal de São Paulo compreende unidades da administração direta e
da administração indiretas contando com a participação de cerca de 200 mil
servidores públicos da administração direta e indireta.
Após implementação das Etapas 1 e 2 (Subprefeituras e Unidades escolares) prevê-
se avaliação e ajustes no processo decorrente da experiência adquirida.

A implementação na PMSP na sua totalidade objetiva a redução significativa de
gastos públicos por meio do controle de desperdícios, ampla disseminação da
consciência pela preservação ambiental, intensificando a imagem de eficiência no
uso dos recursos públicos com foco na melhoria da qualidade de vida da população
de São Paulo.
Recomendação
Implantação em todas as unidades da Administração direta e indireta da PMSP.
Meta de implantação:
Processo de Certificação no 2º semestre de 2012.




                                                                          15
Programa Inovagestão


Referência Bibliográficas
www.abae.pt/programa/EE
www.ambiente.sp.gov.br/municipioverdeazul
www.ceara.gov.br
http://www.ecoleo.org.br/
www.planetasustentavel.abril.com.br
www.sabesp.org.br
www.sustentabilidade.org.br




                                                     16
Projeto ECO- SP
 Id   Nome da tarefa                                               Duração       Pred            2009                    2010                    2011                    2012                    20
                                                                                        1º semestre 2º semestre 1º semestre 2º semestre 1º semestre 2º semestre 1º semestre 2º semestre 1º semestre
 1    Estruturação da equipe, Comitê Gestor e Comissão                 80 dias                          09/12         31/03
      Técnica. Preparação do material completo Programa Eco
 2    Etapa 1 - SubPrefeituras (31 unidades)                         155 dias
 3        Programa de conscientização e sensibilização para            30 dias 1                              31/03       12/05
          Proteção Ambiental na PMSP
 4        Seleção e treinamento dos Auditores Internos -               30 dias 1TI+15                           21/04         02/06
          Ambiental                                                            dias
 5        Orientação às unidades (núcleos de facilitadores             30 dias 3                                 12/05         23/06
          voluntários) quanto às diretrizes para participação do
          Processo de Certificação
 6        Preparação das áreas para Processo de Certificação           40 dias 5;4                                    23/06        18/08

 7        Processo de Certificação das unidades inscritas              40 dias 6                                         18/08           13/10
          voluntariamente
 8        Entrega de Selos ECO-SP e Premiação Cidade                   15 dias 7                                              13/10       03/11
          Limpa-Ambiental SP
 9    Etapa 2 - Secretaria Municipal de Educação                     225 dias
      (3mil escolas)
10        Programa de conscientização e sensibilização para            60 dias 6                                         18/08             10/11
          Proteção Ambiental na PMSP
11        Orientação às unidades (núcleos de facilitadores             60 dias 10                                                10/11             02/02
          voluntários) quanto às diretrizes para participação do
          Processo de Certificação
12        Preparação das áreas para Processo de Certificação           40 dias 11                                                        02/02        30/03

13        Processo de Certificação das unidades inscritas              50 dias 12                                                           30/03           08/06
          voluntariamente
14        Entrega de Selos ECO-SP e Premiação Cidade                   15 dias 13                                                                  08/06      29/06
          Limpa-Ambiental SP
15    Etapa 3 - PMSP (Todos órgãos Adm. Direta e                   306,13 dias
      Indireta)
16        Programa de conscientização e sensibilização para            60 dias 14                                                                   29/06             21/09
          Proteção Ambiental na PMSP
17        Orientação às unidades (núcleos de facilitadores             60 dias 16                                                                           21/09             14/12
          voluntários) quanto às diretrizes para participação do
          Processo de Certificação
18        Preparação das áreas para Processo de Certificação           40 dias 17                                                                                   14/12        08/02

19       Processo de Certificação das unidades inscritas               50 dias 18                                                                                                01/06           09/08
         voluntariamente
20       Entrega de Selos ECO-SP e Premiação Cidade                    15 dias 19                                                                                                     10/08       30/08
         Limpa-Ambiental SP
21    SOCIEDADE CIVIL- Campanhas de Conscientização                  545 dias
      Anos 2010/ 2011 e 2012
22        Programa de conscientização e sensibilização para           290 dias 1                              31/03                                                                      02/05
         Proteção Ambiental - População São Paulo



                                                                                        Página 1
Programa Inovagestão


Anexos I
Telas do site ECO-SP
Programa Inovagestão
Programa Inovagestão
Programa Inovagestão


Ficha de inscrição no Programa ECO -SP
Programa Inovagestão

Minuta – Guia de Auditoria Ambiental
Programa Inovagestão
Programa Inovagestão

Anexo II
Benchmarking na Iniciativa Pùblica


Portugal - Eco-escola
O Eco-Escola é um Programa Internacional que pretende incentivar ações e
reconhecer o trabalho de qualidade desenvolvido pela escola, no âmbito da
Educação Ambiental/EDS. Fornece fundamentalmente metodologia, formação,
materiais pedagógicos, apoio e enquadramento ao trabalho desenvolvido pela escola.
Implementado em Portugal desde o ano lectivo 1996/97 o Programa Eco-Escolas
completou a sua 1ª década em 2006.
Encontra-se atualmente implementado em conselhos pertencentes a todos os
distritos e regiões autonômas do país, localizando-se o maior número de escolas nos
distritos de Lisboa e Porto.
No ano 2007-08 estiveram inscritas no Programa Eco-Escolas mais de 750 escolas
de todos os graus de ensino prevendo-se a atribuição da Bandeira Verde Eco-
Escolas (que atestam a qualidade do projeto de Educação ambiental desenvolvido
pela escola) a cerca de 500 escolas em todo o País.


Ceará - Selo Município Verde
Selo Município Verde e o Prêmio Sensibilidade Ambiental, programa de incentivo à
mobilização e às ações pelo Meio Ambiente e qualidade de vida em todas as
comunidades cearenses. Reconhece as iniciativas municipais que asseguram
melhorias no dia-a-dia dos cearenses, preservação dos recursos naturais e
desenvolvimento sustentável, em todas as cidades do Ceará.
Coordenado pela Secretaria da Ouvidoria-Geral e do Meio Ambiente (Soma) e
gerenciado por um Comitê Gestor formado por 21 instituições, o Selo Município
Verde é uma certificação entregue aos municípios aprovados em três sistemas de
avaliação (Gestão, Mobilização e Desempenho Ambientais) nas ações de qualidade
ambiental. Tem como proposta, a exemplo das melhorias na qualidade da educação
para crianças e jovens de várias cidades cearenses que foi motivada pelo Selo
Unicef Município Aprovado, auxiliar as prefeituras a obter verbas para iniciativas de
sustentabilidade e estimular a população a se mobilizar em torno das iniciativas de
conservação ambiental. Segundo o titular da Vasques Landim, com este programa o
Programa Inovagestão

Meio Ambiente vai estar dentro das discussões, preocupações e compromissos de
todas as instâncias da sociedade".


Município Verde Azul - secretaria Estadual do Meio Ambiente – SMA – Governo
do Estado
Lançado em 2007 pelo governo de São Paulo lançou em 2007 o “Município Verde”,
um projeto ambiental inovador com o objetivo de descentralizar a política ambiental,
ganhando eficiência na gestão ambiental e valorizando a base da sociedade. Entende
que a gestão ambiental compartilhada cria uma responsabilidade mútua, exigindo o
desenvolvimento de competência gerencial nos municípios. Ao Estado cabe prestar
colaboração técnica e treinamento às equipes locais e contam com a participação da
Câmara de Vereadores e das entidades civis, ambientalistas ou de representação da
cidadania.
A capacitação das lideranças municipais – prefeitos, vices e interlocutores do Projeto
tem como objetivo a preparação técnica destas lideranças para a elaboração do
plano de ação municipal, que é um instrumento pelo qual o município faz um
diagnóstico da sua situação local, planeja as suas ações ambientais e aponta as
dificuldades que a cidade apresenta em atingir as metas relativas às 10 diretivas.
A adesão dos municípios ao Protocolo Verde é voluntária. Os municípios são
avaliado em dez diretivas que regem o projeto: Esgoto Tratado, Lixo Mínimo,
Recuperação da Mata Ciliar, Arborização Urbana, Educação Ambiental, Habitação
Sustentável, Uso da Água, Poluição do Ar, Estrutura Ambiental e Conselho de Meio
Ambiente.
No ano de 2008 o município de São Paulo ficou na 100ª posição.
Foram certificados os 44 primeiros colocados.

Projeto 17 Doc

  • 1.
    Programa ECO-SP Novembro 2009
  • 2.
    Equipe Andréia Cardoso (SMSP) Vera Lúcia Silva (SJ) Fernanda Albanese Hayek (SMT/CET) Gerson Lima Macambyra (SMT/CET) Orientadora Profa. Fátima Cortella
  • 3.
    Programa Inovagestão Título doProjeto Eco –SP Objetivo do Projeto Contribuir para a melhoria da qualidade de vida na cidade de São Paulo por meio do estímulo à implantação de práticas relacionadas à proteção ambiental e cidadania. Escopo do Projeto O ECO-SP consiste em um programa de certificação ambiental pública das unidades e os órgãos da PMSP instituído por Lei Municipal, com os seguintes instrumentos:  Selo ECO – SP  Prêmio Cidade Limpa - Ambiental – SP O programa tem como proposta o reconhecimento das melhores práticas nas unidades da administração direta e indireta da PMSP que asseguram melhorias na qualidade de vida, preservação dos recursos naturais e desenvolvimento sustentável na cidade de São Paulo. As unidades que apresentarem maior aderência às práticas ambientais receberão o Selo ECO–SP sendo que as que apresentarem o melhor desempenho no atendimento aos critérios de qualidade ambiental propostos serão premiadas com o Prêmio Cidade Limpa - Ambiental – (SP). O programa visa também estimular os servidores públicos e a população a mobilizar- se com iniciativas de conservação ambiental, bem como proporcionar a PMSP um instrumento de reconhecimento público para obtenção de verbas e parcerias com iniciativa privada para ações de sustentabilidade junto aos órgãos públicos. Enfoque será dado à educação ambiental inicialmente no âmbito interno aos órgãos da PMSP atingindo a aproximadamente 200 mil servidores públicos e na seqüência disseminação externa à PMSP, junto à sociedade civil envolvendo 11 milhões de cidadãos da cidade de São Paulo. Este projeto está alinhado à proposta de Cidade Limpa implementada pela gestão atual que visa melhorar a qualidade de vida dos usuários da cidade de São Paulo. 1
  • 4.
    Programa Inovagestão População beneficiada Usuáriose munícipes da cidade de São Paulo Servidores da Administração direta e indireta a PMSP Eixo da Agenda 2012 Cidade Sustentável Áreas envolvidas  Educação, Saúde, Habitação, Verde e Meio Ambiente, Serviços, Transporte, Subprefeituras e demais órgãos ligados à PMSP Análise de contexto A cidade de São Paulo apresenta-se atualmente com 11,2 milhões de habitantes e 6,5 milhões de veículos. Face à sua magnitude de uma metrópole e dinâmica urbana tem apresentado muitos problemas de manutenção tais como: bocas de lobos e poços de visitas entupidos, córregos sujos e poluídos, vias públicas sujas, enchentes, qualidade do ar ruim, excesso de resíduos, elevados índices de congestionamento, etc. Esta problemática pode ser observada por intermédio de alguns números: Serviços prestados em 2008: - Recolhimento de 41 mil toneladas de lixo no município, limpeza de 1,1 milhões de bocas de lobos e 97 mil poços de visitas; retirada de 164 mil m³ de detritos dos córregos e 101 mil m³ dos piscinões. - Removidos mais de 16.000 ocorrências das vias por mês no ano de 2008. Gastos realizados: - Limpurb gastou em 2008 R$ 1 milhão e em 2009 (até set/09) R$ 685 mil entre coleta, varrição, lavagem, transporte, tratamento e destino final dos resíduos. - A SMSP e as Subprefeituras gastaram em 2008 R$ 95 milhões e em 2009 (até set/09) R$ 106 milhões entre limpeza de córregos, piscinões, bocas de lobo e poços de visita. - A Coordenação das Secretaria da Sub Prefeituras com 31 Subprefeituras gastaram em 2008; R$ 8,8 milhões em água e 8,5 milhões em energia elétrica. 2
  • 5.
    Programa Inovagestão Aspectos globaisa serem considerados: Quase 20% da população do planeta (mais de 1 bilhão de pessoas) não têm acesso à água potável. Aproximadamente 87% da energia produzida no Brasil vêm das hidrelétricas, fontes limpas, porém limitadas. 33% do lixo doméstico brasileiro são compostos de embalagens que poderiam ser recicladas. Emissões de CO2 e outros gases de efeito estufa na atmosfera contribuem para a elevação da temperatura do planeta, podendo surgir conforme previsão de cientistas, furacões devastadores, maiores freqüências de enchentes e incêndios além do aumento de doenças. Desde o período pré-industrial a Terra já teve sua temperatura elevada em 0,8ºC. Verifica-se, portanto que ações inadequadas dos cidadãos em relação ao meio ambiente como jogar lixo nas vias públicas e córregos, desperdiçar água e energia, uso intensificado de transporte individual, produção de grande volume de resíduos, degradação de áreas verdes, etc. contribuem para aumento da demanda por serviços públicos, conseqüentemente maiores gastos públicos e redução da qualidade de vida. Análise Swot Oportunidades Preocupação global com Sustentabilidade Escassez de recursos naturais (água, energia, madeira, etc.) Desequilíbrio ambiental – aumento das incidências de chuvas provocando alagamentos e outras avarias decorrentes de lixo nas ruas e córregos, como bueiros entupidos, etc. Gastos elevados com despesas públicas (retirada de lixo, detritos, entulhos, etc.) Aumento de resíduo eletrônico Aumento da frota de veículos Aumento das necessidades de deslocamentos urbanos e elevados índices de congestionamentos 3
  • 6.
    Programa Inovagestão Crédito deCarbono – linhas de crédito Práticas públicas ambientais existentes e não certificadas Experiências de sucesso no Governo do Ceará (Município Verde), em Portugal (Projeto Eco-Escola) e no Governo do Estado de São Paulo (Município Azul-Verde) Ameaças Não adesão e sensibilização da população Ações contrárias das entidades que utilizam o processo de coleta de lixo como negócio (face à possível redução de demanda) Falta de interesse da iniciativa privada em participar da parceria (premiação) Pontos Fortes Cidade Limpa – agregar aspecto Ambiental. Projeto requer poucos investimentos financeiros e de recursos humanos. Decreto Municipal 47.684/2006 – Economia de energia Preocupação da administração na melhor gestão dos recursos disponíveis Desejo e pré-disposição de troca de experiências intersecretarial Transparência da Gestão na questão de iniciativas de proteção ambiental e de redução de gastos públicos. Existências de iniciativas ambientais e de redução de gastos públicos. “Competição salutar” entre unidades da PMSP na busca de melhores práticas de proteção ambiental” entre os órgãos e unidades da administração direta e indireta. Reconhecimento das unidades – boas práticas Melhoria da imagem da PMSP A utilização do índice ECO-SP como instrumento de evidência de preocupação ambiental proporcionará ao Sponsor “Prefeito” a negociação com a iniciativa privada (PPP) para efetuar parcerias com a PMSP. Pontos Fracos Ausência de uma consciência ambiental pelos servidores públicos Incipiente gestão por indicadores na administração pública Dificuldade de comunicação entre órgãos da administração Falta de disponibilidade de recursos web 2.0 em todas as unidades Dificuldade e resistência ao uso de ferramentas web Deficiência na comunicação interna impactando em falta de adesão Falta de envolvimento dos gestores das unidades (liderança) 4
  • 7.
    Programa Inovagestão Árvore deProblemas Árvore de Objetivos 5
  • 8.
    Programa Inovagestão Justificativas Diante daanálise do contexto apresentada, identificação das oportunidades, ameaças, pontos fortes e fracos da organização entendem que: Cidades sustentáveis podem melhorar a qualidade de vida de seus cidadãos e promover a responsabilidade de proteger os bens comuns globais e recursos naturais. Boa governança para o desenvolvimento sustentável propõe instrumentos e mecanismos permanentes de gerenciamento cíclico (ex. sistemas e ferramentas) em administração municipal focada para uma efetiva determinação de objetivos, metas, monitoramento, resultados e melhoria contínua. Maior conscientização, educação ambiental e práticas de sustentabilidade certamente minimizarão problemas decorrentes da dinâmica urbana resultando em melhor qualidade de vida. Maior eficiência no uso de recursos públicos: propiciando a redução de gastos públicos. Para tanto o Programa ECO-SP como processo de reconhecimento e estímulo às práticas ambientais e ações concretas de conscientização e práticas de sustentabilidade na PMSP certamente contribuirá para a melhoria na prestação dos serviços públicos, redução dos gastos públicos e sobretudo na qualidade de vida do usuário da cidade de São Paulo. Raio de atuação Servidores públicos da administração direta, da administração indireta (CET/ SPTrans/ COHAB/ LIMPURB/ SPTuris, etc.) e impacto indireto na população de São Paulo. Objetivos específicos O programa ECO-SP tem como objetivos: - Encorajar ações, reconhecer e premiar as unidades que apresentarem maior aderência às práticas de preservação ambiental. - Estimular a prática de educação ambiental envolvendo todos os servidores da administração direta e indireta 6
  • 9.
    Programa Inovagestão - Promover a troca de informações referente à educação ambiental nos órgãos da PMSP - Divulgar as boas práticas e fortalecer a imagem da PMSP - Propiciar uma oportunidade de parceria e sinergia entre a iniciativa pública, privada e órgãos não governamentais. Resultados esperados Por meio da implementação do processo de certificação ambiental interna espera-se: - Maior conscientização ambiental, minimizar os problemas decorrentes da dinâmica urbana (falta de limpeza, congestionamentos, etc.) e redução de gastos públicos (água, luz, papel, limpeza, manutenção de vias, etc.) Metas - Adesão de 100% das unidades da administração direta e indireta ao Programa ECO-SP com práticas ambientais e de controle de desperdícios até dez/2012. - Reduzir em pelo menos 20% os gastos com água, energia e papel nos órgãos da administração direta e indireta da PMSP até dez/2012. Detalhamento do Projeto Objetivos específicos: - Conscientizar e incentivar o servidor público a implantar práticas de preservação ambiental. - Disseminar as práticas de preservação ambiental aos usuários do sistema público (escolas, postos de saúde, etc). - Implantar um sistema de reconhecimento das melhores práticas de preservação ambiental. Atividades: O programa prevê: - Implantação do Programa de conscientização e sensibilização para Proteção Ambiental na PMSP - Orientação às unidades (núcleos de facilitadores voluntários) quanto às diretrizes para participação do Processo de Certificação - Processo de Certificação das unidades inscritas voluntariamente - Implantação do Programa de conscientização e sensibilização para Proteção Ambiental - População São Paulo 7
  • 10.
    Programa Inovagestão A avaliaçãodas aderências às práticas de desenvolvimento sustentável será realizada sob os seguintes temas: - Água, resíduos, energia, alterações climáticas, biodiversidade e Agricultura biológica, espaços urbanos, ruído e transportes. Desenvolvimento de suporte ao Programa: Criação de um site ECO- SP, alocado na página da PMSP, apresentando objetivo e diretrizes do programa, ficha de inscrição, manual de orientação às unidades inscritas, benchmarking, demais informações pertinentes ao programa. Elaboração e publicação de um Decreto instituindo o Programa ECO-SP na Prefeitura Municipal de São Paulo. Definição de parâmetros para verificação da aderência das unidades inscritas. Disponibilização no site da PMSP –Portal ECO-SP de um banco de cadastro dos projetos e idéias de melhorias, gestão ambiental, etc. Capacitação dos recursos humanos no Programa: Composição da equipe de Auditores Internos da Qualidade Ambiental. Treinamento dos Auditores Internos da Qualidade Ambiental. Desenvolvimento das diretrizes do Programa composto por: Ficha de inscrição Guia de Auto Avaliação Ambiental Ficha de Auto Avaliação Ambiental Guia de Auditoria Ambiental Relatório Técnico de Auditoria ambiental Diretrizes gerais do Programa ECO - SP 8
  • 11.
    Programa Inovagestão Módulos doPrograma O Programa ECO-SP é composto pelos seguintes módulos: 1. Implantação do Programa de conscientização e sensibilização para Responsabilidade Ambiental na PMSP a. Campanhas contra desperdício e estimulo ao desenvolvimento de uma consciência ambiental. b. Workshops com apresentação de práticas de sucesso c. Realização de palestras com representantes de diferentes esferas da administração pública e privada. d. Visitas técnicas às entidades com aplicações de práticas de sucesso na questão ambiental. e. Conscientização direciona para as lideranças com foco na adesão ao Programa. 2. Orientação às unidades (núcleos de facilitadores voluntários) quanto às diretrizes para participação do Processo de Certificação a. Apresentação dos critérios para inscrição b. Apresentação dos requisitos de aderência às práticas de controle de desperdício que afetam as contas públicas bem como práticas de educação e preservação ambiental de impacto na qualidade de vida da população de São Paulo. c. Apresentação dos benefícios que a entidade obterá participando deste processo. d. Apresentação da metodologia de Auto-avaliação 3. Processo de Certificação das unidades inscritas voluntariamente O Processo de certificação terá validade anual, com inscrições e período de avaliação. As ações abaixo estão previstas no site ECO - SP a. Divulgação do cronograma de inscrições e certificação b. Recebimento das inscrições c. Realização de Auto- Avaliação pelas unidades inscritas e envio ao Comitê Gestor Central; 9
  • 12.
    Programa Inovagestão d. Avaliação das Auto- Avaliações e programação de Auditorias presenciais. e. Realização de Auditorias Presenciais. f. Elaboração do parecer pela Comissão Técnica g. Elaboração do ranking do grau de aderência das unidades inscritas no programa. h. Cerimônia de Certificação e Premiação. i. Divulgação no site ECO – SP j. Promoção de Workshop para apresentação das experiências de sucesso verificadas na Certificação. 4. Implantação do Programa de conscientização e sensibilização para Responsabilidade Ambiental - População São Paulo a. Campanhas na mídia, nos sistemas de transportes e órgãos públicos (ex. Praça de Atendimento Subprefeitura, escolas, Postos de Saúde, etc.) podendo ser por parcerias: - Combate a enchentes: limpeza de ruas, córregos, boca de lobo - Lixo seletivo: coleta seletiva de lixo domiciliar e hospitalar, coleta e reciclagem de resíduo eletrônico - Recursos naturais: economia de energia e água, - Emissão de gases poluentes: redução de emissão de CO2 (incentivo à carona solidária, uso do transporte coletivo e alternativo, etc.) - Divulgação dos resultados obtidos com o Programa ECO – SP como forma de transparência e incentivo a novas práticas. b. Organização de Fórum anual municipal de Sustentabilidade proporcionando espaço de discussão com a sociedade, organizações não governamentais e iniciativa privada na busca de um Desenvolvimento Sustentável. 10
  • 13.
    Programa Inovagestão Avaliação ereconhecimento da aderência aos parâmetros estabelecidos: O Reconhecimento após avaliação dos quesitos propostos compreende: - Selo Eco – SP - Prêmio Cidade Limpa - Ambiental SP O Selo será concedido a todas as unidades e órgãos ligados à PMSP que obtenham um bom desempenho de acordo com as categorias estabelecidas e terá validade de um ano. O Prêmio Cidade Limpa - Ambiental SP será entregue às unidades com melhores resultados nos sistemas de avaliação propostos. O Selo Eco- SP será estruturado em 3 categorias: - Eco Verde SP Unidade ou órgão que contemple ações e demonstre melhores práticas consideradas para um desenvolvimento sustentável. - Eco Amarelo SP Unidade ou órgão que demonstrar está a caminho da gestão ambiental adequada - Eco Vermelho SP Indica que a Unidade ou órgão ainda deve ter mais ações de melhorias e práticas para implantar uma política ambiental que garanta o seu desenvolvimento sustentável. Prêmio Cidade Limpa - Ambiental SP Entregue às unidades com melhores resultados nos sistemas de avaliação propostos, podendo ter o recebimento de verbas equivalente a 50% da economia gerada e obras de melhoria, promoção de eventos educacionais, esportivos ou culturais a serem obtidos por meio de parcerias com a iniciativa privada. 11
  • 14.
    Programa Inovagestão Órgão deavaliação Com intuito de garantir a credibilidade e transparência, todo o processo de implantação, auditoria e certificação do Selo ECO –SP e premiação Prêmio Cidade Limpa - Ambiental – SP será acompanhado por um Comitê Gestor do Programa. Comitê Gestor do Programa O Comitê Gestor do Programa será formado por servidores intersecretariais . Terá responsabilidade por estabelecer as diretrizes do programa, coordenar a sua implementação e subsidiar a Comissão Técnica de informações pertinentes ao mesmo. Comissão Técnica A comissão técnica será composta por técnicos de diversas unidades da administração direta e indireta à PMSP com as atribuições: elaborar cronograma do processo de certificação, realizar auditorias técnicas nas unidades candidatas ao Selo Eco -SP, elaboração de parecer técnico para subsidiar a concessão dos Selos e respectivas premiações. Recursos Necessários Para implementação e manutenção do Programa foram identificados os recursos necessários conforme tabela abaixo Planilha de Custos – Programa ECO – SP (ano 2010 a 2012) Item Tipo Valor Valor total unitário (R$) Ano 2011 Ano 2012 (R$) Ano 2010 3 Computadores Investimento 1.700,00 5.100,00 - - 3 Aplicativos Investimento 700,00 2.100,00 - - Recursos Humanos 3 AGPP Custeio 1370,00 2.740,00 2.740,00 2.740,00 1 Coordenador Custeio 2700,00 2.700,00 2.700,00 2.700,00 3 Consultores da área Custeio - - - - de Qualidade Total 12.640,00 5.440,00 5.440,00 Recursos que podem ser viabilizados por parcerias Campanha de conscientização Custeio ou 2.000.000,00 2.000.000,00 2.000.000,00 2.000.000,00 (folhetos,etc) parcerias Premiação Custeio ou 50% do valor parcerias economizado 12
  • 15.
    Programa Inovagestão Fontes definanciamento – Origem dos recursos Recursos da própria PMSP ou parcerias para campanhas e premiação. Ex. Pintura das escolas que apresentaram melhores resultados, em troca será fornecido um certificado ao patrocinador como Participante Parceiro do Programa ECO – SP – Responsabilidade Social. Stakeholders PMSP- Secretaria de Governo Desburocratização e Inovação, 31 Subprefeituras, 2.958 Escolas Municipais, órgãos da administração direta, órgãos da administração Indireta totalizando aproximadamente 200 mil servidores públicos, sociedade Civil e empresas dispostas a promoverem a parceria. Monitoramento do projeto 1. Formalização do Comitê Gestor e da Comissão Técnica por Portaria. 2. Reuniões do Comitê e de Comissão Técnica 3. Divulgação do programa 4. Realização do 1º Processo de Certificação 5. Auditorias Realizadas 6. Cerimônia de Certificação e Premiação Indicadores: Indicadores de execução - Quantidade de Certificações realizadas por ano - Quantidade de Auditorias Internas realizadas - Quantidade de órgãos inscritos. - Quantidade de órgãos certificados no selo Eco Verde, Eco Amarelo e Eco Vermelho. - Quantidade de programas educacionais (campanhas, seminários, etc.) realizadas com respectivo público alvo. Indicadores de resultados - Quantidade total de água economizada na PMSP - Quantidade total de energia economizada na PMSP - Quantidade de lixo reciclado. - Quantidade de papel sulfite economizado. - Redução de Despesas públicas com redução de água, energia e papel. 13
  • 16.
    Programa Inovagestão - Quantidade estimada de CO2 reduzido. - Economia monetária realizada com redução na emissão de CO2. - Programas educacionais (campanhas, seminários, etc.) realizados com respectivo público alvo - Projetos de impacto ambiental implantados pela PMSP por categoria (água, energia, transporte, resíduo, ruído, melhoria do espaço urbano, agricultura biológica, biodiversidade). Formas de verificação Contas de água e energia elétrica. Relatório de acompanhamento (estoque) de consumo de papel. Dados sobre extensão de lentidão na cidade. Recomendações das Etapas de Implementação Recomenda-se a implantação do Programa em 3 etapas (sendo as etapas 1 e 2 piloto) e a Coordenação do Programa ECO – SP ser realizada pela Secretaria de Gestão Modernização e Desburocratização. Etapa 1 A Secretaria Municipal de Coordenação das Subprefeituras tem um raio de atuação e penetração em toda a cidade de São Paulo por meio das 31 Subprefeituras. Atualmente nas Praças de Atendimento das Subprefeituras circulam diariamente em média 12 mil pessoas o que possibilitaria ampla visibilidade do programa na comunidade. Trabalham atualmente 15 mil servidores públicos nas Subprefeituras atendendo à aproximadamente 3,3 milhões de cidadãos por ano. Recomendação Implantação do Programa ECO – SP nas 31 Subprefeituras Meta de implantação: Processo de Certificação no 2º semestre de 2010. Etapa 2 A Secretaria Municipal Educação tem um raio de atuação e penetração em toda a população de São Paulo por meio de educadores e alunos. Trabalham atualmente 78.000 servidores públicos municipais na área de Educação em 2.958 escolas distribuídas em educação infantil, fundamental, técnica, creches associadas, etc. 14
  • 17.
    Programa Inovagestão Realizando atendimentoa aproximadamente1 milhão de crianças e jovens. A implementação da Secretaria Municipal de Educação objetiva promover a educação ambiental aos alunos e por conseqüente a disseminação de uma cultura de cidadania com preocupações ambientais na sociedade em que estão inseridos. Recomendação Implantação do Programa ECO – SP nas 2958 Escolas Municipais de São Paulo Meta de implantação: Processo de Certificação no 1º semestre de 2011. Etapa 3 A Prefeitura Municipal de São Paulo compreende unidades da administração direta e da administração indiretas contando com a participação de cerca de 200 mil servidores públicos da administração direta e indireta. Após implementação das Etapas 1 e 2 (Subprefeituras e Unidades escolares) prevê- se avaliação e ajustes no processo decorrente da experiência adquirida. A implementação na PMSP na sua totalidade objetiva a redução significativa de gastos públicos por meio do controle de desperdícios, ampla disseminação da consciência pela preservação ambiental, intensificando a imagem de eficiência no uso dos recursos públicos com foco na melhoria da qualidade de vida da população de São Paulo. Recomendação Implantação em todas as unidades da Administração direta e indireta da PMSP. Meta de implantação: Processo de Certificação no 2º semestre de 2012. 15
  • 18.
  • 19.
    Projeto ECO- SP Id Nome da tarefa Duração Pred 2009 2010 2011 2012 20 1º semestre 2º semestre 1º semestre 2º semestre 1º semestre 2º semestre 1º semestre 2º semestre 1º semestre 1 Estruturação da equipe, Comitê Gestor e Comissão 80 dias 09/12 31/03 Técnica. Preparação do material completo Programa Eco 2 Etapa 1 - SubPrefeituras (31 unidades) 155 dias 3 Programa de conscientização e sensibilização para 30 dias 1 31/03 12/05 Proteção Ambiental na PMSP 4 Seleção e treinamento dos Auditores Internos - 30 dias 1TI+15 21/04 02/06 Ambiental dias 5 Orientação às unidades (núcleos de facilitadores 30 dias 3 12/05 23/06 voluntários) quanto às diretrizes para participação do Processo de Certificação 6 Preparação das áreas para Processo de Certificação 40 dias 5;4 23/06 18/08 7 Processo de Certificação das unidades inscritas 40 dias 6 18/08 13/10 voluntariamente 8 Entrega de Selos ECO-SP e Premiação Cidade 15 dias 7 13/10 03/11 Limpa-Ambiental SP 9 Etapa 2 - Secretaria Municipal de Educação 225 dias (3mil escolas) 10 Programa de conscientização e sensibilização para 60 dias 6 18/08 10/11 Proteção Ambiental na PMSP 11 Orientação às unidades (núcleos de facilitadores 60 dias 10 10/11 02/02 voluntários) quanto às diretrizes para participação do Processo de Certificação 12 Preparação das áreas para Processo de Certificação 40 dias 11 02/02 30/03 13 Processo de Certificação das unidades inscritas 50 dias 12 30/03 08/06 voluntariamente 14 Entrega de Selos ECO-SP e Premiação Cidade 15 dias 13 08/06 29/06 Limpa-Ambiental SP 15 Etapa 3 - PMSP (Todos órgãos Adm. Direta e 306,13 dias Indireta) 16 Programa de conscientização e sensibilização para 60 dias 14 29/06 21/09 Proteção Ambiental na PMSP 17 Orientação às unidades (núcleos de facilitadores 60 dias 16 21/09 14/12 voluntários) quanto às diretrizes para participação do Processo de Certificação 18 Preparação das áreas para Processo de Certificação 40 dias 17 14/12 08/02 19 Processo de Certificação das unidades inscritas 50 dias 18 01/06 09/08 voluntariamente 20 Entrega de Selos ECO-SP e Premiação Cidade 15 dias 19 10/08 30/08 Limpa-Ambiental SP 21 SOCIEDADE CIVIL- Campanhas de Conscientização 545 dias Anos 2010/ 2011 e 2012 22 Programa de conscientização e sensibilização para 290 dias 1 31/03 02/05 Proteção Ambiental - População São Paulo Página 1
  • 20.
  • 21.
  • 22.
  • 23.
    Programa Inovagestão Ficha deinscrição no Programa ECO -SP
  • 24.
    Programa Inovagestão Minuta –Guia de Auditoria Ambiental
  • 25.
  • 26.
    Programa Inovagestão Anexo II Benchmarkingna Iniciativa Pùblica Portugal - Eco-escola O Eco-Escola é um Programa Internacional que pretende incentivar ações e reconhecer o trabalho de qualidade desenvolvido pela escola, no âmbito da Educação Ambiental/EDS. Fornece fundamentalmente metodologia, formação, materiais pedagógicos, apoio e enquadramento ao trabalho desenvolvido pela escola. Implementado em Portugal desde o ano lectivo 1996/97 o Programa Eco-Escolas completou a sua 1ª década em 2006. Encontra-se atualmente implementado em conselhos pertencentes a todos os distritos e regiões autonômas do país, localizando-se o maior número de escolas nos distritos de Lisboa e Porto. No ano 2007-08 estiveram inscritas no Programa Eco-Escolas mais de 750 escolas de todos os graus de ensino prevendo-se a atribuição da Bandeira Verde Eco- Escolas (que atestam a qualidade do projeto de Educação ambiental desenvolvido pela escola) a cerca de 500 escolas em todo o País. Ceará - Selo Município Verde Selo Município Verde e o Prêmio Sensibilidade Ambiental, programa de incentivo à mobilização e às ações pelo Meio Ambiente e qualidade de vida em todas as comunidades cearenses. Reconhece as iniciativas municipais que asseguram melhorias no dia-a-dia dos cearenses, preservação dos recursos naturais e desenvolvimento sustentável, em todas as cidades do Ceará. Coordenado pela Secretaria da Ouvidoria-Geral e do Meio Ambiente (Soma) e gerenciado por um Comitê Gestor formado por 21 instituições, o Selo Município Verde é uma certificação entregue aos municípios aprovados em três sistemas de avaliação (Gestão, Mobilização e Desempenho Ambientais) nas ações de qualidade ambiental. Tem como proposta, a exemplo das melhorias na qualidade da educação para crianças e jovens de várias cidades cearenses que foi motivada pelo Selo Unicef Município Aprovado, auxiliar as prefeituras a obter verbas para iniciativas de sustentabilidade e estimular a população a se mobilizar em torno das iniciativas de conservação ambiental. Segundo o titular da Vasques Landim, com este programa o
  • 27.
    Programa Inovagestão Meio Ambientevai estar dentro das discussões, preocupações e compromissos de todas as instâncias da sociedade". Município Verde Azul - secretaria Estadual do Meio Ambiente – SMA – Governo do Estado Lançado em 2007 pelo governo de São Paulo lançou em 2007 o “Município Verde”, um projeto ambiental inovador com o objetivo de descentralizar a política ambiental, ganhando eficiência na gestão ambiental e valorizando a base da sociedade. Entende que a gestão ambiental compartilhada cria uma responsabilidade mútua, exigindo o desenvolvimento de competência gerencial nos municípios. Ao Estado cabe prestar colaboração técnica e treinamento às equipes locais e contam com a participação da Câmara de Vereadores e das entidades civis, ambientalistas ou de representação da cidadania. A capacitação das lideranças municipais – prefeitos, vices e interlocutores do Projeto tem como objetivo a preparação técnica destas lideranças para a elaboração do plano de ação municipal, que é um instrumento pelo qual o município faz um diagnóstico da sua situação local, planeja as suas ações ambientais e aponta as dificuldades que a cidade apresenta em atingir as metas relativas às 10 diretivas. A adesão dos municípios ao Protocolo Verde é voluntária. Os municípios são avaliado em dez diretivas que regem o projeto: Esgoto Tratado, Lixo Mínimo, Recuperação da Mata Ciliar, Arborização Urbana, Educação Ambiental, Habitação Sustentável, Uso da Água, Poluição do Ar, Estrutura Ambiental e Conselho de Meio Ambiente. No ano de 2008 o município de São Paulo ficou na 100ª posição. Foram certificados os 44 primeiros colocados.