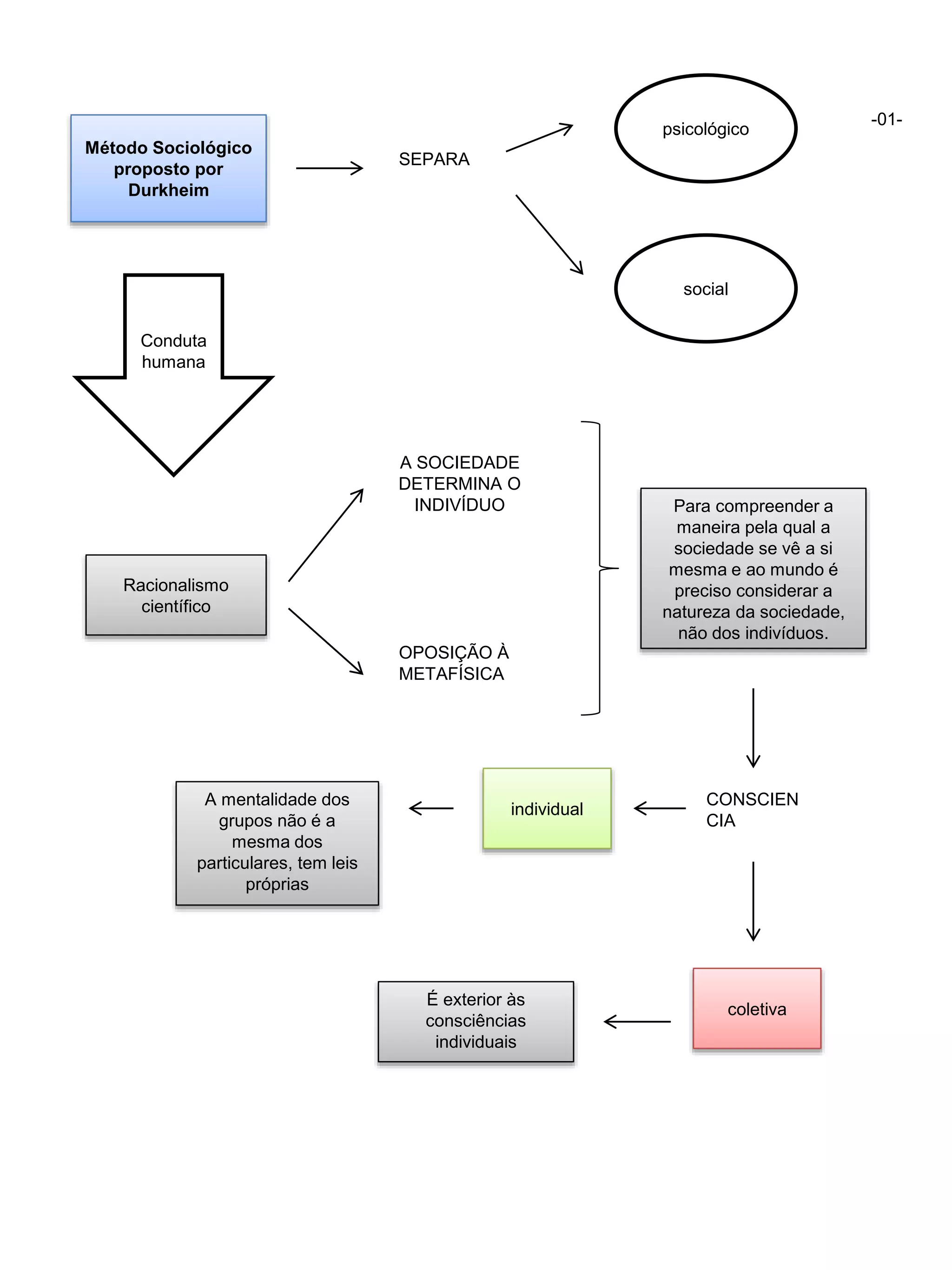
Método Sociológico
proposto por
Durkheim
SEPARA
psicológico
social
Conduta
humana
Racionalismo
científico
A SOCIEDADE
DETERMINA O
INDIVÍDUO
OPOSIÇÃO À
METAFÍSICA
Para compreender a
maneira pela qual a
sociedade se vê a si
mesma e ao mundo é
preciso considerar a
natureza da sociedade,
não dos indivíduos.
CONSCIEN
CIA
coletiva
individual
A mentalidade dos
grupos não é a
mesma dos
particulares, tem leis
próprias
É exterior às
consciências
individuais
-01-
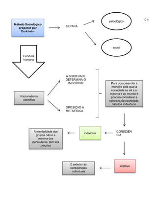
Objeto de estudo da
Sociologia para
Durkheim
FATO
SOCIAL
Deve ser
tratado como
coisa
tem existência
própria,
independenteme
nte daquilo que
pensa e faz cada
indivíduo em
particular
que exerce
sua coerção em
nós
CARACTERIZA-
SE POR
GENERALIDADE
EXTERIORIDADECOERÇÃO
sua
manifesta
ção deve
abranger
toda a
sociedade
a existência de
um fenômeno
social que atua
sobre os
indivíduos, mas
independe das
vontades
individuais
ou
seja
que pode
ser
entendida
comoforça que
exerce sobre
os indivíduos
obrigando-os
através do
constrangiment
o a se
conformarem
às regras,
normas e
valores sociais
vigentes
TENDE A
DETERMINAR
DE FORA
NOSSOS
PENSAMENTOS
E NOSSAS
AÇÕES
ou
seja
se apresenta
como molde ou
força que
influencia,confor
ma, modela
nosso modo de
ser, agir e pensar
-02-
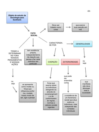
CORRENTES
SOCIAIS
MANIFESTAÇÕES
DOS GRUPOS
SOCIAIS (emocionais)
Grande poder de
coação e são
suscetíveis de
nos arrastar,
mesmo contra a
vontade
EDUCAÇÃO
Esforço contínuo para
impor às crianças
maneiras de ver, de
sentir e de agir às
quais elas não
chegariam
espontaneamente.
Crenças,
tendências,
práticas tomadas
coletivamente
FATOS SOCIAIS
HÁBITOS
INTERNOS
SER SOCIAL
-03-
UNIVERSIDADE FEDERAL DO MARANHÃO
PRÓ-REITORIA DE ENSINO
PROGRAMA DE PÓS GRADUAÇÃO EM EDUCAÇÃO
MESTRADO EM EDUCAÇÃO
DISCIPLINA: TEORIA DAS CIENCIAS SOCIAIS
O MÉTODO POSITIVO – As Regras do método sociológico “Émile Durkheim”
Floriza Gomide Sales Rosa de Melo
Renata Abreu Lima de Figueiredo
Ana Paula de Albuquerque Martins
Rosyane de Moraes Martins Dutra
São Luís
2012

Mapa conceitual durkheim

  • 1.
    Método Sociológico proposto por Durkheim SEPARA psicológico social Conduta humana Racionalismo científico ASOCIEDADE DETERMINA O INDIVÍDUO OPOSIÇÃO À METAFÍSICA Para compreender a maneira pela qual a sociedade se vê a si mesma e ao mundo é preciso considerar a natureza da sociedade, não dos indivíduos. CONSCIEN CIA coletiva individual A mentalidade dos grupos não é a mesma dos particulares, tem leis próprias É exterior às consciências individuais -01-
  • 2.
    Objeto de estudoda Sociologia para Durkheim FATO SOCIAL Deve ser tratado como coisa tem existência própria, independenteme nte daquilo que pensa e faz cada indivíduo em particular que exerce sua coerção em nós CARACTERIZA- SE POR GENERALIDADE EXTERIORIDADECOERÇÃO sua manifesta ção deve abranger toda a sociedade a existência de um fenômeno social que atua sobre os indivíduos, mas independe das vontades individuais ou seja que pode ser entendida comoforça que exerce sobre os indivíduos obrigando-os através do constrangiment o a se conformarem às regras, normas e valores sociais vigentes TENDE A DETERMINAR DE FORA NOSSOS PENSAMENTOS E NOSSAS AÇÕES ou seja se apresenta como molde ou força que influencia,confor ma, modela nosso modo de ser, agir e pensar -02-
  • 3.
    CORRENTES SOCIAIS MANIFESTAÇÕES DOS GRUPOS SOCIAIS (emocionais) Grandepoder de coação e são suscetíveis de nos arrastar, mesmo contra a vontade EDUCAÇÃO Esforço contínuo para impor às crianças maneiras de ver, de sentir e de agir às quais elas não chegariam espontaneamente. Crenças, tendências, práticas tomadas coletivamente FATOS SOCIAIS HÁBITOS INTERNOS SER SOCIAL -03-
  • 4.
    UNIVERSIDADE FEDERAL DOMARANHÃO PRÓ-REITORIA DE ENSINO PROGRAMA DE PÓS GRADUAÇÃO EM EDUCAÇÃO MESTRADO EM EDUCAÇÃO DISCIPLINA: TEORIA DAS CIENCIAS SOCIAIS O MÉTODO POSITIVO – As Regras do método sociológico “Émile Durkheim” Floriza Gomide Sales Rosa de Melo Renata Abreu Lima de Figueiredo Ana Paula de Albuquerque Martins Rosyane de Moraes Martins Dutra São Luís 2012