Incorporar apresentação
Baixado 259 vezes


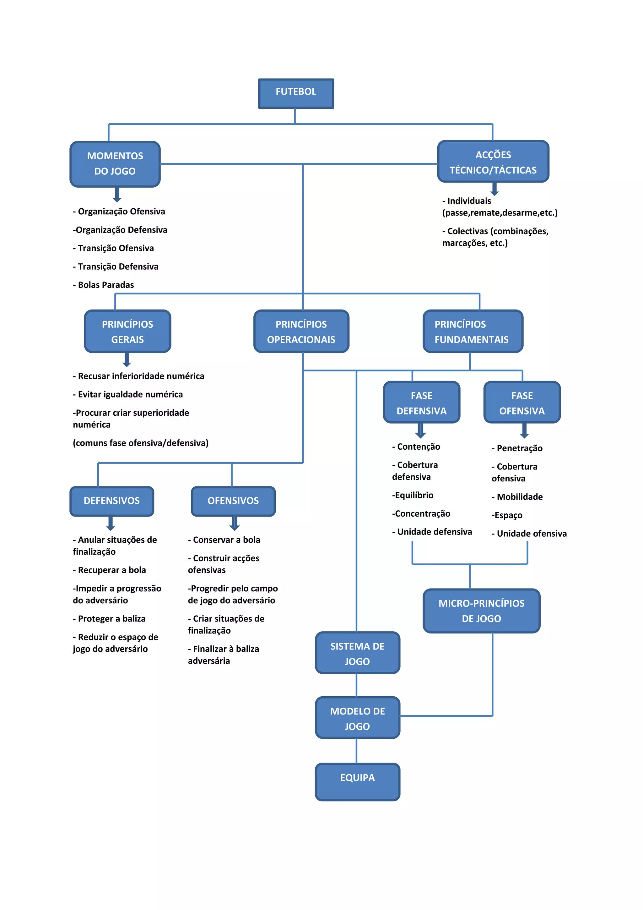
O documento discute os principais aspectos táticos do futebol, incluindo a organização ofensiva e defensiva, transições, bolas paradas, princípios gerais e fundamentais como evitar inferioridade numérica, e os objetivos defensivos e ofensivos como recuperar a bola e criar situações de finalização.
