Importância das boas práticas de higiene e fabrico e da
implementação dum sistema de Segurança Alimentar
Segundo a OMS……
as doenças provocadas pelos alimentos são um dos maiores
problemas de saúde pública
mesmo nos países desenvolvidos!
1
Última década do século XX
Tal facto deve-se:
 Aumento do número de pessoas susceptíveis
 Mudança dos hábitos alimentares:
Come-se mais fora de casa
 Mais alimentos pré-preparados
 Produzem-se mais alimentos em massa
 Viaja-se mais (exposição a novos riscos)
2
Tal facto deve-se:
 Novos agentes patogénicos resistentes a antibióticos
 Novos métodos de fabrico, novas tecnologias, novos materiais,
novos riscos para o consumidor.
3
Hábitos alimentares da sociedade moderna
• Os refeitórios e restaurantes são mais procurados
• Aumentos do consumo de alimentos preparados
• Compras em grandes quantidades
• Os alimentos têm que ter um prazo de validade maior
• A cadeia alimentar tem mais etapas que têm que ser
controladas.
4
5
Sistema de Segurança Alimentar - HACCP
Somos todos responsáveis pela manutenção da
inocuidade dos alimentos
Evitar que se transformem em fonte de doenças
Microrganismos da flora gastrointestinal dos animais
Alimentos consumidos pelos animais
Uso indevido de medicamentos veterinários
Práticas inadequadas de produção
Acumulação de lixo e outros resíduos, inadequadamente
FORAVE - Escola Profissional Tecnológica do
Vale do Ave
6
Sistema de Segurança Alimentar - HACCP
Contaminação durante o processamento:
- mau funcionamento; limpeza inadequada
Infestações de insectos e roedores
Armazenamento inadequado
Centros de distribuição
Supermercados e mercearias
Na casa do consumidor
7
Segurança Alimentar
HACCP – Sistema complexo, difícil implementação, desenvolvido
para a indústria do monoproduto
Autocontrolo – Baseia-se nas regras do HACCP, mais fácil de
implementar, utilizado na restauração
8
HACCP
Hazard Analysis and Critical Control Point
Análises de Perigos e Pontos Críticos de Controlo
APPCC
Sistema preventivo para produzir alimentos inócuos
Sistema de Segurança Alimentar - HACCP
9
HACCP
Aplicável em todas as fases de produção
Sistema de Segurança Alimentar - HACCP
Agricultura
Pecuária
Indústria
Restauração
Distribuição
Consumidor
10
HACCP
Sistema preventivo
Sistema de Segurança Alimentar - HACCP
Identifica o perigo antes que este ocorra (“onde” e “como”)
Alimento seguro Comprovar com documentação
11
Resulta da aplicação do bom senso a princípios técnicos e científicos
através de uma reflexão sobre diversas questões, como:
– O que é o meu produto?
– Que perigos estão associados ao meu processo?
– Em que etapas do processo podem ocorrer?
– Qual a probabilidade destes perigos constituírem um risco para os
consumidores?
– Como devo prevenir ou controlar esses perigos por forma a garantir
a segurança dos consumidores ?
O que é o HACCP
12
Alguns conceitos fundamentais para
compreender o HACCP
Acção correctiva
Acção a tomar quando os resultados da monitorização dos PCC´s
indicam uma perda de controlo.
Controlar
Adoptar todas as medidas necessárias para assegurar e manter o
cumprimento dos critérios estabelecidos no plano de HACCP.
Medidas Preventivas
Actividades que eliminam perigos ou reduzem a sua ocorrência a um
nível aceitável.
Limite Crítico
Critério que diferencia a aceitabilidade da inaceitabilidade do
processo em determinada fase.
13
Alguns conceitos fundamentais para
compreender o HACCP
Nível de Preocupação
E uma expressão da seriedade da falha em controlar um Ponto Critico
de Controlo. Deriva do conhecimento do perigo, incluindo a sua
severidade e o risco de ocorrer.
Os níveis de preocupação são:
- Elevada Preocupação: Sem controlo, pode ameaçar a vida do
consumidor;
- Media Preocupação: Uma ameaça ao consumidor que deve ser
controlada;
- Baixa Preocupação: Pequena ameaça ao consumidor que pode
ser vantajoso controlar;
-Nenhuma preocupação: Nenhuma ameaça.
14
Alguns conceitos fundamentais para
compreender o HACCP
Perigo
Agente biológico, químico ou físico, presente no alimento ou a
condição em que este ocorre, que pode causar um efeito adverso
para a saúde.
Plano de HACCP
Documento escrito, preparado de acordo com os princípios do
HACCP para assegurar o controlo dos perigos que são significativos
para a segurança, nos termos e nos produtos considerados.
Ponto de Controlo
Ponto, procedimento, operação ou etapa no qual o controlo pode
ser exercido ou aplicado.
15
Alguns conceitos fundamentais para
compreender o HACCP
Ponto Crítico de Controlo (PCC)
Ponto, procedimento, operação ou etapa no qual o controlo pode ser
aplicado e que e essencial para prevenir ou eliminar um perigo
relacionado com a inocuidade dos alimentos, ou para o reduzir a
níveis aceitáveis.
Risco
Hipótese ou probabilidade de um dado perigo ocorrer, colocando
em causa a salubridade do produto.
Severidade
Seriedade ou impacto de um perigo na saúde do consumidor.
Alguns conceitos fundamentais para
compreender o HACCP
Sistema de Monitorização
Conjunto de observações ou medições dos parâmetros de controlo
para avaliar se um ponto critico de controlo esta sob controlo.
Valores Alvo
Valores de um parâmetro, num Ponto Critico de Controlo, que
provaram eliminar ou controlar um perigo.
Sistema de HACCP
E o resultado da implementação de um Plano de HACCP
Tolerância
Grau de latitude a volta do valor alvo que e permitido, isto e, valores
que estão abaixo e acima do valor alvo mas ainda dentro do limite
critico.
Validação
Constatação de que os conteúdos e técnicas cientificas da analise de
perigos do plano de HACCP são efectivos.
Alguns conceitos fundamentais para
compreender o HACCP
Verificação
Depois de validar os elementos do plano de HACCP, e importante
assegurar a eficácia do sistema.
Analisar se o que esta a ser feito corresponde ao planeado.
O HACCP é um sistema de segurança alimentar
que permite:
 Identificar e analisar os perigos relativos à diferentes etapas
de processamento de um produto alimentar;
 Definir os meios necessários ao controlo desses perigos;
 Garantir que esses meios são aplicados efectivamente e de
modo eficaz;
Vantagens
 Aumento da segurança do consumidor
 Reforço da qualidade
 Redução de custos operacionais
 Reforço da imagem do estabelecimento
 Proporcionar uma evidência documentada do controlo dos
processos
 Facilitar o comércio internacional (exportações)
20
12 passos
7 princípios
Constituída pelos 7 princípios
mais 5 passos preliminares
 Constituição da equipa;
 Compilação da informação de
suporte
Metodologia
Princípios
1ºPrincípio
• Elaboração de um fluxograma do processo
• Identificação dos perigos e avaliação da sua severidade
• Listagem dos perigos e especificação das medidas de controlo
2ºPrincípio
• Determinação dos pontos críticos de controlo (PCC´s)
PCC Ponto, procedimento, operação ou etapa cujo controlo é essencial para prevenir
ou eliminar um perigo relacionado com a inocuidade dos alimentos, ou para o reduzir
a níveis aceitáveis
Princípios
3ºPrincípio
• Estabelecer os limites críticos que devem ser assegurados por forma a
garantir que cada PCC se encontra controlado
4ºPrincípio
• Estabelecimento e implementação de procedimentos de monitorização
para controlo dos PCC´s
5º princípio
• Estabelecer as acções correctivas a serem tomadas quando a
monitorização indicar que um determinado PCC não está sob controlo
Princípios
6º Princípio
• Estabelecimento de sistemas de registo e arquivo de dados que
documentam o plano HACCP.
7º Princípio
• Estabelecimento de procedimentos para a verificação do sistema HACCP,
incluindo testes complementares, e revisão do sistema que mostrem que
ele funciona efectivamente.
…. Implementar os princípios em 12
etapas
12 etapas
•
Registo
documental
12 etapas
•
Registo
documental
Plano de monitorização
Proposta pela gestão de topo e
aprovada pela equipa HACCP
Deve ser multidisciplinar!
Controlo da Qualidade
Produção
Serviços técnicos
Logística
Comercial
Gestão da Qualidade
Investigação e Desenvolvimento
Descrição de Matérias Primas
Especificações e características das matérias
primas, subsidiárias, materiais de embalagem,
água do processo
Características do produto final
(legislação aplicável, composição/formulação,
prazo de validade, condições de embalamento,
armazenamento, tipo de distribuição e venda,
utilização prevista e consumidores alvo, instruções
de uso)
Agrupamento dos produtos produzidos e
comercializados em processos
Descrição dos processos
Relação Processos - Linhas de Produção
Relação Processos – Produtos
Relação Produtos – Matérias Primas
Etapas do processo;
Equipamentos de segurança (peneiros,
ímans, detectores de metais, etc.);
Zona de manipulação dos produtos;
Local de entrada de reprocessados,
Entrada de matérias-primas, subsidiárias,
material de embalagem, etc.;
Pontos de controlo do processo.;
Zona de produtos não conforme
Fluxograma do processo
Verificação do fluxograma pela equipa HACCP
Perigos
Físico
Químico
Microbiológico
Biológico
Administrativo
Definir pontos críticos com recurso a árvore de
decisão
Para cada PCC foram definidos os limites de segurança que
separam o aceitável do inaceitável, ou seja, os valores admissíveis
para cada parâmetro
Os limites críticos devem ser estabelecidos para cada parâmetro
associado a um PCC
Monitorização: observações ou medições dos parâmetros de controlo
Fornecer atempadamente informação que permita desencadear acções
correctivas antes que seja necessário proceder à segregação e/ou rejeição do
produto
Efectuada por pessoal treinado, com conhecimento e autoridade definida para
especificar e implementar acções correctivas sempre que necessário
A sua frequência deve ser especificada sempre que não
seja contínua
Se durante a monitorização algum valor
estiver fora do limite crítico, tomar a acção
correctiva recomendada
O quê – é que deve ser monitorizado. Ter a certeza de que o que está a ser
monitorizado é para o PCC em questão
Onde – é que a monitorização deve ser feita, on-line, off-line, etc...
Como – é que a monitorização deve ser feita, são necessários procedimentos, um
ou vários operadores, equipamento (calibração)
Quem – deve fazer a monitorização, identificar o responsável
Técnica – deve ser consistente para obter resultados correctos e reais
Frequência – com que deve ser monitorizado, de forma a identificar tendências de
desvio
Rapidez – com que os resultados são obtidos
Para cada PCC foi definido o método de controlo, periodicidade, registo e
responsável.
Para cada PCC, estabelecer o conjunto de acções a colocar em prática
quando se verifica um desvio num parâmetro de controlo; definir as
responsabilidade e os registos a efectuar.
Plano de monitorização
FORMAÇÃO DA EQUIPA
DESCRIÇÃO DO PRODUTO
FLUXOGRAMAS DE FABRICO
ANÁLISE DOS PERIGOS E DESCRIÇÃO DAS MEDIDAS PREVENTIVAS
IDENTIFICAÇÃO DOS PONTOS CRÍTICOS DE CONTROLO (PCC)
ESTABELECIMENTO DOS LIMITES CRÍTICOS, SISTEMAS DE MONITORIZAÇÃO
E ACÇÕES CORRECTIVAS
PROCEDIMENTOS DE VALIDAÇÃO
PROCEDIMENTOS DE VERIFICAÇÃO
Princípios HACCP
1º Princípio – Análise de perigos e medidas preventivas
- Perigos biológicos;
- Perigos físicos;
-Perigos químicos
2º Princípio – Determinação de pontos críticos de controlo
3º Princípio – Estabelecimento de limites críticos
4º Princípio – Estabelecimento de um sistema de monitorização
5º Princípio – Estabelecimento de acções correctivas
6º Princípio – Estabelecimento de procedimentos de verificação
7º Princípio – Estabelecimento de documentação e registos
53
Ficha Técnica (“receita”) de salada de alface
Exemplo HACCP
RESULTADO Salada pequena
PESO MÉDIO 140 g
COMPOSIÇÃO QUANTIDADE
Alface 100 g
Cebola 40 g
Sal grosso q. b.
Azeite q. b.
Vinagre q. b.
PREPARAÇÃO:
Lavar bem a alface
Desinfectar (10 min)
Enxaguar muito bem
Cortar a alface em juliana
Juntar cebola às tiras
Temperar com azeite, sal e
vinagre
54
Fluxograma de produção
RECEPÇÃO
ARMAZENAMENTO
LAVAGEM
DESINFECÇÃO
ENXAGUAMENTO
CORTE
ARMAZENAMENTO
TEMPERAR
EMPRATAMENTO
alface cebola
Azeite
Vinagre
Sal
Identificação dos perigos
ETAPA PERIG
O
MEDIDA
PREVENTIVA
PCC LIMITE
CRITICO
MEDIDAS DE
CONTROLO
ACÇÕES
CORRECTIVAS
RESP D
O
C
V
A
L
RECEPÇ
ÃO
F
Q
B
ARMAZ
ENAME
NTO
F
B
Q
LAVAG
EM
F
B
Q
DESINF
ECÇÃO
F
B
Q
….
Identificação dos perigos
ETAPA PERIGO
RECEPÇÃO
F
Q
B
Presença de produtos com fendas, tocados ou podres,
Presença de corpos estranhos e pó;
NI
Proliferação microbiana por temperaturas inadequadas
ARMAZENAMENTO
F
Q
B
NI
NI
Proliferação microbiana por temperaturas inadequadas
LAVAGEM
F
Q
B
Presença de corpos estranhos
NI
Proliferação microbiana por temperaturas inadequadas
DESINFECÇÃO
F
Q
B
NI
NI
Permanência de contaminação por desinfecção deficiente
ENXAGUAMENTO
F
Q
B
NI
Permanência de cloro por mau enxaguamento
Recontaminação pelo manipulador, equip. e utensílios
Identificação dos perigos
ETAPA PERIGO
CORTE
F
Q
B
Recontaminação por corpos estranhos
NI
Proliferação microbiana tempo/temperatura inadequados;
Recontaminação pelo manipulador, equipamentos,
superfícies, utensílios e instalações
ARMAZENAMENTO
F
Q
B
NI
NI
Proliferação microbiana por temperaturas inadequadas
EMPRATAMENTO
F
Q
B
Recontaminação por corpos estranhos
NI
Proliferação por tempo/temperatura inadequados
Recontaminação pelo manipulador, equipamentos,
superfícies, utensílios e instalações
Identificação dos perigos
ETAPA MEDIDAS PREVENTIVAS
RECEPÇÃO
Controlo de recepção de mercadorias
Controlo de Temperaturas do carro de transporte
ARMAZENAMENTO Controlo de temperaturas das câmaras frigoríficas
LAVAGEM
Eliminar terras e pós
Controlo de tempo de exposição à temperatura ambiente
DESINFECÇÃO Correcta desinfecção
ENXAGUAMENTO
Correcto enxaguamento
Correcta higienização
Identificação dos perigos
ETAPA MEDIDAS PREVENTIVAS
CORTE
Controlo das Boas Práticas de Higiene
Controlo de tempo de exposição à temperatura ambiente
ARMAZENAMENTO Controlo de temperaturas das câmaras frigoríficas
EMPRATAMENTO
Controlo das Boas Práticas de Higiene
Controlo do tempo de exposição à temperatura ambiente
Controlo dos procedimentos de higienização
Identificação dos PCC (árvore de decisão)
Q1. Existem medidas preventivas
para o perigo identificado?
Modificar a etapa,
processo ou produto
O controlo nesta etapa é necessário
para garantir a segurança?
Q2. Esta etapa foi concebida especificamente para eliminar
a possível ocorrência de um perigo ou reduzi-lo a um nível
aceitável?
Q3. A contaminação do perigo identificado poderá ocorrer
acima de níveis aceitáveis ou poderá aumentar até níveis
inaceitáveis?
Q4. Uma etapa posterior eliminará o perigo identificado ou
reduzirá a possível ocorrência a um nível aceitável?
Ponto Crítico de Controlo
Não
Não
Sim
Não é um PCC
Não
Sim
Sim Não Não é um PCC
Não
Sim
Não é um PCC
Identificação dos PCC (árvore de decisão)
Q1: Existem medidas preventivas para o perigo identificado?
SIM
Q2: Esta etapa foi projectada especificamente para eliminar ou reduzir
o perigo para níveis aceitáveis?
RECEPÇÃO (perigo biológico)
NÃO
Q3: A contaminação com o perigo pode atingir níveis inaceitáveis?
SIM
Q4: Existe uma etapa posterior que elimine os perigos ou os reduza
para níveis aceitáveis?
SIM NÃO É UM PCC
PONTO DE
CONTROLO (PC)
Identificação dos PCC (árvore de decisão)
Q1: Existem medidas preventivas para o perigo identificado?
SIM
Q2: Esta etapa foi projectada especificamente para eliminar ou reduzir
o perigo para níveis aceitáveis?
ENXAGUAMENTO (perigo químico)
NÃO
Q3: A contaminação com o perigo pode atingir níveis inaceitáveis?
SIM
Q4: Existe uma etapa posterior que elimine os perigos ou os reduza
para níveis aceitáveis?
NÃO É UM PCC
Limites críticos
Definir limites críticos para cada PCC encontrado
Ex.:
 Intervalos de temperatura em que o carro de transporte pode
oscilar sem haver perigo;
 Critérios microbiológicos;
 Controlo de tempo/temperatura de cozedura dos alimentos
Limites críticos
ETAPA Limite crítico
RECEPÇÃO 2 °C a 6 °C
ENXAGUAMENTO Enxaguamento em pelo menos 3 águas
Medidas de controlo e acções correctivas
ETAPA Acções correctivas
RECEPÇÃO Rejeição do produto
ENXAGUAMENTO Repetir a etapa
Medidas de controlo e acções correctivas
Controlos efectuados no estabelecimento
Ex.:
 Controlo de mercadorias
 Registos de temperaturas
 Controlos de óleos na fritura
 Controlo da limpeza e da higienização de toda a unidade
Medidas correctivas
Ex.:
 Rejeição do produto
 Repetição da etapa
Documentação de controlo
Plano de Autocontrolo:
 Responsáveis pela realização e verificação de cada etapa
 Documentos associados a cada etapa
 Medidas preventivas, de controlo ou acções correctivas
(instruções de trabalho)
 Responsável pela validação do plano
. Revisto
regularmente
. Actualizado
sempre que
surjam mudanças
Todos os manipuladores devem conhecer:
-Fichas técnicas
- Fluxogramas
- Planos de autocontrolo
FORAVE - Escola Profissional Tecnológica do
Vale do Ave
68
Conserva de sardinha sem pele e
sem espinha em óleo vegetal
FORAVE - Escola Profissional Tecnológica do
Vale do Ave
69
Constituição da equipa HACCP
Passos HACCP
1º
O Sistema HACCP deve ser executado por uma equipa
pluridisciplinar que deverá ser informada detalhadamente das
características do sistema, da sua terminologia e do programa
de implementação ou formada e treinada para ela própria
proceder à aplicação
 conduzir a análise de perigos;
 identificar os potenciais perigos;
 e quais os que devem ser controlados;
 recomendar controlos, limites críticos, procedimentos de
monitorização, acções correctivas (sempre que ocorra algum desvio)
 recolher informações desconhecidas;
 de validar o plano HACCP
70
Descrição do produto
Passos HACCP
2º
3º
Composição, formulação da receita e métodos de
processamento (ingredientes, aditivos, etc.);
 Quais os tipos de microrganismos presentes;
 Realizar uma análise das características físico-químicas (Aw, pH);
 Indicar os tratamento térmicos e outros processos de fabrico;
 Prazo de validade;
 Condições de armazenamento e distribuição;
 Instruções de consumo
FORAVE - Escola Profissional Tecnológica do
Vale do Ave
71
FORAVE - Escola Profissional Tecnológica do
Vale do Ave
72
73
Passos HACCP
Identificação do uso pretendido
3º
Nem sempre a utilização prevista é a mais provável.
 Identificar os grupos normais de consumidores e avaliar se
existem, entre esses grupos, consumidores sensíveis ao produto.
 Identificar locais de venda dos produtos.
74
75
Elaboração do fluxograma
Passos HACCP
4º
É de extrema importância conhecer todas as etapas do
processo, já que é nesta informação, juntamente com a
descrição do produto e a identificação do uso pretendido, que
o estudo HACCP se irá basear
- A sequência de todos os passos do processo de fabrico;
- As fases em que ocorrem entradas de matérias-primas e
produtos intermédios
- As fases onde produtos intermédios, subprodutos ou resíduos
são removidos;
- As condições de tempo/temperatura ao longo do processo.
- As fases onde ocorre re-trabalho ou reciclagem de matérias-
primas/produtos;
- Também deverá ser elaborado um esquema da área de fabrico,
com o respectivo layout dos equipamentos e indicar a direcção
seguida pelas matérias.
FORAVE - Escola Profissional Tecnológica do
Vale do Ave
76
FORAVE - Escola Profissional Tecnológica do
Vale do Ave
77
78
Confirmação no terreno do fluxograma
Passos HACCP
5º
 confirmar o fluxograma, acompanhando as actividades
 assegurar que os processos são efectivamente efectuados,
conforme descrito
Identificação e análise de perigos e medidas preventivas
6º
 recolha e avaliação de informação sobre os perigos e como
surgem, em cada etapa;
 decidir quais são os significativos para a inocuidade do alimento
Deve ser revista sempre que ocorram alterações nos produtos
79
Passos HACCP
Identificação e análise de perigos e medidas preventivas
- Identificação dos potenciais perigos
- Avaliação do risco (probabilidade de ocorrência vs severidade)
Poderá ser necessária realizar algumas medições de parâmetros do
processo:
 Combinações tempo-temperatura do produto (aquecimento, arrefecimento)
 pH e aw do produto durante o processamento e no final (à T amb.)
 Pressão em processamentos sob-pressão (ex.: esterilização de conservas)
 Análises microbiológicas (avaliação dos processos e estudo do tempo de vida)
80
Passos HACCP
Identificação e análise de perigos e medidas preventivas
Análise de perigos das matérias primas
 Existem microrganismos patogénicos, toxinas, substâncias químicas ou
objectos fisícos que possam estar presentes?
 As matérias primas utilizadas contêm aditivos?
 Algum ingrediente (aditivo) é perigoso se usado em excesso? Ou pode resultar
em algum perigo (microbiológico) se for usado de forma insuficiente?
 De que forma o pH e a aw das matérias primas afectam o crescimento de
microrganismos no produto final?
 Em que condições de temperatura devem ser mantidas as matérias primas
durante o armazenamento e o transporte?
81
Passos HACCP
Identificação e análise de perigos e medidas preventivas
Análise de perigos durante o processamento, por etapas
 Os contaminantes podem entrar em contacto com o produto? Através do
operador, do equipamento ou utensílio?
 Algum microrganismo patogénico pode-se multiplicar ou sobreviver durante
esta etapa a ponto de constituir um perigo?
 As operações são realizadas pelos operadores respeitando as boas práticas
de higiene e de fabrico?
 Existem etapas posteriores que eliminem ou reduzem para um nível
aceitável os perigos identificados?
82
83
84
85
86
87
88
Passos HACCP
Análise do risco
Análise qualitativa obtida pela combinação de:
- dados experimentais,
- dados epidemiológicos,
- informação bibliográfica específica.
Severidade do risco
Alta
Média
Baixa
89
Perigo significativo
90
91
92
93
94
Determinação dos pontos críticos de controlo (PCC)
Passos HACCP
7º
 Determinar em que etapas o controlo é crítico, de forma a
prever, eliminar ou reduzir os perigos para níveis aceitáveis.
árvore de decisão
(ferramenta recomendada pelo Codex)
Apenas os perigos considerados significativos são submetidos à
árvore de decisão, para identificação de PCC’s.
95
Árvore de decisão
Sim
Q1. Existem medidas preventivas
para o perigo identificado?
Modificar a etapa,
processo ou produto
O controlo nesta etapa é necessário
para garantir a segurança?
Q2. Esta etapa foi concebida especificamente para eliminar
a possível ocorrência de um perigo ou reduzi-lo a um nível
aceitável?
Q3. A contaminação do perigo identificado poderá ocorrer
acima de níveis aceitáveis ou poderá aumentar até níveis
inaceitáveis?
Q4. Uma etapa posterior eliminará o perigo identificado ou
reduzirá a possível ocorrência a um nível aceitável?
Ponto Crítico de Controlo
Não
Não
Sim
Não é um PCC
Não
Sim
Sim Não Não é um PCC
Não
Sim
Não é um PCC
96
Árvore de decisão
Etapa Perigo identificado Q1 Q2 Q3 Q4 PCC
97
98
99
100
101
Estabelecimento de valores alvo e limites críticos para cada PCC
Passos HACCP
8º
Limites críticos são os valores ou critérios que diferenciam a
aceitabilidade da não aceitabilidade e têm de ser estabelecidos para
cada PCC identificado.
FORAVE - Escola Profissional Tecnológica do
Vale do Ave
102
FORAVE - Escola Profissional Tecnológica do
Vale do Ave
103
FORAVE - Escola Profissional Tecnológica do
Vale do Ave
104
FORAVE - Escola Profissional Tecnológica do
Vale do Ave
105
FORAVE - Escola Profissional Tecnológica do
Vale do Ave
106
FORAVE - Escola Profissional Tecnológica do
Vale do Ave
107
108
Passos HACCP
Estabelecimento de sistemas de monitorização
9º
 Sequência planeada de medições ou observações dos parâmetros
de controlo programados para cada PCC;
 Além de medir o nível de desempenho do processo, a análise de
tendências permite antecipar uma eventual perda de controlo.
109
Passos HACCP
Estabelecimento de sistemas de monitorização
 O que é que vai ser monitorizado
 Que limites críticos e medidas preventivas vão ser monitorizadas
 Frequência de monitorização
 Quem vai monitorizar
Tempo e temperatura do processo
Temperatura de armazenamento
pH e Aw
Inspecção visual
Termómetros
Relógios
Escalas
Medidores de pH
Medidores de Aw
Equipamento analítico
110
Estabelecimento de acções correctivas
Passos HACCP
10º
Plano de acção a ser aplicado, se ocorrer um desvio ao limite e
indica:
 As acções a desencadear para garantir que o PCC volta para
dentro dos limites de controlo;
 O responsável para definir/implementar a acção correctiva;
 As acções a desencadear para lidar com o produto não
conforme.
Com as acções correctivas pretende-se:
- Determinar a causa do problema;
- Tomar acções para evitar novo desvio;
- Procedimentos a ter com produtos defeituousos;
- Garantir a eficácia da acção implementada através da monitorização
e reavaliação.
Após implementação da
acção correctiva, deverá
ser levado em
consideração uma
revisão ao Sistema
HACCP, registando que o
desvio está sob controlo
111
112
113
114
115
Estabelecimento de procedimentos de verificação
Passos HACCP
11º
 Devem assegurar que os PCC’s, procedimentos de monitorização e limites
críticos são apropriados e que as acções correctivas foram executadas (se
necessárias).
Documentação e registo
12º
O Sistema HACCP é um sistema documentado.
 Os documentos e registos são a evidência da realização de actividades, são
uma fonte importante de informação para:
- suportar uma adequada implementação do Sistema HACCP e a sua revisão;
- autoridades externas que o sistema está implementado
116
Verificar e rever
Passos HACCP
 Determinar se o sistema HACCP está conforme o plano e se está
adequado;
 Inclui auditorias ao Plano HACCP e ao Sistema de Documentação,
revisões dos desvios e das acções correctivas tomadas, testes
microbiológicos aos produtos e calibração de instrumentos de
medição.
FORAVE - Escola Profissional Tecnológica do
Vale do Ave
117
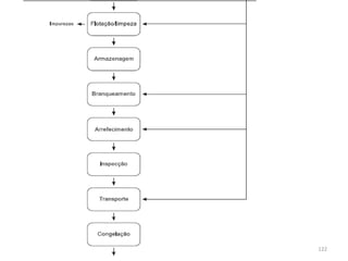
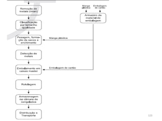
Ervilhas ultra-congeladas
FORAVE - Escola Profissional Tecnológica do
Vale do Ave
118
FORAVE - Escola Profissional Tecnológica do
Vale do Ave
119
FORAVE - Escola Profissional Tecnológica do
Vale do Ave
120
FORAVE - Escola Profissional Tecnológica do
Vale do Ave
121
FORAVE - Escola Profissional Tecnológica do
Vale do Ave
122
FORAVE - Escola Profissional Tecnológica do
Vale do Ave
123
FORAVE - Escola Profissional Tecnológica do
Vale do Ave
124
FORAVE - Escola Profissional Tecnológica do
Vale do Ave
125
FORAVE - Escola Profissional Tecnológica do
Vale do Ave
126
FORAVE - Escola Profissional Tecnológica do
Vale do Ave
127
FORAVE - Escola Profissional Tecnológica do
Vale do Ave
128
FORAVE - Escola Profissional Tecnológica do
Vale do Ave
129
FORAVE - Escola Profissional Tecnológica do
Vale do Ave
130
FORAVE - Escola Profissional Tecnológica do
Vale do Ave
131
FORAVE - Escola Profissional Tecnológica do
Vale do Ave
132
FORAVE - Escola Profissional Tecnológica do
Vale do Ave
133
FORAVE - Escola Profissional Tecnológica do
Vale do Ave
134
FORAVE - Escola Profissional Tecnológica do
Vale do Ave
135
FORAVE - Escola Profissional Tecnológica do
Vale do Ave
136
FORAVE - Escola Profissional Tecnológica do
Vale do Ave
137
FORAVE - Escola Profissional Tecnológica do
Vale do Ave
138
FORAVE - Escola Profissional Tecnológica do
Vale do Ave
139
FORAVE - Escola Profissional Tecnológica do
Vale do Ave
140
FORAVE - Escola Profissional Tecnológica do
Vale do Ave
141
FORAVE - Escola Profissional Tecnológica do
Vale do Ave
142
FORAVE - Escola Profissional Tecnológica do
Vale do Ave
143
Dossier Autocontrolo
INFORMAÇÃO SOBRE A EMPRESA
. Nome empresarial
. Identificação dos gerentes/ responsáveis
. Localização
. Licença de funcionamento actualizada
. Fluxograma da empresa
Layouts
. Planta da empresa
. Planta com circuitos definidos
. Planta com pontos de água
Planificação da formação
. Calendário com formações
. Manuais de formação
. Fichas de presença dos formandos
Dossier Autocontrolo
Listagem dos equipamentos,
utensílios e transporte
. Identificação dos equipamentos e
utensílios
. Calendário de manutenção preventiva
. Comprovativos de calibrações
. Comprovativos de manutenção
Plano de higienização
. Planos de higienização de cada zona
. Instruções de limpeza para cada
equipamento, instalações e utensílios
. Fichas técnicas dos produtos utilizados
. Fichas de controlo de higienização
Dossier Autocontrolo
Matérias-primas
. Recepção
. Armazenamento
. Tratamento de não conformidades e
reclamações
Plano de higienização
. Higiene e Saúde do Pessoal
. Plano de controlo de resíduos
Dossier Autocontrolo
Plano controlo de pragas
. Identificação da empresa contratada
. Planta de iscos
. Fichas técnicas dos produtos utilizados
. Calendário de visitas
. Comprovativos das visitas dos técnicos
Fornecedores
. Identificação dos fornecedores
. Fichas técnicas dos produtos fornecidos
. Avaliação dos fornecedores
Dossier Autocontrolo
Fichas de controlo
. Temperaturas das câmaras
. Óleos de fritura
. Limpeza e higienização
. Recepção de mercadorias
Plano Autocontrolo/HACCP
. Fichas técnicas dos produtos fabricados
. Fluxogramas de produção
. Plano de autocontrolo para cada produto
Auditoria ao sistema HACCP
Métodos
Práticas
Procedimentos
Testes
Escritas no plano
Comparar
HACCP
Auditoria ao sistema HACCP
 Um plano preparado cuidadosamente, com definições
claras de todos os itens, não garante a sua eficácia
 São necessários procedimentos de verificação
Permite:
Modificar medidas de controlo
Assegurar um controlo eficaz e suficiente
As medidas correctivas são postas em prática quando ocorrem
desvios aos limites críticos
Auditoria ao sistema HACCP
Verificação
Mudança no produto, ingredientes ou processo
Quando ocorre um desvio
Na identificação de novos perigos
Regularmente
Auditoria ao sistema HACCP
Auditoria: “processo sistemático, independente e documentado para
obter evidências de auditoria e respectiva avaliação objectiva com vista
a determinar em que medida os critérios da auditoria são satisfeitos”
(Norma NP EN ISO 19011:2003)
Auditoria ao sistema HACCP
 As auditorias são sistemáticas e independentes
 Envolvem observações locais, entrevistas e revisão dos
documentos
 Realizada por observadores externos, que não participaram
na elaboração do plano e na implementação do sistema HACCP
 Auditorias podem ser feitas para cada PCC e /ou para plano
geral
Auditoria ao sistema HACCP
 Inspecção visual de modo a garantir que:
• A descrição do produto e do fluxograma estão correctas
• Procedimentos de monitorização para cada PCC estão correctos
• Os processos estão a decorrer dentro dos limites critícos
estabelecidos
• As fichas estão preenchidas ou estão a ser actualizadas no tempo em
que são feitas as observações
Auditoria ao sistema HACCP
 Inspecção dos registos:
• Actividades de monitorização realizadas
• Produtos que se desviaram dos limites críticos e respectivas acções
correctivas tomadas
• Equipamento calibrado dentro dos padrões especificados no plano
HACCP
Auditoria ao sistema HACCP
Auditoria ao sistema HACCP
 Observações no local indicam que um PCC não está dentro
dos limites críticos
 Registos indicam monitorização inconsistente
 Registos indicam que um PCC está repetitivamente a operar
fora dos limites críticos
 Queixas dos consumidores ou rejeição constante do
produto
 Novos dados científicos
Auditoria ao sistema HACCP
PROGRAMA DE AUDITORIA (programa e alcance da auditoria)
Previamente:
1. Revisão dos documentos:
. Plano/ layout do local
. Plano HACCP (descrição do produto, diagramas de processamento,
gráficos de controlo do HACCP)
. Tabela de análise do HACCP
. Detalhes da equipa HACCP
Indica
adequabilidade
do plano
Revisão da
equipa
Elaboração de check-list
Auditoria ao sistema HACCP
PROGRAMA DE AUDITORIA (programa e alcance da auditoria)
No local:
2. Reunião de abertura
3. Verificação do diagrama de fluxo do processamento
4. Revisão da documentação:
- Procedimentos do produto e do processo (especificações dos
ingredientes)
- Relatórios de auditorias dos fornecedores
- Registos de formação em HACCP e higiene pessoal
Auditoria ao sistema HACCP
PROGRAMA DE AUDITORIA (programa e alcance da auditoria)
No local:
- Reuniões HACCP
- Relatórios de controlo de pragas
- Manual/documentação de boas práticas
- Controlo químico e de sanitização
- Relatórios de auditorias internas ao HACCP
- Registos de monitorização de PCC
- Registos de controlo do processo
Auditoria ao sistema HACCP
PROGRAMA DE AUDITORIA (programa e alcance da auditoria)
No local:
5. Verificação de gráficos/fluxogramas de implementação do HACCP e
monitorização no local
6. Reunião de encerramento
Após:
7. Relatório de auditoria
8. Auditorias de acompanhamento
FORAVE - Escola Profissional Tecnológica do
Vale do Ave
162
163
Passos HACCP
Identificação do uso pretendido
Nome do produto Cogumelos embalados
Características do produto final (Aw,
pH, etc)
pH de 4,8 a 6,5
Aw > 0,85
Uso pretendido
Aquecido antes de servir
Usado frio em saladas
Embalagem Contentor metálico selado
Tempo de prateleira
Dois anos em condições normais à
temperatura ambiente
Local de venda Supermercados, restaurantes, etc.
Instruções de rotulagem Não requer instruções específicas
Controlo especial de distribuição
Sem danos físicos, excesso de
humidade ou temperaturas extremas

Avaliação e implementação haccp

  • 1.
    Importância das boaspráticas de higiene e fabrico e da implementação dum sistema de Segurança Alimentar Segundo a OMS…… as doenças provocadas pelos alimentos são um dos maiores problemas de saúde pública mesmo nos países desenvolvidos! 1 Última década do século XX
  • 2.
    Tal facto deve-se: Aumento do número de pessoas susceptíveis  Mudança dos hábitos alimentares: Come-se mais fora de casa  Mais alimentos pré-preparados  Produzem-se mais alimentos em massa  Viaja-se mais (exposição a novos riscos) 2
  • 3.
    Tal facto deve-se: Novos agentes patogénicos resistentes a antibióticos  Novos métodos de fabrico, novas tecnologias, novos materiais, novos riscos para o consumidor. 3
  • 4.
    Hábitos alimentares dasociedade moderna • Os refeitórios e restaurantes são mais procurados • Aumentos do consumo de alimentos preparados • Compras em grandes quantidades • Os alimentos têm que ter um prazo de validade maior • A cadeia alimentar tem mais etapas que têm que ser controladas. 4
  • 5.
    5 Sistema de SegurançaAlimentar - HACCP Somos todos responsáveis pela manutenção da inocuidade dos alimentos Evitar que se transformem em fonte de doenças Microrganismos da flora gastrointestinal dos animais Alimentos consumidos pelos animais Uso indevido de medicamentos veterinários Práticas inadequadas de produção Acumulação de lixo e outros resíduos, inadequadamente
  • 6.
    FORAVE - EscolaProfissional Tecnológica do Vale do Ave 6 Sistema de Segurança Alimentar - HACCP Contaminação durante o processamento: - mau funcionamento; limpeza inadequada Infestações de insectos e roedores Armazenamento inadequado Centros de distribuição Supermercados e mercearias Na casa do consumidor
  • 7.
    7 Segurança Alimentar HACCP –Sistema complexo, difícil implementação, desenvolvido para a indústria do monoproduto Autocontrolo – Baseia-se nas regras do HACCP, mais fácil de implementar, utilizado na restauração
  • 8.
    8 HACCP Hazard Analysis andCritical Control Point Análises de Perigos e Pontos Críticos de Controlo APPCC Sistema preventivo para produzir alimentos inócuos Sistema de Segurança Alimentar - HACCP
  • 9.
    9 HACCP Aplicável em todasas fases de produção Sistema de Segurança Alimentar - HACCP Agricultura Pecuária Indústria Restauração Distribuição Consumidor
  • 10.
    10 HACCP Sistema preventivo Sistema deSegurança Alimentar - HACCP Identifica o perigo antes que este ocorra (“onde” e “como”) Alimento seguro Comprovar com documentação
  • 11.
    11 Resulta da aplicaçãodo bom senso a princípios técnicos e científicos através de uma reflexão sobre diversas questões, como: – O que é o meu produto? – Que perigos estão associados ao meu processo? – Em que etapas do processo podem ocorrer? – Qual a probabilidade destes perigos constituírem um risco para os consumidores? – Como devo prevenir ou controlar esses perigos por forma a garantir a segurança dos consumidores ? O que é o HACCP
  • 12.
    12 Alguns conceitos fundamentaispara compreender o HACCP Acção correctiva Acção a tomar quando os resultados da monitorização dos PCC´s indicam uma perda de controlo. Controlar Adoptar todas as medidas necessárias para assegurar e manter o cumprimento dos critérios estabelecidos no plano de HACCP. Medidas Preventivas Actividades que eliminam perigos ou reduzem a sua ocorrência a um nível aceitável. Limite Crítico Critério que diferencia a aceitabilidade da inaceitabilidade do processo em determinada fase.
  • 13.
    13 Alguns conceitos fundamentaispara compreender o HACCP Nível de Preocupação E uma expressão da seriedade da falha em controlar um Ponto Critico de Controlo. Deriva do conhecimento do perigo, incluindo a sua severidade e o risco de ocorrer. Os níveis de preocupação são: - Elevada Preocupação: Sem controlo, pode ameaçar a vida do consumidor; - Media Preocupação: Uma ameaça ao consumidor que deve ser controlada; - Baixa Preocupação: Pequena ameaça ao consumidor que pode ser vantajoso controlar; -Nenhuma preocupação: Nenhuma ameaça.
  • 14.
    14 Alguns conceitos fundamentaispara compreender o HACCP Perigo Agente biológico, químico ou físico, presente no alimento ou a condição em que este ocorre, que pode causar um efeito adverso para a saúde. Plano de HACCP Documento escrito, preparado de acordo com os princípios do HACCP para assegurar o controlo dos perigos que são significativos para a segurança, nos termos e nos produtos considerados. Ponto de Controlo Ponto, procedimento, operação ou etapa no qual o controlo pode ser exercido ou aplicado.
  • 15.
    15 Alguns conceitos fundamentaispara compreender o HACCP Ponto Crítico de Controlo (PCC) Ponto, procedimento, operação ou etapa no qual o controlo pode ser aplicado e que e essencial para prevenir ou eliminar um perigo relacionado com a inocuidade dos alimentos, ou para o reduzir a níveis aceitáveis. Risco Hipótese ou probabilidade de um dado perigo ocorrer, colocando em causa a salubridade do produto. Severidade Seriedade ou impacto de um perigo na saúde do consumidor.
  • 16.
    Alguns conceitos fundamentaispara compreender o HACCP Sistema de Monitorização Conjunto de observações ou medições dos parâmetros de controlo para avaliar se um ponto critico de controlo esta sob controlo. Valores Alvo Valores de um parâmetro, num Ponto Critico de Controlo, que provaram eliminar ou controlar um perigo. Sistema de HACCP E o resultado da implementação de um Plano de HACCP
  • 17.
    Tolerância Grau de latitudea volta do valor alvo que e permitido, isto e, valores que estão abaixo e acima do valor alvo mas ainda dentro do limite critico. Validação Constatação de que os conteúdos e técnicas cientificas da analise de perigos do plano de HACCP são efectivos. Alguns conceitos fundamentais para compreender o HACCP Verificação Depois de validar os elementos do plano de HACCP, e importante assegurar a eficácia do sistema. Analisar se o que esta a ser feito corresponde ao planeado.
  • 18.
    O HACCP éum sistema de segurança alimentar que permite:  Identificar e analisar os perigos relativos à diferentes etapas de processamento de um produto alimentar;  Definir os meios necessários ao controlo desses perigos;  Garantir que esses meios são aplicados efectivamente e de modo eficaz;
  • 19.
    Vantagens  Aumento dasegurança do consumidor  Reforço da qualidade  Redução de custos operacionais  Reforço da imagem do estabelecimento  Proporcionar uma evidência documentada do controlo dos processos  Facilitar o comércio internacional (exportações)
  • 20.
  • 21.
    12 passos 7 princípios Constituídapelos 7 princípios mais 5 passos preliminares  Constituição da equipa;  Compilação da informação de suporte Metodologia
  • 22.
    Princípios 1ºPrincípio • Elaboração deum fluxograma do processo • Identificação dos perigos e avaliação da sua severidade • Listagem dos perigos e especificação das medidas de controlo 2ºPrincípio • Determinação dos pontos críticos de controlo (PCC´s) PCC Ponto, procedimento, operação ou etapa cujo controlo é essencial para prevenir ou eliminar um perigo relacionado com a inocuidade dos alimentos, ou para o reduzir a níveis aceitáveis
  • 23.
    Princípios 3ºPrincípio • Estabelecer oslimites críticos que devem ser assegurados por forma a garantir que cada PCC se encontra controlado 4ºPrincípio • Estabelecimento e implementação de procedimentos de monitorização para controlo dos PCC´s 5º princípio • Estabelecer as acções correctivas a serem tomadas quando a monitorização indicar que um determinado PCC não está sob controlo
  • 24.
    Princípios 6º Princípio • Estabelecimentode sistemas de registo e arquivo de dados que documentam o plano HACCP. 7º Princípio • Estabelecimento de procedimentos para a verificação do sistema HACCP, incluindo testes complementares, e revisão do sistema que mostrem que ele funciona efectivamente. …. Implementar os princípios em 12 etapas
  • 25.
  • 26.
  • 27.
    Proposta pela gestãode topo e aprovada pela equipa HACCP Deve ser multidisciplinar! Controlo da Qualidade Produção Serviços técnicos Logística Comercial Gestão da Qualidade Investigação e Desenvolvimento
  • 28.
    Descrição de MatériasPrimas Especificações e características das matérias primas, subsidiárias, materiais de embalagem, água do processo Características do produto final (legislação aplicável, composição/formulação, prazo de validade, condições de embalamento, armazenamento, tipo de distribuição e venda, utilização prevista e consumidores alvo, instruções de uso) Agrupamento dos produtos produzidos e comercializados em processos Descrição dos processos Relação Processos - Linhas de Produção Relação Processos – Produtos Relação Produtos – Matérias Primas
  • 29.
    Etapas do processo; Equipamentosde segurança (peneiros, ímans, detectores de metais, etc.); Zona de manipulação dos produtos; Local de entrada de reprocessados, Entrada de matérias-primas, subsidiárias, material de embalagem, etc.; Pontos de controlo do processo.; Zona de produtos não conforme Fluxograma do processo Verificação do fluxograma pela equipa HACCP
  • 30.
  • 35.
    Definir pontos críticoscom recurso a árvore de decisão
  • 37.
    Para cada PCCforam definidos os limites de segurança que separam o aceitável do inaceitável, ou seja, os valores admissíveis para cada parâmetro Os limites críticos devem ser estabelecidos para cada parâmetro associado a um PCC
  • 38.
    Monitorização: observações oumedições dos parâmetros de controlo Fornecer atempadamente informação que permita desencadear acções correctivas antes que seja necessário proceder à segregação e/ou rejeição do produto Efectuada por pessoal treinado, com conhecimento e autoridade definida para especificar e implementar acções correctivas sempre que necessário
  • 39.
    A sua frequênciadeve ser especificada sempre que não seja contínua Se durante a monitorização algum valor estiver fora do limite crítico, tomar a acção correctiva recomendada
  • 40.
    O quê –é que deve ser monitorizado. Ter a certeza de que o que está a ser monitorizado é para o PCC em questão Onde – é que a monitorização deve ser feita, on-line, off-line, etc... Como – é que a monitorização deve ser feita, são necessários procedimentos, um ou vários operadores, equipamento (calibração) Quem – deve fazer a monitorização, identificar o responsável Técnica – deve ser consistente para obter resultados correctos e reais Frequência – com que deve ser monitorizado, de forma a identificar tendências de desvio Rapidez – com que os resultados são obtidos
  • 41.
    Para cada PCCfoi definido o método de controlo, periodicidade, registo e responsável. Para cada PCC, estabelecer o conjunto de acções a colocar em prática quando se verifica um desvio num parâmetro de controlo; definir as responsabilidade e os registos a efectuar. Plano de monitorização
  • 43.
    FORMAÇÃO DA EQUIPA DESCRIÇÃODO PRODUTO FLUXOGRAMAS DE FABRICO ANÁLISE DOS PERIGOS E DESCRIÇÃO DAS MEDIDAS PREVENTIVAS IDENTIFICAÇÃO DOS PONTOS CRÍTICOS DE CONTROLO (PCC) ESTABELECIMENTO DOS LIMITES CRÍTICOS, SISTEMAS DE MONITORIZAÇÃO E ACÇÕES CORRECTIVAS PROCEDIMENTOS DE VALIDAÇÃO PROCEDIMENTOS DE VERIFICAÇÃO
  • 52.
    Princípios HACCP 1º Princípio– Análise de perigos e medidas preventivas - Perigos biológicos; - Perigos físicos; -Perigos químicos 2º Princípio – Determinação de pontos críticos de controlo 3º Princípio – Estabelecimento de limites críticos 4º Princípio – Estabelecimento de um sistema de monitorização 5º Princípio – Estabelecimento de acções correctivas 6º Princípio – Estabelecimento de procedimentos de verificação 7º Princípio – Estabelecimento de documentação e registos
  • 53.
    53 Ficha Técnica (“receita”)de salada de alface Exemplo HACCP RESULTADO Salada pequena PESO MÉDIO 140 g COMPOSIÇÃO QUANTIDADE Alface 100 g Cebola 40 g Sal grosso q. b. Azeite q. b. Vinagre q. b. PREPARAÇÃO: Lavar bem a alface Desinfectar (10 min) Enxaguar muito bem Cortar a alface em juliana Juntar cebola às tiras Temperar com azeite, sal e vinagre
  • 54.
  • 55.
    Identificação dos perigos ETAPAPERIG O MEDIDA PREVENTIVA PCC LIMITE CRITICO MEDIDAS DE CONTROLO ACÇÕES CORRECTIVAS RESP D O C V A L RECEPÇ ÃO F Q B ARMAZ ENAME NTO F B Q LAVAG EM F B Q DESINF ECÇÃO F B Q ….
  • 56.
    Identificação dos perigos ETAPAPERIGO RECEPÇÃO F Q B Presença de produtos com fendas, tocados ou podres, Presença de corpos estranhos e pó; NI Proliferação microbiana por temperaturas inadequadas ARMAZENAMENTO F Q B NI NI Proliferação microbiana por temperaturas inadequadas LAVAGEM F Q B Presença de corpos estranhos NI Proliferação microbiana por temperaturas inadequadas DESINFECÇÃO F Q B NI NI Permanência de contaminação por desinfecção deficiente ENXAGUAMENTO F Q B NI Permanência de cloro por mau enxaguamento Recontaminação pelo manipulador, equip. e utensílios
  • 57.
    Identificação dos perigos ETAPAPERIGO CORTE F Q B Recontaminação por corpos estranhos NI Proliferação microbiana tempo/temperatura inadequados; Recontaminação pelo manipulador, equipamentos, superfícies, utensílios e instalações ARMAZENAMENTO F Q B NI NI Proliferação microbiana por temperaturas inadequadas EMPRATAMENTO F Q B Recontaminação por corpos estranhos NI Proliferação por tempo/temperatura inadequados Recontaminação pelo manipulador, equipamentos, superfícies, utensílios e instalações
  • 58.
    Identificação dos perigos ETAPAMEDIDAS PREVENTIVAS RECEPÇÃO Controlo de recepção de mercadorias Controlo de Temperaturas do carro de transporte ARMAZENAMENTO Controlo de temperaturas das câmaras frigoríficas LAVAGEM Eliminar terras e pós Controlo de tempo de exposição à temperatura ambiente DESINFECÇÃO Correcta desinfecção ENXAGUAMENTO Correcto enxaguamento Correcta higienização
  • 59.
    Identificação dos perigos ETAPAMEDIDAS PREVENTIVAS CORTE Controlo das Boas Práticas de Higiene Controlo de tempo de exposição à temperatura ambiente ARMAZENAMENTO Controlo de temperaturas das câmaras frigoríficas EMPRATAMENTO Controlo das Boas Práticas de Higiene Controlo do tempo de exposição à temperatura ambiente Controlo dos procedimentos de higienização
  • 60.
    Identificação dos PCC(árvore de decisão) Q1. Existem medidas preventivas para o perigo identificado? Modificar a etapa, processo ou produto O controlo nesta etapa é necessário para garantir a segurança? Q2. Esta etapa foi concebida especificamente para eliminar a possível ocorrência de um perigo ou reduzi-lo a um nível aceitável? Q3. A contaminação do perigo identificado poderá ocorrer acima de níveis aceitáveis ou poderá aumentar até níveis inaceitáveis? Q4. Uma etapa posterior eliminará o perigo identificado ou reduzirá a possível ocorrência a um nível aceitável? Ponto Crítico de Controlo Não Não Sim Não é um PCC Não Sim Sim Não Não é um PCC Não Sim Não é um PCC
  • 61.
    Identificação dos PCC(árvore de decisão) Q1: Existem medidas preventivas para o perigo identificado? SIM Q2: Esta etapa foi projectada especificamente para eliminar ou reduzir o perigo para níveis aceitáveis? RECEPÇÃO (perigo biológico) NÃO Q3: A contaminação com o perigo pode atingir níveis inaceitáveis? SIM Q4: Existe uma etapa posterior que elimine os perigos ou os reduza para níveis aceitáveis? SIM NÃO É UM PCC PONTO DE CONTROLO (PC)
  • 62.
    Identificação dos PCC(árvore de decisão) Q1: Existem medidas preventivas para o perigo identificado? SIM Q2: Esta etapa foi projectada especificamente para eliminar ou reduzir o perigo para níveis aceitáveis? ENXAGUAMENTO (perigo químico) NÃO Q3: A contaminação com o perigo pode atingir níveis inaceitáveis? SIM Q4: Existe uma etapa posterior que elimine os perigos ou os reduza para níveis aceitáveis? NÃO É UM PCC
  • 63.
    Limites críticos Definir limitescríticos para cada PCC encontrado Ex.:  Intervalos de temperatura em que o carro de transporte pode oscilar sem haver perigo;  Critérios microbiológicos;  Controlo de tempo/temperatura de cozedura dos alimentos
  • 64.
    Limites críticos ETAPA Limitecrítico RECEPÇÃO 2 °C a 6 °C ENXAGUAMENTO Enxaguamento em pelo menos 3 águas
  • 65.
    Medidas de controloe acções correctivas ETAPA Acções correctivas RECEPÇÃO Rejeição do produto ENXAGUAMENTO Repetir a etapa
  • 66.
    Medidas de controloe acções correctivas Controlos efectuados no estabelecimento Ex.:  Controlo de mercadorias  Registos de temperaturas  Controlos de óleos na fritura  Controlo da limpeza e da higienização de toda a unidade Medidas correctivas Ex.:  Rejeição do produto  Repetição da etapa
  • 67.
    Documentação de controlo Planode Autocontrolo:  Responsáveis pela realização e verificação de cada etapa  Documentos associados a cada etapa  Medidas preventivas, de controlo ou acções correctivas (instruções de trabalho)  Responsável pela validação do plano . Revisto regularmente . Actualizado sempre que surjam mudanças Todos os manipuladores devem conhecer: -Fichas técnicas - Fluxogramas - Planos de autocontrolo
  • 68.
    FORAVE - EscolaProfissional Tecnológica do Vale do Ave 68 Conserva de sardinha sem pele e sem espinha em óleo vegetal
  • 69.
    FORAVE - EscolaProfissional Tecnológica do Vale do Ave 69 Constituição da equipa HACCP Passos HACCP 1º O Sistema HACCP deve ser executado por uma equipa pluridisciplinar que deverá ser informada detalhadamente das características do sistema, da sua terminologia e do programa de implementação ou formada e treinada para ela própria proceder à aplicação  conduzir a análise de perigos;  identificar os potenciais perigos;  e quais os que devem ser controlados;  recomendar controlos, limites críticos, procedimentos de monitorização, acções correctivas (sempre que ocorra algum desvio)  recolher informações desconhecidas;  de validar o plano HACCP
  • 70.
    70 Descrição do produto PassosHACCP 2º 3º Composição, formulação da receita e métodos de processamento (ingredientes, aditivos, etc.);  Quais os tipos de microrganismos presentes;  Realizar uma análise das características físico-químicas (Aw, pH);  Indicar os tratamento térmicos e outros processos de fabrico;  Prazo de validade;  Condições de armazenamento e distribuição;  Instruções de consumo
  • 71.
    FORAVE - EscolaProfissional Tecnológica do Vale do Ave 71
  • 72.
    FORAVE - EscolaProfissional Tecnológica do Vale do Ave 72
  • 73.
    73 Passos HACCP Identificação douso pretendido 3º Nem sempre a utilização prevista é a mais provável.  Identificar os grupos normais de consumidores e avaliar se existem, entre esses grupos, consumidores sensíveis ao produto.  Identificar locais de venda dos produtos.
  • 74.
  • 75.
    75 Elaboração do fluxograma PassosHACCP 4º É de extrema importância conhecer todas as etapas do processo, já que é nesta informação, juntamente com a descrição do produto e a identificação do uso pretendido, que o estudo HACCP se irá basear - A sequência de todos os passos do processo de fabrico; - As fases em que ocorrem entradas de matérias-primas e produtos intermédios - As fases onde produtos intermédios, subprodutos ou resíduos são removidos; - As condições de tempo/temperatura ao longo do processo. - As fases onde ocorre re-trabalho ou reciclagem de matérias- primas/produtos; - Também deverá ser elaborado um esquema da área de fabrico, com o respectivo layout dos equipamentos e indicar a direcção seguida pelas matérias.
  • 76.
    FORAVE - EscolaProfissional Tecnológica do Vale do Ave 76
  • 77.
    FORAVE - EscolaProfissional Tecnológica do Vale do Ave 77
  • 78.
    78 Confirmação no terrenodo fluxograma Passos HACCP 5º  confirmar o fluxograma, acompanhando as actividades  assegurar que os processos são efectivamente efectuados, conforme descrito Identificação e análise de perigos e medidas preventivas 6º  recolha e avaliação de informação sobre os perigos e como surgem, em cada etapa;  decidir quais são os significativos para a inocuidade do alimento Deve ser revista sempre que ocorram alterações nos produtos
  • 79.
    79 Passos HACCP Identificação eanálise de perigos e medidas preventivas - Identificação dos potenciais perigos - Avaliação do risco (probabilidade de ocorrência vs severidade) Poderá ser necessária realizar algumas medições de parâmetros do processo:  Combinações tempo-temperatura do produto (aquecimento, arrefecimento)  pH e aw do produto durante o processamento e no final (à T amb.)  Pressão em processamentos sob-pressão (ex.: esterilização de conservas)  Análises microbiológicas (avaliação dos processos e estudo do tempo de vida)
  • 80.
    80 Passos HACCP Identificação eanálise de perigos e medidas preventivas Análise de perigos das matérias primas  Existem microrganismos patogénicos, toxinas, substâncias químicas ou objectos fisícos que possam estar presentes?  As matérias primas utilizadas contêm aditivos?  Algum ingrediente (aditivo) é perigoso se usado em excesso? Ou pode resultar em algum perigo (microbiológico) se for usado de forma insuficiente?  De que forma o pH e a aw das matérias primas afectam o crescimento de microrganismos no produto final?  Em que condições de temperatura devem ser mantidas as matérias primas durante o armazenamento e o transporte?
  • 81.
    81 Passos HACCP Identificação eanálise de perigos e medidas preventivas Análise de perigos durante o processamento, por etapas  Os contaminantes podem entrar em contacto com o produto? Através do operador, do equipamento ou utensílio?  Algum microrganismo patogénico pode-se multiplicar ou sobreviver durante esta etapa a ponto de constituir um perigo?  As operações são realizadas pelos operadores respeitando as boas práticas de higiene e de fabrico?  Existem etapas posteriores que eliminem ou reduzem para um nível aceitável os perigos identificados?
  • 82.
  • 83.
  • 84.
  • 85.
  • 86.
  • 87.
  • 88.
    88 Passos HACCP Análise dorisco Análise qualitativa obtida pela combinação de: - dados experimentais, - dados epidemiológicos, - informação bibliográfica específica. Severidade do risco Alta Média Baixa
  • 89.
  • 90.
  • 91.
  • 92.
  • 93.
  • 94.
    94 Determinação dos pontoscríticos de controlo (PCC) Passos HACCP 7º  Determinar em que etapas o controlo é crítico, de forma a prever, eliminar ou reduzir os perigos para níveis aceitáveis. árvore de decisão (ferramenta recomendada pelo Codex) Apenas os perigos considerados significativos são submetidos à árvore de decisão, para identificação de PCC’s.
  • 95.
    95 Árvore de decisão Sim Q1.Existem medidas preventivas para o perigo identificado? Modificar a etapa, processo ou produto O controlo nesta etapa é necessário para garantir a segurança? Q2. Esta etapa foi concebida especificamente para eliminar a possível ocorrência de um perigo ou reduzi-lo a um nível aceitável? Q3. A contaminação do perigo identificado poderá ocorrer acima de níveis aceitáveis ou poderá aumentar até níveis inaceitáveis? Q4. Uma etapa posterior eliminará o perigo identificado ou reduzirá a possível ocorrência a um nível aceitável? Ponto Crítico de Controlo Não Não Sim Não é um PCC Não Sim Sim Não Não é um PCC Não Sim Não é um PCC
  • 96.
    96 Árvore de decisão EtapaPerigo identificado Q1 Q2 Q3 Q4 PCC
  • 97.
  • 98.
  • 99.
  • 100.
  • 101.
    101 Estabelecimento de valoresalvo e limites críticos para cada PCC Passos HACCP 8º Limites críticos são os valores ou critérios que diferenciam a aceitabilidade da não aceitabilidade e têm de ser estabelecidos para cada PCC identificado.
  • 102.
    FORAVE - EscolaProfissional Tecnológica do Vale do Ave 102
  • 103.
    FORAVE - EscolaProfissional Tecnológica do Vale do Ave 103
  • 104.
    FORAVE - EscolaProfissional Tecnológica do Vale do Ave 104
  • 105.
    FORAVE - EscolaProfissional Tecnológica do Vale do Ave 105
  • 106.
    FORAVE - EscolaProfissional Tecnológica do Vale do Ave 106
  • 107.
    FORAVE - EscolaProfissional Tecnológica do Vale do Ave 107
  • 108.
    108 Passos HACCP Estabelecimento desistemas de monitorização 9º  Sequência planeada de medições ou observações dos parâmetros de controlo programados para cada PCC;  Além de medir o nível de desempenho do processo, a análise de tendências permite antecipar uma eventual perda de controlo.
  • 109.
    109 Passos HACCP Estabelecimento desistemas de monitorização  O que é que vai ser monitorizado  Que limites críticos e medidas preventivas vão ser monitorizadas  Frequência de monitorização  Quem vai monitorizar Tempo e temperatura do processo Temperatura de armazenamento pH e Aw Inspecção visual Termómetros Relógios Escalas Medidores de pH Medidores de Aw Equipamento analítico
  • 110.
    110 Estabelecimento de acçõescorrectivas Passos HACCP 10º Plano de acção a ser aplicado, se ocorrer um desvio ao limite e indica:  As acções a desencadear para garantir que o PCC volta para dentro dos limites de controlo;  O responsável para definir/implementar a acção correctiva;  As acções a desencadear para lidar com o produto não conforme. Com as acções correctivas pretende-se: - Determinar a causa do problema; - Tomar acções para evitar novo desvio; - Procedimentos a ter com produtos defeituousos; - Garantir a eficácia da acção implementada através da monitorização e reavaliação. Após implementação da acção correctiva, deverá ser levado em consideração uma revisão ao Sistema HACCP, registando que o desvio está sob controlo
  • 111.
  • 112.
  • 113.
  • 114.
  • 115.
    115 Estabelecimento de procedimentosde verificação Passos HACCP 11º  Devem assegurar que os PCC’s, procedimentos de monitorização e limites críticos são apropriados e que as acções correctivas foram executadas (se necessárias). Documentação e registo 12º O Sistema HACCP é um sistema documentado.  Os documentos e registos são a evidência da realização de actividades, são uma fonte importante de informação para: - suportar uma adequada implementação do Sistema HACCP e a sua revisão; - autoridades externas que o sistema está implementado
  • 116.
    116 Verificar e rever PassosHACCP  Determinar se o sistema HACCP está conforme o plano e se está adequado;  Inclui auditorias ao Plano HACCP e ao Sistema de Documentação, revisões dos desvios e das acções correctivas tomadas, testes microbiológicos aos produtos e calibração de instrumentos de medição.
  • 117.
    FORAVE - EscolaProfissional Tecnológica do Vale do Ave 117 Ervilhas ultra-congeladas
  • 118.
    FORAVE - EscolaProfissional Tecnológica do Vale do Ave 118
  • 119.
    FORAVE - EscolaProfissional Tecnológica do Vale do Ave 119
  • 120.
    FORAVE - EscolaProfissional Tecnológica do Vale do Ave 120
  • 121.
    FORAVE - EscolaProfissional Tecnológica do Vale do Ave 121
  • 122.
    FORAVE - EscolaProfissional Tecnológica do Vale do Ave 122
  • 123.
    FORAVE - EscolaProfissional Tecnológica do Vale do Ave 123
  • 124.
    FORAVE - EscolaProfissional Tecnológica do Vale do Ave 124
  • 125.
    FORAVE - EscolaProfissional Tecnológica do Vale do Ave 125
  • 126.
    FORAVE - EscolaProfissional Tecnológica do Vale do Ave 126
  • 127.
    FORAVE - EscolaProfissional Tecnológica do Vale do Ave 127
  • 128.
    FORAVE - EscolaProfissional Tecnológica do Vale do Ave 128
  • 129.
    FORAVE - EscolaProfissional Tecnológica do Vale do Ave 129
  • 130.
    FORAVE - EscolaProfissional Tecnológica do Vale do Ave 130
  • 131.
    FORAVE - EscolaProfissional Tecnológica do Vale do Ave 131
  • 132.
    FORAVE - EscolaProfissional Tecnológica do Vale do Ave 132
  • 133.
    FORAVE - EscolaProfissional Tecnológica do Vale do Ave 133
  • 134.
    FORAVE - EscolaProfissional Tecnológica do Vale do Ave 134
  • 135.
    FORAVE - EscolaProfissional Tecnológica do Vale do Ave 135
  • 136.
    FORAVE - EscolaProfissional Tecnológica do Vale do Ave 136
  • 137.
    FORAVE - EscolaProfissional Tecnológica do Vale do Ave 137
  • 138.
    FORAVE - EscolaProfissional Tecnológica do Vale do Ave 138
  • 139.
    FORAVE - EscolaProfissional Tecnológica do Vale do Ave 139
  • 140.
    FORAVE - EscolaProfissional Tecnológica do Vale do Ave 140
  • 141.
    FORAVE - EscolaProfissional Tecnológica do Vale do Ave 141
  • 142.
    FORAVE - EscolaProfissional Tecnológica do Vale do Ave 142
  • 143.
    FORAVE - EscolaProfissional Tecnológica do Vale do Ave 143
  • 144.
    Dossier Autocontrolo INFORMAÇÃO SOBREA EMPRESA . Nome empresarial . Identificação dos gerentes/ responsáveis . Localização . Licença de funcionamento actualizada . Fluxograma da empresa Layouts . Planta da empresa . Planta com circuitos definidos . Planta com pontos de água Planificação da formação . Calendário com formações . Manuais de formação . Fichas de presença dos formandos
  • 145.
    Dossier Autocontrolo Listagem dosequipamentos, utensílios e transporte . Identificação dos equipamentos e utensílios . Calendário de manutenção preventiva . Comprovativos de calibrações . Comprovativos de manutenção Plano de higienização . Planos de higienização de cada zona . Instruções de limpeza para cada equipamento, instalações e utensílios . Fichas técnicas dos produtos utilizados . Fichas de controlo de higienização
  • 146.
    Dossier Autocontrolo Matérias-primas . Recepção .Armazenamento . Tratamento de não conformidades e reclamações Plano de higienização . Higiene e Saúde do Pessoal . Plano de controlo de resíduos
  • 147.
    Dossier Autocontrolo Plano controlode pragas . Identificação da empresa contratada . Planta de iscos . Fichas técnicas dos produtos utilizados . Calendário de visitas . Comprovativos das visitas dos técnicos Fornecedores . Identificação dos fornecedores . Fichas técnicas dos produtos fornecidos . Avaliação dos fornecedores
  • 148.
    Dossier Autocontrolo Fichas decontrolo . Temperaturas das câmaras . Óleos de fritura . Limpeza e higienização . Recepção de mercadorias Plano Autocontrolo/HACCP . Fichas técnicas dos produtos fabricados . Fluxogramas de produção . Plano de autocontrolo para cada produto
  • 149.
    Auditoria ao sistemaHACCP Métodos Práticas Procedimentos Testes Escritas no plano Comparar HACCP
  • 150.
    Auditoria ao sistemaHACCP  Um plano preparado cuidadosamente, com definições claras de todos os itens, não garante a sua eficácia  São necessários procedimentos de verificação Permite: Modificar medidas de controlo Assegurar um controlo eficaz e suficiente As medidas correctivas são postas em prática quando ocorrem desvios aos limites críticos
  • 151.
    Auditoria ao sistemaHACCP Verificação Mudança no produto, ingredientes ou processo Quando ocorre um desvio Na identificação de novos perigos Regularmente
  • 152.
    Auditoria ao sistemaHACCP Auditoria: “processo sistemático, independente e documentado para obter evidências de auditoria e respectiva avaliação objectiva com vista a determinar em que medida os critérios da auditoria são satisfeitos” (Norma NP EN ISO 19011:2003)
  • 153.
    Auditoria ao sistemaHACCP  As auditorias são sistemáticas e independentes  Envolvem observações locais, entrevistas e revisão dos documentos  Realizada por observadores externos, que não participaram na elaboração do plano e na implementação do sistema HACCP  Auditorias podem ser feitas para cada PCC e /ou para plano geral
  • 154.
    Auditoria ao sistemaHACCP  Inspecção visual de modo a garantir que: • A descrição do produto e do fluxograma estão correctas • Procedimentos de monitorização para cada PCC estão correctos • Os processos estão a decorrer dentro dos limites critícos estabelecidos • As fichas estão preenchidas ou estão a ser actualizadas no tempo em que são feitas as observações
  • 155.
    Auditoria ao sistemaHACCP  Inspecção dos registos: • Actividades de monitorização realizadas • Produtos que se desviaram dos limites críticos e respectivas acções correctivas tomadas • Equipamento calibrado dentro dos padrões especificados no plano HACCP
  • 156.
  • 157.
    Auditoria ao sistemaHACCP  Observações no local indicam que um PCC não está dentro dos limites críticos  Registos indicam monitorização inconsistente  Registos indicam que um PCC está repetitivamente a operar fora dos limites críticos  Queixas dos consumidores ou rejeição constante do produto  Novos dados científicos
  • 158.
    Auditoria ao sistemaHACCP PROGRAMA DE AUDITORIA (programa e alcance da auditoria) Previamente: 1. Revisão dos documentos: . Plano/ layout do local . Plano HACCP (descrição do produto, diagramas de processamento, gráficos de controlo do HACCP) . Tabela de análise do HACCP . Detalhes da equipa HACCP Indica adequabilidade do plano Revisão da equipa Elaboração de check-list
  • 159.
    Auditoria ao sistemaHACCP PROGRAMA DE AUDITORIA (programa e alcance da auditoria) No local: 2. Reunião de abertura 3. Verificação do diagrama de fluxo do processamento 4. Revisão da documentação: - Procedimentos do produto e do processo (especificações dos ingredientes) - Relatórios de auditorias dos fornecedores - Registos de formação em HACCP e higiene pessoal
  • 160.
    Auditoria ao sistemaHACCP PROGRAMA DE AUDITORIA (programa e alcance da auditoria) No local: - Reuniões HACCP - Relatórios de controlo de pragas - Manual/documentação de boas práticas - Controlo químico e de sanitização - Relatórios de auditorias internas ao HACCP - Registos de monitorização de PCC - Registos de controlo do processo
  • 161.
    Auditoria ao sistemaHACCP PROGRAMA DE AUDITORIA (programa e alcance da auditoria) No local: 5. Verificação de gráficos/fluxogramas de implementação do HACCP e monitorização no local 6. Reunião de encerramento Após: 7. Relatório de auditoria 8. Auditorias de acompanhamento
  • 162.
    FORAVE - EscolaProfissional Tecnológica do Vale do Ave 162
  • 163.
    163 Passos HACCP Identificação douso pretendido Nome do produto Cogumelos embalados Características do produto final (Aw, pH, etc) pH de 4,8 a 6,5 Aw > 0,85 Uso pretendido Aquecido antes de servir Usado frio em saladas Embalagem Contentor metálico selado Tempo de prateleira Dois anos em condições normais à temperatura ambiente Local de venda Supermercados, restaurantes, etc. Instruções de rotulagem Não requer instruções específicas Controlo especial de distribuição Sem danos físicos, excesso de humidade ou temperaturas extremas

Notas do Editor

  • #80 Apenas os perigos considerados significativos são levados à árvore de decisão para identificação dos PCC. A análise de perigos pressupõe também a análise de eventuais medidas preventivas estabelecidas para o controlo de perigos significativos
  • #81 Comparação dos registos tempo-temperatura dos processos com as temperaturas óptimas de crescimento de microrganismos e as gamas de temperatura em que multiplicam