Diretoria de
Ed u c a ç ã o
Atualizado em 29/11/2007
AAssssiisstteennttee
AAddmmiinniissttrraattiivvoo
PPllaannoo ddee CCuurrssoo
AApprreennddiizzaaggeemm
MMaaiioo ddee 22000088
Conselho Regional do SENAI
Eduardo Eugênio Gouvêa Vieira
Presidente
Diretoria Geral do Sistema Firjan
Augusto Cesar Franco de Alencar
Diretor
SENAI – Rio de Janeiro
Roterdam Pinto Salomão
Diretor Regional
Diretoria de Educação
Andréa Marinho de Souza Franco
Diretora
Gerência de Educação Profissional
Regina Helena Malta do Nascimento
Gerente
DIRETORIA DE EDUCAÇÃO
GERÊNCIA DE EDUCAÇÃO PROFISSIONAL
AAssssiisstteennttee
AAddmmiinniissttrraattiivvoo
PLANO DE CURSO
Aprendizagem
RIO DE JANEIRO
Maio de 2008
©2008 – Documento Referência - Curso de Assistente Administrativo – Formação Inicial e Continuada de Trabalhadores -Aprendizagem
SENAI - Rio de Janeiro
Diretoria de Educação
Gerência de Educação Profissional
Ficha Técnica
Gerência de Educação Profissional – Regina Helena Malta do Nascimento
Elaboração:
Ana Maria Lopes Horacio e Silva – Analista de educação - GEP
Carlos de Mello Rodrigues Coelho – Coordenador de Produto de Tecnologia da Informação
Jul/2003
Revisão e atualização (Maio/2008):
Zuleide Ponciano de Souza Santos – Analista de Educação SENAI-RJ/GEP
Colaboração:
Manoel Rui Gomes Maravalhas – Analista Técnico SENAI-RJ/GEP
Rodrigo Santos Pereira – Analista Técnico SENAI-RJ/GEP
Ficha Catalográfica
SENAI - RJ. GEP. Assistente administrativo; plano de curso, formação inicial e continuada de
trabalhadores. Rio de Janeiro, 2008.
55p. il. versão 02 inclui anexos.
EDUCAÇÃO PROFISSIONAL; NOVAS TECNOLOGIAS, ADMINISTRAÇÃO.
SENAI - Rio de Janeiro
GEP- Gerência de Educação Profissional
Rua Mariz e Barros, 678 - Tijuca
20270-903 - Rio de Janeiro - RJ
Tel: (21) 2587-1117
Fax: (21) 2254-2884
www.rj.senai.br
gep@rj.senai.br
SSuummáárriioo
AA pp rr ee ss ee nn tt aa çç ãã oo . . . . . . . . . . . . . . . . . . . . . . . . . . . . . . . . . . . . . . . . . . . . . . . . . . . . . . . . . . . . . . . . . . . . . . . 1
OO bb jj ee tt ii vv oo ss . . . . . . . . . . . . . . . . . . . . . . . . . . . . . . . . . . . . . . . . . . . . . . . . . . . . . . . . . . . . . . . . . . . . . . . . . . . . 3
CC ll ii ee nn tt ee ll aa . . . . . . . . . . . . . . . . . . . . . . . . . . . . . . . . . . . . . . . . . . . . . . . . . . . . . . . . . . . . . . . . . . . . . . . . . . . . . 3
CC oo mm pp ee tt êê nn cc ii aa ss PP rr oo ff ii ss ss ii oo nn aa ii ss . . . . . . . . . . . . . . . . . . . . . . . . . . . . . . . . . . . . . . . . . . . . . . . . . . . . . 5
AA ss ss ii ss tt ee nn tt ee AA dd mm ii nn ii ss tt rr aa tt ii vv oo ............................................................................................................................................................................................ 77
OO rr gg aa nn ii zz aa çç ãã oo CC uu rr rr ii cc uu ll aa rr . . . . . . . . . . . . . . . . . . . . . . . . . . . . . . . . . . . . . . . . . . . . . . . . . . . . . . . . 1 1
MMaattrriizz CCuurrrriiccuullaarr................................................................................................................................................................................................................................................................ 1155
II tt ii nn ee rr áá rr ii oo FF oo rr mm aa tt ii vv oo . . . . . . . . . . . . . . . . . . . . . . . . . . . . . . . . . . . . . . . . . . . . . . . . . . . . . . . . . . . . . 1 9
CC oo nn tt ee úú dd oo ss PP rr oo gg rr aa mm áá tt ii cc oo ss . . . . . . . . . . . . . . . . . . . . . . . . . . . . . . . . . . . . . . . . . . . . . . . . . . . . . 2 5
M ó d u l o B á s i c o . . . . . . . . . . . . . . . . . . . . . . . . . . . . . . . . . . . . . . . . . . . . . . . . . . . . . . . . . . . . . . . . . . . . 2 7
LLeeiittuurraa ee CCoommuunniiccaaççããoo.......................................................................................................................................................................................................................................... 2277
MMaatteemmááttiiccaa .............................................................................................................................................................................................................................................................................. 2288
IInniicciiaaççããoo àà IInnffoorrmmááttiiccaa ............................................................................................................................................................................................................................................ 2299
CCiiddaaddaanniiaa ee ÉÉttiiccaa............................................................................................................................................................................................................................................................ 3300
QQSSMMSS –– QQuuaalliiddaaddee,, SSaaúúddee,, MMeeiioo AAmmbbiieennttee ee SSeegguurraannççaa ddoo TTrraabbaallhhoo .................................................................................... 3311
TTrraabbaallhhoo ee EEmmpprreeeennddeeddoorriissmmoo ................................................................................................................................................................................................................ 3322
PPllaanneejjaammeennttoo ee OOrrggaanniizzaaççããoo ddoo TTrraabbaallhhoo .............................................................................................................................................................................. 3333
M ó d u l o E s p e c í f i c o I n t r o d u t ó r i o . . . . . . . . . . . . . . . . . . . . . . . . . . . . . . . . . . . . . . . . . . . . . . 3 4
IInnttrroodduuççããoo àà GGeessttããoo OOrrggaanniizzaacciioonnaall ................................................................................................................................................................................................ 3344
IInnttrroodduuççããoo àà GGeessttããoo ddee MMaarrkkeettiinngg ...................................................................................................................................................................................................... 3366
IInnttrroodduuççããoo àà GGeessttããoo ddee RReeccuurrssooss HHuummaannooss ...................................................................................................................................................................... 3377
EExxcceellêênncciiaa nnoo AAtteennddiimmeennttoo ............................................................................................................................................................................................................................ 3388
M ó d u l o E s p e c í f i c o P r o f i s s i o n a l . . . . . . . . . . . . . . . . . . . . . . . . . . . . . . . . . . . . . . . . . . . . . . 3 9
OOrrggaanniizzaaççããoo ee CCoonnttrroollee ddee DDooccuummeennttooss.................................................................................................................................................................................... 3399
TTééccnniiccaass ddee AArrqquuiivvoo uuttiilliizzaannddoo MMSS AAcccceessss............................................................................................................................................................................ 4400
RReeddaaççããoo EEmmpprreessaarriiaall .............................................................................................................................................................................................................................................. 4411
RRoottiinnaass AAddmmiinniissttrraattiivvaass ........................................................................................................................................................................................................................................ 4433
OOppeerraaççõõeess LLooggííssttiiccaass .............................................................................................................................................................................................................................................. 4477
PPrrááttiiccaa PPrrooffiissssiioonnaall nnaa EEmmpprreessaa.............................................................................................................................................................................................................. 4499
CC ee rr tt ii ff ii cc aa dd oo ss ee DD ii pp ll oo mm aa ss . . . . . . . . . . . . . . . . . . . . . . . . . . . . . . . . . . . . . . . . . . . . . . . . . . . . . . . 5 0
AA nn ee xx oo ss . . . . . . . . . . . . . . . . . . . . . . . . . . . . . . . . . . . . . . . . . . . . . . . . . . . . . . . . . . . . . . . . . . . . . . . . . . . . . 5 2
BB ii bb ll ii oo gg rr aa ff ii aa dd ee AA pp oo ii oo aa oo CC uu rr ss oo . . . . . . . . . . . . . . . . . . . . . . . . . . . . . . . . . . . . . . . . . . . . . . 5 4
- 1 -
AApprreesseennttaaççããoo
A preparação de profissionais para apoiar o processo de industrialização no país adquiriu
consistência institucional na década de 40, quando o então Presidente Getúlio Vargas assinou o
Decreto Lei 4.048/42, criando o SENAI Serviço Nacional de Aprendizagem Industrial. Desde
então, os cursos de aprendizagem oferecidos pelo SENAI, vêm contribuindo para o
desenvolvimento dos segmentos industriais, formando jovens trabalhadores, alinhados às
necessidades das empresas.
Recentemente, as Leis Federais no
10.097/2000, no
11180/2005, e o decreto no
5598/2005, deram
novas orientações e ampliaram de 14 a 18 anos para de 14 a 24 anos a idade para participação
nos programas de aprendizagem, possibilitando a qualificação profissional de jovens para atuarem
em ambientes de trabalho considerados insalubres e perigosos, como o da Construção Civil e o
Metalúrgico.
Na visão constante de incorporar ao mercado de trabalho profissionais alinhados às demandas
industriais, o SENAI-RJ vem promovendo a estruturação e atualização de seus cursos a partir de
um processo que tem início no delineamento de perfis profissionais em comitês técnicos setoriais,
fóruns consultivos integrados por representantes do setor produtivo, acadêmico, e da própria
instituição.
Este documento apresenta o curso Assistente Administrativo, elaborado a partir do perfil de
competências profissionais definido pelo Comitê Técnico Setorial de Gestão, dentro dos princípios
metodológicos e orientações da Concepção de Educação Profissional do SENAI-RJ, alinhado à
legislação vigente.
Considerando a possibilidade de atendimento a maiores de 14 e menores de 24 anos, a presente
oferta formativa está estruturada em duas versões:
♦ nas instalações do SENAI, utilizando ambientes pedagógicos simulados de prática profissional
que retratam os ambientes produtivos, ou
♦ nas instalações do SENAI, complementados com o desenvolvimento de atividades práticas
nas empresas contratantes dos aprendizes, respeitando-se as peculiaridades previstas na
legislação pertinente.
- 2 -
- 3 -
OObbjjeettiivvooss
Desenvolver os conhecimentos teóricos e práticos necessários para atuação profissional como
Assistente Administrativo, de acordo com a missão e o perfil de competências definido pelo
Comitê Técnico Setorial de Gestão, bem como para formação das Competências Gerais
pretendidas pela Educação Profissional segundo a Concepção do SENAI-RJ.
CClliieenntteellaa
Trata-se de programa de formação inicial e continuada de trabalhadores destinado a adolescentes
e jovens, de 14 a 24 anos, com conhecimentos mínimos correspondentes ao 9º ano do Ensino
Fundamental.
- 4 -
- 5 -
CCoommppeettêênncciiaass PPrrooffiissssiioonnaaiiss
- 6 -
- 7 -
AA ss ss ii ss tt ee nn tt ee AA dd mm ii nn ii ss tt rr aa tt ii vv oo
COMPETÊNCIAS PROFISSIONAIS
Competência Geral: prestar serviços de apoio e suporte às atividades administrativas, cumprindo as rotinas
e processo estabelecidos com foco na otimização e dentro dos padrões de qualidade requeridos.
Relação de Unidades de Competência
1
Controlar a movimentação de documentos.
2 Organizar e executar as rotinas administrativas.
3 Preparar comunicações, relatórios, planilhas, formulários e apresentações.
4 Prestar apoio logístico às atividades de escritório.
Unidade de competência 1
Controlar a movimentação de documentos
Elementos de competência Padrões de desempenho
1.1Registrar a entrada e a saída de documentos.
1.1.1Considerando os procedimentos estabelecidos;
1.1.2Conferindo a veracidade dos dados e informações
contidas nos documentos;
1.1.3 Identificando o remetente e/ou destinatário.
1.2 Distribuir documentos
1.2.1 Identificando a área/destinatário segundo o assunto
abordado;
1.2.1Considerando os procedimentos estabelecidos;
1.2.3 Considerando o grau de emergência do assunto
abordado.
1.3 Realizar a triagem dos documentos
1.3.1Considerando o atendimento aos requisitos pré-
estabelecidos;
1.3.2 Identificando irregularidades nos documentos;
1.3.3 Considerando a prioridade do documento;
1.3.4 Verificando a correção dos cálculos e/ou textos dos
documentos emitidos.
1.4 Arquivar documentos
1.4.1Considerando os procedimentos estabelecidos;
1.4.2 Classificando os documentos segundo os critérios
estabelecidos.
- 8 -
Unidade de competência 2
Organizar e executar as rotinas administrativas.
Elementos de competência Padrões de desempenho
2.1 Executar as rotinas administrativas da sua área. 2.1.1 Considerando os procedimentos pré-estabelecidos;
2.1.2 Considerando a interface entre as diversas áreas da
empresa;
2.1 3Considerando o cumprimento de prazos;
2.1.4Considerando a necessidade de pareceres e
autorizações.
2.2 Acompanhar os processos administrativos 2.2.1 Considerando a obediência ao fluxo dos processos;
2.2.2 Considerando as ações para agilização dos
processos;
2.2.3 Considerando o cumprimento dos prazos;
Mantendo os responsáveis pelo processo informados do
seu andamento;
2.2.4 Adotando medidas corretivas para resolução de
problemas nos processos.
Unidade de competência 3
Preparar comunicações, relatórios, planilhas, formulários e apresentações.
Elementos de competência Padrões de desempenho
3.1 Emitir ofícios, memorandos e comunicações
internas na forma impressa.
3.1.1 Utilizando as normas específicas de redação;
3.1.2 Considerando os procedimentos pré-estabelecidos.
3.2 Emitir comunicações por meio eletrônico. 3.2.1 Utilizando e-mail;
3.2.2 Considerando os aspectos de clareza e objetividade
na comunicação;
3.2.3 Considerando os procedimentos pré-estabelecidos.
3.3 Digitar textos e preencher formulários. 3.3.1 Considerando os aspectos de clareza e objetividade
na comunicação;
3.3.2 Considerando os procedimentos pré-estabelecidos.
3.4 Redigir atas. 3.4.1 Utilizando as normas específicas de redação;
3.4.2 Considerando os aspectos de clareza e objetividade
na comunicação;
3.4.3 Encaminhando o documento para a análise e
aprovação;
3.4.4 Considerando os procedimentos pré-estabelecidos.
3.5 Elaborar planilhas de cálculo. 3.5.1 Utilizando software de planilha eletrônica (excel);
3.5.2 Construindo fórmulas e gráficos.
3.6 Confeccionar fluxogramas, organogramas e
apresentações.
3.6.1 Considerando os aspectos referentes a imagens,
combinação e harmonização das cores;
3.6.2 Utilizando o software específico (power point);
3.7 Coletar dados e informações. 3.7.1 Utilizando ferramenta de busca na internet;
3.7.2 Executando pesquisa em fontes bibliográficas;
3.7.3 Considerando os aspectos referentes a
confidencialidade das informações.
- 9 -
Unidade de competência 4
Prestar apoio logístico às atividades de escritório.
Elementos de competência Padrões de desempenho
4.1 Comunicar-se com clientes e fornecedores. 4.1.1 Utilizando a forma de tratamento adequada;
4.1.2 Prestando informações e encaminhando o
solicitante para a área pertinente.
4.2 Controlar e distribuir material de expediente. 4.2.1 Utilizando as técnicas de controle de estoque;
4.2.2 Considerando o cronograma de entrega e o
processo de compra de materiais;
4.2.3 Considerando os procedimentos pré-
estabelecidos.
4.3 Classificar os materiais para estocagem. 4.3.1 Considerando as características dos materiais
utilizados;
4.3.2 Considerando os aspectos relativos a
embalagem, etiquetagem, perecibilidade etc;
4.3.3 Considerando os procedimentos pré-
estabelecidos;
4.4 Controlar a execução dos serviços auxiliares
(manutenção, mensageiros, etc).
4.4.1 Considerando os procedimentos pré-
estabelecidos;
Competências de Gestão
• Trabalhar em equipe.
• Demonstrar visão sistêmica do processo ao qual está inserido.
• Demonstrar capacidade de planejamento e organização do próprio trabalho.
• Manter comportamento ético.
• Demonstrar capacidade de relacionamento interpessoal.
• Demonstrar capacidade de solucionar problemas e administrar adversidades.
• Atuar com foco na qualidade, otimização dos processos e economia de materiais.
- 10 -
- 11 -
OOrrggaanniizzaaççããoo CCuurrrriiccuullaarr
- 12 -
- 13 -
O itinerário formativo está estruturado em 03 módulos: um básico (de integração), um específico
introdutório e um específico profissional (de formação).
O módulo básico (MB) é integrado por unidades curriculares referentes a competências básicas e
de gestão, consideradas transversais ao desenvolvimento social e profissional do adolescente e
do jovem, enquanto trabalhador e cidadão.
O módulo específico introdutório é composto por unidades curriculares referentes a competências
básicas introdutórias à área de eletricidade.
O módulo específico profissional (MEP) é integrado por unidades curriculares referentes à
construção das competências específicas profissionais e de gestão requeridas ao desempenho do
Assistente Administrativo.
A seguir, são apresentados as matrizes e os itinerários formativos referentes às duas versões
para operacionalização do curso:
Sem prática profissional na empresa
- desenvolvida integralmente nas instalações do SENAI-RJ, utilizando ambientes
simulados de prática profissional;
Contemplando a prática profissional na empresa
- desenvolvida em ambientes simulados de prática profissional do SENAI-RJ e
complementada com o aperfeiçoamento das competências profissionais em situações
reais de trabalho.
- 14 -
- 15 -
Matriz Curricular
Sem prática profissional na empresa
Unidades Curriculares MB MEI MEP
Leitura e Comunicação 20h
Matemática 32h
Iniciação à Informática 16h
Cidadania e Ética 16h
Qualidade, Saúde, Meio Ambiente e Segurança do Trabalho 24h
Trabalho e Empreendedorismo 16h
Planejamento e Organização do Trabalho 16h
Introdução Gestão Organizacional 56h
Introdução à Gestão de Marketing 56h
Introdução à Gestão de Recursos Humanos
56h
Excelência no Atendimento
16h
Organização e Controle de Documentos 60h
Técnicas de Arquivo Utilizando MS Access 30h
Redação Empresarial 80h
Rotinas Administrativas 88h
Operações logísticas 40
CARGA HORÁRIA P/ MÓDULO 140h 184h 298h
CARGA HORÁRIA TOTAL 622h
- 16 -
- 17 -
Matriz Curricular
Contemplando prática profissional na empresa
UUnniiddaaddeess CCuurrrriiccuullaarreess MB MEI MEP
Leitura e Comunicação 20h
Matemática 32h
Iniciação à Informática 16h
Cidadania e Ética 16h
Qualidade, Saúde, Meio Ambiente e Segurança do Trabalho 24h
Trabalho e Empreendedorismo 16h
Planejamento e Organização do Trabalho 16h
Introdução Gestão Organizacional 56h
Introdução à Gestão de Marketing 56h
Introdução à Gestão de Recursos Humanos
56h
Excelência no Atendimento
16h
Organização e Controle de Documentos 60h
Técnicas de Arquivo Utilizando MS Access 30h
Redação Empresarial 80h
Rotinas Administrativas 88h
Operações logísticas 40
CARGA HORÁRIA POR MÓDULO 140h 184h 298h
PRÁTICA PROFISSIONAL NA EMPRESA 622h
CARGA HORÁRIA TOTAL
622h + 622h de prática
profissional na empresa
- 18 -
- 19 -
IIttiinneerráárriioo FFoorrmmaattiivvoo
- 20 -
– 21
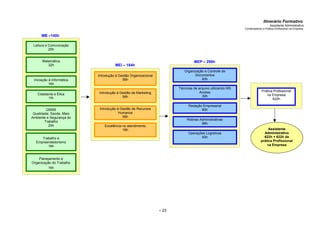
Itinerário Formativo
Assistente Administrativo
Sem prática Profissional na Empresa
AAssssiisstteennttee
AAddmmiinniissttrraattiivvoo
622h
MEI – 184h
Introdução à Gestão Organizacional
56h
Introdução à Gestão de Marketing
56h
Introdução à Gestão de Recursos
Humanos
56h
MEP – 298h
Redação Empresarial
80h
Rotinas Administrativas
88h
Operações Logísticas
40h
Técnicas de arquivo utilizando MS
Access
30h
Organização e Controle de
Documentos
60h
MB –140h
Leitura e Comunicação
20h
Matemática
32h
Iniciação à Informática
16h
QSMS
Qualidade, Saúde, Meio
Ambiente e Segurança do
Trabalho
24h
Trabalho e
Empreendedorismo
16h
Cidadania e Ética
16h
Planejamento e
Organização do Trabalho
16h
Excelência no atendimento
16h
– 22
– 23
Itinerário Formativo
Assistente Administrativo
Contemplando a Prática Profissional na Empresa
AAssssiisstteennttee
AAddmmiinniissttrraattiivvoo
622h + 622h de
prática Profissional
na Empresa
MB –140h
Leitura e Comunicação
20h
Matemática
32h
Iniciação à Informática
16h
QSMS
Qualidade, Saúde, Meio
Ambiente e Segurança do
Trabalho
24h
Trabalho e
Empreendedorismo
16h
Cidadania e Ética
16h
Planejamento e
Organização do Trabalho
16h
Prática Profissional
na Empresa
622h
MEI – 184h
Introdução à Gestão Organizacional
56h
Introdução à Gestão de Marketing
56h
Introdução à Gestão de Recursos
Humanos
56h
MEP – 298h
Redação Empresarial
80h
Rotinas Administrativas
88h
Operações Logísticas
40h
Técnicas de arquivo utilizando MS
Access
30h
Organização e Controle de
Documentos
60h
Excelência no atendimento
16h
24
25
CCoonntteeúúddooss PPrrooggrraammááttiiccooss
26
27
Módulo Básico
Denominação
Leitura e Comunicação
Carga Horária
20h
Pré-Requisitos
-----------------
Objetivo Geral
Aperfeiçoar a expressão escrita e a interpretação de textos, necessários à atividade profissional.
Competência Associada
Competência Básica
Conteúdos Formativos
Comunicação e Expressão Escrita
• Interpretação de textos
• Estrutura de um texto: introdução, desenvolvimento e conclusão
• Idéias básicas de um texto
• Estudo do vocabulário
• Uso do dicionário
Comunicação e Expressão Oral
• Interpretação de imagens audiovisuais
• Comparação dos dois tipos de leitura: vídeo e texto escrito
• Linguagem e mensagem
• Produção de textos
Ambiente Pedagógico
O ambiente previsto é a sala de aula, conforme disposto no documento "Ambientes de Aprendizagem".
Perfil do Docente
Licenciatura em Letras/Português, com perfil condizente com a docência, em consonância com o modelo de
formação baseada em competências.
28
Denominação
Matemática
Carga Horária
32h
Pré-Requisitos
-----------------
Objetivo Geral
Aperfeiçoar conhecimentos de matemática necessários à atividade profissional.
Competência Associada
Competência Básica
Conteúdos Formativos
Sistemas de numeração
• base
• valor posicional
• composição e decomposição
• operações fundamentais
• forma decimal - conceito, registro e operações
Frações e proporcionalidade
• forma fracionária - conceito, registro e operações
• razão
• proporcionalidade
• regra de três simples e composta
porcentagem
Conceitos geométricos e medidas
• comprimento
• massa
• área
• perímetro
• volume
• tempo
• ângulo
figura bi e tridimensional
Triângulo retângulo
relações métricas
Conversão de medidas
Ambiente Pedagógico
O ambiente previsto é a sala de aula, conforme disposto no documento "Ambientes de Aprendizagem".
Perfil do Docente
Licenciatura em Matemática, com perfil condizente com a docência, em consonância com o modelo de formação
baseada em competências.
29
Denominação
Iniciação à Informática
Carga Horária
16h
Pré-Requisitos
--------------------
Objetivo Geral
Utilizar o computador para produção de textos, troca de informações e pesquisas na internet.
Competência Associada
Competência Básica
Conteúdos Formativos
Informação e Informática: conceitos e fontes
MS-Windows
• Apresentação do Hardware e seus periféricos
• Software aplicativos e utilitários
• Conceitos de Sistema Operacional
• Área de trabalho, meu computador, painel de controle
• Calculadora, jogos, relógio, bloco de notas, agenda, ferramentas de disco
• Windows Explorer (criar pastas; copiar, recortar e colar; remover e renomear pastas e arquivos)
Editor de Texto
• Barra de ferramentas e barra de menu, layout de página, inserir quebra de página, localizar e
substituir, inserir símbolos e figuras, texto colunado
• Capitular, trabalhando com modelos, digitação de texto, cartas e memorandos;
• Técnicas de seleção de textos, copiar, recortar e colar
• Revisor ortográfico, tabela, tabulação, cabeçalho e rodapé
• Envelope, etiqueta, mala direta, múltiplos documentos, criação de índices
Compactação / Descompactação
Antivírus; Tipos/ Efeitos/ Proteção
Internet / Intranet
• Diferença Internet / Intranet; A aparência de uma Internet; usenet; Ftp/ Download/ Upload
Outlook Express
• E-Mail; certificado / Assinaturas; Segurança
Internet Explorer
• Configuração/navegação
Ambiente Pedagógico
O ambiente previsto são é o laboratório de informática, conforme disposto no documento "Ambientes de
Aprendizagem".
Perfil do Docente
Graduação em Informática, Tecnologia da Informação e áreas afins, com perfil condizente com a docência, em
consonância com o modelo de formação baseada em competências
30
Denominação
Cidadania e Ética
Carga Horária
16h
Pré-Requisitos
-----------------
Objetivo Geral
Refletir sobre a implicação das atitudes e comportamentos nas relações sociais.
Competência Associada
Competência de Gestão
Conteúdos Formativos
Mundo atual: novos tempos, novas atitudes
Cidadania
• Conceito
• Direitos sociais
• Importância do voto para as mudanças sociais
• Direitos humanos
• Inclusão social: PNE, inclusão digital
Diversidade
• raças
• orientação sexual
• credos religiosos
• desigualdades sociais
Ética
• Conceito
• Importância para as relações familiares e profissionais
• Crise ética na contemporaneidade e seus efeitos nas relações interpessoais
Ambiente Pedagógico
O ambiente previsto é a sala de aula, conforme disposto no documento "Ambientes de Aprendizagem".
Perfil do Docente
O Docente deverá possuir formação superior em Direito, Sociologia, Filosofia ou áreas afins com sólidos
conhecimentos em Ética e cidadania e perfil condizente com a docência, em consonância com o modelo de
formação baseada em competências, com destaque para domínio de conteúdo, facilidade de comunicação,
relacionamento interpessoal, liderança e criatividade.
31
Denominação
QSMS – Qualidade, Saúde, Meio Ambiente e Segurança do Trabalho
Carga Horária
24h
Pré-Requisitos
--------------------
Objetivo Geral
Compreender a importância da adoção, no exercício do trabalho, de medidas de segurança para prevenção de
acidentes, como também para preservação da saúde e do meio ambiente, com atenção à qualidade dos serviços
executados.
Competência Associada
Competência de Gestão
Conteúdos Formativos
Qualidade
• Conceitos e procedimentos de qualidade
• Componentes de qualidade
• Princípios de gestão da qualidade: satisfação do cliente, participação e produtividade
• A qualidade como processo: causas e fatores, resultados, classificação e tipos.
Segurança
• Acidentes de trabalho
─ Conceitos básicos
─ Características
─ Acidente de trajeto
─ Acidente fora do local e do horário de trabalho
Doenças profissionais e doença do trabalho
Condições ambientais
• Riscos ambientais no trabalho
• Agentes físicos: ruídos, temperatura, radiações
• Agentes químicos
• Agentes biológicos
• Riscos ergonômicos
Prevenção e redução de danos
Riscos ocupacionais
• Medidas preventivas
• Utilização de equipamentos de prevenção individual (EPI´s)
• Utilização de equipamentos de prevenção coletiva (EPC´s)
• Controle e conservação dos equipamentos de proteção
• A CIPA
Meio ambiente
• O homem como fator ecológico e os impactos ambientais da ação humana
• Consumo consciente
• Reciclagem de lixo
• Ecossistemas e globalização dos problemas ambientais
• Necessidades de racionalização do uso dos recursos naturais e fontes de energia
• Ecologia e empresa
Preservação do meio, tecnologias limpas,uso de recursos renováveis e desenvolvimento sustentável
• Ação do homem contra o homem
Os impactos ambientais
• Relatório da ONU
Ambiente Pedagógico
Os ambientes previstos são a sala de aula e o laboratório de informática, conforme disposto no documento
"Ambientes de Aprendizagem".
Perfil do Docente
O Docente deverá possuir formação superior em Administração, e perfil condizente com a docência, em
consonância com o modelo de formação baseada em competências, com destaque para domínio de conteúdo,
facilidade de comunicação, relacionamento interpessoal, liderança e criatividade.
32
Denominação
Trabalho e Empreendedorismo
Carga Horária
16h
Pré-Requisitos
---------
Objetivo Geral
Compreender o conceito atual de trabalho e seu desdobramento em organizações e empreendimentos do mundo
contemporâneo.
Competência Associada
Competência de Gestão
Conteúdos Formativos
Transformações no Mundo do Trabalho
• Valores, leis e direitos humanos
• Cidadania e participação
Formas de Organização do Trabalho
Conceito de gestão - empresa
Evolução do perfil profissional
Tendências mundiais de organização dos negócios
Relações de Trabalho
• Legislação Trabalhista
• Contrato de trabalho e carteira profissional
• Direitos e deveres do aprendiz empregado segundo a Lei 10.097/2000
• Direitos e deveres do empregador
• Sindicatos
• Justiça do Trabalho
Trabalho do menor
Tipos de Trabalho
• Formal
• Autônomo / independente
• Caminhos do empreendedorismo
• Informal
Formas de trabalho alternativas
• economia solidária
• empreendimentos populares
• cooperativismo
Empreendedorismo
• Trabalho autônomo
• Mudanças ocupacionais da década de 90 e tendências para os próximos anos
• Inovações: diferenciais no mercado de trabalho
Mercado de trabalho urbano
Desemprego de longa duração e exclusão social
Ambiente Pedagógico
Os ambientes previstos são a sala de aula e o laboratório de informática, conforme disposto no documento
"Ambientes de Aprendizagem".
Perfil do Docente
O Docente deverá possuir formação superior em Administração, e perfil condizente com a docência, em
consonância com o modelo de formação baseada em competências, com destaque para domínio de conteúdo,
facilidade de comunicação, relacionamento interpessoal, liderança e criatividade.
33
Denominação
Planejamento e Organização do Trabalho
Carga Horária
16h
Pré-Requisitos
----------
Objetivo Geral
Conscientizar quanto à importância do planejamento e do controle para o desenvolvimento de serviços
Competência Associada
Competência de Gestão
Conteúdos Formativos
Planejamento, programação e controle no desenvolvimento de serviços
• PDCA ( Planejar, Desenvolver, Controlar e Avaliar )
Levantamento dos recursos necessários
• Humanos
• Materiais
Elaboração de cronograma de trabalho
• Definição de etapas
• Definição de prazos
Organização de espaços
• Lay-out e fluxo de trabalho
Seleção de materiais, máquinas e equipamentos
Saúde, segurança e preservação ambiental na execução de serviços
Atenção aos aspectos de qualidade
• no exercício do trabalho
─ Organização, Limpeza, Desperdício
• do produto acabado
─ Padrões técnicos
Ambiente Pedagógico
O ambiente previstos é a sala de aula, conforme disposto no documento "Ambientes de Aprendizagem".
Perfil do Docente
O Docente deverá possuir formação superior em Administração, e perfil condizente com a docência, em
consonância com o modelo de formação baseada em competências, com destaque para domínio de conteúdo,
facilidade de comunicação, relacionamento interpessoal, liderança e criatividade.
34
Módulo Específico Introdutório
Denominação
Introdução à Gestão Organizacional
Carga Horária
56h
Pré-Requisitos
Módulo Básico
Objetivo Geral
Conhecer os aspectos relevantes da Gestão Organizacional das Empresas para, dessa forma, aplicar os recursos
informatizados de gestão mais adequados para cada tipo de negócio.
Competência Associada
Competência de Gestão
Conteúdos Formativos
Qualidades e responsabilidades do Assistente Administrativo;
O que faz um Assistente Administrativo;
A empresa:
- Definição
- objetivos,
- classificação quanto à atividade econômica, constituição e forma jurídica;
Estrutura organizacional: tipos, hierarquia e responsabilidade;
Organograma e Fluxograma da empresa:
- O que é um organograma;
- Cuidados na elaboração de um organograma;
- O que é um fluxograma;
- Para que serve um fluxograma;
- Como construir um fluxograma;
- Símbolos de um fluxograma;
- Exemplo de um formulário de fluxograma;
- O que é um cronograma;
- Para que serve um cronograma;
- Como é construído um cronograma;
Processos de Comercialização
Empresas Industriais e Comerciais
Setores de uma Empresa
Planejamento – Organização - Controle
Gestão participativa
Sistemas orçamentários e societários
Responsabilidades e rotinas das áreas funcionais: marketing, produção, logística, recursos humanos, finanças.
Ambiente Pedagógico
Sala de aula e laboratório de informática.
Perfil do Docente
Graduação em Administração de Empresas ou Especialista em Gestão Empresarial e perfil condizente com a
docência, em consonância com o modelo de formação baseada em competências, com destaque para domínio de
conteúdo, facilidade de comunicação, relacionamento interpessoal, liderança e criatividade.
35
Denominação
Introdução à Gestão de Marketing
Carga Horária
56h
Pré-Requisitos
Módulo Básico
Objetivo Geral
Utilizar softwares e ferramentas afins, nas ações de marketing, facilitando o fluxo de informações e disseminação
do conhecimento por toda a empresa.
Competência Associada
Competência de Gestão
Conteúdos Formativos
Pesquisa de mercado
Política de venda
- Ciclo de vida do produto
- Análise
- Inovação do produto
- Estratégias de sobrevivência do produto
- Pesquisa e desenvolvimento do produto
- Política de preço
- Oferta x procura
- Influência da mídia
- Política de distribuição
Organização de vendas interna e externamente
- Vendas indiretas
- Comissionistas
- Vendas
- Comerciais
- Promoções
- Cliente
Fidelização de clientes
A comunicação
Sistemas de informação em marketing
Ambiente Pedagógico
Sala de aula e laboratório de informática.
Perfil do Docente
Graduação em Administração de Empresas, Marketing e áreas afins ou Especialista em Gestão Empresarial e
perfil condizente com a docência, em consonância com o modelo de formação baseada em competências, com
destaque para domínio de conteúdo, facilidade de comunicação, relacionamento interpessoal, liderança e
criatividade.
36
Denominação
Introdução à Gestão de Recursos Humanos
Carga Horária
56h
Pré-Requisitos
Módulo Básico
Objetivo Geral
Conhecer as ações de RH que podem ser implementadas nas empresas para, posteriormente, utilizar as
ferramentas de TI mais adequadas para cada tipo de trabalho realizado nessas ações, facilitando o fluxo de
informações e disseminação do conhecimento por toda a empresa.
Competência Associada
Competência de Gestão
Conteúdos Formativos
Planejamento de Pessoal
- Recrutamento de Pessoal
- Integração entre as pessoas e a Organização
- Comunicação Organizacional
- Planejamento das atividades em Recursos Humanos
- Criatividade
Estilos de chefia
- Autocrática/conceito
- Democrática/conceito
- Liberal/conceito
- Participativa/conceito
- Conceito de: equipe, time e grupo
- Fatores motivacionais
Avaliação e Produtividade do Trabalho
- Diferenças Individuais
- Diferenças Funcionais
- Aprendizagem x Comportamento
- Habilidade x Comportamento x Aprendizagem
Remuneração e Produtividade do Trabalho
- Análise de Tarefas
- Descrição de Cargos
- Salário e Pesquisa de Mercado
- Política de Benefícios
Ambiente Pedagógico
Sala de aula e laboratório de informática.
Perfil do Docente
Graduação em Administração de Empresas ou Especialista em Gestão de RH e perfil condizente com a docência,
em consonância com o modelo de formação baseada em competências, com destaque para domínio de conteúdo,
facilidade de comunicação, relacionamento interpessoal, liderança e criatividade.
37
Denominação
Excelência no Atendimento
Carga Horária
16h
Pré-Requisitos
Módulo Básico
Objetivo Geral
Atuar com foco na satisfação do cliente, construindo posturas positivas de relacionamento no ambiente interno e
externo da empresa.
Competência Associada
Competência de gestão
Conteúdos Formativos
Mudanças organizacionais
- O processo de mudanças nas organizações
- Quebra de paradigmas e a postura adotada
- Conceito e princípios de qualidade
- Importância de um atendimento de excelência
Relacionamento Interpessoal
- Percepção do eu e do outro
- Diferenças individuais
- O que não deve acontecer e o que deve acontecer no atendimento
- Comunicação interpessoal: cuidados e o “saber ouvir”
- A questão da auto estima do cliente
Atendimento
- Tipos de clientes
- Atendimento pessoal e telefônico
- Clientes internos e externos
- Regras básicas de comportamento social
- A comunicação como fator determinante na relação com o cliente
- Trabalho em equipe e o comprometimento com os resultados
- Conquistar e manter clientes – a imagem da organização frente ao mercado
- Pesquisa sobre o que os clientes consideram importante num serviço
Ambiente Pedagógico
Sala de aula e oficina pedagógica.
Perfil do Docente
Graduação em Administração de empresas ou Comunicação e Marketing; ou Especialista em treinamento
corporativo, com atuação nas áreas de Recursos Humanos, Qualidade , Psicologia comportamental e Psicologia
Corporativa e Desenvolvimento e perfil condizente com a docência, em consonância com o modelo de formação
baseada em competências, com destaque para domínio de conteúdo, facilidade de comunicação, relacionamento
interpessoal, liderança e criatividade.
38
Módulo Específico Profissional
Denominação
Organização e Controle de Documentos
Carga Horária
60h
Pré-Requisitos
Módulo Básico e Módulo Específico introdutório
Objetivo Geral
Organizar, controlar e acompanhar documentos, aplicando as técnicas específicas para cada tipo de documento e
utilizando meios eletrônicos informatizados.
Competência Associada
UC 1: controlar a movimentação de documentos.
Conteúdos Formativos
Rotinas de documentos:
- entrada,
- saída;
Triagem e distribuição de documentos;
Controle de documentos:
- dados,
- prazos e datas,
- normalização,
- irregularidades e rasuras;
Técnicas de arquivamento:
- classificação,
- controle,
- procedimentos internos;
Organogramas, fluxogramas e cronogramas:
- modelos,
- finalidades,
- aplicações;
Processos administrativos:
- fluxo de documentos,
- prazos,
- relatórios de não conformidades,
- protocolos,
- atualização de dados cadastrais,
- expedição de documentos;
Software de controle de documentos
Ambiente Pedagógico
Sala de aula convencional, biblioteca e laboratório de Informática.
Perfil do Docente
Graduação em Administração de Empresas, Biblioteconomia ou especialista na área, com perfil condizente com a
docência, em consonância com o modelo de formação baseada em competências, com destaque para domínio de
conteúdo, facilidade de comunicação, relacionamento interpessoal, liderança e criatividade.
39
Denominação
Técnicas de Arquivo utilizando MS Access
Carga Horária
30h
Pré-Requisitos
Módulo Básico e Módulo Específico introdutório
Objetivo Geral
Arquivar documentos por meio eletrônico e pelo método tradicional, aplicando as técnicas de arquivamento
adequadas aos diversos tipos de documentos.
Competência Associada
UC 2: organizar e executar as rotinas administrativas.
Conteúdos Formativos
Conceitos
Tipos de documentos
Origem dos documentos
Tabela de temporalidade
Classificação
- Por origem
- Por assunto
Categorização
Por período
Por tipo
Por assunto
Formas de arquivar
Pastas e pasta suspensa
Arquivo
Estantes
Informatização de arquivo
Criando tabelas
Relacionando tabelas
Criando formulários
Consultas
Relatórios
Etiquetas
Ambiente Pedagógico
Sala de aula e laboratório de informática.
Perfil do Docente
Graduação em Administração de Empresas, Biblioteconomia ou especialista na área, com experiência em arquivo
informatizado e tradicional e perfil condizente com a docência, em consonância com o modelo de formação
baseada em competências, com destaque para domínio de conteúdo, facilidade de comunicação, relacionamento
interpessoal, liderança e criatividade.
40
Denominação
Redação Empresarial
Carga Horária
80h
Pré-Requisitos
Módulo Básico e Módulo Específico Introdutório
Objetivo Geral
Aplicar os conhecimentos relativos aos conceitos da moderna redação empresarial, seus princípios, estilos e formatação.
Competência Associada
UC 3: preparar comunicações, relatórios, planilhas, formulários e apresentações.
Conteúdos Formativos
O processo da comunicação escrita
Qualidades do texto informativo
Elementos da carta comercial
- Destinatário
- Vocativo
- Texto
- Encerramento
- Saudação
- Assinatura
Redação
Adequação da língua ao destinatário
Coerência
Coesão
Objetividade
Simplicidade
Tipos de correspondência comercial
- Carta
- Mala direta
- E-mail
- Relatório
- Ata
- Aviso
- Recibo
- Telegrama
- Currículo
Tipos de correspondência oficial
- Atestado
- Declaração
- Ofício
- Procuração
- Requerimento
Gramática básica
- Ortografia
- Acentuação
- Pontuação
- Maiúsculas e minúsculas
- Concordância verbal
- Colocação de pronomes
- Pronomes de tratamento
- Crase
- Haver/fazer
- Plural de adjetivos compostos
- Plural de substantivos compostos
- Expressões semelhantes na forma
- Porque/ por que
- Uso do hífen
- Exercício de Fixação
Ambiente Pedagógico
Sala de aula, Biblioteca e laboratório de informática.
Perfil do Docente
Licenciatura em Letras/Português e perfil condizente com a docência, em consonância com o modelo de formação
baseada em competências, com destaque para domínio de conteúdo, facilidade de comunicação, relacionamento
interpessoal, liderança e criatividade..
41
Denominação
Rotinas Administrativas
Carga Horária
88h
Pré-Requisitos
Iniciação à Informática, Matemática, Introdução à gestão Organizacional, Introdução à gestão de Marketing,
Introdução à gestão Recursos Humanos.
Objetivo Geral
Realizar as rotinas das áreas funcionais de produção, marketing, recursos humanos e contabilidade, aplicando os
conhecimentos e técnicas específicas de cada área em que vier a atuar, contribuindo para a melhoria da eficiência
da empresa e o seu planejamento e controle.
Competência Associada
UC 2: organizar e executar as rotinas administrativas.
Conteúdos Formativos
ROTINAS DO ESCRITÓRIO
Equipamentos utilizados:
- telefone (regras básicas de utilização);código telefônico para soletrar;
- máquina fotocopiadora;
- telex e fax (como funcionam);
- máquinas de calcular;
- máquina de escrever;
- microcomputador;
- outros
Documentos comerciais
• O Cheque: tipos (ao portador;nominal;cheque cruzado;cheque visado;cheque especial; cheque comprado;cheque
administrativo;
- Como preencher corretamente um cheque;
- Perda, extravio ou furto;
- Falta de fundos;
- Depósito em cheque;
• Ordem de pagamento;
• Nota promissória;
- Como preencher corretamente uma nota promissória;
• Recibo;
• Nota fiscal
- Tipos de notas fiscais
• Fatura
- Rotina administrativa da fatura / duplicata;
- Modelos de duplicatas;
• Borderô
- Como emitir um borderô;
- Como preencher o darf;
Serviço postal
Introdução às recomendações da ECT;
Tipos de serviços postais:
- Encomenda simples e registrada
- Aviso de Recebimento (A.R.);
- Malotes diretos;
- Expressa;
- Entrega rápida;
- Seed;
- Serca;
- Franqueamento mecanizado;
- Telegrama;
- remessa de dinheiro através de carta com valor declarado;
- remessa de ordem de pagamento por meio de vale-postal
- recebimento de tributos, prestações, contribuições e obrigações pagáveis à vista, por via postal.
correspondência:
- carta
- cartão-postal;
- impresso;
- cecograma;
- pequena-encomenda.
42
ROTINAS DO DEPARTAMENTO DE MARKETING:
- Técnicas de Levantamento de dados: entrevistas, observação, questionários, fluxograma e Diagrama de Fluxo de
Dados - DFD;
- O papel estratégico da informação;
- Sistemas de Informação para Marketing;
- Fundamentos do Comércio Eletrônico – B2B / B2C / C2C;
- Ética e Segurança das Informações.
- Cronograma de lançamento de um produto;
- Cronograma de prestação de um serviço;
ROTINAS DO DEPARTAMENTO DE RECURSOS HUMANOS
Rotinas da seção de recrutamento e seleção:
- Recrutamento pelo Jornal;
- Carta com solicitação de vaga;
- Pedido de emprego;
- Seleção;
Procedimentos trabalhistas
- Cálculo da folha de pagamento;
- Apuração de atrasos e faltas;
- Cálculo de horas extras;
- Repouso semanal remunerado;
- Cálculo de férias;
- Cálculo de salário;
- Cálculo de gratificações, comissões e adicionais;
- Cálculo do salário de contribuição;
- Cálculo da contribuição ao INSS;
- Cálculo do imposto de renda retido na fonte;
- Cálculo da dedução de adiantamentos e descontos legais;
- Contribuição sindical;
- Cálculo do liquido a pagar;
- Lançamento na ficha de controle individual;
- INSS - guia de recolhimento;
- Guias de recolhimento;
- Seguro;
- FGTS;
- Imposto de renda na fonte - guia de recolhimento;
- Contribuição sindical - guia de recolhimento;
- Outros descontos autorizados;
- Lançamento na ficha de controle;
Rotinas de demissão:
- Exemplo de aviso prévio;
- Atrasos e faltas;
- Horas extras, comissões, etc;
- Férias;
- 13º salário;
- FGTS - fundo de garantia por tempo de serviço;
- Indenização;
- Quitação ou homologação;
- Baixa no livro ou ficha de registro do empregado;
- Baixa na carteira de trabalho e previdência social;
- IR - Declaração de rendimentos pagos ou creditados ao empregado;
- Autorização para movimentação da conta vinculada (FGTS);
- Outras atividades;
- Seguro desemprego;
- Exemplo de demissão;
- Termo de rescisão de contrato de trabalho;
Sistemas de Informação para Recursos Humanos
ROTINAS CONTÁBEIS
Patrimônio
- O que é o patrimônio;
- O que são os bens da empresa;
- Direitos e obrigações da empresa;
- Lucro; receita e custo;
43
Demonstrações contábeis;
- O que é o ativo e passivo;
- O que é uma conta (elementos essenciais de uma conta; tipos de contas);
- O que são contas analíticas e sintéticas;
- Para que serve o plano de contas;
- Análise do patrimônio;
Escrituração
- O que é a escrituração;
- Livros de escrituração;
- Diário;
- Requisitos do livro diário;
- Termo de abertura e encerramento;
- Razão;
- Livro razão - conta caixa;
- O que é um balancete de verificação;
- Livro caixa;
- Contas correntes;
- Balancete do estoque;
Lançamentos contábeis
- Regras gerais;
- Elementos essenciais dos lançamentos;
- Método das partidas dobradas;
- Fatos administrativos ou contábeis;
- Erros na escrituração;
- Retificação no livro diário;
- Retificação do livro razão, caixa ou contas-correntes;
Sistemas de Informação para Finanças e Contabilidade;
Ambiente Pedagógico
Sala de aula, oficina pedagógica e laboratório de informática.
Perfil do Docente
Graduação em Informática ou Sistema de Informação e perfil condizente com a docência, em consonância com o
modelo de formação baseada em competências, com destaque para domínio de conteúdo, facilidade de
comunicação, relacionamento interpessoal, liderança e criatividade.
44
Denominação
Operações Logísticas
Carga Horária
40h
Pré-Requisitos
Módulo Básico e Módulo Específico Introdutório
Objetivo Geral
Utilizar ferramentas, técnicas e procedimentos, de forma efetiva, nas ações de apoio à logística da empresa
relacionadas às atividades administrativas.
Competência Associada
UC 4: prestar apoio logístico às atividades de escritório.
Conteúdos Formativos
(Conhecimentos Teóricos, Práticos e de Gestão)
Definição de Logística
- cadeia de suprimentos,
- composto de atividades,
- importância da logística
- planejamento,
- serviços ao cliente,
Logística de armazenagem (estoques):
- inventário físico,
- controle de materiais: definição das necessidades e quantidades, requisição de materiais, solicitação de compras, conferência
e devolução de materiais;
- distribuição interna de materiais
- Controle de documentos de expedição e recepção de materiais
- giro e cobertura de estoque,
- localização de estoque,
- redução de estoque,
- análise ABC,
- Sistema de Estocagem e Movimentação:
- Necessidade de um sistema,
- razões para estocagem,
- funções do sistema,
- alternativas de estocagem,
- manuseio,
- custos e taxas,
Logística de suprimentos
- Decisões de compra;
- coordenação no canal,
- programação dos suprimentos,
- compras: pesquisa de preços, fronecedores e condições de pagamento;
- Processamento de Pedidos:
- preparação do pedido,
- recebimento de pedido,
- relatório de situação de pedido,
- exemplos de processamento,
Logística de transporte:
- importância,
- Tipos de serviços terceirizados: transporte (intermodais, custos e tarifas, escolha de transporte, documentações);
- opções de serviço;
- opções de serviço único;
Ambiente Pedagógico
Sala de aula, biblioteca e laboratório de Informática com Microsoft Office e uma ferramenta de ERP (apenas para
demonstração) e um software de WMS.
Perfil do Docente
Graduação em Administração de Empresas ou áreas afins com especialização em Logística e perfil condizente
com a docência, em consonância com o modelo de formação baseada em competências, com destaque para
domínio de conteúdo, facilidade de comunicação, relacionamento interpessoal, liderança e criatividade..
45
Denominação
Prática Profissional na Empresa
Carga Horária
622h
Pré-Requisitos
Ter concluído todas as Unidades Curriculares referentes ao desenvolvimento do perfil do Assistente Administrativo.
Objetivo Geral
Aperfeiçoar, em situações reais de trabalho, as competências profissionais desenvolvidas em ambientes simulados
do SENAI-RJ
Competência Associada
Todas as competências do Perfil do Assistente Administrativo.
Conteúdos Formativos
Prática profissional na empresa referente:
ao controle da movimentação de documentos.
à organização e execução das rotinas administrativas.
ao preparo de comunicações, relatórios, planilhas, formulários e apresentações.
à prestação de apoio logístico às atividades de escritório.
Procedimentos Metodológicos:
A prática profissional na empresa,que ocorrerá após a fase escolar, deverá ser planejada pelo SENAI, em cooperação com
a empresa, de modo a assegurar a visão globalizada do curso e a qualidade das ações pedagógicas.
O SENAI-RJ deverá:
• Orientar e formalizar a realização da prática profissional na empresa, por meio de instrumentos que assegurem
a qualidade da estratégia formativa indicando: início e término da fase escolar e da prática profissional na
empresa, bem como a jornada diária do aprendiz.
• Apoiar a seleção ou designação do monitor responsável pela coordenação de exercícios práticos, planejamento
e acompanhamento da prática profissional na empresa.
• Orientar o monitor para prestar-lhe esclarecimentos sobre as exigências legais, bem como sobre as diretrizes
gerais e técnico-pedagógicas da aprendizagem industrial.
• Analisar os ambientes pedagógicos, instalações, máquinas e equipamentos, em conjunto com a empresa,
considerando o número de aprendizes a serem atendidos a fim de obter subsídios para a elaboração do
planejamento das atividades da prática profissional.
• Manter articulados os planejamentos da fase escolar (elaborado pelos docentes do SENAI) e da prática
profissional (elaborado pelo monitor).
• Acompanhar e supervisionar o desenvolvimento do planejamento estabelecido para as atividades da prática
profissional quanto:
─ ao cumprimento da carga horária;
─ ao estado de conservação das máquinas, equipamentos, instrumentos e ferramentas;
─ à qualidade e quantidade do material de consumo, utilizado para a prática;
─ à qualidade, quantidade e estado de conservação do material didático;
─ às condições ambientais – leiaute, segurança, higiene, entre outros.
─ às atividades previstas a serem realizadas pelo aprendiz durante a prática profissional e a apuração da
freqüência do aprendiz.
• Participar dos procedimentos de avaliação dos aprendizes, durante o desenvolvimento da prática profissional.
Ambiente Pedagógico
Os ambientes previstos são os ambientes industriais específicos ao desenvolvimento das competências
profissionais do Assistente Administrativo.
Perfil do Docente
O monitor, indicado para orientação dos aprendizes no desenvolvimento das atividades práticas na empresa,
deverá apresentar facilidade de comunicação, relacionamento interpessoal, liderança e criatividade.
46
47
CCeerrttiiffiiccaaddooss ee DDiipplloommaass
Ao aluno que concluir, com aprovação, todas as unidades curriculares dos módulos básico,
específico introdutório e específico profissional, será conferido o certificado de Assistente
Administrativo.
48
49
AAnneexxooss
50
51
BBiibblliiooggrraaffiiaa ddee AAppooiioo aaoo CCuurrssoo
52
53
MÓDULO BASICO
Leitura Comunicação
• SENAI.RJ.Leitura de conteúdo:habilidades básicas. Rio de Janeiro: GEP/DIPRE, 1998. 78p.il
(Série Qualificação Profissional )
Matemática
• SENAI.RJ.Matemática:habilidades básicas. Rio de Janeiro: GEP/DIPRE, 1998. 253p.il (Série
Qualificação Profissional )
Iniciação à Informática
• A definir
Cidadania e Ética
• SENAI.RJ.Cidadania e Ética:habilidades de Gestão. Rio de Janeiro: GEP/DIPRE, 1998. xxp.il
(Série Qualificação Profissional )
QSMS - Qualidade ,Saúde, Meio Ambiente e Segurança do Trabalho
• Material didático SENAI RJ
Trabalho e Empreendedorismo
• SENAI.RJ.Legislação e normas, habilidades de gestão. Rio de Janeiro: GEP/DIPRE, 1999.
138p.il (Série Qualificação Profissional )
• SENAI.RJ.Educação a distância: relações humanas no trabalho; habilidades de gestão. Rio de
Janeiro:, 2000Unidades de estudo 1 e 2.il
Planejamento e Organização do Trabalho
• A definir
54
MÓDULO ESPECÍFICO INTRODUTÓRIO
Introdução Gestão Organizacional
• ARAÚJO, Luís C. G. de. Organização e métodos – integrando comportamento, estrutura,
estratégia e tecnologia. São Paulo : Atlas, 1992.
• ARAÚJO, Luís Cesar G. de. Organização, sistemas e métodos – a as modernas
ferramentas de gestão organizacional – São Paulo : Atlas, 2001.
Introdução à Gestão de Marketing
• CHURCHILL, G. & PETER, J. Marketing: criando valor para os clientes. São Paulo: Saraiva,
2000.
• KOTLER, P. Administração de marketing: análise, planejamento, implementação e controle. 4
ed. São Paulo: Atlas, 1995.
Introdução à Gestão de Recursos Humanos
• OLIVEIRA, Djalma de Pinho Rebouças. Sistemas, organização e métodos - uma abordagem
gerencial. São Paulo : Atlas, 1996.
• CHIAVENATO, Idalberto.Recursos Humanos. São Paulo, SP: Editora Atlas, 1997.
Excelência no Atendimento
• DAVENPORT, Thomas; PRUSAK, Laurence. Conhecimento empresarial: como as
organizações gerenciam o seu capital intelectual – métodos e aplicações práticas. Rio de
Janeiro: Campus, 1998.
• GOMES, Elisabeth; BRAGA, Fabiane. Inteligência competitiva: como transformar informação
em um negócio lucrativo. Rio de Janeiro: Campus, 2001.
•
Sistema de Informação
• BERTALANFFY, L.V. Teoria geral dos sistemas. Petrópolis, editora vozes.
• BIO, Sérgio Rodrigues. Sistema de informação um enfoque gerencial. São Paulo: Atlas. 1985.
• BRIEN, James A. Sistema de informação e as decisões gerenciais na era da internet. 9ª ed.
Saraiva. São Paulo. 2001.
Introdução ao Windows
• TANENBAUM, Andrew S. Sistemas Operacionais Modernos. 2ª Edição. São Paulo:Editora
Prentice-Hall, 2003.
• SILBERSCHATZ, Abraham, GAGNE , Greg, GALVIN, Peter Baer (2001). Sistemas
Operacionais: Conceitos e Aplicações. Rio de Janeiro: Editora Campus, 2001.
55
MÓDULO ESPECÍFICO PROFISSIONAL
Organização e Controle de Documentos
• SENAI-SP. Técnico em gestão de processos industriais – desenvolvimento comportamental.
Por Alberto Pereira Lima, Célia Pereira Jardim e Juscelina Vieira dos Santos de Paula. São
Paulo, 2002.
• SENAI-SP. Técnico em gestão de processos industriais - Técnicas Gerenciais. Por Alberto
Pereira Lima, Célia Pereira Jardim e Juscelina Vieira dos Santos de Paula. São Paulo, 2002.
• HEMÉRITAS, Ademar Batista. Organização e normas. São Paulo: Atlas, 1998.
• MARTINS, Antônio Castilho. Exportação, procedimento administrativos e rotativos, tratamentos
fiscais e cálculo de preços. Perfom Consultores Associados S/C Ltda.
Técnicas de Arquivo Utilizando MS Access
A definir
Informática Aplicada
• CRISTOFOLI, Fulvio. Apostila Prática do MS-ACCESS. SP. 3ª Ed. – São Paulo : 2005.
• REZENDE, Denis Alcides. Engenharia de software e sistemas de informação – estratégico,
gerencial e operacional. Rio de Janeiro : Brasport, 2002. – 2ª edição
• Informática na Comunicação Empresarial
Informática aplicada na Comunicação Empresarial
• REZENDE, Denis Alcides. Engenharia de software e sistemas de informação – estratégico,
gerencial e operacional. Rio de Janeiro : Brasport, 2002. – 2ª edição.
• AQUINO, Roberta. Microsoft Office 2000 Professional: conceitos básicos; instalação;
configuração; suporte e uso dos programas integrantes: MS Word 2000, MS Excel 2000, MS
PowerPoint 2000, MS Access 2000, Outlook 2000. Microsoft Press. Ed. Berkeley Brasil
Redação Empresarial
• GERALDI, J. W. O Texto na sala de aula. Cascavel, Assoeste, 1985.
• GRANATIC, B. Técnicas básicas de redação. São Paulo, Scipione, 1988.
• DE ANDRÉ, H. A. Curso de redação. São Paulo, Moderna, l988.
Sistemas de Informações Gerenciais
• LAUDON, Kenneth C.; LAUDON, Jane Price. Sistemas de informação gerenciais –
administrando a empresa digital. - 5.ed. – São Paulo : Prentice Hall, 2004.
• McGEE, James e PRUSAK, Laurence. Gerenciamento estratégico da informação. RJ :
Campus, 1994.
• O’BRIEN, James A. Sistemas de informação – e as decisões gerenciais na era da Internet. -
2.ed. - São Paulo : Saraiva, 2004.
Técnicas de Administração de Estoque
• BALLOU, Ronald H. Gerenciamento da cadeia de suprimentos: planejamento, organização e
logística empresarial. São Paulo: Bookman, 2004.
• HONG, Yuh Ching. Gestão de estoques na cadeia de logística integrada : Supply chain. 2. ed.
São Paulo: Atlas, 2001.
• BRADFORD, David L. Excelência empresarial; como levar as organizações a um alto padrão de
desempenho. Edição Completa, São Paulo: Harbra,1995.
• MILET, Evandro Barreira. Qualidade em serviços. Rio de janeiro: Ediouro, 1997.
FIRJAN
Federação das Indústrias
do Estado do Rio de Janeiro
SENAI
Serviço Nacional
de Aprendizagem
Industrial
Av. Graça Aranha, 1
Centro - Cep 20030-002
Rio de Janeiro - RJ
Tel.: (21) 2563-4526
Central de Atendimento
08000-231231

Assistente administrativo

  • 1.
    Diretoria de Ed uc a ç ã o Atualizado em 29/11/2007 AAssssiisstteennttee AAddmmiinniissttrraattiivvoo PPllaannoo ddee CCuurrssoo AApprreennddiizzaaggeemm MMaaiioo ddee 22000088
  • 2.
    Conselho Regional doSENAI Eduardo Eugênio Gouvêa Vieira Presidente Diretoria Geral do Sistema Firjan Augusto Cesar Franco de Alencar Diretor SENAI – Rio de Janeiro Roterdam Pinto Salomão Diretor Regional Diretoria de Educação Andréa Marinho de Souza Franco Diretora Gerência de Educação Profissional Regina Helena Malta do Nascimento Gerente
  • 3.
    DIRETORIA DE EDUCAÇÃO GERÊNCIADE EDUCAÇÃO PROFISSIONAL AAssssiisstteennttee AAddmmiinniissttrraattiivvoo PLANO DE CURSO Aprendizagem RIO DE JANEIRO Maio de 2008
  • 4.
    ©2008 – DocumentoReferência - Curso de Assistente Administrativo – Formação Inicial e Continuada de Trabalhadores -Aprendizagem SENAI - Rio de Janeiro Diretoria de Educação Gerência de Educação Profissional Ficha Técnica Gerência de Educação Profissional – Regina Helena Malta do Nascimento Elaboração: Ana Maria Lopes Horacio e Silva – Analista de educação - GEP Carlos de Mello Rodrigues Coelho – Coordenador de Produto de Tecnologia da Informação Jul/2003 Revisão e atualização (Maio/2008): Zuleide Ponciano de Souza Santos – Analista de Educação SENAI-RJ/GEP Colaboração: Manoel Rui Gomes Maravalhas – Analista Técnico SENAI-RJ/GEP Rodrigo Santos Pereira – Analista Técnico SENAI-RJ/GEP Ficha Catalográfica SENAI - RJ. GEP. Assistente administrativo; plano de curso, formação inicial e continuada de trabalhadores. Rio de Janeiro, 2008. 55p. il. versão 02 inclui anexos. EDUCAÇÃO PROFISSIONAL; NOVAS TECNOLOGIAS, ADMINISTRAÇÃO. SENAI - Rio de Janeiro GEP- Gerência de Educação Profissional Rua Mariz e Barros, 678 - Tijuca 20270-903 - Rio de Janeiro - RJ Tel: (21) 2587-1117 Fax: (21) 2254-2884 www.rj.senai.br gep@rj.senai.br
  • 5.
    SSuummáárriioo AA pp rree ss ee nn tt aa çç ãã oo . . . . . . . . . . . . . . . . . . . . . . . . . . . . . . . . . . . . . . . . . . . . . . . . . . . . . . . . . . . . . . . . . . . . . . . 1 OO bb jj ee tt ii vv oo ss . . . . . . . . . . . . . . . . . . . . . . . . . . . . . . . . . . . . . . . . . . . . . . . . . . . . . . . . . . . . . . . . . . . . . . . . . . . . 3 CC ll ii ee nn tt ee ll aa . . . . . . . . . . . . . . . . . . . . . . . . . . . . . . . . . . . . . . . . . . . . . . . . . . . . . . . . . . . . . . . . . . . . . . . . . . . . . 3 CC oo mm pp ee tt êê nn cc ii aa ss PP rr oo ff ii ss ss ii oo nn aa ii ss . . . . . . . . . . . . . . . . . . . . . . . . . . . . . . . . . . . . . . . . . . . . . . . . . . . . . 5 AA ss ss ii ss tt ee nn tt ee AA dd mm ii nn ii ss tt rr aa tt ii vv oo ............................................................................................................................................................................................ 77 OO rr gg aa nn ii zz aa çç ãã oo CC uu rr rr ii cc uu ll aa rr . . . . . . . . . . . . . . . . . . . . . . . . . . . . . . . . . . . . . . . . . . . . . . . . . . . . . . . . 1 1 MMaattrriizz CCuurrrriiccuullaarr................................................................................................................................................................................................................................................................ 1155 II tt ii nn ee rr áá rr ii oo FF oo rr mm aa tt ii vv oo . . . . . . . . . . . . . . . . . . . . . . . . . . . . . . . . . . . . . . . . . . . . . . . . . . . . . . . . . . . . . 1 9 CC oo nn tt ee úú dd oo ss PP rr oo gg rr aa mm áá tt ii cc oo ss . . . . . . . . . . . . . . . . . . . . . . . . . . . . . . . . . . . . . . . . . . . . . . . . . . . . . 2 5 M ó d u l o B á s i c o . . . . . . . . . . . . . . . . . . . . . . . . . . . . . . . . . . . . . . . . . . . . . . . . . . . . . . . . . . . . . . . . . . . . 2 7 LLeeiittuurraa ee CCoommuunniiccaaççããoo.......................................................................................................................................................................................................................................... 2277 MMaatteemmááttiiccaa .............................................................................................................................................................................................................................................................................. 2288 IInniicciiaaççããoo àà IInnffoorrmmááttiiccaa ............................................................................................................................................................................................................................................ 2299 CCiiddaaddaanniiaa ee ÉÉttiiccaa............................................................................................................................................................................................................................................................ 3300 QQSSMMSS –– QQuuaalliiddaaddee,, SSaaúúddee,, MMeeiioo AAmmbbiieennttee ee SSeegguurraannççaa ddoo TTrraabbaallhhoo .................................................................................... 3311 TTrraabbaallhhoo ee EEmmpprreeeennddeeddoorriissmmoo ................................................................................................................................................................................................................ 3322 PPllaanneejjaammeennttoo ee OOrrggaanniizzaaççããoo ddoo TTrraabbaallhhoo .............................................................................................................................................................................. 3333 M ó d u l o E s p e c í f i c o I n t r o d u t ó r i o . . . . . . . . . . . . . . . . . . . . . . . . . . . . . . . . . . . . . . . . . . . . . . 3 4 IInnttrroodduuççããoo àà GGeessttããoo OOrrggaanniizzaacciioonnaall ................................................................................................................................................................................................ 3344 IInnttrroodduuççããoo àà GGeessttããoo ddee MMaarrkkeettiinngg ...................................................................................................................................................................................................... 3366 IInnttrroodduuççããoo àà GGeessttããoo ddee RReeccuurrssooss HHuummaannooss ...................................................................................................................................................................... 3377 EExxcceellêênncciiaa nnoo AAtteennddiimmeennttoo ............................................................................................................................................................................................................................ 3388 M ó d u l o E s p e c í f i c o P r o f i s s i o n a l . . . . . . . . . . . . . . . . . . . . . . . . . . . . . . . . . . . . . . . . . . . . . . 3 9 OOrrggaanniizzaaççããoo ee CCoonnttrroollee ddee DDooccuummeennttooss.................................................................................................................................................................................... 3399 TTééccnniiccaass ddee AArrqquuiivvoo uuttiilliizzaannddoo MMSS AAcccceessss............................................................................................................................................................................ 4400 RReeddaaççããoo EEmmpprreessaarriiaall .............................................................................................................................................................................................................................................. 4411 RRoottiinnaass AAddmmiinniissttrraattiivvaass ........................................................................................................................................................................................................................................ 4433 OOppeerraaççõõeess LLooggííssttiiccaass .............................................................................................................................................................................................................................................. 4477 PPrrááttiiccaa PPrrooffiissssiioonnaall nnaa EEmmpprreessaa.............................................................................................................................................................................................................. 4499 CC ee rr tt ii ff ii cc aa dd oo ss ee DD ii pp ll oo mm aa ss . . . . . . . . . . . . . . . . . . . . . . . . . . . . . . . . . . . . . . . . . . . . . . . . . . . . . . . 5 0 AA nn ee xx oo ss . . . . . . . . . . . . . . . . . . . . . . . . . . . . . . . . . . . . . . . . . . . . . . . . . . . . . . . . . . . . . . . . . . . . . . . . . . . . . 5 2 BB ii bb ll ii oo gg rr aa ff ii aa dd ee AA pp oo ii oo aa oo CC uu rr ss oo . . . . . . . . . . . . . . . . . . . . . . . . . . . . . . . . . . . . . . . . . . . . . . 5 4
  • 7.
    - 1 - AApprreesseennttaaççããoo Apreparação de profissionais para apoiar o processo de industrialização no país adquiriu consistência institucional na década de 40, quando o então Presidente Getúlio Vargas assinou o Decreto Lei 4.048/42, criando o SENAI Serviço Nacional de Aprendizagem Industrial. Desde então, os cursos de aprendizagem oferecidos pelo SENAI, vêm contribuindo para o desenvolvimento dos segmentos industriais, formando jovens trabalhadores, alinhados às necessidades das empresas. Recentemente, as Leis Federais no 10.097/2000, no 11180/2005, e o decreto no 5598/2005, deram novas orientações e ampliaram de 14 a 18 anos para de 14 a 24 anos a idade para participação nos programas de aprendizagem, possibilitando a qualificação profissional de jovens para atuarem em ambientes de trabalho considerados insalubres e perigosos, como o da Construção Civil e o Metalúrgico. Na visão constante de incorporar ao mercado de trabalho profissionais alinhados às demandas industriais, o SENAI-RJ vem promovendo a estruturação e atualização de seus cursos a partir de um processo que tem início no delineamento de perfis profissionais em comitês técnicos setoriais, fóruns consultivos integrados por representantes do setor produtivo, acadêmico, e da própria instituição. Este documento apresenta o curso Assistente Administrativo, elaborado a partir do perfil de competências profissionais definido pelo Comitê Técnico Setorial de Gestão, dentro dos princípios metodológicos e orientações da Concepção de Educação Profissional do SENAI-RJ, alinhado à legislação vigente. Considerando a possibilidade de atendimento a maiores de 14 e menores de 24 anos, a presente oferta formativa está estruturada em duas versões: ♦ nas instalações do SENAI, utilizando ambientes pedagógicos simulados de prática profissional que retratam os ambientes produtivos, ou ♦ nas instalações do SENAI, complementados com o desenvolvimento de atividades práticas nas empresas contratantes dos aprendizes, respeitando-se as peculiaridades previstas na legislação pertinente.
  • 8.
  • 9.
    - 3 - OObbjjeettiivvooss Desenvolveros conhecimentos teóricos e práticos necessários para atuação profissional como Assistente Administrativo, de acordo com a missão e o perfil de competências definido pelo Comitê Técnico Setorial de Gestão, bem como para formação das Competências Gerais pretendidas pela Educação Profissional segundo a Concepção do SENAI-RJ. CClliieenntteellaa Trata-se de programa de formação inicial e continuada de trabalhadores destinado a adolescentes e jovens, de 14 a 24 anos, com conhecimentos mínimos correspondentes ao 9º ano do Ensino Fundamental.
  • 10.
  • 11.
    - 5 - CCoommppeettêênncciiaassPPrrooffiissssiioonnaaiiss
  • 12.
  • 13.
    - 7 - AAss ss ii ss tt ee nn tt ee AA dd mm ii nn ii ss tt rr aa tt ii vv oo COMPETÊNCIAS PROFISSIONAIS Competência Geral: prestar serviços de apoio e suporte às atividades administrativas, cumprindo as rotinas e processo estabelecidos com foco na otimização e dentro dos padrões de qualidade requeridos. Relação de Unidades de Competência 1 Controlar a movimentação de documentos. 2 Organizar e executar as rotinas administrativas. 3 Preparar comunicações, relatórios, planilhas, formulários e apresentações. 4 Prestar apoio logístico às atividades de escritório. Unidade de competência 1 Controlar a movimentação de documentos Elementos de competência Padrões de desempenho 1.1Registrar a entrada e a saída de documentos. 1.1.1Considerando os procedimentos estabelecidos; 1.1.2Conferindo a veracidade dos dados e informações contidas nos documentos; 1.1.3 Identificando o remetente e/ou destinatário. 1.2 Distribuir documentos 1.2.1 Identificando a área/destinatário segundo o assunto abordado; 1.2.1Considerando os procedimentos estabelecidos; 1.2.3 Considerando o grau de emergência do assunto abordado. 1.3 Realizar a triagem dos documentos 1.3.1Considerando o atendimento aos requisitos pré- estabelecidos; 1.3.2 Identificando irregularidades nos documentos; 1.3.3 Considerando a prioridade do documento; 1.3.4 Verificando a correção dos cálculos e/ou textos dos documentos emitidos. 1.4 Arquivar documentos 1.4.1Considerando os procedimentos estabelecidos; 1.4.2 Classificando os documentos segundo os critérios estabelecidos.
  • 14.
    - 8 - Unidadede competência 2 Organizar e executar as rotinas administrativas. Elementos de competência Padrões de desempenho 2.1 Executar as rotinas administrativas da sua área. 2.1.1 Considerando os procedimentos pré-estabelecidos; 2.1.2 Considerando a interface entre as diversas áreas da empresa; 2.1 3Considerando o cumprimento de prazos; 2.1.4Considerando a necessidade de pareceres e autorizações. 2.2 Acompanhar os processos administrativos 2.2.1 Considerando a obediência ao fluxo dos processos; 2.2.2 Considerando as ações para agilização dos processos; 2.2.3 Considerando o cumprimento dos prazos; Mantendo os responsáveis pelo processo informados do seu andamento; 2.2.4 Adotando medidas corretivas para resolução de problemas nos processos. Unidade de competência 3 Preparar comunicações, relatórios, planilhas, formulários e apresentações. Elementos de competência Padrões de desempenho 3.1 Emitir ofícios, memorandos e comunicações internas na forma impressa. 3.1.1 Utilizando as normas específicas de redação; 3.1.2 Considerando os procedimentos pré-estabelecidos. 3.2 Emitir comunicações por meio eletrônico. 3.2.1 Utilizando e-mail; 3.2.2 Considerando os aspectos de clareza e objetividade na comunicação; 3.2.3 Considerando os procedimentos pré-estabelecidos. 3.3 Digitar textos e preencher formulários. 3.3.1 Considerando os aspectos de clareza e objetividade na comunicação; 3.3.2 Considerando os procedimentos pré-estabelecidos. 3.4 Redigir atas. 3.4.1 Utilizando as normas específicas de redação; 3.4.2 Considerando os aspectos de clareza e objetividade na comunicação; 3.4.3 Encaminhando o documento para a análise e aprovação; 3.4.4 Considerando os procedimentos pré-estabelecidos. 3.5 Elaborar planilhas de cálculo. 3.5.1 Utilizando software de planilha eletrônica (excel); 3.5.2 Construindo fórmulas e gráficos. 3.6 Confeccionar fluxogramas, organogramas e apresentações. 3.6.1 Considerando os aspectos referentes a imagens, combinação e harmonização das cores; 3.6.2 Utilizando o software específico (power point); 3.7 Coletar dados e informações. 3.7.1 Utilizando ferramenta de busca na internet; 3.7.2 Executando pesquisa em fontes bibliográficas; 3.7.3 Considerando os aspectos referentes a confidencialidade das informações.
  • 15.
    - 9 - Unidadede competência 4 Prestar apoio logístico às atividades de escritório. Elementos de competência Padrões de desempenho 4.1 Comunicar-se com clientes e fornecedores. 4.1.1 Utilizando a forma de tratamento adequada; 4.1.2 Prestando informações e encaminhando o solicitante para a área pertinente. 4.2 Controlar e distribuir material de expediente. 4.2.1 Utilizando as técnicas de controle de estoque; 4.2.2 Considerando o cronograma de entrega e o processo de compra de materiais; 4.2.3 Considerando os procedimentos pré- estabelecidos. 4.3 Classificar os materiais para estocagem. 4.3.1 Considerando as características dos materiais utilizados; 4.3.2 Considerando os aspectos relativos a embalagem, etiquetagem, perecibilidade etc; 4.3.3 Considerando os procedimentos pré- estabelecidos; 4.4 Controlar a execução dos serviços auxiliares (manutenção, mensageiros, etc). 4.4.1 Considerando os procedimentos pré- estabelecidos; Competências de Gestão • Trabalhar em equipe. • Demonstrar visão sistêmica do processo ao qual está inserido. • Demonstrar capacidade de planejamento e organização do próprio trabalho. • Manter comportamento ético. • Demonstrar capacidade de relacionamento interpessoal. • Demonstrar capacidade de solucionar problemas e administrar adversidades. • Atuar com foco na qualidade, otimização dos processos e economia de materiais.
  • 16.
  • 17.
  • 18.
  • 19.
    - 13 - Oitinerário formativo está estruturado em 03 módulos: um básico (de integração), um específico introdutório e um específico profissional (de formação). O módulo básico (MB) é integrado por unidades curriculares referentes a competências básicas e de gestão, consideradas transversais ao desenvolvimento social e profissional do adolescente e do jovem, enquanto trabalhador e cidadão. O módulo específico introdutório é composto por unidades curriculares referentes a competências básicas introdutórias à área de eletricidade. O módulo específico profissional (MEP) é integrado por unidades curriculares referentes à construção das competências específicas profissionais e de gestão requeridas ao desempenho do Assistente Administrativo. A seguir, são apresentados as matrizes e os itinerários formativos referentes às duas versões para operacionalização do curso: Sem prática profissional na empresa - desenvolvida integralmente nas instalações do SENAI-RJ, utilizando ambientes simulados de prática profissional; Contemplando a prática profissional na empresa - desenvolvida em ambientes simulados de prática profissional do SENAI-RJ e complementada com o aperfeiçoamento das competências profissionais em situações reais de trabalho.
  • 20.
  • 21.
    - 15 - MatrizCurricular Sem prática profissional na empresa Unidades Curriculares MB MEI MEP Leitura e Comunicação 20h Matemática 32h Iniciação à Informática 16h Cidadania e Ética 16h Qualidade, Saúde, Meio Ambiente e Segurança do Trabalho 24h Trabalho e Empreendedorismo 16h Planejamento e Organização do Trabalho 16h Introdução Gestão Organizacional 56h Introdução à Gestão de Marketing 56h Introdução à Gestão de Recursos Humanos 56h Excelência no Atendimento 16h Organização e Controle de Documentos 60h Técnicas de Arquivo Utilizando MS Access 30h Redação Empresarial 80h Rotinas Administrativas 88h Operações logísticas 40 CARGA HORÁRIA P/ MÓDULO 140h 184h 298h CARGA HORÁRIA TOTAL 622h
  • 22.
  • 23.
    - 17 - MatrizCurricular Contemplando prática profissional na empresa UUnniiddaaddeess CCuurrrriiccuullaarreess MB MEI MEP Leitura e Comunicação 20h Matemática 32h Iniciação à Informática 16h Cidadania e Ética 16h Qualidade, Saúde, Meio Ambiente e Segurança do Trabalho 24h Trabalho e Empreendedorismo 16h Planejamento e Organização do Trabalho 16h Introdução Gestão Organizacional 56h Introdução à Gestão de Marketing 56h Introdução à Gestão de Recursos Humanos 56h Excelência no Atendimento 16h Organização e Controle de Documentos 60h Técnicas de Arquivo Utilizando MS Access 30h Redação Empresarial 80h Rotinas Administrativas 88h Operações logísticas 40 CARGA HORÁRIA POR MÓDULO 140h 184h 298h PRÁTICA PROFISSIONAL NA EMPRESA 622h CARGA HORÁRIA TOTAL 622h + 622h de prática profissional na empresa
  • 24.
  • 25.
  • 26.
  • 27.
    – 21 Itinerário Formativo AssistenteAdministrativo Sem prática Profissional na Empresa AAssssiisstteennttee AAddmmiinniissttrraattiivvoo 622h MEI – 184h Introdução à Gestão Organizacional 56h Introdução à Gestão de Marketing 56h Introdução à Gestão de Recursos Humanos 56h MEP – 298h Redação Empresarial 80h Rotinas Administrativas 88h Operações Logísticas 40h Técnicas de arquivo utilizando MS Access 30h Organização e Controle de Documentos 60h MB –140h Leitura e Comunicação 20h Matemática 32h Iniciação à Informática 16h QSMS Qualidade, Saúde, Meio Ambiente e Segurança do Trabalho 24h Trabalho e Empreendedorismo 16h Cidadania e Ética 16h Planejamento e Organização do Trabalho 16h Excelência no atendimento 16h
  • 28.
  • 29.
    – 23 Itinerário Formativo AssistenteAdministrativo Contemplando a Prática Profissional na Empresa AAssssiisstteennttee AAddmmiinniissttrraattiivvoo 622h + 622h de prática Profissional na Empresa MB –140h Leitura e Comunicação 20h Matemática 32h Iniciação à Informática 16h QSMS Qualidade, Saúde, Meio Ambiente e Segurança do Trabalho 24h Trabalho e Empreendedorismo 16h Cidadania e Ética 16h Planejamento e Organização do Trabalho 16h Prática Profissional na Empresa 622h MEI – 184h Introdução à Gestão Organizacional 56h Introdução à Gestão de Marketing 56h Introdução à Gestão de Recursos Humanos 56h MEP – 298h Redação Empresarial 80h Rotinas Administrativas 88h Operações Logísticas 40h Técnicas de arquivo utilizando MS Access 30h Organização e Controle de Documentos 60h Excelência no atendimento 16h
  • 30.
  • 31.
  • 32.
  • 33.
    27 Módulo Básico Denominação Leitura eComunicação Carga Horária 20h Pré-Requisitos ----------------- Objetivo Geral Aperfeiçoar a expressão escrita e a interpretação de textos, necessários à atividade profissional. Competência Associada Competência Básica Conteúdos Formativos Comunicação e Expressão Escrita • Interpretação de textos • Estrutura de um texto: introdução, desenvolvimento e conclusão • Idéias básicas de um texto • Estudo do vocabulário • Uso do dicionário Comunicação e Expressão Oral • Interpretação de imagens audiovisuais • Comparação dos dois tipos de leitura: vídeo e texto escrito • Linguagem e mensagem • Produção de textos Ambiente Pedagógico O ambiente previsto é a sala de aula, conforme disposto no documento "Ambientes de Aprendizagem". Perfil do Docente Licenciatura em Letras/Português, com perfil condizente com a docência, em consonância com o modelo de formação baseada em competências.
  • 34.
    28 Denominação Matemática Carga Horária 32h Pré-Requisitos ----------------- Objetivo Geral Aperfeiçoarconhecimentos de matemática necessários à atividade profissional. Competência Associada Competência Básica Conteúdos Formativos Sistemas de numeração • base • valor posicional • composição e decomposição • operações fundamentais • forma decimal - conceito, registro e operações Frações e proporcionalidade • forma fracionária - conceito, registro e operações • razão • proporcionalidade • regra de três simples e composta porcentagem Conceitos geométricos e medidas • comprimento • massa • área • perímetro • volume • tempo • ângulo figura bi e tridimensional Triângulo retângulo relações métricas Conversão de medidas Ambiente Pedagógico O ambiente previsto é a sala de aula, conforme disposto no documento "Ambientes de Aprendizagem". Perfil do Docente Licenciatura em Matemática, com perfil condizente com a docência, em consonância com o modelo de formação baseada em competências.
  • 35.
    29 Denominação Iniciação à Informática CargaHorária 16h Pré-Requisitos -------------------- Objetivo Geral Utilizar o computador para produção de textos, troca de informações e pesquisas na internet. Competência Associada Competência Básica Conteúdos Formativos Informação e Informática: conceitos e fontes MS-Windows • Apresentação do Hardware e seus periféricos • Software aplicativos e utilitários • Conceitos de Sistema Operacional • Área de trabalho, meu computador, painel de controle • Calculadora, jogos, relógio, bloco de notas, agenda, ferramentas de disco • Windows Explorer (criar pastas; copiar, recortar e colar; remover e renomear pastas e arquivos) Editor de Texto • Barra de ferramentas e barra de menu, layout de página, inserir quebra de página, localizar e substituir, inserir símbolos e figuras, texto colunado • Capitular, trabalhando com modelos, digitação de texto, cartas e memorandos; • Técnicas de seleção de textos, copiar, recortar e colar • Revisor ortográfico, tabela, tabulação, cabeçalho e rodapé • Envelope, etiqueta, mala direta, múltiplos documentos, criação de índices Compactação / Descompactação Antivírus; Tipos/ Efeitos/ Proteção Internet / Intranet • Diferença Internet / Intranet; A aparência de uma Internet; usenet; Ftp/ Download/ Upload Outlook Express • E-Mail; certificado / Assinaturas; Segurança Internet Explorer • Configuração/navegação Ambiente Pedagógico O ambiente previsto são é o laboratório de informática, conforme disposto no documento "Ambientes de Aprendizagem". Perfil do Docente Graduação em Informática, Tecnologia da Informação e áreas afins, com perfil condizente com a docência, em consonância com o modelo de formação baseada em competências
  • 36.
    30 Denominação Cidadania e Ética CargaHorária 16h Pré-Requisitos ----------------- Objetivo Geral Refletir sobre a implicação das atitudes e comportamentos nas relações sociais. Competência Associada Competência de Gestão Conteúdos Formativos Mundo atual: novos tempos, novas atitudes Cidadania • Conceito • Direitos sociais • Importância do voto para as mudanças sociais • Direitos humanos • Inclusão social: PNE, inclusão digital Diversidade • raças • orientação sexual • credos religiosos • desigualdades sociais Ética • Conceito • Importância para as relações familiares e profissionais • Crise ética na contemporaneidade e seus efeitos nas relações interpessoais Ambiente Pedagógico O ambiente previsto é a sala de aula, conforme disposto no documento "Ambientes de Aprendizagem". Perfil do Docente O Docente deverá possuir formação superior em Direito, Sociologia, Filosofia ou áreas afins com sólidos conhecimentos em Ética e cidadania e perfil condizente com a docência, em consonância com o modelo de formação baseada em competências, com destaque para domínio de conteúdo, facilidade de comunicação, relacionamento interpessoal, liderança e criatividade.
  • 37.
    31 Denominação QSMS – Qualidade,Saúde, Meio Ambiente e Segurança do Trabalho Carga Horária 24h Pré-Requisitos -------------------- Objetivo Geral Compreender a importância da adoção, no exercício do trabalho, de medidas de segurança para prevenção de acidentes, como também para preservação da saúde e do meio ambiente, com atenção à qualidade dos serviços executados. Competência Associada Competência de Gestão Conteúdos Formativos Qualidade • Conceitos e procedimentos de qualidade • Componentes de qualidade • Princípios de gestão da qualidade: satisfação do cliente, participação e produtividade • A qualidade como processo: causas e fatores, resultados, classificação e tipos. Segurança • Acidentes de trabalho ─ Conceitos básicos ─ Características ─ Acidente de trajeto ─ Acidente fora do local e do horário de trabalho Doenças profissionais e doença do trabalho Condições ambientais • Riscos ambientais no trabalho • Agentes físicos: ruídos, temperatura, radiações • Agentes químicos • Agentes biológicos • Riscos ergonômicos Prevenção e redução de danos Riscos ocupacionais • Medidas preventivas • Utilização de equipamentos de prevenção individual (EPI´s) • Utilização de equipamentos de prevenção coletiva (EPC´s) • Controle e conservação dos equipamentos de proteção • A CIPA Meio ambiente • O homem como fator ecológico e os impactos ambientais da ação humana • Consumo consciente • Reciclagem de lixo • Ecossistemas e globalização dos problemas ambientais • Necessidades de racionalização do uso dos recursos naturais e fontes de energia • Ecologia e empresa Preservação do meio, tecnologias limpas,uso de recursos renováveis e desenvolvimento sustentável • Ação do homem contra o homem Os impactos ambientais • Relatório da ONU Ambiente Pedagógico Os ambientes previstos são a sala de aula e o laboratório de informática, conforme disposto no documento "Ambientes de Aprendizagem". Perfil do Docente O Docente deverá possuir formação superior em Administração, e perfil condizente com a docência, em consonância com o modelo de formação baseada em competências, com destaque para domínio de conteúdo, facilidade de comunicação, relacionamento interpessoal, liderança e criatividade.
  • 38.
    32 Denominação Trabalho e Empreendedorismo CargaHorária 16h Pré-Requisitos --------- Objetivo Geral Compreender o conceito atual de trabalho e seu desdobramento em organizações e empreendimentos do mundo contemporâneo. Competência Associada Competência de Gestão Conteúdos Formativos Transformações no Mundo do Trabalho • Valores, leis e direitos humanos • Cidadania e participação Formas de Organização do Trabalho Conceito de gestão - empresa Evolução do perfil profissional Tendências mundiais de organização dos negócios Relações de Trabalho • Legislação Trabalhista • Contrato de trabalho e carteira profissional • Direitos e deveres do aprendiz empregado segundo a Lei 10.097/2000 • Direitos e deveres do empregador • Sindicatos • Justiça do Trabalho Trabalho do menor Tipos de Trabalho • Formal • Autônomo / independente • Caminhos do empreendedorismo • Informal Formas de trabalho alternativas • economia solidária • empreendimentos populares • cooperativismo Empreendedorismo • Trabalho autônomo • Mudanças ocupacionais da década de 90 e tendências para os próximos anos • Inovações: diferenciais no mercado de trabalho Mercado de trabalho urbano Desemprego de longa duração e exclusão social Ambiente Pedagógico Os ambientes previstos são a sala de aula e o laboratório de informática, conforme disposto no documento "Ambientes de Aprendizagem". Perfil do Docente O Docente deverá possuir formação superior em Administração, e perfil condizente com a docência, em consonância com o modelo de formação baseada em competências, com destaque para domínio de conteúdo, facilidade de comunicação, relacionamento interpessoal, liderança e criatividade.
  • 39.
    33 Denominação Planejamento e Organizaçãodo Trabalho Carga Horária 16h Pré-Requisitos ---------- Objetivo Geral Conscientizar quanto à importância do planejamento e do controle para o desenvolvimento de serviços Competência Associada Competência de Gestão Conteúdos Formativos Planejamento, programação e controle no desenvolvimento de serviços • PDCA ( Planejar, Desenvolver, Controlar e Avaliar ) Levantamento dos recursos necessários • Humanos • Materiais Elaboração de cronograma de trabalho • Definição de etapas • Definição de prazos Organização de espaços • Lay-out e fluxo de trabalho Seleção de materiais, máquinas e equipamentos Saúde, segurança e preservação ambiental na execução de serviços Atenção aos aspectos de qualidade • no exercício do trabalho ─ Organização, Limpeza, Desperdício • do produto acabado ─ Padrões técnicos Ambiente Pedagógico O ambiente previstos é a sala de aula, conforme disposto no documento "Ambientes de Aprendizagem". Perfil do Docente O Docente deverá possuir formação superior em Administração, e perfil condizente com a docência, em consonância com o modelo de formação baseada em competências, com destaque para domínio de conteúdo, facilidade de comunicação, relacionamento interpessoal, liderança e criatividade.
  • 40.
    34 Módulo Específico Introdutório Denominação Introduçãoà Gestão Organizacional Carga Horária 56h Pré-Requisitos Módulo Básico Objetivo Geral Conhecer os aspectos relevantes da Gestão Organizacional das Empresas para, dessa forma, aplicar os recursos informatizados de gestão mais adequados para cada tipo de negócio. Competência Associada Competência de Gestão Conteúdos Formativos Qualidades e responsabilidades do Assistente Administrativo; O que faz um Assistente Administrativo; A empresa: - Definição - objetivos, - classificação quanto à atividade econômica, constituição e forma jurídica; Estrutura organizacional: tipos, hierarquia e responsabilidade; Organograma e Fluxograma da empresa: - O que é um organograma; - Cuidados na elaboração de um organograma; - O que é um fluxograma; - Para que serve um fluxograma; - Como construir um fluxograma; - Símbolos de um fluxograma; - Exemplo de um formulário de fluxograma; - O que é um cronograma; - Para que serve um cronograma; - Como é construído um cronograma; Processos de Comercialização Empresas Industriais e Comerciais Setores de uma Empresa Planejamento – Organização - Controle Gestão participativa Sistemas orçamentários e societários Responsabilidades e rotinas das áreas funcionais: marketing, produção, logística, recursos humanos, finanças. Ambiente Pedagógico Sala de aula e laboratório de informática. Perfil do Docente Graduação em Administração de Empresas ou Especialista em Gestão Empresarial e perfil condizente com a docência, em consonância com o modelo de formação baseada em competências, com destaque para domínio de conteúdo, facilidade de comunicação, relacionamento interpessoal, liderança e criatividade.
  • 41.
    35 Denominação Introdução à Gestãode Marketing Carga Horária 56h Pré-Requisitos Módulo Básico Objetivo Geral Utilizar softwares e ferramentas afins, nas ações de marketing, facilitando o fluxo de informações e disseminação do conhecimento por toda a empresa. Competência Associada Competência de Gestão Conteúdos Formativos Pesquisa de mercado Política de venda - Ciclo de vida do produto - Análise - Inovação do produto - Estratégias de sobrevivência do produto - Pesquisa e desenvolvimento do produto - Política de preço - Oferta x procura - Influência da mídia - Política de distribuição Organização de vendas interna e externamente - Vendas indiretas - Comissionistas - Vendas - Comerciais - Promoções - Cliente Fidelização de clientes A comunicação Sistemas de informação em marketing Ambiente Pedagógico Sala de aula e laboratório de informática. Perfil do Docente Graduação em Administração de Empresas, Marketing e áreas afins ou Especialista em Gestão Empresarial e perfil condizente com a docência, em consonância com o modelo de formação baseada em competências, com destaque para domínio de conteúdo, facilidade de comunicação, relacionamento interpessoal, liderança e criatividade.
  • 42.
    36 Denominação Introdução à Gestãode Recursos Humanos Carga Horária 56h Pré-Requisitos Módulo Básico Objetivo Geral Conhecer as ações de RH que podem ser implementadas nas empresas para, posteriormente, utilizar as ferramentas de TI mais adequadas para cada tipo de trabalho realizado nessas ações, facilitando o fluxo de informações e disseminação do conhecimento por toda a empresa. Competência Associada Competência de Gestão Conteúdos Formativos Planejamento de Pessoal - Recrutamento de Pessoal - Integração entre as pessoas e a Organização - Comunicação Organizacional - Planejamento das atividades em Recursos Humanos - Criatividade Estilos de chefia - Autocrática/conceito - Democrática/conceito - Liberal/conceito - Participativa/conceito - Conceito de: equipe, time e grupo - Fatores motivacionais Avaliação e Produtividade do Trabalho - Diferenças Individuais - Diferenças Funcionais - Aprendizagem x Comportamento - Habilidade x Comportamento x Aprendizagem Remuneração e Produtividade do Trabalho - Análise de Tarefas - Descrição de Cargos - Salário e Pesquisa de Mercado - Política de Benefícios Ambiente Pedagógico Sala de aula e laboratório de informática. Perfil do Docente Graduação em Administração de Empresas ou Especialista em Gestão de RH e perfil condizente com a docência, em consonância com o modelo de formação baseada em competências, com destaque para domínio de conteúdo, facilidade de comunicação, relacionamento interpessoal, liderança e criatividade.
  • 43.
    37 Denominação Excelência no Atendimento CargaHorária 16h Pré-Requisitos Módulo Básico Objetivo Geral Atuar com foco na satisfação do cliente, construindo posturas positivas de relacionamento no ambiente interno e externo da empresa. Competência Associada Competência de gestão Conteúdos Formativos Mudanças organizacionais - O processo de mudanças nas organizações - Quebra de paradigmas e a postura adotada - Conceito e princípios de qualidade - Importância de um atendimento de excelência Relacionamento Interpessoal - Percepção do eu e do outro - Diferenças individuais - O que não deve acontecer e o que deve acontecer no atendimento - Comunicação interpessoal: cuidados e o “saber ouvir” - A questão da auto estima do cliente Atendimento - Tipos de clientes - Atendimento pessoal e telefônico - Clientes internos e externos - Regras básicas de comportamento social - A comunicação como fator determinante na relação com o cliente - Trabalho em equipe e o comprometimento com os resultados - Conquistar e manter clientes – a imagem da organização frente ao mercado - Pesquisa sobre o que os clientes consideram importante num serviço Ambiente Pedagógico Sala de aula e oficina pedagógica. Perfil do Docente Graduação em Administração de empresas ou Comunicação e Marketing; ou Especialista em treinamento corporativo, com atuação nas áreas de Recursos Humanos, Qualidade , Psicologia comportamental e Psicologia Corporativa e Desenvolvimento e perfil condizente com a docência, em consonância com o modelo de formação baseada em competências, com destaque para domínio de conteúdo, facilidade de comunicação, relacionamento interpessoal, liderança e criatividade.
  • 44.
    38 Módulo Específico Profissional Denominação Organizaçãoe Controle de Documentos Carga Horária 60h Pré-Requisitos Módulo Básico e Módulo Específico introdutório Objetivo Geral Organizar, controlar e acompanhar documentos, aplicando as técnicas específicas para cada tipo de documento e utilizando meios eletrônicos informatizados. Competência Associada UC 1: controlar a movimentação de documentos. Conteúdos Formativos Rotinas de documentos: - entrada, - saída; Triagem e distribuição de documentos; Controle de documentos: - dados, - prazos e datas, - normalização, - irregularidades e rasuras; Técnicas de arquivamento: - classificação, - controle, - procedimentos internos; Organogramas, fluxogramas e cronogramas: - modelos, - finalidades, - aplicações; Processos administrativos: - fluxo de documentos, - prazos, - relatórios de não conformidades, - protocolos, - atualização de dados cadastrais, - expedição de documentos; Software de controle de documentos Ambiente Pedagógico Sala de aula convencional, biblioteca e laboratório de Informática. Perfil do Docente Graduação em Administração de Empresas, Biblioteconomia ou especialista na área, com perfil condizente com a docência, em consonância com o modelo de formação baseada em competências, com destaque para domínio de conteúdo, facilidade de comunicação, relacionamento interpessoal, liderança e criatividade.
  • 45.
    39 Denominação Técnicas de Arquivoutilizando MS Access Carga Horária 30h Pré-Requisitos Módulo Básico e Módulo Específico introdutório Objetivo Geral Arquivar documentos por meio eletrônico e pelo método tradicional, aplicando as técnicas de arquivamento adequadas aos diversos tipos de documentos. Competência Associada UC 2: organizar e executar as rotinas administrativas. Conteúdos Formativos Conceitos Tipos de documentos Origem dos documentos Tabela de temporalidade Classificação - Por origem - Por assunto Categorização Por período Por tipo Por assunto Formas de arquivar Pastas e pasta suspensa Arquivo Estantes Informatização de arquivo Criando tabelas Relacionando tabelas Criando formulários Consultas Relatórios Etiquetas Ambiente Pedagógico Sala de aula e laboratório de informática. Perfil do Docente Graduação em Administração de Empresas, Biblioteconomia ou especialista na área, com experiência em arquivo informatizado e tradicional e perfil condizente com a docência, em consonância com o modelo de formação baseada em competências, com destaque para domínio de conteúdo, facilidade de comunicação, relacionamento interpessoal, liderança e criatividade.
  • 46.
    40 Denominação Redação Empresarial Carga Horária 80h Pré-Requisitos MóduloBásico e Módulo Específico Introdutório Objetivo Geral Aplicar os conhecimentos relativos aos conceitos da moderna redação empresarial, seus princípios, estilos e formatação. Competência Associada UC 3: preparar comunicações, relatórios, planilhas, formulários e apresentações. Conteúdos Formativos O processo da comunicação escrita Qualidades do texto informativo Elementos da carta comercial - Destinatário - Vocativo - Texto - Encerramento - Saudação - Assinatura Redação Adequação da língua ao destinatário Coerência Coesão Objetividade Simplicidade Tipos de correspondência comercial - Carta - Mala direta - E-mail - Relatório - Ata - Aviso - Recibo - Telegrama - Currículo Tipos de correspondência oficial - Atestado - Declaração - Ofício - Procuração - Requerimento Gramática básica - Ortografia - Acentuação - Pontuação - Maiúsculas e minúsculas - Concordância verbal - Colocação de pronomes - Pronomes de tratamento - Crase - Haver/fazer - Plural de adjetivos compostos - Plural de substantivos compostos - Expressões semelhantes na forma - Porque/ por que - Uso do hífen - Exercício de Fixação Ambiente Pedagógico Sala de aula, Biblioteca e laboratório de informática. Perfil do Docente Licenciatura em Letras/Português e perfil condizente com a docência, em consonância com o modelo de formação baseada em competências, com destaque para domínio de conteúdo, facilidade de comunicação, relacionamento interpessoal, liderança e criatividade..
  • 47.
    41 Denominação Rotinas Administrativas Carga Horária 88h Pré-Requisitos Iniciaçãoà Informática, Matemática, Introdução à gestão Organizacional, Introdução à gestão de Marketing, Introdução à gestão Recursos Humanos. Objetivo Geral Realizar as rotinas das áreas funcionais de produção, marketing, recursos humanos e contabilidade, aplicando os conhecimentos e técnicas específicas de cada área em que vier a atuar, contribuindo para a melhoria da eficiência da empresa e o seu planejamento e controle. Competência Associada UC 2: organizar e executar as rotinas administrativas. Conteúdos Formativos ROTINAS DO ESCRITÓRIO Equipamentos utilizados: - telefone (regras básicas de utilização);código telefônico para soletrar; - máquina fotocopiadora; - telex e fax (como funcionam); - máquinas de calcular; - máquina de escrever; - microcomputador; - outros Documentos comerciais • O Cheque: tipos (ao portador;nominal;cheque cruzado;cheque visado;cheque especial; cheque comprado;cheque administrativo; - Como preencher corretamente um cheque; - Perda, extravio ou furto; - Falta de fundos; - Depósito em cheque; • Ordem de pagamento; • Nota promissória; - Como preencher corretamente uma nota promissória; • Recibo; • Nota fiscal - Tipos de notas fiscais • Fatura - Rotina administrativa da fatura / duplicata; - Modelos de duplicatas; • Borderô - Como emitir um borderô; - Como preencher o darf; Serviço postal Introdução às recomendações da ECT; Tipos de serviços postais: - Encomenda simples e registrada - Aviso de Recebimento (A.R.); - Malotes diretos; - Expressa; - Entrega rápida; - Seed; - Serca; - Franqueamento mecanizado; - Telegrama; - remessa de dinheiro através de carta com valor declarado; - remessa de ordem de pagamento por meio de vale-postal - recebimento de tributos, prestações, contribuições e obrigações pagáveis à vista, por via postal. correspondência: - carta - cartão-postal; - impresso; - cecograma; - pequena-encomenda.
  • 48.
    42 ROTINAS DO DEPARTAMENTODE MARKETING: - Técnicas de Levantamento de dados: entrevistas, observação, questionários, fluxograma e Diagrama de Fluxo de Dados - DFD; - O papel estratégico da informação; - Sistemas de Informação para Marketing; - Fundamentos do Comércio Eletrônico – B2B / B2C / C2C; - Ética e Segurança das Informações. - Cronograma de lançamento de um produto; - Cronograma de prestação de um serviço; ROTINAS DO DEPARTAMENTO DE RECURSOS HUMANOS Rotinas da seção de recrutamento e seleção: - Recrutamento pelo Jornal; - Carta com solicitação de vaga; - Pedido de emprego; - Seleção; Procedimentos trabalhistas - Cálculo da folha de pagamento; - Apuração de atrasos e faltas; - Cálculo de horas extras; - Repouso semanal remunerado; - Cálculo de férias; - Cálculo de salário; - Cálculo de gratificações, comissões e adicionais; - Cálculo do salário de contribuição; - Cálculo da contribuição ao INSS; - Cálculo do imposto de renda retido na fonte; - Cálculo da dedução de adiantamentos e descontos legais; - Contribuição sindical; - Cálculo do liquido a pagar; - Lançamento na ficha de controle individual; - INSS - guia de recolhimento; - Guias de recolhimento; - Seguro; - FGTS; - Imposto de renda na fonte - guia de recolhimento; - Contribuição sindical - guia de recolhimento; - Outros descontos autorizados; - Lançamento na ficha de controle; Rotinas de demissão: - Exemplo de aviso prévio; - Atrasos e faltas; - Horas extras, comissões, etc; - Férias; - 13º salário; - FGTS - fundo de garantia por tempo de serviço; - Indenização; - Quitação ou homologação; - Baixa no livro ou ficha de registro do empregado; - Baixa na carteira de trabalho e previdência social; - IR - Declaração de rendimentos pagos ou creditados ao empregado; - Autorização para movimentação da conta vinculada (FGTS); - Outras atividades; - Seguro desemprego; - Exemplo de demissão; - Termo de rescisão de contrato de trabalho; Sistemas de Informação para Recursos Humanos ROTINAS CONTÁBEIS Patrimônio - O que é o patrimônio; - O que são os bens da empresa; - Direitos e obrigações da empresa; - Lucro; receita e custo;
  • 49.
    43 Demonstrações contábeis; - Oque é o ativo e passivo; - O que é uma conta (elementos essenciais de uma conta; tipos de contas); - O que são contas analíticas e sintéticas; - Para que serve o plano de contas; - Análise do patrimônio; Escrituração - O que é a escrituração; - Livros de escrituração; - Diário; - Requisitos do livro diário; - Termo de abertura e encerramento; - Razão; - Livro razão - conta caixa; - O que é um balancete de verificação; - Livro caixa; - Contas correntes; - Balancete do estoque; Lançamentos contábeis - Regras gerais; - Elementos essenciais dos lançamentos; - Método das partidas dobradas; - Fatos administrativos ou contábeis; - Erros na escrituração; - Retificação no livro diário; - Retificação do livro razão, caixa ou contas-correntes; Sistemas de Informação para Finanças e Contabilidade; Ambiente Pedagógico Sala de aula, oficina pedagógica e laboratório de informática. Perfil do Docente Graduação em Informática ou Sistema de Informação e perfil condizente com a docência, em consonância com o modelo de formação baseada em competências, com destaque para domínio de conteúdo, facilidade de comunicação, relacionamento interpessoal, liderança e criatividade.
  • 50.
    44 Denominação Operações Logísticas Carga Horária 40h Pré-Requisitos MóduloBásico e Módulo Específico Introdutório Objetivo Geral Utilizar ferramentas, técnicas e procedimentos, de forma efetiva, nas ações de apoio à logística da empresa relacionadas às atividades administrativas. Competência Associada UC 4: prestar apoio logístico às atividades de escritório. Conteúdos Formativos (Conhecimentos Teóricos, Práticos e de Gestão) Definição de Logística - cadeia de suprimentos, - composto de atividades, - importância da logística - planejamento, - serviços ao cliente, Logística de armazenagem (estoques): - inventário físico, - controle de materiais: definição das necessidades e quantidades, requisição de materiais, solicitação de compras, conferência e devolução de materiais; - distribuição interna de materiais - Controle de documentos de expedição e recepção de materiais - giro e cobertura de estoque, - localização de estoque, - redução de estoque, - análise ABC, - Sistema de Estocagem e Movimentação: - Necessidade de um sistema, - razões para estocagem, - funções do sistema, - alternativas de estocagem, - manuseio, - custos e taxas, Logística de suprimentos - Decisões de compra; - coordenação no canal, - programação dos suprimentos, - compras: pesquisa de preços, fronecedores e condições de pagamento; - Processamento de Pedidos: - preparação do pedido, - recebimento de pedido, - relatório de situação de pedido, - exemplos de processamento, Logística de transporte: - importância, - Tipos de serviços terceirizados: transporte (intermodais, custos e tarifas, escolha de transporte, documentações); - opções de serviço; - opções de serviço único; Ambiente Pedagógico Sala de aula, biblioteca e laboratório de Informática com Microsoft Office e uma ferramenta de ERP (apenas para demonstração) e um software de WMS. Perfil do Docente Graduação em Administração de Empresas ou áreas afins com especialização em Logística e perfil condizente com a docência, em consonância com o modelo de formação baseada em competências, com destaque para domínio de conteúdo, facilidade de comunicação, relacionamento interpessoal, liderança e criatividade..
  • 51.
    45 Denominação Prática Profissional naEmpresa Carga Horária 622h Pré-Requisitos Ter concluído todas as Unidades Curriculares referentes ao desenvolvimento do perfil do Assistente Administrativo. Objetivo Geral Aperfeiçoar, em situações reais de trabalho, as competências profissionais desenvolvidas em ambientes simulados do SENAI-RJ Competência Associada Todas as competências do Perfil do Assistente Administrativo. Conteúdos Formativos Prática profissional na empresa referente: ao controle da movimentação de documentos. à organização e execução das rotinas administrativas. ao preparo de comunicações, relatórios, planilhas, formulários e apresentações. à prestação de apoio logístico às atividades de escritório. Procedimentos Metodológicos: A prática profissional na empresa,que ocorrerá após a fase escolar, deverá ser planejada pelo SENAI, em cooperação com a empresa, de modo a assegurar a visão globalizada do curso e a qualidade das ações pedagógicas. O SENAI-RJ deverá: • Orientar e formalizar a realização da prática profissional na empresa, por meio de instrumentos que assegurem a qualidade da estratégia formativa indicando: início e término da fase escolar e da prática profissional na empresa, bem como a jornada diária do aprendiz. • Apoiar a seleção ou designação do monitor responsável pela coordenação de exercícios práticos, planejamento e acompanhamento da prática profissional na empresa. • Orientar o monitor para prestar-lhe esclarecimentos sobre as exigências legais, bem como sobre as diretrizes gerais e técnico-pedagógicas da aprendizagem industrial. • Analisar os ambientes pedagógicos, instalações, máquinas e equipamentos, em conjunto com a empresa, considerando o número de aprendizes a serem atendidos a fim de obter subsídios para a elaboração do planejamento das atividades da prática profissional. • Manter articulados os planejamentos da fase escolar (elaborado pelos docentes do SENAI) e da prática profissional (elaborado pelo monitor). • Acompanhar e supervisionar o desenvolvimento do planejamento estabelecido para as atividades da prática profissional quanto: ─ ao cumprimento da carga horária; ─ ao estado de conservação das máquinas, equipamentos, instrumentos e ferramentas; ─ à qualidade e quantidade do material de consumo, utilizado para a prática; ─ à qualidade, quantidade e estado de conservação do material didático; ─ às condições ambientais – leiaute, segurança, higiene, entre outros. ─ às atividades previstas a serem realizadas pelo aprendiz durante a prática profissional e a apuração da freqüência do aprendiz. • Participar dos procedimentos de avaliação dos aprendizes, durante o desenvolvimento da prática profissional. Ambiente Pedagógico Os ambientes previstos são os ambientes industriais específicos ao desenvolvimento das competências profissionais do Assistente Administrativo. Perfil do Docente O monitor, indicado para orientação dos aprendizes no desenvolvimento das atividades práticas na empresa, deverá apresentar facilidade de comunicação, relacionamento interpessoal, liderança e criatividade.
  • 52.
  • 53.
    47 CCeerrttiiffiiccaaddooss ee DDiipplloommaass Aoaluno que concluir, com aprovação, todas as unidades curriculares dos módulos básico, específico introdutório e específico profissional, será conferido o certificado de Assistente Administrativo.
  • 54.
  • 55.
  • 56.
  • 57.
  • 58.
  • 59.
    53 MÓDULO BASICO Leitura Comunicação •SENAI.RJ.Leitura de conteúdo:habilidades básicas. Rio de Janeiro: GEP/DIPRE, 1998. 78p.il (Série Qualificação Profissional ) Matemática • SENAI.RJ.Matemática:habilidades básicas. Rio de Janeiro: GEP/DIPRE, 1998. 253p.il (Série Qualificação Profissional ) Iniciação à Informática • A definir Cidadania e Ética • SENAI.RJ.Cidadania e Ética:habilidades de Gestão. Rio de Janeiro: GEP/DIPRE, 1998. xxp.il (Série Qualificação Profissional ) QSMS - Qualidade ,Saúde, Meio Ambiente e Segurança do Trabalho • Material didático SENAI RJ Trabalho e Empreendedorismo • SENAI.RJ.Legislação e normas, habilidades de gestão. Rio de Janeiro: GEP/DIPRE, 1999. 138p.il (Série Qualificação Profissional ) • SENAI.RJ.Educação a distância: relações humanas no trabalho; habilidades de gestão. Rio de Janeiro:, 2000Unidades de estudo 1 e 2.il Planejamento e Organização do Trabalho • A definir
  • 60.
    54 MÓDULO ESPECÍFICO INTRODUTÓRIO IntroduçãoGestão Organizacional • ARAÚJO, Luís C. G. de. Organização e métodos – integrando comportamento, estrutura, estratégia e tecnologia. São Paulo : Atlas, 1992. • ARAÚJO, Luís Cesar G. de. Organização, sistemas e métodos – a as modernas ferramentas de gestão organizacional – São Paulo : Atlas, 2001. Introdução à Gestão de Marketing • CHURCHILL, G. & PETER, J. Marketing: criando valor para os clientes. São Paulo: Saraiva, 2000. • KOTLER, P. Administração de marketing: análise, planejamento, implementação e controle. 4 ed. São Paulo: Atlas, 1995. Introdução à Gestão de Recursos Humanos • OLIVEIRA, Djalma de Pinho Rebouças. Sistemas, organização e métodos - uma abordagem gerencial. São Paulo : Atlas, 1996. • CHIAVENATO, Idalberto.Recursos Humanos. São Paulo, SP: Editora Atlas, 1997. Excelência no Atendimento • DAVENPORT, Thomas; PRUSAK, Laurence. Conhecimento empresarial: como as organizações gerenciam o seu capital intelectual – métodos e aplicações práticas. Rio de Janeiro: Campus, 1998. • GOMES, Elisabeth; BRAGA, Fabiane. Inteligência competitiva: como transformar informação em um negócio lucrativo. Rio de Janeiro: Campus, 2001. • Sistema de Informação • BERTALANFFY, L.V. Teoria geral dos sistemas. Petrópolis, editora vozes. • BIO, Sérgio Rodrigues. Sistema de informação um enfoque gerencial. São Paulo: Atlas. 1985. • BRIEN, James A. Sistema de informação e as decisões gerenciais na era da internet. 9ª ed. Saraiva. São Paulo. 2001. Introdução ao Windows • TANENBAUM, Andrew S. Sistemas Operacionais Modernos. 2ª Edição. São Paulo:Editora Prentice-Hall, 2003. • SILBERSCHATZ, Abraham, GAGNE , Greg, GALVIN, Peter Baer (2001). Sistemas Operacionais: Conceitos e Aplicações. Rio de Janeiro: Editora Campus, 2001.
  • 61.
    55 MÓDULO ESPECÍFICO PROFISSIONAL Organizaçãoe Controle de Documentos • SENAI-SP. Técnico em gestão de processos industriais – desenvolvimento comportamental. Por Alberto Pereira Lima, Célia Pereira Jardim e Juscelina Vieira dos Santos de Paula. São Paulo, 2002. • SENAI-SP. Técnico em gestão de processos industriais - Técnicas Gerenciais. Por Alberto Pereira Lima, Célia Pereira Jardim e Juscelina Vieira dos Santos de Paula. São Paulo, 2002. • HEMÉRITAS, Ademar Batista. Organização e normas. São Paulo: Atlas, 1998. • MARTINS, Antônio Castilho. Exportação, procedimento administrativos e rotativos, tratamentos fiscais e cálculo de preços. Perfom Consultores Associados S/C Ltda. Técnicas de Arquivo Utilizando MS Access A definir Informática Aplicada • CRISTOFOLI, Fulvio. Apostila Prática do MS-ACCESS. SP. 3ª Ed. – São Paulo : 2005. • REZENDE, Denis Alcides. Engenharia de software e sistemas de informação – estratégico, gerencial e operacional. Rio de Janeiro : Brasport, 2002. – 2ª edição • Informática na Comunicação Empresarial Informática aplicada na Comunicação Empresarial • REZENDE, Denis Alcides. Engenharia de software e sistemas de informação – estratégico, gerencial e operacional. Rio de Janeiro : Brasport, 2002. – 2ª edição. • AQUINO, Roberta. Microsoft Office 2000 Professional: conceitos básicos; instalação; configuração; suporte e uso dos programas integrantes: MS Word 2000, MS Excel 2000, MS PowerPoint 2000, MS Access 2000, Outlook 2000. Microsoft Press. Ed. Berkeley Brasil Redação Empresarial • GERALDI, J. W. O Texto na sala de aula. Cascavel, Assoeste, 1985. • GRANATIC, B. Técnicas básicas de redação. São Paulo, Scipione, 1988. • DE ANDRÉ, H. A. Curso de redação. São Paulo, Moderna, l988. Sistemas de Informações Gerenciais • LAUDON, Kenneth C.; LAUDON, Jane Price. Sistemas de informação gerenciais – administrando a empresa digital. - 5.ed. – São Paulo : Prentice Hall, 2004. • McGEE, James e PRUSAK, Laurence. Gerenciamento estratégico da informação. RJ : Campus, 1994. • O’BRIEN, James A. Sistemas de informação – e as decisões gerenciais na era da Internet. - 2.ed. - São Paulo : Saraiva, 2004. Técnicas de Administração de Estoque • BALLOU, Ronald H. Gerenciamento da cadeia de suprimentos: planejamento, organização e logística empresarial. São Paulo: Bookman, 2004. • HONG, Yuh Ching. Gestão de estoques na cadeia de logística integrada : Supply chain. 2. ed. São Paulo: Atlas, 2001. • BRADFORD, David L. Excelência empresarial; como levar as organizações a um alto padrão de desempenho. Edição Completa, São Paulo: Harbra,1995. • MILET, Evandro Barreira. Qualidade em serviços. Rio de janeiro: Ediouro, 1997.
  • 64.
    FIRJAN Federação das Indústrias doEstado do Rio de Janeiro SENAI Serviço Nacional de Aprendizagem Industrial Av. Graça Aranha, 1 Centro - Cep 20030-002 Rio de Janeiro - RJ Tel.: (21) 2563-4526 Central de Atendimento 08000-231231