ADMINISTRAÇÃO DE EMPRESAS




  CONTABILIDADE
    DE CUSTOS
PROFESSOR: UALISON R. OLIVEIRA

          VERSÃO 2006

                                 1
ASSOCIAÇÃO EDUCACIONAL DOM BOSCO
FACULDADE DE ADMINISTRAÇÃO
DISCIPLINA: CONTABILIDADE DE CUSTOS
PROFESSOR: UALISON RÉBULA DE OLIVEIRA
ANO: 2006


I. OBJETIVOS
• Fornecer ao estudante de administração conhecimento sobre as novas tendências da
   Contabilidade de Custos, principalmente como instrumento de controle e de argumento na
   tomada de decisões.
• Permitir a utilização dos conhecimentos adquiridos para estabelecimento de padrões, orçamentos
   e outras formas de previsão.
• Permitir uma avaliação crítica da implantação de sistemas de custos na sua função gerencial

II. CONTEÚDO PROGRAMÁTICO
Unidade                                          Conteúdo
Didática
01       Apresentação da Disciplina; Aula Introdutória: A Contabilidade de Custos; O papel do
         controller; Contabilidade de Custos como sistema de informação contábil; Planejamento
         e controle; O custo da informação.
01       Terminologia Contábil; Apropriação dos custos indiretos; Direcionadores de Custos.
02       Esquema básico da Contabilidade de Custos (Separação entre custos e despesas;
         Apropriação dos custos diretos; Apropriação dos custos indiretos).
02       Esquema completo da Contabilidade de Custos: Departamentalização.
02       Departamentalização: Custos dos departamentos de serviços e custos dos departamentos
         de produção.
02       Departamentalização: Mapa de rateio dos custos indiretos de fabricação.
02       Custeio Baseado em Atividades: Caracterização; Atribuição dos CIF Diretamente aos
         Produtos com e sem Departamentalização;
02       Custeio Baseado em Atividades: Aplicação à Solução do Problema.
03       Custeio Baseado em Atividades: Abordagem Gerencial e Gestão Estratégica de Custos.
03       Análise de Custo x Volume x Lucro: Margem de Contribuição, Custos Fixos e Ponto de
         equilíbrio.
03       Analise de Sensibilidade e Incerteza; Margem de Segurança.
03       Ponto de Equilíbrio Contábil, Econômico e Financeiro; Análise Gráfica de CVL; Ponto
         de equilíbrio pela formula.
03       Ponto de equilíbrio para um MIX de vendas; Alavancagem Operacional.
04       Margem de Contribuição e Restrições da Capacidade Produtiva.
04       Análise Profunda de Custos Fixos;
04       Departamentos/Produtos com Prejuízo Aparente: Decisão Entre Parar ou Continuar
         Fabricando.
         Escolha dos níveis de produção; Fazer X Comprar;
         Custos Relevantes; Irrelevância dos Custos Passados e Decisão de Substituição de
         Equipamentos.
         Custos Imputados e Custos Perdidos; Custos Futuros que não diferem entre as
         Alternativas não são Custos Relevantes.
         Principais Influencias sobre o Preço; Preço Meta e Custo Meta; Apuração de preço no
         longo prazo.
         Apuração de Custo e Fixação de Preço a Curto Prazo; Encomendas especiais.
         Controle, Custos Controláveis e Custos Estimados
         Implantação do Sistema de Custos.

                                                                                              2
III. REFERÊNCIAS BIBLIOGRÁFICAS INDICADA PARA AQUISIÇÃO

•   MARTINS, Eliseu. Contabilidade de Custos – Inclui o ABC. 8ª Edição, São Paulo: Atlas, 2001
•   HORNGREN, T. Charles. Contabilidade de Custos. 9ª Edição, São Paulo: LTC, 2000

IV. METODOLOGIA

    •   Aulas expositivas
    •   Utilização do Laboratório de Informática
    •   Discussão dirigida
    •   Projeção de transparências
    •   Trabalhos individuais e em grupo

V CRITÉRIOS DE AVALIAÇÃO


    •   Prova individual sem consulta – de 70% a 100% da nota
    •   Presença e participação – de 0% a 10% da nota
    •   Trabalhos – de 0% a 20% da nota


VI. JUSTIFICATIVA DE FALTAS

NÃO serão aceitas justificativas de faltas, com exceção para o
motivo de doença. Os alunos terão 25% do total da carga horária
para faltar. Aqui começa sua atuação como administrador e como
futuro gestor. Você será responsável por esse controle. Você se
organizará de tal forma para que tenha, no mínimo, 75% de
presença. Essa regra não será negociável.

OBSERVAÇÃO: PARA AS EXCESSÕES, AS JUSTIFICATIVAS
SERÃO ACEITAS SOMENTE 21 DIAS APÓS A OCORRENCIA
DAS FALTAS. SE ATENTEM PARA ESSE PRAZO.




                                                                                                 3
Quem
           Acredita
               Sempre
               Alcança
Renato Russo




                         4
INTRODUÇÃO

A Contabilidade de Custos destina-se ao fornecimento de informações aos gerentes – isto é, as
pessoas que estão dentro da organização, que dirigem e controlam operações desta.
A contabilidade financeira, por outro lado, preocupa-se em fornecer informações aos acionistas,
aos credores, e a outros que se encontram fora da organização. A Contabilidade de Custos provê as
informações essenciais com que as empresas são efetivamente geridas, enquanto a contabilidade
financeira proporciona os parâmetros pelos quais o desempenho passado de uma empresa é
avaliado.
Por estar voltada aos gerentes, qualquer estudo sobre contabilidade de custos deve ser precedido de
algum conhecimento do que os gerentes fazem, das informações de que precisam e do ambiente
empresarial como um todo.
A contabilidade de custos pode ser caracterizada, superficialmente, como um enfoque especial
conferido a várias técnicas e procedimentos contábeis já conhecidos e tratados na contabilidade
financeira, na contabilidade de custos, na análise financeira de balanços, etc., colocados numa
perspectiva diferente, num grau de detalhe mais analítico ou numa forma de apresentação e
classificação diferenciada, de maneira a auxiliar os gerentes das entidades em seu processo
decisório.
A contabilidade de custos, num sentido mais profundo, está voltada única e exclusivamente para a
administração da empresa, procurando suprir informações que se “encaixem” de maneira válida e
efetiva no modelo decisório do administrador.
Neste particular, considere-se que o modelo decisório do administrador leva em conta cursos de
ações futuras; informes sobre situações passadas ou presentes somente serão insumos de valor para
o modelo decisório à medida que o passado e o presente sejam estimadores válidos daquilo que
poderá acontecer no futuro, em situações comparáveis às já ocorridas.
A Contabilidade de Custos também se vale, em suas aplicações, de outros campos de conhecimento
não circunscritos a contabilidade. Atinge e aproveita conceitos da administração da produção, da
estrutura organizacional, bem como da administração financeira, campo mais amplo, no qual toda a
contabilidade empresarial se situa.




                                                                                                 5
1. CONTABILIDADE DE CUSTOS NA ESTRUTURA DAS EMPRESAS
Como vimos na introdução, a Contabilidade de Custos é utilizada na estrutura da empresa como
ferramenta de auxílio à administração, em todas as suas facetas operacionais.
Tendo em vista que uma organização é estruturada de forma hierárquica, a Contabilidade de Custos
deve suprir, através de informação contábil gerencial, todas as áreas da companhia. Como cada
nível de administração dentro da empresa utiliza a informação contábil de maneira diversa, cada
qual com um nível de agregação diferente, a Contabilidade de Custos deverá providenciar que a
informação contábil seja trabalhada de forma específica para cada segmento hierárquico da
companhia. Isso se reflete na forma de utilização da informação contábil. Assim teremos um bloco
de informações que suprirão a alta administração da companhia e toda sua estrutura, que
denominamos de gerenciamento contábil global, objetivando canalizar informações que sejam
apresentadas de forma sintética, em grandes agregados, com a finalidade de controlar e planejar a
empresa dentro de uma visão de conjunto.
Teremos um segundo bloco de informações que suprirão a média administração. São informações
para canalizar os conceitos de contabilidade por responsabilidade. Denominamos esse segmento de
gerenciamento contábil setorial.
Finalmente, teremos um terceiro bloco de informações para gerenciar cada um dos produtos da
companhia de forma isolada. Denominamos esse segmento da Contabilidade de Custos, de
gerenciamento contábil específico. São informações que descem a um grau maior de detalhamento,
a nível operacional.
Para todos esses segmentos serão trabalhadas informações para planejamento estratégico e
orçamentário, já que o segundo fundamento da Contabilidade de Custos é seu enfoque para o
futuro.


1.1 O papel do controller
O gerente encarregado do departamento de contabilidade é geralmente conhecido como controller.
O controller é o membro da alta administração responsável por fornecer informações importantes e
adequadas para dar suporte às atividades de planejamento e controle, e elaborar as demonstrações
financeiras para os usuários externos.
O controller cuida basicamente das atividades contábeis, incluindo administração tributária,
informática, contabilidade de custos e contabilidade financeira.
A importância do controller está principalmente baseada na sua contribuição para administração
geral das operações da empresa. Nesse contexto eles precisam assegurar que a informação
produzida seja relevante para o processo de mudança que as organizações estão vivenciando.
Abaixo, um organograma de um departamento de contabilidade.

                                                                                               6
1.2 Contabilidade de Custos como sistema de informação contábil
Ponto fundamental da contabilidade de custos é o uso da informação contábil como ferramenta para
a administração.
Para que a informação contábil seja usada no processo de administração, é necessário que essa
informação contábil seja desejável e útil para as pessoas responsáveis pela administração da
entidade. Para os administradores que buscam a excelência empresarial, uma informação, mesmo
que útil, só é desejável se conseguida a um custo adequado e interessante para a entidade. A
informação não pode custar mais do que ela pode valer para a administração da entidade.
Diante desses pressupostos básicos para a informação contábil, fica claro o caminho a ser adotado
para que a contabilidade se transforme em ferramenta de ação administrativa e se torno um
instrumento gerencial. Para se fazer, então, contabilidade de custos, é mister a construção de um
Sistema de Informação Contábil Gerencial. Em outras palavras, é possível fazer e é possível ter
contabilidade gerencial dentro de uma entidade, desde que se construa um Sistema de Informação
Contábil.




                                                                                               7
Contabilidade é informação, porém o que vemos mais amiúde, é a construção de sistemas de
informação contábil voltados basicamente para a escrituração e registro contábil e contabilidade
financeira, ou seja, não é trabalhada de forma integrada.
Quando dissemos integradas, queremos dizer que o Sistema de Informação Contábil deve trabalhar
junto com um sistema de informação operacional e junto com um sistema de informação contábil
gerencial, de tal forma que preencha todas as necessidades informacionais dos administradores, para
o gerenciamento de sua entidade.




1.3 Planejamento e controle
O Sistema de Informação Gerencial exige planejamento para produção dos relatórios, para atender
plenamente aos usuários. É necessário saber o conhecimento contábil de todos os usuários, e
construir relatórios com enforques diferentes para os diferentes níveis de usuários. Dessa forma,
será possível efetuar o controle posterior. Só poderá ser controlado aquilo que é aceito e entendido.
Além disso, se o Sistema de Informações Gerenciais não for atualizado periodicamente, poderá
ficar numa situação de descrédito perante seus usuários.
O Sistema de Informação Contábil deve produzir informações que possam atender aos seguintes
aspectos:
I – Níveis empresariais
   •   estratégico
   •   tático
   •   operacional


II – Ciclo administrativo
   •   planejamento
   •   execução
   •   controle


III – Nível de estruturação da informação
   •   estruturada
   •   semi-estruturada
   •   não estruturada




                                                                                                   8
Há uma ligação entre esses aspectos no Sistema de Informação Contábil:
Nível Empresarial Ciclo Administrativo Nível de Estruturação da Informação
Operacional        Execução                 Estruturada
Operacional        Controle                 Estruturada
Tático             Controle                 Estruturada
Tático             Planejamento             Semi-estruturada
Estratégico        Planejamento             Semi-estruturada
Estratégico        Planejamento             Não estruturada
O sistema de informação contábil tende a dar primazia ao atendimento de aspectos operacionais e
táticos, primordialmente com informações estruturadas e algumas informações semi-estruturada.




1.4 Custo da informação
O fundamento do custo da informação faz parte dos princípios básicos de contabilidade, razão por
que não nos alongaremos sobre esse aspecto. O sistema de informação contábil deve ser analisado
na relação custo-benefício para a empresa. O Sistema de Informações Gerenciais deve apresentar
uma situação de custo abaixo dos benefícios que proporciona à empresa. Com a incorporação
definitiva dos recursos computacionais, de macro e microinformática, na administração das
empresas, entendemos que qualquer entidade, de microempresa à grandes corporações, tem
condições de manter um sistema contábil de informação. Apenas cabe ao contador fazê-lo
gerencial.




                                                                                                9
2.TERMINOLOGIA CONTÁBIL
O ponto inicial da exposição sobre custos está na terminologia. Infelizmente, encontramos em todas
as áreas, principalmente nas sociais (econômicas em particular) uma profusão de nomes para um
único conceito e também conceitos diferentes para uma única palavra.


2.1 Gasto
Sacrifício que a entidade arca para obtenção de um bem ou serviço, representado por entrega ou
promessa de entrega de ativos.
O gasto se concretiza quando os serviços ou bens adquiridos são prestados ou passam a ser de
propriedade da empresa.

Exemplos:

     •   Gasto com mão-de-obra (salários e encargos sociais) = aquisição de serviços de mão-de-
         obra.

     •   Gasto com aquisição de mercadorias para revenda.

     •   Gasto com aquisição de matérias-primas para industrialização.

     •   Gasto com energia elétrica = aquisição de serviços de fornecimento de energia.

     •   Gasto com aluguel de edifício (aquisição de serviços).
     •   Gasto com Reorganização Administrativa (serviço).


2.2 Investimentos

Gasto com bem ou serviço ativado em função de sua vida útil ou de benefícios atribuíveis a
períodos futuros.

Exemplos:

     •   Aquisição de móveis e utensílios.

     •   Aquisição de imóveis.

     •   Despesas pré-operacionais.

     •   Aquisição de marcas e patentes.

     •   Aquisição de matéria-prima.

     •   Aquisição de material de escritório.




                                                                                               10
2.3 Custo
Gasto relativo a bem ou serviço utilizado na produção de outros bens e serviços: são todos os gastos
relativos à atividades de produção.
Exemplos:
       •    Salários do pessoal da produção.
       •    Matéria-prima utilizada no processo produtivo.
       •    Combustíveis e lubrificantes usados nas máquinas da fábrica.
       •    Aluguéis e seguros do prédio da fábrica.
       •    Depreciação dos equipamentos da fábrica.
       •    Gastos com manutenção das máquinas da fábrica.


Classificação de custos
2.3.1 Custo direto
São aqueles que podem ser apropriados diretamente aos produtos fabricados, porque há uma medida
objetiva de seu consumo nesta fabricação.
Exemplos:
   •       Matéria-prima        Normalmente, a empresa sabe qual a quantidade exata
                                de matéria-prima que está sendo utilizada para a
                                produção de uma unidade do produto. Sabe-se o preço
                                da matéria-prima, o custo daí resultante está associado
                                diretamente ao produto.
   •       Mão-de-obra direta   Trata-se dos custos com os trabalhadores utilizados
                                diretamente na produção. Sabendo-se quanto tempo
                                cada um trabalhou no produto e o preço da mão-de-obra,
                                é possível apropria-la diretamente ao produto.
       •    Material de embalagem.
       •    Depreciação de equipamento quando é utilizado para produzir apenas um tipo de produto.
       •    Energia elétrica das máquinas, quando é possível saber quanto foi consumido na produção
            de cada produto.


2.3.2 Custo Indireto
São os custos que dependem de cálculos, rateios ou estimativas para serem apropriados em
diferentes produtos, portanto, são os custos que só são apropriados indiretamente aos produtos. O
parâmetro utilizado para as estimativas é chamado de base ou critério de rateio.


                                                                                                 11
Exemplos:
     •   Depreciação de equipamentos que são utilizados na fabricação de mais de um produto.
     •   Salário dos chefes de supervisão de equipes de produção.
     •   Aluguel da fábrica.
     •   Gastos com limpeza da fábrica.
     •   Energia elétrica que não pode ser associada ao produto.
Observações:
1 – Se a empresa produz apenas um produto, todos os seus custos são diretos.
2 – Às vezes, o custo é direto por natureza, mas é de tão pequeno valor que não compensaria o
trabalho de associa-lo a cada produto, sendo tratado como indireto.
Exemplo:
Gastos com verniz e cola na fabricação de móveis.




Apropriação dos Custos Indiretos
Vamos agora analisar a forma de alocar os custos indiretos. Uma alternativa seria a alocação com
base no valor dos custos diretos de cada produto, entretanto é bom lembrarmos que existem outras
bases para essa alocação.
Os custos são alocados por intermédio dos direcionadores de custos.
Direcionador de custos é qualquer fator que afeta os custos totais. Também é chamado de
determinante de custo.
Por exemplo: Um navio cargueiro faz o transporte de duas mercadorias distintas: TRATORES DE
20 TONELADAS e PARAFUSOS, ambos com quantidade de 1000 unidades cada um.
O respectivo cargueiro cobrou R$ 2.000.000,00 de frete pelo transporte e devemos atribuir esse
frete aos tratores e aos parafusos. Como devemos atribuir esses custos? A resposta a essa pergunta é
justamente o que chamamos de direcionador de custos. Poderia ser diversos os direcionadores, tais
como: unidades, peso, tamanho, quantidade de matéria prima, quantidade de mão de obra
direta, custos indiretos, volume, etc., porém sempre existirá o melhor e o pior direcionar de
custos. Qual dos direcionadores acima você escolhe? Para auxiliar em sua resposta, o melhor
direcionador é aquele que atribui os custos aos produtos da forma mais “justa” possível. Pense por
alguns segundos antes de responder. Você acha justo o parafuso pagar o mesmo preço de frete que o
trator (R$ 1.000,00 para cada um) ?




                                                                                                 12
2.3.3 Custo Fixo
Custos Fixos são aqueles cujos valores são os mesmos qualquer que seja o volume e produção da
empresa. É o caso, por exemplo, do aluguel da fábrica. Este será cobrado pelo mesmo valor
qualquer que seja o nível de produção, inclusive no caso da fábrica nada produzir.
Observe que os Custos Fixos são fixos em relação ao volume de produção, mas podem variar de
valor no decorrer do tempo. O aluguel da fábrica, mesmo quando sofre reajuste em determinado
mês, não deixa de ser considerado um Custo Fixo, uma vez que terá o mesmo valor qualquer que
seja a produção do mês. Outros exemplos: Imposto Predial, Depreciação dos equipamentos (pelo
método linear), Salários de vigias e porteiros, Prêmios de seguro, etc.
                                                               Gráfico Representativo do Custo Fixo (CF)

                         Valor




                                                                    CF


                                                               Quantidade


2.3.4 Custo Variável
Custos Variáveis são aqueles cujos valores se alteram em função do volume de produção da
empresa. Exemplo: matéria-prima consumida. Se não houver quantidade produzida, o Custo
Variável será nulo. Os Custos Variáveis Totais aumentam à medida que aumenta a produção.
Outros exemplos:
     •   Materiais indiretos consumidos.
     •   Depreciação dos equipamentos (quando esta for feita em função das horas/máquinas
         trabalhadas).
     •   Gastos com horas-extras na produção.


                                                          Gráfico representativo dos custos variáveis (CV)

                          Valor




                                                          CV




                                                          Quantidade

                                                                                                       13
Gráfico representativo dos custos totais (CT)

           Valor
                                                     CT
                                                     CV


                                                     CF




                                                 Quantidade




2.3.5 Custos Semi-Fixo
Custos Semi-Fixos são custos que são fixos numa determinada faixa de produção, mas que variam
se há uma mudança nesta faixa.
Considere, por exemplo, a necessidade de supervisores de produção de uma fábrica expressa na
tabela a seguir:


      Volume de            Quantidade Necessária    Custo em R$
      Produção             de Supervisores          (Salários + Encargos)
      0 – 20.000           1                        120.000
      20.001 – 40.000      2                        240.000
      40.001 – 60.000      3                        360.000
      60.001 – 80.000      4                        480.000




                                                                                                 14
Um problema especial: a mão-de-obra direta como custo variável

Temos comentado e especificado bastante o problema de Custos Variáveis e Custos Fixos, e dito
que a Mão-de-obra Direta tende a ser Variável, já que deve compreender apenas a parte realmente
utilizada na produção; o tempo ocioso deve ser dela retirado e jogado dentro dos Custos Indiretos.
Alguns comentários, entretanto, se fazem ainda necessários para um melhor tratamento desse
problema. Existem casos em que essa separação não é economicamente viável; a distinção entre
tempo realmente utilizado na produção e tempo ocioso poderia levar à necessidade de
apontamentos extremamente caros, o que poderia ser incompatível com o grau de utilidade da
informação obtida, principalmente onde a Mão-de-obra não é um custo dos mais relevantes.
Nessas ocasiões, acaba então a Mão-de-obra do pessoal direto sendo considerada como um Custo
Fixo, sem medição, o que provoca algumas distorções conceituais, mas inúmeras vezes justificáveis
do ponto de vista prático.
Por outro lado, em função da qualidade e da escassez de mão-de-obra especializada, é comum a
empresa não despedir pessoal quando há reduções temporárias no nível de atividade; poderia sair
muito mais cara a dispensa, nova admissão etc. do que a sua manutenção dentro da empresa. Além
do que poderia haver dificuldade ou até impossibilidade de arregimentá-la outra vez,
principalmente em centros pequenos onde o pessoal não se sujeitaria a tal fluxo.
Quer haja apontamento ou não, o importante é que, para efeitos de análise e decisão, nesses casos
deve-se considerar que o custo total com esse pessoal é fixo; mesmo que a parte apontada como
MOD especificamente apareça como Variável, já que a diferença poderia estar na ociosidade
carregada aos Custos Indiretos.
Portanto, para certos tipos de decisão, deveria esse pessoal ter seu custo classificado entre os
Fixos.
Claro está que há algumas restrições a isso, para oscilações muito grandes nos volumes de
produção, ou então quando as reduções na atividade fossem por um período muito grande,
realmente voltariam tais custos a assumir o aspecto de Variável.
Por exemplo, poderia uma empresa ter 800 pessoas trabalhando diretamente na linha de produtos,
quando está fabricando 10.000 u por semana. Em um determinado mês,                 verifica-se que, em
função da demanda, dever-se-ão produzir apenas 9.000 u/semana; e o pessoal ocioso não será
despedido, pois se espera para breve o retorno ao nível normal. Quer se aponte para MOD
somente a parte realmente utilizada ao nível de 9.000 u, ficando o excedente como parte dos Custos
Indiretos, quer se jogue tudo diretamente sobre o produto por questão de facilidade prática, o
importante para efeito de decisão é que o todo seja Fixo.



                                                                                                   15
Talvez se a empresa estivesse noutra época, programando um nível de 8.000 u semanais por seis
meses, realmente voltasse a Mão-de-obra desse pessoal a assumir a característica de Variável, pois
20% dele seria dispensado.
Logo, para alguns tipos de análise e decisão, pode a MOD ter que ser enquadradas como Custo
Fixo, enquanto para outras como Variável.
Também uma outra questão se apresenta, tendente a crescer de relevância nos setores industriais
de maior automação: o fato de o volume de produção estar muito mais dependente de máquinas do
que de pessoas. Estas atuam sobre máquinas e são elas que, dependendo de regulagem ou
programação, vão determinar aumento ou redução do volume produzido. Com isso, a MOD acaba
por assumir definitivamente a característica real de Custo Fixo. Nesse tipo de empresa, ou no setor
específico dentro da indústria onde isso ocorre, é necessário então que se atente para tal fato.




                                                                                                   16
2.3.6 Custo Semi-Variável
Custos Semi-Variáveis são custos que variam com o nível de produção, mas que, entretanto, têm
uma parcela fixa que existe mesmo que haja produção. É o caso, por exemplo, da conta de energia
elétrica da fábrica, na qual a concessionária cobra uma taxa mínima mesmo que nada seja gasto no
período, embora o valor da conta dependa do número de quilowatts consumidos e, portanto, do
volume de produção da empresa. Outros exemplos: aluguel de uma copiadora no qual se cobra uma
parcela fixa mesmo que nenhuma cópia seja tirada; gasto com combustível para aquecimento de
uma caldeira, que varia de acordo com o nível de atividade, mas que existirá, mesmo que seja num
valor mínimo, quando nada se produza, já que a caldeira não pode esfriar.


2.3.7 Custo Primário
É a soma da matéria-prima mais a mão-de-obra direta.


2.3.8 Custo de Transformação
Representa o esforço da empresa para transformar o material, adquirido do fornecedor, em produto
acabado. É a soma da mão-de-obra direta mais os Gastos Gerais de Fabricação (GGF).


2.3.9 Custo de Produção
É o custo do que foi produzido no período. É composto por:
     •   Material Direto - matéria- prima, componentes diretos e embalagens identificadas ao
         produto que está sendo elaborado.
     •   Mão-de-Obra Direta - salário do operário que trabalha diretamente no produto.
     •   Gastos Gerais de Fabricação – custos de produção que não podem ser identificados no
         produto.


2.3.10 Custo dos Produtos Fabricados
Representa a soma dos custos dos produtos fabricados até o momento do encerramento do
exercício, ou seja, é o custo da produção do período mais o custo da produção dos períodos
anteriores ainda em estoque.


2.3.11 Custos dos Produtos Vendidos
É o caso dos produtos entregues aos clientes no período, ou seja, o custo dos produtos acabados que
saíram do depósito. Representa a parcela de custo confrontada com a receita visando a apuração do
resultado.


                                                                                                17
2.4 Despesa
Gastos com bens e serviços não utilizados nas atividades produtivas e consumidos com a finalidade
de obtenção de receitas.
Em termos práticos, nem sempre é fácil distinguir Custos e Despesas. Pode-se, entretanto, propor
uma regra simples do ponto de vista didático: todos os gastos realizados com o produto até que
esteja pronto, são Custos; a partir daí, são Despesas. Assim, por exemplo, gastos com embalagens
são Custos se realizados no âmbito do processo produtivo (o produto é vendido embalado); são
Despesas, se realizados após a produção (o produto pode ser vendido com ou sem embalagem).
Todos os Custos que estão incorporados nos produtos acabados que são fabricados pela empresa
industrial são reconhecidos como Despesas no momento em que os produtos são vendidos.
A matéria-prima industrial que, no momento de sua compra, representava um Investimento, passa a
ser considerada Custo no momento de sua utilização na produção e torna-se Despesa quando o
produto fabricado é vendido. Entretanto, a matéria-prima incorporada nos produtos acabados em
estoque, pelo fato destes serem ativados, volta a ser Investimento.
Os encargos financeiros incorridos pela empresa, mesmo aqueles decorrentes da aquisição de
insumos para a produção, são sempre considerados Despesas.
Exemplos:
     •   Salários e encargos sociais do pessoal de vendas.

     •   Salários e encargos sociais do pessoal administrativo.

     •   Energia elétrica consumida na sede administrativa.

     •   Gasto com combustíveis e refeições do pessoal de vendas.

     •   Conta telefônica da administração e de vendas.
     •   Aluguéis e seguros da sede administrativa.
Observação: Assim como nos custos, as despesas também podem ser fixas ou variáveis
Exemplo de despesa fixa: Propaganda de Marketing
Exemplo de despesa variável: Comissão de vendas paga por produto vendido


2.5 Desembolso
Saídas de caixa para atender a aquisição de um bem ou serviço. Pode ocorrer antes, durante ou após
a entrada da utilidade comprada, portanto defasada ou não do gasto.




                                                                                               18
2.6 Perda
É um gasto não intencional decorrente de fatores externos fortuitos ou da atividade produtiva
anormal da empresa.
No 1º caso, são consideradas da mesma natureza que as Despesas e são jogadas diretamente contra
o resultado do período.
     Exemplo:
     •   Incêndio.
     •   Obsoletismo de estoques.
     •   Período de greve.
     •   Enchente.
     •   Furto/roubo.
     No 2º caso, onde se enquadram, por exemplo, as perdas normais de matérias-primas na
produção industrial, integram o Custo de produção.
Exemplo:
Uma indústria de estamparia que aproveita apenas 80% da chapa de aço e considera 20% como
perda técnica. Da mesma forma, o camiseiro que considera o preço do pano total comprado, como
custo, não se importando com os retalhos. Em alguns casos      admite-se considerar dias parados
por motivo de greve como “ociosidade” e incluí-los nos gastos gerais de fabricação para rateio na
formação do custo de todos os produtos.




                                                                                              19
2.2 Exercícios


1.Coloque nos parênteses D (para despesas) e C (para custos) ao lado de cada conta abaixo:

(   ) Salário do Eletricista de Manutenção
(   ) Depreciação do automóvel utilizado pelo diretor da empresa
(   ) Encargos financeiros sobre o desconto de títulos
(   ) Consumo de aço numa industria metalúrgica
(   ) Energia Elétrica (consumida por uma máquina utilizada para corte de aço)
(   ) Energia Elétrica ( consumida por um letreiro da sede administrativa da empresa)
(   ) Gastos com propaganda e publicidade
(   ) Material de escritório consumido pela equipe de vendas
(   ) Seguro da fábrica



2. A Papai Noel Entretenimento (PNE) administra uma grande loja em Penedo. A loja tem uma
seção de vídeo e uma outra de música (cd's e fitas).
A PNE relata os custos e despesas da seção de vídeo separadamente da seção musical.
Classifique cada um dos seguintes itens em:
Direto (D) ou Indireto (I) com relação à seção de vídeo


Item de Custo                                                                   D ou I
Pagamento anual ao distribuidor de vídeos
Custos com eletricidade da loja PNE (conta única para toda loja)
Custos dos vídeos comprados para revenda
Assinatura da Revista Veja para os usuários da loja
Aluguel do software utilizado para o orçamento financeiro da loja
Custo da pipoca oferecida gratuitamente aos clientes da PNE
Seguro contra incêndio para a loja
Custos com frete na compra de vídeos




3. Em relação a uma fábrica, classifique os custos abaixo em fixos (F) ou variáveis (V):
(   ) Mão de obra do Operário de produção
(   ) Mão de obra do Supervisor de Manutenção
(   ) Matéria Prima
(   ) Aluguel do Galpão
(   ) Energia Elétrica (consumida por uma máquina utilizada para corte de aço)
(   ) Energia Elétrica ( consumida por um letreiro da fábrica - fica aceso 24 horas por dia)
(   ) Seguro do equipamento
(   ) Seguro da fábrica
(   ) Energia elétrica de iluminação do galpão




                                                                                               20
4.Associe cada atividade com seu direcionador de custos e dê um segundo exemplo de direcionador
de custo para cada atividade

a) Produção                      ( ) Minutos de anuncio na TV
b) Pesquisa e                    ( ) Nº chamadas telefônicas na linha de atendimento a
desenvolvimento                      clientes
c) Marketing                     ( ) Horas de operação na linha de empacotamento do
                                     Tylenol
d) Distribuição                  ( ) Nº de pacotes expedidos
e) Design de produtos e          ( ) Horas gastas desenhando embalagens a prova de
processos                            falsificação
f) Atendimento ao cliente        ( ) Nº de patentes registradas em agencia governamental



5. Um analista da Toyota está preparando uma apresentação sobre direcionares de custo.
Infelizmente, a listagem das atividades e a listagem com os seus respectivos direcionadores de custo
foram acidentalmente misturadas. Ambas listagens aparecem na tela do computador da seguinte
forma:


A - Desing de produtos/processos ( ) Nº de carros retornados por causa de peças
                                 defeituosas
B - Atendimento ao cliente          (   ) Nº de horas de montagem do motor
C - Marketing                       (   ) Nº de Cientistas
D - Pesquisa e desenvolvimento      (   ) Horas de trabalho no desenho de novos produtos
E - Distribuição                    (   ) Nº de pessoal de venda
F - Produção                        (   ) Peso dos carros entregues




                                                                                                 21
3. ESQUEMA BÁSICO DA CONTABILIDADE DE CUSTOS (I)
Vamos exemplificar o esquema básico da Contabilidade de Custos, lembrando ser esta parte relativa
à utilização de Custos para Avaliação de Estoques.
        (Salientamos que estamos trabalhando com o Método de Custeio por Absorção).

1º Passo: A Separação entre Custos e Despesas

       Suponhamos que estes sejam os gastos de determinado período da Empresa X:

                    Comissões de Vendedores                          $80.000
                    Salários de Fábrica                             $120.000
                    Matéria-prima Consumida                         $350.000
                    Salários da Administração                        $90.000
                    Depreciação na Fábrica                           $60.000
                    Seguros da Fábrica                               $10.000
                    Despesas Financeiras                             $50.000
                    Honorários da Diretoria                          $40.000
                    Materiais Diversos - Fábrica                     $15.000
                    Energia Elétrica – Fábrica                       $85.000
                    Manutenção – Fábrica                             $70.000
                    Despesas de Entrega                              $45.000
                    Correios, Telefone e Telex                        $5.000
                    Material de Consumo – Escritório               ___$5.000
                    Total gastos / abril                          $1.025.000

        A primeira tarefa é a separação dos Custos de Produção. Teremos então a seguinte
distribuição dos gastos:

                    Custos de Produção
                    Salários de Fábrica                             $120.000
                    Matéria-prima Consumida                         $350.000
                    Depreciação da Fábrica                           $60.000
                    Seguros da Fábrica                               $10.000
                    Materiais Diversos - Fábrica                     $15.000
                    Energia Elétrica – Fábrica                       $85.000
                    Manutenção – Fábrica                            _$70.000
                    Total                                           $710.000
                     (Estes integrarão o Custo dos Produtos)

                    Despesas Administrativas
                    Salários da Administração                        $90.000
                    Honorários da Diretoria                          $40.000
                    Correios, Telefone e Telex                        $5.000
                    Material de Consumo – Escritório               ___$5.000
                    Total                                           $140.000




                                                                                              22
Despesas de Venda
                     Comissões de Vendedores                          $80.000
                     Despesas de Entrega                              $45.000
                     Total                                           $125.000

                     Despesas Financeiras                              $50.000

       (As despesas que não entraram no custo de produção, as quais totalizam $315.000, vão ser
descarregadas diretamente no Resultado do período, sem serem alocadas aos produtos).

2º Passo: A Apropriação dos Custos Diretos
        Digamos que essa empresa elabore três produtos diferentes, chamados A, B e C. O passo
seguinte é o de se distribuírem os custos diretos de produção aos três itens. Suponhamos ainda que
nessa empresa, além da Matéria-prima, sejam também custos diretos parte da Mão-de-obra e parte
da Energia Elétrica.
        O problema agora é saber quanto da Matéria-prima total utilizada, de $350.000, quanto de
Mão-de-obra Direta e quanto da Energia Elétrica direta foi aplicado em A, em B e em C.
        Para o consumo de Matéria-prima, a empresa mantém um sistema de requisições de tal
forma a saber sempre para qual produto foi utilizado o material retirado do Almoxarifado. E, a
partir desse dado, conhece-se a seguinte distribuição:

                   Matéria-prima:
                   Produto A                                            $75.000
                   Produto B                                           $135.000
                   Produto C                                           $140.000
                   Total                                               $350.000

        Para a Mão-de-obra, a situação é um pouco mais complexa, já que é necessário verificar do
total de $120.000 quanto diz respeito à Mão-de-obra Direta e quanto é a parte pertencente à Mão-
de-obra Indireta. A empresa, para poder conhecer bem esse detalhe, mantém um apontamento
(verificação) de quais foram os operários que trabalharam em cada produto no mês e por quanto
tempo. Conhecidos tais detalhes e calculados os valores, conclui:

      Mão-de-obra:
      Indireta                                                                       $30.000
      Direta
        Produto A                                                      $22.000
        Produto B                                                      $47.000
        Produto C                                                      $21.000      _$90.000
      Total                                                                         $120.000

       Logo, os $90.000 serão atribuídos diretamente aos produtos, enquanto os $30.000 serão
adicionados ao rol dos custos indiretos.

         A verificação da Energia Elétrica evidencia que, após anotado o consumo na fabricação dos
produtos durante o mês, $45.000 são diretamente atribuíveis e $40.000 só alocáveis por critérios de
rateio, já que existem medidores apenas em algumas máquinas.




                                                                                                 23
Energia Elétrica:
      Indireta                                                                         $40.000
      Direta
        Produto A                                                      $18.000
        Produto B                                                      $20.000
        Produto C                                                       $7.000      _$45.000
      Total                                                                          $85.000

       Temos, então, resumidamente:

       Quadro 1:

                                                Diretos
                                Produto A      Produto B     Produto C     Indiretos        Total
Matéria-prima                    $75.000       $135.000      $140.000          -          $350.000
Mão-de-obra                      $22.000        $47.000       $21.000       $30.000       $120.000
Energia Elétrica                 $18.000        $20.000        $7.000       $40.000        $85.000
Depreciação                         -              -              -         $60.000        $60.000
Seguros                             -              -              -         $10.000       $10.000
Materiais Diversos                  -              -              -         $15.000        $15.000
Manutenção                          -              -              -         $70.000        $70.000
Total                           $115.000       $202.000      $168.000      $225.000       $710.000

       Do total de Custos de Produção, $485.000 são diretos e já estão alocados e $225.000
precisam ainda ser apropriados.

 3º Passo: A Apropriação dos Custos Indiretos
       Vamos agora analisar a forma ou as formas de alocar os custos indiretos que totalizam, neste
exemplo, $225.000. Uma alternativa simplista seria a alocação aos produtos A, B e C,
proporcionalmente ao que cada um já recebeu de custos diretos. Esse critério é relativamente usado
quando os custos diretos são a grande porção dos custos totais, e não há outra maneira mais objetiva
de visualização de quanto dos indiretos poderia, de forma menos arbitrária, ser alocado a A, B e C.

Teríamos então:

       Quadro 2:

                                    Custos Diretos             Custos Indiretos
                                    $            %              $           %             Total
Produto A                        $115.000     23,71%         $53.351     23,71%          $168.351
Produto B                        $202.000     41,65%         $93.711     41,65%          $295.711
Produto C                        $168.000     34,64%         $77.938     34,64%          $245.938
Total                            $485.000    100,00%         $225.000   100,00%          $710.000

        A última coluna do Quadro 2 nos fornece então o custo total de cada produto, e a penúltima
a parte que lhes foi imputada dos custos indiretos.
        Suponhamos, entretanto, que a empresa resolva fazer outro tipo de alocação. Conhecendo o
tempo de fabricação de cada um, pretende fazer a distribuição dos custos indiretos
proporcionalmente a ele, e faz uso dos próprios valores em reais da Mão-de-obra Direta, por ter sido
esta calculada com base nesse mesmo tempo. Teríamos, dessa maneira:


                                                                                                 24
Quadro 3:

                                         Mão-de-obra Direta             Custos Indiretos
                                           $            %                $           %
      Produto A                         $22.000      24,44%          $55.000      24,44%
      Produto B                         $47.000      52,22%          $117.500     52,22%
      Produto C                         $21.000      23,23%           $52.500     23,23%
      Total                             $90.000     100,00%          $225.000    100,00%

       O custo total de cada produto seria:

       Quadro 4:

                                      Custo Direto        Custo Indireto         Total
                Produto A              $115.000             $55.000             $170.000
                Produto B              $202.000            $117.500             $319.000
                Produto C              $168.000             $52.500             $220.500
                Total                  $485.000            $225.000             $710.000

        Esses valores de custos indiretos diferentes e conseqüentes custos totais também diferentes
para cada produto podem não só provocar análises distorcidas, como também diminuir o grau de
credibilidade com relação às informações de Custos. Não há, entretanto, forma perfeita de se fazer
essa distribuição; podemos, no máximo, procurar entre as diferentes alternativas a que traz consigo
menor grau de arbitrariedade.
        A seguir, trataremos de alternativas de atribuição de custos indiretos aos produtos de forma
menos simplista e menos arbitrária.

Esquema Básico
     Por enquanto, o esquema básico é:
     a) separação entre Custos e Despesa;
     b) apropriação dos Custos Diretos diretamente aos produtos;
     c) rateio dos Custos Indiretos.
                Custos                                               Despesas




    Indiretos            Direto


    Rateio
                                  Produto A


                                  Produto B                                       Vendas


                                  Produto C

                                                     Estoque


                                                   Custo dos
                                               Produtos vendidos


                                                           Resultado
                                                                                                  25
Custos e Despesas incorridos num mesmo período só irão para o Resultado desse período
caso toda a produção elaborada seja vendida e não haja estoques finais.




                                                                                               26
4. ESQUEMA COMPLETO CONTABILIDADE DE CUSTOS – DEPARTAMENTALIZAÇÃO

        Vamos aprofundar-nos um pouco mais no problema relativo à apropriação dos Custos
Indiretos de Fabricação, verificando o que é e por que se faz a Departamentalização.

Por que Departamentalizar
       Suponhamos que uma empresa, produzindo três produtos, D, E e F, tenha já alocado a eles
os seguintes Custos Diretos:

            Produto D                                                          $500.000
            Produto E                                                          $300.000
            Produto F                                                         _$450.000
            Total                                                            $1.250.000


       Estão agora para ser alocados os Custos Indiretos seguintes:

                    Depreciação de Equipamentos                         $200.000
                    Manutenção de Equipamentos                         $350.000
                    Energia Elétrica                                    $300.000
                    Supervisão de Fábrica                              $100.000
                    Outros Custos Indiretos                             $200.000
                    Total                                             $1.150.000


       Devido à grande preponderância de Custos Indiretos ligados a equipamentos (depreciação,
manutenção, energia), decide-se então fazer a distribuição os diversos produtos com base no tempo
de horas-máquina que cada um leva para ser feito.


        Produto D                                                400 horas-máquina – 40%
        Produto E                                                200 horas-máquina – 20%
        Produto F                                                400 horas-máquina – 40%
        Total                                                1.000 horas-máquina – 100%

       Portanto, a atribuição dos Custos Indiretos e o cálculo do Custo Total ficariam:
       (Custo Indireto médio por hora-máquina = $1.150.000 ÷ 1000 hm = $1,150/hm).

       Quadro 5:

                                   Custos Indiretos
                                    $            %         Custos Diretos   Total
          Produto D             $460.000        40%          $500.000      $960.000
          Produto E             $230.000        20%          $300.000      $530.000
          Produto F             $460.000        40%          $450.000      $910.000
          Total                $1.150.000      100%         $1.250.000    $2.400.000

        Estariam por esses valores acima os Custos Totais de Produção dos três produtos.
        Suponhamos, entretanto, que, ao se analisar mais detidamente o processo de produção, se
verifica que, apesar de os totais de horas-máquina consumidos serem aqueles mesmos, existe uma
grande disparidade entre os produtos pelo seguinte: o produto D gasta um total de 400 hm, mas

                                                                                               27
distribuídas nos setores de Corte, Montagem e Acabamento, enquanto que o produto E só passa
pelo Corte, não necessitando de Montagem nem de Acabamento e o Produto F só passa exatamente
por esses dois últimos setores, não precisando passar pelo Corte. A distribuição total é assim
levantada:

       Quadro 6:

                                 Corte       Montagem      Acabamento         Total
                                  hm           hm              hm              hm
          Produto D               100           50            250              400
          Produto E               200            -              -              200
          Produto F              __-_          250            150              400
          Total                   300          300            400             1.000

        Completando essa investigação adicional, verifica-se, também, que o gasto com os Custos
Indiretos de Produção não é uniforme entre os setores, distribuindo-se:

       Quadro 7:

                                  Corte      Montagem      Acabamento        Total
          Depreciação           $100.000      $30.000         $70.000       $200.000
          Manutenção            $200.000      $30.000        $120.000       $350.000
          Energia               $60.000       $40.000        $200.000       $300.000
          Supervisão            $50.000       $20.000        $30.000        $100.000
          Outros C. I.           $40.000      $30.000        $130.000       $200.000
          Total                 $450.000     $150.000        $550.000      $1.150.000
          Custo Médio por       $450.000     $150.000        $550.000      $1.150.000
          Hora-máquina         ÷300hm =      ÷300hm =       ÷400hm =       ÷1000hm =
                               $1.500/hm      $500/hm       $1.375/hm      $1.150/hm

       Podemos agora efetuar uma apropriação dos Custos Indiretos de forma mais adequada,
levando em conta o tempo de cada produto em cada Departamento (Quadro 6) e o Custo por hora-
máquina de cada Departamento (Quadro 7).


       Quadro 8:

                                 Corte    Montagem         Acabamento         Total
                               100 hm x    50 hm x          250 hm x
          Produto D           $1.500/hm = $500/hm =        $1.375/hm =      $518.750
                               $150.000     $25.000         $343.750
                               200 hm x
          Produto E           $1.500/hm =      -                 -          $300.000
                               $300.000
                                          250 hm x           150 hm x
          Produto F                -      $500/hm =         $1.375/hm =     $331.250
                                           $125.000          $206.250
          Total                $450.000    $150.000          $550.000      $1.150.000

       Podemos fazer uma comparação entre os valores dos Custos Indiretos alocados a cada
produto sem a Departamentalização (uso de uma única taxa horária para todos) e com a
Departamentalização (uma taxa para cada departamento), usando os quadros 5 e 8:
                                                                                                  28
Quadro 9:

                                     Custos Indiretos
                 Sem Departamentalização Com Departamentalização                  Diferença
                       (Quadro 5)              (Quadro 8)                     Em $        Em %
   Produto D             $460.000                        $518.750           $58.750       12,8%
   Produto E             $230.000                        $300.000            $70.000      30,4%
   Produto F             $460.000                        $331.250          ($128.750)    (28,0%)
   Total                $1.150.000                      $1.150.000              -            -

        Atentando para a coluna “Diferença”, verificamos o grau de distorção existente entre as duas
formas e, apesar de quaisquer arbitrariedades ocorridas na forma de apropriação por hora-máquina,
é claro que na alocação com base na Departamentalização estarão sendo cometidas menos injustiças
e diminuídas as chances de erros maiores.
        Se a empresa analisasse a lucratividade de seus produtos ou tentasse administrar seus preços
de venda com base em seus custos de produção, verificaria então que, com base na
Departamentalização, precisaria aumentar os dos Produtos D e E, diminuindo o de F. Sérios
problemas poderiam ocorrer em processos de concorrência ou na competição no mercado com
outras empresas pelo inadequado processo de custeamento.

Que é Departamento e como se Classifica
        Departamento é a unidade mínima administrativa para a Contabilidade de Custos,
representada por homens e máquinas (na maioria dos casos), que desenvolve atividades
homogêneas. Diz-se da unidade mínima administrativa porque sempre há um responsável para cada
Departamento ou, pelo menos, deveria haver. Esse conceito que liga a atribuição de cada
Departamento à responsabilidade de uma pessoa dará origem a uma das formas de uso de
Contabilidade de Custos como forma de controle; esse aspecto será desenvolvido no item – Custos
para Controle, sob o nome Custos por Responsabilidade.
        Para o campo de Custos para Avaliação de Estoques que estamos vendo, interessa-nos mais
visualizar o Departamento como um conjunto que, apesar de na maioria das vezes ser constituído
por homens e máquinas, pode também ocorrer sob a forma de homens apenas e, teoricamente,
também só máquinas, que realizam atividades homogêneas. Por exemplo: Forjaria, Cromeação,
Montagem, Pintura, Almoxarifado, Manutenção, Refinaria, Administração Geral da Fábrica etc.
        Verificando esses exemplos, notamos que podem ser divididos em dois grandes grupos: os
que promovem qualquer tipo de modificação sobre o produto diretamente e os que nem recebem o
produto; aqueles são os que atuam sobre o produto e são conhecidos por Departamentos de
Produção, enquanto os segundos, que vivem basicamente para execução de serviços e não para
atuação direta sobre o produto, são conhecidos por Departamentos de Serviços.
        Os Departamentos de Produção (também conhecidos por Produtivos) têm seus custos
jogados sobre os produtos, já que estes passam inclusive fisicamente por eles.
        Os Departamentos de Serviços (impropriamente chamados às vezes de Não-produtivos e
também conhecidos por Auxiliares) geralmente não têm seus custos apropriados diretamente aos
produtos, pois estes não passam por eles. Por viverem esses Departamentos para a prestação de
serviços a outros Departamentos, têm seus custos transferidos para os que deles se beneficiam.




                                                                                                 29
Departamento e Centro de Custos
        Na maioria das vezes um Departamento é um Centro de Custos, ou seja, nele são
acumulados os Custos Indiretos para posterior alocação aos produtos (Departamentos de Produção)
ou a outros Departamentos (Departamentos de Serviços).
        Em outras situações podem existir diversos Centros de Custos dentro de um mesmo
Departamento. Suponhamos, por exemplo, que num Departamento de Perfuração sejam executados
diversos serviços dessa natureza com o uso de três máquinas; poderiam ocorrer inúmeras hipóteses:
        Primeira hipótese: Cada uma das três máquinas executa todos os tipos de serviços (furos de
diversos diâmetros e profundidades em qualquer material utilizado pela empresa). Existem três
máquinas, devido ao volume de serviço, e não há nenhuma que exija habilidades especiais ou
também qualquer instalação específica.
        Nesse caso, mesmo que os três operadores ganhem salários diferentes, haverá a conceituação
de um único Departamento de Perfuração, e ele constituirá um Centro de Custos. Haverá a apuração
dos Custos nesse Centro, e serão eles distribuídos aos produtos em função de número de
perfurações ou volume perfurado, ou outro critério qualquer, com base num custo médio por
máquina, já que são iguais, executam qualquer serviço e são manipuláveis por qualquer empregado
desse departamento. Nem haveria cabimento em se atribuir a um produto um custo maior por haver
sido processado na máquina 2, e esta ter um custo horário mais caro, por exemplo devido a uma
manutenção especial feita no mês; se a máquina 1 tivesse sido usada, o custo do produto nesse
departamento teria sido menor! Normalmente, não se faz a apuração dos custos num departamento
como esse, máquina por máquina, e sim tomando o todo como um único Centro de Custos.
        Segunda hipótese: Numa outra empresa, o Departamento de Perfuração possui também três
máquinas, mas cada uma com uma capacidade de perfuração diferente e operada por operários
especializados. Cada produto pode passar só por uma delas, por requerer aquele tipo especial de
processamento, ou passar por todas, se necessitar de todos os tipos de furos. Nesse caso, se o
departamento tem altos custos de funcionamento, é importante criar três Centros de Custos para se
apurar o custo de cada máquina separadamente. A partir daí, os valores atribuídos a cada produto
dependerão de qual máquina foi utilizada.
        Entretanto, mesmo nessa hipótese poderá ainda haver um único Centro de Custos se o total
do departamento representar, em reais, parcela muito pequena dentro do total, e não for conveniente
economicamente um detalhamento dessa ordem. Nesse caso, devido à Materialidade, adotar-se-ia
um critério menos rigoroso, porém mais prático e exeqüível.
        Terceira hipótese: As três máquinas são diferentes, operadas por diferentes operários com
salários desiguais, mas cada produto obrigatoriamente passa pela três, sempre na mesma seqüência
e com o mesmo grau de utilização de cada uma. Nessa hipótese, teríamos praticamente o mesmo
resultado caso atribuíssemos custos por máquina ou numa média geral por departamento.
        Centro de Custos, portanto, é a unidade mínima de acumulação de Custos Indiretos da
Fabricação. Mas não é necessariamente uma unidade administrativa, só ocorrendo quando coincide
com o próprio departamento. Vamos, daqui para a frente, sempre falar em departamentos, partindo
da hipótese simplificadora de que cada departamento corresponde um único Centro de Custos.
Lembremo-nos, porém, de que essa simplificação pode não ocorrer na prática em todas as
empresas.
        Por essa simplificação, surgem às vezes algumas situações na prática que parecem um pouco
sem nexo. Por exemplo, é comum encontrarmos empresas com um “Departamento de Custos
Comuns” onde estão incluídos Custos Indiretos, tais como Aluguel da Fábrica, Seguros, Energia
(quando há um só medidor para toda a planta) etc. na realidade, não existe esse Departamento
propriamente dito; antes é um Centro de Custos não existente fisicamente que está sob o controle
global do “Departamento da Administração Geral da Fábrica”. Mas, ao invés de assim denominar e
classificar, costuma a Contabilidade de Custos proceder à agregação desses Custos de Produção
Indiretos e chamar de “Departamento” seu conjunto.



                                                                                                30
Custos dos Departamentos de Serviços
       Suponhamos que os seguintes Custos Indiretos tenham sido incorridos por uma empresa em
determinado período:

                 Aluguel da Fábrica                                      $150.000
                 Energia Elétrica                                         $90.000
                 Materiais Indiretos                                      $60.000
                 Mão-de-obra Indireta                                    $350.000
                 Depreciação Máquinas                                     $70.000
                 Total                                                   $720.000

       Para a atribuição aos produtos, é necessário que sejam distribuídos pelos diversos
departamentos para que uma melhor alocação seja realizada. Faz-se então uma investigação sobre a
ligação entre cada custo e departamento onde foi incorrido e verifica-se:

   a) Aluguel – É um custo comum à fábrica toda, e há necessidade da adoção de algum critério
      para sua distribuição aos diversos Departamentos. Trata-se de um “Custo Comum” que
      englobaremos no título “Departamento – Administração Geral”.
   b) Energia Elétrica – A empresa mantém medidores para consumo de força em alguns
      Departamentos e um outro para o resto da empresa. Com isso, verifica-se:

                 Consumida na Usinagem                                    $30.000
                 Consumida na Cromeação                                   $10.000
                 Consumida na Montagem                                    $10.000
                 A ratear                                                 $40.000
                 Total                                                    $90.000

   c) Materiais Indiretos – Por meio das requisições, são localizados:

                 Consumidos na Administração Geral da
                 Produção                                                 $18.000
                 Idem no Almoxarifado                                     $10.000
                 Ibidem na Usinagem                                        $6.000
                 Ibidem na Cromeação                                       $4.000
                 Ibidem na Montagem                                        $8.000
                 Ibidem no Controle de Qualidade                           $5.000
                 Ibidem na Manutenção                                      $9.000
                 Total                                                    $60.000

   d) Mão-de-obra Indireta – O apontamento demonstra:

                 Salário e Encargos da Administração Geral
                 da Produção                                              $80.000
                 Idem do Pessoal do Almoxarifado                          $60.000
                 Ibidem Supervisão de Usinagem                            $40.000
                 Ibidem Supervisão de Cromeação                           $30.000
                 Ibidem Supervisão de Montagem                            $50.000
                 Ibidem Pessoal do Controle de Qualidade                  $30.000
                 Ibidem Pessoal de Manutenção                             $60.000
                 Total                                                   $350.000


                                                                                              31
e) Depreciação das Máquinas – Os controles do imobilizado apontam:

              Depreciação de Computadores e Móveis                     $8.000
              Depreciação de Máquinas de Usinagem                     $21.000
              Idem na Cromeação                                       $13.000
              Ibidem na Montagem                                       $2.000
              Ibidem no Controle de Qualidade                         $10.000
              Ibidem na Manutenção                                    $16.000
              Total                                                   $70.000

f) Resumo:

   Quadro 10:

Custos           Adm. Almoxa- Usina- Crome- Monta- Cont.                    Manu-    Total
Indiretos        Geral   rifado  gem     ação    gem    Qualid.             tenção
Aluguel         $150.000    -      -       -       -      -                    -   $150.000
Energia         $40.000     -   $30.000 $10.000 $10.000   -                    -    $90.000
Mat.            $18.000 $10.000 $6.000 $4.000 $8.000 $5.000                 $9.000 $60.000
Indiretos
M. O.           $80.000   $60.000 $40.000 $30.000 $50.000 $30.000 $60.000 $350.000
Indireta
Depreciação     $8.000    ____- $21.000 $13.000 $2.000 $10.000 $16.000 $70.000
                           ___
Total           $296.000 $70.000 $97.000 $57.000 $70.000 $45.000 $85.000 $720.000

Observação: Os Custos Diretos (Mão-de-obra, Matéria-prima e outros) estão fora de nosso
exemplo, por estarmos aqui só tratando da apropriação dos Indiretos.

    Temos que apropriar esses Custos Indiretos aos produtos, mas há um problema, pelo fato de
alguns departamentos não receberem fisicamente os produtos; sua função é a de prestar serviços
aos outros departamentos, quer de Produção quer de Serviços.
    Nesse exemplo temos Administração Geral, Almoxarifado, Controle de Qualidade e
Manutenção. Fazendo uma análise das características desses Departamentos de Serviços,
poderemos verificar de que maneira prestam serviços aos outros Departamentos e, depois de
escolher um critério apropriado, faremos a distribuição de seus custos aos departamentos
beneficiados. Distribuindo dessa forma seus custos, alguns Departamentos de Serviços poderão,
logo na primeira distribuição, ficar sem custos para serem alocados. Outros, entretanto, talvez
venham a ter uma carga maior do que antes, já que, além dos que já são seus, talvez recebam um
volume daquele Departamento de Serviços que primeiro fizer a distribuição. Por exemplo,
distribuindo-se os Custos da Manutenção, provavelmente uma parte será jogada sobre o
Almoxarifado se este se beneficia daquele. Terá o Almoxarifado, além dos $70.000 que já lhe
foram alocados, mais uma parte dos $85.000 da Manutenção.
    Poderá ocorrer nesse sistema de rateio um processo de alocação reflexiva (um departamento
que distribui custos por vários outros e também para si mesmo) ou, o que é mais comum, haver
um retorno de custos a um Departamento de serviços que já tenha distribuído seus CIF. Nessa
última alternativa, há um verdadeiro pingue-pongue, só possível de se levar a bom termo
normalmente com recursos eletrônicos de processamento de dados devido ao grande volume de
cálculos a efetuar. Por exemplo, poderíamos ter nesse caso que estamos verificando uma
situação em que a Administração Geral, já que esta também se utiliza dos trabalhos daquela.
Teríamos novamente que ratear a Administração Geral e mais uma vez haveria uma parte
recaindo sobre a Manutenção etc. O processo só terminaria quando o custo rateado assumisse

                                                                                            32
um valor pequeno e a empresa resolvesse então parar o sistema e alocar essa última importância
   a qualquer outro Departamento que não aqueles dos quais a receberia de volta.
       O critério mais utilizado na prática é o de se hierarquizar os Departamentos de Serviços de
   forma que aquele que tiver seus custos distribuídos não receba rateio de nenhum outro. É uma
   forma também relativamente arbitrária, mas normalmente impossível de se evitar.

   Esquema Completo da Contabilidade de Custos
      Suponhamos que nossa empresa objeto do exemplo faça uma análise de seus Departamentos
   de Serviços e verifique:
      a) Que a Administração Geral da Fábrica é a primeira que deve ter seus Custos
          distribuídos, pois muito mais presta do que recebe serviços. Além disso, é a de maior
          relativo em custos por apropriar.
      b) Que a Manutenção será o segundo Departamento de Serviços a ser alocado, porque ele
          também mais presta serviços ao Almoxarifado e ao Controle de Qualidade do que deles
          recebe. Apesar de efetuar trabalhos à Administração Geral, fá-los em valor não muito
          relevante e, além disso, ela não mais receberá custo de ninguém, pois já está com saldo
          zero. Da mesma forma que a própria Administração Geral, seus custos serão distribuídos
          também aos Departamentos de Produção que dela se beneficiaram.
      c) Que o Almoxarifado terá seus custos relatados aos Departamentos que fizeram uso de
          seus préstimos, exceto os que já foram alvo de distribuição.
      d) Que o controle de Qualidade, apesar de prestar às vezes serviços à Manutenção, terá seus
          custos alocados somente aos Departamentos de Produção que dela fizeram uso, já que os
          demais Departamentos de Serviços foram distribuídos. Ficou em último lugar, pois mais
          recebe benefícios da Manutenção do que presta a ela.

       Escalonada a seqüência da distribuição, precisamos analisar os diversos critérios de rateio
para que se possam dividir os custos da maneira mais racional possível. Concluindo a análise,
suponhamos que os seguintes fatores tenham sido levantados e utilizados:
       a) Rateio dos Custos da Administração Geral da Fábrica: conclui-se que não deve ser feito
           uso de um único critério de rateio, já que é possível fazer uma análise mais detalhada dos
           diversos custos que totalizam o montante de $296.000 a serem repartidos. O estudo mais
           acurado então indica:
            a1) Aluguel – deverá ser rateado em função da área ocupada por cada Departamento, e o
             levantamento indica. (Poderia ter sido rateada parte também para a própria
             Administração Geral. Evitou-se aqui a distribuição reflexiva):

                  Para o Almoxarifado                                      $20.000
                  Para a Usinagem                                          $30.000
                  Para a Cromeação                                         $20.000
                  Para a Montagem                                          $40.000
                  Para o Controle de Qualidade                             $15.000
                  Para a Manutenção                                       _$25.000
                  Total                                                   $150.000




                                                                                                  33
a2) Energia – a parte não alocada ainda de $40.000 é devida basicamente à iluminação,
    ao ar condicionado e também às máquinas de baixíssimo consumo. A distribuição com
    base em pontos de luz e força indica: há distribuição de novo à Usinagem, à Cromeação
    e à Montagem, por esta energia relativa à iluminação e ao ar condicionado; a
    apropriação já existente no Quadro 10 era só de força.

          Para o Almoxarifado                                        $6.000
          Para a Usinagem                                            $4.000
          Para a Cromeação                                           $2.000
          Para a Montagem                                            $7.000
          Para o Controle de Qualidade                               $8.000
          Para a Manutenção                                         $13.000
          Total                                                     $40.000

    a3) Mão-de-obra Indireta, Materiais Indiretos e Depreciação – na ausência de um
    critério específico adequado, resolveu a empresa juntar os três ($80.000 + $18.000 +
    $8.000 = $106.000) e distribuí-los proporcionalmente ao número de pessoas envolvidas
    na supervisão de cada um dos departamentos, ficando:

          Para o Almoxarifado                                        $9.000
          Para a Usinagem                                           $19.000
          Para a Cromeação                                          $16.000
          Para a Montagem                                           $21.000
          Para o Controle de Qualidade                              $19.000
          Para a Manutenção                                         $22.000
          Total                                                    $106.000


b) Rateio dos Custos da Manutenção: um levantamento demonstra que esse departamento
   trabalhou 50 horas para a Usinagem, 40 para a Cromeação, 40 para o Controle de
   Qualidade e 15 para o Almoxarifado. A Manutenção está com $145.000 de Custos para
   serem rateados ($85.000, do Quadro 10 + $25.000 de Aluguel + $13.000 de Energia +
   $22.000 de Mão-de-obra Indireta, Materiais Indiretos e Depreciação recebidos em rateio
   da Administração Geral). O rateio da Manutenção fica:


          Para o Almoxarifado                                       $15.000
          Para a Usinagem                                           $50.000
          Para a Cromeação                                          $40.000
          Para o Controle de Qualidade                              $40.000
          Total                                                    $145.000


c) Rateio dos Custos do Almoxarifado: este departamento está agora com $120.000
   ($70.000 do Quadro 10 + $20.000 de Aluguel + $6.000 de Energia + $9.000 de Mão-de-
   obra Indireta, Materiais Indiretos e Depreciação recebidos da Administração Geral +
   $15.000 recebidos da Manutenção). A empresa resolve distribuir esses Custos
   igualmente à Usinagem, à Cromeação e à Montagem, por serem esses os Departamentos
   que realmente obrigam à existência do Almoxarifado; apesar do o Controle de Qualidade
   fazer uso dele, não recebe rateio de seus custos, pois tal uso é praticamente desprezível.


                                                                                          34
Para a Usinagem                                          $40.000
         Para a Cromeação                                         $40.000
         Para a Montagem                                          $40.000
         Total                                                   $120.000

d) Rateio dos Custos do Controle de Qualidade: este Departamento faz testes por
   amostragem da qualidade dos trabalhos processados nos três Departamentos de
   Produção. A distribuição de seus custos é feita com base no número de testes feito para
   cada um, e nesse período verifica-se:

         Testes para Usinagem                        136            53,6%
         Idem para a Cromeação                        88            34,6%
         Ibidem para a Montagem                      _30            11,8%
         Total                                       254           100,0%

        Os $127.000 de custos hora existentes no Controle de Qualidade são então
distribuídos:

         Para a Usinagem                                           $68.000
         Para a Cromeação                                          $44.000
         Para a Montagem                                           $15.000
         Total                                                    $127.000

       Para esses rateios, temos todos os Custos Indiretos de produção carregados somente
sobre os três Departamentos de Produção:

         Usinagem                                                 $308.000
         Cromeação                                                $219.000
         Montagem                                                 $193.000
         Total                                                    $720.000

        Precisamos agora transferir deles para os produtos. Digamos que a empresa resolva
fazer essa atribuição com base no número de horas-máquina que cada um ocupou, e que o
levantamento demonstre:

Quadro 11:

                        Usinagem      Cromeação       Montagem          Total
                           hm            hm             Hm               hm
   Produto D               150           120             80              350
   Produto E               120           120             70              310
   Produto F               _80           _60             43              183
   Total                   350           300            193              843




                                                                                         35
A apropriação, finalmente, dos Custos Indiretos aos produtos será feita:

Quadro 12:

                      Usinagem          Cromeação         Montagem          Total
  Custo               $308.000 ÷        $219.000 ÷        $193.000 ÷
  Industrial / hm      350 hm =          300 hm =          193 hm =
                       $880 / hm         $730 / hm       $1.000 / hm
                       150 hm x          120 hm x          80 hm x
  Produto D           $880/hm =         $730/hm =        $1.000/hm =       $299.600
                       $132.000           $87.600           $80.000
                       120 hm x          120 hm x          70 hm x
  Produto E           $880/hm =         $730/hm =        $1.000/hm =       $263.200
                       $105.600           $87.600           $70.000
                        80 hm x           60 hm x          43 hm x
  Produto F           $880/hm =         $730/hm =        $1.000/hm =       $157.200
                        $70.400           $43.800           $43.000
  Total                $308.000          $219.000          $193.000        $720.000


       Com a total distribuição dos Custos Indireto, poderíamos elaborar um mapa
completo de Rateio dos Custos Indiretos de Fabricação como o do Quadro 13. (Notar que a
ordem da colocação dos departamentos é mudada para facilitar a visualização das
transferências dos Custos. Veja Quadro 10).
       Bastaria agora adicionar esses Custos Indiretos aos Custos Diretos dos Produtos D,
E, F, para obtermos seus custos totais de produção.


Síntese do Esquema Básico Completo
       Completando agora o esquema visualizado, temos o seguinte esquema da
Contabilidade de Custos.


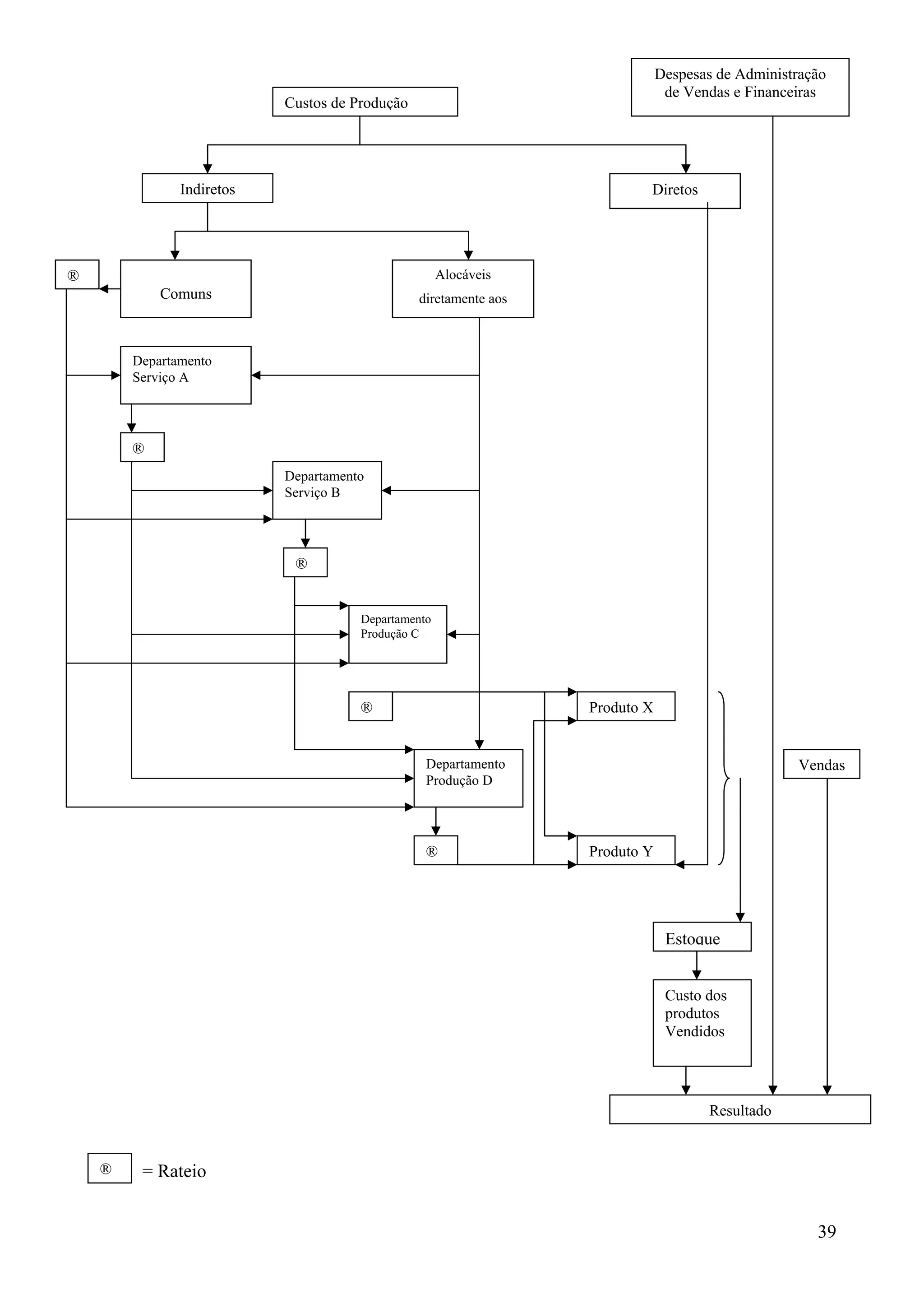
1° passo: Separação entre Custos e Despesas.
2° passo: Apropriação dos Custos Diretos diretamente aos produtos.




                                                                                            36
Quadro 13:

                                                             MAPA DE RATEIO DOS CIF

          Custos Indiretos         Usinagem      Cromeação      Montagem         Contr.       Almoxari-       Manu-        Administ.        Total
                                                                               Qualidade        fado          tenção          Geral
       Aluguel                          -              -             -              -             -              -          $150.000    $150.000
       Energia                     $30.000        $10.000         $10.000           -             -              -           $40.000     $90.000
       Mat. Indiretos                $6.000         $4.000        $8.000         $5.000        $10.000        $9.000         $18.000     $60.000
       M. O. Indireta              $40.000        $30.000        $50.000        $30.000        $60.000       $60.000         $80.000    $350.000
       Depreciação                  $21.000        $13.000        $2.000        $10.000                      $16.000          $8.000     $70.000
       Soma                         $97.000       $57.000        $70.000        $45.000        $70.000       $85.000        $296.000    $720.000
              Rateio da             $30.000        $20.000        $40.000       $15.000         $20.000       $25.000      ($150.000)
             Adm Geral               $4.000         $2.000        $7.000         $8.000         $6.000       $13.000        ($40.000)
                                    $19.000        $16.000       $21.000        $19.000         $9.000       $22.000       ($106.000)
       Soma                        $150.000        $95.000       $138.000       $87.000        $105.000      $145.000            -      $720.000
             Rateios                $50.000        $40.000           -          $40.000         $15.000     ($145.000)           -
          Complementares            $40.000        $40.000        $40.000           -         ($120.000)         -               -
                                    $68.000        $44.000       $15.000       ($127.000)          -             -               -
       CIF                         $308.000       $219.000       $193.000           -              -             -               -      $720.000
       Produto G                   $132.000       $87.600        $80.000                                                                $299.600
       Produto H                   $105.600       $87.600        $70.000                                                                $263.200
       Produto I                    $70.400        $43.800       $43.000                                                                $157.200
       Total                       $308.000       $219.000       $193.000                                                               $720.000

3º passo: Apropriação dos Custos Indiretos que pertencem, visivelmente, aos Departamentos, agrupando, a parte os comuns.

4º passo: Rateio dos Custos Indiretos comuns e dos da Administração Geral da produção aos diversos Departamentos quer de produção, quer de
          Serviços.

5º passo: Escolha de seqüência de rateio dos Custos acumulados nos Departamentos de Serviços e sua distribuição aos demais Departamentos.

6º passo: Atribuição dos Custos Indiretos que agora só estão nos Departamentos de Produção aos produtos segundo critérios fixados.

                                                                                                                                                    37
Despesas de Administração
                                                                               de Vendas e Financeiras
                           Custos de Produção




               Indiretos                                                  Diretos




®                                                    Alocáveis
            Comuns                              diretamente aos



        Departamento
        Serviço A




        ®
                           Departamento
                           Serviço B




                            ®


                                      Departamento
                                      Produção C




                                      ®                           Produto X


                                                 Departamento                                     Vendas
                                                 Produção D




                                                 ®                Produto Y




                                                                               Estoque


                                                                               Custo dos
                                                                               produtos
                                                                               Vendidos




                                                                                     Resultado


    ®    = Rateio


                                                                                                     39
EXERCICIOS
A Cia Leite Gordo S/A processa e distribui leite tipo C e leite tipo B .
Os custos diretos referentes a esses produtos, em certo mês, foram: Leite tipo C, R$ 4.390.000, e
Tipo B, R$ 2.520.000. Os custos indiretos foram os seguintes: Aluguel, R$ 425.000; Materiais
indiretos, R$ 260.000; Energia Elétrica, R$ 365.750; Depreciação, R$ 240.000, e Outros custos
indiretos, R$ 330.000.
Sabe-se que:
    a) O aluguel é distribuído aos Departamentos de acordo com suas áreas;
    b) O consumo de Energia é medido por departamento;
    c) Os materiais indiretos, a depreciação e os outros custos indiretos tem como base de rateio o
        número de horas de mão de obra total utilizada em cada departamento;
    d) Os custos da Administração da produção são assim distribuídos: 40% para Pasteurização,
        40% para a Embalagem e 20% para a Manutenção;
    e) A Manutenção é realizada sistematicamente e, conforme se tem apurado, cabe ao
        Departamento de Embalagem uma quinta parte do total de seus custos.
    f) Após a departamentalização estar concluída, a distribuição dos custos indiretos aos produtos
        é feita em função do material direto utilizado. Este foi o seguinte no período:
Leite Tipo C – 556.575 litros                     Leite Tipo B – 185.525 litros

   g) Dados coletados no período:

              Pasteurização         Embalagem       Manutenção      Administração Total
   Área       11.000 m2             9.800 m2        1.500 m2        2.700 m2      25.000 m2
   Consumo de 34.000 Kw             28.200 Kw       3.000 Kw        1.300 Kw      66.500 Kw
   Energia
   Horas   de 48.000 h              24.000 h        4.000 h         4.000 h          80.000 h
   M.O.T.

   Pede-se:
   4.1) Elaborar o mapa de rateio dos custos indiretos de fabricação
   4.2) Apurar o custo total de cada produto pelo método de departamentalização
   4.3) Apurar o custo total de cada produto pelo método sem departamentalização, utilizando,
   para tanto, como direcionador os CUSTO DIRETOS de cada produto




                                                                                                40
5. GESTÃO ESTRATÉGICA DE CUSTOS - ABC
O custo ABC – Activity Based Costing é uma das maneiras que dispomos para calcular os custos da
empresa, mas não a única.
O Custo Baseado em Atividades (ABC), é uma metodologia que procura reduzir sensivelmente as
distorções provocadas pelo rateio arbitrário dos custos indiretos.
O ABC pode ser aplicado, também, aos custos diretos, principalmente à mão-de-obra direta, e é
recomendável que o seja; mas não haverá, nesse caso, diferenças significativas em relação aos
chamados “sistemas tradicionais”. A diferença fundamental está no tratamento dado aos custos
indiretos.
Com o avanço tecnológico, diversidade de produtos e serviços, com quantidades e complexidades
variadas, que tendem a crescer com as necessidades dos clientes, as empresas caminham para a
produção personalizada ou pelo menos para uma vasta gama de itens direcionados para um grande
número de pequenos nichos de mercado.
Com equipamentos cada vez mais automatizados, a mão-de-obra direta tende a reduzir cada vez
mais, enquanto os custos indiretos tendem a crescer tanto em valor como percentualmente em
relação à mão-de-obra direta.     Esses custos indiretos são principalmente os de manutenção e
depreciação desses equipamentos. Os custos indiretos representavam cerca de 10% do custo de
produção e hoje chegam a 50%, enquanto a mão-de-obra reduziu consideravelmente e em alguns
casos, pode chegar até a 5% do custo de produção.
Tradicionalmente, os rateios dos custos indiretos de produção eram feitos em grande parte em
relação a mão-de-obra direta e como eram valores relativamente pequenos a serem rateados, não
causava grandes problemas no custo de produção mesmo que. Não fossem absolutamente corretos.
Atualmente, a aplicação pura e simples desta sistemática pode causar sérias distorções no cálculo do
custo e, portanto no preço de venda dos produtos.
Note, que estamos falando de rateios dos custos indiretos de produção. As despesas indiretas das
empresas, desde que não façam parte da cadeia logística do produto ou serviço, podem e devem
continuar a ser rateadas da maneira tradicional.
Exemplo:honorários da diretoria, salários dos funcionários do RH, etc.
O ABC iniciou com Kaplan e Cooper em Harvard e mostra as atividades que consomem recursos e
agregam ou não valor ao produto ou serviço. Ele utiliza direcionadores de custos, que permitem
melhor distribuição dos custos indiretos de produção ou serviços.
Deve-se considerar também no custo dos produtos ou serviços, os referentes a sua cadeia logística,
desde que, possamos identificar os recursos consumidos por cada um deles. Por exemplo, custos de
compra, armazenagem, propaganda, vendas, marketing, fretes, etc.


                                                                                                 41
Ele facilita a identificação dos custos das atividades que compõem os processos e facilita as
decisões de melhorias, pois mostra as atividades que não agregam valor ao cliente ou a empresa e
permite a análise para reduzi-las ou mesmo elimina-las.


5.1 Os Benefícios e as Restrições do ABC
O ABC estará em condições de apresentar resultados mais precisos sempre que:
     •     A empresa utilizar grande quantidade de recursos indiretos em seu processo;
     •     A empresa tenha significativa diversificação em produtos, processos e produção e clientes.
Um dos benefícios obtidos com o ABC é o de permitir uma melhoria nas decisões gerenciais, pois
deixa de ter produtos “subcusteados” ou “supercusteados”, permitindo-se a transferência exigida na
tomada de decisão empresarial, que busca, em uma última análise, otimizar a rentabilidade do
negócio.
O ABC em sua forma mais detalhada pode não ser aplicável na prática, em virtude de exigir um
número excessivo de informações gerenciais que podem inviabilizar sua aplicação. O custo da
coleta e manipulação detalhada teria que justificar o seu benefício. As estimativas realizadas
tornam o ABC factível, consagrando-o como poderosa ferramenta de decisão gerencial.
Segundo Cooper e Kaplan (1991), as empresas que implantam o ABC usam três métodos para
estimar os custos que ocorrem na execução das atividades.
O método mais simples agrega os gastos em todos os recursos destinados àquela atividade
particular, tais como “setup” de máquinas ou emissão de ordens de compra e esse dispêndio total
pelo número de vezes que a atividade foi realizada (nº de “setups”, nº de ordens de compra).
O segundo método utiliza a duração dos direcionadores de custos, isto é, o tempo requerido para a
realização de cada atividade, na alocação das despesas indiretas aos produtos, como por exemplo, o
tempo em horas ou minutos na execução do “setup”. É mais preciso que o anterior, porém mais
dispendioso. Os benefícios de uma maior precisão na medição das atividades consumidas deverão,
ser balanceadas com um custo mais elevado na coleta de dados.
O terceiro e o mais preciso dos métodos, consiste em medir diretamente os recursos consumidos em
cada ocorrência da atividade.       Pode-se, por exemplo, medir todos os recursos usados para
determinada modificação de engenharia ou para um trabalho específico de manutenção. A duração
dos direcionadores assume que as despesas são proporcionais ao tempo total que a atividade é
executada.




                                                                                                  42
5.2 Atribuição de custos às Atividades
O custo de uma criatividade compreende todos os sacrifícios de recursos necessários para
desempenha-la.     Deve-se incluir salários com os respectivos encargos sociais, materiais,
depreciação, energia, uso de instalações, etc.
Muitas vezes, é possível agrupar vários itens de custos em um só para refletir a natureza do gasto
pelo seu total, como por exemplo:
     •   Salários + encargos + benefícios = custo da remuneração;
     •    Aluguel + imposto predial + água + luz + gás = custo do uso das instalações;
     •   Telefone + fax + internet + correio = custo das comunicações;
     •   Passagens + locomoção + hotel + refeições = custos das viagens.
Outras vezes, pode ser recomendável desmembrar uma conta em várias subcontas para melhor
evidenciar os recursos utilizados por diversas atividades. A conta de mão-de-obra indireta pode ser
aberta para separar as quantias gastas nas diversas atividades.
A primeira fonte de dados para o custo por atividade é o razão geral da empresa. Geralmente, é
necessário também solicitar estudos da engenharia, a realizar entrevistas com os responsáveis pelos
departamentos ou processos e até com os funcionários que executam as atividades, para
especificarmos corretamente cada atividade.
A atribuição dos custos às atividades deve ser feita da forma mais criteriosa possível, de acordo
com a seguinte ordem de prioridade:
     1 – Alocação Direta;
     2 – Rastreamento;
     3 – Rateio.
A alocação Direta se faz quando existe uma identificação clara, direta e objetiva de certos itens de
custos com certas atividades. Pode-se ocorrer com salários, depreciação, viagens, material de
consumo, etc.
O Rastreamento é uma alocação com base na identificação da relação de causa e efeito entre a
ocorrência da atividade e a geração dos custos. Essa relação é expressa através de direcionadores
de custos de primeiro estágio, também conhecidos como direcionadores de custos de recursos (isto
é: de recursos para as atividades). Alguns exemplos desses direcionados são:


     •   Número de empregados;
     •   Área ocupada;
     •   Tempo de mão-de-obra (homem-hora);
     •   Tempo de máquina (hora-máquina);
     •   Quantidade de energia consumida (kwh).
                                                                                                 43
O Rateio é realizado apenas quando não há possibilidade de utilizar nem a alocação direta nem o
rastreamento.
Tanto no Custo por Atividade como nos Sistemas Tradicionais, o simples fato da divisão de
departamentos em centros de custos, já facilita o processo. No momento que se identifica bases
mais apropriadas para a alocação, melhora-se a precisão do cálculo dos custos da empresa.
Porém, nem sempre num centro de custos se desenvolve uma atividade, isto é, os conceitos não são
necessariamente coincidentes. Podem ocorrer três situações:
     1 – Um centro de custos executa uma atividade;
     2 – Um centro de custos executa parte de uma atividade;
     3 – Um centro de custos executa mais de uma atividade.
Portanto, devemos analisar a conveniência ou não, de agregar dois ou mais centro de custos ou de
subdividir outros. Tudo vai depender do grau de precisão desejado, do escopo do projeto ABC, da
relação custo-benefício, etc.


5.3 Identificação e Seleção dos Direcionadores de Custos
O grande desafio, a verdadeira “arte” do ABC está na escolha dos direcionadores de custos.
Direcionador de custos é o fator que determina a ocorrência de uma atividade. Como as atividades
exigem recursos para serem realizadas, deduz-se que o direcionador é a verdadeira causa dos custos.
Portanto, o direcionador de custos deve refletir a causa básica da atividade e, conseqüentemente, da
existência de seus custos.
Algumas observações importantes:
A rigor, há que se distinguir dois tipos de direcionador: os de primeiro estágio, também chamados
de “direcionadores de recursos” e os de segundo estágio, chamados de “direcionadores de
atividades”.
O primeiro identifica a maneira como as atividades consomem recursos e serve para custear as
atividades, ou seja, demonstra a relação entre os recursos gastos e as atividades.
As atividades, ao serem executadas, consomem recursos que serão alocados a elas.                      Os
direcionadores de recursos responderão às seguintes perguntas:
     •   “O que determina ou influência o uso desse recurso pela atividade?”
     •   “Como as atividades se utilizam deste recurso?”
Por exemplo, “Como a atividade Comprar Materiais consome materiais de escritório?”. A maneira
como essa atividade se utiliza deste recurso pode ser mensurada através das requisições feitas ao
almoxarifado; assim, as requisições de materiais identificam as quantidades utilizadas deste recurso
(material de escritório), para realizar aquela atividade (comprar material). O direcionador de
recurso, neste caso, é a quantidade necessária, e não as requisições, estas indicam o direcionador.
                                                                                                      44
O segundo identifica a maneira como os produtos “consomem” atividades e servem para custear
produtos (ou outros custeamentos), ou seja, indica a relação entre as atividades e os produtos. Por
exemplo, o número de inspeções feitas nas diferentes linhas de produto, define a proporção em que
a atividade Inspecionar Produção foi consumida pelos produtos.
Por exemplo: “Como os produtos consomem a atividade Comprar Materiais?”. O número de
pedidos e cotações emitidos para comprar um produto em relação ao número total de cotações e
pedidos, indica a relação da atividade com aquele produto. Assim, o direcionador desta atividade
(Comprar Materiais) para os produtos é o número de pedidos e cotações emitidos.
Para efeito de custeio de produto, o direcionador deve ser o fator que determina ou influencia a
maneira como os produtos “consomem” (utilizam) as atividades. Assim, o direcionador de custos
será a base utilizada para atribuir os custos das atividades aos produtos.
A distinção conceitual entre direcionadores de recursos e direcionadores de atividades (primeiro e
segundo estágio) leva à distinção entre direcionadores de custos e medidores de saída de atividades.
A quantidade de direcionadores com que se vai trabalhar depende do grau de precisão desejado e da
relação custo-benefício.
Os direcionadores variam de uma empresa para outra, dependendo de como e porque as atividades
são executadas.




                                                                                                  45
Caracterização do Problema
       O exemplo consiste em uma empresa de confecções que produz três tipos de produtos:
camisetas, vestidos e calças. Abaixo, encontram-se as informações acerca desses itens:

       Quadro 01:
                             Produto                  Volume de
                                                   Produção Mensal
                      Camisetas                                 18.000 u
                      Vestidos                                   4.200 u
                      Calças                                    13.000 u
                                                    Preço de Venda
                                                       Unitário
                      Camiseta                                    $10,00
                      Vestido                                     $22,00
                      Calça                                       $16,00

       A empresa possui somente dois departamentos de produção: “Corte e Costura” e
“Acabamento”; o tempo utilizado por produto nestes departamentos, bem como os custos diretos
por unidade se encontram a seguir. O tempo total consiste no tempo gasto por unidade vezes a
quantidade produzida apresentada no quadro anterior:

       Quadro 02:

                              Tempo Despendido na Produção
                               Corte e Costura                Acabamento
                          Unitário           Total     Unitário          Total
     Camisetas             0,30 h           5.400 h     0,15 h         2.700 h
     Vestidos              0,70 h          2.940 h      0,60 h         2.520 h
     Calças                0,80 h          10.400 h     0,30 h         3.900 h
     Total                                 18.740 h                    9.120 h



       Quadro 03:


                                            Custos Diretos por Unidade
                                  Camisetas         Vestidos                Calças
     Tecido                         $3,00            $4,00                  $3,00
     Aviamentos                     $0,25            $0,75                  $0,50
     Mão-de-obra Direta             $0,50            $1,00                  $0,75
     Total                          $3,75            $5,75                  $4,25




                                                                                               46
Os Custos Indiretos e as despesas são as seguintes, por mês:


       Quadro 04:

                 Custos Indiretos
                            Aluguel                                       $24.000
                        Energia Elétrica                                  $42.000
                 Salários Pessoal da Supervisão                           $25.000
                     Mão-de-obra Indireta                                 $35.000
                          Depreciação                                     $32.000
                     Material de Consumo                                  $12.000
                            Seguros                                      _$20.000
                              Total                                      $190.000
                 Despesas
                         Administrativas                                  $50.000
                          Com Vendas                                      $43.000
                  Comissões (5% das Vendas)                            $24.020 (*)
                              Total                                      $117.020

                (*) Estamos supondo que toda a quantidade produzida foi vendida.

       Com estas informações, podemos apurar o custo de cada produto, inicialmente, de acordo
com a técnica apresentada, sem Departamentalização.

Atribuição dos CIF Diretamente aos Produtos – Sem Departamentalização
        Para atribuir os Custos Indiretos de Fabricação aos produtos, utilizaremos como base de
rateio a mão-de-obra direta total utilizada por produto, chegando aos seguintes resultados (sempre
tendo em vista que os valores apresentados são calculados com todas as casas decimais, ou seja,
sem arredondamento):

       Quadro 05:

            Custo de Mão-de-obra Direta
                                             Unitário                   Total
            Camisetas                         $0,50                    $9.000
            Vestidos                          $1,00                    $4.200
            Calças                            $0,75                    $9.750
            Total                                                      $22.950



       Quadro 06:

                                   Taxa de Aplicação dos CIF
                    Custos Indiretos                              $190.000
                    M. O. D. Totais                          _____$22.950
                    Taxa Aplic. CIF                          $8,2789 / mod




                                                                                                 47
Os Custos Indiretos Aplicados ficam:

       Quadro 07:

                                                    Aplicação dos CIF
                                              Unitário             Total
                Camisetas                      $4,14              $74.510
                Vestidos                       $8,28              $34,771
                Calças                         $6,21              $80.719
                Total                                             190.000




       Podemos agora elaborar o seguinte quadro resumo:

       Quadro 08:

                                         Camisetas      Vestidos         Calças
            Custos Diretos                 $3,75         $5,75           $4,25
            Custos Indiretos                $4,14         $8,28           $6,21
            Custo Total                    $7,89         $14,03          $10,46
            Preço da Venda                 $10,00        $22,00          $16,00
            Lucro Bruto Unitário           $2,11         $7,97           $5,54
            Margem %                       21,1%         36,2%           34,6%
            Ordem de Lucratividade           3º            1º              2º

       Conforme pode-se observar, o produto com maior margem bruta unitária é o vestido tanto
em valor absoluto ($7,97) quanto em termos relativos (36,2%) . As calças possuem o segundo
maior lucro bruto tanto em valores absolutos, quanto em termos percentuais. Veja que neste caso as
camisetas figuram em último lugar, tanto no valor do lucro bruto quanto na margem.
       Por fim, iremos elaborar a seguinte Demonstração do Resultado, levando-se em
consideração que toda a produção do mês tinha sido vendida.

       Quadro 09:
                                  Demonstração do Resultado

                                       Camisetas      Vestidos       Calças         Total
   Vendas                                 $180.000       $92.400    $208.000         $480.400
   Custos dos Produtos Vendidos           $142.010       $58.921    $135.969         $336.900
    Tecido                                 $54.000       $16.800     $39.000         $109.800
    Aviamentos                              $4.500        $3.150      $6.500          $14.150
    Mão-de-obra Direta                     _$9.000       _$4.200     _$9.750         _$22.950
    Subtotal C. Diretos                    $67.500       $24.150     $55.250         $146.900
    Custos Indiretos                       $74.510       $34.771     $80.719         $190.000
   Lucro Bruto                             $37.990       $33.479     $72.031         $143.500
   Despesas Administrativas                 -             -            -              $50.000
   Despesas com Vendas                      -             -            -              $67.020
   Lucro Antes do IR                        -             -            -              $26.480


                                                                                                48
Solução com Departamentalização
        No item anterior, custeamos os produtos utilizando o Método de Custeio por Absorção,
porém sem a utilização da Departamentalização, baseando-nos somente no custo da mão-de-obra
direta para efeito de rateio. Agora, iremos custear aqueles mesmos produtos utilizando a
Departamentalização.
        Para tanto, apresentamos abaixo a relação dos departamentos da área de produção da
empresa:

                 Departamentos Envolvidos
                 De Produção:                    De Apoio:
                 Corte e Costura                 Compras
                 Acabamento                      Almoxarifado
                                                 Adm Produção

       Ressaltamos que, para fins unicamente didáticos, a estrutura utilizada neste modelo foi
“enxugada”, não apresentando departamentos, tais como Manutenção, Criação e Modelagem etc.
para simplificar o entendimento dos novos conceitos a serem introduzidos nos itens posteriores.




                                                                                                  49
Quadro 10:

                            MAPA DE RATEIO DOS CIF AOS DEPARTAMENTOS DE PRODUÇÃO

                                                                                                             Totais
                                           APOIO                                  De Produção

                           Compras      Almoxarifado    Adm. Produção    Corte e Costura     Acabamento

Aluguel                        $4.200          $4.600           $4.200             $6.000           $5.000     $24.000
Energia Elétrica               $6.500          $5.500           $5.000            $14.000         $11.000      $42.000
Salários Pés. Supervisão       $3.900          $3.350           $5.250             $7.000          $5.500      $25.000
Mão-de-obra Indireta           $5.000          $3.400           $6.700            $12.000          $7.900      $35.000
Depreciação                    $4.000          $4.500           $4.900             $9.500           $9.100     $32.000
Material de Consumo            $2.000          $1.000           $1.800             $4.200          $3.000      $12.000
Seguros                       _$2.400         _$6.000          _$2.000            _$4.900         _$4.700     _$20.000
Subtotal 1                    $28.000         $28.350          $29.850            $57.600         $46.200     $190.000
Rateio Compras             _($28.000)         _$6.000          _$5.000            _$9.500         _$7.500           _0
Subtotal 2                          0         $34.450          $34.850            $67.100         $53.700     $190.000
Rateio Almoxarifado                 0      _($34.350)          _$8.000           _$11.950         $14.400            0
Subtotal 3                          0               0          $42.850            $79.050         $68.100     $190.000
Rateio Adm Produção                 0               0        ($42.850)           _$23.950        _$18.900            0
Total Deptos. Prod.                 0               0                0           $103.000         $87.000     $190.000
N° de Horas Produtivas                                                           18.740 h          9.120 h
Custo por Hora                                                                5,4963 $ / h    9,5395 $ / h




                                                                                                                         50
Conforme a técnica mostrada, apresentamos um possível mapa de rateio dos Custos
Indiretos aos departamentos da fábrica, com o conseqüente rateio dos custos dos
departamentos de apoio aos de produção. Lembramos que outros resultados poderiam ser
obtidos caso os critérios de rateio utilizados fossem diferentes.
        Com o custo por hora de cada departamento de produção, podemos apurar o CIF a
ser aplicado em cada unidade de produto com base nas informações de tempo de produção
do Quadro 11, conforme segue:

       Quadro 11:
                              Custos Indiretos Unitários

                           Corte e Costura       Acabamento               Total
 Camisetas                      1,65                1,43                  3,08
 Vestidos                        3,85               5,72                  9,57
 Calças                          4,40               2,86                  7,26

       Podemos agora elaborar o seguinte quadro-resumo dos produtos, segundo o método
apresentado acima:

       Quadro12:
                          Quadro-resumo – Com Departamentalização

                                   Camisetas      Vestidos          Calças
        Custos Diretos                  $3,75      $5,75            $4,25
        Custos Indiretos                 $3,08      $9,57            $7,26
        Custo Total                     $6,83      $15,32           $11,51
        Preço da Venda                  $10,00     $22,00           $16,00
        Lucro Bruto Unitário            $3,17      $6,68            $4,49
        Margem %                        31,7%      30,4%            28,1%
        Ordem de Lucratividade            1º         2º               3°

             Os vestidos ainda continuam com o maior lucro bruto por unidade, porém
sua margem bruta, em termos percentuais, não é mais alta, passando agora para o segundo
lugar.




                                                                                     51
Vejamos a demonstração do Resultado.

             Quadro 13:
                            Demonstração do Resultado
                              Camisetas      Vestidos        Calças         Total
Vendas                             $180.000       $92.400    $208.000        $480.400
Custos dos Produtos Vendidos       $122.936       $64.348    $149.615        $336.900
Tecido                              $54.000       $16.800     $39.000        $109.800
Aviamentos                           $4.500        $3.150      $6.500         $14.150
Mão-de-obra Direta                  _$9.000       _$4.200     _$9.750        _$22.950
Subtotal Diretos                    $67.500       $24.150     $55.250        $146.900
Corte e Costura                     $29.680       $16.159     $57.161        $103.000
Acabamento                          $25.757       $24.039     $37.204         $87.000
         Subtotal CIF               $55.436       $40.198     $94.365        $190.000
Lucro Bruto                         $57.064       $28.052     $58.385        $143.500
Despesas Administrativas             -             -            -             $50.000
Despesas com Vendas                  -             -            -             $67.020
Lucro Antes do IR                    -             -            -             $26.480

             Lembramos que os cálculos foram efetuados com todas as casas decimais,
podendo haver diferenças caso os mesmos sejam efetuados com casas arredondadas.




                                                                                      52
APLICAÇÃO DO SISTEMA DE CUSTEIO ABC AO EXEMPLO ANTERIOR


No caso do nosso exemplo, vamos admitir que foram selecionadas as seguintes atividades:



                    Departamentos                                       Atividades
             Compras                                         Comprar Matérias
                                                             Desenvolver Fornecedores
             Almoxarifado                                    Receber Materiais
                                                             Movimentar Materiais
             Administração da Produção                       Programar Produção
                                                             Controlar Produção
             Corte e Costura                                 Cortar
                                                             Costurar

             Acabamento                                      Acabar
                                                             Despachar Produtos



Quadro 14:Levantamento das Atividades Relevantes dos Departamentos




É importante observar que para cada atividade devemos atribuir o respectivo custo e um
direcionador.


Quadro 15:Levantamento dos Custos de Atividades
       Departamentos                         Atividades                          Custos

   Compras                        Comprar Material                      16.000
                                  Desenvolver Fornecedores              12.000
                                  Total                                 28.000

   Almoxarifado                   Receber Materiais                     12.350
                                  Movimentar Materiais                  16.000
                                  Total                                 28.350

  Administração da Produção       Programar Produção                    16.000
                                  Controlar Produção                    13.850
                                  Total                                 29.850

  Corte e Costura                 Cortar                                29.000
                                  Costurar                              28.600
                                  Total                                 57.600

   Acabamento                      Acabar                               14.000
                                   Despachar Produtos                   32.200
                                   Total                                46.200




                                                                                          53
Quadro 16:Levantamento dos Direcionadores de Atividades
Departamento                         Atividades              Direcionadores
   Compras                       Comprar Materiais             Nº de Pedido
                              Desenvolver Fornecedores       Nº de Fornecedores
 Almoxarifado                     Receber Materiais        Nº de Recebimentos
                               Movimentar Materiais         Nº de Requisições
 Administração da Produção      Programar Produção            Nº de Produtos
                               Controlar Produção              Nº de lotes
 Corte e Costura                     Cortar                 Tempo de Corte
                                    Costurar               Tempo de Costura
 Acabamento                         Acabar                Tempo de Acabamento
                               Despachar Produtos        Apontamento de Tempo


Para a atividade Comprar Materiais, admite-se que os produtos são homogêneos, o
direcionador a ser utilizado é o número de pedidos de compra de material. Há casos em
que os pedidos têm características muito diferentes uns dos outros. Nestes casos, deve-se
procurar outra medida de atividade, tal como o tempo gasto por pedido, já que o “número
de pedidos”, não representa o esforço requerido.
Para a atividade Desenvolver Fornecedores, o direcionador escolhido foi o número de
fornecedores para cada item de material (que é facilmente identificável com o produto).
Assim, se um produto possui mais fornecedores do que outro, este produto “recebe” mais
custo desta atividade do que um produto que possua menos fornecedores.
Para a atividade Receber Materiais, o direcionador é o número de recebimentos, também
facilmente identificável com os produtos.
A atividade Movimentar Materiais será direcionada aos produtos conforme o número de
requisições do departamento de produção ao almoxarifado. Poderia ser também o peso de
cada requisição.
Programar a Produção será direcionada, de acordo com o número de linhas de produtos.
No caso, chegou-se a conclusão de que a melhor medida de saída desta atividade era o
número de itens de produtos a programar.
A atividade Controlar a Produção terá como direcionador o número de lotes produzidos.
Admitiu-se que o esforço exigido desta atividade estava relacionado ao número de lotes
produzidos, portanto, a serem controlados.


                                                                                      54
Para as atividades Cortar e Acabar, os direcionadores são os tempos gastos em cada
produto para que a atividade seja efetuada.
Para a atividade Despachar Produtos, teremos como direcionador um levantamento do
tempo gasto com os despachos através do preenchimento de relatório de tempo gasto pelo
funcionário.


         Quadro 17:
                             Direcionadores de Custos das Atividades

                                   Camisetas         Vestidos      Calças     Total

Nº de pedidos compra                    150            400           200              750
N° de fornecedores                        2             6             3                11
N° de recebimentos                      150            400           200              750
N° de requisições                       400           1.500          800             2.700
N° de produtos                            1              1            1                 3
N° de lotes                              10             40            20               70
Horas utilizadas para cortar          2.160 h         882 h        2.600 h          5.642 h
Horas utilizadas para costurar        3.240 h        2.058 h       7.800 h         13.098 h
Horas utilizadas para acabar           2.700          2.520         3.900            9.120
Apontamento de tempo                   25 h           50 h          25 h             100 h

         Agora só nos falta então calcular o custo do produto. A seqüência de cálculos é:




        ♦ Custo da atividade atribuído ao produto = custo unitário do direcionador x n° de
direcionadores do produto




         Por exemplo, a atividade Comprar Materiais, para as camisetas, ficaria:




         ♦ Custo da atividade atribuído ao produto = 21,3333 $ /pedido x 150 pedidos =
$3.200




                                                                                              55
Não demonstraremos aqui o cálculo efetuado para todas as atividades, mas
apresentamos, abaixo, o quadro com os custos unitários:


       Quadro 18:

                                    Custos Unitários


                                      Camisetas           Vestidos        Calças
    Comprar Materiais                     $0,1778         $2,0317         $0,3282
    Desenvolver Fornecedores              $0,1212         $1,5584         $0,2517
    Receber Materiais                     $0,1372         $1,5683         $0,2533
    Movimentar Materiais                  $0,1317         $2,1164         $0,3647
    Programar Produção                    $0,2963         $1,2698         $0,4103
    Controlar Produção                    $0,1099          $1,8844        $0,3044
    Cortar                                $0,6168         $1,0794         $1,0280
    Costurar                              $0,3930         $1,0699         $1,3101
    Acabar                                $0,2303          $0,9211        $0,4605
    Despachar Produtos                    $0,4472          $3,8333        $0,6192
    Total                                 $2,6614         $17,3328        $5,3305

       O quadro-resumo fica:


Quadro 19:

                    Quadro-resumo – Departamentalização com ABC

                                    Camisetas       Vestidos         Calças
        Custos Diretos                $3,75          $5,75           $4,25
        Custos Indiretos              $2,66         $17,33            $5,33
        Custo Total                   $6,41         $23,08            $9,58
        Preço da Venda                $10,00        $22,00           $16,00
        Lucro Bruto Unitário           $3,59        ($1,08)          $6,42
        Margem %                       35,9         - 4,9%           40,1%
        Ordem de Lucratividade          2°             3º              1°

        Os vestidos, que no rateio direto (sem departamentalização), apresentavam a maior
margem bruta (36,2%), passaram, com a departamentalização, para o segundo lugar, com
margem bruta de 30,4%. Agora, com o ABC passam a apresentar margem negativa de –
4,9%!
        Este fenômeno (produtos que se pensava serem lucrativos com o custeio tradicional
revelarem-se deficitários com o uso do ABC) é comum sempre que ocorrerem os seguintes
fatores:

       a) alta proporção de custos indiretos nas atividades de apoio; e
       b) diversidade de produtos, notadamente no que se refere à complexidade e a
          diferentes volumes de produção.

                                                                                       56
Nessas circunstâncias, os produtos mais complexos fabricados em baixos volumes
revelar-se-ão,com o ABC, menos lucrativos do que se pensava que fossem. Inversamente,
os produtos mais simples, fabricados em altos volumes, apresentarão margens maiores.
        Isso ocorre porque, nos chamados sistemas tradicionais de custeio, as bases de
rateio (geralmente medidas de volume) não refletem o real consumo de recursos pelos
produtos.
        Não ocorrendo os fatores a e b citados, isto é, sendo os custos indiretos
relativamente baixos e a produção padronizada, não haverá diferenças significativas entre
os métodos. Entretanto, acreditamos que o ABC dá mais transparência à análise dos custos,
além de outras vantagens que serão vistas.

       Quadro 20:
                                 Demonstração do Resultado


                                 Camisetas        Vestidos      Calças         Total
Vendas                               $180.000        $92.400   $208.000         $480.400
Custos dos Produtos Vendidos         $115.406        $96.948   $124.546         $336.900
Tecido                                $54.000        $16.800    $39.000         $109.800
Aviamentos                             $4.500         $3.150     $6.500          $14.150
Mão-de-obra Direta                    _$9.000        _$4.200    _$9.750         _$22.950
Subtotal Diretos                      $67.500        $24.150    $55.250         $146.900
Comprar Materiais                      $3.200         $8.533     $4.267          $16.000
Desenvolver Fornecedores               $2.182         $6.545     $3.273          $12.000
Receber Materiais                      $2.470         $6.587     $3.293          $12.350
Movimentar Materiais                   $2.370         $8.889     $4.741          $16.000
Programar Produção                     $5.333         $5.333     $5.333          $16.000
Controlar Produção                     $1.979         $7.914     $3.957          $13.850
Cortar                                $11.102         $4.533    $13.364          $29.000
Costurar                               $7.075         $4.494    $17.032          $28.600
Acabar                                 $4.145         $3.868     $5.987          $14.000
Despachar Produtos                    _$8.050      _$16.100     _$8.050         _$32.200
Subtotal Atividades (CIF)             $47.906        $72.798    $69.296         $190.000
Lucro Bruto                           $64.594       ($4.548)    $83.454         $143.500
Despesas Administrativas               -              -           -              $50.000
Despesas com Vendas                    -              -           -              $67.020
Lucro Antes do IR                      -              -           -              $26.480


Uma Comparação dos Resultados
       Apresentamos a seguir dois gráficos comparando a margem bruta de cada produto
de acordo com os três diferentes cálculos de custo apresentados.
       O primeiro mostra a variação dos custos dos produtos de acordo com os diferentes
cálculos de custo:




                                                                                       57
Margem Bruta dos Produtos

  50%
                                                                                                       Sem
  40%                                                                                                  Departamentalização
  30%
                                                                                                       Com
  20%                                                                                                  Departamentalização

  10%                                                                                                  Departamentalização
   0%                                                                                                  com ABC
             CAMISETA                                       VESTIDO                CALÇA
 -10%


       O segundo gráfico a ser apresentado é o mesmo que o anterior só que com outra
disposição, de forma a indicar a variação na ordem da lucratividade dos mesmos:



                                    Margem Bruta dos Produtos


  50%
  40%
  30%                                                                               camisa   vestido   calça

  20%
  10%
   0%
              Departamentalização




                                     Departamentalização



                                                             Departamentalização




 -10%
                                                                 Com ABC
                                            Com
                     Sem




                                                                                                                       58
EXERCICIOS
     1. Os Supermercados BARATÃO querendo saber se existe distorção nos custos de seus
     produtos, deseja implementar o sistema de custeio ABC para três linhas de produto –
     assados, leite e sucos de frutas, e alimentos congelados. As receitas, o custo das
     mercadorias vendidas, os custos de suporte à loja e a utilização da área de atividade das
     três linhas de produto são:

                                    ASSADOS         LEITE E SUCOS              PRODUTOS
                                                     DE FRUTAS                CONGELADOS
Dados financeiros
- Receitas                         R$ 57.000     R$ 63.000                R$ 52.000
- Custo das mercadorias vendidas   R$ 38.000     R$ 47.000                R$ 35.000
- Suporte à loja *                 R$ 11.400     R$ 14.100                R$ 10.500

               Utilização das áreas de atividades (direcionador de custo) em quantidades
Compra (ordens de compra)                  30            25                     13
Entrega (entregas)                         98            36                      28
Estocagem na prateleira (horas)          183            166                      24
Suporte ao cliente (itens vendidos) 15.500          20.500                    7.900
         * Os custos de suporte (CUSTOS INDIRETOS) à loja foram rateados de forma
         arbitrária com base no custo das mercadorias vendidas, conforme valores acima já
         calculados por conta de rateio.

        Sabendo os direcionadores de recursos e suas respectivas quantidades, pede-se:
        a) Utilize o sistema de custeio anterior para montar um relatório de rentabilidade por
           linha de produto dos Supermercados BARATÃO.
        b) Utilize o sistema ABC (compra a R$ 100,00 por ordem de compra, entrega a R$
           80,00 por entrega efetuada, estocagem na prateleira a R$ 20,00 por hora e suporte
           ao cliente a R$ 0,20 por item vendido) para montar um relatório de rentabilidade
           por linha de produto dos Supermercados BARATÃO.
        c) O que o sistema ABC no item 2 fornece de novo aos gerentes dos Supermercados
           BARATÃO?



     2. Determinada empresa dedica-se a fabricação de dois produtos, com as seguintes
     características de custos unitários:

                           PRODUTO A PRODUTO B
     Material Direto       20,00     25,00
     Mão de Obra Direta    10,00     6,00

     O volume de produção e vendas é de 12.000 unidades do produto A e de 4.000 unidades do
     produto B, por período, e os preços de venda são R$ 80,00 e R$ 95,00 respectivamente.
     Os custos indiretos de fabricação totalizam R$ 500.000,00 por período.




                                                                                           59
Através de entrevistas, análise de dados na contabilidade etc, verificou-se que os custos
indiretos referiam-se as seguintes atividades:

ATIVIDADE                                             CUSTO EM REAIS (R$)
Inspecionar materiais                                 60.000
Armazenar materiais                                   50.000
Controlar estoques                                    40.000
Processar máquinas e mantê-las em funcionamento       150.000
Engenharia de Processos                               200.000
Total                                                 500.000

O levantamento dos dados físicos relativos as atividades revelou o seguinte:
                                                  PRODUTO A PRODUTO B
Numero de lotes inspecionados e armazenados 5                     10
Número de horas-máquina                           4.000           6.000
Dedicação do tempo dos engenheiros                25%             75%

Pede-se: a) Calcular o custo e a margem bruta de cada produto pelo sistema tradicional
(rateio a base de MOD); b) IDEM ao item anterior, porém pelo CUSTEIO BASEADO EM
ATIVIDADE.

3. A Batatada Ltda. industrializa batatas fatiadas em sua fábrica altamente automatizada
em Quatis. Durante muitos anos ela produziu batatas apenas para o comércio varejista,
onde a qualidade do seu produto gozava de excelente reputação, mas, recentemente,
começou a colocar seu artigo também no mercado institucional, que abrange hospitais,
refeitórios e alojamentos universitários. A penetração neste mercado foi muito mais lenta
do que o esperado.
O sistema de custos em uso na Batatada Ltda. possui uma única categoria de custo direto
(materiais diretos, ou seja, as batatas cruas) e um único centro de custos indiretos (suporte
à produção). Os custos de suporte à produção são rateados com base no peso de batatas
fatiadas processadas. O custo total real, em 19_7, da produção de 1.000.000 kg de batatas
fatiadas (900.000 kg para o mercado varejista e 100.000 kg para o institucional) foi:

                      Materiais diretos consumidos               R$ 150.000,00
                      Suporte à produção                         R$ 983.000,00

O sistema atual de custeio não faz distinção entre batatas fornecidas ao mercado varejista
ou ao mercado institucional.
No final de 19_7, a Batatada Ltda. perdeu a concorrência de um grande contrato oficial no
mercado institucional: sua proposta foi 30% superior à da vencedora. Foi um choque, pois
a proposta da Batatada Ltda. incluía margem mínima de lucro. Além disso, a fábrica em
Quatis era amplamente reconhecida como a mais eficiente do ramo.
Em decorrência do processo de revisão de sua proposta perdedora, a Batatada Ltda. decidiu
explorar vários meios de aperfeiçoamento do seu sistema de custeio. Primeiramente
identificou que R$ 188.000,00 dos R$ 983.000,00 diziam respeito aos materiais de
embalagem que podiam ser atribuídos à tarefas individuais (R$ 180.000 para varejo e R$
8.000,00 para o mercado institucional), os quais agora passarão a ser classificados como
material direto. Os R$ 150.000,00 de materiais diretos consumidos foram assim
classificados: R$ 135.000,00 para o varejo e R$ 15.000, 00 para o institucional. Em
segundo lugar, a Idaho empregou o sistema ABC para examinar a diferença na maneira
como os dois produtos (batatas fatiadas para o varejo e para o mercado institucional)
                                                                                       60
usavam a área de suporte. A conclusão foi de que poderiam ser identificadas três atividades
e que diferentes utilizações ocorriam em duas delas. O custo indireto por kg de produto
acabado em cada área de atividade é o seguinte:

              Área de atividade            Batatas Fatiadas      Batatas Fatiadas
                                              (Varejo)          (Mercado Institucional)
              Limpeza                       R$ 0,12                 R$ 0,12
              Fatiamento                    R$ 0,24                 R$ 0,15
              Embalagem                     R$ 0,48                 R$ 0,12



Não havia nenhum saldo inicial ou final de qualquer estoque (materiais, produtos em
elaboração ou produtos acabados).
Pede-se:
  a) Calcular o custo por kg das batatas Idaho de acordo com o sistema corrente de custeio,
ou seja, pelo sistema de custeio que levou a empresa a perder a concorrência.
  b) Determinar, segundo o sistema de custeio baseado em atividades (Custeio ABC), o
custo por kg das batatas fatiadas para o varejo e para o marcado institucional.




                                                                                        61
6. CUSTEIO BASEADO EM ATIVIDADES (ABC) – ABORDAGEM
GERENCIAL E GESTÃO ESTRATÉGICA DE CUSTOS
       Vimos uma primeira abordagem do Custeio Baseado em Atividades (ABC). Ali
utilizamos um conceito de atividade limitado ao contexto de cada departamento, numa
visão exclusivamente funcional e de custeio de produto. Esta visão conhecida como
primeira versão ou primeira geração do ABC.
       Na abordagem anterior o objetivo era o custeio de produto para fins de avaliação de
estoques para atender às legislações fiscal e societária.
       Por essa razão é que se permitiu a inclusão de custos fixos estruturais no custo das
atividades. Também, lá admitimos o uso de rateios quando não fosse possível a alocação
direta ou rastreamento. Porém, alertamos para o perigo que esses procedimentos podem
representar para certas decisões.
       O ABC é na realidade, uma ferramenta de gestão de custos, muito mais do que de
custeio do produto.
       Vamos analisar o ABC através de uma abordagem mais ampla e mais consistente
com sua real dimensão.


Segunda Geração do ABC
       A segunda versão ou geração do ABC foi concebida de forma a possibilitar a
análise de custos sob duas visões:


       a) a visão econômica de custeio, que é uma visão vertical, no sentido de que
              apropria os custos aos objetos de custeio das atividades realizadas em cada
              departamento; e
       b) a visão de aperfeiçoamento de processos, que é uma visão horizontal, no sentido
              de que capta os custos dos processos através das atividades realizadas nos
              vários departamentos funcionais.
       A visão vertical de custeio fornece basicamente os mesmos dados que já estavam
contemplados na primeira versão do ABC.
       A visão horizontal, de aperfeiçoamento de processos, reconhece que um processo é
formado por um conjunto de atividades encadeadas, exercidas através de vários
departamentos da empresa. Esta visão horizontal permite que os processos sejam
analisados, custeados e aperfeiçoados através da melhoria de desempenho na execução das
atividades.


                                                                                        62
Os sistemas tradicionais geralmente refletem os custos segundo a estrutura
organizacional da empresa, na maioria dos casos estrutura funcional. O ABC, nesta visão
horizontal, procura custear processos; e os processos são, via de regra, interdepartamentais,
indo além da organização funcional. O ABC, assim, pode ser visto como uma ferramenta
de análise dos fluxos de custos, e quanto mais processos interdepartamentais houver na
empresa, tanto maiores serão os benefícios do ABC. Uma observação importante: quando
se tem por objetivo calcular os custos dos processos, é preciso decidir sobre a inclusão, ou
não, nos custos das atividades que compõem os processos, de determinados itens de custos
diretamente alocáveis a produtos ou linhas, como, por exemplo, materiais diretos, sucatas,
refugos, comissões etc.
       Para se ter uma visão talvez mais esquemática veja-se o seguinte: normalmente a
empresa é dividida em Departamentos (logo a seguir, representados pelas colunas); mas as
atividades acontecem dentro dos Departamentos (representadas pelas linhas). Uma
atividade não necessariamente é executada dentro de um único departamento, e quando
isto ocorre ela pode ser, na maioria das vezes, dividida em subatividades.
       Por exemplo, dentro de Departamento Financeiro, efetua-se a atividade de efetuar o
pagamento dos fornecedores; só que essa atividade faz parte do processo de pagar
fornecedores que é composto por outras atividades além desta. Talvez a área de Compras
produza um documento que vá ser enviado ao Departamento financeiro para autorizar o
pagamento. Com isso, o processo completo de pagar o fornecedor começa na área de
Compras e se completa no Departamento Financeiro.
       Com isso, se se quiser conhecer o custo total do processo “pagar fornecedores”, é
necessário somar, “na horizontal” custos incorridos em dois departamentos diferentes, ou
seja, soma-se os custos das atividades envolvidas no processo.
       Suponha-se um “pedaço” da empresa assim representado:

                     Depto.              Depto. Análise de Depto.             Depto.
                     Compras             Crédito           Vendas             Financeiro
Emitir Pedido        xxxxxxxxxx
Autorizar Pagamento xxxxxxxxxx
Efetuar Pagamento
Autorizar Crédito                        xxxxxxxxxx                           xxxxxxxxxx
Receber Pedido                                                xxxxxxxxxx
Autorizar Venda                                               xxxxxxxxxx
Efetuar Venda                                                 xxxxxxxxxx
Comunicar     Depto.                                          xxxxxxxxxx
Fin.
Efetuar Recebimento                                                           xxxxxxxxxx


                                                                                           63
Nessa visão bastante simples tem-se: o Departamento de Análise de Crédito tem
uma única atividade.
       O de Compras tem uma atividade que começa e termina nele (emitir pedido)
(atenção, essa atividade é uma parte do Processo de Compra que deve ter sido iniciado na
área da Fábrica ou da Administração de onde partiu a requisição). Esse Departamento de
Compras tem outras atividades que é autorizar o pagamento aos fornecedores; mas essa
atividade é completada no Departamento Financeiro. Assim, o processo de pagar
fornecedores é formado pelo que se faz em Compras e no Financeiro.
       O Departamento de Vendas possui quatro atividades, que fazem parte de um
processo que se inicia aqui e termina no Departamento Financeiro; afinal, o processo total
de receber dos clientes começa com o aviso de Vendas ao Financeiro e com a efetiva
cobrança por parte deste.
       Vê-se então que as atividades e processos estão acontecendo “na horizontal”
enquanto que as estruturas tradicionais, em Departamentos, são vistas mais na forma
“vertical”. Veremos com mais detalhes o custeamento de processos em itens posteriores.


ABC e Reengenharia
       Nesta segunda versão, o ABC deveria ser sempre implementado através de uma
análise de processos, e as informações por eles geradas servem para auxiliar a gestão de
processos. Ao analisar os processos para identificar e selecionar os direcionadores de
custos, o ABC poderá, já na fase de implementação, propiciar economias que justifiquem a
relação custo-beneficio do projeto.
       Assim, a implantação de um sistema de custo baseado nos conceitos do ABC pode
dar origem a uma reengenharia de processos. O caminho inverso também é possível: uma
empresa que esteja envolvida no projeto de reengenharia pode desejar conhecer os custos
das atividades dos processos e avaliar as economias obtidas, e daí, a necessidade de um
sistema de custos por atividades. O ABC pode ser, então, um instrumento de mudanças.
       É necessário, porém, que as pessoas tenham disposição e motivação para promover
essas mudanças.


ABC e Análise de Valor
       A análise de custos propiciada pelo ABC pode ser completada pela análise de valor
das atividades e dos processos. Essa análise de valor deve ser realizada sempre sob a ótica
do cliente, interno ou externo, isto é, daquele que recebe e utiliza o bem ou serviço gerado
pela atividade.

                                                                                         64
Neste sentido o ABC propõe que os custos sejam reportados por atividades,
classificando-as em atividades que adicionam ou não valor para o cliente (interno ou
externo).
       Atividades que não adicionam valor são aquelas que poderiam ser eliminadas sem
afetar os atributos do produto ou serviço. Esse julgamento é um tanto quanto subjetivo;
porém, a certo consenso em relação a algumas atividades que não agregam valor, como por
exemplo: inspecionar, conferir, retrabalhar, armazenar, movimentar materiais etc.


ABC e Gestão baseada em Atividades
       A Gestão baseada em atividades apóia-se no planejamento, execução e mensuração
do custo das atividades para obter vantagens competitivas; utiliza o Custeio Baseado em
Atividades e caracteriza-se por decisões estratégicas como:
       Alterações no mix de produtos.
       Alterações no processo de formação de preços.
       Alterações nos processos.
       Redesenho de produtos.
       Eliminação ou redução de custos de atividades que não agregam valor.
       Eliminação de desperdícios.
       Elaboração de orçamentos com base em atividades etc.


Definição do Escopo do Projeto ABC
       Como se pôde ver nos itens anteriores, um projeto de implementação de ABC pode
propiciar ampla gama de informações. É fundamental definir claramente o escopo do
projeto, que pode incluir itens como:
       Custeio de produtos, linhas ou famílias de produtos.
       Inclusão ou não de gastos com vendas e administração dos custos dos produtos,
       linhas ou famílias.
       Custeio de processos.
       Custeio de canais de distribuição.
       Custeio de clientes, mercados e segmentos de mercado.
       Análise de lucratividade desses objetos custeados.
       Utilização de custos históricos ou pré-determinados.
       Se será também sistema de acumulação ou apenas de análise de custos.
       Se o sistema será recorrente ou de uso apenas periódico etc.


                                                                                    65
Voltando à Abordagem Inicial - Custeio Baseado em Atividades (ABC)
         Vamos retomar o exemplo utilizado na Abordagem Inicial e a ele aplicar, agora
conceitos mais amplos do Custeio baseado em Atividades. Suponhamos que a empresa
tenha tomado duas decisões na definição do escopo do projeto:
         a) que incluiria as atividades de vendas e administração no custo dos produtos, e;
         b) que custearia também, os principais processos.

         Observe que a inclusão das despesas no “custo” dos produtos faz-se apenas no
campo gerencial, pois contraria os Princípios Fundamentais da Contabilidade e as
Legislações Societária e Fiscal.
         É importante salientar, também que os três produtos trabalhados no exemplo
procuram ilustrar, na realidade, diferentes linhas ou famílias de produtos.


Custeando Produtos
         O primeiro passo é o levantamento das atividades das áreas de administração e de
vendas, seus “custos” e respectivos direcionadores. As atividades consideradas relevantes
foram:

Quadro 21:

            Levantamento das Atividades das Áreas Não Produtivas
            Áreas                          Atividades
            Administração                  Efetuar Registros Fiscais
                                           Pagar Fornecedores
                                           Receber Faturas
            Vendas                         Visitar clientes
                                           Emitir pedidos



         Seguindo a mesma linha de raciocínio apresentada, devemos agora, através dos
direcionadores de recursos, “abrir” os valores de Despesas Administrativas e Despesas
com Vendas em seus componentes, tais como aluguel, energia elétrica, salários, etc
alocando as parcelas destes “custos” às atividades contidas dentro das áreas acima.
         Esta abertura do saldo total de despesas com administração e vendas já deve fazer
parte do plano de contas de um bom sistema de contabilidade. Pode ser necessária alguma
adaptação neste sistema para uma formação ideal dos “custos” das atividades acima.
         Pode ocorrer também necessidade de rateio de despesas contabilizadas em uma
área para as demais; no caso da energia elétrica, por exemplo, pode a fatura estar

                                                                                          66
totalmente lançada como despesa administrativa, sendo que parte desta energia também foi
consumida pelo pessoal da área de vendas.
       Não apresentaremos os cálculos por entendermos não ser necessário ao
entendimento do conceito apresentado, além de, já terem sido apresentados os mesmos
conceitos a serem aqui utilizados (direcionadores de recursos e de atividades), só que
aplicados aos “custos” não produtivos.
       A maneira de definir atividades das áreas fora da produção e seus custos se dá
através da mesma técnica utilizada para os departamentos produtivos: identificação dos
componentes do custo total (aluguel, energia etc) e alocação de parcelas destes
componentes às atividades.
       Assim, as atividades acima ficam custeadas da seguinte forma:

       Quadro 22:

    Levantamento dos Custos das Atividades Não Produtivas
    Área                    Atividades                Custos
    Administração           Efetuar Registros Fiscais $7.000
                            Pagar Fornecedores        $10.000
                            Receber Faturas           $33.000
                            Total                     $50.000
    Vendas                  Visitar Clientes          $30.000
                            Emitir Pedidos            $13.000
                            Total                     $43.000

       Note que as comissões não estão lançadas como despesa de venda, uma vez que são
totalmente identificáveis com os produtos.
       O próximo passo é definir os direcionadores de atividades, ou seja, aqueles que
levam o custo das atividades para os produtos, bem como o “consumo” destes
direcionadores pelos produtos.
       Os direcionadores utilizados são:

       Quadro 23:
    Levantamento dos Custos das Atividades Não Produtivas
    Área             Atividades                 Direcionadores
    Administração    Efetuar Registros Fiscais  N° de registros entrada e saída
                     Pagar Fornecedores         N° de cheques emitidos
                     Receber Faturas            N° de faturas emitidas
    Vendas           Visitar Clientes           N° de visitas
                     Emitir Pedidos             N° de pedidos venda




                                                                                     67
Lembramos que as atividades que aqui apresentamos são propositadamente sucintas
  como forma de facilitar o acompanhamento do raciocínio. Por exemplo, a atividade Efetuar
  Registros Fiscais poderia ser subdividida em registros de entrada, saída, controle de
  impostos etc., bem como uma atividade Administrar Recursos Financeiros poderia ser
  composta pelas subatividades de pagar faturas e receber pagamentos etc.
         Já o “consumo” dos direcionadores pelos produtos é:

  Quadro 24:

                          Camisetas          Vestidos          Calças          Total
N° de registros entrada e 600                700               800             2.100
saída
N° de cheques emitidos    200                275               500             975
N° de faturas emitidas    200                250               360             810
N° de visitas             150                250               600             1.000
N° de pedidos venda       250                300               400             950

         De posse desses dados podemos apurar o custo unitário total de cada produto
  conforme a técnica explanada no item Atribuição dos Custos das Atividades aos Produtos,
  uma vez que as atividades dos departamentos produtivos já foram custeadas.

         Quadro 25:

  Custos Unitários Totais

                                      Camisetas           Vestidos             Calças
Comprar Materiais                     $0,1778             $2,0317              $0,3282
Desenvolver Fornecedores              $0,1212             $1,5584              $0,2517
Receber Materiais                     $0,1372             $1,5683              $0,2533
Movimentar Materiais                  $0,1317             $2,1164              $0,3647
Programar Produção                    $0,2963             $1,2698              $0,4103
Controlar Produção                    $0,1099             $1,8844              $0,3044
Cortar                                $0,6168             $1,0794              $1,0280
Costurar                              $0,3930             $1,0699              $1,3101
Acabar                                $0,2303             $0,9211              $0,4605
Despachar produtos                    $0,4472             $3,8333              $0,6192
Subtotal Produtivos                   $2,6614             $17,3328             $5,3305
Efetuar Reg. Fiscais                  $0,1111             $0,5556              $0,2051
Pagar Fornecedores                    $0,1140             $0,6716              $0,3945
Receber Faturas                       $0,4527             $2,4250              $1,1282
Visitar Clientes                      $0,2500             $1,7857              $1,3846
Emitir Pedidos                        $0,1901             $0,9774              $0,4211
Comissões                             $0,5000             $1,1000              $0,8000
Subtotal não Produtivos               $1,6178             $7,5153              $4,3335
Total                                 $4,2792             $24,8481             $9,6640


                                                                                         68
Vejamos o Quadro Resumo dos produtos:

     Quadro 26:
Quadro Resumo - ABC

                                                                Camisetas Vestidos                      Calças
        Custos Diretos                                          $3,75                   $5,75           $4,25
        Custos das Atividades                                   $4,28                   $24,85          $9,67
        Custo Total                                             $8,03                   $30,60          $13,92
        Preço da Venda                                          $10,00                  $22,00          $16,00
        Lucro Unitário                                          $1,97                   ($8,60)         $2,08
        Margem %                                                19,7%                   - 39,1%         13,0
        Ordem de Lucratividade                                  1°                      3°              2°

       Como vimos em Custeio Baseado em Atividades – Abordagem Inicial, a mudança
nos métodos de custeio altera não só o custo dos produtos como também a ordem de
lucratividade dos mesmos. Podemos notar que entre os métodos ABC (primeira e segunda
versão) há uma diferença na ordem de lucratividade, pois pelo segundo as camisetas
passam a ser mais lucrativas do que as calças, ocorrendo o inverso na primeira versão do
ABC.
       Apresentaremos a seguir o gráfico que demonstra a mudança na ordem de
lucratividade dos produtos:


                                       Margens dos Produtos

   50%
   40%
   30%
   20%
                                                                                                                 camisa
   10%
                                                                                                                 vestido
     0%
                                                                                                                 calça
                                                                                                  ABC
                 Departamentalização




                                          Departamentalização



                                                                         Departamentalização




  -10%
                                                                             Com ABC




  -20%
                                                 Com
                        Sem




  -30%
  -40%




                                                                                                                           69
(ATENÇÃO: Os percentuais apresentados no gráfico acima, a título de ABC, não são
diretamente comparáveis com os demais métodos, uma vez que o custo total no ABC
contém as despesas administrativas e com vendas. A classificação entre os produtos,
porém, continua válida.)
       Uma análise mais detalhada das causas destas alterações pode ser efetuada, tanto
em base dos processos ou mesmo das atividades. A análise dos dados fornecidos pelo ABC
permite a ligação entre este e a Reengenharia das empresas.


A Demonstração do Resultado ficaria então:
       Quadro 27:
       Demonstração do Resultado

                                  Camisetas      Vestidos       Calças      Total
Vendas                            $180.000       $92.400        $208.000    $480.400
Custos Diretos                    $67.500        $24.150        $55.250     $146.900
Tecido                            $54.000        $16.800        $39.000     $109.800
Aviamentos                        $4.500         $3.150         $6.500      $14.150
Mão-de-obra Direta                _$9.000        _$4.200        _$9.750     _$22.950
Custo das Atividades              $77.026        $104.362       $125.632    $307.020
Comprar Materiais                 $3.200         $8.533         $4.267      $16.000
Desenvolver Fornecedores          $2.182         $6.545         $3.273      $12.000
Receber Materiais                 $2.470         $6.587         $3.293      $12.350
Movimentar Materiais              $2.370         $8.889         $4.741      $16.000
Programar Produção                $5.333         $5.333         $5.333      $16.000
Controlar Produção                $1.979         $7.914         $3.957      $13.850
Cortar                            $11.102        $4.533         $13.364     $29.000
Costurar                          $7.075         $4.494         $17.032     $28.600
Acabar                            $4.145         $3.868         $5.987      $14.000
Despachar Produtos                _$8.050        _$16.100       _$8.050     _$32.200
Subtotal Produtivos               $47.906        $72.798        $62.296     $190.000
Efetuar Registros Fiscais         $2.000         $2.333         $2.667      $7.000
Pagar Fornecedores                $2.051         $2.821         $5.128      $10.000
Receber Faturas                   $8.148         $10.185        $14.667     $33.000
Visitar Clientes                  $4.500         $7.500         $18.000     $30.000
Emitir Pedidos                    $3.421         $4.105         $5.474      $13.000
Comissões                         _$9.000        _$4.620        _$10.400    _$24.020
Subtotal não Produtivos           $29.120        $31.564        $56.335     $117.020
Lucro Antes do IR                 $35.474        ($36.112)      $27.118     $26.480

       Note-se que esta demonstração não contém separação em “despesas de vendas”,
“administrativas”, “custo dos produtos vendidos” etc.; todas as despesas estão classificadas
por atividades. Com isso teria sido possível chegar a este ponto sem que houvesse a figura
da departamentalização .



                                                                                         70
Além disso, ou melhor, por causa disso, o resultado final é o Lucro Antes do
Imposto de Renda, ou seja, pode-se agora alocar esse imposto e chegar ao discutido
conceito de lucro líquido por produto.

Custeando Processos
       Uma das grandes vantagens do ABC frente a outros sistemas de custos mais
“tradicionais” é que ele permite uma análise que não se restringe ao custo do produto, sua
lucratividade ou não, sua continuidade ou não, etc., mas permite que os processos que
ocorrem dentro da empresa também sejam custeados. Aliás, talvez aqui estejam seus
maiores méritos.
       Uma vez que os processos são compostos por atividades que se inter-relacionam,
tal análise permite uma visualização das atividades que podem ser melhoradas,
reestruturadas ou até mesmo eliminadas dentro de um processo, de forma a melhorar o
desempenho competitivo da empresa.
       A visão de processos é completamente diferente da visão verticalizada do
departamento. Os processos são compostos por atividades que não necessariamente são
desempenhadas dentro de um mesmo departamento.
       Assim, os processos são interdepartamentais, portanto horizontal na estrutura
organizacional de uma empresa.
       Por exemplo, o processo de Compras seria composto pela seguinte seqüência de
atividades:


       Desenvolver Fornecedores
       Comprar MP
       Pagar Fornecedores


   Pode ocorrer a situação em que uma atividade faça parte de mais de um processo.
Quando isto ocorre é necessária uma verificação de quanto cada processo se utiliza desta
atividade para que a alocação do custo desta seja feita de forma correta aos processos.
   Um exemplo prático disto é o caso da atividade Processar Contabilidade. Neste caso
pode-se proceder de duas formas: substituição de uma atividade por suas subdivisões, ,
aumentando o nível do detalhamento (Processar Contabilidade substituída por Processar
Compras, Processar Vendas, Processar Sistema de Custos,etc.), sendo que cada atividade
nova terá seu respectivo direcionador de recurso; ou rateio do custo da atividade para suas



                                                                                          71
subdivisões com a utilização de algum tipo de direcionador, tal como o tempo gasto pelo
pessoal da Contabilidade para efetuar cada tarefa da atividade.
   Pode ser que haja a necessidade de custear processos mais amplos, tal como o processo
inteiro que vai desde o pedido de compra até o recebimento da matéria-prima. Neste caso
trata-se de uma soma de processos e não de um novo processo.
   O Processo de Compras ficaria então custeado da seguinte forma:


   Quadro 28:
   Custo do Processo de Compras


      Atividade                     Compras         Adm Geral        Total
      Desenvolver Fornecedores $12.000                               $12.000
      Comprar Materiais             $16.000                          $16.000
      Pagar Fornecedores                            $10.000          $10.000
      Total                         $28.000         $10.000          $38.000


ABC e Custeio Variável
       Conforme já comentado, a grande crítica ao uso do ABC está no problema do rateio
dos custos fixos. Por isso, muitos simplesmente o detestam.
       Na verdade, o uso do ABC é extraordinário em termos de identificar o custo das
atividades e dos processos e de permitir uma visão muito mais adequada para a análise da
relação custo/beneficio de cada uma dessas atividades e desses processos. Permite o
levantamento do quanto se gasta em determinadas atividades, tarefas e processos onde não
se agrega valor ao produto (manufaturado, na forma de serviços etc), mesmo que com a
devida cautela em função da sempre permanente presença de algum nível de erro e mesmo
de arbitrariedade nesses rateios.
       Todavia, é necessário lembrar que é absolutamente possível, viável e mesmo
necessário ter a aplicação do ABC também dentro do conceito do Custeio Variável; ou
seja, não existe nenhuma dificuldade maior, impossibilidade ou razão conceitual adversa
para que se tenha a totalidade dos custos e despesas apurados pelo ABC completamente
segregados em fixos e variáveis.
       Ou seja, pode-se chegar ao custo + despesa globais de um produto dividido em duas
parcelas: a) os custos diretos + os custos e despesas indiretos variáveis de cada produto e
b) os custos e despesas fixos apropriados por esse método.


                                                                                        72
Assim, com inteligência pode-se aproveitar do lado bom dos dois extremos:
apropriação só dos custos e despesas variáveis (Custeio Direto ou Variável) e apropriação
de todos os custos e despesas da empresa (ABC, neste caso).
       Na realidade, o conceito de Margem de Contribuição fica exatamente completo
dessa forma, já que todos os custos e despesas variáveis de todas as naturezas (produção,
vendas, administração, financiamento etc.) estarão totalmente alocados ao produto.
       É absolutamente incorreto dizer-se sempre que um método é, por definição, melhor
do que o outro. Na realidade, um é melhor do que o outro em determinadas circunstâncias,
para determinadas utilizações etc.
       O fundamental e desejável seria que a empresa tivesse sempre um sistema flexível
suficiente que propiciasse todas as informações necessárias, que são basicamente as
seguintes:


       1.       margem de contribuição de cada produto (custeio variável).
       2.       custo de produção de cada produto (custeio por absorção, de preferência
               com o rateio dos custos indiretos de fabricação pelo ABC – muito mais
               detalhado, analítico e com menor número de possíveis erros do que o
               tradicional rateio por departamentos).
       3.       soma de custo global (custos e despesas) de cada produto (ABC completo).


       Claro que nem sempre isso é possível, necessário e passível de ser financeiramente
suportado pela empresa. Por isso muitas vezes há que se analisar as necessidades mais
prementes e escolher-se entre as alternativas existentes.
       O importante, ressaltamos, é não ser uma atitude inflexível e talvez até obtusa de,
por definição, ser sempre contra um determinado método de custeio.
       Todos têm, conforme já várias vezes explicitado, seus méritos e suas falhas, aliás,
se um deles fosse absolutamente correto e completo os outros teriam simplesmente sumido
da literatura e da vida prática.


Outras Considerações sobre o ABC
       Os conceitos e a metodologia do Custeio Baseado em Atividades (ABC) aplicam-se
também as empresas não-industriais, pois atividades ocorrem tanto em processos de
manufatura quanto de prestação de serviços, Logo, é possível utilizar o ABC em
instituições financeiras, concessionárias de serviços públicos (telecomunicações, energia e


                                                                                        73
outras), hospitais, escolas, etc. Enfim, atividades e objetos de custeio são encontrados em
todas as organizações, inclusive naquelas de fins não lucrativos.
       O ABC também se ajusta muito bem às indústrias que utilizam sistema de
manufatura celular.
       O ABC pode ser implementado e sem interferir no sistema contábil corrente da
empresa, isto é, pode ser um sistema paralelo; pode, também, ser utilizado apenas
periodicamente. Neste caso, a periodicidade poderá ser preestabelecida ou ficar na
dependência de fatores como: alteração no mix de produtos, na tecnologia de produção, no
perfil de consumo de recursos pelas atividades ou destas pelos produtos etc.
       O ABC, por ser uma ferramenta eminentemente gerencial pode, também incorporar
conceitos utilizados na gestão econômica, como custo de oportunidade, custo de reposição,
depreciação diferente dos critérios legais etc.
de Custos
       A expressão “Gestão Estratégica de Custos” vem sendo utilizada nos últimos
tempos para designar a integração que deve haver entre processo de gestão de custos e o
processo de gestão da empresa como um todo. Entende-se que essa integração é necessária
para que as empresas possam sobreviver num ambiente de negócios crescentemente
globalizado e competitivo.
       Em ambiente de competitividade global ganhou força principalmente a partir de
meados da década de 70, quando empresas orientais passaram a concorrer mais fortemente
em mercados ocidentais. No Brasil esse fenômeno vem ocorrendo, principalmente a partir
desta década de 90, em função de maior abertura no mercado externo.
       Além da abertura de mercados, observa-se também o advento da utilização de
modernas tecnologias de produção e de gestão empresarial como Just-in –Time, Total
Quality Control, Total Quality Management, Flexible Manufacturing System, Computer
Integrated Manafactiring, Computer Aided Manufacturing, Computer Manufacturing
Design etc (JIT, TQC, FMS, CIM, CAM, CAD etc)
       Para sobreviver nesses mercados cada vez mais competitivos, a empresa precisa
perseguir e alcançar altos níveis de qualidade, eficiência e produtividade, eliminando
desperdícios e reduzindo custos. Assim, é necessário que os gestores recebam informações
precisas, tempestivas e atualizadas para um apoio eficaz ao processo decisório.


Limitaçes dos Sistemas Tradicionais de Custeio




                                                                                        74
Já há algum tempo os chamados “sistemas tradicionais de custeio” vinham perdendo
relevância por não atender, em muitos casos, adequadamente às necessidades informativas
dos gestores nesse novo ambiente de negócios. As principais deficiências nesses sistemas
tradicionais são as seguintes:


       distorções no custeio dos produtos, provocadas por rateios arbitrários de custos
       indiretos quando do uso dos custeios que promovem tais rateios.
       utilização de reduzido número de base de rateio, nesses mesmos casos.
       não mensuração dos custos da não-qualidade provocados por falhas internas e
       externas, tais como retrabalho e outras.
       não segregação dos custos as atividades que não agregam valor.
       não utilização do conceito de custo-meta ou custo-alvo.
       não consideração das medidas de natureza não financeira, mais conhecidos por
       indicadores físicos de produtividade.


   Assim, esses sistemas deixam de fornecer aos tomadores de decisão importantes,
informações que possibilitem melhores desempenhos no processo de melhoria contínua.


Princípios Fundamentais da Gestão Estratégica de Custos
       A estrutura conceitual da gestão estratégica de custos é constituída por uma série de
princípios reunidos em três grandes grupos: princípios de custos, princípios de mensuração
de desempenho e princípios de investimentos.


Alguns Princípios de Custos:
       Custos relevantes devem ser apropriados, preferencialmente, diretamente aos
       objetos que se pretende custear.
       Devem ser identificadas bases de alocação que reflita, adequadamente, as relações
       de causa e efeito entre os recursos consumidos e as atividades, e entre estas e os
       objetos que se pretende custear (no caso de apropriação integral de custos e
       despesas aos produtos).
       O custo real deve ser confrontado com o custo-meta.
       Devem ser estabelecidos centros de custos com base em grupos homogêneos de
       atividades.
       A utilização do Custeio Baseado em Atividades deverá melhorar o processo de
       apropriação (se adotada a idéia de alocação global de custos e despesas).

                                                                                         75
Princípios de Mensuração de Desempenhos
       Devem ser estabelecidas mensurações de desempenho para atividades relevantes.
       Essas mensurações de desempenho devem ser de natureza financeira e não-
       financeira (produtividade por hora trabalhada, por quilo consumida, vendas por
       funcionário, dias de atraso de balancetes contábeis, grau de satisfação dos
       adquirentes dos serviços do departamento jurídico etc)
       As mensurações de desempenho devem ser consistentes com os objetivos da
       empresa.
       As mensurações de desempenho devem melhorar a visibilidade dos direcionadores
       de custos, quando utilizados.


Alguns Princípios de Gestão de Investimentos
       A gestão de investimentos deve ser mais do que um processo de orçamento de
       capital
       A gestão de investimento deve ser consistente com os objetivos da empresa.
       As decisões de investimentos devem ser tomadas com suporte de múltiplos
       critérios.
       A gestão de investimentos deve dar suporte ao processo de redução ou eliminação
       de atividades que não adicionam valor.
       A gestão de investimentos deve dar suporte para atingimento do custo-meta.
       A gestão de investimento deve levar em consideração os dados relativos às
       atividades desempenhadas antes e depois da adoção de novas tecnologias.
       Todos os investimentos devem ter efetivo acompanhamento posterior para que seu
       desempenho possa ser comparado com o que fora originalmente previsto.


   Veja-se que são princípios básicos que fazem com que a Contabilidade de Custos esteja
inserida num mundo bem maior do que simplesmente acompanhar os custos de fabricação
de cada produto. O Contador de Custos acaba, numa visão estratégica, tendo um papel
muito mais amplo e relevante, bem como assumindo responsabilidade bem maior do que a
de sua função tradicional.
   Ele precisa acompanhar todos os gastos da empresa, precisa conhecer e acompanhar
todas as atividades, analisá-las quanto a sua utilidade de valor, acompanhar as efetivas
conseqüências das novas tecnologias feitas ou dos novos investimentos realizados, além de
verificar o desempenho de novos produtos e outras tarefas mais tradicionais.

                                                                                       76
Ele precisa conhecer quais são os planos estratégicos da empresa para participar do
processo de acompanhamento e se os fatos estão realmente fazendo com que e empresa se
encaminhe para os objetivos previamente definidos.
   Passa a ser papel também da Contabilidade de Custos, prevenir, evitar, reduzir,
eliminar ou otimizar os custos e as despesas, propiciando aos gestores uma postura muito
mais proativa do que reativa.
   Numa visão muito mais abrangente, a Gestão Estratégica de Custos requer análises que
vão além dos limites da empresa para se conhecer toda a cadeia de valor: desde a origem
dos recursos materiais, humanos, financeiros e tecnológicos que utiliza, até o consumidor
final. Passa a não ser apenas importante conhecer os custos da sua empresa, mas o dos
fornecedores e os dos clientes que sejam ainda intermediários, a fim de procurar, ao longo
de toda cadeia de valor (até chegar ao consumidor final), onde estão as chances de redução
de custos e de aumento de competitividade.
   Esse assunto é muito relevante merece considerações muito mais profundas. Temos
consciência de que esses pontos, como colocados, são muito teóricos em sua grande
maioria. Todavia o caráter deste conteúdo, de ser no nível de introdução à Contabilidade de
Custos, e dirigida principalmente ao curso de graduação, leva-nos a apenas efetuar esses
comentários rápidos sobre o assunto a fim de que o aluno tenha idéia de que há ainda
muito mais a se conhecer e se praticar.
   O fundamental é deixar aqui apenas essa semente.




                                                                                        77
7 A RELAÇÃO CUSTO X VOLUME X LUCRO
Esta análise é um instrumento utilizado para projetar o lucro que seria obtido a diversos
níveis de produção e vendas, bem como para analisar o impacto sobre o lucro de
modificações no preço de vendas, nos custos ou em ambos. Ela é baseada no Custeio
Variável e, através dela, pode-se estabelecer qual a quantidade mínima que a empresa
deverá produzir e vender para que não incorra em prejuízo.
A quantidade mínima que a empresa deve produzir e vender para que não tenha prejuízo,
chama-se Ponto de Equilíbrio.
A análise de custo-volume-lucro (CVL) é uma das ferramentas mais eficientes de que os
administradores dispõem. Ela os ajuda a entender a inter-relação entre o custo, o volume e
o lucro de uma organização, focalizando as interações entre os seguintes elementos:
       1. Preço dos produtos.
       2. Volume ou nível de atividade.
       3. Custo variável unitário.
       4. Custo fixo total.
       5. Mix dos produtos vendidos.
Uma vez que a análise de CVL ajuda os gerentes a compreender as inter-relações entre
custo, volume e lucro, ela é considerada um instrumento vital em muitas decisões
empresariais, como, por exemplo, quais produtos fabricar ou vender, qual política de
preços seguir, qual estratégia de mercado adotar e que tipo de instalações produtivas
adquirir.


Contabilidade Gerencial em Ação – Estudo de Caso
A Acoustic Concepts, Inc., foi fundada por Prem Narayan, engenheiro , para comercializar
o alto-falante radicalmente novo que ele projetou para sistemas de som de automóveis. O
alto-falante, denominado Sonic Blaster, utiliza um avançado chip microprocessador para
intensificar a ampliação a níveis impressionantes. Prem fechou acordo para a produção de
alto-falante com um fabricante de componentes eletrônicos de Taiwan. Com o capital
inicial fornecido pela sua família, Prem encomendou unidades completas ao fabricante e
fez publicidade em lojas de acessórios para automóveis.
O sonic Blaster foi um sucesso quase imediato, e as vendas cresceram ao ponto em que
Prem se viu obrigado a mudar a sede da empresa do seu apartamento para instalações
alugadas em um parque industrial nas vizinhanças. Ele também contratou uma
recepcionista, um contador, um gerente de vendas e um pequeno quadro de vendas, para
vender os alto-falantes em lojas de varejo. O contador, Bob Luchinni, já trabalhara para
                                                                                       78
várias companhias pequenas, onde atuou como consultor e como contador e guarda-livros.
Logo depois que Bob foi contratado, ocorreu a seguinte conversa:
Prem: Bob, tenho várias dúvidas sobre as finanças da empresa, e espero que você possa
esclarecer.
Bob: Estamos indo bem. O empréstimo de sua família será pago dentro de poucos meses.
Prem: Eu sei, mas estou preocupado com os riscos que assumi com a expansão das
operações. O que acontecerá se um concorrente entrar no mercado e as nossas vendas
despencarem? Até que ponto as vendas podem cair sem nos levar para o vermelho? Outra
pergunta que tenho tentado responder é: quanto nossas vendas têm que aumentar para
justificar a grande campanha de marketing que o pessoal de vendas está querendo me
convencer a fazer?
Bob: O marketing sempre quer mais dinheiro para propaganda.
Prem: Além disso, eles estão sempre me pressionando para diminuir o preço de venda do
alto-falante. Concordo com eles, em que um preço mais baixo vai aumentar o nosso
volume de vendas,mas não tenho certeza de que essa expansão vai compensar a redução de
receita que teremos por praticarmos um preço menor.
Bob: Parece que todas essas conversas de algum modo se referem às relações entre nossos
preços de venda, custos e volume. Não deve ser difícil obter algumas respostas, mas
precisarei de um dia ou dois para reunir alguns dados.
Prem: Por que não marcamos uma reunião para daqui a três dias? Seria na quinta-feira.
Bob: Está bem. Já terei algumas respostas preliminares, bem como um modelo que, no
futuro, você poderá utilizar para responder a perguntas semelhantes.
Prem: Ótimo. Estou esperando para ver o que você me trará.
Fundamentos da Análise de Custo-Volume-Lucro (CVL)
A preparação de Bob Luchinni para a reunião de quinta-feira começa onde interrompemos
o nosso estudo do comportamento do custo no capítulo anterior, no modelo de
demonstração de resultados por contribuição, que realça o comportamento dos custos e,
assim, é extremamente útil para o administrador que está avaliando i impacto sobre os
lucros causado por mudanças no preço de venda, o custo ou no volume. Bob baseará sua
análise no seguinte modelo da demonstração de resultado que ele preparou no último mês:




                                                                                        79
ACOUSTIC CONCEPTS, INC.
                                   Modelo de Demonstração de Resultado
                                      Por Contribuição do Mês de Junho
                                                                     Total                Por Unidade
Vendas (400 alto-falantes) .................................... $100.000                       $250
Menos custos e despesas variáveis ......................... 60.000                             150
Margem de contribuição .......................................... 40.000                       $100
Menos custos e despesas fixas ...................................35.000
Lucro líquido ............................................................$ 5.000


Observe que as vendas, os custos e despesas variáveis e a margem de contribuição estão
expressas unitariamente e por total. As demonstrações de resultado para uso dos próprios
gerentes geralmente são feitas assim, porque isso facilita a análise de rentabilidade.
A margem de contribuição é o que resta da receita de vendas após a dedução dos custos e
despesas variáveis. Assim, ela é o montante disponível para cobrir os custos e despesas
fixas e, em seguida, prover os lucros do período. Atente para a seqüência, a margem de
contribuição é utilizada primeiro para cobrir as despesas e custos fixos e, depois, o que
sobra vai para lucros. Se a margem de contribuição não for suficiente para cobrir as
despesas e custos fixos, verifica-se prejuízo no período. Para ilustrar com um exemplo
extremo, vamos considerar que, no meio de um mês qualquer, a Acoustic Concepts tenha
vendido apenas um alto-falante. Nesse momento, a demonstração de resultado da empresa
seria a seguinte:


                                                           Total                    Por Unidade
Vendas (1 alto-falante) ............................ $ 250                              $250
Menos custos e despesas variáveis ..........                150                          150
Margem de contribuição ............................          100                        $100
Menos custos e despesas fixas ................ 35.000
Lucro líquido ..........................................$(34.900)


Para cada alto-falante adicional que a companhia conseguir vender durante o mês, $100
adicionais de margem de contribuição se tornarão disponíveis para ajudar a cobrir os
custos fixos e as despesas fixas. Se, por exemplo, um segundo alto-falante for vendido,
então a margem de contribuição total aumentará em $100 (perfazendo o total de $200) e o
prejuízo da companhia diminuirá em $100, caindo para $34.800:

                                                                                                        80
Total   Por Unidade
Vendas (2 alto-falantes) .................................... $            50      $250
Menos custos e despesas variáveis ...................                     300      150
Margem de contribuição ......................................... 200               $100
Menos custos e despesas fixas ............................ 35.000
Lucro líquido .....................................................$(34.800)


Se puder vender alto-falantes suficientes para produzir $35.000 de margem de
contribuição, então todos os custos fixos serão cobertos, e a companhia terá conseguido
pelo menos o ponto de equilíbrio do mês, isto é, não apresentar nem prejuízo nem lucro,
mas cobrir todos os seus custos. Para atingir o ponto de equilíbrio, a companhia terá que
vender 350 alto-falantes no mês, uma vez que cada alto-falante proporciona $100 de
margem de contribuição:
                                                                          Total     Por Unidade
Vendas (350 alto-falantes) ................................... $ 87.500              $250
Menos custos e despesas variáveis ......................... 52.500                    150
Margem de contribuição ..........................................35.000              $100
Menos custos e despesas fixas .................................35.000
Lucro líquido ........................................................$     -0-


O ponto de equilíbrio pode ser definido como o nível de vendas em que o lucro é zero.
Uma vez atingido o ponto de equilíbrio, o lucro líquido aumentará segundo a margem de
contribuição unitária, para cada unidade adicional vendida. Se, por exemplo, 351 alto-
falantes forem vendidos em um mês, podemos esperar que o lucro líquido do mês será de
$100, pois a companhia terá vendido 1 alto-falante a mais do que o número necessário para
atingir o ponto de equilíbrio:
                                                                       Total       Por Unidade
Vendas (351 alto-falantes) ................................ $ 87.750                 $250
Menos custos e despesas variáveis .................... 52.650                         150
Margem de contribuição ...................................... 35.100                 $100
Menos custos e despesas fixas ............................. 35.000
Lucro líquido .................................................... $       100




                                                                                                  81
Se forem vendidos 352 alto-falantes (2 acima do ponto de equilíbrio), então é de se esperar
que o lucro líquido do mês seja de $200 e assim por diante. Portanto, para saber qual será o
lucro em diversos níveis de atividade, o gerente não precisa preparar uma série de
demonstrações de resultado: ele pode simplesmente pegar o número de unidades a serem
vendidas acima do ponto de equilíbrio e multiplicá-lo pela margem unitária de
contribuição. O resultado representa a previsão do lucro para o período. OU, para avaliar o
efeito de um aumento planejado de vendas sobre os lucros, o gerente pode simplesmente
multiplicar o aumento das unidades vendidas pela margem unitária de contribuição. O
resultado será o aumento esperado dos lucros. A título de ilustração: se a Acoustic
Concepts atualmente está vendendo 400 alto-falantes por mês e planeja aumentar as vendas
para 425 por mês, a previsão do impacto sobre os lucros pode ser calculada da seguinte
maneira:
Aumento do número de alto-falantes para venda .................................................... 25
Margem de contribuição por alto-falante ...........................................................$ 100
Aumento do lucro líquido ...................................................................................$2.500


Os cálculos podem ser assim verificados:
                             Volume de Vendas
                             400                 425                 Diferença
                             Alto-               Alto-               25 Alto-                     Por
                             Falantes            Falantes            Falantes                     Unidade
Vendas ..................... $100.000            $106.250            $6.250                         $250
C e D variáveis....             60.000              63.750            3.750                          150
Margem de ...............       40.000             42.500             2.500                         $100
C e D fixas..........           35.000             35.000             -0-
Lucro líquido............ $ 5.000                 $ 7.500            $2.500


Para encerar a série de exemplos fornecida anteriormente, se não houvesse vendas, o
prejuízo da companhia seria igual às suas despesas e custos fixos. Cada unidade vendida
reduz o prejuízo pelo valor da margem de contribuição unitária. Uma vez atingido o ponto
de equilíbrio, cada unidade adicional vendida aumenta o lucro da companhia pelo valor da
margem de contribuição unitária.




                                                                                                                     82
Margem de Contribuição
(Margem de Contribuição) Percentual
Além da forma unitária, a receita de vendas, as despesas variáveis e a margem de
contribuição da Acoustic Concepts também podem ser expressas como percentagem das
vendas:
                                          Vendas totais          Vendas por unidade   Percentual
_________________________________________________________________________
Vendas (400 alto-falantes).................$100.000                    $250              100%
Menos custos e despesas variáveis....... 60.000                         150               60%
Margem de contribuição ...................... 40.000                   $100               40%
Menos custos e despesas fixas ............. 35.000
Lucro líquido ......................................$ 5.000


A margem de contribuição como percentagem das vendas totais denomina-se margem de
contribuição percentual, e é calculada do seguinte modo:


MC percentual = Margem de contribuição
                                 Vendas
No caso da Acoustic Concepts, os cálculos são os seguintes:

Margem contribuição total, $ 40.000 ou Margem contribuição unitária, $ 100 = 40%
         Venda total, $ 100.000                               Venda unitária, $ 250


A margem de contribuição percentual é extremamente útil porque evidencia como a
margem de contribuição será afetada por uma variação das vendas totais. A título de
ilustração, observe que a MC percentual da Acoustic Concepts é de 40%. Isso significa
que, para cada $1 de aumento nas vendas, a margem de contribuição total aumentará de
$0,40 ($1 de vendas X percentual de 40%). O lucro líquido também aumentará $0,40,
supondo não haver mudanças no custo fixo.
Como essa ilustração sugere, o impacto de qualquer variação de $1 do vaor total das
vendas sobre o lucro líquido pode ser calculado rapidamente, simplesmente aplicando-se
a MC percentual à variação desse valor. Se, por exemplo, a Acoustic Concepts planeja
um aumento de $30.000 nas vendas do próximo mês, a administração pode esperar um
aumento na margem de contribuição de $12.000 ($30.000 de aumento de venda X MC de

                                                                                              83
40%). Como observamos anteriormente, o lucro líquido também aumentará $12.000 se o
custo fixo não variar.


Isso se verifica pela seguinte tabela:


                                                 Volume de Vendas
                                         Atual         Previsto           Aumento           Percentagem


Vendas ............................$100.000           $130.000           $30.000                 100%
Custos e despesas variáveis 60.000                      78.000*            18.000                60%
Margem de contribuição......40.000                      52.000             12.000                40%
Custos e despesas fixas.........35.000                  35.000                 -0-
Lucro ...............................$   5.000           17.000           $12.000
* $130.000 de vendas esperadas ÷ $250 por unidade = 520 unidades x $150 por unidade = $78.000.



Alguns gerentes preferem trabalhar com a MC percentual, em vez da margem de
contribuição unitária. A MC percentual é particularmente valiosa nos casos em que o
gerente precisa escolher entre maiores vendas de um produto ou maiores vendas de outro.
Em termos gerais, ao procurar aumentar as vendas, deve-se preferir os produtos que
fornecem o maior valor de margem de contribuição por $1 de venda.


ALGUMAS APLICAÇÕES DOS CONCEITOS DE CVL
Bob Luchini, contador da Acoustic Concepts, quer demonstrar para o presidente da
companhia, Prem Narayan, como os conceitos desenvolvidos nas páginas anteriores podem
ser empregados no planejamento e na tomada de decisões. Bobo reuniu as seguintes
informações básicas:
                                                       Por unidade                               Percentual
Preço de venda...................................        $ 250                                       100%
Custos e Despesas variáveis...............                  150                                         60%
Margem de contribuição....................                  100                                        40%


Lembre-se de que as despesas fixas são $35.000 por mês. Bob Luchini quer utilizar esses
dados para mostrar os efeitos das mudanças nos custos variáveis, nos custos fixos, no preço
de venda e no volume de vendas sobre a rentabilidade da companhia.



                                                                                                              84
VARIAÇÃO NO CUSTO FIXO E NO VOLUME DE VENDAS
A Acoustic concepts atualmente vende 400 alto-falantes por mês (vendas mensais de
$100.000). O gerente de vendas acha que um aumento de $10.000 no gasto mensal com
propaganda produziria aumento de $30.000 nas vendas mensais. O gasto deve ser
autorizado?


A tabela a seguir mostra o efeito da alteração no gasto mensal com propaganda:
                                                    Vendas com
                                                    Orçamento
                               Vendas               Adicional de
                               Atuais               Propaganda                    Diferença           %
Vendas ..................$100.000                    $130.000                     $30.000           100%
C e D ......................... 60.000                     78.000                   18.000           60%
Margem contribuição. 40.000                                52.000                   12.000           40%
C e D fixas................. 35.000                        45.000*                  10.000
Lucro .....................$    5.000                  $    7.000               $    2.000
*$35.000 mais $10.000 adicionais mensais do orçamento de propaganda = $45.000.



Supondo que não há outros elementos a serem levados em consideração, o aumento do
gasto mensal com propaganda deve ser aprovado, pois ele levaria ao aumento de $2.000 no
lucro líquido. Há dois modos mais simples de apresentar essa solução. Eis o primeiro:


Solução Alternativa 1
Margem de contribuição esperada:
$130.000 X 40% da MC percentual ................................................................ $ 52.000
Margem de contribuição atual:
$100.000 X 40% da MC percentual ................................................................ $ 40.000
Margem de contribuição incremental .............................................................. $ 12.000
Variação custo fixo:
Menos aumento da despesa com propaganda .................................................. $ 10.000
Aumento do lucro líquido ................................................................................ $ 2.000


Como, nesse caso, variam somente o custo fixo e o volume de vendas, a solução pode ser
apresentada em uma forma ainda menor.




                                                                                                                    85
Solução Alternativa 2
Margem de contribuição incremental:
$30.000 X 40% da MC percentual ................................................................. $12.000
Menos aumento da despesa com propaganda.................................................                 10.000
Aumento do lucro líquido .............................................................................. $ 2.000


Observe que esse método não depende do conhecimento das vendas anteriores, e também
que, pelo método maiôs simples, não é preciso elaborar a demonstração de resultado. Essas
duas soluções mostradas envolvem a análise incremental, na qual ambas levam em
consideração apenas os itens de receita, custo e volume que se alterarão se o novo
programa for implantado. Embora em cada caso uma nova demonstração pudesse ter sido
feita, a maioria dos gerentes prefere o método incremental, por ser mais simples, mais
direto, e por permitir que o responsável pela decisão concentre a atenção nos itens
específicos nela envolvidos.


ALTERAÇÃO NO CUSTO VARIÁVEL E NO VOLUME DE VENDAS
Voltemos aos dados originais. Relembre que a Acoustic Concepts atualmente vende 400
alto-falantes por mês. A administração está cogitando a utilização de componentes de
melhor qualidade, que aumentarão o custo variável (e, desse modo, reduzirão a margem de
contribuição) em $10 por alto-falante. O gerente de vendas, contudo, prevê que a melhor
qualidade final aumentará as vendas para 480 alto-falantes por mês. Os componentes de
melhor qualidade devem ser utilizados?
Solução
O aumento de $10 no custo variável fará com que a margem unitária de contribuição
diminua de $100 para $90.
Margem de contribuição esperada, com componentes de melhor qualidade:
480 alto-falantes X $90 ........................................................................................ $43.200
Margem de contribuição atual:
400 alto-falantes X $100 ...................................................................................... 40.000
Aumento da margem de contribuição total ......................................................... $ 3.200


Sim, com base na informação dada anteriormente, devem ser empregados os componentes
de melhor qualidade. Como os custos fixos não variam, o lucro líquido deve aumentar nos
mesmos $3.200 de aumento da margem de contribuição.


                                                                                                                       86
ALTERAÇÃO NO CUSTO FIXO, NO PREÇO E NO VOLUME DE VENDAS


Volte aos dados originais e relembre, mais uma vez, que a companhia atualmente vende
400 alto-falantes por mês. Para aumentar as vendas, o gerente de vendas quer reduzir o
preço de venda em $20 por alto-falante e aumentar o gasto com propaganda em $15.000
por mês, argumentando que, se essas duas medidas forem tomadas, as vendas crescerão
50%, passando para 600 alto-falantes por mês. As alterações devem ser feitas?


Solução
A redução de $20 no preço de venda do alto-falante fará com que a margem unitária de
contribuição caia de $100 para $80.
Margem de contribuição esperada com preço de venda menor:
600 alto-falantes X $80 ...................................................................................   $48.000
Margem de contribuição atual:
400 alto-falantes X $100 .................................................................................     40.000
Margem de contribuição incremental ...............................................................              8.000
Alteração nos custos e despesas fixas
Menos aumento da despesa com propaganda ..................................................... 15.000
Redução do lucro líquido ................................................................................... $(7.000)


Não, com base nos dados citados, as mudanças não devem ser feitas.


ALTERAÇÃO NO CUSTO VARIÁVEL, NO CUSTO FIXO E NO VOLUME DE
VENDAS
Retorne aos dados originais. Tal como antes, a companhia atualmente vende 400
alto-falantes por mês. O gerente de vendas pretende pagar ao quadro de vendas comissão
de $15 por alto-falante vendido, em vez de salários, que atualmente totalizam $6.000
mensais. O gerente de vendas está certo de que a mudança aumentará as vendas mensais
em 15%, isto é, para 460 alto-falantes mensais. A mudança deve ser feita?


Solução
Mudar de salário para comissão a remuneração do quadro de vendas afeta as despesas
fixas, que diminuirão $6.000, de $35.000 para $26.000, as despesas variáveis, que
aumentarão em $15, de $150 para $165, e a margem de contribuição unitária, que
diminuirá de $100 para $85.

                                                                                                                        87
Margem de contribuição prevista com pagamento de comissões à força de vendas:
460 alto-falantes X $85 .......................................................................................... $39.100
Margem de contribuição atual:
400 alto-falantes X $100.........................................................................................    40.000
Diminuição da margem de contribuição total .........................................................                  (900)
Variação nas despesas e custos fixos:
Mais salários evitados se a comissão for paga ........................................................                6.000
Aumento do lucro líquido ....................................................................................... $ 5.100


Sim, com base na informação acima, as alterações devem ser feitas.




VARIAÇÃO NO PREÇO REGULAR DE VENDA
Retornemos aos dados originais, segundo os quais a Acoustic Concepts atualmente vende
400 alto-falantes por mês. A companhia tem a oportunidade de vender um lote de 150 alto-
falantes para um atacadista, se puder ser estabelecido um preço aceitável. A venda não
afetará as vendas regulares da companhia. Qual é o preço por alto-falante que deve ser
estabelecido para o atacadista, se a Acoustic Concepts quiser aumentar seus lucros mensais
em $3.000?


Solução
Custo e despesa variável por alto-falante ............................................................... $150
Lucro desejado por alto-falante:
$3.000 ÷ 150 alto-falantes .......................................................................................    20
Preço estabelecido por alto-falante .......................................................................... $170


Observe que nenhum elemento de custo fixo foi incluído no cálculo, porque os custos fixos
não são afetados pela venda do lote, de modo que a receita adicional que exceder os custos
variáveis irá aumentar integralmente os lucros da companhia. Estudaremos mais
profundamente sobre este item quando formos aprender a calcular preço.




                                                                                                                           88
7.1 Análise do Ponto de Equilíbrio
A análise CVL muitas vezes é mencionada como simples análise do ponto de equilíbrio.
Isso é inadequado, porque, embora importante, a análise do ponto de equilíbrio é apenas
um elemento da análise CVL, destinada a responder à questões como as formuladas por
Prem Narayan, presidente da Acoustic Concepts, sobre até que ponto as vendas podem cair
sem que a companhia comece a perder dinheiro.


Determinação do Ponto de Equilíbrio
Anteriormente, definimos o ponto de equilíbrio como sendo o nível de vendas ao qual o
lucro da companhia é nulo. O ponto de equilíbrio pode ser determinado pelo método da
equação ou pelo método da margem de contribuição, que são equivalentes.

O método da equação

O método da equação apóia-se no modelo de demonstrações de resultado por contribuição
exemplificado anteriormente, o qual pode ser expresso em forma da seguinte equação:

Lucros = Vendas - (Despesas variáveis + Despesas fixas) – (Custos variáveis + Custos
Fixos)

Rearrumando ligeiramente essa equação, obtemos a seguinte expressão:

Receita deVendas = Despesas variáveis + Custos Variáveis + Despesas fixas + Custos
Fixos + Lucros

No ponto de equilíbrio, o lucro é zero. Desse modo, o ponto de equilíbrio pode ser
determinado encontrando-se os pontos em que as vendas igualam as despesas variáveis
totais mais as despesas fixas. No caso da Acoustic Concepts, o ponto de equilíbrio em
unidades vendidas, Q, pode ser determinado da seguinte forma:

Receitas de Vendas = C e D variáveis + C e D fixos + Lucros



              $250 Q   =    $150 Q + $35.000 + $0
              $100 Q   =   $35.000
                   Q   =   $35.000 ÷ 100
                   Q   =   350 alto-falantes
Onde

                 Q = Número (quantidade) de alto-falantes vendidos
             $250 = Preço unitário de venda
             $150 = custo e despesa variável unitário
           $35.000 = Custo e Despesa fixa total
                                                                                      89
O ponto de equilíbrio em função do valor de vendas pode ser calculado multiplicando-se o
ponto de equilíbrio em unidades vendidas pelo preço unitário de venda:

350 alto-falantes X $250 = $87.500

O ponto de equilíbrio em função do valor total de vendas, X, também pode ser diretamente
calculado da seguinte maneira:

Vendas = Custos e Despesas variáveis + Custos e Despesas fixas + Lucros

             X = 0,60X + $35.000 + $0
         0,40X = $35.000
             X = $35.000 ÷ 0,40
             X = $87.500
         X = Venda total em $
      0,60 = Percentual dos custos e despesas variáveis em função das vendas
   $35.000 = Custo e Despesa fixa total

As empresas muitas vezes têm informações disponíveis apenas em forma percentual, e
então é preciso utilizar o sistema que acabamos de exemplificar para descobrir o ponto de
equilíbrio. Observe que o uso de percentuais na equação fornece o ponto de equilíbrio em
função do valor de vendas, em vez de fornece-lo em unidades vendidas. O ponto de
equilíbrio em unidades vendidas é o seguinte:

                $87.500 ÷ $250 = 350 alto-falantes

O método da margem de contribuição

O método da margem de contribuição nada mais é, na verdade, que uma versão abreviada
do método da equação já explicado, girando em torno da idéia que expusemos
anteriormente de que cada unidade vendida gera uma certa margem de contribuição que
serve para cobrir os custos fixos. Para descobrir quantas unidades precisam ser vendidas
para se atingir o ponto de quilíbrio, divide-se o custo fixo total pela margem unitária de
contribuição:

       Ponto de equilíbrio em =          Custos fixos + Despesas fixas
        unidades vendidas                Margem de contribuição unitária

Cada alto-falante produz margem de contribuição de $100 ($250 de preço de venda menos
$150 de despesas variáveis). Como os custos e despesas fixas total é de $35.000, segue-se
que o ponto de equilíbrio é:

Custos fixos + Despesas fixas        =        $35.000 = 350 alto-falantes
Margem de contribuição unitária                $100



                                                                                       90
Uma variante desse método utiliza a margem de contribuição percentual, em vez da
margem de contribuição unitária. O resultado é o ponto de equilíbrio em valor total das
vendas em vez do total de unidades vendidas.

         Ponto de equilíbrio em quantia total de vendas = Custos fixos + Despesas fixas
                                                                                     MC percentual

         No caso da Acoustis Concepts, os cálculos são os seguintes:

         Custos e Despesas fixas =               $35.000 = $87.500
                MC percentual                       40%



Esse método, baseado na margem de contribuição percentual, é particularmente útil nos
casos em que uma empresa tem diversas linhas de produtos e deseja calcular um único
ponto de equilíbrio para a companhia como um todo.


Relações Custo-Volume-Lucro em Forma Gráfica
As relações entre receita, custo, lucro e volume podem ser expressas graficamente por
meio de um gráfico de custo-volume-lucro (CVL). O gráfico de CVL ressalta as relações
CVL em grandes intervalos da atividade e é capaz de apresentar aos gerentes uma
perspectiva que não pode ser obtida de nenhuma outra maneira. Para ajudar na explicação
da sua análise a Prem Narayan, Bob Luchini resolveu preparar um gráfico de CVL da
Acoustic Concepts.

Elaboração do Gráfico de CVL

A elaboração do gráfico de CVL (às vezes chamado gráfico do ponto de equilíbrio)
envolve três etapas, indicadas na Fig. 1.

1. Traçado de uma reta paralela ao eixo dos volumes, representando as despesas fixas
totais, $35.000 no caso da Acoustic Concepts.

2. Escolha de um volume qualquer de vendas e marcação do ponto correspondente à
despes total (fixa e variável) para o nível de atividade escolhido. Na Fig. 1, Bob Luchini
escolheu o volume de 600 alto-falantes. As despesas totais desse nível de atividade são as
seguintes:

Custos e Despesas fixas..................................................................................... $ 35.000
Custos e Despesas variável (600 alto-falantes X $150.....................................                      90.000
Custos e Despesas totais.................................................................................... $125.000


                                                                                                                        91
Após marcar o ponto, traça-se uma linha unindo-o ao ponto em que a linha das
despesas/custos fixos intercepta o eixo de unidade monetária.

3.   Escolha, outra vez, de um volume de vendas qualquer e marcação do ponto
representativo do valor total das vendas correspondentes ao nível de atividade escolhido.
Na Fig. 1, Bob Luchini mais uma vez escolheu o volume de 600 alto-falantes. O total das
vendas desse nível é de $150.000 (600 alto-falantes X $250). Traça-se uma reta passando
por esse ponto e pela origem.




                 Figura 1: Elaboração do Gráfico de CVL

A interpretação do gráfico de CVL é apresentada na Fig. 2. A previsão do lucro ou prejuízo
de um nível qualquer de vendas é medida pela distância vertical entre a linha da receita
total (vendas) e a linha das despesas/custos totais (despesas/custos variáveis mais
despesas/custos fixos).

O ponto de equilíbrio é onde a linha da receita total e a linha da despesa/custo total se
encontram. O ponto de equilíbrio de 350 alto-falantes da Fig. 2 está de acordo com o
obtido para a Acoustic Concepts por meio dos cálculos precedentes.




                                                                                       92
Figura 2: Gráfico de CVL



Análise da Meta de Lucro

As fórmulas de CVL podem ser utilizadas para determinar o volume de vendas necessário
para se atingir uma meta de lucro. Suponha que Prem Narayan, da Acoustic Concepts,
desejasse atingir a meta de lucro de $40.000 mensais. Quantos alto-falantes precisariam ser
vendidos?



A equação de CVL

Uma solução é empregar o método da equação apresentado aqui anteriormente. Em vez de
resolvê-la para o número de unidades vendidas quando o lucro é zero, pode-se resolvê-la
para o número de unidades vendidas quando o lucro é de $40.000.

Vendas = (Despesas + Custos) variáveis + (Despesas + Custos) fixos + Lucros

        $250Q = $150Q + $35.000 + $40.000
        $100 Q = $75.000
        Q = $75.000 ÷ 100
        Q = 750 alto-falantes
Onde:

                 Q    =   Número de alto-falantes vendidos
              $250    =   Preço unitário de venda
              $150    =   Despesa variável unitária
            $35.000   =   Despesa fixa total
            $40.000   =    Meta de lucro

                                                                                        93
Assim, a meta de lucro pode ser alcançada por meio da venda de 750 alto-falantes por mês,
o que representa uma venda total de $187.500 ($250 X 750 alto-falantes).



Método da margem de contribuição

Uma segunda solução envolve a ampliação da expressão da margem de contribuição para
incluir a meta de lucro:

Unidades vendidas p/ Atingir a meta de lucro =                Despesas e Custos fixos + Meta de lucro
                                                                  Margem de contribuição unitária

         $35.000 de D e C fixos + $40.000 de meta de lucro = 750 alto-falantes
           $100 de margem de contribuição por alto-falante

Esse método dá a mesma resposta que o método da equação, porque é uma abreviação
deste.



Margem de Segurança

A margem de segurança é o excesso das vendas orçadas (ou vendas reais) sobre o volume
de vendas no ponto de equilíbrio. Ela estabelece quanto as vendas podem cair antes de
começarem a ocorrer prejuízos. A expressão para o cálculo é a seguinte:

         Margem de           =        Vendas orçadas             -         Vendas no ponto
         segurança                    (ou reais) totais                     de equilíbrio

A margem de segurança também pode ser expressa em forma de percentagem, dividindo-
se a margem de segurança em $ pelas vendas totais:

         Margem de segurança percentual = Margem de segurança em $
                                                       Vendas orçadas (ou reais)

Os cálculos da margem de segurança da Acoustic Concepts são os seguintes:

Vendas (volume atual de 400 alto-falantes) (a) ................................................ $100.000
Vendas no ponto de equilíbrio (350 alto-falantes).............................................           87.500
Margem de segurança em $ (b) ......................................................................... $ 12.500
Margem de segurança como percentagem das vendas (b) ⁄ (a).......................... 12,5%


Essa margem de segurança significa que, para os atuais níveis de vendas, preços e estrutura
de custos, a redução de $12.500, ou 12,5%, nas vendas provocaria a chegada ao ponto de
equilíbrio.

                                                                                                                  94
Numa empresa de um único produto como a Acoustic Concepts, a margem de segurança
também pode ser expressa em termos do número de unidades vendidas, dividindo-se a
margem de segurança em $ pelo preço unitário de venda. Nesse caso, a margem de
segurança é de 50 unidades ($12.500 ÷ $250 por unidade = 50 unidades).



Contabilidade Gerencial em Ação

A Solução

É quinta-feira, e Prem Narayan e Bob Luchini estão discutindo os resultados da análise de
Bob.

Prem: Bob, tudo o que você me mostrou está absolutamente claro. Posso ver o impacto
que algumas sugestões do gerente de vendas teriam sobre os nossos lucros. Algumas
dessas sugestões são muito boas, mas outras nem tanto. Também compreendo que o nosso
ponto de equilíbrio é de 350 alto-falantes, de modo que temos que garantir que não vamos
ficar abaixo desse nível de vendas. O que realmente me preocupa é que hoje estamos
vendendo apenas 400 alto-falantes por mês. Como você chama essa folga de alto-falantes?

Bob: Margem de segurança.

Prem: Uma folga tão pequena me deixa nervoso. O que podemos fazer para aumentar a
margem de segurança?

Bob: temos que aumentar o total das vendas ou baixar o ponto de equilíbrio, ou as duas
coisas.

Prem: E, para baixar o ponto de equilíbrio, temos que diminuir nossas despesas e custos
fixos ou aumentar nossa margem de contribuição unitária?

Bob: Exatamente.

Prem: E, para aumentar nossa margem de contribuição unitária, temos que aumentar nosso
preço de venda ou reduzir o custo e despesa variável por unidade?

Bob: Correto.

Prem: Então, o que você sugere?

Bob: Bem, a análise não nos diz o que fazer, mas indica que temos um problema em
potencial.

Prem: Se você não tem uma sugestão imediata, eu gostaria de convocar uma reunião geral
para a próxima semana para analisarmos os caminhos que podemos seguir para aumentar a
                                                                                      95
margem de segurança. Acho que todos estarão preocupados com a nossa vulnerabilidade
mesmo a pequenas quedas de vendas.

Bob: Concordo. É o tipo de coisa em que todos vão querer colaborar.



7.2 Aspectos do CVL na Escolha da Estrutura de Custo

Anteriormente, estabelecemos que a estrutura de custo se refere à proporção dos custos
fixos e variáveis de uma organização. Dissemos também que uma organização muitas
vezes tem alguma liberdade de ação para substituir custos fixos e custos variáveis. Uma
dessas substituições é possível, por exemplo, por meio da automatização das instalações,
em vez da utilização de mão-de-obra direta.

Nesta seção, vamos discutir diversos aspectos que a escolha de uma estrutura de custo
envolve. Veremos, em primeiro lugar, a questão da estrutura de custo e da estabilidade de
lucros e, depois, analisaremos um importante conceito, conhecido como alavancagem
operacional. Concluiremos a seção comparando empresas que têm investimentos em bens
de capital com aquelas intensivas em mão-de-obra em termos dos potenciais de riscos e
retornos inerentes à estrutura de custo por elas escolhida.

Estrutura de Custo e Estabilidade do Lucro

Quando o gerente tem alguma liberdade de ação para substituir custos fixos e custos
variáveis, qual é a melhor estrutura de custo: custos variáveis altos e custos fixos baixos,
ou vice-versa? Não existe uma resposta categórica para esta indagação: pode haver
vantagens em uma ou em outra, dependendo de circunstâncias específicas. Para mostrar o
que queremos dizer com essa afirmação, vejamos adiante as demonstrações de resultado de
duas fazendas de amoras. A Fazenda Bogside depende de trabalhadores itinerantes para
colher suas amoras a mão, enquanto a Fazenda Sterling investiu em colheitadeiras caras.
Por conseguinte, a primeira tem custo variável mais alto, e a segunda, custo fixo mais
elevado:

                               Fazenda Bogside                        Fazenda Sterling
                         Quantidade      Percentagem          Quantidade      Percentagem
Vendas ..................... $100.000    100%                   $100.000          100%
Despesas variáveis..... 60.000            60%                     30.000           30%
Margem contribuição. 40.000               40%                     70.000           70%
Despesas fixas ..........       30.000                            60.000
Lucro ....................... $ 10.000                          $ 10.000



                                                                                         96
A questão de qual das duas fazendas tem a melhor estrutura de custo depende de muitos
fatores, inclusive a tendência a longo prazo das vendas, a flutuação ano a ano no nível de
vendas e o comportamento dos proprietários no que diz respeito aos riscos. Se a
expectativa é de vendas superiores a $100.000, a estrutura de custo da Fazenda Sterling
provavelmente é melhor, porque a sua MC percentual é mais alta, e o crescimento dos seus
lucros, portanto, será mais rápido à medida que as vendas aumentam. Como
exemplificação, suponha que cada fazenda tenha um aumento de 10% nas vendas, sem
qualquer aumento nos custos fixos. As novas demonstrações de resultado ficariam assim:

                                     Fazenda Bogside                             Fazenda Sterling
                            Quantidade           Percentagem               Quantidade        Percentagem
Vendas .................. $110.000                     100%                  $110.000          100%
Despesas variáveis..... 66.000                         60%                     33.000          30%
Margem contribuição. 44.000                             40%                    77.000          70%
Despesas fixas............ 30.000                                              60.000
Lucro ...................... $ 14.000                                        $ 17.000



A Fazenda Sterling teve aumento maior no lucro líquido por causa de a sua MC percentual
ser mais alta, embora o aumento nas vendas tenha sido o mesmo para ambas as fazendas.

O que aconteceria se as vendas caíssem $100.000 de tempos em tempos? Qual é o ponto de
equilíbrio das duas fazendas? Quais são as suas margens de segurança? Os cálculos
necessários para responder a essas questões são desenvolvidos a seguir, por meio do
método da margem de contribuição:



                                                          Fazenda Sterlig                Fazenda Bogoside
Despesas fixas ...................................................... $ 30.000                      $ 60.000
Margem de contribuição percentual ....................... ÷ 40%                                      ÷ 70%
Ponto de equilíbrio das vendas totais ....................$ 75.000                                  $ 85.714
Total das vendas atuais (a) ....................................$100.000                            $100.000
Vendas no ponto de equilíbrio ............................... 75.000                                  85.714
Margem de segurança das vendas em $ (b)..........$ 25.000                                           $ 14.286
Margem de segurança como
percentagem das vendas (b) ÷ (a) ........................... 25,0%                                   14,3%


Essa análise torna claro que a Fazenda Bogside é menos vulnerável à quedas do que a
Fazenda Sterling. Podemos identificar duas razões para isso: primeiro, por causa das suas
despesas fixas mais baixas, a Fazenda Bogside apresenta ponto de equilíbrio mais baixo e
maior margem de segurança, como demonstram os cálculos da tabela anterior, Por

                                                                                                          97
conseguinte, nos períodos de declínio acentuado de vendas, ela não incorrerá em prejuízos
tão rapidamente quanto a Fazenda Sterling; segundo, quando as vendas caírem, a Fazenda
Bogside, devido a sua MC percentual mais baixa, não perderá margem de contribuição tão
rapidamente, quando a Fazenda Sterling. O seu resultado, por conseguinte, será menos
instável, Já vimos que isso é uma desvantagem quando as vendas aumentam, mas
proporciona maior proteção quando as vendas caem.

Para concluir: sem conhecer o futuro, não é obvio qual é a melhor estrutura de custo.
Ambas apresentam vantagens e desvantagens. A Fazenda Sterling, com custos fixos mais
altos e custos variáveis menores, experimentar maiores oscilações no lucro líquido, à
medida que ocorrem variações nas vendas, com maiores lucros nos anos bons e maiores
perdas nos anos ruins. A Fazenda Bogside, com custos fixos mais baixos e custos variáveis
maiores, gozará de maior estabilidade no lucro líquido e estará mais protegida de prejuízos
durante os anos ruins, mas ao custo de menor lucro líquido nos anos bons.

7.3 Alavancagem Operacional

A alavanca é uma ferramenta utilizada para multiplicar a força. Usando-a, podemos
deslocar um objeto pesado com uma força muito pequena. Nos negócios, a alavancagem
operacional atende a um objetivo semelhante. A alavancagem operacional é a medida do
grau de sensibilidade do lucro líquido às variações percentuais das vendas. A alavancagem
operacional funciona como um multiplicador, se ela é alta, um pequeno aumento
percentual nas vendas pode produzir um grande aumento percentual no lucro líquido.

A alavancagem operacional pode ser exemplificada com os dados das Fazendas Bogside e
Sterling. Mostramos anteriormente que o aumento de 10% nas vendas (de $100.000 para
$110.00 em cada fazenda) produz aumento de 70% no lucro líquido da Fazenda Sterling
(de $10.000 para $17.000) e aumento de apenas 40% no lucro líquido da Fazenda Bogside
(de $10.000 para $14.000). Assim sendo, para um aumento de 10% nas vendas, a Fazenda
Sterling obtém aumento percentual muito maior nos lucros do que a Fazenda Bogside. A
primeira, portanto, tem alavancagem operacional muito maior do que a segunda.

O grau de alavancagem operacional de um determinado nível de vendas é calculado pela
seguinte fórmula:

       Grau de alavancagem operacional = Margem de contribuição
                                              Lucro líquido

O grau de alavancagem operacional é uma medida, para um determinado nível de vendas,
de como uma variação percentual no volume de vendas afeta os lucros. A título de

                                                                                        98
ilustração, para o nível de vendas de $100.000, os graus de alavancagem operacional das
duas fazendas seriam o seguinte:

                  Fazenda Bogside: $40.000 = 4
                                   $10.000

                  Fazenda Sterling: $70.000 = 7
                                    $10.000

Como o grau de alavancagem da Fazenda Bogside é 4, o seu lucro líquido cresce quatro
vezes mais rápido do que as suas vendas. Do mesmo modo, o lucro líquido da Fazenda
Sterling cresce sete vezes mais rápido que as suas vendas. Portanto, se as vendas crescerem
10%, pode-se esperar que o lucro líquido da Fazenda Bogside cresça quatro vezes isso, ou
40%, e que o da Fazenda Sterling cresce sete vezes, ou 70%.


                              1                       2                         3
                          Aumento            Grau de Alavancagem       Aumento Percentual do
                         percentual              Operacional              Lucro Líquido
                         das vendas                                         (1) x (2)
Fazenda Bogside             10%                      4                        40%
Fazenda Sterling            10%                      7                        70%

O que é responsável pela alavancagem mais alta da Fazenda Sterling? A única diferença
entre as duas fazendas é a sua estrutura de custo. Se duas companhias possuem o mesmo
total de receita e de despesa mas têm estruturas de custo diferentes, aquela que apresentar
maior proporção de custo fixo terá maior alavancagem operacional. Retornando ao
exemplo anterior: quando as vendas e as despesas totais das duas fazendas forem
respectivamente $100.000 e $90.000, um terço dos custos da Fazenda Bogside e dois
terços dos custos da Fazenda Sterling serão fixos. Em conseqüência, o grau de
alavancagem operacional da segunda é maior do que o da primeira.
O grau de alavancagem operacional é mais alto para níveis de vendas próximos do ponto
de equilíbrio e diminuiu à medida que as vendas e os lucros crescem. Pode-se ver isso a
partir da tabela adiante, que apresenta o grau de alavancagem operacional da Fazenda
Bogside para diversos níveis (os dados utilizados anteriormente estão em destaque):

Vendas .......................................... $75.000 $80.000 $100.000 $150.000 $225.000
Menos despesas variáveis ............ 45.000 48.000                 60.000   90.000 135.000
Margem de contribuição (a) ........ 30.000 32.000                   40.000   60.000   90.000
Menos despesas fixas .................. 30.000 30.000               30.000   30.000   30.000
Lucro líquido (b) ......................... $ - 0 - $ 2.000 $ 10.000 $ 30.000 $ 60.000
Grau de alavancagem
operacional, (a) ÷ (b) ...................     χ         16        4         2       1,5


                                                                                               99
Desse modo, se a companhia estivesse operando no nível de $225.000 de vendas, o
aumento de 10% nas vendas provocaria aumento de somente de 15% (10% X 1,5) nos
lucros, em comparação com os 40% de aumento calculados anteriormente para vendas de
$100.000. O grau de alavancagem operacional continuará a diminuir à medida que a
companhia se afastar do ponto de equilíbrio. No ponto de equilíbrio, o grau da
alavancagem operacional será infinitamente grande ($30.000 de margem de contribuição ÷
$0 de lucro líquido = χ.

O gerente pode utilizar i grau de alavancagem operacional para estimar rapidamente o
impacto que diversas alterações percentuais das vendas terão sobre os lucros, sem a
necessidade de elaborar demonstrações de resultado detalhadas. Como mostramos com
nossos exemplos, os efeitos da alavancagem operacional podem ser enormes. Se uma
companhia está próxima do ponto de equilíbrio, mesmo pequenos aumentos percentuais
nas vendas podem produzir grandes aumentos percentuais nos lucros. Isso explica por que
a administração trabalha arduamente por um pequeno aumento no volume das vendas. Se
o grau de alavancagem operacional é 5, um aumento de 6% nas vendas se transforma em
um aumento de 30% dos lucros.

Automatização: Riscos e Recompensas sob a Perspectiva CVL

Nos assuntos precedentes, observamos que diversos fatores, inclusive a mudança para
sistemas flexíveis de fabricação e outros procedimentos de automatização, resultaram no
deslocamento das organizações para maiores custos fixos e menores custos variáveis. Essa
alteração da estrutura de custo, por sua vez, teve impacto sobre a MC percentual de custo,
o ponto de equilíbrio e o grau de alavancagem operacional. Parte desse impacto foi
favorável e parte não, como mostra a Fig. 3.

Muitos benefícios podem advir da automatização, mas, como apresenta a figura, aparecem
certos riscos quando uma empresa muda para valores de custo fixo mais altos. Esses riscos
sugerem que a administração deve ser cuidadosa à medida que automatiza, para garantir
que as decisões de investimento sejam tomadas de acordo com uma estratégia de longo
prazo cuidadosamente preparada.

Estruturação das Comissões de Vendas

As empresas costumam remunerar os vendedores pagando-lhes uma comissão em função
das vendas ou um salário fixo mais uma comissão sobre as vendas. As comissões baseadas
no valor das vendas podem levar uma empresa a apresentar menos lucro. A título de
ilustração, considere a Pipeline Unlimited, produtora de equipamento de surfe. Os

                                                                                      100
vendedores colocam os produtos em lojas de artigos esportivos na América do Norte e na
bacia do Pacífico. Seguem-se os dados de duas das pranchas de surfe da companhia, os
modelos XR7 e Turbo:

                                                               Modelo
                                                     XR7                  TURBO
Preço de venda                                       $100                  $150
Despesas variáveis                                    75                   132
Margem de contribuição                                25                    18

Em qual modelo os vendedores vão tentar se empenhar mais, se lhes for paga uma
comissão de 10% sobre a receita de venda? A resposta é: o Turbo, que tem preço mais alto.
Entretanto, do ponto de vista da empresa, os lucros serão maiores se os vendedores derem
preferência ao modelo XR7, que tem margem de contribuição maior.
Para eliminar tais conflitos, algumas empresas baseiam as comissões dos vendedores na
margem de contribuição, em vez de basearem-nas nas vendas. O raciocínio é o seguinte:
como a margem de contribuição representa o total da receita de vendas disponível para
cobrir as despesas fixas e para os lucros, o "bem-estar" da empresa será máximo quando a
margem de contribuição for maximizada. Vinculando a comissão dos vendedores à
margem de contribuição, os vendedores automaticamente serão estimulados a concentrar-
se no elemento de maior importância para a empresa. Não há necessidade de preocupar-se
com o mix de produtos vendidos, porque os vendedores automaticamente venderão o mix
que maximizará a margem de contribuição. Com efeito, ao maximizar o seu próprio bem-
estar, os vendedores automaticamente maximizarão o "bem-estar" da empresa - supondo
que não haja alteração nas despesas fixas.




7.4 O Conceito de Mix de Vendas

As seções anteriores deram-nos uma compreensão dos preceitos que a análise de CVL
envolve, bem como alguns exemplos selecionados de como esses princípios são utilizados
pelos gerentes. Antes de encerrar nossa apresentação, será útil levarmos em conta uma
outra aplicação das idéias que desenvolvemos - o uso dos conceitos CVL na análise do mix
de vendas.

Definição do Mix de Vendas

A expressão mix de vendas significa proporção à qual os produtos de uma companhia são
vendidos. Os gerentes tentam encontrar o composto, ou mix, que proporciona a maior
quantidade de lucro. A maioria das empresas tem diversos produtos, muitas vezes com
                                                                                101
rentabilidade diferentes. Quando isso ocorre, os lucros, em certa medida, dependerão do
mix de vendas da companhia, sendo maiores se os itens de grande margem, e não os de
pequena margem, constituírem uma proporção relativamente grande do total das vendas.

As alterações no mix de vendas podem ocasionar variações interessantes (e às vezes
confusas) nos lucros da empresa. A alteração no mix de vendas, de itens de grande margem
para os de pequena margem, pode fazer com que o lucro total diminua, mesmo que as
vendas totais aumentem. Ao contrário, a substituição de itens de pequena margem por itens
de grande margem pode causar o efeito inverso - o lucro total pode aumentar, mesmo que
as vendas totais diminuam. Uma coisa é alcançar um determinado volume de vendas,
outra, completamente diferente, é vender o mix de produtos mais lucrativo.




Análise do Mix de Vendas e do Ponto de Equilíbrio

Se uma empresa vende mais de um produto, a análise do ponto de equilíbrio é um pouco
mais complexa do que a que apresentamos anteriormente. A razão disso é que produtos
diferentes terão preços de venda diferentes, custos diferentes e diferentes margens de
contribuição. Conseqüentemente, o ponto de equilíbrio dependerá do mix de acordo com o
qual os produtos são vendidos. A título de ilustração, consideremos a Sound Unlimited,
uma pequena companhia que importa da França CD-ROM para microcomputadores. A
companhia, no momento, distribui para lojas varejistas de computadores o CD Lê Louvre,
excursão multimídia pelo famoso museu de arte de Paris, e o Le Vin, sobre os vinhos e as
respectivas regiões produtoras da França. Ambos têm som, imagens, videoclipes e um
software sofisticado. As vendas, as despesas e o ponto de equilíbrio de setembro da
companhia encontram-se na Figura 4.




                                                                                     102
Como mostra a figura, o ponto de equilíbrio é $60.000 em vendas, determinado por meio
da divisão dos custos fixos pelo percentual geral de MC da campanha, 45%. Mas $60.000
de vendas representarão o ponto de equilíbrio da companhia somente enquanto o mix de
vendas não mudar. Se o mix de vendas mudar, o ponto de equilíbrio também mudará. Isso
se evidencia pelos resultados de outubro, quando o mix de vendas mudou do CD Lê Vin,
mais rentável (MC percentual de 50%), em direção ao menos rentável Lê Louvre (MC
percentual    de      somente      25%).     Confirme       na     figura     abaixo:




                                                                                 103
Embora as vendas tenham permanecido constantes, $100.000, o mix de vendas é
exatamente o oposto do mix da Figura 3, com o grosso das vendas agora vindo do CD
menos rentável, Lê Louvre. Observe que essa mudança do mix de vendas fez com que a
percentagem da MC geral e o lucro total caíssem acentuadamente em relação ao mês
anterior - a MC geral de 45% em setembro MUDOU para somente 30% em outubro, e o
lucro líquido, de $18.000, para apenas $3.000. Além disso, com a queda do percentual
geral de MC, o ponto de equilíbrio não é mais $60.000 de vendas. Como a companhia
agora está realizando menos margem média de contribuição por $ de vendas, é preciso
mais vendas para cobrir a mesma quantidade de custos fixos. Deste modo, o ponto de
equilíbrio aumentou de vendas anuais de $60.000 para $90.000.

Ao fazer a análise do ponto de equilíbrio, é preciso estabelecer algumas hipóteses com
relação ao mix de vendas. A hipótese usual é que não haverá mudança. Se, contudo, o
gerente sabe que a variação de diversos fatores (preferência dos consumidores,
participação de mercado e assim por diante) está causando alterações no mix de vendas,
então esses fatores devem ser explicitamente levados em conta em qualquer cálculo de
CVL. De outro modo, o gerente pode tomar decisões com base em dados ultrapassados ou
errôneos.

Hipóteses da Análise de CVL

Algumas hipóteses geralmente subjazem à análise CVL:

1. O preço de venda é constante em todo o intervalo relevante. O preço de um produto ou
serviço não varia com a variação do volume.

2. Os custos são lineares em todo o intervalo relevante e podem ser decompostos com
precisão em seus elementos variável e fixo. O elemento variável é constante por unidade, e
o fixo, por total, em todo o intervalo relevante.

3. Nas empresas com diversos produtos, o mix de vendas é constante.

4. Nas indústrias, os estoques não variam. O número de unidades produzidas é igual ao
número de unidades vendidas.

Embora algumas dessas hipóteses tecnicamente possam ser desobedecidas, em geral as
desobediências não são suficientemente sérias para colocar em dúvida a validade básica da
análise de CVL. Na maioria das companhias cuja produção é diversificada, por exemplo, o
mix de vendas é suficientemente constante, de modo que os resultados da análise de CVL
são razoavelmente válidos.


                                                                                      104
O grande perigo talvez esteja em confiar em uma simples análise de CVL, quando o
gerente está estudando uma grande variação de volume fora do intervalo relevante. O
gerente, por exemplo, pode estudar o aumento no nível de vendas muito além do que a
companhia já teve antes. Contudo, mesmo nessas situações, o gerente pode ajustar o
modelo para levar em conta antecipações de variações do preço de venda, custos fixos e
mix de vendas, que de outro modo violariam as hipóteses. Numa decisão que afete os
custos fixos, por exemplo, a variação dos custos fixos pode ser explicitamente levada em
conta, como já mostramos no exemplo da Acoustic Concepts.


7.5 Outros conceitos importantes sobre o Ponto de Equilíbrio
Uma vez separado os custos da empresa em fixos e variáveis, a Administração está de
posse de informações úteis para a preparação de instrumentos de análise que além de
responderem muitas perguntas, auxiliarão no processo de tomada de decisões, no
planejamento e no controle.
Um desses instrumentos é a Análise do Ponto de Equilíbrio, que, ultimamente, vem
merecendo uma vasta divulgação nos livros e nos periódicos.
O Ponto de Equilíbrio é uma conseqüência direta do comportamento dos custos diante do
volume de atividade. Eis o conceito mais simples do Ponto de Equilíbrio: é o ponto da
atividade da empresa no qual não há lucro nem prejuízo, isto é, o ponto em que a receita é
igual ao custo total. Além do Ponto de Equilíbrio, a empresa obterá lucros, aquém do
Ponto de Equilíbrio, a empresa terá prejuízo.


Ponto de Equilíbrio Contábil
Significa a quantidade que equilibra a receita total com a soma dos custos e despesas
relativos aos produtos vendidos.


Ponto de Equilíbrio Econômico
É a quantidade que iguala a receita total com a soma dos custos e despesas acrescida de
uma remuneração mínima (custo de oportunidade) sobre o capital investido pela empresa.


Ponto de Equilíbrio Financeiro
É a quantidade que iguala a receita total com a soma dos custos e despesas que
representam desembolso financeiro para a empresa.          Neste caso, os encargos da
depreciação são exclusos por não representarem desembolso para a empresa.


                                                                                      105
Levando-se em consideração os conceitos apresentados podemos caracterizar que o Ponto
de Equilíbrio Econômico é maior que o Ponto de Equilíbrio Contábil, que, por sua vez, é
maior que o Ponto de Equilíbrio Financeiro.


Exemplo:
Preço de venda unitário = R$ 0,60
Custo variável unitário    =   R$ 0,50
Custos fixos               =   R$ 6.000,00
No ponto equilíbrio:
Receita = Custos Fixos + Custos Variáveis, ou
[quantidade] x R$ 0,60 = R$ 6.000,00 + [quantidade] x R$ 0,50, ou ainda
[quantidade] x (0,60 – 0,50) = 6.000,00 ou,
quantidade no ponto de equilíbrio =        6.000,00      = 60.000 unidades
                                         (0,60 – 0,50)
e o valor no ponto de equilíbrio é dado por 6.000,00 x R$ 0,60 = R$ 36.000,00.
Aproveitando este exemplo, que é o ponto de equilíbrio contábil, vamos calcular os
Pontos de Equilíbrio Econômico e Financeiro:
Ponto de Equilíbrio Econômico
Supondo que a empresa tenha tido um patrimônio líquido, no início do ano, de R$
20.000,00 e colocado a render um mínimo de 10% ao ano tem-se um lucro líquido anual
desejado de R$ 2.000,00.
Neste caso, então, ao custo fixo deverão ser adicionados R$ 2.000,00, pois, no caso, o
equilíbrio de receitas e despesas só se dará no ponto de lucro igual a R$ 2.000,00 e não no
lucro igual a zero, como no caso clássico.
Ponto de Equilíbrio Econômico =           R$ 6.000,00 + R$ 2.000,00
                                             (R$ 0,60/u – R$ 0,50/u)
= 80.000,00 u/ano ou R$ 48.000,00/ano de Vendas.
Ponto de Equilíbrio Financeiro
Supondo, por outro lado, que exista uma depreciação de R$ 1.000,00, e como não
representa desembolso de caixa, tudo se passa como se os fixos fossem de apenas R$
5.000,00.
Ponto de Equilíbrio Financeiro =          R$ 5.000,00
                                      (R$ 0,60/u –$ 0,50/u)


= 50.000 u/ano ou R$30.000,00 de Vendas.
                                                                                       106
7.6 Exercícios de fixação de CUSTO x VOLUME x LUCRO

1 - O caso da empresa equilibrada

Custo do equipamento (investimento)    R$ 200.000,00
Despesas administrativas               R$ 5.000,00 por ano
Aluguel da fábrica                     R$ 1.000,00 por ano
Matéria prima                          R$ 80,00 por unidade
Mão-de-obra                            R$ 70,00 por unidade
Preço de venda                         R$ 400,00 por unidade
Capacidade de produção anual           R$ 100 unidades

Pergunta-se:
   a) Quantas unidades terá que vender para atingir seu ponto de equilíbrio?
   b) Quantas unidades terá que vender no ano para começar a ter lucro?
   c) Qual será seu lucro se trabalhar em plena carga?


2 - O caso da empresa XTPO, monoprodutora, que vendeu 25.000 unidades e obteve o
seguinte resultado:

Vendas             R$ 625.000,00
Custos variáveis   R$ 375.000,00
Custos fixos       R$ 150.000,00

Calcule:
   a) Ponto de equilíbrio em unidades e em valor
   b) Margem de contribuição unitária e margem de contribuição percentual
   c) Para se obter R$ 120.000,00 de lucro, quantas unidades deveria vender?

3 –Uma empresa estima seus custos fixos em R$ 28.000,00 por período. Determinar o
ponto de equilíbrio da empresa, em valor, sabendo que a contribuição marginal percentual
é de 33,33%.


4 – A Cia Secreta S/A fabrica e vende secretárias eletrônicas. Sua demonstração de
resultado baseado no modelo por contribuição do ano passado é a seguinte:

Ocorrências                           Total             Por unidade       Percentagem
                                                                          das vendas
Vendas (20.000 unidades)              R$ 1.200.000,00   R$ 60,00          100%
Menos Despesas e Custos Variáveis     R$ 900.000,00     R$ 45,00          ?
É igual a Margem de Contribuição      R$ 300.000,00     R$ 15,00          ?
Menos Custos e Despesas Fixas         R$ 240.000,00     -
É igual a Lucro Líquido               R$    60.000,00   -

A administração está impaciente para melhorar o desempenho dos lucros da Cia Secreta e
solicitou algumas informações para você, Diretor Financeiro da Cia Secreta, algumas
informações, a saber:


                                                                                    107
a) Calcule os percentuais de Margem de Contribuição e Custos/Despesas Variáveis.
   b) Determine o ponto de equilíbrio contábil, em unidades e em valor de vendas.
   c) Admitindo-se que a empresa fez um investimento de R$ 500.000,00 ( para a
      construção da fábrica, para a compra de equipamentos, etc), calcule o ponto de
      equilíbrio econômico, levando em consideração que o mercado financeiro está
      remunerando em 15% ao ano.
   d) Baseado na questão C responda: O negócio é viável ou não ?
   e) Admitindo-se que os R$ 500.000,00 investidos na Cia Secreta é todo referente a
      equipamentos e que esses equipamentos depreciam-se em 20 anos, calcule o ponto
      de equilíbrio financeiro.
   f) Supondo aumento de vendas de R$ 400.000,00 no próximo ano e que o
      comportamento do custo permaneça o mesmo, em quanto aumentará o lucro líquido
      em valores?
   g) Retornando aos dados originais e supondo que, no próximo ano a companhia deseja
      um lucro líquido mínimo de R$ 90.000,00, quantas unidades terão que ser vendidas
      para atingir essa meta?


5 – Com base no exercício anterior, num esforço para aumentar as vendas e os lucros, a
administração está propondo a você fazer algumas mudanças. Baseado nos conceitos de
Custo x Volume x Lucro você deverá deferir ou não as mudanças.
Obs.: Você deverá refazer a tabela acima com os novos valores para visualizar se as
propostas são vantajosas ou não.
 Proposta 1 – A administração está pensando em usar um alto-falante melhor para a
secretária eletrônica. Esse alto-falante aumentaria os custos variáveis em R$ 3,00 por
unidade, porém em contrapartida, o volume de vendas aumentaria em 20%. Devido a alta
qualidade do alto-falante, o inspetor de qualidade de som, que tem uma remuneração anual
de R$ 30.000,00, seria dispensado.
Proposta 2 – Voltando aos dados originais do problema, a administração está pensando em
diminuir o valor de venda da secretária eletrônica em R$ 5,00, ou seja, o preço final de
venda ficaria em R$ 55,00 e pretende também veicular essa promoção através de
propagadas em sistemas de televisão aberta, cujo custo seria de R$ 100.000,00 por ano.
Com essa atitude, a empresa espera ter um aumento de vendas em 100%, ou seja, 40.000
unidades vendidas ao todo.


6 - A Turma do 4º ANO da Faculdade de Administração da AEBD está planejando seu
jantar dançante anual. O comitê do evento reuniu a seguinte previsão de custos:

               Previsão de custos para o jantar dançante
Jantar (por pessoa)                                    R$ 18,00
Convites e programa (por pessoa)                       R$     2,00
Orquestra                                              R$ 2.800,00
Aluguel do salão                                       R$ 900,00
Animador durante o intervalo                           R$ 1.000,00
Bilhetes e propaganda                                  R$ 1.300,00

Sabendo-se que o Comitê deseja cobrar R$ 35,00 por pessoa, solucione as questões a e b.
a) Calcule o ponto de equilíbrio para o jantar dançante (em função do número de pessoas
   que deve comparecer).
b) Supondo que a comissão de formatura deseje ter um lucro líquido de R$ 6.000,00,
   quantas pessoas deverão comparecer ao jantar dançante ?
                                                                                    108
c) Suponha, que no ano passado, apenas 300 pessoas compareceram a essa festa. Se o
mesmo número comparecer este ano, qual é o preço por ingresso que deve ser cobrado de
cada pessoa, a fim de se atingir o ponto de equilíbrio?


7 - A demonstração de resultado mais recente da Aguardente Ardente S/A é a seguinte:
        Descrição                    Total               Por    unidade
        Vendas (20.000 unidades)     R$ 300.000          R$ 15,00
        Menos despesas variáveis     R$ 180.000          R$ 9,00
        Margem de contribuição       R$ 120.000          R$ 6,00
        Menos despesas fixas         R$ 70.000                      -
        Lucro líquido                R$ 50.000                      -

Com base nos dados acima, elabore uma nova demonstração de resultado para cada uma
das seguintes condições (considerar cada caso independente):

a) Aumento de 15% nas vendas.
b) Redução de R$ 1,50 no preço unitário de venda e aumento de 25% no volume de
vendas.
c) Aumento de R$ 1,50 no preço unitário de vendas, aumento de R$ 20.000,00 na despesa
fixa e redução de 5% no volume das vendas.
d) Aumento de 12% no preço de venda, aumento de 60 centavos (R$ 0,60) na despesa
unitária variável e redução de 10% no volume de venda.

8 – (Questão do provão) A empresa XXX produz um só produto e possui a seguinte
estrutura de preço e custo.

Preço de venda por unidade         R$ 200,00
Custos variáveis por unidade       R$ 140,00
Custos fixos totais                R$ 120.000,00
Qual deverá ser o volume de vendas, em unidades, que irá produzir um lucro antes dos
juros e do imposto de renda (lucro operacional) de 20% das vendas?
(A) 2.000       (B) 4.000            (C) 6.000        (D) 8.000       (E) 10.000

09 – (Questão do provão) A análise do ponto de equilíbrio (análise custo-volume-lucro)
permite tanto determinar o nível de operação que uma empresa precisa manter para cobrir
todos os seus custos operacionais, quanto avaliar a lucratividade associada a vários níveis
de venda. O referido ponto de equilíbrio operacional é definido quando o(a):
(A) custo fixo operacional = 0 (zero).
(B) lucro líquido = 0 (zero).
(C) lucro antes do imposto de renda = 0 (zero).
(D) lucro antes de juros e imposto de renda = 0 (zero).
(E) margem de contribuição = 0 (zero).




                                                                                       109
O gráfico abaixo é a imagem geométrica da relação Custo x Volume x Lucro
Interprete-o a fim de responder às questões 10,11 e 12.




10 – (Questão do provão) O Ponto de Equilíbrio entre a receita e os custos, em reais e em
quantidades, está representado pelo(s) segmentos(s):
(A) DC do eixo das ordenadas.
(B) ED do eixo das ordenadas.
(C) CB e BA do eixo das ordenadas.
(D) ED e DC do eixo das ordenadas.
(E) ED e DC do eixo das ordenadas; e EF do eixo das abscissas.

11 - (Questão do provão) O(s) segmento(s) do eixo das ordenadas que representa(m), no
gráfico, o lucro para a quantidade vendida G, expresso em reais, é:
(A) BA.        (B) CB       (C) DC          (D) ED         (E) ED,DC,CB,BA.

12 - (Questão do provão) A Margem de Segurança com que uma empresa opera é função
do montante de receita que ela pode perder até atingir o ponto de equilíbrio. Assim, na
situação indicada pelo gráfico, a Margem de Segurança está representada, em valores de
receita, pelo(s) segmento(s) do eixo das ordenadas:

(A) CB          (B) DC       (C) ED          (D) CB e BA         (E) ED e DC




                                                                                     110
13 – (Questão do provão)




Suponha que a Guaíba Posters, um pequeno varejista de posters, tenha custos operacionais
fixos de R$ 3.000,00, que seu preço de venda por unidade (poster) seja de R$ 15,00, e seus
custos operacionais variáveis sejam de R$ 5,00 por unidade. Conforme o gráfico acima, de
quantas unidades, aproximadamente, é o ponto de equilíbrio da empresa?
(A) zero        (B) 200            (C) 300          (D) 600            (E) 3000

14 – Se a empresa tem uma contribuição marginal negativa, para alcançar o ponto de
equilíbrio ele deverá:

(   ) aumentar o volume de vendas
(   ) diminuir o volume de vendas
(   ) aumentar o valor dos custos fixos
(   ) diminuir o valor dos custos fixos
(   ) aumentar o preço de venda
(   ) nenhuma das alternativas anteriores

15 - Se a contribuição marginal foi diminuída em determinado montante, o lucro
operacional deveria ter:

(   ) sido diminuído no mesmo montante
(   ) sido diminuído mais do que esse montante
(   ) sido aumentado no mesmo montante
(   ) permanecido inalterado
(   ) nenhuma das alternativas anteriores

16 - O ponto de equilíbrio de um produto poderia ser aumentado por:

(   ) um decréscimo nos custos fixos
(   ) um aumento no percentual da margem de contribuição
(   ) um aumento nos custos variáveis
(   ) um decréscimo nos custos variáveis
(   ) nenhuma das alternativas anteriores




                                                                                      111
17 - Os custos fixos unitários diminuem sempre que:
( ) os custos variáveis unitários aumentam
( ) a quantidade produzida e vendida diminui
( ) o ponto de equilíbrio aumenta
( ) os custos variáveis totais diminuem
( ) nenhuma das respostas anteriores


18 - Uma empresa pretende vender e produzir no próximo ano 1.200.000 unidades de seu
produto. Os valores orçados são:

ITEM                                               VALOR
Total das receitas de vendas esperadas             R$ 7.200.000,00
Total dos custos variáveis                         R$ 2.880.000,00
Total dos custos fixos                             R$ 1.800.000,00
Capital investido na empresa                       R$ 10.000.000,00
Custo de oportunidade                              18%

Pede-se:
   a) calcular a margem de contribuição unitária do produto
   b) calcular a margem de contribuição percentual
   c) calcular a margem de contribuição total
   d) calcular o ponto de equilíbrio contábil em quantidade e valor
   e) calcular o ponto de equilíbrio econômico em quantidade e valor

19 - O analista de custos da Cia. Fellucci ltda resolveu aplicar as técnicas de análise do
ponto de equilíbrio para verificar o crescimento da empresa.
Sabia que a mesma vinha consistentemente vendendo, nos últimos tempos, 30.000 pacotes
de algodão, para fins farmacêuticos, por mês, a base de $ 35,00 por pacote. Seus custos
fixos têm sido aproximadamente de $ 472.500,00 por mês, e os custos variáveis são de $
15,00 por pacote.
Suas dúvidas são as seguintes;
    a) Qual a margem de segurança da empresa ?
    b) Um aumento de 2.000 unidades na margem de segurança trará que efeito sobre o
        lucro?
    c) Se fosse possível uma redução de 20% sobre os custos fixos, o que acontecerá com
        a margem de segurança em termos percentuais?
    d) Se a empresa desejar um aumento de 40% sobre seus lucros atuais, quanto deverá
        aumentar em quantidade de vendas? (supondo não alteração dos custos atuais)

20 - Uma industria de televisores tem a seguinte estrutura de custos:
Custos fixos de $ 20.000.000,00 por mês e Custos variáveis de $ 4.000,00 por unidade.
Sabendo que a empresa deseja um retorno mínimo de 10% ao ano sobre seu Patrimônio
Líquido de $ 240.000.000,00 e que 20% do total de seus Custos Fixos anuais é referente à
depreciação, pede-se:
    a) Ponto de equilíbrio contábil
    b) Ponto de equilíbrio econômico
    c) Ponto de equilíbrio financeiro
Para a solução desse exercício adotar que o preço de venda é 50% superior ao custo
variável.
Calcular os itens A, B e C pela unidade de tempo ANO.

                                                                                      112
08. ALAVANCAGEM OPERACIONAL
A alavancagem operacional resulta da existência de custos operacionais fixos no fluxo de
lucros da empresa. Usando a estrutura apresentada na tabela de análise de ponto de
equilíbrio, pode-se definir a alavancagem operacional como o uso potencial de custos
operacionais fixos para aumentar os efeitos das mudanças nas vendas sobre os lucros da
empresa antes dos juros e dos impostos (LAJIR). O exemplo abaixo ilustra como funciona
a alavancagem operacional:
Usando os dados apresentados anteriormente da empresa XTPO (Preço de venda, P = R$
10,00; Custo operacional variável, V = R$ 5,00 por unidade; Custo operacional fixo, F =
R$ 2.500,00).
As anotações adicionais tabela abaixo indicam que conforme as vendas da empresa
aumenta de 1.000 para 1.500 unidades (Q1 para Q2), seu LAJIR aumenta de R$ 2.500,00
para R$ 5.000,00 (LAJIR1 para LAJIR2). Em outras palavras, um aumento de 50% nas
vendas(1.000 para 1.500 unidades) resulta em um aumento de 100% no LAJIR. Dois casos
podem ilustrar isso, usando-se o nível de vendas de 1.000 unidades como ponto de
referência.




Caso 1: Um aumento de 50% nas vendas (1.000 para 1.500 unidades) resulta em um
aumento de 100% nos lucros antes dos juros e impostos (R$ 2.500,00 para R$ 5.000,00).
Caso 2: Uma queda de 50% nas vendas (1.000 para 500 unidades) resulta em uma queda
de 100% nos lucros antes do juros e impostos ( R$ 2.500,00 para R$ 0,00).
Do exemplo acima, vê-se que a alavancagem operacional funciona em ambas as direções.
Quando a empresa tem custos operacionais fixos a alavancagem operacional está presente.
Um aumento nas vendas resulta em um aumento mais que proporcional nos lucros antes
dos juros e impostos; Uma queda nas vendas resulta em uma queda mais que proporcional
nos lucros antes dos juros e impostos.

                                                                                    113
Medição do grau de alavancagem operacional (GAO)


O grau de alavancagem operacional (GAO) é a medida numérica da alavancagem
operacional da empresa. Pode ser calculado através de utilização da seguinte equação:


GAO = Variação percentual no LAJIR
        Variação percentual nas vendas


Sempre que a variação percentual no LAJIR for maior que a variação percentual em
vendas, existem alavancagem operacional. Isso significa que se o GAO for superior a 1,
existe alavancagem operacional. Uma fórmula mais direta para calcular o grau de
alavancagem operacional, a um nível de vendas Q, é mostrada na equação abaixo, usando-
se os símbolos dados anteriormente.


GAO a um nível de vendas Q = Q x (P – V) / Q x (P – V) – F


Utilizando os dados do exemplo anterior (tirados da tabela LAJIR par vários níveis de
venda), obtêm-se o seguinte resultado:


GAO a 1000 unidades =       1.000 x (R$ 10,00 –R$ 5,00)          = R$ 5.000 = 2


                         1.000 x (R$ 10,00 –R$ 5,00) – R$ 2.500       R$ 2.500


EXERCICIOS
Através do estudo da tabela abaixo, responda as seguintes questões:
POSIÇÃO                                   BAIXA         INTERMEDIÁRIA        ALTA
Vendas (em unidades)                      1000          2000                 3000
Receita de vendas                         $ 10.000,00   $ 20.000,00          $ 30.000,00
Menos: Custos operacionais variáveis      $ 5.000,00    $ 10.000,00          $ 15.000,00
Menos Custos operacionais fixos           $ 5.000,00    $ 5.000,00           $ 5.000,00
Lucro antes de juros e imposto de renda   $      0,00   $      0,00          $      0,00



    a) Qual é o grau de alavancagem operacional? (utilize como base a posição de vendas
        intermediária)
Utilizando-se do grau de alavancagem operacional calculado no “item a”, calcule qual será
o efeito no LAJIR caso ocorra um aumento de 70% nas vendas da posição intermediária.


                                                                                        114
9. MARGEM DE CONTRIBUIÇÃO E RESTRIÇÕES DA CAPACIDADE
PRODUTIVA


Contribuição marginal e limitações na capacidade de produção
Ao comentarmos a grande importância do conceito de Margem de Contribuição
anteriormente, verificamos algumas de suas aplicações, mas não atentamos ao problema
decorrente da existência de diversos fatores que naturalmente limitam a capacidade de
produção da empresa.



Margem de contribuição antes da existência de limitações
Suponhamos que uma determinada empresa fabricante de barracas de camping produza
quatro modelos diferentes (A, B, C e D)
Os dados de Custos que a empresa possui e sua Margem de Contribuição são retratadas na
tabela a seguir:
Modelos     Custo Variável Total Preço de Venda Margem de Contribuição
               (R$/unidade)       (R$/unidade)      (R$/unidade)
    A             1.500,00          2.000,00           500,00
    B             1.250,00          1.800,00           550,00
    C             2.900,00          3.500,00           600,00
    D             1.000,00          1.200,00           200,00
           CUSTOS INDIRETOS FIXOS = R$ 2.500.000,00 POR ANO

Esses preços são também aproximadamente os da concorrência para cada tipo de barraca.
Analisando-se a coluna da Margem de Contribuição, verificamos de imediato que o
modelo com maior capacidade de trazer recursos pra a empresa é o modelo C, entretanto
nossa firma não pode escolher apenas esse modelo para comercialização, precisando
oferecer todos eles ao mercado. Más é claro que ela tentará, sempre que possível, forçar a
venda do modelo C, já que cada unidade dele produz maior margem de contribuição. Isso
se não existir nenhum problema de limitação quanto à produção.

Existência das limitações na capacidade produtiva
A nossa empresa, precisando fazer uma programação para a produção do próximo ano,
recorre a uma pesquisa de mercado e verifica que existe uma demanda que poderá
proporcionar nesse período que sejam vendidas as seguintes quantidades de cada modelo:
Modelo A     3.300 unidades
Modelo B     2.800 unidades
Modelo C     3.600 unidades
Modelo D     2.000 unidades

                                                                                      115
Como já foi dito, tentaria ela, se possível, forçar a venda de C, mas o mercado mostra-se
disposto a lhe consumir essas quantidades indicadas, e ela começa a se preparar para
atender a essa demanda.
Esbarra todavia num problema logo de imediato: sua capacidade não é suficiente para
fornecer esse volume, já que possui ela um nível máximo de produção de 97.000 horas-
máquina (hm), enquanto aquela demanda lhe consumiria 103.150, conforme o tempo de
cada modelo mostrado a seguir:


Modelos        Horas-máquina       Demanda Prevista Total Horas-máquina
           necessárias por unidade   por modelo
    A                9,50               3.300              31.350
    B                9,00               2.800              25.200
    C               11,00               3.600              39.600
    D                3,50               2.000               7.000

Vê-se agora a fábrica na contingência de verificar qual dos modelos deixará de ser total ou
parcialmente atendido.
Suponhamos que a firma tenha o interesse de maximizar seu lucro nesse ano e por isso sua
decisão será baseada nesse objetivo (poderia estar interessada na manutenção de sua
carteira de clientes mesmo a custa da redução de lucros)
Onde então efetuar o corte das 6.150 horas excedentes a sua capacidade de produção?
Como o MODELO D é o que possui menor margem de contribuição por unidade, é bem
provável que a empresa opte em deixar de produzir 1.757 unidades desse modelo, pois
6.150/3,50 = 1.757.
A partir dessa previsão de produção, poderia constituir um quadro projetado do resultado
do próximo ano:


Modelos Quantidade       Margem de Contribuição            Margem de
          (u)            Unitária (R$/u)                   Contribuição Total (R$)
A         3.300          500                               1.650.000
B         2.800          550                               1.540.000
C         3.600          600                               2.160.000
D         243            200                                  48.600
Total Margem de Contribuição                               5.398.600
Custos Fixos                                               2.500.000
Resultado                                                  2.898.600

Para termos certeza de que a decisão tomada de corte do MODELO D é a correta, podemos
fazer alguns cálculos com o resultado que seria obtido caso se decidisse de maneira
diversa. Para isso, basta verificarmos qual seria a nova Margem de Contribuição Total
com a nova escolha, já que de todas as hipóteses possíveis interessa a que maximizar a

                                                                                       116
Margem de Contribuição Total, pois o mesmo montante de Custos Fixos será deduzido
dela para se chegar ao Resultado.
Verifiquemos primeiramente o que teria acontecido se a empresa tivesse optado pelo corte
no produto C, ao invés de corte no D. O número de unidades não produzidas do MODELO
C seria de 559 unidades (6.150 / 11), e o resultado seria:


Modelos Quantidade       Margem de Contribuição              Margem de
          (u)            Unitária (R$/u)                     Contribuição Total (R$)
A         3.300          500                                 1.650.000
B         2.800          550                                 1.540.000
C         3.041          600                                 1.824.600
D         2.000          200                                   400.000
Total Margem de Contribuição                                 5.414.600
Custos Fixos                                                 2.500.000
Resultado                                                    2.914.600

Este quadro evidencia que a Margem de Contribuição Total seria maior nessa hipótese que
na anterior!!! Logo, esta última produz mais lucro, e é ,portanto, melhor que aquela!!!
Estará invalidado então nosso conceito de Margem de Contribuição?



9.1 Margem de Contribuição e Fator de Limitação

Analisemos a razão da discrepância acima: na primeira hipótese, deixamos de produzir
1.757 unidades de D, o que nos eliminou a possibilidade de obtenção de uma Margem de
Contribuição Total de:


1.757 unidades X R$ 200,00 por unidade = R$ 351.400,00

enquanto que, na segunda hipótese, cortando a linha C, diminuímos um potencial de
Margem de Contribuição Total de:


559 unidades X R$ 600,00 por unidade = R$ 335.400,00


Apesar de por unidade o modelo C produzir muito mais de Margem de Contribuição do
que D, dentro das 6.150 horas cortadas ele produz menos. E isso é devido ao tempo que
cada unidade leva para ser elaborada.
Uma unidade de C produz R$ 600,00 de Margem de Contribuição, mas leva 11 horas para
ser feita. Assim, em cada hora a Margem de Contribuição é de R$ 54,55, enquanto o
produto D produz só R$ 200,00 por unidade, mas leva apenas 3,5 horas para ser elaborado,


                                                                                          117
fornecendo R$ 57,14 por hora. Logo, cada hora usada na linha D rende mais do que na
linha C.

O resultado correto seria obtido então com o seguinte cálculo:


Modelos          Margem de         Tempo de Fabricação Margem de Contribuição
             Contribuição Unitária        (hm)           por hora-máquina
    A                500                  9,50                 52,63
    B                550                  9,00                 61,11
    C                600                 11,00                 54,55
    D                200                  3,50                 57,14

Vemos que o modelo que menos traz Margem de Contribuição por hora-máquina é o A, e
este deverá então ser o item a ter sua produção limitada. O modelo D, que parecia o
primeiro a ser eliminado, só seria cortado como 3ª opção, depois de A e C. Ele é, na
realidade, o segundo produto mais interessante nessa situação.
Concluímos então que a Margem de Contribuição continua sendo o elemento chave em
matéria de decisão, só que agora não por unidade, más pelo fator limitante da capacidade
produtiva.
Seria então, em nosso exemplo, sempre mais interessante o incentivo à produção do
modelo B, já que é o que mais produz margem de contribuição por hora-máquina?
Suponhamos que a empresa resolvesse, à custa de uma adição de custos fixos oriundos da
aquisição de outras máquinas, aumentar sua capacidade de produção para 140.000 hm sem
que nada alterasse nos custos variáveis de cada produto. Poderia então agora atender a toda
a demanda prevista e ainda teria uma folga de quase 37.000 hm. Caso tivesse em mente
efetuar algum tipo de esforço para tentar vender mais do que aquela previsão, por meio,
por exemplo, de uma campanha publicitária ou de uma motivação maior com relação a
equipe de vendas, como deveria proceder se soubesse que conseguiria, no máximo,
aumentar em mais 10% aquele volume de vendas?
Estando com a capacidade para 140.000 hm, mesmo com a adição de mais 10% em seu
volume de trabalho, não chegará àquele limite, ficando, no máximo, ao redor de 113.500
hm. Nessa situação, deve forçar a venda do produto B, que dá maior Margem de
contribuição por hora-máquina, ou do modelo C, que fornece maior Margem por unidade ?
Claro está que, se não há no momento problema de horas-máquina, interessa que se
consiga vender a maior quantidade possível daquele modelo que traz, por unidade, maior
Margem de Contribuição. Cada unidade C produz R$ 600,00 de Margem de Contribuição,
e, mesmo que demande mais tempo que B para ser confeccionado, deverá ser preferido,
pois não há problema de tempo de máquina.
                                                                                       118
Portanto, se não houver limitação na capacidade produtiva, interessa o produto que
produz maior Margem de Contribuição por unidade, mas, se existir interessa o que
produz maior Margem de Contribuição pelo fator limitante da capacidade.


Suponhamos agora, outro exemplo de limitação da capacidade produtiva. Tomemos como
referencia um determinada industria automobilística que fabrica dois modelos de veículos
com as seguintes características:
Modelo           do      Preço de        Custo Variável       Margem de Contribuição
Veículo                   Venda           Total (R$)              Unitária (R$)
                           (R$)
04 portas             260.000         205.000               55.000
02 portas             258.000         204.000               54.000


Todas as maçanetas usadas em qualquer modelo são iguais, quer nas portas dianteiras, quer
nas traseiras, e são importadas; cada modelo leva o mesmo tempo de produção.
Não havendo problema de limitação na capacidade de produção, a empresa tentará, sempre
que possível, vender o modelo 4P, já que em cada unidade deste consegue uma Margem de
Contribuição maior do que no outro.
Digamos que em determinado mês haja um problema sério de obtenção de maçanetas, e a
industria consiga uma quantidade insuficiente delas para sua produção total. Como
procederá nesse mês? Não há duvida de que procurando apenas produzir e vender o
modelo de duas portas (desde que haja uma demanda pela quantidade produzida de duas
portas).
Se tiver, digamos, 8.000 maçanetas para o mês todo, a empresa conseguirá produzir 4.000
unidades do modelo 2P e obter uma Margem de Contribuição total de R$ 216.000.000,00
(4.000 unidades X R$ 54.000 por unidade)
Se produzisse o modelo 4P, conseguiria apenas R$ 110.000.000,00 (2.000 unidades X R$
55.000,00 por unidade).
O conceito de Margem de Contribuição pelo fator limitante da capacidade é o determinante
da decisão. O modelo 4P dá Margem de Contribuição de R$ 13.750,00 por maçaneta, mas
o de 2P dá R$ 27.000,00. A limitação, nesse caso, é o estoque disponível de maçanetas.
Com isso, concluímos que, existem diversos fatores que podem limitar a capacidade de
produção da empresa, e cada caso deve ser estudado de forma particular, analisando
sempre a solução do problema que maximizará a Margem de Contribuição para a empresa.




                                                                                         119
10. ANALISE PROFUNDA DOS CUSTOS FIXOS
10.1 Margens de contribuição e custos fixos identificados
Após tudo o que comentamos sobre os Custos Fixos, talvez tenha permanecido a idéia de
que devam eles sempre ser abandonados nos aspectos decisoriais. Obviamente, essa
hipótese não é totalmente correta. Afinal, eles existem, representam gastos e desembolsos e
têm que ser sempre lembrados. De que adiantaria termos Margens de Contribuição
positivas em todos os produtos se a soma de todas elas fosse inferior ao valor dos Custos
Fixos? O que pretendemos mostrar até agora não é que eles devam ser omitidos, mas sim
que precisam ser devidamente analisados, e não simplesmente rateados como custos
realmente pertencentes a cada unidade de cada produto.
Pode ocorrer, todavia, que em algumas situações haja necessidade de se levar em conta
esses custos. Suponhamos que uma empresa fabrique cinco produtos, A, B, C, D e E, e que
haja dois dos departamentos de produção trabalhando exclusivamente para alguns deles. O
Departamento X só é utilizado para A e B, e o Departamento Y só para C, D e E. Estes são
os seguintes dados relativos aos custos de fabricação:
       Custos Variáveis
         Produto A                          $480/u
         Produto B                          $550/u
         Produto C                          $350/u
         Produto D                          $410/u
         Produto E                          $600/u
       Custos Fixos
         Departamento X                        $540.000/mês
         Departamento Y                        $430.000/mês
         Demais Departamentos                  $800.400/mês
       Total Fixos                           $1.770.400/mês
Durante um determinado mês, a empresa produziu e vendeu:
       Produto A: 1.050 u x $860/u                   $ 903.000
       Produto B: 1.400 u x $930/u                   $1.302.000
       Produto C: 980 u x $810/u                     $ 793.800
       Produto D: 1.370 u x $830/u                   $1.137.100
       Produto E: 1.320 u x $990/u                   $1.306.800
       Total Vendas                                  $5.442.700




                                                                                       120
Tivesse a empresa rateado os custos fixos, talvez chegasse ao seguinte:
Produtos       Custo Variável    Custo Fixo    Custo Total      Preço Venda      Lucro
                   R$/u             R$/u          R$/u             R$/u          R$/u
A             480               400           880             860               (20)
B             550               340           890             930                40
C             350               220           570             810               240
D             410               240           650             830               180
E             600               250           850             990               140

Com base nesses valores, talvez construísse uma Demonstração de Resultado (pela
absorção) assim:
                  A              B         C            D             E        Total
               1.050u         1.400u      980u       1.370u        1.320u
Vendas (R$) 903.000         1.302.000   793.800    1.137.100     1.306.800   5.442.700
(–) CPV (R$) 924.000        1.246.000   558.600    890.500       1.122.000   4.741.100
Lucro (R$)   – 21.000       56.000      235.200    246.600       184.800     701.600

Já sabemos que o corte do produto A pode não ser uma solução muito indicada, já que,
apesar de estar apresentando um "prejuízo" unitário de $20 e global de $21.000, talvez
venha seu corte a reduzir mais o resultado global; isso porque, se for cortado, deixarão
realmente de entrar receitas de $903.000, mas não deixarão de existir $924.000 de custos.
Apenas deixarão de existir os custos variáveis de $480 x 1.050 u = $504.000, já que,
provavelmente, nada se conseguirá reduzir dos custos fixos.
Logo, se for cortado o produto A, o resultado cairá $399.000 ($903.000 - $504.000)!
Compare-se com o lucro total de $701.600 e verifique-se a importância de uma decisão
errada.
Esses $399.000 nada mais são do que a Margem de Contribuição Total do Produto A.
          Preço de Venda                                       $860/u
          Custo Variável                                       $480/u
          Margem de Contribuição Unitária                      $380/u
          Margem de Contribuição Total: 1.050 u x $380 = $399.000


Poderia ocorrer de a empresa pensar de outra forma: já que os lucros de A e B reunidos dão
apenas $35.000,00 ((-) $21.000 + $56.000), por que não cortar a ambos, já que temos um
Departamento com custos fixos altos de $540.000 só para eles?
De fato talvez o corte dos produtos A e B conseguisse reduzir os custos fixos em $540.000.
Mas, ainda assim, seria correta a decisão?



                                                                                         121
Basta continuarmos analisando as Margens de Contribuição:
        Produto A: Margem de Contribuição Total           $399.000
        Produto B: Margem de Contribuição Total
            (1.400 u x ($930 - $550)/u)                   $532.000
        Margem de Contribuição de ambos                   $931.000


Assim, podemos de fato eliminar os $540.000, mas deixaremos de receber uma margem de
contribuição de $931.000, e continuamos a ter uma redução no lucro total, agora de
$391.000.
Uma forma rápida de identificarmos as posições de cada produto e grupo de produtos que
possuem custos fixos comuns, identificados com eles, é a elaboração de uma seqüência de
Margens de Contribuição. Para o nosso exemplo em questão, poderíamos ter:
                        A         B        C        D          E              Total
Vendas (R$)          903.000 1.302.000 793.800  1.137.100 1.306.800        5.442.700
(–) CVPV (R$)        504.000 770.000 343.000    561.700    792.000         2.970.700
1ª MC                399.000 532.000 450.800    575.400    514.800
Somas                  A+B = 931.000         C+D+E = 1.541.000             2.472.000
(–) C.F.I.                540.000                430.000                   970.000
2ª MC                     391.000               1.111.000                  1.502.000
(–) C.F.N.I.                                                               800.400
Lucro                                                                      701.600
CVPV: Custo variável dos produtos vendidos
CFI: Custos fixos identificados
CFNI: Custos fixos não identificados, comuns a todos


A análise fica bem mais fácil. O primeiro grupo contribuiu com $391.000 de MC, e o
segundo com $1.111.000; juntos conseguem amortizar os custos fixos comuns a todos de
$800.400 e ainda produzir um lucro de $701.600.
Dentro do 2º grupo, por exemplo, o produto D é quem mais contribui para a formação da
MC Total de $1.541.000 do grupo. Não se faz o rateio dos custos fixos, quer identificados,
quer não. Isso acabaria por "embaraçar" a apresentação acima, totalmente auto-explicativa.
Os Custos Fixos são deduzidos - se identificados com um produto ou grupo deles - desses
itens, e, se forem comuns, da soma de todas as Margens de Contribuição.


10.2 Valores que integram o cálculo da Margem de Contribuição
Temos utilizado, até aqui, o conceito de Margem de Contribuição como sendo a diferença
entre o Preço de Venda e a soma dos custos Variáveis. Esse conceito é correto, mas não
completo. Já verificamos que para o cálculo dessa Margem, devem também ser


                                                                                       122
consideradas as Despesas Variáveis, quer de Vendas, Financiamento ou outras;
normalmente as que predominam são as de vendas (comissões, impostos etc.).
Cabe aqui esclarecer que, apesar de as Despesas Variáveis integrarem o cálculo da
Margem de Contribuição, não são agregadas ao produto para fins de avaliação dos
estoques, quando do uso interno do Custeio Variável. O mais correto é o tratamento seu
como redução do valor da venda, o que não altera em nada o cálculo da Margem, mas
facilita a solução do problema relativo ao que quantificar como custo do produto.


10.3 Margem de contribuição e taxa de retorno
A melhor maneira de se avaliar o grau de sucesso de um empreendimento é calculando o
seu retorno sobre o investimento realizado.
Sem entrarmos em muitos detalhes sobre esse conceito, definimos como a forma ideal de
se avaliar a taxa de retorno a divisão do lucro obtido antes do imposto de renda e antes das
despesas financeiras pelo ativo total utilizado para a obtenção do produto.
Taxa de Retorno = Lucro Antes do Imposto de Renda e antes da Despesa Financeira
                                              Ativo Total
Para o cálculo do retorno, do lucro não devem constar as Despesas Financeiras, já que
estas são derivadas do Passivo (Financiamento) e não do Ativo (Investimento). Do retorno
dado pelo Investimento, parte será utilizada para remunerar o capital de terceiros
(Despesas Financeiras), e parte para remunerar o capital próprio (Lucro Líquido do
proprietário). O retorno total, soma dos dois, é o que melhor define o desempenho global.
O problema da utilização dessa idéia consiste não só na apuração do lucro, mas também na
separação de que investimento pertence a cada produto. É muito comum (mas não correto)
proceder-se da seguinte forma: rateia-se a Despesa de Venda e a de Administração também
aos produtos, com base em critérios os mais variados (proporcionalmente a preço de
venda, lucro bruto, tempo de fabricação etc.), como se fizesse parte do custo propriamente
dito, chegando-se assim ao "lucro líquido" antes das Despesas Financeiras e Imposto de
Renda de cada produto. Rateia-se também o investimento (ativo) total pelos produtos, com
base em critérios igualmente pré-estudados, atribuindo-se parte dele a cada produto. Faz-se
assim o cálculo da taxa de retorno. Isso também pode ser feito não só por produto, mas por
Departamento, Divisão etc.
Não é necessário discutir-se o quanto esses procedimento podem mais atrapalhar do que
ajudar a administração, já que em todos eles estão presentes os valores fixos e as
atribuições dos critérios de rateio.


                                                                                        123
Outra vez a Margem de Contribuição e o conceito dos encargos e valores fixos
identificados ou comuns podem melhorar e ajudar nas finalidades gerenciais de custos.
Vejamos um exemplo:
Uma empresa, fabricando os produtos L, M e N, tem os seguintes custos de produção,
despesas de funcionamento, preços de venda e investimentos:
       Custos de Produção:
         Variáveis:
              L: $1.500/u
              M: $2.800/u
              N: $2.100/u
         Fixos:
         Identificados com os produtos:
              L:   $200.000/mês
              M: $100.000/mês
         Não identificados, comuns a todos os três: $700.000/mês
       Despesas de Venda:
         Variáveis: 10% do Preço de Venda
         Fixas:    $200.000/mês (comuns)
       Despesas Administrativas:
         Fixas:    $400.000/mês (comuns)
       Despesas de Venda:
         L: $2.500/u
         M: $4.200/u
         N: $3.300/u
A empresa vende em média 1.000 unidades de cada produto por mês. Seu investimento
(Ativo) total é assim composto:


 Investimentos                         Identificado com os produtos
    (Ativos)           L               M             N         Comum        Total
Disponibilidades       –               –             –         150.000     150.000
Estoque             300.000        1.100.000     1.000.000     200.000    2.600.000
Valor a receber     350.000         600.000       700.000         –       1.650.000
Imobilizado         400.000         900.000          –        2.300.000   3.600.000
Total              1.050.000       2.600.000     1.700.000    2.650.000   8.000.000

(As disponibilidades são gerais: os Estoques contêm Matéria-prima, Produtos Acabados e
embalagens identificáveis com cada produto, e materiais diversos de consumo industrial

                                                                                  124
comuns a todos; Valores a Receber são todos identificados; finalmente, parte do
Imobilizado é para máquinas e instalações identificadas com L, parte só para M e a maior
parte é comum a todos.)
Trabalhando à base da seqüência de Margens de Contribuição e efetuando-se a análise dos
retornos sobre investimentos identificados, temos:
                  Demonstração de Resultados ( Valores em R$)
                                L             M             N                  Total
Receita total               2.500.000     4.200.000     3.300.000           10.000.000
– Despesas Variáveis         250.000       420.000       330.000             1.000.000
– Custo Variável            1.500.000     2.800.000     2.100.000            6.400.000
1ª Margem Contribuição       750.000       980.000       870.000             2.600.000
– Custos Fixos               200.000       100.000          –                 300.000
2ª Margem Contribuição       550.000       880.000       870.000             2.300.000
– Custos Fixos Comuns                                                         700.000
– Despesas Vendas Comuns                                                      200.000
– Despesas Adm. Comuns                                                        400.000
Lucro                                                                        1.000.000

             Análise de Retorno sobre o investimento (Valores em R$)
                                L              M            N                 Total
2ª Margem Contribuição       550.000        880.000      870.000            2.300.000
Investimento Identificado   1.050.000      2.600.000    1.700.000           5.350.000
Taxa Retorno Identificada     52,4%          33,8%        51,2%               43,0%
Lucro                                                                       1.000.000
Investimento Total                                                          8.000.000
Taxa de Retorno sobre o                                                       12,5%
Investimento Total

A taxa de Retorno Identificada evidencia o quanto cada produto conseguiu gerar de
Margem de Contribuição (2ª) sobre o investimento que é realmente seu. Na média, houve
retorno de 43%, o que nos fornece a visão de que o produto M está participando bastante
na redução dessa taxa; é o de menor retorno, estando L e N quase na mesma situação. O
retorno global é de 12,5%, após cômputo dos custos, despesas e investimentos comuns aos
três produtos. Não é realmente possível ter-se um quadro mais completo, mas este
evidencia o que de melhor pode ser elaborado nas circunstâncias. Outros critérios podem
levar a conclusões errôneas. Por exemplo, se fosse elaborada uma distribuição dos Custos e
Despesas Comuns, bem como dos Investimentos, de forma proporcional à participação de
cada produto no faturamento total, acabaríamos por ter (omitidos os cálculos):
                   L         M         N         Total
Lucro               225.000   334.000   441.000 1.000.000
Investimento Total 1.712.500 3.713.000 2.574.500 8.000.000
Taxa de Retorno      13,1%     9,0%      17,1%     12,5%

                                                                                         125
Se a situação do M continua a mesma, de pior desempenho, aparece agora uma disparada
vantagem do N sobre o L, o que não era verdadeiro na tabela de análise de retorno sobre o
investimento (acima), e de fato essa "vantagem" só ocorreu em função do critério de rateio;
se tivesse distribuído com outra base, teríamos posições diferentes.
É de se notar que montamos essa última tabela com o rateio apenas dos valores comuns, o
que já é um grande passo. Normalmente, se utiliza, de forma incorreta, o rateio inclusive
das instalações e outros investimentos plenamente identificados com determinados
produtos. Não raro, rateiam-se inclusive custos variáveis ou fixos que são visivelmente
pertencentes a um ou mais produtos, e não a todos.




                                                                                       126
11. COMPRAR OU FABRICAR
Suponhamos que uma empresa esteja fabricando determinado componente que usa na
fabricação de um certo produto. Apropria ela os Custos Indiretos à base de hora-máquina
às 800 unidades que fabrica (tanto de componente como de produto); são eles todos fixos.
Dados de custos:
       Componente:
           Material e Mão-de-obra Diretos: $730/u
           Custos Indiretos de Produção:   $1.400.000 x 0,5 hm/u = $350/u
                                            2.000 hm
           Custo Unitário Total = $1.080


Produto:
           Material e Mão-de-obra Diretos: $3.600/u
           Custos Indiretos de Produção:   $1.400.000 x 2,0 hm/u = $1.400/u
                                            2.000 hm
           Custo Total: $6.080 ($3.600 + $1.400 + $1.080)
A empresa está estudando uma oferta de um fornecedor que lhe propõe entregar o
componente por $800/u. Deve aceitar?
A essa altura, já não deve mais haver problemas quanto ao cálculo, não deve ser
comparado o custo total interno de $1.080 contra o externo de $800. Deve ser feita uma
análise mais profunda.
Se o fato de a empresa passar a comprar o componente não lhe altera em nada os custos
fixos, já que estes talvez sejam comuns tanto para o componente quanto para o produto,
não haverá interesse na aquisição. O custo variável do componente é de $730/u, e, caso
passe a comprá-lo, desembolsará $800/u, e terá os mesmos custos fixos que tinha quando o
fabricava.
Considerações que podemos fazer adicionalmente:
Talvez exista a possibilidade de a empresa, se comprar o componente, eliminar grande
parte dos seus custos fixos pela desativação de parte da fabrica; conseguisse ela eliminar
certos custos fixos que atualmente estão sendo imputados aos componentes, e então
teríamos que decidir pela aquisição dos mesmos. Vejamos: os custos variáveis hoje são de
$584.000. A compra dos componentes custaria $640.000 (800 u x $800/u); assim, só
valerá a pena a decisão de compra se conseguir nos custos fixos redução maior do que
$56.000 ($640.000 - $584.000). Aí o custo total da compra seria menor que o total da
produção.
                                                                                      127
A decisão depende, pois, não só da atual estrutura de custos, mas da que existirá após o
momento da decisão.
Por outro lado, talvez exista a possibilidade também de ser viável o uso das instalações que
hoje servem à fabricação dos componentes para a produção do produto final. Nesse caso,
haveria o acréscimo do volume de unidades elaboradas (partindo-se da hipótese de que o
mercado as absorveria, inclusive aos mesmos preços). Como deveria agora ser discutida a
decisão?
Se a empresa não produz maior número hoje, é porque está com sua capacidade limitada
(neste caso, não há o cálculo de Margem de Contribuição por fator de limitação, já que não
há dois produtos, mas um único; o componente não é vendido, mas agregado ao produto
final). Parando de fabricar o componente, poderia adicionar um volume de 200 u do
produto, passando então a 1.000. Vejamos:
       800 u de componentes x 0,5 hm/u           =     400 hm usadas na fabricação dos
componentes
       400 hm : 2 hm/u do produto = 200 u do produto com o uso das 400 hm
Hoje, antes da compra, a empresa produz 800 u completas do produto ao custo total de
$6.080/u, no total de $4.864.000. Se produzir mil, comprando os componentes, terá um
custo total de:
       Custo Variável do componente comprado: $ 800 /u
       Custo Variável do Produto:                    $3.600/u
                  Custo Variável Total:     $4.400/u x 1 000 u = $4.400.000
                  Custo Fixo Total:                               $1.400.000
                  Custo Total:                                    $5.800.000
Logo, o custo unitário passará a $5.800, com redução de $280 em relação ao anterior. Isso
porque o custo variável unitário aumentará, passando de $4.330 ($730 + $3.600) para
$4.400 ($800 + $3.600); mas com o aumento do volume de produção haverá uma redução
do custo fixo por unidade.
Raciocinando em termos de Margem de Contribuição, fica bastante fácil o entendimento.
Suponhamos que o preço do produto final seja de $6.500/u. A M.C. anterior era de
$2.170/u ($6.500 - $4.330), mas o volume de 800 u propiciava M.C. Total de:
       800 u x $2.170/u = $1.736.000
A nova M.C. seria de $2.100/u ($6.500 - $4.400), e a total de $2.100.000.
Com em uma ou outra alternativa o custo fixo é o mesmo, interessa a que maximiza a M.C.
Total. Logo, não há dúvidas de que se deverá decidir pela compra; poderíamos mesmo
fixar um valor máximo até o qual valeria a pena, nessa hipótese, pagar pelo componente.

                                                                                        128
Esse máximo seria:
A M.C. Total era de $1.736.000, e o máximo que interessaria pagar seria um preço tal que,
na pior das hipóteses, não houvesse redução dessa margem. Assim, a M.C. deveria ser, em
última instância, não menor do que $1.736/u.
Como o preço de venda é de $6.500, o custo variável máximo deveria ser de $4.764
($6.500 - $1.736), e, como já existe um custo variável do produto de $3.600, o máximo que
se poderia adicionar seria de $1.164 ($4.764 - $3.600).
Assim, se a liberação da parte da fábrica usada nos componentes propiciar aumento do
volume dos produtos finais em 200 unidades e estas puderem ser vendidas ao mesmo
preço, valerá a pena a decisão de compra, desde que não seja por um preço unitário
superior a $1.164. (compare com o preço total hoje, que é de $1.080!)
Claro está que, para as decisões, várias informações foram necessárias, além dos elementos
de custo, como manutenção do preço de venda, absorção pelo mercado do acréscimo do
volume elaborado etc. Outras ponderações ainda precisariam ser feitas, tais como: tem a
empresa capital circulante suficiente para suportar um acréscimo de volume de produção?
Existe grande risco no fato de passarmos a depender de um fornecedor para a obtenção de
um componente de nosso produto? A qualidade desse componente é de fato igual à do
nosso? etc. Essas hipóteses todas precisam ser muito bem analisadas, e nossa finalidade
nesta apostila é ajudar a administrar, a tomar decisões, evidenciando como os dados de
Custos, se bem elaborados e analisados, são de vital importância para o processo decisório;
não totalmente suficientes, mas absolutamente necessários.




                                                                                       129
Exercícios envolvendo margem de contribuição por fator de limitação ,
custos fixos identificados, comprar ou fabricar e receitas, custos relevantes
e o processo decisório

1 - Veja os seguintes dados de uma empresa que produz dois produtos, a partir de uma
mesma matéria-prima.

               DADOS UNITÁRIOS                         PRODUTO A         PRODUTO B
Preço de venda                                        R$ 400,00         R$ 240,00
Matéria Prima
Quantidade por unidade de produto                     4 Kg              2 Kg
Preço unitário por Kg                                 R$ 8,00           R$ 8,00
Total                                                 R$ 32,00          R$ 16,00
Mão-de-obra Direta
Quantidade de horas por unidade de produto            6 horas           4 horas
Preço unitário da hora                                R$ 20,00          R$ 20,00
Total                                                 R$ 120,00         R$ 80,00
Outros custos variáveis
Custo por unidade de produto                          R$ 28,00          R$ 16,00
Quantidade máxima de vendas
Mensal                                                200.000 un.       200.000 un.

Pede-se: Qual a quantidade que a empresa deve fabricar dos dois produtos esse mês, de
modo a maximizar o lucro, sabendo que seus custos fixos são R$ 9.000.000,00 e só estão
disponíveis neste mês 800.000 kg de matéria prima.


2 - Considerando os mesmos dados do exercício anterior, porém não havendo mais
restrição de matéria-prima.
Pede-se: Calcular a quantidade que deve ser fabricada de cada produto, objetivando a
maximização do lucro mensal.


3 - Conforme o demonstrativo abaixo, o produto B está apresentando um prejuízo líquido
após o rateio dos custos fixos. Analise e justifique se deverá a empresa abandonar a linha
do produto B, sabendo que o custo fixo é referente ao pagamento do aluguel do galpão da
fábrica responsável pela produção dos três produtos.

                             PRODUTO A         PRODUTO B          PRODUTO C
Vendas                       R$ 32.600,00      R$ 42.800,00       R$ 51.200,00
Custos Variáveis             R$ 22.000,00      R$ 38.600,00       R$ 40.100,00
Margem de Contribuição       R$ 10.600,00      R$ 4.200,00        R$ 11.100,00
Custos fixos                 R$ 4.700,00       R$ 6.000,00        R$ 7.100,00
    Resultado líquido        R$ 5.900,00       R$-1.800,00        R$ 4.000,00




                                                                                      130
4 - Conforme o demonstrativo abaixo, decida se deve continuar fabricando, ou se deve
parar de fabricar o produto que esta incorrendo em prejuízo.

                                  LINHA DE PRODUTOS (VALORES EM REAIS)
                               Produto A  Produto B Produto C Total
Vendas                         125.000    75.000    50.000    250.000
Custos Variáveis               50.000     25.000    30.000    105.000
Margem de Contribuição         75.000     50.000    20.000    145.000
Custos e Despesas fixas
Salários                       29.500         12.500         8.000           50.000
Propaganda                     1.000          7.500          6.500           15.000
Depreciação                    16.000         11.000         8.000           35.000
Alugueis                       10.500         6.500          5.000           22.000
Seguros                        2.000          500            500             3.000
      Resultado líquido        16.000         12.000         -8.000          20.000

Para essa análise, considere as seguintes informações já coletadas sobre as despesas fixas:
a) Os salários representam gastos com Supervisores e Gerentes que estão envolvidos com a
linha de fabricação de cada produto, e podem ser desligados da empresa se a linha de
produto for desativada;
b) As despesas de propaganda, bem como as despesas de seguro, são também exclusivas da
linha de produto e podem ser evitadas se esta for eliminada;
c) Os valores de depreciação e alugueis representam custos do prédio e equipamentos de
uso geral de todas as linhas e não podem ser evitadas se alguma linha for desativada.

5 - Supondo que nossa empresa produza dois produtos (A e B), e que sua estrutura original
seja a seguinte:

                              PRODUTO A        PRODUTO B            TOTAL
Quantidade de produtos             100              100               200
*Horas de mão-de-obra           20 horas         25 horas           45 horas
Matéria-prima                  R$ 1.000,00      R$ 1.500,00       R$ 2.500,00
Mão-de-obra direta             R$ 1.200,00      R$ 1.500,00       R$ 2.700,00
Custos indiretos               R$ 3.600,00      R$ 4.500,00       R$ 8.100,00
Custo total                    R$ 5.800,00      R$ 7.500,00       R$ 13.300,00
Custo unitário                  R$ 58,00         R$ 75,00               -
Preço de venda                  R$ 65,00         R$ 85,00               -
Lucro unitário                  R$ 7,00          R$ 10,00               -
Vendas totais                  R$ 6.500,00      R$ 8.500,00       R$ 15.000,00
Lucro Apurado no total                                            R$ 1.700,00

Pede-se elaborar estudo para a decisão de comprar e fabricar, considerando-se a seguinte
hipótese básica:
•       Hipótese – Terceirizar o produto A por R$ 40,00, oferecendo a terceirizada a mão
de obra que antes fazia o produto A, porém arcando com esses custos, ou seja, a nossa
empresa continuará pagando pelas 20 horas de mão de obra, apesar do produto esta sendo
feito por outra empresa.


                                                                                       131
6 - Uma empresa fabrica 1000 componentes mecânicos por ano e os vende pelo valor de
R$ 100,00 a unidade. Esse componente é formado pelas peças A e B e a empresa estuda a
possibilidade de comprar a peça B por R$ 25,00, deixando de fabricá-la. Através dos dados
da tabela abaixo, analise:

a)    a empresa deve deixar de fabricar a peca B e fazer opção em compra-la ?
b)    Suponhamos que com a mão de obra direta e com a matéria prima da peça B, a
empresa consiga aumentar a produção da peça A em 40%. Essa ação seria viável ?

CUSTOS/DESPESAS                     PEÇA A     PEÇA B      COMUNS AS DUAS PEÇAS
Mão de obra direta por unidade      10,00      6,00        -
Matéria prima por unidade           11,00      8,00        -
Depreciação anual                   -          -           10.000,00
Seguro anual da fábrica             -          -             5.000,00
Despesas administrativas            -          -             6.000,00
Embalagens por componente           -          -                15,00


7 – A Fábrica de bonecas Bonecão S/A fabrica uma linha de bonecas e um Kit de costura
para vestidos de bonecas. A demanda de bonecas está aumentando, e a administração
solicitou a sua assistência para a determinação das vendas que maximizarão o lucro do
próximo ano. O Departamento de Vendas em conjunto com o departamento de produção,
forneceram os seguintes dados:

  Tipo de    Demanda do próximo           Preço de             Custos unitários
  Produto              ano                 venda          Materiais      Mão de obra
                  (estimada em            unitário         diretos          direta
                    unidades)
Debbie        50.000                   R$ 13,50        R$ 2,30           R$ 3,20
Trish         42.000                   R$ 5,50         R$ 1,10           R$ 2,00
Sarah         35.000                   R$ 21,00        R$ 6,44           R$ 5,60
Mike          40.000                   R$ 10,00        R$ 2,00           R$ 4,00
Kit       de 325.000                   R$ 8,00         R$ 3,20           R$ 1,60
costura

a) Sabendo-se que a fábrica tem capacidade de 120.000 horas de mão-de-obra direta por
ano e que o custo de cada hora de mão-de-obra direta é de R$ 8,00, independente do
produto a ser fabricado, calcule a quantidade de cada tipo de produto que a empresa deverá
fabricar, limitado a quantidade demandada de cada um deles (na tabela acima), de modo a
maximizar o lucro.
b) Suponha que a empresa consiga ampliar sua atual capacidade de mão-de-obra direta
para 240.000 horas. Suponha também que o mercado esteja demandando consumir 20.000
produtos a mais (independente de qual seja o produto), do total de produtos demandados
pelos consumidores para o próximo ano, ou seja, o mercado consumirá todos os produtos
da tabela acima, mais 20.000 produtos (512.000 produtos no total). Calcule a quantidade
que a empresa deve fabricar de cada tipo de produto de modo a maximizar o lucro.
Sabendo que os custos fixos totais são de R$ 100.000,00, calcule também o lucro líquido
total da empresa.


                                                                                      132
8 - A Fábrica de bicicletas Aluminium Ltda fabrica três tipos de bicicletas – para trilhas de
barro, montanhismo e corrida. Abaixo relacionamos os dados das vendas, custos e
despesas do último ano:

                      Departamento Departamento Departamento                Total dos três
                      de    bicicletas de bicicletas de de bicicletas       departamentos
                      de Corrida       Trilhas       de de
                                       Barro            Montanhismo
Vendas                R$ 60.000,00     R$ 90.000,00     R$ 150.000,00       R$ 300.000,00
Custos variáveis      R$ 33.000,00     R$ 27.000,00     R$ 60.000,00        R$ 120.000,00
Margem                R$ 27.000,00     R$ 63.000,00     R$ 90.000,00        R$ 180.000,00
contribuição
                              Custos/Despesas fixas
Despesas        com R$ 6.000,00    R$ 10.000,00     R$ 14.000,00 R$ 30.000,00
propagandas
Salários          dos R$ 10.000,00   R$ 12.000,00      R$ 13.000,00         R$ 35.000,00
vendedores de cada
tipo de bicicleta
Depreciação geral (comum a todas bicicletas)                                R$ 40.000,00
Despesas Administrativas geral (comum a todas as bicicletas)                R$ 44.000,00
Lucro líquido total (soma dos lucros ou prejuízos dos três tipos de         R$ 31.000,00
bicicletas)
Quantidade                 10.000            15.000            25.000            50.000
produzida

a) Partindo-se do princípio de que tudo o que é produzido pela Fábrica de bicicletas
Aluminium é vendido, calcule o lucro/prejuízo líquido de cada um dos três departamentos
de bicicletas. Para tanto será necessário, antes de mais nada, o rateio das despesas/custos
fixos comuns a todas as bicicletas. Faça o rateio baseado no montante de vendas de cada
tipo de bicicleta.
b) Caso a produção de algum departamento resulte em prejuízo, esse departamento deverá
ser desativado? Sim ou Não ? Desenvolva os cálculos que julgar necessário e justifique
sua resposta.

9 - Considere os seguintes dados para a decisão de comprar ou fabricar:
                              CUSTO UNITÁRIO                    10.000 UNIDADES
                          FABRICAR COMPRAR                 FABRICAR       COMPRAR
Preço de compra                 -               26               -          260.000
Custos variáveis
- mão de obra direta            6                -            60.000           -
- materiais                    12                -           120.000           -
- custos indiretos              3                -            30.000           -
variáveis
Custos fixos absorvidos         7                -            70.000           -
Custo total                    28               26           280.000        260.000

Pede-se: OPTANDO POR COMPRAR, qual deve ser a decisão da empresa se:
a)     não houver nenhuma redução dos custos absorvidos;
b)     se houver redução de 50% dos custos absorvidos;
c)     se houver redução de 100% dos custos absorvidos.

                                                                                          133
10 - Uma empresa produz três produtos, que tem os seguintes dados levantados pelo setor
de custos:

                                 DADOS UNITÁRIOS
Produto       Preço de venda     Mão de obra direta Matéria prima         Custo total
X             R$ 1.200,00        R$ 600,00          R$ 150,00             R$ 750,00
Y             R$ 1.500,00        R$ 745,00          R$ 300,00             R$ 1.045,00
Z             R$ 1.050,00        R$ 450,00          R$ 150,00             R$ 600,00

Os três produtos utilizam o mesmo componente A em sua fabricação, que no momento está
em falta, restando apenas 647 unidades em estoque. O produto X utiliza 10 unidades do
componente A, o produto Y utiliza 09 unidades do componente A e o produto Z utiliza 11
unidades do componente A.
A empresa tem custos fixos mensais de R$ 15.000,00 e gasta para vender seus produtos
10% a título de comissão sobre seu preço de venda. Cada produto tem uma demanda média
mensal de 30 unidades, ou seja, são vendidos todos os meses, até o presente momento, 30
unidades de cada produto.
a)      Partindo do pressuposto de que não haverá condição de repor o estoque do
componente A dentro do próximo mês, decida quais produtos, e em que quantidade,
deverão ser fabricados objetivando a maximização do lucro do mês. Calcule também qual
será esse lucro.
b)      Supondo que a empresa consiga regularizar seu estoque de componentes A para
5.000 unidades e que o mercado esteja demandando consumir 40 produtos a mais para o
próximo mês (independente de qual seja o produto), ou seja, 130 produtos no total, calcule
a quantidade que deverá ser produzida de cada produto de modo a maximizar o lucro.
Obs.: os 90 produtos já demandados pelo mercado deverão continuar, sendo que os 40
produtos demandados a mais, serão escolhidos por você para maximizar o lucro.


11 – A Motores Enrolados S/A produz pequenos motores, vendidos a outros fabricantes,
que os instalam em pequenos aparelhos, como cortadores de grama. A empresa atualmente
fabrica todas as peças utilizadas nos motores, mas estuda a proposta de um fornecedor, que
deseja fornecer o dispositivo de partida utilizado nesses motores.
O dispositivo de partida é atualmente fabricado pela DIVISÃO 3 da Motores Enrolados.
Os custos referentes à DIVISÃO 3, nos últimos 12 meses, foram:

Custos Dispositivo Partida       Valores
Materiais diretos                R$ 200.000,00
Mão de obra direta               R$ 150.000,00
Custo de fabricação indireto     R$ 400.000,00
Total                            R$ 750.000,00

Durante os últimos anos, a Divisão 3 produziu 150.000 dispositivos de partida; o custo
médio (R$ 750.000 ÷ 150.000) é R$ 5,00. Análises posteriores dos custos de fabricação
revelam as informações que se seguem (acima):
Do total do custo de fabricação indireto apurado, somente 25% são considerados variáveis.
Da parte fixa, R$ 150.000,00 correspondem à alocação do custo indireto geral, que
permaneceria constante para a companhia como um todo, se a produção do dispositivo de
partida fosse interrompida. Outros R$ 100.000,00 do custo indireto fixo são evitáveis, se a
fabricação do dispositivo for encerrada. O restante do custo indireto fixo atual corresponde
ao salário do gerente da divisão. Se a fabricação própria do dispositivo de partida for
interrompida, o gerente da DIVISÃO 3 será transferido para a DIVISÃO 2 com o mesmo
                                                                                        134
salário (uma vez que a DIVISÃO 2 está sem gerente, necessitando urgentemente contratar
um profissional para essa área). Essa transferência permitirá à companhia evitar custos
anuais de R$ 50.000,00 com salários, que de outro modo, seriam pagos para contratar um
novo gerente para o cargo.

PEDE-SE: A Motores Desenrolados Ltda, uma empresa confiável, propôs fornecer
conjuntos de partidas, a R$ 4,00 por unidade. Como esse preço é inferior ao custo atual
médio de R$ 5,00 por unidade, o vice-presidente de produção está ansioso por aceitar a
proposta. Para a produção de 150.000 unidades, estimadas para o próximo ano, essa
proposta deve ser aceita? E caso a produção estimada fosse de 200.000 unidades, a
proposta deveria ser aceita? (Resolva essa questão, demonstrando os cálculos para 150.000
e 200.000 unidades)


12 – A auto peças Magnífica Ltda fabrica quatro produtos: rodas, pára-lamas, pára-choques
e grades.
Seu departamento de niquelação não trabalha para os produtos rodas e pára-lamas e o de
pintura não trabalha para os produtos pára-choques e grades; os demais departamentos são
necessários para todos os produtos.
Os custos variáveis são os seguintes:
Roda – $ 150,00; Pára-lama - $ 200,00; Pára-choque - $ 150,00; Grade - $ 300,00.

Os custos fixos identificados de cada departamento são:
Niquelação          $ 3.000.000,00        Esmeris                 $ 300.000,00
Estamparia          $ 1.500.000,00        Montagem                $ 1.600.000,00
Tornos              $ 900.000,00          Pintura                 $ 2.200.000,00
Furadeiras          $ 500.000,00

Os preços de venda para os quatro produtos são:
Roda - $ 280,00; Pára-lama – $ 480,00; Pára-choque - $ 400,00; Grade - $ 500,00.

A capacidade de produção mensal da empresa é de 20.000 rodas, 20.000 pára-lamas,
10.000 pára-choques e 10.000 grades, e sempre consegue vender toda sua produção.

   a) Deve a industria parar com a fabricação de grades ou pára-choque, ou ambos?
      Justifique demonstrando os cálculos que lhe ajudaram na tomada de decisão.
   b) É vantajoso a empresa fechar os departamentos de pintura e niquelação e mandar
      fazer as operações desses departamentos fora, ou seja, terceirizar esses dois
      departamentos, quando então teria um acréscimo nos custos variáveis de $ 100,00
      por unidade nas grades e pára-choques, e de $ 70,00 por unidade nas rodas e pára-
      lamas? Justifique sua resposta, demonstrando todos os cálculos para a referida
      resposta.




                                                                                     135
13 – A Mata Fome Ltda é uma barraca de alimentos de um conhecido balneário. Jurema, a
proprietária, está analisando quanto de espaço no refrigerador deve destinar a quatro tipos
de drinques.
Os dados relativos a esses drinques são os seguintes:

                                Coca-cola        Limonada     Ponche    Suco de Laranja
Preço de venda por caixa        R$ 18,00         R$ 19,20     R$ 26,40 R$ 38,40
Custos variáveis por caixa      R$ 13,50         R$ 15,20     R$ 20,10 R$ 30,20
Caixas acondicionadas por metro     25               24           4            5
de espaço de prateleira ao dia   unidades         unidades     unidades    unidades

Jurema tem o máximo de 4 metros de espaço da prateleira frontal para destinar aos quatro
drinques. Para não perder fregueses que gostam de todos os tipos de bebidas, ela deseja
espaço de no mínimo 0,3 metros a no máximo 1,8 metros para cada tipo de drinque.
PEDE-SE: Qual distribuição de espaço da prateleira você recomendaria à Mata Fome ltda
para os quatro drinques, segundo os espaços mínimo e máximo desejado pela Sra. Jurema,
de forma a MAXIMIZAR o lucro ? (Parta do princípio de que tudo que é colocado no
refrigerador é vendido, desde que seja atendida as exigências de espaço mínimo e máximo
para cada tipo de produto)

14 – Uma industria fabrica três produtos, nos quais são utilizados rolamentos, com os
seguintes custos:

Produto     Custo Matéria Custo Mão de     Preço de                N° de
                Prima      Obra Direta      Venda               Rolamentos
              (unitário)     (unitário)    unitário             por produto
A          $ 400,00       $ 100,00      $ 800,00               4
B          $ 495,00       $ 200,00      $ 1.000,00             5
C          $ 300,00       $ 100,00      $ 700,00               4

Em determinada semana a empresa esta com falta de rolamentos, existindo apenas 200
unidades em seu estoque.
Sabendo que a empresa tem Despesas Fixas de $ 10.000 por semana e Despesas variáveis
de 10% do preço de venda, e sabendo ainda que o mercado consome 20 unidades de cada
produto, no máximo, por semana, decida quais produtos deverão ser fabricados nessa
semana, e em que quantidade, de forma a maximizar o lucro nesse período. (Suponha não
existir custos fixos).




                                                                                       136
12 CUSTOS IMPUTADOS E CUSTOS PERDIDOS

IDENTIFICAÇÃO DOS CUSTOS E BENEFÍCIOS RELEVANTES

Objetivo 1: estabelecer a diferença entre custos relevantes e custos irrelevantes para a
tomada de decisão.

        Somente os custos e os benefícios que se comportam de modo diferente nas
alternativas interessam à decisão. Se o custo permanecer o mesmo, independentemente da
alternativa escolhida, a escolha não tem qualquer efeito sobre o custo e ele pode ser
ignorado. Por exemplo, se você está tentando decidir entre ir ao cinema ou alugar uma fita,
o aluguel do seu apartamento é irrelevante. Vá você ao cinema ou alugue uma fita, o
aluguel do seu apartamento será exatamente o mesmo e, por conseguinte, irrelevante para a
decisão. Por outro lado, os custos da entrada do cinema e do aluguel da fita seriam
importantes para a decisão, uma vez que são custos evitáveis.
        Custo evitável é um custo que pode ser eliminado totalmente ou em parte em razão
da escolha de uma alternativa em detrimento de outra. Ao escolher a opção ir ao cinema, o
custo do aluguel da fita pode ser evitado e, ao escolher a opção alugar a fita, pode-se evitar
o custo da entrada do cinema. Sendo assim, os custos do ingresso do cinema e do aluguel
da fita são custos evitáveis. Por outro lado, o aluguel do apartamento não é evitável em
nenhuma das alternativas. Você continuará a alugar o apartamento em uma alternativa ou
outra. Os custos evitáveis são relevantes; os que não podem ser evitados, não.
        Duas categorias gerais de custos nunca são relevantes em uma decisão:
        1. Custos irrecuperáveis (sunk costs).
        2. Custos futuros que não diferem de uma alternativa para outra.

        Como aprendemos, custo afundado ou irrecuperável (sunk cost) é aquele que já
ocorreu e não pode ser evitado, independentemente do que o gerente decida fazer. Os
custos irrecuperáveis, não importam as alternativas que estão sendo consideradas, são
sempre os mesmos e, portanto, irrelevantes, devendo ser ignorados. Por outro lado, os
custos futuros, que de fato se alteram dependendo das alternativas, são relevantes. Ao
decidir, por exemplo, entre ir ao cinema ou alugar uma fita, os custos da compra do
ingresso ou do aluguel da fita ainda não ocorreram. Eles são custos futuros evitáveis que se
diferenciam entre as alternativas de uma decisão e, portanto, são custos relevantes.
        Juntamente com o custo irrecuperável, o custo diferencial foi apresentado. Na
contabilidade gerencial, as expressões custos evitáveis, custos diferenciais, custos
incrementais e custos relevantes freqüentemente são empregadas indistintamente. Para
identificar os custos evitáveis (diferenciais) – e, portanto relevantes para uma decisão –
podem-se dar os seguintes passos:
1.      Eliminar custos e benefícios que não se comportam de modo diferente entre as
   alternativas. Esses custos irrelevantes consistem em (a) custos irrecuperáveis e (b)
   custos futuros que não mudam com as alternativas.
2.      Utilizar, na decisão, os custos e benefícios restantes, que mudam de acordo com as
   alternativas. Os custos que permanecem são diferenciais e evitáveis.

Custos Diferentes para Objetivos Diferentes
        Precisamos reconhecer, para início de discussão, que os custos relevantes para uma
decisão não são necessariamente importantes para outra. Colocado em termos simples, isso
significa que o administrador precisa de custos diferentes para objetivos diferentes. Um
determinado grupo de custos pode ser importante para um objetivo, já para outro objetivo
pode ser importante um outro conjunto inteiramente distinto. Assim, em cada situação o

                                                                                          137
gerente precisa examinar os dados disponíveis e identificar os custos relevantes. De outra
maneira, ele corre o risco de se deixar confundir por dados irrelevantes.
       O conceito “custos diferentes para objetivos diferentes” é fundamental para a
contabilidade gerencial, e a sua aplicação será vista com freqüência, a seguir.


OS CUSTOS IRRECUPERÁVEIS NÃO SÃO RELEVANTES
        Uma das lições conceituais mais difíceis que os administradores têm de aprender é
que os custos irrecuperáveis nunca são importantes para uma decisão. A tentação de incluí-
los na análise é especialmente forte no caso do valor contábil de equipamento antigo.
Vamos nos concentrar no valor contábil do equipamento antigo a que nos referimos
adiante e, depois em outras partes levaremos em conta outras categorias de custos
irrecuperáveis. Veremos que, independentemente da categoria do custo irrecuperável
envolvido, a conclusão é sempre a mesma – custos irrecuperáveis não podem ser evitados
e, portanto, devem ser ignorados nas decisões.
_________________________________________________________________________

Estudo de Caso

A Questão
        A SoaringWings, Inc., é uma pequena fabricante de asas-delta de alta qualidade,
cujo componente mais crítico é a estrutura de metal, que deve ser muito leve. As estruturas
são feitas por soldagem de tubos de metal de alta resistência, embora de pequeno peso. A
maior parte das soldas é feita à mão, mas algumas podem ser feitas à máquina, segundo um
processo mecânico automatizado. Pete Kronski, gerente de produção da SoaringWings,
vem tentando convencer o presidente J. J. Marker, a comprar uma nova máquina de solda
da Furimoro Industries, para substituir a antiga, da Bryston, Inc., que produz muita sucata e
sobras.
        Numa manhã aconteceu de Pete e J. J. se encontrarem no estacionamento da
empresa. Enquanto caminhavam em direção ao prédio, deu-se a seguinte conversa:
Pete: Bom dia, J.J.. Você teve oportunidade de examinar as especificações da nova
máquina de soldas da Furimoro industries que lhe entreguei semana passada?
J.J.: Lá vem você ainda me incomodando com essa máquina?
Pete: Você sabe que é quase impossível manter aquela velha Bryston no limite da
tolerância.
J.J.: Eu sei, eu sei. Mas a Bryston está lançada contabilmente por $140.000.
Pete: É verdade. Mas fizemos algumas consultas e poderíamos vendê-la a $90.000 para
uma firma de encanamentos da cidade, que não trabalha com uma margem de tolerância
tão estreita quanto a nossa.
J.J.: Pete, a sua idéia é brilhante! Você quer que eu venda uma máquina de $140.000 por
$90.000, tendo prejuízo de $50.000! Mais alguma grande idéia para esta manhã?
Pete: J.J., pode parecer que eu esteja forçando uma situação, mas eu realmente acho que
economizaríamos comprando a nova máquina.
J.J.: Eu sou cético. Contudo, se você puder apresentar fatos, sou todo ouvidos.
Pete: Muito justo, farei isso.
_________________________________________________________________________
Valor Contábil do Equipamento Antigo

Objetivo 2: fazer uma análise a respeito de manter ou substituir equipamento.




                                                                                         138
Pete, em primeiro lugar, reuniu os dados relativos à máquina atual e à máquina
nova:
Máquina Atual
Custo histórico                                        $175.000
Valor contábil remanescente                            140.000
Vida útil remanescente                                 4 anos
Valor atual de venda                                   $90.000
Valor de venda ao fim de quatro anos                   -- 0 --
Despesas variáveis anuais de funcionamento             345.000
Receita anual de vendas                                500.000
Máquina Nova
Preço de tabela                                 $200.000
Expectativa de vida                             4 anos
Valor de venda ao fim de 4 anos                 $ -- 0 --
Despesas variáveis anuais de funcionamento      300.000
Receita anual de vendas                         500.000

       A máquina atual deve ser vendida e substituída pela nova? A primeira reação do
presidente da SoaringWings foi dizer não, uma vez que a alienação da primeira geraria
“prejuízo” de $50.000.

Máquina Atual
Valor contábil remanescente                         $ 140.000
Valor atual de alienação                            $ 90.000
Perda da alienação da máquina atual                 $ 50.000

        Dada a perda potencial em caso de venda da máquina atual, o gerente pode
raciocinar: “Já investimos na máquina, de modo que agora não temos escolha a não ser
usá-la, até que o investimento tenha sido inteiramente recuperado”. Um gerente pode-se
sentir inclinado a pensar dessa maneira, apesar de a máquina nova ser nitidamente mais
eficiente do que a outra. O erro cometido no passado não pode simplesmente ser corrigido
usando-se a máquina. O investimento feito na máquina atual é custo irrecuperável e a
parcela do investimento que permanece nos livros da empresa (valor contábil, $140.000)
não deve ser levada em conta na decisão de comprar a máquina nova. Pete Kronski
comprovou a irrelevância do valor contábil da máquina atual por meio da seguinte análise:

                                 Custo e Receita Totais – Quatro anos
                        Manter a máquina Comprar a máquina Custo e benefícios
                        atual            nova              diferenciais
Vendas                  $2.000.000       $2.000.000        $ -- 0 --
Despesas variáveis      (1.380.000)      (1.200.000)       180.000
Custo (depreciação)
                        __                     (200.000)                (200.000)
da máquina nova
Depreciação ou baixa
do valor contábil da    (140.000)              (140.000)*               -- 0 --
máquina atual
Valor de alienação da
máquina atual           ---------------        90.000*                  90.000
Lucro     operacional
                        $480.000               $550.000                 $70.000
total em quatro anos

                                                                                     139
* Para fins de relatório externo, os $140.000 de valor contábil e os $90.000 de valor de
alienação da máquina atual seriam contrabalançados e deduzidos como uma simples
“perda” de 550.000.

       Analisando os quatro anos em conjunto, observe que a firma terá vantagem de
$70.000 com a compra da nova máquina e, também, que o valor contábil da máquina atual,
$140.000, não tem qualquer efeito sobre o resultado da análise. Como é custo
irrecuperável, o valor contábil precisa ser absorvido pela empresa, independentemente de a
máquina atual ser conservada e utilizada, ou vendida. Na primeira hipótese, os $140.000
do valor contábil serão deduzidos de forma de depreciação, e, na segunda em forma de
baixa. Num modo ou no outro a companhia suporta o mesmo custo de $140.000 e o custo
diferencial é zero.

Foco nos custos relevantes No exemplo dado anteriormente, quais são os custos relevantes
para decisão relativa à nova máquina? Olhando para os dados originais devemos eliminar
(1) os custos irrecuperáveis e (2) os custos e benefícios futuros que não mudam com as
alternativas disponíveis.
1.      Custos irrecuperáveis:
   a.           Valor contábil da máquina velha ($140.000).
2.      Custos e benefícios futuros que não mudam:
   a.           Receitas das vendas ($500.000 por ano).
   b.           Despesas variáveis (até $300.000 por ano).

  Os custos e benefícios que restarem constituirão a base da decisão. Análise é a seguinte:

                                                Custos e Benefícios Diferenciais – Quatro
                                                Anos
  Redução da provável despesa variável com
  a nova máquina ($45.000* por ano x 4          $180.000
  anos)
  Custo da nova máquina                         (200.000)
  Valor de alienação da máquina atual           90.000
  Benefício líquido com a nova máquina          $70.000

       * $345.000 - $300.000 = $45.000.

        Note que os itens citados anteriormente são idênticos aos da última coluna da
análise precedente e representam os custos e benefícios que mudaram nas duas
alternativas. Munido dessa análise, Pete tinha certeza de poder explicar ao presidente da
companhia as vantagens financeiras da nova máquina.
_________________________________________________________________________
Continuidade do estudo de caso

A solução
        Pete Kronski levou a análise à sala de J.J. Marker, onde se deu a seguinte conversa:
Pete: J.J., você se lembra da conversa que tivemos sobre a nova máquina de soldar?
J.J.: Claro que me lembro! Você descobriu que estou certo?
Pete: Não exatamente. Aqui está a análise em que comparo o lucro dos próximos quatro
anos, com a máquina atual e com a máquina nova.
J.J.: Vejo que você apresenta lucro com a nova máquina $70.000 maiores. Você está
supondo vendas maiores com ela?

                                                                                        140
Pete: Não, eu supus venda total de $2.000.000 nos próximos quatro anos em ambas as
situações. A vantagem real decorre da redução de $180.000 nas despesas variáveis.
J.J: De onde vem essa redução?
Pete: A nova máquina deve reduzir pelo menos à metade a sucata e a taxa de retrabalho, e
disso resulta economia de materiais e de gasto com mão-de-obra.
J.J.: E os $50.000 de prejuízo com a máquina atual?
Pete: O que realmente é o custo, $200.000, da nova máquina e o valor, $90.000, de
alienação da máquina atual. O valor contábil da máquina velha é irrelevante, não importa o
que a gente faça, o custo vai para o demonstrativo de resultado como débito, de um modo
ou de outro.
J.J: Acho duro concordar mas é difícil argumentar contra a sua análise.
Pete: A análise na verdade subestima as vantagens da nova máquina. Não incluímos todos
os efeitos causados pela máquina atual, nem os produtos com defeito às vezes vendidos aos
clientes. Com a nova máquina espero que os custos dos consertos dentro da garantia
diminuam e as vendas aumente. Além disso eu detestaria ser responsabilizado por qualquer
acidente causado por alguma solda defeituosa da máquina atual.
J.J.: Ok, você me convenceu. Junte uma proposta formal e vamos apresentá-la na próxima
reunião da diretoria.
_________________________________________________________________________




                                                                                      141
13 CUSTOS FUTUROS QUE NÃO DIFEREM                                         ENTRE        AS
ALTERNATIVAS NÃO SÃO CUSTOS RELEVANTES
        Dissemos anteriormente que, muitas vezes, as pessoas sentem dificuldade de aceitar
a idéia que os custos irrecuperáveis nunca são relevantes para uma decisão; outras também
têm dificuldade de aceitar o princípio de que os custos futuros que não diferem entre as
alternativas nunca são relevantes para uma decisão. Um exemplo ajudará a ilustrar como os
custos futuros devem ser tratados em uma decisão.

Foco na prática empresarial
        No início da década de 1990, a General Motors Corp. demitiu dezenas de milhares
de horistas que, não obstante, continuaram a receber pagamento integral, em face dos
acordos com o sindicato. A GM fez um acordo com um dos seus fornecedores, a Android
Industries Inc., para absorver os empregados demitidos. A GM concordou em pagar os
salários dos trabalhadores que seriam supervisionados pela Android. Esta, em
contrapartida, deduziu os salários das faturas sacadas contra a GM em decorrência do
contrato atual. Essa redução de preço contratual é lucro puro para a GM, uma vez que, de
qualquer modo, ela teria que pagar os operários demitidos.

Exemplo de Custos Futuros Irrelevantes
       Uma empresa está cogitando a compra de um novo equipamento, que economizará
mão-de-obra, custará $30.000 e terá vida útil de 10 anos. Seguem-se os dados referentes às
vendas anuais e aos custos da empresa, com e sem novo equipamento:

                                                                   Situação com o Novo
                                          Situação Atual
                                                                   Equipamento
Produção e venda (em unidades)            5.000                    5.000
Preço unitário de venda                   $40                      $40
Custo dos materiais diretos por unidade   14                       14
Custo de mão-de-obra por unidade          8                        5
Custo indireto variável por unidade       2                        2
Demais custos fixos                       62.000                   62.000
Custos fixos do novo equipamento          --                       3.000

O novo equipamento promete economia de $3 de mão-de-obra por unidade ($8 - $5 = $3),
mas aumentará os custos fixos anuais em $3.000. Os demais custos, bem como o número
de unidades produzidas e comercializadas, continuarão os mesmos. Seguindo os passos
indicados anteriormente, a análise é feita da seguinte maneira:
1.      Eliminar os custos irrecuperáveis (nenhum deles foi incluído neste exemplo).
2.      Eliminar custos e benefícios futuros que não diferem entre uma alternativa e outra.
   a.          O preço unitário de venda e o número de unidades comercializadas não
      mudam em uma alternativa ou em outra. (As receitas futuras de venda, portanto, não
      são diferentes).
   b.          O custo dos materiais diretos, o custo indireto variável por unidade e o
      número de unidades produzidas não mudam em uma alternativa ou na outra. (Os
      custos com material direto e os custos indiretos variáveis futuros, por conseguinte,
      não serão diferentes).
   c.          Os “Demais custos fixos” não mudam nem em uma alternativa nem em
      outra.

  Os custos remanescentes – de mão-de-obra direta e fixos, relativos ao novo
equipamento – são os únicos custos relevantes.

                                                                                       142
Economia de mão-de-obra direta (5.000 unidades, com
                                                    $15.000
economia de custo de $3 por unidade).
Menos aumento dos custos fixos                                          3.000
Economia anual proposta pelo novo equipamento                           $12.000

       Esse resultado pode ser alcançado se se levarem em consideração todos os custos
(os que são e os que não são relevantes) das duas alternativas como na figura. Observe que
o benefício líquido em favor da aquisição do novo equipamento é de $12.000 – a mesma
resposta obtida utilizando exclusivamente os custos relevantes. Pode-se ver, assim, que os
custos futuros que não diferem entre as alternativas com certeza são irrelevantes para o
processo de decisão e podem ser excluídos com segurança da análise.

A Análise do Custo Diferencial:

                                                            5.000 Unidades Produzidas e Comercializadas
                                                                                           Custos       e
                                                               Método       Novo
                                                                                           Benefícios
                                                               Atual        Equipamento
                                                                                           Diferenciais
Vendas........................................................ $200.000     $200.000       $ -- 0 --
Despesas variáveis:
    Materiais diretos................................... 70.000             70.000         -- 0 --
    Mão-de-obra direta............................... 40.000                25.000         15.000
    Despesas
                                                               10.000       10.000         -- 0 --
indiretas.................................
    Despesa variável total........................... 120.000               105.000
Margem de contribuição............................. 80.000                  95.000
Menos despesas fixas:
                                                              62.000     62.000        -- 0 --
Outras.....................................................
   Novo
                                                              -- 0 --    3.000         (3.000)
equipamento.................................
        Despesa                                          fixa
                                                              62.000     65.000
total..............................
Lucro operacional ...................................... $18.000         $30.000       $12.000

Por que Isolar os Custos Relevantes?
        No exemplo anterior, utilizamos dois caminhos diferentes para analisar as
alternativas: primeiro, levamos em consideração apenas os custos relevantes e, depois,
todos os custos relevantes ou não. Obtivemos a mesma resposta. Seria natural perguntar:
“Por que isolar os custos relevantes, quando todos os custos fazem a mesma coisa?” Isolar
os custos relevantes é aconselhável, pelo menos por dois motivos.
        Em primeiro lugar, só muito raramente existirão informações suficientes para um
levantamento de um demonstrativo de resultado para ambas as alternativas, como fizemos
nos exemplos anteriores. Suponhamos, por exemplo, que você fosse chamado a tomar uma
decisão sobre uma única operação de uma firma que tem muitos departamentos e produtos.
Nessas circunstâncias, seria praticamente impossível levantar um demonstrativo de
resultado de qualquer natureza. Você teria que confiar na sua capacidade de separar os
custos relevantes dos custos não-relevantes a fim de reunir os dados necessários para tomar
uma decisão.
                                                                                        143
Em segundo lugar, misturar custos relevantes e custos irrelevantes pode causar
confusão e desviar a atenção dos assuntos realmente críticos. Além disso, sempre existe o
perigo da utilização imprópria de um dado irrelevante, propiciando uma decisão incorreta.
O melhor caminho é ignorar os dados irrelevantes e basear a decisão inteiramente nos
dados relevantes.
       A análise dos custos relevantes, juntamente com a abordagem da contribuição do
demonstrativo de resultado, oferece um poderoso instrumento de tomada de decisão. Nas
seções restantes, investigaremos diversos usos dessa ferramenta.




                                                                                     144
EXERCICIOS:

I - Análise do Custo Relevante. Valor Contábil A Murl Plastics, Inc., comprou, há um ano,
uma nova máquina por $60.000. Embora a máquina esteja funcionando bem, o presidente
da Murl Plastics quer saber se a companhia deve substituí-la por uma outra, operada
eletronicamente, lançada recentemente no mercado. A nova máquina reduziria a um terço
os custos anuais de operação, como mostram os seguintes dados comparativos.


                                Máquina Atual               Máquina Nova
Custo de aquisição – nova     $60.000                       $90.000
Vida útil estimada – nova     6 anos                        5 anos
Custo anual de operação       $42.000                       $14.000
Depreciação linear anual      10.000                        18.000
Valor contábil                50.000                        -
Valor atual de venda          10.000                        -
Valor de venda daqui a 5
                          -- 0 --                           -- 0 --
anos


       Tentando decidir se compra a máquina nova, o presidente preparou esta análise:


                 Valor contábil da máquina atual       $50.000
                 Menos valor de venda                  10.000
                 Perda líquida na alienação            $40.000

       “Embora a nova máquina pareça boa”, disse o presidente, “não podemos nos livrar
da outra, se isso significa ter um grande prejuízo. Teremos de usá-la pelo menos mais uns
anos”.
       Independentemente da máquina utilizada, a expectativa anual das vendas é de
$200.000 e a expectativa das despesas administrativas é de $126.000.

        Pede-se
1. Elabore um demonstrativo de resultado resumido dos próximos cinco anos, supondo
que:
   a.           A nova máquina não foi comprada;
   b.           A nova máquina foi comprada.
2. Determine a atratividade da aquisição da máquina utilizando na análise somente os
     custos relevantes.




                                                                                        145
II. A Exmerilex S/A está estudando a compra de um esmeril potente, de alta velocidade,
para substituir o esmeril padrão atualmente em uso. Seguem-se informações selecionadas
das duas máquinas:
                                         Esmeril Padrão   Esmeril        de      Alta
                                                          Velocidade
Custo original – novo                    $ 20.000,00      $ 30.000,00
Depreciação acumulada até o presente     $ 6.000,00       -
Valor de venda atual                     $ 9.000,00       -
Custo estimado de operação por ano       15.000,00        7.000,00
Tempo restante de vida útil              5 anos           5 anos
Pede-se:
Elabore um estudo, abrangendo o período de 5 anos, apresentando a vantagem ou a
desvantagem da       aquisição do novo esmeril. Utilize na análise somente os custos
relevantes.




                                                                                  146
14 – DECISÃO DE PREÇO, RENTABILIDADE DE PRODUTO E
GERENCIAMENTO DE CUSTOS


Os gestores e os contadores tendem a dar grande importância ao controle dos custos,
porque os custos são mais suscetíveis de controle do que outros fatores, como vendas,
volumes e lucro.
Vimos que a análise Custo x Volume x Lucro é o centro da análise do planejamento de
curto prazo, mas também se estabeleceu que a partir de uma dada estrutura de custo, as
mudanças no preço podem afetar tanto o volume de vendas quanto o nível de lucro.
Uma boa administração pode melhorar os lucros através de modificações no preço,
dependendo do seu conhecimento de como o mercado irá reagir a essas mudanças.
Para isso, os gestores precisam estabelecer uma política, ou estratégia de preço, que levem
em conta, os efeitos na demanda e no mercado, decorrentes de mudanças nos preços dos
produtos, e assim, planejar um nível operacional que, partindo da estrutura de custo da
empresa, produzirá o lucro desejado.
Existe, todavia, uma dimensão adicional ao problema do preço. Se a empresa formula uma
política de preço que afeta seu relacionamento com o mercado, essa política tem
implicações tanto de curto quanto de longo prazo.
Qualquer alteração no volume da demanda dos produtos, que resulte diretamente da
formulação da própria política de preço da empresa, afetará seu orçamento de capital;
nesse caso, pode-se afirmar que o planejamento de longo prazo da empresa deve refletir
sua política de preço.
Dessa forma, mudanças de curto prazo nessa política devem ser efetivadas somente com o
propósito de se conseguir o grau de flexibilidade essencial a um efetivo planejamento e
controle de longo prazo.


Natureza do problema do preço
A sobrevivência da empresa, no longo prazo,         depende de sua habilidade em obter
preços   para seus produtos que cubram todos os seus custos, estando incluído nesta
afirmação um razoável índice de retorno sobre o capital empregado.
Embora possa parecer que o problema do preço seja relativamente fácil de ser resolvido, já
que é suficiente aos contadores, adicionarem uma certa percentagem de lucro depois de
apurados os custos, a verdade é que o problema do preço é muito mais complexo do que
uma simples estimativa de custos totais por unidade.


                                                                                       147
A estrutura de custos da empresa, no curto prazo, determinará se certo preço produzirá
lucro ou prejuízo em cada unidade vendida, mas o lucro total pode ser afetado pelas
mudanças na demanda dos consumidores e no meio ambiente.
Também é verdade que políticas econômicas competitivas que afetam o nível da demanda
agregada são freqüentemente mais significativas, para as decisões de preço, do que o custo
total unitário da empresa.
Entretanto, assim como existem diferentes conceitos e mensurações de custo, que são
relevantes para diferentes problemas de decisão, existe também grande variedade de
circunstâncias que requerem diferentes políticas de preço.
Deve ser lembrado, ainda, que o preço é somente uma das alternativas que a empresa
possui para influenciar a demanda.
Um aumento nas vendas pode ser obtido de diversas formas, por exemplo: utilizando
propaganda, aumentando sua força de vendas, melhorando a apresentação do produto,
aperfeiçoando seu estilo de vendas, ou mesmo reduzindo o preço do produto.
De fato, alterar sua política de preço pode não ser a melhor maneira de expandir as vendas
e aumentar a lucratividade.
Por outro lado, uma queda na demanda pode ser contornada através da melhora nos
métodos de venda ao invés de um aumento na competitividade o preço.
Pode-se mesmo dizer que a análise dos problemas de preço concentra-se somente nos
fatores que podem influenciar o nível das vendas.


Natureza das Teorias de Preço
Duas influências distintas sobressaem nas diversas teorias de preço.
Primeiro existe a influência da teoria econômica clássica que se preocupa em estabelecer
linhas mestras para se encontrar o melhor preço ou o preço ótimo.
A segunda influência nas teorias de preço deriva da tradição do conservadorismo, isto é, os
gestores devem levar em conta os custos, a fim de estabelecer um ponto mínimo para o
preço.
Em contraste evidente com a visão clássica dos economistas, os homens de negócios e os
contadores estão muito mais preocupados em estabelecerem preço que cubra os custos,
mensurados por critérios estabelecidos consensualmente, e que ofereça um razoável nível
de lucro, do que em encontrar o preço ótimo.        Nesse aspecto, o preço é uma parte
integrante dos planos de longo prazo e do planejamento orçamentário.




                                                                                       148
Visão econômica das teorias de preço
Os teóricos clássicos sustentam que a empresa deve procurar descobrir o preço ótimo ou o
melhor preço: eles argumentam que este é o preço que maximizará os lucros da empresa.
Do seu ponto de vista, o preço que maximizará os lucros implica um uso mais eficiente dos
recursos econômicos possuídos.
Essa política de preço está de acordo com a filosofia clássica do capitalismo, isto é, o
objetivo de um empreendimento capitalista é maximizar o retorno esperado pelo dono do
capital.
A alocação eficiente dos recursos na economia é assegurada pela premissa de que todo
dono de capital procurará o máximo retorno sobre o capital investido.
Conseqüentemente,      recursos    econômicos     escassos    serão      distribuídos   entre
empreendimentos competidores, de maneira a produzir uma riqueza maior para a Nação.
A teoria clássica impõe condições bastante exatas na análise do preço ótimo e,
particularmente, demanda por informações que são difíceis de se obter.
Os economistas clássicos, entretanto, afirmam que estes princípios são um ótimo guia para
a maximização do lucro.
Exemplo:
Assumindo que uma empresa produtora de bicicletas, em grande número, tenha
conhecimento suficiente dos inventários de custo e receita, nos diferentes níveis de volume
associados com diferentes preços de venda, sua contabilidade oferece os seguintes dados:


  Preço de    Número de           Total das     Total dos      Custos          Lucro ou
  Venda       Unidades            Receitas      Custos         Fixos           Prejuízo
  Unitário    que devem           Vendas        Variáveis
              ser vendidas
    $                $              $                $          $                  $
   30            100.000       3.000.000        1.800.000     800.000            400.000
   32              90.000      2.880.000        1.620.000     800.000            460.000
   34              80.000      2.720.000        1.440.000     800.000            480.000
   36              70.000      2.520.000        1.260.000     800.000            460.000
   38              60.000      2.280.000        1.080.000     800.000            400.000
   40              50.000      2.000.000          900.000     800.000            300.000

Fica claro que o preço de $ 34,00 por unidade produz o lucro máximo e este é o preço que
a empresa deve estabelecer. A esse preço, as receitas marginais se igualam ao custo
marginal.
As limitações da abordagem dos teóricos clássicos emergem da falha em não levar em
conta os muitos problemas práticos com os quais os gestores se envolvem.


                                                                                          149
E, particularmente, é extremamente difícil estimar a inclinação exata da curva de demanda,
isto é, quanto vai ser vendido a um preço particular.
Existem outras razões duvidosas nas premissas da teoria clássica. Não somente a sua
miopia em ignorar completamente o problema da informação, mas assumir que o problema
dos volumes das vendas é somente função do preço.
Como mencionamos anteriormente, gastos com promoção de vendas também podem afetar
a curva de demanda, sem necessidade de se ajustar o preço dos produtos.
Existem dúvidas a respeito de que os investidores, em regra geral, desejam somente
maximizar seus lucros. Com efeito, os investidores são humanos e suas decisões são
influenciadas por considerações morais, sociais e políticas, além das financeiras.
O que se busca no planejamento do lucro não é uma idéia teórica, como o máximo lucro no
longo prazo, mas uma representação do que parece ser uma meta possível e desejável para
o intervalo de tempo considerado.
A teoria econômica dá uma importante contribuição para a teoria do preço, apesar das
críticas que acabamos de mencionar, porque direciona a atenção para os fatores que são
importantes nas decisões de preço e, particularmente para a importância da interação de
informações sobre receitas e custos na decisão de um “bom preço”, dando também atenção
para os elementos de custo que são importantes para esse preço.
E, principalmente, encoraja a idéia de custeio variável ou marginal e a formulação de
estratégias flexíveis de preço.


Teorias de Preço baseadas no Custo
Os homens de negócios, há tempo, têm conhecimento de que dar preços aos produtos é um
dos mais importantes e complicados problemas com que eles se deparam.
Na tentativa de resolver esse problema e tentando encontrar algumas linhas mestras através
das quais seja possível estabelecer uma política de preço razoável, concordam que os
custos são um dos fatores que devem ser levados em conta.
Consistentemente, vender abaixo do custo levará à falência. Caso a empresa queira
sobreviver deve tentar vender a um preço que não somente cubra seus custos, mas seja
suficiente para oferecer um lucro razoável.
Não podem ser estabelecidas regras estreitas, desde que as circunstâncias dos produtos e
dos mercados de cada empresa possuem particularidades que são únicas para cada uma
delas.
A influência dos custos, nas decisões de preço, varia de acordo com essas circunstâncias.


                                                                                       150
Quando as empresas possuem um contrato baseado em seu custo, mais determinada
margem, o custo é muito importante na decisão do preço do contrato. Em outras situações,
por exemplo, vendas em liquidação, o custo não é relevante, porque o preço em que os
produtos estão sendo vendidos não está relacionado com seus custos.
Normalmente, a importância dos custos da empresa situa-se entre esses dois extremos.
A relevância dos custos para as decisões de preço é influenciada também pela direção dada
em busca de seus objetivos, por exemplo, alcançar certa taxa de retorno, aumentar o valor
de suas ações no mercado, ou penetrar em um novo mercado.
Além disso, a relativa posição da empresa em um mercado particular pode ter uma
influência muito mais dominante no preço do seu custo.
Se a posição da empresa no mercado é bastante forte, ela será uma formadora de preço,
capaz de fixar um preço que será seguido por todos os outros produtores.
Por outro lado, se sua posição no mercado é tão fraca que não seja possível influenciar os
preços, ela terá que seguir os preços do mercado.
Geralmente, as teorias de preço baseadas no custo preocupam-se com os dois elementos do
preço. O primeiro, são os custos relevantes que devem ser incluídos no preço e o segundo
é a margem de lucro que deve ser adicionada para se alcançar o preço.
A margem de lucro refletirá o grau de cautela a respeito da reação dos consumidores ou a
proximidade de um possível substituto, se a empresa tentar aumentar sua lucratividade.
Cortar preços através da redução da margem de lucro pode levar a uma guerra de preço; a
margem de lucro pode ser também conservada ou aumentada, por meio de acordos
comerciais. Entretanto, esses acordos, geralmente são ilegais.
Preços baseados no custo dão a noção de que a fórmula do custo mais margem é justa e
traduzem a noção medieval de “preço justo”, que era parte importante dos ensinamentos de
Santo Tomas de Aquino, e que ainda domina nossa própria concepção de uma
comercialização justa.
Seria incorreto sugerir, como faz a teoria econômica, que as teorias dos negócios e as ações
dos homens de negócio estão dissociadas das regras de moralidade que afetam a ação dos
indivíduos.
É evidente que os homens de negócio estão preocupados em encontrarem preço “justo” e
que esse “preço justo” é aquele que, por um lado irá cobrir todos os seus custos, por outro
lado incluirá a remuneração, à medida que o comprador achar razoável pagá-la.
Neste sentido, as teorias de preço baseadas no custo refletem a interação entre a oferta e a
procura, mas diferentemente das teorias econômicas, o fazem de modo a refletir as
realidades comportamentais.

                                                                                         151
Custos Fixos e as Mudanças no Volume de Produção
O impacto das mudanças nos volumes de vendas nos custos fixos unitários leva-nos a uma
discussão sem fim, pois as mudanças nos preços afetam o volume das vendas que, por sua
vez, afeta os custos fixos unitários, o que finalmente abre a possibilidade de outras
mudanças nos preços.
Desde que o método do custo total implica preços flexíveis, neste sentido é difícil ver sua
utilidade para aqueles que em vez de quererem um preço “seguro”, estão procurando um
preço agressivo que encoraje a expansão das vendas.
Assim, eles escolherão um preço que esteja abaixo do custo total, em busca de uma
expansão nas vendas para cobrir os custos totais.
É assim que as coisas acontecem e até que cada um esteja satisfeito com sua posição no
mercado, o preço estará sempre abaixo do custo total.
Isto é explicável, em termos do desejo que os homens de negócios têm de conquistar
melhores posições no mercado, tanto quanto alcançar seus objetivos de lucro.
A tabela seguinte mostra o relacionamento dos custos fixos com as mudanças no volume
de produção. Considerando que o mark-up permanecerá constante, haverá neste intervalo,
considerado um nível de saídas e produção onde os preços de venda irão cobrir os custos
totais.
Unidade (Mil)               100          200            300         400           500
Custo Variável/u           4,00          4,00           4,00         4,00         4,00
Custo Fixo/u               2,00          1,00           0,67         0,50         0,40
Custo Total/u              6,00          5,00           4,67         4,50         4,40
10% mark-up                0,60          0,50           0,47         0,45         0,44
Preço de Venda             6,60          5,50           5,14         4,95         4,84


É interessante mostrar o resultado do lucro agregado através dos diferentes preços de
produção.
Unidade (Mil)                100          200           300          400           500
Preço de Venda ($)          6,60         5,50           5,15         4,95         4,84
Lucro Unitário (10%)        0,60         0,50           0,47         0,45         0,44
Lucro Adicionado           60.00       100.00       141.00         180.00       220.00




                                                                                         152
Ao se deparar claramente com essas possibilidades de produção, os gestores desejarão
desenvolver uma política agressiva de preço que aumentará o lucro agregado ao alcance da
empresa.
Como explicação acima, o método do custo total levará à tendência de desenvolvimento
dessa política de preço por causa da natureza decrescente dos custos fixos unitários à
medida que aumentam as saídas de produção.              Um estágio que será alcançado,
naturalmente, quando a empresa atingir o limite de sua capacidade de produção. Em outras
palavras, o ponto em que a empresa deve estabilizar a sua produção ou incorrer em futuras
saídas de capital para a expansão da capacidade produtiva, o que a envolverá em uma
decisão de investimento de capital e em uma completa reconsideração de sua política de
preço.
O preço que a empresa deseja estabelecer, por meio do método do custo total, entretanto, é
aquele preço que seja não somente o melhor preço do ponto de vista de lucratividade, mas
que esteja relacionado com a melhor capacidade de saídas de produção que a empresa
possa manter.
É por essa razão que o “Volume Normal” de saídas deve ser estabelecido para que a
empresa possa decidir o custo total apropriado, que será base para o preço.
Esta é uma das mais importantes considerações a ser feita, pois os consumidores não
gostam de mudanças freqüentes nos preços.


Preço de Mercado
Quando o preço do produto é determinado pelo mercado, de modo que a empresa tenha
que se adaptar os níveis correntes, o problema principal é quanto produzir.
Nestas situações, o volume a ser produzido é determinado pelo custo e o lucro é planejado
de conformidade com essas condições.
O exemplo clássico em que aparecem esses índices vigentes são os diversos mercados de
commodites.
Os produtores tentam resolver as incertezas de preço, vendendo nos “mercados futuros”,
isto é, contratando agora para entregar daqui a, por exemplo, três meses, a um preço
negociado anteriormente.




Comentários sobre formação de preço
As decisões de preço são parte importante do processo de planejamento da empresa, e
estão relacionadas diretamente a seus objetivos. A natureza dos produtos, a situação do

                                                                                      153
mercado e os objetivos de curto e longo prazo da empresa são fatores relevantes nas
decisões de formação de preço.
As políticas de preço devem ser examinadas em termos de objetivos particulares que se
deseja alcançar, e já vimos que existem ocasiões nas quais os objetivos de curto prazo
requerem políticas inaceitáveis no longo prazo. Numerosos exemplos podem ser dados em
que os objetivos de negócios requerem suas próprias políticas de preço.
A introdução de um novo produto pode requerer uma política de preço provisória, isto é,
estabelecer preço alto inicialmente e reduzi-lo à medida que o produto ganhe aceitação e
popularidade e permita à empresa expandir a escala de produção e conseqüentemente
reduzir seus custos.    Canetas esferográficas, náilon, aparelhos de televisão, todos
passaram por esse processo.
Política de penetração de preço, por outro lado, tem sido uma maneira popular de
penetração em um mercado já existente, e consiste na adoção de preços baixos para
encorajar a rápida aceitação do produto.
Por todas essas razões, a única regra geral que pode ser estabelecida é que os custos
unitários proporcionam um limite mínimo aceitável de preço no curto prazo, enquanto que
no longo prazo o preço deve cobrir todos os custos e dar margem de lucro requerida pela
administração.


14.1 Fixando o preço dos produtos e serviços

Algumas áreas de negócio não têm problemas de fixação de preço, porque fabricam um
produto que concorre com outros semelhantes, para os quais já existe um preço de
mercado. Os clientes não pagarão mais do que esse preço, e também não há motivo algum
para uma companhia cobrar um preço mais baixo que o preço de mercado. Nessas
circunstâncias, a companhia simplesmente cobra o preço de mercado. Os mercados de
matérias-primas tais como produtos agrícolas e minerais seguem esse padrão.

Nesse estudo, estaremos interessados na situação mais comum, em que uma companhia
enfrenta o problema de fixar seus próprios preços. Essa decisão é nitidamente crítica: se o
preço for muito alto, os consumidores evitarão os produtos; se for baixo demais, os custos
da empresa podem não ser cobertos.

A abordagem comum é acrescentar uma margem ao custo (markup). Margem de um
produto é a diferença entre o seu preço de venda e o custo. A margem geralmente é
expressa como percentual do custo. Esse método denomina-se apreçamento margem


                                                                                       154
mais custo, porque o percentual prefixado da margem é aplicado à base do custo para
determinar um PREÇO-META DE VENDA.

       Preço Meta de Venda = Custo + (Margem de lucro percentual X Custo)


Por exemplo, se uma companhia trabalha com margem de 50%, para determinar seu preço
de venda, ela acrescentará 50% ao custo dos seus produtos. Se um produto custar $10,
então seu preço de venda será de $15.

Há dois pontos básicos quando se emprega o método de margem de custo. Primeiro: qual é
o custo que deve ser usado? Segundo: como se determina a margem? Neste estudo, vamos
responder a essas questões.

.

Preço-Meta de Venda pelo Custeio por Absorção

Suponha, a título de ilustração, que a administração da Ritter Company deseje estabelecer
o preço de venda de um produto cujo projeto tenha acabado de passar por algumas
modificações. O Departamento de Contabilidade fez estimativas do custo produto, como se
indica a seguir:




O primeiro passo da abordagem pelo custeio por absorção é calcular o custo unitário. No
caso da Ritter Company, o custo unitário, para 10.000 unidades, monta a $20, como se
demonstra a seguir:

Materiais diretos                                                           R$ 6,00
Mão-de-obra direta                                                              4,00
Custo indireto variável de fabricação                                           3,00
Custo indireto fixo de fabricação     ($70.000 / 10.000 unidades)               7,00
Custo unitário                                                              R$ 20,00



A Ritter Company segue a política geral de acrescentar 50% ao custo unitário. A Figura 7
apresenta a folha de cotação do preço pelo método da absorção. Observe que os custos de

                                                                                     155
venda, gerais e administrativos (VGA) não estão incluídos na base do custo. Em vez disso,
supõe-se que a margem cubra essas despesas. Vejamos como algumas empresas
determinam o percentual de margem de lucro.

       Materiais diretos ...............................................................................    $ 6
       Mão-de-obra direta ...........................................................................         4
       Custo indireto de fabricação variável ...............................................                  3
       Custo indireto de fabricação fixo (para 10.000 unidades) ................                              7
       Custo unitário ...................................................................................    20
       Margem para cobrir as despesas de vendas, gerais e administrativas
         e o lucro desejado - 50% do custo unitário de fabricação..............                              10
       Preço-meta de venda .........................................................................        $30

       Figura 7: Folha de Cotação de Preços com Base no Método da Absorção


14.2 Determinação Percentual de Margem de Lucro – Abordagem Preço-
Meta

Como a Ritter Company chegou ao percentual de 50%? Esse valor pode ser uma regra
prática geral largamente empregada na indústria ou apenas uma tradição da empresa que
parece funcionar bem. O percentual de margem pode ser o resultado de um cálculo
específico. Como explicamos, a margem, em termos ideais, deve ser determinada em
grande parte pelas condições de mercado. Entretanto, o procedimento popular é começar
pelo menos com uma margem baseada no custo e no lucro desejado. O raciocínio é o
seguinte: a margem deve ser suficientemente grande para cobrir as despesas VGA e
proporcionar retorno sobre o investimento (ROI) adequado. Para um determinado número
de unidades vendidas, a margem pode ser calculada da seguinte maneira:

Percentual de margem de lucro (ROI desejado X Investimento) + Despesas VGA
no custeio por absorção (PML) Quantidade vendida X Custo unitário do produto



Para mostrar o uso dessa fórmula, suponhas que a Ritter Company precise de investir
$100.000 para produzir e comercializar 10.000 unidades por ano. O investimento cobre a
compra do equipamento e os recursos e os recursos necessários ao financiamento dos
estoques e das contas a receber. Se a Ritter Company deseja ROI de 20%, a margem é
determinada da seguinte maneira:

       PML           =    (20% X $100.000) + ($2 X 10.000 + $60.000)
                                      10.000 X $20



                                                                                                                  156
PML        =    ($20.000) + ($80.000) = 50%
                                $200.000



Como mostramos anteriormente, essa margem de 50% leva ao preço-meta de venda de $30
para a Ritter Company. Como indica a Figura 8, se a companhia efetivamente vender
10.000 unidades do produto a esse preço, o ROI sobre o produto com certeza será 20%.
Caso ela venda mais de 10.000 unidades a esse preço, o ROI será maior que 20%. E, se
vender menos de 10.000 unidades, o ROI será menor. O ROI pretendido só será alcançado
se a previsão de vendas for atingida.

Materiais diretos .................................................................................................. $ 6
Mão-de-obra direta ................................................................................................ 4
Custo indireto de fabricação variável .................................................................... 3
Custo indireto de fabricação fixo ($70.000 ÷ 10.000 unidades) ............................ 7
Custo unitário .................................................................................................        $20
                                              RITTER COMPANY
       Demonstração do Resultado segundo o Método do Custeio por Absorção
Vendas ($30 X 10.000 unidades) .......................................................................... $300.000
Menos custo dos produtos vendidos ($20 X 10.000 unidades) ........................... 200.000
Lucro bruto ........................................................................................................... 100.000
Menos DVGA ($2 X 10.000 unidades + $60.000) ...............................................                               80.000
Lucro operacional ................................................................................................ $ 20.000
                                                            ROI
                                                   ROI =            Lucro operacional
                                                               Ativo operacional médio
                                                          =     $20.000
                                                                $100.000
                                                          =     20%

Figura 8: Demonstração do Resultado e Análise do ROI da Ritter Company. Venda Real =
10.000 Unidades; Preço de Venda = $30


Problemas com o Preço-Meta

Pelo método do custeio por absorção, o problema da fixação do preço parece
enganosamente simples. Tudo o que se tem a fazer é determinar o custo unitário do
produto, fixar o lucro desejado e em seguida estabelecer o preço. Aparentemente se pode
ignorar a demanda e chegar ao preço que proporciona o lucro que se quer. Entretanto,
como observamos anteriormente, o método do custeio por absorção depende da previsão
da quantidade vendida. Nem a margem nem o custo unitário podem ser calculados sem
essa previsão.


                                                                                                                           157
Em essência, o método do custeio por absorção parte do princípio de que os clientes
precisarão da quantidade prevista e pagarão o preço que a empresa quiser. Contudo, os
clientes têm opções. Se o preço for demasiadamente alto, eles podem comprar de um
concorrente ou simplesmente não comprar. Suponha, por exemplo, que, quando fixa o seu
preço em $30, a Ritter Company venda somente 7.000 unidades, em vez das 10.000
previstas. Nesse caso, como mostra a Figura 9, a companhia teria prejuízo de $25.000, em
vez de lucro de $20.000. Alguns gerentes acham que o método do custeio por absorção
para determinação de preço é seguro. Isso é uma ilusão. O método do custeio por absorção
é seguro somente enquanto os clientes comprarem pelo menos a quantidade prevista.

Materiais diretos ................................................................................................. $ 6
Mão-de-obra direta ................................................................................................ 4
Custo indireto de fabricação variável .................................................................... 3
Custo indireto de fabricação fixo ($70.000 ÷ 7.000 unidades) .............................. 10
Custo unitário ..................................................................................................   $23

                                              RITTER COMPANY
      Demonstração do Resultado segundo o Método do Custeio por Absorção
Vendas ($30 X 70.000 unidades) ...................................................................... $210.000
Menos custo dos produtos vendidos ($23 X 7.000 unidades) ........................                                  161.000
Lucro bruto ......................................................................................................  49.000
Menos DVGA ($2 X 7.000 unidades + $60.000) ...........................................                              74.000
Lucro operacional ............................................................................................. $(25.000)
                                                               ROI
                                                      ROI =            Lucro operacional
                                                                   Ativo operacional médio
                                                             =     - $25.000
                                                                   $100.000
                                                             =     - 25%

Figura 9: Demonstração do Resultado e Análise do ROI da Ritter Company. Venda Real =
7.000 Unidades; Preço de Venda = $30


14.3 Análise de Preço através de Custo-Meta

Até aqui, nossa exposição partiu do pressuposto de que o produto já tinha sido
desenvolvido e custeado e estava pronto para ser comercializado, tão logo fixado o preço.
Em muitos casos, a seqüência dos acontecimentos é exatamente oposta, ou seja, a
companhia já sabe qual será o preço e o problema é desenvolver um produto que possa
ser comercializado de modo lucrativo a esse preço. Mesmo nessa situação, em que a
seqüência normal de eventos está invertida, o custo ainda é um fator vital. A técnica da
companhia será empregar o custo-meta. Custo-meta é o processo de determinação do
                                                                                                                          158
custo máximo admissível de um novo produto, seguido do desenvolvimento de um
protótipo que possa ser lucrativamente construído para esse custo máximo. Muitas
companhias empregam o custo-meta, entre elas Compaq, Culp, Cummins Engine, Daihatsu
Motors, DaimlerChrysler, Ford, Isuzu Motors, ITT Automotive, Komatsu, Matsubishi
Kasei, NEC, Nippodenso, Nissan, Olympus, Sharp, Texas Instruments e Toyota.

Para calcular o custo-meta de um produto, parte-se do preço antecipado de venda previsto
e em seguida deduz-se o lucro desejado, como se segue:

             Custo-meta = Preço antecipado de venda – Lucro desejado

A equipe de desenvolvimento do produto recebe a incumbência de projetar o produto de
modo tal que ele não ultrapasse a meta do custo.



Motivos para se Utilizar o Custo-Meta

O custo-meta foi desenvolvido por causa do reconhecimento de duas importantes
características do mercado e dos custos. Primeiro, muitas companhias têm menos controle
sobre os preços do que elas gostariam de admitir. O mercado (isto é, a oferta e a demanda)
é que realmente determina os preços, e a companhia que tenta ignorar isso corre perigo.
Sendo assim, o preço previsto de mercado é considerado conhecido na apuração do custo-
meta. Segundo, a maior parte do custo de um produto é determinada na fase de projeto.
Concluído o projeto e estando o produto em produção, não se pode fazer muito para
reduzir significativamente o seu custo. A maioria das oportunidades de reduzir custos está
em projetar o produto de modo que ele seja de fácil fabricação, não use componente caro,
seja robusto e confiável. Se a empresa tem pouco controle sobre o preço de mercado e
sobre o custo, uma vez que o produto entrou em produção, deduz-se que as principais
oportunidades de influenciar o lucro estão na fase do projeto, quando podem ser
acrescentadas as características que agregam valor que os clientes estão dispostos a pagar e
quando a maior parte dos custos é efetivamente determinada. Desse modo, é aí que o
esforço se concentra - no projeto e no desenvolvimento do produto. É grande a diferença
entre o custo-meta e outros sistemas de desenvolvimento de produto. Em vez de se projetar
o produto e depois descobrir quanto ele custa, estabelece-se em primeiro lugar o custo-
meta e depois se projeta o produto de modo a atender a esse custo-meta.




                                                                                        159
Um Exemplo de Custo-Meta

Como um exemplo numérico simples, admita a seguinte situação: a Cia Batedeira Ltda
acha que há um nicho de mercado para uma batedeira com determinadas características.
Com os preços das batedeiras já existentes no mercado, o Departamento de Marketing
acredita que $30 seria um bom preço para o novo utensílio, estimando que a esse preço
poderiam ser vendidas 40.000 novas batedeiras por ano. Para projetar, desenvolver e
produzir a nova batedeira seria necessário um investimento de R$ 2.000.000,00 O ROI
desejado pela companhia é 15%. Para esses dados, o custo-meta de fabricação, venda,
distribuição e consertos de uma batedeira é $22,50, como mostramos a seguir:

       Projeção das vendas (40.000 batedeiras X $30)                     $1.200.000
       Menos lucro pretendido (15% X $2.000.000)                            300.000

       Custo-meta de 40.000 batedeiras                                   $ 900.000

Custo-meta por batedeira   ($900.000 ÷ 40.000 batedeiras)                $     22,50


O custo-meta de $22,50 seria decomposto em custos-meta das diversas funções:
fabricação, comercialização, distribuição, assistência pós-venda etc. cada área funcional
seria responsável pela manutenção dos seus custos efetivos dentro da meta.




14.4 Formação de Preço para Encomendas Especiais
       A formação de preço para encomendas especiais deve assumir uma abordagem
diferente daquela utilizada para a formação de preço para longo prazo, ou daquela utilizada
para a formação de preço quando do lançamento de um novo produto no mercado.
       Entende-se por encomenda especial a venda de produtos e serviços de forma
esporádica e não constante. Uma licitação, por exemplo, é um tipo de encomenda especial,
onde será fornecido os produtos e serviços somente no caso da licitação ser ganha. Outro
exemplo seria o fornecimento de produtos acabados para revenda por um prazo curto e
para um comprador não contumaz.
       Para a formação de preço para uma encomenda especial, devem ser observados
alguns tópicos básicos, conforme descrição a seguir:
           a)        A encomenda especial vai afetar o mercado domestico, ou seja, as
                     vendas aos consumidores tradicionais serão afetadas caso a
                     encomenda especial seja aceita?

                                                                                       160
b)        A encomenda especial possui quantidade e tempo de entrega
                    definidos?
          c)        A empresa possui capacidade ociosa para atender a encomenda
                    especial sem a necessidade de adquirir novos equipamentos ou
                    ampliar a fábrica?
          d)        Sobre a encomenda especial incidirá novos custos, tanto fixos como
                    variáveis?


Na maioria das encomendas especiais essas perguntas ajudam a definir a viabilidade da
aceitação da encomenda especial. Muitas das vezes os custos fixos atuais deverão ser
abortados, para fazer com que o preço final seja competitivo. Para comprovar essa
situação, observe o exemplo que se segue:

EXEMPLO DE APLICAÇÃO PARA ENCOMENDA ESPECIAL. A empresa Sapatão
S/A é uma fabricante de sapatos e, em um período típico, o custo unitário do produto é:

Descrição                                 Valor Unitário
Materiais                                 R$ 3,00
Mão de obra direta                        R$ 2,00
*Despesas indiretas (fixas e variáveis)   R$ 2,00
Custo total                               R$ 7,00
* Despesa unitária estimada para a capacidade de funcionamento normal

O preço de venda do par de sapatos é de R$ 10,00 e a capacidade de funcionamento normal
da empresa é de 100.000 pares de sapatos por período. A capacidade de funcionamento
normal é a mesma de sua capacidade plena. As despesas fixas indiretas têm
consistentemente registrado o valor de R$ 120.000,00 por período.
A direção está projetando uma queda de vendas de 30% do funcionamento normal, devido
a recessão oriunda de decisões governamentais recentes.
Apesar da previsão de recessão no mercado que atua, a Prefeitura do Município de
Mossoró acaba de convidar a Fábrica de sapatos Sapatão para uma concorrência de 50.000
pares de botas. Os materiais a serem empregados na produção não são os mesmos dos
sapatos e o custo unitário é mais barato em R$ 1,50. O tempo de produção de um par de
botas é idêntico ao par de sapatos; portanto, os outros custos não se modificam. O
vencedor da concorrência terá que produzir e entregar os 50.000 pares de botas. A alta
administração da Sapatão acha que esta é uma oportunidade para recuperar, pelo menos,
50% da perda esperada com o lucro. Esta perda é baseada na suposição de que a empresa
não terá outra oportunidade a não ser produzir os costumeiros pares de sapatos, onde a
demanda será 30% inferior ao funcionamento normal.
Diante de todas as informações, calcular o preço unitário para a concorrência dos
50.000 pares de botas, objetivando recuperar 50% do lucro perdido que foi gerado
pela diminuição de 30% da venda de sapatos.




                                                                                   161
SOLUÇÃO: A primeira coisa que temos que fazer é construir a relação custo x volume x
lucro, separando os custos e despesas fixas, das variáveis.
Nas despesas indiretas de R$ 2,00 por unidade já está lançada o custo fixo de
R$120.000,00 para 100.000 unidades produzidas, pois conforme dados do exercício, os
custos fixos são de R$120.000,00 por período. Assim sendo, dos R$ 200.000,00 dos custos
indiretos (2,00 x 100.000 unidades), R$ 120.000 são fixos e o restante, R$ 80.000,00 são
variáveis. Isso nos leva ao seguinte raciocínio:
R$ 80.000,00 / 100.000 unidades = R$ 0,80 de custo variável por unidade
R$ 120.000,00 / 100.000 unidades = R$ 1,20 de custo fixo por unidade (estimativa, pois os
custos fixos não temos como calcular seu valor unitário, a não ser que a quantidade
produzida e vendida esteja “amarrada”.

O lucro operando a capacidade normal, que é 100.000 unidades, seria:
ITEM                      VALOR UNITÁRIO CÁLCULO                    VALOR TOTAL
Receita de vendas         10,00                  10,00 x 100.000 1.000.000,00
Custo/despesa variável     5,80                  5,80 x 100.000      580.000,00
Margem de contribuição     4,20                  4,20 x 100.000      420.000,00
Custos fixos                                                         120.000,00
Lucro líquido operando na capacidade normal                         R$ 300.000,00

O lucro operando na capacidade de 70% da capacidade normal seria de:
ITEM                      VALOR UNITÁRIO CÁLCULO                  VALOR TOTAL
Receita de vendas         10,00                 10,00 x 70.000    700.000,00
Custo/despesa variável     5,80                 5,80 x 70.000     406.000,00
Margem de contribuição     4,20                 4,20 x 70.000     294.000,00
Custos fixos                                                      120.000,00
Lucro líquido operando com 70% da capacidade normal               R$ 174.000,00

O valor da perda no lucro por operar a 70% da capacidade normal, ou seja, com 70.000
unidades é de R$ 300.000,00 – R$ 174.000,00, que é igual a R$ 126.000,00.

Temos que analisar minuciosamente o que esta sendo pedido e informado nesse item:
   • A Sapatão deseja recuperar 50% do prejuízo com a queda das vendas de 30%, ou
      seja, a empresa quer recuperar R$ 126.000,00 x 50% = R$ 63.000,00. Assim sendo,
      ela deseja ter um lucro final geral oriundos da venda de sapatos e botas de R$
      174.000,00 (lucro que ela já possuía anteriormente com 70% de vendas) + R$
      63.000,00 ( valor que ela deseja recuperar), que perfaz R$ 237.000,00 .
   • Para sabermos quanto ela deve cobrar por cada par de botas, devemos saber quanto
      ela lucrará com as 50.000 unidades de sapatos vendidos (lembre-se que a
      capacidade de produção da empresa é de 100.000 unidades e se for entregar 50.000
      pares de botas, só lhe restará capacidade para 50.000 pares de sapatos). Assim
      sendo, verifiquemos quanto de lucro 50.000 pares de sapatos:

ITEM                     VALOR UNITÁRIO CÁLCULO                     VALOR TOTAL
Receita de vendas        10,00                  10,00 x 50.000      500.000,00
Custo/despesa variável    5,80                  5,80 x 50.000       290.000,00
Margem de contribuição    4,20                  4,20 x 50.000       210.000,00
Custos fixos                                                        120.000,00
Lucro líquido operando com 50.000 unidades de sapato                R$ 90.000,00


                                                                                     162
•   Como a sapatão deseja ter um lucro total de R$ 237.000,00 e sabe que o lucro que o
       sapato produz é de R$ 90.000,00, ela terá que obter um lucro de R$ 147.000,00
       com a venda das botas (237.000,00 – 90.000,00). Assim sendo cada par de botas
       deverá ter um markup de 147.000,00 / 50.000 = R$ 2,94.
       O preço do par de botas será: Custos + markup, e o custo da bota será R$ 1,50
       inferior ao custo do sapato, conforme enunciado do problema , ou seja, R$ 5,80 –
       1,50 = R$ 4,30.
       Preço de cada par de botas = 4,30 + 2,94 = R$ 7,24
Observe que os custos fixos foram todos pagos pela fabricação dos 50.000 pares de
sapatos, não podendo ser lançado na operação de botas.




14.5 Exercícios Sobre Preço e suas variáveis

1 – A Cia. Juca do Brasil está analisando a introdução de um novo produto. Para
estabelecer o preço-meta de venda, a empresa reuniu os seguintes dados:
Número de unidades a serem produzidas e vendidas por ano       14.000
Custo unitário                                                 R$ 25,00
Projeção anual das despesas de venda, geral e administrativas R$ 50.000,00
Estimativa do investimento necessário                          R$ 750.000,00
Taxa desejada de retorno sobre o investimento (ROI)            12%

Sabendo-se que a companhia emprega a abordagem de preço de margem mais custo com
base no método do custeio por absorção, pede-se:
a) Calcule a margem que a companhia terá que empregar para atingir o ROI pretendido.
b) Calcule o preço-meta unitário de venda.
c) Faça um demonstrativo de resultado e análise de ROI com o preço de venda calculado
no item b.
d) Se houver um crescimento de vendas em 2.000 unidades e tudo mais permanecer
constante, qual será o novo preço de venda a ser fixado, caso a empresa queira continuar
com o mesmo ROI?

2 – A Shirota corporation do Japão tem pressa em ingressar no mercado de calculadoras
eletrônicas. Os gerentes acham que, para ser competitiva no mercado mundial, a
calculadora que a empresa está desenvolvendo não pode ser vendida por mais de R$ 15,00.
A Shirota exige taxa mínima de retorno (ROI) de 12% sobre todos os seus investimentos.
Será preciso um investimento de R$ 5.000.000,00 para adquirir o equipamento necessário
à produção das 300.000 calculadoras que a administração acredita poder vender
anualmente por R$ 15,00.

Assim sendo, pede-se:
a)     Calcular o custo-meta de uma calculadora
b)     Caso o custo do primeiro protótipo ficasse em R$ 12,90, você, como controller da
Shirota, tomaria quais providencias ?




                                                                                     163
3 – (Questão da prova Final do 1º semestre de 2002)O Bar da Dona Jura esta analisando a
introdução de um novo tipo de pastel. Para estabelecer o preço-meta de venda, a Dona Jura
reuniu os seguintes dados:

Número de unidades a serem produzidas e vendidas por mês        15.000
Custo unitário de cada pastel                                   R$ 0,90
Projeção anual das despesas de venda, geral e administrativas   R$ 70.000,00
Estimativa do investimento necessário                           R$ 100.000,00
ROI desejado sobre o investimento                               20%

Sabendo-se que a empresa em questão emprega a abordagem de margem mais custo com
base no método do custeio por absorção, pede-se:
a)     Calcule a margem que a Dona Jura terá que empregar para atingir o ROI
pretendido;
b)     Calcule o preço-meta unitário de venda
c)     Faça um demonstrativo de resultado e análise de ROI com o preço de venda
calculado no item b.


4 - (Questão da prova PR2 do 1º semestre de 2002) Você é proprietário de uma empresa
em Resende que produz o Refrigerante Quero Mais. Sua empresa possui 10% da fatia de
mercado do Sul Fluminense, onde seu refrigerante é conhecido, entretanto você, pensando
em expandir os negócios e ampliar sua fatia de mercado, está estudando a viabilidade de
entrar no mercado Alagoano e intermediações. Seu produto é consumido, normalmente,
pela população de baixa renda, e você precisa precificar seu produto com o menor preço
possível, para ganhar o mercado alagoano e conquistar uma boa fatia de mercado no
nordeste.
Observe as informações a seguir:

Quantidade total produzida e vendida na Região Sul 10.000.000                 de    unidades
Fluminense                                         anuais
Preço de venda unitário na Região Sul Fluminense   R$ 1,20

Custos/Despesas                            Valor                Valor total anual
                                           unitário
Matéria prima                              R$ 0,30              R$ 3.000.000,00
Mão de obra direta                         R$ 0,12              R$ 1.200.000,00
Despesas com Propaganda em TV’s do Sul Fluminense               R$ 1.000.000,00
Depreciação de todos equipamentos                               R$ 4.000.000,00
Seguros de toda a fábrica                                       R$ 500.000,00

Mediante as informações acima, calcule o preço mínimo que poderá ser fixado para o
refrigerante Quero Mais, para uma estimativa de venda anual de 15.000.000 de unidades
em Alagoas e intermediações. O lucro total desejado é de R$ 3.800.000,00, ou seja, o lucro
de Resende somado com o lucro de Alagoas terá que ser igual a R$ 3.800.000,00.
Considere que o refrigerante será totalmente produzido em Resende e será transportado
para um Depósito Central em Alagoas, onde o Aluguel desse depósito será de R$
750.000,00 por ano e as despesas com transportes será de R$ 0,05 por refrigerante. A
Fábrica em Resende tem uma capacidade de produção de 30.000.000 de unidades por ano.
Considere também que não haverá despesas com propaganda em Alagoas.


                                                                                        164
5 – (Questão da prova de 2ª chamada do 1º semestre de 2002)A Empresa Foguetão S/A é
uma fabricante de fogos de artifício e, durante os últimos anos, o custo unitário do produto
tem sido:

Descrição                                 Valor Unitário
Materiais                                 R$ 1,00
Mão de obra direta                        R$ 0,70
*Despesas indiretas (fixas e variáveis)   R$ 2,40
Custo total                               R$ 4,10
* Despesa unitária estimada para a capacidade de funcionamento em plena carga

O preço de venda de cada caixa de foguete com 10 unidades é de R$ 61,00 e a capacidade
de funcionamento em plena carga da empresa é de 100.000 caixas de foguetes por ano. As
despesas fixas indiretas têm consistentemente registrado o valor de R$ 1.000.000,00 por
ano.
Durante os últimos anos a Empresa Foguetão tem produzido e vendido 100.000 caixas de
foguetes, entretanto para o próximo ano, a direção está estimando um decréscimo de
vendas de 30% devido a recessão no mercado Brasileiro, porém a empresa recebeu um
convite da FIFA para fabricar 400.000 foguetes para a abertura da copa do mundo e ela,
temendo as quedas nas vendas, aceitou o pedido da FIFA e entregará os 400.000 foguetes.
Os materiais a serem empregados na produção dos foguetes para a copa do mundo serão de
melhor qualidade e devido a isso a matéria prima será 20% mais cara que a matéria prima
dos foguetes convencionais produzidos atualmente pela Foguetão. Os demais custos e
despesas não se modificarão. Mediante as informações acima e sabendo-se que a Empresa
Foguetão deseja ter o mesmo lucro dos anos anteriores, qual o preço deverá cobrar por
cada foguete que a FIFA encomendou ?
Dentre os vários conceitos de formação de preço, que tipo de política de preço esta
empresa está adotando para fixar seus preços para a FIFA?


6 – (Questão da prova PR2 do 1º semestre de 2003).A San Carlos Company está no ramo
da eletrônica com oito linhas de produtos. Os dados relativos ao lucro operacional de um
deles (XT-107) do mês recém encerrado (junho de l998) são os seguintes:

Vendas, 200.000 unidades ao preço médio de $ 100,00.                        $ 20.000.000,00
Custos Variáveis
- Materiais diretos, a $ 35,00 por unidade                $ 7.000.000,00
- Mão de obra direta, a $ 10,00 por unidade               $ 2.000.000,00
- Custo de fabricação indireto, a $ 5,00 por unidade      $ 1.000.000,00
- Comissões de vendas, 15% sobre as vendas                $ 3.000.000,00
- Outros custos variáveis, a $ 5,00 por unidade           $ 1.000.000,00
  - Custos variáveis totais                                                 $ 14.000.000,00
Margem de contribuição                                                       $ 6.000.000,00
Custos Fixos                                                                 $ 5.000.000,00
Lucro operacional                                                            $ 1.000.000,00
Obs.: considerar comissões de vendas como custos.

A Abrans, Inc., uma empresa de instrumentos tem problemas com o seu principal
fornecedor de componentes do produto XT-107. Esse fornecedor enfrentou uma greve de
três semanas e não poderá fornecer-lhe 3.000 unidades no próximo mês (julho). A Abrams
consultou a representante de vendas da San Carlos Company, Sarah Holtz, a respeito do
fornecimento de 3.000 unidades de XT-107, ao preço unitário de $ 80,00. Holtz informou
                                                                                        165
ao gerente de produção do XT-107, Jim McMahon, que ela aceitaria uma comissão de $
6.000, em vez dos 15% usuais, se essa encomenda especial fosse aceita. A San Carlos tem
capacidade mensal de produção de 300.000 unidades de XT-107, e a demanda em todos os
meses dos últimos três anos foi consistentemente de 200.000 unidades por mês.
PEDE-SE:
   a) Se a encomenda das 3.000 unidades da Abrams for aceita, qual será o efeito no
       lucro operacional do mês de julho ?
   b) Qual deveria ser o preço mínimo a ser cobrado na encomenda especial caso a San
       Carlos Company desejasse um lucro operacional mínimo de $ 1.001.500,00 ?



7 – (Questão da prova de 2ª chamada do 1º semestre de 2003).A Industria IAM de
Amortecedores Ltda fez uma pesquisa de mercado para saber quais seus níveis de venda a
diversos preços possíveis para seu produto. A resposta foi:

PREÇO POR UNIDADE         QUANTIDADE QUE SERIA VENDIDA POR MÊS
       200,00                             60.000
       220,00                             54.000
       240,00                             48.000
       260,00                             42.000
       280,00                             36.000
       300,00                             30.000

Ela vinha vendendo a R$ 220,00, e realmente vem conseguindo colocar no mercado, em
média, mais ou menos 54.000 unidades por mês . Havia chegado àquele preço dentro da
seguinte forma:
Capacidade máxima de produção: 58.000 unidades por mês
Custos nesse volume:
Variáveis de $ 9.280.000,00 (160,00 por unidade)
Fixos de $ 1.480.000,00 por mês
Totais de $ 10.760.000,00 por mês
Lucro desejado de $ 2.000.000,00 por mês
Soma de custos + lucro de $ 12.760.000,00 por mês
Preço unitário de $ 12.760.000,00 dividido por 58.000 unidades = $ 220,00 por unidade
Pergunta-se:
    a) A industria vem conseguindo obter realmente esse lucro desejado de $
       2.000.000,00 por mês, por estar produzindo e vendendo 54.000 unidades?
    b) Considerando aqueles dados de mercado, qual seria o preço de venda que lhe
       maximizaria o lucro? E qual será esse lucro nesse ponto ótimo de trabalho?




                                                                                   166
8 – (Questão da prova PR2 do 2º semestre de 2002).Os dados financeiros abaixo referem-
se à produção de videoteipe, em outubro de 19_7, da fábrica da Ximbica LTDA

            CUSTOS                   VALOR
De materiais diretos                 R$ 1,50
De mão de obra direta                R$ 0,80
De fabricação indireto e variável    R$ 0,70
De fabricação indireto e fixo        R$ 1,00
Totais de fabricação                 R$ 4,00

O custo variável de fabricação varia em função das unidades produzidas. O custo indireto e
fixo de R$ 1,00 por teipe está baseado no orçamento do custo de fabricação indireto e fixo
de R$ 150.000,00 por mês, e na produção estimada mensal de 150.000 teipes. A Ximbica
LTDA vende cada teipe a R$ 5,00. A Ximbica LTDA também possui despesas de
marketing, conforme abaixo:
    • Despesas de marketing variáveis (comissão de vendas), de 5% do valor sobre cada
        unidade
    • Despesas fixas mensais de R$ 65.000,00
Durante outubro de 19_7, João Bezerra, um vendedor da Ximbica LTDA, pediu permissão
ao presidente para a venda de 1.000 fitas a R$ 3,80 cada, para um cliente, fora dos tramites
normais de venda (pedido especial e que não afetaria as vendas ou o preço de R$ 5,00
atualmente praticado). O presidente recusou esse pedido especial, alegando que ele traria
prejuízo, uma vez que o preço de venda era inferior ao custo total de fabricação estimado.
PEDE-SE:
    a) Qual o efeito que a aceitação do pedido teria sobre o lucro operacional do mês ?
        (Desenvolva os cálculos e demonstre o novo lucro, devido a aceitação do pedido,
        em valores)
    b) Comente a justificativa do presidente, “abaixo dos custos de fabricação”, para
        recusar o pedido especial. Qual seu ponto de vista sobre esse comentário?
    c) Quais aspectos você pediria que o presidente levasse em conta ao decidir aceitar ou
        recusar o pedido especial? Você como consultor, qual conselho daria para o
        presidente? (Com essa questão quer saber seu feeling sobre o assunto)


9 – A Pastelaria do Chinês Xang Xu está analisando a viabilidade de vender coxinha de
palmito. Para estabelecer o preço-meta de venda, Xang Xu reuniu as seguintes
informações:

Número de unidades a serem produzidas e vendidas por trimestre      45.000 unidades
Custo de matéria prima por unidade de coxinha                       R$ 0,50
Custo de mão-de-obra direta por unidade de coxinha                  R$ 0,40
Despesas anuais de venda                                            R$ 10.000,00
Despesas anuais gerais                                              R$ 20.000,00
Despesas anuais administrativas                                     R$ 40.000,00
Estimativa de Investimento necessário para fabricação da coxinha de R$ 100.000,00
palmito
ROI anual desejado sobre o investimento                             20%
PEDE-SE:
    a) Calcule o percentual de margem (mark-up) que Xang Xu terá que empregar para
       atingir o ROI anual desejado.
    a) Calcule o preço-meta unitário de venda.

                                                                                        167
15. CONTROLE DE GESTÃO
15.1 A organização do controle
15.1.1 Integração de planejamento e controle
Na introdução, foi estabelecido que o controle pode ser relacionado ao planejamento,
quando definiu-se o propósito do mesmo como o de assegurar que as atividades da
empresa estão de acordo com o planejado.
Controle, entretanto, é uma atividade em si, e deve afetar (realmente afeta) todos os
aspectos da organização. Pode-se antever o ciclo do controle na forma de um modelo
generalizado, como é mostrado na figura abaixo:




O ciclo do controle mostra que sua origem são os objetivos da organização, com base nos
quais os planos são desenvolvidos. Esses planos consistem em planos de longo prazo e
planos anuais.
O ciclo do controle integra ambos; as informações de feedback possibilitam que o
desempenho real seja comparado com o estabelecido no planejamento anual, possibilitando
assim aos gestores controlarem as operações e as alocações de recursos para estas
operações.
No final do ano, os resultados podem ser comparados com aqueles previstos em termos de
planejamento de longo prazo, proporcionando assim feedback para os propósitos de revisão
dos planos.
O processo de controle possibilita que as metas alcançadas sejam comparadas com as
desejadas pela organização, decidindo assim se novas metas e objetivos devem ser
formulados.
                                                                                    168
O modelo de controle estabelece a natureza multidivisional do processo de controle e a
coincidência do processo de controle com o processo de planejamento. É esta coincidência
que possibilita que os processos de planejamento e controle sejam integrados dentro de um
único processo, focalizando os objetivos da organização e as metas derivadas destes
objetivos.
O controle geral mede o progresso alcançado em busca da realização dos objetivos e das
metas estratégicas definidas no plano estratégico. Este aspecto do controle é exercido pela
Administração Geral.
O controle gerencial é uma atividade subordinada que diz respeito ao uso eficiente dos
recursos comprometidos com a realização dos objetivos organizacionais.
Finalmente, o controle operacional ocupa-se em assegurar que as tarefas definidas no plano
operacional estão sendo realizadas eficientemente.
Padrões específicos de desempenho estão ligados a estas tarefas, e um feedback possibilita
que o desempenho real seja comparado com o desempenho desejado.
Conclui-se assim que os padrões de controle são delineados no processo de planejamento.
Eles são usados como índices pelos quais a eficiência e o resultado das atividades
organizacionais são alcançados, pois fornecem a base de comparação entre os
desempenhos real e planejado.
Além disso, desde que as atividades organizacionais emanem do processo de
planejamento, os próprios planos também constituem padrões de desempenho.
Resta, entretanto, fazer uma distinção sensível entre planejamento e controle, no sentido
que estes termos são considerados neste texto.
Um plano reflete as expectativas e as finalidades de alcançar metas estabelecidas durante
um período específico. Este plano é útil para propósitos de controle, à medida que reflete
adequadamente a profundidade na qual estas expectativas e estas finalidades estão sujeitas
ao controle organizacional.
Assim, ele deve fornecer a base para o sistema de contabilidade por responsabilidade, que
requer uma clara definição dos elementos controláveis em todos os níveis de
responsabilidade.




                                                                                       169
15.2 Contabilidade por responsabilidade
O controle exige a existência de uma estrutura organizacional que defina a
responsabilidade de assegurar o desempenho de tarefas individuais.
Para que isto seja alcançado, são estabelecidos, dentro da organização, centros de
responsabilidade, definidos de acordo com as responsabilidades conferidas aos gestores.
Um centro de responsabilidade pode ser definido como um segmento da organização em
que cada gestor responsabiliza-se pelo seu desempenho.
A natureza da estrutura organizacional e o tipo dos centros de responsabilidade
estabelecidos dependerão em parte do tamanho da organização e em parte do estilo de
gestão adotado.
À medida que as organizações crescem, os gerentes gerais deparam-se com dois
problemas:
       1. como dividir as atividades e responsabilidades; e
       2. como coordenar estas subunidades.
Inevitavelmente, o gerente geral para decidir tem de conferir autoridade aos vários gestores
divisionais, e, à medida que isso ocorre, o resultado é a descentralização do processo de
tomada de decisão.
Essencialmente, descentralização é o processo de garantir a liberdade de tomar decisão aos
gestores subordinados.
Em teoria existem dois estados extremos: total descentralização, significando um mínimo
de restrições ou controle sobre os gestores e um máximo de liberdade de tomar decisões
mesmo nos níveis hierárquicos mais baixos, e total centralização, que implica o máximo de
controle ou restrições aos gestores e um mínimo de liberdade para tomar decisões.
Na prática a descentralização e a centralização total raramente ocorrem.
A centralização não é praticável porque é impossível para o gestor principal tomar todas as
decisões que precisam ser tomadas.
Igualmente, a descentralização total é raramente encontrada, porque o grau de liberdade
que isto implica resultaria numa estrutura organizacional que consistiria num conjunto de
unidades completamente separadas, cada uma buscando suas próprias metas.
A extensão da descentralização de uma organização depende da filosofia de seu gerente
geral, e dos custos e benefícios associados a ela.
Tendo sido tomada a decisão de descentralizar, não importando a extensão em que isso irá
acontecer, permanece o problema do controle, que pode ser resolvido pelo estabelecimento
de novos centros de responsabilidade, chamados divisões. Estas divisões podem tomar a
forma de centros de lucro ou de investimento.

                                                                                        170
O problema do controle das operações divisionais é mais complexo do que o do controle
de uma única atividade numa organização, onde a tomada de decisão é centralizada.
Por exemplo, é possível estabelecer centros de custos e controlar suas atividades por meio
do controle orçamentário. Alguns destes centros são os menores segmentos de atividades
ou áreas de responsabilidade sob os quais os custos são acumulados.
O controle pode ser exercido desta forma, por meio de um feedback a respeito do nível de
custos provenientes das atividades destes centros de responsabilidade.
Com efeito, o controle dos custos tem sido o meio tradicional de assegurar o controle das
operações, embora, como será visto posteriormente, quando não se reconhecem os fatores
comportamentais que afetam o desempenho, observe-se um impacto negativo na
efetividade do controle de custos.
Onde a tomada de decisão é descentralizada, o controle do desempenho divisional torna-se
mais difícil por diversas razões.
A amplitude das decisões sobre as quais os gestores divisionais têm autoridade é muito
mais extensa, assim, eles podem ter autoridade sobre a determinação de preço dos
produtos, decisões sobre fabricar ou comprar e algumas decisões sobre investimentos.
Portanto, o problema deixa de ser controle de custos, para ser controle do lucro e assegurar
que exista um alto grau de coincidência de objetivos entre as várias divisões e a
organização.
A análise do problema do controle, através da contabilidade por responsabilidade, deve
reconhecer os problemas criados pelo grau de centralização e descentralização de
autoridade.
A primeira categoria de centro de responsabilidade que examinamos, denominada centro
de custos, é apropriada para organizações ou unidades altamente centralizadas.
As duas outras categorias de centros de responsabilidade, centro de lucro e centro de
investimento, são apropriadas para organizações onde a autoridade para a tomada de
decisão é descentralizada de alguma forma, onde o problema do controle é
necessariamente mais complexo, envolvendo aspectos comportamentais do controle.


15.3 Controle de custos administrativos
Tradicionalmente, os contadores de custos têm se preocupado com o controle dos custos
fabris. Recentemente, o crescimento proporcional das despesas operacionais em relação ao
custo total tem levado a um aumento de interesse no controle de tais custos. As despesas
operacionais podem ser divididas em três categorias: administrativas, de vendas e pesquisa
e desenvolvimento.
                                                                                        171
Como esses custos incorrem sob o controle dos gestores, são freqüentemente referidos
como custos administráveis ou discricionários. Os custos discricionários podem não ter
nenhuma relação com o volume de atividade".
Com o objetivo de controlar os custos de produção é essencial estabelecer padrões de
estimativa desses custos. No caso de custo da mão-de-obra direta, por exemplo, estudos de
tempos e movimentos da engenharia determinam a quantidade requerida de horas de mão-
de-obra em cada operação, e a aplicação das taxas apropriada de salários pelo tempo
trabalhado resultam em valor monetário para o custo da mão-de-obra num dado nível de
atividades. Conseqüentemente, é possível estabelecer uma clara relação entre níveis de
saída e custos de mão-de-obra direta.
Em contraste, torna-se difícil controlar os custos discricionários devido à ausência de
métodos que determinem os níveis apropriados, uma vez que os benefícios associados a
estes custos nem sempre podem ser mensurados em termos financeiros. Custos de pesquisa
e desenvolvimento, por exemplo, no final podem conduzir a melhores produtos ou
processos de produção, mas existe pequena ou quase nenhuma conexão direta entre os
custos incorrido no ano e os benefícios financeiros atribuídos a estes custos naquele ano.
Da mesma forma, custos de propaganda incorridos num ano são difíceis de ser
relacionados a algum benefício financeiro atribuído a estes custos no mesmo ano.


15.3.1 Controle das despesas administrativas
Estas despesas são relativamente fixas, no curto prazo, a menos que alterações no nível de
atividade se processem. A aplicação cuidadosa dos procedimentos de controle de custos
desenvolvidos nas atividades fabris ainda não é feita nas atividades administrativas.
Os gestores certamente poderão argüir que as funções administrativas não são susceptíveis
a métodos de pesquisa para quantificação desses gastos. Todavia, em certas tarefas de
escritório é possível desenvolver estimativas de trabalho, e algumas organizações têm
tentado estabelecer padrões de eficiência para o desempenho do staff.
Exemplos de alguns desses fatores de controle são apresentados na tabela abaixo:
Atividade       Fator de controle
Compras         Nº de ordens
Datilografia    Nº de cartas datilografadas
Almoxarifado    Nº de requisições


Geralmente, os serviços administrativos são utilizados indiretamente em vários
departamentos, e é praticamente impossível estabelecer relação de entrada-saída que



                                                                                         172
habilite uma avaliação geral. Assim, o controle dos custos administrativos é uma das
tarefas mais difíceis do controle gerencial.
Os orçamentos podem exercer, com certa profundidade, controle sobre os custos
administrativos. O controle orçamentário desses custos requer que a responsabilidade
contábil seja claramente identificada com cada gestor em particular.
As verbas requeridas pelos gestores divisionais precisam ser submetidas e aprovadas no
orçamento administrativo.O orçamento administrativo geral torna-se então o padrão pelo
qual esses gastos serão avaliados.
A dificuldade no uso desse método de controle de despesas administrativas situa-se na
determinação de um orçamento inicial aceitável para o nível proposto de atividade, pois
não há como estabelecer padrão aceitável de gastos administrativos associados a um nível
particular de atividades. Assim, as decisões a respeito do orçamento de custos
administrativos serão baseadas, principalmente, no planejamento e na experiência dos
executivos.


15.3.2 Controle das despesas de pesquisa e desenvolvimento
Existem duas razões principais que dificultam o controle das despesas de pesquisa e
desenvolvimento. Primeiro, mesmo que exista pequena ligação entre as despesas de
pesquisa e desenvolvimento e seus benefícios, estes gastos não são indicadores confiáveis
da eficiência do departamento de pesquisas ou de um projeto de pesquisa. Segundo, há um
lapso de tempo decorrido entre o custo incorrido e o correspondente benefício.
Como pesquisa e desenvolvimento são uma atividade diretamente relacionada com
planejamento de longo prazo, a eficiência desses gastos somente pode ser comparada com
o atingimento das metas especificadas no planejamento de longo prazo. A direção geral
deve relacionar as áreas prioritárias, onde esforços maiores devem ser dirigidos.
Nesta concepção, os gastos com pesquisas devem ser concentrados em projetos
específicos, que fazem parte dos esforços de pesquisa de uma área particular. O controle
desses gastos deve ser exercido em relação ao progresso feito em direção ao término de
cada projeto.


15.3.3 Controle das despesas de vendas
As despesas de marketing tornaram-se elemento significativo nos custos totais devido ao
aumento da carga de gatos, tais como propaganda e desenvolvimento de mercado. Assim,
maior atenção deve ser direcionada a métodos de controle dos gastos nesta área que


                                                                                     173
proporcionem aos gerentes de marketing informações que os habilitem a tomar decisões
mais eficientes do ponto de vista da empresa como um todo.
As despesas de marketing cobrem grande número de atividades: obtenção de pedidos de
venda, armazenagem e distribuição, devoluções e garantia, entre outras. E podem ser
analisadas em três bases diferentes - a natureza do gasto, a função desempenhada e a seção
especial da firma, como segue:
1. Classificação Segundo a Natureza:
  * Salários dos Vendedores e Comissões;
  * Viagens; e
  * Propaganda.
2. Classificação por Função:
  * Vendas;
  * Propaganda;
  * Transporte;
  * Cobrança;
  * Armazenagem; e
  * Faturamento.
3. Classificação por Seção:
  * Localização;
  * Produção;
  * Canais de Marketing;
  * Divisões Operacionais; e
* Consumidores.
A análise das despesas de marketing auxilia na obtenção de informações que são úteis a
grande número de propósitos, tais quais:
* Determinação da lucratividade das vendas por território.
* Determinação da lucratividade dos produtos.
* Estabelecimento de preço de venda.
* Avaliação de desempenho dos vendedores.
* Determinação da importância de cada consumidor.
Fica claro, por esses propósitos, que a análise das despesas de marketing preocupa-se
essencialmente com a lucratividade, que é função tanto de controle de receitas quanto de
controle de custos.




                                                                                      174
Exercício de controle de custos

A fábrica de Chocolates e Bombons Açucarada ltda tem um sistema de controle de custos,
no qual compara os custos estimados com os reais , a partir daí, tentar corrigir os desvios.
De sua estimativa para o 3° trimestre do ano, feita com base no seu desempenho anterior,
constavam os seguintes totais:


Matérias-primas               320.000
Materiais de consumo direto   180.000
Mão-de-obra direta            450.000
Mão-de-obra indireta          110.000
Depreciação de equipamentos    75.000
Energia elétrica              100.000
Consertos e manutenção         65.000
Materiais indiretos           135.000
Outros Custos indiretos        66.000
Total                       1.501.000


No mês de outubro verificou-se que os custos incorridos reais foram:


Matérias-primas               256.000
Materiais de consumo direto   176.000
Mão-de-obra direta            350.080
Mão-de-obra indireta           89.920
Depreciação de equipamentos    72.960
Energia elétrica               75.200
Consertos e manutenção         70.080
Materiais indiretos           140.000
Outros Custos indiretos        57.600
Total                       1.287.840


A previsão havia sido feita para uma estimativa de 200.000 unidades produzidas, mas em
outubro produziram-se apenas 160.000.

   a) Faça um relatório comparativo evidenciando as diferenças encontradas entre os
      custos.
   b) Qual a situação da empresa? Melhorou ou Piorou sua atividade produtiva?
   c) Com base na resposta da questão b, o que voce acha que esta ocorrendo com a
      empresa para a existencia desse resultado?
   d) Se a empresa piorou, indique quais as ações que poderiam ser adotadas para a
      solução do problema; Se melhorou, qual ação que foi tomada no passado para que a
      empresa melhorasse?

Observações e Sugestões:
         - para fazer uma análise comparativa, utilize-se de valores relativos e não
              valores absolutos.
         - Compare de forma total e unitária as variações.

                                                                                        175
16. CUSTO-PADRÃO
O custo-padrão é uma das técnicas para avaliar e substituir a utilização do custo real.
Independentemente de a empresa utilizar o método do custeio direto ou custeio por
absorção, ela pode utilizar o conceito de custo-padrão. Custo-padrão diferencia-se do custo
real, no sentido de que ele é um custo normativo, um custo objetivo, um custo proposto ou
um custo que se deseja alcançar.

Por isso, na elaboração do padrão, a empresa pode incorporar metas a serem atingidas
pelos diversos setores fabris e operacionais, no sentido de que tais avaliações de custos
sejam alcançadas. Nesse sentido, o custo-padrão é uma ferramenta indispensável para
controle dos custos, das operações e das atividades.

Tendo em vista que para obtenção do custo real é necessário o uso de informações
passadas, surgiu o conceito de custo-padrão como forma de antecipação da informação de
custos dos produtos. O custo-padrão é calculado baseado em eventos futuros de custos ou
eventos desejados de custos, que podem ou não acontecer na realidade da empresa.



Custos orçados ou estimados

A diferença entre custos orçados ou estimados e custo-padrão está em que os custos
orçados procuram identificar os custos que deverão ocorrer no futuro, enquanto o custo-
padrão pode incorporar metas de realização de custos. Os custos orçados têm por base
antecipar os gastos que deverão ocorrer e que afetarão o custeamento dos produtos.


Tipos de padrão
Como dissemos, na elaboração do padrão alguns conceitos podem ser adotados pelas
empresas, e daí servir de base para a elaboração do custo-padrão dos produtos. Vejamos os
tipos principais.


Custo-Padrão Ideal
É um custo determinado da forma mais científica possível pela Engenharia de Produção da
empresa, dentro de condições ideais de qualidade dos materiais, de eficiência da mão-de-
obra, com o mínimo de desperdício de todos os insumos envolvidos.




                                                                                       176
Custo-Padrão Estimado
É aquele determinado simplesmente através de uma projeção, para o futuro, de uma média
dos custos observados no passado, sem qualquer preocupação de se avaliar se ocorreram
ineficiências na produção.


Custo-Padrão Corrente
Situa-se entre o Ideal e o Estimado. Ao contrário deste último, para fixar o Corrente, a
empresa deve proceder a estudos para uma avaliação da eficiência da produção. Por outro
lado, ao contrário do Ideal, leva em consideração as deficiências que reconhecidamente
existem, mas que não podem ser sanadas pela empresa, pelo menos a curto e médio prazo.
Este tipo de Custo-Padrão pode ser considerado o mais adequado para fins de controle.


O Porquê da utilização do custo-padrão

O custo-padrão pode ser utilizado para diversas metas ou objetivos. O principal objetivo
dos padrões é medir as diferenças entre que custos são e que custos deveriam ser, para
propósitos de controle de custos.

Entendemos, porém, que o maior objetivo do custo-padrão está ligado aos conceitos de
controlabilidade empresarial. Assim, os objetivos mais importantes do custo-padrão
seriam:

a) determinar o custo que deve ser, o custo correto;

b) definição de responsabilidades e obtenção do comprometimento dos responsáveis por
cada atividade padronizada;

c) avaliação de desempenho e eficácia operacional.

Além disso, podemos identificar outros aspectos importantes como veremos a seguir.



Substituir o custo real

O custo real representa o custo acontecido. Como instrumento de planejamento estratégico,
o custo real não tem nenhum significado. O custo real para avaliação de inventário serve
apenas para atender às necessidades legais e fiscais da contabilidade empresarial.

O custo real tem validade apenas no sentido em que, após a análise de suas variações, em
cima de um custo-padrão, se identificam as causas do porquê das variações, e através


                                                                                        177
delas, se permitam corrigir os rumos atuais. Para o dia-a-dia, o custo-padrão representa
muito mais utilidade que o custo real.

Outra vantagem na substituição do custo real está em que o custo-padrão não precisa ser
calculado mensalmente. Seu cálculo pode ser feito por períodos de tempos maiores, como
seis meses ou um ano. Sua atualização se fará pelos critérios de inflação da empresa.



16.1 Construção do padrão

Materiais diretos

Os materiais necessários, com suas respectivas quantidades, para produzir determinado
produto, são evidenciados pela estrutura do produto. Normalmente esses dados são
originados pela engenharia de desenvolvimento de produtos, quando da feitura do projeto
original, mais suas atualizações.
Muitos produtos, principalmente os que são elaborados por processo contínuo utilizando
matéria-prima a granel, tem certo grau de perda ou refugo, que, dentro de condições
técnicas ou científicas, devem ser incorporados ao padrão de quantidade.
O preço-padrão dos materiais diretos é o obtido em condições normais e boas de
negociação de compra. A ele devem ser incorporadas as eventuais despesas que devem
fazer parte do custo unitário dos materiais.
É importante ressaltar aqui a questão inflacionária. O preço-padrão dos materiais e dos
demais insumos industriais devem ser calculados na condição de compra com pagamento a
vista. Todos os encargos financeiros incorporados nos preços de compra devem ser
expurgados, para trazer os preços na condição de preços deflacionados. Com isso será
possível a adoção de um custo-padrão numa data-base, e sua atualização pela inflação
interna da empresa.
Exemplo:
Padrão de quantidade
Toneladas de material A por unidade do produto     1,10
Perda normal no processo estimada                  0,04
Estimativa de refugos                              0,01
Quantidade-padrão por unidade de produto           1,15




                                                                                        178
Padrão de preço
Preço de compra sem impostos recuperáveis      $ 20,70
(-) Custo financeiro de pagamento a prazo         (2,70)
Preço de compra a vista                           18, 00
Frete e despesas de recebimento                      2,00
Preço-padrão do Material A                     $ 20,00


Mão-de-obra direta

Normalmente a mão-de-obra direta padrão é determinada pela quantidade de horas
necessárias do pessoal, ou da quantidade de funcionários diretos, em todas as fases do
processo de fabricação do produto.

A base para a construção dos padrões de mão-de-obra direta é então o processo de
fabricação. Todas as atividades e processos necessários para fazer o produto requerem
operários para manuseio dos materiais ou dos equipamentos durante os processos.

As estimativas ou padrões de necessidade de mão-de-obra direta podem ser cientificamente
calculados quando se trabalha em ambientes de alta tecnologia de produção, gerenciados
computacionalmente. Em outros casos, pode se fazer estudos de tempo, através de
operações simuladas antecipadamente em ambientes reais. Em todos os casos deve haver
um estudo para quebras, refugos, retrabalhos, manutenção e necessidades do pessoal.

 A base para a valorização dos custos de mão-de-obra direta deve incluir toda a
remuneração dos trabalhadores mais os encargos sociais de caráter genérico. De modo
geral, utiliza-se o critério de custo médio horário dos salários de cada departamento de
produção ou da célula/atividade de processo por onde passa o produto, através dos centros
de custos ou centros de acumulação por atividades.

Exemplo:

Padrão de quantidade

Horas necessárias de mão-de-obra para montagem
completa de uma unidade do produto final                    50,00
Paradas para manutenção e necessidades pessoais              7,00
Horas estimadas de retrabalhos de qualidade                  3,00
Horas-padrão por unidade de produto                         60,00




                                                                                      179
Padrão de valor

Salário médio do setor de montagem                       $ 2,20
Encargos sociais legais                                   1,32
Benefícios espontâneos                                    0,29
Custo horário de mão-de-obra direta                      $ 3,81



Custos indiretos variáveis

Os custos indiretos variáveis são padronizados normalmente através da construção de taxas
predeterminadas em relação a uma medida de atividade escolhida. Sempre que possível
deve-se evitar o uso de taxas baseadas em valores, uma vez que isso impede a correta
mensuração das variações de quantidade que ocorrerão, bem como o padrão fica sujeito a
eventuais problemas de variação nos preços.

A atividade a ser escolhida como base para a construção das taxas predeterminadas de
custos indiretos variáveis deve ter uma relação causal com os diversos custos indiretos
variáveis. Também a base de atividade escolhida deve ser simples de ser entendida, para
posterior atribuição de responsabilidades.

Exemplos de bases de atividades para elaboração das taxas predeterminadas de custos
indiretos variáveis são horas de máquinas trabalhadas, quantidade de produto final, horas
de mão-de-obra direta etc., dependendo sempre do gasto e melhor relação que existe entre
os custos variáveis e as atividades envolvidas. Como exemplo, o consumo de energia
elétrica é um custo variável indireto para tipo de indústrias. Para algumas empresas as
horas de máquinas são os principais fatores, para outras há uma relação direta com o
produto final. Gastos com lubrificantes e materiais indiretos normalmente têm relação com
a quantidade de horas de máquinas trabalhadas, e assim por diante.

Exemplo:

Padrão de custos indiretos variáveis

Custos indiretos variáveis estimados para o período       $ 275.000,00
Horas diretas previstas                                  453.600 horas
Custo variável por hora direta                            $          0,60
Horas necessárias para uma unidade de produto final       $       36,00




                                                                                     180
Custos indiretos fixos e volume de produção ou atividade

Quando se deseja fazer o custo-padrão utilizando o método de custeio por absorção, temos
que elaborar também o padrão de custos indiretos fixos. A diferença básica entre os custos
indiretos fixos e os custos indiretos variáveis é que os custos indiretos fixos estão
normalmente relacionados com denominadores de capacidade de produção e não
necessariamente com os volumes atuais produzidos. De qualquer forma, partindo do
pressuposto de que o custo-padrão vai estimar o volume de produção ou atividade para os
próximos períodos, podemos utilizar como denominador o volume de produção orçada ou
estimada.

Nesse sentido, nada impede que também se construa o padrão de custos indiretos fixos por
unidade, em cima dos mesmos denominadores utilizáveis para os custos indiretos
variáveis, como horas de mão-de-obra direta, horas de máquinas trabalhadas, quantidade
de produto produzido etc.

Exemplo:

Padrão de custos indiretos fixos

Custos indiretos fixos estimados para o período           $ 484.680,00
Volume de produção previsto                                11.540 unidades


Custos fixos indiretos por unidade de produto final       $      42,00



Ficha padrão

O resumo dos dados padrões de cada produto, quantidade e valores, deve ser apresentado
conjuntamente num relatório denominado ficha-padrão.

Exemplo:

Tipos                        Quantidade    Unidade de         Custo unitário   Total
                                           medida
Materiais diretos            1,15          Toneladas          20,00             23,00
Mão-de-obra direta           60,00         Horas               3,81            228,60
Custos indiretos variáveis   60,00         Horas               0,60             36,00
Custos indiretos fixos               -            -           42,00             42,00
Total                                                                          329,60




                                                                                        181
Periodicidade da construção do padrão

Custo-padrão mensal

Apesar de possível, não é condizente com a filosofia do custo-padrão, como elemento que
carrega dentro de si metas a serem alcançadas, que normalmente se supõem num período
mais longo. Além disso, ficaria muito trabalhosos, o que também vai contra os conceitos
de sua construção, que é permitir a substituição do custo real.

Custo-padrão numa data-base

É a prática mais utilizada. Elabora-se o custo-padrão em determinado mês, considerando
aspectos de projeções e metas a serem alcançadas dentro de determinado período, seja seis
meses ou um ano.



Custo-padrão em moeda estável

Nesse caso, elabora-se o custo-padrão em um moeda forte, seja nacional (BTN, UFIR etc.)
ou estrangeira (dólar, marco, iene etc.). Tem as mesmas características que o tipo anterior.



Custo-padrão em data-base atualizado pela inflação interna da empresa

Integrando a construção do custo-padrão com periodicidade anual ou semestral, numa
data-base, com o objetivo de incorporar metas a serem alcançadas no produto futuro,
entendemos como a opção mais viável de acompanhamento das variações de preços do
custo-padrão, a sua utilização por indicadores de inflação interna da companhia.

Com isso manteremos o controle das variações de preços, bem como manteremos o
conceito de padrão como meta, que não deve ser alterado pelas flutuações de preços.

Como já frisamos anteriormente, é importante a construção do padrão com preços a vista
sem encargos financeiros ou efeitos monetários embutidos, para que se possa aplicar
convenientemente os conceitos de inflação interna da companhia.




                                                                                         182
17. IMPLANTAÇÃO DE SISTEMAS DE CUSTOS
       Reprisaremos aqui alguns problemas já vistos e analisaremos outros relativos à
Implantação de Sistemas de Custos.


Reação ao Sistema
       Qualquer que seja o Sistema a ser adotado, qualquer que seja o número de detalhes
necessários a sua alimentação e qualquer que seja a finalidade de sua implantação, sempre
existirão problemas com a resistência do pessoal da Produção. Principalmente quando pela
primeira vez são solicitados diversos dados dela.
       A primeira reação é da sensação de estar sendo iniciada uma era de controle, e toda
pessoa que sempre trabalhou sem sentir formalmente essa “fiscalização” tem uma natural
predisposição contrária. Pessoas podem passar a achar que perderam, pelo menos
parcialmente, essa condição.
       Quando são contratadas pessoas de fora para a implantação, é necessário um
cuidado ainda maior, já que poderão ser rotuladas de intrusas que surgiram para acabar
com a paz existente. Poderá o pessoal fabril imaginar que os de fora estarão à cata de
algum ou alguns motivos para justificar sua presença e seu honorário, e que isso poderá
redundar no corte de muitas pessoas ou pelo menos no aumento de seu serviço.
       Nenhum Sistema de Custos consegue, normalmente, eliminar pessoas e gastos a
curto prazo, apesar de muitas vezes se ouvir exatamente o contrário como forte argumento
de venda de Sistemas. Tende a ocorrer exatamente o inverso, isto é, acréscimo de pessoas e
equipamentos, e esse é o sacrifício para a obtenção de informações e de futura
possibilidade de controle. Mas o pior é que, se um dos motivos para a implantação tiver
sido exatamente a idéia de redução imediata de custos, o efeito poderá ser também a
imediata reação pessoal.
       Além disso, existe o problema da burocracia. Comumente, os diversos Chefes de
Departamentos, Divisões ou Setores, quaisquer que sejam os graus e nomes, são
rebanhados da própria Produção. São, em sua maioria, postos que representam prêmios
pelo desempenho no processo produtivo, e por isso tendem a ser preenchidos por pessoas
que se salientaram tecnicamente. Isso não significa que sejam pessoas que gostem ou pelo
menos se adaptem facilmente a toda a burocracia que um Sistema de Custos tende a
colocar em funcionamento.
       Pessoas que nunca tiveram preocupação de preencher papéis podem estar às voltas,
de uma hora para outra, com vários relatórios por dia. Inúmeras vezes são chefes que
sempre tiveram o máximo de consciência no uso de diversos materiais, de ferramentas, de
                                                                                      183
equipamentos etc., mas jamais pensaram ou se prepararam para fazer anotações desse uso.
Sendo agora obrigadas a fazê-lo, podem achar-se reduzidas em seus méritos, sentindo-se
escriturários e não verdadeiros chefes. O pior é quando são técnicos bons mas às vezes ate
mal alfabetizados.
       Essas reações, de medo do controle, de medo do papel e até dificuldade de
preenchê-lo, podem acabar por criar um clima de resistência à implantação do Sistema de
Custos; mesmo que não venha a repeli-lo, poderá pelo menos dificultar ou tornar onerosa
essa tarefa.
       A pior forma de reação é a “passiva”; aquela que sempre se caracteriza pela atitude
da pessoa de dizer “vou ajudá-lo”, “vou preencher amanhã mesmo” etc., mas que acaba
por nunca fazer o que diz. Aparenta uma concordância e acaba por fazer acreditar ser um
aliado, quando na verdade é um adversário ferrenho da idéia. Conseguirá sempre consumir
um grande tempo e talvez solapar o moral do pessoal antes de ser descoberto.


Custo do Sistema e seu Benefício
       Já falamos da relação entre o que se gasta para implantar e fazer funcionar um
Sistema e a capacidade de ele gerar informações úteis.
       Se o problema da empresa é um determinado produto em especial, ou uma Divisão
que apresenta problemas de controle, ou uma linha cuja concorrência é maior etc., talvez
não valha a pena colocar um Sistema para a empresa toda a fim de solucionar um desses
problemas específicos.
       A Informação é generosamente cara. Cara porque consome tempo para ser obtida,
tempo, às vezes, de equipamento para ser processada e tempo para ser lida. Consome horas
desde setores mais baratos até a Alta (e cara) Administração.
       A tendência é de, para se obterem as primeiras informações, gastar-se uma quantia
razoável com a designação ou contratação de algumas pessoas especializadas. Após isso, a
adição de número de informações, bem como de sua qualidade, acaba por assumir o
seguinte comportamento: o custo de algumas a mais é relativamente irrelevante até
determinado ponto, por entrarem quase que automaticamente no Sistema; mas, a partir de
certo momento, passam a exigir certo grau de sofisticação e de aumento de pessoas e
papéis, que acabam por ter um acréscimo de custo muito grande.
       Por outro lado, a utilidade das primeiras informações é bastante grande, pois
representam algo onde antes nada havia. Mas a utilidade de informações seguintes talvez
passe a ser cada vez mais decrescente, já que os itens tendem a ser agora cada vez de
menor valor.

                                                                                      184
Sendo crescentes os gastos envolvidos na captação, no processamento e na
transmissão da informação e sendo decrescente a sua utilidade, torna-se imperioso um
meticuloso estudo para um adequado julgamento, a fim de se decidir onde parar com o
acréscimo de detalhes de um Sistema de Custos.
       Antes de se implantar um dado a mais, há que se responder à indagação: Qual sua
real utilidade e qual seu real gasto adicional?


Escolha do Sistema
       Para se escolher qual o Sistema mais adequado, se só Real ou Real com Padrão (já
que Padrão puro é sem sentido), se por Absorção ou Variável, é necessário começar pelo
fim.
       A primeira pergunta para se chegar à conclusão é: “Para que se quer o Sistema?” é
para controle, para fornecimento rápido de informações para fins de decisões rotineiras e
intempestivas, para decisões que não demandam tanta rapidez de dados ou ainda para
simples avaliações de estoques a ajudar a Contabilidade Financeira em sua tarefa de
Estoques e Resultados?
       A decisão de qual modelo usar depende de quem vai receber as informações na
ponta da linha e o que fará com elas. Isso definirá o modelo.
       Complementarmente, para se ter uma idéia de que nível de detalhes será necessário,
é também obrigatório que se defina, junto ao usuário final da informação, o que ele
necessita.
       Reconhecemos que, inúmeras vezes, é necessário que seja dada alguma assessoria
junto a esse usuário para lhe ser explicado o que pode e o que não pode o Sistema prover,
bem como quanto isso provavelmente custará.
       Definidos os objetivos, torna-se fácil determinar o tipo de Sistema a usar, bem
como seu nível de detalhamento.


Implantação Gradativa
       Tendo-se em vista o comentado quanto às reações contrárias à implantação de
qualquer Sistema de Custos, bem como o próprio custo de seu funcionamento, é fácil
verificar que a implantação deve, normalmente, ser gradativa. Onde antes nunca houve
sistemas formais de captação de dados, há que se começar com o mínimo.
       Deve-se, inclusive, iniciar pela motivação junto ao pessoal, mostrando, pelo menos
aos chefes dos diversos setores, o que é o Sistema global, o que ele pretende fazer, como
serão juntadas as informações etc. Deve-se incutir-lhe o grau de importância que um

                                                                                     185
pequeno número seu terá no funcionamento do esquema inteiro, e de como é importante
lhe ser dada a devida atenção. E, se possível, tentar convencê-lo de quais benefícios
poderão advir para ele do próprio Sistema, como avaliação da melhoria do seu
desempenho, premiação talvez por isso, melhoria possível do grau de rentabilidade da
empresa e conseqüentes repercussão salarial a todos etc.
         Após isso, procede-se a seu treinamento, para que o pessoal possa ser esclarecido
totalmente de todos os tipos de dificuldades que venha a encontrar. Se for possível, esse
treinamento deve ser feito pessoalmente, e não só por meio de circulares, ordens escritas
ou manuais recebidos sem maiores esclarecimentos.
         O objetivo desses procedimentos é o de se evitar a sensação de inutilidade que
qualquer um tem quando se vê obrigado a executar uma tarefa cuja finalidade desconhece.
Pior ainda, se dela desconfia.
         Além disso, não se devem exigir logo no início todos os dados relativos a materiais
consumidos, pessoal utilizado em cada ordem ou linha, horas-máquina trabalhadas etc. É
necessário ser primeiramente solicitada uma dessas informações, e só depois de se ter
certeza de que ela está sendo dada corretamente é que deve ser solicitada a próxima. Para
quem não é muito afeito a processos burocráticos, qualquer papel a ser preenchido é
enigmático, e leva certo tempo para haver a assimilação.


“Importação” de Sistemas de Custos
         Com tudo o que foi mencionado, é quase dispensável voltar-se ao comentário
relativo ao perigo da “importação” de Sistemas de Custos. Mas, como o assunto é
importante, tornaremos a ele.
         O uso indiscriminado de “Pacotes” de Sistemas, já premoldados e desenhados,
pode, na maioria das vezes, provocar extraordinários insucessos.
         O que um vizinho necessita em termos de informações não é necessariamente o que
o outro precisa, e o que para um funcionou bem talvez não seja um bom remédio para o
outro.
         O fato de um Sistema estar funcionando satisfatoriamente num concorrente não
implica que ele tenha sucesso no outro, já que o grau de sofisticação em termos de
estrutura administrativa, qualidade do pessoal e educação pode ser diferente.
         Se problemas dessa natureza existem quando se faz o translado de Sistemas uma
para outra empresa dentro do próprio país, imagine-se quando se fazem importações no
sentido restrito da palavra. Muitas vezes trata-se de modelos desenhados para locais onde
a ênfase é no controle da Mão-de-obra, talvez extremamente cara lá; já que talvez

                                                                                        186
tenhamos maiores problemas com matéria-prima do que naquele item, é fácil de se
imaginar o desastre que virá de seu uso indiscriminado, sem adaptações.




                                                                           187
REFERÊNCIA BIBLIOGRÁFICA

CREPALDI, S. Curso Básico de Contabilidade de Custos. São Paulo. Editora Atlas,
1999.

FIGUEIREDO, Sandra. Controladoria, teoria e prática. 2ª edição. São Paulo. Editora
Atlas, 1997.

GARRISON, Ray H. Contabilidade Gerencial. 9ª edição. Rio de Janeiro. Editora LTC,
2001.

HORNGREN, C. E OUTROS. Contabilidade de Custos. Rio de Janeiro.Editora LTC,
1997.

LEONE, G. Curso de Contabilidade de Custos. São Paulo. Editora Atlas, 2000.

MARTINS, Eliseu. Contabilidade de Custos:       inclui o ABC. 8ª edição. São Paulo.
Editora Atlas, 2001.

PADOVEZE, Clovis L. Contabilidade Gerencial: Um enfoque em sistema de
informação contábil. 3ª edição. São Paulo. Editora Atlas, 2000.

ROSS, Stephen A. Princípios de administração financeira. 2ª edição. São Paulo. Editora
Atlas, 1998.

SANTOS, Vilmar P. Manual de Diagnóstico e Reestruturação Financeira de
Empresas. 2ª edição. São Paulo. Editora Atlas, 2000.




                                                                                  188

Apostila contabilidade custos2006

  • 1.
    ADMINISTRAÇÃO DE EMPRESAS CONTABILIDADE DE CUSTOS PROFESSOR: UALISON R. OLIVEIRA VERSÃO 2006 1
  • 2.
    ASSOCIAÇÃO EDUCACIONAL DOMBOSCO FACULDADE DE ADMINISTRAÇÃO DISCIPLINA: CONTABILIDADE DE CUSTOS PROFESSOR: UALISON RÉBULA DE OLIVEIRA ANO: 2006 I. OBJETIVOS • Fornecer ao estudante de administração conhecimento sobre as novas tendências da Contabilidade de Custos, principalmente como instrumento de controle e de argumento na tomada de decisões. • Permitir a utilização dos conhecimentos adquiridos para estabelecimento de padrões, orçamentos e outras formas de previsão. • Permitir uma avaliação crítica da implantação de sistemas de custos na sua função gerencial II. CONTEÚDO PROGRAMÁTICO Unidade Conteúdo Didática 01 Apresentação da Disciplina; Aula Introdutória: A Contabilidade de Custos; O papel do controller; Contabilidade de Custos como sistema de informação contábil; Planejamento e controle; O custo da informação. 01 Terminologia Contábil; Apropriação dos custos indiretos; Direcionadores de Custos. 02 Esquema básico da Contabilidade de Custos (Separação entre custos e despesas; Apropriação dos custos diretos; Apropriação dos custos indiretos). 02 Esquema completo da Contabilidade de Custos: Departamentalização. 02 Departamentalização: Custos dos departamentos de serviços e custos dos departamentos de produção. 02 Departamentalização: Mapa de rateio dos custos indiretos de fabricação. 02 Custeio Baseado em Atividades: Caracterização; Atribuição dos CIF Diretamente aos Produtos com e sem Departamentalização; 02 Custeio Baseado em Atividades: Aplicação à Solução do Problema. 03 Custeio Baseado em Atividades: Abordagem Gerencial e Gestão Estratégica de Custos. 03 Análise de Custo x Volume x Lucro: Margem de Contribuição, Custos Fixos e Ponto de equilíbrio. 03 Analise de Sensibilidade e Incerteza; Margem de Segurança. 03 Ponto de Equilíbrio Contábil, Econômico e Financeiro; Análise Gráfica de CVL; Ponto de equilíbrio pela formula. 03 Ponto de equilíbrio para um MIX de vendas; Alavancagem Operacional. 04 Margem de Contribuição e Restrições da Capacidade Produtiva. 04 Análise Profunda de Custos Fixos; 04 Departamentos/Produtos com Prejuízo Aparente: Decisão Entre Parar ou Continuar Fabricando. Escolha dos níveis de produção; Fazer X Comprar; Custos Relevantes; Irrelevância dos Custos Passados e Decisão de Substituição de Equipamentos. Custos Imputados e Custos Perdidos; Custos Futuros que não diferem entre as Alternativas não são Custos Relevantes. Principais Influencias sobre o Preço; Preço Meta e Custo Meta; Apuração de preço no longo prazo. Apuração de Custo e Fixação de Preço a Curto Prazo; Encomendas especiais. Controle, Custos Controláveis e Custos Estimados Implantação do Sistema de Custos. 2
  • 3.
    III. REFERÊNCIAS BIBLIOGRÁFICASINDICADA PARA AQUISIÇÃO • MARTINS, Eliseu. Contabilidade de Custos – Inclui o ABC. 8ª Edição, São Paulo: Atlas, 2001 • HORNGREN, T. Charles. Contabilidade de Custos. 9ª Edição, São Paulo: LTC, 2000 IV. METODOLOGIA • Aulas expositivas • Utilização do Laboratório de Informática • Discussão dirigida • Projeção de transparências • Trabalhos individuais e em grupo V CRITÉRIOS DE AVALIAÇÃO • Prova individual sem consulta – de 70% a 100% da nota • Presença e participação – de 0% a 10% da nota • Trabalhos – de 0% a 20% da nota VI. JUSTIFICATIVA DE FALTAS NÃO serão aceitas justificativas de faltas, com exceção para o motivo de doença. Os alunos terão 25% do total da carga horária para faltar. Aqui começa sua atuação como administrador e como futuro gestor. Você será responsável por esse controle. Você se organizará de tal forma para que tenha, no mínimo, 75% de presença. Essa regra não será negociável. OBSERVAÇÃO: PARA AS EXCESSÕES, AS JUSTIFICATIVAS SERÃO ACEITAS SOMENTE 21 DIAS APÓS A OCORRENCIA DAS FALTAS. SE ATENTEM PARA ESSE PRAZO. 3
  • 4.
    Quem Acredita Sempre Alcança Renato Russo 4
  • 5.
    INTRODUÇÃO A Contabilidade deCustos destina-se ao fornecimento de informações aos gerentes – isto é, as pessoas que estão dentro da organização, que dirigem e controlam operações desta. A contabilidade financeira, por outro lado, preocupa-se em fornecer informações aos acionistas, aos credores, e a outros que se encontram fora da organização. A Contabilidade de Custos provê as informações essenciais com que as empresas são efetivamente geridas, enquanto a contabilidade financeira proporciona os parâmetros pelos quais o desempenho passado de uma empresa é avaliado. Por estar voltada aos gerentes, qualquer estudo sobre contabilidade de custos deve ser precedido de algum conhecimento do que os gerentes fazem, das informações de que precisam e do ambiente empresarial como um todo. A contabilidade de custos pode ser caracterizada, superficialmente, como um enfoque especial conferido a várias técnicas e procedimentos contábeis já conhecidos e tratados na contabilidade financeira, na contabilidade de custos, na análise financeira de balanços, etc., colocados numa perspectiva diferente, num grau de detalhe mais analítico ou numa forma de apresentação e classificação diferenciada, de maneira a auxiliar os gerentes das entidades em seu processo decisório. A contabilidade de custos, num sentido mais profundo, está voltada única e exclusivamente para a administração da empresa, procurando suprir informações que se “encaixem” de maneira válida e efetiva no modelo decisório do administrador. Neste particular, considere-se que o modelo decisório do administrador leva em conta cursos de ações futuras; informes sobre situações passadas ou presentes somente serão insumos de valor para o modelo decisório à medida que o passado e o presente sejam estimadores válidos daquilo que poderá acontecer no futuro, em situações comparáveis às já ocorridas. A Contabilidade de Custos também se vale, em suas aplicações, de outros campos de conhecimento não circunscritos a contabilidade. Atinge e aproveita conceitos da administração da produção, da estrutura organizacional, bem como da administração financeira, campo mais amplo, no qual toda a contabilidade empresarial se situa. 5
  • 6.
    1. CONTABILIDADE DECUSTOS NA ESTRUTURA DAS EMPRESAS Como vimos na introdução, a Contabilidade de Custos é utilizada na estrutura da empresa como ferramenta de auxílio à administração, em todas as suas facetas operacionais. Tendo em vista que uma organização é estruturada de forma hierárquica, a Contabilidade de Custos deve suprir, através de informação contábil gerencial, todas as áreas da companhia. Como cada nível de administração dentro da empresa utiliza a informação contábil de maneira diversa, cada qual com um nível de agregação diferente, a Contabilidade de Custos deverá providenciar que a informação contábil seja trabalhada de forma específica para cada segmento hierárquico da companhia. Isso se reflete na forma de utilização da informação contábil. Assim teremos um bloco de informações que suprirão a alta administração da companhia e toda sua estrutura, que denominamos de gerenciamento contábil global, objetivando canalizar informações que sejam apresentadas de forma sintética, em grandes agregados, com a finalidade de controlar e planejar a empresa dentro de uma visão de conjunto. Teremos um segundo bloco de informações que suprirão a média administração. São informações para canalizar os conceitos de contabilidade por responsabilidade. Denominamos esse segmento de gerenciamento contábil setorial. Finalmente, teremos um terceiro bloco de informações para gerenciar cada um dos produtos da companhia de forma isolada. Denominamos esse segmento da Contabilidade de Custos, de gerenciamento contábil específico. São informações que descem a um grau maior de detalhamento, a nível operacional. Para todos esses segmentos serão trabalhadas informações para planejamento estratégico e orçamentário, já que o segundo fundamento da Contabilidade de Custos é seu enfoque para o futuro. 1.1 O papel do controller O gerente encarregado do departamento de contabilidade é geralmente conhecido como controller. O controller é o membro da alta administração responsável por fornecer informações importantes e adequadas para dar suporte às atividades de planejamento e controle, e elaborar as demonstrações financeiras para os usuários externos. O controller cuida basicamente das atividades contábeis, incluindo administração tributária, informática, contabilidade de custos e contabilidade financeira. A importância do controller está principalmente baseada na sua contribuição para administração geral das operações da empresa. Nesse contexto eles precisam assegurar que a informação produzida seja relevante para o processo de mudança que as organizações estão vivenciando. Abaixo, um organograma de um departamento de contabilidade. 6
  • 7.
    1.2 Contabilidade deCustos como sistema de informação contábil Ponto fundamental da contabilidade de custos é o uso da informação contábil como ferramenta para a administração. Para que a informação contábil seja usada no processo de administração, é necessário que essa informação contábil seja desejável e útil para as pessoas responsáveis pela administração da entidade. Para os administradores que buscam a excelência empresarial, uma informação, mesmo que útil, só é desejável se conseguida a um custo adequado e interessante para a entidade. A informação não pode custar mais do que ela pode valer para a administração da entidade. Diante desses pressupostos básicos para a informação contábil, fica claro o caminho a ser adotado para que a contabilidade se transforme em ferramenta de ação administrativa e se torno um instrumento gerencial. Para se fazer, então, contabilidade de custos, é mister a construção de um Sistema de Informação Contábil Gerencial. Em outras palavras, é possível fazer e é possível ter contabilidade gerencial dentro de uma entidade, desde que se construa um Sistema de Informação Contábil. 7
  • 8.
    Contabilidade é informação,porém o que vemos mais amiúde, é a construção de sistemas de informação contábil voltados basicamente para a escrituração e registro contábil e contabilidade financeira, ou seja, não é trabalhada de forma integrada. Quando dissemos integradas, queremos dizer que o Sistema de Informação Contábil deve trabalhar junto com um sistema de informação operacional e junto com um sistema de informação contábil gerencial, de tal forma que preencha todas as necessidades informacionais dos administradores, para o gerenciamento de sua entidade. 1.3 Planejamento e controle O Sistema de Informação Gerencial exige planejamento para produção dos relatórios, para atender plenamente aos usuários. É necessário saber o conhecimento contábil de todos os usuários, e construir relatórios com enforques diferentes para os diferentes níveis de usuários. Dessa forma, será possível efetuar o controle posterior. Só poderá ser controlado aquilo que é aceito e entendido. Além disso, se o Sistema de Informações Gerenciais não for atualizado periodicamente, poderá ficar numa situação de descrédito perante seus usuários. O Sistema de Informação Contábil deve produzir informações que possam atender aos seguintes aspectos: I – Níveis empresariais • estratégico • tático • operacional II – Ciclo administrativo • planejamento • execução • controle III – Nível de estruturação da informação • estruturada • semi-estruturada • não estruturada 8
  • 9.
    Há uma ligaçãoentre esses aspectos no Sistema de Informação Contábil: Nível Empresarial Ciclo Administrativo Nível de Estruturação da Informação Operacional Execução Estruturada Operacional Controle Estruturada Tático Controle Estruturada Tático Planejamento Semi-estruturada Estratégico Planejamento Semi-estruturada Estratégico Planejamento Não estruturada O sistema de informação contábil tende a dar primazia ao atendimento de aspectos operacionais e táticos, primordialmente com informações estruturadas e algumas informações semi-estruturada. 1.4 Custo da informação O fundamento do custo da informação faz parte dos princípios básicos de contabilidade, razão por que não nos alongaremos sobre esse aspecto. O sistema de informação contábil deve ser analisado na relação custo-benefício para a empresa. O Sistema de Informações Gerenciais deve apresentar uma situação de custo abaixo dos benefícios que proporciona à empresa. Com a incorporação definitiva dos recursos computacionais, de macro e microinformática, na administração das empresas, entendemos que qualquer entidade, de microempresa à grandes corporações, tem condições de manter um sistema contábil de informação. Apenas cabe ao contador fazê-lo gerencial. 9
  • 10.
    2.TERMINOLOGIA CONTÁBIL O pontoinicial da exposição sobre custos está na terminologia. Infelizmente, encontramos em todas as áreas, principalmente nas sociais (econômicas em particular) uma profusão de nomes para um único conceito e também conceitos diferentes para uma única palavra. 2.1 Gasto Sacrifício que a entidade arca para obtenção de um bem ou serviço, representado por entrega ou promessa de entrega de ativos. O gasto se concretiza quando os serviços ou bens adquiridos são prestados ou passam a ser de propriedade da empresa. Exemplos: • Gasto com mão-de-obra (salários e encargos sociais) = aquisição de serviços de mão-de- obra. • Gasto com aquisição de mercadorias para revenda. • Gasto com aquisição de matérias-primas para industrialização. • Gasto com energia elétrica = aquisição de serviços de fornecimento de energia. • Gasto com aluguel de edifício (aquisição de serviços). • Gasto com Reorganização Administrativa (serviço). 2.2 Investimentos Gasto com bem ou serviço ativado em função de sua vida útil ou de benefícios atribuíveis a períodos futuros. Exemplos: • Aquisição de móveis e utensílios. • Aquisição de imóveis. • Despesas pré-operacionais. • Aquisição de marcas e patentes. • Aquisição de matéria-prima. • Aquisição de material de escritório. 10
  • 11.
    2.3 Custo Gasto relativoa bem ou serviço utilizado na produção de outros bens e serviços: são todos os gastos relativos à atividades de produção. Exemplos: • Salários do pessoal da produção. • Matéria-prima utilizada no processo produtivo. • Combustíveis e lubrificantes usados nas máquinas da fábrica. • Aluguéis e seguros do prédio da fábrica. • Depreciação dos equipamentos da fábrica. • Gastos com manutenção das máquinas da fábrica. Classificação de custos 2.3.1 Custo direto São aqueles que podem ser apropriados diretamente aos produtos fabricados, porque há uma medida objetiva de seu consumo nesta fabricação. Exemplos: • Matéria-prima Normalmente, a empresa sabe qual a quantidade exata de matéria-prima que está sendo utilizada para a produção de uma unidade do produto. Sabe-se o preço da matéria-prima, o custo daí resultante está associado diretamente ao produto. • Mão-de-obra direta Trata-se dos custos com os trabalhadores utilizados diretamente na produção. Sabendo-se quanto tempo cada um trabalhou no produto e o preço da mão-de-obra, é possível apropria-la diretamente ao produto. • Material de embalagem. • Depreciação de equipamento quando é utilizado para produzir apenas um tipo de produto. • Energia elétrica das máquinas, quando é possível saber quanto foi consumido na produção de cada produto. 2.3.2 Custo Indireto São os custos que dependem de cálculos, rateios ou estimativas para serem apropriados em diferentes produtos, portanto, são os custos que só são apropriados indiretamente aos produtos. O parâmetro utilizado para as estimativas é chamado de base ou critério de rateio. 11
  • 12.
    Exemplos: • Depreciação de equipamentos que são utilizados na fabricação de mais de um produto. • Salário dos chefes de supervisão de equipes de produção. • Aluguel da fábrica. • Gastos com limpeza da fábrica. • Energia elétrica que não pode ser associada ao produto. Observações: 1 – Se a empresa produz apenas um produto, todos os seus custos são diretos. 2 – Às vezes, o custo é direto por natureza, mas é de tão pequeno valor que não compensaria o trabalho de associa-lo a cada produto, sendo tratado como indireto. Exemplo: Gastos com verniz e cola na fabricação de móveis. Apropriação dos Custos Indiretos Vamos agora analisar a forma de alocar os custos indiretos. Uma alternativa seria a alocação com base no valor dos custos diretos de cada produto, entretanto é bom lembrarmos que existem outras bases para essa alocação. Os custos são alocados por intermédio dos direcionadores de custos. Direcionador de custos é qualquer fator que afeta os custos totais. Também é chamado de determinante de custo. Por exemplo: Um navio cargueiro faz o transporte de duas mercadorias distintas: TRATORES DE 20 TONELADAS e PARAFUSOS, ambos com quantidade de 1000 unidades cada um. O respectivo cargueiro cobrou R$ 2.000.000,00 de frete pelo transporte e devemos atribuir esse frete aos tratores e aos parafusos. Como devemos atribuir esses custos? A resposta a essa pergunta é justamente o que chamamos de direcionador de custos. Poderia ser diversos os direcionadores, tais como: unidades, peso, tamanho, quantidade de matéria prima, quantidade de mão de obra direta, custos indiretos, volume, etc., porém sempre existirá o melhor e o pior direcionar de custos. Qual dos direcionadores acima você escolhe? Para auxiliar em sua resposta, o melhor direcionador é aquele que atribui os custos aos produtos da forma mais “justa” possível. Pense por alguns segundos antes de responder. Você acha justo o parafuso pagar o mesmo preço de frete que o trator (R$ 1.000,00 para cada um) ? 12
  • 13.
    2.3.3 Custo Fixo CustosFixos são aqueles cujos valores são os mesmos qualquer que seja o volume e produção da empresa. É o caso, por exemplo, do aluguel da fábrica. Este será cobrado pelo mesmo valor qualquer que seja o nível de produção, inclusive no caso da fábrica nada produzir. Observe que os Custos Fixos são fixos em relação ao volume de produção, mas podem variar de valor no decorrer do tempo. O aluguel da fábrica, mesmo quando sofre reajuste em determinado mês, não deixa de ser considerado um Custo Fixo, uma vez que terá o mesmo valor qualquer que seja a produção do mês. Outros exemplos: Imposto Predial, Depreciação dos equipamentos (pelo método linear), Salários de vigias e porteiros, Prêmios de seguro, etc. Gráfico Representativo do Custo Fixo (CF) Valor CF Quantidade 2.3.4 Custo Variável Custos Variáveis são aqueles cujos valores se alteram em função do volume de produção da empresa. Exemplo: matéria-prima consumida. Se não houver quantidade produzida, o Custo Variável será nulo. Os Custos Variáveis Totais aumentam à medida que aumenta a produção. Outros exemplos: • Materiais indiretos consumidos. • Depreciação dos equipamentos (quando esta for feita em função das horas/máquinas trabalhadas). • Gastos com horas-extras na produção. Gráfico representativo dos custos variáveis (CV) Valor CV Quantidade 13
  • 14.
    Gráfico representativo doscustos totais (CT) Valor CT CV CF Quantidade 2.3.5 Custos Semi-Fixo Custos Semi-Fixos são custos que são fixos numa determinada faixa de produção, mas que variam se há uma mudança nesta faixa. Considere, por exemplo, a necessidade de supervisores de produção de uma fábrica expressa na tabela a seguir: Volume de Quantidade Necessária Custo em R$ Produção de Supervisores (Salários + Encargos) 0 – 20.000 1 120.000 20.001 – 40.000 2 240.000 40.001 – 60.000 3 360.000 60.001 – 80.000 4 480.000 14
  • 15.
    Um problema especial:a mão-de-obra direta como custo variável Temos comentado e especificado bastante o problema de Custos Variáveis e Custos Fixos, e dito que a Mão-de-obra Direta tende a ser Variável, já que deve compreender apenas a parte realmente utilizada na produção; o tempo ocioso deve ser dela retirado e jogado dentro dos Custos Indiretos. Alguns comentários, entretanto, se fazem ainda necessários para um melhor tratamento desse problema. Existem casos em que essa separação não é economicamente viável; a distinção entre tempo realmente utilizado na produção e tempo ocioso poderia levar à necessidade de apontamentos extremamente caros, o que poderia ser incompatível com o grau de utilidade da informação obtida, principalmente onde a Mão-de-obra não é um custo dos mais relevantes. Nessas ocasiões, acaba então a Mão-de-obra do pessoal direto sendo considerada como um Custo Fixo, sem medição, o que provoca algumas distorções conceituais, mas inúmeras vezes justificáveis do ponto de vista prático. Por outro lado, em função da qualidade e da escassez de mão-de-obra especializada, é comum a empresa não despedir pessoal quando há reduções temporárias no nível de atividade; poderia sair muito mais cara a dispensa, nova admissão etc. do que a sua manutenção dentro da empresa. Além do que poderia haver dificuldade ou até impossibilidade de arregimentá-la outra vez, principalmente em centros pequenos onde o pessoal não se sujeitaria a tal fluxo. Quer haja apontamento ou não, o importante é que, para efeitos de análise e decisão, nesses casos deve-se considerar que o custo total com esse pessoal é fixo; mesmo que a parte apontada como MOD especificamente apareça como Variável, já que a diferença poderia estar na ociosidade carregada aos Custos Indiretos. Portanto, para certos tipos de decisão, deveria esse pessoal ter seu custo classificado entre os Fixos. Claro está que há algumas restrições a isso, para oscilações muito grandes nos volumes de produção, ou então quando as reduções na atividade fossem por um período muito grande, realmente voltariam tais custos a assumir o aspecto de Variável. Por exemplo, poderia uma empresa ter 800 pessoas trabalhando diretamente na linha de produtos, quando está fabricando 10.000 u por semana. Em um determinado mês, verifica-se que, em função da demanda, dever-se-ão produzir apenas 9.000 u/semana; e o pessoal ocioso não será despedido, pois se espera para breve o retorno ao nível normal. Quer se aponte para MOD somente a parte realmente utilizada ao nível de 9.000 u, ficando o excedente como parte dos Custos Indiretos, quer se jogue tudo diretamente sobre o produto por questão de facilidade prática, o importante para efeito de decisão é que o todo seja Fixo. 15
  • 16.
    Talvez se aempresa estivesse noutra época, programando um nível de 8.000 u semanais por seis meses, realmente voltasse a Mão-de-obra desse pessoal a assumir a característica de Variável, pois 20% dele seria dispensado. Logo, para alguns tipos de análise e decisão, pode a MOD ter que ser enquadradas como Custo Fixo, enquanto para outras como Variável. Também uma outra questão se apresenta, tendente a crescer de relevância nos setores industriais de maior automação: o fato de o volume de produção estar muito mais dependente de máquinas do que de pessoas. Estas atuam sobre máquinas e são elas que, dependendo de regulagem ou programação, vão determinar aumento ou redução do volume produzido. Com isso, a MOD acaba por assumir definitivamente a característica real de Custo Fixo. Nesse tipo de empresa, ou no setor específico dentro da indústria onde isso ocorre, é necessário então que se atente para tal fato. 16
  • 17.
    2.3.6 Custo Semi-Variável CustosSemi-Variáveis são custos que variam com o nível de produção, mas que, entretanto, têm uma parcela fixa que existe mesmo que haja produção. É o caso, por exemplo, da conta de energia elétrica da fábrica, na qual a concessionária cobra uma taxa mínima mesmo que nada seja gasto no período, embora o valor da conta dependa do número de quilowatts consumidos e, portanto, do volume de produção da empresa. Outros exemplos: aluguel de uma copiadora no qual se cobra uma parcela fixa mesmo que nenhuma cópia seja tirada; gasto com combustível para aquecimento de uma caldeira, que varia de acordo com o nível de atividade, mas que existirá, mesmo que seja num valor mínimo, quando nada se produza, já que a caldeira não pode esfriar. 2.3.7 Custo Primário É a soma da matéria-prima mais a mão-de-obra direta. 2.3.8 Custo de Transformação Representa o esforço da empresa para transformar o material, adquirido do fornecedor, em produto acabado. É a soma da mão-de-obra direta mais os Gastos Gerais de Fabricação (GGF). 2.3.9 Custo de Produção É o custo do que foi produzido no período. É composto por: • Material Direto - matéria- prima, componentes diretos e embalagens identificadas ao produto que está sendo elaborado. • Mão-de-Obra Direta - salário do operário que trabalha diretamente no produto. • Gastos Gerais de Fabricação – custos de produção que não podem ser identificados no produto. 2.3.10 Custo dos Produtos Fabricados Representa a soma dos custos dos produtos fabricados até o momento do encerramento do exercício, ou seja, é o custo da produção do período mais o custo da produção dos períodos anteriores ainda em estoque. 2.3.11 Custos dos Produtos Vendidos É o caso dos produtos entregues aos clientes no período, ou seja, o custo dos produtos acabados que saíram do depósito. Representa a parcela de custo confrontada com a receita visando a apuração do resultado. 17
  • 18.
    2.4 Despesa Gastos combens e serviços não utilizados nas atividades produtivas e consumidos com a finalidade de obtenção de receitas. Em termos práticos, nem sempre é fácil distinguir Custos e Despesas. Pode-se, entretanto, propor uma regra simples do ponto de vista didático: todos os gastos realizados com o produto até que esteja pronto, são Custos; a partir daí, são Despesas. Assim, por exemplo, gastos com embalagens são Custos se realizados no âmbito do processo produtivo (o produto é vendido embalado); são Despesas, se realizados após a produção (o produto pode ser vendido com ou sem embalagem). Todos os Custos que estão incorporados nos produtos acabados que são fabricados pela empresa industrial são reconhecidos como Despesas no momento em que os produtos são vendidos. A matéria-prima industrial que, no momento de sua compra, representava um Investimento, passa a ser considerada Custo no momento de sua utilização na produção e torna-se Despesa quando o produto fabricado é vendido. Entretanto, a matéria-prima incorporada nos produtos acabados em estoque, pelo fato destes serem ativados, volta a ser Investimento. Os encargos financeiros incorridos pela empresa, mesmo aqueles decorrentes da aquisição de insumos para a produção, são sempre considerados Despesas. Exemplos: • Salários e encargos sociais do pessoal de vendas. • Salários e encargos sociais do pessoal administrativo. • Energia elétrica consumida na sede administrativa. • Gasto com combustíveis e refeições do pessoal de vendas. • Conta telefônica da administração e de vendas. • Aluguéis e seguros da sede administrativa. Observação: Assim como nos custos, as despesas também podem ser fixas ou variáveis Exemplo de despesa fixa: Propaganda de Marketing Exemplo de despesa variável: Comissão de vendas paga por produto vendido 2.5 Desembolso Saídas de caixa para atender a aquisição de um bem ou serviço. Pode ocorrer antes, durante ou após a entrada da utilidade comprada, portanto defasada ou não do gasto. 18
  • 19.
    2.6 Perda É umgasto não intencional decorrente de fatores externos fortuitos ou da atividade produtiva anormal da empresa. No 1º caso, são consideradas da mesma natureza que as Despesas e são jogadas diretamente contra o resultado do período. Exemplo: • Incêndio. • Obsoletismo de estoques. • Período de greve. • Enchente. • Furto/roubo. No 2º caso, onde se enquadram, por exemplo, as perdas normais de matérias-primas na produção industrial, integram o Custo de produção. Exemplo: Uma indústria de estamparia que aproveita apenas 80% da chapa de aço e considera 20% como perda técnica. Da mesma forma, o camiseiro que considera o preço do pano total comprado, como custo, não se importando com os retalhos. Em alguns casos admite-se considerar dias parados por motivo de greve como “ociosidade” e incluí-los nos gastos gerais de fabricação para rateio na formação do custo de todos os produtos. 19
  • 20.
    2.2 Exercícios 1.Coloque nosparênteses D (para despesas) e C (para custos) ao lado de cada conta abaixo: ( ) Salário do Eletricista de Manutenção ( ) Depreciação do automóvel utilizado pelo diretor da empresa ( ) Encargos financeiros sobre o desconto de títulos ( ) Consumo de aço numa industria metalúrgica ( ) Energia Elétrica (consumida por uma máquina utilizada para corte de aço) ( ) Energia Elétrica ( consumida por um letreiro da sede administrativa da empresa) ( ) Gastos com propaganda e publicidade ( ) Material de escritório consumido pela equipe de vendas ( ) Seguro da fábrica 2. A Papai Noel Entretenimento (PNE) administra uma grande loja em Penedo. A loja tem uma seção de vídeo e uma outra de música (cd's e fitas). A PNE relata os custos e despesas da seção de vídeo separadamente da seção musical. Classifique cada um dos seguintes itens em: Direto (D) ou Indireto (I) com relação à seção de vídeo Item de Custo D ou I Pagamento anual ao distribuidor de vídeos Custos com eletricidade da loja PNE (conta única para toda loja) Custos dos vídeos comprados para revenda Assinatura da Revista Veja para os usuários da loja Aluguel do software utilizado para o orçamento financeiro da loja Custo da pipoca oferecida gratuitamente aos clientes da PNE Seguro contra incêndio para a loja Custos com frete na compra de vídeos 3. Em relação a uma fábrica, classifique os custos abaixo em fixos (F) ou variáveis (V): ( ) Mão de obra do Operário de produção ( ) Mão de obra do Supervisor de Manutenção ( ) Matéria Prima ( ) Aluguel do Galpão ( ) Energia Elétrica (consumida por uma máquina utilizada para corte de aço) ( ) Energia Elétrica ( consumida por um letreiro da fábrica - fica aceso 24 horas por dia) ( ) Seguro do equipamento ( ) Seguro da fábrica ( ) Energia elétrica de iluminação do galpão 20
  • 21.
    4.Associe cada atividadecom seu direcionador de custos e dê um segundo exemplo de direcionador de custo para cada atividade a) Produção ( ) Minutos de anuncio na TV b) Pesquisa e ( ) Nº chamadas telefônicas na linha de atendimento a desenvolvimento clientes c) Marketing ( ) Horas de operação na linha de empacotamento do Tylenol d) Distribuição ( ) Nº de pacotes expedidos e) Design de produtos e ( ) Horas gastas desenhando embalagens a prova de processos falsificação f) Atendimento ao cliente ( ) Nº de patentes registradas em agencia governamental 5. Um analista da Toyota está preparando uma apresentação sobre direcionares de custo. Infelizmente, a listagem das atividades e a listagem com os seus respectivos direcionadores de custo foram acidentalmente misturadas. Ambas listagens aparecem na tela do computador da seguinte forma: A - Desing de produtos/processos ( ) Nº de carros retornados por causa de peças defeituosas B - Atendimento ao cliente ( ) Nº de horas de montagem do motor C - Marketing ( ) Nº de Cientistas D - Pesquisa e desenvolvimento ( ) Horas de trabalho no desenho de novos produtos E - Distribuição ( ) Nº de pessoal de venda F - Produção ( ) Peso dos carros entregues 21
  • 22.
    3. ESQUEMA BÁSICODA CONTABILIDADE DE CUSTOS (I) Vamos exemplificar o esquema básico da Contabilidade de Custos, lembrando ser esta parte relativa à utilização de Custos para Avaliação de Estoques. (Salientamos que estamos trabalhando com o Método de Custeio por Absorção). 1º Passo: A Separação entre Custos e Despesas Suponhamos que estes sejam os gastos de determinado período da Empresa X: Comissões de Vendedores $80.000 Salários de Fábrica $120.000 Matéria-prima Consumida $350.000 Salários da Administração $90.000 Depreciação na Fábrica $60.000 Seguros da Fábrica $10.000 Despesas Financeiras $50.000 Honorários da Diretoria $40.000 Materiais Diversos - Fábrica $15.000 Energia Elétrica – Fábrica $85.000 Manutenção – Fábrica $70.000 Despesas de Entrega $45.000 Correios, Telefone e Telex $5.000 Material de Consumo – Escritório ___$5.000 Total gastos / abril $1.025.000 A primeira tarefa é a separação dos Custos de Produção. Teremos então a seguinte distribuição dos gastos: Custos de Produção Salários de Fábrica $120.000 Matéria-prima Consumida $350.000 Depreciação da Fábrica $60.000 Seguros da Fábrica $10.000 Materiais Diversos - Fábrica $15.000 Energia Elétrica – Fábrica $85.000 Manutenção – Fábrica _$70.000 Total $710.000 (Estes integrarão o Custo dos Produtos) Despesas Administrativas Salários da Administração $90.000 Honorários da Diretoria $40.000 Correios, Telefone e Telex $5.000 Material de Consumo – Escritório ___$5.000 Total $140.000 22
  • 23.
    Despesas de Venda Comissões de Vendedores $80.000 Despesas de Entrega $45.000 Total $125.000 Despesas Financeiras $50.000 (As despesas que não entraram no custo de produção, as quais totalizam $315.000, vão ser descarregadas diretamente no Resultado do período, sem serem alocadas aos produtos). 2º Passo: A Apropriação dos Custos Diretos Digamos que essa empresa elabore três produtos diferentes, chamados A, B e C. O passo seguinte é o de se distribuírem os custos diretos de produção aos três itens. Suponhamos ainda que nessa empresa, além da Matéria-prima, sejam também custos diretos parte da Mão-de-obra e parte da Energia Elétrica. O problema agora é saber quanto da Matéria-prima total utilizada, de $350.000, quanto de Mão-de-obra Direta e quanto da Energia Elétrica direta foi aplicado em A, em B e em C. Para o consumo de Matéria-prima, a empresa mantém um sistema de requisições de tal forma a saber sempre para qual produto foi utilizado o material retirado do Almoxarifado. E, a partir desse dado, conhece-se a seguinte distribuição: Matéria-prima: Produto A $75.000 Produto B $135.000 Produto C $140.000 Total $350.000 Para a Mão-de-obra, a situação é um pouco mais complexa, já que é necessário verificar do total de $120.000 quanto diz respeito à Mão-de-obra Direta e quanto é a parte pertencente à Mão- de-obra Indireta. A empresa, para poder conhecer bem esse detalhe, mantém um apontamento (verificação) de quais foram os operários que trabalharam em cada produto no mês e por quanto tempo. Conhecidos tais detalhes e calculados os valores, conclui: Mão-de-obra: Indireta $30.000 Direta Produto A $22.000 Produto B $47.000 Produto C $21.000 _$90.000 Total $120.000 Logo, os $90.000 serão atribuídos diretamente aos produtos, enquanto os $30.000 serão adicionados ao rol dos custos indiretos. A verificação da Energia Elétrica evidencia que, após anotado o consumo na fabricação dos produtos durante o mês, $45.000 são diretamente atribuíveis e $40.000 só alocáveis por critérios de rateio, já que existem medidores apenas em algumas máquinas. 23
  • 24.
    Energia Elétrica: Indireta $40.000 Direta Produto A $18.000 Produto B $20.000 Produto C $7.000 _$45.000 Total $85.000 Temos, então, resumidamente: Quadro 1: Diretos Produto A Produto B Produto C Indiretos Total Matéria-prima $75.000 $135.000 $140.000 - $350.000 Mão-de-obra $22.000 $47.000 $21.000 $30.000 $120.000 Energia Elétrica $18.000 $20.000 $7.000 $40.000 $85.000 Depreciação - - - $60.000 $60.000 Seguros - - - $10.000 $10.000 Materiais Diversos - - - $15.000 $15.000 Manutenção - - - $70.000 $70.000 Total $115.000 $202.000 $168.000 $225.000 $710.000 Do total de Custos de Produção, $485.000 são diretos e já estão alocados e $225.000 precisam ainda ser apropriados. 3º Passo: A Apropriação dos Custos Indiretos Vamos agora analisar a forma ou as formas de alocar os custos indiretos que totalizam, neste exemplo, $225.000. Uma alternativa simplista seria a alocação aos produtos A, B e C, proporcionalmente ao que cada um já recebeu de custos diretos. Esse critério é relativamente usado quando os custos diretos são a grande porção dos custos totais, e não há outra maneira mais objetiva de visualização de quanto dos indiretos poderia, de forma menos arbitrária, ser alocado a A, B e C. Teríamos então: Quadro 2: Custos Diretos Custos Indiretos $ % $ % Total Produto A $115.000 23,71% $53.351 23,71% $168.351 Produto B $202.000 41,65% $93.711 41,65% $295.711 Produto C $168.000 34,64% $77.938 34,64% $245.938 Total $485.000 100,00% $225.000 100,00% $710.000 A última coluna do Quadro 2 nos fornece então o custo total de cada produto, e a penúltima a parte que lhes foi imputada dos custos indiretos. Suponhamos, entretanto, que a empresa resolva fazer outro tipo de alocação. Conhecendo o tempo de fabricação de cada um, pretende fazer a distribuição dos custos indiretos proporcionalmente a ele, e faz uso dos próprios valores em reais da Mão-de-obra Direta, por ter sido esta calculada com base nesse mesmo tempo. Teríamos, dessa maneira: 24
  • 25.
    Quadro 3: Mão-de-obra Direta Custos Indiretos $ % $ % Produto A $22.000 24,44% $55.000 24,44% Produto B $47.000 52,22% $117.500 52,22% Produto C $21.000 23,23% $52.500 23,23% Total $90.000 100,00% $225.000 100,00% O custo total de cada produto seria: Quadro 4: Custo Direto Custo Indireto Total Produto A $115.000 $55.000 $170.000 Produto B $202.000 $117.500 $319.000 Produto C $168.000 $52.500 $220.500 Total $485.000 $225.000 $710.000 Esses valores de custos indiretos diferentes e conseqüentes custos totais também diferentes para cada produto podem não só provocar análises distorcidas, como também diminuir o grau de credibilidade com relação às informações de Custos. Não há, entretanto, forma perfeita de se fazer essa distribuição; podemos, no máximo, procurar entre as diferentes alternativas a que traz consigo menor grau de arbitrariedade. A seguir, trataremos de alternativas de atribuição de custos indiretos aos produtos de forma menos simplista e menos arbitrária. Esquema Básico Por enquanto, o esquema básico é: a) separação entre Custos e Despesa; b) apropriação dos Custos Diretos diretamente aos produtos; c) rateio dos Custos Indiretos. Custos Despesas Indiretos Direto Rateio Produto A Produto B Vendas Produto C Estoque Custo dos Produtos vendidos Resultado 25
  • 26.
    Custos e Despesasincorridos num mesmo período só irão para o Resultado desse período caso toda a produção elaborada seja vendida e não haja estoques finais. 26
  • 27.
    4. ESQUEMA COMPLETOCONTABILIDADE DE CUSTOS – DEPARTAMENTALIZAÇÃO Vamos aprofundar-nos um pouco mais no problema relativo à apropriação dos Custos Indiretos de Fabricação, verificando o que é e por que se faz a Departamentalização. Por que Departamentalizar Suponhamos que uma empresa, produzindo três produtos, D, E e F, tenha já alocado a eles os seguintes Custos Diretos: Produto D $500.000 Produto E $300.000 Produto F _$450.000 Total $1.250.000 Estão agora para ser alocados os Custos Indiretos seguintes: Depreciação de Equipamentos $200.000 Manutenção de Equipamentos $350.000 Energia Elétrica $300.000 Supervisão de Fábrica $100.000 Outros Custos Indiretos $200.000 Total $1.150.000 Devido à grande preponderância de Custos Indiretos ligados a equipamentos (depreciação, manutenção, energia), decide-se então fazer a distribuição os diversos produtos com base no tempo de horas-máquina que cada um leva para ser feito. Produto D 400 horas-máquina – 40% Produto E 200 horas-máquina – 20% Produto F 400 horas-máquina – 40% Total 1.000 horas-máquina – 100% Portanto, a atribuição dos Custos Indiretos e o cálculo do Custo Total ficariam: (Custo Indireto médio por hora-máquina = $1.150.000 ÷ 1000 hm = $1,150/hm). Quadro 5: Custos Indiretos $ % Custos Diretos Total Produto D $460.000 40% $500.000 $960.000 Produto E $230.000 20% $300.000 $530.000 Produto F $460.000 40% $450.000 $910.000 Total $1.150.000 100% $1.250.000 $2.400.000 Estariam por esses valores acima os Custos Totais de Produção dos três produtos. Suponhamos, entretanto, que, ao se analisar mais detidamente o processo de produção, se verifica que, apesar de os totais de horas-máquina consumidos serem aqueles mesmos, existe uma grande disparidade entre os produtos pelo seguinte: o produto D gasta um total de 400 hm, mas 27
  • 28.
    distribuídas nos setoresde Corte, Montagem e Acabamento, enquanto que o produto E só passa pelo Corte, não necessitando de Montagem nem de Acabamento e o Produto F só passa exatamente por esses dois últimos setores, não precisando passar pelo Corte. A distribuição total é assim levantada: Quadro 6: Corte Montagem Acabamento Total hm hm hm hm Produto D 100 50 250 400 Produto E 200 - - 200 Produto F __-_ 250 150 400 Total 300 300 400 1.000 Completando essa investigação adicional, verifica-se, também, que o gasto com os Custos Indiretos de Produção não é uniforme entre os setores, distribuindo-se: Quadro 7: Corte Montagem Acabamento Total Depreciação $100.000 $30.000 $70.000 $200.000 Manutenção $200.000 $30.000 $120.000 $350.000 Energia $60.000 $40.000 $200.000 $300.000 Supervisão $50.000 $20.000 $30.000 $100.000 Outros C. I. $40.000 $30.000 $130.000 $200.000 Total $450.000 $150.000 $550.000 $1.150.000 Custo Médio por $450.000 $150.000 $550.000 $1.150.000 Hora-máquina ÷300hm = ÷300hm = ÷400hm = ÷1000hm = $1.500/hm $500/hm $1.375/hm $1.150/hm Podemos agora efetuar uma apropriação dos Custos Indiretos de forma mais adequada, levando em conta o tempo de cada produto em cada Departamento (Quadro 6) e o Custo por hora- máquina de cada Departamento (Quadro 7). Quadro 8: Corte Montagem Acabamento Total 100 hm x 50 hm x 250 hm x Produto D $1.500/hm = $500/hm = $1.375/hm = $518.750 $150.000 $25.000 $343.750 200 hm x Produto E $1.500/hm = - - $300.000 $300.000 250 hm x 150 hm x Produto F - $500/hm = $1.375/hm = $331.250 $125.000 $206.250 Total $450.000 $150.000 $550.000 $1.150.000 Podemos fazer uma comparação entre os valores dos Custos Indiretos alocados a cada produto sem a Departamentalização (uso de uma única taxa horária para todos) e com a Departamentalização (uma taxa para cada departamento), usando os quadros 5 e 8: 28
  • 29.
    Quadro 9: Custos Indiretos Sem Departamentalização Com Departamentalização Diferença (Quadro 5) (Quadro 8) Em $ Em % Produto D $460.000 $518.750 $58.750 12,8% Produto E $230.000 $300.000 $70.000 30,4% Produto F $460.000 $331.250 ($128.750) (28,0%) Total $1.150.000 $1.150.000 - - Atentando para a coluna “Diferença”, verificamos o grau de distorção existente entre as duas formas e, apesar de quaisquer arbitrariedades ocorridas na forma de apropriação por hora-máquina, é claro que na alocação com base na Departamentalização estarão sendo cometidas menos injustiças e diminuídas as chances de erros maiores. Se a empresa analisasse a lucratividade de seus produtos ou tentasse administrar seus preços de venda com base em seus custos de produção, verificaria então que, com base na Departamentalização, precisaria aumentar os dos Produtos D e E, diminuindo o de F. Sérios problemas poderiam ocorrer em processos de concorrência ou na competição no mercado com outras empresas pelo inadequado processo de custeamento. Que é Departamento e como se Classifica Departamento é a unidade mínima administrativa para a Contabilidade de Custos, representada por homens e máquinas (na maioria dos casos), que desenvolve atividades homogêneas. Diz-se da unidade mínima administrativa porque sempre há um responsável para cada Departamento ou, pelo menos, deveria haver. Esse conceito que liga a atribuição de cada Departamento à responsabilidade de uma pessoa dará origem a uma das formas de uso de Contabilidade de Custos como forma de controle; esse aspecto será desenvolvido no item – Custos para Controle, sob o nome Custos por Responsabilidade. Para o campo de Custos para Avaliação de Estoques que estamos vendo, interessa-nos mais visualizar o Departamento como um conjunto que, apesar de na maioria das vezes ser constituído por homens e máquinas, pode também ocorrer sob a forma de homens apenas e, teoricamente, também só máquinas, que realizam atividades homogêneas. Por exemplo: Forjaria, Cromeação, Montagem, Pintura, Almoxarifado, Manutenção, Refinaria, Administração Geral da Fábrica etc. Verificando esses exemplos, notamos que podem ser divididos em dois grandes grupos: os que promovem qualquer tipo de modificação sobre o produto diretamente e os que nem recebem o produto; aqueles são os que atuam sobre o produto e são conhecidos por Departamentos de Produção, enquanto os segundos, que vivem basicamente para execução de serviços e não para atuação direta sobre o produto, são conhecidos por Departamentos de Serviços. Os Departamentos de Produção (também conhecidos por Produtivos) têm seus custos jogados sobre os produtos, já que estes passam inclusive fisicamente por eles. Os Departamentos de Serviços (impropriamente chamados às vezes de Não-produtivos e também conhecidos por Auxiliares) geralmente não têm seus custos apropriados diretamente aos produtos, pois estes não passam por eles. Por viverem esses Departamentos para a prestação de serviços a outros Departamentos, têm seus custos transferidos para os que deles se beneficiam. 29
  • 30.
    Departamento e Centrode Custos Na maioria das vezes um Departamento é um Centro de Custos, ou seja, nele são acumulados os Custos Indiretos para posterior alocação aos produtos (Departamentos de Produção) ou a outros Departamentos (Departamentos de Serviços). Em outras situações podem existir diversos Centros de Custos dentro de um mesmo Departamento. Suponhamos, por exemplo, que num Departamento de Perfuração sejam executados diversos serviços dessa natureza com o uso de três máquinas; poderiam ocorrer inúmeras hipóteses: Primeira hipótese: Cada uma das três máquinas executa todos os tipos de serviços (furos de diversos diâmetros e profundidades em qualquer material utilizado pela empresa). Existem três máquinas, devido ao volume de serviço, e não há nenhuma que exija habilidades especiais ou também qualquer instalação específica. Nesse caso, mesmo que os três operadores ganhem salários diferentes, haverá a conceituação de um único Departamento de Perfuração, e ele constituirá um Centro de Custos. Haverá a apuração dos Custos nesse Centro, e serão eles distribuídos aos produtos em função de número de perfurações ou volume perfurado, ou outro critério qualquer, com base num custo médio por máquina, já que são iguais, executam qualquer serviço e são manipuláveis por qualquer empregado desse departamento. Nem haveria cabimento em se atribuir a um produto um custo maior por haver sido processado na máquina 2, e esta ter um custo horário mais caro, por exemplo devido a uma manutenção especial feita no mês; se a máquina 1 tivesse sido usada, o custo do produto nesse departamento teria sido menor! Normalmente, não se faz a apuração dos custos num departamento como esse, máquina por máquina, e sim tomando o todo como um único Centro de Custos. Segunda hipótese: Numa outra empresa, o Departamento de Perfuração possui também três máquinas, mas cada uma com uma capacidade de perfuração diferente e operada por operários especializados. Cada produto pode passar só por uma delas, por requerer aquele tipo especial de processamento, ou passar por todas, se necessitar de todos os tipos de furos. Nesse caso, se o departamento tem altos custos de funcionamento, é importante criar três Centros de Custos para se apurar o custo de cada máquina separadamente. A partir daí, os valores atribuídos a cada produto dependerão de qual máquina foi utilizada. Entretanto, mesmo nessa hipótese poderá ainda haver um único Centro de Custos se o total do departamento representar, em reais, parcela muito pequena dentro do total, e não for conveniente economicamente um detalhamento dessa ordem. Nesse caso, devido à Materialidade, adotar-se-ia um critério menos rigoroso, porém mais prático e exeqüível. Terceira hipótese: As três máquinas são diferentes, operadas por diferentes operários com salários desiguais, mas cada produto obrigatoriamente passa pela três, sempre na mesma seqüência e com o mesmo grau de utilização de cada uma. Nessa hipótese, teríamos praticamente o mesmo resultado caso atribuíssemos custos por máquina ou numa média geral por departamento. Centro de Custos, portanto, é a unidade mínima de acumulação de Custos Indiretos da Fabricação. Mas não é necessariamente uma unidade administrativa, só ocorrendo quando coincide com o próprio departamento. Vamos, daqui para a frente, sempre falar em departamentos, partindo da hipótese simplificadora de que cada departamento corresponde um único Centro de Custos. Lembremo-nos, porém, de que essa simplificação pode não ocorrer na prática em todas as empresas. Por essa simplificação, surgem às vezes algumas situações na prática que parecem um pouco sem nexo. Por exemplo, é comum encontrarmos empresas com um “Departamento de Custos Comuns” onde estão incluídos Custos Indiretos, tais como Aluguel da Fábrica, Seguros, Energia (quando há um só medidor para toda a planta) etc. na realidade, não existe esse Departamento propriamente dito; antes é um Centro de Custos não existente fisicamente que está sob o controle global do “Departamento da Administração Geral da Fábrica”. Mas, ao invés de assim denominar e classificar, costuma a Contabilidade de Custos proceder à agregação desses Custos de Produção Indiretos e chamar de “Departamento” seu conjunto. 30
  • 31.
    Custos dos Departamentosde Serviços Suponhamos que os seguintes Custos Indiretos tenham sido incorridos por uma empresa em determinado período: Aluguel da Fábrica $150.000 Energia Elétrica $90.000 Materiais Indiretos $60.000 Mão-de-obra Indireta $350.000 Depreciação Máquinas $70.000 Total $720.000 Para a atribuição aos produtos, é necessário que sejam distribuídos pelos diversos departamentos para que uma melhor alocação seja realizada. Faz-se então uma investigação sobre a ligação entre cada custo e departamento onde foi incorrido e verifica-se: a) Aluguel – É um custo comum à fábrica toda, e há necessidade da adoção de algum critério para sua distribuição aos diversos Departamentos. Trata-se de um “Custo Comum” que englobaremos no título “Departamento – Administração Geral”. b) Energia Elétrica – A empresa mantém medidores para consumo de força em alguns Departamentos e um outro para o resto da empresa. Com isso, verifica-se: Consumida na Usinagem $30.000 Consumida na Cromeação $10.000 Consumida na Montagem $10.000 A ratear $40.000 Total $90.000 c) Materiais Indiretos – Por meio das requisições, são localizados: Consumidos na Administração Geral da Produção $18.000 Idem no Almoxarifado $10.000 Ibidem na Usinagem $6.000 Ibidem na Cromeação $4.000 Ibidem na Montagem $8.000 Ibidem no Controle de Qualidade $5.000 Ibidem na Manutenção $9.000 Total $60.000 d) Mão-de-obra Indireta – O apontamento demonstra: Salário e Encargos da Administração Geral da Produção $80.000 Idem do Pessoal do Almoxarifado $60.000 Ibidem Supervisão de Usinagem $40.000 Ibidem Supervisão de Cromeação $30.000 Ibidem Supervisão de Montagem $50.000 Ibidem Pessoal do Controle de Qualidade $30.000 Ibidem Pessoal de Manutenção $60.000 Total $350.000 31
  • 32.
    e) Depreciação dasMáquinas – Os controles do imobilizado apontam: Depreciação de Computadores e Móveis $8.000 Depreciação de Máquinas de Usinagem $21.000 Idem na Cromeação $13.000 Ibidem na Montagem $2.000 Ibidem no Controle de Qualidade $10.000 Ibidem na Manutenção $16.000 Total $70.000 f) Resumo: Quadro 10: Custos Adm. Almoxa- Usina- Crome- Monta- Cont. Manu- Total Indiretos Geral rifado gem ação gem Qualid. tenção Aluguel $150.000 - - - - - - $150.000 Energia $40.000 - $30.000 $10.000 $10.000 - - $90.000 Mat. $18.000 $10.000 $6.000 $4.000 $8.000 $5.000 $9.000 $60.000 Indiretos M. O. $80.000 $60.000 $40.000 $30.000 $50.000 $30.000 $60.000 $350.000 Indireta Depreciação $8.000 ____- $21.000 $13.000 $2.000 $10.000 $16.000 $70.000 ___ Total $296.000 $70.000 $97.000 $57.000 $70.000 $45.000 $85.000 $720.000 Observação: Os Custos Diretos (Mão-de-obra, Matéria-prima e outros) estão fora de nosso exemplo, por estarmos aqui só tratando da apropriação dos Indiretos. Temos que apropriar esses Custos Indiretos aos produtos, mas há um problema, pelo fato de alguns departamentos não receberem fisicamente os produtos; sua função é a de prestar serviços aos outros departamentos, quer de Produção quer de Serviços. Nesse exemplo temos Administração Geral, Almoxarifado, Controle de Qualidade e Manutenção. Fazendo uma análise das características desses Departamentos de Serviços, poderemos verificar de que maneira prestam serviços aos outros Departamentos e, depois de escolher um critério apropriado, faremos a distribuição de seus custos aos departamentos beneficiados. Distribuindo dessa forma seus custos, alguns Departamentos de Serviços poderão, logo na primeira distribuição, ficar sem custos para serem alocados. Outros, entretanto, talvez venham a ter uma carga maior do que antes, já que, além dos que já são seus, talvez recebam um volume daquele Departamento de Serviços que primeiro fizer a distribuição. Por exemplo, distribuindo-se os Custos da Manutenção, provavelmente uma parte será jogada sobre o Almoxarifado se este se beneficia daquele. Terá o Almoxarifado, além dos $70.000 que já lhe foram alocados, mais uma parte dos $85.000 da Manutenção. Poderá ocorrer nesse sistema de rateio um processo de alocação reflexiva (um departamento que distribui custos por vários outros e também para si mesmo) ou, o que é mais comum, haver um retorno de custos a um Departamento de serviços que já tenha distribuído seus CIF. Nessa última alternativa, há um verdadeiro pingue-pongue, só possível de se levar a bom termo normalmente com recursos eletrônicos de processamento de dados devido ao grande volume de cálculos a efetuar. Por exemplo, poderíamos ter nesse caso que estamos verificando uma situação em que a Administração Geral, já que esta também se utiliza dos trabalhos daquela. Teríamos novamente que ratear a Administração Geral e mais uma vez haveria uma parte recaindo sobre a Manutenção etc. O processo só terminaria quando o custo rateado assumisse 32
  • 33.
    um valor pequenoe a empresa resolvesse então parar o sistema e alocar essa última importância a qualquer outro Departamento que não aqueles dos quais a receberia de volta. O critério mais utilizado na prática é o de se hierarquizar os Departamentos de Serviços de forma que aquele que tiver seus custos distribuídos não receba rateio de nenhum outro. É uma forma também relativamente arbitrária, mas normalmente impossível de se evitar. Esquema Completo da Contabilidade de Custos Suponhamos que nossa empresa objeto do exemplo faça uma análise de seus Departamentos de Serviços e verifique: a) Que a Administração Geral da Fábrica é a primeira que deve ter seus Custos distribuídos, pois muito mais presta do que recebe serviços. Além disso, é a de maior relativo em custos por apropriar. b) Que a Manutenção será o segundo Departamento de Serviços a ser alocado, porque ele também mais presta serviços ao Almoxarifado e ao Controle de Qualidade do que deles recebe. Apesar de efetuar trabalhos à Administração Geral, fá-los em valor não muito relevante e, além disso, ela não mais receberá custo de ninguém, pois já está com saldo zero. Da mesma forma que a própria Administração Geral, seus custos serão distribuídos também aos Departamentos de Produção que dela se beneficiaram. c) Que o Almoxarifado terá seus custos relatados aos Departamentos que fizeram uso de seus préstimos, exceto os que já foram alvo de distribuição. d) Que o controle de Qualidade, apesar de prestar às vezes serviços à Manutenção, terá seus custos alocados somente aos Departamentos de Produção que dela fizeram uso, já que os demais Departamentos de Serviços foram distribuídos. Ficou em último lugar, pois mais recebe benefícios da Manutenção do que presta a ela. Escalonada a seqüência da distribuição, precisamos analisar os diversos critérios de rateio para que se possam dividir os custos da maneira mais racional possível. Concluindo a análise, suponhamos que os seguintes fatores tenham sido levantados e utilizados: a) Rateio dos Custos da Administração Geral da Fábrica: conclui-se que não deve ser feito uso de um único critério de rateio, já que é possível fazer uma análise mais detalhada dos diversos custos que totalizam o montante de $296.000 a serem repartidos. O estudo mais acurado então indica: a1) Aluguel – deverá ser rateado em função da área ocupada por cada Departamento, e o levantamento indica. (Poderia ter sido rateada parte também para a própria Administração Geral. Evitou-se aqui a distribuição reflexiva): Para o Almoxarifado $20.000 Para a Usinagem $30.000 Para a Cromeação $20.000 Para a Montagem $40.000 Para o Controle de Qualidade $15.000 Para a Manutenção _$25.000 Total $150.000 33
  • 34.
    a2) Energia –a parte não alocada ainda de $40.000 é devida basicamente à iluminação, ao ar condicionado e também às máquinas de baixíssimo consumo. A distribuição com base em pontos de luz e força indica: há distribuição de novo à Usinagem, à Cromeação e à Montagem, por esta energia relativa à iluminação e ao ar condicionado; a apropriação já existente no Quadro 10 era só de força. Para o Almoxarifado $6.000 Para a Usinagem $4.000 Para a Cromeação $2.000 Para a Montagem $7.000 Para o Controle de Qualidade $8.000 Para a Manutenção $13.000 Total $40.000 a3) Mão-de-obra Indireta, Materiais Indiretos e Depreciação – na ausência de um critério específico adequado, resolveu a empresa juntar os três ($80.000 + $18.000 + $8.000 = $106.000) e distribuí-los proporcionalmente ao número de pessoas envolvidas na supervisão de cada um dos departamentos, ficando: Para o Almoxarifado $9.000 Para a Usinagem $19.000 Para a Cromeação $16.000 Para a Montagem $21.000 Para o Controle de Qualidade $19.000 Para a Manutenção $22.000 Total $106.000 b) Rateio dos Custos da Manutenção: um levantamento demonstra que esse departamento trabalhou 50 horas para a Usinagem, 40 para a Cromeação, 40 para o Controle de Qualidade e 15 para o Almoxarifado. A Manutenção está com $145.000 de Custos para serem rateados ($85.000, do Quadro 10 + $25.000 de Aluguel + $13.000 de Energia + $22.000 de Mão-de-obra Indireta, Materiais Indiretos e Depreciação recebidos em rateio da Administração Geral). O rateio da Manutenção fica: Para o Almoxarifado $15.000 Para a Usinagem $50.000 Para a Cromeação $40.000 Para o Controle de Qualidade $40.000 Total $145.000 c) Rateio dos Custos do Almoxarifado: este departamento está agora com $120.000 ($70.000 do Quadro 10 + $20.000 de Aluguel + $6.000 de Energia + $9.000 de Mão-de- obra Indireta, Materiais Indiretos e Depreciação recebidos da Administração Geral + $15.000 recebidos da Manutenção). A empresa resolve distribuir esses Custos igualmente à Usinagem, à Cromeação e à Montagem, por serem esses os Departamentos que realmente obrigam à existência do Almoxarifado; apesar do o Controle de Qualidade fazer uso dele, não recebe rateio de seus custos, pois tal uso é praticamente desprezível. 34
  • 35.
    Para a Usinagem $40.000 Para a Cromeação $40.000 Para a Montagem $40.000 Total $120.000 d) Rateio dos Custos do Controle de Qualidade: este Departamento faz testes por amostragem da qualidade dos trabalhos processados nos três Departamentos de Produção. A distribuição de seus custos é feita com base no número de testes feito para cada um, e nesse período verifica-se: Testes para Usinagem 136 53,6% Idem para a Cromeação 88 34,6% Ibidem para a Montagem _30 11,8% Total 254 100,0% Os $127.000 de custos hora existentes no Controle de Qualidade são então distribuídos: Para a Usinagem $68.000 Para a Cromeação $44.000 Para a Montagem $15.000 Total $127.000 Para esses rateios, temos todos os Custos Indiretos de produção carregados somente sobre os três Departamentos de Produção: Usinagem $308.000 Cromeação $219.000 Montagem $193.000 Total $720.000 Precisamos agora transferir deles para os produtos. Digamos que a empresa resolva fazer essa atribuição com base no número de horas-máquina que cada um ocupou, e que o levantamento demonstre: Quadro 11: Usinagem Cromeação Montagem Total hm hm Hm hm Produto D 150 120 80 350 Produto E 120 120 70 310 Produto F _80 _60 43 183 Total 350 300 193 843 35
  • 36.
    A apropriação, finalmente,dos Custos Indiretos aos produtos será feita: Quadro 12: Usinagem Cromeação Montagem Total Custo $308.000 ÷ $219.000 ÷ $193.000 ÷ Industrial / hm 350 hm = 300 hm = 193 hm = $880 / hm $730 / hm $1.000 / hm 150 hm x 120 hm x 80 hm x Produto D $880/hm = $730/hm = $1.000/hm = $299.600 $132.000 $87.600 $80.000 120 hm x 120 hm x 70 hm x Produto E $880/hm = $730/hm = $1.000/hm = $263.200 $105.600 $87.600 $70.000 80 hm x 60 hm x 43 hm x Produto F $880/hm = $730/hm = $1.000/hm = $157.200 $70.400 $43.800 $43.000 Total $308.000 $219.000 $193.000 $720.000 Com a total distribuição dos Custos Indireto, poderíamos elaborar um mapa completo de Rateio dos Custos Indiretos de Fabricação como o do Quadro 13. (Notar que a ordem da colocação dos departamentos é mudada para facilitar a visualização das transferências dos Custos. Veja Quadro 10). Bastaria agora adicionar esses Custos Indiretos aos Custos Diretos dos Produtos D, E, F, para obtermos seus custos totais de produção. Síntese do Esquema Básico Completo Completando agora o esquema visualizado, temos o seguinte esquema da Contabilidade de Custos. 1° passo: Separação entre Custos e Despesas. 2° passo: Apropriação dos Custos Diretos diretamente aos produtos. 36
  • 37.
    Quadro 13: MAPA DE RATEIO DOS CIF Custos Indiretos Usinagem Cromeação Montagem Contr. Almoxari- Manu- Administ. Total Qualidade fado tenção Geral Aluguel - - - - - - $150.000 $150.000 Energia $30.000 $10.000 $10.000 - - - $40.000 $90.000 Mat. Indiretos $6.000 $4.000 $8.000 $5.000 $10.000 $9.000 $18.000 $60.000 M. O. Indireta $40.000 $30.000 $50.000 $30.000 $60.000 $60.000 $80.000 $350.000 Depreciação $21.000 $13.000 $2.000 $10.000 $16.000 $8.000 $70.000 Soma $97.000 $57.000 $70.000 $45.000 $70.000 $85.000 $296.000 $720.000 Rateio da $30.000 $20.000 $40.000 $15.000 $20.000 $25.000 ($150.000) Adm Geral $4.000 $2.000 $7.000 $8.000 $6.000 $13.000 ($40.000) $19.000 $16.000 $21.000 $19.000 $9.000 $22.000 ($106.000) Soma $150.000 $95.000 $138.000 $87.000 $105.000 $145.000 - $720.000 Rateios $50.000 $40.000 - $40.000 $15.000 ($145.000) - Complementares $40.000 $40.000 $40.000 - ($120.000) - - $68.000 $44.000 $15.000 ($127.000) - - - CIF $308.000 $219.000 $193.000 - - - - $720.000 Produto G $132.000 $87.600 $80.000 $299.600 Produto H $105.600 $87.600 $70.000 $263.200 Produto I $70.400 $43.800 $43.000 $157.200 Total $308.000 $219.000 $193.000 $720.000 3º passo: Apropriação dos Custos Indiretos que pertencem, visivelmente, aos Departamentos, agrupando, a parte os comuns. 4º passo: Rateio dos Custos Indiretos comuns e dos da Administração Geral da produção aos diversos Departamentos quer de produção, quer de Serviços. 5º passo: Escolha de seqüência de rateio dos Custos acumulados nos Departamentos de Serviços e sua distribuição aos demais Departamentos. 6º passo: Atribuição dos Custos Indiretos que agora só estão nos Departamentos de Produção aos produtos segundo critérios fixados. 37
  • 39.
    Despesas de Administração de Vendas e Financeiras Custos de Produção Indiretos Diretos ® Alocáveis Comuns diretamente aos Departamento Serviço A ® Departamento Serviço B ® Departamento Produção C ® Produto X Departamento Vendas Produção D ® Produto Y Estoque Custo dos produtos Vendidos Resultado ® = Rateio 39
  • 40.
    EXERCICIOS A Cia LeiteGordo S/A processa e distribui leite tipo C e leite tipo B . Os custos diretos referentes a esses produtos, em certo mês, foram: Leite tipo C, R$ 4.390.000, e Tipo B, R$ 2.520.000. Os custos indiretos foram os seguintes: Aluguel, R$ 425.000; Materiais indiretos, R$ 260.000; Energia Elétrica, R$ 365.750; Depreciação, R$ 240.000, e Outros custos indiretos, R$ 330.000. Sabe-se que: a) O aluguel é distribuído aos Departamentos de acordo com suas áreas; b) O consumo de Energia é medido por departamento; c) Os materiais indiretos, a depreciação e os outros custos indiretos tem como base de rateio o número de horas de mão de obra total utilizada em cada departamento; d) Os custos da Administração da produção são assim distribuídos: 40% para Pasteurização, 40% para a Embalagem e 20% para a Manutenção; e) A Manutenção é realizada sistematicamente e, conforme se tem apurado, cabe ao Departamento de Embalagem uma quinta parte do total de seus custos. f) Após a departamentalização estar concluída, a distribuição dos custos indiretos aos produtos é feita em função do material direto utilizado. Este foi o seguinte no período: Leite Tipo C – 556.575 litros Leite Tipo B – 185.525 litros g) Dados coletados no período: Pasteurização Embalagem Manutenção Administração Total Área 11.000 m2 9.800 m2 1.500 m2 2.700 m2 25.000 m2 Consumo de 34.000 Kw 28.200 Kw 3.000 Kw 1.300 Kw 66.500 Kw Energia Horas de 48.000 h 24.000 h 4.000 h 4.000 h 80.000 h M.O.T. Pede-se: 4.1) Elaborar o mapa de rateio dos custos indiretos de fabricação 4.2) Apurar o custo total de cada produto pelo método de departamentalização 4.3) Apurar o custo total de cada produto pelo método sem departamentalização, utilizando, para tanto, como direcionador os CUSTO DIRETOS de cada produto 40
  • 41.
    5. GESTÃO ESTRATÉGICADE CUSTOS - ABC O custo ABC – Activity Based Costing é uma das maneiras que dispomos para calcular os custos da empresa, mas não a única. O Custo Baseado em Atividades (ABC), é uma metodologia que procura reduzir sensivelmente as distorções provocadas pelo rateio arbitrário dos custos indiretos. O ABC pode ser aplicado, também, aos custos diretos, principalmente à mão-de-obra direta, e é recomendável que o seja; mas não haverá, nesse caso, diferenças significativas em relação aos chamados “sistemas tradicionais”. A diferença fundamental está no tratamento dado aos custos indiretos. Com o avanço tecnológico, diversidade de produtos e serviços, com quantidades e complexidades variadas, que tendem a crescer com as necessidades dos clientes, as empresas caminham para a produção personalizada ou pelo menos para uma vasta gama de itens direcionados para um grande número de pequenos nichos de mercado. Com equipamentos cada vez mais automatizados, a mão-de-obra direta tende a reduzir cada vez mais, enquanto os custos indiretos tendem a crescer tanto em valor como percentualmente em relação à mão-de-obra direta. Esses custos indiretos são principalmente os de manutenção e depreciação desses equipamentos. Os custos indiretos representavam cerca de 10% do custo de produção e hoje chegam a 50%, enquanto a mão-de-obra reduziu consideravelmente e em alguns casos, pode chegar até a 5% do custo de produção. Tradicionalmente, os rateios dos custos indiretos de produção eram feitos em grande parte em relação a mão-de-obra direta e como eram valores relativamente pequenos a serem rateados, não causava grandes problemas no custo de produção mesmo que. Não fossem absolutamente corretos. Atualmente, a aplicação pura e simples desta sistemática pode causar sérias distorções no cálculo do custo e, portanto no preço de venda dos produtos. Note, que estamos falando de rateios dos custos indiretos de produção. As despesas indiretas das empresas, desde que não façam parte da cadeia logística do produto ou serviço, podem e devem continuar a ser rateadas da maneira tradicional. Exemplo:honorários da diretoria, salários dos funcionários do RH, etc. O ABC iniciou com Kaplan e Cooper em Harvard e mostra as atividades que consomem recursos e agregam ou não valor ao produto ou serviço. Ele utiliza direcionadores de custos, que permitem melhor distribuição dos custos indiretos de produção ou serviços. Deve-se considerar também no custo dos produtos ou serviços, os referentes a sua cadeia logística, desde que, possamos identificar os recursos consumidos por cada um deles. Por exemplo, custos de compra, armazenagem, propaganda, vendas, marketing, fretes, etc. 41
  • 42.
    Ele facilita aidentificação dos custos das atividades que compõem os processos e facilita as decisões de melhorias, pois mostra as atividades que não agregam valor ao cliente ou a empresa e permite a análise para reduzi-las ou mesmo elimina-las. 5.1 Os Benefícios e as Restrições do ABC O ABC estará em condições de apresentar resultados mais precisos sempre que: • A empresa utilizar grande quantidade de recursos indiretos em seu processo; • A empresa tenha significativa diversificação em produtos, processos e produção e clientes. Um dos benefícios obtidos com o ABC é o de permitir uma melhoria nas decisões gerenciais, pois deixa de ter produtos “subcusteados” ou “supercusteados”, permitindo-se a transferência exigida na tomada de decisão empresarial, que busca, em uma última análise, otimizar a rentabilidade do negócio. O ABC em sua forma mais detalhada pode não ser aplicável na prática, em virtude de exigir um número excessivo de informações gerenciais que podem inviabilizar sua aplicação. O custo da coleta e manipulação detalhada teria que justificar o seu benefício. As estimativas realizadas tornam o ABC factível, consagrando-o como poderosa ferramenta de decisão gerencial. Segundo Cooper e Kaplan (1991), as empresas que implantam o ABC usam três métodos para estimar os custos que ocorrem na execução das atividades. O método mais simples agrega os gastos em todos os recursos destinados àquela atividade particular, tais como “setup” de máquinas ou emissão de ordens de compra e esse dispêndio total pelo número de vezes que a atividade foi realizada (nº de “setups”, nº de ordens de compra). O segundo método utiliza a duração dos direcionadores de custos, isto é, o tempo requerido para a realização de cada atividade, na alocação das despesas indiretas aos produtos, como por exemplo, o tempo em horas ou minutos na execução do “setup”. É mais preciso que o anterior, porém mais dispendioso. Os benefícios de uma maior precisão na medição das atividades consumidas deverão, ser balanceadas com um custo mais elevado na coleta de dados. O terceiro e o mais preciso dos métodos, consiste em medir diretamente os recursos consumidos em cada ocorrência da atividade. Pode-se, por exemplo, medir todos os recursos usados para determinada modificação de engenharia ou para um trabalho específico de manutenção. A duração dos direcionadores assume que as despesas são proporcionais ao tempo total que a atividade é executada. 42
  • 43.
    5.2 Atribuição decustos às Atividades O custo de uma criatividade compreende todos os sacrifícios de recursos necessários para desempenha-la. Deve-se incluir salários com os respectivos encargos sociais, materiais, depreciação, energia, uso de instalações, etc. Muitas vezes, é possível agrupar vários itens de custos em um só para refletir a natureza do gasto pelo seu total, como por exemplo: • Salários + encargos + benefícios = custo da remuneração; • Aluguel + imposto predial + água + luz + gás = custo do uso das instalações; • Telefone + fax + internet + correio = custo das comunicações; • Passagens + locomoção + hotel + refeições = custos das viagens. Outras vezes, pode ser recomendável desmembrar uma conta em várias subcontas para melhor evidenciar os recursos utilizados por diversas atividades. A conta de mão-de-obra indireta pode ser aberta para separar as quantias gastas nas diversas atividades. A primeira fonte de dados para o custo por atividade é o razão geral da empresa. Geralmente, é necessário também solicitar estudos da engenharia, a realizar entrevistas com os responsáveis pelos departamentos ou processos e até com os funcionários que executam as atividades, para especificarmos corretamente cada atividade. A atribuição dos custos às atividades deve ser feita da forma mais criteriosa possível, de acordo com a seguinte ordem de prioridade: 1 – Alocação Direta; 2 – Rastreamento; 3 – Rateio. A alocação Direta se faz quando existe uma identificação clara, direta e objetiva de certos itens de custos com certas atividades. Pode-se ocorrer com salários, depreciação, viagens, material de consumo, etc. O Rastreamento é uma alocação com base na identificação da relação de causa e efeito entre a ocorrência da atividade e a geração dos custos. Essa relação é expressa através de direcionadores de custos de primeiro estágio, também conhecidos como direcionadores de custos de recursos (isto é: de recursos para as atividades). Alguns exemplos desses direcionados são: • Número de empregados; • Área ocupada; • Tempo de mão-de-obra (homem-hora); • Tempo de máquina (hora-máquina); • Quantidade de energia consumida (kwh). 43
  • 44.
    O Rateio érealizado apenas quando não há possibilidade de utilizar nem a alocação direta nem o rastreamento. Tanto no Custo por Atividade como nos Sistemas Tradicionais, o simples fato da divisão de departamentos em centros de custos, já facilita o processo. No momento que se identifica bases mais apropriadas para a alocação, melhora-se a precisão do cálculo dos custos da empresa. Porém, nem sempre num centro de custos se desenvolve uma atividade, isto é, os conceitos não são necessariamente coincidentes. Podem ocorrer três situações: 1 – Um centro de custos executa uma atividade; 2 – Um centro de custos executa parte de uma atividade; 3 – Um centro de custos executa mais de uma atividade. Portanto, devemos analisar a conveniência ou não, de agregar dois ou mais centro de custos ou de subdividir outros. Tudo vai depender do grau de precisão desejado, do escopo do projeto ABC, da relação custo-benefício, etc. 5.3 Identificação e Seleção dos Direcionadores de Custos O grande desafio, a verdadeira “arte” do ABC está na escolha dos direcionadores de custos. Direcionador de custos é o fator que determina a ocorrência de uma atividade. Como as atividades exigem recursos para serem realizadas, deduz-se que o direcionador é a verdadeira causa dos custos. Portanto, o direcionador de custos deve refletir a causa básica da atividade e, conseqüentemente, da existência de seus custos. Algumas observações importantes: A rigor, há que se distinguir dois tipos de direcionador: os de primeiro estágio, também chamados de “direcionadores de recursos” e os de segundo estágio, chamados de “direcionadores de atividades”. O primeiro identifica a maneira como as atividades consomem recursos e serve para custear as atividades, ou seja, demonstra a relação entre os recursos gastos e as atividades. As atividades, ao serem executadas, consomem recursos que serão alocados a elas. Os direcionadores de recursos responderão às seguintes perguntas: • “O que determina ou influência o uso desse recurso pela atividade?” • “Como as atividades se utilizam deste recurso?” Por exemplo, “Como a atividade Comprar Materiais consome materiais de escritório?”. A maneira como essa atividade se utiliza deste recurso pode ser mensurada através das requisições feitas ao almoxarifado; assim, as requisições de materiais identificam as quantidades utilizadas deste recurso (material de escritório), para realizar aquela atividade (comprar material). O direcionador de recurso, neste caso, é a quantidade necessária, e não as requisições, estas indicam o direcionador. 44
  • 45.
    O segundo identificaa maneira como os produtos “consomem” atividades e servem para custear produtos (ou outros custeamentos), ou seja, indica a relação entre as atividades e os produtos. Por exemplo, o número de inspeções feitas nas diferentes linhas de produto, define a proporção em que a atividade Inspecionar Produção foi consumida pelos produtos. Por exemplo: “Como os produtos consomem a atividade Comprar Materiais?”. O número de pedidos e cotações emitidos para comprar um produto em relação ao número total de cotações e pedidos, indica a relação da atividade com aquele produto. Assim, o direcionador desta atividade (Comprar Materiais) para os produtos é o número de pedidos e cotações emitidos. Para efeito de custeio de produto, o direcionador deve ser o fator que determina ou influencia a maneira como os produtos “consomem” (utilizam) as atividades. Assim, o direcionador de custos será a base utilizada para atribuir os custos das atividades aos produtos. A distinção conceitual entre direcionadores de recursos e direcionadores de atividades (primeiro e segundo estágio) leva à distinção entre direcionadores de custos e medidores de saída de atividades. A quantidade de direcionadores com que se vai trabalhar depende do grau de precisão desejado e da relação custo-benefício. Os direcionadores variam de uma empresa para outra, dependendo de como e porque as atividades são executadas. 45
  • 46.
    Caracterização do Problema O exemplo consiste em uma empresa de confecções que produz três tipos de produtos: camisetas, vestidos e calças. Abaixo, encontram-se as informações acerca desses itens: Quadro 01: Produto Volume de Produção Mensal Camisetas 18.000 u Vestidos 4.200 u Calças 13.000 u Preço de Venda Unitário Camiseta $10,00 Vestido $22,00 Calça $16,00 A empresa possui somente dois departamentos de produção: “Corte e Costura” e “Acabamento”; o tempo utilizado por produto nestes departamentos, bem como os custos diretos por unidade se encontram a seguir. O tempo total consiste no tempo gasto por unidade vezes a quantidade produzida apresentada no quadro anterior: Quadro 02: Tempo Despendido na Produção Corte e Costura Acabamento Unitário Total Unitário Total Camisetas 0,30 h 5.400 h 0,15 h 2.700 h Vestidos 0,70 h 2.940 h 0,60 h 2.520 h Calças 0,80 h 10.400 h 0,30 h 3.900 h Total 18.740 h 9.120 h Quadro 03: Custos Diretos por Unidade Camisetas Vestidos Calças Tecido $3,00 $4,00 $3,00 Aviamentos $0,25 $0,75 $0,50 Mão-de-obra Direta $0,50 $1,00 $0,75 Total $3,75 $5,75 $4,25 46
  • 47.
    Os Custos Indiretose as despesas são as seguintes, por mês: Quadro 04: Custos Indiretos Aluguel $24.000 Energia Elétrica $42.000 Salários Pessoal da Supervisão $25.000 Mão-de-obra Indireta $35.000 Depreciação $32.000 Material de Consumo $12.000 Seguros _$20.000 Total $190.000 Despesas Administrativas $50.000 Com Vendas $43.000 Comissões (5% das Vendas) $24.020 (*) Total $117.020 (*) Estamos supondo que toda a quantidade produzida foi vendida. Com estas informações, podemos apurar o custo de cada produto, inicialmente, de acordo com a técnica apresentada, sem Departamentalização. Atribuição dos CIF Diretamente aos Produtos – Sem Departamentalização Para atribuir os Custos Indiretos de Fabricação aos produtos, utilizaremos como base de rateio a mão-de-obra direta total utilizada por produto, chegando aos seguintes resultados (sempre tendo em vista que os valores apresentados são calculados com todas as casas decimais, ou seja, sem arredondamento): Quadro 05: Custo de Mão-de-obra Direta Unitário Total Camisetas $0,50 $9.000 Vestidos $1,00 $4.200 Calças $0,75 $9.750 Total $22.950 Quadro 06: Taxa de Aplicação dos CIF Custos Indiretos $190.000 M. O. D. Totais _____$22.950 Taxa Aplic. CIF $8,2789 / mod 47
  • 48.
    Os Custos IndiretosAplicados ficam: Quadro 07: Aplicação dos CIF Unitário Total Camisetas $4,14 $74.510 Vestidos $8,28 $34,771 Calças $6,21 $80.719 Total 190.000 Podemos agora elaborar o seguinte quadro resumo: Quadro 08: Camisetas Vestidos Calças Custos Diretos $3,75 $5,75 $4,25 Custos Indiretos $4,14 $8,28 $6,21 Custo Total $7,89 $14,03 $10,46 Preço da Venda $10,00 $22,00 $16,00 Lucro Bruto Unitário $2,11 $7,97 $5,54 Margem % 21,1% 36,2% 34,6% Ordem de Lucratividade 3º 1º 2º Conforme pode-se observar, o produto com maior margem bruta unitária é o vestido tanto em valor absoluto ($7,97) quanto em termos relativos (36,2%) . As calças possuem o segundo maior lucro bruto tanto em valores absolutos, quanto em termos percentuais. Veja que neste caso as camisetas figuram em último lugar, tanto no valor do lucro bruto quanto na margem. Por fim, iremos elaborar a seguinte Demonstração do Resultado, levando-se em consideração que toda a produção do mês tinha sido vendida. Quadro 09: Demonstração do Resultado Camisetas Vestidos Calças Total Vendas $180.000 $92.400 $208.000 $480.400 Custos dos Produtos Vendidos $142.010 $58.921 $135.969 $336.900 Tecido $54.000 $16.800 $39.000 $109.800 Aviamentos $4.500 $3.150 $6.500 $14.150 Mão-de-obra Direta _$9.000 _$4.200 _$9.750 _$22.950 Subtotal C. Diretos $67.500 $24.150 $55.250 $146.900 Custos Indiretos $74.510 $34.771 $80.719 $190.000 Lucro Bruto $37.990 $33.479 $72.031 $143.500 Despesas Administrativas - - - $50.000 Despesas com Vendas - - - $67.020 Lucro Antes do IR - - - $26.480 48
  • 49.
    Solução com Departamentalização No item anterior, custeamos os produtos utilizando o Método de Custeio por Absorção, porém sem a utilização da Departamentalização, baseando-nos somente no custo da mão-de-obra direta para efeito de rateio. Agora, iremos custear aqueles mesmos produtos utilizando a Departamentalização. Para tanto, apresentamos abaixo a relação dos departamentos da área de produção da empresa: Departamentos Envolvidos De Produção: De Apoio: Corte e Costura Compras Acabamento Almoxarifado Adm Produção Ressaltamos que, para fins unicamente didáticos, a estrutura utilizada neste modelo foi “enxugada”, não apresentando departamentos, tais como Manutenção, Criação e Modelagem etc. para simplificar o entendimento dos novos conceitos a serem introduzidos nos itens posteriores. 49
  • 50.
    Quadro 10: MAPA DE RATEIO DOS CIF AOS DEPARTAMENTOS DE PRODUÇÃO Totais APOIO De Produção Compras Almoxarifado Adm. Produção Corte e Costura Acabamento Aluguel $4.200 $4.600 $4.200 $6.000 $5.000 $24.000 Energia Elétrica $6.500 $5.500 $5.000 $14.000 $11.000 $42.000 Salários Pés. Supervisão $3.900 $3.350 $5.250 $7.000 $5.500 $25.000 Mão-de-obra Indireta $5.000 $3.400 $6.700 $12.000 $7.900 $35.000 Depreciação $4.000 $4.500 $4.900 $9.500 $9.100 $32.000 Material de Consumo $2.000 $1.000 $1.800 $4.200 $3.000 $12.000 Seguros _$2.400 _$6.000 _$2.000 _$4.900 _$4.700 _$20.000 Subtotal 1 $28.000 $28.350 $29.850 $57.600 $46.200 $190.000 Rateio Compras _($28.000) _$6.000 _$5.000 _$9.500 _$7.500 _0 Subtotal 2 0 $34.450 $34.850 $67.100 $53.700 $190.000 Rateio Almoxarifado 0 _($34.350) _$8.000 _$11.950 $14.400 0 Subtotal 3 0 0 $42.850 $79.050 $68.100 $190.000 Rateio Adm Produção 0 0 ($42.850) _$23.950 _$18.900 0 Total Deptos. Prod. 0 0 0 $103.000 $87.000 $190.000 N° de Horas Produtivas 18.740 h 9.120 h Custo por Hora 5,4963 $ / h 9,5395 $ / h 50
  • 51.
    Conforme a técnicamostrada, apresentamos um possível mapa de rateio dos Custos Indiretos aos departamentos da fábrica, com o conseqüente rateio dos custos dos departamentos de apoio aos de produção. Lembramos que outros resultados poderiam ser obtidos caso os critérios de rateio utilizados fossem diferentes. Com o custo por hora de cada departamento de produção, podemos apurar o CIF a ser aplicado em cada unidade de produto com base nas informações de tempo de produção do Quadro 11, conforme segue: Quadro 11: Custos Indiretos Unitários Corte e Costura Acabamento Total Camisetas 1,65 1,43 3,08 Vestidos 3,85 5,72 9,57 Calças 4,40 2,86 7,26 Podemos agora elaborar o seguinte quadro-resumo dos produtos, segundo o método apresentado acima: Quadro12: Quadro-resumo – Com Departamentalização Camisetas Vestidos Calças Custos Diretos $3,75 $5,75 $4,25 Custos Indiretos $3,08 $9,57 $7,26 Custo Total $6,83 $15,32 $11,51 Preço da Venda $10,00 $22,00 $16,00 Lucro Bruto Unitário $3,17 $6,68 $4,49 Margem % 31,7% 30,4% 28,1% Ordem de Lucratividade 1º 2º 3° Os vestidos ainda continuam com o maior lucro bruto por unidade, porém sua margem bruta, em termos percentuais, não é mais alta, passando agora para o segundo lugar. 51
  • 52.
    Vejamos a demonstraçãodo Resultado. Quadro 13: Demonstração do Resultado Camisetas Vestidos Calças Total Vendas $180.000 $92.400 $208.000 $480.400 Custos dos Produtos Vendidos $122.936 $64.348 $149.615 $336.900 Tecido $54.000 $16.800 $39.000 $109.800 Aviamentos $4.500 $3.150 $6.500 $14.150 Mão-de-obra Direta _$9.000 _$4.200 _$9.750 _$22.950 Subtotal Diretos $67.500 $24.150 $55.250 $146.900 Corte e Costura $29.680 $16.159 $57.161 $103.000 Acabamento $25.757 $24.039 $37.204 $87.000 Subtotal CIF $55.436 $40.198 $94.365 $190.000 Lucro Bruto $57.064 $28.052 $58.385 $143.500 Despesas Administrativas - - - $50.000 Despesas com Vendas - - - $67.020 Lucro Antes do IR - - - $26.480 Lembramos que os cálculos foram efetuados com todas as casas decimais, podendo haver diferenças caso os mesmos sejam efetuados com casas arredondadas. 52
  • 53.
    APLICAÇÃO DO SISTEMADE CUSTEIO ABC AO EXEMPLO ANTERIOR No caso do nosso exemplo, vamos admitir que foram selecionadas as seguintes atividades: Departamentos Atividades Compras Comprar Matérias Desenvolver Fornecedores Almoxarifado Receber Materiais Movimentar Materiais Administração da Produção Programar Produção Controlar Produção Corte e Costura Cortar Costurar Acabamento Acabar Despachar Produtos Quadro 14:Levantamento das Atividades Relevantes dos Departamentos É importante observar que para cada atividade devemos atribuir o respectivo custo e um direcionador. Quadro 15:Levantamento dos Custos de Atividades Departamentos Atividades Custos Compras Comprar Material 16.000 Desenvolver Fornecedores 12.000 Total 28.000 Almoxarifado Receber Materiais 12.350 Movimentar Materiais 16.000 Total 28.350 Administração da Produção Programar Produção 16.000 Controlar Produção 13.850 Total 29.850 Corte e Costura Cortar 29.000 Costurar 28.600 Total 57.600 Acabamento Acabar 14.000 Despachar Produtos 32.200 Total 46.200 53
  • 54.
    Quadro 16:Levantamento dosDirecionadores de Atividades Departamento Atividades Direcionadores Compras Comprar Materiais Nº de Pedido Desenvolver Fornecedores Nº de Fornecedores Almoxarifado Receber Materiais Nº de Recebimentos Movimentar Materiais Nº de Requisições Administração da Produção Programar Produção Nº de Produtos Controlar Produção Nº de lotes Corte e Costura Cortar Tempo de Corte Costurar Tempo de Costura Acabamento Acabar Tempo de Acabamento Despachar Produtos Apontamento de Tempo Para a atividade Comprar Materiais, admite-se que os produtos são homogêneos, o direcionador a ser utilizado é o número de pedidos de compra de material. Há casos em que os pedidos têm características muito diferentes uns dos outros. Nestes casos, deve-se procurar outra medida de atividade, tal como o tempo gasto por pedido, já que o “número de pedidos”, não representa o esforço requerido. Para a atividade Desenvolver Fornecedores, o direcionador escolhido foi o número de fornecedores para cada item de material (que é facilmente identificável com o produto). Assim, se um produto possui mais fornecedores do que outro, este produto “recebe” mais custo desta atividade do que um produto que possua menos fornecedores. Para a atividade Receber Materiais, o direcionador é o número de recebimentos, também facilmente identificável com os produtos. A atividade Movimentar Materiais será direcionada aos produtos conforme o número de requisições do departamento de produção ao almoxarifado. Poderia ser também o peso de cada requisição. Programar a Produção será direcionada, de acordo com o número de linhas de produtos. No caso, chegou-se a conclusão de que a melhor medida de saída desta atividade era o número de itens de produtos a programar. A atividade Controlar a Produção terá como direcionador o número de lotes produzidos. Admitiu-se que o esforço exigido desta atividade estava relacionado ao número de lotes produzidos, portanto, a serem controlados. 54
  • 55.
    Para as atividadesCortar e Acabar, os direcionadores são os tempos gastos em cada produto para que a atividade seja efetuada. Para a atividade Despachar Produtos, teremos como direcionador um levantamento do tempo gasto com os despachos através do preenchimento de relatório de tempo gasto pelo funcionário. Quadro 17: Direcionadores de Custos das Atividades Camisetas Vestidos Calças Total Nº de pedidos compra 150 400 200 750 N° de fornecedores 2 6 3 11 N° de recebimentos 150 400 200 750 N° de requisições 400 1.500 800 2.700 N° de produtos 1 1 1 3 N° de lotes 10 40 20 70 Horas utilizadas para cortar 2.160 h 882 h 2.600 h 5.642 h Horas utilizadas para costurar 3.240 h 2.058 h 7.800 h 13.098 h Horas utilizadas para acabar 2.700 2.520 3.900 9.120 Apontamento de tempo 25 h 50 h 25 h 100 h Agora só nos falta então calcular o custo do produto. A seqüência de cálculos é: ♦ Custo da atividade atribuído ao produto = custo unitário do direcionador x n° de direcionadores do produto Por exemplo, a atividade Comprar Materiais, para as camisetas, ficaria: ♦ Custo da atividade atribuído ao produto = 21,3333 $ /pedido x 150 pedidos = $3.200 55
  • 56.
    Não demonstraremos aquio cálculo efetuado para todas as atividades, mas apresentamos, abaixo, o quadro com os custos unitários: Quadro 18: Custos Unitários Camisetas Vestidos Calças Comprar Materiais $0,1778 $2,0317 $0,3282 Desenvolver Fornecedores $0,1212 $1,5584 $0,2517 Receber Materiais $0,1372 $1,5683 $0,2533 Movimentar Materiais $0,1317 $2,1164 $0,3647 Programar Produção $0,2963 $1,2698 $0,4103 Controlar Produção $0,1099 $1,8844 $0,3044 Cortar $0,6168 $1,0794 $1,0280 Costurar $0,3930 $1,0699 $1,3101 Acabar $0,2303 $0,9211 $0,4605 Despachar Produtos $0,4472 $3,8333 $0,6192 Total $2,6614 $17,3328 $5,3305 O quadro-resumo fica: Quadro 19: Quadro-resumo – Departamentalização com ABC Camisetas Vestidos Calças Custos Diretos $3,75 $5,75 $4,25 Custos Indiretos $2,66 $17,33 $5,33 Custo Total $6,41 $23,08 $9,58 Preço da Venda $10,00 $22,00 $16,00 Lucro Bruto Unitário $3,59 ($1,08) $6,42 Margem % 35,9 - 4,9% 40,1% Ordem de Lucratividade 2° 3º 1° Os vestidos, que no rateio direto (sem departamentalização), apresentavam a maior margem bruta (36,2%), passaram, com a departamentalização, para o segundo lugar, com margem bruta de 30,4%. Agora, com o ABC passam a apresentar margem negativa de – 4,9%! Este fenômeno (produtos que se pensava serem lucrativos com o custeio tradicional revelarem-se deficitários com o uso do ABC) é comum sempre que ocorrerem os seguintes fatores: a) alta proporção de custos indiretos nas atividades de apoio; e b) diversidade de produtos, notadamente no que se refere à complexidade e a diferentes volumes de produção. 56
  • 57.
    Nessas circunstâncias, osprodutos mais complexos fabricados em baixos volumes revelar-se-ão,com o ABC, menos lucrativos do que se pensava que fossem. Inversamente, os produtos mais simples, fabricados em altos volumes, apresentarão margens maiores. Isso ocorre porque, nos chamados sistemas tradicionais de custeio, as bases de rateio (geralmente medidas de volume) não refletem o real consumo de recursos pelos produtos. Não ocorrendo os fatores a e b citados, isto é, sendo os custos indiretos relativamente baixos e a produção padronizada, não haverá diferenças significativas entre os métodos. Entretanto, acreditamos que o ABC dá mais transparência à análise dos custos, além de outras vantagens que serão vistas. Quadro 20: Demonstração do Resultado Camisetas Vestidos Calças Total Vendas $180.000 $92.400 $208.000 $480.400 Custos dos Produtos Vendidos $115.406 $96.948 $124.546 $336.900 Tecido $54.000 $16.800 $39.000 $109.800 Aviamentos $4.500 $3.150 $6.500 $14.150 Mão-de-obra Direta _$9.000 _$4.200 _$9.750 _$22.950 Subtotal Diretos $67.500 $24.150 $55.250 $146.900 Comprar Materiais $3.200 $8.533 $4.267 $16.000 Desenvolver Fornecedores $2.182 $6.545 $3.273 $12.000 Receber Materiais $2.470 $6.587 $3.293 $12.350 Movimentar Materiais $2.370 $8.889 $4.741 $16.000 Programar Produção $5.333 $5.333 $5.333 $16.000 Controlar Produção $1.979 $7.914 $3.957 $13.850 Cortar $11.102 $4.533 $13.364 $29.000 Costurar $7.075 $4.494 $17.032 $28.600 Acabar $4.145 $3.868 $5.987 $14.000 Despachar Produtos _$8.050 _$16.100 _$8.050 _$32.200 Subtotal Atividades (CIF) $47.906 $72.798 $69.296 $190.000 Lucro Bruto $64.594 ($4.548) $83.454 $143.500 Despesas Administrativas - - - $50.000 Despesas com Vendas - - - $67.020 Lucro Antes do IR - - - $26.480 Uma Comparação dos Resultados Apresentamos a seguir dois gráficos comparando a margem bruta de cada produto de acordo com os três diferentes cálculos de custo apresentados. O primeiro mostra a variação dos custos dos produtos de acordo com os diferentes cálculos de custo: 57
  • 58.
    Margem Bruta dosProdutos 50% Sem 40% Departamentalização 30% Com 20% Departamentalização 10% Departamentalização 0% com ABC CAMISETA VESTIDO CALÇA -10% O segundo gráfico a ser apresentado é o mesmo que o anterior só que com outra disposição, de forma a indicar a variação na ordem da lucratividade dos mesmos: Margem Bruta dos Produtos 50% 40% 30% camisa vestido calça 20% 10% 0% Departamentalização Departamentalização Departamentalização -10% Com ABC Com Sem 58
  • 59.
    EXERCICIOS 1. Os Supermercados BARATÃO querendo saber se existe distorção nos custos de seus produtos, deseja implementar o sistema de custeio ABC para três linhas de produto – assados, leite e sucos de frutas, e alimentos congelados. As receitas, o custo das mercadorias vendidas, os custos de suporte à loja e a utilização da área de atividade das três linhas de produto são: ASSADOS LEITE E SUCOS PRODUTOS DE FRUTAS CONGELADOS Dados financeiros - Receitas R$ 57.000 R$ 63.000 R$ 52.000 - Custo das mercadorias vendidas R$ 38.000 R$ 47.000 R$ 35.000 - Suporte à loja * R$ 11.400 R$ 14.100 R$ 10.500 Utilização das áreas de atividades (direcionador de custo) em quantidades Compra (ordens de compra) 30 25 13 Entrega (entregas) 98 36 28 Estocagem na prateleira (horas) 183 166 24 Suporte ao cliente (itens vendidos) 15.500 20.500 7.900 * Os custos de suporte (CUSTOS INDIRETOS) à loja foram rateados de forma arbitrária com base no custo das mercadorias vendidas, conforme valores acima já calculados por conta de rateio. Sabendo os direcionadores de recursos e suas respectivas quantidades, pede-se: a) Utilize o sistema de custeio anterior para montar um relatório de rentabilidade por linha de produto dos Supermercados BARATÃO. b) Utilize o sistema ABC (compra a R$ 100,00 por ordem de compra, entrega a R$ 80,00 por entrega efetuada, estocagem na prateleira a R$ 20,00 por hora e suporte ao cliente a R$ 0,20 por item vendido) para montar um relatório de rentabilidade por linha de produto dos Supermercados BARATÃO. c) O que o sistema ABC no item 2 fornece de novo aos gerentes dos Supermercados BARATÃO? 2. Determinada empresa dedica-se a fabricação de dois produtos, com as seguintes características de custos unitários: PRODUTO A PRODUTO B Material Direto 20,00 25,00 Mão de Obra Direta 10,00 6,00 O volume de produção e vendas é de 12.000 unidades do produto A e de 4.000 unidades do produto B, por período, e os preços de venda são R$ 80,00 e R$ 95,00 respectivamente. Os custos indiretos de fabricação totalizam R$ 500.000,00 por período. 59
  • 60.
    Através de entrevistas,análise de dados na contabilidade etc, verificou-se que os custos indiretos referiam-se as seguintes atividades: ATIVIDADE CUSTO EM REAIS (R$) Inspecionar materiais 60.000 Armazenar materiais 50.000 Controlar estoques 40.000 Processar máquinas e mantê-las em funcionamento 150.000 Engenharia de Processos 200.000 Total 500.000 O levantamento dos dados físicos relativos as atividades revelou o seguinte: PRODUTO A PRODUTO B Numero de lotes inspecionados e armazenados 5 10 Número de horas-máquina 4.000 6.000 Dedicação do tempo dos engenheiros 25% 75% Pede-se: a) Calcular o custo e a margem bruta de cada produto pelo sistema tradicional (rateio a base de MOD); b) IDEM ao item anterior, porém pelo CUSTEIO BASEADO EM ATIVIDADE. 3. A Batatada Ltda. industrializa batatas fatiadas em sua fábrica altamente automatizada em Quatis. Durante muitos anos ela produziu batatas apenas para o comércio varejista, onde a qualidade do seu produto gozava de excelente reputação, mas, recentemente, começou a colocar seu artigo também no mercado institucional, que abrange hospitais, refeitórios e alojamentos universitários. A penetração neste mercado foi muito mais lenta do que o esperado. O sistema de custos em uso na Batatada Ltda. possui uma única categoria de custo direto (materiais diretos, ou seja, as batatas cruas) e um único centro de custos indiretos (suporte à produção). Os custos de suporte à produção são rateados com base no peso de batatas fatiadas processadas. O custo total real, em 19_7, da produção de 1.000.000 kg de batatas fatiadas (900.000 kg para o mercado varejista e 100.000 kg para o institucional) foi: Materiais diretos consumidos R$ 150.000,00 Suporte à produção R$ 983.000,00 O sistema atual de custeio não faz distinção entre batatas fornecidas ao mercado varejista ou ao mercado institucional. No final de 19_7, a Batatada Ltda. perdeu a concorrência de um grande contrato oficial no mercado institucional: sua proposta foi 30% superior à da vencedora. Foi um choque, pois a proposta da Batatada Ltda. incluía margem mínima de lucro. Além disso, a fábrica em Quatis era amplamente reconhecida como a mais eficiente do ramo. Em decorrência do processo de revisão de sua proposta perdedora, a Batatada Ltda. decidiu explorar vários meios de aperfeiçoamento do seu sistema de custeio. Primeiramente identificou que R$ 188.000,00 dos R$ 983.000,00 diziam respeito aos materiais de embalagem que podiam ser atribuídos à tarefas individuais (R$ 180.000 para varejo e R$ 8.000,00 para o mercado institucional), os quais agora passarão a ser classificados como material direto. Os R$ 150.000,00 de materiais diretos consumidos foram assim classificados: R$ 135.000,00 para o varejo e R$ 15.000, 00 para o institucional. Em segundo lugar, a Idaho empregou o sistema ABC para examinar a diferença na maneira como os dois produtos (batatas fatiadas para o varejo e para o mercado institucional) 60
  • 61.
    usavam a áreade suporte. A conclusão foi de que poderiam ser identificadas três atividades e que diferentes utilizações ocorriam em duas delas. O custo indireto por kg de produto acabado em cada área de atividade é o seguinte: Área de atividade Batatas Fatiadas Batatas Fatiadas (Varejo) (Mercado Institucional) Limpeza R$ 0,12 R$ 0,12 Fatiamento R$ 0,24 R$ 0,15 Embalagem R$ 0,48 R$ 0,12 Não havia nenhum saldo inicial ou final de qualquer estoque (materiais, produtos em elaboração ou produtos acabados). Pede-se: a) Calcular o custo por kg das batatas Idaho de acordo com o sistema corrente de custeio, ou seja, pelo sistema de custeio que levou a empresa a perder a concorrência. b) Determinar, segundo o sistema de custeio baseado em atividades (Custeio ABC), o custo por kg das batatas fatiadas para o varejo e para o marcado institucional. 61
  • 62.
    6. CUSTEIO BASEADOEM ATIVIDADES (ABC) – ABORDAGEM GERENCIAL E GESTÃO ESTRATÉGICA DE CUSTOS Vimos uma primeira abordagem do Custeio Baseado em Atividades (ABC). Ali utilizamos um conceito de atividade limitado ao contexto de cada departamento, numa visão exclusivamente funcional e de custeio de produto. Esta visão conhecida como primeira versão ou primeira geração do ABC. Na abordagem anterior o objetivo era o custeio de produto para fins de avaliação de estoques para atender às legislações fiscal e societária. Por essa razão é que se permitiu a inclusão de custos fixos estruturais no custo das atividades. Também, lá admitimos o uso de rateios quando não fosse possível a alocação direta ou rastreamento. Porém, alertamos para o perigo que esses procedimentos podem representar para certas decisões. O ABC é na realidade, uma ferramenta de gestão de custos, muito mais do que de custeio do produto. Vamos analisar o ABC através de uma abordagem mais ampla e mais consistente com sua real dimensão. Segunda Geração do ABC A segunda versão ou geração do ABC foi concebida de forma a possibilitar a análise de custos sob duas visões: a) a visão econômica de custeio, que é uma visão vertical, no sentido de que apropria os custos aos objetos de custeio das atividades realizadas em cada departamento; e b) a visão de aperfeiçoamento de processos, que é uma visão horizontal, no sentido de que capta os custos dos processos através das atividades realizadas nos vários departamentos funcionais. A visão vertical de custeio fornece basicamente os mesmos dados que já estavam contemplados na primeira versão do ABC. A visão horizontal, de aperfeiçoamento de processos, reconhece que um processo é formado por um conjunto de atividades encadeadas, exercidas através de vários departamentos da empresa. Esta visão horizontal permite que os processos sejam analisados, custeados e aperfeiçoados através da melhoria de desempenho na execução das atividades. 62
  • 63.
    Os sistemas tradicionaisgeralmente refletem os custos segundo a estrutura organizacional da empresa, na maioria dos casos estrutura funcional. O ABC, nesta visão horizontal, procura custear processos; e os processos são, via de regra, interdepartamentais, indo além da organização funcional. O ABC, assim, pode ser visto como uma ferramenta de análise dos fluxos de custos, e quanto mais processos interdepartamentais houver na empresa, tanto maiores serão os benefícios do ABC. Uma observação importante: quando se tem por objetivo calcular os custos dos processos, é preciso decidir sobre a inclusão, ou não, nos custos das atividades que compõem os processos, de determinados itens de custos diretamente alocáveis a produtos ou linhas, como, por exemplo, materiais diretos, sucatas, refugos, comissões etc. Para se ter uma visão talvez mais esquemática veja-se o seguinte: normalmente a empresa é dividida em Departamentos (logo a seguir, representados pelas colunas); mas as atividades acontecem dentro dos Departamentos (representadas pelas linhas). Uma atividade não necessariamente é executada dentro de um único departamento, e quando isto ocorre ela pode ser, na maioria das vezes, dividida em subatividades. Por exemplo, dentro de Departamento Financeiro, efetua-se a atividade de efetuar o pagamento dos fornecedores; só que essa atividade faz parte do processo de pagar fornecedores que é composto por outras atividades além desta. Talvez a área de Compras produza um documento que vá ser enviado ao Departamento financeiro para autorizar o pagamento. Com isso, o processo completo de pagar o fornecedor começa na área de Compras e se completa no Departamento Financeiro. Com isso, se se quiser conhecer o custo total do processo “pagar fornecedores”, é necessário somar, “na horizontal” custos incorridos em dois departamentos diferentes, ou seja, soma-se os custos das atividades envolvidas no processo. Suponha-se um “pedaço” da empresa assim representado: Depto. Depto. Análise de Depto. Depto. Compras Crédito Vendas Financeiro Emitir Pedido xxxxxxxxxx Autorizar Pagamento xxxxxxxxxx Efetuar Pagamento Autorizar Crédito xxxxxxxxxx xxxxxxxxxx Receber Pedido xxxxxxxxxx Autorizar Venda xxxxxxxxxx Efetuar Venda xxxxxxxxxx Comunicar Depto. xxxxxxxxxx Fin. Efetuar Recebimento xxxxxxxxxx 63
  • 64.
    Nessa visão bastantesimples tem-se: o Departamento de Análise de Crédito tem uma única atividade. O de Compras tem uma atividade que começa e termina nele (emitir pedido) (atenção, essa atividade é uma parte do Processo de Compra que deve ter sido iniciado na área da Fábrica ou da Administração de onde partiu a requisição). Esse Departamento de Compras tem outras atividades que é autorizar o pagamento aos fornecedores; mas essa atividade é completada no Departamento Financeiro. Assim, o processo de pagar fornecedores é formado pelo que se faz em Compras e no Financeiro. O Departamento de Vendas possui quatro atividades, que fazem parte de um processo que se inicia aqui e termina no Departamento Financeiro; afinal, o processo total de receber dos clientes começa com o aviso de Vendas ao Financeiro e com a efetiva cobrança por parte deste. Vê-se então que as atividades e processos estão acontecendo “na horizontal” enquanto que as estruturas tradicionais, em Departamentos, são vistas mais na forma “vertical”. Veremos com mais detalhes o custeamento de processos em itens posteriores. ABC e Reengenharia Nesta segunda versão, o ABC deveria ser sempre implementado através de uma análise de processos, e as informações por eles geradas servem para auxiliar a gestão de processos. Ao analisar os processos para identificar e selecionar os direcionadores de custos, o ABC poderá, já na fase de implementação, propiciar economias que justifiquem a relação custo-beneficio do projeto. Assim, a implantação de um sistema de custo baseado nos conceitos do ABC pode dar origem a uma reengenharia de processos. O caminho inverso também é possível: uma empresa que esteja envolvida no projeto de reengenharia pode desejar conhecer os custos das atividades dos processos e avaliar as economias obtidas, e daí, a necessidade de um sistema de custos por atividades. O ABC pode ser, então, um instrumento de mudanças. É necessário, porém, que as pessoas tenham disposição e motivação para promover essas mudanças. ABC e Análise de Valor A análise de custos propiciada pelo ABC pode ser completada pela análise de valor das atividades e dos processos. Essa análise de valor deve ser realizada sempre sob a ótica do cliente, interno ou externo, isto é, daquele que recebe e utiliza o bem ou serviço gerado pela atividade. 64
  • 65.
    Neste sentido oABC propõe que os custos sejam reportados por atividades, classificando-as em atividades que adicionam ou não valor para o cliente (interno ou externo). Atividades que não adicionam valor são aquelas que poderiam ser eliminadas sem afetar os atributos do produto ou serviço. Esse julgamento é um tanto quanto subjetivo; porém, a certo consenso em relação a algumas atividades que não agregam valor, como por exemplo: inspecionar, conferir, retrabalhar, armazenar, movimentar materiais etc. ABC e Gestão baseada em Atividades A Gestão baseada em atividades apóia-se no planejamento, execução e mensuração do custo das atividades para obter vantagens competitivas; utiliza o Custeio Baseado em Atividades e caracteriza-se por decisões estratégicas como: Alterações no mix de produtos. Alterações no processo de formação de preços. Alterações nos processos. Redesenho de produtos. Eliminação ou redução de custos de atividades que não agregam valor. Eliminação de desperdícios. Elaboração de orçamentos com base em atividades etc. Definição do Escopo do Projeto ABC Como se pôde ver nos itens anteriores, um projeto de implementação de ABC pode propiciar ampla gama de informações. É fundamental definir claramente o escopo do projeto, que pode incluir itens como: Custeio de produtos, linhas ou famílias de produtos. Inclusão ou não de gastos com vendas e administração dos custos dos produtos, linhas ou famílias. Custeio de processos. Custeio de canais de distribuição. Custeio de clientes, mercados e segmentos de mercado. Análise de lucratividade desses objetos custeados. Utilização de custos históricos ou pré-determinados. Se será também sistema de acumulação ou apenas de análise de custos. Se o sistema será recorrente ou de uso apenas periódico etc. 65
  • 66.
    Voltando à AbordagemInicial - Custeio Baseado em Atividades (ABC) Vamos retomar o exemplo utilizado na Abordagem Inicial e a ele aplicar, agora conceitos mais amplos do Custeio baseado em Atividades. Suponhamos que a empresa tenha tomado duas decisões na definição do escopo do projeto: a) que incluiria as atividades de vendas e administração no custo dos produtos, e; b) que custearia também, os principais processos. Observe que a inclusão das despesas no “custo” dos produtos faz-se apenas no campo gerencial, pois contraria os Princípios Fundamentais da Contabilidade e as Legislações Societária e Fiscal. É importante salientar, também que os três produtos trabalhados no exemplo procuram ilustrar, na realidade, diferentes linhas ou famílias de produtos. Custeando Produtos O primeiro passo é o levantamento das atividades das áreas de administração e de vendas, seus “custos” e respectivos direcionadores. As atividades consideradas relevantes foram: Quadro 21: Levantamento das Atividades das Áreas Não Produtivas Áreas Atividades Administração Efetuar Registros Fiscais Pagar Fornecedores Receber Faturas Vendas Visitar clientes Emitir pedidos Seguindo a mesma linha de raciocínio apresentada, devemos agora, através dos direcionadores de recursos, “abrir” os valores de Despesas Administrativas e Despesas com Vendas em seus componentes, tais como aluguel, energia elétrica, salários, etc alocando as parcelas destes “custos” às atividades contidas dentro das áreas acima. Esta abertura do saldo total de despesas com administração e vendas já deve fazer parte do plano de contas de um bom sistema de contabilidade. Pode ser necessária alguma adaptação neste sistema para uma formação ideal dos “custos” das atividades acima. Pode ocorrer também necessidade de rateio de despesas contabilizadas em uma área para as demais; no caso da energia elétrica, por exemplo, pode a fatura estar 66
  • 67.
    totalmente lançada comodespesa administrativa, sendo que parte desta energia também foi consumida pelo pessoal da área de vendas. Não apresentaremos os cálculos por entendermos não ser necessário ao entendimento do conceito apresentado, além de, já terem sido apresentados os mesmos conceitos a serem aqui utilizados (direcionadores de recursos e de atividades), só que aplicados aos “custos” não produtivos. A maneira de definir atividades das áreas fora da produção e seus custos se dá através da mesma técnica utilizada para os departamentos produtivos: identificação dos componentes do custo total (aluguel, energia etc) e alocação de parcelas destes componentes às atividades. Assim, as atividades acima ficam custeadas da seguinte forma: Quadro 22: Levantamento dos Custos das Atividades Não Produtivas Área Atividades Custos Administração Efetuar Registros Fiscais $7.000 Pagar Fornecedores $10.000 Receber Faturas $33.000 Total $50.000 Vendas Visitar Clientes $30.000 Emitir Pedidos $13.000 Total $43.000 Note que as comissões não estão lançadas como despesa de venda, uma vez que são totalmente identificáveis com os produtos. O próximo passo é definir os direcionadores de atividades, ou seja, aqueles que levam o custo das atividades para os produtos, bem como o “consumo” destes direcionadores pelos produtos. Os direcionadores utilizados são: Quadro 23: Levantamento dos Custos das Atividades Não Produtivas Área Atividades Direcionadores Administração Efetuar Registros Fiscais N° de registros entrada e saída Pagar Fornecedores N° de cheques emitidos Receber Faturas N° de faturas emitidas Vendas Visitar Clientes N° de visitas Emitir Pedidos N° de pedidos venda 67
  • 68.
    Lembramos que asatividades que aqui apresentamos são propositadamente sucintas como forma de facilitar o acompanhamento do raciocínio. Por exemplo, a atividade Efetuar Registros Fiscais poderia ser subdividida em registros de entrada, saída, controle de impostos etc., bem como uma atividade Administrar Recursos Financeiros poderia ser composta pelas subatividades de pagar faturas e receber pagamentos etc. Já o “consumo” dos direcionadores pelos produtos é: Quadro 24: Camisetas Vestidos Calças Total N° de registros entrada e 600 700 800 2.100 saída N° de cheques emitidos 200 275 500 975 N° de faturas emitidas 200 250 360 810 N° de visitas 150 250 600 1.000 N° de pedidos venda 250 300 400 950 De posse desses dados podemos apurar o custo unitário total de cada produto conforme a técnica explanada no item Atribuição dos Custos das Atividades aos Produtos, uma vez que as atividades dos departamentos produtivos já foram custeadas. Quadro 25: Custos Unitários Totais Camisetas Vestidos Calças Comprar Materiais $0,1778 $2,0317 $0,3282 Desenvolver Fornecedores $0,1212 $1,5584 $0,2517 Receber Materiais $0,1372 $1,5683 $0,2533 Movimentar Materiais $0,1317 $2,1164 $0,3647 Programar Produção $0,2963 $1,2698 $0,4103 Controlar Produção $0,1099 $1,8844 $0,3044 Cortar $0,6168 $1,0794 $1,0280 Costurar $0,3930 $1,0699 $1,3101 Acabar $0,2303 $0,9211 $0,4605 Despachar produtos $0,4472 $3,8333 $0,6192 Subtotal Produtivos $2,6614 $17,3328 $5,3305 Efetuar Reg. Fiscais $0,1111 $0,5556 $0,2051 Pagar Fornecedores $0,1140 $0,6716 $0,3945 Receber Faturas $0,4527 $2,4250 $1,1282 Visitar Clientes $0,2500 $1,7857 $1,3846 Emitir Pedidos $0,1901 $0,9774 $0,4211 Comissões $0,5000 $1,1000 $0,8000 Subtotal não Produtivos $1,6178 $7,5153 $4,3335 Total $4,2792 $24,8481 $9,6640 68
  • 69.
    Vejamos o QuadroResumo dos produtos: Quadro 26: Quadro Resumo - ABC Camisetas Vestidos Calças Custos Diretos $3,75 $5,75 $4,25 Custos das Atividades $4,28 $24,85 $9,67 Custo Total $8,03 $30,60 $13,92 Preço da Venda $10,00 $22,00 $16,00 Lucro Unitário $1,97 ($8,60) $2,08 Margem % 19,7% - 39,1% 13,0 Ordem de Lucratividade 1° 3° 2° Como vimos em Custeio Baseado em Atividades – Abordagem Inicial, a mudança nos métodos de custeio altera não só o custo dos produtos como também a ordem de lucratividade dos mesmos. Podemos notar que entre os métodos ABC (primeira e segunda versão) há uma diferença na ordem de lucratividade, pois pelo segundo as camisetas passam a ser mais lucrativas do que as calças, ocorrendo o inverso na primeira versão do ABC. Apresentaremos a seguir o gráfico que demonstra a mudança na ordem de lucratividade dos produtos: Margens dos Produtos 50% 40% 30% 20% camisa 10% vestido 0% calça ABC Departamentalização Departamentalização Departamentalização -10% Com ABC -20% Com Sem -30% -40% 69
  • 70.
    (ATENÇÃO: Os percentuaisapresentados no gráfico acima, a título de ABC, não são diretamente comparáveis com os demais métodos, uma vez que o custo total no ABC contém as despesas administrativas e com vendas. A classificação entre os produtos, porém, continua válida.) Uma análise mais detalhada das causas destas alterações pode ser efetuada, tanto em base dos processos ou mesmo das atividades. A análise dos dados fornecidos pelo ABC permite a ligação entre este e a Reengenharia das empresas. A Demonstração do Resultado ficaria então: Quadro 27: Demonstração do Resultado Camisetas Vestidos Calças Total Vendas $180.000 $92.400 $208.000 $480.400 Custos Diretos $67.500 $24.150 $55.250 $146.900 Tecido $54.000 $16.800 $39.000 $109.800 Aviamentos $4.500 $3.150 $6.500 $14.150 Mão-de-obra Direta _$9.000 _$4.200 _$9.750 _$22.950 Custo das Atividades $77.026 $104.362 $125.632 $307.020 Comprar Materiais $3.200 $8.533 $4.267 $16.000 Desenvolver Fornecedores $2.182 $6.545 $3.273 $12.000 Receber Materiais $2.470 $6.587 $3.293 $12.350 Movimentar Materiais $2.370 $8.889 $4.741 $16.000 Programar Produção $5.333 $5.333 $5.333 $16.000 Controlar Produção $1.979 $7.914 $3.957 $13.850 Cortar $11.102 $4.533 $13.364 $29.000 Costurar $7.075 $4.494 $17.032 $28.600 Acabar $4.145 $3.868 $5.987 $14.000 Despachar Produtos _$8.050 _$16.100 _$8.050 _$32.200 Subtotal Produtivos $47.906 $72.798 $62.296 $190.000 Efetuar Registros Fiscais $2.000 $2.333 $2.667 $7.000 Pagar Fornecedores $2.051 $2.821 $5.128 $10.000 Receber Faturas $8.148 $10.185 $14.667 $33.000 Visitar Clientes $4.500 $7.500 $18.000 $30.000 Emitir Pedidos $3.421 $4.105 $5.474 $13.000 Comissões _$9.000 _$4.620 _$10.400 _$24.020 Subtotal não Produtivos $29.120 $31.564 $56.335 $117.020 Lucro Antes do IR $35.474 ($36.112) $27.118 $26.480 Note-se que esta demonstração não contém separação em “despesas de vendas”, “administrativas”, “custo dos produtos vendidos” etc.; todas as despesas estão classificadas por atividades. Com isso teria sido possível chegar a este ponto sem que houvesse a figura da departamentalização . 70
  • 71.
    Além disso, oumelhor, por causa disso, o resultado final é o Lucro Antes do Imposto de Renda, ou seja, pode-se agora alocar esse imposto e chegar ao discutido conceito de lucro líquido por produto. Custeando Processos Uma das grandes vantagens do ABC frente a outros sistemas de custos mais “tradicionais” é que ele permite uma análise que não se restringe ao custo do produto, sua lucratividade ou não, sua continuidade ou não, etc., mas permite que os processos que ocorrem dentro da empresa também sejam custeados. Aliás, talvez aqui estejam seus maiores méritos. Uma vez que os processos são compostos por atividades que se inter-relacionam, tal análise permite uma visualização das atividades que podem ser melhoradas, reestruturadas ou até mesmo eliminadas dentro de um processo, de forma a melhorar o desempenho competitivo da empresa. A visão de processos é completamente diferente da visão verticalizada do departamento. Os processos são compostos por atividades que não necessariamente são desempenhadas dentro de um mesmo departamento. Assim, os processos são interdepartamentais, portanto horizontal na estrutura organizacional de uma empresa. Por exemplo, o processo de Compras seria composto pela seguinte seqüência de atividades: Desenvolver Fornecedores Comprar MP Pagar Fornecedores Pode ocorrer a situação em que uma atividade faça parte de mais de um processo. Quando isto ocorre é necessária uma verificação de quanto cada processo se utiliza desta atividade para que a alocação do custo desta seja feita de forma correta aos processos. Um exemplo prático disto é o caso da atividade Processar Contabilidade. Neste caso pode-se proceder de duas formas: substituição de uma atividade por suas subdivisões, , aumentando o nível do detalhamento (Processar Contabilidade substituída por Processar Compras, Processar Vendas, Processar Sistema de Custos,etc.), sendo que cada atividade nova terá seu respectivo direcionador de recurso; ou rateio do custo da atividade para suas 71
  • 72.
    subdivisões com autilização de algum tipo de direcionador, tal como o tempo gasto pelo pessoal da Contabilidade para efetuar cada tarefa da atividade. Pode ser que haja a necessidade de custear processos mais amplos, tal como o processo inteiro que vai desde o pedido de compra até o recebimento da matéria-prima. Neste caso trata-se de uma soma de processos e não de um novo processo. O Processo de Compras ficaria então custeado da seguinte forma: Quadro 28: Custo do Processo de Compras Atividade Compras Adm Geral Total Desenvolver Fornecedores $12.000 $12.000 Comprar Materiais $16.000 $16.000 Pagar Fornecedores $10.000 $10.000 Total $28.000 $10.000 $38.000 ABC e Custeio Variável Conforme já comentado, a grande crítica ao uso do ABC está no problema do rateio dos custos fixos. Por isso, muitos simplesmente o detestam. Na verdade, o uso do ABC é extraordinário em termos de identificar o custo das atividades e dos processos e de permitir uma visão muito mais adequada para a análise da relação custo/beneficio de cada uma dessas atividades e desses processos. Permite o levantamento do quanto se gasta em determinadas atividades, tarefas e processos onde não se agrega valor ao produto (manufaturado, na forma de serviços etc), mesmo que com a devida cautela em função da sempre permanente presença de algum nível de erro e mesmo de arbitrariedade nesses rateios. Todavia, é necessário lembrar que é absolutamente possível, viável e mesmo necessário ter a aplicação do ABC também dentro do conceito do Custeio Variável; ou seja, não existe nenhuma dificuldade maior, impossibilidade ou razão conceitual adversa para que se tenha a totalidade dos custos e despesas apurados pelo ABC completamente segregados em fixos e variáveis. Ou seja, pode-se chegar ao custo + despesa globais de um produto dividido em duas parcelas: a) os custos diretos + os custos e despesas indiretos variáveis de cada produto e b) os custos e despesas fixos apropriados por esse método. 72
  • 73.
    Assim, com inteligênciapode-se aproveitar do lado bom dos dois extremos: apropriação só dos custos e despesas variáveis (Custeio Direto ou Variável) e apropriação de todos os custos e despesas da empresa (ABC, neste caso). Na realidade, o conceito de Margem de Contribuição fica exatamente completo dessa forma, já que todos os custos e despesas variáveis de todas as naturezas (produção, vendas, administração, financiamento etc.) estarão totalmente alocados ao produto. É absolutamente incorreto dizer-se sempre que um método é, por definição, melhor do que o outro. Na realidade, um é melhor do que o outro em determinadas circunstâncias, para determinadas utilizações etc. O fundamental e desejável seria que a empresa tivesse sempre um sistema flexível suficiente que propiciasse todas as informações necessárias, que são basicamente as seguintes: 1. margem de contribuição de cada produto (custeio variável). 2. custo de produção de cada produto (custeio por absorção, de preferência com o rateio dos custos indiretos de fabricação pelo ABC – muito mais detalhado, analítico e com menor número de possíveis erros do que o tradicional rateio por departamentos). 3. soma de custo global (custos e despesas) de cada produto (ABC completo). Claro que nem sempre isso é possível, necessário e passível de ser financeiramente suportado pela empresa. Por isso muitas vezes há que se analisar as necessidades mais prementes e escolher-se entre as alternativas existentes. O importante, ressaltamos, é não ser uma atitude inflexível e talvez até obtusa de, por definição, ser sempre contra um determinado método de custeio. Todos têm, conforme já várias vezes explicitado, seus méritos e suas falhas, aliás, se um deles fosse absolutamente correto e completo os outros teriam simplesmente sumido da literatura e da vida prática. Outras Considerações sobre o ABC Os conceitos e a metodologia do Custeio Baseado em Atividades (ABC) aplicam-se também as empresas não-industriais, pois atividades ocorrem tanto em processos de manufatura quanto de prestação de serviços, Logo, é possível utilizar o ABC em instituições financeiras, concessionárias de serviços públicos (telecomunicações, energia e 73
  • 74.
    outras), hospitais, escolas,etc. Enfim, atividades e objetos de custeio são encontrados em todas as organizações, inclusive naquelas de fins não lucrativos. O ABC também se ajusta muito bem às indústrias que utilizam sistema de manufatura celular. O ABC pode ser implementado e sem interferir no sistema contábil corrente da empresa, isto é, pode ser um sistema paralelo; pode, também, ser utilizado apenas periodicamente. Neste caso, a periodicidade poderá ser preestabelecida ou ficar na dependência de fatores como: alteração no mix de produtos, na tecnologia de produção, no perfil de consumo de recursos pelas atividades ou destas pelos produtos etc. O ABC, por ser uma ferramenta eminentemente gerencial pode, também incorporar conceitos utilizados na gestão econômica, como custo de oportunidade, custo de reposição, depreciação diferente dos critérios legais etc. de Custos A expressão “Gestão Estratégica de Custos” vem sendo utilizada nos últimos tempos para designar a integração que deve haver entre processo de gestão de custos e o processo de gestão da empresa como um todo. Entende-se que essa integração é necessária para que as empresas possam sobreviver num ambiente de negócios crescentemente globalizado e competitivo. Em ambiente de competitividade global ganhou força principalmente a partir de meados da década de 70, quando empresas orientais passaram a concorrer mais fortemente em mercados ocidentais. No Brasil esse fenômeno vem ocorrendo, principalmente a partir desta década de 90, em função de maior abertura no mercado externo. Além da abertura de mercados, observa-se também o advento da utilização de modernas tecnologias de produção e de gestão empresarial como Just-in –Time, Total Quality Control, Total Quality Management, Flexible Manufacturing System, Computer Integrated Manafactiring, Computer Aided Manufacturing, Computer Manufacturing Design etc (JIT, TQC, FMS, CIM, CAM, CAD etc) Para sobreviver nesses mercados cada vez mais competitivos, a empresa precisa perseguir e alcançar altos níveis de qualidade, eficiência e produtividade, eliminando desperdícios e reduzindo custos. Assim, é necessário que os gestores recebam informações precisas, tempestivas e atualizadas para um apoio eficaz ao processo decisório. Limitaçes dos Sistemas Tradicionais de Custeio 74
  • 75.
    Já há algumtempo os chamados “sistemas tradicionais de custeio” vinham perdendo relevância por não atender, em muitos casos, adequadamente às necessidades informativas dos gestores nesse novo ambiente de negócios. As principais deficiências nesses sistemas tradicionais são as seguintes: distorções no custeio dos produtos, provocadas por rateios arbitrários de custos indiretos quando do uso dos custeios que promovem tais rateios. utilização de reduzido número de base de rateio, nesses mesmos casos. não mensuração dos custos da não-qualidade provocados por falhas internas e externas, tais como retrabalho e outras. não segregação dos custos as atividades que não agregam valor. não utilização do conceito de custo-meta ou custo-alvo. não consideração das medidas de natureza não financeira, mais conhecidos por indicadores físicos de produtividade. Assim, esses sistemas deixam de fornecer aos tomadores de decisão importantes, informações que possibilitem melhores desempenhos no processo de melhoria contínua. Princípios Fundamentais da Gestão Estratégica de Custos A estrutura conceitual da gestão estratégica de custos é constituída por uma série de princípios reunidos em três grandes grupos: princípios de custos, princípios de mensuração de desempenho e princípios de investimentos. Alguns Princípios de Custos: Custos relevantes devem ser apropriados, preferencialmente, diretamente aos objetos que se pretende custear. Devem ser identificadas bases de alocação que reflita, adequadamente, as relações de causa e efeito entre os recursos consumidos e as atividades, e entre estas e os objetos que se pretende custear (no caso de apropriação integral de custos e despesas aos produtos). O custo real deve ser confrontado com o custo-meta. Devem ser estabelecidos centros de custos com base em grupos homogêneos de atividades. A utilização do Custeio Baseado em Atividades deverá melhorar o processo de apropriação (se adotada a idéia de alocação global de custos e despesas). 75
  • 76.
    Princípios de Mensuraçãode Desempenhos Devem ser estabelecidas mensurações de desempenho para atividades relevantes. Essas mensurações de desempenho devem ser de natureza financeira e não- financeira (produtividade por hora trabalhada, por quilo consumida, vendas por funcionário, dias de atraso de balancetes contábeis, grau de satisfação dos adquirentes dos serviços do departamento jurídico etc) As mensurações de desempenho devem ser consistentes com os objetivos da empresa. As mensurações de desempenho devem melhorar a visibilidade dos direcionadores de custos, quando utilizados. Alguns Princípios de Gestão de Investimentos A gestão de investimentos deve ser mais do que um processo de orçamento de capital A gestão de investimento deve ser consistente com os objetivos da empresa. As decisões de investimentos devem ser tomadas com suporte de múltiplos critérios. A gestão de investimentos deve dar suporte ao processo de redução ou eliminação de atividades que não adicionam valor. A gestão de investimentos deve dar suporte para atingimento do custo-meta. A gestão de investimento deve levar em consideração os dados relativos às atividades desempenhadas antes e depois da adoção de novas tecnologias. Todos os investimentos devem ter efetivo acompanhamento posterior para que seu desempenho possa ser comparado com o que fora originalmente previsto. Veja-se que são princípios básicos que fazem com que a Contabilidade de Custos esteja inserida num mundo bem maior do que simplesmente acompanhar os custos de fabricação de cada produto. O Contador de Custos acaba, numa visão estratégica, tendo um papel muito mais amplo e relevante, bem como assumindo responsabilidade bem maior do que a de sua função tradicional. Ele precisa acompanhar todos os gastos da empresa, precisa conhecer e acompanhar todas as atividades, analisá-las quanto a sua utilidade de valor, acompanhar as efetivas conseqüências das novas tecnologias feitas ou dos novos investimentos realizados, além de verificar o desempenho de novos produtos e outras tarefas mais tradicionais. 76
  • 77.
    Ele precisa conhecerquais são os planos estratégicos da empresa para participar do processo de acompanhamento e se os fatos estão realmente fazendo com que e empresa se encaminhe para os objetivos previamente definidos. Passa a ser papel também da Contabilidade de Custos, prevenir, evitar, reduzir, eliminar ou otimizar os custos e as despesas, propiciando aos gestores uma postura muito mais proativa do que reativa. Numa visão muito mais abrangente, a Gestão Estratégica de Custos requer análises que vão além dos limites da empresa para se conhecer toda a cadeia de valor: desde a origem dos recursos materiais, humanos, financeiros e tecnológicos que utiliza, até o consumidor final. Passa a não ser apenas importante conhecer os custos da sua empresa, mas o dos fornecedores e os dos clientes que sejam ainda intermediários, a fim de procurar, ao longo de toda cadeia de valor (até chegar ao consumidor final), onde estão as chances de redução de custos e de aumento de competitividade. Esse assunto é muito relevante merece considerações muito mais profundas. Temos consciência de que esses pontos, como colocados, são muito teóricos em sua grande maioria. Todavia o caráter deste conteúdo, de ser no nível de introdução à Contabilidade de Custos, e dirigida principalmente ao curso de graduação, leva-nos a apenas efetuar esses comentários rápidos sobre o assunto a fim de que o aluno tenha idéia de que há ainda muito mais a se conhecer e se praticar. O fundamental é deixar aqui apenas essa semente. 77
  • 78.
    7 A RELAÇÃOCUSTO X VOLUME X LUCRO Esta análise é um instrumento utilizado para projetar o lucro que seria obtido a diversos níveis de produção e vendas, bem como para analisar o impacto sobre o lucro de modificações no preço de vendas, nos custos ou em ambos. Ela é baseada no Custeio Variável e, através dela, pode-se estabelecer qual a quantidade mínima que a empresa deverá produzir e vender para que não incorra em prejuízo. A quantidade mínima que a empresa deve produzir e vender para que não tenha prejuízo, chama-se Ponto de Equilíbrio. A análise de custo-volume-lucro (CVL) é uma das ferramentas mais eficientes de que os administradores dispõem. Ela os ajuda a entender a inter-relação entre o custo, o volume e o lucro de uma organização, focalizando as interações entre os seguintes elementos: 1. Preço dos produtos. 2. Volume ou nível de atividade. 3. Custo variável unitário. 4. Custo fixo total. 5. Mix dos produtos vendidos. Uma vez que a análise de CVL ajuda os gerentes a compreender as inter-relações entre custo, volume e lucro, ela é considerada um instrumento vital em muitas decisões empresariais, como, por exemplo, quais produtos fabricar ou vender, qual política de preços seguir, qual estratégia de mercado adotar e que tipo de instalações produtivas adquirir. Contabilidade Gerencial em Ação – Estudo de Caso A Acoustic Concepts, Inc., foi fundada por Prem Narayan, engenheiro , para comercializar o alto-falante radicalmente novo que ele projetou para sistemas de som de automóveis. O alto-falante, denominado Sonic Blaster, utiliza um avançado chip microprocessador para intensificar a ampliação a níveis impressionantes. Prem fechou acordo para a produção de alto-falante com um fabricante de componentes eletrônicos de Taiwan. Com o capital inicial fornecido pela sua família, Prem encomendou unidades completas ao fabricante e fez publicidade em lojas de acessórios para automóveis. O sonic Blaster foi um sucesso quase imediato, e as vendas cresceram ao ponto em que Prem se viu obrigado a mudar a sede da empresa do seu apartamento para instalações alugadas em um parque industrial nas vizinhanças. Ele também contratou uma recepcionista, um contador, um gerente de vendas e um pequeno quadro de vendas, para vender os alto-falantes em lojas de varejo. O contador, Bob Luchinni, já trabalhara para 78
  • 79.
    várias companhias pequenas,onde atuou como consultor e como contador e guarda-livros. Logo depois que Bob foi contratado, ocorreu a seguinte conversa: Prem: Bob, tenho várias dúvidas sobre as finanças da empresa, e espero que você possa esclarecer. Bob: Estamos indo bem. O empréstimo de sua família será pago dentro de poucos meses. Prem: Eu sei, mas estou preocupado com os riscos que assumi com a expansão das operações. O que acontecerá se um concorrente entrar no mercado e as nossas vendas despencarem? Até que ponto as vendas podem cair sem nos levar para o vermelho? Outra pergunta que tenho tentado responder é: quanto nossas vendas têm que aumentar para justificar a grande campanha de marketing que o pessoal de vendas está querendo me convencer a fazer? Bob: O marketing sempre quer mais dinheiro para propaganda. Prem: Além disso, eles estão sempre me pressionando para diminuir o preço de venda do alto-falante. Concordo com eles, em que um preço mais baixo vai aumentar o nosso volume de vendas,mas não tenho certeza de que essa expansão vai compensar a redução de receita que teremos por praticarmos um preço menor. Bob: Parece que todas essas conversas de algum modo se referem às relações entre nossos preços de venda, custos e volume. Não deve ser difícil obter algumas respostas, mas precisarei de um dia ou dois para reunir alguns dados. Prem: Por que não marcamos uma reunião para daqui a três dias? Seria na quinta-feira. Bob: Está bem. Já terei algumas respostas preliminares, bem como um modelo que, no futuro, você poderá utilizar para responder a perguntas semelhantes. Prem: Ótimo. Estou esperando para ver o que você me trará. Fundamentos da Análise de Custo-Volume-Lucro (CVL) A preparação de Bob Luchinni para a reunião de quinta-feira começa onde interrompemos o nosso estudo do comportamento do custo no capítulo anterior, no modelo de demonstração de resultados por contribuição, que realça o comportamento dos custos e, assim, é extremamente útil para o administrador que está avaliando i impacto sobre os lucros causado por mudanças no preço de venda, o custo ou no volume. Bob baseará sua análise no seguinte modelo da demonstração de resultado que ele preparou no último mês: 79
  • 80.
    ACOUSTIC CONCEPTS, INC. Modelo de Demonstração de Resultado Por Contribuição do Mês de Junho Total Por Unidade Vendas (400 alto-falantes) .................................... $100.000 $250 Menos custos e despesas variáveis ......................... 60.000 150 Margem de contribuição .......................................... 40.000 $100 Menos custos e despesas fixas ...................................35.000 Lucro líquido ............................................................$ 5.000 Observe que as vendas, os custos e despesas variáveis e a margem de contribuição estão expressas unitariamente e por total. As demonstrações de resultado para uso dos próprios gerentes geralmente são feitas assim, porque isso facilita a análise de rentabilidade. A margem de contribuição é o que resta da receita de vendas após a dedução dos custos e despesas variáveis. Assim, ela é o montante disponível para cobrir os custos e despesas fixas e, em seguida, prover os lucros do período. Atente para a seqüência, a margem de contribuição é utilizada primeiro para cobrir as despesas e custos fixos e, depois, o que sobra vai para lucros. Se a margem de contribuição não for suficiente para cobrir as despesas e custos fixos, verifica-se prejuízo no período. Para ilustrar com um exemplo extremo, vamos considerar que, no meio de um mês qualquer, a Acoustic Concepts tenha vendido apenas um alto-falante. Nesse momento, a demonstração de resultado da empresa seria a seguinte: Total Por Unidade Vendas (1 alto-falante) ............................ $ 250 $250 Menos custos e despesas variáveis .......... 150 150 Margem de contribuição ............................ 100 $100 Menos custos e despesas fixas ................ 35.000 Lucro líquido ..........................................$(34.900) Para cada alto-falante adicional que a companhia conseguir vender durante o mês, $100 adicionais de margem de contribuição se tornarão disponíveis para ajudar a cobrir os custos fixos e as despesas fixas. Se, por exemplo, um segundo alto-falante for vendido, então a margem de contribuição total aumentará em $100 (perfazendo o total de $200) e o prejuízo da companhia diminuirá em $100, caindo para $34.800: 80
  • 81.
    Total Por Unidade Vendas (2 alto-falantes) .................................... $ 50 $250 Menos custos e despesas variáveis ................... 300 150 Margem de contribuição ......................................... 200 $100 Menos custos e despesas fixas ............................ 35.000 Lucro líquido .....................................................$(34.800) Se puder vender alto-falantes suficientes para produzir $35.000 de margem de contribuição, então todos os custos fixos serão cobertos, e a companhia terá conseguido pelo menos o ponto de equilíbrio do mês, isto é, não apresentar nem prejuízo nem lucro, mas cobrir todos os seus custos. Para atingir o ponto de equilíbrio, a companhia terá que vender 350 alto-falantes no mês, uma vez que cada alto-falante proporciona $100 de margem de contribuição: Total Por Unidade Vendas (350 alto-falantes) ................................... $ 87.500 $250 Menos custos e despesas variáveis ......................... 52.500 150 Margem de contribuição ..........................................35.000 $100 Menos custos e despesas fixas .................................35.000 Lucro líquido ........................................................$ -0- O ponto de equilíbrio pode ser definido como o nível de vendas em que o lucro é zero. Uma vez atingido o ponto de equilíbrio, o lucro líquido aumentará segundo a margem de contribuição unitária, para cada unidade adicional vendida. Se, por exemplo, 351 alto- falantes forem vendidos em um mês, podemos esperar que o lucro líquido do mês será de $100, pois a companhia terá vendido 1 alto-falante a mais do que o número necessário para atingir o ponto de equilíbrio: Total Por Unidade Vendas (351 alto-falantes) ................................ $ 87.750 $250 Menos custos e despesas variáveis .................... 52.650 150 Margem de contribuição ...................................... 35.100 $100 Menos custos e despesas fixas ............................. 35.000 Lucro líquido .................................................... $ 100 81
  • 82.
    Se forem vendidos352 alto-falantes (2 acima do ponto de equilíbrio), então é de se esperar que o lucro líquido do mês seja de $200 e assim por diante. Portanto, para saber qual será o lucro em diversos níveis de atividade, o gerente não precisa preparar uma série de demonstrações de resultado: ele pode simplesmente pegar o número de unidades a serem vendidas acima do ponto de equilíbrio e multiplicá-lo pela margem unitária de contribuição. O resultado representa a previsão do lucro para o período. OU, para avaliar o efeito de um aumento planejado de vendas sobre os lucros, o gerente pode simplesmente multiplicar o aumento das unidades vendidas pela margem unitária de contribuição. O resultado será o aumento esperado dos lucros. A título de ilustração: se a Acoustic Concepts atualmente está vendendo 400 alto-falantes por mês e planeja aumentar as vendas para 425 por mês, a previsão do impacto sobre os lucros pode ser calculada da seguinte maneira: Aumento do número de alto-falantes para venda .................................................... 25 Margem de contribuição por alto-falante ...........................................................$ 100 Aumento do lucro líquido ...................................................................................$2.500 Os cálculos podem ser assim verificados: Volume de Vendas 400 425 Diferença Alto- Alto- 25 Alto- Por Falantes Falantes Falantes Unidade Vendas ..................... $100.000 $106.250 $6.250 $250 C e D variáveis.... 60.000 63.750 3.750 150 Margem de ............... 40.000 42.500 2.500 $100 C e D fixas.......... 35.000 35.000 -0- Lucro líquido............ $ 5.000 $ 7.500 $2.500 Para encerar a série de exemplos fornecida anteriormente, se não houvesse vendas, o prejuízo da companhia seria igual às suas despesas e custos fixos. Cada unidade vendida reduz o prejuízo pelo valor da margem de contribuição unitária. Uma vez atingido o ponto de equilíbrio, cada unidade adicional vendida aumenta o lucro da companhia pelo valor da margem de contribuição unitária. 82
  • 83.
    Margem de Contribuição (Margemde Contribuição) Percentual Além da forma unitária, a receita de vendas, as despesas variáveis e a margem de contribuição da Acoustic Concepts também podem ser expressas como percentagem das vendas: Vendas totais Vendas por unidade Percentual _________________________________________________________________________ Vendas (400 alto-falantes).................$100.000 $250 100% Menos custos e despesas variáveis....... 60.000 150 60% Margem de contribuição ...................... 40.000 $100 40% Menos custos e despesas fixas ............. 35.000 Lucro líquido ......................................$ 5.000 A margem de contribuição como percentagem das vendas totais denomina-se margem de contribuição percentual, e é calculada do seguinte modo: MC percentual = Margem de contribuição Vendas No caso da Acoustic Concepts, os cálculos são os seguintes: Margem contribuição total, $ 40.000 ou Margem contribuição unitária, $ 100 = 40% Venda total, $ 100.000 Venda unitária, $ 250 A margem de contribuição percentual é extremamente útil porque evidencia como a margem de contribuição será afetada por uma variação das vendas totais. A título de ilustração, observe que a MC percentual da Acoustic Concepts é de 40%. Isso significa que, para cada $1 de aumento nas vendas, a margem de contribuição total aumentará de $0,40 ($1 de vendas X percentual de 40%). O lucro líquido também aumentará $0,40, supondo não haver mudanças no custo fixo. Como essa ilustração sugere, o impacto de qualquer variação de $1 do vaor total das vendas sobre o lucro líquido pode ser calculado rapidamente, simplesmente aplicando-se a MC percentual à variação desse valor. Se, por exemplo, a Acoustic Concepts planeja um aumento de $30.000 nas vendas do próximo mês, a administração pode esperar um aumento na margem de contribuição de $12.000 ($30.000 de aumento de venda X MC de 83
  • 84.
    40%). Como observamosanteriormente, o lucro líquido também aumentará $12.000 se o custo fixo não variar. Isso se verifica pela seguinte tabela: Volume de Vendas Atual Previsto Aumento Percentagem Vendas ............................$100.000 $130.000 $30.000 100% Custos e despesas variáveis 60.000 78.000* 18.000 60% Margem de contribuição......40.000 52.000 12.000 40% Custos e despesas fixas.........35.000 35.000 -0- Lucro ...............................$ 5.000 17.000 $12.000 * $130.000 de vendas esperadas ÷ $250 por unidade = 520 unidades x $150 por unidade = $78.000. Alguns gerentes preferem trabalhar com a MC percentual, em vez da margem de contribuição unitária. A MC percentual é particularmente valiosa nos casos em que o gerente precisa escolher entre maiores vendas de um produto ou maiores vendas de outro. Em termos gerais, ao procurar aumentar as vendas, deve-se preferir os produtos que fornecem o maior valor de margem de contribuição por $1 de venda. ALGUMAS APLICAÇÕES DOS CONCEITOS DE CVL Bob Luchini, contador da Acoustic Concepts, quer demonstrar para o presidente da companhia, Prem Narayan, como os conceitos desenvolvidos nas páginas anteriores podem ser empregados no planejamento e na tomada de decisões. Bobo reuniu as seguintes informações básicas: Por unidade Percentual Preço de venda................................... $ 250 100% Custos e Despesas variáveis............... 150 60% Margem de contribuição.................... 100 40% Lembre-se de que as despesas fixas são $35.000 por mês. Bob Luchini quer utilizar esses dados para mostrar os efeitos das mudanças nos custos variáveis, nos custos fixos, no preço de venda e no volume de vendas sobre a rentabilidade da companhia. 84
  • 85.
    VARIAÇÃO NO CUSTOFIXO E NO VOLUME DE VENDAS A Acoustic concepts atualmente vende 400 alto-falantes por mês (vendas mensais de $100.000). O gerente de vendas acha que um aumento de $10.000 no gasto mensal com propaganda produziria aumento de $30.000 nas vendas mensais. O gasto deve ser autorizado? A tabela a seguir mostra o efeito da alteração no gasto mensal com propaganda: Vendas com Orçamento Vendas Adicional de Atuais Propaganda Diferença % Vendas ..................$100.000 $130.000 $30.000 100% C e D ......................... 60.000 78.000 18.000 60% Margem contribuição. 40.000 52.000 12.000 40% C e D fixas................. 35.000 45.000* 10.000 Lucro .....................$ 5.000 $ 7.000 $ 2.000 *$35.000 mais $10.000 adicionais mensais do orçamento de propaganda = $45.000. Supondo que não há outros elementos a serem levados em consideração, o aumento do gasto mensal com propaganda deve ser aprovado, pois ele levaria ao aumento de $2.000 no lucro líquido. Há dois modos mais simples de apresentar essa solução. Eis o primeiro: Solução Alternativa 1 Margem de contribuição esperada: $130.000 X 40% da MC percentual ................................................................ $ 52.000 Margem de contribuição atual: $100.000 X 40% da MC percentual ................................................................ $ 40.000 Margem de contribuição incremental .............................................................. $ 12.000 Variação custo fixo: Menos aumento da despesa com propaganda .................................................. $ 10.000 Aumento do lucro líquido ................................................................................ $ 2.000 Como, nesse caso, variam somente o custo fixo e o volume de vendas, a solução pode ser apresentada em uma forma ainda menor. 85
  • 86.
    Solução Alternativa 2 Margemde contribuição incremental: $30.000 X 40% da MC percentual ................................................................. $12.000 Menos aumento da despesa com propaganda................................................. 10.000 Aumento do lucro líquido .............................................................................. $ 2.000 Observe que esse método não depende do conhecimento das vendas anteriores, e também que, pelo método maiôs simples, não é preciso elaborar a demonstração de resultado. Essas duas soluções mostradas envolvem a análise incremental, na qual ambas levam em consideração apenas os itens de receita, custo e volume que se alterarão se o novo programa for implantado. Embora em cada caso uma nova demonstração pudesse ter sido feita, a maioria dos gerentes prefere o método incremental, por ser mais simples, mais direto, e por permitir que o responsável pela decisão concentre a atenção nos itens específicos nela envolvidos. ALTERAÇÃO NO CUSTO VARIÁVEL E NO VOLUME DE VENDAS Voltemos aos dados originais. Relembre que a Acoustic Concepts atualmente vende 400 alto-falantes por mês. A administração está cogitando a utilização de componentes de melhor qualidade, que aumentarão o custo variável (e, desse modo, reduzirão a margem de contribuição) em $10 por alto-falante. O gerente de vendas, contudo, prevê que a melhor qualidade final aumentará as vendas para 480 alto-falantes por mês. Os componentes de melhor qualidade devem ser utilizados? Solução O aumento de $10 no custo variável fará com que a margem unitária de contribuição diminua de $100 para $90. Margem de contribuição esperada, com componentes de melhor qualidade: 480 alto-falantes X $90 ........................................................................................ $43.200 Margem de contribuição atual: 400 alto-falantes X $100 ...................................................................................... 40.000 Aumento da margem de contribuição total ......................................................... $ 3.200 Sim, com base na informação dada anteriormente, devem ser empregados os componentes de melhor qualidade. Como os custos fixos não variam, o lucro líquido deve aumentar nos mesmos $3.200 de aumento da margem de contribuição. 86
  • 87.
    ALTERAÇÃO NO CUSTOFIXO, NO PREÇO E NO VOLUME DE VENDAS Volte aos dados originais e relembre, mais uma vez, que a companhia atualmente vende 400 alto-falantes por mês. Para aumentar as vendas, o gerente de vendas quer reduzir o preço de venda em $20 por alto-falante e aumentar o gasto com propaganda em $15.000 por mês, argumentando que, se essas duas medidas forem tomadas, as vendas crescerão 50%, passando para 600 alto-falantes por mês. As alterações devem ser feitas? Solução A redução de $20 no preço de venda do alto-falante fará com que a margem unitária de contribuição caia de $100 para $80. Margem de contribuição esperada com preço de venda menor: 600 alto-falantes X $80 ................................................................................... $48.000 Margem de contribuição atual: 400 alto-falantes X $100 ................................................................................. 40.000 Margem de contribuição incremental ............................................................... 8.000 Alteração nos custos e despesas fixas Menos aumento da despesa com propaganda ..................................................... 15.000 Redução do lucro líquido ................................................................................... $(7.000) Não, com base nos dados citados, as mudanças não devem ser feitas. ALTERAÇÃO NO CUSTO VARIÁVEL, NO CUSTO FIXO E NO VOLUME DE VENDAS Retorne aos dados originais. Tal como antes, a companhia atualmente vende 400 alto-falantes por mês. O gerente de vendas pretende pagar ao quadro de vendas comissão de $15 por alto-falante vendido, em vez de salários, que atualmente totalizam $6.000 mensais. O gerente de vendas está certo de que a mudança aumentará as vendas mensais em 15%, isto é, para 460 alto-falantes mensais. A mudança deve ser feita? Solução Mudar de salário para comissão a remuneração do quadro de vendas afeta as despesas fixas, que diminuirão $6.000, de $35.000 para $26.000, as despesas variáveis, que aumentarão em $15, de $150 para $165, e a margem de contribuição unitária, que diminuirá de $100 para $85. 87
  • 88.
    Margem de contribuiçãoprevista com pagamento de comissões à força de vendas: 460 alto-falantes X $85 .......................................................................................... $39.100 Margem de contribuição atual: 400 alto-falantes X $100......................................................................................... 40.000 Diminuição da margem de contribuição total ......................................................... (900) Variação nas despesas e custos fixos: Mais salários evitados se a comissão for paga ........................................................ 6.000 Aumento do lucro líquido ....................................................................................... $ 5.100 Sim, com base na informação acima, as alterações devem ser feitas. VARIAÇÃO NO PREÇO REGULAR DE VENDA Retornemos aos dados originais, segundo os quais a Acoustic Concepts atualmente vende 400 alto-falantes por mês. A companhia tem a oportunidade de vender um lote de 150 alto- falantes para um atacadista, se puder ser estabelecido um preço aceitável. A venda não afetará as vendas regulares da companhia. Qual é o preço por alto-falante que deve ser estabelecido para o atacadista, se a Acoustic Concepts quiser aumentar seus lucros mensais em $3.000? Solução Custo e despesa variável por alto-falante ............................................................... $150 Lucro desejado por alto-falante: $3.000 ÷ 150 alto-falantes ....................................................................................... 20 Preço estabelecido por alto-falante .......................................................................... $170 Observe que nenhum elemento de custo fixo foi incluído no cálculo, porque os custos fixos não são afetados pela venda do lote, de modo que a receita adicional que exceder os custos variáveis irá aumentar integralmente os lucros da companhia. Estudaremos mais profundamente sobre este item quando formos aprender a calcular preço. 88
  • 89.
    7.1 Análise doPonto de Equilíbrio A análise CVL muitas vezes é mencionada como simples análise do ponto de equilíbrio. Isso é inadequado, porque, embora importante, a análise do ponto de equilíbrio é apenas um elemento da análise CVL, destinada a responder à questões como as formuladas por Prem Narayan, presidente da Acoustic Concepts, sobre até que ponto as vendas podem cair sem que a companhia comece a perder dinheiro. Determinação do Ponto de Equilíbrio Anteriormente, definimos o ponto de equilíbrio como sendo o nível de vendas ao qual o lucro da companhia é nulo. O ponto de equilíbrio pode ser determinado pelo método da equação ou pelo método da margem de contribuição, que são equivalentes. O método da equação O método da equação apóia-se no modelo de demonstrações de resultado por contribuição exemplificado anteriormente, o qual pode ser expresso em forma da seguinte equação: Lucros = Vendas - (Despesas variáveis + Despesas fixas) – (Custos variáveis + Custos Fixos) Rearrumando ligeiramente essa equação, obtemos a seguinte expressão: Receita deVendas = Despesas variáveis + Custos Variáveis + Despesas fixas + Custos Fixos + Lucros No ponto de equilíbrio, o lucro é zero. Desse modo, o ponto de equilíbrio pode ser determinado encontrando-se os pontos em que as vendas igualam as despesas variáveis totais mais as despesas fixas. No caso da Acoustic Concepts, o ponto de equilíbrio em unidades vendidas, Q, pode ser determinado da seguinte forma: Receitas de Vendas = C e D variáveis + C e D fixos + Lucros $250 Q = $150 Q + $35.000 + $0 $100 Q = $35.000 Q = $35.000 ÷ 100 Q = 350 alto-falantes Onde Q = Número (quantidade) de alto-falantes vendidos $250 = Preço unitário de venda $150 = custo e despesa variável unitário $35.000 = Custo e Despesa fixa total 89
  • 90.
    O ponto deequilíbrio em função do valor de vendas pode ser calculado multiplicando-se o ponto de equilíbrio em unidades vendidas pelo preço unitário de venda: 350 alto-falantes X $250 = $87.500 O ponto de equilíbrio em função do valor total de vendas, X, também pode ser diretamente calculado da seguinte maneira: Vendas = Custos e Despesas variáveis + Custos e Despesas fixas + Lucros X = 0,60X + $35.000 + $0 0,40X = $35.000 X = $35.000 ÷ 0,40 X = $87.500 X = Venda total em $ 0,60 = Percentual dos custos e despesas variáveis em função das vendas $35.000 = Custo e Despesa fixa total As empresas muitas vezes têm informações disponíveis apenas em forma percentual, e então é preciso utilizar o sistema que acabamos de exemplificar para descobrir o ponto de equilíbrio. Observe que o uso de percentuais na equação fornece o ponto de equilíbrio em função do valor de vendas, em vez de fornece-lo em unidades vendidas. O ponto de equilíbrio em unidades vendidas é o seguinte: $87.500 ÷ $250 = 350 alto-falantes O método da margem de contribuição O método da margem de contribuição nada mais é, na verdade, que uma versão abreviada do método da equação já explicado, girando em torno da idéia que expusemos anteriormente de que cada unidade vendida gera uma certa margem de contribuição que serve para cobrir os custos fixos. Para descobrir quantas unidades precisam ser vendidas para se atingir o ponto de quilíbrio, divide-se o custo fixo total pela margem unitária de contribuição: Ponto de equilíbrio em = Custos fixos + Despesas fixas unidades vendidas Margem de contribuição unitária Cada alto-falante produz margem de contribuição de $100 ($250 de preço de venda menos $150 de despesas variáveis). Como os custos e despesas fixas total é de $35.000, segue-se que o ponto de equilíbrio é: Custos fixos + Despesas fixas = $35.000 = 350 alto-falantes Margem de contribuição unitária $100 90
  • 91.
    Uma variante dessemétodo utiliza a margem de contribuição percentual, em vez da margem de contribuição unitária. O resultado é o ponto de equilíbrio em valor total das vendas em vez do total de unidades vendidas. Ponto de equilíbrio em quantia total de vendas = Custos fixos + Despesas fixas MC percentual No caso da Acoustis Concepts, os cálculos são os seguintes: Custos e Despesas fixas = $35.000 = $87.500 MC percentual 40% Esse método, baseado na margem de contribuição percentual, é particularmente útil nos casos em que uma empresa tem diversas linhas de produtos e deseja calcular um único ponto de equilíbrio para a companhia como um todo. Relações Custo-Volume-Lucro em Forma Gráfica As relações entre receita, custo, lucro e volume podem ser expressas graficamente por meio de um gráfico de custo-volume-lucro (CVL). O gráfico de CVL ressalta as relações CVL em grandes intervalos da atividade e é capaz de apresentar aos gerentes uma perspectiva que não pode ser obtida de nenhuma outra maneira. Para ajudar na explicação da sua análise a Prem Narayan, Bob Luchini resolveu preparar um gráfico de CVL da Acoustic Concepts. Elaboração do Gráfico de CVL A elaboração do gráfico de CVL (às vezes chamado gráfico do ponto de equilíbrio) envolve três etapas, indicadas na Fig. 1. 1. Traçado de uma reta paralela ao eixo dos volumes, representando as despesas fixas totais, $35.000 no caso da Acoustic Concepts. 2. Escolha de um volume qualquer de vendas e marcação do ponto correspondente à despes total (fixa e variável) para o nível de atividade escolhido. Na Fig. 1, Bob Luchini escolheu o volume de 600 alto-falantes. As despesas totais desse nível de atividade são as seguintes: Custos e Despesas fixas..................................................................................... $ 35.000 Custos e Despesas variável (600 alto-falantes X $150..................................... 90.000 Custos e Despesas totais.................................................................................... $125.000 91
  • 92.
    Após marcar oponto, traça-se uma linha unindo-o ao ponto em que a linha das despesas/custos fixos intercepta o eixo de unidade monetária. 3. Escolha, outra vez, de um volume de vendas qualquer e marcação do ponto representativo do valor total das vendas correspondentes ao nível de atividade escolhido. Na Fig. 1, Bob Luchini mais uma vez escolheu o volume de 600 alto-falantes. O total das vendas desse nível é de $150.000 (600 alto-falantes X $250). Traça-se uma reta passando por esse ponto e pela origem. Figura 1: Elaboração do Gráfico de CVL A interpretação do gráfico de CVL é apresentada na Fig. 2. A previsão do lucro ou prejuízo de um nível qualquer de vendas é medida pela distância vertical entre a linha da receita total (vendas) e a linha das despesas/custos totais (despesas/custos variáveis mais despesas/custos fixos). O ponto de equilíbrio é onde a linha da receita total e a linha da despesa/custo total se encontram. O ponto de equilíbrio de 350 alto-falantes da Fig. 2 está de acordo com o obtido para a Acoustic Concepts por meio dos cálculos precedentes. 92
  • 93.
    Figura 2: Gráficode CVL Análise da Meta de Lucro As fórmulas de CVL podem ser utilizadas para determinar o volume de vendas necessário para se atingir uma meta de lucro. Suponha que Prem Narayan, da Acoustic Concepts, desejasse atingir a meta de lucro de $40.000 mensais. Quantos alto-falantes precisariam ser vendidos? A equação de CVL Uma solução é empregar o método da equação apresentado aqui anteriormente. Em vez de resolvê-la para o número de unidades vendidas quando o lucro é zero, pode-se resolvê-la para o número de unidades vendidas quando o lucro é de $40.000. Vendas = (Despesas + Custos) variáveis + (Despesas + Custos) fixos + Lucros $250Q = $150Q + $35.000 + $40.000 $100 Q = $75.000 Q = $75.000 ÷ 100 Q = 750 alto-falantes Onde: Q = Número de alto-falantes vendidos $250 = Preço unitário de venda $150 = Despesa variável unitária $35.000 = Despesa fixa total $40.000 = Meta de lucro 93
  • 94.
    Assim, a metade lucro pode ser alcançada por meio da venda de 750 alto-falantes por mês, o que representa uma venda total de $187.500 ($250 X 750 alto-falantes). Método da margem de contribuição Uma segunda solução envolve a ampliação da expressão da margem de contribuição para incluir a meta de lucro: Unidades vendidas p/ Atingir a meta de lucro = Despesas e Custos fixos + Meta de lucro Margem de contribuição unitária $35.000 de D e C fixos + $40.000 de meta de lucro = 750 alto-falantes $100 de margem de contribuição por alto-falante Esse método dá a mesma resposta que o método da equação, porque é uma abreviação deste. Margem de Segurança A margem de segurança é o excesso das vendas orçadas (ou vendas reais) sobre o volume de vendas no ponto de equilíbrio. Ela estabelece quanto as vendas podem cair antes de começarem a ocorrer prejuízos. A expressão para o cálculo é a seguinte: Margem de = Vendas orçadas - Vendas no ponto segurança (ou reais) totais de equilíbrio A margem de segurança também pode ser expressa em forma de percentagem, dividindo- se a margem de segurança em $ pelas vendas totais: Margem de segurança percentual = Margem de segurança em $ Vendas orçadas (ou reais) Os cálculos da margem de segurança da Acoustic Concepts são os seguintes: Vendas (volume atual de 400 alto-falantes) (a) ................................................ $100.000 Vendas no ponto de equilíbrio (350 alto-falantes)............................................. 87.500 Margem de segurança em $ (b) ......................................................................... $ 12.500 Margem de segurança como percentagem das vendas (b) ⁄ (a).......................... 12,5% Essa margem de segurança significa que, para os atuais níveis de vendas, preços e estrutura de custos, a redução de $12.500, ou 12,5%, nas vendas provocaria a chegada ao ponto de equilíbrio. 94
  • 95.
    Numa empresa deum único produto como a Acoustic Concepts, a margem de segurança também pode ser expressa em termos do número de unidades vendidas, dividindo-se a margem de segurança em $ pelo preço unitário de venda. Nesse caso, a margem de segurança é de 50 unidades ($12.500 ÷ $250 por unidade = 50 unidades). Contabilidade Gerencial em Ação A Solução É quinta-feira, e Prem Narayan e Bob Luchini estão discutindo os resultados da análise de Bob. Prem: Bob, tudo o que você me mostrou está absolutamente claro. Posso ver o impacto que algumas sugestões do gerente de vendas teriam sobre os nossos lucros. Algumas dessas sugestões são muito boas, mas outras nem tanto. Também compreendo que o nosso ponto de equilíbrio é de 350 alto-falantes, de modo que temos que garantir que não vamos ficar abaixo desse nível de vendas. O que realmente me preocupa é que hoje estamos vendendo apenas 400 alto-falantes por mês. Como você chama essa folga de alto-falantes? Bob: Margem de segurança. Prem: Uma folga tão pequena me deixa nervoso. O que podemos fazer para aumentar a margem de segurança? Bob: temos que aumentar o total das vendas ou baixar o ponto de equilíbrio, ou as duas coisas. Prem: E, para baixar o ponto de equilíbrio, temos que diminuir nossas despesas e custos fixos ou aumentar nossa margem de contribuição unitária? Bob: Exatamente. Prem: E, para aumentar nossa margem de contribuição unitária, temos que aumentar nosso preço de venda ou reduzir o custo e despesa variável por unidade? Bob: Correto. Prem: Então, o que você sugere? Bob: Bem, a análise não nos diz o que fazer, mas indica que temos um problema em potencial. Prem: Se você não tem uma sugestão imediata, eu gostaria de convocar uma reunião geral para a próxima semana para analisarmos os caminhos que podemos seguir para aumentar a 95
  • 96.
    margem de segurança.Acho que todos estarão preocupados com a nossa vulnerabilidade mesmo a pequenas quedas de vendas. Bob: Concordo. É o tipo de coisa em que todos vão querer colaborar. 7.2 Aspectos do CVL na Escolha da Estrutura de Custo Anteriormente, estabelecemos que a estrutura de custo se refere à proporção dos custos fixos e variáveis de uma organização. Dissemos também que uma organização muitas vezes tem alguma liberdade de ação para substituir custos fixos e custos variáveis. Uma dessas substituições é possível, por exemplo, por meio da automatização das instalações, em vez da utilização de mão-de-obra direta. Nesta seção, vamos discutir diversos aspectos que a escolha de uma estrutura de custo envolve. Veremos, em primeiro lugar, a questão da estrutura de custo e da estabilidade de lucros e, depois, analisaremos um importante conceito, conhecido como alavancagem operacional. Concluiremos a seção comparando empresas que têm investimentos em bens de capital com aquelas intensivas em mão-de-obra em termos dos potenciais de riscos e retornos inerentes à estrutura de custo por elas escolhida. Estrutura de Custo e Estabilidade do Lucro Quando o gerente tem alguma liberdade de ação para substituir custos fixos e custos variáveis, qual é a melhor estrutura de custo: custos variáveis altos e custos fixos baixos, ou vice-versa? Não existe uma resposta categórica para esta indagação: pode haver vantagens em uma ou em outra, dependendo de circunstâncias específicas. Para mostrar o que queremos dizer com essa afirmação, vejamos adiante as demonstrações de resultado de duas fazendas de amoras. A Fazenda Bogside depende de trabalhadores itinerantes para colher suas amoras a mão, enquanto a Fazenda Sterling investiu em colheitadeiras caras. Por conseguinte, a primeira tem custo variável mais alto, e a segunda, custo fixo mais elevado: Fazenda Bogside Fazenda Sterling Quantidade Percentagem Quantidade Percentagem Vendas ..................... $100.000 100% $100.000 100% Despesas variáveis..... 60.000 60% 30.000 30% Margem contribuição. 40.000 40% 70.000 70% Despesas fixas .......... 30.000 60.000 Lucro ....................... $ 10.000 $ 10.000 96
  • 97.
    A questão dequal das duas fazendas tem a melhor estrutura de custo depende de muitos fatores, inclusive a tendência a longo prazo das vendas, a flutuação ano a ano no nível de vendas e o comportamento dos proprietários no que diz respeito aos riscos. Se a expectativa é de vendas superiores a $100.000, a estrutura de custo da Fazenda Sterling provavelmente é melhor, porque a sua MC percentual é mais alta, e o crescimento dos seus lucros, portanto, será mais rápido à medida que as vendas aumentam. Como exemplificação, suponha que cada fazenda tenha um aumento de 10% nas vendas, sem qualquer aumento nos custos fixos. As novas demonstrações de resultado ficariam assim: Fazenda Bogside Fazenda Sterling Quantidade Percentagem Quantidade Percentagem Vendas .................. $110.000 100% $110.000 100% Despesas variáveis..... 66.000 60% 33.000 30% Margem contribuição. 44.000 40% 77.000 70% Despesas fixas............ 30.000 60.000 Lucro ...................... $ 14.000 $ 17.000 A Fazenda Sterling teve aumento maior no lucro líquido por causa de a sua MC percentual ser mais alta, embora o aumento nas vendas tenha sido o mesmo para ambas as fazendas. O que aconteceria se as vendas caíssem $100.000 de tempos em tempos? Qual é o ponto de equilíbrio das duas fazendas? Quais são as suas margens de segurança? Os cálculos necessários para responder a essas questões são desenvolvidos a seguir, por meio do método da margem de contribuição: Fazenda Sterlig Fazenda Bogoside Despesas fixas ...................................................... $ 30.000 $ 60.000 Margem de contribuição percentual ....................... ÷ 40% ÷ 70% Ponto de equilíbrio das vendas totais ....................$ 75.000 $ 85.714 Total das vendas atuais (a) ....................................$100.000 $100.000 Vendas no ponto de equilíbrio ............................... 75.000 85.714 Margem de segurança das vendas em $ (b)..........$ 25.000 $ 14.286 Margem de segurança como percentagem das vendas (b) ÷ (a) ........................... 25,0% 14,3% Essa análise torna claro que a Fazenda Bogside é menos vulnerável à quedas do que a Fazenda Sterling. Podemos identificar duas razões para isso: primeiro, por causa das suas despesas fixas mais baixas, a Fazenda Bogside apresenta ponto de equilíbrio mais baixo e maior margem de segurança, como demonstram os cálculos da tabela anterior, Por 97
  • 98.
    conseguinte, nos períodosde declínio acentuado de vendas, ela não incorrerá em prejuízos tão rapidamente quanto a Fazenda Sterling; segundo, quando as vendas caírem, a Fazenda Bogside, devido a sua MC percentual mais baixa, não perderá margem de contribuição tão rapidamente, quando a Fazenda Sterling. O seu resultado, por conseguinte, será menos instável, Já vimos que isso é uma desvantagem quando as vendas aumentam, mas proporciona maior proteção quando as vendas caem. Para concluir: sem conhecer o futuro, não é obvio qual é a melhor estrutura de custo. Ambas apresentam vantagens e desvantagens. A Fazenda Sterling, com custos fixos mais altos e custos variáveis menores, experimentar maiores oscilações no lucro líquido, à medida que ocorrem variações nas vendas, com maiores lucros nos anos bons e maiores perdas nos anos ruins. A Fazenda Bogside, com custos fixos mais baixos e custos variáveis maiores, gozará de maior estabilidade no lucro líquido e estará mais protegida de prejuízos durante os anos ruins, mas ao custo de menor lucro líquido nos anos bons. 7.3 Alavancagem Operacional A alavanca é uma ferramenta utilizada para multiplicar a força. Usando-a, podemos deslocar um objeto pesado com uma força muito pequena. Nos negócios, a alavancagem operacional atende a um objetivo semelhante. A alavancagem operacional é a medida do grau de sensibilidade do lucro líquido às variações percentuais das vendas. A alavancagem operacional funciona como um multiplicador, se ela é alta, um pequeno aumento percentual nas vendas pode produzir um grande aumento percentual no lucro líquido. A alavancagem operacional pode ser exemplificada com os dados das Fazendas Bogside e Sterling. Mostramos anteriormente que o aumento de 10% nas vendas (de $100.000 para $110.00 em cada fazenda) produz aumento de 70% no lucro líquido da Fazenda Sterling (de $10.000 para $17.000) e aumento de apenas 40% no lucro líquido da Fazenda Bogside (de $10.000 para $14.000). Assim sendo, para um aumento de 10% nas vendas, a Fazenda Sterling obtém aumento percentual muito maior nos lucros do que a Fazenda Bogside. A primeira, portanto, tem alavancagem operacional muito maior do que a segunda. O grau de alavancagem operacional de um determinado nível de vendas é calculado pela seguinte fórmula: Grau de alavancagem operacional = Margem de contribuição Lucro líquido O grau de alavancagem operacional é uma medida, para um determinado nível de vendas, de como uma variação percentual no volume de vendas afeta os lucros. A título de 98
  • 99.
    ilustração, para onível de vendas de $100.000, os graus de alavancagem operacional das duas fazendas seriam o seguinte: Fazenda Bogside: $40.000 = 4 $10.000 Fazenda Sterling: $70.000 = 7 $10.000 Como o grau de alavancagem da Fazenda Bogside é 4, o seu lucro líquido cresce quatro vezes mais rápido do que as suas vendas. Do mesmo modo, o lucro líquido da Fazenda Sterling cresce sete vezes mais rápido que as suas vendas. Portanto, se as vendas crescerem 10%, pode-se esperar que o lucro líquido da Fazenda Bogside cresça quatro vezes isso, ou 40%, e que o da Fazenda Sterling cresce sete vezes, ou 70%. 1 2 3 Aumento Grau de Alavancagem Aumento Percentual do percentual Operacional Lucro Líquido das vendas (1) x (2) Fazenda Bogside 10% 4 40% Fazenda Sterling 10% 7 70% O que é responsável pela alavancagem mais alta da Fazenda Sterling? A única diferença entre as duas fazendas é a sua estrutura de custo. Se duas companhias possuem o mesmo total de receita e de despesa mas têm estruturas de custo diferentes, aquela que apresentar maior proporção de custo fixo terá maior alavancagem operacional. Retornando ao exemplo anterior: quando as vendas e as despesas totais das duas fazendas forem respectivamente $100.000 e $90.000, um terço dos custos da Fazenda Bogside e dois terços dos custos da Fazenda Sterling serão fixos. Em conseqüência, o grau de alavancagem operacional da segunda é maior do que o da primeira. O grau de alavancagem operacional é mais alto para níveis de vendas próximos do ponto de equilíbrio e diminuiu à medida que as vendas e os lucros crescem. Pode-se ver isso a partir da tabela adiante, que apresenta o grau de alavancagem operacional da Fazenda Bogside para diversos níveis (os dados utilizados anteriormente estão em destaque): Vendas .......................................... $75.000 $80.000 $100.000 $150.000 $225.000 Menos despesas variáveis ............ 45.000 48.000 60.000 90.000 135.000 Margem de contribuição (a) ........ 30.000 32.000 40.000 60.000 90.000 Menos despesas fixas .................. 30.000 30.000 30.000 30.000 30.000 Lucro líquido (b) ......................... $ - 0 - $ 2.000 $ 10.000 $ 30.000 $ 60.000 Grau de alavancagem operacional, (a) ÷ (b) ................... χ 16 4 2 1,5 99
  • 100.
    Desse modo, sea companhia estivesse operando no nível de $225.000 de vendas, o aumento de 10% nas vendas provocaria aumento de somente de 15% (10% X 1,5) nos lucros, em comparação com os 40% de aumento calculados anteriormente para vendas de $100.000. O grau de alavancagem operacional continuará a diminuir à medida que a companhia se afastar do ponto de equilíbrio. No ponto de equilíbrio, o grau da alavancagem operacional será infinitamente grande ($30.000 de margem de contribuição ÷ $0 de lucro líquido = χ. O gerente pode utilizar i grau de alavancagem operacional para estimar rapidamente o impacto que diversas alterações percentuais das vendas terão sobre os lucros, sem a necessidade de elaborar demonstrações de resultado detalhadas. Como mostramos com nossos exemplos, os efeitos da alavancagem operacional podem ser enormes. Se uma companhia está próxima do ponto de equilíbrio, mesmo pequenos aumentos percentuais nas vendas podem produzir grandes aumentos percentuais nos lucros. Isso explica por que a administração trabalha arduamente por um pequeno aumento no volume das vendas. Se o grau de alavancagem operacional é 5, um aumento de 6% nas vendas se transforma em um aumento de 30% dos lucros. Automatização: Riscos e Recompensas sob a Perspectiva CVL Nos assuntos precedentes, observamos que diversos fatores, inclusive a mudança para sistemas flexíveis de fabricação e outros procedimentos de automatização, resultaram no deslocamento das organizações para maiores custos fixos e menores custos variáveis. Essa alteração da estrutura de custo, por sua vez, teve impacto sobre a MC percentual de custo, o ponto de equilíbrio e o grau de alavancagem operacional. Parte desse impacto foi favorável e parte não, como mostra a Fig. 3. Muitos benefícios podem advir da automatização, mas, como apresenta a figura, aparecem certos riscos quando uma empresa muda para valores de custo fixo mais altos. Esses riscos sugerem que a administração deve ser cuidadosa à medida que automatiza, para garantir que as decisões de investimento sejam tomadas de acordo com uma estratégia de longo prazo cuidadosamente preparada. Estruturação das Comissões de Vendas As empresas costumam remunerar os vendedores pagando-lhes uma comissão em função das vendas ou um salário fixo mais uma comissão sobre as vendas. As comissões baseadas no valor das vendas podem levar uma empresa a apresentar menos lucro. A título de ilustração, considere a Pipeline Unlimited, produtora de equipamento de surfe. Os 100
  • 101.
    vendedores colocam osprodutos em lojas de artigos esportivos na América do Norte e na bacia do Pacífico. Seguem-se os dados de duas das pranchas de surfe da companhia, os modelos XR7 e Turbo: Modelo XR7 TURBO Preço de venda $100 $150 Despesas variáveis 75 132 Margem de contribuição 25 18 Em qual modelo os vendedores vão tentar se empenhar mais, se lhes for paga uma comissão de 10% sobre a receita de venda? A resposta é: o Turbo, que tem preço mais alto. Entretanto, do ponto de vista da empresa, os lucros serão maiores se os vendedores derem preferência ao modelo XR7, que tem margem de contribuição maior. Para eliminar tais conflitos, algumas empresas baseiam as comissões dos vendedores na margem de contribuição, em vez de basearem-nas nas vendas. O raciocínio é o seguinte: como a margem de contribuição representa o total da receita de vendas disponível para cobrir as despesas fixas e para os lucros, o "bem-estar" da empresa será máximo quando a margem de contribuição for maximizada. Vinculando a comissão dos vendedores à margem de contribuição, os vendedores automaticamente serão estimulados a concentrar- se no elemento de maior importância para a empresa. Não há necessidade de preocupar-se com o mix de produtos vendidos, porque os vendedores automaticamente venderão o mix que maximizará a margem de contribuição. Com efeito, ao maximizar o seu próprio bem- estar, os vendedores automaticamente maximizarão o "bem-estar" da empresa - supondo que não haja alteração nas despesas fixas. 7.4 O Conceito de Mix de Vendas As seções anteriores deram-nos uma compreensão dos preceitos que a análise de CVL envolve, bem como alguns exemplos selecionados de como esses princípios são utilizados pelos gerentes. Antes de encerrar nossa apresentação, será útil levarmos em conta uma outra aplicação das idéias que desenvolvemos - o uso dos conceitos CVL na análise do mix de vendas. Definição do Mix de Vendas A expressão mix de vendas significa proporção à qual os produtos de uma companhia são vendidos. Os gerentes tentam encontrar o composto, ou mix, que proporciona a maior quantidade de lucro. A maioria das empresas tem diversos produtos, muitas vezes com 101
  • 102.
    rentabilidade diferentes. Quandoisso ocorre, os lucros, em certa medida, dependerão do mix de vendas da companhia, sendo maiores se os itens de grande margem, e não os de pequena margem, constituírem uma proporção relativamente grande do total das vendas. As alterações no mix de vendas podem ocasionar variações interessantes (e às vezes confusas) nos lucros da empresa. A alteração no mix de vendas, de itens de grande margem para os de pequena margem, pode fazer com que o lucro total diminua, mesmo que as vendas totais aumentem. Ao contrário, a substituição de itens de pequena margem por itens de grande margem pode causar o efeito inverso - o lucro total pode aumentar, mesmo que as vendas totais diminuam. Uma coisa é alcançar um determinado volume de vendas, outra, completamente diferente, é vender o mix de produtos mais lucrativo. Análise do Mix de Vendas e do Ponto de Equilíbrio Se uma empresa vende mais de um produto, a análise do ponto de equilíbrio é um pouco mais complexa do que a que apresentamos anteriormente. A razão disso é que produtos diferentes terão preços de venda diferentes, custos diferentes e diferentes margens de contribuição. Conseqüentemente, o ponto de equilíbrio dependerá do mix de acordo com o qual os produtos são vendidos. A título de ilustração, consideremos a Sound Unlimited, uma pequena companhia que importa da França CD-ROM para microcomputadores. A companhia, no momento, distribui para lojas varejistas de computadores o CD Lê Louvre, excursão multimídia pelo famoso museu de arte de Paris, e o Le Vin, sobre os vinhos e as respectivas regiões produtoras da França. Ambos têm som, imagens, videoclipes e um software sofisticado. As vendas, as despesas e o ponto de equilíbrio de setembro da companhia encontram-se na Figura 4. 102
  • 103.
    Como mostra afigura, o ponto de equilíbrio é $60.000 em vendas, determinado por meio da divisão dos custos fixos pelo percentual geral de MC da campanha, 45%. Mas $60.000 de vendas representarão o ponto de equilíbrio da companhia somente enquanto o mix de vendas não mudar. Se o mix de vendas mudar, o ponto de equilíbrio também mudará. Isso se evidencia pelos resultados de outubro, quando o mix de vendas mudou do CD Lê Vin, mais rentável (MC percentual de 50%), em direção ao menos rentável Lê Louvre (MC percentual de somente 25%). Confirme na figura abaixo: 103
  • 104.
    Embora as vendastenham permanecido constantes, $100.000, o mix de vendas é exatamente o oposto do mix da Figura 3, com o grosso das vendas agora vindo do CD menos rentável, Lê Louvre. Observe que essa mudança do mix de vendas fez com que a percentagem da MC geral e o lucro total caíssem acentuadamente em relação ao mês anterior - a MC geral de 45% em setembro MUDOU para somente 30% em outubro, e o lucro líquido, de $18.000, para apenas $3.000. Além disso, com a queda do percentual geral de MC, o ponto de equilíbrio não é mais $60.000 de vendas. Como a companhia agora está realizando menos margem média de contribuição por $ de vendas, é preciso mais vendas para cobrir a mesma quantidade de custos fixos. Deste modo, o ponto de equilíbrio aumentou de vendas anuais de $60.000 para $90.000. Ao fazer a análise do ponto de equilíbrio, é preciso estabelecer algumas hipóteses com relação ao mix de vendas. A hipótese usual é que não haverá mudança. Se, contudo, o gerente sabe que a variação de diversos fatores (preferência dos consumidores, participação de mercado e assim por diante) está causando alterações no mix de vendas, então esses fatores devem ser explicitamente levados em conta em qualquer cálculo de CVL. De outro modo, o gerente pode tomar decisões com base em dados ultrapassados ou errôneos. Hipóteses da Análise de CVL Algumas hipóteses geralmente subjazem à análise CVL: 1. O preço de venda é constante em todo o intervalo relevante. O preço de um produto ou serviço não varia com a variação do volume. 2. Os custos são lineares em todo o intervalo relevante e podem ser decompostos com precisão em seus elementos variável e fixo. O elemento variável é constante por unidade, e o fixo, por total, em todo o intervalo relevante. 3. Nas empresas com diversos produtos, o mix de vendas é constante. 4. Nas indústrias, os estoques não variam. O número de unidades produzidas é igual ao número de unidades vendidas. Embora algumas dessas hipóteses tecnicamente possam ser desobedecidas, em geral as desobediências não são suficientemente sérias para colocar em dúvida a validade básica da análise de CVL. Na maioria das companhias cuja produção é diversificada, por exemplo, o mix de vendas é suficientemente constante, de modo que os resultados da análise de CVL são razoavelmente válidos. 104
  • 105.
    O grande perigotalvez esteja em confiar em uma simples análise de CVL, quando o gerente está estudando uma grande variação de volume fora do intervalo relevante. O gerente, por exemplo, pode estudar o aumento no nível de vendas muito além do que a companhia já teve antes. Contudo, mesmo nessas situações, o gerente pode ajustar o modelo para levar em conta antecipações de variações do preço de venda, custos fixos e mix de vendas, que de outro modo violariam as hipóteses. Numa decisão que afete os custos fixos, por exemplo, a variação dos custos fixos pode ser explicitamente levada em conta, como já mostramos no exemplo da Acoustic Concepts. 7.5 Outros conceitos importantes sobre o Ponto de Equilíbrio Uma vez separado os custos da empresa em fixos e variáveis, a Administração está de posse de informações úteis para a preparação de instrumentos de análise que além de responderem muitas perguntas, auxiliarão no processo de tomada de decisões, no planejamento e no controle. Um desses instrumentos é a Análise do Ponto de Equilíbrio, que, ultimamente, vem merecendo uma vasta divulgação nos livros e nos periódicos. O Ponto de Equilíbrio é uma conseqüência direta do comportamento dos custos diante do volume de atividade. Eis o conceito mais simples do Ponto de Equilíbrio: é o ponto da atividade da empresa no qual não há lucro nem prejuízo, isto é, o ponto em que a receita é igual ao custo total. Além do Ponto de Equilíbrio, a empresa obterá lucros, aquém do Ponto de Equilíbrio, a empresa terá prejuízo. Ponto de Equilíbrio Contábil Significa a quantidade que equilibra a receita total com a soma dos custos e despesas relativos aos produtos vendidos. Ponto de Equilíbrio Econômico É a quantidade que iguala a receita total com a soma dos custos e despesas acrescida de uma remuneração mínima (custo de oportunidade) sobre o capital investido pela empresa. Ponto de Equilíbrio Financeiro É a quantidade que iguala a receita total com a soma dos custos e despesas que representam desembolso financeiro para a empresa. Neste caso, os encargos da depreciação são exclusos por não representarem desembolso para a empresa. 105
  • 106.
    Levando-se em consideraçãoos conceitos apresentados podemos caracterizar que o Ponto de Equilíbrio Econômico é maior que o Ponto de Equilíbrio Contábil, que, por sua vez, é maior que o Ponto de Equilíbrio Financeiro. Exemplo: Preço de venda unitário = R$ 0,60 Custo variável unitário = R$ 0,50 Custos fixos = R$ 6.000,00 No ponto equilíbrio: Receita = Custos Fixos + Custos Variáveis, ou [quantidade] x R$ 0,60 = R$ 6.000,00 + [quantidade] x R$ 0,50, ou ainda [quantidade] x (0,60 – 0,50) = 6.000,00 ou, quantidade no ponto de equilíbrio = 6.000,00 = 60.000 unidades (0,60 – 0,50) e o valor no ponto de equilíbrio é dado por 6.000,00 x R$ 0,60 = R$ 36.000,00. Aproveitando este exemplo, que é o ponto de equilíbrio contábil, vamos calcular os Pontos de Equilíbrio Econômico e Financeiro: Ponto de Equilíbrio Econômico Supondo que a empresa tenha tido um patrimônio líquido, no início do ano, de R$ 20.000,00 e colocado a render um mínimo de 10% ao ano tem-se um lucro líquido anual desejado de R$ 2.000,00. Neste caso, então, ao custo fixo deverão ser adicionados R$ 2.000,00, pois, no caso, o equilíbrio de receitas e despesas só se dará no ponto de lucro igual a R$ 2.000,00 e não no lucro igual a zero, como no caso clássico. Ponto de Equilíbrio Econômico = R$ 6.000,00 + R$ 2.000,00 (R$ 0,60/u – R$ 0,50/u) = 80.000,00 u/ano ou R$ 48.000,00/ano de Vendas. Ponto de Equilíbrio Financeiro Supondo, por outro lado, que exista uma depreciação de R$ 1.000,00, e como não representa desembolso de caixa, tudo se passa como se os fixos fossem de apenas R$ 5.000,00. Ponto de Equilíbrio Financeiro = R$ 5.000,00 (R$ 0,60/u –$ 0,50/u) = 50.000 u/ano ou R$30.000,00 de Vendas. 106
  • 107.
    7.6 Exercícios defixação de CUSTO x VOLUME x LUCRO 1 - O caso da empresa equilibrada Custo do equipamento (investimento) R$ 200.000,00 Despesas administrativas R$ 5.000,00 por ano Aluguel da fábrica R$ 1.000,00 por ano Matéria prima R$ 80,00 por unidade Mão-de-obra R$ 70,00 por unidade Preço de venda R$ 400,00 por unidade Capacidade de produção anual R$ 100 unidades Pergunta-se: a) Quantas unidades terá que vender para atingir seu ponto de equilíbrio? b) Quantas unidades terá que vender no ano para começar a ter lucro? c) Qual será seu lucro se trabalhar em plena carga? 2 - O caso da empresa XTPO, monoprodutora, que vendeu 25.000 unidades e obteve o seguinte resultado: Vendas R$ 625.000,00 Custos variáveis R$ 375.000,00 Custos fixos R$ 150.000,00 Calcule: a) Ponto de equilíbrio em unidades e em valor b) Margem de contribuição unitária e margem de contribuição percentual c) Para se obter R$ 120.000,00 de lucro, quantas unidades deveria vender? 3 –Uma empresa estima seus custos fixos em R$ 28.000,00 por período. Determinar o ponto de equilíbrio da empresa, em valor, sabendo que a contribuição marginal percentual é de 33,33%. 4 – A Cia Secreta S/A fabrica e vende secretárias eletrônicas. Sua demonstração de resultado baseado no modelo por contribuição do ano passado é a seguinte: Ocorrências Total Por unidade Percentagem das vendas Vendas (20.000 unidades) R$ 1.200.000,00 R$ 60,00 100% Menos Despesas e Custos Variáveis R$ 900.000,00 R$ 45,00 ? É igual a Margem de Contribuição R$ 300.000,00 R$ 15,00 ? Menos Custos e Despesas Fixas R$ 240.000,00 - É igual a Lucro Líquido R$ 60.000,00 - A administração está impaciente para melhorar o desempenho dos lucros da Cia Secreta e solicitou algumas informações para você, Diretor Financeiro da Cia Secreta, algumas informações, a saber: 107
  • 108.
    a) Calcule ospercentuais de Margem de Contribuição e Custos/Despesas Variáveis. b) Determine o ponto de equilíbrio contábil, em unidades e em valor de vendas. c) Admitindo-se que a empresa fez um investimento de R$ 500.000,00 ( para a construção da fábrica, para a compra de equipamentos, etc), calcule o ponto de equilíbrio econômico, levando em consideração que o mercado financeiro está remunerando em 15% ao ano. d) Baseado na questão C responda: O negócio é viável ou não ? e) Admitindo-se que os R$ 500.000,00 investidos na Cia Secreta é todo referente a equipamentos e que esses equipamentos depreciam-se em 20 anos, calcule o ponto de equilíbrio financeiro. f) Supondo aumento de vendas de R$ 400.000,00 no próximo ano e que o comportamento do custo permaneça o mesmo, em quanto aumentará o lucro líquido em valores? g) Retornando aos dados originais e supondo que, no próximo ano a companhia deseja um lucro líquido mínimo de R$ 90.000,00, quantas unidades terão que ser vendidas para atingir essa meta? 5 – Com base no exercício anterior, num esforço para aumentar as vendas e os lucros, a administração está propondo a você fazer algumas mudanças. Baseado nos conceitos de Custo x Volume x Lucro você deverá deferir ou não as mudanças. Obs.: Você deverá refazer a tabela acima com os novos valores para visualizar se as propostas são vantajosas ou não. Proposta 1 – A administração está pensando em usar um alto-falante melhor para a secretária eletrônica. Esse alto-falante aumentaria os custos variáveis em R$ 3,00 por unidade, porém em contrapartida, o volume de vendas aumentaria em 20%. Devido a alta qualidade do alto-falante, o inspetor de qualidade de som, que tem uma remuneração anual de R$ 30.000,00, seria dispensado. Proposta 2 – Voltando aos dados originais do problema, a administração está pensando em diminuir o valor de venda da secretária eletrônica em R$ 5,00, ou seja, o preço final de venda ficaria em R$ 55,00 e pretende também veicular essa promoção através de propagadas em sistemas de televisão aberta, cujo custo seria de R$ 100.000,00 por ano. Com essa atitude, a empresa espera ter um aumento de vendas em 100%, ou seja, 40.000 unidades vendidas ao todo. 6 - A Turma do 4º ANO da Faculdade de Administração da AEBD está planejando seu jantar dançante anual. O comitê do evento reuniu a seguinte previsão de custos: Previsão de custos para o jantar dançante Jantar (por pessoa) R$ 18,00 Convites e programa (por pessoa) R$ 2,00 Orquestra R$ 2.800,00 Aluguel do salão R$ 900,00 Animador durante o intervalo R$ 1.000,00 Bilhetes e propaganda R$ 1.300,00 Sabendo-se que o Comitê deseja cobrar R$ 35,00 por pessoa, solucione as questões a e b. a) Calcule o ponto de equilíbrio para o jantar dançante (em função do número de pessoas que deve comparecer). b) Supondo que a comissão de formatura deseje ter um lucro líquido de R$ 6.000,00, quantas pessoas deverão comparecer ao jantar dançante ? 108
  • 109.
    c) Suponha, queno ano passado, apenas 300 pessoas compareceram a essa festa. Se o mesmo número comparecer este ano, qual é o preço por ingresso que deve ser cobrado de cada pessoa, a fim de se atingir o ponto de equilíbrio? 7 - A demonstração de resultado mais recente da Aguardente Ardente S/A é a seguinte: Descrição Total Por unidade Vendas (20.000 unidades) R$ 300.000 R$ 15,00 Menos despesas variáveis R$ 180.000 R$ 9,00 Margem de contribuição R$ 120.000 R$ 6,00 Menos despesas fixas R$ 70.000 - Lucro líquido R$ 50.000 - Com base nos dados acima, elabore uma nova demonstração de resultado para cada uma das seguintes condições (considerar cada caso independente): a) Aumento de 15% nas vendas. b) Redução de R$ 1,50 no preço unitário de venda e aumento de 25% no volume de vendas. c) Aumento de R$ 1,50 no preço unitário de vendas, aumento de R$ 20.000,00 na despesa fixa e redução de 5% no volume das vendas. d) Aumento de 12% no preço de venda, aumento de 60 centavos (R$ 0,60) na despesa unitária variável e redução de 10% no volume de venda. 8 – (Questão do provão) A empresa XXX produz um só produto e possui a seguinte estrutura de preço e custo. Preço de venda por unidade R$ 200,00 Custos variáveis por unidade R$ 140,00 Custos fixos totais R$ 120.000,00 Qual deverá ser o volume de vendas, em unidades, que irá produzir um lucro antes dos juros e do imposto de renda (lucro operacional) de 20% das vendas? (A) 2.000 (B) 4.000 (C) 6.000 (D) 8.000 (E) 10.000 09 – (Questão do provão) A análise do ponto de equilíbrio (análise custo-volume-lucro) permite tanto determinar o nível de operação que uma empresa precisa manter para cobrir todos os seus custos operacionais, quanto avaliar a lucratividade associada a vários níveis de venda. O referido ponto de equilíbrio operacional é definido quando o(a): (A) custo fixo operacional = 0 (zero). (B) lucro líquido = 0 (zero). (C) lucro antes do imposto de renda = 0 (zero). (D) lucro antes de juros e imposto de renda = 0 (zero). (E) margem de contribuição = 0 (zero). 109
  • 110.
    O gráfico abaixoé a imagem geométrica da relação Custo x Volume x Lucro Interprete-o a fim de responder às questões 10,11 e 12. 10 – (Questão do provão) O Ponto de Equilíbrio entre a receita e os custos, em reais e em quantidades, está representado pelo(s) segmentos(s): (A) DC do eixo das ordenadas. (B) ED do eixo das ordenadas. (C) CB e BA do eixo das ordenadas. (D) ED e DC do eixo das ordenadas. (E) ED e DC do eixo das ordenadas; e EF do eixo das abscissas. 11 - (Questão do provão) O(s) segmento(s) do eixo das ordenadas que representa(m), no gráfico, o lucro para a quantidade vendida G, expresso em reais, é: (A) BA. (B) CB (C) DC (D) ED (E) ED,DC,CB,BA. 12 - (Questão do provão) A Margem de Segurança com que uma empresa opera é função do montante de receita que ela pode perder até atingir o ponto de equilíbrio. Assim, na situação indicada pelo gráfico, a Margem de Segurança está representada, em valores de receita, pelo(s) segmento(s) do eixo das ordenadas: (A) CB (B) DC (C) ED (D) CB e BA (E) ED e DC 110
  • 111.
    13 – (Questãodo provão) Suponha que a Guaíba Posters, um pequeno varejista de posters, tenha custos operacionais fixos de R$ 3.000,00, que seu preço de venda por unidade (poster) seja de R$ 15,00, e seus custos operacionais variáveis sejam de R$ 5,00 por unidade. Conforme o gráfico acima, de quantas unidades, aproximadamente, é o ponto de equilíbrio da empresa? (A) zero (B) 200 (C) 300 (D) 600 (E) 3000 14 – Se a empresa tem uma contribuição marginal negativa, para alcançar o ponto de equilíbrio ele deverá: ( ) aumentar o volume de vendas ( ) diminuir o volume de vendas ( ) aumentar o valor dos custos fixos ( ) diminuir o valor dos custos fixos ( ) aumentar o preço de venda ( ) nenhuma das alternativas anteriores 15 - Se a contribuição marginal foi diminuída em determinado montante, o lucro operacional deveria ter: ( ) sido diminuído no mesmo montante ( ) sido diminuído mais do que esse montante ( ) sido aumentado no mesmo montante ( ) permanecido inalterado ( ) nenhuma das alternativas anteriores 16 - O ponto de equilíbrio de um produto poderia ser aumentado por: ( ) um decréscimo nos custos fixos ( ) um aumento no percentual da margem de contribuição ( ) um aumento nos custos variáveis ( ) um decréscimo nos custos variáveis ( ) nenhuma das alternativas anteriores 111
  • 112.
    17 - Oscustos fixos unitários diminuem sempre que: ( ) os custos variáveis unitários aumentam ( ) a quantidade produzida e vendida diminui ( ) o ponto de equilíbrio aumenta ( ) os custos variáveis totais diminuem ( ) nenhuma das respostas anteriores 18 - Uma empresa pretende vender e produzir no próximo ano 1.200.000 unidades de seu produto. Os valores orçados são: ITEM VALOR Total das receitas de vendas esperadas R$ 7.200.000,00 Total dos custos variáveis R$ 2.880.000,00 Total dos custos fixos R$ 1.800.000,00 Capital investido na empresa R$ 10.000.000,00 Custo de oportunidade 18% Pede-se: a) calcular a margem de contribuição unitária do produto b) calcular a margem de contribuição percentual c) calcular a margem de contribuição total d) calcular o ponto de equilíbrio contábil em quantidade e valor e) calcular o ponto de equilíbrio econômico em quantidade e valor 19 - O analista de custos da Cia. Fellucci ltda resolveu aplicar as técnicas de análise do ponto de equilíbrio para verificar o crescimento da empresa. Sabia que a mesma vinha consistentemente vendendo, nos últimos tempos, 30.000 pacotes de algodão, para fins farmacêuticos, por mês, a base de $ 35,00 por pacote. Seus custos fixos têm sido aproximadamente de $ 472.500,00 por mês, e os custos variáveis são de $ 15,00 por pacote. Suas dúvidas são as seguintes; a) Qual a margem de segurança da empresa ? b) Um aumento de 2.000 unidades na margem de segurança trará que efeito sobre o lucro? c) Se fosse possível uma redução de 20% sobre os custos fixos, o que acontecerá com a margem de segurança em termos percentuais? d) Se a empresa desejar um aumento de 40% sobre seus lucros atuais, quanto deverá aumentar em quantidade de vendas? (supondo não alteração dos custos atuais) 20 - Uma industria de televisores tem a seguinte estrutura de custos: Custos fixos de $ 20.000.000,00 por mês e Custos variáveis de $ 4.000,00 por unidade. Sabendo que a empresa deseja um retorno mínimo de 10% ao ano sobre seu Patrimônio Líquido de $ 240.000.000,00 e que 20% do total de seus Custos Fixos anuais é referente à depreciação, pede-se: a) Ponto de equilíbrio contábil b) Ponto de equilíbrio econômico c) Ponto de equilíbrio financeiro Para a solução desse exercício adotar que o preço de venda é 50% superior ao custo variável. Calcular os itens A, B e C pela unidade de tempo ANO. 112
  • 113.
    08. ALAVANCAGEM OPERACIONAL Aalavancagem operacional resulta da existência de custos operacionais fixos no fluxo de lucros da empresa. Usando a estrutura apresentada na tabela de análise de ponto de equilíbrio, pode-se definir a alavancagem operacional como o uso potencial de custos operacionais fixos para aumentar os efeitos das mudanças nas vendas sobre os lucros da empresa antes dos juros e dos impostos (LAJIR). O exemplo abaixo ilustra como funciona a alavancagem operacional: Usando os dados apresentados anteriormente da empresa XTPO (Preço de venda, P = R$ 10,00; Custo operacional variável, V = R$ 5,00 por unidade; Custo operacional fixo, F = R$ 2.500,00). As anotações adicionais tabela abaixo indicam que conforme as vendas da empresa aumenta de 1.000 para 1.500 unidades (Q1 para Q2), seu LAJIR aumenta de R$ 2.500,00 para R$ 5.000,00 (LAJIR1 para LAJIR2). Em outras palavras, um aumento de 50% nas vendas(1.000 para 1.500 unidades) resulta em um aumento de 100% no LAJIR. Dois casos podem ilustrar isso, usando-se o nível de vendas de 1.000 unidades como ponto de referência. Caso 1: Um aumento de 50% nas vendas (1.000 para 1.500 unidades) resulta em um aumento de 100% nos lucros antes dos juros e impostos (R$ 2.500,00 para R$ 5.000,00). Caso 2: Uma queda de 50% nas vendas (1.000 para 500 unidades) resulta em uma queda de 100% nos lucros antes do juros e impostos ( R$ 2.500,00 para R$ 0,00). Do exemplo acima, vê-se que a alavancagem operacional funciona em ambas as direções. Quando a empresa tem custos operacionais fixos a alavancagem operacional está presente. Um aumento nas vendas resulta em um aumento mais que proporcional nos lucros antes dos juros e impostos; Uma queda nas vendas resulta em uma queda mais que proporcional nos lucros antes dos juros e impostos. 113
  • 114.
    Medição do graude alavancagem operacional (GAO) O grau de alavancagem operacional (GAO) é a medida numérica da alavancagem operacional da empresa. Pode ser calculado através de utilização da seguinte equação: GAO = Variação percentual no LAJIR Variação percentual nas vendas Sempre que a variação percentual no LAJIR for maior que a variação percentual em vendas, existem alavancagem operacional. Isso significa que se o GAO for superior a 1, existe alavancagem operacional. Uma fórmula mais direta para calcular o grau de alavancagem operacional, a um nível de vendas Q, é mostrada na equação abaixo, usando- se os símbolos dados anteriormente. GAO a um nível de vendas Q = Q x (P – V) / Q x (P – V) – F Utilizando os dados do exemplo anterior (tirados da tabela LAJIR par vários níveis de venda), obtêm-se o seguinte resultado: GAO a 1000 unidades = 1.000 x (R$ 10,00 –R$ 5,00) = R$ 5.000 = 2 1.000 x (R$ 10,00 –R$ 5,00) – R$ 2.500 R$ 2.500 EXERCICIOS Através do estudo da tabela abaixo, responda as seguintes questões: POSIÇÃO BAIXA INTERMEDIÁRIA ALTA Vendas (em unidades) 1000 2000 3000 Receita de vendas $ 10.000,00 $ 20.000,00 $ 30.000,00 Menos: Custos operacionais variáveis $ 5.000,00 $ 10.000,00 $ 15.000,00 Menos Custos operacionais fixos $ 5.000,00 $ 5.000,00 $ 5.000,00 Lucro antes de juros e imposto de renda $ 0,00 $ 0,00 $ 0,00 a) Qual é o grau de alavancagem operacional? (utilize como base a posição de vendas intermediária) Utilizando-se do grau de alavancagem operacional calculado no “item a”, calcule qual será o efeito no LAJIR caso ocorra um aumento de 70% nas vendas da posição intermediária. 114
  • 115.
    9. MARGEM DECONTRIBUIÇÃO E RESTRIÇÕES DA CAPACIDADE PRODUTIVA Contribuição marginal e limitações na capacidade de produção Ao comentarmos a grande importância do conceito de Margem de Contribuição anteriormente, verificamos algumas de suas aplicações, mas não atentamos ao problema decorrente da existência de diversos fatores que naturalmente limitam a capacidade de produção da empresa. Margem de contribuição antes da existência de limitações Suponhamos que uma determinada empresa fabricante de barracas de camping produza quatro modelos diferentes (A, B, C e D) Os dados de Custos que a empresa possui e sua Margem de Contribuição são retratadas na tabela a seguir: Modelos Custo Variável Total Preço de Venda Margem de Contribuição (R$/unidade) (R$/unidade) (R$/unidade) A 1.500,00 2.000,00 500,00 B 1.250,00 1.800,00 550,00 C 2.900,00 3.500,00 600,00 D 1.000,00 1.200,00 200,00 CUSTOS INDIRETOS FIXOS = R$ 2.500.000,00 POR ANO Esses preços são também aproximadamente os da concorrência para cada tipo de barraca. Analisando-se a coluna da Margem de Contribuição, verificamos de imediato que o modelo com maior capacidade de trazer recursos pra a empresa é o modelo C, entretanto nossa firma não pode escolher apenas esse modelo para comercialização, precisando oferecer todos eles ao mercado. Más é claro que ela tentará, sempre que possível, forçar a venda do modelo C, já que cada unidade dele produz maior margem de contribuição. Isso se não existir nenhum problema de limitação quanto à produção. Existência das limitações na capacidade produtiva A nossa empresa, precisando fazer uma programação para a produção do próximo ano, recorre a uma pesquisa de mercado e verifica que existe uma demanda que poderá proporcionar nesse período que sejam vendidas as seguintes quantidades de cada modelo: Modelo A 3.300 unidades Modelo B 2.800 unidades Modelo C 3.600 unidades Modelo D 2.000 unidades 115
  • 116.
    Como já foidito, tentaria ela, se possível, forçar a venda de C, mas o mercado mostra-se disposto a lhe consumir essas quantidades indicadas, e ela começa a se preparar para atender a essa demanda. Esbarra todavia num problema logo de imediato: sua capacidade não é suficiente para fornecer esse volume, já que possui ela um nível máximo de produção de 97.000 horas- máquina (hm), enquanto aquela demanda lhe consumiria 103.150, conforme o tempo de cada modelo mostrado a seguir: Modelos Horas-máquina Demanda Prevista Total Horas-máquina necessárias por unidade por modelo A 9,50 3.300 31.350 B 9,00 2.800 25.200 C 11,00 3.600 39.600 D 3,50 2.000 7.000 Vê-se agora a fábrica na contingência de verificar qual dos modelos deixará de ser total ou parcialmente atendido. Suponhamos que a firma tenha o interesse de maximizar seu lucro nesse ano e por isso sua decisão será baseada nesse objetivo (poderia estar interessada na manutenção de sua carteira de clientes mesmo a custa da redução de lucros) Onde então efetuar o corte das 6.150 horas excedentes a sua capacidade de produção? Como o MODELO D é o que possui menor margem de contribuição por unidade, é bem provável que a empresa opte em deixar de produzir 1.757 unidades desse modelo, pois 6.150/3,50 = 1.757. A partir dessa previsão de produção, poderia constituir um quadro projetado do resultado do próximo ano: Modelos Quantidade Margem de Contribuição Margem de (u) Unitária (R$/u) Contribuição Total (R$) A 3.300 500 1.650.000 B 2.800 550 1.540.000 C 3.600 600 2.160.000 D 243 200 48.600 Total Margem de Contribuição 5.398.600 Custos Fixos 2.500.000 Resultado 2.898.600 Para termos certeza de que a decisão tomada de corte do MODELO D é a correta, podemos fazer alguns cálculos com o resultado que seria obtido caso se decidisse de maneira diversa. Para isso, basta verificarmos qual seria a nova Margem de Contribuição Total com a nova escolha, já que de todas as hipóteses possíveis interessa a que maximizar a 116
  • 117.
    Margem de ContribuiçãoTotal, pois o mesmo montante de Custos Fixos será deduzido dela para se chegar ao Resultado. Verifiquemos primeiramente o que teria acontecido se a empresa tivesse optado pelo corte no produto C, ao invés de corte no D. O número de unidades não produzidas do MODELO C seria de 559 unidades (6.150 / 11), e o resultado seria: Modelos Quantidade Margem de Contribuição Margem de (u) Unitária (R$/u) Contribuição Total (R$) A 3.300 500 1.650.000 B 2.800 550 1.540.000 C 3.041 600 1.824.600 D 2.000 200 400.000 Total Margem de Contribuição 5.414.600 Custos Fixos 2.500.000 Resultado 2.914.600 Este quadro evidencia que a Margem de Contribuição Total seria maior nessa hipótese que na anterior!!! Logo, esta última produz mais lucro, e é ,portanto, melhor que aquela!!! Estará invalidado então nosso conceito de Margem de Contribuição? 9.1 Margem de Contribuição e Fator de Limitação Analisemos a razão da discrepância acima: na primeira hipótese, deixamos de produzir 1.757 unidades de D, o que nos eliminou a possibilidade de obtenção de uma Margem de Contribuição Total de: 1.757 unidades X R$ 200,00 por unidade = R$ 351.400,00 enquanto que, na segunda hipótese, cortando a linha C, diminuímos um potencial de Margem de Contribuição Total de: 559 unidades X R$ 600,00 por unidade = R$ 335.400,00 Apesar de por unidade o modelo C produzir muito mais de Margem de Contribuição do que D, dentro das 6.150 horas cortadas ele produz menos. E isso é devido ao tempo que cada unidade leva para ser elaborada. Uma unidade de C produz R$ 600,00 de Margem de Contribuição, mas leva 11 horas para ser feita. Assim, em cada hora a Margem de Contribuição é de R$ 54,55, enquanto o produto D produz só R$ 200,00 por unidade, mas leva apenas 3,5 horas para ser elaborado, 117
  • 118.
    fornecendo R$ 57,14por hora. Logo, cada hora usada na linha D rende mais do que na linha C. O resultado correto seria obtido então com o seguinte cálculo: Modelos Margem de Tempo de Fabricação Margem de Contribuição Contribuição Unitária (hm) por hora-máquina A 500 9,50 52,63 B 550 9,00 61,11 C 600 11,00 54,55 D 200 3,50 57,14 Vemos que o modelo que menos traz Margem de Contribuição por hora-máquina é o A, e este deverá então ser o item a ter sua produção limitada. O modelo D, que parecia o primeiro a ser eliminado, só seria cortado como 3ª opção, depois de A e C. Ele é, na realidade, o segundo produto mais interessante nessa situação. Concluímos então que a Margem de Contribuição continua sendo o elemento chave em matéria de decisão, só que agora não por unidade, más pelo fator limitante da capacidade produtiva. Seria então, em nosso exemplo, sempre mais interessante o incentivo à produção do modelo B, já que é o que mais produz margem de contribuição por hora-máquina? Suponhamos que a empresa resolvesse, à custa de uma adição de custos fixos oriundos da aquisição de outras máquinas, aumentar sua capacidade de produção para 140.000 hm sem que nada alterasse nos custos variáveis de cada produto. Poderia então agora atender a toda a demanda prevista e ainda teria uma folga de quase 37.000 hm. Caso tivesse em mente efetuar algum tipo de esforço para tentar vender mais do que aquela previsão, por meio, por exemplo, de uma campanha publicitária ou de uma motivação maior com relação a equipe de vendas, como deveria proceder se soubesse que conseguiria, no máximo, aumentar em mais 10% aquele volume de vendas? Estando com a capacidade para 140.000 hm, mesmo com a adição de mais 10% em seu volume de trabalho, não chegará àquele limite, ficando, no máximo, ao redor de 113.500 hm. Nessa situação, deve forçar a venda do produto B, que dá maior Margem de contribuição por hora-máquina, ou do modelo C, que fornece maior Margem por unidade ? Claro está que, se não há no momento problema de horas-máquina, interessa que se consiga vender a maior quantidade possível daquele modelo que traz, por unidade, maior Margem de Contribuição. Cada unidade C produz R$ 600,00 de Margem de Contribuição, e, mesmo que demande mais tempo que B para ser confeccionado, deverá ser preferido, pois não há problema de tempo de máquina. 118
  • 119.
    Portanto, se nãohouver limitação na capacidade produtiva, interessa o produto que produz maior Margem de Contribuição por unidade, mas, se existir interessa o que produz maior Margem de Contribuição pelo fator limitante da capacidade. Suponhamos agora, outro exemplo de limitação da capacidade produtiva. Tomemos como referencia um determinada industria automobilística que fabrica dois modelos de veículos com as seguintes características: Modelo do Preço de Custo Variável Margem de Contribuição Veículo Venda Total (R$) Unitária (R$) (R$) 04 portas 260.000 205.000 55.000 02 portas 258.000 204.000 54.000 Todas as maçanetas usadas em qualquer modelo são iguais, quer nas portas dianteiras, quer nas traseiras, e são importadas; cada modelo leva o mesmo tempo de produção. Não havendo problema de limitação na capacidade de produção, a empresa tentará, sempre que possível, vender o modelo 4P, já que em cada unidade deste consegue uma Margem de Contribuição maior do que no outro. Digamos que em determinado mês haja um problema sério de obtenção de maçanetas, e a industria consiga uma quantidade insuficiente delas para sua produção total. Como procederá nesse mês? Não há duvida de que procurando apenas produzir e vender o modelo de duas portas (desde que haja uma demanda pela quantidade produzida de duas portas). Se tiver, digamos, 8.000 maçanetas para o mês todo, a empresa conseguirá produzir 4.000 unidades do modelo 2P e obter uma Margem de Contribuição total de R$ 216.000.000,00 (4.000 unidades X R$ 54.000 por unidade) Se produzisse o modelo 4P, conseguiria apenas R$ 110.000.000,00 (2.000 unidades X R$ 55.000,00 por unidade). O conceito de Margem de Contribuição pelo fator limitante da capacidade é o determinante da decisão. O modelo 4P dá Margem de Contribuição de R$ 13.750,00 por maçaneta, mas o de 2P dá R$ 27.000,00. A limitação, nesse caso, é o estoque disponível de maçanetas. Com isso, concluímos que, existem diversos fatores que podem limitar a capacidade de produção da empresa, e cada caso deve ser estudado de forma particular, analisando sempre a solução do problema que maximizará a Margem de Contribuição para a empresa. 119
  • 120.
    10. ANALISE PROFUNDADOS CUSTOS FIXOS 10.1 Margens de contribuição e custos fixos identificados Após tudo o que comentamos sobre os Custos Fixos, talvez tenha permanecido a idéia de que devam eles sempre ser abandonados nos aspectos decisoriais. Obviamente, essa hipótese não é totalmente correta. Afinal, eles existem, representam gastos e desembolsos e têm que ser sempre lembrados. De que adiantaria termos Margens de Contribuição positivas em todos os produtos se a soma de todas elas fosse inferior ao valor dos Custos Fixos? O que pretendemos mostrar até agora não é que eles devam ser omitidos, mas sim que precisam ser devidamente analisados, e não simplesmente rateados como custos realmente pertencentes a cada unidade de cada produto. Pode ocorrer, todavia, que em algumas situações haja necessidade de se levar em conta esses custos. Suponhamos que uma empresa fabrique cinco produtos, A, B, C, D e E, e que haja dois dos departamentos de produção trabalhando exclusivamente para alguns deles. O Departamento X só é utilizado para A e B, e o Departamento Y só para C, D e E. Estes são os seguintes dados relativos aos custos de fabricação: Custos Variáveis Produto A $480/u Produto B $550/u Produto C $350/u Produto D $410/u Produto E $600/u Custos Fixos Departamento X $540.000/mês Departamento Y $430.000/mês Demais Departamentos $800.400/mês Total Fixos $1.770.400/mês Durante um determinado mês, a empresa produziu e vendeu: Produto A: 1.050 u x $860/u $ 903.000 Produto B: 1.400 u x $930/u $1.302.000 Produto C: 980 u x $810/u $ 793.800 Produto D: 1.370 u x $830/u $1.137.100 Produto E: 1.320 u x $990/u $1.306.800 Total Vendas $5.442.700 120
  • 121.
    Tivesse a empresarateado os custos fixos, talvez chegasse ao seguinte: Produtos Custo Variável Custo Fixo Custo Total Preço Venda Lucro R$/u R$/u R$/u R$/u R$/u A 480 400 880 860 (20) B 550 340 890 930 40 C 350 220 570 810 240 D 410 240 650 830 180 E 600 250 850 990 140 Com base nesses valores, talvez construísse uma Demonstração de Resultado (pela absorção) assim: A B C D E Total 1.050u 1.400u 980u 1.370u 1.320u Vendas (R$) 903.000 1.302.000 793.800 1.137.100 1.306.800 5.442.700 (–) CPV (R$) 924.000 1.246.000 558.600 890.500 1.122.000 4.741.100 Lucro (R$) – 21.000 56.000 235.200 246.600 184.800 701.600 Já sabemos que o corte do produto A pode não ser uma solução muito indicada, já que, apesar de estar apresentando um "prejuízo" unitário de $20 e global de $21.000, talvez venha seu corte a reduzir mais o resultado global; isso porque, se for cortado, deixarão realmente de entrar receitas de $903.000, mas não deixarão de existir $924.000 de custos. Apenas deixarão de existir os custos variáveis de $480 x 1.050 u = $504.000, já que, provavelmente, nada se conseguirá reduzir dos custos fixos. Logo, se for cortado o produto A, o resultado cairá $399.000 ($903.000 - $504.000)! Compare-se com o lucro total de $701.600 e verifique-se a importância de uma decisão errada. Esses $399.000 nada mais são do que a Margem de Contribuição Total do Produto A. Preço de Venda $860/u Custo Variável $480/u Margem de Contribuição Unitária $380/u Margem de Contribuição Total: 1.050 u x $380 = $399.000 Poderia ocorrer de a empresa pensar de outra forma: já que os lucros de A e B reunidos dão apenas $35.000,00 ((-) $21.000 + $56.000), por que não cortar a ambos, já que temos um Departamento com custos fixos altos de $540.000 só para eles? De fato talvez o corte dos produtos A e B conseguisse reduzir os custos fixos em $540.000. Mas, ainda assim, seria correta a decisão? 121
  • 122.
    Basta continuarmos analisandoas Margens de Contribuição: Produto A: Margem de Contribuição Total $399.000 Produto B: Margem de Contribuição Total (1.400 u x ($930 - $550)/u) $532.000 Margem de Contribuição de ambos $931.000 Assim, podemos de fato eliminar os $540.000, mas deixaremos de receber uma margem de contribuição de $931.000, e continuamos a ter uma redução no lucro total, agora de $391.000. Uma forma rápida de identificarmos as posições de cada produto e grupo de produtos que possuem custos fixos comuns, identificados com eles, é a elaboração de uma seqüência de Margens de Contribuição. Para o nosso exemplo em questão, poderíamos ter: A B C D E Total Vendas (R$) 903.000 1.302.000 793.800 1.137.100 1.306.800 5.442.700 (–) CVPV (R$) 504.000 770.000 343.000 561.700 792.000 2.970.700 1ª MC 399.000 532.000 450.800 575.400 514.800 Somas A+B = 931.000 C+D+E = 1.541.000 2.472.000 (–) C.F.I. 540.000 430.000 970.000 2ª MC 391.000 1.111.000 1.502.000 (–) C.F.N.I. 800.400 Lucro 701.600 CVPV: Custo variável dos produtos vendidos CFI: Custos fixos identificados CFNI: Custos fixos não identificados, comuns a todos A análise fica bem mais fácil. O primeiro grupo contribuiu com $391.000 de MC, e o segundo com $1.111.000; juntos conseguem amortizar os custos fixos comuns a todos de $800.400 e ainda produzir um lucro de $701.600. Dentro do 2º grupo, por exemplo, o produto D é quem mais contribui para a formação da MC Total de $1.541.000 do grupo. Não se faz o rateio dos custos fixos, quer identificados, quer não. Isso acabaria por "embaraçar" a apresentação acima, totalmente auto-explicativa. Os Custos Fixos são deduzidos - se identificados com um produto ou grupo deles - desses itens, e, se forem comuns, da soma de todas as Margens de Contribuição. 10.2 Valores que integram o cálculo da Margem de Contribuição Temos utilizado, até aqui, o conceito de Margem de Contribuição como sendo a diferença entre o Preço de Venda e a soma dos custos Variáveis. Esse conceito é correto, mas não completo. Já verificamos que para o cálculo dessa Margem, devem também ser 122
  • 123.
    consideradas as DespesasVariáveis, quer de Vendas, Financiamento ou outras; normalmente as que predominam são as de vendas (comissões, impostos etc.). Cabe aqui esclarecer que, apesar de as Despesas Variáveis integrarem o cálculo da Margem de Contribuição, não são agregadas ao produto para fins de avaliação dos estoques, quando do uso interno do Custeio Variável. O mais correto é o tratamento seu como redução do valor da venda, o que não altera em nada o cálculo da Margem, mas facilita a solução do problema relativo ao que quantificar como custo do produto. 10.3 Margem de contribuição e taxa de retorno A melhor maneira de se avaliar o grau de sucesso de um empreendimento é calculando o seu retorno sobre o investimento realizado. Sem entrarmos em muitos detalhes sobre esse conceito, definimos como a forma ideal de se avaliar a taxa de retorno a divisão do lucro obtido antes do imposto de renda e antes das despesas financeiras pelo ativo total utilizado para a obtenção do produto. Taxa de Retorno = Lucro Antes do Imposto de Renda e antes da Despesa Financeira Ativo Total Para o cálculo do retorno, do lucro não devem constar as Despesas Financeiras, já que estas são derivadas do Passivo (Financiamento) e não do Ativo (Investimento). Do retorno dado pelo Investimento, parte será utilizada para remunerar o capital de terceiros (Despesas Financeiras), e parte para remunerar o capital próprio (Lucro Líquido do proprietário). O retorno total, soma dos dois, é o que melhor define o desempenho global. O problema da utilização dessa idéia consiste não só na apuração do lucro, mas também na separação de que investimento pertence a cada produto. É muito comum (mas não correto) proceder-se da seguinte forma: rateia-se a Despesa de Venda e a de Administração também aos produtos, com base em critérios os mais variados (proporcionalmente a preço de venda, lucro bruto, tempo de fabricação etc.), como se fizesse parte do custo propriamente dito, chegando-se assim ao "lucro líquido" antes das Despesas Financeiras e Imposto de Renda de cada produto. Rateia-se também o investimento (ativo) total pelos produtos, com base em critérios igualmente pré-estudados, atribuindo-se parte dele a cada produto. Faz-se assim o cálculo da taxa de retorno. Isso também pode ser feito não só por produto, mas por Departamento, Divisão etc. Não é necessário discutir-se o quanto esses procedimento podem mais atrapalhar do que ajudar a administração, já que em todos eles estão presentes os valores fixos e as atribuições dos critérios de rateio. 123
  • 124.
    Outra vez aMargem de Contribuição e o conceito dos encargos e valores fixos identificados ou comuns podem melhorar e ajudar nas finalidades gerenciais de custos. Vejamos um exemplo: Uma empresa, fabricando os produtos L, M e N, tem os seguintes custos de produção, despesas de funcionamento, preços de venda e investimentos: Custos de Produção: Variáveis: L: $1.500/u M: $2.800/u N: $2.100/u Fixos: Identificados com os produtos: L: $200.000/mês M: $100.000/mês Não identificados, comuns a todos os três: $700.000/mês Despesas de Venda: Variáveis: 10% do Preço de Venda Fixas: $200.000/mês (comuns) Despesas Administrativas: Fixas: $400.000/mês (comuns) Despesas de Venda: L: $2.500/u M: $4.200/u N: $3.300/u A empresa vende em média 1.000 unidades de cada produto por mês. Seu investimento (Ativo) total é assim composto: Investimentos Identificado com os produtos (Ativos) L M N Comum Total Disponibilidades – – – 150.000 150.000 Estoque 300.000 1.100.000 1.000.000 200.000 2.600.000 Valor a receber 350.000 600.000 700.000 – 1.650.000 Imobilizado 400.000 900.000 – 2.300.000 3.600.000 Total 1.050.000 2.600.000 1.700.000 2.650.000 8.000.000 (As disponibilidades são gerais: os Estoques contêm Matéria-prima, Produtos Acabados e embalagens identificáveis com cada produto, e materiais diversos de consumo industrial 124
  • 125.
    comuns a todos;Valores a Receber são todos identificados; finalmente, parte do Imobilizado é para máquinas e instalações identificadas com L, parte só para M e a maior parte é comum a todos.) Trabalhando à base da seqüência de Margens de Contribuição e efetuando-se a análise dos retornos sobre investimentos identificados, temos: Demonstração de Resultados ( Valores em R$) L M N Total Receita total 2.500.000 4.200.000 3.300.000 10.000.000 – Despesas Variáveis 250.000 420.000 330.000 1.000.000 – Custo Variável 1.500.000 2.800.000 2.100.000 6.400.000 1ª Margem Contribuição 750.000 980.000 870.000 2.600.000 – Custos Fixos 200.000 100.000 – 300.000 2ª Margem Contribuição 550.000 880.000 870.000 2.300.000 – Custos Fixos Comuns 700.000 – Despesas Vendas Comuns 200.000 – Despesas Adm. Comuns 400.000 Lucro 1.000.000 Análise de Retorno sobre o investimento (Valores em R$) L M N Total 2ª Margem Contribuição 550.000 880.000 870.000 2.300.000 Investimento Identificado 1.050.000 2.600.000 1.700.000 5.350.000 Taxa Retorno Identificada 52,4% 33,8% 51,2% 43,0% Lucro 1.000.000 Investimento Total 8.000.000 Taxa de Retorno sobre o 12,5% Investimento Total A taxa de Retorno Identificada evidencia o quanto cada produto conseguiu gerar de Margem de Contribuição (2ª) sobre o investimento que é realmente seu. Na média, houve retorno de 43%, o que nos fornece a visão de que o produto M está participando bastante na redução dessa taxa; é o de menor retorno, estando L e N quase na mesma situação. O retorno global é de 12,5%, após cômputo dos custos, despesas e investimentos comuns aos três produtos. Não é realmente possível ter-se um quadro mais completo, mas este evidencia o que de melhor pode ser elaborado nas circunstâncias. Outros critérios podem levar a conclusões errôneas. Por exemplo, se fosse elaborada uma distribuição dos Custos e Despesas Comuns, bem como dos Investimentos, de forma proporcional à participação de cada produto no faturamento total, acabaríamos por ter (omitidos os cálculos): L M N Total Lucro 225.000 334.000 441.000 1.000.000 Investimento Total 1.712.500 3.713.000 2.574.500 8.000.000 Taxa de Retorno 13,1% 9,0% 17,1% 12,5% 125
  • 126.
    Se a situaçãodo M continua a mesma, de pior desempenho, aparece agora uma disparada vantagem do N sobre o L, o que não era verdadeiro na tabela de análise de retorno sobre o investimento (acima), e de fato essa "vantagem" só ocorreu em função do critério de rateio; se tivesse distribuído com outra base, teríamos posições diferentes. É de se notar que montamos essa última tabela com o rateio apenas dos valores comuns, o que já é um grande passo. Normalmente, se utiliza, de forma incorreta, o rateio inclusive das instalações e outros investimentos plenamente identificados com determinados produtos. Não raro, rateiam-se inclusive custos variáveis ou fixos que são visivelmente pertencentes a um ou mais produtos, e não a todos. 126
  • 127.
    11. COMPRAR OUFABRICAR Suponhamos que uma empresa esteja fabricando determinado componente que usa na fabricação de um certo produto. Apropria ela os Custos Indiretos à base de hora-máquina às 800 unidades que fabrica (tanto de componente como de produto); são eles todos fixos. Dados de custos: Componente: Material e Mão-de-obra Diretos: $730/u Custos Indiretos de Produção: $1.400.000 x 0,5 hm/u = $350/u 2.000 hm Custo Unitário Total = $1.080 Produto: Material e Mão-de-obra Diretos: $3.600/u Custos Indiretos de Produção: $1.400.000 x 2,0 hm/u = $1.400/u 2.000 hm Custo Total: $6.080 ($3.600 + $1.400 + $1.080) A empresa está estudando uma oferta de um fornecedor que lhe propõe entregar o componente por $800/u. Deve aceitar? A essa altura, já não deve mais haver problemas quanto ao cálculo, não deve ser comparado o custo total interno de $1.080 contra o externo de $800. Deve ser feita uma análise mais profunda. Se o fato de a empresa passar a comprar o componente não lhe altera em nada os custos fixos, já que estes talvez sejam comuns tanto para o componente quanto para o produto, não haverá interesse na aquisição. O custo variável do componente é de $730/u, e, caso passe a comprá-lo, desembolsará $800/u, e terá os mesmos custos fixos que tinha quando o fabricava. Considerações que podemos fazer adicionalmente: Talvez exista a possibilidade de a empresa, se comprar o componente, eliminar grande parte dos seus custos fixos pela desativação de parte da fabrica; conseguisse ela eliminar certos custos fixos que atualmente estão sendo imputados aos componentes, e então teríamos que decidir pela aquisição dos mesmos. Vejamos: os custos variáveis hoje são de $584.000. A compra dos componentes custaria $640.000 (800 u x $800/u); assim, só valerá a pena a decisão de compra se conseguir nos custos fixos redução maior do que $56.000 ($640.000 - $584.000). Aí o custo total da compra seria menor que o total da produção. 127
  • 128.
    A decisão depende,pois, não só da atual estrutura de custos, mas da que existirá após o momento da decisão. Por outro lado, talvez exista a possibilidade também de ser viável o uso das instalações que hoje servem à fabricação dos componentes para a produção do produto final. Nesse caso, haveria o acréscimo do volume de unidades elaboradas (partindo-se da hipótese de que o mercado as absorveria, inclusive aos mesmos preços). Como deveria agora ser discutida a decisão? Se a empresa não produz maior número hoje, é porque está com sua capacidade limitada (neste caso, não há o cálculo de Margem de Contribuição por fator de limitação, já que não há dois produtos, mas um único; o componente não é vendido, mas agregado ao produto final). Parando de fabricar o componente, poderia adicionar um volume de 200 u do produto, passando então a 1.000. Vejamos: 800 u de componentes x 0,5 hm/u = 400 hm usadas na fabricação dos componentes 400 hm : 2 hm/u do produto = 200 u do produto com o uso das 400 hm Hoje, antes da compra, a empresa produz 800 u completas do produto ao custo total de $6.080/u, no total de $4.864.000. Se produzir mil, comprando os componentes, terá um custo total de: Custo Variável do componente comprado: $ 800 /u Custo Variável do Produto: $3.600/u Custo Variável Total: $4.400/u x 1 000 u = $4.400.000 Custo Fixo Total: $1.400.000 Custo Total: $5.800.000 Logo, o custo unitário passará a $5.800, com redução de $280 em relação ao anterior. Isso porque o custo variável unitário aumentará, passando de $4.330 ($730 + $3.600) para $4.400 ($800 + $3.600); mas com o aumento do volume de produção haverá uma redução do custo fixo por unidade. Raciocinando em termos de Margem de Contribuição, fica bastante fácil o entendimento. Suponhamos que o preço do produto final seja de $6.500/u. A M.C. anterior era de $2.170/u ($6.500 - $4.330), mas o volume de 800 u propiciava M.C. Total de: 800 u x $2.170/u = $1.736.000 A nova M.C. seria de $2.100/u ($6.500 - $4.400), e a total de $2.100.000. Com em uma ou outra alternativa o custo fixo é o mesmo, interessa a que maximiza a M.C. Total. Logo, não há dúvidas de que se deverá decidir pela compra; poderíamos mesmo fixar um valor máximo até o qual valeria a pena, nessa hipótese, pagar pelo componente. 128
  • 129.
    Esse máximo seria: AM.C. Total era de $1.736.000, e o máximo que interessaria pagar seria um preço tal que, na pior das hipóteses, não houvesse redução dessa margem. Assim, a M.C. deveria ser, em última instância, não menor do que $1.736/u. Como o preço de venda é de $6.500, o custo variável máximo deveria ser de $4.764 ($6.500 - $1.736), e, como já existe um custo variável do produto de $3.600, o máximo que se poderia adicionar seria de $1.164 ($4.764 - $3.600). Assim, se a liberação da parte da fábrica usada nos componentes propiciar aumento do volume dos produtos finais em 200 unidades e estas puderem ser vendidas ao mesmo preço, valerá a pena a decisão de compra, desde que não seja por um preço unitário superior a $1.164. (compare com o preço total hoje, que é de $1.080!) Claro está que, para as decisões, várias informações foram necessárias, além dos elementos de custo, como manutenção do preço de venda, absorção pelo mercado do acréscimo do volume elaborado etc. Outras ponderações ainda precisariam ser feitas, tais como: tem a empresa capital circulante suficiente para suportar um acréscimo de volume de produção? Existe grande risco no fato de passarmos a depender de um fornecedor para a obtenção de um componente de nosso produto? A qualidade desse componente é de fato igual à do nosso? etc. Essas hipóteses todas precisam ser muito bem analisadas, e nossa finalidade nesta apostila é ajudar a administrar, a tomar decisões, evidenciando como os dados de Custos, se bem elaborados e analisados, são de vital importância para o processo decisório; não totalmente suficientes, mas absolutamente necessários. 129
  • 130.
    Exercícios envolvendo margemde contribuição por fator de limitação , custos fixos identificados, comprar ou fabricar e receitas, custos relevantes e o processo decisório 1 - Veja os seguintes dados de uma empresa que produz dois produtos, a partir de uma mesma matéria-prima. DADOS UNITÁRIOS PRODUTO A PRODUTO B Preço de venda R$ 400,00 R$ 240,00 Matéria Prima Quantidade por unidade de produto 4 Kg 2 Kg Preço unitário por Kg R$ 8,00 R$ 8,00 Total R$ 32,00 R$ 16,00 Mão-de-obra Direta Quantidade de horas por unidade de produto 6 horas 4 horas Preço unitário da hora R$ 20,00 R$ 20,00 Total R$ 120,00 R$ 80,00 Outros custos variáveis Custo por unidade de produto R$ 28,00 R$ 16,00 Quantidade máxima de vendas Mensal 200.000 un. 200.000 un. Pede-se: Qual a quantidade que a empresa deve fabricar dos dois produtos esse mês, de modo a maximizar o lucro, sabendo que seus custos fixos são R$ 9.000.000,00 e só estão disponíveis neste mês 800.000 kg de matéria prima. 2 - Considerando os mesmos dados do exercício anterior, porém não havendo mais restrição de matéria-prima. Pede-se: Calcular a quantidade que deve ser fabricada de cada produto, objetivando a maximização do lucro mensal. 3 - Conforme o demonstrativo abaixo, o produto B está apresentando um prejuízo líquido após o rateio dos custos fixos. Analise e justifique se deverá a empresa abandonar a linha do produto B, sabendo que o custo fixo é referente ao pagamento do aluguel do galpão da fábrica responsável pela produção dos três produtos. PRODUTO A PRODUTO B PRODUTO C Vendas R$ 32.600,00 R$ 42.800,00 R$ 51.200,00 Custos Variáveis R$ 22.000,00 R$ 38.600,00 R$ 40.100,00 Margem de Contribuição R$ 10.600,00 R$ 4.200,00 R$ 11.100,00 Custos fixos R$ 4.700,00 R$ 6.000,00 R$ 7.100,00 Resultado líquido R$ 5.900,00 R$-1.800,00 R$ 4.000,00 130
  • 131.
    4 - Conformeo demonstrativo abaixo, decida se deve continuar fabricando, ou se deve parar de fabricar o produto que esta incorrendo em prejuízo. LINHA DE PRODUTOS (VALORES EM REAIS) Produto A Produto B Produto C Total Vendas 125.000 75.000 50.000 250.000 Custos Variáveis 50.000 25.000 30.000 105.000 Margem de Contribuição 75.000 50.000 20.000 145.000 Custos e Despesas fixas Salários 29.500 12.500 8.000 50.000 Propaganda 1.000 7.500 6.500 15.000 Depreciação 16.000 11.000 8.000 35.000 Alugueis 10.500 6.500 5.000 22.000 Seguros 2.000 500 500 3.000 Resultado líquido 16.000 12.000 -8.000 20.000 Para essa análise, considere as seguintes informações já coletadas sobre as despesas fixas: a) Os salários representam gastos com Supervisores e Gerentes que estão envolvidos com a linha de fabricação de cada produto, e podem ser desligados da empresa se a linha de produto for desativada; b) As despesas de propaganda, bem como as despesas de seguro, são também exclusivas da linha de produto e podem ser evitadas se esta for eliminada; c) Os valores de depreciação e alugueis representam custos do prédio e equipamentos de uso geral de todas as linhas e não podem ser evitadas se alguma linha for desativada. 5 - Supondo que nossa empresa produza dois produtos (A e B), e que sua estrutura original seja a seguinte: PRODUTO A PRODUTO B TOTAL Quantidade de produtos 100 100 200 *Horas de mão-de-obra 20 horas 25 horas 45 horas Matéria-prima R$ 1.000,00 R$ 1.500,00 R$ 2.500,00 Mão-de-obra direta R$ 1.200,00 R$ 1.500,00 R$ 2.700,00 Custos indiretos R$ 3.600,00 R$ 4.500,00 R$ 8.100,00 Custo total R$ 5.800,00 R$ 7.500,00 R$ 13.300,00 Custo unitário R$ 58,00 R$ 75,00 - Preço de venda R$ 65,00 R$ 85,00 - Lucro unitário R$ 7,00 R$ 10,00 - Vendas totais R$ 6.500,00 R$ 8.500,00 R$ 15.000,00 Lucro Apurado no total R$ 1.700,00 Pede-se elaborar estudo para a decisão de comprar e fabricar, considerando-se a seguinte hipótese básica: • Hipótese – Terceirizar o produto A por R$ 40,00, oferecendo a terceirizada a mão de obra que antes fazia o produto A, porém arcando com esses custos, ou seja, a nossa empresa continuará pagando pelas 20 horas de mão de obra, apesar do produto esta sendo feito por outra empresa. 131
  • 132.
    6 - Umaempresa fabrica 1000 componentes mecânicos por ano e os vende pelo valor de R$ 100,00 a unidade. Esse componente é formado pelas peças A e B e a empresa estuda a possibilidade de comprar a peça B por R$ 25,00, deixando de fabricá-la. Através dos dados da tabela abaixo, analise: a) a empresa deve deixar de fabricar a peca B e fazer opção em compra-la ? b) Suponhamos que com a mão de obra direta e com a matéria prima da peça B, a empresa consiga aumentar a produção da peça A em 40%. Essa ação seria viável ? CUSTOS/DESPESAS PEÇA A PEÇA B COMUNS AS DUAS PEÇAS Mão de obra direta por unidade 10,00 6,00 - Matéria prima por unidade 11,00 8,00 - Depreciação anual - - 10.000,00 Seguro anual da fábrica - - 5.000,00 Despesas administrativas - - 6.000,00 Embalagens por componente - - 15,00 7 – A Fábrica de bonecas Bonecão S/A fabrica uma linha de bonecas e um Kit de costura para vestidos de bonecas. A demanda de bonecas está aumentando, e a administração solicitou a sua assistência para a determinação das vendas que maximizarão o lucro do próximo ano. O Departamento de Vendas em conjunto com o departamento de produção, forneceram os seguintes dados: Tipo de Demanda do próximo Preço de Custos unitários Produto ano venda Materiais Mão de obra (estimada em unitário diretos direta unidades) Debbie 50.000 R$ 13,50 R$ 2,30 R$ 3,20 Trish 42.000 R$ 5,50 R$ 1,10 R$ 2,00 Sarah 35.000 R$ 21,00 R$ 6,44 R$ 5,60 Mike 40.000 R$ 10,00 R$ 2,00 R$ 4,00 Kit de 325.000 R$ 8,00 R$ 3,20 R$ 1,60 costura a) Sabendo-se que a fábrica tem capacidade de 120.000 horas de mão-de-obra direta por ano e que o custo de cada hora de mão-de-obra direta é de R$ 8,00, independente do produto a ser fabricado, calcule a quantidade de cada tipo de produto que a empresa deverá fabricar, limitado a quantidade demandada de cada um deles (na tabela acima), de modo a maximizar o lucro. b) Suponha que a empresa consiga ampliar sua atual capacidade de mão-de-obra direta para 240.000 horas. Suponha também que o mercado esteja demandando consumir 20.000 produtos a mais (independente de qual seja o produto), do total de produtos demandados pelos consumidores para o próximo ano, ou seja, o mercado consumirá todos os produtos da tabela acima, mais 20.000 produtos (512.000 produtos no total). Calcule a quantidade que a empresa deve fabricar de cada tipo de produto de modo a maximizar o lucro. Sabendo que os custos fixos totais são de R$ 100.000,00, calcule também o lucro líquido total da empresa. 132
  • 133.
    8 - AFábrica de bicicletas Aluminium Ltda fabrica três tipos de bicicletas – para trilhas de barro, montanhismo e corrida. Abaixo relacionamos os dados das vendas, custos e despesas do último ano: Departamento Departamento Departamento Total dos três de bicicletas de bicicletas de de bicicletas departamentos de Corrida Trilhas de de Barro Montanhismo Vendas R$ 60.000,00 R$ 90.000,00 R$ 150.000,00 R$ 300.000,00 Custos variáveis R$ 33.000,00 R$ 27.000,00 R$ 60.000,00 R$ 120.000,00 Margem R$ 27.000,00 R$ 63.000,00 R$ 90.000,00 R$ 180.000,00 contribuição Custos/Despesas fixas Despesas com R$ 6.000,00 R$ 10.000,00 R$ 14.000,00 R$ 30.000,00 propagandas Salários dos R$ 10.000,00 R$ 12.000,00 R$ 13.000,00 R$ 35.000,00 vendedores de cada tipo de bicicleta Depreciação geral (comum a todas bicicletas) R$ 40.000,00 Despesas Administrativas geral (comum a todas as bicicletas) R$ 44.000,00 Lucro líquido total (soma dos lucros ou prejuízos dos três tipos de R$ 31.000,00 bicicletas) Quantidade 10.000 15.000 25.000 50.000 produzida a) Partindo-se do princípio de que tudo o que é produzido pela Fábrica de bicicletas Aluminium é vendido, calcule o lucro/prejuízo líquido de cada um dos três departamentos de bicicletas. Para tanto será necessário, antes de mais nada, o rateio das despesas/custos fixos comuns a todas as bicicletas. Faça o rateio baseado no montante de vendas de cada tipo de bicicleta. b) Caso a produção de algum departamento resulte em prejuízo, esse departamento deverá ser desativado? Sim ou Não ? Desenvolva os cálculos que julgar necessário e justifique sua resposta. 9 - Considere os seguintes dados para a decisão de comprar ou fabricar: CUSTO UNITÁRIO 10.000 UNIDADES FABRICAR COMPRAR FABRICAR COMPRAR Preço de compra - 26 - 260.000 Custos variáveis - mão de obra direta 6 - 60.000 - - materiais 12 - 120.000 - - custos indiretos 3 - 30.000 - variáveis Custos fixos absorvidos 7 - 70.000 - Custo total 28 26 280.000 260.000 Pede-se: OPTANDO POR COMPRAR, qual deve ser a decisão da empresa se: a) não houver nenhuma redução dos custos absorvidos; b) se houver redução de 50% dos custos absorvidos; c) se houver redução de 100% dos custos absorvidos. 133
  • 134.
    10 - Umaempresa produz três produtos, que tem os seguintes dados levantados pelo setor de custos: DADOS UNITÁRIOS Produto Preço de venda Mão de obra direta Matéria prima Custo total X R$ 1.200,00 R$ 600,00 R$ 150,00 R$ 750,00 Y R$ 1.500,00 R$ 745,00 R$ 300,00 R$ 1.045,00 Z R$ 1.050,00 R$ 450,00 R$ 150,00 R$ 600,00 Os três produtos utilizam o mesmo componente A em sua fabricação, que no momento está em falta, restando apenas 647 unidades em estoque. O produto X utiliza 10 unidades do componente A, o produto Y utiliza 09 unidades do componente A e o produto Z utiliza 11 unidades do componente A. A empresa tem custos fixos mensais de R$ 15.000,00 e gasta para vender seus produtos 10% a título de comissão sobre seu preço de venda. Cada produto tem uma demanda média mensal de 30 unidades, ou seja, são vendidos todos os meses, até o presente momento, 30 unidades de cada produto. a) Partindo do pressuposto de que não haverá condição de repor o estoque do componente A dentro do próximo mês, decida quais produtos, e em que quantidade, deverão ser fabricados objetivando a maximização do lucro do mês. Calcule também qual será esse lucro. b) Supondo que a empresa consiga regularizar seu estoque de componentes A para 5.000 unidades e que o mercado esteja demandando consumir 40 produtos a mais para o próximo mês (independente de qual seja o produto), ou seja, 130 produtos no total, calcule a quantidade que deverá ser produzida de cada produto de modo a maximizar o lucro. Obs.: os 90 produtos já demandados pelo mercado deverão continuar, sendo que os 40 produtos demandados a mais, serão escolhidos por você para maximizar o lucro. 11 – A Motores Enrolados S/A produz pequenos motores, vendidos a outros fabricantes, que os instalam em pequenos aparelhos, como cortadores de grama. A empresa atualmente fabrica todas as peças utilizadas nos motores, mas estuda a proposta de um fornecedor, que deseja fornecer o dispositivo de partida utilizado nesses motores. O dispositivo de partida é atualmente fabricado pela DIVISÃO 3 da Motores Enrolados. Os custos referentes à DIVISÃO 3, nos últimos 12 meses, foram: Custos Dispositivo Partida Valores Materiais diretos R$ 200.000,00 Mão de obra direta R$ 150.000,00 Custo de fabricação indireto R$ 400.000,00 Total R$ 750.000,00 Durante os últimos anos, a Divisão 3 produziu 150.000 dispositivos de partida; o custo médio (R$ 750.000 ÷ 150.000) é R$ 5,00. Análises posteriores dos custos de fabricação revelam as informações que se seguem (acima): Do total do custo de fabricação indireto apurado, somente 25% são considerados variáveis. Da parte fixa, R$ 150.000,00 correspondem à alocação do custo indireto geral, que permaneceria constante para a companhia como um todo, se a produção do dispositivo de partida fosse interrompida. Outros R$ 100.000,00 do custo indireto fixo são evitáveis, se a fabricação do dispositivo for encerrada. O restante do custo indireto fixo atual corresponde ao salário do gerente da divisão. Se a fabricação própria do dispositivo de partida for interrompida, o gerente da DIVISÃO 3 será transferido para a DIVISÃO 2 com o mesmo 134
  • 135.
    salário (uma vezque a DIVISÃO 2 está sem gerente, necessitando urgentemente contratar um profissional para essa área). Essa transferência permitirá à companhia evitar custos anuais de R$ 50.000,00 com salários, que de outro modo, seriam pagos para contratar um novo gerente para o cargo. PEDE-SE: A Motores Desenrolados Ltda, uma empresa confiável, propôs fornecer conjuntos de partidas, a R$ 4,00 por unidade. Como esse preço é inferior ao custo atual médio de R$ 5,00 por unidade, o vice-presidente de produção está ansioso por aceitar a proposta. Para a produção de 150.000 unidades, estimadas para o próximo ano, essa proposta deve ser aceita? E caso a produção estimada fosse de 200.000 unidades, a proposta deveria ser aceita? (Resolva essa questão, demonstrando os cálculos para 150.000 e 200.000 unidades) 12 – A auto peças Magnífica Ltda fabrica quatro produtos: rodas, pára-lamas, pára-choques e grades. Seu departamento de niquelação não trabalha para os produtos rodas e pára-lamas e o de pintura não trabalha para os produtos pára-choques e grades; os demais departamentos são necessários para todos os produtos. Os custos variáveis são os seguintes: Roda – $ 150,00; Pára-lama - $ 200,00; Pára-choque - $ 150,00; Grade - $ 300,00. Os custos fixos identificados de cada departamento são: Niquelação $ 3.000.000,00 Esmeris $ 300.000,00 Estamparia $ 1.500.000,00 Montagem $ 1.600.000,00 Tornos $ 900.000,00 Pintura $ 2.200.000,00 Furadeiras $ 500.000,00 Os preços de venda para os quatro produtos são: Roda - $ 280,00; Pára-lama – $ 480,00; Pára-choque - $ 400,00; Grade - $ 500,00. A capacidade de produção mensal da empresa é de 20.000 rodas, 20.000 pára-lamas, 10.000 pára-choques e 10.000 grades, e sempre consegue vender toda sua produção. a) Deve a industria parar com a fabricação de grades ou pára-choque, ou ambos? Justifique demonstrando os cálculos que lhe ajudaram na tomada de decisão. b) É vantajoso a empresa fechar os departamentos de pintura e niquelação e mandar fazer as operações desses departamentos fora, ou seja, terceirizar esses dois departamentos, quando então teria um acréscimo nos custos variáveis de $ 100,00 por unidade nas grades e pára-choques, e de $ 70,00 por unidade nas rodas e pára- lamas? Justifique sua resposta, demonstrando todos os cálculos para a referida resposta. 135
  • 136.
    13 – AMata Fome Ltda é uma barraca de alimentos de um conhecido balneário. Jurema, a proprietária, está analisando quanto de espaço no refrigerador deve destinar a quatro tipos de drinques. Os dados relativos a esses drinques são os seguintes: Coca-cola Limonada Ponche Suco de Laranja Preço de venda por caixa R$ 18,00 R$ 19,20 R$ 26,40 R$ 38,40 Custos variáveis por caixa R$ 13,50 R$ 15,20 R$ 20,10 R$ 30,20 Caixas acondicionadas por metro 25 24 4 5 de espaço de prateleira ao dia unidades unidades unidades unidades Jurema tem o máximo de 4 metros de espaço da prateleira frontal para destinar aos quatro drinques. Para não perder fregueses que gostam de todos os tipos de bebidas, ela deseja espaço de no mínimo 0,3 metros a no máximo 1,8 metros para cada tipo de drinque. PEDE-SE: Qual distribuição de espaço da prateleira você recomendaria à Mata Fome ltda para os quatro drinques, segundo os espaços mínimo e máximo desejado pela Sra. Jurema, de forma a MAXIMIZAR o lucro ? (Parta do princípio de que tudo que é colocado no refrigerador é vendido, desde que seja atendida as exigências de espaço mínimo e máximo para cada tipo de produto) 14 – Uma industria fabrica três produtos, nos quais são utilizados rolamentos, com os seguintes custos: Produto Custo Matéria Custo Mão de Preço de N° de Prima Obra Direta Venda Rolamentos (unitário) (unitário) unitário por produto A $ 400,00 $ 100,00 $ 800,00 4 B $ 495,00 $ 200,00 $ 1.000,00 5 C $ 300,00 $ 100,00 $ 700,00 4 Em determinada semana a empresa esta com falta de rolamentos, existindo apenas 200 unidades em seu estoque. Sabendo que a empresa tem Despesas Fixas de $ 10.000 por semana e Despesas variáveis de 10% do preço de venda, e sabendo ainda que o mercado consome 20 unidades de cada produto, no máximo, por semana, decida quais produtos deverão ser fabricados nessa semana, e em que quantidade, de forma a maximizar o lucro nesse período. (Suponha não existir custos fixos). 136
  • 137.
    12 CUSTOS IMPUTADOSE CUSTOS PERDIDOS IDENTIFICAÇÃO DOS CUSTOS E BENEFÍCIOS RELEVANTES Objetivo 1: estabelecer a diferença entre custos relevantes e custos irrelevantes para a tomada de decisão. Somente os custos e os benefícios que se comportam de modo diferente nas alternativas interessam à decisão. Se o custo permanecer o mesmo, independentemente da alternativa escolhida, a escolha não tem qualquer efeito sobre o custo e ele pode ser ignorado. Por exemplo, se você está tentando decidir entre ir ao cinema ou alugar uma fita, o aluguel do seu apartamento é irrelevante. Vá você ao cinema ou alugue uma fita, o aluguel do seu apartamento será exatamente o mesmo e, por conseguinte, irrelevante para a decisão. Por outro lado, os custos da entrada do cinema e do aluguel da fita seriam importantes para a decisão, uma vez que são custos evitáveis. Custo evitável é um custo que pode ser eliminado totalmente ou em parte em razão da escolha de uma alternativa em detrimento de outra. Ao escolher a opção ir ao cinema, o custo do aluguel da fita pode ser evitado e, ao escolher a opção alugar a fita, pode-se evitar o custo da entrada do cinema. Sendo assim, os custos do ingresso do cinema e do aluguel da fita são custos evitáveis. Por outro lado, o aluguel do apartamento não é evitável em nenhuma das alternativas. Você continuará a alugar o apartamento em uma alternativa ou outra. Os custos evitáveis são relevantes; os que não podem ser evitados, não. Duas categorias gerais de custos nunca são relevantes em uma decisão: 1. Custos irrecuperáveis (sunk costs). 2. Custos futuros que não diferem de uma alternativa para outra. Como aprendemos, custo afundado ou irrecuperável (sunk cost) é aquele que já ocorreu e não pode ser evitado, independentemente do que o gerente decida fazer. Os custos irrecuperáveis, não importam as alternativas que estão sendo consideradas, são sempre os mesmos e, portanto, irrelevantes, devendo ser ignorados. Por outro lado, os custos futuros, que de fato se alteram dependendo das alternativas, são relevantes. Ao decidir, por exemplo, entre ir ao cinema ou alugar uma fita, os custos da compra do ingresso ou do aluguel da fita ainda não ocorreram. Eles são custos futuros evitáveis que se diferenciam entre as alternativas de uma decisão e, portanto, são custos relevantes. Juntamente com o custo irrecuperável, o custo diferencial foi apresentado. Na contabilidade gerencial, as expressões custos evitáveis, custos diferenciais, custos incrementais e custos relevantes freqüentemente são empregadas indistintamente. Para identificar os custos evitáveis (diferenciais) – e, portanto relevantes para uma decisão – podem-se dar os seguintes passos: 1. Eliminar custos e benefícios que não se comportam de modo diferente entre as alternativas. Esses custos irrelevantes consistem em (a) custos irrecuperáveis e (b) custos futuros que não mudam com as alternativas. 2. Utilizar, na decisão, os custos e benefícios restantes, que mudam de acordo com as alternativas. Os custos que permanecem são diferenciais e evitáveis. Custos Diferentes para Objetivos Diferentes Precisamos reconhecer, para início de discussão, que os custos relevantes para uma decisão não são necessariamente importantes para outra. Colocado em termos simples, isso significa que o administrador precisa de custos diferentes para objetivos diferentes. Um determinado grupo de custos pode ser importante para um objetivo, já para outro objetivo pode ser importante um outro conjunto inteiramente distinto. Assim, em cada situação o 137
  • 138.
    gerente precisa examinaros dados disponíveis e identificar os custos relevantes. De outra maneira, ele corre o risco de se deixar confundir por dados irrelevantes. O conceito “custos diferentes para objetivos diferentes” é fundamental para a contabilidade gerencial, e a sua aplicação será vista com freqüência, a seguir. OS CUSTOS IRRECUPERÁVEIS NÃO SÃO RELEVANTES Uma das lições conceituais mais difíceis que os administradores têm de aprender é que os custos irrecuperáveis nunca são importantes para uma decisão. A tentação de incluí- los na análise é especialmente forte no caso do valor contábil de equipamento antigo. Vamos nos concentrar no valor contábil do equipamento antigo a que nos referimos adiante e, depois em outras partes levaremos em conta outras categorias de custos irrecuperáveis. Veremos que, independentemente da categoria do custo irrecuperável envolvido, a conclusão é sempre a mesma – custos irrecuperáveis não podem ser evitados e, portanto, devem ser ignorados nas decisões. _________________________________________________________________________ Estudo de Caso A Questão A SoaringWings, Inc., é uma pequena fabricante de asas-delta de alta qualidade, cujo componente mais crítico é a estrutura de metal, que deve ser muito leve. As estruturas são feitas por soldagem de tubos de metal de alta resistência, embora de pequeno peso. A maior parte das soldas é feita à mão, mas algumas podem ser feitas à máquina, segundo um processo mecânico automatizado. Pete Kronski, gerente de produção da SoaringWings, vem tentando convencer o presidente J. J. Marker, a comprar uma nova máquina de solda da Furimoro Industries, para substituir a antiga, da Bryston, Inc., que produz muita sucata e sobras. Numa manhã aconteceu de Pete e J. J. se encontrarem no estacionamento da empresa. Enquanto caminhavam em direção ao prédio, deu-se a seguinte conversa: Pete: Bom dia, J.J.. Você teve oportunidade de examinar as especificações da nova máquina de soldas da Furimoro industries que lhe entreguei semana passada? J.J.: Lá vem você ainda me incomodando com essa máquina? Pete: Você sabe que é quase impossível manter aquela velha Bryston no limite da tolerância. J.J.: Eu sei, eu sei. Mas a Bryston está lançada contabilmente por $140.000. Pete: É verdade. Mas fizemos algumas consultas e poderíamos vendê-la a $90.000 para uma firma de encanamentos da cidade, que não trabalha com uma margem de tolerância tão estreita quanto a nossa. J.J.: Pete, a sua idéia é brilhante! Você quer que eu venda uma máquina de $140.000 por $90.000, tendo prejuízo de $50.000! Mais alguma grande idéia para esta manhã? Pete: J.J., pode parecer que eu esteja forçando uma situação, mas eu realmente acho que economizaríamos comprando a nova máquina. J.J.: Eu sou cético. Contudo, se você puder apresentar fatos, sou todo ouvidos. Pete: Muito justo, farei isso. _________________________________________________________________________ Valor Contábil do Equipamento Antigo Objetivo 2: fazer uma análise a respeito de manter ou substituir equipamento. 138
  • 139.
    Pete, em primeirolugar, reuniu os dados relativos à máquina atual e à máquina nova: Máquina Atual Custo histórico $175.000 Valor contábil remanescente 140.000 Vida útil remanescente 4 anos Valor atual de venda $90.000 Valor de venda ao fim de quatro anos -- 0 -- Despesas variáveis anuais de funcionamento 345.000 Receita anual de vendas 500.000 Máquina Nova Preço de tabela $200.000 Expectativa de vida 4 anos Valor de venda ao fim de 4 anos $ -- 0 -- Despesas variáveis anuais de funcionamento 300.000 Receita anual de vendas 500.000 A máquina atual deve ser vendida e substituída pela nova? A primeira reação do presidente da SoaringWings foi dizer não, uma vez que a alienação da primeira geraria “prejuízo” de $50.000. Máquina Atual Valor contábil remanescente $ 140.000 Valor atual de alienação $ 90.000 Perda da alienação da máquina atual $ 50.000 Dada a perda potencial em caso de venda da máquina atual, o gerente pode raciocinar: “Já investimos na máquina, de modo que agora não temos escolha a não ser usá-la, até que o investimento tenha sido inteiramente recuperado”. Um gerente pode-se sentir inclinado a pensar dessa maneira, apesar de a máquina nova ser nitidamente mais eficiente do que a outra. O erro cometido no passado não pode simplesmente ser corrigido usando-se a máquina. O investimento feito na máquina atual é custo irrecuperável e a parcela do investimento que permanece nos livros da empresa (valor contábil, $140.000) não deve ser levada em conta na decisão de comprar a máquina nova. Pete Kronski comprovou a irrelevância do valor contábil da máquina atual por meio da seguinte análise: Custo e Receita Totais – Quatro anos Manter a máquina Comprar a máquina Custo e benefícios atual nova diferenciais Vendas $2.000.000 $2.000.000 $ -- 0 -- Despesas variáveis (1.380.000) (1.200.000) 180.000 Custo (depreciação) __ (200.000) (200.000) da máquina nova Depreciação ou baixa do valor contábil da (140.000) (140.000)* -- 0 -- máquina atual Valor de alienação da máquina atual --------------- 90.000* 90.000 Lucro operacional $480.000 $550.000 $70.000 total em quatro anos 139
  • 140.
    * Para finsde relatório externo, os $140.000 de valor contábil e os $90.000 de valor de alienação da máquina atual seriam contrabalançados e deduzidos como uma simples “perda” de 550.000. Analisando os quatro anos em conjunto, observe que a firma terá vantagem de $70.000 com a compra da nova máquina e, também, que o valor contábil da máquina atual, $140.000, não tem qualquer efeito sobre o resultado da análise. Como é custo irrecuperável, o valor contábil precisa ser absorvido pela empresa, independentemente de a máquina atual ser conservada e utilizada, ou vendida. Na primeira hipótese, os $140.000 do valor contábil serão deduzidos de forma de depreciação, e, na segunda em forma de baixa. Num modo ou no outro a companhia suporta o mesmo custo de $140.000 e o custo diferencial é zero. Foco nos custos relevantes No exemplo dado anteriormente, quais são os custos relevantes para decisão relativa à nova máquina? Olhando para os dados originais devemos eliminar (1) os custos irrecuperáveis e (2) os custos e benefícios futuros que não mudam com as alternativas disponíveis. 1. Custos irrecuperáveis: a. Valor contábil da máquina velha ($140.000). 2. Custos e benefícios futuros que não mudam: a. Receitas das vendas ($500.000 por ano). b. Despesas variáveis (até $300.000 por ano). Os custos e benefícios que restarem constituirão a base da decisão. Análise é a seguinte: Custos e Benefícios Diferenciais – Quatro Anos Redução da provável despesa variável com a nova máquina ($45.000* por ano x 4 $180.000 anos) Custo da nova máquina (200.000) Valor de alienação da máquina atual 90.000 Benefício líquido com a nova máquina $70.000 * $345.000 - $300.000 = $45.000. Note que os itens citados anteriormente são idênticos aos da última coluna da análise precedente e representam os custos e benefícios que mudaram nas duas alternativas. Munido dessa análise, Pete tinha certeza de poder explicar ao presidente da companhia as vantagens financeiras da nova máquina. _________________________________________________________________________ Continuidade do estudo de caso A solução Pete Kronski levou a análise à sala de J.J. Marker, onde se deu a seguinte conversa: Pete: J.J., você se lembra da conversa que tivemos sobre a nova máquina de soldar? J.J.: Claro que me lembro! Você descobriu que estou certo? Pete: Não exatamente. Aqui está a análise em que comparo o lucro dos próximos quatro anos, com a máquina atual e com a máquina nova. J.J.: Vejo que você apresenta lucro com a nova máquina $70.000 maiores. Você está supondo vendas maiores com ela? 140
  • 141.
    Pete: Não, eusupus venda total de $2.000.000 nos próximos quatro anos em ambas as situações. A vantagem real decorre da redução de $180.000 nas despesas variáveis. J.J: De onde vem essa redução? Pete: A nova máquina deve reduzir pelo menos à metade a sucata e a taxa de retrabalho, e disso resulta economia de materiais e de gasto com mão-de-obra. J.J.: E os $50.000 de prejuízo com a máquina atual? Pete: O que realmente é o custo, $200.000, da nova máquina e o valor, $90.000, de alienação da máquina atual. O valor contábil da máquina velha é irrelevante, não importa o que a gente faça, o custo vai para o demonstrativo de resultado como débito, de um modo ou de outro. J.J: Acho duro concordar mas é difícil argumentar contra a sua análise. Pete: A análise na verdade subestima as vantagens da nova máquina. Não incluímos todos os efeitos causados pela máquina atual, nem os produtos com defeito às vezes vendidos aos clientes. Com a nova máquina espero que os custos dos consertos dentro da garantia diminuam e as vendas aumente. Além disso eu detestaria ser responsabilizado por qualquer acidente causado por alguma solda defeituosa da máquina atual. J.J.: Ok, você me convenceu. Junte uma proposta formal e vamos apresentá-la na próxima reunião da diretoria. _________________________________________________________________________ 141
  • 142.
    13 CUSTOS FUTUROSQUE NÃO DIFEREM ENTRE AS ALTERNATIVAS NÃO SÃO CUSTOS RELEVANTES Dissemos anteriormente que, muitas vezes, as pessoas sentem dificuldade de aceitar a idéia que os custos irrecuperáveis nunca são relevantes para uma decisão; outras também têm dificuldade de aceitar o princípio de que os custos futuros que não diferem entre as alternativas nunca são relevantes para uma decisão. Um exemplo ajudará a ilustrar como os custos futuros devem ser tratados em uma decisão. Foco na prática empresarial No início da década de 1990, a General Motors Corp. demitiu dezenas de milhares de horistas que, não obstante, continuaram a receber pagamento integral, em face dos acordos com o sindicato. A GM fez um acordo com um dos seus fornecedores, a Android Industries Inc., para absorver os empregados demitidos. A GM concordou em pagar os salários dos trabalhadores que seriam supervisionados pela Android. Esta, em contrapartida, deduziu os salários das faturas sacadas contra a GM em decorrência do contrato atual. Essa redução de preço contratual é lucro puro para a GM, uma vez que, de qualquer modo, ela teria que pagar os operários demitidos. Exemplo de Custos Futuros Irrelevantes Uma empresa está cogitando a compra de um novo equipamento, que economizará mão-de-obra, custará $30.000 e terá vida útil de 10 anos. Seguem-se os dados referentes às vendas anuais e aos custos da empresa, com e sem novo equipamento: Situação com o Novo Situação Atual Equipamento Produção e venda (em unidades) 5.000 5.000 Preço unitário de venda $40 $40 Custo dos materiais diretos por unidade 14 14 Custo de mão-de-obra por unidade 8 5 Custo indireto variável por unidade 2 2 Demais custos fixos 62.000 62.000 Custos fixos do novo equipamento -- 3.000 O novo equipamento promete economia de $3 de mão-de-obra por unidade ($8 - $5 = $3), mas aumentará os custos fixos anuais em $3.000. Os demais custos, bem como o número de unidades produzidas e comercializadas, continuarão os mesmos. Seguindo os passos indicados anteriormente, a análise é feita da seguinte maneira: 1. Eliminar os custos irrecuperáveis (nenhum deles foi incluído neste exemplo). 2. Eliminar custos e benefícios futuros que não diferem entre uma alternativa e outra. a. O preço unitário de venda e o número de unidades comercializadas não mudam em uma alternativa ou em outra. (As receitas futuras de venda, portanto, não são diferentes). b. O custo dos materiais diretos, o custo indireto variável por unidade e o número de unidades produzidas não mudam em uma alternativa ou na outra. (Os custos com material direto e os custos indiretos variáveis futuros, por conseguinte, não serão diferentes). c. Os “Demais custos fixos” não mudam nem em uma alternativa nem em outra. Os custos remanescentes – de mão-de-obra direta e fixos, relativos ao novo equipamento – são os únicos custos relevantes. 142
  • 143.
    Economia de mão-de-obradireta (5.000 unidades, com $15.000 economia de custo de $3 por unidade). Menos aumento dos custos fixos 3.000 Economia anual proposta pelo novo equipamento $12.000 Esse resultado pode ser alcançado se se levarem em consideração todos os custos (os que são e os que não são relevantes) das duas alternativas como na figura. Observe que o benefício líquido em favor da aquisição do novo equipamento é de $12.000 – a mesma resposta obtida utilizando exclusivamente os custos relevantes. Pode-se ver, assim, que os custos futuros que não diferem entre as alternativas com certeza são irrelevantes para o processo de decisão e podem ser excluídos com segurança da análise. A Análise do Custo Diferencial: 5.000 Unidades Produzidas e Comercializadas Custos e Método Novo Benefícios Atual Equipamento Diferenciais Vendas........................................................ $200.000 $200.000 $ -- 0 -- Despesas variáveis: Materiais diretos................................... 70.000 70.000 -- 0 -- Mão-de-obra direta............................... 40.000 25.000 15.000 Despesas 10.000 10.000 -- 0 -- indiretas................................. Despesa variável total........................... 120.000 105.000 Margem de contribuição............................. 80.000 95.000 Menos despesas fixas: 62.000 62.000 -- 0 -- Outras..................................................... Novo -- 0 -- 3.000 (3.000) equipamento................................. Despesa fixa 62.000 65.000 total.............................. Lucro operacional ...................................... $18.000 $30.000 $12.000 Por que Isolar os Custos Relevantes? No exemplo anterior, utilizamos dois caminhos diferentes para analisar as alternativas: primeiro, levamos em consideração apenas os custos relevantes e, depois, todos os custos relevantes ou não. Obtivemos a mesma resposta. Seria natural perguntar: “Por que isolar os custos relevantes, quando todos os custos fazem a mesma coisa?” Isolar os custos relevantes é aconselhável, pelo menos por dois motivos. Em primeiro lugar, só muito raramente existirão informações suficientes para um levantamento de um demonstrativo de resultado para ambas as alternativas, como fizemos nos exemplos anteriores. Suponhamos, por exemplo, que você fosse chamado a tomar uma decisão sobre uma única operação de uma firma que tem muitos departamentos e produtos. Nessas circunstâncias, seria praticamente impossível levantar um demonstrativo de resultado de qualquer natureza. Você teria que confiar na sua capacidade de separar os custos relevantes dos custos não-relevantes a fim de reunir os dados necessários para tomar uma decisão. 143
  • 144.
    Em segundo lugar,misturar custos relevantes e custos irrelevantes pode causar confusão e desviar a atenção dos assuntos realmente críticos. Além disso, sempre existe o perigo da utilização imprópria de um dado irrelevante, propiciando uma decisão incorreta. O melhor caminho é ignorar os dados irrelevantes e basear a decisão inteiramente nos dados relevantes. A análise dos custos relevantes, juntamente com a abordagem da contribuição do demonstrativo de resultado, oferece um poderoso instrumento de tomada de decisão. Nas seções restantes, investigaremos diversos usos dessa ferramenta. 144
  • 145.
    EXERCICIOS: I - Análisedo Custo Relevante. Valor Contábil A Murl Plastics, Inc., comprou, há um ano, uma nova máquina por $60.000. Embora a máquina esteja funcionando bem, o presidente da Murl Plastics quer saber se a companhia deve substituí-la por uma outra, operada eletronicamente, lançada recentemente no mercado. A nova máquina reduziria a um terço os custos anuais de operação, como mostram os seguintes dados comparativos. Máquina Atual Máquina Nova Custo de aquisição – nova $60.000 $90.000 Vida útil estimada – nova 6 anos 5 anos Custo anual de operação $42.000 $14.000 Depreciação linear anual 10.000 18.000 Valor contábil 50.000 - Valor atual de venda 10.000 - Valor de venda daqui a 5 -- 0 -- -- 0 -- anos Tentando decidir se compra a máquina nova, o presidente preparou esta análise: Valor contábil da máquina atual $50.000 Menos valor de venda 10.000 Perda líquida na alienação $40.000 “Embora a nova máquina pareça boa”, disse o presidente, “não podemos nos livrar da outra, se isso significa ter um grande prejuízo. Teremos de usá-la pelo menos mais uns anos”. Independentemente da máquina utilizada, a expectativa anual das vendas é de $200.000 e a expectativa das despesas administrativas é de $126.000. Pede-se 1. Elabore um demonstrativo de resultado resumido dos próximos cinco anos, supondo que: a. A nova máquina não foi comprada; b. A nova máquina foi comprada. 2. Determine a atratividade da aquisição da máquina utilizando na análise somente os custos relevantes. 145
  • 146.
    II. A ExmerilexS/A está estudando a compra de um esmeril potente, de alta velocidade, para substituir o esmeril padrão atualmente em uso. Seguem-se informações selecionadas das duas máquinas: Esmeril Padrão Esmeril de Alta Velocidade Custo original – novo $ 20.000,00 $ 30.000,00 Depreciação acumulada até o presente $ 6.000,00 - Valor de venda atual $ 9.000,00 - Custo estimado de operação por ano 15.000,00 7.000,00 Tempo restante de vida útil 5 anos 5 anos Pede-se: Elabore um estudo, abrangendo o período de 5 anos, apresentando a vantagem ou a desvantagem da aquisição do novo esmeril. Utilize na análise somente os custos relevantes. 146
  • 147.
    14 – DECISÃODE PREÇO, RENTABILIDADE DE PRODUTO E GERENCIAMENTO DE CUSTOS Os gestores e os contadores tendem a dar grande importância ao controle dos custos, porque os custos são mais suscetíveis de controle do que outros fatores, como vendas, volumes e lucro. Vimos que a análise Custo x Volume x Lucro é o centro da análise do planejamento de curto prazo, mas também se estabeleceu que a partir de uma dada estrutura de custo, as mudanças no preço podem afetar tanto o volume de vendas quanto o nível de lucro. Uma boa administração pode melhorar os lucros através de modificações no preço, dependendo do seu conhecimento de como o mercado irá reagir a essas mudanças. Para isso, os gestores precisam estabelecer uma política, ou estratégia de preço, que levem em conta, os efeitos na demanda e no mercado, decorrentes de mudanças nos preços dos produtos, e assim, planejar um nível operacional que, partindo da estrutura de custo da empresa, produzirá o lucro desejado. Existe, todavia, uma dimensão adicional ao problema do preço. Se a empresa formula uma política de preço que afeta seu relacionamento com o mercado, essa política tem implicações tanto de curto quanto de longo prazo. Qualquer alteração no volume da demanda dos produtos, que resulte diretamente da formulação da própria política de preço da empresa, afetará seu orçamento de capital; nesse caso, pode-se afirmar que o planejamento de longo prazo da empresa deve refletir sua política de preço. Dessa forma, mudanças de curto prazo nessa política devem ser efetivadas somente com o propósito de se conseguir o grau de flexibilidade essencial a um efetivo planejamento e controle de longo prazo. Natureza do problema do preço A sobrevivência da empresa, no longo prazo, depende de sua habilidade em obter preços para seus produtos que cubram todos os seus custos, estando incluído nesta afirmação um razoável índice de retorno sobre o capital empregado. Embora possa parecer que o problema do preço seja relativamente fácil de ser resolvido, já que é suficiente aos contadores, adicionarem uma certa percentagem de lucro depois de apurados os custos, a verdade é que o problema do preço é muito mais complexo do que uma simples estimativa de custos totais por unidade. 147
  • 148.
    A estrutura decustos da empresa, no curto prazo, determinará se certo preço produzirá lucro ou prejuízo em cada unidade vendida, mas o lucro total pode ser afetado pelas mudanças na demanda dos consumidores e no meio ambiente. Também é verdade que políticas econômicas competitivas que afetam o nível da demanda agregada são freqüentemente mais significativas, para as decisões de preço, do que o custo total unitário da empresa. Entretanto, assim como existem diferentes conceitos e mensurações de custo, que são relevantes para diferentes problemas de decisão, existe também grande variedade de circunstâncias que requerem diferentes políticas de preço. Deve ser lembrado, ainda, que o preço é somente uma das alternativas que a empresa possui para influenciar a demanda. Um aumento nas vendas pode ser obtido de diversas formas, por exemplo: utilizando propaganda, aumentando sua força de vendas, melhorando a apresentação do produto, aperfeiçoando seu estilo de vendas, ou mesmo reduzindo o preço do produto. De fato, alterar sua política de preço pode não ser a melhor maneira de expandir as vendas e aumentar a lucratividade. Por outro lado, uma queda na demanda pode ser contornada através da melhora nos métodos de venda ao invés de um aumento na competitividade o preço. Pode-se mesmo dizer que a análise dos problemas de preço concentra-se somente nos fatores que podem influenciar o nível das vendas. Natureza das Teorias de Preço Duas influências distintas sobressaem nas diversas teorias de preço. Primeiro existe a influência da teoria econômica clássica que se preocupa em estabelecer linhas mestras para se encontrar o melhor preço ou o preço ótimo. A segunda influência nas teorias de preço deriva da tradição do conservadorismo, isto é, os gestores devem levar em conta os custos, a fim de estabelecer um ponto mínimo para o preço. Em contraste evidente com a visão clássica dos economistas, os homens de negócios e os contadores estão muito mais preocupados em estabelecerem preço que cubra os custos, mensurados por critérios estabelecidos consensualmente, e que ofereça um razoável nível de lucro, do que em encontrar o preço ótimo. Nesse aspecto, o preço é uma parte integrante dos planos de longo prazo e do planejamento orçamentário. 148
  • 149.
    Visão econômica dasteorias de preço Os teóricos clássicos sustentam que a empresa deve procurar descobrir o preço ótimo ou o melhor preço: eles argumentam que este é o preço que maximizará os lucros da empresa. Do seu ponto de vista, o preço que maximizará os lucros implica um uso mais eficiente dos recursos econômicos possuídos. Essa política de preço está de acordo com a filosofia clássica do capitalismo, isto é, o objetivo de um empreendimento capitalista é maximizar o retorno esperado pelo dono do capital. A alocação eficiente dos recursos na economia é assegurada pela premissa de que todo dono de capital procurará o máximo retorno sobre o capital investido. Conseqüentemente, recursos econômicos escassos serão distribuídos entre empreendimentos competidores, de maneira a produzir uma riqueza maior para a Nação. A teoria clássica impõe condições bastante exatas na análise do preço ótimo e, particularmente, demanda por informações que são difíceis de se obter. Os economistas clássicos, entretanto, afirmam que estes princípios são um ótimo guia para a maximização do lucro. Exemplo: Assumindo que uma empresa produtora de bicicletas, em grande número, tenha conhecimento suficiente dos inventários de custo e receita, nos diferentes níveis de volume associados com diferentes preços de venda, sua contabilidade oferece os seguintes dados: Preço de Número de Total das Total dos Custos Lucro ou Venda Unidades Receitas Custos Fixos Prejuízo Unitário que devem Vendas Variáveis ser vendidas $ $ $ $ $ $ 30 100.000 3.000.000 1.800.000 800.000 400.000 32 90.000 2.880.000 1.620.000 800.000 460.000 34 80.000 2.720.000 1.440.000 800.000 480.000 36 70.000 2.520.000 1.260.000 800.000 460.000 38 60.000 2.280.000 1.080.000 800.000 400.000 40 50.000 2.000.000 900.000 800.000 300.000 Fica claro que o preço de $ 34,00 por unidade produz o lucro máximo e este é o preço que a empresa deve estabelecer. A esse preço, as receitas marginais se igualam ao custo marginal. As limitações da abordagem dos teóricos clássicos emergem da falha em não levar em conta os muitos problemas práticos com os quais os gestores se envolvem. 149
  • 150.
    E, particularmente, éextremamente difícil estimar a inclinação exata da curva de demanda, isto é, quanto vai ser vendido a um preço particular. Existem outras razões duvidosas nas premissas da teoria clássica. Não somente a sua miopia em ignorar completamente o problema da informação, mas assumir que o problema dos volumes das vendas é somente função do preço. Como mencionamos anteriormente, gastos com promoção de vendas também podem afetar a curva de demanda, sem necessidade de se ajustar o preço dos produtos. Existem dúvidas a respeito de que os investidores, em regra geral, desejam somente maximizar seus lucros. Com efeito, os investidores são humanos e suas decisões são influenciadas por considerações morais, sociais e políticas, além das financeiras. O que se busca no planejamento do lucro não é uma idéia teórica, como o máximo lucro no longo prazo, mas uma representação do que parece ser uma meta possível e desejável para o intervalo de tempo considerado. A teoria econômica dá uma importante contribuição para a teoria do preço, apesar das críticas que acabamos de mencionar, porque direciona a atenção para os fatores que são importantes nas decisões de preço e, particularmente para a importância da interação de informações sobre receitas e custos na decisão de um “bom preço”, dando também atenção para os elementos de custo que são importantes para esse preço. E, principalmente, encoraja a idéia de custeio variável ou marginal e a formulação de estratégias flexíveis de preço. Teorias de Preço baseadas no Custo Os homens de negócios, há tempo, têm conhecimento de que dar preços aos produtos é um dos mais importantes e complicados problemas com que eles se deparam. Na tentativa de resolver esse problema e tentando encontrar algumas linhas mestras através das quais seja possível estabelecer uma política de preço razoável, concordam que os custos são um dos fatores que devem ser levados em conta. Consistentemente, vender abaixo do custo levará à falência. Caso a empresa queira sobreviver deve tentar vender a um preço que não somente cubra seus custos, mas seja suficiente para oferecer um lucro razoável. Não podem ser estabelecidas regras estreitas, desde que as circunstâncias dos produtos e dos mercados de cada empresa possuem particularidades que são únicas para cada uma delas. A influência dos custos, nas decisões de preço, varia de acordo com essas circunstâncias. 150
  • 151.
    Quando as empresaspossuem um contrato baseado em seu custo, mais determinada margem, o custo é muito importante na decisão do preço do contrato. Em outras situações, por exemplo, vendas em liquidação, o custo não é relevante, porque o preço em que os produtos estão sendo vendidos não está relacionado com seus custos. Normalmente, a importância dos custos da empresa situa-se entre esses dois extremos. A relevância dos custos para as decisões de preço é influenciada também pela direção dada em busca de seus objetivos, por exemplo, alcançar certa taxa de retorno, aumentar o valor de suas ações no mercado, ou penetrar em um novo mercado. Além disso, a relativa posição da empresa em um mercado particular pode ter uma influência muito mais dominante no preço do seu custo. Se a posição da empresa no mercado é bastante forte, ela será uma formadora de preço, capaz de fixar um preço que será seguido por todos os outros produtores. Por outro lado, se sua posição no mercado é tão fraca que não seja possível influenciar os preços, ela terá que seguir os preços do mercado. Geralmente, as teorias de preço baseadas no custo preocupam-se com os dois elementos do preço. O primeiro, são os custos relevantes que devem ser incluídos no preço e o segundo é a margem de lucro que deve ser adicionada para se alcançar o preço. A margem de lucro refletirá o grau de cautela a respeito da reação dos consumidores ou a proximidade de um possível substituto, se a empresa tentar aumentar sua lucratividade. Cortar preços através da redução da margem de lucro pode levar a uma guerra de preço; a margem de lucro pode ser também conservada ou aumentada, por meio de acordos comerciais. Entretanto, esses acordos, geralmente são ilegais. Preços baseados no custo dão a noção de que a fórmula do custo mais margem é justa e traduzem a noção medieval de “preço justo”, que era parte importante dos ensinamentos de Santo Tomas de Aquino, e que ainda domina nossa própria concepção de uma comercialização justa. Seria incorreto sugerir, como faz a teoria econômica, que as teorias dos negócios e as ações dos homens de negócio estão dissociadas das regras de moralidade que afetam a ação dos indivíduos. É evidente que os homens de negócio estão preocupados em encontrarem preço “justo” e que esse “preço justo” é aquele que, por um lado irá cobrir todos os seus custos, por outro lado incluirá a remuneração, à medida que o comprador achar razoável pagá-la. Neste sentido, as teorias de preço baseadas no custo refletem a interação entre a oferta e a procura, mas diferentemente das teorias econômicas, o fazem de modo a refletir as realidades comportamentais. 151
  • 152.
    Custos Fixos eas Mudanças no Volume de Produção O impacto das mudanças nos volumes de vendas nos custos fixos unitários leva-nos a uma discussão sem fim, pois as mudanças nos preços afetam o volume das vendas que, por sua vez, afeta os custos fixos unitários, o que finalmente abre a possibilidade de outras mudanças nos preços. Desde que o método do custo total implica preços flexíveis, neste sentido é difícil ver sua utilidade para aqueles que em vez de quererem um preço “seguro”, estão procurando um preço agressivo que encoraje a expansão das vendas. Assim, eles escolherão um preço que esteja abaixo do custo total, em busca de uma expansão nas vendas para cobrir os custos totais. É assim que as coisas acontecem e até que cada um esteja satisfeito com sua posição no mercado, o preço estará sempre abaixo do custo total. Isto é explicável, em termos do desejo que os homens de negócios têm de conquistar melhores posições no mercado, tanto quanto alcançar seus objetivos de lucro. A tabela seguinte mostra o relacionamento dos custos fixos com as mudanças no volume de produção. Considerando que o mark-up permanecerá constante, haverá neste intervalo, considerado um nível de saídas e produção onde os preços de venda irão cobrir os custos totais. Unidade (Mil) 100 200 300 400 500 Custo Variável/u 4,00 4,00 4,00 4,00 4,00 Custo Fixo/u 2,00 1,00 0,67 0,50 0,40 Custo Total/u 6,00 5,00 4,67 4,50 4,40 10% mark-up 0,60 0,50 0,47 0,45 0,44 Preço de Venda 6,60 5,50 5,14 4,95 4,84 É interessante mostrar o resultado do lucro agregado através dos diferentes preços de produção. Unidade (Mil) 100 200 300 400 500 Preço de Venda ($) 6,60 5,50 5,15 4,95 4,84 Lucro Unitário (10%) 0,60 0,50 0,47 0,45 0,44 Lucro Adicionado 60.00 100.00 141.00 180.00 220.00 152
  • 153.
    Ao se depararclaramente com essas possibilidades de produção, os gestores desejarão desenvolver uma política agressiva de preço que aumentará o lucro agregado ao alcance da empresa. Como explicação acima, o método do custo total levará à tendência de desenvolvimento dessa política de preço por causa da natureza decrescente dos custos fixos unitários à medida que aumentam as saídas de produção. Um estágio que será alcançado, naturalmente, quando a empresa atingir o limite de sua capacidade de produção. Em outras palavras, o ponto em que a empresa deve estabilizar a sua produção ou incorrer em futuras saídas de capital para a expansão da capacidade produtiva, o que a envolverá em uma decisão de investimento de capital e em uma completa reconsideração de sua política de preço. O preço que a empresa deseja estabelecer, por meio do método do custo total, entretanto, é aquele preço que seja não somente o melhor preço do ponto de vista de lucratividade, mas que esteja relacionado com a melhor capacidade de saídas de produção que a empresa possa manter. É por essa razão que o “Volume Normal” de saídas deve ser estabelecido para que a empresa possa decidir o custo total apropriado, que será base para o preço. Esta é uma das mais importantes considerações a ser feita, pois os consumidores não gostam de mudanças freqüentes nos preços. Preço de Mercado Quando o preço do produto é determinado pelo mercado, de modo que a empresa tenha que se adaptar os níveis correntes, o problema principal é quanto produzir. Nestas situações, o volume a ser produzido é determinado pelo custo e o lucro é planejado de conformidade com essas condições. O exemplo clássico em que aparecem esses índices vigentes são os diversos mercados de commodites. Os produtores tentam resolver as incertezas de preço, vendendo nos “mercados futuros”, isto é, contratando agora para entregar daqui a, por exemplo, três meses, a um preço negociado anteriormente. Comentários sobre formação de preço As decisões de preço são parte importante do processo de planejamento da empresa, e estão relacionadas diretamente a seus objetivos. A natureza dos produtos, a situação do 153
  • 154.
    mercado e osobjetivos de curto e longo prazo da empresa são fatores relevantes nas decisões de formação de preço. As políticas de preço devem ser examinadas em termos de objetivos particulares que se deseja alcançar, e já vimos que existem ocasiões nas quais os objetivos de curto prazo requerem políticas inaceitáveis no longo prazo. Numerosos exemplos podem ser dados em que os objetivos de negócios requerem suas próprias políticas de preço. A introdução de um novo produto pode requerer uma política de preço provisória, isto é, estabelecer preço alto inicialmente e reduzi-lo à medida que o produto ganhe aceitação e popularidade e permita à empresa expandir a escala de produção e conseqüentemente reduzir seus custos. Canetas esferográficas, náilon, aparelhos de televisão, todos passaram por esse processo. Política de penetração de preço, por outro lado, tem sido uma maneira popular de penetração em um mercado já existente, e consiste na adoção de preços baixos para encorajar a rápida aceitação do produto. Por todas essas razões, a única regra geral que pode ser estabelecida é que os custos unitários proporcionam um limite mínimo aceitável de preço no curto prazo, enquanto que no longo prazo o preço deve cobrir todos os custos e dar margem de lucro requerida pela administração. 14.1 Fixando o preço dos produtos e serviços Algumas áreas de negócio não têm problemas de fixação de preço, porque fabricam um produto que concorre com outros semelhantes, para os quais já existe um preço de mercado. Os clientes não pagarão mais do que esse preço, e também não há motivo algum para uma companhia cobrar um preço mais baixo que o preço de mercado. Nessas circunstâncias, a companhia simplesmente cobra o preço de mercado. Os mercados de matérias-primas tais como produtos agrícolas e minerais seguem esse padrão. Nesse estudo, estaremos interessados na situação mais comum, em que uma companhia enfrenta o problema de fixar seus próprios preços. Essa decisão é nitidamente crítica: se o preço for muito alto, os consumidores evitarão os produtos; se for baixo demais, os custos da empresa podem não ser cobertos. A abordagem comum é acrescentar uma margem ao custo (markup). Margem de um produto é a diferença entre o seu preço de venda e o custo. A margem geralmente é expressa como percentual do custo. Esse método denomina-se apreçamento margem 154
  • 155.
    mais custo, porqueo percentual prefixado da margem é aplicado à base do custo para determinar um PREÇO-META DE VENDA. Preço Meta de Venda = Custo + (Margem de lucro percentual X Custo) Por exemplo, se uma companhia trabalha com margem de 50%, para determinar seu preço de venda, ela acrescentará 50% ao custo dos seus produtos. Se um produto custar $10, então seu preço de venda será de $15. Há dois pontos básicos quando se emprega o método de margem de custo. Primeiro: qual é o custo que deve ser usado? Segundo: como se determina a margem? Neste estudo, vamos responder a essas questões. . Preço-Meta de Venda pelo Custeio por Absorção Suponha, a título de ilustração, que a administração da Ritter Company deseje estabelecer o preço de venda de um produto cujo projeto tenha acabado de passar por algumas modificações. O Departamento de Contabilidade fez estimativas do custo produto, como se indica a seguir: O primeiro passo da abordagem pelo custeio por absorção é calcular o custo unitário. No caso da Ritter Company, o custo unitário, para 10.000 unidades, monta a $20, como se demonstra a seguir: Materiais diretos R$ 6,00 Mão-de-obra direta 4,00 Custo indireto variável de fabricação 3,00 Custo indireto fixo de fabricação ($70.000 / 10.000 unidades) 7,00 Custo unitário R$ 20,00 A Ritter Company segue a política geral de acrescentar 50% ao custo unitário. A Figura 7 apresenta a folha de cotação do preço pelo método da absorção. Observe que os custos de 155
  • 156.
    venda, gerais eadministrativos (VGA) não estão incluídos na base do custo. Em vez disso, supõe-se que a margem cubra essas despesas. Vejamos como algumas empresas determinam o percentual de margem de lucro. Materiais diretos ............................................................................... $ 6 Mão-de-obra direta ........................................................................... 4 Custo indireto de fabricação variável ............................................... 3 Custo indireto de fabricação fixo (para 10.000 unidades) ................ 7 Custo unitário ................................................................................... 20 Margem para cobrir as despesas de vendas, gerais e administrativas e o lucro desejado - 50% do custo unitário de fabricação.............. 10 Preço-meta de venda ......................................................................... $30 Figura 7: Folha de Cotação de Preços com Base no Método da Absorção 14.2 Determinação Percentual de Margem de Lucro – Abordagem Preço- Meta Como a Ritter Company chegou ao percentual de 50%? Esse valor pode ser uma regra prática geral largamente empregada na indústria ou apenas uma tradição da empresa que parece funcionar bem. O percentual de margem pode ser o resultado de um cálculo específico. Como explicamos, a margem, em termos ideais, deve ser determinada em grande parte pelas condições de mercado. Entretanto, o procedimento popular é começar pelo menos com uma margem baseada no custo e no lucro desejado. O raciocínio é o seguinte: a margem deve ser suficientemente grande para cobrir as despesas VGA e proporcionar retorno sobre o investimento (ROI) adequado. Para um determinado número de unidades vendidas, a margem pode ser calculada da seguinte maneira: Percentual de margem de lucro (ROI desejado X Investimento) + Despesas VGA no custeio por absorção (PML) Quantidade vendida X Custo unitário do produto Para mostrar o uso dessa fórmula, suponhas que a Ritter Company precise de investir $100.000 para produzir e comercializar 10.000 unidades por ano. O investimento cobre a compra do equipamento e os recursos e os recursos necessários ao financiamento dos estoques e das contas a receber. Se a Ritter Company deseja ROI de 20%, a margem é determinada da seguinte maneira: PML = (20% X $100.000) + ($2 X 10.000 + $60.000) 10.000 X $20 156
  • 157.
    PML = ($20.000) + ($80.000) = 50% $200.000 Como mostramos anteriormente, essa margem de 50% leva ao preço-meta de venda de $30 para a Ritter Company. Como indica a Figura 8, se a companhia efetivamente vender 10.000 unidades do produto a esse preço, o ROI sobre o produto com certeza será 20%. Caso ela venda mais de 10.000 unidades a esse preço, o ROI será maior que 20%. E, se vender menos de 10.000 unidades, o ROI será menor. O ROI pretendido só será alcançado se a previsão de vendas for atingida. Materiais diretos .................................................................................................. $ 6 Mão-de-obra direta ................................................................................................ 4 Custo indireto de fabricação variável .................................................................... 3 Custo indireto de fabricação fixo ($70.000 ÷ 10.000 unidades) ............................ 7 Custo unitário ................................................................................................. $20 RITTER COMPANY Demonstração do Resultado segundo o Método do Custeio por Absorção Vendas ($30 X 10.000 unidades) .......................................................................... $300.000 Menos custo dos produtos vendidos ($20 X 10.000 unidades) ........................... 200.000 Lucro bruto ........................................................................................................... 100.000 Menos DVGA ($2 X 10.000 unidades + $60.000) ............................................... 80.000 Lucro operacional ................................................................................................ $ 20.000 ROI ROI = Lucro operacional Ativo operacional médio = $20.000 $100.000 = 20% Figura 8: Demonstração do Resultado e Análise do ROI da Ritter Company. Venda Real = 10.000 Unidades; Preço de Venda = $30 Problemas com o Preço-Meta Pelo método do custeio por absorção, o problema da fixação do preço parece enganosamente simples. Tudo o que se tem a fazer é determinar o custo unitário do produto, fixar o lucro desejado e em seguida estabelecer o preço. Aparentemente se pode ignorar a demanda e chegar ao preço que proporciona o lucro que se quer. Entretanto, como observamos anteriormente, o método do custeio por absorção depende da previsão da quantidade vendida. Nem a margem nem o custo unitário podem ser calculados sem essa previsão. 157
  • 158.
    Em essência, ométodo do custeio por absorção parte do princípio de que os clientes precisarão da quantidade prevista e pagarão o preço que a empresa quiser. Contudo, os clientes têm opções. Se o preço for demasiadamente alto, eles podem comprar de um concorrente ou simplesmente não comprar. Suponha, por exemplo, que, quando fixa o seu preço em $30, a Ritter Company venda somente 7.000 unidades, em vez das 10.000 previstas. Nesse caso, como mostra a Figura 9, a companhia teria prejuízo de $25.000, em vez de lucro de $20.000. Alguns gerentes acham que o método do custeio por absorção para determinação de preço é seguro. Isso é uma ilusão. O método do custeio por absorção é seguro somente enquanto os clientes comprarem pelo menos a quantidade prevista. Materiais diretos ................................................................................................. $ 6 Mão-de-obra direta ................................................................................................ 4 Custo indireto de fabricação variável .................................................................... 3 Custo indireto de fabricação fixo ($70.000 ÷ 7.000 unidades) .............................. 10 Custo unitário .................................................................................................. $23 RITTER COMPANY Demonstração do Resultado segundo o Método do Custeio por Absorção Vendas ($30 X 70.000 unidades) ...................................................................... $210.000 Menos custo dos produtos vendidos ($23 X 7.000 unidades) ........................ 161.000 Lucro bruto ...................................................................................................... 49.000 Menos DVGA ($2 X 7.000 unidades + $60.000) ........................................... 74.000 Lucro operacional ............................................................................................. $(25.000) ROI ROI = Lucro operacional Ativo operacional médio = - $25.000 $100.000 = - 25% Figura 9: Demonstração do Resultado e Análise do ROI da Ritter Company. Venda Real = 7.000 Unidades; Preço de Venda = $30 14.3 Análise de Preço através de Custo-Meta Até aqui, nossa exposição partiu do pressuposto de que o produto já tinha sido desenvolvido e custeado e estava pronto para ser comercializado, tão logo fixado o preço. Em muitos casos, a seqüência dos acontecimentos é exatamente oposta, ou seja, a companhia já sabe qual será o preço e o problema é desenvolver um produto que possa ser comercializado de modo lucrativo a esse preço. Mesmo nessa situação, em que a seqüência normal de eventos está invertida, o custo ainda é um fator vital. A técnica da companhia será empregar o custo-meta. Custo-meta é o processo de determinação do 158
  • 159.
    custo máximo admissívelde um novo produto, seguido do desenvolvimento de um protótipo que possa ser lucrativamente construído para esse custo máximo. Muitas companhias empregam o custo-meta, entre elas Compaq, Culp, Cummins Engine, Daihatsu Motors, DaimlerChrysler, Ford, Isuzu Motors, ITT Automotive, Komatsu, Matsubishi Kasei, NEC, Nippodenso, Nissan, Olympus, Sharp, Texas Instruments e Toyota. Para calcular o custo-meta de um produto, parte-se do preço antecipado de venda previsto e em seguida deduz-se o lucro desejado, como se segue: Custo-meta = Preço antecipado de venda – Lucro desejado A equipe de desenvolvimento do produto recebe a incumbência de projetar o produto de modo tal que ele não ultrapasse a meta do custo. Motivos para se Utilizar o Custo-Meta O custo-meta foi desenvolvido por causa do reconhecimento de duas importantes características do mercado e dos custos. Primeiro, muitas companhias têm menos controle sobre os preços do que elas gostariam de admitir. O mercado (isto é, a oferta e a demanda) é que realmente determina os preços, e a companhia que tenta ignorar isso corre perigo. Sendo assim, o preço previsto de mercado é considerado conhecido na apuração do custo- meta. Segundo, a maior parte do custo de um produto é determinada na fase de projeto. Concluído o projeto e estando o produto em produção, não se pode fazer muito para reduzir significativamente o seu custo. A maioria das oportunidades de reduzir custos está em projetar o produto de modo que ele seja de fácil fabricação, não use componente caro, seja robusto e confiável. Se a empresa tem pouco controle sobre o preço de mercado e sobre o custo, uma vez que o produto entrou em produção, deduz-se que as principais oportunidades de influenciar o lucro estão na fase do projeto, quando podem ser acrescentadas as características que agregam valor que os clientes estão dispostos a pagar e quando a maior parte dos custos é efetivamente determinada. Desse modo, é aí que o esforço se concentra - no projeto e no desenvolvimento do produto. É grande a diferença entre o custo-meta e outros sistemas de desenvolvimento de produto. Em vez de se projetar o produto e depois descobrir quanto ele custa, estabelece-se em primeiro lugar o custo- meta e depois se projeta o produto de modo a atender a esse custo-meta. 159
  • 160.
    Um Exemplo deCusto-Meta Como um exemplo numérico simples, admita a seguinte situação: a Cia Batedeira Ltda acha que há um nicho de mercado para uma batedeira com determinadas características. Com os preços das batedeiras já existentes no mercado, o Departamento de Marketing acredita que $30 seria um bom preço para o novo utensílio, estimando que a esse preço poderiam ser vendidas 40.000 novas batedeiras por ano. Para projetar, desenvolver e produzir a nova batedeira seria necessário um investimento de R$ 2.000.000,00 O ROI desejado pela companhia é 15%. Para esses dados, o custo-meta de fabricação, venda, distribuição e consertos de uma batedeira é $22,50, como mostramos a seguir: Projeção das vendas (40.000 batedeiras X $30) $1.200.000 Menos lucro pretendido (15% X $2.000.000) 300.000 Custo-meta de 40.000 batedeiras $ 900.000 Custo-meta por batedeira ($900.000 ÷ 40.000 batedeiras) $ 22,50 O custo-meta de $22,50 seria decomposto em custos-meta das diversas funções: fabricação, comercialização, distribuição, assistência pós-venda etc. cada área funcional seria responsável pela manutenção dos seus custos efetivos dentro da meta. 14.4 Formação de Preço para Encomendas Especiais A formação de preço para encomendas especiais deve assumir uma abordagem diferente daquela utilizada para a formação de preço para longo prazo, ou daquela utilizada para a formação de preço quando do lançamento de um novo produto no mercado. Entende-se por encomenda especial a venda de produtos e serviços de forma esporádica e não constante. Uma licitação, por exemplo, é um tipo de encomenda especial, onde será fornecido os produtos e serviços somente no caso da licitação ser ganha. Outro exemplo seria o fornecimento de produtos acabados para revenda por um prazo curto e para um comprador não contumaz. Para a formação de preço para uma encomenda especial, devem ser observados alguns tópicos básicos, conforme descrição a seguir: a) A encomenda especial vai afetar o mercado domestico, ou seja, as vendas aos consumidores tradicionais serão afetadas caso a encomenda especial seja aceita? 160
  • 161.
    b) A encomenda especial possui quantidade e tempo de entrega definidos? c) A empresa possui capacidade ociosa para atender a encomenda especial sem a necessidade de adquirir novos equipamentos ou ampliar a fábrica? d) Sobre a encomenda especial incidirá novos custos, tanto fixos como variáveis? Na maioria das encomendas especiais essas perguntas ajudam a definir a viabilidade da aceitação da encomenda especial. Muitas das vezes os custos fixos atuais deverão ser abortados, para fazer com que o preço final seja competitivo. Para comprovar essa situação, observe o exemplo que se segue: EXEMPLO DE APLICAÇÃO PARA ENCOMENDA ESPECIAL. A empresa Sapatão S/A é uma fabricante de sapatos e, em um período típico, o custo unitário do produto é: Descrição Valor Unitário Materiais R$ 3,00 Mão de obra direta R$ 2,00 *Despesas indiretas (fixas e variáveis) R$ 2,00 Custo total R$ 7,00 * Despesa unitária estimada para a capacidade de funcionamento normal O preço de venda do par de sapatos é de R$ 10,00 e a capacidade de funcionamento normal da empresa é de 100.000 pares de sapatos por período. A capacidade de funcionamento normal é a mesma de sua capacidade plena. As despesas fixas indiretas têm consistentemente registrado o valor de R$ 120.000,00 por período. A direção está projetando uma queda de vendas de 30% do funcionamento normal, devido a recessão oriunda de decisões governamentais recentes. Apesar da previsão de recessão no mercado que atua, a Prefeitura do Município de Mossoró acaba de convidar a Fábrica de sapatos Sapatão para uma concorrência de 50.000 pares de botas. Os materiais a serem empregados na produção não são os mesmos dos sapatos e o custo unitário é mais barato em R$ 1,50. O tempo de produção de um par de botas é idêntico ao par de sapatos; portanto, os outros custos não se modificam. O vencedor da concorrência terá que produzir e entregar os 50.000 pares de botas. A alta administração da Sapatão acha que esta é uma oportunidade para recuperar, pelo menos, 50% da perda esperada com o lucro. Esta perda é baseada na suposição de que a empresa não terá outra oportunidade a não ser produzir os costumeiros pares de sapatos, onde a demanda será 30% inferior ao funcionamento normal. Diante de todas as informações, calcular o preço unitário para a concorrência dos 50.000 pares de botas, objetivando recuperar 50% do lucro perdido que foi gerado pela diminuição de 30% da venda de sapatos. 161
  • 162.
    SOLUÇÃO: A primeiracoisa que temos que fazer é construir a relação custo x volume x lucro, separando os custos e despesas fixas, das variáveis. Nas despesas indiretas de R$ 2,00 por unidade já está lançada o custo fixo de R$120.000,00 para 100.000 unidades produzidas, pois conforme dados do exercício, os custos fixos são de R$120.000,00 por período. Assim sendo, dos R$ 200.000,00 dos custos indiretos (2,00 x 100.000 unidades), R$ 120.000 são fixos e o restante, R$ 80.000,00 são variáveis. Isso nos leva ao seguinte raciocínio: R$ 80.000,00 / 100.000 unidades = R$ 0,80 de custo variável por unidade R$ 120.000,00 / 100.000 unidades = R$ 1,20 de custo fixo por unidade (estimativa, pois os custos fixos não temos como calcular seu valor unitário, a não ser que a quantidade produzida e vendida esteja “amarrada”. O lucro operando a capacidade normal, que é 100.000 unidades, seria: ITEM VALOR UNITÁRIO CÁLCULO VALOR TOTAL Receita de vendas 10,00 10,00 x 100.000 1.000.000,00 Custo/despesa variável 5,80 5,80 x 100.000 580.000,00 Margem de contribuição 4,20 4,20 x 100.000 420.000,00 Custos fixos 120.000,00 Lucro líquido operando na capacidade normal R$ 300.000,00 O lucro operando na capacidade de 70% da capacidade normal seria de: ITEM VALOR UNITÁRIO CÁLCULO VALOR TOTAL Receita de vendas 10,00 10,00 x 70.000 700.000,00 Custo/despesa variável 5,80 5,80 x 70.000 406.000,00 Margem de contribuição 4,20 4,20 x 70.000 294.000,00 Custos fixos 120.000,00 Lucro líquido operando com 70% da capacidade normal R$ 174.000,00 O valor da perda no lucro por operar a 70% da capacidade normal, ou seja, com 70.000 unidades é de R$ 300.000,00 – R$ 174.000,00, que é igual a R$ 126.000,00. Temos que analisar minuciosamente o que esta sendo pedido e informado nesse item: • A Sapatão deseja recuperar 50% do prejuízo com a queda das vendas de 30%, ou seja, a empresa quer recuperar R$ 126.000,00 x 50% = R$ 63.000,00. Assim sendo, ela deseja ter um lucro final geral oriundos da venda de sapatos e botas de R$ 174.000,00 (lucro que ela já possuía anteriormente com 70% de vendas) + R$ 63.000,00 ( valor que ela deseja recuperar), que perfaz R$ 237.000,00 . • Para sabermos quanto ela deve cobrar por cada par de botas, devemos saber quanto ela lucrará com as 50.000 unidades de sapatos vendidos (lembre-se que a capacidade de produção da empresa é de 100.000 unidades e se for entregar 50.000 pares de botas, só lhe restará capacidade para 50.000 pares de sapatos). Assim sendo, verifiquemos quanto de lucro 50.000 pares de sapatos: ITEM VALOR UNITÁRIO CÁLCULO VALOR TOTAL Receita de vendas 10,00 10,00 x 50.000 500.000,00 Custo/despesa variável 5,80 5,80 x 50.000 290.000,00 Margem de contribuição 4,20 4,20 x 50.000 210.000,00 Custos fixos 120.000,00 Lucro líquido operando com 50.000 unidades de sapato R$ 90.000,00 162
  • 163.
    Como a sapatão deseja ter um lucro total de R$ 237.000,00 e sabe que o lucro que o sapato produz é de R$ 90.000,00, ela terá que obter um lucro de R$ 147.000,00 com a venda das botas (237.000,00 – 90.000,00). Assim sendo cada par de botas deverá ter um markup de 147.000,00 / 50.000 = R$ 2,94. O preço do par de botas será: Custos + markup, e o custo da bota será R$ 1,50 inferior ao custo do sapato, conforme enunciado do problema , ou seja, R$ 5,80 – 1,50 = R$ 4,30. Preço de cada par de botas = 4,30 + 2,94 = R$ 7,24 Observe que os custos fixos foram todos pagos pela fabricação dos 50.000 pares de sapatos, não podendo ser lançado na operação de botas. 14.5 Exercícios Sobre Preço e suas variáveis 1 – A Cia. Juca do Brasil está analisando a introdução de um novo produto. Para estabelecer o preço-meta de venda, a empresa reuniu os seguintes dados: Número de unidades a serem produzidas e vendidas por ano 14.000 Custo unitário R$ 25,00 Projeção anual das despesas de venda, geral e administrativas R$ 50.000,00 Estimativa do investimento necessário R$ 750.000,00 Taxa desejada de retorno sobre o investimento (ROI) 12% Sabendo-se que a companhia emprega a abordagem de preço de margem mais custo com base no método do custeio por absorção, pede-se: a) Calcule a margem que a companhia terá que empregar para atingir o ROI pretendido. b) Calcule o preço-meta unitário de venda. c) Faça um demonstrativo de resultado e análise de ROI com o preço de venda calculado no item b. d) Se houver um crescimento de vendas em 2.000 unidades e tudo mais permanecer constante, qual será o novo preço de venda a ser fixado, caso a empresa queira continuar com o mesmo ROI? 2 – A Shirota corporation do Japão tem pressa em ingressar no mercado de calculadoras eletrônicas. Os gerentes acham que, para ser competitiva no mercado mundial, a calculadora que a empresa está desenvolvendo não pode ser vendida por mais de R$ 15,00. A Shirota exige taxa mínima de retorno (ROI) de 12% sobre todos os seus investimentos. Será preciso um investimento de R$ 5.000.000,00 para adquirir o equipamento necessário à produção das 300.000 calculadoras que a administração acredita poder vender anualmente por R$ 15,00. Assim sendo, pede-se: a) Calcular o custo-meta de uma calculadora b) Caso o custo do primeiro protótipo ficasse em R$ 12,90, você, como controller da Shirota, tomaria quais providencias ? 163
  • 164.
    3 – (Questãoda prova Final do 1º semestre de 2002)O Bar da Dona Jura esta analisando a introdução de um novo tipo de pastel. Para estabelecer o preço-meta de venda, a Dona Jura reuniu os seguintes dados: Número de unidades a serem produzidas e vendidas por mês 15.000 Custo unitário de cada pastel R$ 0,90 Projeção anual das despesas de venda, geral e administrativas R$ 70.000,00 Estimativa do investimento necessário R$ 100.000,00 ROI desejado sobre o investimento 20% Sabendo-se que a empresa em questão emprega a abordagem de margem mais custo com base no método do custeio por absorção, pede-se: a) Calcule a margem que a Dona Jura terá que empregar para atingir o ROI pretendido; b) Calcule o preço-meta unitário de venda c) Faça um demonstrativo de resultado e análise de ROI com o preço de venda calculado no item b. 4 - (Questão da prova PR2 do 1º semestre de 2002) Você é proprietário de uma empresa em Resende que produz o Refrigerante Quero Mais. Sua empresa possui 10% da fatia de mercado do Sul Fluminense, onde seu refrigerante é conhecido, entretanto você, pensando em expandir os negócios e ampliar sua fatia de mercado, está estudando a viabilidade de entrar no mercado Alagoano e intermediações. Seu produto é consumido, normalmente, pela população de baixa renda, e você precisa precificar seu produto com o menor preço possível, para ganhar o mercado alagoano e conquistar uma boa fatia de mercado no nordeste. Observe as informações a seguir: Quantidade total produzida e vendida na Região Sul 10.000.000 de unidades Fluminense anuais Preço de venda unitário na Região Sul Fluminense R$ 1,20 Custos/Despesas Valor Valor total anual unitário Matéria prima R$ 0,30 R$ 3.000.000,00 Mão de obra direta R$ 0,12 R$ 1.200.000,00 Despesas com Propaganda em TV’s do Sul Fluminense R$ 1.000.000,00 Depreciação de todos equipamentos R$ 4.000.000,00 Seguros de toda a fábrica R$ 500.000,00 Mediante as informações acima, calcule o preço mínimo que poderá ser fixado para o refrigerante Quero Mais, para uma estimativa de venda anual de 15.000.000 de unidades em Alagoas e intermediações. O lucro total desejado é de R$ 3.800.000,00, ou seja, o lucro de Resende somado com o lucro de Alagoas terá que ser igual a R$ 3.800.000,00. Considere que o refrigerante será totalmente produzido em Resende e será transportado para um Depósito Central em Alagoas, onde o Aluguel desse depósito será de R$ 750.000,00 por ano e as despesas com transportes será de R$ 0,05 por refrigerante. A Fábrica em Resende tem uma capacidade de produção de 30.000.000 de unidades por ano. Considere também que não haverá despesas com propaganda em Alagoas. 164
  • 165.
    5 – (Questãoda prova de 2ª chamada do 1º semestre de 2002)A Empresa Foguetão S/A é uma fabricante de fogos de artifício e, durante os últimos anos, o custo unitário do produto tem sido: Descrição Valor Unitário Materiais R$ 1,00 Mão de obra direta R$ 0,70 *Despesas indiretas (fixas e variáveis) R$ 2,40 Custo total R$ 4,10 * Despesa unitária estimada para a capacidade de funcionamento em plena carga O preço de venda de cada caixa de foguete com 10 unidades é de R$ 61,00 e a capacidade de funcionamento em plena carga da empresa é de 100.000 caixas de foguetes por ano. As despesas fixas indiretas têm consistentemente registrado o valor de R$ 1.000.000,00 por ano. Durante os últimos anos a Empresa Foguetão tem produzido e vendido 100.000 caixas de foguetes, entretanto para o próximo ano, a direção está estimando um decréscimo de vendas de 30% devido a recessão no mercado Brasileiro, porém a empresa recebeu um convite da FIFA para fabricar 400.000 foguetes para a abertura da copa do mundo e ela, temendo as quedas nas vendas, aceitou o pedido da FIFA e entregará os 400.000 foguetes. Os materiais a serem empregados na produção dos foguetes para a copa do mundo serão de melhor qualidade e devido a isso a matéria prima será 20% mais cara que a matéria prima dos foguetes convencionais produzidos atualmente pela Foguetão. Os demais custos e despesas não se modificarão. Mediante as informações acima e sabendo-se que a Empresa Foguetão deseja ter o mesmo lucro dos anos anteriores, qual o preço deverá cobrar por cada foguete que a FIFA encomendou ? Dentre os vários conceitos de formação de preço, que tipo de política de preço esta empresa está adotando para fixar seus preços para a FIFA? 6 – (Questão da prova PR2 do 1º semestre de 2003).A San Carlos Company está no ramo da eletrônica com oito linhas de produtos. Os dados relativos ao lucro operacional de um deles (XT-107) do mês recém encerrado (junho de l998) são os seguintes: Vendas, 200.000 unidades ao preço médio de $ 100,00. $ 20.000.000,00 Custos Variáveis - Materiais diretos, a $ 35,00 por unidade $ 7.000.000,00 - Mão de obra direta, a $ 10,00 por unidade $ 2.000.000,00 - Custo de fabricação indireto, a $ 5,00 por unidade $ 1.000.000,00 - Comissões de vendas, 15% sobre as vendas $ 3.000.000,00 - Outros custos variáveis, a $ 5,00 por unidade $ 1.000.000,00 - Custos variáveis totais $ 14.000.000,00 Margem de contribuição $ 6.000.000,00 Custos Fixos $ 5.000.000,00 Lucro operacional $ 1.000.000,00 Obs.: considerar comissões de vendas como custos. A Abrans, Inc., uma empresa de instrumentos tem problemas com o seu principal fornecedor de componentes do produto XT-107. Esse fornecedor enfrentou uma greve de três semanas e não poderá fornecer-lhe 3.000 unidades no próximo mês (julho). A Abrams consultou a representante de vendas da San Carlos Company, Sarah Holtz, a respeito do fornecimento de 3.000 unidades de XT-107, ao preço unitário de $ 80,00. Holtz informou 165
  • 166.
    ao gerente deprodução do XT-107, Jim McMahon, que ela aceitaria uma comissão de $ 6.000, em vez dos 15% usuais, se essa encomenda especial fosse aceita. A San Carlos tem capacidade mensal de produção de 300.000 unidades de XT-107, e a demanda em todos os meses dos últimos três anos foi consistentemente de 200.000 unidades por mês. PEDE-SE: a) Se a encomenda das 3.000 unidades da Abrams for aceita, qual será o efeito no lucro operacional do mês de julho ? b) Qual deveria ser o preço mínimo a ser cobrado na encomenda especial caso a San Carlos Company desejasse um lucro operacional mínimo de $ 1.001.500,00 ? 7 – (Questão da prova de 2ª chamada do 1º semestre de 2003).A Industria IAM de Amortecedores Ltda fez uma pesquisa de mercado para saber quais seus níveis de venda a diversos preços possíveis para seu produto. A resposta foi: PREÇO POR UNIDADE QUANTIDADE QUE SERIA VENDIDA POR MÊS 200,00 60.000 220,00 54.000 240,00 48.000 260,00 42.000 280,00 36.000 300,00 30.000 Ela vinha vendendo a R$ 220,00, e realmente vem conseguindo colocar no mercado, em média, mais ou menos 54.000 unidades por mês . Havia chegado àquele preço dentro da seguinte forma: Capacidade máxima de produção: 58.000 unidades por mês Custos nesse volume: Variáveis de $ 9.280.000,00 (160,00 por unidade) Fixos de $ 1.480.000,00 por mês Totais de $ 10.760.000,00 por mês Lucro desejado de $ 2.000.000,00 por mês Soma de custos + lucro de $ 12.760.000,00 por mês Preço unitário de $ 12.760.000,00 dividido por 58.000 unidades = $ 220,00 por unidade Pergunta-se: a) A industria vem conseguindo obter realmente esse lucro desejado de $ 2.000.000,00 por mês, por estar produzindo e vendendo 54.000 unidades? b) Considerando aqueles dados de mercado, qual seria o preço de venda que lhe maximizaria o lucro? E qual será esse lucro nesse ponto ótimo de trabalho? 166
  • 167.
    8 – (Questãoda prova PR2 do 2º semestre de 2002).Os dados financeiros abaixo referem- se à produção de videoteipe, em outubro de 19_7, da fábrica da Ximbica LTDA CUSTOS VALOR De materiais diretos R$ 1,50 De mão de obra direta R$ 0,80 De fabricação indireto e variável R$ 0,70 De fabricação indireto e fixo R$ 1,00 Totais de fabricação R$ 4,00 O custo variável de fabricação varia em função das unidades produzidas. O custo indireto e fixo de R$ 1,00 por teipe está baseado no orçamento do custo de fabricação indireto e fixo de R$ 150.000,00 por mês, e na produção estimada mensal de 150.000 teipes. A Ximbica LTDA vende cada teipe a R$ 5,00. A Ximbica LTDA também possui despesas de marketing, conforme abaixo: • Despesas de marketing variáveis (comissão de vendas), de 5% do valor sobre cada unidade • Despesas fixas mensais de R$ 65.000,00 Durante outubro de 19_7, João Bezerra, um vendedor da Ximbica LTDA, pediu permissão ao presidente para a venda de 1.000 fitas a R$ 3,80 cada, para um cliente, fora dos tramites normais de venda (pedido especial e que não afetaria as vendas ou o preço de R$ 5,00 atualmente praticado). O presidente recusou esse pedido especial, alegando que ele traria prejuízo, uma vez que o preço de venda era inferior ao custo total de fabricação estimado. PEDE-SE: a) Qual o efeito que a aceitação do pedido teria sobre o lucro operacional do mês ? (Desenvolva os cálculos e demonstre o novo lucro, devido a aceitação do pedido, em valores) b) Comente a justificativa do presidente, “abaixo dos custos de fabricação”, para recusar o pedido especial. Qual seu ponto de vista sobre esse comentário? c) Quais aspectos você pediria que o presidente levasse em conta ao decidir aceitar ou recusar o pedido especial? Você como consultor, qual conselho daria para o presidente? (Com essa questão quer saber seu feeling sobre o assunto) 9 – A Pastelaria do Chinês Xang Xu está analisando a viabilidade de vender coxinha de palmito. Para estabelecer o preço-meta de venda, Xang Xu reuniu as seguintes informações: Número de unidades a serem produzidas e vendidas por trimestre 45.000 unidades Custo de matéria prima por unidade de coxinha R$ 0,50 Custo de mão-de-obra direta por unidade de coxinha R$ 0,40 Despesas anuais de venda R$ 10.000,00 Despesas anuais gerais R$ 20.000,00 Despesas anuais administrativas R$ 40.000,00 Estimativa de Investimento necessário para fabricação da coxinha de R$ 100.000,00 palmito ROI anual desejado sobre o investimento 20% PEDE-SE: a) Calcule o percentual de margem (mark-up) que Xang Xu terá que empregar para atingir o ROI anual desejado. a) Calcule o preço-meta unitário de venda. 167
  • 168.
    15. CONTROLE DEGESTÃO 15.1 A organização do controle 15.1.1 Integração de planejamento e controle Na introdução, foi estabelecido que o controle pode ser relacionado ao planejamento, quando definiu-se o propósito do mesmo como o de assegurar que as atividades da empresa estão de acordo com o planejado. Controle, entretanto, é uma atividade em si, e deve afetar (realmente afeta) todos os aspectos da organização. Pode-se antever o ciclo do controle na forma de um modelo generalizado, como é mostrado na figura abaixo: O ciclo do controle mostra que sua origem são os objetivos da organização, com base nos quais os planos são desenvolvidos. Esses planos consistem em planos de longo prazo e planos anuais. O ciclo do controle integra ambos; as informações de feedback possibilitam que o desempenho real seja comparado com o estabelecido no planejamento anual, possibilitando assim aos gestores controlarem as operações e as alocações de recursos para estas operações. No final do ano, os resultados podem ser comparados com aqueles previstos em termos de planejamento de longo prazo, proporcionando assim feedback para os propósitos de revisão dos planos. O processo de controle possibilita que as metas alcançadas sejam comparadas com as desejadas pela organização, decidindo assim se novas metas e objetivos devem ser formulados. 168
  • 169.
    O modelo decontrole estabelece a natureza multidivisional do processo de controle e a coincidência do processo de controle com o processo de planejamento. É esta coincidência que possibilita que os processos de planejamento e controle sejam integrados dentro de um único processo, focalizando os objetivos da organização e as metas derivadas destes objetivos. O controle geral mede o progresso alcançado em busca da realização dos objetivos e das metas estratégicas definidas no plano estratégico. Este aspecto do controle é exercido pela Administração Geral. O controle gerencial é uma atividade subordinada que diz respeito ao uso eficiente dos recursos comprometidos com a realização dos objetivos organizacionais. Finalmente, o controle operacional ocupa-se em assegurar que as tarefas definidas no plano operacional estão sendo realizadas eficientemente. Padrões específicos de desempenho estão ligados a estas tarefas, e um feedback possibilita que o desempenho real seja comparado com o desempenho desejado. Conclui-se assim que os padrões de controle são delineados no processo de planejamento. Eles são usados como índices pelos quais a eficiência e o resultado das atividades organizacionais são alcançados, pois fornecem a base de comparação entre os desempenhos real e planejado. Além disso, desde que as atividades organizacionais emanem do processo de planejamento, os próprios planos também constituem padrões de desempenho. Resta, entretanto, fazer uma distinção sensível entre planejamento e controle, no sentido que estes termos são considerados neste texto. Um plano reflete as expectativas e as finalidades de alcançar metas estabelecidas durante um período específico. Este plano é útil para propósitos de controle, à medida que reflete adequadamente a profundidade na qual estas expectativas e estas finalidades estão sujeitas ao controle organizacional. Assim, ele deve fornecer a base para o sistema de contabilidade por responsabilidade, que requer uma clara definição dos elementos controláveis em todos os níveis de responsabilidade. 169
  • 170.
    15.2 Contabilidade porresponsabilidade O controle exige a existência de uma estrutura organizacional que defina a responsabilidade de assegurar o desempenho de tarefas individuais. Para que isto seja alcançado, são estabelecidos, dentro da organização, centros de responsabilidade, definidos de acordo com as responsabilidades conferidas aos gestores. Um centro de responsabilidade pode ser definido como um segmento da organização em que cada gestor responsabiliza-se pelo seu desempenho. A natureza da estrutura organizacional e o tipo dos centros de responsabilidade estabelecidos dependerão em parte do tamanho da organização e em parte do estilo de gestão adotado. À medida que as organizações crescem, os gerentes gerais deparam-se com dois problemas: 1. como dividir as atividades e responsabilidades; e 2. como coordenar estas subunidades. Inevitavelmente, o gerente geral para decidir tem de conferir autoridade aos vários gestores divisionais, e, à medida que isso ocorre, o resultado é a descentralização do processo de tomada de decisão. Essencialmente, descentralização é o processo de garantir a liberdade de tomar decisão aos gestores subordinados. Em teoria existem dois estados extremos: total descentralização, significando um mínimo de restrições ou controle sobre os gestores e um máximo de liberdade de tomar decisões mesmo nos níveis hierárquicos mais baixos, e total centralização, que implica o máximo de controle ou restrições aos gestores e um mínimo de liberdade para tomar decisões. Na prática a descentralização e a centralização total raramente ocorrem. A centralização não é praticável porque é impossível para o gestor principal tomar todas as decisões que precisam ser tomadas. Igualmente, a descentralização total é raramente encontrada, porque o grau de liberdade que isto implica resultaria numa estrutura organizacional que consistiria num conjunto de unidades completamente separadas, cada uma buscando suas próprias metas. A extensão da descentralização de uma organização depende da filosofia de seu gerente geral, e dos custos e benefícios associados a ela. Tendo sido tomada a decisão de descentralizar, não importando a extensão em que isso irá acontecer, permanece o problema do controle, que pode ser resolvido pelo estabelecimento de novos centros de responsabilidade, chamados divisões. Estas divisões podem tomar a forma de centros de lucro ou de investimento. 170
  • 171.
    O problema docontrole das operações divisionais é mais complexo do que o do controle de uma única atividade numa organização, onde a tomada de decisão é centralizada. Por exemplo, é possível estabelecer centros de custos e controlar suas atividades por meio do controle orçamentário. Alguns destes centros são os menores segmentos de atividades ou áreas de responsabilidade sob os quais os custos são acumulados. O controle pode ser exercido desta forma, por meio de um feedback a respeito do nível de custos provenientes das atividades destes centros de responsabilidade. Com efeito, o controle dos custos tem sido o meio tradicional de assegurar o controle das operações, embora, como será visto posteriormente, quando não se reconhecem os fatores comportamentais que afetam o desempenho, observe-se um impacto negativo na efetividade do controle de custos. Onde a tomada de decisão é descentralizada, o controle do desempenho divisional torna-se mais difícil por diversas razões. A amplitude das decisões sobre as quais os gestores divisionais têm autoridade é muito mais extensa, assim, eles podem ter autoridade sobre a determinação de preço dos produtos, decisões sobre fabricar ou comprar e algumas decisões sobre investimentos. Portanto, o problema deixa de ser controle de custos, para ser controle do lucro e assegurar que exista um alto grau de coincidência de objetivos entre as várias divisões e a organização. A análise do problema do controle, através da contabilidade por responsabilidade, deve reconhecer os problemas criados pelo grau de centralização e descentralização de autoridade. A primeira categoria de centro de responsabilidade que examinamos, denominada centro de custos, é apropriada para organizações ou unidades altamente centralizadas. As duas outras categorias de centros de responsabilidade, centro de lucro e centro de investimento, são apropriadas para organizações onde a autoridade para a tomada de decisão é descentralizada de alguma forma, onde o problema do controle é necessariamente mais complexo, envolvendo aspectos comportamentais do controle. 15.3 Controle de custos administrativos Tradicionalmente, os contadores de custos têm se preocupado com o controle dos custos fabris. Recentemente, o crescimento proporcional das despesas operacionais em relação ao custo total tem levado a um aumento de interesse no controle de tais custos. As despesas operacionais podem ser divididas em três categorias: administrativas, de vendas e pesquisa e desenvolvimento. 171
  • 172.
    Como esses custosincorrem sob o controle dos gestores, são freqüentemente referidos como custos administráveis ou discricionários. Os custos discricionários podem não ter nenhuma relação com o volume de atividade". Com o objetivo de controlar os custos de produção é essencial estabelecer padrões de estimativa desses custos. No caso de custo da mão-de-obra direta, por exemplo, estudos de tempos e movimentos da engenharia determinam a quantidade requerida de horas de mão- de-obra em cada operação, e a aplicação das taxas apropriada de salários pelo tempo trabalhado resultam em valor monetário para o custo da mão-de-obra num dado nível de atividades. Conseqüentemente, é possível estabelecer uma clara relação entre níveis de saída e custos de mão-de-obra direta. Em contraste, torna-se difícil controlar os custos discricionários devido à ausência de métodos que determinem os níveis apropriados, uma vez que os benefícios associados a estes custos nem sempre podem ser mensurados em termos financeiros. Custos de pesquisa e desenvolvimento, por exemplo, no final podem conduzir a melhores produtos ou processos de produção, mas existe pequena ou quase nenhuma conexão direta entre os custos incorrido no ano e os benefícios financeiros atribuídos a estes custos naquele ano. Da mesma forma, custos de propaganda incorridos num ano são difíceis de ser relacionados a algum benefício financeiro atribuído a estes custos no mesmo ano. 15.3.1 Controle das despesas administrativas Estas despesas são relativamente fixas, no curto prazo, a menos que alterações no nível de atividade se processem. A aplicação cuidadosa dos procedimentos de controle de custos desenvolvidos nas atividades fabris ainda não é feita nas atividades administrativas. Os gestores certamente poderão argüir que as funções administrativas não são susceptíveis a métodos de pesquisa para quantificação desses gastos. Todavia, em certas tarefas de escritório é possível desenvolver estimativas de trabalho, e algumas organizações têm tentado estabelecer padrões de eficiência para o desempenho do staff. Exemplos de alguns desses fatores de controle são apresentados na tabela abaixo: Atividade Fator de controle Compras Nº de ordens Datilografia Nº de cartas datilografadas Almoxarifado Nº de requisições Geralmente, os serviços administrativos são utilizados indiretamente em vários departamentos, e é praticamente impossível estabelecer relação de entrada-saída que 172
  • 173.
    habilite uma avaliaçãogeral. Assim, o controle dos custos administrativos é uma das tarefas mais difíceis do controle gerencial. Os orçamentos podem exercer, com certa profundidade, controle sobre os custos administrativos. O controle orçamentário desses custos requer que a responsabilidade contábil seja claramente identificada com cada gestor em particular. As verbas requeridas pelos gestores divisionais precisam ser submetidas e aprovadas no orçamento administrativo.O orçamento administrativo geral torna-se então o padrão pelo qual esses gastos serão avaliados. A dificuldade no uso desse método de controle de despesas administrativas situa-se na determinação de um orçamento inicial aceitável para o nível proposto de atividade, pois não há como estabelecer padrão aceitável de gastos administrativos associados a um nível particular de atividades. Assim, as decisões a respeito do orçamento de custos administrativos serão baseadas, principalmente, no planejamento e na experiência dos executivos. 15.3.2 Controle das despesas de pesquisa e desenvolvimento Existem duas razões principais que dificultam o controle das despesas de pesquisa e desenvolvimento. Primeiro, mesmo que exista pequena ligação entre as despesas de pesquisa e desenvolvimento e seus benefícios, estes gastos não são indicadores confiáveis da eficiência do departamento de pesquisas ou de um projeto de pesquisa. Segundo, há um lapso de tempo decorrido entre o custo incorrido e o correspondente benefício. Como pesquisa e desenvolvimento são uma atividade diretamente relacionada com planejamento de longo prazo, a eficiência desses gastos somente pode ser comparada com o atingimento das metas especificadas no planejamento de longo prazo. A direção geral deve relacionar as áreas prioritárias, onde esforços maiores devem ser dirigidos. Nesta concepção, os gastos com pesquisas devem ser concentrados em projetos específicos, que fazem parte dos esforços de pesquisa de uma área particular. O controle desses gastos deve ser exercido em relação ao progresso feito em direção ao término de cada projeto. 15.3.3 Controle das despesas de vendas As despesas de marketing tornaram-se elemento significativo nos custos totais devido ao aumento da carga de gatos, tais como propaganda e desenvolvimento de mercado. Assim, maior atenção deve ser direcionada a métodos de controle dos gastos nesta área que 173
  • 174.
    proporcionem aos gerentesde marketing informações que os habilitem a tomar decisões mais eficientes do ponto de vista da empresa como um todo. As despesas de marketing cobrem grande número de atividades: obtenção de pedidos de venda, armazenagem e distribuição, devoluções e garantia, entre outras. E podem ser analisadas em três bases diferentes - a natureza do gasto, a função desempenhada e a seção especial da firma, como segue: 1. Classificação Segundo a Natureza: * Salários dos Vendedores e Comissões; * Viagens; e * Propaganda. 2. Classificação por Função: * Vendas; * Propaganda; * Transporte; * Cobrança; * Armazenagem; e * Faturamento. 3. Classificação por Seção: * Localização; * Produção; * Canais de Marketing; * Divisões Operacionais; e * Consumidores. A análise das despesas de marketing auxilia na obtenção de informações que são úteis a grande número de propósitos, tais quais: * Determinação da lucratividade das vendas por território. * Determinação da lucratividade dos produtos. * Estabelecimento de preço de venda. * Avaliação de desempenho dos vendedores. * Determinação da importância de cada consumidor. Fica claro, por esses propósitos, que a análise das despesas de marketing preocupa-se essencialmente com a lucratividade, que é função tanto de controle de receitas quanto de controle de custos. 174
  • 175.
    Exercício de controlede custos A fábrica de Chocolates e Bombons Açucarada ltda tem um sistema de controle de custos, no qual compara os custos estimados com os reais , a partir daí, tentar corrigir os desvios. De sua estimativa para o 3° trimestre do ano, feita com base no seu desempenho anterior, constavam os seguintes totais: Matérias-primas 320.000 Materiais de consumo direto 180.000 Mão-de-obra direta 450.000 Mão-de-obra indireta 110.000 Depreciação de equipamentos 75.000 Energia elétrica 100.000 Consertos e manutenção 65.000 Materiais indiretos 135.000 Outros Custos indiretos 66.000 Total 1.501.000 No mês de outubro verificou-se que os custos incorridos reais foram: Matérias-primas 256.000 Materiais de consumo direto 176.000 Mão-de-obra direta 350.080 Mão-de-obra indireta 89.920 Depreciação de equipamentos 72.960 Energia elétrica 75.200 Consertos e manutenção 70.080 Materiais indiretos 140.000 Outros Custos indiretos 57.600 Total 1.287.840 A previsão havia sido feita para uma estimativa de 200.000 unidades produzidas, mas em outubro produziram-se apenas 160.000. a) Faça um relatório comparativo evidenciando as diferenças encontradas entre os custos. b) Qual a situação da empresa? Melhorou ou Piorou sua atividade produtiva? c) Com base na resposta da questão b, o que voce acha que esta ocorrendo com a empresa para a existencia desse resultado? d) Se a empresa piorou, indique quais as ações que poderiam ser adotadas para a solução do problema; Se melhorou, qual ação que foi tomada no passado para que a empresa melhorasse? Observações e Sugestões: - para fazer uma análise comparativa, utilize-se de valores relativos e não valores absolutos. - Compare de forma total e unitária as variações. 175
  • 176.
    16. CUSTO-PADRÃO O custo-padrãoé uma das técnicas para avaliar e substituir a utilização do custo real. Independentemente de a empresa utilizar o método do custeio direto ou custeio por absorção, ela pode utilizar o conceito de custo-padrão. Custo-padrão diferencia-se do custo real, no sentido de que ele é um custo normativo, um custo objetivo, um custo proposto ou um custo que se deseja alcançar. Por isso, na elaboração do padrão, a empresa pode incorporar metas a serem atingidas pelos diversos setores fabris e operacionais, no sentido de que tais avaliações de custos sejam alcançadas. Nesse sentido, o custo-padrão é uma ferramenta indispensável para controle dos custos, das operações e das atividades. Tendo em vista que para obtenção do custo real é necessário o uso de informações passadas, surgiu o conceito de custo-padrão como forma de antecipação da informação de custos dos produtos. O custo-padrão é calculado baseado em eventos futuros de custos ou eventos desejados de custos, que podem ou não acontecer na realidade da empresa. Custos orçados ou estimados A diferença entre custos orçados ou estimados e custo-padrão está em que os custos orçados procuram identificar os custos que deverão ocorrer no futuro, enquanto o custo- padrão pode incorporar metas de realização de custos. Os custos orçados têm por base antecipar os gastos que deverão ocorrer e que afetarão o custeamento dos produtos. Tipos de padrão Como dissemos, na elaboração do padrão alguns conceitos podem ser adotados pelas empresas, e daí servir de base para a elaboração do custo-padrão dos produtos. Vejamos os tipos principais. Custo-Padrão Ideal É um custo determinado da forma mais científica possível pela Engenharia de Produção da empresa, dentro de condições ideais de qualidade dos materiais, de eficiência da mão-de- obra, com o mínimo de desperdício de todos os insumos envolvidos. 176
  • 177.
    Custo-Padrão Estimado É aqueledeterminado simplesmente através de uma projeção, para o futuro, de uma média dos custos observados no passado, sem qualquer preocupação de se avaliar se ocorreram ineficiências na produção. Custo-Padrão Corrente Situa-se entre o Ideal e o Estimado. Ao contrário deste último, para fixar o Corrente, a empresa deve proceder a estudos para uma avaliação da eficiência da produção. Por outro lado, ao contrário do Ideal, leva em consideração as deficiências que reconhecidamente existem, mas que não podem ser sanadas pela empresa, pelo menos a curto e médio prazo. Este tipo de Custo-Padrão pode ser considerado o mais adequado para fins de controle. O Porquê da utilização do custo-padrão O custo-padrão pode ser utilizado para diversas metas ou objetivos. O principal objetivo dos padrões é medir as diferenças entre que custos são e que custos deveriam ser, para propósitos de controle de custos. Entendemos, porém, que o maior objetivo do custo-padrão está ligado aos conceitos de controlabilidade empresarial. Assim, os objetivos mais importantes do custo-padrão seriam: a) determinar o custo que deve ser, o custo correto; b) definição de responsabilidades e obtenção do comprometimento dos responsáveis por cada atividade padronizada; c) avaliação de desempenho e eficácia operacional. Além disso, podemos identificar outros aspectos importantes como veremos a seguir. Substituir o custo real O custo real representa o custo acontecido. Como instrumento de planejamento estratégico, o custo real não tem nenhum significado. O custo real para avaliação de inventário serve apenas para atender às necessidades legais e fiscais da contabilidade empresarial. O custo real tem validade apenas no sentido em que, após a análise de suas variações, em cima de um custo-padrão, se identificam as causas do porquê das variações, e através 177
  • 178.
    delas, se permitamcorrigir os rumos atuais. Para o dia-a-dia, o custo-padrão representa muito mais utilidade que o custo real. Outra vantagem na substituição do custo real está em que o custo-padrão não precisa ser calculado mensalmente. Seu cálculo pode ser feito por períodos de tempos maiores, como seis meses ou um ano. Sua atualização se fará pelos critérios de inflação da empresa. 16.1 Construção do padrão Materiais diretos Os materiais necessários, com suas respectivas quantidades, para produzir determinado produto, são evidenciados pela estrutura do produto. Normalmente esses dados são originados pela engenharia de desenvolvimento de produtos, quando da feitura do projeto original, mais suas atualizações. Muitos produtos, principalmente os que são elaborados por processo contínuo utilizando matéria-prima a granel, tem certo grau de perda ou refugo, que, dentro de condições técnicas ou científicas, devem ser incorporados ao padrão de quantidade. O preço-padrão dos materiais diretos é o obtido em condições normais e boas de negociação de compra. A ele devem ser incorporadas as eventuais despesas que devem fazer parte do custo unitário dos materiais. É importante ressaltar aqui a questão inflacionária. O preço-padrão dos materiais e dos demais insumos industriais devem ser calculados na condição de compra com pagamento a vista. Todos os encargos financeiros incorporados nos preços de compra devem ser expurgados, para trazer os preços na condição de preços deflacionados. Com isso será possível a adoção de um custo-padrão numa data-base, e sua atualização pela inflação interna da empresa. Exemplo: Padrão de quantidade Toneladas de material A por unidade do produto 1,10 Perda normal no processo estimada 0,04 Estimativa de refugos 0,01 Quantidade-padrão por unidade de produto 1,15 178
  • 179.
    Padrão de preço Preçode compra sem impostos recuperáveis $ 20,70 (-) Custo financeiro de pagamento a prazo (2,70) Preço de compra a vista 18, 00 Frete e despesas de recebimento 2,00 Preço-padrão do Material A $ 20,00 Mão-de-obra direta Normalmente a mão-de-obra direta padrão é determinada pela quantidade de horas necessárias do pessoal, ou da quantidade de funcionários diretos, em todas as fases do processo de fabricação do produto. A base para a construção dos padrões de mão-de-obra direta é então o processo de fabricação. Todas as atividades e processos necessários para fazer o produto requerem operários para manuseio dos materiais ou dos equipamentos durante os processos. As estimativas ou padrões de necessidade de mão-de-obra direta podem ser cientificamente calculados quando se trabalha em ambientes de alta tecnologia de produção, gerenciados computacionalmente. Em outros casos, pode se fazer estudos de tempo, através de operações simuladas antecipadamente em ambientes reais. Em todos os casos deve haver um estudo para quebras, refugos, retrabalhos, manutenção e necessidades do pessoal. A base para a valorização dos custos de mão-de-obra direta deve incluir toda a remuneração dos trabalhadores mais os encargos sociais de caráter genérico. De modo geral, utiliza-se o critério de custo médio horário dos salários de cada departamento de produção ou da célula/atividade de processo por onde passa o produto, através dos centros de custos ou centros de acumulação por atividades. Exemplo: Padrão de quantidade Horas necessárias de mão-de-obra para montagem completa de uma unidade do produto final 50,00 Paradas para manutenção e necessidades pessoais 7,00 Horas estimadas de retrabalhos de qualidade 3,00 Horas-padrão por unidade de produto 60,00 179
  • 180.
    Padrão de valor Saláriomédio do setor de montagem $ 2,20 Encargos sociais legais 1,32 Benefícios espontâneos 0,29 Custo horário de mão-de-obra direta $ 3,81 Custos indiretos variáveis Os custos indiretos variáveis são padronizados normalmente através da construção de taxas predeterminadas em relação a uma medida de atividade escolhida. Sempre que possível deve-se evitar o uso de taxas baseadas em valores, uma vez que isso impede a correta mensuração das variações de quantidade que ocorrerão, bem como o padrão fica sujeito a eventuais problemas de variação nos preços. A atividade a ser escolhida como base para a construção das taxas predeterminadas de custos indiretos variáveis deve ter uma relação causal com os diversos custos indiretos variáveis. Também a base de atividade escolhida deve ser simples de ser entendida, para posterior atribuição de responsabilidades. Exemplos de bases de atividades para elaboração das taxas predeterminadas de custos indiretos variáveis são horas de máquinas trabalhadas, quantidade de produto final, horas de mão-de-obra direta etc., dependendo sempre do gasto e melhor relação que existe entre os custos variáveis e as atividades envolvidas. Como exemplo, o consumo de energia elétrica é um custo variável indireto para tipo de indústrias. Para algumas empresas as horas de máquinas são os principais fatores, para outras há uma relação direta com o produto final. Gastos com lubrificantes e materiais indiretos normalmente têm relação com a quantidade de horas de máquinas trabalhadas, e assim por diante. Exemplo: Padrão de custos indiretos variáveis Custos indiretos variáveis estimados para o período $ 275.000,00 Horas diretas previstas 453.600 horas Custo variável por hora direta $ 0,60 Horas necessárias para uma unidade de produto final $ 36,00 180
  • 181.
    Custos indiretos fixose volume de produção ou atividade Quando se deseja fazer o custo-padrão utilizando o método de custeio por absorção, temos que elaborar também o padrão de custos indiretos fixos. A diferença básica entre os custos indiretos fixos e os custos indiretos variáveis é que os custos indiretos fixos estão normalmente relacionados com denominadores de capacidade de produção e não necessariamente com os volumes atuais produzidos. De qualquer forma, partindo do pressuposto de que o custo-padrão vai estimar o volume de produção ou atividade para os próximos períodos, podemos utilizar como denominador o volume de produção orçada ou estimada. Nesse sentido, nada impede que também se construa o padrão de custos indiretos fixos por unidade, em cima dos mesmos denominadores utilizáveis para os custos indiretos variáveis, como horas de mão-de-obra direta, horas de máquinas trabalhadas, quantidade de produto produzido etc. Exemplo: Padrão de custos indiretos fixos Custos indiretos fixos estimados para o período $ 484.680,00 Volume de produção previsto 11.540 unidades Custos fixos indiretos por unidade de produto final $ 42,00 Ficha padrão O resumo dos dados padrões de cada produto, quantidade e valores, deve ser apresentado conjuntamente num relatório denominado ficha-padrão. Exemplo: Tipos Quantidade Unidade de Custo unitário Total medida Materiais diretos 1,15 Toneladas 20,00 23,00 Mão-de-obra direta 60,00 Horas 3,81 228,60 Custos indiretos variáveis 60,00 Horas 0,60 36,00 Custos indiretos fixos - - 42,00 42,00 Total 329,60 181
  • 182.
    Periodicidade da construçãodo padrão Custo-padrão mensal Apesar de possível, não é condizente com a filosofia do custo-padrão, como elemento que carrega dentro de si metas a serem alcançadas, que normalmente se supõem num período mais longo. Além disso, ficaria muito trabalhosos, o que também vai contra os conceitos de sua construção, que é permitir a substituição do custo real. Custo-padrão numa data-base É a prática mais utilizada. Elabora-se o custo-padrão em determinado mês, considerando aspectos de projeções e metas a serem alcançadas dentro de determinado período, seja seis meses ou um ano. Custo-padrão em moeda estável Nesse caso, elabora-se o custo-padrão em um moeda forte, seja nacional (BTN, UFIR etc.) ou estrangeira (dólar, marco, iene etc.). Tem as mesmas características que o tipo anterior. Custo-padrão em data-base atualizado pela inflação interna da empresa Integrando a construção do custo-padrão com periodicidade anual ou semestral, numa data-base, com o objetivo de incorporar metas a serem alcançadas no produto futuro, entendemos como a opção mais viável de acompanhamento das variações de preços do custo-padrão, a sua utilização por indicadores de inflação interna da companhia. Com isso manteremos o controle das variações de preços, bem como manteremos o conceito de padrão como meta, que não deve ser alterado pelas flutuações de preços. Como já frisamos anteriormente, é importante a construção do padrão com preços a vista sem encargos financeiros ou efeitos monetários embutidos, para que se possa aplicar convenientemente os conceitos de inflação interna da companhia. 182
  • 183.
    17. IMPLANTAÇÃO DESISTEMAS DE CUSTOS Reprisaremos aqui alguns problemas já vistos e analisaremos outros relativos à Implantação de Sistemas de Custos. Reação ao Sistema Qualquer que seja o Sistema a ser adotado, qualquer que seja o número de detalhes necessários a sua alimentação e qualquer que seja a finalidade de sua implantação, sempre existirão problemas com a resistência do pessoal da Produção. Principalmente quando pela primeira vez são solicitados diversos dados dela. A primeira reação é da sensação de estar sendo iniciada uma era de controle, e toda pessoa que sempre trabalhou sem sentir formalmente essa “fiscalização” tem uma natural predisposição contrária. Pessoas podem passar a achar que perderam, pelo menos parcialmente, essa condição. Quando são contratadas pessoas de fora para a implantação, é necessário um cuidado ainda maior, já que poderão ser rotuladas de intrusas que surgiram para acabar com a paz existente. Poderá o pessoal fabril imaginar que os de fora estarão à cata de algum ou alguns motivos para justificar sua presença e seu honorário, e que isso poderá redundar no corte de muitas pessoas ou pelo menos no aumento de seu serviço. Nenhum Sistema de Custos consegue, normalmente, eliminar pessoas e gastos a curto prazo, apesar de muitas vezes se ouvir exatamente o contrário como forte argumento de venda de Sistemas. Tende a ocorrer exatamente o inverso, isto é, acréscimo de pessoas e equipamentos, e esse é o sacrifício para a obtenção de informações e de futura possibilidade de controle. Mas o pior é que, se um dos motivos para a implantação tiver sido exatamente a idéia de redução imediata de custos, o efeito poderá ser também a imediata reação pessoal. Além disso, existe o problema da burocracia. Comumente, os diversos Chefes de Departamentos, Divisões ou Setores, quaisquer que sejam os graus e nomes, são rebanhados da própria Produção. São, em sua maioria, postos que representam prêmios pelo desempenho no processo produtivo, e por isso tendem a ser preenchidos por pessoas que se salientaram tecnicamente. Isso não significa que sejam pessoas que gostem ou pelo menos se adaptem facilmente a toda a burocracia que um Sistema de Custos tende a colocar em funcionamento. Pessoas que nunca tiveram preocupação de preencher papéis podem estar às voltas, de uma hora para outra, com vários relatórios por dia. Inúmeras vezes são chefes que sempre tiveram o máximo de consciência no uso de diversos materiais, de ferramentas, de 183
  • 184.
    equipamentos etc., masjamais pensaram ou se prepararam para fazer anotações desse uso. Sendo agora obrigadas a fazê-lo, podem achar-se reduzidas em seus méritos, sentindo-se escriturários e não verdadeiros chefes. O pior é quando são técnicos bons mas às vezes ate mal alfabetizados. Essas reações, de medo do controle, de medo do papel e até dificuldade de preenchê-lo, podem acabar por criar um clima de resistência à implantação do Sistema de Custos; mesmo que não venha a repeli-lo, poderá pelo menos dificultar ou tornar onerosa essa tarefa. A pior forma de reação é a “passiva”; aquela que sempre se caracteriza pela atitude da pessoa de dizer “vou ajudá-lo”, “vou preencher amanhã mesmo” etc., mas que acaba por nunca fazer o que diz. Aparenta uma concordância e acaba por fazer acreditar ser um aliado, quando na verdade é um adversário ferrenho da idéia. Conseguirá sempre consumir um grande tempo e talvez solapar o moral do pessoal antes de ser descoberto. Custo do Sistema e seu Benefício Já falamos da relação entre o que se gasta para implantar e fazer funcionar um Sistema e a capacidade de ele gerar informações úteis. Se o problema da empresa é um determinado produto em especial, ou uma Divisão que apresenta problemas de controle, ou uma linha cuja concorrência é maior etc., talvez não valha a pena colocar um Sistema para a empresa toda a fim de solucionar um desses problemas específicos. A Informação é generosamente cara. Cara porque consome tempo para ser obtida, tempo, às vezes, de equipamento para ser processada e tempo para ser lida. Consome horas desde setores mais baratos até a Alta (e cara) Administração. A tendência é de, para se obterem as primeiras informações, gastar-se uma quantia razoável com a designação ou contratação de algumas pessoas especializadas. Após isso, a adição de número de informações, bem como de sua qualidade, acaba por assumir o seguinte comportamento: o custo de algumas a mais é relativamente irrelevante até determinado ponto, por entrarem quase que automaticamente no Sistema; mas, a partir de certo momento, passam a exigir certo grau de sofisticação e de aumento de pessoas e papéis, que acabam por ter um acréscimo de custo muito grande. Por outro lado, a utilidade das primeiras informações é bastante grande, pois representam algo onde antes nada havia. Mas a utilidade de informações seguintes talvez passe a ser cada vez mais decrescente, já que os itens tendem a ser agora cada vez de menor valor. 184
  • 185.
    Sendo crescentes osgastos envolvidos na captação, no processamento e na transmissão da informação e sendo decrescente a sua utilidade, torna-se imperioso um meticuloso estudo para um adequado julgamento, a fim de se decidir onde parar com o acréscimo de detalhes de um Sistema de Custos. Antes de se implantar um dado a mais, há que se responder à indagação: Qual sua real utilidade e qual seu real gasto adicional? Escolha do Sistema Para se escolher qual o Sistema mais adequado, se só Real ou Real com Padrão (já que Padrão puro é sem sentido), se por Absorção ou Variável, é necessário começar pelo fim. A primeira pergunta para se chegar à conclusão é: “Para que se quer o Sistema?” é para controle, para fornecimento rápido de informações para fins de decisões rotineiras e intempestivas, para decisões que não demandam tanta rapidez de dados ou ainda para simples avaliações de estoques a ajudar a Contabilidade Financeira em sua tarefa de Estoques e Resultados? A decisão de qual modelo usar depende de quem vai receber as informações na ponta da linha e o que fará com elas. Isso definirá o modelo. Complementarmente, para se ter uma idéia de que nível de detalhes será necessário, é também obrigatório que se defina, junto ao usuário final da informação, o que ele necessita. Reconhecemos que, inúmeras vezes, é necessário que seja dada alguma assessoria junto a esse usuário para lhe ser explicado o que pode e o que não pode o Sistema prover, bem como quanto isso provavelmente custará. Definidos os objetivos, torna-se fácil determinar o tipo de Sistema a usar, bem como seu nível de detalhamento. Implantação Gradativa Tendo-se em vista o comentado quanto às reações contrárias à implantação de qualquer Sistema de Custos, bem como o próprio custo de seu funcionamento, é fácil verificar que a implantação deve, normalmente, ser gradativa. Onde antes nunca houve sistemas formais de captação de dados, há que se começar com o mínimo. Deve-se, inclusive, iniciar pela motivação junto ao pessoal, mostrando, pelo menos aos chefes dos diversos setores, o que é o Sistema global, o que ele pretende fazer, como serão juntadas as informações etc. Deve-se incutir-lhe o grau de importância que um 185
  • 186.
    pequeno número seuterá no funcionamento do esquema inteiro, e de como é importante lhe ser dada a devida atenção. E, se possível, tentar convencê-lo de quais benefícios poderão advir para ele do próprio Sistema, como avaliação da melhoria do seu desempenho, premiação talvez por isso, melhoria possível do grau de rentabilidade da empresa e conseqüentes repercussão salarial a todos etc. Após isso, procede-se a seu treinamento, para que o pessoal possa ser esclarecido totalmente de todos os tipos de dificuldades que venha a encontrar. Se for possível, esse treinamento deve ser feito pessoalmente, e não só por meio de circulares, ordens escritas ou manuais recebidos sem maiores esclarecimentos. O objetivo desses procedimentos é o de se evitar a sensação de inutilidade que qualquer um tem quando se vê obrigado a executar uma tarefa cuja finalidade desconhece. Pior ainda, se dela desconfia. Além disso, não se devem exigir logo no início todos os dados relativos a materiais consumidos, pessoal utilizado em cada ordem ou linha, horas-máquina trabalhadas etc. É necessário ser primeiramente solicitada uma dessas informações, e só depois de se ter certeza de que ela está sendo dada corretamente é que deve ser solicitada a próxima. Para quem não é muito afeito a processos burocráticos, qualquer papel a ser preenchido é enigmático, e leva certo tempo para haver a assimilação. “Importação” de Sistemas de Custos Com tudo o que foi mencionado, é quase dispensável voltar-se ao comentário relativo ao perigo da “importação” de Sistemas de Custos. Mas, como o assunto é importante, tornaremos a ele. O uso indiscriminado de “Pacotes” de Sistemas, já premoldados e desenhados, pode, na maioria das vezes, provocar extraordinários insucessos. O que um vizinho necessita em termos de informações não é necessariamente o que o outro precisa, e o que para um funcionou bem talvez não seja um bom remédio para o outro. O fato de um Sistema estar funcionando satisfatoriamente num concorrente não implica que ele tenha sucesso no outro, já que o grau de sofisticação em termos de estrutura administrativa, qualidade do pessoal e educação pode ser diferente. Se problemas dessa natureza existem quando se faz o translado de Sistemas uma para outra empresa dentro do próprio país, imagine-se quando se fazem importações no sentido restrito da palavra. Muitas vezes trata-se de modelos desenhados para locais onde a ênfase é no controle da Mão-de-obra, talvez extremamente cara lá; já que talvez 186
  • 187.
    tenhamos maiores problemascom matéria-prima do que naquele item, é fácil de se imaginar o desastre que virá de seu uso indiscriminado, sem adaptações. 187
  • 188.
    REFERÊNCIA BIBLIOGRÁFICA CREPALDI, S.Curso Básico de Contabilidade de Custos. São Paulo. Editora Atlas, 1999. FIGUEIREDO, Sandra. Controladoria, teoria e prática. 2ª edição. São Paulo. Editora Atlas, 1997. GARRISON, Ray H. Contabilidade Gerencial. 9ª edição. Rio de Janeiro. Editora LTC, 2001. HORNGREN, C. E OUTROS. Contabilidade de Custos. Rio de Janeiro.Editora LTC, 1997. LEONE, G. Curso de Contabilidade de Custos. São Paulo. Editora Atlas, 2000. MARTINS, Eliseu. Contabilidade de Custos: inclui o ABC. 8ª edição. São Paulo. Editora Atlas, 2001. PADOVEZE, Clovis L. Contabilidade Gerencial: Um enfoque em sistema de informação contábil. 3ª edição. São Paulo. Editora Atlas, 2000. ROSS, Stephen A. Princípios de administração financeira. 2ª edição. São Paulo. Editora Atlas, 1998. SANTOS, Vilmar P. Manual de Diagnóstico e Reestruturação Financeira de Empresas. 2ª edição. São Paulo. Editora Atlas, 2000. 188