OBJECTIVOS DA ANIMAÇÃO
DO IDOSO
• PROMOVER A INOVAÇÃO E NOVAS
DESCOBERTAS
• VALORIZAR A FORMAÇÃO AO LONGO DA
VIDA
• PROPORCIONAR UMA VIDA MAIS
HARMONIOSA, ATRACTIVA E DINÂMICA
COM A PARTICIPAÇÃO E ENVOLVIMENTO
DO IDOSO
• INCREMENTAR A OCUPAÇÃO ADEQUADA
DO TEMPO LIVRE PARA EVITAR QUE O
TEMPO DE ÓCIO SEJA ALIENANTE,
PASSIVO E DESPERSONALIZADOR
 OBJECTIVOS DA ANIMAÇÃO
DO IDOSO
• RENTABILIZAR OS SERVIÇOS E
RECURSOS COMUNITÁRIOS PARA
MELHORAR A QUALIDADE DE VIDA
DO IDOSO
• VALORIZAR AS CAPACIDADES,
COMPETÊNCIAS, SABERES E
CULTURA DO IDOSO, AUMENTANDO
A SUA AUTO-ESTIMA E AUTO-
CONFIANÇA
ANIMAÇÃO DO IDOSO
• CONHECER OS IDOSOS: AS SUAS
CARACTERÍSTICAS PESSOAIS,
VALORES, PRINCÍPIOS, CULTURA,
CAPACIDADES, DIFICULDADES,
GOSTOS PESSOAIS…
• CONHECER A INSTITUIÇÃO:
HORÁRIOS, FUNCIONAMENTO,
ESPAÇOS DISPONÍVEIS, RECURSOS
MATERIAIS, FINANCEIROS E
HUMANOS, PRIORIDADES E
OBJECTIVOS DA DIRECÇÃO…
ANIMAÇÃO DO IDOSO
• CONHECER A COMUNIDADE LOCAL:
A SUA CULTURA, MODOS DE VIDA,
OUTRAS INSTITUIÇÕES,
EQUIPAMENTOS E ORGANIZAÇÕES
SOCIAIS E CULTURAIS
INSTITUIÇÃO
COMUNIDADE
LOCAL
ANIMADOR
IDOSO
ANIMAÇÃO
• RECORTAR
• COLAR
• ESTAMPAR ( com batatas, rolhas de cortiça, esponjas...)
• IMPRESSÃO (de diferentes objectos)
• MODELAGEM: barro, pasta de papel, madeira, moldar,
plasticina, massas de cor...
• TÉCNICAS DE PINTURA
• TÉCNICAS DE DESENHO
• TÉCNICAS DE COLAGEM (diferentes materiais)
• EXPRESSÃO DRAMÁTICA; TEATRO
• EXPRESSÃO MUSICAL
• EXPRESSÃO PSICOMOTORA
TÉCNICAS DE ANIMAÇÃO
• EXPRESSÃO PLÁSTICA, CONSTRUÇÕES
• JOGOS PEDAGÓGICOS
• DANÇA
• HISTÓRIAS E CONTOS POPULARES
• POEMAS; RIMAS; ANEDOTAS
• VISITAS Á COMUNIDADE, PASSEIOS, VISITAS DE
ESTUDO
• CIÊNCIA DIVERTIDA
• CULINÁRIA
• JOGOS DE MESA
• JOGOS POPULARES
• JARDINAGEM
TÉCNICAS DE ANIMAÇÃO
TÉCNICAS DE ANIMAÇÃO
• TAREFAS AGRÍCOLAS
• ACTIVIDADES ESPECÍFICAS: COSTURA,
BORDADOS, RENDAS E TAPEÇARIA,
CARPINTARIA
• CONVERSAR
• LEITURA DE LIVROS
• PEQUENA AJUDA NAS TAREFAS DA
INSTITUIÇÃO
• LEITURA E COMENTÁRIO DE JORNAIS E
REVISTAS
• VISIONAMENTO DE FILMES
PLANIFICAÇÃO
• É USAR PROCEDIMENTOS PARA
INTRODUZIR ORGANIZAÇÃO E
RACIONALIDADE À ACÇÃO, COM
VISTA A ALCANÇAR
DETERMINADAS METAS E
OBJECTIVOS.
ELEMENTOS DA
PLANIFICAÇÃO
• Conteúdo da planificação: O Quê…?
• Objectivos: Para Quê…?
• Local: Onde…?
• Metodologia: Como…?
• Actividades e Tarefas: o que se pretende desenvolver
• Calendarização, Cronograma: dias, horários, duração da
actividade
• Destinatários: sala, idades, número de participantes
• Recursos Humanos: quem promove e participa na actividade
• Recursos Materiais e Financeiros
• Avaliação
EXECUÇÃO DAS DIFERENTES
TÉCNICAS
• TRABALHAR OS HÁBITOS DE HIGIENE E
LIMPEZA
• UTILIZAR DIFERENTES MATERIAIS E
TÉCNICAS
• ESTIMULAR A ACTIVIDADE COGNITIVA
ATRAVÉS DA OBSERVAÇÃO DIRECTA,
MANIPULAÇÃO E EXPERIMENTAÇÃO;
• REFORÇAR A AUTONOMIA
• BOA PLANIFICAÇÃO DA SESSÃO, ACTIVIDADES
E MATERIAL A UTILIZAR
• MOTIVAR, EXPLICAR O QUE VÃO FAZER E
PORQUÊ
EXECUÇÃO DAS DIFERENTES
TÉCNICAS
• TENTAR REALIZAR AS ACTIVIDADES NO
MESMO HORÁRIO NO MESMO DIA, NÃO
ALTERANDO MUITO AS ROTINAS
• CRIAR UM AMBIENTE SERENO,
DESCONTRAÍDO E ABERTO ÀS
EXPERIÊNCIAS ESTÉTICAS
• DESPERTAR A CURIOSIDADE E A
VONTADE
EXECUÇÃO DAS DIFERENTES
TÉCNICAS
• TER EM CONTA QUE OS IDOSOS
SE CANSAM FACILMENTE DAS
ACTIVIDADES
• DAR IMPORTÂNCIA AOS
INTERESSES, MOTIVAÇÕES E
ESTADO DE ESPÍRITO DOS
IDOSOS. NÃO FORÇAR
FUNÇÃO DO ANIMADOR
1. Entusiasmo: motivar idosos;
2. Empatia: compreender os idosos, colocar-se no
lugar deles;
3. Atitude construtiva: ser positivo, demonstrar
seriedade, comentários positivos;
4. Ter espírito de adaptação;
5. Organizar o espaço;
6. Possuir uma grande variedade de actividades/jogos;
7. Planificar e preparar os jogos /actividades com
antecedência;
8. Apresentar os jogos/actividades com clareza;
9. Observar e acompanhar os idosos durante os
jogos/actividades.
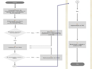
Plano de Desenvolvimento
Individual (PDI)
Plano de Actividades
Sócio-Culturais (PAS)
O que é o PDI?
É um instrumento que visa os serviços
prestados ao cliente, que promovam a
sua autonomia e qualidade de vida,
respeitando o projecto de vida, hábitos,
gostos, confidencialidade e privacidade
da pessoa.
Elaboração do PDI
A elaboração do PDI deve ser adequada às
necessidades, hábitos, interesses e
expectativas de cada cliente, na medida em
que este é um ser único e individual.
Objectivos
Visa conhecer o utente e definir áreas de
intervenção a desenvolver de acordo com
as suas necessidades e vivências.
Plano de Actividades
Sócio-Culturais (PAS)
O que é o PAS?
É um instrumento que visa a definição e
planificação das actividades sócio-
culturais, tendo em conta as necessidades,
hábitos interesses e expectativas do
utente.
Regras / Princípios
• Respeitar as diferenças religiosas, étnicas e culturais
• Promover a autonomia e qualidade de vida
• Respeitar o cliente quanto à sua individualidade,
capacidades, potencialidades, hábitos, interesses e
expectativas
• Promover a participação activa dos idosos e/ou
familiares nas actividades
• Promover a comunicação, convivência e ocupação
do tempo dos clientes
Bases de Apoio
• PAS anterior
• Objectivos operacionais da área/sector
• Necessidades, interesses e potencialidades dos utentes
• Planos de Desenvolvimento Individual
• Recursos disponíveis na comunidade, próxima e
alargada
• Recursos disponibilizados pelos parceiros, formais e
informais
Plano de Actividades
GRELHA DE
PRESENÇAS
Estrutura de um Projecto de
Animação Sociocultural
• Denominação
• Natureza do projecto
• Beneficiários do projecto
• Objectivos
• Descrição
• Fundamentação teórica
• Finalidade
• Metas
• Localização física e espacial
• Descrição das actividades e
tarefas a realizar
• Métodos e técnicas a utilizar
• Determinação dos prazos
Calendarização das actividades
• Determinação dos recursos
(humanos, materiais, técnicos e
financeiros)
• Custos do projecto (elaboração e
execução)
• Coordenação do projecto
• Indicadores de avaliação
• Factores externos
Condicionantes para o sucesso
• Impacto do projecto
Actividades de Animação
• Sociais
• Animação
• Espiritual/religioso
• Quotidianas
• Culturais
• Desportivas
• Intelectual/formativo
• Lúdico-recreativo – Jogar às damas, cartas ou outras,
participar em coros fazer objectos em cerâmica, crochet
• Cultural – ir ao cinema, ao teatro, a concertos, museus,
exposições
• Desportivo – fazer ginástica de manutenção, natação,
hidroginástica, Yoga;
• Espiritual e/ou religioso – ir à missa, rezar, Reikiy, Tai
Chi;
• Intelectual / formativo – participar em aulas nas
universidades e academias seniores ou outras,
conferências, palestras, seminários, música, canto coral e
leitura;
• Quotidiano – ir ás compras, ir ao cabeleireiro, realizar
algumas tarefas domésticas, ver TV, ouvir rádio, música,
cuidar de um animal doméstico, cuidar de plantas
• Social – participar em passeios colectivos, festas ou em
actividades desenvolvidas por outras instituições, receber
ou fazer visitas, fazer voluntariado dentro e fora da
instituição.

37

  • 1.
     OBJECTIVOS DA ANIMAÇÃO DOIDOSO • PROMOVER A INOVAÇÃO E NOVAS DESCOBERTAS • VALORIZAR A FORMAÇÃO AO LONGO DA VIDA • PROPORCIONAR UMA VIDA MAIS HARMONIOSA, ATRACTIVA E DINÂMICA COM A PARTICIPAÇÃO E ENVOLVIMENTO DO IDOSO • INCREMENTAR A OCUPAÇÃO ADEQUADA DO TEMPO LIVRE PARA EVITAR QUE O TEMPO DE ÓCIO SEJA ALIENANTE, PASSIVO E DESPERSONALIZADOR
  • 2.
     OBJECTIVOS DA ANIMAÇÃO DOIDOSO • RENTABILIZAR OS SERVIÇOS E RECURSOS COMUNITÁRIOS PARA MELHORAR A QUALIDADE DE VIDA DO IDOSO • VALORIZAR AS CAPACIDADES, COMPETÊNCIAS, SABERES E CULTURA DO IDOSO, AUMENTANDO A SUA AUTO-ESTIMA E AUTO- CONFIANÇA
  • 3.
    ANIMAÇÃO DO IDOSO •CONHECER OS IDOSOS: AS SUAS CARACTERÍSTICAS PESSOAIS, VALORES, PRINCÍPIOS, CULTURA, CAPACIDADES, DIFICULDADES, GOSTOS PESSOAIS… • CONHECER A INSTITUIÇÃO: HORÁRIOS, FUNCIONAMENTO, ESPAÇOS DISPONÍVEIS, RECURSOS MATERIAIS, FINANCEIROS E HUMANOS, PRIORIDADES E OBJECTIVOS DA DIRECÇÃO…
  • 4.
    ANIMAÇÃO DO IDOSO •CONHECER A COMUNIDADE LOCAL: A SUA CULTURA, MODOS DE VIDA, OUTRAS INSTITUIÇÕES, EQUIPAMENTOS E ORGANIZAÇÕES SOCIAIS E CULTURAIS
  • 5.
  • 6.
    • RECORTAR • COLAR •ESTAMPAR ( com batatas, rolhas de cortiça, esponjas...) • IMPRESSÃO (de diferentes objectos) • MODELAGEM: barro, pasta de papel, madeira, moldar, plasticina, massas de cor... • TÉCNICAS DE PINTURA • TÉCNICAS DE DESENHO • TÉCNICAS DE COLAGEM (diferentes materiais) • EXPRESSÃO DRAMÁTICA; TEATRO • EXPRESSÃO MUSICAL • EXPRESSÃO PSICOMOTORA TÉCNICAS DE ANIMAÇÃO
  • 7.
    • EXPRESSÃO PLÁSTICA,CONSTRUÇÕES • JOGOS PEDAGÓGICOS • DANÇA • HISTÓRIAS E CONTOS POPULARES • POEMAS; RIMAS; ANEDOTAS • VISITAS Á COMUNIDADE, PASSEIOS, VISITAS DE ESTUDO • CIÊNCIA DIVERTIDA • CULINÁRIA • JOGOS DE MESA • JOGOS POPULARES • JARDINAGEM TÉCNICAS DE ANIMAÇÃO
  • 8.
    TÉCNICAS DE ANIMAÇÃO •TAREFAS AGRÍCOLAS • ACTIVIDADES ESPECÍFICAS: COSTURA, BORDADOS, RENDAS E TAPEÇARIA, CARPINTARIA • CONVERSAR • LEITURA DE LIVROS • PEQUENA AJUDA NAS TAREFAS DA INSTITUIÇÃO • LEITURA E COMENTÁRIO DE JORNAIS E REVISTAS • VISIONAMENTO DE FILMES
  • 9.
    PLANIFICAÇÃO • É USARPROCEDIMENTOS PARA INTRODUZIR ORGANIZAÇÃO E RACIONALIDADE À ACÇÃO, COM VISTA A ALCANÇAR DETERMINADAS METAS E OBJECTIVOS.
  • 10.
    ELEMENTOS DA PLANIFICAÇÃO • Conteúdoda planificação: O Quê…? • Objectivos: Para Quê…? • Local: Onde…? • Metodologia: Como…? • Actividades e Tarefas: o que se pretende desenvolver • Calendarização, Cronograma: dias, horários, duração da actividade • Destinatários: sala, idades, número de participantes • Recursos Humanos: quem promove e participa na actividade • Recursos Materiais e Financeiros • Avaliação
  • 11.
    EXECUÇÃO DAS DIFERENTES TÉCNICAS •TRABALHAR OS HÁBITOS DE HIGIENE E LIMPEZA • UTILIZAR DIFERENTES MATERIAIS E TÉCNICAS • ESTIMULAR A ACTIVIDADE COGNITIVA ATRAVÉS DA OBSERVAÇÃO DIRECTA, MANIPULAÇÃO E EXPERIMENTAÇÃO; • REFORÇAR A AUTONOMIA • BOA PLANIFICAÇÃO DA SESSÃO, ACTIVIDADES E MATERIAL A UTILIZAR • MOTIVAR, EXPLICAR O QUE VÃO FAZER E PORQUÊ
  • 12.
    EXECUÇÃO DAS DIFERENTES TÉCNICAS •TENTAR REALIZAR AS ACTIVIDADES NO MESMO HORÁRIO NO MESMO DIA, NÃO ALTERANDO MUITO AS ROTINAS • CRIAR UM AMBIENTE SERENO, DESCONTRAÍDO E ABERTO ÀS EXPERIÊNCIAS ESTÉTICAS • DESPERTAR A CURIOSIDADE E A VONTADE
  • 13.
    EXECUÇÃO DAS DIFERENTES TÉCNICAS •TER EM CONTA QUE OS IDOSOS SE CANSAM FACILMENTE DAS ACTIVIDADES • DAR IMPORTÂNCIA AOS INTERESSES, MOTIVAÇÕES E ESTADO DE ESPÍRITO DOS IDOSOS. NÃO FORÇAR
  • 14.
    FUNÇÃO DO ANIMADOR 1.Entusiasmo: motivar idosos; 2. Empatia: compreender os idosos, colocar-se no lugar deles; 3. Atitude construtiva: ser positivo, demonstrar seriedade, comentários positivos; 4. Ter espírito de adaptação; 5. Organizar o espaço; 6. Possuir uma grande variedade de actividades/jogos; 7. Planificar e preparar os jogos /actividades com antecedência; 8. Apresentar os jogos/actividades com clareza; 9. Observar e acompanhar os idosos durante os jogos/actividades.
  • 15.
    Plano de Desenvolvimento Individual(PDI) Plano de Actividades Sócio-Culturais (PAS)
  • 16.
    O que éo PDI? É um instrumento que visa os serviços prestados ao cliente, que promovam a sua autonomia e qualidade de vida, respeitando o projecto de vida, hábitos, gostos, confidencialidade e privacidade da pessoa.
  • 17.
    Elaboração do PDI Aelaboração do PDI deve ser adequada às necessidades, hábitos, interesses e expectativas de cada cliente, na medida em que este é um ser único e individual.
  • 18.
    Objectivos Visa conhecer outente e definir áreas de intervenção a desenvolver de acordo com as suas necessidades e vivências.
  • 21.
  • 22.
    O que éo PAS? É um instrumento que visa a definição e planificação das actividades sócio- culturais, tendo em conta as necessidades, hábitos interesses e expectativas do utente.
  • 23.
    Regras / Princípios •Respeitar as diferenças religiosas, étnicas e culturais • Promover a autonomia e qualidade de vida • Respeitar o cliente quanto à sua individualidade, capacidades, potencialidades, hábitos, interesses e expectativas • Promover a participação activa dos idosos e/ou familiares nas actividades • Promover a comunicação, convivência e ocupação do tempo dos clientes
  • 24.
    Bases de Apoio •PAS anterior • Objectivos operacionais da área/sector • Necessidades, interesses e potencialidades dos utentes • Planos de Desenvolvimento Individual • Recursos disponíveis na comunidade, próxima e alargada • Recursos disponibilizados pelos parceiros, formais e informais
  • 26.
  • 27.
  • 28.
    Estrutura de umProjecto de Animação Sociocultural • Denominação • Natureza do projecto • Beneficiários do projecto • Objectivos • Descrição • Fundamentação teórica • Finalidade • Metas • Localização física e espacial • Descrição das actividades e tarefas a realizar • Métodos e técnicas a utilizar • Determinação dos prazos Calendarização das actividades • Determinação dos recursos (humanos, materiais, técnicos e financeiros) • Custos do projecto (elaboração e execução) • Coordenação do projecto • Indicadores de avaliação • Factores externos Condicionantes para o sucesso • Impacto do projecto
  • 29.
    Actividades de Animação •Sociais • Animação • Espiritual/religioso • Quotidianas • Culturais • Desportivas • Intelectual/formativo
  • 30.
    • Lúdico-recreativo –Jogar às damas, cartas ou outras, participar em coros fazer objectos em cerâmica, crochet • Cultural – ir ao cinema, ao teatro, a concertos, museus, exposições • Desportivo – fazer ginástica de manutenção, natação, hidroginástica, Yoga; • Espiritual e/ou religioso – ir à missa, rezar, Reikiy, Tai Chi; • Intelectual / formativo – participar em aulas nas universidades e academias seniores ou outras, conferências, palestras, seminários, música, canto coral e leitura; • Quotidiano – ir ás compras, ir ao cabeleireiro, realizar algumas tarefas domésticas, ver TV, ouvir rádio, música, cuidar de um animal doméstico, cuidar de plantas • Social – participar em passeios colectivos, festas ou em actividades desenvolvidas por outras instituições, receber ou fazer visitas, fazer voluntariado dentro e fora da instituição.