Introdução a política de desenvolvimento de coleções como atividade de planejamento bibliotecárioMaterial elaborado pelas Profas. letíciastrehl e June Magda Rosa ScharnbergDisciplina - Pesquisa e Desenvolvimento de Coleções – Profa. Letícia Strehl
SumárioAtividades de planejamento aplicadas à gestão das coleçõesPolítica de desenvolvimento de coleçõesDefinições, características e funções Elementos
Atividades de planejamento aplicadas à gestão das coleções
Planejamento: definiçãoÉ um processo contínuo, permanente e dinâmico que fixa objetivos, detalha as etapas para atingi-los e prevê os recursos necessários para sua consecução.Almeida, Maria Christina Barbosa de. Planejamento de bibliotecas e serviços de informação.   2.ed. rev. e ampl.   Brasília, DF: Briquet de Lemos/Livros, 2005.
Etapas do processo de planejamento (1)Definição do objeto a ser estudadoColeta de informações sobre esse objeto e seu ambienteAnálise dos dados para a elaboração do plano nos seguintes termos:Definição dos objetivos, metas e prioridades;Previsão dos acontecimentos futuros;Tomada de decisões sobre fins, meios e recursos.Almeida, Maria Christina Barbosa de. Planejamento de bibliotecas e serviços de informação.   2.ed. rev. e ampl.   Brasília, DF: Briquet de Lemos/Livros, 2005.
Etapas do processo de planejamento (2)Estabelecimento das providências para a execução do planoAcompanhamento  e controle da execução em relação aos objetivos traçadosAvaliação do sucesso do planoAlmeida, Maria Christina Barbosa de. Planejamento de bibliotecas e serviços de informação.   2.ed. rev. e ampl.   Brasília, DF: Briquet de Lemos/Livros, 2005.
Etapas do processo de planejamento (3)
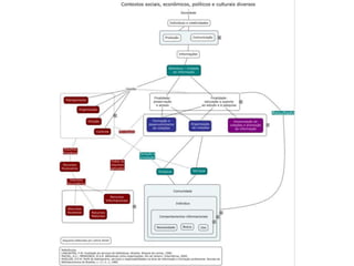
O planejamento das coleçõesComo atividade gerencial, a gestão das coleções não prescinde do processo de planejamentoSerá com planejamento que as coleções se desenvolverão de forma alinhada aos objetivos institucionais e atenderão aos propósitos que se destinam
O planejamento estratégico visto de uma forma simplificadaDiagnóstico estratégicoIdentificação da visãoIdentificação dos valoresAnálise externa: ameaças e oportunidadesAnálise interna: pontos fortes e fracos (não esquecer dos aspectos relativos às coleções)Missão da organizaçãoEstabelecimento da missãoDescrição dos produtos e serviços que a biblioteca oferece para realizar a missão.Explicitação de seu setor de atuação e das características gerais da comunidade atendidaInstrumentos prescritivosObjetivos da biblioteca e da instituição a qual ela se subordina (se for o caso)MetasDesafio
10Processos de planejamento estratégicoAdaptado de: de Oliveira, D. P. R. Planejamento estratégico: conceitos, metodologia e práticas. 26. ed. São Paulo: Atlas, 2009.
O planejamento estratégico visto de uma forma simplificada11
12Processos de planejamento estratégicoExplicitação do que deve ser feito pela instituição.Aqui encontram-se reunidos os instrumentos operacionais que implementam as estratégias no dia-a-dia da organização.Adaptado de: de Oliveira, D. P. R. Planejamento estratégico: conceitos, metodologia e práticas. 26. ed. São Paulo: Atlas, 2009.
Hierarquia dos planos organizacionais13STONER, James A.F.; FREEMAN, R. Edward.  Administração. 5. ed. Rio de Janeiro: LTC, 1999.
Planos operacionais14Descrevem os detalhes necessários para se incorporar a estratégia no dia-a-diaTipos:Planos de uso únicoPlanos permanentesSTONER, James A.F.; FREEMAN, R. Edward.  Administração. 5. ed. Rio de Janeiro: LTC, 1999.
Planos de uso único15Programas: inclui um conjunto de atividades de organização relativamente grande e que especifica os passos principais, sua ordem e sua sequência de tempo, e a unidade responsável por cada passo.Exemplo: Programa de ampliação de vagas no sistema de ensino superiorProjetos: as parte menores em que se dividem os programasExemplo: Projeto de criação do curso de MuseologiaOrçamentos: demonstrativos quantitativos formais dos recursos alocados a programas ou projetos específicos num certo período de tempoExemplo: Orçamento necessário a implementação do curso de MuseologiaSTONER, James A.F.; FREEMAN, R. Edward.  Administração. 5. ed. Rio de Janeiro: LTC, 1999.
Planos permanentes16Políticas: diretrizes gerais para a tomada de decisãoExemplo: Política de seleção de materiaisProcedimentos: diretrizes detalhadas para o manejo de ações organizacionais que ocorrem regularmenteInstrução para realização dos procedimentos de uma compra por licitaçãoRegras: detalhamento das ações específicas a serem executadas numa dada situaçãoDefinição dos elementos que condicionam a opção por um tipo de modalidade de licitaçãoSTONER, James A.F.; FREEMAN, R. Edward.  Administração. 5. ed. Rio de Janeiro: LTC, 1999.
O entrelaçamento entre o planejamento e o desenvolvimento de coleções em bibliotecas
Definições, características e funçõesPolítica de desenvolvimento de coleções
Políticas como exemplos de planos táticos21As políticas constituem exemplos de planos táticos que funcionam como guias gerais de atuação.Definem as decisões que devem ser tomadas rotineiramente pelas pessoas.São orientações para a tomada de decisão.Geralmente, refletem um objetivo e orientam as pessoas em direção a esses objetivos e situações que requeiram algum julgamento.CHIAVENATO, I. Administração nos novos tempos. Rio de Janeiro: Elsevier, 2004
Razões para a elaboração de uma política de desenvolvimento de coleçõesTornar explícita a filosofia que o norteia o trabalho com as coleções;Constituir um guia racional para a aplicação de recursos;Guiar a prática de seleção de itens;Fornecer uma descrição do estado geral da coleção;Indicar os métodos de trabalho para a consecução dos objetivos desejados;Oferecer subsídios de argumentação para o bibliotecário para a obtenção de novas aquisições, bem como para a recusa de aquisições inconsistentes com a filosofia adotada. Vergueiro
Algumas considerações sobre as políticas de DCA elaboração da política constitui um momento de auto-reflexão dos profissionais sobre suas práticas de desenvolvimento de coleções.O ideal é que a política resulte de uma negociação entre os responsáveis pelo desenvolvimento de coleções e os membros da comunidade a que ela se destina.
Dados necessários para a elaboração da política de DCo estado atual da coleção, seus pontos fortes e fracos;a comunidade a ser servida;outros recursos disponíveis, tanto localmente como através de empréstimo entre bibliotecas.
Uma boa política deve informar aos bibliotecárioso material que fará parte da coleção (conteúdo e formato)condições de ingresso do material no acervo (políticas de seleção e aquisição)as necessidade específicas e a parcela da comunidade que o material deverá atenderas condições de retirada do material do acervo;o responsável(is) pela tomada de decisões (bibliotecário e comissões)
O documento da política deverá ser:completo, deixando poucas coisas sem previsão;suficientemente flexível, admitindo alterações e inclusões;dinâmico, atualizando-se de forma concomitante com as mudanças na realidade da comunidade.
Fatores que interferem no desenvolvimento de coleçõesObjetivos da bibliotecaProjetos e atividades que serão desenvolvidos pelos usuários da comunidade.Demandas e necessidades dos usuários propriamente dita. Verificar qual é a rotina dos usuários.Idade, qualidade e quantidade da coleção. Detectada através de estudos de avaliação de coleções.Modalidades de consulta: Local: são necessários menos exemplares.Domiciliar; disponibilizar um maior número de exemplares, o desgaste é maior e há maior reposição. Conhecimento da produção bibliográfica da área (aspectos relacionados a atualização do acervo).Conhecimento do acervo de bibliotecas congêneres e possibilidade de acesso a eles. Desta forma pode-se nortear a aquisição, deixando de comprar o que pode ser utilizado através do empréstimo entre bibliotecas. Recursos financeiros e disponibilidade de aquisição.Espaço físico disponível.
Elementos da política de desenvolvimento de coleções
Elementos da política de desenvolvimento de coleçõesObjetivosResponsabilidade pelo desenvolvimento de coleções propriamente ditoAnálise da comunidade usuária (real/potencial)Áreas de abrangência e níveis de cobertura da coleção (assuntos e nível de tratamento)Vários tipos de documentos incluídos na coleçãoInstrumentos e critérios de seleçãoModalidades de aquisiçãoCritérios para participação em programas cooperativosAvaliação de coleçãoCritérios para desbastamento
Objetivos de uma política de desenvolvimento de coleções (1)Oferecer diretrizes para o crescimento racional e equilibrado do acervo, assegurando consistência no desenvolvimento dos seus recursos bibliográficos. Permitir a formação de uma coleção de alto grau de excelência, tanto qualitativa como quantitativa e que melhor sirva aos interesses da comunidade. Definir os campos de interesse da biblioteca, a natureza da coleção e os planos para o desenvolvimento contínuo de recursos. Fornecer informações que auxiliarão a distribuição dos recursos orçamentários.1
Objetivos de uma política de desenvolvimento de coleções (2)Permitir estabilidade e continuidade nos procedimentos da biblioteca na medida em que o corpo de biblioteca pode ser alterado mas os procedimentos não serão modificados, pois estarão registrados através da política. Fornecer subsídios para a avaliação de coleções.Traçar diretrizes para o descarte de material.Determinar os critérios e prioridades para formação de coleção.Incrementar os programas cooperativos.Propiciar oportunidade de auto-avaliação e reflexão.1
Responsabilidade pelo desenvolvimento de coleções propriamente ditoA implementação da Política de  desenvolvimento de coleções é de responsabilidade dos bibliotecários.2
Análise da comunidade usuária (real/potencial)Determinação dos segmentosCategoriasEspecialistas, professores, alunos de pós-graduação, graduação, ensino fundamenta, etc.Faixa etáriaComportamento informacional do diferentes segmentosNecessidadesFormas de buscaTipos de usoPrevisão da periodicidade de realização de estudos de comunidade para subsidiar o desenvolvimento de coleções3
Áreas de abrangência e níveis de cobertura da coleção (assuntos e nível de tratamento)4Profundidade dos assuntos:1º Referência: permite obter informações relevantes: qualquer documento em qualquer forma que faça relações com documentos diferentes (materiais comum, dicionários).
2º Básica ou de lastro: títulos básicos de determinados assuntos, obras tidas como fundamentais (contempla o assunto na íntegra).
3º De Pesquisa: trabalha com profundidade os assuntos: dissertações, teses em determinadas áreas (materiais da literatura cinza).
4º Didática ou de estudo: serve para dar subsídios ao ensino, em qualquer nível.
5º Popular: assuntos de qualquer natureza com abordagem simplificada. Divulga os assuntos científicos/técnicos e literários com caráter informativo e facilitador.Nice Figueiredo
Áreas de abrangência e níveis de cobertura da coleção (assuntos e nível de tratamento)Quantidade das publicações:Nível Exaustivo ou de completeza: pretende observar o maior número de títulos de determinado assunto.
Nível Mínimo: pequena porção do assunto sem pretensão de cobrir tudo sobre determinada área.Origem e idade do documento:Âmbito Geográfico: delimitação dos países que interessam.
Idioma: depende das restrições lingüísticas da comunidade. Época: período de publicação.4Nice Figueiredo

2 Desenvolvimento de coleções: política

  • 1.
    Introdução a políticade desenvolvimento de coleções como atividade de planejamento bibliotecárioMaterial elaborado pelas Profas. letíciastrehl e June Magda Rosa ScharnbergDisciplina - Pesquisa e Desenvolvimento de Coleções – Profa. Letícia Strehl
  • 2.
    SumárioAtividades de planejamentoaplicadas à gestão das coleçõesPolítica de desenvolvimento de coleçõesDefinições, características e funções Elementos
  • 3.
    Atividades de planejamentoaplicadas à gestão das coleções
  • 4.
    Planejamento: definiçãoÉ umprocesso contínuo, permanente e dinâmico que fixa objetivos, detalha as etapas para atingi-los e prevê os recursos necessários para sua consecução.Almeida, Maria Christina Barbosa de. Planejamento de bibliotecas e serviços de informação. 2.ed. rev. e ampl. Brasília, DF: Briquet de Lemos/Livros, 2005.
  • 5.
    Etapas do processode planejamento (1)Definição do objeto a ser estudadoColeta de informações sobre esse objeto e seu ambienteAnálise dos dados para a elaboração do plano nos seguintes termos:Definição dos objetivos, metas e prioridades;Previsão dos acontecimentos futuros;Tomada de decisões sobre fins, meios e recursos.Almeida, Maria Christina Barbosa de. Planejamento de bibliotecas e serviços de informação. 2.ed. rev. e ampl. Brasília, DF: Briquet de Lemos/Livros, 2005.
  • 6.
    Etapas do processode planejamento (2)Estabelecimento das providências para a execução do planoAcompanhamento e controle da execução em relação aos objetivos traçadosAvaliação do sucesso do planoAlmeida, Maria Christina Barbosa de. Planejamento de bibliotecas e serviços de informação. 2.ed. rev. e ampl. Brasília, DF: Briquet de Lemos/Livros, 2005.
  • 7.
    Etapas do processode planejamento (3)
  • 8.
    O planejamento dascoleçõesComo atividade gerencial, a gestão das coleções não prescinde do processo de planejamentoSerá com planejamento que as coleções se desenvolverão de forma alinhada aos objetivos institucionais e atenderão aos propósitos que se destinam
  • 9.
    O planejamento estratégicovisto de uma forma simplificadaDiagnóstico estratégicoIdentificação da visãoIdentificação dos valoresAnálise externa: ameaças e oportunidadesAnálise interna: pontos fortes e fracos (não esquecer dos aspectos relativos às coleções)Missão da organizaçãoEstabelecimento da missãoDescrição dos produtos e serviços que a biblioteca oferece para realizar a missão.Explicitação de seu setor de atuação e das características gerais da comunidade atendidaInstrumentos prescritivosObjetivos da biblioteca e da instituição a qual ela se subordina (se for o caso)MetasDesafio
  • 10.
    10Processos de planejamentoestratégicoAdaptado de: de Oliveira, D. P. R. Planejamento estratégico: conceitos, metodologia e práticas. 26. ed. São Paulo: Atlas, 2009.
  • 11.
    O planejamento estratégicovisto de uma forma simplificada11
  • 12.
    12Processos de planejamentoestratégicoExplicitação do que deve ser feito pela instituição.Aqui encontram-se reunidos os instrumentos operacionais que implementam as estratégias no dia-a-dia da organização.Adaptado de: de Oliveira, D. P. R. Planejamento estratégico: conceitos, metodologia e práticas. 26. ed. São Paulo: Atlas, 2009.
  • 13.
    Hierarquia dos planosorganizacionais13STONER, James A.F.; FREEMAN, R. Edward. Administração. 5. ed. Rio de Janeiro: LTC, 1999.
  • 14.
    Planos operacionais14Descrevem osdetalhes necessários para se incorporar a estratégia no dia-a-diaTipos:Planos de uso únicoPlanos permanentesSTONER, James A.F.; FREEMAN, R. Edward. Administração. 5. ed. Rio de Janeiro: LTC, 1999.
  • 15.
    Planos de usoúnico15Programas: inclui um conjunto de atividades de organização relativamente grande e que especifica os passos principais, sua ordem e sua sequência de tempo, e a unidade responsável por cada passo.Exemplo: Programa de ampliação de vagas no sistema de ensino superiorProjetos: as parte menores em que se dividem os programasExemplo: Projeto de criação do curso de MuseologiaOrçamentos: demonstrativos quantitativos formais dos recursos alocados a programas ou projetos específicos num certo período de tempoExemplo: Orçamento necessário a implementação do curso de MuseologiaSTONER, James A.F.; FREEMAN, R. Edward. Administração. 5. ed. Rio de Janeiro: LTC, 1999.
  • 16.
    Planos permanentes16Políticas: diretrizesgerais para a tomada de decisãoExemplo: Política de seleção de materiaisProcedimentos: diretrizes detalhadas para o manejo de ações organizacionais que ocorrem regularmenteInstrução para realização dos procedimentos de uma compra por licitaçãoRegras: detalhamento das ações específicas a serem executadas numa dada situaçãoDefinição dos elementos que condicionam a opção por um tipo de modalidade de licitaçãoSTONER, James A.F.; FREEMAN, R. Edward. Administração. 5. ed. Rio de Janeiro: LTC, 1999.
  • 17.
    O entrelaçamento entreo planejamento e o desenvolvimento de coleções em bibliotecas
  • 19.
    Definições, características efunçõesPolítica de desenvolvimento de coleções
  • 21.
    Políticas como exemplosde planos táticos21As políticas constituem exemplos de planos táticos que funcionam como guias gerais de atuação.Definem as decisões que devem ser tomadas rotineiramente pelas pessoas.São orientações para a tomada de decisão.Geralmente, refletem um objetivo e orientam as pessoas em direção a esses objetivos e situações que requeiram algum julgamento.CHIAVENATO, I. Administração nos novos tempos. Rio de Janeiro: Elsevier, 2004
  • 22.
    Razões para aelaboração de uma política de desenvolvimento de coleçõesTornar explícita a filosofia que o norteia o trabalho com as coleções;Constituir um guia racional para a aplicação de recursos;Guiar a prática de seleção de itens;Fornecer uma descrição do estado geral da coleção;Indicar os métodos de trabalho para a consecução dos objetivos desejados;Oferecer subsídios de argumentação para o bibliotecário para a obtenção de novas aquisições, bem como para a recusa de aquisições inconsistentes com a filosofia adotada. Vergueiro
  • 23.
    Algumas considerações sobreas políticas de DCA elaboração da política constitui um momento de auto-reflexão dos profissionais sobre suas práticas de desenvolvimento de coleções.O ideal é que a política resulte de uma negociação entre os responsáveis pelo desenvolvimento de coleções e os membros da comunidade a que ela se destina.
  • 24.
    Dados necessários paraa elaboração da política de DCo estado atual da coleção, seus pontos fortes e fracos;a comunidade a ser servida;outros recursos disponíveis, tanto localmente como através de empréstimo entre bibliotecas.
  • 25.
    Uma boa políticadeve informar aos bibliotecárioso material que fará parte da coleção (conteúdo e formato)condições de ingresso do material no acervo (políticas de seleção e aquisição)as necessidade específicas e a parcela da comunidade que o material deverá atenderas condições de retirada do material do acervo;o responsável(is) pela tomada de decisões (bibliotecário e comissões)
  • 26.
    O documento dapolítica deverá ser:completo, deixando poucas coisas sem previsão;suficientemente flexível, admitindo alterações e inclusões;dinâmico, atualizando-se de forma concomitante com as mudanças na realidade da comunidade.
  • 27.
    Fatores que interferemno desenvolvimento de coleçõesObjetivos da bibliotecaProjetos e atividades que serão desenvolvidos pelos usuários da comunidade.Demandas e necessidades dos usuários propriamente dita. Verificar qual é a rotina dos usuários.Idade, qualidade e quantidade da coleção. Detectada através de estudos de avaliação de coleções.Modalidades de consulta: Local: são necessários menos exemplares.Domiciliar; disponibilizar um maior número de exemplares, o desgaste é maior e há maior reposição. Conhecimento da produção bibliográfica da área (aspectos relacionados a atualização do acervo).Conhecimento do acervo de bibliotecas congêneres e possibilidade de acesso a eles. Desta forma pode-se nortear a aquisição, deixando de comprar o que pode ser utilizado através do empréstimo entre bibliotecas. Recursos financeiros e disponibilidade de aquisição.Espaço físico disponível.
  • 28.
    Elementos da políticade desenvolvimento de coleções
  • 29.
    Elementos da políticade desenvolvimento de coleçõesObjetivosResponsabilidade pelo desenvolvimento de coleções propriamente ditoAnálise da comunidade usuária (real/potencial)Áreas de abrangência e níveis de cobertura da coleção (assuntos e nível de tratamento)Vários tipos de documentos incluídos na coleçãoInstrumentos e critérios de seleçãoModalidades de aquisiçãoCritérios para participação em programas cooperativosAvaliação de coleçãoCritérios para desbastamento
  • 30.
    Objetivos de umapolítica de desenvolvimento de coleções (1)Oferecer diretrizes para o crescimento racional e equilibrado do acervo, assegurando consistência no desenvolvimento dos seus recursos bibliográficos. Permitir a formação de uma coleção de alto grau de excelência, tanto qualitativa como quantitativa e que melhor sirva aos interesses da comunidade. Definir os campos de interesse da biblioteca, a natureza da coleção e os planos para o desenvolvimento contínuo de recursos. Fornecer informações que auxiliarão a distribuição dos recursos orçamentários.1
  • 31.
    Objetivos de umapolítica de desenvolvimento de coleções (2)Permitir estabilidade e continuidade nos procedimentos da biblioteca na medida em que o corpo de biblioteca pode ser alterado mas os procedimentos não serão modificados, pois estarão registrados através da política. Fornecer subsídios para a avaliação de coleções.Traçar diretrizes para o descarte de material.Determinar os critérios e prioridades para formação de coleção.Incrementar os programas cooperativos.Propiciar oportunidade de auto-avaliação e reflexão.1
  • 32.
    Responsabilidade pelo desenvolvimentode coleções propriamente ditoA implementação da Política de desenvolvimento de coleções é de responsabilidade dos bibliotecários.2
  • 33.
    Análise da comunidadeusuária (real/potencial)Determinação dos segmentosCategoriasEspecialistas, professores, alunos de pós-graduação, graduação, ensino fundamenta, etc.Faixa etáriaComportamento informacional do diferentes segmentosNecessidadesFormas de buscaTipos de usoPrevisão da periodicidade de realização de estudos de comunidade para subsidiar o desenvolvimento de coleções3
  • 34.
    Áreas de abrangênciae níveis de cobertura da coleção (assuntos e nível de tratamento)4Profundidade dos assuntos:1º Referência: permite obter informações relevantes: qualquer documento em qualquer forma que faça relações com documentos diferentes (materiais comum, dicionários).
  • 35.
    2º Básica oude lastro: títulos básicos de determinados assuntos, obras tidas como fundamentais (contempla o assunto na íntegra).
  • 36.
    3º De Pesquisa:trabalha com profundidade os assuntos: dissertações, teses em determinadas áreas (materiais da literatura cinza).
  • 37.
    4º Didática oude estudo: serve para dar subsídios ao ensino, em qualquer nível.
  • 38.
    5º Popular: assuntosde qualquer natureza com abordagem simplificada. Divulga os assuntos científicos/técnicos e literários com caráter informativo e facilitador.Nice Figueiredo
  • 39.
    Áreas de abrangênciae níveis de cobertura da coleção (assuntos e nível de tratamento)Quantidade das publicações:Nível Exaustivo ou de completeza: pretende observar o maior número de títulos de determinado assunto.
  • 40.
    Nível Mínimo: pequenaporção do assunto sem pretensão de cobrir tudo sobre determinada área.Origem e idade do documento:Âmbito Geográfico: delimitação dos países que interessam.
  • 41.
    Idioma: depende dasrestrições lingüísticas da comunidade. Época: período de publicação.4Nice Figueiredo