UNIFESSP
A
Psicofarmacologia
Estudos dos Fenômenos Psicopatológicos I
Uso e abuso de drogas
UNIFESSP
A
ObjetivosObjetivos
1.Analisar o papel do circuito dopaminérgico
mesolímbico como via final de recompensa
2.Descrever o efeito de diferentes drogas de
abuso no sistema mesolímbico
3.Analisar os diferentes tratamentos
farmacológicos para as dependências
UNIFESSP
A
Impulsividade vs.Impulsividade vs.
compulsividadecompulsividade
● Duas dimensões subjacentes na drogadição
● A impulsividade é a incapacidade de
interromper a iniciação das ações
● A compulsividade é a incapacidade de
interromper ações em andamento
UNIFESSP
A
ImpulsividadeImpulsividade
● Tendência a atuar prematuramente sem previsão;
● Ações pouco concebidas, prematuramente expressas, indevidamente
perigosas ou inadequadas à situação e que resultam frequentemente em
consequências indesejáveis;
● Predisposição a respostas rápidas, não planejadas, a estímulos internos e
externos, sem considerar as consequências negativas dessas reações para
a própria pessoa ou para outros.
● A impulsividade costuma ser medida em dois domínios: a escolha de uma
pequena recompensa imediata com relação a uma recompensa maior,
porém tardia, ou a incapacidade de inibir o comportamento para mudar o
curso da ação ou interromper a resposta uma vez iniciada.
UNIFESSP
A
CompulsãoCompulsão
●
Ações repetitivas inadequadas para a situação que persistem, as
quais não guardam qualquer relação evidente com a meta global e
que, com frequência, resultam em consequências indesejáveis;
●
Comportamento resultando em perseveração de respostas diante
de consequências adversas;
● Perseveração de respostas incorretas em situações de escolha; ou
repetição persistente de atos habituais.
UNIFESSP
A
Hábitos, impulsividade,Hábitos, impulsividade,
e compulsãoe compulsão
● Os hábitos constituem um tipo de compulsão e podem ser considerados como
respostas desencadeadas por estímulos ambientais, independentemente da vontade
atual das consequências dessa resposta
● Podem ser vistos como respostas condicionadas a um estímulo condicionado que
foram reforçadas e fortalecidas por experiências passadas com recompensa (reforço
positivo) ou com omissão de um evento aversivo (perda do reforço negativo)
● Tendo em vista que as ações dirigidas a metas são, em termos cognitivos,
relativamente exigentes, pode ser adaptativo, para as rotinas diárias, depender de
hábitos que sejam executados com mínima percepção consciente.
● Os hábitos também podem representar a perseveração gravemente não adaptativa de
comportamentos
UNIFESSP
A
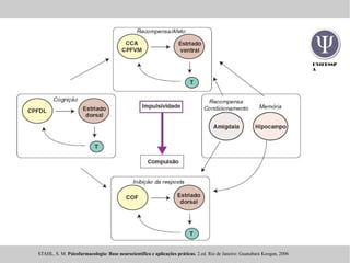
Neurocircuitos da impulsividadeNeurocircuitos da impulsividade
e da compulsividadee da compulsividade
● A impulsividade e a compulsividade representam
impulsos neurobiológicos “de baixo para cima”
(bottom-up), em que a impulsividade vem do
estriado ventral e a compulsividade, do estriado
dorsal, com diferentes áreas do córtex pré-frontal
atuando “de cima para baixo” (top-down) para
suprimir esses impulsos
● A impulsividade e a compulsividade resultariam
do “relaxamento” do controle inibitório
UNIFESSP
A
Neurocircuitos da impulsividadeNeurocircuitos da impulsividade
e da compulsividadee da compulsividade
STAHL, S. M. Psicofarmacologia: Base neurocientifica e aplicações práticas. 2.ed. Rio de Janeiro: Guanabara Koogan, 2006
UNIFESSP
A
STAHL, S. M. Psicofarmacologia: Base neurocientifica e aplicações práticas. 2.ed. Rio de Janeiro: Guanabara Koogan, 2006
UNIFESSP
A
““Migração dorsal” eMigração dorsal” e
formação de hábitosformação de hábitos
● Muitos comportamentos iniciam como operantes, na forma de impulsos na
alça ventral de recompensa e motivação
● Com o passar do tempo, alguns desses comportamentos sofrem “migração
dorsal”, passando a ser controlados pela alça dorsal do sistema de hábito
– Por meio deste mecanismo, um hábito impulsivo acaba se tornando compulsivo
● Essas “espirais de informações” de uma alça neuronal para outra também
parecem envolver impulsos reguladores que chegam do hipotálamo e da
amígdala e de outras áreas do córtex pré-frontal
UNIFESSP
A
STAHL, S. M. Psicofarmacologia: Base neurocientifica e aplicações práticas. 2.ed. Rio de Janeiro: Guanabara Koogan, 2006
UNIFESSP
A
““Migração dorsal” eMigração dorsal” e
drogadiçãodrogadição
● O uso inicial de substâncias seja voluntário e ligado ao
traço de impulsividade
● Os impulsos para o uso de substâncias ou a realização
de determinados comportamentos produzem
reforçamento sensu Thorndike
●
Se isso ocorre com pouca frequência, não
desencadeando cascatas neuroplásticas da área ventral
para a dorsal, o comportamento permanece sob relativo
controle
● A alta frequência pode evoluir para o uso compulsivo,
impulsionado pelo desejo de reduzir os sintomas
incômodos de abstinência que se desenvolvem com o
passar do tempo, conforme o uso de
substância/comportamento é repetido inúmeras vezes
● Tensão e ativação antecipadamente à realização do
comportamento, mas com humor disfórico (mas sem
abstinência fisiológica) quando impedidos de executar o
comportamento ou de usar a substância
STAHL, S. M. Psicofarmacologia: Base neurocientifica e aplicações práticas. 2.ed. Rio de Janeiro: Guanabara Koogan, 2006
UNIFESSP
A
Circuito dopaminérgicoCircuito dopaminérgico
mesolímbicomesolímbico
UNIFESSP
A
Hipóteses sobre o papel doHipóteses sobre o papel do
sistema mesolímbicosistema mesolímbico
●
Hipóteses motivacionais: o sistema Daérgico é o “motor” fundamental para a expressão de
comportamentos apetitivos/de aproximação
– Wise e Bozarth (1987): “ativação psicomotora”
– Gray (1995): “sistema de ativação comportamental”
– Depue e Collins (1999): “facilitação comportamental”
– Panksepp (1998): “sistema de BUSCA”
– Berridge e Robinson (1998): “saliência de incentivo”
– Salamone e Correa (2002); “regulação do esforço”
● Hipóteses de aprendizagem: a DA é um mediador de aprendizagem (base fisiológica do
reforçador)
– Fibiger (1978); White e Milner (1992): “reforçamento”
– Wise (1978); Schultz (1997). Di Chiara (2002): “recompensa”
●
As teorias motivacionais sublinham as ações pró-ativas da DA em comportamento futuro,
enquanto as teorias de aprendizagem tendem a considerar os efeitos retroativos sobre
associações
UNIFESSP
A
Hipótese da saliênciaHipótese da saliência
de incentivode incentivo
UNIFESSP
A
Hipótese da saliênciaHipótese da saliência
de incentivode incentivo
UNIFESSP
A
UNIFESSP
A
Drogas de abuso:Drogas de abuso:
Características da drogaCaracterísticas da droga
https://upload.wikimedia.org/wikipedia/commons/9/9c/Rational_scale_to_assess_the_harm_of_drugs_
%28mean_physical_harm_and_mean_dependence%29.svg
UNIFESSP
A
EstimulantesEstimulantes
UNIFESSP
A
EstimulantesEstimulantes
UNIFESSP
A
EstimulantesEstimulantes
UNIFESSP
A
UNIFESSP
A
NicotinaNicotina
UNIFESSP
A
NicotinaNicotina
UNIFESSP
A
UNIFESSP
A
Neuroadaptações no receptorNeuroadaptações no receptor
nicotíniconicotínico αα22ββ44
● Os receptores α4
β2
-nicotínicos adaptam-se à liberação pulsátil intermitente crônica de
nicotina
– Inicialmente esses receptores, no estado de repouso, são abertos pelo aporte de nicotina, o que, por
sua vez, leva à liberação de dopamina e ao reforço, ao prazer e à recompensa
– Quando o cigarro termina, esses receptores são dessensibilizados, de maneira que eles deixam de
funcionar temporariamente e, portanto, não podem reagir à acetilcolina ou à nicotina
– Quando os receptores se sensibilizam novamente a seu estado de repouso, isso desencadeia a
fissura e a abstinência, devido à falta de liberação de mais dopamina
●
A dessensibilização faz com que os neurônios “procurem superar” essa ausência de
receptores funcionais, suprarregulando o número de receptores
●
O resultado é aumento de fissura, busca da substância, escolhas impulsivas, e sensibilidade
à recompensa
UNIFESSP
A
ÁlcoolÁlcool
UNIFESSP
A
UNIFESSP
A
UNIFESSP
A
Níveis de envolvimentoNíveis de envolvimento
● Uso de substância: administração de substaâncias psicoativas em quantidades
moderadas que não interferem significativamente com funcionamento social, educacional,
ou ocupacional.
● Intoxicação: A reação fisiológica à substância administrada (p. ex., bebedeira ou barato);
depende de características da droga e do indivíduo
● Abuso de substância: Definição difícil; o DSM-5 define abuso em termos de interferência
significativa na vida do usuário
● Dependência de substância – diferentes definições:
– “Dependência física”: O indivíduo requer doses maiores da substância para produzir o mesmo efeito
(tolerância), e irá responder fisiologicamente de forma negativa quando a substância não é mais
administrada (abstinência)
– Em outra visão, o central é o comportamento de busca: uso repetido da droga, necessidade
“desesperada” de nova administração, e alta probabilidade de que o uso irá retornar após um
período de abstinência
UNIFESSP
A
No CID-10: F10-F19 Transtornos mentais eNo CID-10: F10-F19 Transtornos mentais e
comportamentais devidos ao usocomportamentais devidos ao uso
de substânciasde substâncias
● F10: Transtornos mentais e comportamentais
devido ao uso de álcool
● F11: Transtornos mentais e comportamentais
devido ao uso de opiáceos
● F12: Transtornos mentais e comportamentais
devido ao uso de canabinóides
● F13: Transtornos mentais e comportamentais
devido ao uso de sedativos e hipnóticos
● F14: Transtornos mentais e comportamentais
devido ao uso da cocaína
● F15: Transtornos mentais e comportamentais
devido ao uso de outros estimulantes, inclusive a
cafeína
● F16: Transtornos mentais e comportamentais
devido ao uso de alucinógenos
● F17: Transtornos mentais e comportamentais
devido ao uso de fumo
● F18: Transtornos mentais e comportamentais
devido ao uso de solventes voláteis
● F19: Transtornos mentais e comportamentais
devido ao uso de múltiplas drogas e ao uso de
outras substâncias psicoativas
UNIFESSP
A
No CID-10: F10-F19 Transtornos mentais eNo CID-10: F10-F19 Transtornos mentais e
comportamentais devidos ao usocomportamentais devidos ao uso
de substânciasde substâncias
●
A identificação da substância psicoativa deve ser feita a partir de todas as
fontes de informação possíveis.
– Informações fornecidas pelo próprio sujeito, as análises de sangue e de outros
líquidos corporais, os sintomas físicos e psicológicos característicos, os sinais e os
comportamentos clínicos, e outras evidências tais como as drogas achadas com o
paciente e os relatos de terceiros bem informados
● O terceiro caractere do código identifica a substância implicada e o
quarto caractere especifica o quadro clínico.
●
Os códigos devem ser usados, como determinado, para cada substância
especificada, mas deve-se notar que nem todos os códigos de quarto
caractere podem ser aplicados a todas as substâncias.
UNIFESSP
A
No CID-10: F10-F19 Transtornos mentais eNo CID-10: F10-F19 Transtornos mentais e
comportamentais devidos ao usocomportamentais devidos ao uso
de substânciasde substâncias
●
.0 Intoxicação aguda: Estado consequente ao uso de uma substância psicoativa e
compreendendo perturbações da consciência, das faculdades cognitivas, da percepção, do
afeto ou do comportamento, ou de outras funções e respostas psicofisiológicas. As
perturbações estão na relação direta dos efeitos farmacológicos agudos da substância
consumida, e desaparecem com o tempo, com cura completa, salvo nos casos onde surgiram
lesões orgânicas ou outras complicações. Entre as complicações, podem-se citar:
traumatismo, aspiração de vômito, delirium, coma, convulsões e outras complicações
médicas. A natureza destas complicações depende da categoria farmacológica da substância
consumida assim como de seu modo de administração.
– Depende de haver síndrome de dependência comórbida
●
.1 Uso nocivo para a saúde: Modo de consumo de uma substância psicoativa que é
prejudicial à saúde. As complicações podem ser físicas (por exemplo, hepatite consequente a
injeções de droga pela própria pessoa) ou psíquicas (por exemplo, episódios depressivos
secundários a grande consumo de álcool).
UNIFESSP
A
No DSM-5: IntoxicaçãoNo DSM-5: Intoxicação
● Definido para cada substância, mas apresenta características gerais
A)Desenvolvimento de uma síndrome reversível específica de determinada
substância que ocorreu devido a sua recente ingestão
B)As mudanças comportamentais ou psicológicas clinicamente significativas
associadas à intoxicação (p. ex., beligerância, labilidade do humor,
julgamento prejudicado) são atribuíveis aos efeitos fisiológicos da
substância sobre o sistema nervoso central e desenvolvem-se durante ou
logo após o uso da substância
C)(Sinais e sintomas específicos à droga)
D)Os sintomas não são atribuíveis a outra condição médica nem são mais
bem explicados por outro transtorno mental
UNIFESSP
A
No CID-10: F10-F19 Transtornos mentais eNo CID-10: F10-F19 Transtornos mentais e
comportamentais devidos ao usocomportamentais devidos ao uso
de substânciasde substâncias
● .2 Síndrome de dependência: Conjunto de fenômenos
comportamentais, cognitivos e fisiológicos que se
desenvolvem após repetido consumo de uma
substância psicoativa, tipicamente associado ao desejo
poderoso de tomar a droga, à dificuldade de controlar o
consumo, à utilização persistente apesar das suas
consequências nefastas, a uma maior prioridade dada
ao uso da droga em detrimento de outras atividades e
obrigações, a um aumento da tolerância pela droga e
por vezes, a um estado de abstinência física.
UNIFESSP
A
No DSM-5: Transtornos porNo DSM-5: Transtornos por
uso de substânciasuso de substâncias
● Critérios 1-4: Baixo controle sobre o uso da substância
– Indivíduo pode consumir a substância em quantidades maiores ou ao longo de
um período maior de tempo do que pretendido originalmente (Critério 1)
– O indivíduo pode expressar um desejo persistente de reduzir ou regular o uso
da substância e pode relatar vários esforços malsucedidos para diminuir ou
descontinuar o uso (Critério 2)
– O indivíduo pode gastar muito tempo para obter a substância, usá-la ou
recuperar-se de seus efeitos (Critério 3)
– A fissura (Critério 4) se manifesta por meio de um desejo ou necessidade
intensos de usar a droga que podem ocorrer a qualquer momento, mas com
maior probabilidade quando em um ambiente onde a droga foi obtida ou usada
anteriormente
UNIFESSP
A
No DSM-5: Transtornos porNo DSM-5: Transtornos por
uso de substânciasuso de substâncias
● Critérios 5-7: Prejuízo social
– O uso recorrente de substâncias pode resultar no
fracasso em cumprir as principais obrigações no
trabalho, na escola ou no lar (Critério 5).
– O indivíduo pode continuar o uso da substância
apesar de apresentar problemas sociais ou
interpessoais persistentes ou recorrentes causados
ou exacerbados por seus efeitos (Critério 6).
– Atividades importantes de natureza social,
profissional ou recreativa podem ser abandonadas ou
reduzidas devido ao uso da substância (Critério 7).
UNIFESSP
A
No DSM-5: Transtornos porNo DSM-5: Transtornos por
uso de substânciasuso de substâncias
● Critérios 8 e 9: Uso arriscado da substância
– Uso recorrente da substância em situações que
envolvem risco à integridade física (Critério 8).
– O indivíduo pode continuar o uso apesar de estar
ciente de apresentar um problema físico ou
psicológico persistente ou recorrente que
provavelmente foi causado ou exacerbado pela
substância (Critério 9)
UNIFESSP
A
No DSM-5: Transtornos porNo DSM-5: Transtornos por
uso de substânciasuso de substâncias
● Critérios 10 e 11: Critérios farmacológicos
– Tolerância (Critério 10), sinalizada quando uma
dose acentuadamente maior da substância é
necessária para obter o efeito desejado ou quando
um efeito acentuadamente reduzido é obtido após
o consumo da dose habitual.
– A abstinência (Critério 11) ocorre quando as
concentrações de uma substância no sangue ou
nos tecidos diminuem em um indivíduo que
manteve uso intenso prolongado, produzindo
disforia e alterações fisiológicas marcadas.
UNIFESSP
A
Gravidade e especificadores dosGravidade e especificadores dos
transtornos de uso de substânciastranstornos de uso de substâncias
●
Um transtorno por uso de substância leve é sugerido pela presença
de dois ou três sintomas; moderado, por quatro ou cinco sintomas;
e grave, por seis ou mais sintomas.
●
A mudança da gravidade ao longo do tempo também reflete a
redução ou o aumento na dose e/ou na frequência do uso da
substância, conforme avaliação do relato do próprio indivíduo, do
relato de outras pessoas cientes do caso, de observações do
clínico, e exames biológicos
●
Especificadores disponíveis: “em remissão inicial”, “em remissão
sustentada”, “em terapia de manutenção” e “em ambiente protegido”
UNIFESSP
A
Base fisiológica da “fissura”: A teoriaBase fisiológica da “fissura”: A teoria
da sensibilização do incentivoda sensibilização do incentivo
● Os sistemas associados ao NAcc medeiam funções básicas motivacionais do incentivo; a
administração repetida de substâncias causa mudanças nesses circuitos e, como consequência,
esses sistemas ficam “hipersensíveis” a efeitos específicos da droga
– Por condicionamento clássico, estímulos associados também ativam essas regiões
●
A sensibilização neural produz mudanças psicológicas que fazem com que as representações
associadas à substância tenham uma excessiva saliência, acarretando com isso um “querer”
patológico
●
A ativação desses sistemas sensibilizados pode se expressar em fissura pela droga e em
comportamentos de procura da droga, por vezes dissociados das emoções, desejos, ou objetivos
conscientes
●
Os sistemas sensibilizados responsáveis pela excessiva saliência dos estímulos são diferentes
daqueles que medeiam os efeitos hedônicos ou euforizantes das substâncias
● Na dependência, o comportamento compulsivo e a vulnerabilidade à droga são causados por esse
aumento na saliência dos estímulos associados à substância
UNIFESSP
A
Neuro-adaptações associadasNeuro-adaptações associadas
ao estabelecimento da fissuraao estabelecimento da fissura
●
No primeiro estágio (intoxicação), são produzidas alterações transitórias na expressão de
algumas proteínas nas células DAérgicas do sistema mesolímbico (p. ex., c-Fos e c-Jun)
– Essas mudanças podem perdurar algumas horas ou até alguns dias
● No segundo estágio (“transição à dependência”), há sobrerregulação da via do AMPc e aumento
gradual da expressão da proteína ΔFosB, associado ao aumento da sub-unidade GluR1 dos
receptores AMPA
– As mudanças moleculares são produto da administração repetida da droga
– Indução de neuroplasticidade no NAcc
● No terceiro estágio (“dependência”), são observadas alterações permanentes na
neurotransmissão entre o PFC e o Nacc
– Subrregulação da atividade do “estado 1” (mediado pelo receptor D2
), caracterizado pelo acesso de várias
entradas excitatórias que depois são projetadas do PFC para o NAcc
– Sobrerregulação da atividade do “estado 2” (mediado pelo receptor D1
), caracterizado pelo acesso exclusivo
de estimulações particularmente fortes do PFC para o NAcc
– Assim, apenas estímulos ambientais associados repetidamente com o efeito da droga sejam capazes de
ativar a neurotransmissão entre o CPF e NAcc
UNIFESSP
A
Tolerância induzidaTolerância induzida
porpor ββ-arrestina-arrestina
UNIFESSP
A
Outros mecanismosOutros mecanismos
farmacodinâmicos da tolerânciafarmacodinâmicos da tolerância
●
No curto prazo, alterações no número de
receptores ou na afinidade de ligação podem ser
causadas por inativação de receptores (p. ex.,
através da fosforilação), interiorização e
degradação de receptores da superfície celular
ou outros mecanismos
●
Algumas cinases podem fosforilar o receptor
somente quando esse está na forma ligada ao
agonista
UNIFESSP
A
UNIFESSP
A
No CID-10: F10-F19 Transtornos mentais eNo CID-10: F10-F19 Transtornos mentais e
comportamentais devidos ao usocomportamentais devidos ao uso
de substânciasde substâncias
●
.3 Síndrome [estado] de abstinência: Conjunto de sintomas que se agrupam de diversas
maneiras e cuja gravidade é variável, ocorrem quando de uma abstinência absoluta ou relativa de
uma substância psicoativa consumida de modo prolongado. O início e a evolução da síndrome de
abstinência são limitadas no tempo e dependem da categoria e da dose da substância consumida
imediatamente antes da parada ou da redução do consumo. A síndrome de abstinência pode se
complicar pela ocorrência de convulsões.
●
.4 Síndrome de abstinência com delirium: Estado no qual a síndrome de abstinência tal como
definida no quarto caractere .3 se complica com a ocorrência de delirium, segundo os critérios em
F05.-. Este estado pode igualmente comportar convulsões. Quando fatores orgânicos também
estão considerados na sua etiologia, a afecção deve ser classificada em F05.8.
UNIFESSP
A
No DSM-5: AbstinênciaNo DSM-5: Abstinência
● Definido para cada substância, mas apresenta características gerais
A)Desenvolvimento de uma alteração comportamental problemática
específica a determinada substância, com concomitantes fisiológicos
e cognitivos, devido a interrupção ou redução do uso intenso e
prolongado da substância
B)(Sinais e sintomas específicos à droga)
C)A síndrome específica da substância causa sofrimento clinicamente
significativo ou prejuízo no funcionamento social, profissional ou em
outras áreas importantes da vida do indivíduo
D)Os sintomas não se devem a uma condição médica geral nem são
mais bem explicados por outro transtorno mental
UNIFESSP
A
Procedimentos para registroProcedimentos para registro
para Intoxicação e Abstinênciapara Intoxicação e Abstinência
● O clínico deve usar o código que se aplica à classe de substâncias, mas registrar o nome da substância
específica
●
No caso de substâncias que não se encaixam em nenhuma das classes, o código adequado para
“intoxicação por outra substância” deve ser usado
– P. ex., “292.89 [F19.929] intoxicação por esteroide anabolizante”
● Caso a substância consumida seja desconhecida, o código para a classe “intoxicação por outra substância
(ou substância desconhecida)” deve ser usado: 292.89 [F19.929] intoxicação por substância
desconhecida
● Se houver sintomas ou problemas associados a uma substância em particular, mas os critérios não forem
satisfeitos para nenhum dos transtornos relacionados a substâncias específicas, pode-se usar a categoria
“não especificado”
● Os códigos relacionados a substâncias na CID-10 combinam o aspecto de transtorno por uso de
substância do quadro clínico e o aspecto induzido por substância em um único código
– P. ex.: caso estejam presentes tanto abstinência de álcool como dependência/transtorno por uso, o código único
F10.23 é fornecido para cobrir as duas apresentações
UNIFESSP
A
Neurotransmissores implicados nosNeurotransmissores implicados nos
efeitos motivacionais da abstinênciaefeitos motivacionais da abstinência
Neurotransmissor Efeito funcional
↓ DA “Disforia”
↓ 5-HT “Disforia”
↓ GABA Ansiedade, ataques de pânico
↓ Neuropeptídeo Y Respostas de estresse
↑ Dinorfina “Disforia”
↑ CRF Respostas de estresse
↑ Noradrenalina Hipervigilância
UNIFESSP
A
CRF, respostas de estresse,CRF, respostas de estresse,
e abstinênciae abstinência
● O CRF está presente em células do núcleo periventricular do
hipotálamo, na amígdala estendida, e no tronco encefálico
● O CRF controla não só as respostas do eixo HPA, mas
também diversas respostas comportamentais a estressores,
através da amígdala extendida
– O CRF é ansiogênico, e antagonistas do CRF revertem diversas
respostas comportamentais ao estresse
● Na abstinência aguda, ocorre o recrutamento do sistema
CRFérgico, produzindo um estado aversivo que é ativamente
evitado
UNIFESSP
A
Outros diagnósticosOutros diagnósticos
associados do CID-10associados do CID-10
● .5 Transtorno psicótico: Conjunto de fenômenos psicóticos que ocorrem durante ou imediatamente após o consumo de uma substância
psicoativa, mas que não podem ser explicados inteiramente com base numa intoxicação aguda e que não participam também do quadro de uma
síndrome de abstinência. O estado se caracteriza pela presença de alucinações (tipicamente auditivas, mas freqüentemente polissensoriais), de
distorção das percepções, de idéias delirantes (freqüentemente do tipo paranóide ou persecutório), de perturbações psicomotoras (agitação ou
estupor) e de afetos anormais, podendo ir de um medo intenso ao êxtase. O sensório não está habitualmente comprometido, mas pode existir um
certo grau de obnubilação da consciência embora possa estar presente a confusão mas esta não é grave.
● .6 Síndrome amnésica: Síndrome dominada pela presença de transtornos crônicos importantes da memória (fatos recentes e antigos). A
memória imediata está habitualmente preservada e a memória dos fatos recentes está tipicamente mais perturbada que a memória remota.
Habitualmente existem perturbações manifestas da orientação temporal e da cronologia dos acontecimentos, assim como ocorrem dificuldades de
aprender informações novas. A síndrome pode apresentar confabulação intensa, mas esta pode não estar presente em todos os casos. As outras
funções cognitivas estão em geral relativamente bem preservadas e os déficits amnésicos são desproporcionais a outros distúrbios.
UNIFESSP
A
Outros diagnósticosOutros diagnósticos
associados do CID-10associados do CID-10
● .7 Transtorno psicótico residual: Transtorno no qual as modificações, induzidas pelo
álcool ou por substâncias psicoativas, da cognição, do afeto, da personalidade, ou do
comportamento persistem além do período durante o qual podem ser considerados
como um efeito direto da substância. A ocorrência da perturbação deve estar
diretamente ligada ao consumo de uma substância psicoativa. Os casos nos quais as
primeiras manifestações ocorrem nitidamente mais tarde que o (s) episódio(s) de
utilização da droga só deverão ser codificados neste caractere onde existam
evidências que permitam atribuir sem equívoco as manifestações ao efeito residual da
substância. Os “flashbacks” podem ser diferenciados de um estado psicótico, em parte
porque são episódicos e frequentemente de muito curta duração, e em parte porque
eles reproduzem experiências anteriores ligadas ao álcool ou às substâncias
psicoativas.
● .8 Outros transtornos mentais ou comportamentais
● .9 Transtorno mental ou comportamental não especificado
UNIFESSP
A

Uso e abuso de drogas I

  • 1.
    UNIFESSP A Psicofarmacologia Estudos dos FenômenosPsicopatológicos I Uso e abuso de drogas
  • 2.
    UNIFESSP A ObjetivosObjetivos 1.Analisar o papeldo circuito dopaminérgico mesolímbico como via final de recompensa 2.Descrever o efeito de diferentes drogas de abuso no sistema mesolímbico 3.Analisar os diferentes tratamentos farmacológicos para as dependências
  • 3.
    UNIFESSP A Impulsividade vs.Impulsividade vs. compulsividadecompulsividade ●Duas dimensões subjacentes na drogadição ● A impulsividade é a incapacidade de interromper a iniciação das ações ● A compulsividade é a incapacidade de interromper ações em andamento
  • 4.
    UNIFESSP A ImpulsividadeImpulsividade ● Tendência aatuar prematuramente sem previsão; ● Ações pouco concebidas, prematuramente expressas, indevidamente perigosas ou inadequadas à situação e que resultam frequentemente em consequências indesejáveis; ● Predisposição a respostas rápidas, não planejadas, a estímulos internos e externos, sem considerar as consequências negativas dessas reações para a própria pessoa ou para outros. ● A impulsividade costuma ser medida em dois domínios: a escolha de uma pequena recompensa imediata com relação a uma recompensa maior, porém tardia, ou a incapacidade de inibir o comportamento para mudar o curso da ação ou interromper a resposta uma vez iniciada.
  • 5.
    UNIFESSP A CompulsãoCompulsão ● Ações repetitivas inadequadaspara a situação que persistem, as quais não guardam qualquer relação evidente com a meta global e que, com frequência, resultam em consequências indesejáveis; ● Comportamento resultando em perseveração de respostas diante de consequências adversas; ● Perseveração de respostas incorretas em situações de escolha; ou repetição persistente de atos habituais.
  • 6.
    UNIFESSP A Hábitos, impulsividade,Hábitos, impulsividade, ecompulsãoe compulsão ● Os hábitos constituem um tipo de compulsão e podem ser considerados como respostas desencadeadas por estímulos ambientais, independentemente da vontade atual das consequências dessa resposta ● Podem ser vistos como respostas condicionadas a um estímulo condicionado que foram reforçadas e fortalecidas por experiências passadas com recompensa (reforço positivo) ou com omissão de um evento aversivo (perda do reforço negativo) ● Tendo em vista que as ações dirigidas a metas são, em termos cognitivos, relativamente exigentes, pode ser adaptativo, para as rotinas diárias, depender de hábitos que sejam executados com mínima percepção consciente. ● Os hábitos também podem representar a perseveração gravemente não adaptativa de comportamentos
  • 7.
    UNIFESSP A Neurocircuitos da impulsividadeNeurocircuitosda impulsividade e da compulsividadee da compulsividade ● A impulsividade e a compulsividade representam impulsos neurobiológicos “de baixo para cima” (bottom-up), em que a impulsividade vem do estriado ventral e a compulsividade, do estriado dorsal, com diferentes áreas do córtex pré-frontal atuando “de cima para baixo” (top-down) para suprimir esses impulsos ● A impulsividade e a compulsividade resultariam do “relaxamento” do controle inibitório
  • 8.
    UNIFESSP A Neurocircuitos da impulsividadeNeurocircuitosda impulsividade e da compulsividadee da compulsividade STAHL, S. M. Psicofarmacologia: Base neurocientifica e aplicações práticas. 2.ed. Rio de Janeiro: Guanabara Koogan, 2006
  • 9.
    UNIFESSP A STAHL, S. M.Psicofarmacologia: Base neurocientifica e aplicações práticas. 2.ed. Rio de Janeiro: Guanabara Koogan, 2006
  • 10.
    UNIFESSP A ““Migração dorsal” eMigraçãodorsal” e formação de hábitosformação de hábitos ● Muitos comportamentos iniciam como operantes, na forma de impulsos na alça ventral de recompensa e motivação ● Com o passar do tempo, alguns desses comportamentos sofrem “migração dorsal”, passando a ser controlados pela alça dorsal do sistema de hábito – Por meio deste mecanismo, um hábito impulsivo acaba se tornando compulsivo ● Essas “espirais de informações” de uma alça neuronal para outra também parecem envolver impulsos reguladores que chegam do hipotálamo e da amígdala e de outras áreas do córtex pré-frontal
  • 11.
    UNIFESSP A STAHL, S. M.Psicofarmacologia: Base neurocientifica e aplicações práticas. 2.ed. Rio de Janeiro: Guanabara Koogan, 2006
  • 12.
    UNIFESSP A ““Migração dorsal” eMigraçãodorsal” e drogadiçãodrogadição ● O uso inicial de substâncias seja voluntário e ligado ao traço de impulsividade ● Os impulsos para o uso de substâncias ou a realização de determinados comportamentos produzem reforçamento sensu Thorndike ● Se isso ocorre com pouca frequência, não desencadeando cascatas neuroplásticas da área ventral para a dorsal, o comportamento permanece sob relativo controle ● A alta frequência pode evoluir para o uso compulsivo, impulsionado pelo desejo de reduzir os sintomas incômodos de abstinência que se desenvolvem com o passar do tempo, conforme o uso de substância/comportamento é repetido inúmeras vezes ● Tensão e ativação antecipadamente à realização do comportamento, mas com humor disfórico (mas sem abstinência fisiológica) quando impedidos de executar o comportamento ou de usar a substância STAHL, S. M. Psicofarmacologia: Base neurocientifica e aplicações práticas. 2.ed. Rio de Janeiro: Guanabara Koogan, 2006
  • 13.
  • 14.
    UNIFESSP A Hipóteses sobre opapel doHipóteses sobre o papel do sistema mesolímbicosistema mesolímbico ● Hipóteses motivacionais: o sistema Daérgico é o “motor” fundamental para a expressão de comportamentos apetitivos/de aproximação – Wise e Bozarth (1987): “ativação psicomotora” – Gray (1995): “sistema de ativação comportamental” – Depue e Collins (1999): “facilitação comportamental” – Panksepp (1998): “sistema de BUSCA” – Berridge e Robinson (1998): “saliência de incentivo” – Salamone e Correa (2002); “regulação do esforço” ● Hipóteses de aprendizagem: a DA é um mediador de aprendizagem (base fisiológica do reforçador) – Fibiger (1978); White e Milner (1992): “reforçamento” – Wise (1978); Schultz (1997). Di Chiara (2002): “recompensa” ● As teorias motivacionais sublinham as ações pró-ativas da DA em comportamento futuro, enquanto as teorias de aprendizagem tendem a considerar os efeitos retroativos sobre associações
  • 15.
    UNIFESSP A Hipótese da saliênciaHipóteseda saliência de incentivode incentivo
  • 16.
    UNIFESSP A Hipótese da saliênciaHipóteseda saliência de incentivode incentivo
  • 17.
  • 18.
    UNIFESSP A Drogas de abuso:Drogasde abuso: Características da drogaCaracterísticas da droga https://upload.wikimedia.org/wikipedia/commons/9/9c/Rational_scale_to_assess_the_harm_of_drugs_ %28mean_physical_harm_and_mean_dependence%29.svg
  • 19.
  • 20.
  • 21.
  • 22.
  • 23.
  • 24.
  • 25.
  • 26.
    UNIFESSP A Neuroadaptações no receptorNeuroadaptaçõesno receptor nicotíniconicotínico αα22ββ44 ● Os receptores α4 β2 -nicotínicos adaptam-se à liberação pulsátil intermitente crônica de nicotina – Inicialmente esses receptores, no estado de repouso, são abertos pelo aporte de nicotina, o que, por sua vez, leva à liberação de dopamina e ao reforço, ao prazer e à recompensa – Quando o cigarro termina, esses receptores são dessensibilizados, de maneira que eles deixam de funcionar temporariamente e, portanto, não podem reagir à acetilcolina ou à nicotina – Quando os receptores se sensibilizam novamente a seu estado de repouso, isso desencadeia a fissura e a abstinência, devido à falta de liberação de mais dopamina ● A dessensibilização faz com que os neurônios “procurem superar” essa ausência de receptores funcionais, suprarregulando o número de receptores ● O resultado é aumento de fissura, busca da substância, escolhas impulsivas, e sensibilidade à recompensa
  • 27.
  • 28.
  • 29.
  • 30.
    UNIFESSP A Níveis de envolvimentoNíveisde envolvimento ● Uso de substância: administração de substaâncias psicoativas em quantidades moderadas que não interferem significativamente com funcionamento social, educacional, ou ocupacional. ● Intoxicação: A reação fisiológica à substância administrada (p. ex., bebedeira ou barato); depende de características da droga e do indivíduo ● Abuso de substância: Definição difícil; o DSM-5 define abuso em termos de interferência significativa na vida do usuário ● Dependência de substância – diferentes definições: – “Dependência física”: O indivíduo requer doses maiores da substância para produzir o mesmo efeito (tolerância), e irá responder fisiologicamente de forma negativa quando a substância não é mais administrada (abstinência) – Em outra visão, o central é o comportamento de busca: uso repetido da droga, necessidade “desesperada” de nova administração, e alta probabilidade de que o uso irá retornar após um período de abstinência
  • 31.
    UNIFESSP A No CID-10: F10-F19Transtornos mentais eNo CID-10: F10-F19 Transtornos mentais e comportamentais devidos ao usocomportamentais devidos ao uso de substânciasde substâncias ● F10: Transtornos mentais e comportamentais devido ao uso de álcool ● F11: Transtornos mentais e comportamentais devido ao uso de opiáceos ● F12: Transtornos mentais e comportamentais devido ao uso de canabinóides ● F13: Transtornos mentais e comportamentais devido ao uso de sedativos e hipnóticos ● F14: Transtornos mentais e comportamentais devido ao uso da cocaína ● F15: Transtornos mentais e comportamentais devido ao uso de outros estimulantes, inclusive a cafeína ● F16: Transtornos mentais e comportamentais devido ao uso de alucinógenos ● F17: Transtornos mentais e comportamentais devido ao uso de fumo ● F18: Transtornos mentais e comportamentais devido ao uso de solventes voláteis ● F19: Transtornos mentais e comportamentais devido ao uso de múltiplas drogas e ao uso de outras substâncias psicoativas
  • 32.
    UNIFESSP A No CID-10: F10-F19Transtornos mentais eNo CID-10: F10-F19 Transtornos mentais e comportamentais devidos ao usocomportamentais devidos ao uso de substânciasde substâncias ● A identificação da substância psicoativa deve ser feita a partir de todas as fontes de informação possíveis. – Informações fornecidas pelo próprio sujeito, as análises de sangue e de outros líquidos corporais, os sintomas físicos e psicológicos característicos, os sinais e os comportamentos clínicos, e outras evidências tais como as drogas achadas com o paciente e os relatos de terceiros bem informados ● O terceiro caractere do código identifica a substância implicada e o quarto caractere especifica o quadro clínico. ● Os códigos devem ser usados, como determinado, para cada substância especificada, mas deve-se notar que nem todos os códigos de quarto caractere podem ser aplicados a todas as substâncias.
  • 33.
    UNIFESSP A No CID-10: F10-F19Transtornos mentais eNo CID-10: F10-F19 Transtornos mentais e comportamentais devidos ao usocomportamentais devidos ao uso de substânciasde substâncias ● .0 Intoxicação aguda: Estado consequente ao uso de uma substância psicoativa e compreendendo perturbações da consciência, das faculdades cognitivas, da percepção, do afeto ou do comportamento, ou de outras funções e respostas psicofisiológicas. As perturbações estão na relação direta dos efeitos farmacológicos agudos da substância consumida, e desaparecem com o tempo, com cura completa, salvo nos casos onde surgiram lesões orgânicas ou outras complicações. Entre as complicações, podem-se citar: traumatismo, aspiração de vômito, delirium, coma, convulsões e outras complicações médicas. A natureza destas complicações depende da categoria farmacológica da substância consumida assim como de seu modo de administração. – Depende de haver síndrome de dependência comórbida ● .1 Uso nocivo para a saúde: Modo de consumo de uma substância psicoativa que é prejudicial à saúde. As complicações podem ser físicas (por exemplo, hepatite consequente a injeções de droga pela própria pessoa) ou psíquicas (por exemplo, episódios depressivos secundários a grande consumo de álcool).
  • 34.
    UNIFESSP A No DSM-5: IntoxicaçãoNoDSM-5: Intoxicação ● Definido para cada substância, mas apresenta características gerais A)Desenvolvimento de uma síndrome reversível específica de determinada substância que ocorreu devido a sua recente ingestão B)As mudanças comportamentais ou psicológicas clinicamente significativas associadas à intoxicação (p. ex., beligerância, labilidade do humor, julgamento prejudicado) são atribuíveis aos efeitos fisiológicos da substância sobre o sistema nervoso central e desenvolvem-se durante ou logo após o uso da substância C)(Sinais e sintomas específicos à droga) D)Os sintomas não são atribuíveis a outra condição médica nem são mais bem explicados por outro transtorno mental
  • 35.
    UNIFESSP A No CID-10: F10-F19Transtornos mentais eNo CID-10: F10-F19 Transtornos mentais e comportamentais devidos ao usocomportamentais devidos ao uso de substânciasde substâncias ● .2 Síndrome de dependência: Conjunto de fenômenos comportamentais, cognitivos e fisiológicos que se desenvolvem após repetido consumo de uma substância psicoativa, tipicamente associado ao desejo poderoso de tomar a droga, à dificuldade de controlar o consumo, à utilização persistente apesar das suas consequências nefastas, a uma maior prioridade dada ao uso da droga em detrimento de outras atividades e obrigações, a um aumento da tolerância pela droga e por vezes, a um estado de abstinência física.
  • 36.
    UNIFESSP A No DSM-5: TranstornosporNo DSM-5: Transtornos por uso de substânciasuso de substâncias ● Critérios 1-4: Baixo controle sobre o uso da substância – Indivíduo pode consumir a substância em quantidades maiores ou ao longo de um período maior de tempo do que pretendido originalmente (Critério 1) – O indivíduo pode expressar um desejo persistente de reduzir ou regular o uso da substância e pode relatar vários esforços malsucedidos para diminuir ou descontinuar o uso (Critério 2) – O indivíduo pode gastar muito tempo para obter a substância, usá-la ou recuperar-se de seus efeitos (Critério 3) – A fissura (Critério 4) se manifesta por meio de um desejo ou necessidade intensos de usar a droga que podem ocorrer a qualquer momento, mas com maior probabilidade quando em um ambiente onde a droga foi obtida ou usada anteriormente
  • 37.
    UNIFESSP A No DSM-5: TranstornosporNo DSM-5: Transtornos por uso de substânciasuso de substâncias ● Critérios 5-7: Prejuízo social – O uso recorrente de substâncias pode resultar no fracasso em cumprir as principais obrigações no trabalho, na escola ou no lar (Critério 5). – O indivíduo pode continuar o uso da substância apesar de apresentar problemas sociais ou interpessoais persistentes ou recorrentes causados ou exacerbados por seus efeitos (Critério 6). – Atividades importantes de natureza social, profissional ou recreativa podem ser abandonadas ou reduzidas devido ao uso da substância (Critério 7).
  • 38.
    UNIFESSP A No DSM-5: TranstornosporNo DSM-5: Transtornos por uso de substânciasuso de substâncias ● Critérios 8 e 9: Uso arriscado da substância – Uso recorrente da substância em situações que envolvem risco à integridade física (Critério 8). – O indivíduo pode continuar o uso apesar de estar ciente de apresentar um problema físico ou psicológico persistente ou recorrente que provavelmente foi causado ou exacerbado pela substância (Critério 9)
  • 39.
    UNIFESSP A No DSM-5: TranstornosporNo DSM-5: Transtornos por uso de substânciasuso de substâncias ● Critérios 10 e 11: Critérios farmacológicos – Tolerância (Critério 10), sinalizada quando uma dose acentuadamente maior da substância é necessária para obter o efeito desejado ou quando um efeito acentuadamente reduzido é obtido após o consumo da dose habitual. – A abstinência (Critério 11) ocorre quando as concentrações de uma substância no sangue ou nos tecidos diminuem em um indivíduo que manteve uso intenso prolongado, produzindo disforia e alterações fisiológicas marcadas.
  • 40.
    UNIFESSP A Gravidade e especificadoresdosGravidade e especificadores dos transtornos de uso de substânciastranstornos de uso de substâncias ● Um transtorno por uso de substância leve é sugerido pela presença de dois ou três sintomas; moderado, por quatro ou cinco sintomas; e grave, por seis ou mais sintomas. ● A mudança da gravidade ao longo do tempo também reflete a redução ou o aumento na dose e/ou na frequência do uso da substância, conforme avaliação do relato do próprio indivíduo, do relato de outras pessoas cientes do caso, de observações do clínico, e exames biológicos ● Especificadores disponíveis: “em remissão inicial”, “em remissão sustentada”, “em terapia de manutenção” e “em ambiente protegido”
  • 41.
    UNIFESSP A Base fisiológica da“fissura”: A teoriaBase fisiológica da “fissura”: A teoria da sensibilização do incentivoda sensibilização do incentivo ● Os sistemas associados ao NAcc medeiam funções básicas motivacionais do incentivo; a administração repetida de substâncias causa mudanças nesses circuitos e, como consequência, esses sistemas ficam “hipersensíveis” a efeitos específicos da droga – Por condicionamento clássico, estímulos associados também ativam essas regiões ● A sensibilização neural produz mudanças psicológicas que fazem com que as representações associadas à substância tenham uma excessiva saliência, acarretando com isso um “querer” patológico ● A ativação desses sistemas sensibilizados pode se expressar em fissura pela droga e em comportamentos de procura da droga, por vezes dissociados das emoções, desejos, ou objetivos conscientes ● Os sistemas sensibilizados responsáveis pela excessiva saliência dos estímulos são diferentes daqueles que medeiam os efeitos hedônicos ou euforizantes das substâncias ● Na dependência, o comportamento compulsivo e a vulnerabilidade à droga são causados por esse aumento na saliência dos estímulos associados à substância
  • 42.
    UNIFESSP A Neuro-adaptações associadasNeuro-adaptações associadas aoestabelecimento da fissuraao estabelecimento da fissura ● No primeiro estágio (intoxicação), são produzidas alterações transitórias na expressão de algumas proteínas nas células DAérgicas do sistema mesolímbico (p. ex., c-Fos e c-Jun) – Essas mudanças podem perdurar algumas horas ou até alguns dias ● No segundo estágio (“transição à dependência”), há sobrerregulação da via do AMPc e aumento gradual da expressão da proteína ΔFosB, associado ao aumento da sub-unidade GluR1 dos receptores AMPA – As mudanças moleculares são produto da administração repetida da droga – Indução de neuroplasticidade no NAcc ● No terceiro estágio (“dependência”), são observadas alterações permanentes na neurotransmissão entre o PFC e o Nacc – Subrregulação da atividade do “estado 1” (mediado pelo receptor D2 ), caracterizado pelo acesso de várias entradas excitatórias que depois são projetadas do PFC para o NAcc – Sobrerregulação da atividade do “estado 2” (mediado pelo receptor D1 ), caracterizado pelo acesso exclusivo de estimulações particularmente fortes do PFC para o NAcc – Assim, apenas estímulos ambientais associados repetidamente com o efeito da droga sejam capazes de ativar a neurotransmissão entre o CPF e NAcc
  • 43.
  • 44.
    UNIFESSP A Outros mecanismosOutros mecanismos farmacodinâmicosda tolerânciafarmacodinâmicos da tolerância ● No curto prazo, alterações no número de receptores ou na afinidade de ligação podem ser causadas por inativação de receptores (p. ex., através da fosforilação), interiorização e degradação de receptores da superfície celular ou outros mecanismos ● Algumas cinases podem fosforilar o receptor somente quando esse está na forma ligada ao agonista
  • 45.
  • 46.
    UNIFESSP A No CID-10: F10-F19Transtornos mentais eNo CID-10: F10-F19 Transtornos mentais e comportamentais devidos ao usocomportamentais devidos ao uso de substânciasde substâncias ● .3 Síndrome [estado] de abstinência: Conjunto de sintomas que se agrupam de diversas maneiras e cuja gravidade é variável, ocorrem quando de uma abstinência absoluta ou relativa de uma substância psicoativa consumida de modo prolongado. O início e a evolução da síndrome de abstinência são limitadas no tempo e dependem da categoria e da dose da substância consumida imediatamente antes da parada ou da redução do consumo. A síndrome de abstinência pode se complicar pela ocorrência de convulsões. ● .4 Síndrome de abstinência com delirium: Estado no qual a síndrome de abstinência tal como definida no quarto caractere .3 se complica com a ocorrência de delirium, segundo os critérios em F05.-. Este estado pode igualmente comportar convulsões. Quando fatores orgânicos também estão considerados na sua etiologia, a afecção deve ser classificada em F05.8.
  • 47.
    UNIFESSP A No DSM-5: AbstinênciaNoDSM-5: Abstinência ● Definido para cada substância, mas apresenta características gerais A)Desenvolvimento de uma alteração comportamental problemática específica a determinada substância, com concomitantes fisiológicos e cognitivos, devido a interrupção ou redução do uso intenso e prolongado da substância B)(Sinais e sintomas específicos à droga) C)A síndrome específica da substância causa sofrimento clinicamente significativo ou prejuízo no funcionamento social, profissional ou em outras áreas importantes da vida do indivíduo D)Os sintomas não se devem a uma condição médica geral nem são mais bem explicados por outro transtorno mental
  • 48.
    UNIFESSP A Procedimentos para registroProcedimentospara registro para Intoxicação e Abstinênciapara Intoxicação e Abstinência ● O clínico deve usar o código que se aplica à classe de substâncias, mas registrar o nome da substância específica ● No caso de substâncias que não se encaixam em nenhuma das classes, o código adequado para “intoxicação por outra substância” deve ser usado – P. ex., “292.89 [F19.929] intoxicação por esteroide anabolizante” ● Caso a substância consumida seja desconhecida, o código para a classe “intoxicação por outra substância (ou substância desconhecida)” deve ser usado: 292.89 [F19.929] intoxicação por substância desconhecida ● Se houver sintomas ou problemas associados a uma substância em particular, mas os critérios não forem satisfeitos para nenhum dos transtornos relacionados a substâncias específicas, pode-se usar a categoria “não especificado” ● Os códigos relacionados a substâncias na CID-10 combinam o aspecto de transtorno por uso de substância do quadro clínico e o aspecto induzido por substância em um único código – P. ex.: caso estejam presentes tanto abstinência de álcool como dependência/transtorno por uso, o código único F10.23 é fornecido para cobrir as duas apresentações
  • 49.
    UNIFESSP A Neurotransmissores implicados nosNeurotransmissoresimplicados nos efeitos motivacionais da abstinênciaefeitos motivacionais da abstinência Neurotransmissor Efeito funcional ↓ DA “Disforia” ↓ 5-HT “Disforia” ↓ GABA Ansiedade, ataques de pânico ↓ Neuropeptídeo Y Respostas de estresse ↑ Dinorfina “Disforia” ↑ CRF Respostas de estresse ↑ Noradrenalina Hipervigilância
  • 50.
    UNIFESSP A CRF, respostas deestresse,CRF, respostas de estresse, e abstinênciae abstinência ● O CRF está presente em células do núcleo periventricular do hipotálamo, na amígdala estendida, e no tronco encefálico ● O CRF controla não só as respostas do eixo HPA, mas também diversas respostas comportamentais a estressores, através da amígdala extendida – O CRF é ansiogênico, e antagonistas do CRF revertem diversas respostas comportamentais ao estresse ● Na abstinência aguda, ocorre o recrutamento do sistema CRFérgico, produzindo um estado aversivo que é ativamente evitado
  • 51.
    UNIFESSP A Outros diagnósticosOutros diagnósticos associadosdo CID-10associados do CID-10 ● .5 Transtorno psicótico: Conjunto de fenômenos psicóticos que ocorrem durante ou imediatamente após o consumo de uma substância psicoativa, mas que não podem ser explicados inteiramente com base numa intoxicação aguda e que não participam também do quadro de uma síndrome de abstinência. O estado se caracteriza pela presença de alucinações (tipicamente auditivas, mas freqüentemente polissensoriais), de distorção das percepções, de idéias delirantes (freqüentemente do tipo paranóide ou persecutório), de perturbações psicomotoras (agitação ou estupor) e de afetos anormais, podendo ir de um medo intenso ao êxtase. O sensório não está habitualmente comprometido, mas pode existir um certo grau de obnubilação da consciência embora possa estar presente a confusão mas esta não é grave. ● .6 Síndrome amnésica: Síndrome dominada pela presença de transtornos crônicos importantes da memória (fatos recentes e antigos). A memória imediata está habitualmente preservada e a memória dos fatos recentes está tipicamente mais perturbada que a memória remota. Habitualmente existem perturbações manifestas da orientação temporal e da cronologia dos acontecimentos, assim como ocorrem dificuldades de aprender informações novas. A síndrome pode apresentar confabulação intensa, mas esta pode não estar presente em todos os casos. As outras funções cognitivas estão em geral relativamente bem preservadas e os déficits amnésicos são desproporcionais a outros distúrbios.
  • 52.
    UNIFESSP A Outros diagnósticosOutros diagnósticos associadosdo CID-10associados do CID-10 ● .7 Transtorno psicótico residual: Transtorno no qual as modificações, induzidas pelo álcool ou por substâncias psicoativas, da cognição, do afeto, da personalidade, ou do comportamento persistem além do período durante o qual podem ser considerados como um efeito direto da substância. A ocorrência da perturbação deve estar diretamente ligada ao consumo de uma substância psicoativa. Os casos nos quais as primeiras manifestações ocorrem nitidamente mais tarde que o (s) episódio(s) de utilização da droga só deverão ser codificados neste caractere onde existam evidências que permitam atribuir sem equívoco as manifestações ao efeito residual da substância. Os “flashbacks” podem ser diferenciados de um estado psicótico, em parte porque são episódicos e frequentemente de muito curta duração, e em parte porque eles reproduzem experiências anteriores ligadas ao álcool ou às substâncias psicoativas. ● .8 Outros transtornos mentais ou comportamentais ● .9 Transtorno mental ou comportamental não especificado
  • 53.