Proceso electrónico y
                     laboral en BRASIL


                                   JORGE ALBERTO ARAUJO
Juez Titular de la 1ª Vara e Director de Foro del Trabajo de São
                                                    Leopoldo/RS
Proceso laboral en Brasil

                          Dos ritos
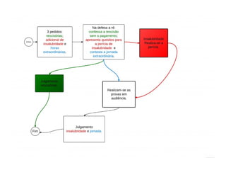
1. Ordinário:

   Valor de la causa por encima de 40 salarios mínimos.
   Hasta 3 testigos por parte.

2. Sumariíssimo:

   Abajo de 40 salarios mínimos.
   Pedido cierto y determinado (líquido).
   Hasta 2 testigos por parte.
Proceso laboral en Brasil

   Competências laborales y de seguridad social

                Justicia del Trabajo

relaciones entre empleados e empleadores (celetistas),
incluyendo las empresas públicas y sociedads de economia
mista;
accidentes de trabajo;
questiones relacionadas a los sindicatos, incluindo las
colectivas.
Proceso laboral en Brasil

   Competências laborais e de seguridade social

         Justiça Comum (Federal e Estadual)

relações entre servidores públicos e os entes estatais
(estatutários);
demandas contra a Previdência (seguridade social).
Processo laboral no Brasil




       Características:
Processo laboral no Brasil




           Codificação específica:
arts. 763 e seguintes da CLT e Lei 5.584/70.

Subsidiariedade da Lei Processual Comum
       (Código de Processo Civil).
Processo laboral no Brasil




           Codificação específica:
arts. 763 e seguintes da CLT e Lei 5.584/70.

Subsidiariedade da Lei Processual Comum
       (Código de Processo Civil).
Processo laboral no Brasil

Predomínio da oralidade:

   Petição inicial com resumo dos fatos e pedidos;
   Audiência após 20 ou 30 dias (média) do ajuizamento;
   Contestação oral (20 minutos);
   Prioridade para a realização dos atos em audiência;
   Sentença em audiência, após a instrução, ou apenas a
   proclamação do resultado e fundamentos no prazo de 48
   horas.
Processo laboral no Brasil

Predomínio da oralidade:

   Petição inicial com resumo dos fatos e pedidos;
   Audiência após 20 ou 30 dias (média) do ajuizamento;
   Contestação oral (20 minutos);
   Prioridade para a realização dos atos em audiência;
   Sentença em audiência, após a instrução, ou apenas a
   proclamação do resultado e fundamentos no prazo de 48
   horas.
Processo laboral no Brasil

Predomínio da oralidade:

   Petição inicial com resumo dos fatos e pedidos;
   Audiência após 20 ou 30 dias (média) do ajuizamento;
   Contestação oral (20 minutos);
   Prioridade para a realização dos atos em audiência;
   Sentença em audiência, após a instrução, ou apenas a
   proclamação do resultado e fundamentos no prazo de 48
   horas.
Processo laboral no Brasil

Predomínio da oralidade:

   Petição inicial com resumo dos fatos e pedidos;
   Audiência após 20 ou 30 dias (média) do ajuizamento;
   Contestação oral (20 minutos);
   Prioridade para a realização dos atos em audiência;
   Sentença em audiência, após a instrução, ou apenas a
   proclamação do resultado e fundamentos no prazo de 48
   horas.
Processo laboral no Brasil

Predomínio da oralidade:

   Petição inicial com resumo dos fatos e pedidos;
   Audiência após 20 ou 30 dias (média) do ajuizamento;
   Contestação oral (20 minutos);
   Prioridade para a realização dos atos em audiência;
   Sentença em audiência, após a instrução, ou apenas a
   proclamação do resultado e fundamentos no prazo de 48
   horas.
Processo laboral no Brasil




Obrigatoriedade de perícia técnica (por médico ou engenheiro
      do trabalho) para a verificação de insalubridade e
                       periculosidade.
Processo laboral no Brasil



Vocação para a conciliação / acordo - duas propostas
obrigatórias (início e fim da audiência).

Direção sempre pelo juiz (letrado), que é o responsável
pela condução das audiências e sentença.
Processo laboral no Brasil




         Privilégios para a Fazenda Pública
           (União, estados e municípios)

Prazos especiais - 4x para contestar e 2x para recorrer;
Execução por precatório: Inscrição da dívida até junho de
um ano para ser pago até junho do ano seguinte.
Processo laboral no Brasil




         Privilégios para a Fazenda Pública
           (União, estados e municípios)

Prazos especiais - 4x para contestar e 2x para recorrer;
Execução por precatório: Inscrição da dívida até junho de
um ano para ser pago até junho do ano seguinte.
Processo laboral no Brasil




      Cumulação de ações.
Processo laboral no Brasil


            Demandas mais comuns:



Jornada (horas extraordinárias, compensações,
intervalos);
Saúde e segurança do trabalho (insalubridade,
periculosidade, acidentes de trabalho);
Justa causa e rescisórias;
Reconhecimento da relação de emprego.
Processo laboral no Brasil


       Demandados (réus) mais freqüentes:


Empresas prestadoras de serviços terceirizados;
Empresas concessionárias de serviços públicos
(telefonia e energia elétrica);
Entes estatais (em especial em relação a
terceirizações).
Processo laboral no Brasil


    As decisões são recorríveis através de um recurso
ordinário a ser julgado pelo Tribunal Regional do Trabalho.

 O réu (empresa) para recorrer deve recolher (depositar):

   custas (2% sobre o valor da condenação).
   depósito recursal - valor que serve de garantia para a
   execução no limite de R$ 5.889,50 (US$ 3.500,00)
Processo laboral no Brasil


   Há duas possibilidades de recursos especiais:

 1) Recurso de revista para o Tribunal Superior do
                     Trabalho:

não reexamina fatos;
decisão deve ser contrária à lei ou à jurisprudência do
TST ou de outros tribunais.
Processo laboral no Brasil




2) Recurso de extraordinário para o Supremo Tribunal
                      Federal:

matéria constitucional.
Processo laboral no Brasil




  Observação: o Brasil tem mais de 50 dispositivos na
Constituição relacionados ao Direito do Trabalho, que vão
desde fixação de adicional de horas extraordinárias até a
   criação de estabilidades e garantias de emprego.
Processo laboral no Brasil



 Esgotada a fase de conhecimento, que se encerra com a
sentença definitiva, tem início a fase de execução que, no
    processo civil até há algum tempo era uma ação
completamente distinta e no processo laboral seguia mais
             ou menos a mesma tendência.

 Ou seja há todo um arcabouços de defesas, a contar da
 fase de liquidação até que ocorra o efetivo pagamento.
Processo laboral no Brasil


                       Execução

1. A fase de execução se inicia de ofício pelo Juiz, que
   determina a apresentação de contas de liquidação (se a
   sentença não for líquida).
2. Não sendo apresentadas contas ou havendo
   divergência é possível se nomear um contador.
3. Após os procedimentos de liquidação o juiz profere
   uma sentença de liquidação, onde proclama o valor
   devido pelo réu.
Processo laboral no Brasil




O réu é, então, citado para pagar. Ele poderá então:

     Pagar;
     Depositar o valor (ou indicar bens para penhora)
     para discutir a conta de liquidação.
Processo laboral no Brasil



  Havendo discussão sobre o valor da execução pode se
   estender a execução sendo que há uma espécie de
recurso contra a sentença de liquidação a ser julgada pelo
    próprio juiz de primeiro grau chamado embargo ou
                        impugnação.

Da decisão do juiz de primeiro grau ainda cabe recurso ao
         TRT, na forma de "agravo de petição".
O processo eletrônico




 As relações em virtude do mundo moderno tendem a se
tornar cada vez mais complexas, e os recursos (materiais,
 em especial dinheiro, mas também os recursos naturais,
    como água, papel, alimentos, etc.) mais escassos.
O processo eletrônico




  A Informatização no Brasil
0,0092%
Direito e novas tecnologias
Processo eletrônico no Brasil
Processo eletrônico no Brasil




           Controle eletrônico de horário
      Portaria MTE n. 1.510 de 21-08-09
Processo eletrônico no Brasil
Processo eletrônico no Brasil


 CARTA DE DERECHOS DE LAS PERSONAS ANTE LA JUSTICIA EN EL
              ESPACIO JUDICIAL IBEROAMERICANO
 Aprobada en la VII Cumbre Iberoamericana de Presidentes de Cortes
     Supremas y Tribunales Supremos de Justicia México, 2002

22. Todas las personas tienen derecho a comunicarse con los órganos
jurisdiccionales a través del correo electrónico, videoconferencia y otros
medios telemáticos con arreglo a lo dispuesto en las leyes procesales.
a) Los poderes públicos impulsarán el empleo y aplicación de estos
medios en el desarrollo de la actividad de los órganos jurisdiccionales así
como en las relaciones de ésta con todas las personas.
b) Los documentos emitidos por los órganos jurisdiccionales y por los
particulares a través de medios electrónicos y telemáticos, en soportes de
cualquier naturaleza, tendrán plena validez y eficacia siempre que quede
acreditada su integridad y autenticidad de conformidad con los requisitos
exigidos en las leyes.
Organograma do Poder Judiciário
DIPLOMAS LEGAIS RELEVANTES

                       Lei 9.800, de 26-05-1999.
                                       Uso do fax.

                     Lei 11.419, de 19-12-2006.
                    A lei do processo eletrônico.

                Emenda Constitucional 45/2004.
     Criou o Conselho Nacional de Justiça - CNJ.
DIPLOMAS LEGAIS RELEVANTES




                       Lei 11.900, de 08 de janeiro de 2009.
                                  Vídeoconferência Criminal.

                      Resolução n. 417, de 20 de outubro 2009 - STF.
     Regulamenta o meio eletrônico de tramitação de processos judiciais,
   comunicação de atos e transmissão de peças processuais no Supremo
                                              Tribunal Federal (e-STF).
DIPLOMAS LEGAIS RELEVANTES




      ATO Nº 651, de 21 de outubro de 2009, do TST.
       admite páginas em portais da Rede Mundial de
        Computadores como repositório autorizado de
                                      jurisprudência.
A Lei 11.419/2006



             Principais postulados

Assinatura digital (art. 1º, § 2º, III, a).
Expediente forense de 24 horas on line (art. 3º, par.
único, e art. 10, § 1º).
Prorrogação do prazo no caso de indisponibilidade de
acesso (art. 10, § 2º)
Altera o conceito de citação pessoal (íntegra dos
autos) (arts 5º, § 6º, e 6º).
Juntada automática (art. 10).
A Lei 11.419/2006



             Principais postulados

Assinatura digital (art. 1º, § 2º, III, a).
Expediente forense de 24 horas on line (art. 3º, par.
único, e art. 10, § 1º).
Prorrogação do prazo no caso de indisponibilidade de
acesso (art. 10, § 2º)
Altera o conceito de citação pessoal (íntegra dos
autos) (arts 5º, § 6º, e 6º).
Juntada automática (art. 10).
A Lei 11.419/2006



             Principais postulados

Assinatura digital (art. 1º, § 2º, III, a).
Expediente forense de 24 horas on line (art. 3º, par.
único, e art. 10, § 1º).
Prorrogação do prazo no caso de indisponibilidade de
acesso (art. 10, § 2º)
Altera o conceito de citação pessoal (íntegra dos
autos) (arts 5º, § 6º, e 6º).
Juntada automática (art. 10).
A Lei 11.419/2006



             Principais postulados

Assinatura digital (art. 1º, § 2º, III, a).
Expediente forense de 24 horas on line (art. 3º, par.
único, e art. 10, § 1º).
Prorrogação do prazo no caso de indisponibilidade de
acesso (art. 10, § 2º)
Altera o conceito de citação pessoal (íntegra dos
autos) (arts 5º, § 6º, e 6º).
Juntada automática (art. 10).
A Lei 11.419/2006



             Principais postulados

Assinatura digital (art. 1º, § 2º, III, a).
Expediente forense de 24 horas on line (art. 3º, par.
único, e art. 10, § 1º).
Prorrogação do prazo no caso de indisponibilidade de
acesso (art. 10, § 2º)
Altera o conceito de citação pessoal (íntegra dos
autos) (arts 5º, § 6º, e 6º).
Juntada automática (art. 10).
Processo eletrônico no Brasil


           Principais consequências


Situações processuais como prazo comum ou
sucessivo terminam: os autos estarão disponíveis para
todos em tempo integral.
Maior facilidade para serem proferidas decisões
parciais.
Processo eletrônico no Brasil


           Principais consequências


Situações processuais como prazo comum ou
sucessivo terminam: os autos estarão disponíveis para
todos em tempo integral.
Maior facilidade para serem proferidas decisões
parciais.
Processo eletrônico no Brasil




             Outras consequências


Arquivos criados eletronicamente não precisam ser
impressos (por exemplo controle de horário).
Processo eletrônico no Brasil


             Outras consequências


Arquivos criados eletronicamente não precisam ser
impressos (por exemplo controle de horário).
Futuramente se poderão processar os documentos
para que eles próprios apresentem dados como
resultados. Por exemplo no próprio controle de horário
poderá haver a indicação do número de horas
extraordinárias realizadas e a comparação com as
pagas nos recibos, conforme critérios informados pelo
juiz.
Processo eletrônico no Brasil


             Outras consequências


Arquivos criados eletronicamente não precisam ser
impressos (por exemplo controle de horário).
Futuramente se poderão processar os documentos
para que eles próprios apresentem dados como
resultados. Por exemplo no próprio controle de horário
poderá haver a indicação do número de horas
extraordinárias realizadas e a comparação com as
pagas nos recibos, conforme critérios informados pelo
juiz.
Processo eletrônico no Brasil




 Outro exemplo posso determinar que informe as horas
extraordinárias prestadas em excesso à oitava diária, mas
   desconsiderando até cinco minutos em cada registro
         observado o limite de 10 minutos diários.
Processo eletrônico no Brasil



              Outros usos atuais.


Peticionamento eletrônico.
Publicação de despachos, sentenças e acórdãos pelo
Internet.
Processo eletrônico no Brasil



              Outros usos atuais.


Peticionamento eletrônico.
Publicação de despachos, sentenças e acórdãos pelo
Internet.
Processo eletrônico no Brasil



              Outros usos atuais.


Peticionamento eletrônico.
Publicação de despachos, sentenças e acórdãos pelo
Internet.
Intimação através de diários eletrônicos.
Processo eletrônico no Brasil


              Outros usos atuais.


Peticionamento eletrônico.
Publicação de despachos, sentenças e acórdãos pelo
Internet.
Intimação através de diários eletrônicos.
Cadastramento prévio de iniciais.
Processo eletrônico no Brasil


             Outros usos atuais.


Convênio BACEN-JUD - bloqueio eletrônico em contas
bancárias dos devedores.
Convênio RENA-JUD - indisponibilidade de veículos.
Interrogatório por vídeo-conferência.
Publicação de despachos, sentenças e acórdãos pelo
Internet.
Processo eletrônico no Brasil


             Outros usos atuais.


Convênio BACEN-JUD - bloqueio eletrônico em contas
bancárias dos devedores.
Convênio RENA-JUD - indisponibilidade de veículos.
Interrogatório por vídeo-conferência.
Publicação de despachos, sentenças e acórdãos pelo
Internet.
Processo eletrônico no Brasil


             Outros usos atuais.


Convênio BACEN-JUD - bloqueio eletrônico em contas
bancárias dos devedores.
Convênio RENA-JUD - indisponibilidade de veículos.
Interrogatório por vídeo-conferência.
Publicação de despachos, sentenças e acórdãos pelo
Internet.
Processo eletrônico no Brasil


             Outros usos atuais.


Convênio BACEN-JUD - bloqueio eletrônico em contas
bancárias dos devedores.
Convênio RENA-JUD - indisponibilidade de veículos.
Interrogatório por vídeo-conferência.
Publicação de despachos, sentenças e acórdãos pelo
Internet.
Processo eletrônico no Brasil



                     Perspectivas futuras.


Citação por Facebook ou Twitter?

Brasil: TSE concede, pela primeira vez, direito de resposta no
Twitter.

Inglaterra emite ordem judicial pelo Twitter.
Processo eletrônico no Brasil



                    Perspectivas futuras.


Citação por Facebook ou Twitter?

Brasil: TSE concede, pela primeira vez, direito de resposta no
Twitter.

Inglaterra emite ordem judicial pelo Twitter.
Processo eletrônico no Brasil



                    Perspectivas futuras.


Citação por Facebook ou Twitter?

Brasil: TSE concede, pela primeira vez, direito de resposta no
Twitter.

Inglaterra emite ordem judicial pelo Twitter.
MUITO OBRIGADO!
  jorgealbertoaraujo@gmail.com
                   @JorgeAraujo
          Direito e Trabalho.com

Proceso laboral electronico_en_brasil_espano

  • 1.
    Proceso electrónico y laboral en BRASIL JORGE ALBERTO ARAUJO Juez Titular de la 1ª Vara e Director de Foro del Trabajo de São Leopoldo/RS
  • 3.
    Proceso laboral enBrasil Dos ritos 1. Ordinário: Valor de la causa por encima de 40 salarios mínimos. Hasta 3 testigos por parte. 2. Sumariíssimo: Abajo de 40 salarios mínimos. Pedido cierto y determinado (líquido). Hasta 2 testigos por parte.
  • 4.
    Proceso laboral enBrasil Competências laborales y de seguridad social Justicia del Trabajo relaciones entre empleados e empleadores (celetistas), incluyendo las empresas públicas y sociedads de economia mista; accidentes de trabajo; questiones relacionadas a los sindicatos, incluindo las colectivas.
  • 5.
    Proceso laboral enBrasil Competências laborais e de seguridade social Justiça Comum (Federal e Estadual) relações entre servidores públicos e os entes estatais (estatutários); demandas contra a Previdência (seguridade social).
  • 6.
    Processo laboral noBrasil Características:
  • 7.
    Processo laboral noBrasil Codificação específica: arts. 763 e seguintes da CLT e Lei 5.584/70. Subsidiariedade da Lei Processual Comum (Código de Processo Civil).
  • 8.
    Processo laboral noBrasil Codificação específica: arts. 763 e seguintes da CLT e Lei 5.584/70. Subsidiariedade da Lei Processual Comum (Código de Processo Civil).
  • 9.
    Processo laboral noBrasil Predomínio da oralidade: Petição inicial com resumo dos fatos e pedidos; Audiência após 20 ou 30 dias (média) do ajuizamento; Contestação oral (20 minutos); Prioridade para a realização dos atos em audiência; Sentença em audiência, após a instrução, ou apenas a proclamação do resultado e fundamentos no prazo de 48 horas.
  • 10.
    Processo laboral noBrasil Predomínio da oralidade: Petição inicial com resumo dos fatos e pedidos; Audiência após 20 ou 30 dias (média) do ajuizamento; Contestação oral (20 minutos); Prioridade para a realização dos atos em audiência; Sentença em audiência, após a instrução, ou apenas a proclamação do resultado e fundamentos no prazo de 48 horas.
  • 11.
    Processo laboral noBrasil Predomínio da oralidade: Petição inicial com resumo dos fatos e pedidos; Audiência após 20 ou 30 dias (média) do ajuizamento; Contestação oral (20 minutos); Prioridade para a realização dos atos em audiência; Sentença em audiência, após a instrução, ou apenas a proclamação do resultado e fundamentos no prazo de 48 horas.
  • 12.
    Processo laboral noBrasil Predomínio da oralidade: Petição inicial com resumo dos fatos e pedidos; Audiência após 20 ou 30 dias (média) do ajuizamento; Contestação oral (20 minutos); Prioridade para a realização dos atos em audiência; Sentença em audiência, após a instrução, ou apenas a proclamação do resultado e fundamentos no prazo de 48 horas.
  • 13.
    Processo laboral noBrasil Predomínio da oralidade: Petição inicial com resumo dos fatos e pedidos; Audiência após 20 ou 30 dias (média) do ajuizamento; Contestação oral (20 minutos); Prioridade para a realização dos atos em audiência; Sentença em audiência, após a instrução, ou apenas a proclamação do resultado e fundamentos no prazo de 48 horas.
  • 14.
    Processo laboral noBrasil Obrigatoriedade de perícia técnica (por médico ou engenheiro do trabalho) para a verificação de insalubridade e periculosidade.
  • 15.
    Processo laboral noBrasil Vocação para a conciliação / acordo - duas propostas obrigatórias (início e fim da audiência). Direção sempre pelo juiz (letrado), que é o responsável pela condução das audiências e sentença.
  • 16.
    Processo laboral noBrasil Privilégios para a Fazenda Pública (União, estados e municípios) Prazos especiais - 4x para contestar e 2x para recorrer; Execução por precatório: Inscrição da dívida até junho de um ano para ser pago até junho do ano seguinte.
  • 17.
    Processo laboral noBrasil Privilégios para a Fazenda Pública (União, estados e municípios) Prazos especiais - 4x para contestar e 2x para recorrer; Execução por precatório: Inscrição da dívida até junho de um ano para ser pago até junho do ano seguinte.
  • 18.
    Processo laboral noBrasil Cumulação de ações.
  • 19.
    Processo laboral noBrasil Demandas mais comuns: Jornada (horas extraordinárias, compensações, intervalos); Saúde e segurança do trabalho (insalubridade, periculosidade, acidentes de trabalho); Justa causa e rescisórias; Reconhecimento da relação de emprego.
  • 20.
    Processo laboral noBrasil Demandados (réus) mais freqüentes: Empresas prestadoras de serviços terceirizados; Empresas concessionárias de serviços públicos (telefonia e energia elétrica); Entes estatais (em especial em relação a terceirizações).
  • 21.
    Processo laboral noBrasil As decisões são recorríveis através de um recurso ordinário a ser julgado pelo Tribunal Regional do Trabalho. O réu (empresa) para recorrer deve recolher (depositar): custas (2% sobre o valor da condenação). depósito recursal - valor que serve de garantia para a execução no limite de R$ 5.889,50 (US$ 3.500,00)
  • 22.
    Processo laboral noBrasil Há duas possibilidades de recursos especiais: 1) Recurso de revista para o Tribunal Superior do Trabalho: não reexamina fatos; decisão deve ser contrária à lei ou à jurisprudência do TST ou de outros tribunais.
  • 23.
    Processo laboral noBrasil 2) Recurso de extraordinário para o Supremo Tribunal Federal: matéria constitucional.
  • 24.
    Processo laboral noBrasil Observação: o Brasil tem mais de 50 dispositivos na Constituição relacionados ao Direito do Trabalho, que vão desde fixação de adicional de horas extraordinárias até a criação de estabilidades e garantias de emprego.
  • 26.
    Processo laboral noBrasil Esgotada a fase de conhecimento, que se encerra com a sentença definitiva, tem início a fase de execução que, no processo civil até há algum tempo era uma ação completamente distinta e no processo laboral seguia mais ou menos a mesma tendência. Ou seja há todo um arcabouços de defesas, a contar da fase de liquidação até que ocorra o efetivo pagamento.
  • 27.
    Processo laboral noBrasil Execução 1. A fase de execução se inicia de ofício pelo Juiz, que determina a apresentação de contas de liquidação (se a sentença não for líquida). 2. Não sendo apresentadas contas ou havendo divergência é possível se nomear um contador. 3. Após os procedimentos de liquidação o juiz profere uma sentença de liquidação, onde proclama o valor devido pelo réu.
  • 28.
    Processo laboral noBrasil O réu é, então, citado para pagar. Ele poderá então: Pagar; Depositar o valor (ou indicar bens para penhora) para discutir a conta de liquidação.
  • 29.
    Processo laboral noBrasil Havendo discussão sobre o valor da execução pode se estender a execução sendo que há uma espécie de recurso contra a sentença de liquidação a ser julgada pelo próprio juiz de primeiro grau chamado embargo ou impugnação. Da decisão do juiz de primeiro grau ainda cabe recurso ao TRT, na forma de "agravo de petição".
  • 30.
    O processo eletrônico As relações em virtude do mundo moderno tendem a se tornar cada vez mais complexas, e os recursos (materiais, em especial dinheiro, mas também os recursos naturais, como água, papel, alimentos, etc.) mais escassos.
  • 33.
    O processo eletrônico A Informatização no Brasil
  • 36.
  • 45.
    Direito e novastecnologias
  • 54.
  • 55.
    Processo eletrônico noBrasil Controle eletrônico de horário Portaria MTE n. 1.510 de 21-08-09
  • 56.
  • 58.
    Processo eletrônico noBrasil CARTA DE DERECHOS DE LAS PERSONAS ANTE LA JUSTICIA EN EL ESPACIO JUDICIAL IBEROAMERICANO Aprobada en la VII Cumbre Iberoamericana de Presidentes de Cortes Supremas y Tribunales Supremos de Justicia México, 2002 22. Todas las personas tienen derecho a comunicarse con los órganos jurisdiccionales a través del correo electrónico, videoconferencia y otros medios telemáticos con arreglo a lo dispuesto en las leyes procesales. a) Los poderes públicos impulsarán el empleo y aplicación de estos medios en el desarrollo de la actividad de los órganos jurisdiccionales así como en las relaciones de ésta con todas las personas. b) Los documentos emitidos por los órganos jurisdiccionales y por los particulares a través de medios electrónicos y telemáticos, en soportes de cualquier naturaleza, tendrán plena validez y eficacia siempre que quede acreditada su integridad y autenticidad de conformidad con los requisitos exigidos en las leyes.
  • 59.
  • 60.
    DIPLOMAS LEGAIS RELEVANTES Lei 9.800, de 26-05-1999. Uso do fax. Lei 11.419, de 19-12-2006. A lei do processo eletrônico. Emenda Constitucional 45/2004. Criou o Conselho Nacional de Justiça - CNJ.
  • 61.
    DIPLOMAS LEGAIS RELEVANTES Lei 11.900, de 08 de janeiro de 2009. Vídeoconferência Criminal. Resolução n. 417, de 20 de outubro 2009 - STF. Regulamenta o meio eletrônico de tramitação de processos judiciais, comunicação de atos e transmissão de peças processuais no Supremo Tribunal Federal (e-STF).
  • 62.
    DIPLOMAS LEGAIS RELEVANTES ATO Nº 651, de 21 de outubro de 2009, do TST. admite páginas em portais da Rede Mundial de Computadores como repositório autorizado de jurisprudência.
  • 63.
    A Lei 11.419/2006 Principais postulados Assinatura digital (art. 1º, § 2º, III, a). Expediente forense de 24 horas on line (art. 3º, par. único, e art. 10, § 1º). Prorrogação do prazo no caso de indisponibilidade de acesso (art. 10, § 2º) Altera o conceito de citação pessoal (íntegra dos autos) (arts 5º, § 6º, e 6º). Juntada automática (art. 10).
  • 64.
    A Lei 11.419/2006 Principais postulados Assinatura digital (art. 1º, § 2º, III, a). Expediente forense de 24 horas on line (art. 3º, par. único, e art. 10, § 1º). Prorrogação do prazo no caso de indisponibilidade de acesso (art. 10, § 2º) Altera o conceito de citação pessoal (íntegra dos autos) (arts 5º, § 6º, e 6º). Juntada automática (art. 10).
  • 65.
    A Lei 11.419/2006 Principais postulados Assinatura digital (art. 1º, § 2º, III, a). Expediente forense de 24 horas on line (art. 3º, par. único, e art. 10, § 1º). Prorrogação do prazo no caso de indisponibilidade de acesso (art. 10, § 2º) Altera o conceito de citação pessoal (íntegra dos autos) (arts 5º, § 6º, e 6º). Juntada automática (art. 10).
  • 66.
    A Lei 11.419/2006 Principais postulados Assinatura digital (art. 1º, § 2º, III, a). Expediente forense de 24 horas on line (art. 3º, par. único, e art. 10, § 1º). Prorrogação do prazo no caso de indisponibilidade de acesso (art. 10, § 2º) Altera o conceito de citação pessoal (íntegra dos autos) (arts 5º, § 6º, e 6º). Juntada automática (art. 10).
  • 67.
    A Lei 11.419/2006 Principais postulados Assinatura digital (art. 1º, § 2º, III, a). Expediente forense de 24 horas on line (art. 3º, par. único, e art. 10, § 1º). Prorrogação do prazo no caso de indisponibilidade de acesso (art. 10, § 2º) Altera o conceito de citação pessoal (íntegra dos autos) (arts 5º, § 6º, e 6º). Juntada automática (art. 10).
  • 68.
    Processo eletrônico noBrasil Principais consequências Situações processuais como prazo comum ou sucessivo terminam: os autos estarão disponíveis para todos em tempo integral. Maior facilidade para serem proferidas decisões parciais.
  • 69.
    Processo eletrônico noBrasil Principais consequências Situações processuais como prazo comum ou sucessivo terminam: os autos estarão disponíveis para todos em tempo integral. Maior facilidade para serem proferidas decisões parciais.
  • 71.
    Processo eletrônico noBrasil Outras consequências Arquivos criados eletronicamente não precisam ser impressos (por exemplo controle de horário).
  • 72.
    Processo eletrônico noBrasil Outras consequências Arquivos criados eletronicamente não precisam ser impressos (por exemplo controle de horário). Futuramente se poderão processar os documentos para que eles próprios apresentem dados como resultados. Por exemplo no próprio controle de horário poderá haver a indicação do número de horas extraordinárias realizadas e a comparação com as pagas nos recibos, conforme critérios informados pelo juiz.
  • 73.
    Processo eletrônico noBrasil Outras consequências Arquivos criados eletronicamente não precisam ser impressos (por exemplo controle de horário). Futuramente se poderão processar os documentos para que eles próprios apresentem dados como resultados. Por exemplo no próprio controle de horário poderá haver a indicação do número de horas extraordinárias realizadas e a comparação com as pagas nos recibos, conforme critérios informados pelo juiz.
  • 74.
    Processo eletrônico noBrasil Outro exemplo posso determinar que informe as horas extraordinárias prestadas em excesso à oitava diária, mas desconsiderando até cinco minutos em cada registro observado o limite de 10 minutos diários.
  • 75.
    Processo eletrônico noBrasil Outros usos atuais. Peticionamento eletrônico. Publicação de despachos, sentenças e acórdãos pelo Internet.
  • 76.
    Processo eletrônico noBrasil Outros usos atuais. Peticionamento eletrônico. Publicação de despachos, sentenças e acórdãos pelo Internet.
  • 77.
    Processo eletrônico noBrasil Outros usos atuais. Peticionamento eletrônico. Publicação de despachos, sentenças e acórdãos pelo Internet. Intimação através de diários eletrônicos.
  • 78.
    Processo eletrônico noBrasil Outros usos atuais. Peticionamento eletrônico. Publicação de despachos, sentenças e acórdãos pelo Internet. Intimação através de diários eletrônicos. Cadastramento prévio de iniciais.
  • 79.
    Processo eletrônico noBrasil Outros usos atuais. Convênio BACEN-JUD - bloqueio eletrônico em contas bancárias dos devedores. Convênio RENA-JUD - indisponibilidade de veículos. Interrogatório por vídeo-conferência. Publicação de despachos, sentenças e acórdãos pelo Internet.
  • 80.
    Processo eletrônico noBrasil Outros usos atuais. Convênio BACEN-JUD - bloqueio eletrônico em contas bancárias dos devedores. Convênio RENA-JUD - indisponibilidade de veículos. Interrogatório por vídeo-conferência. Publicação de despachos, sentenças e acórdãos pelo Internet.
  • 81.
    Processo eletrônico noBrasil Outros usos atuais. Convênio BACEN-JUD - bloqueio eletrônico em contas bancárias dos devedores. Convênio RENA-JUD - indisponibilidade de veículos. Interrogatório por vídeo-conferência. Publicação de despachos, sentenças e acórdãos pelo Internet.
  • 82.
    Processo eletrônico noBrasil Outros usos atuais. Convênio BACEN-JUD - bloqueio eletrônico em contas bancárias dos devedores. Convênio RENA-JUD - indisponibilidade de veículos. Interrogatório por vídeo-conferência. Publicação de despachos, sentenças e acórdãos pelo Internet.
  • 83.
    Processo eletrônico noBrasil Perspectivas futuras. Citação por Facebook ou Twitter? Brasil: TSE concede, pela primeira vez, direito de resposta no Twitter. Inglaterra emite ordem judicial pelo Twitter.
  • 84.
    Processo eletrônico noBrasil Perspectivas futuras. Citação por Facebook ou Twitter? Brasil: TSE concede, pela primeira vez, direito de resposta no Twitter. Inglaterra emite ordem judicial pelo Twitter.
  • 85.
    Processo eletrônico noBrasil Perspectivas futuras. Citação por Facebook ou Twitter? Brasil: TSE concede, pela primeira vez, direito de resposta no Twitter. Inglaterra emite ordem judicial pelo Twitter.
  • 86.
    MUITO OBRIGADO! jorgealbertoaraujo@gmail.com @JorgeAraujo Direito e Trabalho.com