Formulários
do Google
Guia para professores
Carlos Pinheiro
2020
Formulários do Google - Guia para professores Carlos Pinheiro
2
Com este tutorial vai aprender a:
 Criar formulários na ferramenta Formulários do Google,
usando diferentes tipos de perguntas
 Inserir vídeos e imagens no formulário, nas perguntas e nas
respostas
 Editar, duplicar e eliminar perguntas
 Configurar as diferentes definições do formulário
 Transformar o formulário num questionário, definindo
respostas certas e erradas e atribuindo pontos a cada
resposta certa
 Enviar o formulário ou questionário aos alunos
 Instalar e gerir suplementos
 Gerir as respostas dos alunos ao formulário ou questionário
Este trabalho está licenciado com uma Licença Creative Commons - Atribuição
4.0 Internacional.
Formulários do Google - Guia para professores Carlos Pinheiro
3
Índice
1. Criar perguntas...................................................................................................................... 4
2. Tipos de perguntas................................................................................................................ 6
3. Editar, duplicar e eliminar perguntas.................................................................................. 12
4. Opções de esquema............................................................................................................ 14
5. Definições do formulário..................................................................................................... 22
6. O formulário como questionário......................................................................................... 24
7. Temas do formulário........................................................................................................... 26
8. Enviar formulário................................................................................................................. 27
9. Suplementos........................................................................................................................ 28
10. Gerir respostas .................................................................................................................. 30
Formulários do Google - Guia para professores Carlos Pinheiro
4
1. Criar perguntas
1.1. Abra o Google Drive, clique em Novo e depois em Formulários
do Google.
1.2. Atribua um título e uma descrição:
Formulários do Google - Guia para professores Carlos Pinheiro
5
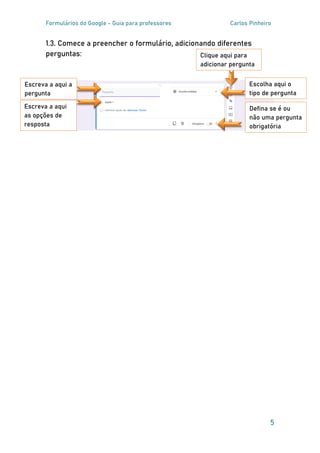
1.3. Comece a preencher o formulário, adicionando diferentes
perguntas:
Escreva a aqui a
pergunta
Escolha aqui o
tipo de pergunta
Escreva a aqui
as opções de
resposta
Defina se é ou
não uma pergunta
obrigatória
Clique aqui para
adicionar pergunta
Formulários do Google - Guia para professores Carlos Pinheiro
6
2. Tipos de perguntas
A opção «Tipo de pergunta» dá acesso a várias tipologias de
questões:
Tipologia Resposta curta
Adequada para uma pequena quantidade de texto, por exemplo,
para identificar o aluno:
Formulários do Google - Guia para professores Carlos Pinheiro
7
Tipologia Parágrafo
Adequada para respostas extensas:
Tipologia Escolha múltipla
Adequada para selecionar uma opção entre várias alternativas:
Formulários do Google - Guia para professores Carlos Pinheiro
8
Tipologia Caixas de verificação
Adequada para selecionar várias opções entre várias alternativas:
Tipologia Selecionar a partir de uma lista
Semelhante à escolha múltipla, mas em formato de lista pendente:
Formulários do Google - Guia para professores Carlos Pinheiro
9
Tipologia ficheiro
Permite que os inquiridos carreguem ficheiros para o Drive. Os
ficheiros serão carregados para o Google Drive do proprietário do
formulário. Os inquiridos terão de iniciar sessão no Google quando
forem adicionadas perguntas de carregamento de ficheiros a um
formulário.
Tipologia Escala
Permite uma gradação da resposta:
Formulários do Google - Guia para professores Carlos Pinheiro
10
O resultado será o seguinte:
Tipologia Grelha de escolha múltipla
Permite cruzar respostas de linhas com colunas:
O resultado será o seguinte:
Formulários do Google - Guia para professores Carlos Pinheiro
11
Tipologia Grelha de caixas de verificação
Semelhante à anterior, mas permite mais do que uma resposta por
linha:
O resultado será o seguinte:
Formulários do Google - Guia para professores Carlos Pinheiro
12
3. Editar, duplicar e eliminar perguntas
Em qualquer momento pode editar, duplicar ou eliminar a pergunta:
Clique na pergunta que quer editar:
Nas perguntas de escolha múltipla é possível adicionar a opção
«Outra», que permite aos inquiridos escrever uma resposta curta:
Mudar a tipologia
de pergunta
clicando aqui
Definir a pergunta
como obrigatória
clicando aqui
Duplicar a
pergunta clicando
aqui
Eliminar a
pergunta clicando
aqui
Formulários do Google - Guia para professores Carlos Pinheiro
13
O resultado final fica assim:
Formulários do Google - Guia para professores Carlos Pinheiro
14
4. Opções de esquema
Além de perguntas, é possível adicionar Importar perguntas de
outros formulários, adicionar Título e descrição (elemento de texto
para identificar uma secção do formulário), adicionar Imagem
(carregar imagens, usar imagens do Drive ou de um URL, pesquisar
imagens), adicionar Vídeos do Youtube e adicionar Secção (para
dividir o formulário por mais de uma página).
4.1 Importar perguntas
Clique em Importar perguntas. Aparece um ecrã que lhe dá acesso
aos formulários anteriormente criados:
Adicionar título e descrição
Importar perguntas
Adicionar imagem
Adicionar vídeo
Adicionar secção
Formulários do Google - Guia para professores Carlos Pinheiro
15
Deverá escolher o formulário de onde pretende importar perguntas
e depois, no menu do lado direito, selecionar as perguntas que
pretende importar:
4.2. Adicionar título e descrição
Selecione a pergunta após a qual pretende inserir o título e
descrição e clique em Adicionar título e descrição. De seguida
preencha os campos respetivos:
Formulários do Google - Guia para professores Carlos Pinheiro
16
4.3. Adicionar imagem
Selecione a pergunta após a qual pretende inserir a imagem e
clique em Adicionar Imagem. Aparece a seguinte janela, onde
poderá selecionar a fonte da imagem:
Neste exemplo, optou-se por pesquisar imagens no Google.
Despois da pesquisa, basta selecionar a imagem e clicar em
Inserir:
Formulários do Google - Guia para professores Carlos Pinheiro
17
Poderá a seguir escrever o título da imagem (1) e, nas definições
(2), definir o alinhamento da mesma ou substituí-la/apagá-la:
É também possível inserir imagens no texto da pergunta, clicando
no respetivo ícone ao lado do texto da pergunta:
2
1
Formulários do Google - Guia para professores Carlos Pinheiro
18
O resultado será o seguinte:
Nas tipologias de pergunta Escolha múltipla ou Caixa de verificação
também é possível adicionar imagens nas opções de resposta:
Formulários do Google - Guia para professores Carlos Pinheiro
19
O resultado será o seguinte:
4.4. Adicionar vídeo
Selecione a pergunta após a qual pretende inserir o vídeo e clique
em Adicionar Vídeo. Aparece a seguinte janela, onde poderá
pesquisar um vídeo no YouTube ou inserir o URL do vídeo:
Formulários do Google - Guia para professores Carlos Pinheiro
20
O resultado será o seguinte, com opções semelhantes às da
imagem:
4.5. Adicionar secção
Selecione a pergunta após a qual pretende que o questionário
continue numa nova página. É criada uma nova secção, à qual
poderá atribuir um título:
Formulários do Google - Guia para professores Carlos Pinheiro
21
4.6. Mover perguntas
Se desejar alterar a ordem das perguntas, deverá clicar nos seis
pontos centrais e, sem largar o botão do rato, arrastar a pergunta
para o local desejado:
Formulários do Google - Guia para professores Carlos Pinheiro
22
5. Definições do formulário
Acede-se às definições de formulário clicando na roda dentada do
menu superior_
Abre-se a seguinte janela:
O separador oferece a opção de recolher endereços de emailGeral
(quem responde ao formulário terá de indicar um endereço de
email) e, caso esta opção seja ativada, existe também a
possibilidade de enviar automaticamente uma confirmação de
resposta. Permite também limitar o questionário a uma resposta e
a possibilidade de os inquiridos poderem ou não editar as
respostas após enviarem ou de verem ou não gráficos de resumo e
respostas de texto após a submissão. Permite ainda definir o
tamanho máximo dos ficheiros carregados, caso o formulário tenha
perguntas dessa tipologia.
Formulários do Google - Guia para professores Carlos Pinheiro
23
O separador tem quatro opções:Apresentação
 Mostrar barra de progresso –
útil se o formulário for muito longo.
 Ordem de perguntas aleatória
– baralha as perguntas de cada vez
que o se acede ao formulário.
 Mostrar link para enviar outra
resposta – caso se pretenda que o
inquirido possa submeter nova resposta.
 Mensagem de confirmação – permite configurar a mensagem
que o inquirido recebe após submeter o formulário.
O separador permiteQuestionário
transformar o formulário num
questionário, com a definição de
respostas certas e erradas e a
atribuição de pontuação às
respostas certas. Aqui pode
configurar o momento em que é
publicada a classificação e se o
inquirido pode ver ou não as
respostas corretas e erradas após a
submissão.
Formulários do Google - Guia para professores Carlos Pinheiro
24
6. O formulário como questionário
Se transformarmos o formulário num questionário, as perguntas
passam a ter uma nova opção: a .Chave de respostas
Clicando nessa opção, podemos definir a(s) resposta(s) certa(s) e
atribuir a respetiva pontuação:
Formulários do Google - Guia para professores Carlos Pinheiro
25
Formulários do Google - Guia para professores Carlos Pinheiro
26
7. Temas do formulário
É possível configurar o aspeto visual que vai tomar o formulário
quando é respondido. Para isso, clique em Personalizar tema e
depois, no menu do lado direito, escolha as opções do tema
(imagem do cabeçalho, cores, tipo de letra):
Formulários do Google - Guia para professores Carlos Pinheiro
27
8. Enviar formulário
Depois de concluída a elaboração do formulário, segue-se a sua
partilha pelos utilizadores. Para isso, clicque em Enviar.
São oferecidas várias opções de partilha:
1. Enviar formulário por email – Indicar endereços de email dos
destinatários do formulário.
2. Link para partilhar – Cria um link que pode ser publicamente
partilhado ou enviado para os utilizadores.
3. Incorporar – Gera um código HTML para incorporar num
blogue ou numa página web (apenas possível se o formulário
não incluir perguntas de carregamento de ficheiros).
4. Partilhar link através de – Para partilhar o link no Facebook
ou Twitter.
1 2 3 4
Formulários do Google - Guia para professores Carlos Pinheiro
28
9. Suplementos
A Google disponibiliza vários suplementos para os seus
formulários, que automatizam e expandem algumas das suas
funcionalidades. Para pesquisar e instalar suplementos, clique em
mais e depois em Suplementos.
Estes são dois dos suplementos mais populares:
1. Form Notifications
Permite receber uma notificação por email sempre que um
formulário é submetido. Permite também configurar uma
mensagem que é automaticamente enviada a quem submete o
formulário.
Formulários do Google - Guia para professores Carlos Pinheiro
29
2. Form Limiter
Permite definir até que data o formulário se encontra disponível e
também o número máximo de respostas permitidas. Em ambos os
caso, o formulário é encerrado após atingir qualquer um desses
limites.
Formulários do Google - Guia para professores Carlos Pinheiro
30
10. Gerir respostas
Por predefinição, as respostas são recolhidas e registadas no
separador Respostas.
Desativando a opção Aceitar repostas, é fechado o acesso ao
formulário, que deixa, a partir desse momento, de aceitar
respostas. Clicando de novo, reativa-se o formulário.
É possível associar as respostas a uma folha de cálculo Google
Drive. Para isso, clique no ícone correspondente:
Aparece então a possibilidade de criar uma nova folha de cálculo
ou de associar as respostas a uma folha já existente na Drive:
Formulários do Google - Guia para professores Carlos Pinheiro
31
Depois de criar a folha de cálculo, basta clicar de novo no símbolo
da folha de cálculo para abrir a folha de cálculo associada ao
questionário:
A primeira coluna (Carimbo de data/hora) regista automaticamente
a data/hora a que o formulário foi submetido. Todas as restantes
células correspondem às respostas dadas.
A partir daqui é possível tratar os dados com operações de folha de
cálculo.
Caso o formulário tenha sido convertido em questionário, é
também possível ver as respostas corrigidas e classificadas
automaticamente.

Formulários do Google - guia para professores

  • 1.
    Formulários do Google Guia paraprofessores Carlos Pinheiro 2020
  • 2.
    Formulários do Google- Guia para professores Carlos Pinheiro 2 Com este tutorial vai aprender a:  Criar formulários na ferramenta Formulários do Google, usando diferentes tipos de perguntas  Inserir vídeos e imagens no formulário, nas perguntas e nas respostas  Editar, duplicar e eliminar perguntas  Configurar as diferentes definições do formulário  Transformar o formulário num questionário, definindo respostas certas e erradas e atribuindo pontos a cada resposta certa  Enviar o formulário ou questionário aos alunos  Instalar e gerir suplementos  Gerir as respostas dos alunos ao formulário ou questionário Este trabalho está licenciado com uma Licença Creative Commons - Atribuição 4.0 Internacional.
  • 3.
    Formulários do Google- Guia para professores Carlos Pinheiro 3 Índice 1. Criar perguntas...................................................................................................................... 4 2. Tipos de perguntas................................................................................................................ 6 3. Editar, duplicar e eliminar perguntas.................................................................................. 12 4. Opções de esquema............................................................................................................ 14 5. Definições do formulário..................................................................................................... 22 6. O formulário como questionário......................................................................................... 24 7. Temas do formulário........................................................................................................... 26 8. Enviar formulário................................................................................................................. 27 9. Suplementos........................................................................................................................ 28 10. Gerir respostas .................................................................................................................. 30
  • 4.
    Formulários do Google- Guia para professores Carlos Pinheiro 4 1. Criar perguntas 1.1. Abra o Google Drive, clique em Novo e depois em Formulários do Google. 1.2. Atribua um título e uma descrição:
  • 5.
    Formulários do Google- Guia para professores Carlos Pinheiro 5 1.3. Comece a preencher o formulário, adicionando diferentes perguntas: Escreva a aqui a pergunta Escolha aqui o tipo de pergunta Escreva a aqui as opções de resposta Defina se é ou não uma pergunta obrigatória Clique aqui para adicionar pergunta
  • 6.
    Formulários do Google- Guia para professores Carlos Pinheiro 6 2. Tipos de perguntas A opção «Tipo de pergunta» dá acesso a várias tipologias de questões: Tipologia Resposta curta Adequada para uma pequena quantidade de texto, por exemplo, para identificar o aluno:
  • 7.
    Formulários do Google- Guia para professores Carlos Pinheiro 7 Tipologia Parágrafo Adequada para respostas extensas: Tipologia Escolha múltipla Adequada para selecionar uma opção entre várias alternativas:
  • 8.
    Formulários do Google- Guia para professores Carlos Pinheiro 8 Tipologia Caixas de verificação Adequada para selecionar várias opções entre várias alternativas: Tipologia Selecionar a partir de uma lista Semelhante à escolha múltipla, mas em formato de lista pendente:
  • 9.
    Formulários do Google- Guia para professores Carlos Pinheiro 9 Tipologia ficheiro Permite que os inquiridos carreguem ficheiros para o Drive. Os ficheiros serão carregados para o Google Drive do proprietário do formulário. Os inquiridos terão de iniciar sessão no Google quando forem adicionadas perguntas de carregamento de ficheiros a um formulário. Tipologia Escala Permite uma gradação da resposta:
  • 10.
    Formulários do Google- Guia para professores Carlos Pinheiro 10 O resultado será o seguinte: Tipologia Grelha de escolha múltipla Permite cruzar respostas de linhas com colunas: O resultado será o seguinte:
  • 11.
    Formulários do Google- Guia para professores Carlos Pinheiro 11 Tipologia Grelha de caixas de verificação Semelhante à anterior, mas permite mais do que uma resposta por linha: O resultado será o seguinte:
  • 12.
    Formulários do Google- Guia para professores Carlos Pinheiro 12 3. Editar, duplicar e eliminar perguntas Em qualquer momento pode editar, duplicar ou eliminar a pergunta: Clique na pergunta que quer editar: Nas perguntas de escolha múltipla é possível adicionar a opção «Outra», que permite aos inquiridos escrever uma resposta curta: Mudar a tipologia de pergunta clicando aqui Definir a pergunta como obrigatória clicando aqui Duplicar a pergunta clicando aqui Eliminar a pergunta clicando aqui
  • 13.
    Formulários do Google- Guia para professores Carlos Pinheiro 13 O resultado final fica assim:
  • 14.
    Formulários do Google- Guia para professores Carlos Pinheiro 14 4. Opções de esquema Além de perguntas, é possível adicionar Importar perguntas de outros formulários, adicionar Título e descrição (elemento de texto para identificar uma secção do formulário), adicionar Imagem (carregar imagens, usar imagens do Drive ou de um URL, pesquisar imagens), adicionar Vídeos do Youtube e adicionar Secção (para dividir o formulário por mais de uma página). 4.1 Importar perguntas Clique em Importar perguntas. Aparece um ecrã que lhe dá acesso aos formulários anteriormente criados: Adicionar título e descrição Importar perguntas Adicionar imagem Adicionar vídeo Adicionar secção
  • 15.
    Formulários do Google- Guia para professores Carlos Pinheiro 15 Deverá escolher o formulário de onde pretende importar perguntas e depois, no menu do lado direito, selecionar as perguntas que pretende importar: 4.2. Adicionar título e descrição Selecione a pergunta após a qual pretende inserir o título e descrição e clique em Adicionar título e descrição. De seguida preencha os campos respetivos:
  • 16.
    Formulários do Google- Guia para professores Carlos Pinheiro 16 4.3. Adicionar imagem Selecione a pergunta após a qual pretende inserir a imagem e clique em Adicionar Imagem. Aparece a seguinte janela, onde poderá selecionar a fonte da imagem: Neste exemplo, optou-se por pesquisar imagens no Google. Despois da pesquisa, basta selecionar a imagem e clicar em Inserir:
  • 17.
    Formulários do Google- Guia para professores Carlos Pinheiro 17 Poderá a seguir escrever o título da imagem (1) e, nas definições (2), definir o alinhamento da mesma ou substituí-la/apagá-la: É também possível inserir imagens no texto da pergunta, clicando no respetivo ícone ao lado do texto da pergunta: 2 1
  • 18.
    Formulários do Google- Guia para professores Carlos Pinheiro 18 O resultado será o seguinte: Nas tipologias de pergunta Escolha múltipla ou Caixa de verificação também é possível adicionar imagens nas opções de resposta:
  • 19.
    Formulários do Google- Guia para professores Carlos Pinheiro 19 O resultado será o seguinte: 4.4. Adicionar vídeo Selecione a pergunta após a qual pretende inserir o vídeo e clique em Adicionar Vídeo. Aparece a seguinte janela, onde poderá pesquisar um vídeo no YouTube ou inserir o URL do vídeo:
  • 20.
    Formulários do Google- Guia para professores Carlos Pinheiro 20 O resultado será o seguinte, com opções semelhantes às da imagem: 4.5. Adicionar secção Selecione a pergunta após a qual pretende que o questionário continue numa nova página. É criada uma nova secção, à qual poderá atribuir um título:
  • 21.
    Formulários do Google- Guia para professores Carlos Pinheiro 21 4.6. Mover perguntas Se desejar alterar a ordem das perguntas, deverá clicar nos seis pontos centrais e, sem largar o botão do rato, arrastar a pergunta para o local desejado:
  • 22.
    Formulários do Google- Guia para professores Carlos Pinheiro 22 5. Definições do formulário Acede-se às definições de formulário clicando na roda dentada do menu superior_ Abre-se a seguinte janela: O separador oferece a opção de recolher endereços de emailGeral (quem responde ao formulário terá de indicar um endereço de email) e, caso esta opção seja ativada, existe também a possibilidade de enviar automaticamente uma confirmação de resposta. Permite também limitar o questionário a uma resposta e a possibilidade de os inquiridos poderem ou não editar as respostas após enviarem ou de verem ou não gráficos de resumo e respostas de texto após a submissão. Permite ainda definir o tamanho máximo dos ficheiros carregados, caso o formulário tenha perguntas dessa tipologia.
  • 23.
    Formulários do Google- Guia para professores Carlos Pinheiro 23 O separador tem quatro opções:Apresentação  Mostrar barra de progresso – útil se o formulário for muito longo.  Ordem de perguntas aleatória – baralha as perguntas de cada vez que o se acede ao formulário.  Mostrar link para enviar outra resposta – caso se pretenda que o inquirido possa submeter nova resposta.  Mensagem de confirmação – permite configurar a mensagem que o inquirido recebe após submeter o formulário. O separador permiteQuestionário transformar o formulário num questionário, com a definição de respostas certas e erradas e a atribuição de pontuação às respostas certas. Aqui pode configurar o momento em que é publicada a classificação e se o inquirido pode ver ou não as respostas corretas e erradas após a submissão.
  • 24.
    Formulários do Google- Guia para professores Carlos Pinheiro 24 6. O formulário como questionário Se transformarmos o formulário num questionário, as perguntas passam a ter uma nova opção: a .Chave de respostas Clicando nessa opção, podemos definir a(s) resposta(s) certa(s) e atribuir a respetiva pontuação:
  • 25.
    Formulários do Google- Guia para professores Carlos Pinheiro 25
  • 26.
    Formulários do Google- Guia para professores Carlos Pinheiro 26 7. Temas do formulário É possível configurar o aspeto visual que vai tomar o formulário quando é respondido. Para isso, clique em Personalizar tema e depois, no menu do lado direito, escolha as opções do tema (imagem do cabeçalho, cores, tipo de letra):
  • 27.
    Formulários do Google- Guia para professores Carlos Pinheiro 27 8. Enviar formulário Depois de concluída a elaboração do formulário, segue-se a sua partilha pelos utilizadores. Para isso, clicque em Enviar. São oferecidas várias opções de partilha: 1. Enviar formulário por email – Indicar endereços de email dos destinatários do formulário. 2. Link para partilhar – Cria um link que pode ser publicamente partilhado ou enviado para os utilizadores. 3. Incorporar – Gera um código HTML para incorporar num blogue ou numa página web (apenas possível se o formulário não incluir perguntas de carregamento de ficheiros). 4. Partilhar link através de – Para partilhar o link no Facebook ou Twitter. 1 2 3 4
  • 28.
    Formulários do Google- Guia para professores Carlos Pinheiro 28 9. Suplementos A Google disponibiliza vários suplementos para os seus formulários, que automatizam e expandem algumas das suas funcionalidades. Para pesquisar e instalar suplementos, clique em mais e depois em Suplementos. Estes são dois dos suplementos mais populares: 1. Form Notifications Permite receber uma notificação por email sempre que um formulário é submetido. Permite também configurar uma mensagem que é automaticamente enviada a quem submete o formulário.
  • 29.
    Formulários do Google- Guia para professores Carlos Pinheiro 29 2. Form Limiter Permite definir até que data o formulário se encontra disponível e também o número máximo de respostas permitidas. Em ambos os caso, o formulário é encerrado após atingir qualquer um desses limites.
  • 30.
    Formulários do Google- Guia para professores Carlos Pinheiro 30 10. Gerir respostas Por predefinição, as respostas são recolhidas e registadas no separador Respostas. Desativando a opção Aceitar repostas, é fechado o acesso ao formulário, que deixa, a partir desse momento, de aceitar respostas. Clicando de novo, reativa-se o formulário. É possível associar as respostas a uma folha de cálculo Google Drive. Para isso, clique no ícone correspondente: Aparece então a possibilidade de criar uma nova folha de cálculo ou de associar as respostas a uma folha já existente na Drive:
  • 31.
    Formulários do Google- Guia para professores Carlos Pinheiro 31 Depois de criar a folha de cálculo, basta clicar de novo no símbolo da folha de cálculo para abrir a folha de cálculo associada ao questionário: A primeira coluna (Carimbo de data/hora) regista automaticamente a data/hora a que o formulário foi submetido. Todas as restantes células correspondem às respostas dadas. A partir daqui é possível tratar os dados com operações de folha de cálculo. Caso o formulário tenha sido convertido em questionário, é também possível ver as respostas corrigidas e classificadas automaticamente.