Impacto à Biodiversidade e Serviços
            Ambientais

                       Edison R. Sujii
                  edison.sujii@embrapa.br
O que é a Biodiversidade?
                 VIDA NO PLANETA
         1,5 milhões de espécies conhecidas
                      Estimativas:
      Eucariotos:
     5 a 7 milhões espécies
      Procariotos:
     30 milhões ou mais?

                                              Zingler
Biodiversidade
   Principais grupos de organismos




     250 mil                                                    750 mil
                                          50 mil



                          30 mil

    125 mil




               Fonte: Q.D. Wheeler. 1990. Ann. Entomol. Soc. Am. 83:1031-47
Biodiversidade
                 Diversidades locais
                 formam mosaicos
                 de biodiversidade
                 nas paisagens

                 Diversidade: Α (alfa),
                 Β (beta) e Γ (gama)
Importância da biodiversidade


          Benefícios
      Diretos
      Indiretos
      Base para atividades




                                GMO ERA Project
Biodiversidade

Benefícios Diretos
(Provimento de recursos):

   alimento e fibras

   materiais de construção

    e abrigo

   medicamentos

                              GMO ERA Project
Biodiversidade
 Benefícios Indiretos:
 (Sistema Suporte da vida no planeta)
    Conversão da luz solar em carboidratos
    Reciclagem de nutrientes
    Manutenção da mistura de gases na
     atmosfera
    Geração e manutenção de solos
    Controle de populações
    Polinização e dispersão
                                        GMO ERA Project
Biodiversidade

 Base das Atividades:

    Agrícola
    Pecuária
    Pesqueira
    Florestal
    Bioprospecção (substâncias e genes)


                                     GMO ERA Project
Biodiversidade


Possui um valor intrínseco:

- fornecedora de recursos biológicos,

- exerce funções ecológicas

prestadora de serviços do ecossistema (ambientais)
vitais para a sustentação dos sistemas biológicos.



                                        GMO ERA Project
Biodiversidade - Funções
                      produção primária
                      herbivoria
                      consumidores secundários
                      polinizadores
                      dispersores de sementes
                      plantas invasoras e competidoras
                      doenças de plantas
                      detritivoria
                      decompositores de matéria orgânica
                      fixação biológica de N
         Coffee Co.
                      outras funções do ecossisstema solo

                                           GMO ERA Project
Valor da Biodiversidade

Esse reconhecimento está expresso
Formalmente
- Convenção da Diversidade Biológica – CDB e Agenda 21
Informalmente
- Manifestações públicas de caráter conservacionista da
população.
Demanda por tecnologias e produtos “verdes”,




                                               GMO ERA Project
Uso de recursos naturais últimos 50 Anos
    25% do solo superficial da terra foi perdido

    20% das terras agricultáveis indisponíveis

    15% de aumento de CO2 na atmosfera

    7 a 8 % de perda da camada de Ozônio

    Biodiversidade
       Dramática taxa de extinções biológicas
                                        GMO ERA Project
GMO ERA Project
Butchart, et al. 2010. Global Biodiversity: Indicators of Recent
Declines. Science 328, 1164



                                               GMO ERA Project
GMO ERA Project
Que fatores estão causando a taxa acelerada
 de extinção de espécies observada?




                                   GMO ERA Project
Fatores de Risco a Biodiversidade
 Destruição e fragmentação de habitats

 Poluição e degradação de habitats

 Super exploração de espécies

 Efeitos Secundários de Extinções Locais
  (simplificação de habitats)

    Introdução de animais e plantas
      exóticos em novos habitats
                                      GMO ERA Project
Introdução de Organismos Exóticos
        em Novos Habitats

1. Acidental de organismos indesejáveis

2. Intencional de organismos úteis

   2.1. Introdução no meio ambiente de
Organismos Modificados Geneticamente
                    (OGM)

                                     GMO ERA Project
Efeitos adversos sobre a
           biodiversidade
• Por quê avaliar potenciais efeitos adversos
  de OGMs sobre a biodiversidade?
OGM = Organismo Geneticamente Modificado




                                    GMO ERA Project
OGM têm potencial para afetar organismos
     alvo e não-alvo da tecnologia




                               GMO ERA Project
Organismos não-alvo


Espécies/organismos que não são
  alvo da modificação genética
      introduzida na cultura




                          GMO ERA Project
Quais são organismos ou espécies alvo (EA)?
  Quais são organismos ou espécies não-alvo (ENA)?


                             Traça da
Batata Bt
                              batata
Cry1Ab              EA




            Alvo




                          Besouro do
                          Colorado

                                        Não-alvo
                                                     GMO ERA Project
Quais são organismos ou espécies alvo (EA)?
   Quais são organismos ou espécies não-alvo (ENA)?


                              Traça da
                               batata




Beringela Bt
Cry3Bb
                      EA
                           Besouro do
                           Colorado

               Alvo                      Não-Alvo
                                                      GMO ERA Project
Quais são organismos ou espécies alvo (EA)?
   Quais são organismos ou espécies não-alvo (ENA)?


Cultura1                            Traça da
Batata Bt                            batata
Cry1Ab                 EA




                           ENA

               Alvo
Cultura 2                  ENA
Beringela Bt
Cry3Bb
                      EA
                                 Besouro do
                                 Colorado

               Alvo                            Não-alvo
                                                          GMO ERA Project
Efeitos adversos na biodiversidade
• OGMs podem causar efeitos adversos ao ambiente
  quando:
  – Existe experiência limitada da combinação entre a
    característica introduzida e a cultura;
  – A planta GM pode proliferar e dispersar sem a intervenção
    humana;
  – É possível ocorrer troca de genes entre a planta transformada
    e espécies ou raça não domesticadas;
  – A característica inserida confere vantagem adaptativa para a
    planta GM.

                                Snow et al. (2005) Ecological Applications
                     - position paper of the Ecological Society of America
Efeitos adversos na biodiversidade
• Como plantas geneticamente modificadas
  afetam de modo adverso a biodiversidade?
  – Novas pragas
  – Mudança no status de pragas
  – Danos aos serviços do ecossistema
  – Perda de espécies de valor cultural ou importância
    para conservatção
  – Extinção local de espécies não-alvo

                                              GMO ERA Project
Novas pragas


             Inseticida não-
             seletivo




 Pragas
 priimária         Algodoeiro
                                Praga secundária
Pragas não-alvo: podem levar à mudança de
     status de pragas secundárias (ex: café)

                                          Predador
                  Inseticida              de praga
                                         secundária




Praga primária:
                   Planta de café   Praga secundária: ácaro
   minador
Promotores de crescimento
          Relações mutualísticas ou simbióticas

•    Contribuem para aumento de produtividade
•    Protege a planta contra pragas
•    Aumenta a tolerância a estresses abióticos
1.   Leguminosas e Rhizobium (bactéria) - fixação simbiótica de N
2.   Plantas e bactérias endofíticas - fixação de N
3.   Mycorrhizae - melhora disponibilização de nutrientes e eficiência de uso
4.   Bactérias e fungos em raizes, folhas, hastes; bactérias de rizosfera:
     protegem contra doenças e potencializam a tolerância a estresses
     abióticos - Pseudomonas and Azospirillum
5.   Nematóides benéficos: artigo da Nature - “Recruitment of
     entomopathogenic nematodes by insect-damaged maize roots”


                                                                             GMO ERA Project
Polinizadores

• Importância dos polinizadores       em
  sistemas naturais e agrícolas (maracujá,
  cucurbitáceas, caju)

• Declínio (crise de polinizadores) em
  sistemas naturais e agrícolas devido ao
  desmatamento,      fragmentação       de
  habitats, introdução de espécies
  exóticas     e    práticas     agrícolas
  inadequadas - espécies selvagens de
  polinizadores


                                             GMO ERA Project
Espécies valorizadas

- Espécies com valor para a sociedade
- Pode incluir valores culturais, econômicos, religiosos, estéticos,
  conservacionistas.
Exemplos:
- valor cultural e estético: borboleta Monarca na América do Norte
- Valor econômico e cultural: abelha melífera européia
Valor para
      conservação



  Verificar requerimentos
         legais locais
• Raras, ameaçadas de
  extinção
• Decrescente em
  abundância em ambientes
  agrícolas
Exemplo
    Valor para conservação:
Ensaios de campo     em   escala   de
propriedades:
Financiado e conduzido como resultado
da preocupação com as populações de
aves que se alimentam de insetos e
sementes de plantas daninhas que
ocorrem em lavouras.
Populações    declinaram rapidamente
durante os últimos 30 anos no Reino
Unido
Hora do pão de queijo!
Biodiversidade

Como avaliar efeitos potenciais
   adversos de OGM na
      Biodiversidade?

   Escolha de funções
 ecológicas e serviços do
      ecossistema
                              GMO ERA Project
Convenção da Diversidade Biológica




• A economia verde no contexto do
  desenvolvimento sustentável e da erradicação da
   pobreza.
Biodiversidade

Possui um valor intrínseco:

- fornecedora de recursos biológicos,

- exerce funções ecológicas

prestadora de serviços vitais para a sustentação
dos sistemas biológicos.
                                         GMO ERA Project
Agenda 21:
A Biotecnologia proporcionará benefícios máximos
se existirem protocolos de avaliação da
Biossegurança

Protocolo de Cartagena - Biosegurança:
Avaliação de risco de OGMs deve ser transparente
e em bases científicas

                                     GMO ERA Project
Protocolo de Biossegurança de Cartagena (2001)

Principios gerais para análise de risco

• Base científica
• Aberto, transparente e documentado
• Caso-a-caso (característica-cultura-ambiente receptor)

• Sistemático – estruturado com enfoque passo-a-passo
• Processo sequencial (Iterativo)

• Efeitos adversos (diretos e indiretos, imediatos e
  retardados)
Necessidade de avaliar o risco de
  OGMs sobre a Biodiversidade?
        Efeitos Adversos Potenciais
• Novas pragas
• Mudança no status das pragas atuais
• Danos aos serviços dos ecossistemas
• Perda de espécies de interesse cultural e
conservacionista
• Extinção local de espécies não-alvo

                                        GMO ERA Project
Requerimentos Legais
WTO – International Plant Protection Convention
“Requer uma análise de risco com base científica para tomar
qualquer iniciativa de restrição de comércio internacional”

“efeitos diretos e indiretos nas plantas e seus produtos”

Efeitos são consequencias econömicas (inclusive
consequencias ambientais) na área analisada”. Inclui effeitos
na produtividade e qualidade, custos de produção ou
demandas de insumos, etc.



                                                 GMO ERA Project
Requerimentos Legais

Decisão (002/623/EC)

”o objetivo de uma ARA é … baseado em estudos caso a
caso... identificar e avaliar potenciais efeitos dversos…diretos
ou indiretos… imediatos ou retardados…”




                                                 GMO ERA Project
CTNBio, Resolução Normativa nº 5, de 12 de março de 2008:
“Dispõe sobre normas para liberação comercial de Organismos
       Geneticamente Modificados e seus derivados.”
 Art. 6º. Para efeitos desta Resolução Normativa considera-se:
    I – avaliação de risco: combinação de procedimentos ou
  métodos, por meio dos quais se avaliam, caso a caso, os
 potenciais efeitos da liberação comercial do OGM e seus
   derivados sobre o ambiente e a saúde humana e animal.

 II – organismo: toda entidade biológica capaz de reproduzir ou
transferir material genético, inclusive vírus e outras classes que
                    venham a ser conhecidas;
CTNBio, Resolução Normativa nº 5, de 12 de março de 2008:
“Dispõe sobre normas para liberação comercial de Organismos
Geneticamente Modificados e seus derivados.”

                               ANEXO IV
                 AVALIAÇÃO DE RISCO AO MEIO AMBIENTE
                              (A)PLANTAS

“3. os possíveis efeitos em organismos indicadores relevantes (simbiontes,
predadores, polinizadores, parasitas ou competidores do OGM) nos ecossistemas
onde se pretende efetuar o seu cultivo, em comparação com o organismo parental do
OGM em um sistema de produção convencional;”



                Quais organismos indicadores?

            Como selecionar esses organismos?
Biodiversidade


Como avaliar efeitos potenciais
   adversos de OGM na
      Biodiversidade?



                              GMO ERA Project
Estratégias para avaliar riscos a organismos
        não alvo e a biodiversidade




                                     GMO ERA Project
Estratégias gerais:

    1. “Biodiversidade”             Uso no final
    2. Espécies
                          Desvantagens
Vantagens
                          • Dificuldade para definir
• Direta
                          e medir a
• Potencialmente
                          “Biodiversidade”
completa
                          • Estudos de campo em
• Aparentemente
                          extensas áreas
abrangente
                          • Não permite avaliar os
                          riscos na fase inicial de
                          testes OGM
                                          GMO ERA Project
Estratégias gerais:

       1. “Biodiversidade”           Uso no final
       2. Espécies                   Uso no início
Vantagens                    Desvantagens
• Pode ser feito no lab      • Epécies não são caso-
ou campo                     específicas
• Pode ser usado em          • Espécies são
avaliações iniciais          indicadores “pobres”
• Metodologias estão         • Inferências algumas
prontamente                  vezes impróprias
disponíveis                  • Fácil usar métodos
                             inadequados
GMO ERA Project
Conclusão:

O uso de enfoque baseado em
espécies é necessário para avaliar os
riscos potenciais de OGMs sobre a
biodiversidade.

O enfoque de biodiversidade pode ser
complementar caso necessário.




                                 GMO ERA Project
Limitações para o Principal Modelo Alternativo
              Modelo Ecotoxicológico

• Espécies indicadoras              •Não é caso-a-caso
universais
•Extrapolação espécies              •Não tem base empírica
Resultados:                         ou teórica
•Toxicidade aguda                   •Liberação contínua
                                    •Inacurada para
                                    exposição crônica
Metodologia:                        •Não é uma única
•Resposta a dose                    substância química
Andow and Hilbeck 2004 BioScience
Biodiversidade no agroecossistema

 Fragmentos de vegetação         Cultura
         nativa

                     Campos
                     marginais    Aquática: nascentes,
                                    ribeirões, lagos




                                       Outras culturas e pastos
              Solo
Muito complexa para avaliação direta
                  >600 espécies não-alvo
                  de artropódes




    Milhares de
    espécies?
Quais espécies selecionar para testes?
Monocultura do milho (EUA)
              >600 espécies não-alvo

Monocultura do arroz (Japão)
               >800 espécies não-alvo
         (incluindo espécies ameaçadas)

Monocultura Algodão (Brasil)
 estimativas de >800 espécies não-alvo

 Espécies demais para avaliar todas
                                 GMO ERA Project
Serviços do ecossistema / funções ecológicas

 •   Inimigos Naturais
 •   Herbivoros não-alvo       Espéciesde
                               Criação
                               Perda de
                               Degradação
 •   Polinizadores             Ameaçadas
                               novas pragas
                               Serviços
                               dos solos
 •   Aves e Mamíferos          Ecológicos
 •   Solos
 •   Espécies de interesse conservacionista ou
     cultural

Centenas de possíveis efeitos sobre espécies
                                      GMO ERA Project
Definição de uma função ecológica:
Uma série ou ciclo de processos biológicos, físicos e
químicos que ocorre em um ecossistema
E.g. polinização, fixação biológica de nitrogênio.


Porque trabalhar com funções ecológicas?
- Quando espécies individuais são desconhecidas (ex.
Microrganismos de solo)
- Quando um número muito grande de espécies mais ou
menos conhecidas exercem a mesma função ecológica


                                                     GMO ERA Project
Fase 1. Classificação Funcional

• Não requer informação sobre a planta
  transgênica, exceto a espécie da cultura
  considerada
• Esse passo é caso específico pois
  particulariza o agro-ecossistema da cultura
  que está sendo analisada
• Simplifica a complexidade do problema de
  forma consistente com a teoria ecológica


                                    GMO ERA Project
A. Grupos Funcionais


 Antropocêntrico:                 Ecológico:
                                  (1) herbivoria
(1) pragas / pragas potenciais
                                  (2) consumidores secundários
(2) inimigos naturais
   (predadores, parasitóides,     (3) polinizadores
   parasitos)                     (4) dispersores de sementes
(3) patógenos de plantas          (5) decompositores de matéria
(4) ervas daninhas                   orgânica
(5) espécies raras ou ameaçadas   (6) doenças de plantas
(6) espécies economicamente       (7) plantas invasoras e
   exploradas                        competidoras
(7) espécies de valor social ou   (8) funções do ecossisstema solo
   cultural                       (9) detritivoria
                                  (10) espécies com função ecológica
                                     desconhecida
GMO ERA Project
Relacionando Grupo Funcional
            com Efeito Adverso


       Muitas rotas causais podem levar ao
              mesmo efeito adverso


   Grupos funcionais ajudam a separar as rotas
   Exemplo: efeitos adverseos na produção de
    uma cultura

                                       GMO ERA Project
Aumento de pragas


 Aumento de
insetos praga
                      Menor
    Aumento         produção
 Fitopatógenos
                    da cultura
  Plantas
 invasoras


                    GMO ERA Project
Falha do controle biológico


  Menos
Predadores
                              Menor
  Menos            Pest     produção
Parasitóides     Outbreak
                            da cultura
   Menos
 patógenos



                            GMO ERA Project
Grupos funcionais para separar rotas

    Grupo        Função                 Efeito
  funcional     ecológica              adverso


patógenos

               Falha do                 Menor
                            Aumento
predadores     controle               produção
                             Praga
               biológico              da cultura

parasitóides

                                      GMO ERA Project
Redução da Polinização

Algumas culturas necessitam
de polinização animal


                                              Menor
   Redução de                  Redução      produção
   polinização                polinização
                                            da cultura




                                            GMO ERA Project
Análise de Risco Ambiental


 Como avaliar efeitos potenciais
    adversos de OGM na
       Biodiversidade?



                               GMO ERA Project
                                GMO ERA Project
Identificação do perigo
              Formulação do problema


            Avaliação          Avaliação    Avaliação
           da exposição        do efeito     do risco

                   Caracterização
                      do risco


                   Estratégias de
Manejo             manejo do risco
do risco
                   Monitoramento            EPA 1998
                                            EU 2002
                    e Avaliação
                                           GMO ERA Project
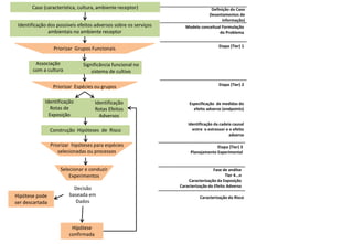
Caso (característica, cultura, ambiente receptor)                           Definição do Caso
                                                                                  (levantamentos de
                                                                                         informação)
 Identificação dos possíveis efeitos adversos sobre os serviços      Modelo conceitual Formulação
               ambientais no ambiente receptor                                       do Problema


                                                                                       Etapa (Tier) 1
                  Priorizar Grupos Funcionais

         Associação            Significância funcional no
        com a cultura              sistema de cultivo

                                                                                       Etapa (Tier) 2
                  Priorizar Espécies ou grupos

             Identificação            Identificação                    Especificação de medidas do
                Rotas de              Rotas Efeitos                      efeito adverso (endpoints)
               Exposição                Adversos
                                                                      Identificação da cadeia causal
                 Construção Hipóteses de Risco                          entre o estressor e o efeito
                                                                                            adverso

                 Priorizar hipóteses para espécies                                  Etapa (Tier) 3
                     selecionadas ou processos                         Planejamento Experimental


                     Selecionar e conduzir                                         Fase de análise
                         Experimentos                                                     Tier 4...n
                                                                      Caracterização da Exposição
                                                                  Caracterização do Efeito Adverso
                           Decisão
Hipótese pode            baseada em                                          Caracterização do Risco
ser descartada              Dados



                          Hipótese
                         confirmada
Caso (característica, cultura, ambiente receptor)                 Definição do Caso
                                                                       (levantamentos de
                                                                              informação)

Identificação dos possíveis efeitos adversos sobre os serviços
              ambientais no ambiente receptor                         Modelo conceitual
                       Definição do Caso                         Formulação do Problema

                (levantamentos de informação)
                Priorizar Grupos Funcionais                                Etapa (Tier) 1




         Associação         Significância funcional no
        com a cultura           sistema de cultivo
Definição de ‘caso’

De acordo com as recomendações do
Protocolo de Cartagena Protocol

    - organismo (e a sua biologia)
    - característica (efeito intencional)
    - ambiente receptor (uso intencional)



                                   GMO ERA Project
Exemplo de um ‘caso’: algodão Bt

Organismo: algodão (anual, herbáceo, floração, produto
coletado: frutos)

Característica / Efeito intencional:          expressão da toxina
Bt / resistência contra pragas alvo


Ambiente receptor / uso intencional:
3 principais regiões no Brasil:
    NE – Caatinga / propriedades pequenas, baixo input, agricultura
    de subsistência
    CO - Cerrado / grandes propriedades, alto input, cash cropping
    Centro-Sul – Floresta tropical / pequenas propriedades, alto
    input, cash cropping

                                                       GMO ERA Project
Escolhendo grupos funcionais
     importantes com base no caso
–    Fenótipo, tipo de característica
–    Cultura
–    Ambiente receptor



    Categorias Funcionais e relação
         com os efeitos adversos
                potenciais
           (ex. Algodão Bt)

                                        GMO ERA Project
Caso exemplo – Algodão Bt no Brasil
Critério                 Caracteristicas            Função ecológica            Tipo de organismo
                                                    associada / prática         afetado (grupo) /
                                                    agronômica                  processo(s)
I. Crultura (biologia)

Tipo de reprodução?      Alógama/autogama, flores   Pollinizaçãot, herbivoria   Visitantes florais e
                                                    de partes reprodutivas      polinizadores
                         Sementes (multiplicação    (Semente) herbivoria/       Predadores de sementes
                         por sementes               produção de sementes
                         certificadas?)
Estágios de              Mudas                      Competiçào plantas,         Plantas invasoras,
desenvolviemnto                                     patogenos                   doenças
sensíveis? Fatores?
Susceptibilidade para    Sim, doenças fungicas,     Patologia de plantas        fitopatógenos
doençaas?                bacterianas e viroses


Simbiose com fixadores   Não                                    ---                          ---
de nitrogenio?

São esperados            Raízes, pólen e nectar     Biota da Rhizosfera e        Biota de solo, visitantes
exudados e secreções                                Mycorrhiza, Nectar e                  florais
em partes da planta?                                polen como recurso
                                                    alimentar
Case example - Bt-cotton in Brazil

Main Criteria               Characteristics                Associated ecological     Type of affected
                                                           function / agricultural   organism (group) /
                                                           practice                  process(es)
I. Crop (biology) cont’d

Input routes of
transgenic plant parts
and transgene products

What plant residues are     Some leaf, flower, stem        Plant material            Detrivores (macro- and
expected/ in what           and root material, pollen in   decomposition, nutrient   microorganisms)
quantities before           small quantities               recycling
harvest?
What plant residues are     Large quantities of roots,     Plant material            Detrivores (macro- and
expected/ in what           leaves and stems               decomposition, nutrient   microorganisms)
quantities after harvest?                                  recycling
Case example - Bt-cotton in Brazil
Main Criteria               Characteristics              Associated ecological      Type of affected
                                                         function / agricultural    organism (group) /
                                                         practice                   process(es)
II. Trait - intended effect

Novel transgene product     Yes, Bt-based insecticidal   Herbivory of non-target    Non-target herbivores,
expressed? If yes, which    toxins.                      pests                      including other pests, farm
type? Intended effect?      Protection against target                               animals, wild animals
                            Lepidoptera pests
Metabolites eliminated or   No                                       ---                        ---
reduced?
Metabolites increased?      No                                       ---                        ---

Application of              No                                       ---                        ---
corresponding chemical
required? If yes, which?

Antibiotic resistance       No                                       ---                        ---
present? If yes, which?

Other relevant              Regulatory elements,         Horizontal gene transfer   Relevant microbes?
transgenes present? If      promotors and terminators
yes, which?
Case example - Bt-cotton in Brazil

Main Criteria               Characteristics               Associated ecological      Type of affected
                                                          function / agricultural    organism (group) /
                                                          practice                   process(es)
III. Receiving environment - intended use: Farming system(s) per region

Intended/anticipated        NE: small scale               Area under cotton          Cotton production
scale of release?           CW: large scale               production                 processes
                            South: large scale
Intensification enhanced,   NE: possibly little           More and larger            Cotton production
reduced or unaffected?      enhanced                      monocultures               processes
                            CW & South: enhance
How many crop               NE: 2-3? All year round       Crop rotation,             Weeds, diseases, pests as
production cycles?          CW (1?); South: (1?)          intercropping              result of altered cotton
                                                                                     production
Crop production?            NE: subsistence, low input    Changes of pests and       Weeds, diseases, pests as
Intensive to subsistence    CW & South: industrial,       diseases due to            result of altered cotton
                            high input                    intensification            production: possibly
                                                                                     reduced crop rotation,
                                                                                     intercropping, etc.


Farming practise            NE: low-chemical input,       Changes in chemical pest   Secondary non-target
Chemical intensive,         some organic                  management, driven by      pests, possible
integrated, organic?        CW and South: high            non-target pests           interactions with diseases
                            chemical input, very little                              and their insect vectors
                            organic
Case example - Bt-cotton in Brazil


Main Criteria              Characteristics           Associated ecological       Type of affected
                                                     function / agricultural     organism (group) /
                                                     practice                    process(es)
III. Receiving environment - intended use: b) Farming system(s) per region - cont’d

Expanding production       No?                                   ---                        ---
zones? If yes, to what
degree?
Replacing other crops      No?                                   ---                        ---
(loss, shift, addition)?
Use of harvested           Fiber = textiles          Wild and domesticated       Farm animals
products?                  Live plant residues =     grazers                     Wild animals
                           animal grazing?
                           Seeds = oil, feed?
Recycling of plant         Press cakes from seeds    Compost of plant residues   Compost and dung macro-
residues after use?        Dung from Bt-cotton fed   and dung                    and micro-organims
                           animals
Case example - Bt-cotton in Brazil

Main Criteria             Characteristics   Associated ecological         Type of affected
                                            function / agricultural       organism (group) /
                                            practice                      process(es)
III. Receiving environment - intended use: Local conditions

Soil types                NE: ???           Organic matter                Macro-, meso- and micro-
(heavy to light)?         CW: ???           decomposition, soil           decomposers
                          South: ???        moisture retention capacity   Soil macro-organisms
                                                                          influencing soil water
                                                                          household
                                            Region-specific, soil-borne   Nematodes, fungi, etc.
                                            diseases and pests

Organic matter content    NE: ???           Degradation of plant          Decomposers and
(high to low)?            CW: ???           material containing           mineralizers (micro-,
                          South: ???        insecticidal compounds,       meso-, and macro-
                                            mineralisation, nutrient      organisms)
                                            recycling
Prone for soil erosion?   NE: No?                       ---                           ---
                          CW: No?
                          South: No?
Caso exemplo – Algodão Bt no Brasil
Criterio                 Caracteristicas              Função ecologica           Tipo de organismos
                                                      associada/ prática         afetado (grupo) /
                                                      agronômica                 processo(s)
III. Ambiente receptor – Uso pretendido: Região

Regiões produtoras?      NE (Caatinga, mata           NE: tropical ecosystem     Região especifica
                         úmida), CO (Cerrado),        functions                  (processos e biota locais)
                         Sul/Sudeste (floresta        CW & South: subtropical
                         tropical)                    and steppe ecosystem
                                                      functions


Estrutura da paisagem?   NE: hilly terrain?           Scale of production,       Region-specific biota
Fragmentad, uniform      CO: flat plains, highland    intensification of
plana, mountanhnoso, ,   S/SE flat plains, lowland?   production
etc.
Impacto dos tipos        NW: Tropical                 Length of production       Organisms associated with
climaticos na produção   CO & S/SE: subtropical       season - exposure to Bt-   altered production cycles
do OGM?                                               toxin
Tropical, temperado..
Algodão Bt



                          Cultura ↓



                                      Sol0



                                                  Outras


                                                            Valor


                                                                         Valor


                                                                                     Qualid

                                                                                              humana↑
                                                                                              Saude
Efeito Adverso →




                                      funções ↓


                                                  econ. ↓



                                                            Cultural ↓


                                                                         consrv. ↑


                                                                                     amb ↓
                                                    ativ.
Grupos Funcionais
Herbivoros praga           X             X          X
Predadores/Parasitóides    X
Polinizadores              X                        X                       X
Decompositores do solo     X             X                                             X
Espécies ameaçadas                                                          X
Doença de plantas          X
A. Grupos Funcionais

          Vietnam – algodão Bt
Antropocêntrico:      Ecológico:
                                     (1) herbivoria
(1) pragas / pragas potenciais
                                     (2) consumidores secundários
(2) inimigos naturais (predadores,
   parasitóides, parasitos)          (3) polinizadores
(3) patógenos de plantas             (4) dispersores de sementes
(4) ervas daninhas                   (5) decompositores de matéria
                                        orgânica
(5) espécies raras ou ameaçadas
                                     (6) doenças de plantas
(6) espécies economicamente
   exploradas                        (7) plantas invasoras e competidoras
(7) espécies de valor social ou      (8) funções do ecossisstema solo
   cultural                          (9) detritivoria
                                     (10) espécies com função ecológica
                                        desconhecida

GMO ERA Project
A. Grupos Funcionais

            Brasil – Algodão Bt
 Antropocêntrico:       Ecológico:
                                     (1) herbivoria
(1) pragas / pragas potenciais
                                     (2) consumidores secundários
(2) inimigos naturais (predadores,
   parasitóides, parasitos)          (3) polinizadores
(3) patógenos de plantas             (4) dispersores de sementes
(4) ervas daninhas                   (5) decompositores de matéria
                                        orgânica
(5) espécies raras ou ameaçadas
                                     (6) doenças de plantas
(6) espécies economicamente
   exploradas                        (7) plantas invasoras e competidoras
(7) espécies de valor social ou      (8) funções do ecossisstema solo
   cultural                          (9) detritivoria
                                     (10) espécies com função ecológica
                                        desconhecida

GMO ERA Project
Seleção de grupos funcionais:

  – Associação de efeitos adversos e funções
  – Priorização de grupos funcionais –
    considerando valores (negociação e consenso):
    e características agronômicas
  – “Endpoint” para grupos não selecionados




                                       GMO ERA Project
Caso (característica, cultura, ambiente receptor)                           Definição do Caso
                                                                                  (levantamentos de
                                                                                         informação)
 Identificação dos possíveis efeitos adversos sobre os serviços      Modelo conceitual Formulação
               ambientais no ambiente receptor                                       do Problema


                                                                                       Etapa (Tier) 1
                  Priorizar Grupos Funcionais

         Associação            Significância funcional no
        com a cultura              sistema de cultivo

                                                                                       Etapa (Tier) 2
                  Priorizar Espécies ou grupos

             Identificação            Identificação                    Especificação de medidas do
                Rotas de              Rotas Efeitos                      efeito adverso (endpoints)
               Exposição                Adversos
                                                                      Identificação da cadeia causal
                 Construção Hipóteses de Risco                          entre o estressor e o efeito
                                                                                            adverso

                 Priorizar hipóteses para espécies                                  Etapa (Tier) 3
                     selecionadas ou processos                         Planejamento Experimental


                     Selecionar e conduzir                                         Fase de análise
                         Experimentos                                                     Tier 4...n
                                                                      Caracterização da Exposição
                                                                  Caracterização do Efeito Adverso
                           Decisão
Hipótese pode            baseada em                                          Caracterização do Risco
ser descartada              Dados



                          Hipótese
                         confirmada
A Case Study of Bt
  Maize in Kenya
 Edited by A. Hilbeck and D.A.
    Andow. CABI 2004.




 GMO ERA Project
 www.gmo-guidelines.info


                                 GMO ERA Project
Methodologies for
  Assessing Bt Cotton
  in Brazil

  Edited by A. Hilbeck, D.A.
  Andow and E.M.G. Fontes.
  CABI 2006.


  GMO ERA Project
  www.gmo-guidelines.info


                               GMO ERA Project
Edison R. Sujii
                  e.mail: edison.sujii@embrapa .br




Carmen S. Soares Pires
Debora Pires

Edison sujii impacto a biodiversidade e sa

  • 1.
    Impacto à Biodiversidadee Serviços Ambientais Edison R. Sujii edison.sujii@embrapa.br
  • 2.
    O que éa Biodiversidade? VIDA NO PLANETA 1,5 milhões de espécies conhecidas Estimativas:  Eucariotos:  5 a 7 milhões espécies  Procariotos:  30 milhões ou mais? Zingler
  • 3.
    Biodiversidade Principais grupos de organismos 250 mil 750 mil 50 mil 30 mil 125 mil Fonte: Q.D. Wheeler. 1990. Ann. Entomol. Soc. Am. 83:1031-47
  • 4.
    Biodiversidade Diversidades locais formam mosaicos de biodiversidade nas paisagens Diversidade: Α (alfa), Β (beta) e Γ (gama)
  • 5.
    Importância da biodiversidade Benefícios  Diretos  Indiretos  Base para atividades GMO ERA Project
  • 6.
    Biodiversidade Benefícios Diretos (Provimento derecursos):  alimento e fibras  materiais de construção e abrigo  medicamentos GMO ERA Project
  • 7.
    Biodiversidade Benefícios Indiretos: (Sistema Suporte da vida no planeta)  Conversão da luz solar em carboidratos  Reciclagem de nutrientes  Manutenção da mistura de gases na atmosfera  Geração e manutenção de solos  Controle de populações  Polinização e dispersão GMO ERA Project
  • 8.
    Biodiversidade Base dasAtividades:  Agrícola  Pecuária  Pesqueira  Florestal  Bioprospecção (substâncias e genes) GMO ERA Project
  • 9.
    Biodiversidade Possui um valorintrínseco: - fornecedora de recursos biológicos, - exerce funções ecológicas prestadora de serviços do ecossistema (ambientais) vitais para a sustentação dos sistemas biológicos. GMO ERA Project
  • 10.
    Biodiversidade - Funções produção primária herbivoria consumidores secundários polinizadores dispersores de sementes plantas invasoras e competidoras doenças de plantas detritivoria decompositores de matéria orgânica fixação biológica de N Coffee Co. outras funções do ecossisstema solo GMO ERA Project
  • 11.
    Valor da Biodiversidade Essereconhecimento está expresso Formalmente - Convenção da Diversidade Biológica – CDB e Agenda 21 Informalmente - Manifestações públicas de caráter conservacionista da população. Demanda por tecnologias e produtos “verdes”, GMO ERA Project
  • 12.
    Uso de recursosnaturais últimos 50 Anos  25% do solo superficial da terra foi perdido  20% das terras agricultáveis indisponíveis  15% de aumento de CO2 na atmosfera  7 a 8 % de perda da camada de Ozônio  Biodiversidade Dramática taxa de extinções biológicas GMO ERA Project
  • 13.
  • 14.
    Butchart, et al.2010. Global Biodiversity: Indicators of Recent Declines. Science 328, 1164 GMO ERA Project
  • 15.
  • 16.
    Que fatores estãocausando a taxa acelerada de extinção de espécies observada? GMO ERA Project
  • 17.
    Fatores de Riscoa Biodiversidade  Destruição e fragmentação de habitats  Poluição e degradação de habitats  Super exploração de espécies  Efeitos Secundários de Extinções Locais (simplificação de habitats)  Introdução de animais e plantas exóticos em novos habitats GMO ERA Project
  • 18.
    Introdução de OrganismosExóticos em Novos Habitats 1. Acidental de organismos indesejáveis 2. Intencional de organismos úteis 2.1. Introdução no meio ambiente de Organismos Modificados Geneticamente (OGM) GMO ERA Project
  • 19.
    Efeitos adversos sobrea biodiversidade • Por quê avaliar potenciais efeitos adversos de OGMs sobre a biodiversidade? OGM = Organismo Geneticamente Modificado GMO ERA Project
  • 20.
    OGM têm potencialpara afetar organismos alvo e não-alvo da tecnologia GMO ERA Project
  • 21.
    Organismos não-alvo Espécies/organismos quenão são alvo da modificação genética introduzida na cultura GMO ERA Project
  • 22.
    Quais são organismosou espécies alvo (EA)? Quais são organismos ou espécies não-alvo (ENA)? Traça da Batata Bt batata Cry1Ab EA Alvo Besouro do Colorado Não-alvo GMO ERA Project
  • 23.
    Quais são organismosou espécies alvo (EA)? Quais são organismos ou espécies não-alvo (ENA)? Traça da batata Beringela Bt Cry3Bb EA Besouro do Colorado Alvo Não-Alvo GMO ERA Project
  • 24.
    Quais são organismosou espécies alvo (EA)? Quais são organismos ou espécies não-alvo (ENA)? Cultura1 Traça da Batata Bt batata Cry1Ab EA ENA Alvo Cultura 2 ENA Beringela Bt Cry3Bb EA Besouro do Colorado Alvo Não-alvo GMO ERA Project
  • 25.
    Efeitos adversos nabiodiversidade • OGMs podem causar efeitos adversos ao ambiente quando: – Existe experiência limitada da combinação entre a característica introduzida e a cultura; – A planta GM pode proliferar e dispersar sem a intervenção humana; – É possível ocorrer troca de genes entre a planta transformada e espécies ou raça não domesticadas; – A característica inserida confere vantagem adaptativa para a planta GM. Snow et al. (2005) Ecological Applications - position paper of the Ecological Society of America
  • 26.
    Efeitos adversos nabiodiversidade • Como plantas geneticamente modificadas afetam de modo adverso a biodiversidade? – Novas pragas – Mudança no status de pragas – Danos aos serviços do ecossistema – Perda de espécies de valor cultural ou importância para conservatção – Extinção local de espécies não-alvo GMO ERA Project
  • 27.
    Novas pragas Inseticida não- seletivo Pragas priimária Algodoeiro Praga secundária
  • 28.
    Pragas não-alvo: podemlevar à mudança de status de pragas secundárias (ex: café) Predador Inseticida de praga secundária Praga primária: Planta de café Praga secundária: ácaro minador
  • 29.
    Promotores de crescimento Relações mutualísticas ou simbióticas • Contribuem para aumento de produtividade • Protege a planta contra pragas • Aumenta a tolerância a estresses abióticos 1. Leguminosas e Rhizobium (bactéria) - fixação simbiótica de N 2. Plantas e bactérias endofíticas - fixação de N 3. Mycorrhizae - melhora disponibilização de nutrientes e eficiência de uso 4. Bactérias e fungos em raizes, folhas, hastes; bactérias de rizosfera: protegem contra doenças e potencializam a tolerância a estresses abióticos - Pseudomonas and Azospirillum 5. Nematóides benéficos: artigo da Nature - “Recruitment of entomopathogenic nematodes by insect-damaged maize roots” GMO ERA Project
  • 30.
    Polinizadores • Importância dospolinizadores em sistemas naturais e agrícolas (maracujá, cucurbitáceas, caju) • Declínio (crise de polinizadores) em sistemas naturais e agrícolas devido ao desmatamento, fragmentação de habitats, introdução de espécies exóticas e práticas agrícolas inadequadas - espécies selvagens de polinizadores GMO ERA Project
  • 31.
    Espécies valorizadas - Espéciescom valor para a sociedade - Pode incluir valores culturais, econômicos, religiosos, estéticos, conservacionistas. Exemplos: - valor cultural e estético: borboleta Monarca na América do Norte - Valor econômico e cultural: abelha melífera européia
  • 32.
    Valor para conservação Verificar requerimentos legais locais • Raras, ameaçadas de extinção • Decrescente em abundância em ambientes agrícolas
  • 33.
    Exemplo Valor para conservação: Ensaios de campo em escala de propriedades: Financiado e conduzido como resultado da preocupação com as populações de aves que se alimentam de insetos e sementes de plantas daninhas que ocorrem em lavouras. Populações declinaram rapidamente durante os últimos 30 anos no Reino Unido
  • 34.
    Hora do pãode queijo!
  • 35.
    Biodiversidade Como avaliar efeitospotenciais adversos de OGM na Biodiversidade? Escolha de funções ecológicas e serviços do ecossistema GMO ERA Project
  • 36.
    Convenção da DiversidadeBiológica • A economia verde no contexto do desenvolvimento sustentável e da erradicação da pobreza.
  • 37.
    Biodiversidade Possui um valorintrínseco: - fornecedora de recursos biológicos, - exerce funções ecológicas prestadora de serviços vitais para a sustentação dos sistemas biológicos. GMO ERA Project
  • 38.
    Agenda 21: A Biotecnologiaproporcionará benefícios máximos se existirem protocolos de avaliação da Biossegurança Protocolo de Cartagena - Biosegurança: Avaliação de risco de OGMs deve ser transparente e em bases científicas GMO ERA Project
  • 39.
    Protocolo de Biossegurançade Cartagena (2001) Principios gerais para análise de risco • Base científica • Aberto, transparente e documentado • Caso-a-caso (característica-cultura-ambiente receptor) • Sistemático – estruturado com enfoque passo-a-passo • Processo sequencial (Iterativo) • Efeitos adversos (diretos e indiretos, imediatos e retardados)
  • 40.
    Necessidade de avaliaro risco de OGMs sobre a Biodiversidade? Efeitos Adversos Potenciais • Novas pragas • Mudança no status das pragas atuais • Danos aos serviços dos ecossistemas • Perda de espécies de interesse cultural e conservacionista • Extinção local de espécies não-alvo GMO ERA Project
  • 41.
    Requerimentos Legais WTO –International Plant Protection Convention “Requer uma análise de risco com base científica para tomar qualquer iniciativa de restrição de comércio internacional” “efeitos diretos e indiretos nas plantas e seus produtos” Efeitos são consequencias econömicas (inclusive consequencias ambientais) na área analisada”. Inclui effeitos na produtividade e qualidade, custos de produção ou demandas de insumos, etc. GMO ERA Project
  • 42.
    Requerimentos Legais Decisão (002/623/EC) ”oobjetivo de uma ARA é … baseado em estudos caso a caso... identificar e avaliar potenciais efeitos dversos…diretos ou indiretos… imediatos ou retardados…” GMO ERA Project
  • 43.
    CTNBio, Resolução Normativanº 5, de 12 de março de 2008: “Dispõe sobre normas para liberação comercial de Organismos Geneticamente Modificados e seus derivados.” Art. 6º. Para efeitos desta Resolução Normativa considera-se: I – avaliação de risco: combinação de procedimentos ou métodos, por meio dos quais se avaliam, caso a caso, os potenciais efeitos da liberação comercial do OGM e seus derivados sobre o ambiente e a saúde humana e animal. II – organismo: toda entidade biológica capaz de reproduzir ou transferir material genético, inclusive vírus e outras classes que venham a ser conhecidas;
  • 44.
    CTNBio, Resolução Normativanº 5, de 12 de março de 2008: “Dispõe sobre normas para liberação comercial de Organismos Geneticamente Modificados e seus derivados.” ANEXO IV AVALIAÇÃO DE RISCO AO MEIO AMBIENTE (A)PLANTAS “3. os possíveis efeitos em organismos indicadores relevantes (simbiontes, predadores, polinizadores, parasitas ou competidores do OGM) nos ecossistemas onde se pretende efetuar o seu cultivo, em comparação com o organismo parental do OGM em um sistema de produção convencional;” Quais organismos indicadores? Como selecionar esses organismos?
  • 45.
    Biodiversidade Como avaliar efeitospotenciais adversos de OGM na Biodiversidade? GMO ERA Project
  • 46.
    Estratégias para avaliarriscos a organismos não alvo e a biodiversidade GMO ERA Project
  • 47.
    Estratégias gerais: 1. “Biodiversidade” Uso no final 2. Espécies Desvantagens Vantagens • Dificuldade para definir • Direta e medir a • Potencialmente “Biodiversidade” completa • Estudos de campo em • Aparentemente extensas áreas abrangente • Não permite avaliar os riscos na fase inicial de testes OGM GMO ERA Project
  • 48.
    Estratégias gerais: 1. “Biodiversidade” Uso no final 2. Espécies Uso no início Vantagens Desvantagens • Pode ser feito no lab • Epécies não são caso- ou campo específicas • Pode ser usado em • Espécies são avaliações iniciais indicadores “pobres” • Metodologias estão • Inferências algumas prontamente vezes impróprias disponíveis • Fácil usar métodos inadequados GMO ERA Project
  • 49.
    Conclusão: O uso deenfoque baseado em espécies é necessário para avaliar os riscos potenciais de OGMs sobre a biodiversidade. O enfoque de biodiversidade pode ser complementar caso necessário. GMO ERA Project
  • 50.
    Limitações para oPrincipal Modelo Alternativo Modelo Ecotoxicológico • Espécies indicadoras •Não é caso-a-caso universais •Extrapolação espécies •Não tem base empírica Resultados: ou teórica •Toxicidade aguda •Liberação contínua •Inacurada para exposição crônica Metodologia: •Não é uma única •Resposta a dose substância química Andow and Hilbeck 2004 BioScience
  • 51.
    Biodiversidade no agroecossistema Fragmentos de vegetação Cultura nativa Campos marginais Aquática: nascentes, ribeirões, lagos Outras culturas e pastos Solo
  • 52.
    Muito complexa paraavaliação direta >600 espécies não-alvo de artropódes Milhares de espécies?
  • 53.
  • 54.
    Monocultura do milho(EUA) >600 espécies não-alvo Monocultura do arroz (Japão) >800 espécies não-alvo (incluindo espécies ameaçadas) Monocultura Algodão (Brasil) estimativas de >800 espécies não-alvo Espécies demais para avaliar todas GMO ERA Project
  • 55.
    Serviços do ecossistema/ funções ecológicas • Inimigos Naturais • Herbivoros não-alvo Espéciesde Criação Perda de Degradação • Polinizadores Ameaçadas novas pragas Serviços dos solos • Aves e Mamíferos Ecológicos • Solos • Espécies de interesse conservacionista ou cultural Centenas de possíveis efeitos sobre espécies GMO ERA Project
  • 56.
    Definição de umafunção ecológica: Uma série ou ciclo de processos biológicos, físicos e químicos que ocorre em um ecossistema E.g. polinização, fixação biológica de nitrogênio. Porque trabalhar com funções ecológicas? - Quando espécies individuais são desconhecidas (ex. Microrganismos de solo) - Quando um número muito grande de espécies mais ou menos conhecidas exercem a mesma função ecológica GMO ERA Project
  • 57.
    Fase 1. ClassificaçãoFuncional • Não requer informação sobre a planta transgênica, exceto a espécie da cultura considerada • Esse passo é caso específico pois particulariza o agro-ecossistema da cultura que está sendo analisada • Simplifica a complexidade do problema de forma consistente com a teoria ecológica GMO ERA Project
  • 58.
    A. Grupos Funcionais Antropocêntrico: Ecológico: (1) herbivoria (1) pragas / pragas potenciais (2) consumidores secundários (2) inimigos naturais (predadores, parasitóides, (3) polinizadores parasitos) (4) dispersores de sementes (3) patógenos de plantas (5) decompositores de matéria (4) ervas daninhas orgânica (5) espécies raras ou ameaçadas (6) doenças de plantas (6) espécies economicamente (7) plantas invasoras e exploradas competidoras (7) espécies de valor social ou (8) funções do ecossisstema solo cultural (9) detritivoria (10) espécies com função ecológica desconhecida GMO ERA Project
  • 59.
    Relacionando Grupo Funcional com Efeito Adverso Muitas rotas causais podem levar ao mesmo efeito adverso  Grupos funcionais ajudam a separar as rotas  Exemplo: efeitos adverseos na produção de uma cultura GMO ERA Project
  • 60.
    Aumento de pragas Aumento de insetos praga Menor Aumento produção Fitopatógenos da cultura Plantas invasoras GMO ERA Project
  • 61.
    Falha do controlebiológico Menos Predadores Menor Menos Pest produção Parasitóides Outbreak da cultura Menos patógenos GMO ERA Project
  • 62.
    Grupos funcionais paraseparar rotas Grupo Função Efeito funcional ecológica adverso patógenos Falha do Menor Aumento predadores controle produção Praga biológico da cultura parasitóides GMO ERA Project
  • 63.
    Redução da Polinização Algumasculturas necessitam de polinização animal Menor Redução de Redução produção polinização polinização da cultura GMO ERA Project
  • 64.
    Análise de RiscoAmbiental Como avaliar efeitos potenciais adversos de OGM na Biodiversidade? GMO ERA Project GMO ERA Project
  • 65.
    Identificação do perigo Formulação do problema Avaliação Avaliação Avaliação da exposição do efeito do risco Caracterização do risco Estratégias de Manejo manejo do risco do risco Monitoramento EPA 1998 EU 2002 e Avaliação GMO ERA Project
  • 66.
    Caso (característica, cultura,ambiente receptor) Definição do Caso (levantamentos de informação) Identificação dos possíveis efeitos adversos sobre os serviços Modelo conceitual Formulação ambientais no ambiente receptor do Problema Etapa (Tier) 1 Priorizar Grupos Funcionais Associação Significância funcional no com a cultura sistema de cultivo Etapa (Tier) 2 Priorizar Espécies ou grupos Identificação Identificação Especificação de medidas do Rotas de Rotas Efeitos efeito adverso (endpoints) Exposição Adversos Identificação da cadeia causal Construção Hipóteses de Risco entre o estressor e o efeito adverso Priorizar hipóteses para espécies Etapa (Tier) 3 selecionadas ou processos Planejamento Experimental Selecionar e conduzir Fase de análise Experimentos Tier 4...n Caracterização da Exposição Caracterização do Efeito Adverso Decisão Hipótese pode baseada em Caracterização do Risco ser descartada Dados Hipótese confirmada
  • 67.
    Caso (característica, cultura,ambiente receptor) Definição do Caso (levantamentos de informação) Identificação dos possíveis efeitos adversos sobre os serviços ambientais no ambiente receptor Modelo conceitual Definição do Caso Formulação do Problema (levantamentos de informação) Priorizar Grupos Funcionais Etapa (Tier) 1 Associação Significância funcional no com a cultura sistema de cultivo
  • 68.
    Definição de ‘caso’ Deacordo com as recomendações do Protocolo de Cartagena Protocol - organismo (e a sua biologia) - característica (efeito intencional) - ambiente receptor (uso intencional) GMO ERA Project
  • 69.
    Exemplo de um‘caso’: algodão Bt Organismo: algodão (anual, herbáceo, floração, produto coletado: frutos) Característica / Efeito intencional: expressão da toxina Bt / resistência contra pragas alvo Ambiente receptor / uso intencional: 3 principais regiões no Brasil: NE – Caatinga / propriedades pequenas, baixo input, agricultura de subsistência CO - Cerrado / grandes propriedades, alto input, cash cropping Centro-Sul – Floresta tropical / pequenas propriedades, alto input, cash cropping GMO ERA Project
  • 70.
    Escolhendo grupos funcionais importantes com base no caso – Fenótipo, tipo de característica – Cultura – Ambiente receptor Categorias Funcionais e relação com os efeitos adversos potenciais (ex. Algodão Bt) GMO ERA Project
  • 71.
    Caso exemplo –Algodão Bt no Brasil Critério Caracteristicas Função ecológica Tipo de organismo associada / prática afetado (grupo) / agronômica processo(s) I. Crultura (biologia) Tipo de reprodução? Alógama/autogama, flores Pollinizaçãot, herbivoria Visitantes florais e de partes reprodutivas polinizadores Sementes (multiplicação (Semente) herbivoria/ Predadores de sementes por sementes produção de sementes certificadas?) Estágios de Mudas Competiçào plantas, Plantas invasoras, desenvolviemnto patogenos doenças sensíveis? Fatores? Susceptibilidade para Sim, doenças fungicas, Patologia de plantas fitopatógenos doençaas? bacterianas e viroses Simbiose com fixadores Não --- --- de nitrogenio? São esperados Raízes, pólen e nectar Biota da Rhizosfera e Biota de solo, visitantes exudados e secreções Mycorrhiza, Nectar e florais em partes da planta? polen como recurso alimentar
  • 72.
    Case example -Bt-cotton in Brazil Main Criteria Characteristics Associated ecological Type of affected function / agricultural organism (group) / practice process(es) I. Crop (biology) cont’d Input routes of transgenic plant parts and transgene products What plant residues are Some leaf, flower, stem Plant material Detrivores (macro- and expected/ in what and root material, pollen in decomposition, nutrient microorganisms) quantities before small quantities recycling harvest? What plant residues are Large quantities of roots, Plant material Detrivores (macro- and expected/ in what leaves and stems decomposition, nutrient microorganisms) quantities after harvest? recycling
  • 73.
    Case example -Bt-cotton in Brazil Main Criteria Characteristics Associated ecological Type of affected function / agricultural organism (group) / practice process(es) II. Trait - intended effect Novel transgene product Yes, Bt-based insecticidal Herbivory of non-target Non-target herbivores, expressed? If yes, which toxins. pests including other pests, farm type? Intended effect? Protection against target animals, wild animals Lepidoptera pests Metabolites eliminated or No --- --- reduced? Metabolites increased? No --- --- Application of No --- --- corresponding chemical required? If yes, which? Antibiotic resistance No --- --- present? If yes, which? Other relevant Regulatory elements, Horizontal gene transfer Relevant microbes? transgenes present? If promotors and terminators yes, which?
  • 74.
    Case example -Bt-cotton in Brazil Main Criteria Characteristics Associated ecological Type of affected function / agricultural organism (group) / practice process(es) III. Receiving environment - intended use: Farming system(s) per region Intended/anticipated NE: small scale Area under cotton Cotton production scale of release? CW: large scale production processes South: large scale Intensification enhanced, NE: possibly little More and larger Cotton production reduced or unaffected? enhanced monocultures processes CW & South: enhance How many crop NE: 2-3? All year round Crop rotation, Weeds, diseases, pests as production cycles? CW (1?); South: (1?) intercropping result of altered cotton production Crop production? NE: subsistence, low input Changes of pests and Weeds, diseases, pests as Intensive to subsistence CW & South: industrial, diseases due to result of altered cotton high input intensification production: possibly reduced crop rotation, intercropping, etc. Farming practise NE: low-chemical input, Changes in chemical pest Secondary non-target Chemical intensive, some organic management, driven by pests, possible integrated, organic? CW and South: high non-target pests interactions with diseases chemical input, very little and their insect vectors organic
  • 75.
    Case example -Bt-cotton in Brazil Main Criteria Characteristics Associated ecological Type of affected function / agricultural organism (group) / practice process(es) III. Receiving environment - intended use: b) Farming system(s) per region - cont’d Expanding production No? --- --- zones? If yes, to what degree? Replacing other crops No? --- --- (loss, shift, addition)? Use of harvested Fiber = textiles Wild and domesticated Farm animals products? Live plant residues = grazers Wild animals animal grazing? Seeds = oil, feed? Recycling of plant Press cakes from seeds Compost of plant residues Compost and dung macro- residues after use? Dung from Bt-cotton fed and dung and micro-organims animals
  • 76.
    Case example -Bt-cotton in Brazil Main Criteria Characteristics Associated ecological Type of affected function / agricultural organism (group) / practice process(es) III. Receiving environment - intended use: Local conditions Soil types NE: ??? Organic matter Macro-, meso- and micro- (heavy to light)? CW: ??? decomposition, soil decomposers South: ??? moisture retention capacity Soil macro-organisms influencing soil water household Region-specific, soil-borne Nematodes, fungi, etc. diseases and pests Organic matter content NE: ??? Degradation of plant Decomposers and (high to low)? CW: ??? material containing mineralizers (micro-, South: ??? insecticidal compounds, meso-, and macro- mineralisation, nutrient organisms) recycling Prone for soil erosion? NE: No? --- --- CW: No? South: No?
  • 77.
    Caso exemplo –Algodão Bt no Brasil Criterio Caracteristicas Função ecologica Tipo de organismos associada/ prática afetado (grupo) / agronômica processo(s) III. Ambiente receptor – Uso pretendido: Região Regiões produtoras? NE (Caatinga, mata NE: tropical ecosystem Região especifica úmida), CO (Cerrado), functions (processos e biota locais) Sul/Sudeste (floresta CW & South: subtropical tropical) and steppe ecosystem functions Estrutura da paisagem? NE: hilly terrain? Scale of production, Region-specific biota Fragmentad, uniform CO: flat plains, highland intensification of plana, mountanhnoso, , S/SE flat plains, lowland? production etc. Impacto dos tipos NW: Tropical Length of production Organisms associated with climaticos na produção CO & S/SE: subtropical season - exposure to Bt- altered production cycles do OGM? toxin Tropical, temperado..
  • 78.
    Algodão Bt Cultura ↓ Sol0 Outras Valor Valor Qualid humana↑ Saude Efeito Adverso → funções ↓ econ. ↓ Cultural ↓ consrv. ↑ amb ↓ ativ. Grupos Funcionais Herbivoros praga X X X Predadores/Parasitóides X Polinizadores X X X Decompositores do solo X X X Espécies ameaçadas X Doença de plantas X
  • 79.
    A. Grupos Funcionais Vietnam – algodão Bt Antropocêntrico: Ecológico: (1) herbivoria (1) pragas / pragas potenciais (2) consumidores secundários (2) inimigos naturais (predadores, parasitóides, parasitos) (3) polinizadores (3) patógenos de plantas (4) dispersores de sementes (4) ervas daninhas (5) decompositores de matéria orgânica (5) espécies raras ou ameaçadas (6) doenças de plantas (6) espécies economicamente exploradas (7) plantas invasoras e competidoras (7) espécies de valor social ou (8) funções do ecossisstema solo cultural (9) detritivoria (10) espécies com função ecológica desconhecida GMO ERA Project
  • 80.
    A. Grupos Funcionais Brasil – Algodão Bt Antropocêntrico: Ecológico: (1) herbivoria (1) pragas / pragas potenciais (2) consumidores secundários (2) inimigos naturais (predadores, parasitóides, parasitos) (3) polinizadores (3) patógenos de plantas (4) dispersores de sementes (4) ervas daninhas (5) decompositores de matéria orgânica (5) espécies raras ou ameaçadas (6) doenças de plantas (6) espécies economicamente exploradas (7) plantas invasoras e competidoras (7) espécies de valor social ou (8) funções do ecossisstema solo cultural (9) detritivoria (10) espécies com função ecológica desconhecida GMO ERA Project
  • 81.
    Seleção de gruposfuncionais: – Associação de efeitos adversos e funções – Priorização de grupos funcionais – considerando valores (negociação e consenso): e características agronômicas – “Endpoint” para grupos não selecionados GMO ERA Project
  • 82.
    Caso (característica, cultura,ambiente receptor) Definição do Caso (levantamentos de informação) Identificação dos possíveis efeitos adversos sobre os serviços Modelo conceitual Formulação ambientais no ambiente receptor do Problema Etapa (Tier) 1 Priorizar Grupos Funcionais Associação Significância funcional no com a cultura sistema de cultivo Etapa (Tier) 2 Priorizar Espécies ou grupos Identificação Identificação Especificação de medidas do Rotas de Rotas Efeitos efeito adverso (endpoints) Exposição Adversos Identificação da cadeia causal Construção Hipóteses de Risco entre o estressor e o efeito adverso Priorizar hipóteses para espécies Etapa (Tier) 3 selecionadas ou processos Planejamento Experimental Selecionar e conduzir Fase de análise Experimentos Tier 4...n Caracterização da Exposição Caracterização do Efeito Adverso Decisão Hipótese pode baseada em Caracterização do Risco ser descartada Dados Hipótese confirmada
  • 83.
    A Case Studyof Bt Maize in Kenya Edited by A. Hilbeck and D.A. Andow. CABI 2004. GMO ERA Project www.gmo-guidelines.info GMO ERA Project
  • 84.
    Methodologies for Assessing Bt Cotton in Brazil Edited by A. Hilbeck, D.A. Andow and E.M.G. Fontes. CABI 2006. GMO ERA Project www.gmo-guidelines.info GMO ERA Project
  • 85.
    Edison R. Sujii e.mail: edison.sujii@embrapa .br Carmen S. Soares Pires Debora Pires