Universidade Federal de Campina Grande – UFCG
Centro de Formação de Professores - CFP
Unidade Acadêmica de Enfermagem – UAENF
Enfermagem em Emergência e em CTI
Profª Kennia Abrantes
Cetoacidose Diabética
Ananeide Fernandes
Gabriel Alexandre
Joyce Wadna Rodrigues
Pablo Baltazar
Paloma Cardozo
A Cetoacidose Diabética (CAD):
 Complicação aguda DM tipo I e II
 Ocorre devido à:
 Elevação exacerbada dos níveis séricos de glicose
 Elevação dos hormônios contrarreguladores redução da secreção da
insulina.
 Hiperglicemia + desidratação + cetose + acidose metabólica.
 A principal causa de morte em pacientes diabéticos jovens é a CAD, como
também é responsável por 15% das mortes em pacientes diabéticos menores
de 50 anos (SALUUM, 2010).
Etiologia E Fisiopatologia Da
Cetoacidose Diabética
 Deficiência aguda de insulina;
 Aumento dos hormônios contrarreguladores;
 Alteração do equilíbrio de vários órgãos e sistemas;
 Ocorre quando os níveis de insulina circulante ficam abaixo de
10 a 5U/mL;
 Outros fatores precipitantes;
Etiologia E Fisiopatologia Da
Cetoacidose Diabética
 Definição de CAD, tríade bioquímica: hiperglicemia,
cetonemia e acidemia:
• Glicemia maior que 250mg/dL;
• pH arterial < 7,3;
• Cetonúria fortemente positiva;
 Mecanismo central: Produção de ácidos graxos (lipólise)
no fígado e produção de corpos cetônicos (ácido acético
e beta hidroxibutirato), cetonemia e acidose metábolica.
Etiologia E Fisiopatologia Da
Cetoacidose Diabética
 O risco de morte por CAD é maior:
 Nos extremos de idade;
 Na presença de coma;
 Nos pacientes com hipotensão ou choque;
 De acordo com a gravidade do fator precipitante.
Achados Clínicos
 Histórico:
 População mais jovem: 20 e 29 anos;
 Extremos de idade;
 Início abrupto;
 Ao exame:
 Sintomas - Poliúria, polidipsia, polifagia, fraqueza intensa,
podendo haver alteração do nível de consciência;
 Sinais – Desidratação, hiperventilação (respiração de
Kusmaull), hálito cetônico, hipotensão e taquicardia.
Exames Laboratoriais
 Gasometria arterial;
 Eletrólitos: potássio, sódio, cloro, magnésio e fósforo;
 Hemograma completo;
 Urina tipo 1;
 Cetonúria;
 Dosagem séria de cetoácidos;
 Eletrocardiograma;
 Radiografia de tórax.
Diagnóstico Diferencial
 Busca por fatores precipitantes;
 Diferenciação de outras causas de:
 Cetoacidoses
 Acidose
 Dor abdominal
 Alteração do nível de consciência
Tratamento
Objetivos do tratamento:
1. Monitorização metabólica contínua;
2. Pesquisar e tratar os fatores precipitantes;
3. Otimizar a reposição volêmica e manter boa perfusão tecidual;
4. Corrigir a hiperglicemia (insulinização) e normalizar a
osmolaridade sérica;
5. Corrigir os distúrbios eletrolíticos (principalmente potássio);
6. Repor bicarbonato.
Monitorização Metabólica
Contínua
EXAMES FREQUÊNCIA
Glicemia capilar A cada 1 hora
Glicemia plasmática A cada 2 ou 4 horas
Cetonúria A cada 4 horas
Potássio sérico Horária nas primeiras 4 h e a cada 2-4
horas em seguida
Sódio, cloro e bicarbonato séricos e
pH sanguíneo
A cada 2 h até normalização do
potássio e do bicarbonato, depois a
cada 4 a 6 h até recuperação plena
Magnésio e fosfato séricos A cada 4 horas (controverso)
Adaptado de Medical Management of Type I Diabetes, 2004.
Hidratação
FASE 1: estabilização volêmica Soro fisiológico 0,9%
Taxa de infusão: 15-20 mL/kg/h
FASE 2: manutenção com soro
fisiológico
Se sódio corrigido ≥ 135 mEq/L: Soro
fisiológico 0,45%
Se sódio corrigido < 135 mEq/L: Soro
fisiológico 0,9%
Taxa de infusão: 4-14 ml/kg/h
FASE 3: manutenção com soro
fisiológico associado ao soro
glicosado (evitar hipoglicemia)
Glicemia entre 250 – 300 mg/dl
Iniciar solução glicosada (5 ou 10%)
associada com NaCl a 0,45%
Dose de ataque Insulina regular: 0,15 U/kg endovenoso
Dose de manutenção Insulina regular: 0,1 U/kg/hora
Controle glicêmico Glicemia capilar de 1/1 hora
• Objetivo: Queda da glicemia plasmática
entre 50 e 70 mg/dL/hora
• Redução menor que 50 mg/dL/h: dobrar a
taxa de infusão de insulina regular
• Redução maior que 70 mg/dL/h: reduzir a
taxa de infusão de insulina a metade
Substituir a insulina venosa por
subcutânea
• Recomenda-se a suspensão da insulina
venosa e início da insulina SC de horário
quando:
• Glicemia < 200 mg/dl
• pH arterial > 7,30
• Bicarbonato arterial ≥ 18 mEq/L
• Negativação da cetonemia (quando
disponível)
• 5 U de insulina regular SC uma a duas
horas antes de desligar a bomba de insulina;
• Insulina regular subcutânea de 4/4 a 6/6
horas.
Insulinização
Reposição De Potássio
POTÁSSIO SÉRICO CONDUTA
Menor que 3,3 mEq/L Não iniciar a insulinização
Repor 20 a 30 mEq/h de potássio e
dosá-lo logo após
3,3 a 5,0 mEq/L Insulinização concomitante a reposição
de potássio (20 – 30 mEq a cada litro de
solução fisiológica)
Dosagem sérica 2/2 a 4/4 horas
Maior que 5,0 mEq/L Insulinização sem reposição de potássio
concomitante, no entanto manter
dosagem de 2/2 a 4/4 horas
Só iniciar a reposição se estiver menor
que 5,0 mEq/L
OBS:
• Evitar soluções de potássio muito concentradas, pois podem causar flebite;
• Concentração máxima em veia periférica: 40 mEq/L;
• Concentração máxima em veia central: 60 mEq/L;
• Velocidade ideal para reposição de potássio: 5 a 10 mEq/h;
• Velocidade máxima para reposição de potássio: 20 a 30 mEq/h.
Reposição De Bicarbonato De
Sódio
PH ARTERIAL SÉRICO CONDUTA
pH ≥ 6,9
e ≤ 7,0
Bicarbonato de sódio 8,9%: 50 mEq
(50 mL) infusão intravenosa em 1
hora.
Medir o pH arterial após infusão, mais
bicarbonato até que o pH seja maior
que 7,0. (cpm)
pH < 6,9 Bicarbonato de sódio 8,9%: 100 mEq
(1000 mL) infusão intravenosa em 2
horas.
Medir o pH arterial após infusão, mais
bicarbonato até que o pH seja maior
que 7,0. (cpm)
Complicações
 Principais: hipoglicemia, hipocalemia e hiperglicemia a
cetoacidose reentrante;
 Outras:
 Edema cerebral
 Síndrome da angústia respiratória (SARA)
 Infecções
 Alcalose metabólica
 Congestão pulmonar
Fatores Precipitantes
 Infecções;
 Insulinoterapia inadequada;
 Infarto Agudo do Miocárdio (IAM);
 Acidente Vascular Encefálico (AVE);
 Traumas;
 Abuso de álcool e outras drogas;
 Fármacos: beta-bloqueadores, diuréticos, corticosteroide.
Ações De Enfermagem
 Monitorar:
 Nível de consciência;
 Sinais vitais;
 Parâmetros hemodinâmicos e respiratórios
 Presença dos sinais e sintomas característicos da CAD.
 Exames laboratoriais;
 Perfusão tecidual;
 Prevenir e identificar infecções
 Prevenir, identificar e tratar complicações.
Referências
• Barone, B; Rodacki, M; Cenci, M. C. P. Zajdenverg, L.; Milech, A.; Oliveira, J. E. P.
Cetoacidose diabética em adultos: atualização de uma complicação antiga. Arq Bras
Endocrinol Metab; v. 51, n.9, p. 1434-1447, 2007. Disponível em:
<http://www.scielo.br/pdf/abem/v51n9/03.pdf> . Acesso em 02 de fev. de 2015.
• BRANDAO NETO, R. A.; SCALABRINI NETO, A. Cetoacidose diabética: considerações
sobre o tratamento. Rev. Assoc. Med. Bras., São Paulo , v. 47, n. 4, Dec. 2001
. Disponível em: <http://www.scielo.br/scielo.php?script=sci_arttext&pid=S0104-
42302001000400019&lng=en&nrm=iso>. Acessado em:
04 Feb. 2015. http://dx.doi.org/10.1590/S0104-42302001000400019.
• Grossi, S. A. A. O manejo da cetoacidose em pacientes com Diabetes Mellitus: subsídios
para a prática clínica de enfermagem. Rev Esc Enferm USP; v. 40, n.4, p.582-586, 2006.
Disponível em: <http://www.scielo.br/scielo.php?pid=S0080-
62342006000400019&script=sci_arttext>. Acesso em 02 de fev. de 2015.
• MARTINS, H. S... [et al]. Emergências Clínicas: abordagem prática. 3. ed. ampl. e rev.
Barueri, SP: Manole, 2007.
• Sallum, A.; Paranhos, W. O enfermeiro e as situações de emergência. 2º ed. São Paulo:
Editora Atheneu, 2010.
OBRIGADO!!!

Cetoacidose Diabética

  • 1.
    Universidade Federal deCampina Grande – UFCG Centro de Formação de Professores - CFP Unidade Acadêmica de Enfermagem – UAENF Enfermagem em Emergência e em CTI Profª Kennia Abrantes Cetoacidose Diabética Ananeide Fernandes Gabriel Alexandre Joyce Wadna Rodrigues Pablo Baltazar Paloma Cardozo
  • 2.
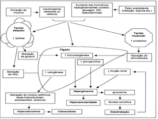
    A Cetoacidose Diabética(CAD):  Complicação aguda DM tipo I e II  Ocorre devido à:  Elevação exacerbada dos níveis séricos de glicose  Elevação dos hormônios contrarreguladores redução da secreção da insulina.  Hiperglicemia + desidratação + cetose + acidose metabólica.  A principal causa de morte em pacientes diabéticos jovens é a CAD, como também é responsável por 15% das mortes em pacientes diabéticos menores de 50 anos (SALUUM, 2010).
  • 3.
    Etiologia E FisiopatologiaDa Cetoacidose Diabética  Deficiência aguda de insulina;  Aumento dos hormônios contrarreguladores;  Alteração do equilíbrio de vários órgãos e sistemas;  Ocorre quando os níveis de insulina circulante ficam abaixo de 10 a 5U/mL;  Outros fatores precipitantes;
  • 4.
    Etiologia E FisiopatologiaDa Cetoacidose Diabética  Definição de CAD, tríade bioquímica: hiperglicemia, cetonemia e acidemia: • Glicemia maior que 250mg/dL; • pH arterial < 7,3; • Cetonúria fortemente positiva;  Mecanismo central: Produção de ácidos graxos (lipólise) no fígado e produção de corpos cetônicos (ácido acético e beta hidroxibutirato), cetonemia e acidose metábolica.
  • 5.
    Etiologia E FisiopatologiaDa Cetoacidose Diabética  O risco de morte por CAD é maior:  Nos extremos de idade;  Na presença de coma;  Nos pacientes com hipotensão ou choque;  De acordo com a gravidade do fator precipitante.
  • 9.
    Achados Clínicos  Histórico: População mais jovem: 20 e 29 anos;  Extremos de idade;  Início abrupto;  Ao exame:  Sintomas - Poliúria, polidipsia, polifagia, fraqueza intensa, podendo haver alteração do nível de consciência;  Sinais – Desidratação, hiperventilação (respiração de Kusmaull), hálito cetônico, hipotensão e taquicardia.
  • 10.
    Exames Laboratoriais  Gasometriaarterial;  Eletrólitos: potássio, sódio, cloro, magnésio e fósforo;  Hemograma completo;  Urina tipo 1;  Cetonúria;  Dosagem séria de cetoácidos;  Eletrocardiograma;  Radiografia de tórax.
  • 11.
    Diagnóstico Diferencial  Buscapor fatores precipitantes;  Diferenciação de outras causas de:  Cetoacidoses  Acidose  Dor abdominal  Alteração do nível de consciência
  • 12.
    Tratamento Objetivos do tratamento: 1.Monitorização metabólica contínua; 2. Pesquisar e tratar os fatores precipitantes; 3. Otimizar a reposição volêmica e manter boa perfusão tecidual; 4. Corrigir a hiperglicemia (insulinização) e normalizar a osmolaridade sérica; 5. Corrigir os distúrbios eletrolíticos (principalmente potássio); 6. Repor bicarbonato.
  • 13.
    Monitorização Metabólica Contínua EXAMES FREQUÊNCIA Glicemiacapilar A cada 1 hora Glicemia plasmática A cada 2 ou 4 horas Cetonúria A cada 4 horas Potássio sérico Horária nas primeiras 4 h e a cada 2-4 horas em seguida Sódio, cloro e bicarbonato séricos e pH sanguíneo A cada 2 h até normalização do potássio e do bicarbonato, depois a cada 4 a 6 h até recuperação plena Magnésio e fosfato séricos A cada 4 horas (controverso) Adaptado de Medical Management of Type I Diabetes, 2004.
  • 14.
    Hidratação FASE 1: estabilizaçãovolêmica Soro fisiológico 0,9% Taxa de infusão: 15-20 mL/kg/h FASE 2: manutenção com soro fisiológico Se sódio corrigido ≥ 135 mEq/L: Soro fisiológico 0,45% Se sódio corrigido < 135 mEq/L: Soro fisiológico 0,9% Taxa de infusão: 4-14 ml/kg/h FASE 3: manutenção com soro fisiológico associado ao soro glicosado (evitar hipoglicemia) Glicemia entre 250 – 300 mg/dl Iniciar solução glicosada (5 ou 10%) associada com NaCl a 0,45%
  • 15.
    Dose de ataqueInsulina regular: 0,15 U/kg endovenoso Dose de manutenção Insulina regular: 0,1 U/kg/hora Controle glicêmico Glicemia capilar de 1/1 hora • Objetivo: Queda da glicemia plasmática entre 50 e 70 mg/dL/hora • Redução menor que 50 mg/dL/h: dobrar a taxa de infusão de insulina regular • Redução maior que 70 mg/dL/h: reduzir a taxa de infusão de insulina a metade Substituir a insulina venosa por subcutânea • Recomenda-se a suspensão da insulina venosa e início da insulina SC de horário quando: • Glicemia < 200 mg/dl • pH arterial > 7,30 • Bicarbonato arterial ≥ 18 mEq/L • Negativação da cetonemia (quando disponível) • 5 U de insulina regular SC uma a duas horas antes de desligar a bomba de insulina; • Insulina regular subcutânea de 4/4 a 6/6 horas. Insulinização
  • 16.
    Reposição De Potássio POTÁSSIOSÉRICO CONDUTA Menor que 3,3 mEq/L Não iniciar a insulinização Repor 20 a 30 mEq/h de potássio e dosá-lo logo após 3,3 a 5,0 mEq/L Insulinização concomitante a reposição de potássio (20 – 30 mEq a cada litro de solução fisiológica) Dosagem sérica 2/2 a 4/4 horas Maior que 5,0 mEq/L Insulinização sem reposição de potássio concomitante, no entanto manter dosagem de 2/2 a 4/4 horas Só iniciar a reposição se estiver menor que 5,0 mEq/L OBS: • Evitar soluções de potássio muito concentradas, pois podem causar flebite; • Concentração máxima em veia periférica: 40 mEq/L; • Concentração máxima em veia central: 60 mEq/L; • Velocidade ideal para reposição de potássio: 5 a 10 mEq/h; • Velocidade máxima para reposição de potássio: 20 a 30 mEq/h.
  • 17.
    Reposição De BicarbonatoDe Sódio PH ARTERIAL SÉRICO CONDUTA pH ≥ 6,9 e ≤ 7,0 Bicarbonato de sódio 8,9%: 50 mEq (50 mL) infusão intravenosa em 1 hora. Medir o pH arterial após infusão, mais bicarbonato até que o pH seja maior que 7,0. (cpm) pH < 6,9 Bicarbonato de sódio 8,9%: 100 mEq (1000 mL) infusão intravenosa em 2 horas. Medir o pH arterial após infusão, mais bicarbonato até que o pH seja maior que 7,0. (cpm)
  • 18.
    Complicações  Principais: hipoglicemia,hipocalemia e hiperglicemia a cetoacidose reentrante;  Outras:  Edema cerebral  Síndrome da angústia respiratória (SARA)  Infecções  Alcalose metabólica  Congestão pulmonar
  • 19.
    Fatores Precipitantes  Infecções; Insulinoterapia inadequada;  Infarto Agudo do Miocárdio (IAM);  Acidente Vascular Encefálico (AVE);  Traumas;  Abuso de álcool e outras drogas;  Fármacos: beta-bloqueadores, diuréticos, corticosteroide.
  • 20.
    Ações De Enfermagem Monitorar:  Nível de consciência;  Sinais vitais;  Parâmetros hemodinâmicos e respiratórios  Presença dos sinais e sintomas característicos da CAD.  Exames laboratoriais;  Perfusão tecidual;  Prevenir e identificar infecções  Prevenir, identificar e tratar complicações.
  • 21.
    Referências • Barone, B;Rodacki, M; Cenci, M. C. P. Zajdenverg, L.; Milech, A.; Oliveira, J. E. P. Cetoacidose diabética em adultos: atualização de uma complicação antiga. Arq Bras Endocrinol Metab; v. 51, n.9, p. 1434-1447, 2007. Disponível em: <http://www.scielo.br/pdf/abem/v51n9/03.pdf> . Acesso em 02 de fev. de 2015. • BRANDAO NETO, R. A.; SCALABRINI NETO, A. Cetoacidose diabética: considerações sobre o tratamento. Rev. Assoc. Med. Bras., São Paulo , v. 47, n. 4, Dec. 2001 . Disponível em: <http://www.scielo.br/scielo.php?script=sci_arttext&pid=S0104- 42302001000400019&lng=en&nrm=iso>. Acessado em: 04 Feb. 2015. http://dx.doi.org/10.1590/S0104-42302001000400019. • Grossi, S. A. A. O manejo da cetoacidose em pacientes com Diabetes Mellitus: subsídios para a prática clínica de enfermagem. Rev Esc Enferm USP; v. 40, n.4, p.582-586, 2006. Disponível em: <http://www.scielo.br/scielo.php?pid=S0080- 62342006000400019&script=sci_arttext>. Acesso em 02 de fev. de 2015. • MARTINS, H. S... [et al]. Emergências Clínicas: abordagem prática. 3. ed. ampl. e rev. Barueri, SP: Manole, 2007. • Sallum, A.; Paranhos, W. O enfermeiro e as situações de emergência. 2º ed. São Paulo: Editora Atheneu, 2010.
  • 22.

Notas do Editor

  • #3 A cetoacidose diabética (CAD): É uma das complicações agudas decorrente da diabetes mellitus I e II, mas com maior ocorrência em pacientes do tipo I. A cetoacidose diabética ocorre devido à elevação exacerbada dos níveis séricos de glicose, podendo ocorrer graves complicações metabólicas. O fato ocorre devido a uma elevação dos hormônios contrarreguladores, que por sua vez ocasiona uma redução da secreção da insulina. Com a redução da secreção de insulina, ocorre uma hiperglicemia, uma desidratação, cetose e acidose metabólica. A principal causa de morte em pacientes diabéticos jovens é a CAD, como também é responsável por 15% das mortes em pacientes diabéticos menores de 50 anos.
  • #12 Buscar por fatores precipitantes (como: pneumonia, infecção urinária e sepse (mais frequentes). ) e diferencia-los de outras causas de cetoacidose, acidose, alteração do nível de consciencia e dor abdominal
  • #19 A literatura cita a hipoglicemia, hipocalemia e hiperglicemia a cetoacidose reentrante como as principais complicações do tratamento na Cetoacidose Diabética (BARONE, 2007), mas podem também surgir outras complicações como edema cerebral, Síndrome da angústia respiratória (SARA), infecções como, por exemplo, a Mucormicose, além de alcalose metabólica e congestão pulmonar em decorrência da sobrecarga hídrica subsequente à hidratação rigorosa que o tratamento deve seguir (FALCÃO, 2010; MARTINS et al., 2007). Assim, diante destas complicações vê-se a necessidade da prevenção da CAD através da orientação do paciente e família, abordando como deve ser o tratamento adequado e a importância de segui-lo adequadamente. Outra questão importante é o profissional estar atento as iatrogênias que podem ocorrer no tratamento, devendo acompanhar o paciente, identificando e corrigindo junto à equipe as possíveis intercorrências.
  • #20 Os fatores mais comumente associados a CAD são as infecções e a insulinoterapia inadequada, apesar de que o aparecimento desta emergência clínica, muitas vezes pode ser a forma de apresentação inicial do Diabetes Melitos tipo I e em algumas vezes do tipo II (BARONE, 2007). Fatores estressantes como infarto agudo do miocárdio (IAM), acidente vascular encefálico (AVE), trauma, choque, queimaduras, embolia pulmonar e pancreatite aguda podem precipitar a cetoacidose diabética. O abuso de álcool e outras drogas, distúrbios metabólicos (como por exemplo, acromegalia e hipertireoidismo), utilização de fármacos beta-bloqueadores, diuréticos, corticosteroide, entre outros podem também está relacionados com a CAD (BARONE, 2007; FALCÃO, 2010).
  • #21 As ações de enfermagem na CAD vão objetivar tratar primeiramente o fator precipitante (como infecções, IAM, AVE, traumas, etc.), reverter o déficit hídrico através da hidratação, e corrigir a hiperglicemia com a insulinoterapia, além de tratar do desequilíbrio eletrolítico e acidobásico, tendo cuidado com o potássio e estando atento para a necessidade de repor bicarbonato (GROSSI, 2006). Podemos citar algumas intervenções cruciais a serem desenvolvidas pela enfermagem em caso de CAD: monitorar o nível de consciência, os sinais vitais, os parâmetros hemodinâmicos e respiratórios e a presença dos sinais e sintomas característicos da CAD; prevenir e identificar infecções; monitorar exames laboratoriais; avaliar perfusão tecidual; atentar para dor e distensão abdominal que podem simular abdômen agudo; realizar balanço hídrico; promover um ambiente confortável; prevenir e identificar o surgimento de complicações; e realizar educação em saúde, fornecendo informações a família e ao paciente sobre doença, controle, autocuidado, tratamento e prognóstico (GROSSI, 2006; SALLUM, 2010).