CALDEIRAS


   Prof. José Luiz Gyurkovits   2004




                                       1
SUMÁRIO


1    Introdução                                                3

2    Os diversos tipos de caldeiras                            5

3    Risco de explosões                                        15

4    Superaquecimento como causa de explosões                  19

5    Choques térmicos                                          35

6    Defeitos de mandrilagem                                   36

7    Falhas em juntas soldadas                                 38

8    Mudança da estrutura metalúrgica                          41

9    Corrosão                                                  43

10   Explosões causadas por elevação da pressão                50

11   Explosões no lado dos gases                               55

12   Riscos de acidentes diversos e riscos à saúde             56

13   Conclusões e medidas de segurança – controle dos riscos   58

14   Bibliografia                                              63




                                                                    2
1    INTRODUÇÃO




No século II antes da nossa era, como resultado de uma série de
experiências, Heron, de Alexandria, criou um aparelho, o qual
denominou de Eolípila, que vaporizava água e movimentava uma esfera
em torno de um eixo. Eram os precursores das caldeiras e das turbinas
a vapor que, então, surgiam.

Denis Papin, na França; James Watt, na Escócia; Wilcox, nos Estados
Unidos e muitos outros, entre cientistas, artífices e operários, ocuparam-
se, ao longo dos tempos, com a evolução dos geradores de vapor.

Se mesmo com a tecnologia hoje existente, as caldeiras explodem e
causam fatalidades, é de se imaginar como foi dura essa evolução,
quantos acidentes ocorreram e quantas vitimas se fizeram na época em
que o vapor era o responsável pelo movimento das maquinas na
industria que se expandia mundialmente.

Em 1835, já existiam seis mil teares movidos a vapor. Após a I Guerra
Mundial, acentuou-se essa evolução e, ainda hoje, apresenta dados
surpreendentes. As duas características básicas das caldeiras, pressão
e capacidade de produção de vapor, vêm alcançando valores jamais
esperados pelos técnicos do século passado (Figura 1).

Atualmente, existem caldeiras com capacidade para produzir ate 3 ou 4
ton de vapor por hora e sabe-se que o fator limitante dessa
característica é o tamanho da unidade, que se assemelha cada vez
mais, a uma verdadeira fabrica de vapor. Por outro lado, a limitação das
pressões relaciona-se às propriedades metalúrgicas dos materiais
empregados, permitindo, no entanto, a existência de caldeiras que
operem a pressões acima de 200 atmosferas, ou seja, “pressão critica”,
onde se igualam determinadas características da água nas fases liquida
e de vapor.

Se a tecnologia de produção de vapor avançou, há necessariamente
que ocorrer um avanço na técnica de proteção dos homens que
trabalham nessa área. Pretendemos aqui dar uma contribuição para que
esse objetivo seja alcançado e, dar uma contribuição para que esse
                                                                         3
objetivo seja alcançado e, para tanto, reunimos aqui, as principais
causas de acidentes na operação de caldeiras, cujo conhecimento
consideramos indispensável àqueles que ministram treinamentos,
orientam, ou supervisionam operadores desses equipamentos.
Ressaltamos, porém, que este trabalho não visa esgotar o assunto, nem
mesmo tratar em profundidade das medidas de controle dos riscos, o
que, a nosso ver, só se pode alcançar com a integração harmoniosa da
pratica e de todos os estudos existentes a nível nacional e
internacionais sobre a matéria.




                                                                    4
2    OS DIVERSOS TIPOS DE CALDEIRAS


Existem diversos tipos de caldeiras, as quais podem ser classificadas
segundo diversos critérios:

        a) Quanto à localização relativa água-gases.

Caldeiras Flamotubulares ( ou tubos de fogo). São aquelas em que os
gases quentes da combustão passam por dentro dos tubos, tubos estes
circundados pela água ( figura 2).

São feitas para operar em pressões limitadas, uma vez que o vaso
submetido a pressão é relativamente grande, o que inviabiliza o
emprego de chapas de maiores espessuras.

Existem caldeiras flamotubulares verticais, porém, atualmente as
caldeiras horizontais são mais comuns, podendo ser constituídas de
fornalhas lisas ou corrugadas; 1, 2, 3 passes; traseira seca ou molhada.
(conforme figura 3).

Cadeiras aquatubulares. São aquelas em que os gases quentes
envolvem os tubos que possuem água em seus interiores ( figura 4 ).

Esse tipo de caldeira é de utilização mais ampla, uma vez que possui
vasos pressurizados ( tubulões ) de menores dimensões relativas, o que
viabiliza, econômica e tecnicamente, o emprego de maiores espessuras
e, portanto, a operação em pressões mais elevadas. Outra
característica importante desse tipo de caldeira é a possibilidade de
adaptação de acessórios, como o superaquecedor, que permite o
fornecimento de vapor superaquecido, necessário ao funcionamento de
turbinas e de processos que demandam temperaturas constantes.

Inicialmente, produziam-se caldeiras aquatubulares de tubos retos e
inclinados ( figura 5 ); hoje, predominam as caldeiras de tubos curvos,
formando sistemas complexos como o indicado na figura 6.

Existem, embora sejam raras, caldeiras que possuem partes
aquatubulares e partes flamotubulares, constituindo-se, desta forma, o
que se poderia denominar caldeiras mistas ou multitubulares.




                                                                       5
6
7
8
9
10
Um exemplo desse tipo é uma caldeira aquatubular que possui o
tubulão superior atravessado longitudinalmente por tubos de fogo. O
grande problema dessas concepções decorre da possibilidade de se
reunirem em uma só caldeira as desvantagens dos dois tipos.


        b) Quanto à energia empregada para o aquecimento.


O tipo mais comumente encontrado é o de caldeiras que queimam
combustíveis: sólidos ( carvão, lenha, cavacos, bagaços, etc. ), líquidos
( óleos combustíveis, principalmente ) e gasosos ( gás liquefeito de
petróleo GLP, embora esse tipo de combustível esteja em desuso,
sendo utilizado apenas em caldeiras de pequeno porte e em locais em
que os sistemas anti-poluição são de vital importância. ex: hotéis,
edifícios residenciais, etc. ). O GLP e os combustíveis líquidos de uma
maneira geral estão sendo substituídos por gás natural.

Existem caldeiras que empregam como elemento de fornecimento de
energia, gases quentes, resultantes de outros processos que liberam
calor. São denominadas caldeiras de recuperação e funcionam à
semelhança de trocadores de calor, com a peculiaridade de que um dos
lados ( o da água ) muda de fase.

Nas usinas nucleares, os reatores são utilizados basicamente para a
produção de energia elétrica, por meio da movimentação de turbinas a
vapor. O calor gerado pela fissão do urânio é transmitido à água
mediante circuitos fechados, gerando, assim, o vapor, que é utilizado
em circuitos secundários à semelhança de caldeiras e turbinas
convencionais, sugerindo desse modo, a denominação de caldeiras
nucleares.

        c) Quanto ao fluido que contém.

Além das caldeiras destinadas à vaporização de água, existem as que
são usadas para a vaporização de mercúrio, de líquidos térmicos e
outros.

Ultimamente, vem sendo largamente empregadas as caldeiras de fluido
térmico, que aquecem (vaporizando ou não, dependendo do caso)
fluidos em circuitos fechados, fornecendo calor a processos, sem a
transferência de massa.


                                                                       11
d) Quanto à montagem

Normalmente, as caldeiras flamotubulares são pré-montadas ou, como
também se denominam, compactas, isto é, saem prontas de suas
fabricas, restando apenas sua instalação no local em que serão
operadas.

As caldeiras aquatubulares, porém, além do tipo compacto, podem ser
do tipo “montadas em campo”, quando seu porte justificar sua
construção no local de operação, como por exemplo, a caldeira de 33
metros de altura contida na figura 7.

A caldeira montada em campo pode ainda, ser caracterizada conforme
a estrutura que a suporta, como caldeira auto-sustentada, quando os
próprios tubos e tubulões constituem sua estrutura; caldeiras
suspensas, quando há necessidade da construção de uma estrutura à
parte; e caldeiras mistas, que empregam essas duas formas básicas de
sustentação.

        e) Quanto à circulação de água

Para o fornecimento homogêneo de calor à água, é necessário que haja
a circulação desta. Quando a circulação é mantida graças a diferenças
de densidade entre a água mais quente e a menos quente, a circulação
da água é denominada “natural”. Em contraposição, denominam-se
caldeiras de circulação forçada àquelas que possuem sistemas de
coletores e de impulsionamento da água.

        f)   Quanto ao sistema de tiragem

Após a queima do combustível na fornalha, os gases quentes percorrem
o circuito dos gases, desenvolvendo diversas passagens, para o melhor
aproveitamento do calor, sendo, finalmente, lançados à atmosfera pelas
chaminés.

É evidente que, para haver essa movimentação, há necessidade de
diferenças de pressões, que promovam a retirada dos gases queimados
e possibilitem a entrada de nova quantidade de ar e combustível.

Denomina-se tiragem o processo que retira os gases mediante a
criação de pressões diferenciais na fornalha. Pode-se, portanto,
caracterizar as caldeiras como caldeiras de tiragem natural, quando
esta se estabelece por meio de chaminés, e como caldeiras de tiragem
artificial, (mecânica ou forçada) quando, para produzir a depressão,
empregam-se ventiladores ou ejetores.
                                                                    12
Como se vê, existem inúmeros critérios para a classificação
(identificação) de caldeiras, variando não só de um país para outro (na
França, por exemplo, as caldeiras são classificadas, também conforme
a potencia, em caldeiras especiais, de 1ª, de 2ª ou de 3ª categoria),
como também, conforme a abordagem. Do ponto de vista de
Segurança, a NR-13 – VASOS SOB PRESSÃO, foi totalmente
reformulada pela Portaria Nº 23 de 27/12/1994 D.O.U. e republicada
em 26/04/1995, constituindo-se no documento oficial brasileiro para
avaliações e regulamentações sobre CALDEIRAS E VASOS DE
PRESSÃO.

Caldeira nova e não nova, caldeira estacionária e não estacionárias são
outras classificações também de uso corrente, que regem artigos desta
nova legislação.




                                                                     13
14
3   RISCO DE EXPLOSÕES


A utilização de caldeiras implica a existência de riscos de natureza
diversificada, tais como: explosões, incêndios, choques elétricos,
intoxicações, quedas, ferimentos diversos, etc..

Deve-se, no entanto, destacar a importância do risco de explosões, por
quatro motivos principais:
      • Por se encontrar presente durante todo o tempo de operação,
        sendo necessário o seu controle continuo, sem interrupção.
      • Em razão da violência com que as explosões se manifestam,
        na maioria dos casos suas conseqüências são catastróficas,
        em face da grande quantidade de energia liberada
        instantaneamente;
      • Por envolver não só o pessoal de operação, como também os
        que trabalham nas proximidades, podendo atingir até mesmo a
        comunidade (vizinhos e vias públicas) e a clientela, quando se
        trata de empresas de serviços (hospitais e hotéis,
        principalmente);
      • Porque sua prevenção deve ser considerada em todas as
        fases: projeto, fabricação, operação, manutenção, inspeção e
        outras.

O risco de explosões do lado água está presente em todas as caldeiras,
uma vez que a pressão nesse lado é sempre superior à atmosférica.
Qualquer quantidade de um fluido compressível, não importa qual,
quando comprimida a uma pressão de 10 atm (p/ ex.), estará ocupando
um espaço 10 vezes menor do que ocuparia se estivesse submetida à
pressão atmosférica. Essa massa “deseja”, portanto, ocupar um espaço
10 vezes maior, “procurando”, através das fendas e rupturas, e
“conseguindo-o” com a explosão, quando, por um motivo ou outro, a
resistência do vaso é superada. Daí a necessidade do emprego de
espessuras calculadas em função de resistência do material e das
características de operação.

No caso de caldeiras, outro fator importante a ser considerado para
avaliarem-se as conseqüências de uma explosão é a quantidade de
calor encerrada no processo de vaporização da água. De fato,
entendendo-se que a entalpia ( H ) de um sistema é o conteúdo global
de sua energia e que H=U+PV, onde U é a energia interna, P a pressão
e V o volume, nota-se que:


                                                                    15
a) Se comparada a um reservatório comum de ar comprimido
           à mesma pressão e mesmo volume, uma caldeira operará
           com entalpia ( Hc ) maior do que a do reservatório ( Hr ),
           pois nesses casos:
                     Hc = Uc + PV
                     Hr = Ur + PV
                     Hc – Hr = Uc – Ur + PV – PV
                     Hc Hr + ( Uc – Ur )
          E sendo Uc > > Ur ( a energia interna no sistema caldeira é
          muito superior à do reservatório de ar, dada a grande
          quantidade de calor latente e de calor sensível absorvida
          pelo vapor ) tem-se que:
                     Hc > > Hr

        b) Os danos provocados pela explosão de uma caldeira serão
           muito maiores, não só porque são diretamente
           proporcionais à entalpia do sistema, como também porque
           parte da energia será liberada na forma de calor, o que irá
           provocar o aquecimento do ambiente que contiver a
           explosão.

Com a finalidade única de analisar o comportamento das curvas de
calculo de espessuras, é valido simplificar a expressão aplicável a
equipamentos submetidos a pressões internas, eliminando-se os termos
que exercem pequena influencia, obtendo-se:

                     T   ≅    PR    S

          Onde:      t = espessura
                     P = pressão de projeto
                     R = raio interno
                     S = tensão admissível

Considerando-se determinado diâmetro D, constante, observemos na
fig. 8, o comportamento das curvas t em função de S e de P.

A partir dessa observação, concluir que, para resistir a determinada
pressão P, os valores de t e de S podem variar sem prejudicar a
segurança do equipamento, desde que os pontos cartesianos ( Si , ti )
estejam contidos pela área situada acima da curva referente à pressão
com que se quer trabalhar.




                                                                    16
Dessa forma, os valores:
      • ( t₁ , S₁ ), que caracterizam o ponto 1, são satisfatórios para que
        o equipamento trabalhe na pressão P1 ;
      • ( t₂ , S₂ ), que caracterizam o ponto 2, são satisfatórios para que
        o equipamento trabalhe na pressão P1, mas não são
        satisfatórios para que o equipamento trabalhe na pressão P2;
        deve-se, para isso, aumentar a espessura, no mínimo até t₃, ou
        escolher material mais resistente, com tensão admissível igual
        ou superior a S₃, ou, ainda, adotar outra combinação de
        Valores Sx, Ty, de tal forma que o ponto cartesiano ( Sx, Ty )
        esteja acima de curva P₂.
Risco de explosão pode, portanto, ser originado pela combinação de
três causas:

     a)     diminuição de resistência, que pode ser decorrente do
            superaquecimento ou da modificação da estrutura do
            material (fig. 9 );
     b)     diminuição da espessura, que pode advir da corrosão ou da
            erosão ( fig. 10 );
     c)     aumento da pressão, que pode ser decorrente de falhas
            diversas,operacionais       ou        não         (fig.11).




                                                                        17
18
4 SUPERAQUECIMENTO COMO CAUSA DE EXPLOSÕES

Superaquecimento é a exposição do aço, material com que é construída
a caldeira, a temperaturas superiores às admissíveis, o que causa a
diminuição da resistência do material e cria o risco de explosões. Pode
causar danos intermediários antes da ocorrência de explosões, tais
como o empenamento, o envergamento, o abaulamento de tubos e
outros.

Nas caldeiras aquatubulares é muito freqüente a ocorrência do
abaulamento (defeito usualmente denominado “laranja” ou “joelho”,
dada sua forma esferóidica, coma superfície convexa voltada para o
lado dos gases), decorrente de deformação plástica do aço em
temperatura da ordem de 400 a 540 ºC, sob a ação prolongada da
pressão interna do vapor.

O superaquecimento contribui também para a oxidação das superfícies
expostas, se o meio for oxidante, ou para a carbonetação (formação de
carbonetos ou carbetos de ferro), se o meio for redutor.

O superaquecimento pode ser causado por:

     a) Escolha inadequada de material no projeto da caldeira.

Conforme a localização de um tubo no interior da caldeira, ele receberá
calor de uma forma qualitativa e quantitativamente peculiar; em
caldeiras aquatubulares, por exemplo, tubos de fornalha poderão estar
expostos a calor radiante e, portanto, a condições mais severas que os
tubos do feixe gerador, devendo, dessa forma, ser constituídos de
materiais que possuam características condizentes com a solicitação.
Nas caldeiras flamotubulares, o calor é distribuído de forma não
homogênea, caracterizando uma carga térmica maior nas regiões
próximas ao queimador, conforme fig. 12.

Se no projeto da caldeira essas condições de escolha de materiais não
forem convenientemente consideradas, haverá o risco de fluência e/ ou
ruptura de partes submetidas a pressão, em razão do emprego de
materiais não resistentes às solicitações impostas.
As fig. 13 e 14 contem as faixas de temperatura em que os aços
constituintes de chapas e de tubos, respectivamente, resistem às
solicitações impostas pela geração de vapor.




                                                                     19
Fig. 12




          20
21
b)   Emprego de material defeituoso

Dos processos utilizados para a produção de chapas e de tubos, a
laminação é destacável pela possibilidade de inclusão de defeitos. È
freqüente ocorrer em chapas o defeito denominado “dupla laminação”,
que consiste em vazios no interior do material, que, após sucessivas
passagens em laminadores, adquirem um formato longitudinal ao longo
da chapa, fazendo com que esta se comporte como se fosse um par de
chapas sobrepostas.
Defeitos dessa natureza fazem com que as chapas não resistam às
cargas térmicas e/ou mecânicas previstas no projeto.

     c) Dimensionamento incorretos

Ainda em conseqüência de erro de projeto ou de construção, podem
surgir riscos de superaquecimentos localizados, que potencializam os
riscos de explosão. Uma falha dessa natureza bastante conhecida, que
ocorre nas caldeiras flamotubulares, são os prolongamentos excessivos
dos tubos expandidos em espelhos de câmaras de reversão. Esses
prolongamentos, indicados em perspectiva e em visão lateral na fig. 15,
impedem a trajetória livre dos gases quentes à reversão, causando o
superaquecimento          localizado   nos      prolongamentos       e,
conseqüentemente, fissuras nos tubos e/ou no espelho nas regiões
entre os furos (ver fig. 16).

    d) Queimadores mal posicionados

os materiais com que são fabricados os tubos e as chapas admitem
aquecimentos a ate algumas centenas de graus Celsius, sem perderem
suas propriedades mecânicas. As chapas dos queimadores a óleo
atingem valores de ordem de 100 ºC. Se ocorrer, portanto, a incidência
direta das chamas sobre o aço, haverá o risco de superaquecimento e
fluência do material, com conseqüências que podem ir desde a
deformação lenta e gradual da caldeira até sua explosão, dependendo
da concorrência de outros fatores.
Quando os queimadores se encontram instalados fora do seu
alinhamento longitudinal, as chamas “lambem” a fornalha,
potencializando, portanto, o risco desse tipo de superaquecimento.
A questão do posicionamento dos queimadores é muito mais complexa
quando estes são do tipo tangenciais, que produzem o turbilhonamento
dos gases, no centro da câmara de combustão. (ver fig. 17).




                                                                     22
Fig. 15




          Fig. 16




                    23
Fig. 17




          24
e) Incrustações

Um problema clássico da segurança das caldeiras é o da incrustação.
Consiste na deposição e agregação de sólidos junto ao aço de que se
constitui a caldeira, no lado da água, em razão da presença de
impurezas tais como sulfatos, carbonatos (de cálcio e/ ou de magnésio),
silicatos complexos contendo, ferro, alumínio, cálcio e sódio, sólidos em
suspensão e ainda em virtude da presença dos precipitados resultantes
de tratamentos inadequados da água da caldeira (borras de fosfato de
cálcio ou magnésio) e de óxidos de ferro não protetores.
 Uma vez que a incrustação se comporta como isolante térmico (a
condutividade térmica dos depósitos minerais é muito baixa:
aproximadamente 45 vezes inferior a do aço), ela mão permite que a
água “refrigere” o aço, ou seja, ou seja, há menor transferência de calor
do aço para a água, e com isso, o aço absorve calor sensível, isto é,
sua temperatura se eleva proporcionalmente à quantidade de calor
recebida.




  Fig. 18




                                                                       25
Em casos de incrustações generalizadas, essa situação
agrava-se ainda mais com o aumento operacional do
fornecimento de calor no lado dos gases, para manter-se a
água na temperatura de ebulição (ver fig. 18).
Com esse aumento de temperatura, alem das perdas de
energia, do ponto de vista da segurança, podem ocorrer as
seguintes conseqüências indesejáveis:

       • O aço previsto para trabalhar em temperatura da
         ordem de 300 ºC, fica exposto a temperaturas da
         ordem de 500 º C, fora dos limites de resistência e,
         portanto, em condições de risco de explosão
         acentuado.
       • Sendo quebradiça, uma parte de camada incrustante
         pode soltar-se, fazendo a água entrar em contato
         direto com as paredes do tubo em alta temperatura
         (ver fig. 19), o que provoca a expansão repentina da
         água e, conseqüentemente, a explosão.
       • Formam-se áreas propicias a corrosão, dadas a
         porosidade da incrustação e a possibilidade da
         migração de agentes corrosivos para a sua interface
         com o aço.

Nas caldeiras flamotubulares, camadas de lama depositam-se
e impregnam a parte superior da fornalha, principalmente nas
paradas da caldeira. Com o acumulo, escorregam em volta da
fornalha e bloqueiam o espaço entre a parte inferior da
fornalha e os tubos vizinhos, trazendo para essa região os
riscos decorrentes do isolamento térmico.

O tratamento interno da água, sem purificação previa, é
desaconselhado, uma vez que favorece a incrustação, a
concentração de produtos orgânicos e conseqüentemente a
ma condução de calor, no caso das numerosas purgas e
extrações necessárias não serem efetuadas. A fig. 20 contem
a fotografia de um tubo de caldeira flamotubular incrustado.



                                                           26
Nas caldeiras aquatubulares, os tubos expostos a calor
radiante, sofrem, particularmente, conseqüências mais graves
nos casos de incrustações, uma vez que recebem maior carga
térmica. Alem disso, esse tipo de caldeira é muito sensível aos
erros de tratamento de água, tornando assim, muito mais
importante a questão do controle de incrustações.




   Fig. 19




                                                             27
f)   “Hide Out” ou Ocultamento

Em contato com os tubos geradores de vapor das caldeiras
aquatubulares, pode considerar-se que existe sempre água em estado
liquido de saturação. A alta temperatura nessa superfície pode levar à
produção de vapor, uniformemente distribuída pela mesma. Nessa
região, haverá, conseqüentemente, aumento da concentração dos
sólidos dissolvidos, como o fosfato de sódio, que atingindo um ponto de
saturação, se cristalizará sobre os tubos, formando uma camada
aderente.

Esse fenômeno recebe o nome de “hide out” ou ocultamento, porque a
concentração desses sólidos na água de caldeira é sempre menor do
que na camada de cristalização, dando a impressão, nas analises de
água, que os produtos inseridos para o seu tratamento estão
escondendo-se em algum lugar.


                                                                     28
As conseqüências do “hide out” são da mesma forma que no caso da
incrustação, decorrentes da falta de “refrigeração” dos tubos.


        g)   Operação em “Marcha Forçada”

Quando uma caldeira possui potencia baixa em relação às
necessidades das áreas servidas pela sua produção de vapor, há o
risco de operação em “marcha forçada”. Na expectativa de atender a
demanda, intensifica-se o fornecimento de energia à fornalha e, dadas
as limitações da caldeira, em vez de se alcançar a produção desejada,
o que se consegue é a ruptura, ou pelo menos a deformação dos
tubos, potencializando-se assim, os riscos de explosão.

Nas caldeiras flamotubulares, esse fenômeno pode também causar
fissuras no espelho traseiro, nas regiões entre os furos, da mesma
forma que os prolongamentos excessivos comentados no item “c”.


        h) Falta de água nas regiões de transmissão de calor

Como já foi comentado, o contato da água com o aço é fundamental
para a “refrigeração” deste. Há necessidade rigorosa de que o calor
recebido pelos tubos e pelas chapas seja transferido para a água, pois
somente assim será mantido o processo de transferência de calor sem
que haja aumento de temperatura e que todo calor recebido pela água
será empregado para sua vaporização à temperatura constante,
determinada pela pressão. O calor latente de vaporização ( Q = LV )
será a quantidade de calor que, fornecido à massa unitária da água,
provocará sua vaporização.

Havendo, portanto, falta de água em determinada região, cessará nesse
local o processo aa temperatura constante, e terá inicio um processo de
transferência de calor sensível (com elevação da temperatura), que
provocará o superaquecimento do aço, e sua conseqüente perda de
resistência.

A maioria absoluta dos acidentes com caldeiras é composta de
explosões que ocorrem em razão de falta de água nas regiões de
transmissão de calor.

Os motivos que levam à falta de água são vários, dos quais vale
ressaltar a má circulação de água no interior da caldeira e a falhas
operacionais, que são exemplificados a seguir:

                                                                     29
-   Circulação deficiente de água.

A circulação de água nas caldeiras é, na grande maioria dos caso,
“natural”, isto é a diferença de densidade entre a água nas partes mais
quentes e nas partes menos quentes é que coloca a água em
circulação. As moléculas mais quentes dilatam-se e proporcionalmente
a esse aumento de volume, decresce a densidade.

A carga motriz de circulação diminui à medida que a pressão de serviço
aumenta, uma vez que os pesos específicos da água e do vapor se
aproximam, sendo, finalmente, iguais quando a pressão atinge a
denominada “pressão critica”, de aproximadamente 217 kgf/cm².

Na pratica, a circulação natural é utilizável até pressões em torno de
150 kgf/cm². De fato, a potencia de vaporização das caldeiras de
pressões da ordem de 100 kgf/cm² é tal que justifica a utilização de
bombas para forçar a circulação.

Nas caldeiras aquatubulares, a circulação natural necessita do emprego
de tubos de diâmetros bastante grandes para reduzir as perdas de
cargas no circuito. Diâmetros de 50 mm e espessuras de 4 mm são
freqüentemente encontrados em caldeiras de media e pequena
potencia.

A intensidade da circulação natural depende de dois fatores de efeitos
contrários:
       -    maior proporção de vapor nos tubos vaporizadores, aumenta
            a carga motriz por diminuição da densidade do fluido nessa
            coluna, aumentando, portanto, a velocidade de circulação
            ascensional.
       -    Maior proporção de vapor nos tubos vaporizadores, aumenta
            a vazão em volume, aumentando as perdas de carga e a
            tendência de reduzir a velocidade.
Por outro lado, todo aumento de velocidade, aumentam as perdas de
carga (a perda de carga é diretamente proporcional ao quadrado da
velocidade).
O equilíbrio das velocidades de circulação é prejudicado quando a
carga motriz é equilibrada pelas perdas de carga. A velocidade da água
nos tubos de fornalha, a uma circulação natural, é de 0,3 a 0,5 m/s.
Nota-se, desta forma, que para cada condição de solicitação da
caldeira, haverá um estado de equilíbrio deferente.

É necessário também, que cada tubo seja atravessado por uma
quantidade de água suficiente para “refrigerá-lo”. É preciso, pois,
encontrar um bom equilíbrio da vazão de água.
                                                                     30
A rugosidade, as corrosões e os depósitos internos são fatores que
reduzem a vazão de água em um tubo, no qual, conseqüentemente,
haverá maior proporção de vapor na emulsão água-vapor e, portanto,
pior “refrigeração”.

Nas caldeiras flamotubulares estabelece-se em regime normal, uma
circulação de água como mostra a fig.21.




                Circulação de água nas caldeiras flamotubulares e seus problemas




Em particular, nos pontos A e B, correspondentes às geratrizes inferior
e superior da fornalha, a velocidade da água á pequena, ou até mesmo
nula, possibilitando assim, o aumento da temperatura nessas regiões.

                                                                                   31
Por outro lado, se houver a formação de uma bolha de vapor na parte
baixa da fornalha (ver detalhe na fig 21), ela isolará termicamente a
parede da fornalha, da água da caldeira, ocasionando
superaquecimentos e eventuais deformações da fornalha nesse ponto.
Esse fenômeno se mantém e se agravam com a continuidade de suas
ocorrência, potencializando o risco de explosão.

Essa falta de “refrigeração” da fornalha, tem maior probabilidade de
ocorrer no momento de recolocação da caldeira em marcha, quando a
caldeira estiver fria e sua potencia de partida for excessiva. (É
necessário, portanto, tempo suficiente para que a circulação natural
interna se estabeleça).

           -   Falha operacional.

As caldeiras modernas podem trabalhar basicamente de dois modos:
automáticas ou manualmente, bastando para isso que o operador
selecione, por meio de comandos, as posições: “automático” ou
“manual”.
Na posição “automático”, a caldeira tem suas variáveis controladas por
meio de malhas e controles de instrumentação. Graças a essas malhas,
as caldeiras trabalham atualmente com um grau de controle cada vez
mais elevado, exigindo menor quantidade de intervenções dos
operadores, porem, maior qualificação de pessoal e maior precisão nas
decisões.

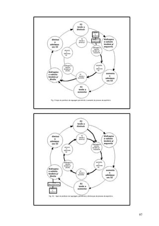
A fig. 22 contém um esquema que representa a lógica do automatismo
das caldeiras, obtido por meio de pressostatos, sensores, e
instrumentos de controle de nível da água e de pressão, que comandam
o funcionamento dos queimadores e dos dispositivos de alimentação de
água.

Destaque especial deve ser dado aos dispositivos de segurança, que
são indispensáveis “obrigatórios” às caldeiras. A atuação desses
elementos rompe abruptamente o ciclo normal de funcionamento da
caldeira, seja por meio do desligamento total dos queimadores, obtido
pelas válvulas solenóide, que bloqueiam o suprimento de combustível,
seja em função da descarga de vapor, obtida com a abertura das
válvulas de segurança.

Na maioria dos casos, a posição “manual” é necessária para o
acendimento “partida” e para o desligamento da caldeira, pois se para
acende-la fosse utilizada a posição “automático”, os controles
admitiriam o Maximo fornecimento de energia, uma vez que usualmente
são comandados pela pressão de vapor, levando a conseqüências
                                                                    32
desastrosas. Nessa posição, o risco de falta de água está associado a
procedimentos inadequados do operador, ou seja, especificamente, não
aumentar a vazão de fornecimento de água quando o nível tende a
descer. Falhas dessa natureza geralmente decorrem de falsas
indicações de nível ou imperícia na condução do equipamento.




Quando a limpeza ou a manutenção preventiva ou o tratamento da água
não são convenientemente praticados, há o risco de obstruções, ou de
acumulo de lama na coluna de nível, o que fornecerá indicações
incorretas para o operador ou para os sensores dos instrumentos
responsáveis pelo suprimento de água. De modo semelhante,
obstruções em tubulações de suprimento de água podem levar a

                                                                   33
acidentes de graves conseqüências uma vez que a vazão de entrada de
água será menor que a vazão de saída de vapor.

A instrumentação pode ainda ser “responsável” pela falta de água
quando, em casos de variações no consumo, ocorrer um aumento muito
brusco na vazão de vapor. Nesses casos, em razão da queda brusca da
pressão, bolhas de vapor que se formam sob a superfície da água, se
expandem, dando origem a uma falsa indicação de nível alto, que como
conseqüência, diminui a vazão de entrada de água. Nota-se que, como
a pressão encontra-se baixa, o sinal que o pressostato envia aos
dispositivos de combustão, irá solicitar aumento do fornecimento de
energia, agravando-se ainda mais a situação.

E evidente que nesses casos não se atribui a responsabilidade aos
instrumentos, mas sim ao ser humano, que falhou ao projetar ou
especificar o equipamento ou o instrumento de controle.




                                                                  34
2 CHOQUES TÉRMICOS.




Há registro de explosões de caldeiras e de incidentes menos
significantes, causados por choques térmicos muito freqüentes que
provocam a fadiga (tendência à ruptura sob carga consideravelmente
inferior ao limite de resistência à tração) e o envelhecimento do metal
nas extremidades de tubos.

Os choques térmicos ocorrem em razão de freqüentes paradas e
recolocações em marcha dos queimadores. São suscetíveis a essas
condições, as caldeiras que possuem queimadores “ON-OF”, que não
modulam a chama ou queimadores com potência excessiva.

As incrustações das superfícies geralmente potencializam os efeitos dos
choques térmicos.
Choques térmicos também podem ocorrer se a alimentação da caldeira
é feita com água fria (temperatura inferior a 80 ºC), em condições
descontinuas e com a entrada de água nas regiões mais frias da
caldeira.

Constata-se com mais freqüência esse tipo de incidente, em caldeiras
flamotubulares e, particularmente, naquelas que possuem câmaras de
reversão traseira seca.

São registradas também ocorrências de choques térmicos em virtude de
falha operacional, quando após um rebaixamento excessivo de nível,
por uma razão qualquer, o operador injeta água fria, tentando
restabelecer o nível normal. (nesses casos, a medida correta a ser
adotada é a cessação imediata do suprimento de emergência à
caldeira).




                                                                     35
3 DEFEITOS DE MANDRILAGEM


A nível internacional, denomina-se mandrilagem, a operação de
expansão de tubos utilizada na fabricação de caldeiras. Uma vez,
porém, que essa denominação pode causar confusões com as
operações de usinagens de ajuste ou de calibragem de dimensões de
furos, alguns fabricantes de caldeiras preferem empregar o termo
expansão de tubos.

Essa operação consiste na introdução do tubo no furo dimensionado
para recebe-lo, e em seguida, na expansão da extremidade do tubo por
meio de um mandril (dispositivo cônico que gira em torno de um eixo
axial). Tem a finalidade de ancorar o tubo no espelho (caldeiras
flamotubulares) ou tubulões (caldeiras aquatubulares), com a devia
estanqueidade.

Uma vez que a vedação na interface tubo-furo é garantida pelas
descontinuidades microscópicas do aço, há o risco de vazamentos, se
houver acabamento excessivo ou in suficiente no furo ou na superfície
externa do tubo.

Outro risco decorrente da expansão é o de trincar as chapas ou os
tubos se a operação não for devidamente controlada. Nesses casos, os
roletes do mandril, entram excessivamente e “estouram” as chapas nas
regiões entre furos ou rompem as extremidades dos tubos.

Um recurso empregado para aumentar a segurança quanto a
estanqueidade e á ancoragem em chapas de espessuras superiores a
¾ e polegadas é o desenvolvimento de “grooves” – sulcos circulares
dispostos na parte interna dos furos – que são inteiramente ocupados
pelos tubos após a expansão. Em tubulões de espessuras superiores a
2 polegadas, há fabricantes que empregam dois “grooves” em cada
furo. O “groove”, no entanto, pode criar um risco adicional se não for
adequadamente executado, possuirá arestas cortantes que cizalham as
superfícies dos tubos.

A fig. 23 contém a ilustração das situações de um tubo no processo de
expansão.




                                                                    36
37
4 FALHAS EM JUNTAS SOLDADAS


Operações de soldagem são numerosas na fabricação de caldeiras,
soldagem de virolas para a confecção de tubulões, soldas de tubos,
soldas de costados, pedestais, etc..

Falhas em juntas soldadas potencionalizam os riscos de explosão da
caldeira, uma vez que podem representar áreas de menores
resistências.

A enumeração ou a classificação dos defeitos pode ser feita segundo
diversos critérios, tais como:

  a)    situação:
        • defeitos externos ou que se projetam para fora do cordão de
           solda;
        • defeitos internos;
        • defeitos de concordância: defeitos na raiz do primeiro passe;

  b)    geometria:
        • defeitos planos;
        • defeitos volumétricos;

  c)    momento em que aparece:
        • defeitos de execução;
        • defeitos devido ao serviço da construção;

  d)    meios de detecção:
        • defeitos identificáveis no exame visual;
        • defeitos identificáveis em exames destrutivos;
        • defeitos identificáveis em exames não destrutivos;

  e) gravidade:
        • defeitos de pouca gravidade;
        • defeitos de muita gravidade;
        • defeitos sem gravidade;

Esses critérios de classificação não são os únicos; podem ser adotados
outro, tendo-se sempre em mente que cada critério tem suas vantagens
e desvantagens.
O Instituto Internacional de Soldas ( IIW ), classifica os defeitos por
famílias ou grupos:

                                                                     38
a) Grupo Nº 1 - Fissuras (ou trincas)

As fissuras são defeitos que aparecem durante o resfriamento sob efeito
de tensões. São defeitos planos.
- Fissuras a quente são aquelas que surgem ao final da solidificação do
metal fundido das soldas ou a temperaturas inferiores, mas bastante
próximas ao ponto de fusão.
- Fissuras a frio surgem no fim do resfriamento, em torno de 150 ºC ou
menos. Essas fissuras encontram-se geralmente na zona afetada
termicamente ( ZAT ) do metal base, próximo ao cordão, mas podem
também ocorrer no metal depositado quando este possui alta
resistência.

  b) Grupo Nº 2 - Cavidades.

Como defeitos volumétricos, as cavidades compreendem as falhas
devidas à contração do metal no momento da solidificação e que
aparecem freqüentemente dentro de “crateras” e também as “bolhas”
decorrentes do aprisionamento de gás na solidificação.

   c) Grupo Nº 3 - Inclusão de escória.

Quando o material a ser soldado é de grande espessura (costado ou
tubulação de caldeira, por ex.) se for empregado o processo de solda a
arco manual, será necessária a aplicação de diversos cordões de solda
até preencher totalmente a área preparada. Nestes casos, a escória de
um cordão deve ser muito bem removida antes de se sobrepor um outro
cordão, do contrário haverá a inclusão de escória na poça de fusão,
principalmente se ocorrer ao mesmo tempo, como manejo inadequado
do eletrodo, arcos muito longos e ângulos incorretos em relação à peça.

  d) Grupo Nº 4 - Falta de fusão e de penetração.

A falta de fusão ou “colagem” é uma falta de ligação entre o metal
fundido e o metal base ou entre dois passes de metal fundido.
È um defeito plano cuja ocorrência está vinculada a intensidade de
corrente e velocidades baixas de avanço, ângulo inadequado entre o
eletrodo e a peça, que pode ocorrer também quando o metal fundido na
soldagem fica muito fluido e escorrega pelo canal do chanfro.

A falta de penetração, por sua vez, é uma falta parcial de fusão dos
chanfros a soldar, no momento da execução do primeiro passe. Assim,
a preparação inicial dos chanfros permanece inalterada e a falta de
penetração situa-se conforme o desenho do chanfro, na raiz ou no
interior dos cordões.
                                                                     39
A falta de penetração pode ser causada pela combinação de fatores tais
como a inadequação do desenho do chanfro, velocidade exagerada de
avanço de eletrodo, diâmetro de eletrodo muito grande, eletrodo
inadequado (de baixa penetração) ou, intensidade de corrente
exageradamente baixa.

  e) Grupo Nº 5     -   Defeitos de forma.

Os defeitos de forma são numerosos. Podem ser por ex:

  • Cordão com reforço dos limites, apresentando concordâncias
    abruptas;
  • Defeitos de alinhamento, que podem eventualmente levar à
    ocorrência de falta de fusão na raiz, sobre um dos elementos a
    ligar;
  • Mordeduras, que são defeitos de forma, particularmente
    perigosos, situados longitudinalmente ao lado do reforço e que
    correspondem à falta de metal localizada, em razão da fusão do
    metal de base não preenchida devidamente;
  • Salpicos adjacentes ao cordão de solda, decorrentes do emprego
    de intensidades de correntes muito altas ou de arco elétrico muito
    aberto.

Atualmente, porém, vêm sendo empregados pela grande maioria dos
fabricantes de caldeiras, processos automáticos de soldagem, dos quais
o processo por “arco submerso” é o que tem fornecido melhores
resultados, uma vez que permite a soldagem de chapas de grande
espessura (alias, é contra-indicado para pequenas espessuras em
virtude do seu alto “input” térmico), elimina a necessidade de execução
de diversos passes, bem como as descontinuidades de soldagem
manual, proporcionando cordões de solda limpos, alto rendimento,
menor incidência de falhas e, do ponto de vista de higiene e segurança
do trabalho, é menos nocivo ao trabalhador, uma vez que não emite
radiações e o arco elétrico permanece submerso em um pó,
denominado fluxo de soldagem, durante todo o tempo de execução da
solda. Embora permita a soldagem apenas na posição plana (o “arco
manual” permite a soldagem em todas as posições), o “arco submerso”
é hoje considerado indispensável pelos fabricantes de caldeiras e vasos
sob pressão.

Seja qual for o processo, a execução das operações de soldagem deve
ser realizada por soldadores qualificados e segundo processos
reconhecidos por normas técnicas especificas.

                                                                     40
Após as operações de soldagem as caldeiras devem passar por
tratamentos térmicos especiais, de alivio de tensões ou de
normalização, para aliviar as tensões existentes na zona afetada
termicamente pelo processo de soldagem.

O controle das juntas soldadas é fundamental para a segurança e a sua
falta ou falha representa risco de explosão em potencial. O controle
radiográfico das juntas é o principal exame entre os não destrutivos
aplicáveis nesses casos.



  5 MUDANÇA DA ESTRUTURA METALÚRGICA

Nas caldeiras que operam com pressões elevadas e com alta
capacidade de produção de vapor, verifica-se a ocorrência da
decomposição da água, com a conseqüente liberação de oxigênio e de
hidrogênio.

O hidrogênio, difundindo-se no aço, age sobre a cementita (carboneto
ou carbeto de ferro - Fe3 C), que, por ser muito dura e quebradiça, é
responsável pela dureza e pela resistência do aço carbono. Dessa ação
ocorre a decomposição da cementita em ferrita (ferro que apresenta
estrutura cúbica de corpo centrado) e carbono, diminuindo assim, a
resistência do aço.

Como agravante dessa ação do hidrogênio, ocorre, ainda sua reação
com o carbono, gerando gás metano, que provoca o empolamento do
aço, ou seja, a formação de protuberâncias superficiais.

Nas serpentinas de superaquecedores, que operam em temperaturas
acima de 450 ºC, há possibilidade de ocorrência da garfitizaçao do
carbono existente no aço.




                                                                   41
MUDANÇA DA ESTRUTURA METALÚRGICA




CALDEIRAS


           PRESSÕES

                                               H2 O

           CAPACIDADES




          AÇO                                    FERRITA
                                   DUREZA
H2   CEMENTITA Fe 3 C                 E
       ( carbeto de ferro)
                                 RESISTÊNCIA
                                                      +
     DURA / QUEBRADIÇA                                C




                                               RESISTÊNCIA
                               CH4
                             GÁS METANO   +


            EMPOLAMENTO DO AÇO




                                                             42
6 CORROSÃO

A corrosão constitui um dos mais importantes fatores de deterioração de
caldeiras.

Como causa de explosões, ela atua principalmente como fator de
diminuição de espessura das partes sujeitas a pressão. Essa atuação é
“silenciosa” e não detectável pelos instrumentos de operação da
caldeira - os pressostatos e as válvulas de segurança não impedem
essas explosões, uma vez que elas não são necessariamente
acompanhadas de elevação de pressão de operação; podem até
mesmo ocorrer em pressões inferiores `MPTA (máxima pressão de
trabalho admissível).

A detecção dessa causa de explosão só pode, portanto, ser obtida de
uma única forma: por meio das inspeções internas, daí a importância
dessa medida, obrigatória não só por lei, mas também como pratica
recomendada pela boa técnica.

Nas caldeiras, a corrosão está presente não só no lado água, como
também no lado do gás (denominados interior e exterior,
respectivamente), e embora seu mecanismo seja bem conhecido nos
dias de hoje, seu controle ainda é razoavelmente difícil em certos casos.

     a)   Corrosão interna

A corrosão interna das caldeiras processa-se sob diversas formas,
segundo diversos mecanismos, porém é sempre conseqüência direta da
presença da água: de sua característica, de suas impurezas e de seu
comportamento, quando em contato com o ferro, nas diversas faixas de
temperaturas.

     •     Oxidação generalizada do ferro.

     O aço carbono, material normalmente empregado na construção
     de caldeiras, tem propriedades condizentes com essa finalidade,
     mesmo sendo termicamente instável em água a elevadas
     temperaturas.
     A razão de seu bom comportamento é a formação do filme de
     magnetita (Fe3 O4), negro, denso, aderente e altamente protetor
     do aço, que se forma nas operações das caldeiras.
     A magnetita, nas caldeiras atinge a espessura de 50 microns, e
     está constantemente sendo quebrada e reconstruída, e resiste até
     mesmo a ataques de acido nítrico.

                                                                       43
Quando, porém, é atacada por agentes físicos (choques térmicos,
dilatações em extremidades de tubos etc.) ou por agentes
químicos (soda caustica, oxigênio, quelantes de tratamentos de
água etc.) a magnetita deixa de existir e tem inicio o processo de
oxidação do ferro, dando origem a outros óxidos que não são
protetores.

•    Corrosão galvânica.

Esse tipo de corrosão ocorre quando dois metais deferentes estão
e contato na presença de um eletrólito, o que gera uma diferença
de potencial e, conseqüentemente, um fluxo de elétron (daí o
nome “pilha”, comumente empregado para designar esse
fenômeno).
Nas caldeiras, o par galvânico pode ser formado quando metais
como o cobre e o níquel se desprendem pela erosão, cavitação de
em tubulações ou em rotores de bombas es e inserem em fendas
ou nas regiões de mandrilagem de tubos.
O aço passa aa funcionar como anodo, sendo portanto, o
elemento profundamente corroído.
Nas caldeiras aquatubulares, esse fenômeno ocorre com maior
intensidade no tubulão de lama, em virtude do peso especifico das
partículas metálicas.

•    Aeração diferencial

Nas caldeiras flamotubulares, o oxigênio dissolvido na água
provoca corrosão dos tubos superiores; trata-se de corrosão por
aeração diferencial: os tubos submersos estão submetidos a
menores concentrações de oxigênio, se comparados à região
acima da superfície da água. Essa diferença forma uma “pilha”,
em que o anodo é formado pela parte menos aerada. Como na
pilha galvânica, o anodo, nesse caso, é também a região que
apresenta corrosão mais severa, e, sendo localizada, haverá a
possibilidade do surgimento de pites ou alvéolos.
- De acordo com a terminologia apresentada pela subcomissão
de inspeção de equipamentos do Instituto Brasileiro de Petróleo,
entende-se por “Corrosão Alveolar e por pite” (“pitting”) tipos de
corrosão preferencial que ocorrem em pequenas áreas:




                                                                44
- Alvéolo: cavidade na superfície metálica, apresentando fundo
arredondado e profundidade geralmente menor que o seu
diâmetro.
-   Pite: cavidade na superfície metálica, apresentando o fundo
em forma angular e profundidade geralmente maior que o seu
diâmetro.
Nas caldeiras a aeração diferencial ocorre no tubulão superior e
nos purificadores de vapor.

                                                              45
•   Corrosão Salina.

Concentrações elevadas de cloretos também causam corrosões
em virtude de sua migração para fendas ou áreas sem proteção
de magnetita, ou ainda, sob camadas de depósitos porosos
quando estes se formam nas paredes dos tubos.
O cloreto de magnésio, em particular, se hidrolisa, dando origem
ao ácido clorídrico, que ataca quimicamente o aço das caldeiras.
Cloretos, de um modo geral, na presença de oxigênio,
contribuem com a reação da magnetita com o oxigênio, dando
origem ao Fe2 O3, oxido não protetor.

•   Fragilidade caustica (ou fendimento por álcalis)

O hidróxido de sódio (soda caustica), em concentrações
elevadas (acima de 5%), migra para fendas ou outros locais em
que não haja a película protetora de magnetita e reage
diretamente com o ferro. Esse tipo de corrosão recebe o nome
de fragilidade caustica, ou fendimento por álcalis.

                                                              46
•   Corrosão por gases dissolvidos.

Devido à poluição ambiental ou à utilização de sulfito de sódio no
tratamento de água, há possibilidade da sua contaminação com
gás sulfídrico. Ele reage com os metais, dando origem aos
sulfetos correspondentes, que no caso do ferro (sulfeto de ferro
- FeS), se apresenta na forma de manchas pretas.
O dióxido de carbono (CO2) torna a água fracamente acidificada,
dando origem à formação de pites.
Associado ou não à corrosão interna, outro fator que também
atua na diminuição da espessura é a erosão. Nas caldeiras
aquatubulares é comum a erosão causada por sopradores de
fuligem desalinhados, que incidem seu jato de vapor sobre os
tubos, em vez de entre eles.

Ultimamente, vem sendo constatada também a erosão pelo
vapor, em sedes de vedação de válvulas de segurança. Essas
válvulas normalmente são fabricadas de maneira que resistam à
ação abrasiva da passagem do vapor em regime de solicitações
normais, ou seja, quando a válvula é aberta apenas em
situações de emergência e de testes, o que vale dizer que a
escolha de materiais para a fabricação é feita esperando-se uma
pequena freqüência de funcionamento da válvula. Quando,
porém, outros dispositivos de controle de pressão inexistem ou
são desativados, a válvula de segurança deixa de ser um
elemento de operação, abrindo e fechando com maior
freqüência, desgastando excessivamente e diminuindo
sobremaneira a vida útil do disco de assentamento.

Constata-se que, quando a erosão e a corrosão se associam, os
efeitos danosos são muito mais intensos que a soma de cada
um, se agirem isoladamente.

A cavitação, embora não seja comumente relacionada como
causa de explosões, é também um processo de degeneração de
materiais que, associados ou não à corrosão, também tem como
conseqüências à redução de espessuras, seu mecanismo é
caracterizado pela ação dinâmica resultante da continua
formação e colapso de bolhas de gases ou vapores do meio
liquido sobre uma superfície, sendo sua ocorrência muito comum
em bombas centrifugas (com pressão de sucção deficiente),
dobras, cotovelos e derivações de tubulações, válvulas,
impelidores, etc..

                                                                47
b)    Corrosão Externa

Os fenômenos de corrosão que se exercem sobre a face exposta aos
gases de combustão dependem dos combustíveis empregados e das
temperaturas.

As zonas mais aquecidas das caldeiras ocorrem nos superaquecedores
e nos ressuperaquecedores. Corrosões nessas áreas podem ocorrer
não só nas caldeiras a óleo, como também nas caldeiras a carvão; os
mecanismos de corrosão dependem do combustível, mas em todos os
casos os depósitos fluidos de cinzas que se formam sobre os tubos
desempenham um papel essencial de propagação de corrosão.

Estudos realizados tem permitido concluir que a corrosão se desenvolve
em caldeiras a óleo, quando se forma sobre o tubo um deposito de
cinza no estado liquido, permitindo o ataque do oxigênio e provocando a
destruição da camada de oxido que protege normalmente a superfície
do tubo. A importância da corrosão depende, assim, da fusibilidade das
cinzas e, portanto, da sua composição.

Em particular, os diversos óxidos de sódio e de vanádio, possuem
temperaturas de fusão relativamente baixas:

           V2 O5                                       690 ºC
           Na 2 O. V2O5                                630 ºC
           2Na2 O. V2O5                                640 ºC
           Na 2 O. V2O4 . 5 V2O5                       624 ºC
           5Na 2 O. V2O4 . 11V2O5                      535 ºC

A experiência tem demonstrado que as corrosões se tornam
importantes quando a temperatura do metal ultrapassa 600 ºC e, que
para uma mesma temperatura do metal, a velocidade de corrosão
aumenta com a temperatura do gás e com o excesso de ar.

Em caldeiras a carvão, a corrosão a alta temperatura também é
causada pelas cinzas, sobretudo quando m estado liquido; o teor em
compostos de baixo ponto de fusão é, portanto, um elemento importante
para apreciação do poder corrosivo de um carvão. As temperaturas de
fusão de alguns componentes que podem existir nos depósitos que se
formam sobre os tubos são:


                                                                     48
K3 Fe (SO4 )3                              618 ºC
           K3 Al (SO4 )3                              654 ºC
           Na3 Fe (SO4 )3                             624 ºC
           Na3 Al (SO4 )                              646 ºC
           KFe (SO4 )2                                694 ºC
           Na Fe (SO4)2                               690 ºC

Esses compostos formam-se pela combinação do SO3 com os óxidos
de ferro ou de alumínio com os óxidos alcalinos ou alcalino-terrosos;
provem da oxidação dos compostos das cinzas.os sulfatos complexos,
que podem ser encontrados em fusão, atacam o metal dos tubos
produzindo óxidos não protetores, sulfetos e sulfatos.

A corrosão, nas zonas de baixas temperaturas é conseqüência direta da
presença de enxofre nos combustíveis. O enxofre pode estar presente
nos óleos combustíveis na forma de sulfatos, de compostos orgânicos
ou de enxofre elementar. A decomposição dos sulfatos produz SO3, o
enxofre elementar e os compostos orgânicos produzem, por combustão,
o SO2 e SO3, este em menor proporção. O SO2 formado pode ser
oxidado em SO3 por oxidação catalítica ao contato dos depósitos
existentes sobre os superaquecedores.

O teor de SO3, portanto, depende não somente do teor de enxofre no
combustível, mas também de diversas outras circunstancias próprias à
caldeira.Como ordem de grandeza, para um combustível contendo 3%
de enxofre, o teor de SO3 nos gases de combustão pode variar entre 20
e 80 ppm em massa.

Uma vez que, o gás de combustão contém vapor de água, há
condensação de gotas de acido sulfúrico quando a temperatura abaixa
e atinge o “ponto de orvalho”, que, dependendo das pressões parciais
de SO3 e do vapor da água, podem variar entre 90 e 160 ºC. a
condensação das gotas de acido, pode, portanto, produzir-se nas partes
terminais dos pré-aquecedores de ar, nos economizadores e nas
chaminés.

Deve-se ressaltar ainda que outro fator muito importante que contribui
para a corrosão externa é a atmosfera; caldeiras instaladas em regiões
úmidas, locais próximos ao mar e em atmosferas fortemente poluídas,
apresentam corrosão externa acentuada em alguns casos, da chaparia,
nas colunas, escadas, nas plataformas, etc..



                                                                    49
7     EXPLOSÕES CAUSADAS POR ELEVAÇAO DA PRESSÃO

De acordo com a teoria cinética dos gases, a pressão exercida por um
gás é o resultado dos impactos das partículas (moléculas ou átomos)
contra as paredes do recipiente que as contem. Dessa forma, tem-se
que a pressão é diretamente proporcional à energia cinética media das
moléculas.

A pressão do vapor contido em uma caldeira é, portanto, função direta
da quantidade de calor transmitida ao sistema água-vapor, uma vez que
a energia cedida em forma de calor aumentará a energia cinética media
das moléculas que constituem o vapor. Dessa forma, entende-se que a
pressão interna da caldeira depende fundamentalmente da atuação dos
queimadores.

O queimador porem, não é o único responsável pela elevação da
pressão no interior da caldeira, uma vez que o sistema de alimentação
injeta água no interior da caldeira com pressão superior à pressão de
operação. É possível notar que, se a vazão de entrada de água for
muito maior que a vazão de saída de vapor, além da subida do nível de
água no interior da caldeira, incorrerá também o aumento da pressão
interna.

Durante a operação normal da caldeira, a pressão é mantida dentro de
seus limites pelos seguintes sistemas:

           -   Sistema de modulação de chama

Esse sistema é constituído por um pressostato de modulação de
chama, um servo-motor e um conjunto de “dampers”. O pressostato
possui um diafragma ou fole que se estende com o aumento da pressão
e que aciona contatos emitindo sinais elétricos para o servo-motor. Os
movimentos do motor são transmitidos a um jogo de alavancas que
movimenta laminas adequadamente instaladas (“dampers”) para
modificar a vazão de combustível e a vazão de ar, que, por sua vez,
alimentam o queimador, obtendo, desta forma, a modulação da chama,
ou seja, sua redução nos momentos de pressões elevadas e sua
intensificação nos momentos de pressões baixas.

           -   Sistema de pressão máxima.

Esse é um dos sistemas de segurança das caldeiras e, como tal, age
abruptamente. È composto por um pressostato e uma válvula solenóide.
Quando o pressostato é pressionado, a alimentação elétrica da bobina
                                                                    50
da válvula solenóide é cortada, seu campo magnético é desfeito e, por
gravidade, a haste ferro-magnética cai, fechando a válvula que dá
passagem ao combustível para o queimador. Quando a pressão normal
se restabelece, o pressostato fecha novamente o circuito, a bobina é
energizada e o campo magnético criado atrai a haste ferro-magnética,
abrindo a válvula. A fig. 24 mostra uma válvula solenóide em corte nas
posições aberta e fechada.

           -   Válvula de segurança

As válvulas de segurança de caldeiras como dispositivo de proteção,
tem a função de dar saída ao vapor quando a pressão ultrapassa a
MPTA, fazendo diminuir a pressão interna.




                                                                    51
52
53
-   Sistema manual.

Com base na indicação do manômetro, o operador aciona os diversos
dispositivos da caldeira, tendo condições de interferir onde for
necessário para manter a pressão interna da caldeira: nos queimadores,
na alimentação ou mesmo na válvula de segurança, liberando vapor à
atmosfera por meio do acionamento da alavanca da válvula.

Com todas essas possibilidades, conjugadas ou não, é de se esperar
que as caldeiras tenham grande chance de ser operadas com
segurança, porém, mesmo assim, há inúmeros casos de explosões
causadas por falhas.

A possibilidade de falhas em pressostatos pode ser de natureza
mecânica, como o bloqueio de sua comunicação com a caldeira ou a
deterioração do diafragma ou de natureza elétrica, pelo colamento dos
platinados.

Falhas nas válvulas solenóides oferecem risco quando impedem o
bloqueio do combustível, ou seja, quando param na posição aberta. Há
possibilidades da ocorrência desse defeito, por falha mecânica, de
fabricação ou pela instalação incorreta, fora da vertical, ou, de cabeça
para baixo.

As válvulas de segurança, para funcionarem adequadamente, devem
ser fabricadas em processo de rigoroso controle de qualidade,com
molas testadas, dimensões calibradas, concentricidade dos elementos e
vedações perfeitas, do contrario não fecham após o alivio da pressão,
ou, o que é mais grave, não abrem no momento em que se necessita
sua abertura. É importante notar que, normalmente, a válvula de
segurança funciona após o sistema de pressão máxima não ter
funcionado; portanto, se a válvula de segurança não funcionar, a
segurança do sistema estará fortemente comprometida, restando
apenas a sistema manual como possível controle da situação.

Falhas no sistema manual são decorrentes de defeitos em instrumentos
de indicação (manômetros e nível, principalmente), ou nos dispositivos
de controle ou, ainda, de procedimentos inadequados por parte do
operador.




                                                                      54
8    EXPLOSÕES NO LADOS DOS GASES

As explosões no lado dos gases de combustão possuem características
peculiares uma vez que, são originadas por uma reação química – a
combustão. Trata-se de uma reação de oxidação especifica, que além
de ser exotérmica, se processa em um intervalo de tempo muito curto,
da ordem de milessegundos, cuja conseqüência é o aumento rápido e
violento da pressão em um espaço restrito. São freqüentes em caldeiras
que trabalham com combustíveis gasosos ou líquidos. As nevoas de
líquidos inflamáveis ou de óleos combustíveis aquecidos tem
comportamento semelhante a dispersões gasosas inflamáveis. Quando
em contato com o ar, formam uma mistura que entra em combustão
instantânea, se houver uma pequena fonte de calor para a ignição.

As caldeiras aquatubulares, em face da complexa disposição do circuito
dos gases, favorecem a existência de zonas mortas, onde podem
ocorrer acumulo de gases não queimados.

Essas explosões acontecem com freqüência na recolocação (manual)
em marcha da caldeira, quando se promove a ignição com retardo, ou
sem purga previa, condição em que a fornalha se encontra inundada
com a mistura combustível-comburente.

Há casos também de explosões que ocorrem durante a operação da
caldeira: falta de limpeza dos queimadores ou presença de água no
combustível ou, ainda, carbonização do óleo no queimador podem levar
à interrupção da alimentação de combustível. Essa falha, associada ou
não a falhas no sistema de alimentação de ar, pode causar a perda
momentânea da chama; com isso a atmosfera da fornalha será
enriquecida com a mistura e a explosão ocorrerá, deflagrada pelo
sistema de ignição, ou por partes incandescentes da fornalha, ou, ainda,
por outro queimador, no caso de a perda da chama ocorrer em um
queimador, enquanto outros funcionam.

Há tipos de sopradores de fuligem que contribuem como causadores de
explosões também no lado dos gases, uma vez que há possibilidade de
a fuligem formar uma nuvem de poeira explosiva quando
suficientemente misturada com o ar. Daí a recomendação de que nunca
se deve dar a partida em uma caldeira logo após o acionamento de
sopradores de fuligem.

Existem “válvulas de alivio”, instaladas nos espelhos dianteiros de
caldeiras flamotubulares que se mantém fechadas por meio da pressão
de molas durante o funcionamento normal da caldeira, e que abrem

                                                                      55
para fora, quando a pressão da fornalha supera a pressão exercida
pelas molas. São previstas para abrir às pressões das explosões no
lado dos gases e dar alivio, minimizando seus efeitos; porém esse
resultado nem sempre é alcançado, dada a violência com que as
explosões ocorrem, fazendo voar até os espelhos, em certos casos. Há
casos também de pequenas explosões em que essas válvulas são
lançadas fora, e como se localizam geralmente à altura do corpo ou da
cabeça dos operadores, criam riscos adicionais.

     12   RISCOS DE ACIDENTES DIVERSOS E RISCOS À SAÚDE

No trabalho rotineiro com caldeiras, os operadores são obrigados a
executar uma serie de tarefas que possuem riscos de acidentes
inerentes, que podem, ainda, ser agravados por condições de
insegurança peculiares a cada situação.
Entre esses riscos, é necessário ressaltar:

            - Choques elétricos
Os ventiladores, os queimadores e as bombas de água ou de óleo
combustível são os principais elementos de uma caldeira que funcionam
com energia elétrica. O manuseio desses equipamentos, bem como da
instalação elétrica da casa da caldeira, requer cuidados para que o
corpo humano ou parte dele não se torne parte de um circuito. Quando
pelo menos dois pontos de uma pessoa têm contato com potenciais
elétricos diferentes, há possibilidade de a passagem de corrente
elétrica, cujas conseqüências ocorrem em função da diferença de
potencial, da intensidade da corrente, do tempo de duração, da região
do corpo atingida, etc., podendo, portanto, variar desde uma simples
contração muscular localizada até uma parada cardíaca por
eletrocussão, ou mesmo a morte instantânea.

          - Queimaduras.
A produção de vapor sob pressão ocorre em temperaturas superiores a
100 ºC (temperatura de vaporização da água a pressão atmosférica).
Contatos com o vapor, portanto, produzem sérias queimaduras, uma
vez que estão em jogo altas temperaturas e a possibilidade de lesionar
grandes superfícies do corpo.

Além de queimadores térmicas por contato com água, vapor, óleo
aquecido, tubulações desprotegidas, etc., deve-se considerar, ainda, o
risco de queimaduras por contato com produtos cáusticos, usualmente
empregados para a neutralização do Ph da água de alimentação da
caldeira, como o hidróxido de sódio, por exemplo, e outros produtos
químicos.

                                                                    56
- Quedas.
Na casa de caldeiras ou nas caldeiras instaladas ao tempo, há riscos
consideráveis de quedas de mesmo nível, em razão de impregnações
de óleo no piso, se o local de trabalho não for convenientemente limpo.
As quedas de níveis diferentes, por sua vez, representam maiores
perigos, considerando-se que existem caldeiras de diversos tamanhos
(atingindo até mesmo, dezenas de metros de altura) e que há
necessidade de acesso do operador a diversos níveis, seja para a
observação de visores de fornalha, de sistemas de alimentação, de
válvulas, de instrumentos de controle, etc..

Os operadores de caldeiras geralmente estão também expostos a riscos
à saúde e a agentes causadores de desconfortos. Do ponto de vista
ergonométrico, as caldeiras têm evoluído muito nos últimos anos, hoje
existem até mesmo caldeiras que possuem câmaras de vídeo para que
o operador possa observar e exercer a distancia, e confortavelmente
sentado a frete de um painel geral, o controle das fornalhas, do nível,
dos sistemas de alimentação etc.. Porém, há que se considerar não
serem essas, de modo geral, as condições mais freqüentemente
encontradas. O corpo de um operador de caldeiras, do ponto de vista de
ergonomia, é solicitado por esforços muitas vezes desordenados e
excessivos, localizada ou generalizadamente: são visores de nível mal
posicionados, manômetros instalados em ângulos inadequados,
válvulas emperradas ou que possuem volantes exageradamente
pequenos, válvulas cuja ação deve ser comandada com observação
simultânea de instrumentos de indicação, instalados à distancia,
regulagens de chama que exigem operações interativas, etc..

A presença de ruído de baixa freqüência dos queimadores e de alta
freqüência de vazamentos de vapor (acidentais ou propositalmente
promovidos pelas válvulas de segurança) constitui um espectro sonoro
peculiar e variável ao longo da jornada de trabalho. Existem, disponíveis
no mercado, silenciadores para queimadores e para válvulas de
segurança, porém, suas dimensões e as condições de instalação que
exigem, tem dificultado sua aceitação e, seu emprego ainda não é
generalizado.

Desconforto térmico nas operações de caldeiras é muito freqüente e de
fácil constatação, porem a sobrecarga térmica para ser identificada,
exige a analise de cada caso em particular, sendo necessário para
tanto, não só avaliações com termômetros de globo e de bulbo úmido,
como também exames médicos e acompanhamentos individuais.



                                                                       57
Há também o riso dos operadores terem os olhos expostos à radiação
infravermelha em operações de regulagem de chama e em observações
prolongadas de superfícies incandescentes.

Fumaças, gases e vapores expelidos pela chaminé, representam, em
certas condições, riscos não só aos operadores, como também à
comunidade. Há registros de um caso ocorrido em um hospital da
cidade de São Paulo, em que os gases de caldeira tiveram acesso às
áreas de internação de pacientes, colocando-os em risco de intoxicação
por monóxido de carbono.

Caldeiras movidas a carvão, lenha, bagaço de cana, leito fluidizado,
biomassa e outras, oferecem ainda, riscos inerentes ao manuseio,
armazenagem e processamento do combustível.


     13   CONCLUSÕES E MEDIDAS DE SEGURANÇA PARA O
                 CONTROLE DOS RISCOS

O risco de acidentes na operação de caldeiras é caracterizado por
grande quantidade de variáveis, não só de operação, como também de
fabricação e de conservação do equipamento.

A sintetização mais objetiva desses riscos é aquela que os contrapõe às
medidas com as quais podem ser controlados, entendendo-se em
suma, os riscos existem, quando a segurança da caldeira não é
convenientemente imposta na operação ou em alguma das fases que a
antecede.

De fato, a segurança da operação, independentemente do tamanho ou
do modelo da caldeira, começa no projeto de sua construção. O
controle dos riscos é intrinsecamente considerado em normas técnicas
especificas sobre materiais, procedimentos de fabricação, métodos de
controle da qualidade, etc.. Essas normas, usualmente denominadas
“códigos”, são internacionalmente reconhecidas, tais como o código
ASME (American Society of Mechanical Engineers), as “British
Standards”, as normas AFNOR (Association Française de
Normalization), o CODAP (Code d´Appareils à Pression), normas
soviéticas, alemãs (DIN), japonesas e outras, possuindo especificações
próprias, e com certas diferenças entre si. No Brasil, a ABNT
(Associação Brasileira de Normas Técnicas), elaborou e edita, entre
outras, a NB 227 – Código para projeto e construção de caldeiras
estacionarias.


                                                                     58
A construção das partes de uma caldeira e a sua montagem devem ser
realizadas com atenção especial, visando a garantia da qualidade do
equipamento. Dessa forma, cada série de operações de fabricação
deve ser sucedida de inspeções de controle de qualidade, que variam
desde o exame visual até a radiografia das juntas soldadas.

A instrumentação deve ter características funcionais e qualidade
adequada para que sejam fornecidas informações corretas aos
sistemas de controle, e estes, devem ser devidamente dimensionados
para que atuem com precisão sobre as variáveis de funcionamento da
caldeira. Hoje em dia, a gama de instrumentos de controle e os
sistemas lógicos gerenciadores de informações e comandos, através de
softers e periféricos convencionais ou específicos para determinadas
aplicações, permitem garantir que a segurança das caldeiras seja obtida
com padrões elevados e confiáveis.

Os dispositivos de segurança requerem fabricação rigorosamente
dentro das normas de controle de qualidade. È prática comum que as
válvulas de segurança sejam fabricadas sob controle de qualidade não
só se seu fabricante, como também dos consumidores, sendo
igualmente aconselhável o envolvimento de entidades neutras como
participantes desse sistema de “Garantia da Qualidade”.

Quando não aplicados corretamente os princípios de manutenção
preventiva e corretiva das caldeiras, e não seguem os mesmos rigores
das normas de construção, os riscos de acidentes de operação são
fortemente agravados.

Em face da obrigatoriedade legal e das recomendações exaradas pelas
normas técnicas, como medida de controle de acidentes, as caldeiras
devem ser inspecionadas, por engenheiros habilitados. Essas
inspeções, único método possível para a detecção de inúmeras causas
de acidentes, devem ser realizadas pelo menos uma vez ao ano, e
ainda, antes da entrada em funcionamento das caldeiras novas, após
intervalos de inatividade e após a ocorrência de acidente ou de
reparações de grande porte.

O tratamento da água é de fundamental importância para a operação
segura das caldeiras. É certo e seguro que a água, como é encontrada
na natureza ou como é fornecida em redes urbanas de abastecimento,
ainda que “potável”, não é normalmente, adequada para a alimentação
de caldeiras . Os “sais minerais” indispensáveis à água que bebemos,
podem levar caldeiras à explosão. Projetos de tratamento de água
devem, portanto, ser concebidos e implantados para que os agentes

                                                                     59
incrustantes, corrosivos, fragilizantes e outros sejam controlados com o
rigor necessário ao funcionamento da caldeira.




                                                                      60
61
Para finalizar, é necessário ressaltar a importância do elemento humano
na segurança de operações de caldeiras, não só como responsável pelo
projeto, pelas especificações de materiais na construção de caldeira,
pela escolha de instrumentos, mas também na condução do
equipamento, ou seja, na operação propriamente dita.

É fundamental que os operadores e seus supervisores sejam treinados (
por força da própria NR-13) para desenvolvimento de suas atividades
rotineiras, porém a habilidade, a pratica, a harmonia Homem-Máquina
tem sido considerados como os fatores mais importantes nessa
questão.

Os riscos de acidentes na operação de caldeiras, portanto, são
controláveis pela pratica da técnica correta em todas essas fases:
projeto, construção, controle de qualidade, operação, manutenção e
inspeção.




                                                                     62
BIBLIOGRAFIA

1. AMERICAN SOCIETY OF MECHANICAL ENGINEERS.
   Power boilers. New York, 1980. 300 p. (ASME Boiler and Pressure
   Vessel Code – Section I).

2. AMERICAN SOCIETY OF MECHANICAL ENGINEERS.
   Recommended rules for care of power boilers. New York, 1980. 92
   p. (ASME Boiler and Pressure Vessel Code – Section VII).

3. APAVE NOMANDE. Etude des incidentes de chadieres – Rouen,
   APAVE, 1983 87p.

4. DEJIEUX, J. Dèfants des soudures. Soudeur, Paris, novembre
   1980. 9p (Institut de Soudure).

5. GENTIL, Vicente. Corrosão. Rio de Janeiro, EGD, 1982. 453 p.


6. HERON, C.H. Incidentes más comunes en los generadores de
   vapor a agua sobrecalentada. Montages e Instalaciones, (38) : 49
   – 56, s.d. (APAVE, Paris, 180 p, oct / dic. 1972.

7. INSTITUTO BRASILEIRO DE PETRÓLEO.Causas gerais de
   deterioração e avaria dos equipamentos. Rio de Janeiro, 1974 ,
   46p. (IBP . Inspeção de equipamentos. Guia Nº 6).


8. INSTITUTO BRASILEIRO DE PETRÓLEO.             Inspeção de
   Caldeiras. Rio de Janeiro, 1976 , 23 p. (IBP . Inspeção de
   equipamentos. Guia Nº 5).

9. SHIELDS, Carl D. Boilers: Types, characteristics, and functions.
   New York, McBraw-Hill, 1982 . 559 p.


10.      TREFER, R. La sécurité dans l´exploitation et l´entretien dês
   chaudires à vapeur. Revue de la Protection, Paris, (9) : 50-6, sept
   (10); 59-65, oct 1962.

11.     GERADORES DE VAPOR. Raúl PERAGALLO Torreira. São
   Paulo 1995 – ISBN 85-86



                                                                    63
ROTEIRO DE AULAS




                   64
65
66
67
68
69
70
71
Queimador para óleos pesado e leve




                                     72
73
74
SOLDAS



 Prof.   José Luiz Gyurkovits   2004




                                       75
76
SEGURANÇA DO SISTEMA OXIACETILÊNICO



1.   Riscos decorrentes da utilização do ACETILENO

Quanto à toxicidade, o acetileno é considerado asfixiante e anestésico.
Há experimentos voltados a demonstrar que se pode respirar acetileno
em altas concentrações, sem conseqU6encia crônicas graves, e que
concentrações de 100 mg / l, podem ser toleradas por intervalos de
tempo de 30 minutos a 1 hora.

Nas condições normais de temperatura e pressão, o acetileno é um gás
altamente inflamável, apresentando os seguintes limites de
inflamabilidade no ar, em volume:
      - inferior:   2,5 %.
      - superior: 81,0 %.

A fig. 1 mostra uma comparação entre os limites de inflamabilidade do
acetileno e os limites de inflamabilidade dos gases liquefeitos de
petróleo (GLP) e outros gases. A ampla faixa característica do acetileno
indica que nas pequenas concentrações deste gás, em mistura com o
ar, começam a existir riscos de explosão que persistem até que a
concentração de acetileno atinja valores elevados.

È importante notar que, em casos de grandes vazamentos de acetileno
no ar, o limite inferior de inflamabilidade (2,5 %) poderia ser facilmente
atingido, caracterizando, assim, risco de explosão evidente, associado
ao risco de asfixia.

Se o acetileno puro é comprimido a pressões superiores à atmosférica
( 1 atm.), ele pode sofrer um processo de rápida decomposição, com a
ruptura da tripla ligação existente entre os átomos de carbono
( H – C ≡ C – H ). Essa decomposição ocorre na forma de explosão, e
quanto maior a pressão, menor a energia necessária para o seu
desencadeamento.

Além dessas características, o acetileno pode reagir quimicamente,
formando acetiletos altamente explosivos, quando em contato co cobre,
prata ou mercúrio.




                                                                        77
2.   Dispositivos e requisitos de segurança para o uso de acetileno.

      • Cilindro de acetileno

      O acetileno somente pode ser acondicionado em reservatórios
      especiais ou em cilindros especialmente fabricados para esse fim;
      cilindro de acetileno.

      O costado do cilindro de acetileno é composto por duas chapas de
      aço repuxadas, ligadas entre si por um cordão de solda. O aço
      utilizado, bem como a solda, deve estar de acordo com certas
      características físicas e químicas, de forma que os cilindros
      possam suportar testes de pressão hidrostática a uma pressão
      igual a 3 vezes a pressão de serviço. A fig 2 contem a
      representação de um cilindro usualmente disponível no mercado.

      O cilindro de acetileno deve ter seu interior totalmente preenchido
      com massa porosa, composta de carvão de lenha, terra infusória
      (material constituído essencialmente por sílica hidratada), asbesto
      e um cimento de ligação. Na sua fabricação, a massa é misturada
      co água até tomar uma consistência pastosa, e é introduzida nos
      cilindros, que são sacudidos continuamente e depois mantidos em
      estufas à temperatura próxima de 250º C, para expelir a água até
      o peso ficar constante. Isso ocasiona uma ligação do cimento,
      ficando os cilindros, no final da operação de secagem,
      completamente cheios da massa porosa. A fig. 3 contém o
      esquema de um cilindro de acetileno, em corte, mostrando a
      massa porosa em seu interior ( observação: nessa fig., a massa
      porosa apresenta uma trinca transversal, decorrente de quedas e
      de impactos bruscos contra o cilindro).

      Além da massa porosa, o cilindro de acetileno, para poder receber
      o gás, deve estar cheio de acetona ( CH3 CO CH3 ), na qual o
      acetileno irá dissolver-se. O acetileno dissolvido na acetona
      distribui-se uniformemente por todos os poros da massa, evitando
      formação de bolsões, onde o acetileno livre, em estado gasoso,
      formaria aglomerados e ao menor impacto, poderia decompor-se,
      ocasionando a explosão do cilindro.



                                                                       78
A acetona a ser utilizada para esse fim deve ter controlada uma serie de
características, tais como pureza mínima de 99,5%, peso especifico,
acidez, presença de substancia não volátil (Max. de 10?5 g/ml e
completa solubilidade em água.




                                 ESPECIFICAÇÕES DO CILINDRO

                                 Capacidade : 9 kg de acetileno
                                 Volume geométrico : 55 l
                                 Presão de trabalho : 17,5 kgf / cm²
                                 Pressão de teste : 53 kgf / cm²
                                 Espessura minima da parade : 2,81 mm

                                    ESPECIFICAÇÃO DO MATERIAL

                                    Propriedades mecânicas
                                    Minima resistencia à tração: 46 kgf / mm²

                                    Propriedades Quimicas:

                                      C       Mn      S      P      Nb

                                      0,23    1,35   0,05    0,04   0,05

                                               ( % máx. )




                                                                           79
80
Uma vez que o acetileno se encontra dissolvido na acetona, torna-se
impossível determinar a quantidade de gás existente no cilindro por
meio da pressão indicada nos manômetros, como se faz com os
cilindros de oxigênio. O manômetro de alta pressão indica a pressão da
solução no cilindro, valor este que varia em função da temperatura. Um
cilindro cheio, por ex., estará submetido à pressão de 17 kgf / cm², à
temperatura de 21 º C, e com a mesma quantidade de acetileno em seu
interior estará submetido à pressão de 7 kgf / cm² a 0 ºC.

O procedimento para a determinação da quantidade de acetileno
existente no cilindro pode ser baseado na massa (M) do gás, obtida
através da pesagem do cilindro. O volume (V), nas condições normais
de pressão e temperatura, poderá, então, ser determinado por meio da
conversão:

     V (m³) = M (kg) X 0,9

     V (pés cúbicos) = M (kg) X 32,4

     V (m³) = M (lb) X 0,4

     V (pés cúbicos) = M (lb) X 14,7

Dentro do cilindro, no topo da massa porosa, logo abaixo da rosca do
colarinho, existe uma cavidade cilíndrica que permite a colocação de
amianto, feltro e telas, constituindo um conjunto cuja função é evitar a
entrada de chamas para dentro do cilindro e reter as impurezas que
porventura existam dentro dos mesmos.

Os cilindros de acetileno normalmente são equipados com “bujões
fusíveis” – pequenos plugs atarraxados no topo e / ou no fundo do
cilindro – cuja parte central é composta de chumbo, estanho e bismuto,
que se fundem em temperaturas próximas a 100 º C, funcionando,
assim, como dispositivo de alivio em situações anormais de alta
temperatura, como num incêndio, por ex., evitando a explosão do
cilindro.

Todos os cilindros devem possuir em seus colarinhos, as marcações
que possibilitem a total identificação de seus caracteres. Essas
marcações devem ser bem visíveis de modo que permitam o fácil
reconhecimento, e devem conter:




                                                                      81
•   Nº de fabricação do cilindro
   •   Identificação do fabricante
   •   Data do teste de fabricação (mês e ano)
   •   Pressão de trabalho
   •   Tara do cilindro em kg.

De acordo com as normas técnicas nacionais, os cilindro de acetileno
podem ser pintados na cor bordô para sua identificação.

       - Condições para armazenamento de cilindros de acetileno

O armazenamento de cilindros de acetileno deve ser estruturado
conforme as normas técnicas nacionais e internacionais e a legislação
sobre inflamáveis.

A temperatura do cilindro não deve ultrapassar 50 ºC, em virtude do
aumento da pressão interna, decorrente do acréscimo da energia
cinética do sistema acetileno-acetona. Os cilindros devem, portanto, ser
armazenados longe de qualquer fonte de calor.

Substancias inflamáveis ou combustíveis não devem ser alojadas nas
proximidades do acetileno, pois constituem risco de incêndio e devem,
portanto, ser consideradas fontes em potencial.

Os cilindros de acetileno não devem ser submetidos a impactos (queda,
choques mecânicos) etc., o que pode danificar o cilindro, a válvula, os
bujões fusíveis e até mesmo quebrar a amassa porosa, o que
constituiria serio risco de explosão, dado que, ma região da fissura,
parte do acetileno estaria submetida a pressões superiores a 1 atm,
sem o efeito de proteção da massa porosa.

O arranjo físico deve ser estudado de maneira que os cilindros de
acetileno permaneçam em locais protegidos contra impactos, fora de
áreas de circulação, áreas de trajeto de pessoas ou de equipamentos.

Se o local de armazenamento não for especificamente construído para
esse fim, a quantidade armazenada deve ser limitada a 10 cilindros de 8
kg, ou equivalente, além dos cilindros em uso.

O local de armazenamento deve ser bem ventilado, coberto, protegido
contra raios solares e contra a umidade, que pode provocar a corrosão
externa da base dos cilindros.



                                                                      82
Os cilindros de acetileno não devem ser armazenados próximo aos de
oxigênio, dentro de prédios. A separação entre esses dois gases pode
ser obtida mediante o distanciamento mínimo de 6 m ou de parede não
inflamável de 1,5 m de altura com resistência ao fogo de no mínimo 30
minutos.

O armazenamento de cilindros, cheios ou vazios, deve estar afastado
de no mínimo 4 m dos cilindros em uso. É necessária a separação entre
cilindros cheios e os vazios. Para efeito de sinalização, deve-se marcar
os cilindros vazios, com giz, com apalavra “vazio”.

Os cilindros vazios devem permanecer sempre na vertical, seja no
armazenamento, no transporte ou na sua utilização. Se um cilindro de
acetileno for inclinado, durante seu uso, a acetileno poderá ser
consumida pelo maçarico, o que poderá influir na qualidade da
soldagem, como também na segurança do cilindro, uma vez que parte
do acetileno passará a estar submetida a pressões superiores a 1 atm ,
sem o efeito de proteção da acetona.

Com exceção dos cilindros em uso, todos os demais devem possuir os
capacetes de proteção das válvulas atarraxados durante todo o tempo.

A área de armazenamento de acetileno deve ser sinalizada com placas
de advertência, proibindo fumar, produzir fogo ou alimentar chamas.


  -   Condições para o manuseio e utilização de cilindros de acetileno


As marcas estampadas nos cilindros de acetileno devem ser
preservadas sem alterações.
As válvulas dos cilindros, assim como qualquer outro componente do
sistema oxiacetilênico, não deve ser reparado pelo usuário; somente os
serviços de assistência técnica dos fornecedores é que são autorizados
a proceder a operações dessa natureza.

Jamais devem ser obstruídos os dispositivos de segurança das válvulas
e dos cilindros. Os cilindros de acetileno devem ser mantidos afastados
de chamas e de faíscas, e sob hipótese alguma poderá ser permitido o
contato de chamas com os dispositivos de segurança. Se um cilindro
estiver sendo utilizado em áreas de soldagem a arco elétrico, todas as
medidas devem ser adotadas para evitar o contato de cilindros com o
circuito elétrico.


                                                                         83
O contato de um eletrodo de solda energizado com um cilindro de gás
implica não só a condenação do cilindro, como também riscos de
explosão.

É inadmissível a transferência de acetileno de um cilindro para outro,
mesmo que este último esteja provido de massa porosa e de acetona.


   • Tampa de proteção da válvula do cilindro

A válvula do cilindro de acetileno deve ser obrigatoriamente coberta por
uma tampa, que é roscada ao colarinho do cilindro. Somente durante a
utilização do cilindro é que a tampa de proteção deve ser removida.

Na falta da tampa de proteção, um golpe acidental sobre a válvula, pode
levar à quebra da mesma com a conseqüente inundação do ambiente,
possibilitando a ocorrência de explosões.

   • Tubulação de acetileno

Como foi visto, o acetileno em contato com cobre, prata ou mercúrio,
reage quimicamente, dando origem a acetiletos explosivos. Essa
reatividade impede que sejam utilizados tubos de cobre para conduzir
acetileno, sendo, portanto, recomendado o emprego de tubos de aço
para esse fim.

De acordo com as normas do Ministério do Trabalho e do Sistema
Nacional de Metrologia, a tubulação de acetileno deve ser pintada em
amarelo para efeito de sinalização de segurança.

   • Mangueira para acetileno

Ao maçarico conectam-se mangueiras especialmente desenvolvidas
para serviços de soldagem em geral, construídas com carcaça trançada
de fibra sintética, apresentando resistência à pressão, alta flexibilidade e
baixo peso. A fig. 4 contém a descrição básica de uma mangueira e as
especificações recomendadas para serviços de soldagem. A mangueira
para acetileno deve possuir cobertura em vermelho




                                                                         84
Fig. 4 - Mangueira para serviços de soldagem

É fundamental para a segurança que as mangueiras estejam sempre
em bom estado de conservação, devendo portanto, ser evitados
dobramentos, escoriações, amassamentos, etc..

  • Conexões

Ainda para efeito de segurança, de maneira que se evitem trocas
indevidas, todas as peças de conexão em linha de acetileno devem
possuir rosca à esquerda, e devem ser identificadas com pequenos
sulcos ou chanfros escavados nos cantos externos dos sextavados (ver
fig. 5).



                                                                  85
Fig. 5 conexões p/ acetileno




  • Válvulas anti-retrocesso

Para obter com segurança a mistura do acetileno com o oxigênio no
maçarico, há necessidade de se trabalhar com pressões bem
balanceadas, devendo ser a pressão do combustível igual à do
comburente. Se ocorrer o desequilíbrio das pressões, um gás pode
penetrar pelos “dutos” de admissão do outro gás, provocando assim, a
inversão de fluxo. Esse desequilíbrio pode ser causado por obstrução
do bico do maçarico, excessiva aproximação da ponteira à poça de
fusão da solda, irradiação do calor da chama para o maçarico ou
mesmo pela dilatação das partes calibradas do maçarico.

Com desequilíbrios dessa natureza, não só o gás, como também a
chama, pode “caminhar” pelos tubos, com o risco desta processar-se
dentro de um dos cilindros, uma vê que ali estarão presentes o
combustível e o comburente. Esse fenômeno é conhecido como
retrocesso de chama.



                                                                  86
Para evitar essas ocorrências, que podem ser desastrosas, recorre-se à
utilização de válvulas anti-retrocesso, podendo ser destacados os
seguintes tipo:

           - Válvulas de retenção
Permitem o fluxo do gás somente em um sentido (cilindro para o
maçarico), impedindo o retrocesso do gás mediante um dispositivo de
vedação ( ver fig. 6).
É importante frisar que esse tipo de válvula impede somente o
retrocesso do gás, não impedindo o retrocesso da chama, porque a
velocidade da propagação desta é muito grande, próxima à velocidade
de propagação do som no ar (340 m/s), superano a velocidade do
deslocamento do dispositivo de vedação.




                    Fig. 7 - Válvula de retenção




                                                                    87
-   Válvulas hidráulicas anti-retrocesso de chama

Esse dispositivo é recomendado em instalações onde haja baterias de
cilindros de acetileno. Após sair do cilindro, o acetileno é obrigado a
borbulhar em água, inundar uma câmara e em seguida ter acesso à
tubulação que alimenta o maçarico. Em caso de retrocesso, havendo
chama, esta é extinta ao entrar em contato com a água e o acetileno
que retrocede do maçarico fica contido na câmara, uma vez que não
vence a tensão superficial e não penetra na água.




         Fig. 8 - Válvula Hidráulica ( representação gráfica)
É importantíssimo considerar que esse tipo de válvula deve permanecer
somente na vertical e nunca pode ficar sem água, o que traz o grave
                                                                     88
risco de explosão da câmara em caso de retrocesso, cujas
conseqüências podem ser desastrosas.

- Válvula anti-retrocesso com dispositivo poroso de extinção de chama

Esse dispositivo vem atualmente recebendo grande atenção por parte
de usuários e de fabricantes de componentes, uma vez que reúne
condições de eficiência (quando bem escolhido), versatilidade (não
requer posição vertical) e leveza.

No percurso normal de fluxo, o acetileno é obrigado a atravessar um
filtro, com poros da ordem de 20 microns; em caso de retrocesso, esse
filtro extingue a chama. Há diversas concepções deste tipo de válvula,
conforme a existência ou não de funções complementares, por
exemplo, associada com válvula de retenção, ou com válvula que
bloqueia também o fluxo normal do gás após um retrocesso. A
instalação desta válvula é de grande importância, recomendando-se a
maior proximidade à mistura O2 . C2 H2 .
Já existe, sob patente francesa, maçarico provido de válvula anti-
retrocesso incorporada, que representa a condição mais favorável já
obtida.

 3.   Riscos decorrentes da utilização do OXIGÊNIO

Do ponto de vista da toxicidade, ceve-se considerar que o oxigênio,
apesar de indispensável ao ser humano, não deve ser respirado puro.
O ar mistura que conta com certa de 21 % de oxigênio é o fluido
apropriado para a respiração humana em condições normais. Em
ocasiões especificas o oxigênio puro pode ser administrado sob
orientação medica, observando-se sempre a necessidade de
umidificação para evitar o ressecamento das vias respiratórias.

Devido ao fato de ser comburente, o oxigênio apresenta uma série de
riscos ao trabalhador. A reação entre oxigênio e hidrocarbonetos pode
processar-se de forma violenta, sem a necessidade da presença de
chama, como, por exemplo, no caso de graxa ou óleo. É freqüente a
ocorrência de acidentes dessa natureza, em virtude da contaminação
de equipamentos de oxigênio com óleo ou graxa que levam à explosão
de válvulas, reguladoras de pressão, manômetros, etc..

A alta pressão com que o oxigênio é comprimido dentro dos cilindros -
cerca de 185 atm – constitui mais um risco: a energia armazenada, se
liberada de uma só vez, será altamente destruidora, pois a massa de
oxigênio que ocupa 50 litros tenderá a ocupar um volume 185 vezes
maior.
                                                                    89
Equipamentos criogênicos conservam o oxigênio no estado liquido a
temperaturas inferiores a 150 ºC negativos. Nessas condições, o
oxigênio pode causar graves queimaduras quando entra em contato
com partes do corpo, uma vez que destrói a estrutura celular pelo
congelamento da água e dos demais líquidos constituintes do
organismo.

    a)   Cilindro de oxigênio
Gases comprimidos a altas pressões devem ser acondicionados em
cilindros devidamente construídos para este fim. No caso do oxigênio, o
cilindro deve ser sem costura, fabricado por extrusão com Aço de Médio
Manganês (AISI 1541) OU Aço-Molibidnio (AISI 4130), e estar de
acordo com as normas técnicas nacionais ( EB 926 ) e/ou internacionais
( DCI 3AA ).

Segundo normas técnicas nacionais, os cilindros de oxigênio devem ser
pintados em preto, para designar oxigênio industrial, ou em verde,
quando contiverem oxigênio medicinal.

A tabela 2 contém diversos modelos e especificações de cilindros
fabricados no Brasil.




         Tabela 2 - Especificações de cilindros para oxigênio

                                                                     90
- Precauções no manuseio e armazenagem de cilindros de oxigênio

     • Nunca deixar cair os cilindros, nem permitir que se choquem uns
       contra outros;
     • Armazenar os cilindros em locais arejados, protegidos contra o
       excesso de umidade, temperatura excessiva e contra os raios
       solares;
     • A tampa de proteção deve permanecer no cilindro até que ele seja
       posicionado junto a um suporte/carrinho ou conectado em
       baterias;
     • Deve-se evitar arrastar, rolar ou deslizar cilindros;
     • Jamais podem ser alterados válvulas, discos de ruptura, ou
       qualquer dispositivo de segurança de cilindros;
     • Nunca armazenar juntos, cilindros cheios e vazios; quando um
       cilindro vazio é acoplado a um sistema pressurizado, podem
       ocorrer sucções perigosas;
     • Nenhuma parte do cilindro pode ser submetida a temperaturas
       superiores a 50 ºC, não se deve permitir o contato de chamas com
       parte alguma do cilindro;
     • Nunca devem ser colocados cilindros em locais onde possam
       tornar-se parte de um circuito elétrico; quando estiver sendo
       efetuada solda elétrica nas proximidades, todo cuidado deve ser
       tomado para que o eletrodo não encoste no cilindro;
     • Como os demais componentes do sistema oxiacetilênico, o
       cilindro de oxigênio deve ser preservado contra qualquer
       contaminação com óleo, graxa, gordura e outros produtos
       combustíveis;
     • A cor do cilindro deve ser mantida para garantir a identificação do
       seu conteúdo;
     • Não devem ser utilizadas chaves ou qualquer outra ferramenta
       para abrir ou fechar válvulas de cilindros.

B)     Válvula do cilindro.

A fabricação da válvula do cilindro de oxigênio deve respeitar normas
técnicas internacionalmente reconhecidas. A peculiaridade dessas
válvulas, em termos de segurança, é a possibilidade de alojamento de
um disco de ruptura, que se rompe quando a pressão do gás,
internamente ao cilindro, ultrapassa valores preestabelecidos, com isso
o gás escapa ao ambiente, permitindo o alivio e evitando explosões.
((ver Fig. 9)




                                                                        91
Fig. 9 - Válvula de cilindro de oxigênio



É necessário notar que o disco de ruptura responde à pressão
homogeneamente distribuída dentro do cilindro. Quando há, por
exemplo, uma exposição uniforme ao calor, caso de cilindro exposto ao
sol ou a incêndio, ocorre um aumento generalizado da pressão, em
virtude do aumento da energia cinética media das moléculas do O2, o
que leva à ruptura do disco e que promove o alivio e o rebaixamento da
pressão. Note-se que o gás será perdido e que o ambiente poderá ser
inundado, o que também pode apresentar novo risco, com o
enriquecimento da atmosfera comburente. No entanto exposições do
cilindro de oxigênio a alta quantidade de calor concentrada em
pequenas áreas são mais perigosas; há registro de explosões de
cilindros em virtude de exposição à chama de maçarico: a região
afetada pelo calor funde-se antes que seja superada a inércia do
processo de ruptura do disco e ocorre a explosão.

                                                                    92
A Fig. 10, contem os dois casos descritos acima; a seqüência 1
representa o funcionamento do disco de ruptura quando a exposição ao
calor é suficientemente gradativa e uniforme, e a seqüência 2
representa a exposição ao calor concentrado, como a da chama de um
maçarico.




                                                                  93
c ) Tampa de proteção de válvula do cilindro

A tampa de proteção da válvula do cilindro, ou capacete de cilindro,
como é usualmente denominada, deve ser rosqueada ao colarinho do
cilindro e cobrir totalmente a válvula. Ela protege a válvula contra danos
quando o cilindro é movimentado ou quando é acidentalmente
golpeado.

Na falta da tampa de proteção, podem ocorrer acidentes com
gravíssimas conseqüências. Há registros de casos em que um cilindro é
golpeado, ocasionando a ruptura da válvula e provocando a propulsão
do cilindro como um foguete , podendo causar inúmeros acidentes.

d ) Regulador de pressão

A alta pressão (185 kgf / cm² em que o oxigênio é mantido dentro de um
cilindro) deve, obrigatoriamente, ser reduzida a pressões de operação
do maçarico. Essa redução é obtida pelo emprego do regulador de
pressão, que mantém a pressão de operação em valor desejado e
relativamente constante, insensível às variações da pressão no cilindro
e as variações da vazão do gás consumido.

A Fig. 11 contém uma descrição esquemática de um regulador de
pressão, exibindo em corte seus principais componentes.

A pressão P2 do gás na câmara C2 , mantém-se constante graças ao
equilíbrio mantido pela admissão do gás comandada pelo diafragma.
  • Quando P2 tende a aumentar, o diafragma comanda o fechamento
      da válvula;
  • Quando P2 tende a diminuir, o diafragma comanda a abertura da
      válvula.

  Obtém-se dessa forma o equilíbrio entre as duas tendências,
  possibilitando o fornecimento do gás a uma pressão constante. (ver
  Fig. 12).
  A escolha da pressão (constante), com a qual se quer trabalhar, é
  obtida por meio do parafuso de regulagem, o que interfere no
  equilíbrio representado na Fig. 12;
     • Girando-se o parafuso de3 regulagem no sentido horário, a
        mola é comprimida contra o diafragma, forçando a abertura da
        válvula e permitindo que o equilíbrio seja mantido em uma
        pressão P2´ > P2 ( ver Fig. 13 ).


                                                                        94
• Girando-se o parafuso de regulagem no sentido anti-horário, a
       mola é descomprimida, tornando o diafragma susceptível ao
       deslocamento no sentido de fechar a válvula, o que sera
       seguido de um rebaixamento da pressão de equilíbrio de P2
       para P2 ´´ < P2 (ver Fig. 14).

Há quem considere o regulador de pressão em si, como um dispositivo
de segurança, uma vez que seu funcionamento normalmente evita uma
serie de anomalias, podendo, até mesmo, reter retrocessos de fluxo de
gás. Deve-se observar, porém, que o regulador de pressão é
estritamente necessário ao Sistema Oxiacetilênico, o que pode
caracterizar sua existência como condição de operação do sistema.

Existem dispositivos no mercado, de diversos modelos e diversas
características de reguladores, que podem ser de um ou de vários
estágios. Do ponto de vista de segurança, é importante ressaltar a
existência de regulador de pressão de oxigênio provido de disco de
ruptura, alojado na câmara de baixa pressão, vindo a conferir maior
segurança ao sistema.




                   Fig. 11 - Regulador de pressão


                                                                   95
e)    Mangueira para oxigênio

A mangueira para oxigênio deve possuir as mesmas características
físicas e químicas aplicáveis às mangueiras para acetileno.



                                    P2
                                    P
                                  Tende a
                                  diminuir




        Diminui a                                        Diafragma e
        admissão                                            válvula
         Em O2                                            tendem p/
                                                          esquerda




                                                          Aumenta a
        Diafragma                                         admissão
         e válvula                                         em O2
        tendem p/
          direita




                                    P2
                                  Tende a
                                 aumentar




     Fig. 12 - Equilíbrio de tendências permitindo o fornecimento de
               pressão constante por meio do regulador de pressão.




                                                                       96
97
ROTEIRO DE AULAS




                   98
99
100
101

Caldeiras

  • 1.
    CALDEIRAS Prof. José Luiz Gyurkovits 2004 1
  • 2.
    SUMÁRIO 1 Introdução 3 2 Os diversos tipos de caldeiras 5 3 Risco de explosões 15 4 Superaquecimento como causa de explosões 19 5 Choques térmicos 35 6 Defeitos de mandrilagem 36 7 Falhas em juntas soldadas 38 8 Mudança da estrutura metalúrgica 41 9 Corrosão 43 10 Explosões causadas por elevação da pressão 50 11 Explosões no lado dos gases 55 12 Riscos de acidentes diversos e riscos à saúde 56 13 Conclusões e medidas de segurança – controle dos riscos 58 14 Bibliografia 63 2
  • 3.
    1 INTRODUÇÃO No século II antes da nossa era, como resultado de uma série de experiências, Heron, de Alexandria, criou um aparelho, o qual denominou de Eolípila, que vaporizava água e movimentava uma esfera em torno de um eixo. Eram os precursores das caldeiras e das turbinas a vapor que, então, surgiam. Denis Papin, na França; James Watt, na Escócia; Wilcox, nos Estados Unidos e muitos outros, entre cientistas, artífices e operários, ocuparam- se, ao longo dos tempos, com a evolução dos geradores de vapor. Se mesmo com a tecnologia hoje existente, as caldeiras explodem e causam fatalidades, é de se imaginar como foi dura essa evolução, quantos acidentes ocorreram e quantas vitimas se fizeram na época em que o vapor era o responsável pelo movimento das maquinas na industria que se expandia mundialmente. Em 1835, já existiam seis mil teares movidos a vapor. Após a I Guerra Mundial, acentuou-se essa evolução e, ainda hoje, apresenta dados surpreendentes. As duas características básicas das caldeiras, pressão e capacidade de produção de vapor, vêm alcançando valores jamais esperados pelos técnicos do século passado (Figura 1). Atualmente, existem caldeiras com capacidade para produzir ate 3 ou 4 ton de vapor por hora e sabe-se que o fator limitante dessa característica é o tamanho da unidade, que se assemelha cada vez mais, a uma verdadeira fabrica de vapor. Por outro lado, a limitação das pressões relaciona-se às propriedades metalúrgicas dos materiais empregados, permitindo, no entanto, a existência de caldeiras que operem a pressões acima de 200 atmosferas, ou seja, “pressão critica”, onde se igualam determinadas características da água nas fases liquida e de vapor. Se a tecnologia de produção de vapor avançou, há necessariamente que ocorrer um avanço na técnica de proteção dos homens que trabalham nessa área. Pretendemos aqui dar uma contribuição para que esse objetivo seja alcançado e, dar uma contribuição para que esse 3
  • 4.
    objetivo seja alcançadoe, para tanto, reunimos aqui, as principais causas de acidentes na operação de caldeiras, cujo conhecimento consideramos indispensável àqueles que ministram treinamentos, orientam, ou supervisionam operadores desses equipamentos. Ressaltamos, porém, que este trabalho não visa esgotar o assunto, nem mesmo tratar em profundidade das medidas de controle dos riscos, o que, a nosso ver, só se pode alcançar com a integração harmoniosa da pratica e de todos os estudos existentes a nível nacional e internacionais sobre a matéria. 4
  • 5.
    2 OS DIVERSOS TIPOS DE CALDEIRAS Existem diversos tipos de caldeiras, as quais podem ser classificadas segundo diversos critérios: a) Quanto à localização relativa água-gases. Caldeiras Flamotubulares ( ou tubos de fogo). São aquelas em que os gases quentes da combustão passam por dentro dos tubos, tubos estes circundados pela água ( figura 2). São feitas para operar em pressões limitadas, uma vez que o vaso submetido a pressão é relativamente grande, o que inviabiliza o emprego de chapas de maiores espessuras. Existem caldeiras flamotubulares verticais, porém, atualmente as caldeiras horizontais são mais comuns, podendo ser constituídas de fornalhas lisas ou corrugadas; 1, 2, 3 passes; traseira seca ou molhada. (conforme figura 3). Cadeiras aquatubulares. São aquelas em que os gases quentes envolvem os tubos que possuem água em seus interiores ( figura 4 ). Esse tipo de caldeira é de utilização mais ampla, uma vez que possui vasos pressurizados ( tubulões ) de menores dimensões relativas, o que viabiliza, econômica e tecnicamente, o emprego de maiores espessuras e, portanto, a operação em pressões mais elevadas. Outra característica importante desse tipo de caldeira é a possibilidade de adaptação de acessórios, como o superaquecedor, que permite o fornecimento de vapor superaquecido, necessário ao funcionamento de turbinas e de processos que demandam temperaturas constantes. Inicialmente, produziam-se caldeiras aquatubulares de tubos retos e inclinados ( figura 5 ); hoje, predominam as caldeiras de tubos curvos, formando sistemas complexos como o indicado na figura 6. Existem, embora sejam raras, caldeiras que possuem partes aquatubulares e partes flamotubulares, constituindo-se, desta forma, o que se poderia denominar caldeiras mistas ou multitubulares. 5
  • 6.
  • 7.
  • 8.
  • 9.
  • 10.
  • 11.
    Um exemplo dessetipo é uma caldeira aquatubular que possui o tubulão superior atravessado longitudinalmente por tubos de fogo. O grande problema dessas concepções decorre da possibilidade de se reunirem em uma só caldeira as desvantagens dos dois tipos. b) Quanto à energia empregada para o aquecimento. O tipo mais comumente encontrado é o de caldeiras que queimam combustíveis: sólidos ( carvão, lenha, cavacos, bagaços, etc. ), líquidos ( óleos combustíveis, principalmente ) e gasosos ( gás liquefeito de petróleo GLP, embora esse tipo de combustível esteja em desuso, sendo utilizado apenas em caldeiras de pequeno porte e em locais em que os sistemas anti-poluição são de vital importância. ex: hotéis, edifícios residenciais, etc. ). O GLP e os combustíveis líquidos de uma maneira geral estão sendo substituídos por gás natural. Existem caldeiras que empregam como elemento de fornecimento de energia, gases quentes, resultantes de outros processos que liberam calor. São denominadas caldeiras de recuperação e funcionam à semelhança de trocadores de calor, com a peculiaridade de que um dos lados ( o da água ) muda de fase. Nas usinas nucleares, os reatores são utilizados basicamente para a produção de energia elétrica, por meio da movimentação de turbinas a vapor. O calor gerado pela fissão do urânio é transmitido à água mediante circuitos fechados, gerando, assim, o vapor, que é utilizado em circuitos secundários à semelhança de caldeiras e turbinas convencionais, sugerindo desse modo, a denominação de caldeiras nucleares. c) Quanto ao fluido que contém. Além das caldeiras destinadas à vaporização de água, existem as que são usadas para a vaporização de mercúrio, de líquidos térmicos e outros. Ultimamente, vem sendo largamente empregadas as caldeiras de fluido térmico, que aquecem (vaporizando ou não, dependendo do caso) fluidos em circuitos fechados, fornecendo calor a processos, sem a transferência de massa. 11
  • 12.
    d) Quanto àmontagem Normalmente, as caldeiras flamotubulares são pré-montadas ou, como também se denominam, compactas, isto é, saem prontas de suas fabricas, restando apenas sua instalação no local em que serão operadas. As caldeiras aquatubulares, porém, além do tipo compacto, podem ser do tipo “montadas em campo”, quando seu porte justificar sua construção no local de operação, como por exemplo, a caldeira de 33 metros de altura contida na figura 7. A caldeira montada em campo pode ainda, ser caracterizada conforme a estrutura que a suporta, como caldeira auto-sustentada, quando os próprios tubos e tubulões constituem sua estrutura; caldeiras suspensas, quando há necessidade da construção de uma estrutura à parte; e caldeiras mistas, que empregam essas duas formas básicas de sustentação. e) Quanto à circulação de água Para o fornecimento homogêneo de calor à água, é necessário que haja a circulação desta. Quando a circulação é mantida graças a diferenças de densidade entre a água mais quente e a menos quente, a circulação da água é denominada “natural”. Em contraposição, denominam-se caldeiras de circulação forçada àquelas que possuem sistemas de coletores e de impulsionamento da água. f) Quanto ao sistema de tiragem Após a queima do combustível na fornalha, os gases quentes percorrem o circuito dos gases, desenvolvendo diversas passagens, para o melhor aproveitamento do calor, sendo, finalmente, lançados à atmosfera pelas chaminés. É evidente que, para haver essa movimentação, há necessidade de diferenças de pressões, que promovam a retirada dos gases queimados e possibilitem a entrada de nova quantidade de ar e combustível. Denomina-se tiragem o processo que retira os gases mediante a criação de pressões diferenciais na fornalha. Pode-se, portanto, caracterizar as caldeiras como caldeiras de tiragem natural, quando esta se estabelece por meio de chaminés, e como caldeiras de tiragem artificial, (mecânica ou forçada) quando, para produzir a depressão, empregam-se ventiladores ou ejetores. 12
  • 13.
    Como se vê,existem inúmeros critérios para a classificação (identificação) de caldeiras, variando não só de um país para outro (na França, por exemplo, as caldeiras são classificadas, também conforme a potencia, em caldeiras especiais, de 1ª, de 2ª ou de 3ª categoria), como também, conforme a abordagem. Do ponto de vista de Segurança, a NR-13 – VASOS SOB PRESSÃO, foi totalmente reformulada pela Portaria Nº 23 de 27/12/1994 D.O.U. e republicada em 26/04/1995, constituindo-se no documento oficial brasileiro para avaliações e regulamentações sobre CALDEIRAS E VASOS DE PRESSÃO. Caldeira nova e não nova, caldeira estacionária e não estacionárias são outras classificações também de uso corrente, que regem artigos desta nova legislação. 13
  • 14.
  • 15.
    3 RISCO DE EXPLOSÕES A utilização de caldeiras implica a existência de riscos de natureza diversificada, tais como: explosões, incêndios, choques elétricos, intoxicações, quedas, ferimentos diversos, etc.. Deve-se, no entanto, destacar a importância do risco de explosões, por quatro motivos principais: • Por se encontrar presente durante todo o tempo de operação, sendo necessário o seu controle continuo, sem interrupção. • Em razão da violência com que as explosões se manifestam, na maioria dos casos suas conseqüências são catastróficas, em face da grande quantidade de energia liberada instantaneamente; • Por envolver não só o pessoal de operação, como também os que trabalham nas proximidades, podendo atingir até mesmo a comunidade (vizinhos e vias públicas) e a clientela, quando se trata de empresas de serviços (hospitais e hotéis, principalmente); • Porque sua prevenção deve ser considerada em todas as fases: projeto, fabricação, operação, manutenção, inspeção e outras. O risco de explosões do lado água está presente em todas as caldeiras, uma vez que a pressão nesse lado é sempre superior à atmosférica. Qualquer quantidade de um fluido compressível, não importa qual, quando comprimida a uma pressão de 10 atm (p/ ex.), estará ocupando um espaço 10 vezes menor do que ocuparia se estivesse submetida à pressão atmosférica. Essa massa “deseja”, portanto, ocupar um espaço 10 vezes maior, “procurando”, através das fendas e rupturas, e “conseguindo-o” com a explosão, quando, por um motivo ou outro, a resistência do vaso é superada. Daí a necessidade do emprego de espessuras calculadas em função de resistência do material e das características de operação. No caso de caldeiras, outro fator importante a ser considerado para avaliarem-se as conseqüências de uma explosão é a quantidade de calor encerrada no processo de vaporização da água. De fato, entendendo-se que a entalpia ( H ) de um sistema é o conteúdo global de sua energia e que H=U+PV, onde U é a energia interna, P a pressão e V o volume, nota-se que: 15
  • 16.
    a) Se comparadaa um reservatório comum de ar comprimido à mesma pressão e mesmo volume, uma caldeira operará com entalpia ( Hc ) maior do que a do reservatório ( Hr ), pois nesses casos: Hc = Uc + PV Hr = Ur + PV Hc – Hr = Uc – Ur + PV – PV Hc Hr + ( Uc – Ur ) E sendo Uc > > Ur ( a energia interna no sistema caldeira é muito superior à do reservatório de ar, dada a grande quantidade de calor latente e de calor sensível absorvida pelo vapor ) tem-se que: Hc > > Hr b) Os danos provocados pela explosão de uma caldeira serão muito maiores, não só porque são diretamente proporcionais à entalpia do sistema, como também porque parte da energia será liberada na forma de calor, o que irá provocar o aquecimento do ambiente que contiver a explosão. Com a finalidade única de analisar o comportamento das curvas de calculo de espessuras, é valido simplificar a expressão aplicável a equipamentos submetidos a pressões internas, eliminando-se os termos que exercem pequena influencia, obtendo-se: T ≅ PR S Onde: t = espessura P = pressão de projeto R = raio interno S = tensão admissível Considerando-se determinado diâmetro D, constante, observemos na fig. 8, o comportamento das curvas t em função de S e de P. A partir dessa observação, concluir que, para resistir a determinada pressão P, os valores de t e de S podem variar sem prejudicar a segurança do equipamento, desde que os pontos cartesianos ( Si , ti ) estejam contidos pela área situada acima da curva referente à pressão com que se quer trabalhar. 16
  • 17.
    Dessa forma, osvalores: • ( t₁ , S₁ ), que caracterizam o ponto 1, são satisfatórios para que o equipamento trabalhe na pressão P1 ; • ( t₂ , S₂ ), que caracterizam o ponto 2, são satisfatórios para que o equipamento trabalhe na pressão P1, mas não são satisfatórios para que o equipamento trabalhe na pressão P2; deve-se, para isso, aumentar a espessura, no mínimo até t₃, ou escolher material mais resistente, com tensão admissível igual ou superior a S₃, ou, ainda, adotar outra combinação de Valores Sx, Ty, de tal forma que o ponto cartesiano ( Sx, Ty ) esteja acima de curva P₂. Risco de explosão pode, portanto, ser originado pela combinação de três causas: a) diminuição de resistência, que pode ser decorrente do superaquecimento ou da modificação da estrutura do material (fig. 9 ); b) diminuição da espessura, que pode advir da corrosão ou da erosão ( fig. 10 ); c) aumento da pressão, que pode ser decorrente de falhas diversas,operacionais ou não (fig.11). 17
  • 18.
  • 19.
    4 SUPERAQUECIMENTO COMOCAUSA DE EXPLOSÕES Superaquecimento é a exposição do aço, material com que é construída a caldeira, a temperaturas superiores às admissíveis, o que causa a diminuição da resistência do material e cria o risco de explosões. Pode causar danos intermediários antes da ocorrência de explosões, tais como o empenamento, o envergamento, o abaulamento de tubos e outros. Nas caldeiras aquatubulares é muito freqüente a ocorrência do abaulamento (defeito usualmente denominado “laranja” ou “joelho”, dada sua forma esferóidica, coma superfície convexa voltada para o lado dos gases), decorrente de deformação plástica do aço em temperatura da ordem de 400 a 540 ºC, sob a ação prolongada da pressão interna do vapor. O superaquecimento contribui também para a oxidação das superfícies expostas, se o meio for oxidante, ou para a carbonetação (formação de carbonetos ou carbetos de ferro), se o meio for redutor. O superaquecimento pode ser causado por: a) Escolha inadequada de material no projeto da caldeira. Conforme a localização de um tubo no interior da caldeira, ele receberá calor de uma forma qualitativa e quantitativamente peculiar; em caldeiras aquatubulares, por exemplo, tubos de fornalha poderão estar expostos a calor radiante e, portanto, a condições mais severas que os tubos do feixe gerador, devendo, dessa forma, ser constituídos de materiais que possuam características condizentes com a solicitação. Nas caldeiras flamotubulares, o calor é distribuído de forma não homogênea, caracterizando uma carga térmica maior nas regiões próximas ao queimador, conforme fig. 12. Se no projeto da caldeira essas condições de escolha de materiais não forem convenientemente consideradas, haverá o risco de fluência e/ ou ruptura de partes submetidas a pressão, em razão do emprego de materiais não resistentes às solicitações impostas. As fig. 13 e 14 contem as faixas de temperatura em que os aços constituintes de chapas e de tubos, respectivamente, resistem às solicitações impostas pela geração de vapor. 19
  • 20.
  • 21.
  • 22.
    b) Emprego de material defeituoso Dos processos utilizados para a produção de chapas e de tubos, a laminação é destacável pela possibilidade de inclusão de defeitos. È freqüente ocorrer em chapas o defeito denominado “dupla laminação”, que consiste em vazios no interior do material, que, após sucessivas passagens em laminadores, adquirem um formato longitudinal ao longo da chapa, fazendo com que esta se comporte como se fosse um par de chapas sobrepostas. Defeitos dessa natureza fazem com que as chapas não resistam às cargas térmicas e/ou mecânicas previstas no projeto. c) Dimensionamento incorretos Ainda em conseqüência de erro de projeto ou de construção, podem surgir riscos de superaquecimentos localizados, que potencializam os riscos de explosão. Uma falha dessa natureza bastante conhecida, que ocorre nas caldeiras flamotubulares, são os prolongamentos excessivos dos tubos expandidos em espelhos de câmaras de reversão. Esses prolongamentos, indicados em perspectiva e em visão lateral na fig. 15, impedem a trajetória livre dos gases quentes à reversão, causando o superaquecimento localizado nos prolongamentos e, conseqüentemente, fissuras nos tubos e/ou no espelho nas regiões entre os furos (ver fig. 16). d) Queimadores mal posicionados os materiais com que são fabricados os tubos e as chapas admitem aquecimentos a ate algumas centenas de graus Celsius, sem perderem suas propriedades mecânicas. As chapas dos queimadores a óleo atingem valores de ordem de 100 ºC. Se ocorrer, portanto, a incidência direta das chamas sobre o aço, haverá o risco de superaquecimento e fluência do material, com conseqüências que podem ir desde a deformação lenta e gradual da caldeira até sua explosão, dependendo da concorrência de outros fatores. Quando os queimadores se encontram instalados fora do seu alinhamento longitudinal, as chamas “lambem” a fornalha, potencializando, portanto, o risco desse tipo de superaquecimento. A questão do posicionamento dos queimadores é muito mais complexa quando estes são do tipo tangenciais, que produzem o turbilhonamento dos gases, no centro da câmara de combustão. (ver fig. 17). 22
  • 23.
    Fig. 15 Fig. 16 23
  • 24.
  • 25.
    e) Incrustações Um problemaclássico da segurança das caldeiras é o da incrustação. Consiste na deposição e agregação de sólidos junto ao aço de que se constitui a caldeira, no lado da água, em razão da presença de impurezas tais como sulfatos, carbonatos (de cálcio e/ ou de magnésio), silicatos complexos contendo, ferro, alumínio, cálcio e sódio, sólidos em suspensão e ainda em virtude da presença dos precipitados resultantes de tratamentos inadequados da água da caldeira (borras de fosfato de cálcio ou magnésio) e de óxidos de ferro não protetores. Uma vez que a incrustação se comporta como isolante térmico (a condutividade térmica dos depósitos minerais é muito baixa: aproximadamente 45 vezes inferior a do aço), ela mão permite que a água “refrigere” o aço, ou seja, ou seja, há menor transferência de calor do aço para a água, e com isso, o aço absorve calor sensível, isto é, sua temperatura se eleva proporcionalmente à quantidade de calor recebida. Fig. 18 25
  • 26.
    Em casos deincrustações generalizadas, essa situação agrava-se ainda mais com o aumento operacional do fornecimento de calor no lado dos gases, para manter-se a água na temperatura de ebulição (ver fig. 18). Com esse aumento de temperatura, alem das perdas de energia, do ponto de vista da segurança, podem ocorrer as seguintes conseqüências indesejáveis: • O aço previsto para trabalhar em temperatura da ordem de 300 ºC, fica exposto a temperaturas da ordem de 500 º C, fora dos limites de resistência e, portanto, em condições de risco de explosão acentuado. • Sendo quebradiça, uma parte de camada incrustante pode soltar-se, fazendo a água entrar em contato direto com as paredes do tubo em alta temperatura (ver fig. 19), o que provoca a expansão repentina da água e, conseqüentemente, a explosão. • Formam-se áreas propicias a corrosão, dadas a porosidade da incrustação e a possibilidade da migração de agentes corrosivos para a sua interface com o aço. Nas caldeiras flamotubulares, camadas de lama depositam-se e impregnam a parte superior da fornalha, principalmente nas paradas da caldeira. Com o acumulo, escorregam em volta da fornalha e bloqueiam o espaço entre a parte inferior da fornalha e os tubos vizinhos, trazendo para essa região os riscos decorrentes do isolamento térmico. O tratamento interno da água, sem purificação previa, é desaconselhado, uma vez que favorece a incrustação, a concentração de produtos orgânicos e conseqüentemente a ma condução de calor, no caso das numerosas purgas e extrações necessárias não serem efetuadas. A fig. 20 contem a fotografia de um tubo de caldeira flamotubular incrustado. 26
  • 27.
    Nas caldeiras aquatubulares,os tubos expostos a calor radiante, sofrem, particularmente, conseqüências mais graves nos casos de incrustações, uma vez que recebem maior carga térmica. Alem disso, esse tipo de caldeira é muito sensível aos erros de tratamento de água, tornando assim, muito mais importante a questão do controle de incrustações. Fig. 19 27
  • 28.
    f) “Hide Out” ou Ocultamento Em contato com os tubos geradores de vapor das caldeiras aquatubulares, pode considerar-se que existe sempre água em estado liquido de saturação. A alta temperatura nessa superfície pode levar à produção de vapor, uniformemente distribuída pela mesma. Nessa região, haverá, conseqüentemente, aumento da concentração dos sólidos dissolvidos, como o fosfato de sódio, que atingindo um ponto de saturação, se cristalizará sobre os tubos, formando uma camada aderente. Esse fenômeno recebe o nome de “hide out” ou ocultamento, porque a concentração desses sólidos na água de caldeira é sempre menor do que na camada de cristalização, dando a impressão, nas analises de água, que os produtos inseridos para o seu tratamento estão escondendo-se em algum lugar. 28
  • 29.
    As conseqüências do“hide out” são da mesma forma que no caso da incrustação, decorrentes da falta de “refrigeração” dos tubos. g) Operação em “Marcha Forçada” Quando uma caldeira possui potencia baixa em relação às necessidades das áreas servidas pela sua produção de vapor, há o risco de operação em “marcha forçada”. Na expectativa de atender a demanda, intensifica-se o fornecimento de energia à fornalha e, dadas as limitações da caldeira, em vez de se alcançar a produção desejada, o que se consegue é a ruptura, ou pelo menos a deformação dos tubos, potencializando-se assim, os riscos de explosão. Nas caldeiras flamotubulares, esse fenômeno pode também causar fissuras no espelho traseiro, nas regiões entre os furos, da mesma forma que os prolongamentos excessivos comentados no item “c”. h) Falta de água nas regiões de transmissão de calor Como já foi comentado, o contato da água com o aço é fundamental para a “refrigeração” deste. Há necessidade rigorosa de que o calor recebido pelos tubos e pelas chapas seja transferido para a água, pois somente assim será mantido o processo de transferência de calor sem que haja aumento de temperatura e que todo calor recebido pela água será empregado para sua vaporização à temperatura constante, determinada pela pressão. O calor latente de vaporização ( Q = LV ) será a quantidade de calor que, fornecido à massa unitária da água, provocará sua vaporização. Havendo, portanto, falta de água em determinada região, cessará nesse local o processo aa temperatura constante, e terá inicio um processo de transferência de calor sensível (com elevação da temperatura), que provocará o superaquecimento do aço, e sua conseqüente perda de resistência. A maioria absoluta dos acidentes com caldeiras é composta de explosões que ocorrem em razão de falta de água nas regiões de transmissão de calor. Os motivos que levam à falta de água são vários, dos quais vale ressaltar a má circulação de água no interior da caldeira e a falhas operacionais, que são exemplificados a seguir: 29
  • 30.
    - Circulação deficiente de água. A circulação de água nas caldeiras é, na grande maioria dos caso, “natural”, isto é a diferença de densidade entre a água nas partes mais quentes e nas partes menos quentes é que coloca a água em circulação. As moléculas mais quentes dilatam-se e proporcionalmente a esse aumento de volume, decresce a densidade. A carga motriz de circulação diminui à medida que a pressão de serviço aumenta, uma vez que os pesos específicos da água e do vapor se aproximam, sendo, finalmente, iguais quando a pressão atinge a denominada “pressão critica”, de aproximadamente 217 kgf/cm². Na pratica, a circulação natural é utilizável até pressões em torno de 150 kgf/cm². De fato, a potencia de vaporização das caldeiras de pressões da ordem de 100 kgf/cm² é tal que justifica a utilização de bombas para forçar a circulação. Nas caldeiras aquatubulares, a circulação natural necessita do emprego de tubos de diâmetros bastante grandes para reduzir as perdas de cargas no circuito. Diâmetros de 50 mm e espessuras de 4 mm são freqüentemente encontrados em caldeiras de media e pequena potencia. A intensidade da circulação natural depende de dois fatores de efeitos contrários: - maior proporção de vapor nos tubos vaporizadores, aumenta a carga motriz por diminuição da densidade do fluido nessa coluna, aumentando, portanto, a velocidade de circulação ascensional. - Maior proporção de vapor nos tubos vaporizadores, aumenta a vazão em volume, aumentando as perdas de carga e a tendência de reduzir a velocidade. Por outro lado, todo aumento de velocidade, aumentam as perdas de carga (a perda de carga é diretamente proporcional ao quadrado da velocidade). O equilíbrio das velocidades de circulação é prejudicado quando a carga motriz é equilibrada pelas perdas de carga. A velocidade da água nos tubos de fornalha, a uma circulação natural, é de 0,3 a 0,5 m/s. Nota-se, desta forma, que para cada condição de solicitação da caldeira, haverá um estado de equilíbrio deferente. É necessário também, que cada tubo seja atravessado por uma quantidade de água suficiente para “refrigerá-lo”. É preciso, pois, encontrar um bom equilíbrio da vazão de água. 30
  • 31.
    A rugosidade, ascorrosões e os depósitos internos são fatores que reduzem a vazão de água em um tubo, no qual, conseqüentemente, haverá maior proporção de vapor na emulsão água-vapor e, portanto, pior “refrigeração”. Nas caldeiras flamotubulares estabelece-se em regime normal, uma circulação de água como mostra a fig.21. Circulação de água nas caldeiras flamotubulares e seus problemas Em particular, nos pontos A e B, correspondentes às geratrizes inferior e superior da fornalha, a velocidade da água á pequena, ou até mesmo nula, possibilitando assim, o aumento da temperatura nessas regiões. 31
  • 32.
    Por outro lado,se houver a formação de uma bolha de vapor na parte baixa da fornalha (ver detalhe na fig 21), ela isolará termicamente a parede da fornalha, da água da caldeira, ocasionando superaquecimentos e eventuais deformações da fornalha nesse ponto. Esse fenômeno se mantém e se agravam com a continuidade de suas ocorrência, potencializando o risco de explosão. Essa falta de “refrigeração” da fornalha, tem maior probabilidade de ocorrer no momento de recolocação da caldeira em marcha, quando a caldeira estiver fria e sua potencia de partida for excessiva. (É necessário, portanto, tempo suficiente para que a circulação natural interna se estabeleça). - Falha operacional. As caldeiras modernas podem trabalhar basicamente de dois modos: automáticas ou manualmente, bastando para isso que o operador selecione, por meio de comandos, as posições: “automático” ou “manual”. Na posição “automático”, a caldeira tem suas variáveis controladas por meio de malhas e controles de instrumentação. Graças a essas malhas, as caldeiras trabalham atualmente com um grau de controle cada vez mais elevado, exigindo menor quantidade de intervenções dos operadores, porem, maior qualificação de pessoal e maior precisão nas decisões. A fig. 22 contém um esquema que representa a lógica do automatismo das caldeiras, obtido por meio de pressostatos, sensores, e instrumentos de controle de nível da água e de pressão, que comandam o funcionamento dos queimadores e dos dispositivos de alimentação de água. Destaque especial deve ser dado aos dispositivos de segurança, que são indispensáveis “obrigatórios” às caldeiras. A atuação desses elementos rompe abruptamente o ciclo normal de funcionamento da caldeira, seja por meio do desligamento total dos queimadores, obtido pelas válvulas solenóide, que bloqueiam o suprimento de combustível, seja em função da descarga de vapor, obtida com a abertura das válvulas de segurança. Na maioria dos casos, a posição “manual” é necessária para o acendimento “partida” e para o desligamento da caldeira, pois se para acende-la fosse utilizada a posição “automático”, os controles admitiriam o Maximo fornecimento de energia, uma vez que usualmente são comandados pela pressão de vapor, levando a conseqüências 32
  • 33.
    desastrosas. Nessa posição,o risco de falta de água está associado a procedimentos inadequados do operador, ou seja, especificamente, não aumentar a vazão de fornecimento de água quando o nível tende a descer. Falhas dessa natureza geralmente decorrem de falsas indicações de nível ou imperícia na condução do equipamento. Quando a limpeza ou a manutenção preventiva ou o tratamento da água não são convenientemente praticados, há o risco de obstruções, ou de acumulo de lama na coluna de nível, o que fornecerá indicações incorretas para o operador ou para os sensores dos instrumentos responsáveis pelo suprimento de água. De modo semelhante, obstruções em tubulações de suprimento de água podem levar a 33
  • 34.
    acidentes de gravesconseqüências uma vez que a vazão de entrada de água será menor que a vazão de saída de vapor. A instrumentação pode ainda ser “responsável” pela falta de água quando, em casos de variações no consumo, ocorrer um aumento muito brusco na vazão de vapor. Nesses casos, em razão da queda brusca da pressão, bolhas de vapor que se formam sob a superfície da água, se expandem, dando origem a uma falsa indicação de nível alto, que como conseqüência, diminui a vazão de entrada de água. Nota-se que, como a pressão encontra-se baixa, o sinal que o pressostato envia aos dispositivos de combustão, irá solicitar aumento do fornecimento de energia, agravando-se ainda mais a situação. E evidente que nesses casos não se atribui a responsabilidade aos instrumentos, mas sim ao ser humano, que falhou ao projetar ou especificar o equipamento ou o instrumento de controle. 34
  • 35.
    2 CHOQUES TÉRMICOS. Háregistro de explosões de caldeiras e de incidentes menos significantes, causados por choques térmicos muito freqüentes que provocam a fadiga (tendência à ruptura sob carga consideravelmente inferior ao limite de resistência à tração) e o envelhecimento do metal nas extremidades de tubos. Os choques térmicos ocorrem em razão de freqüentes paradas e recolocações em marcha dos queimadores. São suscetíveis a essas condições, as caldeiras que possuem queimadores “ON-OF”, que não modulam a chama ou queimadores com potência excessiva. As incrustações das superfícies geralmente potencializam os efeitos dos choques térmicos. Choques térmicos também podem ocorrer se a alimentação da caldeira é feita com água fria (temperatura inferior a 80 ºC), em condições descontinuas e com a entrada de água nas regiões mais frias da caldeira. Constata-se com mais freqüência esse tipo de incidente, em caldeiras flamotubulares e, particularmente, naquelas que possuem câmaras de reversão traseira seca. São registradas também ocorrências de choques térmicos em virtude de falha operacional, quando após um rebaixamento excessivo de nível, por uma razão qualquer, o operador injeta água fria, tentando restabelecer o nível normal. (nesses casos, a medida correta a ser adotada é a cessação imediata do suprimento de emergência à caldeira). 35
  • 36.
    3 DEFEITOS DEMANDRILAGEM A nível internacional, denomina-se mandrilagem, a operação de expansão de tubos utilizada na fabricação de caldeiras. Uma vez, porém, que essa denominação pode causar confusões com as operações de usinagens de ajuste ou de calibragem de dimensões de furos, alguns fabricantes de caldeiras preferem empregar o termo expansão de tubos. Essa operação consiste na introdução do tubo no furo dimensionado para recebe-lo, e em seguida, na expansão da extremidade do tubo por meio de um mandril (dispositivo cônico que gira em torno de um eixo axial). Tem a finalidade de ancorar o tubo no espelho (caldeiras flamotubulares) ou tubulões (caldeiras aquatubulares), com a devia estanqueidade. Uma vez que a vedação na interface tubo-furo é garantida pelas descontinuidades microscópicas do aço, há o risco de vazamentos, se houver acabamento excessivo ou in suficiente no furo ou na superfície externa do tubo. Outro risco decorrente da expansão é o de trincar as chapas ou os tubos se a operação não for devidamente controlada. Nesses casos, os roletes do mandril, entram excessivamente e “estouram” as chapas nas regiões entre furos ou rompem as extremidades dos tubos. Um recurso empregado para aumentar a segurança quanto a estanqueidade e á ancoragem em chapas de espessuras superiores a ¾ e polegadas é o desenvolvimento de “grooves” – sulcos circulares dispostos na parte interna dos furos – que são inteiramente ocupados pelos tubos após a expansão. Em tubulões de espessuras superiores a 2 polegadas, há fabricantes que empregam dois “grooves” em cada furo. O “groove”, no entanto, pode criar um risco adicional se não for adequadamente executado, possuirá arestas cortantes que cizalham as superfícies dos tubos. A fig. 23 contém a ilustração das situações de um tubo no processo de expansão. 36
  • 37.
  • 38.
    4 FALHAS EMJUNTAS SOLDADAS Operações de soldagem são numerosas na fabricação de caldeiras, soldagem de virolas para a confecção de tubulões, soldas de tubos, soldas de costados, pedestais, etc.. Falhas em juntas soldadas potencionalizam os riscos de explosão da caldeira, uma vez que podem representar áreas de menores resistências. A enumeração ou a classificação dos defeitos pode ser feita segundo diversos critérios, tais como: a) situação: • defeitos externos ou que se projetam para fora do cordão de solda; • defeitos internos; • defeitos de concordância: defeitos na raiz do primeiro passe; b) geometria: • defeitos planos; • defeitos volumétricos; c) momento em que aparece: • defeitos de execução; • defeitos devido ao serviço da construção; d) meios de detecção: • defeitos identificáveis no exame visual; • defeitos identificáveis em exames destrutivos; • defeitos identificáveis em exames não destrutivos; e) gravidade: • defeitos de pouca gravidade; • defeitos de muita gravidade; • defeitos sem gravidade; Esses critérios de classificação não são os únicos; podem ser adotados outro, tendo-se sempre em mente que cada critério tem suas vantagens e desvantagens. O Instituto Internacional de Soldas ( IIW ), classifica os defeitos por famílias ou grupos: 38
  • 39.
    a) Grupo Nº1 - Fissuras (ou trincas) As fissuras são defeitos que aparecem durante o resfriamento sob efeito de tensões. São defeitos planos. - Fissuras a quente são aquelas que surgem ao final da solidificação do metal fundido das soldas ou a temperaturas inferiores, mas bastante próximas ao ponto de fusão. - Fissuras a frio surgem no fim do resfriamento, em torno de 150 ºC ou menos. Essas fissuras encontram-se geralmente na zona afetada termicamente ( ZAT ) do metal base, próximo ao cordão, mas podem também ocorrer no metal depositado quando este possui alta resistência. b) Grupo Nº 2 - Cavidades. Como defeitos volumétricos, as cavidades compreendem as falhas devidas à contração do metal no momento da solidificação e que aparecem freqüentemente dentro de “crateras” e também as “bolhas” decorrentes do aprisionamento de gás na solidificação. c) Grupo Nº 3 - Inclusão de escória. Quando o material a ser soldado é de grande espessura (costado ou tubulação de caldeira, por ex.) se for empregado o processo de solda a arco manual, será necessária a aplicação de diversos cordões de solda até preencher totalmente a área preparada. Nestes casos, a escória de um cordão deve ser muito bem removida antes de se sobrepor um outro cordão, do contrário haverá a inclusão de escória na poça de fusão, principalmente se ocorrer ao mesmo tempo, como manejo inadequado do eletrodo, arcos muito longos e ângulos incorretos em relação à peça. d) Grupo Nº 4 - Falta de fusão e de penetração. A falta de fusão ou “colagem” é uma falta de ligação entre o metal fundido e o metal base ou entre dois passes de metal fundido. È um defeito plano cuja ocorrência está vinculada a intensidade de corrente e velocidades baixas de avanço, ângulo inadequado entre o eletrodo e a peça, que pode ocorrer também quando o metal fundido na soldagem fica muito fluido e escorrega pelo canal do chanfro. A falta de penetração, por sua vez, é uma falta parcial de fusão dos chanfros a soldar, no momento da execução do primeiro passe. Assim, a preparação inicial dos chanfros permanece inalterada e a falta de penetração situa-se conforme o desenho do chanfro, na raiz ou no interior dos cordões. 39
  • 40.
    A falta depenetração pode ser causada pela combinação de fatores tais como a inadequação do desenho do chanfro, velocidade exagerada de avanço de eletrodo, diâmetro de eletrodo muito grande, eletrodo inadequado (de baixa penetração) ou, intensidade de corrente exageradamente baixa. e) Grupo Nº 5 - Defeitos de forma. Os defeitos de forma são numerosos. Podem ser por ex: • Cordão com reforço dos limites, apresentando concordâncias abruptas; • Defeitos de alinhamento, que podem eventualmente levar à ocorrência de falta de fusão na raiz, sobre um dos elementos a ligar; • Mordeduras, que são defeitos de forma, particularmente perigosos, situados longitudinalmente ao lado do reforço e que correspondem à falta de metal localizada, em razão da fusão do metal de base não preenchida devidamente; • Salpicos adjacentes ao cordão de solda, decorrentes do emprego de intensidades de correntes muito altas ou de arco elétrico muito aberto. Atualmente, porém, vêm sendo empregados pela grande maioria dos fabricantes de caldeiras, processos automáticos de soldagem, dos quais o processo por “arco submerso” é o que tem fornecido melhores resultados, uma vez que permite a soldagem de chapas de grande espessura (alias, é contra-indicado para pequenas espessuras em virtude do seu alto “input” térmico), elimina a necessidade de execução de diversos passes, bem como as descontinuidades de soldagem manual, proporcionando cordões de solda limpos, alto rendimento, menor incidência de falhas e, do ponto de vista de higiene e segurança do trabalho, é menos nocivo ao trabalhador, uma vez que não emite radiações e o arco elétrico permanece submerso em um pó, denominado fluxo de soldagem, durante todo o tempo de execução da solda. Embora permita a soldagem apenas na posição plana (o “arco manual” permite a soldagem em todas as posições), o “arco submerso” é hoje considerado indispensável pelos fabricantes de caldeiras e vasos sob pressão. Seja qual for o processo, a execução das operações de soldagem deve ser realizada por soldadores qualificados e segundo processos reconhecidos por normas técnicas especificas. 40
  • 41.
    Após as operaçõesde soldagem as caldeiras devem passar por tratamentos térmicos especiais, de alivio de tensões ou de normalização, para aliviar as tensões existentes na zona afetada termicamente pelo processo de soldagem. O controle das juntas soldadas é fundamental para a segurança e a sua falta ou falha representa risco de explosão em potencial. O controle radiográfico das juntas é o principal exame entre os não destrutivos aplicáveis nesses casos. 5 MUDANÇA DA ESTRUTURA METALÚRGICA Nas caldeiras que operam com pressões elevadas e com alta capacidade de produção de vapor, verifica-se a ocorrência da decomposição da água, com a conseqüente liberação de oxigênio e de hidrogênio. O hidrogênio, difundindo-se no aço, age sobre a cementita (carboneto ou carbeto de ferro - Fe3 C), que, por ser muito dura e quebradiça, é responsável pela dureza e pela resistência do aço carbono. Dessa ação ocorre a decomposição da cementita em ferrita (ferro que apresenta estrutura cúbica de corpo centrado) e carbono, diminuindo assim, a resistência do aço. Como agravante dessa ação do hidrogênio, ocorre, ainda sua reação com o carbono, gerando gás metano, que provoca o empolamento do aço, ou seja, a formação de protuberâncias superficiais. Nas serpentinas de superaquecedores, que operam em temperaturas acima de 450 ºC, há possibilidade de ocorrência da garfitizaçao do carbono existente no aço. 41
  • 42.
    MUDANÇA DA ESTRUTURAMETALÚRGICA CALDEIRAS PRESSÕES H2 O CAPACIDADES AÇO FERRITA DUREZA H2 CEMENTITA Fe 3 C E ( carbeto de ferro) RESISTÊNCIA + DURA / QUEBRADIÇA C RESISTÊNCIA CH4 GÁS METANO + EMPOLAMENTO DO AÇO 42
  • 43.
    6 CORROSÃO A corrosãoconstitui um dos mais importantes fatores de deterioração de caldeiras. Como causa de explosões, ela atua principalmente como fator de diminuição de espessura das partes sujeitas a pressão. Essa atuação é “silenciosa” e não detectável pelos instrumentos de operação da caldeira - os pressostatos e as válvulas de segurança não impedem essas explosões, uma vez que elas não são necessariamente acompanhadas de elevação de pressão de operação; podem até mesmo ocorrer em pressões inferiores `MPTA (máxima pressão de trabalho admissível). A detecção dessa causa de explosão só pode, portanto, ser obtida de uma única forma: por meio das inspeções internas, daí a importância dessa medida, obrigatória não só por lei, mas também como pratica recomendada pela boa técnica. Nas caldeiras, a corrosão está presente não só no lado água, como também no lado do gás (denominados interior e exterior, respectivamente), e embora seu mecanismo seja bem conhecido nos dias de hoje, seu controle ainda é razoavelmente difícil em certos casos. a) Corrosão interna A corrosão interna das caldeiras processa-se sob diversas formas, segundo diversos mecanismos, porém é sempre conseqüência direta da presença da água: de sua característica, de suas impurezas e de seu comportamento, quando em contato com o ferro, nas diversas faixas de temperaturas. • Oxidação generalizada do ferro. O aço carbono, material normalmente empregado na construção de caldeiras, tem propriedades condizentes com essa finalidade, mesmo sendo termicamente instável em água a elevadas temperaturas. A razão de seu bom comportamento é a formação do filme de magnetita (Fe3 O4), negro, denso, aderente e altamente protetor do aço, que se forma nas operações das caldeiras. A magnetita, nas caldeiras atinge a espessura de 50 microns, e está constantemente sendo quebrada e reconstruída, e resiste até mesmo a ataques de acido nítrico. 43
  • 44.
    Quando, porém, éatacada por agentes físicos (choques térmicos, dilatações em extremidades de tubos etc.) ou por agentes químicos (soda caustica, oxigênio, quelantes de tratamentos de água etc.) a magnetita deixa de existir e tem inicio o processo de oxidação do ferro, dando origem a outros óxidos que não são protetores. • Corrosão galvânica. Esse tipo de corrosão ocorre quando dois metais deferentes estão e contato na presença de um eletrólito, o que gera uma diferença de potencial e, conseqüentemente, um fluxo de elétron (daí o nome “pilha”, comumente empregado para designar esse fenômeno). Nas caldeiras, o par galvânico pode ser formado quando metais como o cobre e o níquel se desprendem pela erosão, cavitação de em tubulações ou em rotores de bombas es e inserem em fendas ou nas regiões de mandrilagem de tubos. O aço passa aa funcionar como anodo, sendo portanto, o elemento profundamente corroído. Nas caldeiras aquatubulares, esse fenômeno ocorre com maior intensidade no tubulão de lama, em virtude do peso especifico das partículas metálicas. • Aeração diferencial Nas caldeiras flamotubulares, o oxigênio dissolvido na água provoca corrosão dos tubos superiores; trata-se de corrosão por aeração diferencial: os tubos submersos estão submetidos a menores concentrações de oxigênio, se comparados à região acima da superfície da água. Essa diferença forma uma “pilha”, em que o anodo é formado pela parte menos aerada. Como na pilha galvânica, o anodo, nesse caso, é também a região que apresenta corrosão mais severa, e, sendo localizada, haverá a possibilidade do surgimento de pites ou alvéolos. - De acordo com a terminologia apresentada pela subcomissão de inspeção de equipamentos do Instituto Brasileiro de Petróleo, entende-se por “Corrosão Alveolar e por pite” (“pitting”) tipos de corrosão preferencial que ocorrem em pequenas áreas: 44
  • 45.
    - Alvéolo: cavidadena superfície metálica, apresentando fundo arredondado e profundidade geralmente menor que o seu diâmetro. - Pite: cavidade na superfície metálica, apresentando o fundo em forma angular e profundidade geralmente maior que o seu diâmetro. Nas caldeiras a aeração diferencial ocorre no tubulão superior e nos purificadores de vapor. 45
  • 46.
    Corrosão Salina. Concentrações elevadas de cloretos também causam corrosões em virtude de sua migração para fendas ou áreas sem proteção de magnetita, ou ainda, sob camadas de depósitos porosos quando estes se formam nas paredes dos tubos. O cloreto de magnésio, em particular, se hidrolisa, dando origem ao ácido clorídrico, que ataca quimicamente o aço das caldeiras. Cloretos, de um modo geral, na presença de oxigênio, contribuem com a reação da magnetita com o oxigênio, dando origem ao Fe2 O3, oxido não protetor. • Fragilidade caustica (ou fendimento por álcalis) O hidróxido de sódio (soda caustica), em concentrações elevadas (acima de 5%), migra para fendas ou outros locais em que não haja a película protetora de magnetita e reage diretamente com o ferro. Esse tipo de corrosão recebe o nome de fragilidade caustica, ou fendimento por álcalis. 46
  • 47.
    Corrosão por gases dissolvidos. Devido à poluição ambiental ou à utilização de sulfito de sódio no tratamento de água, há possibilidade da sua contaminação com gás sulfídrico. Ele reage com os metais, dando origem aos sulfetos correspondentes, que no caso do ferro (sulfeto de ferro - FeS), se apresenta na forma de manchas pretas. O dióxido de carbono (CO2) torna a água fracamente acidificada, dando origem à formação de pites. Associado ou não à corrosão interna, outro fator que também atua na diminuição da espessura é a erosão. Nas caldeiras aquatubulares é comum a erosão causada por sopradores de fuligem desalinhados, que incidem seu jato de vapor sobre os tubos, em vez de entre eles. Ultimamente, vem sendo constatada também a erosão pelo vapor, em sedes de vedação de válvulas de segurança. Essas válvulas normalmente são fabricadas de maneira que resistam à ação abrasiva da passagem do vapor em regime de solicitações normais, ou seja, quando a válvula é aberta apenas em situações de emergência e de testes, o que vale dizer que a escolha de materiais para a fabricação é feita esperando-se uma pequena freqüência de funcionamento da válvula. Quando, porém, outros dispositivos de controle de pressão inexistem ou são desativados, a válvula de segurança deixa de ser um elemento de operação, abrindo e fechando com maior freqüência, desgastando excessivamente e diminuindo sobremaneira a vida útil do disco de assentamento. Constata-se que, quando a erosão e a corrosão se associam, os efeitos danosos são muito mais intensos que a soma de cada um, se agirem isoladamente. A cavitação, embora não seja comumente relacionada como causa de explosões, é também um processo de degeneração de materiais que, associados ou não à corrosão, também tem como conseqüências à redução de espessuras, seu mecanismo é caracterizado pela ação dinâmica resultante da continua formação e colapso de bolhas de gases ou vapores do meio liquido sobre uma superfície, sendo sua ocorrência muito comum em bombas centrifugas (com pressão de sucção deficiente), dobras, cotovelos e derivações de tubulações, válvulas, impelidores, etc.. 47
  • 48.
    b) Corrosão Externa Os fenômenos de corrosão que se exercem sobre a face exposta aos gases de combustão dependem dos combustíveis empregados e das temperaturas. As zonas mais aquecidas das caldeiras ocorrem nos superaquecedores e nos ressuperaquecedores. Corrosões nessas áreas podem ocorrer não só nas caldeiras a óleo, como também nas caldeiras a carvão; os mecanismos de corrosão dependem do combustível, mas em todos os casos os depósitos fluidos de cinzas que se formam sobre os tubos desempenham um papel essencial de propagação de corrosão. Estudos realizados tem permitido concluir que a corrosão se desenvolve em caldeiras a óleo, quando se forma sobre o tubo um deposito de cinza no estado liquido, permitindo o ataque do oxigênio e provocando a destruição da camada de oxido que protege normalmente a superfície do tubo. A importância da corrosão depende, assim, da fusibilidade das cinzas e, portanto, da sua composição. Em particular, os diversos óxidos de sódio e de vanádio, possuem temperaturas de fusão relativamente baixas: V2 O5 690 ºC Na 2 O. V2O5 630 ºC 2Na2 O. V2O5 640 ºC Na 2 O. V2O4 . 5 V2O5 624 ºC 5Na 2 O. V2O4 . 11V2O5 535 ºC A experiência tem demonstrado que as corrosões se tornam importantes quando a temperatura do metal ultrapassa 600 ºC e, que para uma mesma temperatura do metal, a velocidade de corrosão aumenta com a temperatura do gás e com o excesso de ar. Em caldeiras a carvão, a corrosão a alta temperatura também é causada pelas cinzas, sobretudo quando m estado liquido; o teor em compostos de baixo ponto de fusão é, portanto, um elemento importante para apreciação do poder corrosivo de um carvão. As temperaturas de fusão de alguns componentes que podem existir nos depósitos que se formam sobre os tubos são: 48
  • 49.
    K3 Fe (SO4)3 618 ºC K3 Al (SO4 )3 654 ºC Na3 Fe (SO4 )3 624 ºC Na3 Al (SO4 ) 646 ºC KFe (SO4 )2 694 ºC Na Fe (SO4)2 690 ºC Esses compostos formam-se pela combinação do SO3 com os óxidos de ferro ou de alumínio com os óxidos alcalinos ou alcalino-terrosos; provem da oxidação dos compostos das cinzas.os sulfatos complexos, que podem ser encontrados em fusão, atacam o metal dos tubos produzindo óxidos não protetores, sulfetos e sulfatos. A corrosão, nas zonas de baixas temperaturas é conseqüência direta da presença de enxofre nos combustíveis. O enxofre pode estar presente nos óleos combustíveis na forma de sulfatos, de compostos orgânicos ou de enxofre elementar. A decomposição dos sulfatos produz SO3, o enxofre elementar e os compostos orgânicos produzem, por combustão, o SO2 e SO3, este em menor proporção. O SO2 formado pode ser oxidado em SO3 por oxidação catalítica ao contato dos depósitos existentes sobre os superaquecedores. O teor de SO3, portanto, depende não somente do teor de enxofre no combustível, mas também de diversas outras circunstancias próprias à caldeira.Como ordem de grandeza, para um combustível contendo 3% de enxofre, o teor de SO3 nos gases de combustão pode variar entre 20 e 80 ppm em massa. Uma vez que, o gás de combustão contém vapor de água, há condensação de gotas de acido sulfúrico quando a temperatura abaixa e atinge o “ponto de orvalho”, que, dependendo das pressões parciais de SO3 e do vapor da água, podem variar entre 90 e 160 ºC. a condensação das gotas de acido, pode, portanto, produzir-se nas partes terminais dos pré-aquecedores de ar, nos economizadores e nas chaminés. Deve-se ressaltar ainda que outro fator muito importante que contribui para a corrosão externa é a atmosfera; caldeiras instaladas em regiões úmidas, locais próximos ao mar e em atmosferas fortemente poluídas, apresentam corrosão externa acentuada em alguns casos, da chaparia, nas colunas, escadas, nas plataformas, etc.. 49
  • 50.
    7 EXPLOSÕES CAUSADAS POR ELEVAÇAO DA PRESSÃO De acordo com a teoria cinética dos gases, a pressão exercida por um gás é o resultado dos impactos das partículas (moléculas ou átomos) contra as paredes do recipiente que as contem. Dessa forma, tem-se que a pressão é diretamente proporcional à energia cinética media das moléculas. A pressão do vapor contido em uma caldeira é, portanto, função direta da quantidade de calor transmitida ao sistema água-vapor, uma vez que a energia cedida em forma de calor aumentará a energia cinética media das moléculas que constituem o vapor. Dessa forma, entende-se que a pressão interna da caldeira depende fundamentalmente da atuação dos queimadores. O queimador porem, não é o único responsável pela elevação da pressão no interior da caldeira, uma vez que o sistema de alimentação injeta água no interior da caldeira com pressão superior à pressão de operação. É possível notar que, se a vazão de entrada de água for muito maior que a vazão de saída de vapor, além da subida do nível de água no interior da caldeira, incorrerá também o aumento da pressão interna. Durante a operação normal da caldeira, a pressão é mantida dentro de seus limites pelos seguintes sistemas: - Sistema de modulação de chama Esse sistema é constituído por um pressostato de modulação de chama, um servo-motor e um conjunto de “dampers”. O pressostato possui um diafragma ou fole que se estende com o aumento da pressão e que aciona contatos emitindo sinais elétricos para o servo-motor. Os movimentos do motor são transmitidos a um jogo de alavancas que movimenta laminas adequadamente instaladas (“dampers”) para modificar a vazão de combustível e a vazão de ar, que, por sua vez, alimentam o queimador, obtendo, desta forma, a modulação da chama, ou seja, sua redução nos momentos de pressões elevadas e sua intensificação nos momentos de pressões baixas. - Sistema de pressão máxima. Esse é um dos sistemas de segurança das caldeiras e, como tal, age abruptamente. È composto por um pressostato e uma válvula solenóide. Quando o pressostato é pressionado, a alimentação elétrica da bobina 50
  • 51.
    da válvula solenóideé cortada, seu campo magnético é desfeito e, por gravidade, a haste ferro-magnética cai, fechando a válvula que dá passagem ao combustível para o queimador. Quando a pressão normal se restabelece, o pressostato fecha novamente o circuito, a bobina é energizada e o campo magnético criado atrai a haste ferro-magnética, abrindo a válvula. A fig. 24 mostra uma válvula solenóide em corte nas posições aberta e fechada. - Válvula de segurança As válvulas de segurança de caldeiras como dispositivo de proteção, tem a função de dar saída ao vapor quando a pressão ultrapassa a MPTA, fazendo diminuir a pressão interna. 51
  • 52.
  • 53.
  • 54.
    - Sistema manual. Com base na indicação do manômetro, o operador aciona os diversos dispositivos da caldeira, tendo condições de interferir onde for necessário para manter a pressão interna da caldeira: nos queimadores, na alimentação ou mesmo na válvula de segurança, liberando vapor à atmosfera por meio do acionamento da alavanca da válvula. Com todas essas possibilidades, conjugadas ou não, é de se esperar que as caldeiras tenham grande chance de ser operadas com segurança, porém, mesmo assim, há inúmeros casos de explosões causadas por falhas. A possibilidade de falhas em pressostatos pode ser de natureza mecânica, como o bloqueio de sua comunicação com a caldeira ou a deterioração do diafragma ou de natureza elétrica, pelo colamento dos platinados. Falhas nas válvulas solenóides oferecem risco quando impedem o bloqueio do combustível, ou seja, quando param na posição aberta. Há possibilidades da ocorrência desse defeito, por falha mecânica, de fabricação ou pela instalação incorreta, fora da vertical, ou, de cabeça para baixo. As válvulas de segurança, para funcionarem adequadamente, devem ser fabricadas em processo de rigoroso controle de qualidade,com molas testadas, dimensões calibradas, concentricidade dos elementos e vedações perfeitas, do contrario não fecham após o alivio da pressão, ou, o que é mais grave, não abrem no momento em que se necessita sua abertura. É importante notar que, normalmente, a válvula de segurança funciona após o sistema de pressão máxima não ter funcionado; portanto, se a válvula de segurança não funcionar, a segurança do sistema estará fortemente comprometida, restando apenas a sistema manual como possível controle da situação. Falhas no sistema manual são decorrentes de defeitos em instrumentos de indicação (manômetros e nível, principalmente), ou nos dispositivos de controle ou, ainda, de procedimentos inadequados por parte do operador. 54
  • 55.
    8 EXPLOSÕES NO LADOS DOS GASES As explosões no lado dos gases de combustão possuem características peculiares uma vez que, são originadas por uma reação química – a combustão. Trata-se de uma reação de oxidação especifica, que além de ser exotérmica, se processa em um intervalo de tempo muito curto, da ordem de milessegundos, cuja conseqüência é o aumento rápido e violento da pressão em um espaço restrito. São freqüentes em caldeiras que trabalham com combustíveis gasosos ou líquidos. As nevoas de líquidos inflamáveis ou de óleos combustíveis aquecidos tem comportamento semelhante a dispersões gasosas inflamáveis. Quando em contato com o ar, formam uma mistura que entra em combustão instantânea, se houver uma pequena fonte de calor para a ignição. As caldeiras aquatubulares, em face da complexa disposição do circuito dos gases, favorecem a existência de zonas mortas, onde podem ocorrer acumulo de gases não queimados. Essas explosões acontecem com freqüência na recolocação (manual) em marcha da caldeira, quando se promove a ignição com retardo, ou sem purga previa, condição em que a fornalha se encontra inundada com a mistura combustível-comburente. Há casos também de explosões que ocorrem durante a operação da caldeira: falta de limpeza dos queimadores ou presença de água no combustível ou, ainda, carbonização do óleo no queimador podem levar à interrupção da alimentação de combustível. Essa falha, associada ou não a falhas no sistema de alimentação de ar, pode causar a perda momentânea da chama; com isso a atmosfera da fornalha será enriquecida com a mistura e a explosão ocorrerá, deflagrada pelo sistema de ignição, ou por partes incandescentes da fornalha, ou, ainda, por outro queimador, no caso de a perda da chama ocorrer em um queimador, enquanto outros funcionam. Há tipos de sopradores de fuligem que contribuem como causadores de explosões também no lado dos gases, uma vez que há possibilidade de a fuligem formar uma nuvem de poeira explosiva quando suficientemente misturada com o ar. Daí a recomendação de que nunca se deve dar a partida em uma caldeira logo após o acionamento de sopradores de fuligem. Existem “válvulas de alivio”, instaladas nos espelhos dianteiros de caldeiras flamotubulares que se mantém fechadas por meio da pressão de molas durante o funcionamento normal da caldeira, e que abrem 55
  • 56.
    para fora, quandoa pressão da fornalha supera a pressão exercida pelas molas. São previstas para abrir às pressões das explosões no lado dos gases e dar alivio, minimizando seus efeitos; porém esse resultado nem sempre é alcançado, dada a violência com que as explosões ocorrem, fazendo voar até os espelhos, em certos casos. Há casos também de pequenas explosões em que essas válvulas são lançadas fora, e como se localizam geralmente à altura do corpo ou da cabeça dos operadores, criam riscos adicionais. 12 RISCOS DE ACIDENTES DIVERSOS E RISCOS À SAÚDE No trabalho rotineiro com caldeiras, os operadores são obrigados a executar uma serie de tarefas que possuem riscos de acidentes inerentes, que podem, ainda, ser agravados por condições de insegurança peculiares a cada situação. Entre esses riscos, é necessário ressaltar: - Choques elétricos Os ventiladores, os queimadores e as bombas de água ou de óleo combustível são os principais elementos de uma caldeira que funcionam com energia elétrica. O manuseio desses equipamentos, bem como da instalação elétrica da casa da caldeira, requer cuidados para que o corpo humano ou parte dele não se torne parte de um circuito. Quando pelo menos dois pontos de uma pessoa têm contato com potenciais elétricos diferentes, há possibilidade de a passagem de corrente elétrica, cujas conseqüências ocorrem em função da diferença de potencial, da intensidade da corrente, do tempo de duração, da região do corpo atingida, etc., podendo, portanto, variar desde uma simples contração muscular localizada até uma parada cardíaca por eletrocussão, ou mesmo a morte instantânea. - Queimaduras. A produção de vapor sob pressão ocorre em temperaturas superiores a 100 ºC (temperatura de vaporização da água a pressão atmosférica). Contatos com o vapor, portanto, produzem sérias queimaduras, uma vez que estão em jogo altas temperaturas e a possibilidade de lesionar grandes superfícies do corpo. Além de queimadores térmicas por contato com água, vapor, óleo aquecido, tubulações desprotegidas, etc., deve-se considerar, ainda, o risco de queimaduras por contato com produtos cáusticos, usualmente empregados para a neutralização do Ph da água de alimentação da caldeira, como o hidróxido de sódio, por exemplo, e outros produtos químicos. 56
  • 57.
    - Quedas. Na casade caldeiras ou nas caldeiras instaladas ao tempo, há riscos consideráveis de quedas de mesmo nível, em razão de impregnações de óleo no piso, se o local de trabalho não for convenientemente limpo. As quedas de níveis diferentes, por sua vez, representam maiores perigos, considerando-se que existem caldeiras de diversos tamanhos (atingindo até mesmo, dezenas de metros de altura) e que há necessidade de acesso do operador a diversos níveis, seja para a observação de visores de fornalha, de sistemas de alimentação, de válvulas, de instrumentos de controle, etc.. Os operadores de caldeiras geralmente estão também expostos a riscos à saúde e a agentes causadores de desconfortos. Do ponto de vista ergonométrico, as caldeiras têm evoluído muito nos últimos anos, hoje existem até mesmo caldeiras que possuem câmaras de vídeo para que o operador possa observar e exercer a distancia, e confortavelmente sentado a frete de um painel geral, o controle das fornalhas, do nível, dos sistemas de alimentação etc.. Porém, há que se considerar não serem essas, de modo geral, as condições mais freqüentemente encontradas. O corpo de um operador de caldeiras, do ponto de vista de ergonomia, é solicitado por esforços muitas vezes desordenados e excessivos, localizada ou generalizadamente: são visores de nível mal posicionados, manômetros instalados em ângulos inadequados, válvulas emperradas ou que possuem volantes exageradamente pequenos, válvulas cuja ação deve ser comandada com observação simultânea de instrumentos de indicação, instalados à distancia, regulagens de chama que exigem operações interativas, etc.. A presença de ruído de baixa freqüência dos queimadores e de alta freqüência de vazamentos de vapor (acidentais ou propositalmente promovidos pelas válvulas de segurança) constitui um espectro sonoro peculiar e variável ao longo da jornada de trabalho. Existem, disponíveis no mercado, silenciadores para queimadores e para válvulas de segurança, porém, suas dimensões e as condições de instalação que exigem, tem dificultado sua aceitação e, seu emprego ainda não é generalizado. Desconforto térmico nas operações de caldeiras é muito freqüente e de fácil constatação, porem a sobrecarga térmica para ser identificada, exige a analise de cada caso em particular, sendo necessário para tanto, não só avaliações com termômetros de globo e de bulbo úmido, como também exames médicos e acompanhamentos individuais. 57
  • 58.
    Há também oriso dos operadores terem os olhos expostos à radiação infravermelha em operações de regulagem de chama e em observações prolongadas de superfícies incandescentes. Fumaças, gases e vapores expelidos pela chaminé, representam, em certas condições, riscos não só aos operadores, como também à comunidade. Há registros de um caso ocorrido em um hospital da cidade de São Paulo, em que os gases de caldeira tiveram acesso às áreas de internação de pacientes, colocando-os em risco de intoxicação por monóxido de carbono. Caldeiras movidas a carvão, lenha, bagaço de cana, leito fluidizado, biomassa e outras, oferecem ainda, riscos inerentes ao manuseio, armazenagem e processamento do combustível. 13 CONCLUSÕES E MEDIDAS DE SEGURANÇA PARA O CONTROLE DOS RISCOS O risco de acidentes na operação de caldeiras é caracterizado por grande quantidade de variáveis, não só de operação, como também de fabricação e de conservação do equipamento. A sintetização mais objetiva desses riscos é aquela que os contrapõe às medidas com as quais podem ser controlados, entendendo-se em suma, os riscos existem, quando a segurança da caldeira não é convenientemente imposta na operação ou em alguma das fases que a antecede. De fato, a segurança da operação, independentemente do tamanho ou do modelo da caldeira, começa no projeto de sua construção. O controle dos riscos é intrinsecamente considerado em normas técnicas especificas sobre materiais, procedimentos de fabricação, métodos de controle da qualidade, etc.. Essas normas, usualmente denominadas “códigos”, são internacionalmente reconhecidas, tais como o código ASME (American Society of Mechanical Engineers), as “British Standards”, as normas AFNOR (Association Française de Normalization), o CODAP (Code d´Appareils à Pression), normas soviéticas, alemãs (DIN), japonesas e outras, possuindo especificações próprias, e com certas diferenças entre si. No Brasil, a ABNT (Associação Brasileira de Normas Técnicas), elaborou e edita, entre outras, a NB 227 – Código para projeto e construção de caldeiras estacionarias. 58
  • 59.
    A construção daspartes de uma caldeira e a sua montagem devem ser realizadas com atenção especial, visando a garantia da qualidade do equipamento. Dessa forma, cada série de operações de fabricação deve ser sucedida de inspeções de controle de qualidade, que variam desde o exame visual até a radiografia das juntas soldadas. A instrumentação deve ter características funcionais e qualidade adequada para que sejam fornecidas informações corretas aos sistemas de controle, e estes, devem ser devidamente dimensionados para que atuem com precisão sobre as variáveis de funcionamento da caldeira. Hoje em dia, a gama de instrumentos de controle e os sistemas lógicos gerenciadores de informações e comandos, através de softers e periféricos convencionais ou específicos para determinadas aplicações, permitem garantir que a segurança das caldeiras seja obtida com padrões elevados e confiáveis. Os dispositivos de segurança requerem fabricação rigorosamente dentro das normas de controle de qualidade. È prática comum que as válvulas de segurança sejam fabricadas sob controle de qualidade não só se seu fabricante, como também dos consumidores, sendo igualmente aconselhável o envolvimento de entidades neutras como participantes desse sistema de “Garantia da Qualidade”. Quando não aplicados corretamente os princípios de manutenção preventiva e corretiva das caldeiras, e não seguem os mesmos rigores das normas de construção, os riscos de acidentes de operação são fortemente agravados. Em face da obrigatoriedade legal e das recomendações exaradas pelas normas técnicas, como medida de controle de acidentes, as caldeiras devem ser inspecionadas, por engenheiros habilitados. Essas inspeções, único método possível para a detecção de inúmeras causas de acidentes, devem ser realizadas pelo menos uma vez ao ano, e ainda, antes da entrada em funcionamento das caldeiras novas, após intervalos de inatividade e após a ocorrência de acidente ou de reparações de grande porte. O tratamento da água é de fundamental importância para a operação segura das caldeiras. É certo e seguro que a água, como é encontrada na natureza ou como é fornecida em redes urbanas de abastecimento, ainda que “potável”, não é normalmente, adequada para a alimentação de caldeiras . Os “sais minerais” indispensáveis à água que bebemos, podem levar caldeiras à explosão. Projetos de tratamento de água devem, portanto, ser concebidos e implantados para que os agentes 59
  • 60.
    incrustantes, corrosivos, fragilizantese outros sejam controlados com o rigor necessário ao funcionamento da caldeira. 60
  • 61.
  • 62.
    Para finalizar, énecessário ressaltar a importância do elemento humano na segurança de operações de caldeiras, não só como responsável pelo projeto, pelas especificações de materiais na construção de caldeira, pela escolha de instrumentos, mas também na condução do equipamento, ou seja, na operação propriamente dita. É fundamental que os operadores e seus supervisores sejam treinados ( por força da própria NR-13) para desenvolvimento de suas atividades rotineiras, porém a habilidade, a pratica, a harmonia Homem-Máquina tem sido considerados como os fatores mais importantes nessa questão. Os riscos de acidentes na operação de caldeiras, portanto, são controláveis pela pratica da técnica correta em todas essas fases: projeto, construção, controle de qualidade, operação, manutenção e inspeção. 62
  • 63.
    BIBLIOGRAFIA 1. AMERICAN SOCIETYOF MECHANICAL ENGINEERS. Power boilers. New York, 1980. 300 p. (ASME Boiler and Pressure Vessel Code – Section I). 2. AMERICAN SOCIETY OF MECHANICAL ENGINEERS. Recommended rules for care of power boilers. New York, 1980. 92 p. (ASME Boiler and Pressure Vessel Code – Section VII). 3. APAVE NOMANDE. Etude des incidentes de chadieres – Rouen, APAVE, 1983 87p. 4. DEJIEUX, J. Dèfants des soudures. Soudeur, Paris, novembre 1980. 9p (Institut de Soudure). 5. GENTIL, Vicente. Corrosão. Rio de Janeiro, EGD, 1982. 453 p. 6. HERON, C.H. Incidentes más comunes en los generadores de vapor a agua sobrecalentada. Montages e Instalaciones, (38) : 49 – 56, s.d. (APAVE, Paris, 180 p, oct / dic. 1972. 7. INSTITUTO BRASILEIRO DE PETRÓLEO.Causas gerais de deterioração e avaria dos equipamentos. Rio de Janeiro, 1974 , 46p. (IBP . Inspeção de equipamentos. Guia Nº 6). 8. INSTITUTO BRASILEIRO DE PETRÓLEO. Inspeção de Caldeiras. Rio de Janeiro, 1976 , 23 p. (IBP . Inspeção de equipamentos. Guia Nº 5). 9. SHIELDS, Carl D. Boilers: Types, characteristics, and functions. New York, McBraw-Hill, 1982 . 559 p. 10. TREFER, R. La sécurité dans l´exploitation et l´entretien dês chaudires à vapeur. Revue de la Protection, Paris, (9) : 50-6, sept (10); 59-65, oct 1962. 11. GERADORES DE VAPOR. Raúl PERAGALLO Torreira. São Paulo 1995 – ISBN 85-86 63
  • 64.
  • 65.
  • 66.
  • 67.
  • 68.
  • 69.
  • 70.
  • 71.
  • 72.
    Queimador para óleospesado e leve 72
  • 73.
  • 74.
  • 75.
    SOLDAS Prof. José Luiz Gyurkovits 2004 75
  • 76.
  • 77.
    SEGURANÇA DO SISTEMAOXIACETILÊNICO 1. Riscos decorrentes da utilização do ACETILENO Quanto à toxicidade, o acetileno é considerado asfixiante e anestésico. Há experimentos voltados a demonstrar que se pode respirar acetileno em altas concentrações, sem conseqU6encia crônicas graves, e que concentrações de 100 mg / l, podem ser toleradas por intervalos de tempo de 30 minutos a 1 hora. Nas condições normais de temperatura e pressão, o acetileno é um gás altamente inflamável, apresentando os seguintes limites de inflamabilidade no ar, em volume: - inferior: 2,5 %. - superior: 81,0 %. A fig. 1 mostra uma comparação entre os limites de inflamabilidade do acetileno e os limites de inflamabilidade dos gases liquefeitos de petróleo (GLP) e outros gases. A ampla faixa característica do acetileno indica que nas pequenas concentrações deste gás, em mistura com o ar, começam a existir riscos de explosão que persistem até que a concentração de acetileno atinja valores elevados. È importante notar que, em casos de grandes vazamentos de acetileno no ar, o limite inferior de inflamabilidade (2,5 %) poderia ser facilmente atingido, caracterizando, assim, risco de explosão evidente, associado ao risco de asfixia. Se o acetileno puro é comprimido a pressões superiores à atmosférica ( 1 atm.), ele pode sofrer um processo de rápida decomposição, com a ruptura da tripla ligação existente entre os átomos de carbono ( H – C ≡ C – H ). Essa decomposição ocorre na forma de explosão, e quanto maior a pressão, menor a energia necessária para o seu desencadeamento. Além dessas características, o acetileno pode reagir quimicamente, formando acetiletos altamente explosivos, quando em contato co cobre, prata ou mercúrio. 77
  • 78.
    2. Dispositivos e requisitos de segurança para o uso de acetileno. • Cilindro de acetileno O acetileno somente pode ser acondicionado em reservatórios especiais ou em cilindros especialmente fabricados para esse fim; cilindro de acetileno. O costado do cilindro de acetileno é composto por duas chapas de aço repuxadas, ligadas entre si por um cordão de solda. O aço utilizado, bem como a solda, deve estar de acordo com certas características físicas e químicas, de forma que os cilindros possam suportar testes de pressão hidrostática a uma pressão igual a 3 vezes a pressão de serviço. A fig 2 contem a representação de um cilindro usualmente disponível no mercado. O cilindro de acetileno deve ter seu interior totalmente preenchido com massa porosa, composta de carvão de lenha, terra infusória (material constituído essencialmente por sílica hidratada), asbesto e um cimento de ligação. Na sua fabricação, a massa é misturada co água até tomar uma consistência pastosa, e é introduzida nos cilindros, que são sacudidos continuamente e depois mantidos em estufas à temperatura próxima de 250º C, para expelir a água até o peso ficar constante. Isso ocasiona uma ligação do cimento, ficando os cilindros, no final da operação de secagem, completamente cheios da massa porosa. A fig. 3 contém o esquema de um cilindro de acetileno, em corte, mostrando a massa porosa em seu interior ( observação: nessa fig., a massa porosa apresenta uma trinca transversal, decorrente de quedas e de impactos bruscos contra o cilindro). Além da massa porosa, o cilindro de acetileno, para poder receber o gás, deve estar cheio de acetona ( CH3 CO CH3 ), na qual o acetileno irá dissolver-se. O acetileno dissolvido na acetona distribui-se uniformemente por todos os poros da massa, evitando formação de bolsões, onde o acetileno livre, em estado gasoso, formaria aglomerados e ao menor impacto, poderia decompor-se, ocasionando a explosão do cilindro. 78
  • 79.
    A acetona aser utilizada para esse fim deve ter controlada uma serie de características, tais como pureza mínima de 99,5%, peso especifico, acidez, presença de substancia não volátil (Max. de 10?5 g/ml e completa solubilidade em água. ESPECIFICAÇÕES DO CILINDRO Capacidade : 9 kg de acetileno Volume geométrico : 55 l Presão de trabalho : 17,5 kgf / cm² Pressão de teste : 53 kgf / cm² Espessura minima da parade : 2,81 mm ESPECIFICAÇÃO DO MATERIAL Propriedades mecânicas Minima resistencia à tração: 46 kgf / mm² Propriedades Quimicas: C Mn S P Nb 0,23 1,35 0,05 0,04 0,05 ( % máx. ) 79
  • 80.
  • 81.
    Uma vez queo acetileno se encontra dissolvido na acetona, torna-se impossível determinar a quantidade de gás existente no cilindro por meio da pressão indicada nos manômetros, como se faz com os cilindros de oxigênio. O manômetro de alta pressão indica a pressão da solução no cilindro, valor este que varia em função da temperatura. Um cilindro cheio, por ex., estará submetido à pressão de 17 kgf / cm², à temperatura de 21 º C, e com a mesma quantidade de acetileno em seu interior estará submetido à pressão de 7 kgf / cm² a 0 ºC. O procedimento para a determinação da quantidade de acetileno existente no cilindro pode ser baseado na massa (M) do gás, obtida através da pesagem do cilindro. O volume (V), nas condições normais de pressão e temperatura, poderá, então, ser determinado por meio da conversão: V (m³) = M (kg) X 0,9 V (pés cúbicos) = M (kg) X 32,4 V (m³) = M (lb) X 0,4 V (pés cúbicos) = M (lb) X 14,7 Dentro do cilindro, no topo da massa porosa, logo abaixo da rosca do colarinho, existe uma cavidade cilíndrica que permite a colocação de amianto, feltro e telas, constituindo um conjunto cuja função é evitar a entrada de chamas para dentro do cilindro e reter as impurezas que porventura existam dentro dos mesmos. Os cilindros de acetileno normalmente são equipados com “bujões fusíveis” – pequenos plugs atarraxados no topo e / ou no fundo do cilindro – cuja parte central é composta de chumbo, estanho e bismuto, que se fundem em temperaturas próximas a 100 º C, funcionando, assim, como dispositivo de alivio em situações anormais de alta temperatura, como num incêndio, por ex., evitando a explosão do cilindro. Todos os cilindros devem possuir em seus colarinhos, as marcações que possibilitem a total identificação de seus caracteres. Essas marcações devem ser bem visíveis de modo que permitam o fácil reconhecimento, e devem conter: 81
  • 82.
    Nº de fabricação do cilindro • Identificação do fabricante • Data do teste de fabricação (mês e ano) • Pressão de trabalho • Tara do cilindro em kg. De acordo com as normas técnicas nacionais, os cilindro de acetileno podem ser pintados na cor bordô para sua identificação. - Condições para armazenamento de cilindros de acetileno O armazenamento de cilindros de acetileno deve ser estruturado conforme as normas técnicas nacionais e internacionais e a legislação sobre inflamáveis. A temperatura do cilindro não deve ultrapassar 50 ºC, em virtude do aumento da pressão interna, decorrente do acréscimo da energia cinética do sistema acetileno-acetona. Os cilindros devem, portanto, ser armazenados longe de qualquer fonte de calor. Substancias inflamáveis ou combustíveis não devem ser alojadas nas proximidades do acetileno, pois constituem risco de incêndio e devem, portanto, ser consideradas fontes em potencial. Os cilindros de acetileno não devem ser submetidos a impactos (queda, choques mecânicos) etc., o que pode danificar o cilindro, a válvula, os bujões fusíveis e até mesmo quebrar a amassa porosa, o que constituiria serio risco de explosão, dado que, ma região da fissura, parte do acetileno estaria submetida a pressões superiores a 1 atm, sem o efeito de proteção da massa porosa. O arranjo físico deve ser estudado de maneira que os cilindros de acetileno permaneçam em locais protegidos contra impactos, fora de áreas de circulação, áreas de trajeto de pessoas ou de equipamentos. Se o local de armazenamento não for especificamente construído para esse fim, a quantidade armazenada deve ser limitada a 10 cilindros de 8 kg, ou equivalente, além dos cilindros em uso. O local de armazenamento deve ser bem ventilado, coberto, protegido contra raios solares e contra a umidade, que pode provocar a corrosão externa da base dos cilindros. 82
  • 83.
    Os cilindros deacetileno não devem ser armazenados próximo aos de oxigênio, dentro de prédios. A separação entre esses dois gases pode ser obtida mediante o distanciamento mínimo de 6 m ou de parede não inflamável de 1,5 m de altura com resistência ao fogo de no mínimo 30 minutos. O armazenamento de cilindros, cheios ou vazios, deve estar afastado de no mínimo 4 m dos cilindros em uso. É necessária a separação entre cilindros cheios e os vazios. Para efeito de sinalização, deve-se marcar os cilindros vazios, com giz, com apalavra “vazio”. Os cilindros vazios devem permanecer sempre na vertical, seja no armazenamento, no transporte ou na sua utilização. Se um cilindro de acetileno for inclinado, durante seu uso, a acetileno poderá ser consumida pelo maçarico, o que poderá influir na qualidade da soldagem, como também na segurança do cilindro, uma vez que parte do acetileno passará a estar submetida a pressões superiores a 1 atm , sem o efeito de proteção da acetona. Com exceção dos cilindros em uso, todos os demais devem possuir os capacetes de proteção das válvulas atarraxados durante todo o tempo. A área de armazenamento de acetileno deve ser sinalizada com placas de advertência, proibindo fumar, produzir fogo ou alimentar chamas. - Condições para o manuseio e utilização de cilindros de acetileno As marcas estampadas nos cilindros de acetileno devem ser preservadas sem alterações. As válvulas dos cilindros, assim como qualquer outro componente do sistema oxiacetilênico, não deve ser reparado pelo usuário; somente os serviços de assistência técnica dos fornecedores é que são autorizados a proceder a operações dessa natureza. Jamais devem ser obstruídos os dispositivos de segurança das válvulas e dos cilindros. Os cilindros de acetileno devem ser mantidos afastados de chamas e de faíscas, e sob hipótese alguma poderá ser permitido o contato de chamas com os dispositivos de segurança. Se um cilindro estiver sendo utilizado em áreas de soldagem a arco elétrico, todas as medidas devem ser adotadas para evitar o contato de cilindros com o circuito elétrico. 83
  • 84.
    O contato deum eletrodo de solda energizado com um cilindro de gás implica não só a condenação do cilindro, como também riscos de explosão. É inadmissível a transferência de acetileno de um cilindro para outro, mesmo que este último esteja provido de massa porosa e de acetona. • Tampa de proteção da válvula do cilindro A válvula do cilindro de acetileno deve ser obrigatoriamente coberta por uma tampa, que é roscada ao colarinho do cilindro. Somente durante a utilização do cilindro é que a tampa de proteção deve ser removida. Na falta da tampa de proteção, um golpe acidental sobre a válvula, pode levar à quebra da mesma com a conseqüente inundação do ambiente, possibilitando a ocorrência de explosões. • Tubulação de acetileno Como foi visto, o acetileno em contato com cobre, prata ou mercúrio, reage quimicamente, dando origem a acetiletos explosivos. Essa reatividade impede que sejam utilizados tubos de cobre para conduzir acetileno, sendo, portanto, recomendado o emprego de tubos de aço para esse fim. De acordo com as normas do Ministério do Trabalho e do Sistema Nacional de Metrologia, a tubulação de acetileno deve ser pintada em amarelo para efeito de sinalização de segurança. • Mangueira para acetileno Ao maçarico conectam-se mangueiras especialmente desenvolvidas para serviços de soldagem em geral, construídas com carcaça trançada de fibra sintética, apresentando resistência à pressão, alta flexibilidade e baixo peso. A fig. 4 contém a descrição básica de uma mangueira e as especificações recomendadas para serviços de soldagem. A mangueira para acetileno deve possuir cobertura em vermelho 84
  • 85.
    Fig. 4 -Mangueira para serviços de soldagem É fundamental para a segurança que as mangueiras estejam sempre em bom estado de conservação, devendo portanto, ser evitados dobramentos, escoriações, amassamentos, etc.. • Conexões Ainda para efeito de segurança, de maneira que se evitem trocas indevidas, todas as peças de conexão em linha de acetileno devem possuir rosca à esquerda, e devem ser identificadas com pequenos sulcos ou chanfros escavados nos cantos externos dos sextavados (ver fig. 5). 85
  • 86.
    Fig. 5 conexõesp/ acetileno • Válvulas anti-retrocesso Para obter com segurança a mistura do acetileno com o oxigênio no maçarico, há necessidade de se trabalhar com pressões bem balanceadas, devendo ser a pressão do combustível igual à do comburente. Se ocorrer o desequilíbrio das pressões, um gás pode penetrar pelos “dutos” de admissão do outro gás, provocando assim, a inversão de fluxo. Esse desequilíbrio pode ser causado por obstrução do bico do maçarico, excessiva aproximação da ponteira à poça de fusão da solda, irradiação do calor da chama para o maçarico ou mesmo pela dilatação das partes calibradas do maçarico. Com desequilíbrios dessa natureza, não só o gás, como também a chama, pode “caminhar” pelos tubos, com o risco desta processar-se dentro de um dos cilindros, uma vê que ali estarão presentes o combustível e o comburente. Esse fenômeno é conhecido como retrocesso de chama. 86
  • 87.
    Para evitar essasocorrências, que podem ser desastrosas, recorre-se à utilização de válvulas anti-retrocesso, podendo ser destacados os seguintes tipo: - Válvulas de retenção Permitem o fluxo do gás somente em um sentido (cilindro para o maçarico), impedindo o retrocesso do gás mediante um dispositivo de vedação ( ver fig. 6). É importante frisar que esse tipo de válvula impede somente o retrocesso do gás, não impedindo o retrocesso da chama, porque a velocidade da propagação desta é muito grande, próxima à velocidade de propagação do som no ar (340 m/s), superano a velocidade do deslocamento do dispositivo de vedação. Fig. 7 - Válvula de retenção 87
  • 88.
    - Válvulas hidráulicas anti-retrocesso de chama Esse dispositivo é recomendado em instalações onde haja baterias de cilindros de acetileno. Após sair do cilindro, o acetileno é obrigado a borbulhar em água, inundar uma câmara e em seguida ter acesso à tubulação que alimenta o maçarico. Em caso de retrocesso, havendo chama, esta é extinta ao entrar em contato com a água e o acetileno que retrocede do maçarico fica contido na câmara, uma vez que não vence a tensão superficial e não penetra na água. Fig. 8 - Válvula Hidráulica ( representação gráfica) É importantíssimo considerar que esse tipo de válvula deve permanecer somente na vertical e nunca pode ficar sem água, o que traz o grave 88
  • 89.
    risco de explosãoda câmara em caso de retrocesso, cujas conseqüências podem ser desastrosas. - Válvula anti-retrocesso com dispositivo poroso de extinção de chama Esse dispositivo vem atualmente recebendo grande atenção por parte de usuários e de fabricantes de componentes, uma vez que reúne condições de eficiência (quando bem escolhido), versatilidade (não requer posição vertical) e leveza. No percurso normal de fluxo, o acetileno é obrigado a atravessar um filtro, com poros da ordem de 20 microns; em caso de retrocesso, esse filtro extingue a chama. Há diversas concepções deste tipo de válvula, conforme a existência ou não de funções complementares, por exemplo, associada com válvula de retenção, ou com válvula que bloqueia também o fluxo normal do gás após um retrocesso. A instalação desta válvula é de grande importância, recomendando-se a maior proximidade à mistura O2 . C2 H2 . Já existe, sob patente francesa, maçarico provido de válvula anti- retrocesso incorporada, que representa a condição mais favorável já obtida. 3. Riscos decorrentes da utilização do OXIGÊNIO Do ponto de vista da toxicidade, ceve-se considerar que o oxigênio, apesar de indispensável ao ser humano, não deve ser respirado puro. O ar mistura que conta com certa de 21 % de oxigênio é o fluido apropriado para a respiração humana em condições normais. Em ocasiões especificas o oxigênio puro pode ser administrado sob orientação medica, observando-se sempre a necessidade de umidificação para evitar o ressecamento das vias respiratórias. Devido ao fato de ser comburente, o oxigênio apresenta uma série de riscos ao trabalhador. A reação entre oxigênio e hidrocarbonetos pode processar-se de forma violenta, sem a necessidade da presença de chama, como, por exemplo, no caso de graxa ou óleo. É freqüente a ocorrência de acidentes dessa natureza, em virtude da contaminação de equipamentos de oxigênio com óleo ou graxa que levam à explosão de válvulas, reguladoras de pressão, manômetros, etc.. A alta pressão com que o oxigênio é comprimido dentro dos cilindros - cerca de 185 atm – constitui mais um risco: a energia armazenada, se liberada de uma só vez, será altamente destruidora, pois a massa de oxigênio que ocupa 50 litros tenderá a ocupar um volume 185 vezes maior. 89
  • 90.
    Equipamentos criogênicos conservamo oxigênio no estado liquido a temperaturas inferiores a 150 ºC negativos. Nessas condições, o oxigênio pode causar graves queimaduras quando entra em contato com partes do corpo, uma vez que destrói a estrutura celular pelo congelamento da água e dos demais líquidos constituintes do organismo. a) Cilindro de oxigênio Gases comprimidos a altas pressões devem ser acondicionados em cilindros devidamente construídos para este fim. No caso do oxigênio, o cilindro deve ser sem costura, fabricado por extrusão com Aço de Médio Manganês (AISI 1541) OU Aço-Molibidnio (AISI 4130), e estar de acordo com as normas técnicas nacionais ( EB 926 ) e/ou internacionais ( DCI 3AA ). Segundo normas técnicas nacionais, os cilindros de oxigênio devem ser pintados em preto, para designar oxigênio industrial, ou em verde, quando contiverem oxigênio medicinal. A tabela 2 contém diversos modelos e especificações de cilindros fabricados no Brasil. Tabela 2 - Especificações de cilindros para oxigênio 90
  • 91.
    - Precauções nomanuseio e armazenagem de cilindros de oxigênio • Nunca deixar cair os cilindros, nem permitir que se choquem uns contra outros; • Armazenar os cilindros em locais arejados, protegidos contra o excesso de umidade, temperatura excessiva e contra os raios solares; • A tampa de proteção deve permanecer no cilindro até que ele seja posicionado junto a um suporte/carrinho ou conectado em baterias; • Deve-se evitar arrastar, rolar ou deslizar cilindros; • Jamais podem ser alterados válvulas, discos de ruptura, ou qualquer dispositivo de segurança de cilindros; • Nunca armazenar juntos, cilindros cheios e vazios; quando um cilindro vazio é acoplado a um sistema pressurizado, podem ocorrer sucções perigosas; • Nenhuma parte do cilindro pode ser submetida a temperaturas superiores a 50 ºC, não se deve permitir o contato de chamas com parte alguma do cilindro; • Nunca devem ser colocados cilindros em locais onde possam tornar-se parte de um circuito elétrico; quando estiver sendo efetuada solda elétrica nas proximidades, todo cuidado deve ser tomado para que o eletrodo não encoste no cilindro; • Como os demais componentes do sistema oxiacetilênico, o cilindro de oxigênio deve ser preservado contra qualquer contaminação com óleo, graxa, gordura e outros produtos combustíveis; • A cor do cilindro deve ser mantida para garantir a identificação do seu conteúdo; • Não devem ser utilizadas chaves ou qualquer outra ferramenta para abrir ou fechar válvulas de cilindros. B) Válvula do cilindro. A fabricação da válvula do cilindro de oxigênio deve respeitar normas técnicas internacionalmente reconhecidas. A peculiaridade dessas válvulas, em termos de segurança, é a possibilidade de alojamento de um disco de ruptura, que se rompe quando a pressão do gás, internamente ao cilindro, ultrapassa valores preestabelecidos, com isso o gás escapa ao ambiente, permitindo o alivio e evitando explosões. ((ver Fig. 9) 91
  • 92.
    Fig. 9 -Válvula de cilindro de oxigênio É necessário notar que o disco de ruptura responde à pressão homogeneamente distribuída dentro do cilindro. Quando há, por exemplo, uma exposição uniforme ao calor, caso de cilindro exposto ao sol ou a incêndio, ocorre um aumento generalizado da pressão, em virtude do aumento da energia cinética media das moléculas do O2, o que leva à ruptura do disco e que promove o alivio e o rebaixamento da pressão. Note-se que o gás será perdido e que o ambiente poderá ser inundado, o que também pode apresentar novo risco, com o enriquecimento da atmosfera comburente. No entanto exposições do cilindro de oxigênio a alta quantidade de calor concentrada em pequenas áreas são mais perigosas; há registro de explosões de cilindros em virtude de exposição à chama de maçarico: a região afetada pelo calor funde-se antes que seja superada a inércia do processo de ruptura do disco e ocorre a explosão. 92
  • 93.
    A Fig. 10,contem os dois casos descritos acima; a seqüência 1 representa o funcionamento do disco de ruptura quando a exposição ao calor é suficientemente gradativa e uniforme, e a seqüência 2 representa a exposição ao calor concentrado, como a da chama de um maçarico. 93
  • 94.
    c ) Tampade proteção de válvula do cilindro A tampa de proteção da válvula do cilindro, ou capacete de cilindro, como é usualmente denominada, deve ser rosqueada ao colarinho do cilindro e cobrir totalmente a válvula. Ela protege a válvula contra danos quando o cilindro é movimentado ou quando é acidentalmente golpeado. Na falta da tampa de proteção, podem ocorrer acidentes com gravíssimas conseqüências. Há registros de casos em que um cilindro é golpeado, ocasionando a ruptura da válvula e provocando a propulsão do cilindro como um foguete , podendo causar inúmeros acidentes. d ) Regulador de pressão A alta pressão (185 kgf / cm² em que o oxigênio é mantido dentro de um cilindro) deve, obrigatoriamente, ser reduzida a pressões de operação do maçarico. Essa redução é obtida pelo emprego do regulador de pressão, que mantém a pressão de operação em valor desejado e relativamente constante, insensível às variações da pressão no cilindro e as variações da vazão do gás consumido. A Fig. 11 contém uma descrição esquemática de um regulador de pressão, exibindo em corte seus principais componentes. A pressão P2 do gás na câmara C2 , mantém-se constante graças ao equilíbrio mantido pela admissão do gás comandada pelo diafragma. • Quando P2 tende a aumentar, o diafragma comanda o fechamento da válvula; • Quando P2 tende a diminuir, o diafragma comanda a abertura da válvula. Obtém-se dessa forma o equilíbrio entre as duas tendências, possibilitando o fornecimento do gás a uma pressão constante. (ver Fig. 12). A escolha da pressão (constante), com a qual se quer trabalhar, é obtida por meio do parafuso de regulagem, o que interfere no equilíbrio representado na Fig. 12; • Girando-se o parafuso de3 regulagem no sentido horário, a mola é comprimida contra o diafragma, forçando a abertura da válvula e permitindo que o equilíbrio seja mantido em uma pressão P2´ > P2 ( ver Fig. 13 ). 94
  • 95.
    • Girando-se oparafuso de regulagem no sentido anti-horário, a mola é descomprimida, tornando o diafragma susceptível ao deslocamento no sentido de fechar a válvula, o que sera seguido de um rebaixamento da pressão de equilíbrio de P2 para P2 ´´ < P2 (ver Fig. 14). Há quem considere o regulador de pressão em si, como um dispositivo de segurança, uma vez que seu funcionamento normalmente evita uma serie de anomalias, podendo, até mesmo, reter retrocessos de fluxo de gás. Deve-se observar, porém, que o regulador de pressão é estritamente necessário ao Sistema Oxiacetilênico, o que pode caracterizar sua existência como condição de operação do sistema. Existem dispositivos no mercado, de diversos modelos e diversas características de reguladores, que podem ser de um ou de vários estágios. Do ponto de vista de segurança, é importante ressaltar a existência de regulador de pressão de oxigênio provido de disco de ruptura, alojado na câmara de baixa pressão, vindo a conferir maior segurança ao sistema. Fig. 11 - Regulador de pressão 95
  • 96.
    e) Mangueira para oxigênio A mangueira para oxigênio deve possuir as mesmas características físicas e químicas aplicáveis às mangueiras para acetileno. P2 P Tende a diminuir Diminui a Diafragma e admissão válvula Em O2 tendem p/ esquerda Aumenta a Diafragma admissão e válvula em O2 tendem p/ direita P2 Tende a aumentar Fig. 12 - Equilíbrio de tendências permitindo o fornecimento de pressão constante por meio do regulador de pressão. 96
  • 97.
  • 98.
  • 99.
  • 100.
  • 101.