Engenharia de Produção
Disciplina: Segurança do Trabalho
Prof. Gustavo Antonio da Silva

Faculdade de Engenharia de Minas Gerais -FEAMIG
Instituto Educacional “Cândida de Souza”
Curso de Engenharia de Produção

Apostila Segurança
do Trabalho

GUSTAVO ANTONIO DA SILVA
gustavoas@gustavoas.eng.br

1
Engenharia de Produção
Disciplina: Segurança do Trabalho
Prof. Gustavo Antonio da Silva

Introdução
Engenharia de Segurança do Trabalho é Ramo da Engenharia que estuda os
conjuntos de medidas que são adotadas visando minimizar os acidentes de trabalho,
doenças ocupacionais, bem como proteger a integridade e a capacidade de trabalho do
trabalhador.
Doenças Ocupacionais ou Profissional (NR-18) são aquelas decorrentes de
exposição a substâncias ou condições perigosas inerentes a processos e atividades
profissionais ou ocupacionais.
Exemplo: silicose
Doenças do Trabalho são aquelas doenças que podem ser adquiridas ou
desencadeadas pelas condições inadequadas em que o trabalho é realizado, expondo o
trabalhador a agentes nocivos a saúde. Exemplo: dores de coluna em motorista que
trabalha em condições inadequadas
Acidente de Trabalho aquele que acontece no exercício do trabalho a serviço
da empresa, provocando lesão corporal ou perturbação funcional podendo causar morte,
perda ou redução permanente ou temporária, da capacidade para o trabalho.
Equiparam-se aos acidentes de trabalho:
1. o acidente que acontece quando você está prestando serviços por ordem da
empresa fora do local de trabalho
2. o acidente que acontece quando você estiver em viagem a serviço da empresa
3. o acidente que ocorre no trajeto entre a casa e o trabalho ou do trabalho para
casa.
4. doença profissional (as doenças provocadas pelo tipo de trabalho.
5. doença do trabalho (as doenças causadas pelas condições do trabalho.
Conceito prevencionista de acidente de trabalho: Acidente de trabalho é
qualquer ocorrência não programada, inesperada, que interfere ou interrompe o processo
normal de uma atividade, trazendo como consequência isolada ou simultaneamente
perda de tempo, dano material ou lesões ao homem.
Higiene Ocupacional, Higiene Industrial, Higiene do Trabalho – os termos são
considerados sinônimos, enquanto exprimem a ação da disciplina. Atualmente se usa
Higiene Ocupacional.
A definição do American Board of Industrial Hygiene é semelhante, falando da
“Ciência e prática devotada à antecipação, ao reconhecimento, à avaliação e ao controle
dos fatores e estressores ambientais presentes no local de trabalho ou oriundo deste que
podem causar doença, degradação da saúde ou bem-estar, ou desconforto significativo
entre trabalhadores e podem ainda impactar a comunidade em geral” (atenção: ambas
são traduções livres; convém sempre ler os originais, até porque há muito de instrutivo
nessas leituras para o higienista).
O QUE É RISCO?
Dimensão técnica – sentido restrito
POSSIBILIDADE de que uma perda ou dano ocorra (o que pode acontecer? Risco de
quê?)
PROBABILIDADE de que tal perda ou dano ocorra (incerteza da ocorrência,
distribuição no tempo) e a GRAVIDADE do resultado adverso.
2
Engenharia de Produção
Disciplina: Segurança do Trabalho
Prof. Gustavo Antonio da Silva

Dano à integridade física e saúde do trabalhador
AGRAVO À SAÚDE: lesão ou doença, que pode resultar em morte e incapacidade
(temporária ou permanente).
INCÔMODO OU INSATISFAÇÃO.
Risco
Chances de um evento ocorrer em termos matemáticos:
Possível ≠ 0 (zero)
Impossível = 0 (zero)
Provável > 0 e < 1 (<100%)
Extremamente improvável ≈ 0
Certo = 1 (=100%)
RISCO
Sentido amplo
“é a possibilidade de acontecer algo que irá ter um impacto sobre os objetivos.
Ele é medido em termos de consequências e probabilidade.” AS/NZS 4360: 2004
RISCO - Consequências
Além dos agravos à saúde dos trabalhadores pode incluir:
• Perdas financeiras decorrentes desses agravos (absenteísmo, indenizações, etc.)
• Sanções administrativas (embargo, interdição, multa)
• Perdas de oportunidades de novos negócios (ex. restrições a contratação), etc.
PERIGO [hazard]
Perigo é o potencial ou capacidade de causar danos.
Perigo pode ser:
a um agente (energia, substância, microorganismo, etc.) ou
uma situação ou condição (ex. trabalho em altura, espaço confinado, etc.) com o
potencial de causar danos (ou situação de risco).
Tendência atual: não se usar o termo perigo, mas sim “fator de risco” ou “aspecto”
SITUAÇÃO DE RISCO
Uma situação [contexto, cenário] que combina vários fatores que tornam
possível a ocorrência de determinado(s) dano(s). Cada fator relevante no processo de
determinação do risco é denominado fator de risco.
O fator de risco pode ser um causa necessária (sem o qual não ocorre o dano) ou
uma con-causa (apenas contribui para a manifestação do dano).
RISCO = CENÁRIO, PROBABILIDADE, GRAVIDADE
CONSEQUÊNCIA
Risco Alto – Perigo Presente.
PERIGO = EVENTO INDESEJADO
RISCO = COMBINAÇÃO DE FREQÜÊNCIA E CONSEQÜÊNCIA
RISCO = PERIGO / SALVAGUARDAS

3
Engenharia de Produção
Disciplina: Segurança do Trabalho
Prof. Gustavo Antonio da Silva
Como muitas vezes não é possível ELIMINAR o PERIGO deve-se ATUAR no
CONTROLE, MINIMIZANDO / NEUTRALIZANDO os RISCOS. Podemos
TERCEIRIZAR o RISCO.
“QUANTO MAIOR O CONTROLE DO PERIGO MENOR O RISCO”
Controle do perigo = CONHECER - PLANEJAR – AGIR

4
Engenharia de Produção
Disciplina: Segurança do Trabalho
Prof. Gustavo Antonio da Silva

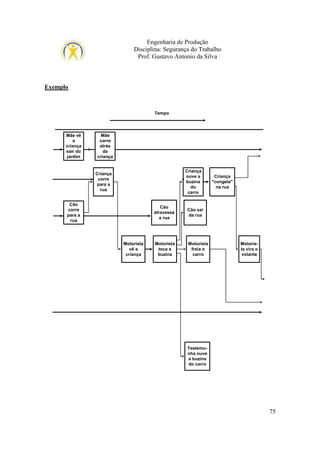
Exemplo de Controle do Risco .

Risco Alto

Ex : Pedestre Atravessando
a rua.

• R is co Alto – P erigo
P res ente.
Risco Médio

Risco Baixo

• R is co Médio – R is co
Ainda P resente mas
com uma
s inalização
• R is co B aixo –
P erigo E liminado
através de ação
efetiva de controle.

FREQUÊNCIA DE OCORRÊNCIA & DANOS
EVENTO: VIAGEM RIO - SÃO PAULO

5
Engenharia de Produção
Disciplina: Segurança do Trabalho
Prof. Gustavo Antonio da Silva

SEVERIDADE DA CONSEQUENCIA ALTA,
FREQUENCIA DO EVENTO BAIXA
SEVERIDADE DA CONSEQUENCIA BAIXA,
FREQUENCIA DO EVENTO ALTA

PREVENÇÃO
PROTEÇÃO

SEVERIDADE DA CONSEQUENCIA

COMPORTAMENTO “USUAL” DOS RISCOS

FREQUENCIA DO EVENTO

RISCO = FREQUENCIA X CONSEQUENCIA

6
Engenharia de Produção
Disciplina: Segurança do Trabalho
Prof. Gustavo Antonio da Silva

RISCO SOCIAL
Refere-se à frequência com que um grupo de pessoas sofrerá uma determinada
consequência em função de eventos indesejados (parâmetro: fatalidade)
RISCO INDIVIDUAL
Refere-se à frequência com que uma pessoa, localizada a uma distância determinada das
fontes de perigos, sofrerá uma determinada consequência em função da concretização
desses perigos (parâmetro: fatalidade)

Gestão de riscos
Processo global de avaliar e controlar os riscos a níveis aceitáveis e, no caso de não ser
possível a eliminação ou redução dos riscos, inclui também o financiamento dos riscos
através de dois mecanismos: retenção e transferência.
GESTÃO DE RISCO
Processo global que envolve a interação entre três sub-processos:
•
•

•

Avaliação de riscos
o Identificação, análise e julgamento
Controle de Riscos
o Tratamento
o Monitoração
Comunicação de Riscos

7
Engenharia de Produção
Disciplina: Segurança do Trabalho
Prof. Gustavo Antonio da Silva

RISCOS

OPERAÇÃO
NORMAL
LESÕES
IMEDIATAS

ACIDENTES NÃO
RELACIONADOS
AO PROCESSO
LESÕES E DANOS
IMEDIATOS

HIGIENE
INDUSTRIAL

Agentes Químicos,
Físicos, Biológicos,
Ergonômicos

ACIDENTES DE
PROCESSO

LESÕES E DANOS
IMEDIATOS

NORMAS E
REGULAMENTOS

TÉCNICAS DE
ANÁLISE DE RISCOS

Cortes, Quedas,
Choques Elétricos,
Queimaduras Etc.

Radiação Térmica,
Sobrepressão ,
Concentração Tóxica

Gestão de Risco
Gestão de risco também pode ser: cultura, processos e estruturas para gerenciar
oportunidades potenciais e efeitos adversos. (AS/NZS 4360)
AVALIAÇÃO DE RISCO
É o processo global de estimar a magnitude do risco para um indivíduo, grupo,
sociedade e meio-ambiente e decidir se o risco é ou não tolerável ou aceitável.
Inclui:
Identificação dos riscos [ em contextos específicos]
Estimativa dos riscos
Julgar a aceitabilidade dos riscos
Identificar e analisar opções de eliminação e redução dos riscos.

8
Engenharia de Produção
Disciplina: Segurança do Trabalho
Prof. Gustavo Antonio da Silva
Estimativa e julgamento da aceitabilidade do risco

CONTROLE DE RISCOS
É o processo de selecionar e implementar medidas para alterar os níveis de risco, e
mantê-los a níveis aceitáveis ou toleráveis.
Inclui:
• Eliminação do risco
• Tratamento do risco (reduzir, transferir)
• Monitoração
CONTROLE
Perigo
Risco
Eliminar o perigo ou risco
Substituir o perigo ou risco
Solução de engenharia para o problema

Introduzir controles administrativos
Fornecer EPI

9
Engenharia de Produção
Disciplina: Segurança do Trabalho
Prof. Gustavo Antonio da Silva
QUANTIFICAÇÃO DOS CUSTOS (Década de 20)

PREOCUPAÇÃO COM PERDAS - 1966

1
1
10
10

Frank Bird
30

Com lesão séria ou incapacitante
Com lesão leve
Com dano à propriedade

30
Incidentes sem danos materiais

600

“ICEBERG” DAS PERDAS

10
Engenharia de Produção
Disciplina: Segurança do Trabalho
Prof. Gustavo Antonio da Silva
SEGURANÇA REATIVA
• LESÕES PESSOAIS
• PROGRAMAS ENFOCAM FATOS OCORRIDOS
• CUSTOS DESCONHECIDOS (E DESCONSIDERADOS)
POR QUE IMPLEMANTAR UMA GESTÃO DE RISCOS?
• EVOLUÇÃO HISTÓRICA NA DÉCADA DE 70
• GRANDES ACIDENTES INDUSTRIAIS
• SINAIS DE INSATISFAÇÃODA SOCIEDADE
• LEGISLAÇÃO MAIS RIGOROSA
ALGUNS GRANDES ACIDENTES INDUSTRIAIS

Refinaria de Feyzin
Refinaria Duque de Caxias
Flixborough
Seveso

França
Brasil
Inglaterra
Itália

1966
1972
1974
1976

Vila Socó - Cubatão
México City
Bophal

Brasil
México
Índia

1984
1984
1984

16 mortos
32 mortos
28 mortos
Nenhuma
morte
100 mortos
500 mortos
2500 mortos

Impacto
na
economia local
> 2.500 feridos
>
10.000
feridos

INDÚSTRIAS DE PROCESSO – SUBSTÂNCIAS PERIGOSAS

PREOCUPAÇÃO COM PERDAS
PROBLEMAS DE SEGURANÇA

SEGURANÇA

INSUMO

PROCESSO

RESULTADO

11
Engenharia de Produção
Disciplina: Segurança do Trabalho
Prof. Gustavo Antonio da Silva

PROBLEMAS DE SEGURANÇA
• Lesões e Doenças
• Danos ao patrimônio
• Danos ao Meio Ambiente
• Etc
PREOCUPAÇÃO COM PERDAS - ATUALMENTE
Desvios x Acidentes

UM PLANO DE EMERGÊNCIA DEVE SER ROBUSTO O SUFICIENTE PARA
LIDAR COM OS CENÁRIOS MAIS DESFAVORÁVEIS, OU SEJA, A SUA
ESTRUTURAÇÃO DEVE CONTEMPLAR A OBTENÇÃO DE RECURSOS
ESPECIAIS OU SUPLEMENTARES.
Plano de Contingência
planejamento de riscos, plano de continuidade de negócios e plano de
recuperação de desastres
Tem o objetivo de descrever as medidas a serem tomadas por uma empresa,
incluindo a ativação de processos manuais, para fazer com que seus processos vitais
voltem a funcionar plenamente, ou num estado minimamente aceitável, o mais rápido
possível, evitando assim uma paralisação prolongada que possa gerar maiores prejuízos
a corporação
Evitar fuga de acionistas, grandes perdas de receita, sanções governamentais, problemas

12
Engenharia de Produção
Disciplina: Segurança do Trabalho
Prof. Gustavo Antonio da Silva
jurídicos para os dirigentes, abordagens maliciosas da imprensa, fuga de funcionários
para os concorrentes e até mesmo, em casos extremos, o fechamento da empresa. Dada
a grande importância deste processo seu custo deve estar incluído no escopo de novos
projetos.
Percepção

Modelo de REASON

13
Engenharia de Produção
Disciplina: Segurança do Trabalho
Prof. Gustavo Antonio da Silva
Plano de Ação
5W2H1S
What = O que fazer?
Why = Porque ?
Who = Quem?
When= Quando?
Where= Onde?
How = Como?
How Much= Quanto?
Show me = Verificação do resultado
Auditoria
Verificar as conformidades
Procedimento: sequencia de operações a serem desenvolvidas para realização de um
determinado trabalho, com a inclusão dos meios materiais e humanos, medidas de
segurança e circunstâncias que impossibilitem sua realização.
10 Pilares da Boa Prática de Segurança
1. Administração
2. Análise de Risco
3. Barreira
4. Cultura de Comportamento Seguro
5. Disciplina
6. Engenharia
7. Fiscalização
8. Gestão do Sistema de Segurança
9. Hierarquia
10. Interdependência
Os Pecados Capitais
• Improvisação
• Pressa
• Falta de Comunicação Adequada
• Negligência – Omissão
• Descumprimento da tarefa- padrão existente
• Desconsideração da sinalização em geral
• Falta de Bloqueio
• Desconhecimento dos Riscos
7 pontos fundamentais para atitude prevencionista
• Comportamento Seguro
• Fatalidades não existem? !
• Pirâmide dos Eventos
• Conceito de Improvável, mas possível.
• Barreiras
• Perdas- comprometendo o resultado da empresa
• Dever geral de cautela

14
Engenharia de Produção
Disciplina: Segurança do Trabalho
Prof. Gustavo Antonio da Silva

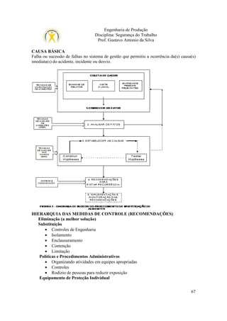
AVALIAÇÃO QUALITATIVA DE RISCOS – MATRIZ DE RISCOS

A

B

C

D

E

IV
III
II
I
SEVERIDADE

FREQUÊNCIA

RISCO

I Desprezível

A Extremamente remota

1 Desprezível

II Marginal
III Crítica
IV Catastrófica

B Remota
C Improvável
D Provável

2 Menor
3 Moderado
4 Sério

E Frequente

5 Crítico

Para a presente Gestão de Riscos, estão sendo considerados os seguintes
Domínios de Abrangências:
• Projeto
• Execução
• Startup
• Operação
• Meio Ambiente
• Financeiro
Matriz de Risco
Probabilidade
Conseqüência
Esperado
5 5
10
15
20
25
30
35
Provável
4 4
8
12
16
20
24
28
Possível
3 3
6
9
12
15
18
21
Improvável
2 2
4
6
8
10
12
14
Raro
1 1
2
3
4
5
6
7
1
2
3
4
5
6
7
DespreMode- ConsideCataszível
Leve rado
rável
Severo Crítico trófico
Probabilidade
5 – Esperado
4 - Provável
3 - Possível
2 – Improvável
1 – Raro

Conseqüência
7 - Catastrófico
6 - Crítico
5 - Severo
4 – Considerável
3 - Moderado
2 -Leve
1 - Desprezível

15
Engenharia de Produção
Disciplina: Segurança do Trabalho
Prof. Gustavo Antonio da Silva

Escala de Riscos
Risco Quantificado
1a9
10 a 18
19 a 26
27 a 35

Enquadramento
Levemente Prejudicial
Moderamente Prejudicial
Prejudicial
Extremamente Prejudicial

Planilha para Analise Preliminar de Riscos

Adicional de Periculosidade é o adicional que deve ser pago ao trabalhador que
trabalha em condições de periculosidade.
O exercício de trabalho em condições de periculosidade assegura ao trabalhador a
percepção de 30% sobre o salário, sem acréscimos resultantes de gratificações, prêmios
ou participação nos lucros da empresa. (NR - 16.2).
NR 16- ATIVIDADES E OPERAÇÕES PERIGOSAS
São consideradas operações perigosas, para os fins de recepção de Adicional de
Periculosidade as que envolvem:
Inflamáveis,
Explosivos
Radiações ionizantes ou substâncias radioativas,
E atividades dos empregados do setor de energia elétrica, em condições de
periculosidade, de acordo com o Decreto 93412, de 14/10/86, regulamentando a Lei
7369 de 20/09/85 são consideradas perigosas, mas não se encontram especificamente na
NR 16.
ART . 193 CLT
LEI Nº 12.740, DE 8 DE DEZEMBRO DE 2012.
Altera o art. 193 da Consolidação das Leis do Trabalho - CLT,
aprovada pelo Decreto-Lei nº 5.452, de 1º de maio de 1943, a
fim de redefinir os critérios para caracterização das atividades
ou operações perigosas, e revoga a Lei nº 7.369, de 20 de
setembro de 1985.
A PRESIDENTA DA REPÚBLICA Faço saber que o Congresso Nacional decreta e eu
sanciono a seguinte Lei:
Art. 1º O art. 193 da Consolidação das Leis do Trabalho - CLT, aprovada pelo DecretoLei nº 5.452, de 1º de maio de 1943, passa a vigorar com as seguintes alterações:
"Art. 193. São consideradas atividades ou operações perigosas, na forma da
regulamentação aprovada pelo Ministério do Trabalho e Emprego, aquelas que, por sua
natureza ou métodos de trabalho, impliquem risco acentuado em virtude de exposição
permanente do trabalhador a:

16
Engenharia de Produção
Disciplina: Segurança do Trabalho
Prof. Gustavo Antonio da Silva
I - inflamáveis, explosivos ou energia elétrica;
II - roubos ou outras espécies de violência física nas atividades profissionais de
segurança pessoal ou patrimonial.
.........................................................................................................
§ 3º Serão descontados ou compensados do adicional outros da mesma natureza
eventualmente já concedidos ao vigilante por meio de acordo coletivo." (NR)
Art. 2º Esta Lei entra em vigor na data de sua publicação.
Art. 3º Fica revogada a Lei nº 7.369, de 20 de setembro de 1985.
Brasília, 8 de dezembro de 2012; 191º da Independência e 124º da República.
Adicional de Insalubridade é o adicional que deve ser pago ao trabalhador que
trabalha em condições de insalubridade.
O exercício de trabalho em condições de insalubridade assegura ao trabalhador a
percepção de adicional incidente sobre o salário mínimo da região, equivalente à:
40% para insalubridade de grau máximo,
20% para insalubridade de grau médio
10% para insalubridade de grau mínimo. (NR - 15.2)
GRAUS DE INSALUBRIDADE
Anexo
Atividades ou operações que exponham o trabalhador
1
Níveis de ruído contínuo ou intermitente superiores aos
limites de tolerância fixados no Quadro constante do Anexo
1 e no item 6 do mesmo Anexo.
2
Níveis de ruído de impacto superiores aos limites de
tolerância fixados nos itens 2 e 3 do Anexo 2.
3
Exposição ao calor com valores de IBUTG, superiores aos
limites de tolerância fixados nos Quadros 1 e 2.
4
(Revogado pela Portaria MTE n.º 3.751, de 23 de novembro
de 1990)
5
Níveis de radiações ionizantes com radioatividade superior
aos limites de tolerância fixados neste Anexo.
6
Ar comprimido.
7
Radiações não-ionizantes consideradas insalubres em
decorrência de inspeção realizada no local de trabalho.
8
Vibrações consideradas insalubres em decorrência de
inspeção realizada no local de trabalho.
9
Frio considerado insalubre em decorrência de inspeção
realizada no local de trabalho.
10
Umidade considerada insalubre em decorrência de inspeção
realizada no local de trabalho.
11
Agentes químicos cujas concentrações sejam superiores aos
limites de tolerância fixados no Quadro 1.
12
Poeiras minerais cujas concentrações sejam superiores aos
limites de tolerância fixados neste Anexo.
13
Atividades ou operações, envolvendo agentes químicos,
consideradas insalubres em decorrência de inspeção
realizada no local de trabalho.
14
Agentes biológicos.

Percentual
20%

20%
20%

40%
40%
20%
20%
20%
20%
10%, 20% e
40%
40%
10%, 20% e
40%
20% e 40%

17
Engenharia de Produção
Disciplina: Segurança do Trabalho
Prof. Gustavo Antonio da Silva

ACGIH - É a Conferência Norte-Americana de Higienistas Industriais
Governamentais (American Conference of Governmental Industrial Hygienists ), uma
organização voluntária de profissionais em higiene industrial de instituições
governamentais ou educacionais dos EUA. A ACGIH desenvolve e publica anualmente
limites recomendados de exposição ocupacional chamados Valores Limites de
Exposição: Threshold Limit Values (TLV 's) para centenas de substâncias químicas,
agentes físicos, e inclui Índices de Exposição a agentes Biológicos: Biological Exposure
Indices (BEI).
NIOSH- National Institute for Occupational Safety and Health (NIOSH) é a
agência federal responsável pela realização de pesquisas e fazer recomendações para a
prevenção de acidentes e doenças relacionadas com o trabalho. Criada em 1970 - Sede
Washington DC .
OSHA - Occupational Safety and Health Administration
organização americana de segurança e saúde do trabalho. A OSHA dedica-se a prevenir
acidentes, doenças e mortes relacionadas ao trabalho. Foi criada em 1971, está
vinculada ao U.S. Department of Labor e tem sua sede em Washington, DC
NFPA é uma organização internacional de desenvolvimento de normas fundada
em 1896 para proteger pessoas, bens e o meio ambiente contra os efeitos danosos de
incêndios.
MTE – Ministério do Trabalho e Emprego
Criado em 1930
Superintendências Regionais do Trabalho e Emprego
Rua Tamoios Nº 596 - Centro
Belo Horizonte - MG
CEP: 30120-050
Telefone Geral: (31) 3270-6100
FUNDACENTRO - Fundação Jorge Duprat Figueiredo de Segurança e
Medicina do Trabalho – 1966
Produção e difusão de conhecimentos que contribuam para a promoção da segurança e
saúde dos trabalhadores e das trabalhadoras, visando ao desenvolvimento sustentável,
com crescimento econômico, eqüidade social e proteção do meio ambiente.
A FUNDACENTRO mineira foi criada em 1977 como Centro Estadual. CRMG
- Rua Guajajaras, 40 - 13º e 14º andares – Centro – BH - MG
O Ministério Público é instituição permanente, essencial à função jurisdicional
do Estado, sendo responsável pela defesa da ordem jurídica, do regime democrático e
dos interesses sociais e individuais indisponíveis.
Possui independência e autonomia, com orçamento, carreira e administração
próprios. Aparece na Constituição Federal no capítulo das funções essenciais à Justiça,
sem vinculação funcional com quaisquer dos Poderes do Estado.
Possui como princípios institucionais a unidade, a indivisibilidade e a
independência funcional. Abrange o Ministério Público da União e os Ministérios
Públicos dos Estados
O Ministério Público do Trabalho / MPT é um dos ramos do Ministério Público
da União, que também compreende o Ministério Público Federal, o Ministério Público
Militar e o Ministério Público do Distrito Federal e Territórios. Tem como chefe o
Procurador-Geral do Trabalho, eleito em lista tríplice e nomeado pelo Procurador-Geral
da República.

18
Engenharia de Produção
Disciplina: Segurança do Trabalho
Prof. Gustavo Antonio da Silva
O Ministério Público do Trabalho é responsável pela defesa da ordem jurídica
trabalhista e dos direitos e interesses indisponíveis dos trabalhadores.
PROCURADORIA REGIONAL DO TRABALHO EM BELO HORIZONTE - 3ª
Região
Rua Bernardo Guimarães, 1615 - Funcionários
CEP 30.140-081 - Belo Horizonte - MG
Justiça do Trabalho
Primeira instância - Varas do Trabalho
Julgam apenas dissídios individuais, que são controvérsias surgidas nas relações de
trabalho entre o empregador (pessoa física ou jurídica) e o empregado (este sempre
como indivíduo, pessoa física).
Segunda instância - Tribunais Regionais do Trabalho (TRTs)
Julgam recursos ordinários contra decisões de Varas do Trabalho, ações
originárias (dissídios coletivos de categorias de sua área de jurisdição - sindicatos
patronais ou de trabalhadores organizados em nível regional), ações rescisórias de
decisões suas ou das Varas e os mandados de segurança contra atos de seus juízes.
Sede - Av. Getúlio Vargas, 225 Belo Horizonte - MG
Terceira Instância - Tribunal Superior do Trabalho (TST)
O TST, com sede em Brasília-DF e jurisdição em todo o território nacional, tem
por principal função uniformizar a jurisprudência trabalhista.
Julga recursos de revista, recursos ordinários e agravos de instrumento contra
decisões de TRTs e dissídios coletivos de categorias organizadas em nível nacional,
além de mandados de segurança, embargos opostos a suas decisões e ações rescisórias.
ABPA – Associação Brasileira para Prevenção de Acidentes – foi fundada em 21 de
maio de 1941 com o objetivo, tal como indica sua denominação, de educar
trabalhadores e empresários para a prevenção de acidentes e segurança no trabalho em
todos os setores da atividade econômica.
A SOBES-Sociedade Brasileira de Engenharia de Segurança é uma entidade
civil, sem fins lucrativos, que se dedica ao desenvolvimento da Engenharia de
Segurança e à melhoria da qualidade do ambiente de trabalho.
Fundada em 1971, é a organização mais antiga do Brasil no segmento, sendo a fonte
inspiradora do texto da Portaria 3237/72, do Ministério do Trabalho, base da Legislação
que regulamenta o exercício da Engenharia de Segurança do Trabalho.
A Associação Nacional de Engenharia de Segurança do Trabalho - ANEST,
fundada em 26/11/1984, é uma associação civil, com sede administrativa localizada em
Porto Alegre/RS, estado de origem do Presidente, com fins de utilidade pública, foi
construída para fins de estatuto, para condenar e manter intercâmbio Técnico e
científico com a Organização Internacional do Trabalho (OIT) e demais Associações
Nacionais e Internacionais ligadas à Engenharia de Segurança do Trabalho.
A Associação Mineira de Engenharia de Segurança - AMES inspirados nos
objetivos da SOBES um grupo de engenheiros de segurança com atuação em Minas
Gerais resolveu fundar, em 13 de julho de 1979
A Associação Mineira de Medicina do Trabalho - AMIMT, fundada em 29 de
setembro de 1973,
ALAEST - Associação Latino Americana de Engenharia de Segurança do
Trabalho foi criada em 25 de setembro de 1985 - Sensibilizar e mobilizar a sociedade
sobre as questões dos direitos de segurança e saúde dos trabalhadores e seu meio
19
Engenharia de Produção
Disciplina: Segurança do Trabalho
Prof. Gustavo Antonio da Silva
ambiente, promovendo o envolvimento da sociedade em geral. Curitiba - Paraná - Brasil
ABHO: Associação Brasileira de Higienistas Ocupacionais. Criada em agosto de
1994, congrega pessoas físicas e jurídicas com interesses relacionados a área de higiene
ocupacional.

20
Engenharia de Produção
Disciplina: Segurança do Trabalho
Prof. Gustavo Antonio da Silva
Abrangência
Nro.
Risco

Resultado Probabilidade Impacto
Risco
Risco
Consequencia Inerente

Risco residual
Controles Probabilidade Consequencia Risco

Ações

21
Engenharia de Produção
Disciplina: Segurança do Trabalho
Prof. Gustavo Antonio da Silva

Normas Regulamentadoras (NR)
As Normas Regulamentadoras, também chamadas de NR, foram publicadas pelo
Ministério do Trabalho e Emprego (MTE), Portaria no 3.214/78, para estabelecer os
requisitos técnicos e legais sobre os aspectos mínimos de Segurança e Saúde Ocupacional
(SSO). Atualmente, existem 35 Normas Regulamentadoras.
A elaboração e modificação das NRs é um processo dinâmico que necessita de um
acompanhamento via Internet pelo endereço eletrônico (http://www.mte.gov.br).
Quem elabora as NRs e como se modificam?
As NRs são elaboradas e modificadas por uma comissão tripartite composta por
representantes do governo, empregadores e empregados. As NRs são elaboradas e
modificadas por meio de portarias expedidas pelo MTE.
A aplicação das NRs
As NRs, relativas à segurança e saúde ocupacional, são de observância obrigatória para
qualquer empresa ou instituição que tenha empregados regidos pela CLT, incluindo
empresas privadas e públicas, órgãos públicos da administração direta e indireta, bem como
dos órgãos dos poderes Legislativo e Judiciário.
Os requisitos de segurança e saúde ocupacional estão presentes apenas nas NRs?
Não, existe uma infinidade de documentos previstos em: leis, decretos, decretos-lei,
medidas provisórias, portarias, instruções normativas da Fundação Jorge Duprat Figueiredo
de Segurança e Medicina do Trabalho (FUNDACENTRO), resoluções da Comissão
Nacional de Energia Nuclear (CNEN) e agências do Governo, ordens de serviço do
Instituto Nacional do Seguro Social (INSS) e regulamentos técnicos do Instituto Nacional
de Metrologia, Normalização e Qualidade Industrial (INMETRO).
A observância das NRs não desobriga as empresas do cumprimento destas outras
disposições contidas em códigos de obras ou regulamentos sanitários dos estados ou
municípios, e outras, oriundas de convenções e acordos coletivos de trabalho.
Qual é o órgão nacional competente para coordenar, orientar, controlar e
supervisionar as atividades relacionadas com a segurança e saúde ocupacional?
A Secretaria de Segurança e Saúde no Trabalho (SSST) é o órgão de âmbito
nacional competente em conduzir as atividades relacionadas com a segurança e saúde
ocupacional. Essas atividades incluem a Campanha Nacional de Prevenção de Acidentes do
Trabalho (CANPAT), o Programa de Alimentação do Trabalhador (PAT) e ainda a
fiscalização do cumprimento dos preceitos legais e regulamentares sobre segurança e saúde
ocupacional, em todo o território nacional. Compete, ainda, à SSST conhecer, em última
instância, as decisões proferidas pelos delegados Regionais do Trabalho, em termos de
segurança e saúde ocupacional.
A quem se deve recorrer em caso de ter dúvidas sobre como proceder em situações
de acidentes de trabalho ou problemas relacionados?
Dúvidas sobre acidentes de trabalho ou problemas relacionados podem ser dirigidos à

22
Engenharia de Produção
Disciplina: Segurança do Trabalho
Prof. Gustavo Antonio da Silva
SUPERINTENDÊNCIA REGIONAL DO TRABALHO E EMPREGO (SRTE) de cada
localidade.
Qual a competência das SUPERINTENDÊNCIA REGIONAL DO TRABALHO E
EMPREGO (SRTE)?
As SRTEs, nos limites de sua jurisdição, são os órgãos regionais competentes para executar
as atividades relacionadas com a segurança e saúde ocupacional. Essas atividades incluem a
Campanha Nacional de Prevenção de Acidentes do Trabalho (CANPAT), o Programa de
Alimentação do Trabalhador (PAT) e ainda a fiscalização do cumprimento dos preceitos
legais e regulamentares sobre segurança e saúde ocupacional.
O trabalho de fiscalização da SRTE pode ser delegado a outros órgãos?
Sim, atribuições de fiscalização e/ou orientação às empresas, quanto ao cumprimento dos
preceitos legais e regulamentares sobre segurança e saúde ocupacional, podem ser
delegadas a outros órgãos federais, estaduais e municipais, mediante convênio autorizado
pelo MTE.
Como o empregador deve evidenciar o atendimento dos requisitos técnicos e legais
previstos nas NRs e outros documentos?
Para fins de fiscalização, perícias e auditorias, o empregador deve evidenciar o atendimento
aos requisitos técnicos e legais por meio de documentos, registros de treinamentos e outras
formas rastreáveis, inclusive eletrônicas. Vale destacar que, ocorrendo acidente com vítima
que desencadeie processo na Justiça (civil/criminal), contra o empregador, será exigida
comprovação do atendimento dos requisitos técnicos e legais.

Resumo das Normas Regulamentadoras
NR 1 – Disposições Gerais
Discorre sobre as disposições gerais das NR’s, define as competências de cada órgão como
a Secretaria de Segurança e Saúde no Trabalho, Superintendências Regionais do Trabalho,
dentre outros. E sobre os conceitos de empregador, empresa, estabelecimento, dente outros
e os deveres do empregado e do empregador.
NR 2 – Inspeção Prévia
Dispõe que todo estabelecimento novo deve solicitar a aprovação de suas instalações ao
Ministério do Trabalho e Emprego (MTE), para a obtenção do Certificado de Aprovação de
Instalações (CAI).
NR 3 – Embargo ou Interdição
Considera que o Superintendente Regional do Trabalho tendo em consideração um laudo
técnico que demonstre risco grave e eminente para o trabalhador, poderá interditar setor,
trecho, equipamento, estabelecimento ou embargar a obra. Os interessados terão um prazo
para recorrer da decisão de embargo ou interdição.

23
Engenharia de Produção
Disciplina: Segurança do Trabalho
Prof. Gustavo Antonio da Silva
NR 4 – Serviços Especializados em Engenharia de Segurança e em Medicina do
Trabalho
As empresas privadas ou públicas que possuírem empregados regidos pela Consolidação
das Leis Trabalhistas (CLT) deverão manter, obrigatoriamente, Serviços Especializados em
Engenharia de Segurança e em Medicina do Trabalho (SESMT), tendo como finalidade a
proteção da saúde e a integridade física do trabalhador. Esses serviços serão dimensionados
de acordo com a classificação da empresa e quanto ao número de funcionários da mesma.
Anexo 1 – Trata da classificação dos diversos tipos de atividades quanto ao seu grau de
risco.
NR 5 – Comissão Interna de Prevenção de Acidentes
Trata da Comissão Interna de Prevenção de Acidentes (CIPA) que tem como diretriz a
prevenção de acidentes e doenças decorrentes do trabalho, de modo que torne o ambiente
de trabalho compatível com a preservação da saúde e integridade física do trabalhador.
Dispõe sobre suas atribuições, funcionamento, dimensionamento, treinamento e processo
eleitoral.
NR 6 – Equipamento de Proteção Individual – EPI
Especifica o que é o Equipamento de Proteção Individual, restringe sua utilização e venda a
somente os que tiverem o Certificado de Aprovação expedido pelo órgão competente em se
tratando de saúde e segurança no trabalho do Ministério do Trabalho e Emprego. Discorre
sobre as responsabilidades do empregador, empregado, fabricante e importador.
Anexo 1 – Trata da lista de equipamentos de proteção individual;
Anexo 2 – Formulário único para cadastramento de empresa fabricante ou importadora de
equipamento de proteção individual.
NR 7 – Programa de Controle Médico de Saúde Ocupacional
Discorre sobre o Programa de Controle Médico de Saúde Ocupacional (PCMSO) que tem
como objetivo a promoção e preservação da saúde do conjunto dos trabalhadores. Trata de
sua obrigatoriedade, suas diretrizes, responsabilidades, seu desenvolvimento e dos primeiro
socorros.
Anexo 1 – Trata das diretrizes e parâmetros mínimos para avaliação e acompanhamento da
audição em trabalhadores expostos a níveis de pressão sonora elevada.
NR 8 – Edificações
Discorre sobre as condições mínimas que devem ser adotadas nas edificações a fim de
garantir a segurança e conforto aos que nelas trabalham. Condições tais como circulação e
proteção contra intempéries.
NR 9 – Programa de Prevenção de Riscos Ambientais
Dispõe sobre o Programa de Prevenção de Riscos Ambientais (PPRA), seu campo de
aplicação, sua estrutura, seu desenvolvimento, medidas de controle, do Nível de Ação
(NA), do monitoramento, do registro de dados, das responsabilidades e de suas disposições
finais.

24
Engenharia de Produção
Disciplina: Segurança do Trabalho
Prof. Gustavo Antonio da Silva
NR 10 – Segurança em Instalações e Serviços de Eletricidade
Estabelece os requisitos e condições mínimas que objetivam a implementação de medidas
de controle e sistemas preventivos a fim de garantir a saúde dos trabalhadores que, direta ou
indiretamente, interajam em instalações elétricas e serviços com eletricidade. Discorre
sobre suas medidas de controle, segurança em projetos, segurança na construção,
montagem, operação e manutenção, trabalhos envolvendo alta tensão, responsabilidades,
dentre outros objetivando sempre a proteção da saúde e integridade física do trabalhador.
Anexo 1 – Trata da Zona de Risco e Zona Controlada;
Anexo 2 – Dispõe sobre o treinamento;
Anexo 3 – Prazos para cumprimento dos itens da NR 10.
NR 11 – Transporte, movimentação, armazenagem e manuseio de materiais
Dispõe sobre os padrões dos equipamentos e dos locais, responsáveis pela atividade
descrita na NR 11, que devem ser seguidos a fim de evitar qualquer tipo e acidente durante
a realização da atividade.
Anexo 1 – Regulamento técnico de procedimento para movimentação, armazenagem e
manuseio de chapas de mármore, granito e outras rochas.
NR 12 – Máquinas e Equipamentos
Trata das instalações das máquinas de trabalho, das normas sobre proteção de máquinas e
equipamentos, dos assentos e mesas, da fabricação, importação, venda e locação de
máquinas e equipamentos e da manutenção e operação.
ANEXO I - DISTÂNCIAS DE SEGURANÇA E REQUISITOS PARA O USO DE
DETECTORES DE PRESENÇA OPTOELETRÔNICOS
ANEXO II - CONTEÚDO PROGRAMÁTICO DA CAPACITAÇÃO
ANEXO III - MEIOS DE ACESSO PERMANENTES
ANEXO IV – GLOSSÁRIO
ANEXO V – MOTOSSERRAS
ANEXO VI - MÁQUINAS PARA PANIFICAÇÃO E CONFEITARIA
ANEXO VII - MÁQUINAS PARA AÇOUGUE E MERCEARIA
ANEXO VIII - PRENSAS E SIMILARES
ANEXO IX - INJETORA DE MATERIAIS PLÁSTICOS
ANEXO X - MÁQUINAS PARA FABRICAÇÃO DE CALÇADOS E AFINS
ANEXO XI - MÁQUINAS E IMPLEMENTOS PARA USO AGRÍCOLA E FLORESTAL
ANEXO XII - EQUIPAMENTOS DE GUINDAR
NR 13 – Caldeiras e vasos de pressão
Discorre sobre os procedimentos adotados na instalação de caldeiras e vasos de pressão,
instalação de caldeiras a vapor, segurança e operação de caldeiras, segurança na
manutenção de caldeiras, dentre outros processos voltados para a segurança do trabalhador
nas diversas atividades em que ele interaja com as caleiras e vasos de pressão.
Anexo 1 – Currículo mínimo para “Treinamento de segurança na operação de caldeiras”;
Anexo 2 – Requisitos para certificação de “Serviço próprio de inspeção de equipamentos”;
Anexo 3 – Equipamentos aos quais a NR 13 se aplica;
Anexo 4 – Classificação de vasos de pressão.

25
Engenharia de Produção
Disciplina: Segurança do Trabalho
Prof. Gustavo Antonio da Silva

NR 14 - Fornos
Discorre que os fornos, independente da utilização, devem possuir características mínimas
de segurança tais como revestimento com material refratário, devem ser instalados em
locais adequados oferecendo conforto e segurança aos trabalhadores, devem ser instalados
de forma a evitar o acúmulo de gases nocivos e altas temperaturas em áreas vizinhas,
NR 15 – Atividades e operações insalubres
Caracterizam quais são as atividades insalubres, ou seja, as atividades que são nocivas à
saúde do trabalhador. Discorre sobre os limites de tolerância, que são as concentrações
máximas ou mínimas, de acordo com o tempo de exposição ao agente que não causará dano
a saúde e à integridade física do trabalhador e também trata dos adicionais de insalubridade
caso o trabalhador se encontre em um ambiente caracterizado como insalubre.
Anexo 1 – Limites de tolerância para ruído contínuo ou intermitente;
Anexo 2 – Limites de tolerância para ruídos de impacto;
Anexo 3 – Limites de tolerância para exposição ao calor;
Anexo 4 – Revogado pela portaria nº 3.751, de 23/11/1990;
Anexo 5 – Limites de tolerância para radiações ionizantes;
Anexo 7 – Radiações não ionizantes;
Anexo 8 – Vibrações;
Anexo 9 – Frio;
Anexo 10 – Umidade;
Anexo 11 – Agentes químicos cuja insalubridade é caracterizada por limite de tolerância e
inspeção no local de trabalho;
Anexo 12 – Limites de tolerância para poeiras minerais;
Anexo 13 – Agentes químicos;
Anexo 14 – Agentes biológicos.
NR 16 – Atividades e operações perigosas
Caracteriza os tipos de atividades e operações consideradas perigosas e suas respectivas
áreas de risco. Dispõe que é assegurado ao trabalhador que exerce sua função em
condições de periculosidade um adicional de 30%, sobre o salário sem os acréscimos e
gratificações.
Anexo 1 – Atividades e operações perigosas com explosivos;
Anexo 2 – Atividades e operações perigosas com inflamáveis;
Anexo* - Atividades e operações perigosas com radiações ionizantes ou substâncias
radioativas, atividades/áreas de risco.
Decreto Nº 93412 de 1986 - institui salário adicional para empregados do setor de energia
elétrica, em condições de periculosidade
NR 17 – Ergonomia
Discorre sobre a ergonomia no ambiente de trabalho impondo normas a serem seguidas a
fim de se proporcionar ao trabalhador, o mínimo de conforto e segurança na realização de
suas atividades, uma vez que nelas se incluem levantamento e transporte de materiais,
mobiliário, condições ambientais do posto de trabalho e organização do trabalho. Ela

26
Engenharia de Produção
Disciplina: Segurança do Trabalho
Prof. Gustavo Antonio da Silva
especifica os procedimentos a serem adotados nas atividades supracitadas.
Anexo 1 – Trabalho dos operadores de checkout;
Anexo 2 – Trabalho em telemarketing.
NR 18 – Condições e meio ambiente de trabalho na indústria da construção
Tem como objetivo estabelecer diretrizes de ordem administrativa, de planejamento e
organização, visando a implementação de medidas de controle e prevenção de segurança
nas condições e no meio ambiente de trabalho da construção civil. Discorre sobre o
Programa de Condições e Meio Ambiente de Trabalho na Indústria da Construção
(PCMAT), sobre as diversas atividades do ramo da construção civil e suas respectivas
características, acidente fatal, sinalização, proteção contra incêndio, Cipa, dentre outros.
Anexo 1 – Ficha de acidente do trabalho;
Anexo 2 – Resumo estatístico anual;
Anexo 3 – Plano de cargas para gruas;
Anexo 4 – Plataformas de trabalho aéreo;
NR 19 – Explosivos
Caracteriza o que é explosivo e o subdivide em 4 tipos: explosivos iniciadores, explosivos
reforçadores, explosivo de ruptura e pólvoras. Caracteriza também as atividades de
depósito, manuseio, e armazenagem, normatiza uma distância mínima entre depósitos de
explosivos e edificações diversas e procedimentos a serem adotados em locais onde haja a
presença de explosivos.
Anexo 1 – Segurança e saúde na indústria e comércio de fogos de artifício e outros artefatos
pirotécnicos;
NR 20 – Líquidos combustíveis e inflamáveis
Define diversas normas e procedimentos a serem adotados para líquidos combustíveis,
líquidos inflamáveis e gases liquefeitos de petróleo (GLP). Define vários fatores como o
tipo de material que os tanques de armazenagem devem ser construídos, espaçamento
mínimo entre dois tanques, dispositivos que os tanques deverão ter a fim de assegurar a
segurança, distancia entre os tanques e vias públicas, dentre outros.
NR 21 – Trabalho a céu aberto
Dispõe sobre as características mínimas das instalações a serem oferecidas ao trabalhador
em atividades realizadas a céu aberto, tais como medidas de proteção contra insolação, frio,
umidade, vento, condições sanitárias e discorre também sobre características mínimas que a
moradia do trabalhador, quando o mesmo residir no local de trabalho, devem ter.
NR 22 – Segurança e saúde ocupacional na mineração
Estabelecer padrões a serem seguidos na organização e no ambiente de trabalho a fim de se
aliar o planejamento e o desenvolvimento da atividade mineira com a preservação da saúde
e da integridade física do trabalhador. Ela aborda diversos temas como direitos e
responsabilidades do trabalhador e da empresa, iluminação, sinalização de áreas de trabalho
e de circulação, deposição de estéril, rejeitos e produtos, da Comissão Interna de Prevenção
de Acidentes na Mineração (CIPAMIN), dentre outros.

27
Engenharia de Produção
Disciplina: Segurança do Trabalho
Prof. Gustavo Antonio da Silva

NR 23 – Proteção contra incêndios
Dispõe que toda empresa deve possuir proteção contra incêndio, saídas de emergência,
equipamento suficiente para combater o fogo em seu início e pessoas aptas ao uso correto
desses equipamentos. Discorre também sobre as características físicas que as empresas
devem ter para fins de prevenção contra incêndio, dispositivos de alerta, procedimentos a
serem adotados tão cedo o fogo se manifeste, classificação do tipo e fogo e seus respectivos
extintores, dentre outros dispositivos.
NR 24 – Condições sanitárias e de conforto nos locais de trabalho
São dispostas nessa NR, as condições mínimas a serem adotadas no dimensionamento das
instalações sanitárias, nos vestiários, refeitórios, cozinha, alojamentos e nas condições de
higiene e conforto por ocasião das refeições. É exigido certo conjunto de instalações
sanitárias, quantidade de litros de água diários, dentre outros aspectos sempre de acordo
com o número de trabalhadores.
NR 25 – Resíduos industriais
Trata dos resíduos industriais gasosos, líquidos e sólidos. Dispõe que os resíduos gasosos
deverão ser eliminados em locais adequados através de métodos, medidas ou equipamentos
que não deixem ser ultrapassados os limites de tolerância pré-estabelecidos para os
mesmos. Já os resíduos líquidos e sólidos devem ser tratados e/ou dispostos corretamente
de modo a evitar riscos para os trabalhadores e à sociedade.
NR 26 – Sinalização de segurança
Tem como objetivo estabelecer padrões de cores que devem ser utilizadas no ambiente de
trabalho visando a prevenção de acidentes, identificando os equipamentos de segurança,
delimitando áreas e identificando os diferentes tipos de canalizações utilizadas na indústria.
Dispõe também que a adoção das cores não dispensa a utilização de outros meios para
prevenção de acidentes.
NR 27 – Registro Profissional do Técnico de Segurança do Trabalho no Ministério do
Trabalho - REVOGADA pela PORTARIA n.º 262, de 29 de maio de 2005, publicada no
DOU de 30/05/2008.
NR 28 – Fiscalização e penalidades
Dispõe sobre a fiscalização e as penalidades a serem aplicadas quando não observadas as
Normas Regulamentadoras do Ministério do Trabalho e Emprego. Dispõe também sobre o
prazo de 60 dias para o cumprimento das notificações aplicadas pelo Agente da Inspeção do
Trabalho, sobre embargo e interdição, sobre o prazo de 10 dias para a empresa recorrer da
notificação recebida, dentre outros.
Anexo 1 - Gradação das multas;
Anexo 2 – Código e infração dos itens/subitens de cada NR.
NR 29 – Norma regulamentadora de segurança e saúde no trabalho portuário
Objetiva melhor condição de segurança e de saúde no trabalho portuário através da

28
Engenharia de Produção
Disciplina: Segurança do Trabalho
Prof. Gustavo Antonio da Silva
normatização da proteção contra acidentes e doenças do trabalho e a melhoria no
atendimento de primeiros socorros aos acidentados. Também define diversos termos
relacionados à atividade em questão, como terminal portuário, zona primária, tomador de
serviço, dentre outros. Dispões sobre o Serviço Especializado em Segurança e Saúde do
Trabalhador Portuário (SESSTP) e sobre a Comissão de Prevenção de Acidentes no
Trabalho Portuário (CPATP) tais como seus respectivos dimensionamentos e
responsabilidades.
Anexo 1 - Mapas;
Anexo 2 – Ficha de identificação;
Anexo 3 – Currículo básico do curso para componentes da CPATP;
Anexo 4 – Produtos e seus respectivos regulamentos;
Anexo 5 – Classificação das mercadorias;
Anexo 6 – Símbolos padronizados pela I.M.O.;
Anexo 7 – Declaração de mercadorias perigosas;
Anexo 8 – Modelo de ficha de emergência;
Anexo 9 – Tabela de segregação de cargas perigosas.
NR 30 – Segurança e saúde no trabalho aquaviário
Esta NR objetiva a segurança e a proteção dos trabalhadores do sistema aquaviário através
de sua aplicabilidade e do estabelecimento das competências dos diversos trabalhadores
que atuam nesse ramo de atividade. Discorre também sobre as finalidades, obrigatoriedade,
composição, reuniões do Grupo de Segurança e Saúde no Trabalho a Bordo de Navio
Mercantes (GSSTB).
NR 31 – Segurança e saúde no trabalho na agricultura, pecuária, silvicultura,
exploração florestal e aquicultura
Tem como objetivo estabelecer critérios a serem adotados na organização e no ambiente de
trabalho a fim de tornar o desenvolvimento das atividades supracitadas mais seguras para o
trabalhador. Dispõe sobre a Comissão Interna de Prevenção de Acidentes no Trabalho
Rural (CIPATR), Comissão Permanente Regional Rural (CPRR), Serviço Especializado em
Segurança e Saúde no Trabalho Rural (SESTR), dentre outros aspectos relacionados a
prática dessas atividades.
Anexo 1 - Prazos para obrigatoriedade de observância dos itens da NR 31;
NR 32 – Segurança e saúde no trabalho em serviços de saúde
Trata do estabelecimento das diretrizes básicas para a proteção e segurança dos
trabalhadores que atuam direta ou indiretamente no ramo dos serviços da saúde em geral.
Conceitua serviços da saúde, trata dos riscos biológicos, riscos químicos, radiações
ionizantes, trata dos resíduos, das condições de conforto por ocasião das refeições, das
lavanderias, da limpeza e conservação, da manutenção de máquinas e equipamentos e das
disposições gerais.
Anexo 1 - Classificação dos agentes biológicos;
Anexo 2 – Tabela de classificação dos agentes biológicos;
Anexo 3 – Prazos para cumprimento dos itens da NR 32

29
Engenharia de Produção
Disciplina: Segurança do Trabalho
Prof. Gustavo Antonio da Silva
NR 33 – Segurança e saúde nos espaços confinados
Estabelece requisitos mínimos, não só para a identificação dos espaços confinados como
também o reconhecimento, avaliação, monitoramento e controle de riscos existentes nesse
tipo de espaço. Caracteriza espaço confinado, discorre sobre as responsabilidades do
empregador e do trabalhador e das medidas de gestão de segurança e saúde nos trabalhos
em espaço confinado tais como as medidas administrativas, técnicas e pessoais.
Anexo 1 – Sinalização para identificação de espaço confinado;;
Anexo 2 – Permissão de Entrada e Trabalho (PET);
Anexo 3 – Glossário.
NR 34 – Condições e meio ambiente de trabalho na indústria da construção e
reparação naval
Trata dos requisitos mínimos, no que se diz respeito à saúde e segurança do trabalhador, a
serem adotados no desenvolvimento das atividades relacionas a esta NR. Atribui
responsabilidades para o empregador e para o trabalhador, dispões sobre a capacitação e
treinamento, documentações, trabalho a quente, trabalho em altura, trabalho com exposição
à radiação ionizante, trabalhos de jateamento e hidrojateamento, dentre outras atividades
relacionadas à indústria da construção e reparação naval.
Anexo 1 - Conteúdo programático e carga horária mínima para o programa de treinamento.
NR 35- Trabalho em Altura
Estabelece os requisitos mínimos e as medidas de proteção para o trabalho em altura,
envolvendo o planejamento, a organização e a execução, de forma a garantir a segurança e
a saúde dos trabalhadores envolvidos direta ou indiretamente com esta atividade.
Considera-se trabalho em altura toda atividade executada acima de 2,00 m (dois metros) do
nível inferior, onde haja risco de queda.
NR 36 - SEGURANÇA E SAÚDE NO TRABALHO EM EMPRESAS DE ABATE E
PROCESSAMENTO DE CARNES E DERIVADOS
Estabelece os requisitos mínimos para a avaliação, controle e monitoração dos riscos
existentes nas atividades de abate e processamento de carnes e derivados destinados ao
consumo humano e a fábricas de produtos não comestíveis.

Normas Regulamentadoras em Estudo
Gestão de Segurança e Saúde no Trabalho
Estabelece uma gestão integrada, com visão abrangente. O conjunto de riscos e com
diferenciações conforme o tamanho das empresas e as complexidades existentes. As
empresas sem riscos significativos, como um escritório de contabilidade ou um pequeno
comércio, terão o PCMSO simplificado e devem ter a comunicação dos riscos. Para as que
possuem SESMT, coloca-se um programa de gestão com aspectos mínimos a serem
cumpridos como política, planejamento, implementação, avaliação de resultados. Caso já

30
Engenharia de Produção
Disciplina: Segurança do Trabalho
Prof. Gustavo Antonio da Silva
tem um programa mais completo, não precisará instituir outro. Basta fazer um
demonstrativo do que possui. As organizações que não têm a obrigatoriedade de constituir
SESMT, mas apresentam riscos relevantes precisarão construir um programa que
contemple todos os riscos. Teve como fontes o modelo de gestão de SST da OIT, a ISO
31000 de gestão de risco, a OHSAS 18001, a BS 8800 BSI da Inglaterra e a Diretiva
Européia de Avaliação e Controle de Riscos para a Pequena e Média Empresa.
SEGURANÇA E SAÚDE EM PLATAFORMAS DE PETRÓLEO
Esta Norma Regulamentadora - NR estabelece os requisitos mínimos de segurança e saúde
no trabalho a bordo de plataformas utilizadas com a finalidade de exploração e produção de
petróleo e gás em operação nas Águas Jurisdicionais Brasileiras (AJB).

31
Engenharia de Produção
Disciplina: Segurança do Trabalho
Prof. Gustavo Antonio da Silva

NR 01 – Disposições Gerais
Estabelece o campo de aplicação de todas as Normas Regulamentadoras de Segurança e
Medicina do Trabalho Urbano, bem como os direitos e obrigações do governo, dos
empregados e dos trabalhadores no tocante a este tema específico.
A NR 1 tem a sua existência jurídica assegurada, em nível de legislação ordinária, nos
artigos 154 a 159 da Consolidação das Leis do Trabalho (CLT).
Integra NR 01
1.1 As Normas Regulamentadoras - NR, relativas à segurança e medicina do trabalho, são
de observância obrigatória pelas empresas privadas e públicas e pelos órgãos públicos da
administração direta e indireta, bem como pelos órgãos dos Poderes Legislativo e
Judiciário, que possuam empregados regidos pela Consolidação das Leis do Trabalho CLT. (Alteração dada pela Portaria n.º 06, de 09/03/83)
1.1.1 As disposições contidas nas Normas Regulamentadoras – NR aplicam-se, no que
couber, aos trabalhadores avulsos, às entidades ou empresas que lhes tomem o serviço e aos
sindicatos representativos das respectivas categorias profissionais. (Alteração dada pela
Portaria n.º 06, de 09/03/83)
1.2 A observância das Normas Regulamentadoras - NR não desobriga as empresas do
cumprimento de outras disposições que, com relação à matéria, sejam incluídas em códigos
de obras ou regulamentos sanitários dos Estados ou Municípios, e outras, oriundas de
convenções e acordos coletivos de trabalho. (Alteração dada pela Portaria n.º 06, de
09/03/83)
1.3 A Secretaria de Segurança e Saúde no Trabalho - SSST é o órgão de âmbito nacional
competente para coordenar, orientar, controlar e supervisionar as atividades relacionadas
com a segurança e medicina do trabalho, inclusive a Campanha Nacional de Prevenção de
Acidentes do Trabalho - CANPAT, o Programa de Alimentação do Trabalhador - PAT e
ainda a fiscalização do cumprimento dos preceitos legais e regulamentares sobre segurança
e medicina do trabalho em todo o território nacional. (Alteração dada pela Portaria n.º 13,
de 17/09/93)
1.3.1 Compete, ainda, à Secretaria de Segurança e Saúde no Trabalho - SSST conhecer, em
última instância, dos recursos voluntários ou de ofício, das decisões proferidas pelos
Delegados Regionais do Trabalho, em matéria de segurança e saúde no trabalho. (Alteração
dada pela Portaria n.º 13, de 17/09/93)
1.4 A Delegacia Regional do Trabalho - DRT, nos limites de sua jurisdição, é o órgão
regional competente para executar as atividades relacionadas com a segurança e medicina
do trabalho, inclusive a Campanha Nacional de Prevenção dos Acidentes do Trabalho CANPAT, o Programa de Alimentação do Trabalhador - PAT e ainda a fiscalização do

32
Engenharia de Produção
Disciplina: Segurança do Trabalho
Prof. Gustavo Antonio da Silva
cumprimento dos preceitos legais e regulamentares sobre segurança e medicina do trabalho.
(Alteração dada pela Portaria n.º 13, de 17/09/93)
1.4.1 Compete, ainda, à Delegacia Regional do Trabalho - DRT ou à Delegacia do Trabalho
Marítimo - DTM, nos limites de sua jurisdição: (Alteração dada pela Portaria n.º 06, de
09/03/83)
a) adotar medidas necessárias à fiel observância dos preceitos legais e regulamentares sobre
segurança e medicina do trabalho;
b) impor as penalidades cabíveis por descumprimento dos preceitos legais e regulamentares
sobre segurança e medicina do trabalho;
c) embargar obra, interditar estabelecimento, setor de serviço, canteiro de obra, frente de
trabalho, locais de trabalho, máquinas e equipamentos;
d) notificar as empresas, estipulando prazos, para eliminação e/ou neutralização de
insalubridade;
e) atender requisições judiciais para realização de perícias sobre segurança e medicina do
trabalho nas localidades onde não houver Médico do Trabalho ou Engenheiro de Segurança
do Trabalho registrado no MTb.
1.5 Podem ser delegadas a outros órgãos federais, estaduais e municipais, mediante
convênio autorizado pelo Ministro do Trabalho, atribuições de fiscalização e/ou orientação
às empresas, quanto ao cumprimento dos preceitos legais e regulamentares sobre segurança
e medicina do trabalho. (Alteração dada pela Portaria n.º 06, de 09/03/83)
1.6 Para fins de aplicação das Normas Regulamentadoras – NR, considera-se: (Alteração
dada pela Portaria n.º 06, de 09/03/83)
a) empregador, a empresa individual ou coletiva, que, assumindo os riscos da atividade
econômica, admite, assalaria e dirige a prestação pessoal de serviços. Equiparam-se ao
empregador os profissionais liberais, as instituições de beneficência, as associações
recreativas ou outras instituições sem fins lucrativos, que admitem trabalhadores como
empregados;
b) empregado, a pessoa física que presta serviços de natureza não eventual a empregador,
sob a dependência deste e mediante salário;
c) empresa, o estabelecimento ou o conjunto de estabelecimentos, canteiros de obra, frente
de trabalho, locais de trabalho e outras, constituindo a organização de que se utiliza o
empregador para atingir seus objetivos;
d) estabelecimento, cada uma das unidades da empresa, funcionando em lugares diferentes,
tais como: fábrica,refinaria, usina, escritório, loja, oficina, depósito, laboratório;
e) setor de serviço, a menor unidade administrativa ou operacional compreendida no
mesmo estabelecimento;
f) canteiro de obra, a área do trabalho fixa e temporária, onde se desenvolvem operações de

33
Engenharia de Produção
Disciplina: Segurança do Trabalho
Prof. Gustavo Antonio da Silva
apoio e execução à construção, demolição ou reparo de uma obra;
g) frente de trabalho, a área de trabalho móvel e temporária, onde se desenvolvem
operações de apoio e execução à construção, demolição ou reparo de uma obra;
h) local de trabalho, a área onde são executados os trabalhos.
1.6.1 Sempre que uma ou mais empresas, tendo, embora, cada uma delas, personalidade
jurídica própria, estiverem sob direção, controle ou administração de outra, constituindo
grupo industrial, comercial ou de qualquer outra atividade econômica, serão, para efeito de
aplicação das Normas Regulamentadoras - NR, solidariamente responsáveis a empresa
principal e cada uma das subordinadas. (Alteração dada pela Portaria n.º 06, de 09/03/83)
1.6.2 Para efeito de aplicação das Normas Regulamentadoras - NR, a obra de engenharia,
compreendendo ou não canteiro de obra ou frentes de trabalho, será considerada como um
estabelecimento, a menos que se disponha, de forma diferente, em NR específica.
(Alteração dada pela Portaria n.º 06, de 09/03/83)
1.7 Cabe ao empregador: (Alteração dada pela Portaria n.º 06, de 09/03/83)
a) cumprir e fazer cumprir as disposições legais e regulamentares sobre segurança e
medicina do trabalho;
b) elaborar ordens de serviço sobre segurança e saúde no trabalho, dando ciência aos
empregados por comunicados, cartazes ou meios eletrônicos; (Alteração dada pela Portaria
n.º 84, de 04/03/09)
Obs.: Com a alteração dada pela Portaria n.º 84, de 04/03/09, todos os incisos (I, II, III, IV,
V e VI) desta alínea foram revogados.
c) informar aos trabalhadores: (Alteração dada pela Portaria n.º 03, de 07/02/88)
I. os riscos profissionais que possam originar-se nos locais de trabalho;
II. os meios para prevenir e limitar tais riscos e as medidas adotadas pela empresa;
III. os resultados dos exames médicos e de exames complementares de diagnóstico aos
quais os próprios trabalhadores forem submetidos;
IV. os resultados das avaliações ambientais realizadas nos locais de trabalho.
d) permitir que representantes dos trabalhadores acompanhem a fiscalização dos preceitos
legais e regulamentares sobre segurança e medicina do trabalho; (Alteração dada pela
Portaria n.º 03, de 07/02/88)
e) determinar procedimentos que devem ser adotados em caso de acidente ou doença
relacionada ao trabalho. (Inserção dada pela Portaria n.º 84, de 04/03/09)
1.8 Cabe ao empregado: (Alteração dada pela Portaria n.º 06, de 09/03/83)
a) cumprir as disposições legais e regulamentares sobre segurança e saúde do trabalho,
inclusive as ordens de serviço expedidas pelo empregador; (Alteração dada pela Portaria n.º
84, de 04/03/09)
b) usar o EPI fornecido pelo empregador;
c) submeter-se aos exames médicos previstos nas Normas Regulamentadoras - NR;
d) colaborar com a empresa na aplicação das Normas Regulamentadoras - NR;

34
Engenharia de Produção
Disciplina: Segurança do Trabalho
Prof. Gustavo Antonio da Silva

1.8.1 Constitui ato faltoso a recusa injustificada do empregado ao cumprimento do disposto
no item anterior. (Alteração dada pela Portaria n.º 06, de 09/03/83)
1.9 O não-cumprimento das disposições legais e regulamentares sobre segurança e
medicina do trabalho acarretará ao empregador a aplicação das penalidades previstas na
legislação pertinente. (Alteração dada pela Portaria n.º 06, de 09/03/83)

1.10 As dúvidas suscitadas e os casos omissos verificados na execução das Normas
Regulamentadoras – NR, serão decididos pela Secretaria de Segurança e Medicina do
Trabalho - SSMT. (Alteração dada pela Portaria n.º 06, de 09/03/83)

NR 2 - INSPEÇÃO PRÉVIA
2.1 Todo estabelecimento novo, antes de iniciar suas atividades, deverá solicitar aprovação
de suas instalações ao órgão regional do MTb. (Alteração dada pela Portaria n.º 35, de
28/12/83)
2.2 O órgão regional do MTb, após realizar a inspeção prévia, emitirá o Certificado de
Aprovação de Instalações - CAI, conforme modelo anexo. (Alteração dada pela Portaria n.º
35, de 28/12/83)
2.3 A empresa poderá encaminhar ao órgão regional do MTb uma declaração das
instalações do estabelecimento novo, conforme modelo anexo, que poderá ser aceita pelo
referido órgão, para fins de fiscalização, quando não for possível realizar a inspeção prévia
antes de o estabelecimento iniciar suas atividades. (Alteração dada pela Portaria n.º 35, de
28/12/83)
2.4 A empresa deverá comunicar e solicitar a aprovação do órgão regional do MTb, quando
ocorrer modificações substanciais nas instalações e/ou nos equipamentos de seu(s)
estabelecimento(s). (Alteração dada pela Portaria n.º 35, de 28/12/83)
2.5 É facultado às empresas submeter à apreciação prévia do órgão regional do MTb os
projetos de construção e respectivas instalações. (Alteração dada pela Portaria n.º 35, de
28/12/83)
2.6 A inspeção prévia e a declaração de instalações, referidas nos itens 2.1 e 2.3, constituem
os elementos capazes de assegurar que o novo estabelecimento inicie suas atividades livre
de riscos de acidentes e/ou de doenças do trabalho, razão pela qual o estabelecimento que
não atender ao disposto naqueles itens fica sujeito ao impedimento de seu funcionamento,
conforme estabelece o art. 160 da CLT, até que seja cumprida a exigência deste artigo.
(Alteração dada pela Portaria n.º 35, de 28/12/83)

35
Engenharia de Produção
Disciplina: Segurança do Trabalho
Prof. Gustavo Antonio da Silva

MINISTÉRIO DO TRABALHO
SECRETARIA DE SEGURANÇA E MEDICINA DO TRABALHO
DELEGACIA_____________________________
DRT ou DTM
CERTIFICADO DE APROVAÇÃO DE INSTALAÇÕES
CAI n.º________________
O DELEGADO REGIONAL DO TRABALHO OU DELEGADO DO TRABALHO
MARÍTIMO, diante do que consta no processo DRT ____________ em que é interessada a
firma__________________________________ resolve expedir o presente Certificado de
Aprovação de Instalações - CAI para o local de trabalho, sito na
_____________________________________n.º
__________,
na
cidade
de
______________________________ neste Estado. Nesse local serão exercidas atividades
__________________________________________
por
um
máximo
de
_____________________ empregados. A expedição do presente Certificado é feita em
obediência ao art. 160 da CLT com a redação dada pela Lei n.º 6.514, de 22.12.77,
devidamente regulamentada pela NR 02 da Portaria n.º 35 de 28 e não isenta a firma de
posteriores inspeções, a fim de ser observada a manutenção das condições de segurança e
medicina do trabalho previstas na NR.
Nova inspeção deverá ser requerida, nos termos do § 1o do citado art. 160 da CLT, quando
ocorrer modificação substancial nas instalações e/ou nos equipamentos de seu(s)
estabelecimento(s).
Diretor da Divisão ou Chefe da Seção
de Segurança e Medicina do Trabalho

Delegado Regional do Trabalho
ou do Trabalho Marítimo

36
Engenharia de Produção
Disciplina: Segurança do Trabalho
Prof. Gustavo Antonio da Silva

NR 3 - EMBARGO OU INTERDIÇÃO

3.1 Embargo e interdição são medidas de urgência, adotadas a partir da constatação de
situação de trabalho que caracterize risco grave e iminente ao trabalhador.
3.1.1 Considera-se grave e iminente risco toda condição ou situação de trabalho que possa
causar acidente ou doença relacionada ao trabalho com lesão grave à integridade física do
trabalhador.
3.2 A interdição implica a paralisação total ou parcial do estabelecimento, setor de serviço,
máquina ou equipamento.
3.3 O embargo implica a paralisação total ou parcial da obra.
3.3.1 Considera-se obra todo e qualquer serviço de engenharia de construção, montagem,
instalação, manutenção ou reforma.
3.4 Durante a vigência da interdição ou do embargo, podem ser desenvolvidas atividades
necessárias à correção da situação de grave e iminente risco, desde que adotadas medidas
de proteção adequadas dos trabalhadores envolvidos.
3.5 Durante a paralisação decorrente da imposição de interdição ou embargo, os
empregados devem receber os salários como se estivessem em efetivo exercício.

37
Engenharia de Produção
Disciplina: Segurança do Trabalho
Prof. Gustavo Antonio da Silva

NR- 04 Serviços Especializados em
Engenharia de Segurança e em Medicina
do Trabalho - SESMT
1. INTRODUÇÃO
Cabe à Engenharia de Segurança do Trabalho administrar os diversos programas
prevencionistas no âmbito da empresa, tendo como responsabilidade o dimensionamento e
a implantação do SESMT - Serviço Especializado em Engenharia de Segurança e em
Medicina do Trabalho e da CIPA – Comissão Interna de Prevenção de acidentes. Ambos
irão identificar os riscos ocupacionais existentes ou potenciais, por intermédio do PPRA Programa de Prevenção de Riscos Ambientais -, e criar medidas de controle da saúde
ocupacional, implantando o PCMSO - Programa de Controle Médico de Saúde
Ocupacional. Se bem desenvolvidos nas empresas, esses programas prevencionistas
minimizam os riscos de acidentes e doenças profissionais e do trabalho.
Reflita!
Os Engenheiros de Segurança do Trabalho têm o compromisso de estudar e atualizar-se
continuamente. As tecnologias envolvidas nessa profissão implicam uma grande
quantidade de conhecimentos, e quem não acompanhar o desenvolvimento da Ciência
pode ter dificuldade de compreender a noção de prevencionismo. Além disso, acidentes
por negligência podem gerar ações regressivas por meio das quais o INSS repassa gastos
previdenciários às empresas que não cumpriram todas as normas de prevenção.
2. SERVIÇO ESPECIALIZADO EM ENGENHARIA DE SEGURANÇA E EM
MEDICINA DO TRABALHO - SESMT
2.1. OBJETIVO
Como sabemos, o SESMT tem como objetivo a promoção da saúde e a proteção da
integridade física do trabalhador em seu local de trabalho. Esse serviço deve ser constituído
como um grupo de trabalho unindo os profissionais prevencionistas de uma empresa, com
foco na proteção do trabalhador.
2.2. ORGANIZAÇÃO
2.2.1. NATUREZA DO SESMT
O SESMT faz parte de um sistema que inclui também os programas PPRA (Programa de
Prevenção de Riscos Ambientais – NR-9) e o PCMSO (Programa de Controle Médico de
Saúde Ocupacional – NR-7) que são alimentados pelas informações relativas a riscos
ambientais e estudos epidemiológicos de doenças ocupacionais, com objetivo de promover
a melhoria contínua do próprio sistema prevencionista. O SESMT deve ser visto na
empresa como o serviço gerenciador das ações de prevenção. Atua regulamentando os
procedimentos; criando, implementando e fiscalizando medidas de prevenção e proteção;
investigando os acidentes, atendendo a legislação e aplicando as melhores práticas de saúde
e segurança.

38
Engenharia de Produção
Disciplina: Segurança do Trabalho
Prof. Gustavo Antonio da Silva

A fundamentação legal e técnica para o SESMT está no artigo 162 da CLT (Consolidação
das Leis Trabalhistas) e na Norma Regulamentadora – NR-4.
A obrigatoriedade do SESMT é reiterada no Item 4.1 da NR-4:
As empresas privadas e públicas, os órgãos públicos da administração direta e
indireta e dos poderes Legislativo e Judiciário, que possuam empregados
regidos pela Consolidação das Leis do Trabalho - CLT, manterão,
obrigatoriamente, SESMT, com a finalidade de promover a saúde e proteger a
integridade do trabalhador no local de trabalho.
Cabe exclusivamente ao empregador o ônus decorrente da instalação e manutenção dos
SESMT.
Saiba Mais
CLT - Art. 162 - As empresas, de acordo com normas a serem expedidas pelo
Ministério do Trabalho, estarão obrigadas a manter serviços especializados em
segurança e em medicina do trabalho.
Parágrafo único - As normas a que se refere este artigo estabelecerão:
a) classificação das empresas segundo o número de empregados e a natureza do risco
de suas atividades;
b) o numero mínimo de profissionais especializados exigido de cada empresa, segundo
o grupo em que se classifique, na forma da alínea anterior;
c) a qualificação exigida para os profissionais em questão e o seu regime de trabalho;
d) as demais características e atribuições dos serviços especializados em segurança e
em medicina do trabalho, nas empresas.

2.2.2. DIMENSIONAMENTO
Conforme a NR-4, o dimensionamento do SESMT depende da determinação do grau de
risco da atividade desenvolvida pela empresa e do número de empregados do
estabelecimento: “[O] dimensionamento dos Serviços Especializados em Engenharia de
Segurança e em Medicina do Trabalho vincula-se à gradação do risco da atividade principal
e ao número total de empregados do estabelecimento, constantes dos Quadros I e II,
anexos”.
Além das disposições gerais contidas nos Quadros I e II, a NR-4 estabelece regras para a
organização e o dimensionamento do SESMT em situações especiais.
a. Regras para a definição de estabelecimento, explicitando as possibilidades de
agrupamento para fins de dimensionamento do SESMT. Para isso, consideram-se
a localização dos canteiros de obra ou frentes de trabalho e as categorias de
39
Engenharia de Produção
Disciplina: Segurança do Trabalho
Prof. Gustavo Antonio da Silva

b.

c.

d.

e.

f.

g.

h.
i.
j.
k.

profissionais que têm de estar presentes em cada canteiro de obra ou frente de
trabalho, conforme o Quadro II. (NR-4, subitem 4.2.1).
Normas para dimensionar o SESMT em empresas que possuam estabelecimentos
ou setores com atividade cuja gradação de risco seja de grau superior ao da
atividade principal (NR-4, subitem 4.2.2).
Normas para organizar um SESMT centralizado, em empresas que possuam
vários estabelecimentos, definindo limites de distância entre cada
estabelecimento e o local em que será prestada a assistência ao trabalhador (NR4, subitem 4.2.3).
Instruções para empresas que possuam estabelecimentos que possam ser
classificados conforme o Quadro II, ao lado de outros que não o possam. (NR-4,
subitem 4.2.4).
Instruções para empresa que possuam apenas estabelecimentos que,
isoladamente, não possam ser classificados no Quadro II. (NR-4, subitem 4.2.5 e
respectivas subdivisões).
Normas para a definição do número de empregados e do regime de trabalho dos
profissionais do SESMT, para fins de dimensionamento do serviço, em empresas
que possuam unidades enquadradas em graus de risco diferentes entre si. NR-4
subitem 4.2.5 e respectivas subdivisões.
Definição de condições em que as empresas que possuam outros serviços de
Medicina e Engenharia poderão integrá-los ao SESMT, constituindo um serviço
único de engenharia e medicina. (NR-4 item 4.3 e respectivas subdivisões).
Condições para que empresas novas possam constituir um serviço único de
Engenharia e Medicina. (NR-4 item 4.3.1 e respectivas subdivisões).
Obrigações das empresas que contratam outra(s) para prestar serviços em
estabelecimentos incluídos no Quadro II. (NR-4 item 4.5)
Regras para o dimensionamento do SESMT nas empresas que operem em regime
sazonal. (NR-4 item 4.6)
Normas para a constituição de SESMT comum a mais de uma empresa ou para
uso de serviços de segurança externos à empresa. (NR-4 itens 4.14 e 4.15) e
respectivas subdivisões.

2.3. INTEGRANTES DO SESMT
2.3.1.VÍNCULO E REGIME DE TRABALHO
Os SESMT deverão ser integrados pelos seguintes profissionais: Médico do
Trabalho, Engenheiro de Segurança do Trabalho, Enfermeiro do Trabalho, Auxiliar de
Enfermagem do Trabalho e Técnico de Segurança do Trabalho.
Os profissionais integrantes dos SESMT deverão ser empregados da empresa, salvo
os casos previstos nos itens 4.14 e 4.15 da NR- 4 (empresas cujos estabelecimentos não se
enquadrem no Quadro II, anexo à NR-4).
O Técnico de Segurança do Trabalho e o Auxiliar de Enfermagem do Trabalho
deverão dedicar 8 (oito) horas por dia para as atividades dos SESMT, de acordo com o
estabelecido no Quadro II da NR-4.
40
Engenharia de Produção
Disciplina: Segurança do Trabalho
Prof. Gustavo Antonio da Silva
Quando se tratar de empreiteiras ou empresas prestadoras de serviços, considera-se
estabelecimento, para fins de aplicação da NR4, o local em que os seus empregados
estiverem exercendo suas atividades.
O Engenheiro de Segurança do Trabalho, o Médico do Trabalho e o Enfermeiro do
Trabalho deverão dedicar, no mínimo, 3 (três) horas (tempo parcial) ou 6 (seis) horas
(tempo integral) por dia às atividades do SESMT, de acordo com o estabelecido no Quadro
II da NR-4.
Ao profissional especializado em Segurança e Medicina do Trabalho é vedado o
exercício de outras atividades na empresa, durante o horário de sua atuação nos SESMT.
2.3.2.QUALIFICAÇÃO EXIGIDA AOS INTEGRANTES DO SESMT
Ainda de acordo com a NR-4 (subitem 4.4.1), as empresas obrigadas a constituir
SESMT deverão exigir dos profissionais que o integram a apresentação de diplomas ou
certificados que comprovem os seguintes requisitos:
a. Engenheiro de Segurança do Trabalho – ser graduado em Engenharia ou
Arquitetura e especialista em Engenharia de Segurança do Trabalho (nível de
pós-graduação);
b. Médico do Trabalho - ser graduado em Medicina e especialista em Medicina do
Trabalho (nível de pós-graduação), ou ter residência médica em área de
concentração em saúde do trabalhador ou denominação equivalente, reconhecida
pela Comissão Nacional de Residência Médica, do Ministério da Educação,
ambos (curso de pós-graduação e residência) ministrados por universidade ou
faculdade que mantenha curso de graduação em Medicina;
c. Enfermeiro do Trabalho – ser graduado em Enfermagem e especialista em
Enfermagem do Trabalho, em nível de pós-graduação (em curso ministrado por
universidade ou faculdade que mantenha curso de graduação em Enfermagem);
d. Auxiliar de Enfermagem do Trabalho – ter formação como auxiliar de
enfermagem ou técnico de enfermagem, com curso de qualificação para atuar em
Enfermagem do Trabalho ministrado por instituição especializada reconhecida e
autorizada pelo Ministério da Educação;
e. Técnico de Segurança do Trabalho: técnico com Registro Profissional
Reflita!
Os Engenheiros de Segurança e os Médicos do Trabalho são formados para serem os
gestores da segurança e da saúde ocupacional. Assim, devem ter foco nos custos do
SESMT, pois a evolução desses vai determinar a importância dos profissionais dentro
da organização.
A Gestão eficiente do SESMT depende da competência dos gestores para administrar
os programas PPRA e PCMSO como um sistema continuamente realimentado e
melhorado pelo monitoramento constante de seu próprio desempenho.
QUADRO I
Relação da Classificação Nacional de Atividades Econômicas - CNAE (Versão 2.0)*, com
correspondente Grau de Risco - GR para fins de dimensionamento do SESMT

41
Engenharia de Produção
Disciplina: Segurança do Trabalho
Prof. Gustavo Antonio da Silva

Parte Extraída da NR-04
QUADRO II
(Alterado pela Portaria SSMT n.º 34, de 11 de dezembro de 1987)

42
Engenharia de Produção
Disciplina: Segurança do Trabalho
Prof. Gustavo Antonio da Silva

NR 5 - COMISSÃO INTERNA DE
PREVENÇÃO DE ACIDENTES
DO OBJETIVO
A Comissão Interna de Prevenção de Acidentes - CIPA - tem como objetivo a
prevenção de acidentes e doenças decorrentes do trabalho, de modo a tornar compatível
permanentemente o trabalho com a preservação da vida e a promoção da saúde do
trabalhador.
DA CONSTITUIÇÃO
Devem constituir CIPA, por estabelecimento, e mantê-la em regular funcionamento
as empresas privadas, públicas, sociedades de economia mista, órgãos da administração
direta e indireta, instituições beneficentes, associações recreativas, cooperativas, bem como
outras instituições que admitam trabalhadores como empregados.
As disposições contidas na NR05 aplicam-se, no que couber, aos trabalhadores
avulsos e às entidades que lhes tomem serviços, observadas as disposições estabelecidas em
Normas Regulamentadoras de setores econômicos específicos.
As empresas instaladas em centro comercial ou industrial estabelecerão, através de
membros de CIPA ou designados, mecanismos de integração com objetivo de promover o
desenvolvimento de ações de prevenção de acidentes e doenças decorrentes do ambiente e
instalações de uso coletivo, podendo contar com a participação da administração do
mesmo.
DA ORGANIZAÇÃO
A CIPA será composta de representantes do empregador e dos empregados, de
acordo com o dimensionamento previsto no Quadro I da NR-05, ressalvadas as alterações
disciplinadas em atos normativos para setores econômicos específicos.
Os representantes dos empregadores, titulares e suplentes, serão por eles
designados.
Os representantes dos empregados, titulares e suplentes, serão eleitos em escrutínio
secreto, do qual participem, independentemente de filiação sindical, exclusivamente os
empregados interessados.
O número de membros titulares e suplentes da CIPA, considerando a ordem
decrescente de votos recebidos, observará o dimensionamento previsto no Quadro I da NR
05, ressalvadas as alterações disciplinadas em atos normativos de setores econômicos
específicos.
Quando o estabelecimento não se enquadrar no Quadro I, a empresa designará um
responsável pelo cumprimento dos objetivos da NR-05, podendo ser adotados mecanismos
de participação dos empregados, através de negociação coletiva.
O mandato dos membros eleitos da CIPA terá a duração de um ano, permitida uma
reeleição.

43
Engenharia de Produção
Disciplina: Segurança do Trabalho
Prof. Gustavo Antonio da Silva
É vedada a dispensa arbitrária ou sem justa causa do empregado eleito para cargo de
direção de Comissões Internas de Prevenção de Acidentes desde o registro de sua
candidatura até um ano após o final de seu mandato.
Serão garantidas aos membros da CIPA condições que não descaracterizem suas
atividades normais na empresa, sendo vedada a transferência para outro estabelecimento
sem a sua anuência, ressalvado o disposto nos parágrafos primeiro e segundo do artigo 469,
da CLT.
O empregador deverá garantir que seus indicados tenham a representação necessária
para a discussão e encaminhamento das soluções de questões de segurança e saúde no
trabalho analisadas na CIPA.
O empregador designará entre seus representantes o Presidente da CIPA, e os
representantes dos empregados escolherão entre os titulares o vice-presidente.
Os membros da CIPA, eleitos e designados serão, empossados no primeiro dia útil
após o término do mandato anterior.
Será indicado, de comum acordo com os membros da CIPA, um secretário e seu
substituto, entre os componentes ou não da comissão, sendo neste caso necessária a
concordância do empregador.
A documentação referente ao processo eleitoral da CIPA, incluindo as atas de
eleição e de posse e o calendário anual das reuniões ordinárias, deve ficar no
estabelecimento à disposição da fiscalização do Ministério do Trabalho e Emprego. A
documentação indicada deve ser encaminhada ao Sindicato dos Trabalhadores da categoria,
quando solicitada.
O empregador deve fornecer cópias das atas de eleição e posse aos membros
titulares e suplentes da CIPA, mediante recibo.
A CIPA não poderá ter seu número de representantes reduzido, bem como não
poderá ser desativada pelo empregador, antes do término do mandato de seus membros,
ainda que haja redução do número de empregados da empresa, exceto no caso de
encerramento das atividades do estabelecimento.
DAS ATRIBUIÇÕES
A CIPA terá por atribuição:
a) identificar os riscos do processo de trabalho, e elaborar o mapa de riscos, com a
participação do maior número de trabalhadores, com assessoria do SESMT, onde houver;
b) elaborar plano de trabalho que possibilite a ação preventiva na solução de problemas de
segurança e saúde no trabalho;
c) participar da implementação e do controle da qualidade das medidas de prevenção
necessárias, bem como da avaliação das prioridades de ação nos locais de trabalho;
d) realizar, periodicamente, verificações nos ambientes e condições de trabalho visando a
identificação de situações que venham a trazer riscos para a segurança e saúde dos
trabalhadores;
e) realizar, a cada reunião, avaliação do cumprimento das metas fixadas em seu plano de
trabalho e discutir as situações de risco que foram identificadas;
f) divulgar aos trabalhadores informações relativas à segurança e saúde no trabalho;

44
Engenharia de Produção
Disciplina: Segurança do Trabalho
Prof. Gustavo Antonio da Silva
g) participar, com o SESMT, onde houver, das discussões promovidas pelo empregador,
para avaliar os impactos de alterações no ambiente e processo de trabalho relacionados à
segurança e saúde dos trabalhadores;
h) requerer ao SESMT, quando houver, ou ao empregador, a paralisação de máquina ou
setor onde considere haver risco grave e iminente à segurança e saúde dos trabalhadores;
i) colaborar no desenvolvimento e implementação do PCMSO e PPRA e de outros
programas relacionados à segurança e saúde no trabalho;
j) divulgar e promover o cumprimento das Normas Regulamentadoras, bem como cláusulas
de acordos e convenções coletivas de trabalho, relativas à segurança e saúde no trabalho;
l) participar, em conjunto com o SESMT, onde houver, ou com o empregador, da análise
das causas das doenças e acidentes de trabalho e propor medidas de solução dos problemas
identificados;
m) requisitar ao empregador e analisar as informações sobre questões que tenham
interferido na segurança e saúde dos trabalhadores;
n) requisitar à empresa as cópias das CAT emitidas;
o) promover, anualmente, em conjunto com o SESMT, onde houver, a Semana Interna de
Prevenção de Acidentes do Trabalho – SIPAT;
p) participar, anualmente, em conjunto com a empresa, de Campanhas de Prevenção da
AIDS.
Cabe ao empregador proporcionar aos membros da CIPA os meios necessários ao
desempenho de suas atribuições, garantindo tempo suficiente para a realização das tarefas
constantes do plano de trabalho.
Cabe aos empregados:
a) participar da eleição de seus representantes;
b) colaborar com a gestão da CIPA;
c) indicar à CIPA, ao SESMT e ao empregador situações de riscos e apresentar sugestões
para melhoria das condições de trabalho;
d) observar e aplicar no ambiente de trabalho as recomendações quanto à prevenção de
acidentes e doenças decorrentes do trabalho.
Cabe ao Presidente da CIPA:
a) convocar os membros para as reuniões da CIPA;
b) coordenar as reuniões da CIPA, encaminhando ao empregador e ao SESMT, quando
houver, as decisões da comissão;
c) manter o empregador informado sobre os trabalhos da CIPA;
d) coordenar e supervisionar as atividades de secretaria;
e) delegar atribuições ao Vice-Presidente;
Cabe ao Vice-Presidente:
a) executar atribuições que lhe forem delegadas;
b) substituir o Presidente nos seus impedimentos eventuais ou nos seus afastamentos
temporários;
O Presidente e o Vice-Presidente da CIPA, em conjunto, terão as seguintes
atribuições:
a) cuidar para que a CIPA disponha de condições necessárias para o desenvolvimento de
seus trabalhos;

45
Engenharia de Produção
Disciplina: Segurança do Trabalho
Prof. Gustavo Antonio da Silva
b) coordenar e supervisionar as atividades da CIPA, zelando para que os objetivos
propostos sejam alcançados;
c) delegar atribuições aos membros da CIPA;
d) promover o relacionamento da CIPA com o SESMT, quando houver;
e) divulgar as decisões da CIPA a todos os trabalhadores do estabelecimento;
f) encaminhar os pedidos de reconsideração das decisões da CIPA;
g) constituir a comissão eleitoral.
O Secretário da CIPA terá por atribuição:
a) acompanhar as reuniões da CIPA e redigir as atas apresentando-as para aprovação e
assinatura dos membros presentes;
b) preparar as correspondências; e
c) outras que lhe forem conferidas.
DO FUNCIONAMENTO
A CIPA terá reuniões ordinárias mensais, de acordo com o calendário
preestabelecido.
As reuniões ordinárias da CIPA serão realizadas durante o expediente normal da
empresa e em local apropriado.
As reuniões da CIPA terão atas assinadas pelos presentes com encaminhamento de
cópias para todos os membros.
As atas devem ficar no estabelecimento à disposição da fiscalização do Ministério
do Trabalho e Emprego.
Reuniões extraordinárias deverão ser realizadas quando:
a) houver denúncia de situação de risco grave e iminente que determine aplicação de
medidas corretivas de emergência;
b) ocorrer acidente do trabalho grave ou fatal;
c) houver solicitação expressa de uma das representações.
As decisões da CIPA serão preferencialmente por consenso.Não havendo consenso,
e frustradas as tentativas de negociação direta ou com mediação, será instalado processo de
votação, registrando-se a ocorrência na ata da reunião. Das decisões da CIPA caberá pedido
de reconsideração, mediante requerimento justificado. O pedido de reconsideração será
apresentado à CIPA até a próxima reunião ordinária, quando será analisado, devendo o
Presidente e o Vice-Presidente efetivar os encaminhamentos necessários.
O membro titular perderá o mandato, sendo substituído por suplente, quando faltar a
mais de quatro reuniões ordinárias sem justificativa.
A vacância definitiva de cargo, ocorrida durante o mandato, será suprida por
suplente, obedecida a ordem de colocação decrescente que consta na ata de eleição,
devendo os motivos ser registrados em ata de reunião.
No caso de afastamento definitivo do presidente, o empregador indicará o
substituto, em dois dias úteis, preferencialmente entre os membros da CIPA.
No caso de afastamento definitivo do vice-presidente, os membros titulares da
representação dos empregados, escolherão o substituto, entre seus titulares, em dois dias
úteis.

46
Engenharia de Produção
Disciplina: Segurança do Trabalho
Prof. Gustavo Antonio da Silva
Caso não existam suplentes para ocupar o cargo vago, o empregador deve realizar
eleição extraordinária, cumprindo todas as exigências estabelecidas para o processo
eleitoral, exceto quanto aos prazos, que devem ser reduzidos pela metade.
O mandato do membro eleito em processo eleitoral extraordinário deve ser
compatibilizado com o mandato dos demais membros da Comissão.
O treinamento de membro eleito em processo extraordinário deve ser realizado no
prazo máximo de trinta dias, contados a partir da data da posse.
DO TREINAMENTO
A empresa deverá promover treinamento para os membros da CIPA, titulares e
suplentes, antes da posse.
O treinamento de CIPA em primeiro mandato será realizado no prazo máximo de
trinta dias, contados a partir da data da posse.
As empresas que não se enquadrem no Quadro I, promoverão anualmente
treinamento para o designado responsável pelo cumprimento do objetivo da NR-05.
O treinamento para a CIPA deverá contemplar, no mínimo, os seguintes itens:
a) estudo do ambiente, das condições de trabalho, bem como dos riscos originados do
processo produtivo;
b) metodologia de investigação e análise de acidentes e doenças do trabalho;
c) noções sobre acidentes e doenças do trabalho decorrentes de exposição aos riscos
existentes na empresa;
d) noções sobre a Síndrome da Imunodeficiência Adquirida – AIDS, e medidas de
prevenção;
e) noções sobre as legislações trabalhista e previdenciária relativas à segurança e saúde no
trabalho;
f) princípios gerais de higiene do trabalho e de medidas de controle dos riscos;
g) organização da CIPA e outros assuntos necessários ao exercício das atribuições da
Comissão.
O treinamento terá carga horária de vinte horas, distribuídas em no máximo oito
horas diárias e será realizado durante o expediente normal da empresa. O treinamento
poderá ser ministrado pelo SESMT da empresa, entidade patronal, entidade de
trabalhadores ou por profissional que possua conhecimentos sobre os temas ministrados.
A CIPA será ouvida sobre o treinamento a ser realizado, inclusive quanto à entidade
ou profissional que o ministrará, constando sua manifestação em ata, cabendo à empresa
escolher a entidade ou profissional que ministrará o treinamento.
Quando comprovada a não observância ao disposto nos itens relacionados ao
treinamento, a unidade descentralizada do Ministério do Trabalho e Emprego, determinará
a complementação ou a realização de outro, que será efetuado no prazo máximo de trinta
dias, contados da data de ciência da empresa sobre a decisão.
DO PROCESSO ELEITORAL
Compete ao empregador convocar eleições para escolha dos representantes dos
empregados na CIPA, no prazo mínimo de 60 (sessenta) dias antes do término do mandato
em curso.

47
Engenharia de Produção
Disciplina: Segurança do Trabalho
Prof. Gustavo Antonio da Silva
A empresa estabelecerá mecanismos para comunicar o início do processo eleitoral
ao sindicato da categoria profissional.
O Presidente e o Vice Presidente da CIPA constituirão dentre seus membros, no
prazo mínimo de 55 (cinqüenta e cinco) dias antes do término do mandato em curso, a
Comissão Eleitoral – CE, que será a responsável pela organização e acompanhamento do
processo eleitoral.
Nos estabelecimentos onde não houver CIPA, a Comissão Eleitoral será constituída
pela empresa.
O processo eleitoral observará as seguintes condições:
a) publicação e divulgação de edital, em locais de fácil acesso e visualização, no prazo
mínimo de 45 (quarenta e cinco) dias antes do término do mandato em curso;
b) inscrição e eleição individual, sendo que o período mínimo para inscrição será de quinze
dias;
c) liberdade de inscrição para todos os empregados do estabelecimento, independentemente
de setores ou locais de trabalho, com fornecimento de comprovante;
d) garantia de emprego para todos os inscritos até a eleição;
e) realização da eleição no prazo mínimo de 30 (trinta) dias antes do término do mandato da
CIPA, quando houver;
f) realização de eleição em dia normal de trabalho, respeitando os horários de turnos e em
horário que possibilite a participação da maioria dos empregados.
g) voto secreto;
h) apuração dos votos, em horário normal de trabalho, com acompanhamento de
representante do empregador e dos empregados, em número a ser definido pela comissão
eleitoral;
i) faculdade de eleição por meios eletrônicos;
j) guarda, pelo empregador, de todos os documentos relativos à eleição, por um período
mínimo de cinco anos.
Havendo participação inferior a cinqüenta por cento dos empregados na votação,
não haverá a apuração dos votos e a comissão eleitoral deverá organizar outra votação, que
ocorrerá no prazo máximo de dez dias.
As denúncias sobre o processo eleitoral deverão ser protocolizadas na unidade
descentralizada do MTE, até trinta dias após a data da posse dos novos membros da CIPA.
Compete a unidade descentralizada do Ministério do Trabalho e Emprego,
confirmadas irregularidades no processo eleitoral, determinar a sua correção ou proceder a
anulação quando for o caso.
Em caso de anulação a empresa convocará nova eleição no prazo de cinco dias, a
contar da data de ciência, garantidas as inscrições anteriores.
Quando a anulação se der antes da posse dos membros da CIPA, ficará assegurada a
prorrogação do mandato anterior, quando houver, até a complementação do processo
eleitoral.
Assumirão a condição de membros titulares e suplentes, os candidatos mais
votados.
Em caso de empate, assumirá aquele que tiver maior tempo de serviço no
estabelecimento.

48
Engenharia de Produção
Disciplina: Segurança do Trabalho
Prof. Gustavo Antonio da Silva
Os candidatos votados e não eleitos serão relacionados na ata de eleição e apuração,
em ordem decrescente de votos, possibilitando nomeação posterior, em caso de vacância de
suplentes.
DAS CONTRATANTES E CONTRATADAS
Quando se tratar de empreiteiras ou empresas prestadoras de serviços, considera-se
estabelecimento, para fins de aplicação da NR-05, o local em que seus empregados
estiverem exercendo suas atividades.
Sempre que duas ou mais empresas atuarem em um mesmo estabelecimento, a
CIPA ou designado da empresa contratante deverá, em conjunto com as das contratadas ou
com os designados, definir mecanismos de integração e de participação de todos os
trabalhadores em relação às decisões das CIPA existentes no estabelecimento.
A contratante e as contratadas, que atuem num mesmo estabelecimento, deverão
implementar, de forma integrada, medidas de prevenção de acidentes e doenças do
trabalho, decorrentes da NR-05, de forma a garantir o mesmo nível de proteção em matéria
de segurança e saúde a todos os trabalhadores do estabelecimento
A empresa contratante adotará medidas necessárias para que as empresas
contratadas, suas CIPA, os designados e os demais trabalhadores lotados naquele
estabelecimento recebam as informações sobre os riscos
presentes nos ambientes de trabalho, bem como sobre as medidas de proteção adequadas.
A empresa contratante adotará as providências necessárias para acompanhar o
cumprimento pelas empresas contratadas que atuam no seu estabelecimento, das medidas
de segurança e saúde no trabalho.
DISPOSIÇÕES FINAIS
QUADRO I
Dimensionamento de CIPA

Parte do Quadro I
OBS.: Os membros efetivos e suplentes terão representantes dos Empregadores e
Empregados.

49
Engenharia de Produção
Disciplina: Segurança do Trabalho
Prof. Gustavo Antonio da Silva
* As atividades econômicas integrantes dos grupos estão especificadas por CNAE nos
QUADROS II e III.
* Nos grupos C-18 e C-18a constituir CIPA por estabelecimento a partir de 70
trabalhadores e quando o estabelecimento possuir menos de 70 trabalhadores observar o
dimensionamento descrito na NR 18 – subitem 18.33.1.
QUADRO II
Agrupamento de setores econômicos pela Classificação Nacional de Atividades
Econômicas – CNAE (versão 2.0), para dimensionamento da CIPA
C-1 - MINERAIS
05.00-3 06.00-0 07.10-3 07.21-9 07.22-7 07.23-5 07.24-3 07.25-1 07.29-4 08.10-0 08.91-6
08.92-4 08.93-2 08.99-1 09.10-6 09.90-4 19.10-1 23.20-6 23.91-5

NR 6 – EQUIPAMENTO DE PROTEÇÃO INDIVIDUAL - EPI
Para os fins de aplicação da Norma Regulamentadora - NR, considera-se
Equipamento de Proteção Individual - EPI, todo dispositivo ou produto, de uso individual
utilizado pelo trabalhador, destinado à proteção de riscos suscetíveis de ameaçar a
segurança e a saúde no trabalho.
Entende-se como Equipamento Conjugado de Proteção Individual, todo aquele
composto por vários dispositivos, que o fabricante tenha associado contra um ou mais
riscos que possam ocorrer simultaneamente e que sejam suscetíveis de ameaçar a segurança
e a saúde no trabalho.

Equipamento Conjugado de Proteção
Individual

EPI
O equipamento de proteção individual, de fabricação nacional ou importado, só
poderá ser posto à venda ou utilizado com a indicação do Certificado de Aprovação - CA,
expedido pelo órgão nacional competente em matéria de segurança e saúde no trabalho do
Ministério do Trabalho e Emprego.
A empresa é obrigada a fornecer aos empregados, gratuitamente, EPI adequado ao
risco, em perfeito estado de conservação e funcionamento, nas seguintes circunstâncias:

50
Engenharia de Produção
Disciplina: Segurança do Trabalho
Prof. Gustavo Antonio da Silva
a) sempre que as medidas de ordem geral não ofereçam completa proteção contra os riscos
de acidentes do trabalho ou de doenças profissionais e do trabalho;
b) enquanto as medidas de proteção coletiva estiverem sendo implantadas; e,
c) para atender a situações de emergência.
Atendidas as peculiaridades de cada atividade profissional, o empregador deve
fornecer aos trabalhadores os EPI adequados, de acordo com o disposto no ANEXO I .
As solicitações para que os produtos que não estejam relacionados no ANEXO I, da
NR, sejam considerados como EPI, bem como as propostas para reexame daqueles ora
elencados, deverão ser avaliadas por comissão tripartite a ser constituída pelo órgão
nacional competente em matéria de segurança e saúde no trabalho, após ouvida a CTPP,
sendo as conclusões submetidas àquele órgão do Ministério do Trabalho e Emprego para
aprovação.
Compete ao Serviço Especializado em Engenharia de Segurança e em Medicina do
Trabalho – SESMT, ouvida a Comissão Interna de Prevenção de Acidentes - CIPA e
trabalhadores usuários, recomendar ao empregador o EPI adequado ao risco existente em
determinada atividade.
Nas empresas desobrigadas a constituir SESMT, cabe ao empregador selecionar o
EPI adequado ao risco, mediante orientação de profissional tecnicamente habilitado, ouvida
a CIPA ou, na falta desta, o designado e trabalhadores usuários.
Responsabilidade do Empregador
a) adquirir o adequado ao risco de cada atividade;
b) exigir seu uso;
c) fornecer ao trabalhador somente o aprovado pelo órgão nacional competente em matéria
de segurança e saúde no trabalho;
d) orientar e treinar o trabalhador sobre o uso adequado, guarda e conservação;
e) substituir imediatamente, quando danificado ou extraviado;
f) responsabilizar-se pela higienização e manutenção periódica; e,
g) comunicar ao MTE qualquer irregularidade observada.
h) registrar o seu fornecimento ao trabalhador, podendo ser adotados livros, fichas ou
sistema eletrônico.
Responsabilidade do Trabalhador
Cabe ao empregado quanto ao EPI:
a) usar, utilizando-o apenas para a finalidade a que se destina;
b) responsabilizar-se pela guarda e conservação;
c) comunicar ao empregador qualquer alteração que o torne impróprio para uso; e,
d) cumprir as determinações do empregador sobre o uso adequado.
Responsabilidade do Fabricante- Importador
a) cadastrar-se junto ao órgão nacional competente em matéria de segurança e saúde no
trabalho;
b) solicitar a emissão do CA;
c) solicitar a renovação do CA quando vencido o prazo de validade estipulado pelo órgão
nacional competente em matéria de segurança e saúde do trabalho;

51
Engenharia de Produção
Disciplina: Segurança do Trabalho
Prof. Gustavo Antonio da Silva
d) requerer novo CA quando houver alteração das especificações do equipamento
aprovado;
Responsabilidade do Fabricante- Importador
e) responsabilizar-se pela manutenção da qualidade do EPI que deu origem ao Certificado
de Aprovação - CA;
f) comercializar ou colocar à venda somente o EPI, portador de CA;
g) comunicar ao órgão nacional competente em matéria de segurança e saúde no trabalho
quaisquer alterações dos dados cadastrais fornecidos;
h) comercializar o EPI com instruções técnicas no idioma nacional, orientando sua
utilização, manutenção, restrição e demais referências ao seu uso;
Responsabilidade do Fabricante- Importador
i) fazer constar do EPI o número do lote de fabricação; e,
j) providenciar a avaliação da conformidade do EPI no âmbito do SINMETRO, quando for
o caso;
k) fornecer as informações referentes aos processos de limpeza e higienização de seus EPI,
indicando quando for o caso, o número de higienizações acima do qual é necessário
proceder à revisão ou à substituição do equipamento, a fim de garantir que os mesmos
mantenham as características de proteção original.
Os procedimentos de cadastramento de fabricante e/ou importador de EPI e de
emissão e/ou renovação de CA devem atender os requisitos estabelecidos em Portaria
específica.
Modelo Ficha de EPI
Logomarca
Ficha de Controle e Entrega de Equipamentos de Proteção Individual
Nome:
Registro:
Data de Admissão
Função
Seção
Data de Demissão
TERMO DE RESPONSABILIDADE
Pelo presente, declaro que recebi da empresa Equipaeng Comércio e
Serviços Ltda os EPI's abaixo relacionados, assumindo o compromisso , nos termos das
letras “a” e “b” do item1.8 da NR-1 e letras “a”,“b e “c” do item 6.7.1 da NR-6, de usá-lo
em trabalho, zelar pela sua guarda e conservação e devolvê-lo ao setor competente da
empresa quando este se tornar impróprio para o uso ou por motivo de demissão ou
afastamento.
Em caso de perda, extravio ou inutilização proposital do material recebido,
autorizo a empresa, na forma prevista no parágrafo primeiro do art. 462 da C.L.T –
Consolidação das Leis do Trabalho, a descontar de meu salário, inclusive no que me
couber a título de indenização por rescisão de contrato de trabalho, a importância
correspondente ao valor do material.
De acordo
Assinatura do Empregado

Data

52
Engenharia de Produção
Disciplina: Segurança do Trabalho
Prof. Gustavo Antonio da Silva
Data
Entrega

Quant.
Devolução

Unidade

Descrição do Nº do CA
Equipamento

Assinatura

Certificado de Aprovação - CA
a) de 5 (cinco) anos, para aqueles equipamentos com laudos de ensaio que não tenham sua
conformidade avaliada no âmbito do SINMETRO;
b) do prazo vinculado à avaliação da conformidade no âmbito do SINMETRO, quando for
o caso.
O órgão nacional competente em matéria de segurança e saúde no trabalho, quando
necessário e mediante justificativa, poderá estabelecer prazos diversos daqueles da validade
do CA.
Todo EPI deverá apresentar em caracteres indeléveis e bem visíveis, o nome
comercial da empresa fabricante, o lote de fabricação e o número do CA, ou, no caso de
EPI importado, o nome do importador, o lote de fabricação e o número do CA.
Na impossibilidade de cumprir o determinado no item anterior, o órgão nacional
competente em matéria de segurança e saúde no trabalho poderá autorizar forma alternativa
de gravação, a ser proposta pelo fabricante ou importador, devendo esta constar do CA.
Responsabilidade do Ministério do Trabalho e Emprego / MTE
a) cadastrar o fabricante ou importador de EPI;
b) receber e examinar a documentação para emitir ou renovar o CA de EPI;
c) estabelecer, quando necessário, os regulamentos técnicos para ensaios de EPI;
d) emitir ou renovar o CA e o cadastro de fabricante ou importador;
e) fiscalizar a qualidade do EPI;
f) suspender o cadastramento da empresa fabricante ou importadora; e,
g) cancelar o CA.
Sempre que julgar necessário o órgão nacional competente em matéria de segurança e
saúde no trabalho,poderá requisitar amostras de EPI, identificadas com o nome do
fabricante e o número de referência, além de outros requisitos.
Cabe ao órgão regional do MTE:
a) fiscalizar e orientar quanto ao uso adequado e a qualidade do EPI;
b) recolher amostras de EPI; e,
c) aplicar, na sua esfera de competência, as penalidades cabíveis pelo descumprimento da
NR-06.
ANEXO I - LISTA DE EQUIPAMENTOS DE PROTEÇÃO INDIVIDUAL
As solicitações para que os produtos que não estejam relacionados no ANEXO I,
desta NR, sejam considerados como EPI, bem como as propostas para reexame daqueles
53
Engenharia de Produção
Disciplina: Segurança do Trabalho
Prof. Gustavo Antonio da Silva
ora elencados, deverão ser avaliadas por comissão tripartite a ser constituída pelo órgão
nacional competente em matéria de segurança e saúde no trabalho, após ouvida a
CTPP,sendo as conclusões submetidas àquele órgão do Ministério do Trabalho e Emprego
para aprovação.
A - EPI PARA PROTEÇÃO DA CABEÇA
A.1 - Capacete
a) capacete para proteção contra impactos de objetos sobre o crânio;
b) capacete para proteção contra choques elétricos;
c) capacete para proteção do crânio e face contra agentes térmicos.
A.2 - Capuz ou balaclava
a) capuz para proteção do crânio e pescoço contra riscos de origem térmica;
b) capuz para proteção do crânio, face e pescoço contra respingos de produtos químicos;
c) capuz para proteção do crânio e pescoço contra agentes abrasivos e escoriantes.
B - EPI PARA PROTEÇÃO DOS OLHOS E FACE
B.1 - Óculos
a) óculos para proteção dos olhos contra impactos de partículas volantes;
b) óculos para proteção dos olhos contra luminosidade intensa;
c) óculos para proteção dos olhos contra radiação ultravioleta;
d) óculos para proteção dos olhos contra radiação infravermelha.
B.2 - Protetor facial
a) protetor facial para proteção da face contra impactos de partículas volantes;
b) protetor facial para proteção da face contra radiação infravermelha;
c) protetor facial para proteção dos olhos contra luminosidade intensa;
d) protetor facial para proteção da face contra riscos de origem térmica;
e) protetor facial para proteção da face contra radiação ultravioleta.
B.3 - Máscara de Solda
a) máscara de solda para proteção dos olhos e face contra impactos de partículas volantes,
radiação ultra-violeta,radiação infra-vermelha e luminosidade intensa.
C - EPI PARA PROTEÇÃO AUDITIVA
C.1 - Protetor auditivo
a) protetor auditivo circum-auricular para proteção do sistema auditivo contra níveis de
pressão sonora superiores ao estabelecido na NR-15, Anexos n.º 1 e 2;
b) protetor auditivo de inserção para proteção do sistema auditivo contra níveis de pressão
sonora superiores ao estabelecido na NR-15, Anexos n.º 1 e 2;
c) protetor auditivo semi-auricular para proteção do sistema auditivo contra níveis de
pressão sonora superiores ao estabelecido na NR-15, Anexos n.º 1 e 2.
D - EPI PARA PROTEÇÃO RESPIRATÓRIA
D.1 - Respirador purificador de ar não motorizado:
a) peça semifacial filtrante (PFF1) para proteção das vias respiratórias contra poeiras e
névoas;
b) peça semifacial filtrante (PFF2) para proteção das vias respiratórias contra poeiras,

54
Engenharia de Produção
Disciplina: Segurança do Trabalho
Prof. Gustavo Antonio da Silva
névoas e fumos;
c) peça semifacial filtrante (PFF3) para proteção das vias respiratórias contra poeiras,
névoas, fumos e radionuclídeos;
d) peça um quarto facial, semifacial ou facial inteira com filtros para material particulado
tipo P1 para proteção das vias respiratórias contra poeiras e névoas; e ou P2 para proteção
contra poeiras, névoas e fumos; e ou P3 para proteção contra poeiras, névoas, fumos e
radionuclídeos;
e) peça um quarto facial, semifacial ou facial inteira com filtros químicos e ou combinados
para proteção das vias respiratórias contra gases e vapores e ou material particulado.
D.2 - Respirador purificador de ar motorizado:
a) sem vedação facial tipo touca de proteção respiratória, capuz ou capacete para proteção
das vias respiratórias contra poeiras, névoas, fumos e radionuclídeos e ou contra gases e
vapores;
b) com vedação facial tipo peça semifacial ou facial inteira para proteção das vias
respiratórias contra poeiras, névoas, fumos e radionuclídeos e ou contra gases e vapores.
D.3 - Respirador de adução de ar tipo linha de ar comprimido
a) sem vedação facial de fluxo contínuo tipo capuz ou capacete para proteção das vias
respiratórias em atmosferas com concentração de oxigênio maior que 12,5%;
b) sem vedação facial de fluxo contínuo tipo capuz ou capacete para proteção das vias
respiratórias em operações de jateamento e em atmosferas com concentração de oxigênio
maior que 12,5%;
c) com vedação facial de fluxo contínuo tipo peça semifacial ou facial inteira para proteção
das vias respiratórias em atmosferas com concentração de oxigênio maior que 12,5%;
d) de demanda com pressão positiva tipo peça semifacial ou facial inteira para proteção das
vias respiratórias em atmosferas com concentração de oxigênio maior que 12,5%;
e) de demanda com pressão positiva tipo peça facial inteira combinado com cilindro
auxiliar para proteção das vias respiratórias em atmosferas com concentração de oxigênio
menor ou igual que 12,5%, ou seja, em atmosferas Imediatamente Perigosas à Vida e a
Saúde (IPVS).
D.4 – RESPIRADOR DE ADUÇÃO DE AR TIPO MÁSCARA AUTONOMA
a) de circuito aberto de demanda com pressão positiva para proteção das vias respiratórias
em atmosferas com concentração de oxigênio menor ou igual que 12,5%, ou seja, em
atmosferas Imediatamente Perigosas à Vida e a Saúde (IPVS);
b) de circuito fechado de demanda com pressão positiva para proteção das vias respiratórias
em atmosferas com concentração de oxigênio menor ou igual que 12,5%, ou seja, em
atmosferas Imediatamente Perigosas à Vida e a Saúde (IPVS).
D.5 - Respirador de fuga
a) respirador de fuga tipo bocal para proteção das vias respiratórias contra gases e vapores e
ou material particulado em condições de escape de atmosferas Imediatamente Perigosas à
Vida e a Saúde (IPVS).
E - EPI PARA PROTEÇÃO DO TRONCO
E.1 – Vestimentas
a) Vestimentas para proteção do tronco contra riscos de origem térmica;

55
Engenharia de Produção
Disciplina: Segurança do Trabalho
Prof. Gustavo Antonio da Silva
b) Vestimentas para proteção do tronco contra riscos de origem mecânica;
c) Vestimentas para proteção do tronco contra riscos de origem química;
d) Vestimentas para proteção do tronco contra riscos de origem radioativa;
e) Vestimentas para proteção do tronco contra riscos de origem meteorológica;
f) Vestimentas para proteção do tronco contra umidade proveniente de operações com uso
de água.
E.2 - Colete à prova de balas de uso permitido para vigilantes que trabalhem portando arma
de fogo, para proteção do tronco contra riscos de origem mecânica.
F - EPI PARA PROTEÇÃO DOS MEMBROS SUPERIORES
F.1 - Luvas
a) luvas para proteção das mãos contra agentes abrasivos e escoriantes;
b) luvas para proteção das mãos contra agentes cortantes e perfurantes;
c) luvas para proteção das mãos contra choques elétricos;
d) luvas para proteção das mãos contra agentes térmicos;
e) luvas para proteção das mãos contra agentes biológicos;
f) luvas para proteção das mãos contra agentes químicos;
g) luvas para proteção das mãos contra vibrações;
h) luvas para proteção contra umidade proveniente de operações com uso de água;
i) luvas para proteção das mãos contra radiações ionizantes.
F.2 - Creme protetor
a) creme protetor de segurança para proteção dos membros superiores contra agentes
químicos.
F.3 - Manga
a) manga para proteção do braço e do antebraço contra choques elétricos;
b) manga para proteção do braço e do antebraço contra agentes abrasivos e escoriantes;
c) manga para proteção do braço e do antebraço contra agentes cortantes e perfurantes;
d) manga para proteção do braço e do antebraço contra umidade proveniente de operações
com uso de água;
e) manga para proteção do braço e do antebraço contra agentes térmicos.
F.4 - Braçadeira
a) braçadeira para proteção do antebraço contra agentes cortantes;
b) braçadeira para proteção do antebraço contra agentes escoriantes.
F.5 - Dedeira
a) dedeira para proteção dos dedos contra agentes abrasivos e escoriantes.
G - EPI PARA PROTEÇÃO DOS MEMBROS INFERIORES
G.1 - Calçado
a) calçado para proteção contra impactos de quedas de objetos sobre os artelhos;
b) calçado para proteção dos pés contra agentes provenientes de energia elétrica;
c) calçado para proteção dos pés contra agentes térmicos;
d) calçado para proteção dos pés contra agentes abrasivos e escoriantes;
e) calçado para proteção dos pés contra agentes cortantes e perfurantes;

56
Engenharia de Produção
Disciplina: Segurança do Trabalho
Prof. Gustavo Antonio da Silva
f) calçado para proteção dos pés e pernas contra umidade proveniente de operações com
uso de água;
g) calçado para proteção dos pés e pernas contra respingos de produtos químicos.
G.2 - Meia
a) meia para proteção dos pés contra baixas temperaturas.
G.3 - Perneira
a) perneira para proteção da perna contra agentes abrasivos e escoriantes;
b) perneira para proteção da perna contra agentes térmicos;
c) perneira para proteção da perna contra respingos de produtos químicos;
d) perneira para proteção da perna contra agentes cortantes e perfurantes;
e) perneira para proteção da perna contra umidade proveniente de operações com uso de
água.
G.4 - Calça
a) calça para proteção das pernas contra agentes abrasivos e escoriantes;
b) calça para proteção das pernas contra respingos de produtos químicos;
c) calça para proteção das pernas contra agentes térmicos;
d) calça para proteção das pernas contra umidade proveniente de operações com uso de
água.
H - EPI PARA PROTEÇÃO DO CORPO INTEIRO
H.1 - Macacão
a) macacão para proteção do tronco e membros superiores e inferiores contra agentes
térmicos;
b) macacão para proteção do tronco e membros superiores e inferiores contra respingos de
produtos químicos;
c) macacão para proteção do tronco e membros superiores e inferiores contra umidade
proveniente de operações com uso de água.
H.2 - Vestimenta de corpo inteiro
a) vestimenta para proteção de todo o corpo contra respingos de produtos químicos;
b) vestimenta para proteção de todo o corpo contra umidade proveniente de operações com
água;
c) vestimenta condutiva para proteção de todo o corpo contra choques elétricos.
I - EPI PARA PROTEÇÃO CONTRA QUEDAS COM DIFERENÇA DE NÍVEL
I.1 - Dispositivo trava-queda
a) dispositivo trava-queda para proteção do usuário contra quedas em operações com
movimentação vertical ou horizontal, quando utilizado com cinturão de segurança para
proteção contra quedas.
I.2 - Cinturão
a) cinturão de segurança para proteção do usuário contra riscos de queda em trabalhos em
altura;
b) cinturão de segurança para proteção do usuário contra riscos de queda no
posicionamento em trabalhos em altura.

57
Engenharia de Produção
Disciplina: Segurança do Trabalho
Prof. Gustavo Antonio da Silva

NR 7 - PROGRAMA DE CONTROLE
MÉDICO DE SAÚDE OCUPACIONAL
A NR 07 estabelece a obrigatoriedade de elaboração e implementação, por parte de
todos os empregadores e instituições que admitam trabalhadores como empregados, do
Programa de Controle Médico de Saúde Ocupacional - PCMSO, com o objetivo de
promoção e preservação da saúde do conjunto dos seus trabalhadores.
A NR 07 estabelece os parâmetros mínimos e diretrizes gerais a serem observados
na execução do PCMSO, podendo os mesmos ser ampliados mediante negociação coletiva
de trabalho.
Caberá à empresa contratante de mão-de-obra prestadora de serviços informar a
empresa contratada dos riscos existentes e auxiliar na elaboração e implementação do
PCMSO nos locais de trabalho onde os serviços estão sendo prestados.
DIRETRIZES
O PCMSO é parte integrante do conjunto mais amplo de iniciativas da empresa no
campo da saúde dos trabalhadores, devendo estar articulado com o disposto nas demais NR.
O PCMSO deverá considerar as questões incidentes sobre o indivíduo e a coletividade de
trabalhadores, privilegiando o instrumental clínico-epidemiológico na abordagem da
relação entre sua saúde e o trabalho. O PCMSO deverá ter caráter de prevenção,
rastreamento e diagnóstico precoce dos agravos à saúde relacionados ao trabalho, inclusive
de natureza subclínica, além da constatação da existência de casos de doenças profissionais
ou danos irreversíveis à saúde dos trabalhadores. O PCMSO deverá ser planejado e
implantado com base nos riscos à saúde dos trabalhadores, especialmente os identificados
nas avaliações previstas nas demais NR.
Compete ao empregador:
a) garantir a elaboração e efetiva implementação do PCMSO, bem como zelar pela sua
eficácia;
b) custear sem ônus para o empregado todos os procedimentos relacionados ao PCMSO;
c) indicar, dentre os médicos dos Serviços Especializados em Engenharia de Segurança e
Medicina do Trabalho – SESMT, da empresa, um coordenador responsável pela execução
do PCMSO;
d) no caso de a empresa estar desobrigada de manter médico do trabalho, de acordo com a
NR 4, deverá o empregador indicar médico do trabalho, empregado ou não da empresa,
para coordenar o PCMSO;
e) inexistindo médico do trabalho na localidade, o empregador poderá contratar médico de
outra especialidade para coordenar o PCMSO.
Ficam desobrigadas de indicar médico coordenador as empresas de grau de risco 1 e 2,
segundo o Quadro 1 da NR 4, com até 25 (vinte e cinto) empregados e aquelas de grau de
risco 3 e 4, segundo o Quadro 1 da NR 4, com até 10 (dez) empregados.
As empresas com mais de 25 (vinte e cinco) empregados e até 50 (cinqüenta) empregados,
enquadradas no grau de risco 1 ou 2, segundo o Quadro 1 da NR 4, poderão estar
desobrigadas de indicar médico coordenador em decorrência de negociação coletiva.
As empresas com mais de 10 (dez) empregados e com até 20 (vinte) empregados,
enquadradas no grau de risco 3 ou 4, segundo o Quadro 1 da NR 4, poderão estar

58
Engenharia de Produção
Disciplina: Segurança do Trabalho
Prof. Gustavo Antonio da Silva
desobrigadas de indicar médico do trabalho coordenador em decorrência de negociação
coletiva, assistida por profissional do órgão regional competente em segurança e saúde no
trabalho.
Por determinação do Delegado Regional do Trabalho, com base no parecer técnico
conclusivo da autoridade regional competente em matéria de segurança e saúde do
trabalhador, ou em decorrência de negociação coletiva, as empresas previstas no item
7.3.1.1 e subitens anteriores poderão ter a obrigatoriedade de indicação de médico
coordenador, quando suas condições representarem potencial de risco grave aos
trabalhadores.
Compete ao médico coordenador:
a) realizar os exames médicos previstos no item 7.4.1 ou encarregar os mesmos a
profissional médico familiarizado com os princípios da patologia ocupacional e suas
causas, bem como com o ambiente, as condições de trabalho e os riscos a que está ou será
exposto cada trabalhador da empresa a ser examinado;
b) encarregar dos exames complementares previstos nos itens, quadros e anexos desta NR
profissionais e/ou entidades devidamente capacitados, equipados e qualificados.
DESENVOLVIMENTO DO PCMSO
O PCMSO deve incluir, entre outros, a realização obrigatória dos exames médicos:
a) admissional;
b) periódico;
c) de retorno ao trabalho;
d) de mudança de função;
e) demissional.
Os exames compreendem:
a) avaliação clínica, abrangendo anamnese ocupacional e exame físico e mental;
b) exames complementares, realizados de acordo com os termos específicos nesta NR e
seus anexos.
Para os trabalhadores cujas atividades envolvem os riscos discriminados nos
Quadros I e II desta NR, os exames médicos complementares deverão ser executados e
interpretados com base nos critérios constantes dos referidos quadros e seus anexos. A
periodicidade de avaliação dos indicadores biológicos do Quadro I deverá ser, no mínimo,
semestral, podendo ser reduzida a critério do médico coordenador, ou por notificação do
médico agente da inspeção do trabalho, ou mediante negociação coletiva de trabalho.
Para os trabalhadores expostos a agentes químicos não-constantes dos Quadros I e
II, outros indicadores biológicos poderão ser monitorizados, dependendo de estudo prévio
dos aspectos de validade toxicológica, analítica e de interpretação desses indicadores.
Outros exames complementares usados normalmente em patologia clínica para
avaliar o funcionamento de órgãos e sistemas orgânicos podem ser realizados, a critério do
médico coordenador ou encarregado, ou por notificação do médico agente da inspeção do
trabalho, ou ainda decorrente de negociação coletiva de trabalho.
A avaliação clínica referida no item 7.4.2, alínea "a", com parte integrante dos
exames médicos constantes no item 7.4.1, deverá obedecer aos prazos e à periodicidade
conforme previstos nos subitens abaixo relacionados:
• no exame médico admissional, deverá ser realizada antes que o trabalhador assuma
59
Engenharia de Produção
Disciplina: Segurança do Trabalho
Prof. Gustavo Antonio da Silva
suas atividades;
• no exame médico periódico, de acordo com os intervalos mínimos de tempo abaixo
discriminados:
a) para trabalhadores expostos a riscos ou a situações de trabalho que impliquem o
desencadeamento ou agravamento de doença ocupacional, ou, ainda, para aqueles que
sejam portadores de doenças crônicas, os exames deverão ser repetidos:
a.1) a cada ano ou a intervalos menores, a critério do médico encarregado, ou se
notificado pelo médico agente da inspeção do trabalho, ou, ainda, como resultado de
negociação coletiva de trabalho;
a.2) de acordo com à periodicidade especificada no Anexo n.º 6 da NR 15, para os
trabalhadores expostos a condições hiperbáricas;
b) para os demais trabalhadores:
b.1) anual, quando menores de 18 (dezoito) anos e maiores de 45 (quarenta e cinco)
anos de idade;
b.2) a cada dois anos, para os trabalhadores entre 18 (dezoito) anos e 45 (quarenta e
cinco) anos de idade.
No exame médico de retorno ao trabalho, deverá ser realizada obrigatoriamente no
primeiro dia da volta ao trabalho de trabalhador ausente por período igual ou superior a 30
(trinta) dias por motivo de doença ou acidente, de natureza ocupacional ou não, ou parto.
No exame médico de mudança de função, será obrigatoriamente realizada antes da
data da mudança.
Na NR 07 entende-se por mudança de função toda e qualquer alteração de atividade,
posto de trabalho ou de setor que implique a exposição do trabalhador a risco diferente
daquele a que estava exposto antes da mudança.
No exame médico demissional, será obrigatoriamente realizada até a data da
homologação, desde que o último exame médico ocupacional tenha sido realizado há mais
de:
• 135 (centro e trinta e cinco) dias para as empresas de grau de risco 1 e 2, segundo o
Quadro I da NR-4;
• 90 (noventa) dias para as empresas de grau de risco 3 e 4, segundo o Quadro I da
NR-4.
As empresas enquadradas no grau de risco 1 ou 2, segundo o Quadro I da NR-4,
poderão ampliar o prazo de dispensa da realização do exame demissional em até mais 135
(cento e trinta e cinco) dias, em decorrência de negociação coletiva, assistida por
profissional indicado de comum acordo entre as partes ou por profissional do órgão
regional competente em segurança e saúde no trabalho.
As empresas enquadradas no grau de risco 3 ou 4, segundo o Quadro I da NR 4,
poderão ampliar o prazo de dispensa da realização do exame demissional em até mais 90
(noventa) dias, em decorrência de negociação coletiva assistida por profissional indicado de
comum acordo entre as partes ou por profissional do órgão regional competente em
segurança e saúde no trabalho.
Por determinação do Delegado Regional do Trabalho, com base em parecer técnico
conclusivo da autoridade regional competente em matéria de segurança e saúde do
trabalhador, ou em decorrência de negociação coletiva, as empresas poderão ser obrigadas a
realizar o exame médico demissional independentemente da época de realização de
60
Engenharia de Produção
Disciplina: Segurança do Trabalho
Prof. Gustavo Antonio da Silva
qualquer outro exame, quando suas condições representarem potencial de risco grave aos
trabalhadores.
Para cada exame médico realizado, previsto no item 7.4.1, o médico emitirá o
Atestado de Saúde Ocupacional - ASO, em 2 (duas) vias.
A primeira via do ASO ficará arquivada no local de trabalho do trabalhador,
inclusive frente de trabalho ou canteiro de obras, à disposição da fiscalização do trabalho.
A segunda via do ASO será obrigatoriamente entregue ao trabalhador, mediante recibo na
primeira via.
O ASO deverá conter no mínimo:
a) nome completo do trabalhador, o número de registro de sua identidade e sua função;
b) os riscos ocupacionais específicos existentes, ou a ausência deles, na atividade do
empregado, conforme instruções técnicas expedidas pela Secretaria de Segurança e Saúde
no Trabalho-SSST;
c) indicação dos procedimentos médicos a que foi submetido o trabalhador, incluindo os
exames complementares e a data em que foram realizados;
d) o nome do médico coordenador, quando houver, com respectivo CRM;
e) definição de apto ou inapto para a função específica que o trabalhador vai exercer, exerce
ou exerceu;
f) nome do médico encarregado do exame e endereço ou forma de contato;
g) data e assinatura do médico encarregado do exame e carimbo contendo seu número de
inscrição no Conselho Regional de Medicina.
Os dados obtidos nos exames médicos, incluindo avaliação clínica e exames
complementares, as conclusões e as medidas aplicadas deverão ser registrados em
prontuário clínico individual, que ficará sob a responsabilidade do médico-coordenador do
PCMSO.
Os registros a que se refere o item 7.4.5 deverão ser mantidos por período mínimo
de 20 (vinte) anos após o desligamento do trabalhador.
Havendo substituição do médico a que se refere o item 7.4.5, os arquivos deverão ser
transferidos para seu sucessor.
O PCMSO deverá obedecer a um planejamento em que estejam previstas as ações
de saúde a serem executadas durante o ano, devendo estas ser objeto de relatório anual.
O relatório anual deverá discriminar, por setores da empresa, o número e a natureza
dos exames médicos, incluindo avaliações clínicas e exames complementares, estatísticas
de resultados considerados anormais, assim como o planejamento para o próximo ano,
tomando como base o modelo proposto no Quadro III desta NR.
O relatório anual deverá ser apresentado e discutido na CIPA, quando existente na
empresa, de acordo com a NR 5, sendo sua cópia anexada ao livro de atas daquela
comissão.
O relatório anual do PCMSO poderá ser armazenado na forma de arquivo
informatizado, desde que este seja mantido de modo a proporcionar o imediato acesso por
parte do agente da inspeção do trabalho.
As empresas desobrigadas de indicarem médico coordenador ficam dispensadas de elaborar
o relatório anual.
Sendo verificada, através da avaliação clínica do trabalhador e/ou dos exames
constantes do Quadro I da presente NR, apenas exposição excessiva (EE ou SC+) ao risco,

61
Engenharia de Produção
Disciplina: Segurança do Trabalho
Prof. Gustavo Antonio da Silva
mesmo sem qualquer sintomatologia ou sinal clínico, deverá o trabalhador ser afastado do
local de trabalho, ou do risco, até que esteja normalizado o indicador biológico de
exposição e as medidas de controle nos ambientes de trabalho tenham sido adotadas.
Sendo constatada a ocorrência ou agravamento de doenças profissionais, através de
exames médicos que incluam os definidos nesta NR; ou sendo verificadas alterações que
revelem qualquer tipo de disfunção de órgão ou sistema biológico, através dos exames
constantes dos Quadros I (apenas aqueles com interpretação SC) e II, e do item 7.4.2.3 da
presente NR, mesmo sem sintomatologia, caberá ao médico-coordenador ou encarregado:
a) solicitar à empresa a emissão da Comunicação de Acidente do Trabalho - CAT;
b) indicar, quando necessário, o afastamento do trabalhador da exposição ao risco, ou do
trabalho;
c) encaminhar o trabalhador à Previdência Social para estabelecimento de nexo causal,
avaliação de incapacidade e definição da conduta previdenciária em relação ao trabalho;
d) orientar o empregador quanto à necessidade de adoção de medidas de controle no
ambiente de trabalho.
DOS PRIMEIROS SOCORROS.
Todo estabelecimento deverá estar equipado com material necessário à prestação dos
primeiros socorros, considerando-se as características da atividade desenvolvida; manter
esse material guardado em local adequado e aos cuidados de pessoa treinada para esse fim.

NR 8 - EDIFICAÇÕES
A Norma Regulamentadora - NR estabelece requisitos técnicos mínimos que devem
ser observados nas edificações, para garantir segurança e conforto aos que nelas trabalhem.
Os locais de trabalho devem ter a altura do piso ao teto, pé direito, de acordo com as
posturas municipais, atendidas as condições de conforto, segurança e salubridade,
estabelecidas na Portaria 3.214/78.
Circulação
Os pisos dos locais de trabalho não devem apresentar saliências nem depressões que
prejudiquem a circulação de pessoas ou a movimentação de materiais.
As aberturas nos pisos e nas paredes devem ser protegidas de forma que impeçam a
queda de pessoas ou objetos.
Os pisos, as escadas e rampas devem oferecer resistência suficiente para suportar as
cargas móveis e fixas, para as quais a edificação se destina.
As rampas e as escadas fixas de qualquer tipo devem ser construídas de acordo com
as normas técnicas oficiais e mantidas em perfeito estado de conservação.
Nos pisos, escadas, rampas, corredores e passagens dos locais de trabalho, onde
houver perigo de escorregamento, serão empregados materiais ou processos
antiderrapantes.
Os andares acima do solo devem dispor de proteção adequada contra quedas, de
acordo com as normas técnicas e legislações municipais, atendidas as condições de
segurança e conforto.
Proteção contra intempéries.
As partes externas, bem como todas as que separem unidades autônomas de uma
edificação, ainda que não acompanhem sua estrutura, devem, obrigatoriamente, observar as
62
Engenharia de Produção
Disciplina: Segurança do Trabalho
Prof. Gustavo Antonio da Silva
normas técnicas oficiais relativas à resistência ao fogo, isolamento térmico, isolamento e
condicionamento acústico, resistência estrutural e impermeabilidade.
Os pisos e as paredes dos locais de trabalho devem ser, sempre que necessário,
impermeabilizados e protegidos contra a umidade.
As coberturas dos locais de trabalho devem assegurar proteção contra as chuvas.
As edificações dos locais de trabalho devem ser projetadas e construídas de modo a
evitar insolação excessiva ou falta de insolação.

NR 23 - Proteção Contra Incêndios
Todos os empregadores devem adotar medidas de prevenção de incêndios, em
conformidade com a legislação estadual e as normas técnicas aplicáveis.
O empregador deve providenciar para todos os trabalhadores informações sobre:
a) utilização dos equipamentos de combate ao incêndio;
b) procedimentos para evacuação dos locais de trabalho com segurança;
c) dispositivos de alarme existentes.
Os locais de trabalho deverão dispor de saídas, em número suficiente e dispostas de
modo que aqueles que se encontrem nesses locais possam abandoná-los com rapidez e
segurança, em caso de emergência.
As aberturas, saídas e vias de passagem devem ser claramente assinaladas por meio
de placas ou sinais luminosos, indicando a direção da saída.
Nenhuma saída de emergência deverá ser fechada à chave ou presa durante a
jornada de trabalho.
As saídas de emergência podem ser equipadas com dispositivos de travamento que
permitam fácil abertura do interior do estabelecimento.
Serviço de Segurança Contra Incêndio e Pânico
Prevenção contra incêndio e pânico: Conjunto de ações e medidas que visam a
orientação das pessoas, objetivando diminuir a possibilidade da ocorrência de um princípio
de incêndio e pânico, e estabelecer o comportamento a ser adotado frente à emergência.
Processo de segurança contra incêndio e pânico (PSCIP): Documentação que
contém os elementos formais das medidas de proteção contra incêndio e pânico de uma
edificação ou área de risco que deve ser apresentada no CBMMG para avaliação em análise
técnica.
Decreto 44.746 de 29/02/2008 regulamenta a Lei 14.130, de 19 de dezembro de
2001, que dispõe sobre a prevenção contra incêndio e pânico no Estado e dá outras
providências.
Instrução Técnica é o documento elaborado pelo Corpo de Bombeiros Militar de
Minas Gerais com objetivo de normalizar medidas e procedimentos de segurança,
prevenção e proteção contra incêndio e pânico nas edificações e áreas de risco.
Segue relação das ITs publicadas no site do CBMMG (www.bombeiros.mg.gov.br):
IT01 - Procedimento Administrativo
IT02 - Terminologia de Proteção Contra Incêndio e Pânico
IT03 - Símbolos Gráfico para Projetos de Segurança Contra Incêndio e Pânico
IT04 - Acesso de Viatura nas Edificações e Áreas de Risco
63
Engenharia de Produção
Disciplina: Segurança do Trabalho
Prof. Gustavo Antonio da Silva
IT05 - Separações entre Edificações (Isolamento de Risco)
IT06 - Segurança Estrutural das Edificações
IT07 - Compartimentação Horizontal e Compartimentação Vertical
IT08 - Saídas de Emergência em Edificações
IT09 - Carga Incêndio nas Edificações e Áreas de Risco
IT10 - Pressurização de Escada de Segurança
IT11 - Plano de Intervenção de Incêndio
IT12 - Brigada de Incêndio
IT13 - Iluminação de Emergência
IT14 - Sistema de Detecção e Alarme de Incêndio
IT15 - Sinalização de Emergência
IT16 - Sistema de Proteção por Extintores de Incêndio
IT17 - Sistema de Hidrantes e Mangotinhos para Combate a Incêndio
IT18 - Sistema de Chuveiros Automáticos
IT19 - Sistema de Resfriamento para Líquidos e Gases Inflamáveis e Combustíveis
IT20 - Sistema de Proteção por Espuma
IT21 - Sistema Fixo de Gases para Combate a Incêndio
IT22 - Armazenamento de Líquidos Inflamáveis e Combustíveis
IT23 - Manipulação, Armazenamento, Comercialização e Utilização de Gás Liquefeito de
Petróleo (GLP)
IT24 - Comercialização, Distribuição e Utilização de Gás Natural
IT25 - Fogos de Artifícios e Pirotecnia
IT26 - Heliponto e Heliporto
IT27 - Medidas de Segurança para Produtos Perigosos
IT28 - Cobertura de Sapê, Piaçava e Similares
IT29 - Hidrante Público
IT30 - Subestações Elétricas
IT31 - Pátio de Contêineres
IT32 - Proteção Contra Incêndio em Cozinhas Profissionais
IT33 - Eventos Temporários
IT34 - Credenciamento de Empresas e Responsáveis Técnicos
IT35 - Segurança Contra Incêndio em Edificações Históricas
IT36 - Sistema de Proteção Contra Descargas Atmosféricas
IT37 - Centros Esportivos e de Exibição
A Instrução Técnica IT 01 em seu item 5 Procedimentos, onde estabelece os
critérios para apresentação de Processo de Segurança Contra Incêndio e Pânico (PSCIP) nas
edificações e áreas de risco no Estado de Minas Gerais,indica os procedimentos que
deverão ser adotados para apresentação ao CBMMG das medidas de Segurança Contra
Incêndio nas edificações e áreas de risco.
Essas medidas estarão contidas em Projeto Técnico a ser analisado em órgão
competente do CBMMG.

64
Engenharia de Produção
Disciplina: Segurança do Trabalho
Prof. Gustavo Antonio da Silva

INVESTIGAÇÃO DE ACIDENTES
Justificativa
Segundo estatísticas internacionais (*)
• O Brasil é 4º colocado mundial em acidentes fatais (China, Índia, Indonésia)
• 15º em acidentes gerais (Obs.: sem contar a subnotificação)
Segundo o INSS:
• 1 morte a cada 3,5 horas (8 mortes por dia, 240 por mês, 2.880 por ano)
83 acidentes e doenças ocupacionais a cada 1 hora
• Em 2009 foram 723.452 mil acidentes do trabalho registrados
(*) XVII World Congress on Safety and Health at Work
Eficácia Preventiva
Segundo o Anuário Estatístico da Previdência Social desde 2008 o número de acidentes
registrados no INSS, notadamente os fatais, apresentou a seguinte redução:
ANO
ACIDENTES
ÓBITOS
2008
755.980
2.817
2009
723.452
2.496
Esses dados são resultado de um conjunto de políticas públicas voltadas à redução, entre as
quais as ações regressivas também contribuem.
Acidentes
Circunstâncias que causam:
• Doenças
• Lesão às pessoas
• Danos à propriedade
• Danos ao Meio Ambiente
ACIDENTE
• dano à pessoa (inclusive a doença do trabalho e a doença profissional),
• dano ao patrimônio (próprio ou de terceiros)
• impacto ao meio ambiente.
Definições e Explicações
A lei dos acidentes
• Acidentes resultam de desvios
• Nem todos os desvios causam acidentes
65
Engenharia de Produção
Disciplina: Segurança do Trabalho
Prof. Gustavo Antonio da Silva
ACIDENTES NÃO SÃO IMPREVISÍVEIS
• Imprevisível é o momento exato em que eles acontecem
• Imprevisíveis são a gravidade dos danos as pessoas e os prejuízos
INCIDENTE
É um evento imprevisto e indesejável que poderia ter resultado em:
• dano à pessoa (inclusive a doença do trabalho e a doença profissional),
• dano ao patrimônio (próprio ou de terceiros)
• impacto ao meio ambiente
Definições e Explicações
A lei dos acidentes
• Acidentes resultam de desvios
• Nem todos os desvios causam acidentes
A lei da ocasião
• Toda testemunha de um desvio de segurança ou de um perigo que tem a
oportunidade de intervir, mas que escolhe não fazê-lo contribui para o incidente.
INVESTIGAÇÃO DE ACIDENTES
Objetivos:
• Determinar como e porque o acidente ocorreu, e assim prevenir que acidentes
similares aconteçam;
• Minimizar as conseqüências de um acidente ou incidente recente;
• Cumprir os dispositivos legais acerca de acidentes e sua investigação.
Causa de Acidentes
• Tradicionalmente, relatórios de acidentes
e/ou erro humano

Uma única causa Falhas técnicas

Fatores contribuintes fundamentais
CONTROLE GERENCIAL
CAUSA
Fator ou circunstância que contribuiu para a ocorrência do evento (nos casos de acidentes e
incidentes) ou da ação ou condição (nos casos dos desvios).
CAUSA IMEDIATA
Causa que levou diretamente à ocorrência do acidente, incidente ou à existência do desvio.

66
Engenharia de Produção
Disciplina: Segurança do Trabalho
Prof. Gustavo Antonio da Silva
CAUSA BÁSICA
Falha ou sucessão de falhas no sistema de gestão que permitiu a ocorrência da(s) causa(s)
imediata(s) do acidente, incidente ou desvio.

HIERARQUIA DAS MEDIDAS DE CONTROLE (RECOMENDAÇÕES)
Eliminação (a melhor solução)
Substituição
• Controles de Engenharia
• Isolamento
• Enclausuramento
• Contenção
• Limitação
Políticas e Procedimentos Administrativos
• Organizando atividades em equipes apropriadas
• Controles
• Rodízio de pessoas para reduzir exposição
Equipamento de Proteção Individual
67
Engenharia de Produção
Disciplina: Segurança do Trabalho
Prof. Gustavo Antonio da Silva

O QUE É UMA INVESTIGAÇÃO?
É um processo que tem por objetivo identificar as diversas causas que levaram ao acidente
e fazer recomendações para que fatos similares ou de mesma natureza não voltem a ocorrer.
QUANDO DEVE SER FEITA?
Imediatamente, procurando evidencias objetivas que, com o passar do tempo, vão se
perdendo.
QUE OCORRÊNCIAS DEVEM SER INVESTIGADAS?
Todas as ocorrências de acidentes, incidentes de alto potencial e sistêmicos, e desvios
críticos e sistêmicos.
POR QUE AS OCORRÊNCIAS DEVEM SER INVESTIGADAS?
Para que os fatos de mesma natureza não voltem a ocorrer
ONDE CONSEGUIR TEMPO?
O tempo que você dedica à investigação das ocorrências é o tempo que você ganha depois
evitando a repetição da ocorrência e promovendo o alinhamento do seu processo.

QUAL É A FORMA MAIS FÁCIL DE FAZER A INVESTIGAÇÃO?
Não existe, existem diversas metodologias e suas técnicas para investigar.
QUEM DEVE FAZER A INVESTIGAÇÃO DOS ACIDENTES/ INCIDENTES?
Seguir o procedimento existente na área de negócio.

68
Engenharia de Produção
Disciplina: Segurança do Trabalho
Prof. Gustavo Antonio da Silva
METODOLOGIA DE ANÁLISE DE ACIDENTE
Coleta de
Informações
Fatos e dados
Entrevistas

Filmagem
Op. similar

Registros

Documentos

Fotografias
Fotografias

Elaboração da
Cronologia do acidente - STEP
Análise do Acidente

MCP

ABC

Árvore
de Falha

Iteração

Métodos Aplicados

Rejeição de hipóteses
Hipóteses selecionadas
Investigação Formal do Acidente

Causas imediatas
Causas básicas

Procedimento de Investigação de Acidentes
Existem quatro estágios para a investigação de acidentes:
1.Conhecer os fatos,
1. Quem?
2. Quando?
3. Onde?
4. O que?
5. Quem são as testemunhas? O que eles reportam?
6. Quais as circunstâncias e o contexto?
2. Analisar os fatos,
1. Separe os dados.
2. Verifique os dados.
3. Estabelecer as causas,
• Postule o mecanismo do acidente.
• Teste hipóteses.
• Postule razões para o acidente.
4. Fazer recomendações para prevenir a recorrência
• Escreva o relatório final.

69
Engenharia de Produção
Disciplina: Segurança do Trabalho
Prof. Gustavo Antonio da Silva
CONHECER OS FATOS
Na coleta de dados e informações é importante
Examinar registros pertinentes:
- de instrumentos,
- de equipamentos,
- de testes executados,
- PT (Permissão de Trabalho),
- da manutenção que está sendo realizada,
- do treinamento de operadores,
- da última Avaliação de Riscos.
Visitar a cena do acidente, registrando a observação pessoal, com
• anotações e desenhos;
• fotografias e vídeo;
• amostras e evidências físicas para exame em laboratório;
• distâncias, tamanhos, temperaturas e outros parâmetros;
• Realizar entrevistas pessoais.
Nas entrevistas
• Entrevistar prioritariamente:
Testemunhas oculares
• Testemunhas afastadas da cena, porém importantes
• exemplo: pessoal da manutenção, supervisores, etc.
Cuidados a serem tomados:
• Tranqüilizar as testemunhas que ficam tensas e nervosas com medo de serem
responsabilizadas;
• Reconhecer como são as relações entre os entrevistados;
• Esclarecer o objetivo e o que se espera da investigação;
• Entrevistar uma pessoa de cada vez
• Anotar todas as informações e confirmá-las com o entrevistado
• Fazer perguntas claras e diretas sem pré-julgamento
• Cuidados nas entrevistas (cont.).
Perguntas claras e diretas – SEM PRÉ- JULGAMENTO
Evitar frases do tipo:
“Você não tem tido muito treinamento, tem?”
Resposta induzida: “Não, não tenho.”.
Pergunte:
“Fale sobre o seu treinamento de segurança.”
•

Cuidados nas entrevistas (cont.).

70
Engenharia de Produção
Disciplina: Segurança do Trabalho
Prof. Gustavo Antonio da Silva

Perguntas tiradas de arquivos de entrevistas:
“O Sr. acha que foi um ato inseguro do Sr. X (falecido) que ocasionou o acidente?”
“Foram prestados todos os socorros necessários e eficientes ao Sr. X?”
“O Sr. classifica o ocorrido como coisa do destino?”
Exemplo de Relato de Acidente
Sr. L., 28 anos, trabalhador não especializado realizava a tarefa de abastecer o triturador
com matéria prima. À meia noite e meia resolveu utilizar uma empilhadeira, a fim de
facilitar o seu trabalho, sem nenhuma autorização, vindo a virar com empilhadeira, sendo
prensado entre a empilhadeira e o chão, sofrendo lesões múltiplas.
Vale ressaltar que o mesmo não possuía habilitação e nunca foi autorizado utilizar a
mesma.
Sr. L., 28 anos, trabalhador não especializado.
A empresa funcionava excepcionalmente à noite a fim de dar vazão a um excedente de
estoque de matéria-prima. Por esta razão o número de trabalhadores era reduzido, pois,
após a jornada normal, apenas uma parte do efetivo continuava trabalhando. O Sr. L.
trabalhava há vários anos com o Sr. A. no triturador.A tarefa dos dois consistia em
abastecer o triturador com a matéria-prima, recolher o produto triturado em sacos e estocálos por meio de palette transportado manualmente para local ao lado do triturador.
Normalmente o trabalho era realizado sob responsabilidade de um chefe de equipe cuja
presença havia sido julgada dispensável à noite e o controle do trabalho dos Srs. A. e L.
havia sido confiado diretamente ao responsável por outro setor, o qual deveria ser chamado
apenas em caso de dificuldade.
Dado que o número de trabalhadores estava reduzido em relação à jornada normal, uma
empilhadeira utilizada para outra tarefa encontrava-se disponível. Por sua própria iniciativa
o Sr. L., que não possuía habilitação para operar a empilhadeira, começou a utilizá-la, pois
a chave da mesma encontrava-se sobre o painel.
Segundo os Srs. A. e L., perto de meia-noite e meia, isto é, três horas e meia após término
da jornada normal, estando ambos cansados, pensaram em utilizar a empilhadeira para
economizar seus esforços na estocagem dos sacos.
Quando o Sr. L. efetuava uma curva em marcha a ré para mudar a posição do veículo, este
tombou, prensando-o entre o solo e a coluna direita do teto de segurança, causando-lhe
traumatismos múltiplos.
Conteúdo Mínimo de um Relatório de Acidentes
• Descrição do Local do Acidente
• Descrição da Situação Pré-Acidente
• Descrição do Acidente
• Descrição da Situação Pós-Acidente

71
Engenharia de Produção
Disciplina: Segurança do Trabalho
Prof. Gustavo Antonio da Silva
Análise do Acidente:
• Causas do acidente - imediatas e básicas
• Análise das medidas de mitigação das conseqüências
Recomendações
FAZER RECOMENDAÇÕES PARA PREVENIR A RECORRÊNCIA
Recomendações
• Reduzam a probabilidade de recorrência
• Minimizem as suas conseqüências
APRESENTAÇÃO DAS TÉCNICAS / METODOLOGIAS DE INVESTIGAÇÃO E
ANÁLISE
STEP - Sequentially Timed Events Plotting
Metodologia auxiliar na sistemática de análise e investigação. Processo estruturado
utilizando uma representação gráfica dos fatos apurados, de forma temporal, que irão
auxiliar na descrição do acidente.
• Consiste de uma representação gráfica do processo do acidente.
• O processo do acidente é visto com o envolvendo agentes (pessoas ou objetos)
que agem em um evento.
1 ator + 1 ação = 1 evento
• Agentes do acidente definem as linhas horizontais e o tempo as linhas verticais.
• Dessa forma se dispõe todos os elementos (fatos) relevantes interligados por
linhas que auxiliam a examinar o incidente/acidente com maior acuidade e
facilitam a descrição precisa dos fatos.
TEMPO

A
A
G
E
N
T
E

B

C

D
Ligação dos eventos de acordo com a contribuição de cada um para a ocorrência do evento.
72
Engenharia de Produção
Disciplina: Segurança do Trabalho
Prof. Gustavo Antonio da Silva

a. Ligação Convergente.

Um ou mais eventos tenham precedido e contribuído para outro evento.
b. Ligação Divergente.

Um evento leva diretamente a dois ou mais eventos.

Vantagens:
• Organiza os dados.
• Guia a investigação.
• Auxilia a validar a seqüência do acidente.
• Auxilia a testar hipóteses objetivamente e logicamente.
• Identifica diferenças entre processos atualmente utilizados e planejados.
Identifica necessidade de novas investigações e/ou entrevistas.
• Auxilia a identificar “gaps” no processo do acidente.
• Simplifica escrever o relatório do acidente.

73
Engenharia de Produção
Disciplina: Segurança do Trabalho
Prof. Gustavo Antonio da Silva

Tempo
Tempo

Agentes

Mãe

Mãe
deixa a
porta do
jardim
aberta

Mãe
escuta
o
telefone

Mãe
abre a
porta da
frente
da casa

Mãe
atende
o
telefone

Criança
fica
sozinha

Criança

Cão sai
de casa

Cão

Criança
segue o
cão

Cão sai
do
jardim

Motorista

Carro

Piso da
Rua

Piso da
rua
escorre
-gadio

Testemu
nhas

74
Engenharia de Produção
Disciplina: Segurança do Trabalho
Prof. Gustavo Antonio da Silva

Exemplo

Tempo

Mãe vê
a
criança
sair do
jardim

Mãe
corre
atrás
da
criança
Criança
ouve a
buzina
do
carro

Criança
corre
para a
rua
Cão
corre
para a
rua

Cão
atravessa
a rua

Motorista
vê a
criança

Cão sai
da rua

Motorista
toca a
buzina

Motorista
freia o
carro

Criança
"congela"
na rua

Motorista vira o
volante

Testemunha ouve
a buzina
do carro

75
Engenharia de Produção
Disciplina: Segurança do Trabalho
Prof. Gustavo Antonio da Silva

Tempo

Mãe
agarra
a
criança

Mãe tira
a
criança
da rua

Mãe
conforta
a
criança

Mãe
telefona
para a
ambulância

Motorista bate
no parabrisa

Carro
desvia

Carro
derrapa

Carro
sobe a
calçada

Testemunha ouve
a freiada
do carro

Motorista fica
desacor
dado

Testemunha vê o
carro
bater na
árvore

Testemunha corre
para o
carro

Carro
bate na
árvore

Testemunha dá o
1o
socorro

76
Engenharia de Produção
Disciplina: Segurança do Trabalho
Prof. Gustavo Antonio da Silva

ENFOQUE ATUAL DE FALHA HUMANA

ERROS
• Falha na Execução do Plano:
- Falhas na execução de ações necessárias para atingir um objetivo planejado.
• Falha na Concepção do Plano:
- Falhas em atingir um determinado objetivo pré-estabelecido.
VIOLAÇÕES
• Não Seguir Regras e Procedimentos:
- Descumprimento consciente de regras e procedimentos.
• Ações Bizarras ou Imprevisíveis:
- Ações totalmente inexplicáveis.
VIOLAÇÕES
• Não Seguir Regras e Procedimentos:
- Descumprimento consciente de regras e procedimentos.
• Ações Bizarras ou Imprevisíveis:
- Ações totalmente inexplicáveis.
CONSEQUÊNCIAS:
• Invalidam premissas importantes de projeto e análise de segurança de sistemas.
• Todos nós já violamos uma regra ou outra, mas porque?
VIOLAÇÕES
•

Algumas sugestões:

77
Engenharia de Produção
Disciplina: Segurança do Trabalho
Prof. Gustavo Antonio da Silva
- Pressão por tempo e Carga de trabalho;
- Percepção do Risco;
- Muita familiaridade com o processo ou operação;
- Cultura Organizacional, Segurança é PRIORIDADE, (deveria ser VALOR), na
verdade Produção sempre será PRIORIDADE (discurso diferente da realidade);
- Regras são criadas
após
acidentes, sem a participação dos envolvidos,
tornando-as extensas e difíceis de serem internalizadas e cumpridas;
- Comportamento Econômico. Maximizar benefícios e minimizar custos - Em
relação a violações isto pode significar optar entre um caminho rápido e fácil, sem
preocupação com danos às pessoas e equipamentos.
CONCLUSÕES
• Usando adequadamente análise Falhas Humanas por Violações, identificamos áreas
onde regras e procedimentos não são seguidos.
• Como podemos eliminar?
1. Entendendo as forças e fraquezas dos seres humanos;
2. Identificando condições que podem causar erros humanos;
3. Implementando estratégias para reduzir a probabilidade de erros;
4. Reduzindo a vulnerabilidade dos sistemas à tendências de erros humanos.
PLANO DE AÇÃO
•
•
•
•
•
•
•
•
•

O plano de Ação 5W2H1S é composto por 8 palavras inglês.
What - O que será feito?
Who - Quem vai fazer?
Why - Porque deverá ser feito?
Where - Onde deverá ser feito?
When - Quando fazer?
How - Como fazer?
How Much - Quanto vai custar?
Show - Indicador de eficiência

CUSTO DIRETO E CUSTO INDIRETO
Custo Indireto
Custo direto é a quantia total dos benefícios pagos pelas companhias de seguro
Custo indireto são os gastos diretamente assumidos pelas empresas
PREJUÍZOS COM OS ACIDENTES
• Multas, incluindo as de origem da legislação ambiental
• Passivos trabalhistas com pagamento de indenizações por lesões, doenças ou mortes
• Pagamentos de adicionais trabalhistas
• Pagamentos de GEFIP majoradas em função de aposentadorias especiais
78
Engenharia de Produção
Disciplina: Segurança do Trabalho
Prof. Gustavo Antonio da Silva
•

Sobretaxação nas tarifas do SAT

PREJUÍZOS COM OS ACIDENTES
• Despesas hospitalares não contabilizadas
• Prejuízos materiais em equipamentos danificados
• Desperdício de tempo e matérias-primas
• Disputas com Sindicatos
• Perda da imagem institucional da companhia
• Perda de contratos de fornecimento para companhias exigentes e de grande porte
• Sobrevivência da empresa???
CUSTO DIRETO
Contribuições previdenciárias para arcar com:
-Despesas médicas, hospitalares e farmacêuticas necessárias na recuperação do acidentado,
pagamento de diárias e indenizações.
CUSTO INDIRETO
-Despesas com material nos reparos dos danos.
-Despesas com mão-de-obra na manutenção corretiva do equipamento acidentado.
-Prejuízos pelas horas improdutivas em decorrência do acidente.
Custo Segurado
SEGURO DE ACIDENTE DO TRABALHO – SAT
-Adicional destinado a financiar o seguro de acidentes do trabalho
-Varia entre 1%, 2% e 3% a depender do grau de risco da atividade preponderante da
empresa (leve médio e alto, respectivamente)
-É paga juntamente com a contribuição previdenciária patronal
Relação de algumas atividades preponderantes e correspondentes Graus de Risco
(conforme a Classificação Nacional de Atividades Econômicas) Fonte: DECRETO Nº
6.042 - DE 12 DE FEVEREIRO DE 2007

79
Engenharia de Produção
Disciplina: Segurança do Trabalho
Prof. Gustavo Antonio da Silva

SEGURO DE ACIDENTE DO TRABALHO – SAT
CS = Seguro de Acidente do trabalho (SAT) x Total da Folha de Salário Contribuição
RAT - RISCO DE ACIDENTE DO TRABALHO
• Custeia a aposentadoria especial
• Trabalhador exposto a agentes nocivos, e correspondem às alíquotas de 12%, 9% ou
6%, conforme a atividade realizada que permita a aposentadoria especial aos 15, 20
ou 25 anos, respectivamente.
• A relação dos agentes nocivos químicos, físicos, biológicos ou associação de
agentes prejudiciais à saúde ou à integridade física do trabalhador encontrase
divulgada no Anexo IV do Decreto nº. 3048/99.
• A comprovação será feita por intermédio do formulário – Perfil Profissiográfico
Previdenciário (PPP).
Custo Indireto
Prejuízos da empresa
• salário dos quinze primeiros dias após o acidente;
• transporte e assistência médica de urgência;
• paralisação de setor, máquinas e equipamentos;
• comoção coletiva ou do grupo de trabalho;
• interrupção da produção;
• prejuízos ao conceito e à imagem da empresa;
• destruição de máquina, veículo ou equipamento;
• danificação de produtos, matériaprima e outros insumos;
• embargo ou interdição fiscal;
• investigação de causas e correção da situação;
80
Engenharia de Produção
Disciplina: Segurança do Trabalho
Prof. Gustavo Antonio da Silva
•
•
•
•
•
•

pagamento de horas extras;
atrasos no cronograma de produção e entrega;
cobertura de licenças médicas;
treinamento de substituto;
aumento do prêmio de seguro;
multas e encargos contratuais;

Danos causados ao trabalhador
• sofrimento físico e mental;
• cirurgias e remédios;
• próteses e assistência médica;
• fisioterapia e assistência psicológica;
• dependência de terceiros para acompanhamento e locomoção;
• diminuição do poder aquisitivo;
• desamparo à família;
• estigmatização do acidentado;
• desemprego;
• marginalização;
• depressão e traumas.
Custos resultantes para a sociedade
• socorro e medicação de urgência;
• intervenções cirúrgicas;
• mais leitos nos hospitais;
• maior apoio da família e da comunidade
• benefícios previdenciários.
Custos resultantes para a nação
• redução da população economicamente ativa;
• aumento da taxação securitária; e
• aumento de impostos e taxas.
FAP - FATOR DE ACIDENTE PREVIDENCIÁRIO
• Reconhece os esforços de empresas que investem na melhoria das condições de
trabalho (reduzindo alíquota)
• Amplia a responsabilidade social da empresa
• Tem um caráter justo
– empresas de mesmo ramo de atividade
– com riscos e conseqüentes danos diferenciados
– contribuem de forma diferenciada

81
Engenharia de Produção
Disciplina: Segurança do Trabalho
Prof. Gustavo Antonio da Silva

RESPONSABILIDADE

Responsabilidade civil e criminal nos acidentes do trabalho
• “Quem tem o poder, tem o dever correspondente”.
• “Não sou eu que quero, é a norma que exige”.
• “Quem cria o perigo, ainda que não tenha culpa, tem o dever de eliminá-lo”
• Qualquer pessoa poderá responder criminalmente, quando da ocorrência de um
acidente do trabalho, caso seja comprovada:
• É a atuação intempestiva e irrefletida. Consiste em praticar uma ação sem as
necessárias precauções, isto é, agir com precipitação, inconsideração, ou
inconstância.
Exemplos
• Ultrapassar veículo pelo acostamento;
• Não utilizar equipamentos de proteção individual;
• Tocar ou aproximar-se em demasia de condutores energizados.
NEGLIGÊNCIA
É a omissão voluntária de diligência ou cuidado, falta ou demora no prevenir ou obstar um
dano.
Exemplos
• Permitir que seus empregados trabalhe sem EPI’S.
82
Engenharia de Produção
Disciplina: Segurança do Trabalho
Prof. Gustavo Antonio da Silva
•

Deixar de alertar sobre a situação de risco ou não cobrar cuidados necessários de
segurança.

IMPERÍCIA
• É a falta de especial, habilidade, ou experiência ou de previsão no exercício de
determinada função, profissão, arte ou ofício.
Exemplos
• Empregado não treinado ou não preparado para a tarefa que lhe foi designado.
• Empregado que desconhece detalhes técnicos de máquinas ou equipamentos.
FATO GERADOR DO ATO CULPOSO
• NEGLIGÊNCIA: é a OMISSÃO voluntária de diligência ou cuidado; falta ou
demora no prevenir ou obstar um dano.
• IMPRUDÊNCIA: é a forma de culpa que consiste na FALTA involuntária de
observância de medidas de PRECAUÇÃO e segurança de conseqüências
previsíveis, que se faziam necessárias no momento para evitar um mal ou infração
da lei.
• IMPERÍCIA: é a FALTA DE APTIDÃO especial, habilidade, ou experiência, ou de
previsão, no exercício de determinada função, profissão arte ou ofício.
Modalidade de Culpa
“Culpa in eligendo”
Quando provém da falta de cautela ou providência na escolha do preposto ou pessoa
a quem é confiada a execução de um ato, ou serviço. Caracteriza-se, exemplificativamente,
o fato de admitir ou de manter o preponente a seu serviço, empregado não legalmente
habilitado ou sem as aptidões requeridas, ou seja, a má escolha do representante ou
preposto.
• Responsabilidade do Diretor, pelo encarregado de obras que descumpre normas de
segurança.
“Culpa in vigilando”
É a que origina da inexistência de fiscalização por parte do patrão sobre a atividade
de seus empregados ou prepostos.Responsabilidade do encarregado de obras, por acidente
causado por seu funcionário, por falta de fiscalização.
“Culpa in custodiendo”
É a que emana da falta de cautela ou atenção do agente a respeito de algo que se
encontra sob a sua responsabilidade e cuidados.
Responsabilidade civil do proprietário de um veículo que o empresta para um
terceiro, que causa um acidente.
“Culpa in omitendo”
É a que tem como fonte de abstenção, a negligência.
Responsabilidade decorrente da não proibição do início da construção de uma

83
Engenharia de Produção
Disciplina: Segurança do Trabalho
Prof. Gustavo Antonio da Silva
valeta, não havendo materiais para escoramento.
“Culpa in custodiendo”
É a que emana da falta de cautela ou atenção do agente a respeito de algo que se
encontra sob a sua responsabilidade e cuidados.
Responsabilidade civil do proprietário de um veículo que o empresta para um
terceiro, que causa um acidente.
“Culpa in comitendo”
É a que o sujeito pratica ato positivo (doloso ou culposo), na forma de imprudência.
Excesso de velocidade.
O ato ilícito ou omissão pode ser causado por ação ou omissão.
CONCEITO DE RESPONSABILIDADE CIVIL
Responsabilidade civil é a que impõe a obrigação de reparar o dano patrimonial e se
exaure com a indenização. A reparação civil deve ser a mais ampla possível,
compreendendo não só o dano atual (dano emergente) como os lucros cessantes (danos
futuros).
FUNDAMENTOS DA RESPONSABILIDADE CIVIL
Não se deve esquecer que a responsabilidade civil envolve a empresa, o patrão ou
seus prepostos.
Súmula 341 do Supremo Tribunal Federal
“É presumida a culpa do patrão ou comitente pelo ato culposo do empregado ou preposto”.
RESPONSABILIDADE OBJETIVA
É o reconhecimento da presunção de culpa, isto é, presume-se comportamento culposo do
causador do dano, cabendo-lhe demonstrar a ausência de culpa, para se eximir do dever de
indenizar. Em determinadas circunstâncias é a lei que enuncia a presunção, em outras, é a
elaboração jurisprudencial (art. 37, § 6° da CF1988 e art. 931 do CC).
ATOS – DEFINIÇÕES
Ato: é toda manifestação de vontade que visa alcançar um efeito.
Ato lícito: é a manifestação da vontade conforme a lei (art. 185, Código Civil).
Ato ilícito: é a manifestação ou omissão de vontade que se opõe à lei (art. 186, Código
Civil).
ATOS JURÍDICOS E SUAS CONSEQUÊNCIAS
A violação ao direito pode afetar a sociedade ao gerar a responsabilidade penal, envolvendo
o interesse público.
A violação ao direito pode causar dano individual gerando a responsabilidade civil, de
natureza privada.
Se a ação ou omissão for voluntária, intencional, o ato ilícito praticado é o doloso.

84
Engenharia de Produção
Disciplina: Segurança do Trabalho
Prof. Gustavo Antonio da Silva
Se a ação ou omissão for involuntária, mas ocorre o dano, o ato ilícito é culposo.
Código Civil – Dos Atos ilícitos
Art. 186. Aquele que, por ação ou omissão voluntária, negligência ou imprudência, violar
direito e causar dano a outrem, ainda que exclusivamente moral, comete ato ilícito.
Portanto, fica obrigado a reparar o dano. ( Artigo 927)
Responsabilidade Civil e Criminal Aplicada a Segurança
Código Penal: Crimes contra a Pessoa:
Homicídio Culposo Art. 121 § 3º
Lesões Corporais Art. 129
Perigo apara a Vida de outrem, quando o agente assume o risco da causa (dolo eventual)
Art. 132
Obs.: No homicídio culposo como também na lesão corporal, a pena é aumentada de um
terço, se o crime resulta de inobservância de regra técnica de profissão, arte ou ofício
RESPONSABILIDADE E DELITOS EMPRESARIAIS
Art. 18 do Código Penal. Diz-se o crime:
Crime doloso
I - doloso, quando o agente quis o resultado ou assumiu o risco de produzi-lo;
Crime culposo
II - culposo, quando o agente deu causa ao resultado por imprudência, negligência ou
imperícia.
Parágrafo único. Salvo os casos expressos em lei, ninguém pode ser punido por fato
previsto como crime, senão quando o pratica dolosamente.
AÇÃO REGRESSIVA ACIDENTÁRIA
Ação utilizada pelo INSS para combater as consequências econômico-sociais dos acidentes
do trabalho no Brasil.
O que é uma Ação Regressiva Acidentária?
É a ação proposta pelo INSS a fim de obter o ressarcimento das despesas com prestações
sociais, concedidas em face dos acidentes do trabalho ocorridos por culpa dos
empregadores.
(Conceito estrito = ação de cobrança)
(*) Semelhança com as ações de regresso movidas pelas seguradoras privadas.
Fundamentação Legal
•
Art 7º, XXXVIII, CF/88:
“São direitos dos trabalhadores urbanos e rurais, além de outros que visem à melhoria de
sua condição social:
XXVIII - seguro contra acidentes de trabalho, a cargo do empregador, sem excluir a
indenização a que este está obrigado, quando incorrer em dolo ou culpa;
85
Engenharia de Produção
Disciplina: Segurança do Trabalho
Prof. Gustavo Antonio da Silva
•
Art. 120 da Lei 8.213/91*:
Nos casos de negligência quanto às normas padrão de segurança e higiene do trabalho,
indicadas para a proteção individual e coletiva, a Previdência Social proporá** AÇÃO
REGRESSIVA contra os responsáveis”.
(*) Existe desde 1991 = 20 anos
(**) Não é uma faculdade, mas sim um dever do INSS
Objetivos
• Explícito: Ressarcimento dos gastos com as prestações sociais acidentárias;
• Implícito: Prevenir a ocorrência de futuros acidentes do trabalho.
• Ampliação do Conceito
Além de ser um meio processual que viabiliza ao INSS o ressarcimento dos gastos com as
prestações sociais acidentárias, a ação regressiva…
…é um relevante instrumento de concretização da política pública de prevenção de
acidentes do trabalho.
Pressupostos
• Ocorrência de um acidente do trabalho sofrido por um segurado do INSS; Acidente
típico ou atípico (doenças ocupacionais = LER, DORT, PAIR, etc.)
• Prestação social* concedida pelo INSS ao segurado vítima do acidente, ou a seus
dependentes;(Prestação social = BENEFÍCIOS + SERVIÇOS)
a) Pensão por morte;
b) Aposentadoria por invalidez;
c) Auxílio-doença;
d) Auxílio-acidente;
e) Reabilitação profissional = tratamento, próteses, equipamentos ortopédicos,
transporte, etc. (art. 89, Lei 8.213/91)
• Culpa do empregador/contratante pelo acidente do trabalho. Responsabilidade civil
subjetiva = negligência quanto ao cumprimento e a fiscalização das normas de
saúde e segurança do trabalho (CLT, NRs, ABNT, Convenções/Acordos coletivos,
etc.)
A PGF (Procuradoria Geral da Fazenda) investiga a culpa pelo acidente do trabalho num
expediente preparatório à ação regressiva, denominado Procedimento de Instrução Prévia
(PIP).
• As ações regressivas acidentárias representam uma importante arma para combater
as consequências econômico-sociais dos acidentes do trabalho no Brasil.
• Atinge apenas os “maus empregadores” e combate a concorrência desleal
• Porém essa arma necessita de munição para produzir seus efeitos, o que somente
será possível a partir de uma atuação coordenada entre as instituições
comprometidas com a concretização da política pública de prevenção de acidentes.

86
Engenharia de Produção
Disciplina: Segurança do Trabalho
Prof. Gustavo Antonio da Silva

NR 9 - PROGRAMA DE PREVENÇÃO DE RISCOS
AMBIENTAIS
Do objeto e campo de aplicação.
A NR-09 estabelece a obrigatoriedade da elaboração e implementação, por parte de
todos os empregadores e instituições que admitam trabalhadores como empregados, do
Programa de Prevenção de Riscos Ambientais - PPRA, visando à preservação da saúde e da
integridade dos trabalhadores, através da antecipação, reconhecimento, avaliação e
conseqüente controle da ocorrência de riscos ambientais existentes ou que venham a existir
no ambiente de trabalho, tendo em consideração a proteção do meio ambiente e dos
recursos naturais.
As ações do PPRA devem ser desenvolvidas no âmbito de cada estabelecimento da
empresa, sob a responsabilidade do empregador, com a participação dos trabalhadores,
sendo sua abrangência e profundidade dependentes das características dos riscos e das
necessidades de controle.
Quando não forem identificados riscos ambientais nas fases de antecipação ou
reconhecimento, o PPRA poderá resumir-se às etapas previstas nas alíneas "a" e "f" do
subitem 9.3.1.
O PPRA é parte integrante do conjunto mais amplo das iniciativas da empresa no
campo da preservação da saúde e da integridade dos trabalhadores, devendo estar articulado
com o disposto nas demais NR, em especial com o Programa de Controle Médico de Saúde
Ocupacional - PCMSO previsto na NR-7.
A NR-09 estabelece os parâmetros mínimos e diretrizes gerais a serem observados na
execução do PPRA, podendo os mesmos ser ampliados mediante negociação coletiva de
trabalho.
Para efeito da NR-09, consideram-se riscos ambientais os agentes físicos, químicos e
biológicos existentes nos ambientes de trabalho que, em função de sua natureza,
concentração ou intensidade e tempo de exposição, são capazes de causar danos à saúde do
trabalhador.
Consideram-se agentes físicos as diversas formas de energia a que possam estar
expostos os trabalhadores, tais como: ruído, vibrações, pressões anormais, temperaturas
extremas, radiações ionizantes, radiações não ionizantes, bem como o infrassom e o
ultrassom.
Consideram-se agentes químicos as substâncias, compostos ou produtos que possam
penetrar no organismo pela via respiratória, nas formas de poeiras, fumos, névoas, neblinas,
gases ou vapores, ou que, pela natureza da atividade de exposição, possam ter contato ou
ser absorvidos pelo organismo através da pele ou por ingestão.
Consideram-se agentes biológicos as bactérias, fungos, bacilos, parasitas,
protozoários, vírus, entre outros.
Da estrutura do PPRA.
O Programa de Prevenção de Riscos Ambientais deverá conter, no mínimo, a
seguinte estrutura:
a) planejamento anual com estabelecimento de metas, prioridades e cronograma;
b) estratégia e metodologia de ação;
c) forma do registro, manutenção e divulgação dos dados;

87
Engenharia de Produção
Disciplina: Segurança do Trabalho
Prof. Gustavo Antonio da Silva
d) periodicidade e forma de avaliação do desenvolvimento do PPRA.
Deverá ser efetuada, sempre que necessário e pelo menos uma vez ao ano, uma
análise global do PPRA para avaliação do seu desenvolvimento e realização dos ajustes
necessários e estabelecimento de novas metas e prioridades.
O PPRA deverá estar descrito num documento-base contendo todos os aspectos
estruturais constantes do item 9.2.1.
O documento-base e suas alterações e complementações deverão ser apresentados e
discutidos na CIPA, quando existente na empresa, de acordo com a NR-5, sendo sua cópia
anexada ao livro de atas desta Comissão.
O documento-base e suas alterações deverão estar disponíveis de modo a
proporcionar o imediato acesso às autoridades competentes.
O cronograma previsto no item 9.2.1 deverá indicar claramente os prazos para o
desenvolvimento das etapas e cumprimento das metas do PPRA.
Do desenvolvimento do PPRA.
O Programa de Prevenção de Riscos Ambientais deverá incluir as seguintes etapas:
a) antecipação e reconhecimentos dos riscos;
b) estabelecimento de prioridades e metas de avaliação e controle;
c) avaliação dos riscos e da exposição dos trabalhadores;
d) implantação de medidas de controle e avaliação de sua eficácia;
e) monitoramento da exposição aos riscos;
f) registro e divulgação dos dados.
A elaboração, implementação, acompanhamento e avaliação do PPRA poderão ser
feitas pelo Serviço Especializado em Engenharia de Segurança e em Medicina do Trabalho
- SESMT ou por pessoa ou equipe de pessoas que, a critério do empregador, sejam capazes
de desenvolver o disposto na NR-09.
A antecipação deverá envolver a análise de projetos de novas instalações, métodos ou
processos de trabalho, ou de modificação dos já existentes, visando a identificar os riscos
potenciais e introduzir medidas de proteção para sua redução ou eliminação.
O reconhecimento dos riscos ambientais deverá conter os seguintes itens, quando
aplicáveis:
a) a sua identificação;
b) a determinação e localização das possíveis fontes geradoras;
c) a identificação das possíveis trajetórias e dos meios de propagação dos agentes no
ambiente de trabalho;
d) a identificação das funções e determinação do número de trabalhadores expostos;
e) a caracterização das atividades e do tipo da exposição;
f) a obtenção de dados existentes na empresa, indicativos de possível
comprometimento da saúde decorrente do trabalho;
g) os possíveis danos à saúde relacionados aos riscos identificados, disponíveis na
literatura técnica;
h) a descrição das medidas de controle já existentes.
A avaliação quantitativa deverá ser realizada sempre que necessária para:
a) comprovar o controle da exposição ou a inexistência riscos identificados na etapa
de reconhecimento;
b) dimensionar a exposição dos trabalhadores;

88
Engenharia de Produção
Disciplina: Segurança do Trabalho
Prof. Gustavo Antonio da Silva
c) subsidiar o equacionamento das medidas de controle.
Das medidas de controle
Deverão ser adotadas as medidas necessárias suficientes para a eliminação, a
minimização ou o controle dos riscos ambientais sempre que forem verificadas uma ou
mais das seguintes situações:
a) identificação, na fase de antecipação, de risco potencial à saúde;
b) constatação, na fase de reconhecimento de risco evidente à saúde;
c) quando os resultados das avaliações quantitativas da exposição dos trabalhadores
excederem os valores dos limites previstos na NR-15 ou, na ausência destes os valores
limites de exposição ocupacional adotados pela ACGIH - American Conference of
Governmental Industrial Higyenists, ou aqueles que venham a ser estabelecidos em
negociação coletiva de trabalho, desde que mais rigorosos do que os critérios técnico-legais
estabelecidos;
d) quando, através do controle médico da saúde, ficar caracterizado o nexo causal
entre danos observados na saúde os trabalhadores e a situação de trabalho a que eles ficam
expostos.
O estudo, desenvolvimento e implantação de medidas de proteção coletiva deverá
obedecer à seguinte hierarquia:
a) medidas que eliminam ou reduzam a utilização ou a formação de agentes
prejudiciais à saúde;
b) medidas que previnam a liberação ou disseminação desses agentes no ambiente de
trabalho;
c) medidas que reduzam os níveis ou a concentração desses agentes no ambiente de
trabalho.
A implantação de medidas de caráter coletivo deverá ser acompanhada de
treinamento dos trabalhadores quanto os procedimentos que assegurem a sua eficiência e de
informação sobre as eventuais limitações de proteção que ofereçam.
Quando comprovado pelo empregador ou instituição a inviabilidade técnica da
adoção de medidas de proteção coletiva ou quando estas não forem suficientes ou
encontrarem-se em fase de estudo, planejamento ou implantação, ou ainda em caráter
complementar ou emergencial, deverão ser adotadas outras medidas, obedecendo-se à
seguinte hierarquia:
a) medidas de caráter administrativo ou de organização do trabalho;
b) utilização de equipamento de proteção individual - EPI.
A utilização de EPI no âmbito do programa deverá considerar as Normas Legais e
Administrativas em vigor e envolver no mínimo:
a) seleção do EPI adequado tecnicamente ao risco a que o trabalhador está exposto e à
atividade exercida, considerando-se a eficiência necessária para o controle da exposição ao
risco e o conforto oferecido segundo avaliação do trabalhador usuário;
b) programa de treinamento dos trabalhadores quanto à sua correta utilização e
orientação sobre as limitações de proteção que o EPI oferece;
c) estabelecimento de normas ou procedimento para promover o fornecimento, o uso,
a guarda, a higienização, a conservação, a manutenção e a reposição do EPI, visando
garantir as condições de proteção originalmente estabelecidas;
d) caracterização das funções ou atividades dos trabalhadores, com a respectiva

89
Engenharia de Produção
Disciplina: Segurança do Trabalho
Prof. Gustavo Antonio da Silva
identificação dos EPI’s utilizados para os riscos ambientais.
O PPRA deve estabelecer critérios e mecanismos de avaliação da eficácia das
medidas de proteção implantadas considerando os dados obtidos nas avaliações realizadas e
no controle médico da saúde previsto na NR-07.
Do nível de ação.
Para os fins da NR-09, considera-se nível de ação o valor acima do qual devem ser
iniciadas ações preventivas de forma a minimizar a probabilidade de que as exposições a
agentes ambientais ultrapassem os limites de exposição. As ações devem incluir o
monitoramento periódico da exposição, a informação aos trabalhadores e o controle
médico.
Deverão ser objeto de controle sistemático as situações que apresentem exposição
ocupacional acima dos níveis de ação, conforme indicado nas alíneas que seguem:
a) para agentes químicos, a metade dos limites de exposição ocupacional
considerados de acordo com a alínea "c" do subitem 9.3.5.1;
b) para o ruído, a dose de 0,5 (dose superior a 50%), conforme critério estabelecido
na NR-15, Anexo I, item 6.
Do monitoramento.
Para o monitoramento da exposição dos trabalhadores e das medidas de controle,
deve ser realizada uma avaliação sistemática e repetitiva da exposição a um dado risco,
visando à introdução ou modificação das medidas de controle, sempre que necessário.
Do registro de dados.
Deverá ser mantido pelo empregador ou instituição um registro de dados, estruturado
de forma a constituir um histórico técnico e administrativo do desenvolvimento do PPRA.
Os dados deverão ser mantidos por um período mínimo de 20 (vinte) anos.
O registro de dados deverá estar sempre disponível aos trabalhadores interessados ou
seus representantes e para as autoridades competentes.
Das responsabilidades.
Do empregador:
I. estabelecer, implementar e assegurar o cumprimento do PPRA como atividade
permanente da empresa ou instituição.
Dos trabalhadores:
I. colaborar e participar na implantação e execução do PPRA;
II. seguir as orientações recebidas nos treinamentos oferecidos dentro do PPRA;
III. informar ao seu superior hierárquico direto ocorrências que, a seu julgamento,
possam implicar riscos à saúde dos trabalhadores.
Da informação.
Os trabalhadores interessados terão o direito de apresentar propostas e receber
informações e orientações a fim de assegurar a proteção aos riscos ambientais identificados
na execução do PPRA.
Os empregadores deverão informar os trabalhadores de maneira apropriada e
suficiente sobre os riscos ambientais que possam originar-se nos locais de trabalho e sobre
os meios disponíveis para prevenir ou limitar tais riscos e para proteger-se dos mesmos.
Das disposições finais
Sempre que vários empregadores realizem simultaneamente atividades no mesmo
local de trabalho terão o dever de executar ações integradas para aplicar as medidas

90
Engenharia de Produção
Disciplina: Segurança do Trabalho
Prof. Gustavo Antonio da Silva
previstas no PPRA visando a proteção de todos os trabalhadores expostos aos riscos
ambientais gerados.
O conhecimento e a percepção que os trabalhadores têm do processo de trabalho e
dos riscos ambientais presentes, incluindo os dados consignados no Mapa de Riscos,
previsto na NR-5, deverão ser considerados para fins de planejamento e execução do PPRA
em todas as suas fases.
O empregador deverá garantir que, na ocorrência de riscos ambientais nos locais de
trabalho que coloquem em situação de grave e iminente risco um ou mais trabalhadores, os
mesmos possam interromper de imediato as suas atividades, comunicando o fato ao
superior hierárquico direto para as devidas providências.
.

NR-10 - SEGURANÇA EM INSTALAÇÕES
SERVIÇOS EM ELETRICIDADE

E

Pessoa Advertida: pessoa informada ou com conhecimento suficiente para evitar os
perigos da eletricidade.
Sistema Elétrico: circuito ou circuitos elétricos inter-relacionados destinados a atingir
um determinado objetivo.
Sistema Elétrico de Potência (SEP): conjunto das instalações e equipamentos
destinados à geração, transmissão e distribuição de energia elétrica até a medição,
inclusive.
Objetivos da NR 10
• Gestão de Pessoas Envolvidas
• Gestão de Instalações Elétricas
• Gestão de Equipamentos
• Responsabilidade
Normas
10.1.2 Esta NR se aplica às fases de geração, transmissão, distribuição e consumo,
incluindo as etapas de projeto, construção, montagem, operação, manutenção das
instalações elétricas e quaisquer trabalhos realizados nas suas proximidades, observando-se
as normas técnicas oficiais estabelecidas pelos órgãos competentes e, na ausência ou
omissão destas, as normas internacionais cabíveis.

•
•
•
•

Normas Nacionais
NBR 5410/04 Instalações elétricas de baixa tensão
NBR 5419/05 Proteção de estruturas contra descargas atmosféricas
NBR 14039 Instalações elétricas de média tensão de 1,0 kV a 36,2 kV
NBR-IEC-60079-14-Atmosferas explosivas - Parte 14: Projeto, seleção e
montagem de instalações elétricas.

Riscos Em Eletricidade
• Choque Elétrico
• Arco Elétrico
• Campos Eletromagnéticos

91
Engenharia de Produção
Disciplina: Segurança do Trabalho
Prof. Gustavo Antonio da Silva
Choque Elétrico
É o efeito patofisiológico que resulta da passagem de uma corrente elétrica, chamada
de corrente de choque, através do organismo humano, podendo provocar efeitos de
importância e gravidades variáveis, bem como fatais.

Arco Elétrico
É gerado pela ionização de gás como consequência de uma conexão Elétrica entre dois
eletrodos de diferentes potenciais, de diferentes fases ou entre um eletrodo e um circuito de
terra. Normalmente é gerado acidentalmente devido à falha de equipamentos em curto
circuito e libera grande quantidade de energia calorífica num curto intervalo de tempo,
capaz de provocar a fusão de metais componentes dos equipamentos, que podem ser
lançados contra pessoas e objetos que estejam nas proximidades causando queimaduras
severas e combustão.
Medidas Controle
• Análise de Risco
• Diagrama Unifilar
• Prontuário Instalações Elétricas – Potencia Instalada acima de 75kW
Prontuário Instalações Elétricas
•
•
•
•
•
•
•

Procedimentos
Documentação SPDA e aterramentos
EPI e EPC
Qualificação, Habilitação, Capacitação e Autorização.
Testes de Isolação Elétrica
Áreas Classificadas
Plano de Ação
Prontuário Instalações Elétricas no SEP

Incluir:
•
•

procedimentos para emergências; e
certificações dos equipamentos de proteção coletiva e individual;

•
•
•
•
•
•

Prontuário Instalações Elétricas na Proximidade SEP
Procedimentos
EPI e EPC
Qualificação, Habilitação, Capacitação e Autorização
Testes de Isolação Elétrica
Procedimentos para emergências; e
Certificações dos equipamentos de proteção coletiva e individual
Instrumentos

92
Engenharia de Produção
Disciplina: Segurança do Trabalho
Prof. Gustavo Antonio da Silva

•
•
•
•
•
•
•
•

Proteção Coletiva
Prioridade Desernergização
Na impossibilidade
Isolação das Partes Vivas
Obstáculos
Barreiras
Sinalização
Seccionamento Automático
Bloqueio de Religamento Automático

•
•
•

Proteção Individual
Individual=> Coletiva tecnicamente inviável ou insuficiente
Vestimenta
Proibido uso de adornos

•
•
•
•
•
•
•
•
•
•

Segurança em Projetos
Sistemas de bloqueio
Espaço Seguro
Aterramento
Proteção contra choques elétricos
Dispositivo de Manobra Indicação: verde D desligado/ vermelho L Ligado
Identificação dos Circuitos
Acesso restrito
Proteção Influências Externas
Princípios Funcionais
Compatibilidade

•
•
•
•
•

Segurança na Construção – Montagem – Operação - Manutenção
Controle dos Riscos adicionais
Uso de equipamentos compatíveis
Ferramentas Isoladas
Não pode armazenar produtos
Trabalho somente para trabalhadores autorizados

Segurança em Instalações Elétricas Desenergizadas
Desenergização:
• Seccionamento - Desligar
• Impedimento de Reenergização - Bloquear
• Ausência de Tensão - Testar
• Aterramento temporário - Aterrar
• Proteção dos Elementos energizados- Proteger
• Sinalização de impedimento de reenergização - Sinalizar

93
Engenharia de Produção
Disciplina: Segurança do Trabalho
Prof. Gustavo Antonio da Silva

•
•
•

Instalações Energizadas
Ligar e Desligar => pessoa não advertida
Direito de Recusa
Zona Risco - Controlada

•
•
•
•
•
•
•

Trabalhos em Alta Tensão
Curso NR 10 Complementar
Trabalho acompanhado
Ordem de Serviço
Avaliação Prévia
Zona Risco=> Bloqueio do religamento Automático
Ferramentas Isoladas e Testadas
Comunicação Permanente

•
•
•
•

Habilitação Qualificação Capacitação Autorização
Qualificação => Sistema Oficial de Ensino
Habilitação=> Qualificado+ CREA
Capacitado=> Capacitação por Habilitado +Responsabilidade(Habilitado)
Autorizado=> Anuência da Empresa

•
•
•

Sistema de Identificação – Autorização
Autorização => Registro Empregado
Autorizados=> Curso Básico

•
•
•
•
•

Reciclagem
Bienal ou
Troca de função ou mudança de empresa
Afastamento maior que 3 meses
Modificação nas instalações
Não tem carga horária obrigatória
Áreas Classificadas

•
•
•
•

Treinamento especifico
Equipamentos Certificados
Controle da Energia Estática
Permissão para Trabalho

•

Trabalhadores em Zona Livre
Trabalhador não relacionado com elétrica => ser instruído formalmente dos
riscos

94
Engenharia de Produção
Disciplina: Segurança do Trabalho
Prof. Gustavo Antonio da Silva
Proteção contra Incêndio
•

NR 23 x IT
Sinalização

•
•
•
•
•
•
•
•

•
•

•
•
•

NR 26
Identificação de circuitos elétricos;
Travamentos e bloqueios de dispositivos e sistemas de manobra e comandos;
Restrições e impedimentos de acesso;
Delimitações de áreas;
Sinalização de áreas de circulação, de vias públicas, de veículos e de
movimentação de cargas;
Sinalização de impedimento de energização; e
Identificação de equipamento ou circuito impedido
Procedimentos de Trabalho
Procedimentos específicos
Ordem de Serviço
o Tipo
o Data
o Local
o Referência ao Procedimento

Procedimentos de Trabalho
Procedimentos, Treinamento e Autorização => SESMT
Equipe => Líder
Avaliação Prévia no início
Situação de emergência

•
•
•
•

Plano de Emergência
Primeiros Socorros
Resgate Padronizado
Combate a Princípio de Incêndio

•
•

Responsabilidade do Contratante
Contratantes e Contratados são solidários
Contratantes informar o risco para o trabalhador

•
•
•

Responsabilidade do Trabalhador
Zelar pela segurança
Cumprir os procedimentos
Comunicar os problemas

95
Engenharia de Produção
Disciplina: Segurança do Trabalho
Prof. Gustavo Antonio da Silva

NR 33 Espaço Confinado
Espaço Confinado é qualquer área ou ambiente não projetado para ocupação
humana contínua, que possua meios limitados de entrada e saída, cuja ventilação existente é
insuficiente para remover contaminantes ou onde possa existir a deficiência ou
enriquecimento de oxigênio.
Composição do AR que respiramos:
• 78% - nitrogênio
• 20,9% - Oxigênio
• 1% - outros gases
Atmosfera IPVS - Atmosfera Imediatamente Perigosa à Vida ou à Saúde: qualquer
atmosfera que apresente risco imediato à vida ou produza imediato efeito debilitante à
saúde.
Deficiência de Oxigênio: atmosfera contendo menos de 20,9 % de oxigênio em
volume na pressão atmosférica normal, a não ser que a redução do percentual seja
devidamente monitorada e controlada.
Enriquecimento de Oxigênio: atmosfera contendo mais de 23% de oxigênio em
volume.
Efeitos de vários níveis de oxigênio
Oxigênio por volume
Resultado da condição / efeito em humanos
23.5% ou mais
Oxigênio enriquecido, risco excessivo de incêndio
(OSHA)
Mais de 23.0%
Oxigênio enriquecido conforme a NR 33
De 20,9% a 23%
Concentração de oxigênio de “ar normal”
Menos de 20,9%
Deficiência de oxigênio conforme a NR 33
19,5%
Nível mínimo de segurança: OSHA, NIOSH
16%
Desorientação, julgamento e respiração falha.
14%
Falha de julgamento e fadiga
8%
Falha de memória, desmaio.
6%
Dificuldade em respirar, morte em poucos minutos.
LIMITE INFERIOR DE EXPLOSIVIDADE: Mínima concentração na qual a
mistura se torna inflamável.

96
Engenharia de Produção
Disciplina: Segurança do Trabalho
Prof. Gustavo Antonio da Silva
São Condições IPVS
• O2 > 23% ou O2<19,5%
• Explosividade: 10% LIE
• Gás Tóxicos ou Asfixiantes = acima do limite de tolerância
CO - Monóxido de Carbono
• Limite de Tolerância: 39 ppm
• ☺ Acima de 200 ppm- dor de cabeça
•
De 1000 a 2000 ppm – palpitação
•
De 2000 a 2500 ppm – inconsciência
•
Acima de 4000 ppm - morte
H2S – Gás Sulfídrico
• Limite de Tolerância – 8 ppm
• ☺ De 50 a 100 ppm – irritações
•
De 100 a 200 ppm – problemas respiratórios
•
De 500 a 700 ppm – inconsciência
•
Acima de 700 ppp - morte
O Espaço Confinado depende de:
• Geometria
• Acesso
• Atmosfera
Caracterização de Espaços Confinados
O local é destinado Possui
meios
a ocupação humana restritos, limitados,
contínua?
parcialmente
obstruídos
ou
providos
de
obstáculos
na
entrada e/ou saída?
SIM
SIM
SIM
SIM
SIM
NÃO
SIM
NÃO
NÃO
SIM
NÃO
SIM
NÃO
NÃO
NÃO
NÃO

Pode ocorrer uma É
um
espaço
atmosfera perigosa? confinado?

SIM
NÃO
SIM
NÃO
SIM
NÃO
SIM
NÃO

NÃO
NÃO
NÃO
NÃO
SIM
NÃO
NÃO
NÃO

97
Engenharia de Produção
Disciplina: Segurança do Trabalho
Prof. Gustavo Antonio da Silva

ONDE É ENCONTRADO O ESPAÇO CONFINADO?

TIPOS DE TRABALHOS EM ESPAÇOS CONFINADOS:
• OBRAS DA CONSTRUÇÃO CIVIL.
• OPERAÇÕES DE SALVAMENTO E RESGATE.
•
MANUTENÇÃO, REPAROS, LIMPEZA OU
EQUIPAMENTOS OU RESERVATÓRIOS.

INSPEÇÃO

DE

RISCOS QUANDO SE TRABALHA EM ESPAÇOS CONFINADOS. TODOS ESTES
RISCOS PODEM LEVAR A MORTES OU DOENÇAS:
• FALTA OU EXCESSO DE OXIGÊNIO.
• INCÊNDIO OU EXPLOSÃO, PELA PRESENÇA DE VAPORES E GASES
INFLAMÁVEIS.
• INTOXICAÇÕES POR SUBSTÂNCIAS QUÍMICAS.
• INFECÇÕES POR AGENTES BIOLÓGICOS.
• AFOGAMENTOS.
• SOTERRAMENTOS.
• QUEDAS.
• CHOQUES ELÉTRICOS.
QUANDO VOCÊ PODE ENTRAR EM UM ESPAÇO CONFINADO?
•
SOMENTE QUANDO A EMPRESA FORNECER A
•
AUTORIZAÇÃO NA PERMISSÃO DE ENTRADA E TRABALHO - PET,
•
ESSA PERMISSÃO DE ENTRADA E TRABALHO - PET É EXIGIDA
POR LEI E É EXECUTADA PELO SUPERVISOR DE ENTRADA.
•
O SERVIÇO A SER EXECUTADO DEVE SEMPRE
SER
ACOMPANHADO POR UM VIGIA.
OBRIGAÇÕES DO EMPREGADOR:
•
TREINAMENTO A TODOS OS TRABALHADORES.
•
INSPEÇÃO PRÉVIA NO LOCAL
•
ELABORAÇÃO DA APR – ANÁLISE PRELIMINAR DE RISCO.
•
EXAMES MÉDICOS.
98
Engenharia de Produção
Disciplina: Segurança do Trabalho
Prof. Gustavo Antonio da Silva
•
PERMISSÃO DE ENTRADA E TRABALHO - PET.
•
INDICAR O RESPONSÁVEL TÉCNICO.
•
SINALIZAÇÃO E ISOLAMENTO DA ÁREA.
•
SUPERVISOR DE ENTRADA E VIGIA.
•
EQUIPAMENTOS MEDIDORES DE OXIGÊNIO, GASES E VAPORES
TÓXICOS E INFLAMÁVEIS.
•
EQUIPAMENTOS DE VENTILAÇÃO.
•
EQUIPAMENTOS DE PROTEÇÃO INDIVIDUAL.
•
EQUIPAMENTOS DE COMUNICAÇÃO, ILUMINAÇÃO.
•
EQUIPAMENTOS DE RESGATE
Resumo da Capacitação
Função

Inicial

Periodici
dade

Carga
Horária

N. Vias do
Certificado

Realização

Informações
do
Certificado

Supervisor
de Entrada

Sim
33.3.5.1

A cada 12
meses
33.3.5.3 e
Prevista no
item
33.3.5.2

40 horas
33.3.5.6

2 (duas)
33.3.5.8.1

Horário de
trabalho
33.3.5.6

Trabalhador
Autorizado
e Vigia

Sim
33.3.5.1

A cada 12
meses
33.3.5.3 e
Prevista no
item
33.3.5.2

16 horas
33.3.5.4

2 (duas)
33.3.5.8.1

Horário de
trabalho
33.3.5.4

Equipe de
Salvamento

Sim
33.3.5.1

Simulado
Anual de

Não
Define

Não
Define

Horário de
trabalho

- Nome do
trabalhador;
- Conteúdo
Programático;
Carga
horária;
Especificação
do tipo de
trabalho
e
espaço
confinado;
- Data e local
da realização
do
treinamento;
- Assinatura
dos instrutores
e
do
responsável
técnico;
33.3.5.8

Salvamento

33.4.1 “e”

99
Engenharia de Produção
Disciplina: Segurança do Trabalho
Prof. Gustavo Antonio da Silva

Responsável técnico

DIREITOS DO TRABALHADOR – ENTRADA SEGURA
•
ENTRAR EM ESPAÇO CONFINADO SOMENTE APÓS O
SUPERVISOR DE ENTRADA REALIZAR TODOS OS TESTES E ADOTAR AS
MEDIDAS DE CONTROLE NECESSÁRIAS.
•
O empregador deve garantir que os trabalhadores possam interromper suas
atividades e abandonar o local de trabalho, sempre que suspeitarem da existência de risco
grave e iminente para sua segurança e saúde ou a de terceiros.
DIREITOS DO TRABALHADOR - TREINAMENTO
•
CONHECER O TRABALHO A SER EXECUTADO.
•
CONHECER OS PROCEDIMENTOS
E EQUIPAMENTOS
DE
SEGURANÇA PARA EXECUTAR O TRABALHO
•
CONHECER OS PROCEDIMENTOS E EQUIPAMENTOS DE RESGATE
E PRIMEIROS SOCORROS.
•
RECEBER TODOS OS EQUIPAMENTOS DE SEGURANÇA
NECESSÁRIOS PARA EXECUÇÃO DOS TRABALHOS.
DEVERES DO TRABALHADOR:
•
COMUNICAR RISCOS.
•
PARTICIPAR DOS TREINAMENTOS E SEGUIR AS INFORMAÇÕES
DE SEGURANÇA.
•
EXAMES MÉDICOS.
•
USAR OS EQUIPAMENTOS DE PROTEÇÃO FORNECIDOS.
A PERMISSÃO DE ENTRADA E TRABALHO-PET
•
A PERMISSÃO DE ENTRADA E TRABALHO-PET
PROCEDIMENTOS ESCRITOS DE SEGURANÇA E EMERGÊNCIA.

CONTÉM

100
Engenharia de Produção
Disciplina: Segurança do Trabalho
Prof. Gustavo Antonio da Silva
•
VERIFICAR SE AS MEDIDAS DE
SEGURANÇA FORAM
IMPLANTADAS
E SE A PERMISSÃO DE ENTRADA E
TRABALHO – PET
ESTÁ ASSINADA PELO SUPERVISOR DE ENTRADA.
•
O TRABALHADOR DEVE ENTRAR NO
ESPAÇO CONFINADO
COM UMA CÓPIA DA PERMISSÃO DE ENTRADA E
TRABALHO.
•
Emissão em 3 vias – Supervisor – Vigia – Trabalhador
•
Guardar por 5 anos
•
A entrada não pode ser permitida se algum campo não for preenchido ou
contiver a marca na coluna “não”.
•
A falta de monitoramento contínuo da atmosfera no interior do espaço
confinado, alarme, ordem do Vigia ou qualquer situação de risco à segurança dos
trabalhadores, implica no abandono imediato da área.
•
Qualquer saída de toda equipe por qualquer motivo implica a emissão de
nova permissão de entrada. Esta permissão de entrada deverá ficar exposta no local de
trabalho até o seu término. Após o trabalho, esta permissão deverá ser arquivada.

101
Engenharia de Produção
Disciplina: Segurança do Trabalho
Prof. Gustavo Antonio da Silva

MEDIDAS DE SEGURANÇA – SINALIZAÇÃO E ISOLAMENTO DA ÁREA
Medidas administrativas:
•
Manter sinalização permanente junto à entrada do espaço confinado,
conforme o Anexo I da presente norma;
•
A SINALIZAÇÃO É IMPORTANTE PARA
INFORMAÇÃO E
ALERTA QUANTO AOS RISCOS EM ESPAÇOS CONFINADOS.
•
O ISOLAMENTO É NECESSÁRIO PARA EVITAR QUE PESSOAS
NÃO AUTORIZADAS SE APROXIMEM DO ESPAÇO CONFINADO.
O SUPERVISOR DE ENTRADA DEVE:
a) emitir a Permissão de Entrada e Trabalho - PET antes do início das atividades;
b) executar os testes, conferir os equipamentos e os procedimentos contidos na
Permissão de Entrada e Trabalho - PET;
c) assegurar que os serviços de emergência e salvamento estejam disponíveis e que os
meios para acioná-los estejam operantes;
d) cancelar os procedimentos de entrada e trabalho quando necessário; e.
e) encerrar a Permissão de Entrada e Trabalho PET - após o término dos serviços.
102
Engenharia de Produção
Disciplina: Segurança do Trabalho
Prof. Gustavo Antonio da Silva
O SUPERVISOR DE ENTRADA DEVE: DESLIGAR A ENERGIA ELÉTRICA,
TRANCAR COM CHAVE OU CADEADO E
SINALIZAR QUADROS ELÉTRICOS
PARA EVITAR MOVIMENTAÇÃO ACIDENTAL DE MÁQUINAS OU CHOQUES
ELÉTRICOS QUANDO O TRABALHADOR AUTORIZADO ESTIVER NO INTERIOR
DO ESPAÇO CONFINADO.
O VIGIA DEVE:
•
a) manter continuamente a contagem precisa do número de trabalhadores
autorizados no espaço confinado e assegurar que todos saiam ao término da atividade;
•
b) permanecer fora do espaço confinado, junto à entrada, em contato
permanente com os trabalhadores autorizados;
•
c) adotar os procedimentos de emergência, acionando a equipe de
salvamento, pública ou privada, quando necessário;
•
d) operar os movimentadores de pessoas; e.
•
e) ordenar o abandono do espaço confinado sempre que reconhecer algum
sinal de alarme, perigo, sintoma, queixa, condição proibida, acidente, situação não prevista
ou quando não puder desempenhar efetivamente suas tarefas, nem ser substituído por outro
Vigia.
TESTES DA ATMOSFERA
•
OS TESTES DO AR INTERNO SÃO MEDIÇÕES PARA VERIFICAÇÃO
DOS NÍVEIS DE OXIGÊNIO, GASES E VAPORES TÓXICOS E INFLAMÁVEIS.
•
ANTES QUE O TRABALHADOR ENTRE EM UM ESPAÇO
CONFINADO, O SUPERVISOR DE ENTRADA DEVE REALIZAR TESTES INICIAIS
DO AR INTERNO.
•
DURANTE AS MEDIÇÕES, O SUPERVISOR DE ENTRADA DEVE
ESTAR FORA DO ESPAÇO CONFINADO.
•
AS MEDIÇÕES SÃO NECESSÁRIAS PARA QUE NÃO OCORRAM
ACIDENTES POR ASFIXIA, INTOXICAÇÃO, INCÊNDIO OU EXPLOSÃO.
•
NÃO VENTILAR ESPAÇOS CONFINADOS COM OXIGÊNIO - O USO
DE OXIGÊNIO PARA VENTILAÇÃO DE LOCAL CONFINADO AUMENTA O RISCO
DE INCÊNDIO E EXPLOSÃO
•
DURANTE TODO O TRABALHO NO ESPAÇO CONFINADO DEVE
SER UTILIZADA VENTILAÇÃO ADEQUADA PARA GARANTIR A RENOVAÇÃO
CONTÍNUA DO AR.
MEDIDAS DE SEGURANÇA - EPI
•
OS EQUIPAMENTOS DE PROTEÇÃO INDIVIDUAL – EPIs DEVEM
SER FORNECIDOS GRATUITAMENTE.
•
DEVEM SER UTILIZADOS EPIs ADEQUADOS PARA CADA
SITUAÇÃO DE RISCO EXISTENTE.
•
O TRABALHADOR DEVE SER TREINADO QUANTO AO USO
ADEQUADO DO EPI.

103
Engenharia de Produção
Disciplina: Segurança do Trabalho
Prof. Gustavo Antonio da Silva
MEDIDAS DE SEGURANÇA - OBJETOS PROIBIDOS
Adotar medidas para eliminar ou controlar os riscos de incêndio ou explosão em
trabalhos a quente, tais como solda, aquecimento, esmerilhamento, corte ou outros que
liberem chama aberta, faíscas ou calor.
•
CIGARROS: NUNCA FUME NO ESPAÇO CONFINADO!
•
TELEFONE CELULAR: NÃO DEVE SER UTILIZADO COMO
APARELHO DE COMUNICAÇÃO EM ESPAÇO CONFINADO.
•
VELAS – FÓSFOROS – ISQUEIROS NÃO DEVEM SER UTILIZADOS.
•
OBJETOS NECESSÁRIOS À EXECUÇÃO DO TRABALHO QUE
PRODUZAM CALOR, CHAMAS OU FAÍSCAS, DEVEM SER PREVISTOS NA
PERMISSÃO DE ENTRADA E TRABALHO.
MEDIDAS DE SEGURANÇA - EQUIPAMENTOS ESPECIAIS
DEVEM SER FORNECIDOS EQUIPAMENTOS ESPECIAIS
TRABALHOS EM ESPAÇOS CONFINADOS COMO:
•
Lanternas
•
Detectores de gás
•
RÁDIOS DE COMUNICAÇÃO.

PARA

MEDIDAS DE EMERGÊNCIA E RESGATE
•
O
EMPREGADOR
DEVE
ELABORAR
E
IMPLANTAR
PROCEDIMENTOS DE EMERGÊNCIA E RESGATE
ADEQUADOS AO ESPAÇO
CONFINADO.
•
O EMPREGADOR DEVE FORNECER EQUIPAMENTOS E
ACESSÓRIOS QUE POSSIBILITEM MEIOS SEGUROS DE RESGATE.
•
OS TRABALHADORES DEVEM SER TREINADOS PARA
SITUAÇÕES DE EMERGÊNCIA E RESGATE.
•
SITUAÇÃO DE TREINAMENTO COM SIMULAÇÃO DE OPERAÇÃO
DE SALVAMENTO E RESGATE.

Primeiros Socorros
O SOCORRISTA
•

Socorrista é a pessoa tecnicamente capacitada e habilitada para, com
segurança, avaliar e identificar problemas que comprometam a vida. Cabe
ao socorrista prestar o adequado socorro pré-hospitalar e o transporte do
paciente sem agravar as possíveis lesões já existentes.

Socorrista Profissional
•

Temos profissionais treinados e dedicados profissionalmente ao socorro e
resgate

104
Engenharia de Produção
Disciplina: Segurança do Trabalho
Prof. Gustavo Antonio da Silva
•
•
•
•
•

Bombeiro Profissional Civil
Profissionais do SAMU
Médicos
Militares do Corpo de Bombeiros Militares
Bombeiros Voluntários

Qual a primeira providência a ser tomada pelo socorrista em um local de acidente?
IMPORTANTE
Ao deparar-se com uma emergência, o socorrista deverá responder a três
perguntas:
1º - O que está acontecendo aqui?
2º - Até onde isso pode chegar?
3º - O que vou fazer para resolver isso?
Atitudes tomadas até conseguir contato com a vítima
•
•
•
•
Início
•
•
•
•
•
•
•

Reconheça a emergência
Garanta a segurança do local e a sua
Providencie apoio se necessário
Avalie os sinais vitais da vítima e veja a necessidade de remoção de
emergência em caso do local apresentar risco a vida da vítima
Objetivo: Garantir a segurança do socorrista
Método: Avaliar o local
Verificar a necessidade e tipo de apoio
Número de Vítimas
Tipo de Acidente
Materiais Necessários ao Socorro
Acionar os órgãos necessários

Cena
• Analise a Cena
• Sinalize o local

105
Engenharia de Produção
Disciplina: Segurança do Trabalho
Prof. Gustavo Antonio da Silva

Segurança no Local
• Não entre em local inseguro.
• Identificar o agente causador
• Bloquear o agente
• Isolar e Sinalizar o local
• Afastar curiosos
• Não fique de costas para o local
• Fique com o sentido dos ventos batendo nas costas
Cena segura socorrista protegido

106
Engenharia de Produção
Disciplina: Segurança do Trabalho
Prof. Gustavo Antonio da Silva

Tempo de Socorro

107
Engenharia de Produção
Disciplina: Segurança do Trabalho
Prof. Gustavo Antonio da Silva

SINAIS VITAIS
•
•
•
•
•

Dentre os inúmeros sinais que são utilizados na prática diária, destacam-se
pela sua importância e por nós serão abordados:
a pressão arterial,
o pulso,
a temperatura e
a respiração.

FC: Frequência Cardíaca - Pulso
• Pulso (FC) É a ondulação exercida na parede dos vasos (arteriais)
provocada pela contração do coração e bombeamento do sangue.
• BPM: Batimentos Por Minuto
Idade
Adulto
Criança
Bebê

Normal
60 a 100 BPM
100 a 120 BPM
120 a 140 BPM

Alterado
Menor 60 maior 100
Menor 80 maior 130
Menor 100 maior 160

108
Engenharia de Produção
Disciplina: Segurança do Trabalho
Prof. Gustavo Antonio da Silva

Medição Pulso
•

Com os dedos: indicador e médio, localizar a Artéria Radial na face interna
do punho, do lado do polegar do cliente. Palpar a Artéria Radial e contar os
batimentos por 1 minuto.

FR: Frequência Respiratória
•

•

Respiração (FR) – É a sucessão rítmica dos movimentos de expansão e
retração pulmonar com a finalidade de efetuar as trocas gasosas entre o
organismo e o meio ambiente promovendo a obsorção e a eliminação de
gás carbônico.
IPM= incursões por minuto

Medição
• Contar a frequência respiratória durante 1 minuto, observando a expansão
da caixa torácica e os movimentos abdominais, no momento da inspiração.
Pressão Arterial - PA
• Pressão Arterial (PA) É a pressão que o sangue exerce na parede das
artérias.
• Pressão Máxima (Sistólica) 110 a 140 mm hg
109
Engenharia de Produção
Disciplina: Segurança do Trabalho
Prof. Gustavo Antonio da Silva
•
•
•
•
•

Pressão Mínima (Diastólica) 60 a 90 mm hg
Medir com esfignomanômetro e estetoscópio.
Obs.: Como regra para situações de emergência, considerar:
Sistólica maior 150 mm hg – Alta
Sistólica menor 80 mm hg - Baixa

Hipertensão
•

A hipertensão arterial ou pressão alta é uma doença que ataca os vasos
sanguíneos, coração, cérebro, olhos e pode causar paralisação dos rins.
Ocorre quando a medida da pressão se mantém frequentemente acima de
140 por 90 mmHg.

Fator de Risco de Hipertensão
•

A hipertensão é herdada dos pais em 90% dos casos, mas há vários fatores
que influenciam os níveis de pressão arterial, entre eles:
– Fumo
– Consumo de bebidas alcoólicas
– Obesidade
– Estresse
– Grande consumo de sal

110
Engenharia de Produção
Disciplina: Segurança do Trabalho
Prof. Gustavo Antonio da Silva

•

– Níveis altos de colesterol
– Falta de atividade física
Além desses fatores de risco, sabe-se que a incidência da hipertensão é
maior na raça negra, aumenta com a idade, é maior entre homens com até
50 anos e entre mulheres acima de 50 anos, é maior em diabéticos.

Temperatura (TAX) Indicação do calor produzido, ou perdido pela atividade
metabólica do organismo em um determinado momento.
Obs.: Use o dorso da mão e perceba se a pele do paciente parece normal,
quente, fria ou gelada. Ao mesmo tempo, observe se a pele está seca, Úmida
ou com suor pegajoso.

Medição Temperatura
• Padrão normal em adultos "temperatura axilar": entre 36ºC e 37,5ºC
(normotérmico)
• Temperatura menor que 36º C – Hipotermia
• Temperatura maior que 37,5ºC (hipertérmico)
• Temperatura maior que 40ºC (hipertermia grave).
•
•
•
•
•
•

Desinfetar o termômetro com algodão embebido em álcool 70%.
Enxugar a axila do cliente com papel toalha
Colocar o termômetro com o bulbo na região axilar, orientando o cliente
para que não movimente o braço até o término do controle.
Manter o termômetro até que o mesmo emita um som “bip” de alerta.
Retirar o termômetro e proceder à leitura.
Desinfetar novamente o termômetro com Álcool a 70%.

111
Engenharia de Produção
Disciplina: Segurança do Trabalho
Prof. Gustavo Antonio da Silva
SBV – Suporte Básico à Vida
• Sequência padronizada para situações de emergência com objetivo de
aumentar a eficiência do socorro.
• Evita ações desnecessárias
• Melhorar o tempo de resposta
Suporte Básico de Vida ( RCP E DEA)
Suporte Básico de Vida são as medidas iniciais e imediatas aplicadas a
uma vítima fora do ambiente hospitalar, executadas por pessoa(s) treinada(s) para
realizar a manutenção dos sinais vitais e evitar o agravamento das lesões. São os
cuidados que têm como objetivo identificar urgências clínicas e/ou traumáticas e
manter a viabilidade dos órgãos vitais até a chegada do serviço de urgência ou
atendimento avançado (médico).
AVALIAÇÃO E ATENDIMENTO
A avaliação é o pilar fundamental para o melhor tratamento ao doente
politraumatizado ou de emergências clínicas, sendo a base para todas as
decisões de atendimento e transporte. A primeira meta na avaliação é determinar
a condição atual do doente. Para a realização desta avaliação o socorrista deverá
observar o consentimento explicito e implícito.
Atendimento Cardiovascular de Emergência

1- Avaliação Preliminar
• Avalie o local
• Avalie os riscos
• Sinalize o local
• Garanta a sua segurança

112
Engenharia de Produção
Disciplina: Segurança do Trabalho
Prof. Gustavo Antonio da Silva
2- Abordagem a Vítima
• Vítima inerte, suspeita de parada cardíaca. Siga os passos:
– Aproxime da vítima lateralmente
– Segure pelo ombro
– Falar com a vítima : “ Você está bem?”
– Verifique se a vítima respira e como respira
– Se a vítima não responder ou movimentar, acionar a equipe de
socorro

3- Manobras de Reanimação CardioPulmonar (RCP)
•
•
•
•
•

O sistema agora é definido como CAB-D
Circulação
Abertura das vias Aéreas
Boa Respiração
Desfibrilação

3.1 - Circulação
• 1 – Definir a Área de Compressão
– Localizar o apêndice xifóide com o dedo indicador da mão esquerda.
– Colocar dois dedos da mão direita ao lado do indicador da mão
esquerda.

113
Engenharia de Produção
Disciplina: Segurança do Trabalho
Prof. Gustavo Antonio da Silva

Mãos no tórax para compressões torácicas

Posicionamento correto

114
Engenharia de Produção
Disciplina: Segurança do Trabalho
Prof. Gustavo Antonio da Silva
Compressões torácicas
Comprima 5 cm

30x02
30 Compressões Torácicas
02 Insuflações

3.1 - Circulação
• Deve ser feita com a vítima deitada em superfície rígida, de preferência no
chão;
• Socorrista deve ficar ajoelhado ao lado da vítima na linha do ombro da
vítima
• O ritmo das compressões deve ser superior a 100 por minuto
• A RCP só consegue produzir um fluxo de sangue de 30% do normal,
portanto não pode ser interrompido
3.2 – Abertura das Vias Aéreas
• Vias aéreas é o caminho do ar até os pulmões.

115
Engenharia de Produção
Disciplina: Segurança do Trabalho
Prof. Gustavo Antonio da Silva

3.2 – Abertura das Vias Aéreas
Quando a vítima fica inconsciente, fica com os músculos relaxados, inclusive
a língua que fica obstruindo a via respiratória, principalmente quando está deitada
de costa. Sendo esta uma condição de risco de morte elevada.
3.2 – Abertura das Vias Aéreas
• Deve o socorrista proceder a abertura das vias aéreas através da extensão
da cabeça
– Incline a cabeça da vítima para trás com a palma da mão sobre a
testa
– Com a outra mão puxe a cabeça da vítima para cima e abra a boca
da vítima

3.3 Boa Respiração CAB-D
• O socorrista treinado poderá executar duas insuflações.

116
Engenharia de Produção
Disciplina: Segurança do Trabalho
Prof. Gustavo Antonio da Silva
•

•
•

Caso o socorrista não possua equipamentos adequados para realizar a
respiração, deve fazer as compressões torácicas , mantendo as vias aéreas
abertas . Devendo interromper para aplicar o desfibrilador ou a chegada de
socorro profissional.
Ventilação Boca a Boca
Risco de contaminação elevada. Evite fazer sem as proteções
– Pinçar as narinas da vítima com a mesma mão que inclina a cabeça
– Aplicar a boca sobre a boca da vítima e soprar com força moderada
– Liberar a boca e as narinas
– Deixar o ar sair sozinho

Efetue 02 insuflações
Respiração boca a boca

Insuflações com máscara Pocket

117
Engenharia de Produção
Disciplina: Segurança do Trabalho
Prof. Gustavo Antonio da Silva

Insuflações com Ambu

Insuflações com Máscara Descartável

Desfibrilação CAB -D
•
•
•
•

•

A fibrilação é uma frequência cardíaca irregular e frequentemente muito
rápida.
Isso pode causar sintomas como palpitações, fadiga e falta de ar.
Pode causar um AVC ou insuficiência cardíaca e impactar negativamente
sua qualidade de vida
Defibrilador externo Automático
• Identifica automaticamente o ritmo
• Choque só para situações onde o choque está recomendado
• Orienta por voz o que deve ser feito
• Segue o estabelecido em protocolos (sequência, intensidade de
carga, etc.)
Utilização do DEA – Desfibrilador Externo Automático
• Colocar o aparelho próximo a vítima

118
Engenharia de Produção
Disciplina: Segurança do Trabalho
Prof. Gustavo Antonio da Silva
•
•
•
•

•
•

Aplicar as pás autoadesivas na vítima
Ligar o aparelho
Seguir as instruções do aparelho
Não utilizar em vítimas com tórax molhado

Caso tórax muito peludo, afixar com pressão as pás. DEA pode emitir a
mensagem “ verifique os eletrodos”
Caso a vítima possua marca-passo pode utilizar o DEA, mas não sobre o
marca-passo

Posição de Recuperação
• Vítima retornou as condições normais deve ser colocada em posição de
recuperação
Coloque a vítima inconsciente que esteja respirando na posição de recuperação,
desta forma as vias aéreas permanecem liberadas permitindo a eliminação de
fluídos pela boca, evitando também aspiração de conteúdo do estômago caso
venha a vomitar.

119
Engenharia de Produção
Disciplina: Segurança do Trabalho
Prof. Gustavo Antonio da Silva

Posição de conforto

Algoritmo SBV Adulto Simplificado

120
Engenharia de Produção
Disciplina: Segurança do Trabalho
Prof. Gustavo Antonio da Silva

Hemorragias

Hemorragia – é a perda de sangue ocasionada por rompimento de artérias,
veias e capilares.
Volume de sangue de um adulto corresponde a aproximadamente 7% de
seu peso corporal.
Uma pessoa com 70 kg tem por volta de 5 litros de sangue.
Na criança, o volume é calculado em 8% a 9% do peso, algo em torno de
80 a 90 ml/kg.
Classificação das Hemorragias.

Sangue que sai das veias flui uniformemente e possui coloração escura.
Sangue que sai das artérias é vermelho vivo e esguicha.
Quando o sangue sai dos capilares flui bem devagar.
• Hemorragia Classe I: perda de até 15% do volume sangüíneo.
• Hemorragia Classe II: perda de 15% a 30% do volume sangüíneo.
• Hemorragia Classe III: perda de 30% a 40% do volume sangüíneo.
• Hemorragia Classe IV: perda de mais de 40% do volume sangüíneo.
Procedimentos no atendimento
• Usar luvas para evitar contato com sangue.
• Não retirar objetos empalado.

121
Engenharia de Produção
Disciplina: Segurança do Trabalho
Prof. Gustavo Antonio da Silva
•
•
•
•
•

Fazer pressão direta sobre o ferimento com pano limpo.
Não fazer torniquete jamais.
Avaliar constantemente A B C.
Fazer elevação do membro.
Chamar socorro adequado ou transporte ao hospital.

Queimaduras
Lesão no tecido de revestimento do corpo, causada por agentes térmicos,
químicos, radioativos ou elétricos.
Uma queimadura pode destruir total ou parcialmente a pele e seus anexos, e até
atingir camadas mais profundas. (músculos, tendões e ossos)

Agentes causadores de queimaduras
As queimaduras podem ser classificadas e avaliadas em sua gravidade de acordo
com:
Agente causador – térmicos, químicos, radiativos e elétricos.
A extensão – área corpórea atingida.

122
Engenharia de Produção
Disciplina: Segurança do Trabalho
Prof. Gustavo Antonio da Silva

Extensão área corpórea.
Lave o local com água na temperatura Ambiente.

Considera – se grande queimado, qualquer vitima Com mais de 20% de sua
superfície corporal queimada.

123
Engenharia de Produção
Disciplina: Segurança do Trabalho
Prof. Gustavo Antonio da Silva

Primeiro Grau
Atinge somente a epiderme. Nessa queimadura, a pele apresenta-se em
hiperemia (avermelhada), edemaciada (inchada) e há ardor no local dessa
queimadura.
Segundo Grau
Atinge a epiderme estendo-se até a derme. Caracteriza-se pela presença das
bolhas. A vítima também apresenta dor local intensa, hiperemia e pele
edemaciada.
Terceiro Grau
Atinge todas as camadas da pele e hipoderme. É considerada grave pois pode
provocar lesões que vão desde músculos até ossos. Caracteriza-se por apresentar
coloração escura ou esbranquiçada, uma lesão seca, dura e indolor e estéril.

124
Engenharia de Produção
Disciplina: Segurança do Trabalho
Prof. Gustavo Antonio da Silva

Primeiros socorros em queimaduras.
• Interrompa a fonte causadora.
• Use cobertores ou lençóis para interromper as chamas.
• Nunca remova o resto das roupas.
• Use água fria para interromper o ardor.
• Jamais aplique spray, manteiga, cremes, óleos, pasta de dente, vaselina
etc.
• Previna hipotermia.

125
Engenharia de Produção
Disciplina: Segurança do Trabalho
Prof. Gustavo Antonio da Silva

O que NÃO se deve fazer
• Passar pasta de dente, pomadas, ovo, manteiga, óleo de cozinha... apenas
água fria é permitido. Gelo também não pode.
• Furar as bolhas.
• Retirar a pele morta
• Arrancar a roupa grudada na área queimada
• Apertar o ferimento
Obstrução Respiratória
É um quadro em que algum objeto ou alimento, causa obstrução ou
a passagem do ar para dentro dos pulmões da vítima.
Pode Ser Parcial ou Total.

dificulta

Pergunte para a vítima:
Você está engasgado?
Posso te ajudar?

126
Engenharia de Produção
Disciplina: Segurança do Trabalho
Prof. Gustavo Antonio da Silva

Coloque-se atrás da vítima e posicione as mãos para a manobra de Heimlich.

Efetue Repetidas Compressões no Abdome da Vítima, até a desobstrução, ou até
a chegada de socorro adequado, ou até a vítima ficar inconsciente.
Efetue Repetidas Compressões no Abdome da Vítima, até a desobstrução, ou até
a chegada de socorro adequado, ou até a vítima ficar inconsciente.
Obstrução respiratória em gestantes ou obesos efetue as compressões no osso
Esterno (aonde localiza o X).

127
Engenharia de Produção
Disciplina: Segurança do Trabalho
Prof. Gustavo Antonio da Silva

Crianças

Colocação do colar cervical
– P= 4 dedos
– M= 4,5 dedos
– G= 5 dedos
– Nota: Regulável

128

Apostila

  • 1.
    Engenharia de Produção Disciplina:Segurança do Trabalho Prof. Gustavo Antonio da Silva Faculdade de Engenharia de Minas Gerais -FEAMIG Instituto Educacional “Cândida de Souza” Curso de Engenharia de Produção Apostila Segurança do Trabalho GUSTAVO ANTONIO DA SILVA gustavoas@gustavoas.eng.br 1
  • 2.
    Engenharia de Produção Disciplina:Segurança do Trabalho Prof. Gustavo Antonio da Silva Introdução Engenharia de Segurança do Trabalho é Ramo da Engenharia que estuda os conjuntos de medidas que são adotadas visando minimizar os acidentes de trabalho, doenças ocupacionais, bem como proteger a integridade e a capacidade de trabalho do trabalhador. Doenças Ocupacionais ou Profissional (NR-18) são aquelas decorrentes de exposição a substâncias ou condições perigosas inerentes a processos e atividades profissionais ou ocupacionais. Exemplo: silicose Doenças do Trabalho são aquelas doenças que podem ser adquiridas ou desencadeadas pelas condições inadequadas em que o trabalho é realizado, expondo o trabalhador a agentes nocivos a saúde. Exemplo: dores de coluna em motorista que trabalha em condições inadequadas Acidente de Trabalho aquele que acontece no exercício do trabalho a serviço da empresa, provocando lesão corporal ou perturbação funcional podendo causar morte, perda ou redução permanente ou temporária, da capacidade para o trabalho. Equiparam-se aos acidentes de trabalho: 1. o acidente que acontece quando você está prestando serviços por ordem da empresa fora do local de trabalho 2. o acidente que acontece quando você estiver em viagem a serviço da empresa 3. o acidente que ocorre no trajeto entre a casa e o trabalho ou do trabalho para casa. 4. doença profissional (as doenças provocadas pelo tipo de trabalho. 5. doença do trabalho (as doenças causadas pelas condições do trabalho. Conceito prevencionista de acidente de trabalho: Acidente de trabalho é qualquer ocorrência não programada, inesperada, que interfere ou interrompe o processo normal de uma atividade, trazendo como consequência isolada ou simultaneamente perda de tempo, dano material ou lesões ao homem. Higiene Ocupacional, Higiene Industrial, Higiene do Trabalho – os termos são considerados sinônimos, enquanto exprimem a ação da disciplina. Atualmente se usa Higiene Ocupacional. A definição do American Board of Industrial Hygiene é semelhante, falando da “Ciência e prática devotada à antecipação, ao reconhecimento, à avaliação e ao controle dos fatores e estressores ambientais presentes no local de trabalho ou oriundo deste que podem causar doença, degradação da saúde ou bem-estar, ou desconforto significativo entre trabalhadores e podem ainda impactar a comunidade em geral” (atenção: ambas são traduções livres; convém sempre ler os originais, até porque há muito de instrutivo nessas leituras para o higienista). O QUE É RISCO? Dimensão técnica – sentido restrito POSSIBILIDADE de que uma perda ou dano ocorra (o que pode acontecer? Risco de quê?) PROBABILIDADE de que tal perda ou dano ocorra (incerteza da ocorrência, distribuição no tempo) e a GRAVIDADE do resultado adverso. 2
  • 3.
    Engenharia de Produção Disciplina:Segurança do Trabalho Prof. Gustavo Antonio da Silva Dano à integridade física e saúde do trabalhador AGRAVO À SAÚDE: lesão ou doença, que pode resultar em morte e incapacidade (temporária ou permanente). INCÔMODO OU INSATISFAÇÃO. Risco Chances de um evento ocorrer em termos matemáticos: Possível ≠ 0 (zero) Impossível = 0 (zero) Provável > 0 e < 1 (<100%) Extremamente improvável ≈ 0 Certo = 1 (=100%) RISCO Sentido amplo “é a possibilidade de acontecer algo que irá ter um impacto sobre os objetivos. Ele é medido em termos de consequências e probabilidade.” AS/NZS 4360: 2004 RISCO - Consequências Além dos agravos à saúde dos trabalhadores pode incluir: • Perdas financeiras decorrentes desses agravos (absenteísmo, indenizações, etc.) • Sanções administrativas (embargo, interdição, multa) • Perdas de oportunidades de novos negócios (ex. restrições a contratação), etc. PERIGO [hazard] Perigo é o potencial ou capacidade de causar danos. Perigo pode ser: a um agente (energia, substância, microorganismo, etc.) ou uma situação ou condição (ex. trabalho em altura, espaço confinado, etc.) com o potencial de causar danos (ou situação de risco). Tendência atual: não se usar o termo perigo, mas sim “fator de risco” ou “aspecto” SITUAÇÃO DE RISCO Uma situação [contexto, cenário] que combina vários fatores que tornam possível a ocorrência de determinado(s) dano(s). Cada fator relevante no processo de determinação do risco é denominado fator de risco. O fator de risco pode ser um causa necessária (sem o qual não ocorre o dano) ou uma con-causa (apenas contribui para a manifestação do dano). RISCO = CENÁRIO, PROBABILIDADE, GRAVIDADE CONSEQUÊNCIA Risco Alto – Perigo Presente. PERIGO = EVENTO INDESEJADO RISCO = COMBINAÇÃO DE FREQÜÊNCIA E CONSEQÜÊNCIA RISCO = PERIGO / SALVAGUARDAS 3
  • 4.
    Engenharia de Produção Disciplina:Segurança do Trabalho Prof. Gustavo Antonio da Silva Como muitas vezes não é possível ELIMINAR o PERIGO deve-se ATUAR no CONTROLE, MINIMIZANDO / NEUTRALIZANDO os RISCOS. Podemos TERCEIRIZAR o RISCO. “QUANTO MAIOR O CONTROLE DO PERIGO MENOR O RISCO” Controle do perigo = CONHECER - PLANEJAR – AGIR 4
  • 5.
    Engenharia de Produção Disciplina:Segurança do Trabalho Prof. Gustavo Antonio da Silva Exemplo de Controle do Risco . Risco Alto Ex : Pedestre Atravessando a rua. • R is co Alto – P erigo P res ente. Risco Médio Risco Baixo • R is co Médio – R is co Ainda P resente mas com uma s inalização • R is co B aixo – P erigo E liminado através de ação efetiva de controle. FREQUÊNCIA DE OCORRÊNCIA & DANOS EVENTO: VIAGEM RIO - SÃO PAULO 5
  • 6.
    Engenharia de Produção Disciplina:Segurança do Trabalho Prof. Gustavo Antonio da Silva SEVERIDADE DA CONSEQUENCIA ALTA, FREQUENCIA DO EVENTO BAIXA SEVERIDADE DA CONSEQUENCIA BAIXA, FREQUENCIA DO EVENTO ALTA PREVENÇÃO PROTEÇÃO SEVERIDADE DA CONSEQUENCIA COMPORTAMENTO “USUAL” DOS RISCOS FREQUENCIA DO EVENTO RISCO = FREQUENCIA X CONSEQUENCIA 6
  • 7.
    Engenharia de Produção Disciplina:Segurança do Trabalho Prof. Gustavo Antonio da Silva RISCO SOCIAL Refere-se à frequência com que um grupo de pessoas sofrerá uma determinada consequência em função de eventos indesejados (parâmetro: fatalidade) RISCO INDIVIDUAL Refere-se à frequência com que uma pessoa, localizada a uma distância determinada das fontes de perigos, sofrerá uma determinada consequência em função da concretização desses perigos (parâmetro: fatalidade) Gestão de riscos Processo global de avaliar e controlar os riscos a níveis aceitáveis e, no caso de não ser possível a eliminação ou redução dos riscos, inclui também o financiamento dos riscos através de dois mecanismos: retenção e transferência. GESTÃO DE RISCO Processo global que envolve a interação entre três sub-processos: • • • Avaliação de riscos o Identificação, análise e julgamento Controle de Riscos o Tratamento o Monitoração Comunicação de Riscos 7
  • 8.
    Engenharia de Produção Disciplina:Segurança do Trabalho Prof. Gustavo Antonio da Silva RISCOS OPERAÇÃO NORMAL LESÕES IMEDIATAS ACIDENTES NÃO RELACIONADOS AO PROCESSO LESÕES E DANOS IMEDIATOS HIGIENE INDUSTRIAL Agentes Químicos, Físicos, Biológicos, Ergonômicos ACIDENTES DE PROCESSO LESÕES E DANOS IMEDIATOS NORMAS E REGULAMENTOS TÉCNICAS DE ANÁLISE DE RISCOS Cortes, Quedas, Choques Elétricos, Queimaduras Etc. Radiação Térmica, Sobrepressão , Concentração Tóxica Gestão de Risco Gestão de risco também pode ser: cultura, processos e estruturas para gerenciar oportunidades potenciais e efeitos adversos. (AS/NZS 4360) AVALIAÇÃO DE RISCO É o processo global de estimar a magnitude do risco para um indivíduo, grupo, sociedade e meio-ambiente e decidir se o risco é ou não tolerável ou aceitável. Inclui: Identificação dos riscos [ em contextos específicos] Estimativa dos riscos Julgar a aceitabilidade dos riscos Identificar e analisar opções de eliminação e redução dos riscos. 8
  • 9.
    Engenharia de Produção Disciplina:Segurança do Trabalho Prof. Gustavo Antonio da Silva Estimativa e julgamento da aceitabilidade do risco CONTROLE DE RISCOS É o processo de selecionar e implementar medidas para alterar os níveis de risco, e mantê-los a níveis aceitáveis ou toleráveis. Inclui: • Eliminação do risco • Tratamento do risco (reduzir, transferir) • Monitoração CONTROLE Perigo Risco Eliminar o perigo ou risco Substituir o perigo ou risco Solução de engenharia para o problema Introduzir controles administrativos Fornecer EPI 9
  • 10.
    Engenharia de Produção Disciplina:Segurança do Trabalho Prof. Gustavo Antonio da Silva QUANTIFICAÇÃO DOS CUSTOS (Década de 20) PREOCUPAÇÃO COM PERDAS - 1966 1 1 10 10 Frank Bird 30 Com lesão séria ou incapacitante Com lesão leve Com dano à propriedade 30 Incidentes sem danos materiais 600 “ICEBERG” DAS PERDAS 10
  • 11.
    Engenharia de Produção Disciplina:Segurança do Trabalho Prof. Gustavo Antonio da Silva SEGURANÇA REATIVA • LESÕES PESSOAIS • PROGRAMAS ENFOCAM FATOS OCORRIDOS • CUSTOS DESCONHECIDOS (E DESCONSIDERADOS) POR QUE IMPLEMANTAR UMA GESTÃO DE RISCOS? • EVOLUÇÃO HISTÓRICA NA DÉCADA DE 70 • GRANDES ACIDENTES INDUSTRIAIS • SINAIS DE INSATISFAÇÃODA SOCIEDADE • LEGISLAÇÃO MAIS RIGOROSA ALGUNS GRANDES ACIDENTES INDUSTRIAIS Refinaria de Feyzin Refinaria Duque de Caxias Flixborough Seveso França Brasil Inglaterra Itália 1966 1972 1974 1976 Vila Socó - Cubatão México City Bophal Brasil México Índia 1984 1984 1984 16 mortos 32 mortos 28 mortos Nenhuma morte 100 mortos 500 mortos 2500 mortos Impacto na economia local > 2.500 feridos > 10.000 feridos INDÚSTRIAS DE PROCESSO – SUBSTÂNCIAS PERIGOSAS PREOCUPAÇÃO COM PERDAS PROBLEMAS DE SEGURANÇA SEGURANÇA INSUMO PROCESSO RESULTADO 11
  • 12.
    Engenharia de Produção Disciplina:Segurança do Trabalho Prof. Gustavo Antonio da Silva PROBLEMAS DE SEGURANÇA • Lesões e Doenças • Danos ao patrimônio • Danos ao Meio Ambiente • Etc PREOCUPAÇÃO COM PERDAS - ATUALMENTE Desvios x Acidentes UM PLANO DE EMERGÊNCIA DEVE SER ROBUSTO O SUFICIENTE PARA LIDAR COM OS CENÁRIOS MAIS DESFAVORÁVEIS, OU SEJA, A SUA ESTRUTURAÇÃO DEVE CONTEMPLAR A OBTENÇÃO DE RECURSOS ESPECIAIS OU SUPLEMENTARES. Plano de Contingência planejamento de riscos, plano de continuidade de negócios e plano de recuperação de desastres Tem o objetivo de descrever as medidas a serem tomadas por uma empresa, incluindo a ativação de processos manuais, para fazer com que seus processos vitais voltem a funcionar plenamente, ou num estado minimamente aceitável, o mais rápido possível, evitando assim uma paralisação prolongada que possa gerar maiores prejuízos a corporação Evitar fuga de acionistas, grandes perdas de receita, sanções governamentais, problemas 12
  • 13.
    Engenharia de Produção Disciplina:Segurança do Trabalho Prof. Gustavo Antonio da Silva jurídicos para os dirigentes, abordagens maliciosas da imprensa, fuga de funcionários para os concorrentes e até mesmo, em casos extremos, o fechamento da empresa. Dada a grande importância deste processo seu custo deve estar incluído no escopo de novos projetos. Percepção Modelo de REASON 13
  • 14.
    Engenharia de Produção Disciplina:Segurança do Trabalho Prof. Gustavo Antonio da Silva Plano de Ação 5W2H1S What = O que fazer? Why = Porque ? Who = Quem? When= Quando? Where= Onde? How = Como? How Much= Quanto? Show me = Verificação do resultado Auditoria Verificar as conformidades Procedimento: sequencia de operações a serem desenvolvidas para realização de um determinado trabalho, com a inclusão dos meios materiais e humanos, medidas de segurança e circunstâncias que impossibilitem sua realização. 10 Pilares da Boa Prática de Segurança 1. Administração 2. Análise de Risco 3. Barreira 4. Cultura de Comportamento Seguro 5. Disciplina 6. Engenharia 7. Fiscalização 8. Gestão do Sistema de Segurança 9. Hierarquia 10. Interdependência Os Pecados Capitais • Improvisação • Pressa • Falta de Comunicação Adequada • Negligência – Omissão • Descumprimento da tarefa- padrão existente • Desconsideração da sinalização em geral • Falta de Bloqueio • Desconhecimento dos Riscos 7 pontos fundamentais para atitude prevencionista • Comportamento Seguro • Fatalidades não existem? ! • Pirâmide dos Eventos • Conceito de Improvável, mas possível. • Barreiras • Perdas- comprometendo o resultado da empresa • Dever geral de cautela 14
  • 15.
    Engenharia de Produção Disciplina:Segurança do Trabalho Prof. Gustavo Antonio da Silva AVALIAÇÃO QUALITATIVA DE RISCOS – MATRIZ DE RISCOS A B C D E IV III II I SEVERIDADE FREQUÊNCIA RISCO I Desprezível A Extremamente remota 1 Desprezível II Marginal III Crítica IV Catastrófica B Remota C Improvável D Provável 2 Menor 3 Moderado 4 Sério E Frequente 5 Crítico Para a presente Gestão de Riscos, estão sendo considerados os seguintes Domínios de Abrangências: • Projeto • Execução • Startup • Operação • Meio Ambiente • Financeiro Matriz de Risco Probabilidade Conseqüência Esperado 5 5 10 15 20 25 30 35 Provável 4 4 8 12 16 20 24 28 Possível 3 3 6 9 12 15 18 21 Improvável 2 2 4 6 8 10 12 14 Raro 1 1 2 3 4 5 6 7 1 2 3 4 5 6 7 DespreMode- ConsideCataszível Leve rado rável Severo Crítico trófico Probabilidade 5 – Esperado 4 - Provável 3 - Possível 2 – Improvável 1 – Raro Conseqüência 7 - Catastrófico 6 - Crítico 5 - Severo 4 – Considerável 3 - Moderado 2 -Leve 1 - Desprezível 15
  • 16.
    Engenharia de Produção Disciplina:Segurança do Trabalho Prof. Gustavo Antonio da Silva Escala de Riscos Risco Quantificado 1a9 10 a 18 19 a 26 27 a 35 Enquadramento Levemente Prejudicial Moderamente Prejudicial Prejudicial Extremamente Prejudicial Planilha para Analise Preliminar de Riscos Adicional de Periculosidade é o adicional que deve ser pago ao trabalhador que trabalha em condições de periculosidade. O exercício de trabalho em condições de periculosidade assegura ao trabalhador a percepção de 30% sobre o salário, sem acréscimos resultantes de gratificações, prêmios ou participação nos lucros da empresa. (NR - 16.2). NR 16- ATIVIDADES E OPERAÇÕES PERIGOSAS São consideradas operações perigosas, para os fins de recepção de Adicional de Periculosidade as que envolvem: Inflamáveis, Explosivos Radiações ionizantes ou substâncias radioativas, E atividades dos empregados do setor de energia elétrica, em condições de periculosidade, de acordo com o Decreto 93412, de 14/10/86, regulamentando a Lei 7369 de 20/09/85 são consideradas perigosas, mas não se encontram especificamente na NR 16. ART . 193 CLT LEI Nº 12.740, DE 8 DE DEZEMBRO DE 2012. Altera o art. 193 da Consolidação das Leis do Trabalho - CLT, aprovada pelo Decreto-Lei nº 5.452, de 1º de maio de 1943, a fim de redefinir os critérios para caracterização das atividades ou operações perigosas, e revoga a Lei nº 7.369, de 20 de setembro de 1985. A PRESIDENTA DA REPÚBLICA Faço saber que o Congresso Nacional decreta e eu sanciono a seguinte Lei: Art. 1º O art. 193 da Consolidação das Leis do Trabalho - CLT, aprovada pelo DecretoLei nº 5.452, de 1º de maio de 1943, passa a vigorar com as seguintes alterações: "Art. 193. São consideradas atividades ou operações perigosas, na forma da regulamentação aprovada pelo Ministério do Trabalho e Emprego, aquelas que, por sua natureza ou métodos de trabalho, impliquem risco acentuado em virtude de exposição permanente do trabalhador a: 16
  • 17.
    Engenharia de Produção Disciplina:Segurança do Trabalho Prof. Gustavo Antonio da Silva I - inflamáveis, explosivos ou energia elétrica; II - roubos ou outras espécies de violência física nas atividades profissionais de segurança pessoal ou patrimonial. ......................................................................................................... § 3º Serão descontados ou compensados do adicional outros da mesma natureza eventualmente já concedidos ao vigilante por meio de acordo coletivo." (NR) Art. 2º Esta Lei entra em vigor na data de sua publicação. Art. 3º Fica revogada a Lei nº 7.369, de 20 de setembro de 1985. Brasília, 8 de dezembro de 2012; 191º da Independência e 124º da República. Adicional de Insalubridade é o adicional que deve ser pago ao trabalhador que trabalha em condições de insalubridade. O exercício de trabalho em condições de insalubridade assegura ao trabalhador a percepção de adicional incidente sobre o salário mínimo da região, equivalente à: 40% para insalubridade de grau máximo, 20% para insalubridade de grau médio 10% para insalubridade de grau mínimo. (NR - 15.2) GRAUS DE INSALUBRIDADE Anexo Atividades ou operações que exponham o trabalhador 1 Níveis de ruído contínuo ou intermitente superiores aos limites de tolerância fixados no Quadro constante do Anexo 1 e no item 6 do mesmo Anexo. 2 Níveis de ruído de impacto superiores aos limites de tolerância fixados nos itens 2 e 3 do Anexo 2. 3 Exposição ao calor com valores de IBUTG, superiores aos limites de tolerância fixados nos Quadros 1 e 2. 4 (Revogado pela Portaria MTE n.º 3.751, de 23 de novembro de 1990) 5 Níveis de radiações ionizantes com radioatividade superior aos limites de tolerância fixados neste Anexo. 6 Ar comprimido. 7 Radiações não-ionizantes consideradas insalubres em decorrência de inspeção realizada no local de trabalho. 8 Vibrações consideradas insalubres em decorrência de inspeção realizada no local de trabalho. 9 Frio considerado insalubre em decorrência de inspeção realizada no local de trabalho. 10 Umidade considerada insalubre em decorrência de inspeção realizada no local de trabalho. 11 Agentes químicos cujas concentrações sejam superiores aos limites de tolerância fixados no Quadro 1. 12 Poeiras minerais cujas concentrações sejam superiores aos limites de tolerância fixados neste Anexo. 13 Atividades ou operações, envolvendo agentes químicos, consideradas insalubres em decorrência de inspeção realizada no local de trabalho. 14 Agentes biológicos. Percentual 20% 20% 20% 40% 40% 20% 20% 20% 20% 10%, 20% e 40% 40% 10%, 20% e 40% 20% e 40% 17
  • 18.
    Engenharia de Produção Disciplina:Segurança do Trabalho Prof. Gustavo Antonio da Silva ACGIH - É a Conferência Norte-Americana de Higienistas Industriais Governamentais (American Conference of Governmental Industrial Hygienists ), uma organização voluntária de profissionais em higiene industrial de instituições governamentais ou educacionais dos EUA. A ACGIH desenvolve e publica anualmente limites recomendados de exposição ocupacional chamados Valores Limites de Exposição: Threshold Limit Values (TLV 's) para centenas de substâncias químicas, agentes físicos, e inclui Índices de Exposição a agentes Biológicos: Biological Exposure Indices (BEI). NIOSH- National Institute for Occupational Safety and Health (NIOSH) é a agência federal responsável pela realização de pesquisas e fazer recomendações para a prevenção de acidentes e doenças relacionadas com o trabalho. Criada em 1970 - Sede Washington DC . OSHA - Occupational Safety and Health Administration organização americana de segurança e saúde do trabalho. A OSHA dedica-se a prevenir acidentes, doenças e mortes relacionadas ao trabalho. Foi criada em 1971, está vinculada ao U.S. Department of Labor e tem sua sede em Washington, DC NFPA é uma organização internacional de desenvolvimento de normas fundada em 1896 para proteger pessoas, bens e o meio ambiente contra os efeitos danosos de incêndios. MTE – Ministério do Trabalho e Emprego Criado em 1930 Superintendências Regionais do Trabalho e Emprego Rua Tamoios Nº 596 - Centro Belo Horizonte - MG CEP: 30120-050 Telefone Geral: (31) 3270-6100 FUNDACENTRO - Fundação Jorge Duprat Figueiredo de Segurança e Medicina do Trabalho – 1966 Produção e difusão de conhecimentos que contribuam para a promoção da segurança e saúde dos trabalhadores e das trabalhadoras, visando ao desenvolvimento sustentável, com crescimento econômico, eqüidade social e proteção do meio ambiente. A FUNDACENTRO mineira foi criada em 1977 como Centro Estadual. CRMG - Rua Guajajaras, 40 - 13º e 14º andares – Centro – BH - MG O Ministério Público é instituição permanente, essencial à função jurisdicional do Estado, sendo responsável pela defesa da ordem jurídica, do regime democrático e dos interesses sociais e individuais indisponíveis. Possui independência e autonomia, com orçamento, carreira e administração próprios. Aparece na Constituição Federal no capítulo das funções essenciais à Justiça, sem vinculação funcional com quaisquer dos Poderes do Estado. Possui como princípios institucionais a unidade, a indivisibilidade e a independência funcional. Abrange o Ministério Público da União e os Ministérios Públicos dos Estados O Ministério Público do Trabalho / MPT é um dos ramos do Ministério Público da União, que também compreende o Ministério Público Federal, o Ministério Público Militar e o Ministério Público do Distrito Federal e Territórios. Tem como chefe o Procurador-Geral do Trabalho, eleito em lista tríplice e nomeado pelo Procurador-Geral da República. 18
  • 19.
    Engenharia de Produção Disciplina:Segurança do Trabalho Prof. Gustavo Antonio da Silva O Ministério Público do Trabalho é responsável pela defesa da ordem jurídica trabalhista e dos direitos e interesses indisponíveis dos trabalhadores. PROCURADORIA REGIONAL DO TRABALHO EM BELO HORIZONTE - 3ª Região Rua Bernardo Guimarães, 1615 - Funcionários CEP 30.140-081 - Belo Horizonte - MG Justiça do Trabalho Primeira instância - Varas do Trabalho Julgam apenas dissídios individuais, que são controvérsias surgidas nas relações de trabalho entre o empregador (pessoa física ou jurídica) e o empregado (este sempre como indivíduo, pessoa física). Segunda instância - Tribunais Regionais do Trabalho (TRTs) Julgam recursos ordinários contra decisões de Varas do Trabalho, ações originárias (dissídios coletivos de categorias de sua área de jurisdição - sindicatos patronais ou de trabalhadores organizados em nível regional), ações rescisórias de decisões suas ou das Varas e os mandados de segurança contra atos de seus juízes. Sede - Av. Getúlio Vargas, 225 Belo Horizonte - MG Terceira Instância - Tribunal Superior do Trabalho (TST) O TST, com sede em Brasília-DF e jurisdição em todo o território nacional, tem por principal função uniformizar a jurisprudência trabalhista. Julga recursos de revista, recursos ordinários e agravos de instrumento contra decisões de TRTs e dissídios coletivos de categorias organizadas em nível nacional, além de mandados de segurança, embargos opostos a suas decisões e ações rescisórias. ABPA – Associação Brasileira para Prevenção de Acidentes – foi fundada em 21 de maio de 1941 com o objetivo, tal como indica sua denominação, de educar trabalhadores e empresários para a prevenção de acidentes e segurança no trabalho em todos os setores da atividade econômica. A SOBES-Sociedade Brasileira de Engenharia de Segurança é uma entidade civil, sem fins lucrativos, que se dedica ao desenvolvimento da Engenharia de Segurança e à melhoria da qualidade do ambiente de trabalho. Fundada em 1971, é a organização mais antiga do Brasil no segmento, sendo a fonte inspiradora do texto da Portaria 3237/72, do Ministério do Trabalho, base da Legislação que regulamenta o exercício da Engenharia de Segurança do Trabalho. A Associação Nacional de Engenharia de Segurança do Trabalho - ANEST, fundada em 26/11/1984, é uma associação civil, com sede administrativa localizada em Porto Alegre/RS, estado de origem do Presidente, com fins de utilidade pública, foi construída para fins de estatuto, para condenar e manter intercâmbio Técnico e científico com a Organização Internacional do Trabalho (OIT) e demais Associações Nacionais e Internacionais ligadas à Engenharia de Segurança do Trabalho. A Associação Mineira de Engenharia de Segurança - AMES inspirados nos objetivos da SOBES um grupo de engenheiros de segurança com atuação em Minas Gerais resolveu fundar, em 13 de julho de 1979 A Associação Mineira de Medicina do Trabalho - AMIMT, fundada em 29 de setembro de 1973, ALAEST - Associação Latino Americana de Engenharia de Segurança do Trabalho foi criada em 25 de setembro de 1985 - Sensibilizar e mobilizar a sociedade sobre as questões dos direitos de segurança e saúde dos trabalhadores e seu meio 19
  • 20.
    Engenharia de Produção Disciplina:Segurança do Trabalho Prof. Gustavo Antonio da Silva ambiente, promovendo o envolvimento da sociedade em geral. Curitiba - Paraná - Brasil ABHO: Associação Brasileira de Higienistas Ocupacionais. Criada em agosto de 1994, congrega pessoas físicas e jurídicas com interesses relacionados a área de higiene ocupacional. 20
  • 21.
    Engenharia de Produção Disciplina:Segurança do Trabalho Prof. Gustavo Antonio da Silva Abrangência Nro. Risco Resultado Probabilidade Impacto Risco Risco Consequencia Inerente Risco residual Controles Probabilidade Consequencia Risco Ações 21
  • 22.
    Engenharia de Produção Disciplina:Segurança do Trabalho Prof. Gustavo Antonio da Silva Normas Regulamentadoras (NR) As Normas Regulamentadoras, também chamadas de NR, foram publicadas pelo Ministério do Trabalho e Emprego (MTE), Portaria no 3.214/78, para estabelecer os requisitos técnicos e legais sobre os aspectos mínimos de Segurança e Saúde Ocupacional (SSO). Atualmente, existem 35 Normas Regulamentadoras. A elaboração e modificação das NRs é um processo dinâmico que necessita de um acompanhamento via Internet pelo endereço eletrônico (http://www.mte.gov.br). Quem elabora as NRs e como se modificam? As NRs são elaboradas e modificadas por uma comissão tripartite composta por representantes do governo, empregadores e empregados. As NRs são elaboradas e modificadas por meio de portarias expedidas pelo MTE. A aplicação das NRs As NRs, relativas à segurança e saúde ocupacional, são de observância obrigatória para qualquer empresa ou instituição que tenha empregados regidos pela CLT, incluindo empresas privadas e públicas, órgãos públicos da administração direta e indireta, bem como dos órgãos dos poderes Legislativo e Judiciário. Os requisitos de segurança e saúde ocupacional estão presentes apenas nas NRs? Não, existe uma infinidade de documentos previstos em: leis, decretos, decretos-lei, medidas provisórias, portarias, instruções normativas da Fundação Jorge Duprat Figueiredo de Segurança e Medicina do Trabalho (FUNDACENTRO), resoluções da Comissão Nacional de Energia Nuclear (CNEN) e agências do Governo, ordens de serviço do Instituto Nacional do Seguro Social (INSS) e regulamentos técnicos do Instituto Nacional de Metrologia, Normalização e Qualidade Industrial (INMETRO). A observância das NRs não desobriga as empresas do cumprimento destas outras disposições contidas em códigos de obras ou regulamentos sanitários dos estados ou municípios, e outras, oriundas de convenções e acordos coletivos de trabalho. Qual é o órgão nacional competente para coordenar, orientar, controlar e supervisionar as atividades relacionadas com a segurança e saúde ocupacional? A Secretaria de Segurança e Saúde no Trabalho (SSST) é o órgão de âmbito nacional competente em conduzir as atividades relacionadas com a segurança e saúde ocupacional. Essas atividades incluem a Campanha Nacional de Prevenção de Acidentes do Trabalho (CANPAT), o Programa de Alimentação do Trabalhador (PAT) e ainda a fiscalização do cumprimento dos preceitos legais e regulamentares sobre segurança e saúde ocupacional, em todo o território nacional. Compete, ainda, à SSST conhecer, em última instância, as decisões proferidas pelos delegados Regionais do Trabalho, em termos de segurança e saúde ocupacional. A quem se deve recorrer em caso de ter dúvidas sobre como proceder em situações de acidentes de trabalho ou problemas relacionados? Dúvidas sobre acidentes de trabalho ou problemas relacionados podem ser dirigidos à 22
  • 23.
    Engenharia de Produção Disciplina:Segurança do Trabalho Prof. Gustavo Antonio da Silva SUPERINTENDÊNCIA REGIONAL DO TRABALHO E EMPREGO (SRTE) de cada localidade. Qual a competência das SUPERINTENDÊNCIA REGIONAL DO TRABALHO E EMPREGO (SRTE)? As SRTEs, nos limites de sua jurisdição, são os órgãos regionais competentes para executar as atividades relacionadas com a segurança e saúde ocupacional. Essas atividades incluem a Campanha Nacional de Prevenção de Acidentes do Trabalho (CANPAT), o Programa de Alimentação do Trabalhador (PAT) e ainda a fiscalização do cumprimento dos preceitos legais e regulamentares sobre segurança e saúde ocupacional. O trabalho de fiscalização da SRTE pode ser delegado a outros órgãos? Sim, atribuições de fiscalização e/ou orientação às empresas, quanto ao cumprimento dos preceitos legais e regulamentares sobre segurança e saúde ocupacional, podem ser delegadas a outros órgãos federais, estaduais e municipais, mediante convênio autorizado pelo MTE. Como o empregador deve evidenciar o atendimento dos requisitos técnicos e legais previstos nas NRs e outros documentos? Para fins de fiscalização, perícias e auditorias, o empregador deve evidenciar o atendimento aos requisitos técnicos e legais por meio de documentos, registros de treinamentos e outras formas rastreáveis, inclusive eletrônicas. Vale destacar que, ocorrendo acidente com vítima que desencadeie processo na Justiça (civil/criminal), contra o empregador, será exigida comprovação do atendimento dos requisitos técnicos e legais. Resumo das Normas Regulamentadoras NR 1 – Disposições Gerais Discorre sobre as disposições gerais das NR’s, define as competências de cada órgão como a Secretaria de Segurança e Saúde no Trabalho, Superintendências Regionais do Trabalho, dentre outros. E sobre os conceitos de empregador, empresa, estabelecimento, dente outros e os deveres do empregado e do empregador. NR 2 – Inspeção Prévia Dispõe que todo estabelecimento novo deve solicitar a aprovação de suas instalações ao Ministério do Trabalho e Emprego (MTE), para a obtenção do Certificado de Aprovação de Instalações (CAI). NR 3 – Embargo ou Interdição Considera que o Superintendente Regional do Trabalho tendo em consideração um laudo técnico que demonstre risco grave e eminente para o trabalhador, poderá interditar setor, trecho, equipamento, estabelecimento ou embargar a obra. Os interessados terão um prazo para recorrer da decisão de embargo ou interdição. 23
  • 24.
    Engenharia de Produção Disciplina:Segurança do Trabalho Prof. Gustavo Antonio da Silva NR 4 – Serviços Especializados em Engenharia de Segurança e em Medicina do Trabalho As empresas privadas ou públicas que possuírem empregados regidos pela Consolidação das Leis Trabalhistas (CLT) deverão manter, obrigatoriamente, Serviços Especializados em Engenharia de Segurança e em Medicina do Trabalho (SESMT), tendo como finalidade a proteção da saúde e a integridade física do trabalhador. Esses serviços serão dimensionados de acordo com a classificação da empresa e quanto ao número de funcionários da mesma. Anexo 1 – Trata da classificação dos diversos tipos de atividades quanto ao seu grau de risco. NR 5 – Comissão Interna de Prevenção de Acidentes Trata da Comissão Interna de Prevenção de Acidentes (CIPA) que tem como diretriz a prevenção de acidentes e doenças decorrentes do trabalho, de modo que torne o ambiente de trabalho compatível com a preservação da saúde e integridade física do trabalhador. Dispõe sobre suas atribuições, funcionamento, dimensionamento, treinamento e processo eleitoral. NR 6 – Equipamento de Proteção Individual – EPI Especifica o que é o Equipamento de Proteção Individual, restringe sua utilização e venda a somente os que tiverem o Certificado de Aprovação expedido pelo órgão competente em se tratando de saúde e segurança no trabalho do Ministério do Trabalho e Emprego. Discorre sobre as responsabilidades do empregador, empregado, fabricante e importador. Anexo 1 – Trata da lista de equipamentos de proteção individual; Anexo 2 – Formulário único para cadastramento de empresa fabricante ou importadora de equipamento de proteção individual. NR 7 – Programa de Controle Médico de Saúde Ocupacional Discorre sobre o Programa de Controle Médico de Saúde Ocupacional (PCMSO) que tem como objetivo a promoção e preservação da saúde do conjunto dos trabalhadores. Trata de sua obrigatoriedade, suas diretrizes, responsabilidades, seu desenvolvimento e dos primeiro socorros. Anexo 1 – Trata das diretrizes e parâmetros mínimos para avaliação e acompanhamento da audição em trabalhadores expostos a níveis de pressão sonora elevada. NR 8 – Edificações Discorre sobre as condições mínimas que devem ser adotadas nas edificações a fim de garantir a segurança e conforto aos que nelas trabalham. Condições tais como circulação e proteção contra intempéries. NR 9 – Programa de Prevenção de Riscos Ambientais Dispõe sobre o Programa de Prevenção de Riscos Ambientais (PPRA), seu campo de aplicação, sua estrutura, seu desenvolvimento, medidas de controle, do Nível de Ação (NA), do monitoramento, do registro de dados, das responsabilidades e de suas disposições finais. 24
  • 25.
    Engenharia de Produção Disciplina:Segurança do Trabalho Prof. Gustavo Antonio da Silva NR 10 – Segurança em Instalações e Serviços de Eletricidade Estabelece os requisitos e condições mínimas que objetivam a implementação de medidas de controle e sistemas preventivos a fim de garantir a saúde dos trabalhadores que, direta ou indiretamente, interajam em instalações elétricas e serviços com eletricidade. Discorre sobre suas medidas de controle, segurança em projetos, segurança na construção, montagem, operação e manutenção, trabalhos envolvendo alta tensão, responsabilidades, dentre outros objetivando sempre a proteção da saúde e integridade física do trabalhador. Anexo 1 – Trata da Zona de Risco e Zona Controlada; Anexo 2 – Dispõe sobre o treinamento; Anexo 3 – Prazos para cumprimento dos itens da NR 10. NR 11 – Transporte, movimentação, armazenagem e manuseio de materiais Dispõe sobre os padrões dos equipamentos e dos locais, responsáveis pela atividade descrita na NR 11, que devem ser seguidos a fim de evitar qualquer tipo e acidente durante a realização da atividade. Anexo 1 – Regulamento técnico de procedimento para movimentação, armazenagem e manuseio de chapas de mármore, granito e outras rochas. NR 12 – Máquinas e Equipamentos Trata das instalações das máquinas de trabalho, das normas sobre proteção de máquinas e equipamentos, dos assentos e mesas, da fabricação, importação, venda e locação de máquinas e equipamentos e da manutenção e operação. ANEXO I - DISTÂNCIAS DE SEGURANÇA E REQUISITOS PARA O USO DE DETECTORES DE PRESENÇA OPTOELETRÔNICOS ANEXO II - CONTEÚDO PROGRAMÁTICO DA CAPACITAÇÃO ANEXO III - MEIOS DE ACESSO PERMANENTES ANEXO IV – GLOSSÁRIO ANEXO V – MOTOSSERRAS ANEXO VI - MÁQUINAS PARA PANIFICAÇÃO E CONFEITARIA ANEXO VII - MÁQUINAS PARA AÇOUGUE E MERCEARIA ANEXO VIII - PRENSAS E SIMILARES ANEXO IX - INJETORA DE MATERIAIS PLÁSTICOS ANEXO X - MÁQUINAS PARA FABRICAÇÃO DE CALÇADOS E AFINS ANEXO XI - MÁQUINAS E IMPLEMENTOS PARA USO AGRÍCOLA E FLORESTAL ANEXO XII - EQUIPAMENTOS DE GUINDAR NR 13 – Caldeiras e vasos de pressão Discorre sobre os procedimentos adotados na instalação de caldeiras e vasos de pressão, instalação de caldeiras a vapor, segurança e operação de caldeiras, segurança na manutenção de caldeiras, dentre outros processos voltados para a segurança do trabalhador nas diversas atividades em que ele interaja com as caleiras e vasos de pressão. Anexo 1 – Currículo mínimo para “Treinamento de segurança na operação de caldeiras”; Anexo 2 – Requisitos para certificação de “Serviço próprio de inspeção de equipamentos”; Anexo 3 – Equipamentos aos quais a NR 13 se aplica; Anexo 4 – Classificação de vasos de pressão. 25
  • 26.
    Engenharia de Produção Disciplina:Segurança do Trabalho Prof. Gustavo Antonio da Silva NR 14 - Fornos Discorre que os fornos, independente da utilização, devem possuir características mínimas de segurança tais como revestimento com material refratário, devem ser instalados em locais adequados oferecendo conforto e segurança aos trabalhadores, devem ser instalados de forma a evitar o acúmulo de gases nocivos e altas temperaturas em áreas vizinhas, NR 15 – Atividades e operações insalubres Caracterizam quais são as atividades insalubres, ou seja, as atividades que são nocivas à saúde do trabalhador. Discorre sobre os limites de tolerância, que são as concentrações máximas ou mínimas, de acordo com o tempo de exposição ao agente que não causará dano a saúde e à integridade física do trabalhador e também trata dos adicionais de insalubridade caso o trabalhador se encontre em um ambiente caracterizado como insalubre. Anexo 1 – Limites de tolerância para ruído contínuo ou intermitente; Anexo 2 – Limites de tolerância para ruídos de impacto; Anexo 3 – Limites de tolerância para exposição ao calor; Anexo 4 – Revogado pela portaria nº 3.751, de 23/11/1990; Anexo 5 – Limites de tolerância para radiações ionizantes; Anexo 7 – Radiações não ionizantes; Anexo 8 – Vibrações; Anexo 9 – Frio; Anexo 10 – Umidade; Anexo 11 – Agentes químicos cuja insalubridade é caracterizada por limite de tolerância e inspeção no local de trabalho; Anexo 12 – Limites de tolerância para poeiras minerais; Anexo 13 – Agentes químicos; Anexo 14 – Agentes biológicos. NR 16 – Atividades e operações perigosas Caracteriza os tipos de atividades e operações consideradas perigosas e suas respectivas áreas de risco. Dispõe que é assegurado ao trabalhador que exerce sua função em condições de periculosidade um adicional de 30%, sobre o salário sem os acréscimos e gratificações. Anexo 1 – Atividades e operações perigosas com explosivos; Anexo 2 – Atividades e operações perigosas com inflamáveis; Anexo* - Atividades e operações perigosas com radiações ionizantes ou substâncias radioativas, atividades/áreas de risco. Decreto Nº 93412 de 1986 - institui salário adicional para empregados do setor de energia elétrica, em condições de periculosidade NR 17 – Ergonomia Discorre sobre a ergonomia no ambiente de trabalho impondo normas a serem seguidas a fim de se proporcionar ao trabalhador, o mínimo de conforto e segurança na realização de suas atividades, uma vez que nelas se incluem levantamento e transporte de materiais, mobiliário, condições ambientais do posto de trabalho e organização do trabalho. Ela 26
  • 27.
    Engenharia de Produção Disciplina:Segurança do Trabalho Prof. Gustavo Antonio da Silva especifica os procedimentos a serem adotados nas atividades supracitadas. Anexo 1 – Trabalho dos operadores de checkout; Anexo 2 – Trabalho em telemarketing. NR 18 – Condições e meio ambiente de trabalho na indústria da construção Tem como objetivo estabelecer diretrizes de ordem administrativa, de planejamento e organização, visando a implementação de medidas de controle e prevenção de segurança nas condições e no meio ambiente de trabalho da construção civil. Discorre sobre o Programa de Condições e Meio Ambiente de Trabalho na Indústria da Construção (PCMAT), sobre as diversas atividades do ramo da construção civil e suas respectivas características, acidente fatal, sinalização, proteção contra incêndio, Cipa, dentre outros. Anexo 1 – Ficha de acidente do trabalho; Anexo 2 – Resumo estatístico anual; Anexo 3 – Plano de cargas para gruas; Anexo 4 – Plataformas de trabalho aéreo; NR 19 – Explosivos Caracteriza o que é explosivo e o subdivide em 4 tipos: explosivos iniciadores, explosivos reforçadores, explosivo de ruptura e pólvoras. Caracteriza também as atividades de depósito, manuseio, e armazenagem, normatiza uma distância mínima entre depósitos de explosivos e edificações diversas e procedimentos a serem adotados em locais onde haja a presença de explosivos. Anexo 1 – Segurança e saúde na indústria e comércio de fogos de artifício e outros artefatos pirotécnicos; NR 20 – Líquidos combustíveis e inflamáveis Define diversas normas e procedimentos a serem adotados para líquidos combustíveis, líquidos inflamáveis e gases liquefeitos de petróleo (GLP). Define vários fatores como o tipo de material que os tanques de armazenagem devem ser construídos, espaçamento mínimo entre dois tanques, dispositivos que os tanques deverão ter a fim de assegurar a segurança, distancia entre os tanques e vias públicas, dentre outros. NR 21 – Trabalho a céu aberto Dispõe sobre as características mínimas das instalações a serem oferecidas ao trabalhador em atividades realizadas a céu aberto, tais como medidas de proteção contra insolação, frio, umidade, vento, condições sanitárias e discorre também sobre características mínimas que a moradia do trabalhador, quando o mesmo residir no local de trabalho, devem ter. NR 22 – Segurança e saúde ocupacional na mineração Estabelecer padrões a serem seguidos na organização e no ambiente de trabalho a fim de se aliar o planejamento e o desenvolvimento da atividade mineira com a preservação da saúde e da integridade física do trabalhador. Ela aborda diversos temas como direitos e responsabilidades do trabalhador e da empresa, iluminação, sinalização de áreas de trabalho e de circulação, deposição de estéril, rejeitos e produtos, da Comissão Interna de Prevenção de Acidentes na Mineração (CIPAMIN), dentre outros. 27
  • 28.
    Engenharia de Produção Disciplina:Segurança do Trabalho Prof. Gustavo Antonio da Silva NR 23 – Proteção contra incêndios Dispõe que toda empresa deve possuir proteção contra incêndio, saídas de emergência, equipamento suficiente para combater o fogo em seu início e pessoas aptas ao uso correto desses equipamentos. Discorre também sobre as características físicas que as empresas devem ter para fins de prevenção contra incêndio, dispositivos de alerta, procedimentos a serem adotados tão cedo o fogo se manifeste, classificação do tipo e fogo e seus respectivos extintores, dentre outros dispositivos. NR 24 – Condições sanitárias e de conforto nos locais de trabalho São dispostas nessa NR, as condições mínimas a serem adotadas no dimensionamento das instalações sanitárias, nos vestiários, refeitórios, cozinha, alojamentos e nas condições de higiene e conforto por ocasião das refeições. É exigido certo conjunto de instalações sanitárias, quantidade de litros de água diários, dentre outros aspectos sempre de acordo com o número de trabalhadores. NR 25 – Resíduos industriais Trata dos resíduos industriais gasosos, líquidos e sólidos. Dispõe que os resíduos gasosos deverão ser eliminados em locais adequados através de métodos, medidas ou equipamentos que não deixem ser ultrapassados os limites de tolerância pré-estabelecidos para os mesmos. Já os resíduos líquidos e sólidos devem ser tratados e/ou dispostos corretamente de modo a evitar riscos para os trabalhadores e à sociedade. NR 26 – Sinalização de segurança Tem como objetivo estabelecer padrões de cores que devem ser utilizadas no ambiente de trabalho visando a prevenção de acidentes, identificando os equipamentos de segurança, delimitando áreas e identificando os diferentes tipos de canalizações utilizadas na indústria. Dispõe também que a adoção das cores não dispensa a utilização de outros meios para prevenção de acidentes. NR 27 – Registro Profissional do Técnico de Segurança do Trabalho no Ministério do Trabalho - REVOGADA pela PORTARIA n.º 262, de 29 de maio de 2005, publicada no DOU de 30/05/2008. NR 28 – Fiscalização e penalidades Dispõe sobre a fiscalização e as penalidades a serem aplicadas quando não observadas as Normas Regulamentadoras do Ministério do Trabalho e Emprego. Dispõe também sobre o prazo de 60 dias para o cumprimento das notificações aplicadas pelo Agente da Inspeção do Trabalho, sobre embargo e interdição, sobre o prazo de 10 dias para a empresa recorrer da notificação recebida, dentre outros. Anexo 1 - Gradação das multas; Anexo 2 – Código e infração dos itens/subitens de cada NR. NR 29 – Norma regulamentadora de segurança e saúde no trabalho portuário Objetiva melhor condição de segurança e de saúde no trabalho portuário através da 28
  • 29.
    Engenharia de Produção Disciplina:Segurança do Trabalho Prof. Gustavo Antonio da Silva normatização da proteção contra acidentes e doenças do trabalho e a melhoria no atendimento de primeiros socorros aos acidentados. Também define diversos termos relacionados à atividade em questão, como terminal portuário, zona primária, tomador de serviço, dentre outros. Dispões sobre o Serviço Especializado em Segurança e Saúde do Trabalhador Portuário (SESSTP) e sobre a Comissão de Prevenção de Acidentes no Trabalho Portuário (CPATP) tais como seus respectivos dimensionamentos e responsabilidades. Anexo 1 - Mapas; Anexo 2 – Ficha de identificação; Anexo 3 – Currículo básico do curso para componentes da CPATP; Anexo 4 – Produtos e seus respectivos regulamentos; Anexo 5 – Classificação das mercadorias; Anexo 6 – Símbolos padronizados pela I.M.O.; Anexo 7 – Declaração de mercadorias perigosas; Anexo 8 – Modelo de ficha de emergência; Anexo 9 – Tabela de segregação de cargas perigosas. NR 30 – Segurança e saúde no trabalho aquaviário Esta NR objetiva a segurança e a proteção dos trabalhadores do sistema aquaviário através de sua aplicabilidade e do estabelecimento das competências dos diversos trabalhadores que atuam nesse ramo de atividade. Discorre também sobre as finalidades, obrigatoriedade, composição, reuniões do Grupo de Segurança e Saúde no Trabalho a Bordo de Navio Mercantes (GSSTB). NR 31 – Segurança e saúde no trabalho na agricultura, pecuária, silvicultura, exploração florestal e aquicultura Tem como objetivo estabelecer critérios a serem adotados na organização e no ambiente de trabalho a fim de tornar o desenvolvimento das atividades supracitadas mais seguras para o trabalhador. Dispõe sobre a Comissão Interna de Prevenção de Acidentes no Trabalho Rural (CIPATR), Comissão Permanente Regional Rural (CPRR), Serviço Especializado em Segurança e Saúde no Trabalho Rural (SESTR), dentre outros aspectos relacionados a prática dessas atividades. Anexo 1 - Prazos para obrigatoriedade de observância dos itens da NR 31; NR 32 – Segurança e saúde no trabalho em serviços de saúde Trata do estabelecimento das diretrizes básicas para a proteção e segurança dos trabalhadores que atuam direta ou indiretamente no ramo dos serviços da saúde em geral. Conceitua serviços da saúde, trata dos riscos biológicos, riscos químicos, radiações ionizantes, trata dos resíduos, das condições de conforto por ocasião das refeições, das lavanderias, da limpeza e conservação, da manutenção de máquinas e equipamentos e das disposições gerais. Anexo 1 - Classificação dos agentes biológicos; Anexo 2 – Tabela de classificação dos agentes biológicos; Anexo 3 – Prazos para cumprimento dos itens da NR 32 29
  • 30.
    Engenharia de Produção Disciplina:Segurança do Trabalho Prof. Gustavo Antonio da Silva NR 33 – Segurança e saúde nos espaços confinados Estabelece requisitos mínimos, não só para a identificação dos espaços confinados como também o reconhecimento, avaliação, monitoramento e controle de riscos existentes nesse tipo de espaço. Caracteriza espaço confinado, discorre sobre as responsabilidades do empregador e do trabalhador e das medidas de gestão de segurança e saúde nos trabalhos em espaço confinado tais como as medidas administrativas, técnicas e pessoais. Anexo 1 – Sinalização para identificação de espaço confinado;; Anexo 2 – Permissão de Entrada e Trabalho (PET); Anexo 3 – Glossário. NR 34 – Condições e meio ambiente de trabalho na indústria da construção e reparação naval Trata dos requisitos mínimos, no que se diz respeito à saúde e segurança do trabalhador, a serem adotados no desenvolvimento das atividades relacionas a esta NR. Atribui responsabilidades para o empregador e para o trabalhador, dispões sobre a capacitação e treinamento, documentações, trabalho a quente, trabalho em altura, trabalho com exposição à radiação ionizante, trabalhos de jateamento e hidrojateamento, dentre outras atividades relacionadas à indústria da construção e reparação naval. Anexo 1 - Conteúdo programático e carga horária mínima para o programa de treinamento. NR 35- Trabalho em Altura Estabelece os requisitos mínimos e as medidas de proteção para o trabalho em altura, envolvendo o planejamento, a organização e a execução, de forma a garantir a segurança e a saúde dos trabalhadores envolvidos direta ou indiretamente com esta atividade. Considera-se trabalho em altura toda atividade executada acima de 2,00 m (dois metros) do nível inferior, onde haja risco de queda. NR 36 - SEGURANÇA E SAÚDE NO TRABALHO EM EMPRESAS DE ABATE E PROCESSAMENTO DE CARNES E DERIVADOS Estabelece os requisitos mínimos para a avaliação, controle e monitoração dos riscos existentes nas atividades de abate e processamento de carnes e derivados destinados ao consumo humano e a fábricas de produtos não comestíveis. Normas Regulamentadoras em Estudo Gestão de Segurança e Saúde no Trabalho Estabelece uma gestão integrada, com visão abrangente. O conjunto de riscos e com diferenciações conforme o tamanho das empresas e as complexidades existentes. As empresas sem riscos significativos, como um escritório de contabilidade ou um pequeno comércio, terão o PCMSO simplificado e devem ter a comunicação dos riscos. Para as que possuem SESMT, coloca-se um programa de gestão com aspectos mínimos a serem cumpridos como política, planejamento, implementação, avaliação de resultados. Caso já 30
  • 31.
    Engenharia de Produção Disciplina:Segurança do Trabalho Prof. Gustavo Antonio da Silva tem um programa mais completo, não precisará instituir outro. Basta fazer um demonstrativo do que possui. As organizações que não têm a obrigatoriedade de constituir SESMT, mas apresentam riscos relevantes precisarão construir um programa que contemple todos os riscos. Teve como fontes o modelo de gestão de SST da OIT, a ISO 31000 de gestão de risco, a OHSAS 18001, a BS 8800 BSI da Inglaterra e a Diretiva Européia de Avaliação e Controle de Riscos para a Pequena e Média Empresa. SEGURANÇA E SAÚDE EM PLATAFORMAS DE PETRÓLEO Esta Norma Regulamentadora - NR estabelece os requisitos mínimos de segurança e saúde no trabalho a bordo de plataformas utilizadas com a finalidade de exploração e produção de petróleo e gás em operação nas Águas Jurisdicionais Brasileiras (AJB). 31
  • 32.
    Engenharia de Produção Disciplina:Segurança do Trabalho Prof. Gustavo Antonio da Silva NR 01 – Disposições Gerais Estabelece o campo de aplicação de todas as Normas Regulamentadoras de Segurança e Medicina do Trabalho Urbano, bem como os direitos e obrigações do governo, dos empregados e dos trabalhadores no tocante a este tema específico. A NR 1 tem a sua existência jurídica assegurada, em nível de legislação ordinária, nos artigos 154 a 159 da Consolidação das Leis do Trabalho (CLT). Integra NR 01 1.1 As Normas Regulamentadoras - NR, relativas à segurança e medicina do trabalho, são de observância obrigatória pelas empresas privadas e públicas e pelos órgãos públicos da administração direta e indireta, bem como pelos órgãos dos Poderes Legislativo e Judiciário, que possuam empregados regidos pela Consolidação das Leis do Trabalho CLT. (Alteração dada pela Portaria n.º 06, de 09/03/83) 1.1.1 As disposições contidas nas Normas Regulamentadoras – NR aplicam-se, no que couber, aos trabalhadores avulsos, às entidades ou empresas que lhes tomem o serviço e aos sindicatos representativos das respectivas categorias profissionais. (Alteração dada pela Portaria n.º 06, de 09/03/83) 1.2 A observância das Normas Regulamentadoras - NR não desobriga as empresas do cumprimento de outras disposições que, com relação à matéria, sejam incluídas em códigos de obras ou regulamentos sanitários dos Estados ou Municípios, e outras, oriundas de convenções e acordos coletivos de trabalho. (Alteração dada pela Portaria n.º 06, de 09/03/83) 1.3 A Secretaria de Segurança e Saúde no Trabalho - SSST é o órgão de âmbito nacional competente para coordenar, orientar, controlar e supervisionar as atividades relacionadas com a segurança e medicina do trabalho, inclusive a Campanha Nacional de Prevenção de Acidentes do Trabalho - CANPAT, o Programa de Alimentação do Trabalhador - PAT e ainda a fiscalização do cumprimento dos preceitos legais e regulamentares sobre segurança e medicina do trabalho em todo o território nacional. (Alteração dada pela Portaria n.º 13, de 17/09/93) 1.3.1 Compete, ainda, à Secretaria de Segurança e Saúde no Trabalho - SSST conhecer, em última instância, dos recursos voluntários ou de ofício, das decisões proferidas pelos Delegados Regionais do Trabalho, em matéria de segurança e saúde no trabalho. (Alteração dada pela Portaria n.º 13, de 17/09/93) 1.4 A Delegacia Regional do Trabalho - DRT, nos limites de sua jurisdição, é o órgão regional competente para executar as atividades relacionadas com a segurança e medicina do trabalho, inclusive a Campanha Nacional de Prevenção dos Acidentes do Trabalho CANPAT, o Programa de Alimentação do Trabalhador - PAT e ainda a fiscalização do 32
  • 33.
    Engenharia de Produção Disciplina:Segurança do Trabalho Prof. Gustavo Antonio da Silva cumprimento dos preceitos legais e regulamentares sobre segurança e medicina do trabalho. (Alteração dada pela Portaria n.º 13, de 17/09/93) 1.4.1 Compete, ainda, à Delegacia Regional do Trabalho - DRT ou à Delegacia do Trabalho Marítimo - DTM, nos limites de sua jurisdição: (Alteração dada pela Portaria n.º 06, de 09/03/83) a) adotar medidas necessárias à fiel observância dos preceitos legais e regulamentares sobre segurança e medicina do trabalho; b) impor as penalidades cabíveis por descumprimento dos preceitos legais e regulamentares sobre segurança e medicina do trabalho; c) embargar obra, interditar estabelecimento, setor de serviço, canteiro de obra, frente de trabalho, locais de trabalho, máquinas e equipamentos; d) notificar as empresas, estipulando prazos, para eliminação e/ou neutralização de insalubridade; e) atender requisições judiciais para realização de perícias sobre segurança e medicina do trabalho nas localidades onde não houver Médico do Trabalho ou Engenheiro de Segurança do Trabalho registrado no MTb. 1.5 Podem ser delegadas a outros órgãos federais, estaduais e municipais, mediante convênio autorizado pelo Ministro do Trabalho, atribuições de fiscalização e/ou orientação às empresas, quanto ao cumprimento dos preceitos legais e regulamentares sobre segurança e medicina do trabalho. (Alteração dada pela Portaria n.º 06, de 09/03/83) 1.6 Para fins de aplicação das Normas Regulamentadoras – NR, considera-se: (Alteração dada pela Portaria n.º 06, de 09/03/83) a) empregador, a empresa individual ou coletiva, que, assumindo os riscos da atividade econômica, admite, assalaria e dirige a prestação pessoal de serviços. Equiparam-se ao empregador os profissionais liberais, as instituições de beneficência, as associações recreativas ou outras instituições sem fins lucrativos, que admitem trabalhadores como empregados; b) empregado, a pessoa física que presta serviços de natureza não eventual a empregador, sob a dependência deste e mediante salário; c) empresa, o estabelecimento ou o conjunto de estabelecimentos, canteiros de obra, frente de trabalho, locais de trabalho e outras, constituindo a organização de que se utiliza o empregador para atingir seus objetivos; d) estabelecimento, cada uma das unidades da empresa, funcionando em lugares diferentes, tais como: fábrica,refinaria, usina, escritório, loja, oficina, depósito, laboratório; e) setor de serviço, a menor unidade administrativa ou operacional compreendida no mesmo estabelecimento; f) canteiro de obra, a área do trabalho fixa e temporária, onde se desenvolvem operações de 33
  • 34.
    Engenharia de Produção Disciplina:Segurança do Trabalho Prof. Gustavo Antonio da Silva apoio e execução à construção, demolição ou reparo de uma obra; g) frente de trabalho, a área de trabalho móvel e temporária, onde se desenvolvem operações de apoio e execução à construção, demolição ou reparo de uma obra; h) local de trabalho, a área onde são executados os trabalhos. 1.6.1 Sempre que uma ou mais empresas, tendo, embora, cada uma delas, personalidade jurídica própria, estiverem sob direção, controle ou administração de outra, constituindo grupo industrial, comercial ou de qualquer outra atividade econômica, serão, para efeito de aplicação das Normas Regulamentadoras - NR, solidariamente responsáveis a empresa principal e cada uma das subordinadas. (Alteração dada pela Portaria n.º 06, de 09/03/83) 1.6.2 Para efeito de aplicação das Normas Regulamentadoras - NR, a obra de engenharia, compreendendo ou não canteiro de obra ou frentes de trabalho, será considerada como um estabelecimento, a menos que se disponha, de forma diferente, em NR específica. (Alteração dada pela Portaria n.º 06, de 09/03/83) 1.7 Cabe ao empregador: (Alteração dada pela Portaria n.º 06, de 09/03/83) a) cumprir e fazer cumprir as disposições legais e regulamentares sobre segurança e medicina do trabalho; b) elaborar ordens de serviço sobre segurança e saúde no trabalho, dando ciência aos empregados por comunicados, cartazes ou meios eletrônicos; (Alteração dada pela Portaria n.º 84, de 04/03/09) Obs.: Com a alteração dada pela Portaria n.º 84, de 04/03/09, todos os incisos (I, II, III, IV, V e VI) desta alínea foram revogados. c) informar aos trabalhadores: (Alteração dada pela Portaria n.º 03, de 07/02/88) I. os riscos profissionais que possam originar-se nos locais de trabalho; II. os meios para prevenir e limitar tais riscos e as medidas adotadas pela empresa; III. os resultados dos exames médicos e de exames complementares de diagnóstico aos quais os próprios trabalhadores forem submetidos; IV. os resultados das avaliações ambientais realizadas nos locais de trabalho. d) permitir que representantes dos trabalhadores acompanhem a fiscalização dos preceitos legais e regulamentares sobre segurança e medicina do trabalho; (Alteração dada pela Portaria n.º 03, de 07/02/88) e) determinar procedimentos que devem ser adotados em caso de acidente ou doença relacionada ao trabalho. (Inserção dada pela Portaria n.º 84, de 04/03/09) 1.8 Cabe ao empregado: (Alteração dada pela Portaria n.º 06, de 09/03/83) a) cumprir as disposições legais e regulamentares sobre segurança e saúde do trabalho, inclusive as ordens de serviço expedidas pelo empregador; (Alteração dada pela Portaria n.º 84, de 04/03/09) b) usar o EPI fornecido pelo empregador; c) submeter-se aos exames médicos previstos nas Normas Regulamentadoras - NR; d) colaborar com a empresa na aplicação das Normas Regulamentadoras - NR; 34
  • 35.
    Engenharia de Produção Disciplina:Segurança do Trabalho Prof. Gustavo Antonio da Silva 1.8.1 Constitui ato faltoso a recusa injustificada do empregado ao cumprimento do disposto no item anterior. (Alteração dada pela Portaria n.º 06, de 09/03/83) 1.9 O não-cumprimento das disposições legais e regulamentares sobre segurança e medicina do trabalho acarretará ao empregador a aplicação das penalidades previstas na legislação pertinente. (Alteração dada pela Portaria n.º 06, de 09/03/83) 1.10 As dúvidas suscitadas e os casos omissos verificados na execução das Normas Regulamentadoras – NR, serão decididos pela Secretaria de Segurança e Medicina do Trabalho - SSMT. (Alteração dada pela Portaria n.º 06, de 09/03/83) NR 2 - INSPEÇÃO PRÉVIA 2.1 Todo estabelecimento novo, antes de iniciar suas atividades, deverá solicitar aprovação de suas instalações ao órgão regional do MTb. (Alteração dada pela Portaria n.º 35, de 28/12/83) 2.2 O órgão regional do MTb, após realizar a inspeção prévia, emitirá o Certificado de Aprovação de Instalações - CAI, conforme modelo anexo. (Alteração dada pela Portaria n.º 35, de 28/12/83) 2.3 A empresa poderá encaminhar ao órgão regional do MTb uma declaração das instalações do estabelecimento novo, conforme modelo anexo, que poderá ser aceita pelo referido órgão, para fins de fiscalização, quando não for possível realizar a inspeção prévia antes de o estabelecimento iniciar suas atividades. (Alteração dada pela Portaria n.º 35, de 28/12/83) 2.4 A empresa deverá comunicar e solicitar a aprovação do órgão regional do MTb, quando ocorrer modificações substanciais nas instalações e/ou nos equipamentos de seu(s) estabelecimento(s). (Alteração dada pela Portaria n.º 35, de 28/12/83) 2.5 É facultado às empresas submeter à apreciação prévia do órgão regional do MTb os projetos de construção e respectivas instalações. (Alteração dada pela Portaria n.º 35, de 28/12/83) 2.6 A inspeção prévia e a declaração de instalações, referidas nos itens 2.1 e 2.3, constituem os elementos capazes de assegurar que o novo estabelecimento inicie suas atividades livre de riscos de acidentes e/ou de doenças do trabalho, razão pela qual o estabelecimento que não atender ao disposto naqueles itens fica sujeito ao impedimento de seu funcionamento, conforme estabelece o art. 160 da CLT, até que seja cumprida a exigência deste artigo. (Alteração dada pela Portaria n.º 35, de 28/12/83) 35
  • 36.
    Engenharia de Produção Disciplina:Segurança do Trabalho Prof. Gustavo Antonio da Silva MINISTÉRIO DO TRABALHO SECRETARIA DE SEGURANÇA E MEDICINA DO TRABALHO DELEGACIA_____________________________ DRT ou DTM CERTIFICADO DE APROVAÇÃO DE INSTALAÇÕES CAI n.º________________ O DELEGADO REGIONAL DO TRABALHO OU DELEGADO DO TRABALHO MARÍTIMO, diante do que consta no processo DRT ____________ em que é interessada a firma__________________________________ resolve expedir o presente Certificado de Aprovação de Instalações - CAI para o local de trabalho, sito na _____________________________________n.º __________, na cidade de ______________________________ neste Estado. Nesse local serão exercidas atividades __________________________________________ por um máximo de _____________________ empregados. A expedição do presente Certificado é feita em obediência ao art. 160 da CLT com a redação dada pela Lei n.º 6.514, de 22.12.77, devidamente regulamentada pela NR 02 da Portaria n.º 35 de 28 e não isenta a firma de posteriores inspeções, a fim de ser observada a manutenção das condições de segurança e medicina do trabalho previstas na NR. Nova inspeção deverá ser requerida, nos termos do § 1o do citado art. 160 da CLT, quando ocorrer modificação substancial nas instalações e/ou nos equipamentos de seu(s) estabelecimento(s). Diretor da Divisão ou Chefe da Seção de Segurança e Medicina do Trabalho Delegado Regional do Trabalho ou do Trabalho Marítimo 36
  • 37.
    Engenharia de Produção Disciplina:Segurança do Trabalho Prof. Gustavo Antonio da Silva NR 3 - EMBARGO OU INTERDIÇÃO 3.1 Embargo e interdição são medidas de urgência, adotadas a partir da constatação de situação de trabalho que caracterize risco grave e iminente ao trabalhador. 3.1.1 Considera-se grave e iminente risco toda condição ou situação de trabalho que possa causar acidente ou doença relacionada ao trabalho com lesão grave à integridade física do trabalhador. 3.2 A interdição implica a paralisação total ou parcial do estabelecimento, setor de serviço, máquina ou equipamento. 3.3 O embargo implica a paralisação total ou parcial da obra. 3.3.1 Considera-se obra todo e qualquer serviço de engenharia de construção, montagem, instalação, manutenção ou reforma. 3.4 Durante a vigência da interdição ou do embargo, podem ser desenvolvidas atividades necessárias à correção da situação de grave e iminente risco, desde que adotadas medidas de proteção adequadas dos trabalhadores envolvidos. 3.5 Durante a paralisação decorrente da imposição de interdição ou embargo, os empregados devem receber os salários como se estivessem em efetivo exercício. 37
  • 38.
    Engenharia de Produção Disciplina:Segurança do Trabalho Prof. Gustavo Antonio da Silva NR- 04 Serviços Especializados em Engenharia de Segurança e em Medicina do Trabalho - SESMT 1. INTRODUÇÃO Cabe à Engenharia de Segurança do Trabalho administrar os diversos programas prevencionistas no âmbito da empresa, tendo como responsabilidade o dimensionamento e a implantação do SESMT - Serviço Especializado em Engenharia de Segurança e em Medicina do Trabalho e da CIPA – Comissão Interna de Prevenção de acidentes. Ambos irão identificar os riscos ocupacionais existentes ou potenciais, por intermédio do PPRA Programa de Prevenção de Riscos Ambientais -, e criar medidas de controle da saúde ocupacional, implantando o PCMSO - Programa de Controle Médico de Saúde Ocupacional. Se bem desenvolvidos nas empresas, esses programas prevencionistas minimizam os riscos de acidentes e doenças profissionais e do trabalho. Reflita! Os Engenheiros de Segurança do Trabalho têm o compromisso de estudar e atualizar-se continuamente. As tecnologias envolvidas nessa profissão implicam uma grande quantidade de conhecimentos, e quem não acompanhar o desenvolvimento da Ciência pode ter dificuldade de compreender a noção de prevencionismo. Além disso, acidentes por negligência podem gerar ações regressivas por meio das quais o INSS repassa gastos previdenciários às empresas que não cumpriram todas as normas de prevenção. 2. SERVIÇO ESPECIALIZADO EM ENGENHARIA DE SEGURANÇA E EM MEDICINA DO TRABALHO - SESMT 2.1. OBJETIVO Como sabemos, o SESMT tem como objetivo a promoção da saúde e a proteção da integridade física do trabalhador em seu local de trabalho. Esse serviço deve ser constituído como um grupo de trabalho unindo os profissionais prevencionistas de uma empresa, com foco na proteção do trabalhador. 2.2. ORGANIZAÇÃO 2.2.1. NATUREZA DO SESMT O SESMT faz parte de um sistema que inclui também os programas PPRA (Programa de Prevenção de Riscos Ambientais – NR-9) e o PCMSO (Programa de Controle Médico de Saúde Ocupacional – NR-7) que são alimentados pelas informações relativas a riscos ambientais e estudos epidemiológicos de doenças ocupacionais, com objetivo de promover a melhoria contínua do próprio sistema prevencionista. O SESMT deve ser visto na empresa como o serviço gerenciador das ações de prevenção. Atua regulamentando os procedimentos; criando, implementando e fiscalizando medidas de prevenção e proteção; investigando os acidentes, atendendo a legislação e aplicando as melhores práticas de saúde e segurança. 38
  • 39.
    Engenharia de Produção Disciplina:Segurança do Trabalho Prof. Gustavo Antonio da Silva A fundamentação legal e técnica para o SESMT está no artigo 162 da CLT (Consolidação das Leis Trabalhistas) e na Norma Regulamentadora – NR-4. A obrigatoriedade do SESMT é reiterada no Item 4.1 da NR-4: As empresas privadas e públicas, os órgãos públicos da administração direta e indireta e dos poderes Legislativo e Judiciário, que possuam empregados regidos pela Consolidação das Leis do Trabalho - CLT, manterão, obrigatoriamente, SESMT, com a finalidade de promover a saúde e proteger a integridade do trabalhador no local de trabalho. Cabe exclusivamente ao empregador o ônus decorrente da instalação e manutenção dos SESMT. Saiba Mais CLT - Art. 162 - As empresas, de acordo com normas a serem expedidas pelo Ministério do Trabalho, estarão obrigadas a manter serviços especializados em segurança e em medicina do trabalho. Parágrafo único - As normas a que se refere este artigo estabelecerão: a) classificação das empresas segundo o número de empregados e a natureza do risco de suas atividades; b) o numero mínimo de profissionais especializados exigido de cada empresa, segundo o grupo em que se classifique, na forma da alínea anterior; c) a qualificação exigida para os profissionais em questão e o seu regime de trabalho; d) as demais características e atribuições dos serviços especializados em segurança e em medicina do trabalho, nas empresas. 2.2.2. DIMENSIONAMENTO Conforme a NR-4, o dimensionamento do SESMT depende da determinação do grau de risco da atividade desenvolvida pela empresa e do número de empregados do estabelecimento: “[O] dimensionamento dos Serviços Especializados em Engenharia de Segurança e em Medicina do Trabalho vincula-se à gradação do risco da atividade principal e ao número total de empregados do estabelecimento, constantes dos Quadros I e II, anexos”. Além das disposições gerais contidas nos Quadros I e II, a NR-4 estabelece regras para a organização e o dimensionamento do SESMT em situações especiais. a. Regras para a definição de estabelecimento, explicitando as possibilidades de agrupamento para fins de dimensionamento do SESMT. Para isso, consideram-se a localização dos canteiros de obra ou frentes de trabalho e as categorias de 39
  • 40.
    Engenharia de Produção Disciplina:Segurança do Trabalho Prof. Gustavo Antonio da Silva b. c. d. e. f. g. h. i. j. k. profissionais que têm de estar presentes em cada canteiro de obra ou frente de trabalho, conforme o Quadro II. (NR-4, subitem 4.2.1). Normas para dimensionar o SESMT em empresas que possuam estabelecimentos ou setores com atividade cuja gradação de risco seja de grau superior ao da atividade principal (NR-4, subitem 4.2.2). Normas para organizar um SESMT centralizado, em empresas que possuam vários estabelecimentos, definindo limites de distância entre cada estabelecimento e o local em que será prestada a assistência ao trabalhador (NR4, subitem 4.2.3). Instruções para empresas que possuam estabelecimentos que possam ser classificados conforme o Quadro II, ao lado de outros que não o possam. (NR-4, subitem 4.2.4). Instruções para empresa que possuam apenas estabelecimentos que, isoladamente, não possam ser classificados no Quadro II. (NR-4, subitem 4.2.5 e respectivas subdivisões). Normas para a definição do número de empregados e do regime de trabalho dos profissionais do SESMT, para fins de dimensionamento do serviço, em empresas que possuam unidades enquadradas em graus de risco diferentes entre si. NR-4 subitem 4.2.5 e respectivas subdivisões. Definição de condições em que as empresas que possuam outros serviços de Medicina e Engenharia poderão integrá-los ao SESMT, constituindo um serviço único de engenharia e medicina. (NR-4 item 4.3 e respectivas subdivisões). Condições para que empresas novas possam constituir um serviço único de Engenharia e Medicina. (NR-4 item 4.3.1 e respectivas subdivisões). Obrigações das empresas que contratam outra(s) para prestar serviços em estabelecimentos incluídos no Quadro II. (NR-4 item 4.5) Regras para o dimensionamento do SESMT nas empresas que operem em regime sazonal. (NR-4 item 4.6) Normas para a constituição de SESMT comum a mais de uma empresa ou para uso de serviços de segurança externos à empresa. (NR-4 itens 4.14 e 4.15) e respectivas subdivisões. 2.3. INTEGRANTES DO SESMT 2.3.1.VÍNCULO E REGIME DE TRABALHO Os SESMT deverão ser integrados pelos seguintes profissionais: Médico do Trabalho, Engenheiro de Segurança do Trabalho, Enfermeiro do Trabalho, Auxiliar de Enfermagem do Trabalho e Técnico de Segurança do Trabalho. Os profissionais integrantes dos SESMT deverão ser empregados da empresa, salvo os casos previstos nos itens 4.14 e 4.15 da NR- 4 (empresas cujos estabelecimentos não se enquadrem no Quadro II, anexo à NR-4). O Técnico de Segurança do Trabalho e o Auxiliar de Enfermagem do Trabalho deverão dedicar 8 (oito) horas por dia para as atividades dos SESMT, de acordo com o estabelecido no Quadro II da NR-4. 40
  • 41.
    Engenharia de Produção Disciplina:Segurança do Trabalho Prof. Gustavo Antonio da Silva Quando se tratar de empreiteiras ou empresas prestadoras de serviços, considera-se estabelecimento, para fins de aplicação da NR4, o local em que os seus empregados estiverem exercendo suas atividades. O Engenheiro de Segurança do Trabalho, o Médico do Trabalho e o Enfermeiro do Trabalho deverão dedicar, no mínimo, 3 (três) horas (tempo parcial) ou 6 (seis) horas (tempo integral) por dia às atividades do SESMT, de acordo com o estabelecido no Quadro II da NR-4. Ao profissional especializado em Segurança e Medicina do Trabalho é vedado o exercício de outras atividades na empresa, durante o horário de sua atuação nos SESMT. 2.3.2.QUALIFICAÇÃO EXIGIDA AOS INTEGRANTES DO SESMT Ainda de acordo com a NR-4 (subitem 4.4.1), as empresas obrigadas a constituir SESMT deverão exigir dos profissionais que o integram a apresentação de diplomas ou certificados que comprovem os seguintes requisitos: a. Engenheiro de Segurança do Trabalho – ser graduado em Engenharia ou Arquitetura e especialista em Engenharia de Segurança do Trabalho (nível de pós-graduação); b. Médico do Trabalho - ser graduado em Medicina e especialista em Medicina do Trabalho (nível de pós-graduação), ou ter residência médica em área de concentração em saúde do trabalhador ou denominação equivalente, reconhecida pela Comissão Nacional de Residência Médica, do Ministério da Educação, ambos (curso de pós-graduação e residência) ministrados por universidade ou faculdade que mantenha curso de graduação em Medicina; c. Enfermeiro do Trabalho – ser graduado em Enfermagem e especialista em Enfermagem do Trabalho, em nível de pós-graduação (em curso ministrado por universidade ou faculdade que mantenha curso de graduação em Enfermagem); d. Auxiliar de Enfermagem do Trabalho – ter formação como auxiliar de enfermagem ou técnico de enfermagem, com curso de qualificação para atuar em Enfermagem do Trabalho ministrado por instituição especializada reconhecida e autorizada pelo Ministério da Educação; e. Técnico de Segurança do Trabalho: técnico com Registro Profissional Reflita! Os Engenheiros de Segurança e os Médicos do Trabalho são formados para serem os gestores da segurança e da saúde ocupacional. Assim, devem ter foco nos custos do SESMT, pois a evolução desses vai determinar a importância dos profissionais dentro da organização. A Gestão eficiente do SESMT depende da competência dos gestores para administrar os programas PPRA e PCMSO como um sistema continuamente realimentado e melhorado pelo monitoramento constante de seu próprio desempenho. QUADRO I Relação da Classificação Nacional de Atividades Econômicas - CNAE (Versão 2.0)*, com correspondente Grau de Risco - GR para fins de dimensionamento do SESMT 41
  • 42.
    Engenharia de Produção Disciplina:Segurança do Trabalho Prof. Gustavo Antonio da Silva Parte Extraída da NR-04 QUADRO II (Alterado pela Portaria SSMT n.º 34, de 11 de dezembro de 1987) 42
  • 43.
    Engenharia de Produção Disciplina:Segurança do Trabalho Prof. Gustavo Antonio da Silva NR 5 - COMISSÃO INTERNA DE PREVENÇÃO DE ACIDENTES DO OBJETIVO A Comissão Interna de Prevenção de Acidentes - CIPA - tem como objetivo a prevenção de acidentes e doenças decorrentes do trabalho, de modo a tornar compatível permanentemente o trabalho com a preservação da vida e a promoção da saúde do trabalhador. DA CONSTITUIÇÃO Devem constituir CIPA, por estabelecimento, e mantê-la em regular funcionamento as empresas privadas, públicas, sociedades de economia mista, órgãos da administração direta e indireta, instituições beneficentes, associações recreativas, cooperativas, bem como outras instituições que admitam trabalhadores como empregados. As disposições contidas na NR05 aplicam-se, no que couber, aos trabalhadores avulsos e às entidades que lhes tomem serviços, observadas as disposições estabelecidas em Normas Regulamentadoras de setores econômicos específicos. As empresas instaladas em centro comercial ou industrial estabelecerão, através de membros de CIPA ou designados, mecanismos de integração com objetivo de promover o desenvolvimento de ações de prevenção de acidentes e doenças decorrentes do ambiente e instalações de uso coletivo, podendo contar com a participação da administração do mesmo. DA ORGANIZAÇÃO A CIPA será composta de representantes do empregador e dos empregados, de acordo com o dimensionamento previsto no Quadro I da NR-05, ressalvadas as alterações disciplinadas em atos normativos para setores econômicos específicos. Os representantes dos empregadores, titulares e suplentes, serão por eles designados. Os representantes dos empregados, titulares e suplentes, serão eleitos em escrutínio secreto, do qual participem, independentemente de filiação sindical, exclusivamente os empregados interessados. O número de membros titulares e suplentes da CIPA, considerando a ordem decrescente de votos recebidos, observará o dimensionamento previsto no Quadro I da NR 05, ressalvadas as alterações disciplinadas em atos normativos de setores econômicos específicos. Quando o estabelecimento não se enquadrar no Quadro I, a empresa designará um responsável pelo cumprimento dos objetivos da NR-05, podendo ser adotados mecanismos de participação dos empregados, através de negociação coletiva. O mandato dos membros eleitos da CIPA terá a duração de um ano, permitida uma reeleição. 43
  • 44.
    Engenharia de Produção Disciplina:Segurança do Trabalho Prof. Gustavo Antonio da Silva É vedada a dispensa arbitrária ou sem justa causa do empregado eleito para cargo de direção de Comissões Internas de Prevenção de Acidentes desde o registro de sua candidatura até um ano após o final de seu mandato. Serão garantidas aos membros da CIPA condições que não descaracterizem suas atividades normais na empresa, sendo vedada a transferência para outro estabelecimento sem a sua anuência, ressalvado o disposto nos parágrafos primeiro e segundo do artigo 469, da CLT. O empregador deverá garantir que seus indicados tenham a representação necessária para a discussão e encaminhamento das soluções de questões de segurança e saúde no trabalho analisadas na CIPA. O empregador designará entre seus representantes o Presidente da CIPA, e os representantes dos empregados escolherão entre os titulares o vice-presidente. Os membros da CIPA, eleitos e designados serão, empossados no primeiro dia útil após o término do mandato anterior. Será indicado, de comum acordo com os membros da CIPA, um secretário e seu substituto, entre os componentes ou não da comissão, sendo neste caso necessária a concordância do empregador. A documentação referente ao processo eleitoral da CIPA, incluindo as atas de eleição e de posse e o calendário anual das reuniões ordinárias, deve ficar no estabelecimento à disposição da fiscalização do Ministério do Trabalho e Emprego. A documentação indicada deve ser encaminhada ao Sindicato dos Trabalhadores da categoria, quando solicitada. O empregador deve fornecer cópias das atas de eleição e posse aos membros titulares e suplentes da CIPA, mediante recibo. A CIPA não poderá ter seu número de representantes reduzido, bem como não poderá ser desativada pelo empregador, antes do término do mandato de seus membros, ainda que haja redução do número de empregados da empresa, exceto no caso de encerramento das atividades do estabelecimento. DAS ATRIBUIÇÕES A CIPA terá por atribuição: a) identificar os riscos do processo de trabalho, e elaborar o mapa de riscos, com a participação do maior número de trabalhadores, com assessoria do SESMT, onde houver; b) elaborar plano de trabalho que possibilite a ação preventiva na solução de problemas de segurança e saúde no trabalho; c) participar da implementação e do controle da qualidade das medidas de prevenção necessárias, bem como da avaliação das prioridades de ação nos locais de trabalho; d) realizar, periodicamente, verificações nos ambientes e condições de trabalho visando a identificação de situações que venham a trazer riscos para a segurança e saúde dos trabalhadores; e) realizar, a cada reunião, avaliação do cumprimento das metas fixadas em seu plano de trabalho e discutir as situações de risco que foram identificadas; f) divulgar aos trabalhadores informações relativas à segurança e saúde no trabalho; 44
  • 45.
    Engenharia de Produção Disciplina:Segurança do Trabalho Prof. Gustavo Antonio da Silva g) participar, com o SESMT, onde houver, das discussões promovidas pelo empregador, para avaliar os impactos de alterações no ambiente e processo de trabalho relacionados à segurança e saúde dos trabalhadores; h) requerer ao SESMT, quando houver, ou ao empregador, a paralisação de máquina ou setor onde considere haver risco grave e iminente à segurança e saúde dos trabalhadores; i) colaborar no desenvolvimento e implementação do PCMSO e PPRA e de outros programas relacionados à segurança e saúde no trabalho; j) divulgar e promover o cumprimento das Normas Regulamentadoras, bem como cláusulas de acordos e convenções coletivas de trabalho, relativas à segurança e saúde no trabalho; l) participar, em conjunto com o SESMT, onde houver, ou com o empregador, da análise das causas das doenças e acidentes de trabalho e propor medidas de solução dos problemas identificados; m) requisitar ao empregador e analisar as informações sobre questões que tenham interferido na segurança e saúde dos trabalhadores; n) requisitar à empresa as cópias das CAT emitidas; o) promover, anualmente, em conjunto com o SESMT, onde houver, a Semana Interna de Prevenção de Acidentes do Trabalho – SIPAT; p) participar, anualmente, em conjunto com a empresa, de Campanhas de Prevenção da AIDS. Cabe ao empregador proporcionar aos membros da CIPA os meios necessários ao desempenho de suas atribuições, garantindo tempo suficiente para a realização das tarefas constantes do plano de trabalho. Cabe aos empregados: a) participar da eleição de seus representantes; b) colaborar com a gestão da CIPA; c) indicar à CIPA, ao SESMT e ao empregador situações de riscos e apresentar sugestões para melhoria das condições de trabalho; d) observar e aplicar no ambiente de trabalho as recomendações quanto à prevenção de acidentes e doenças decorrentes do trabalho. Cabe ao Presidente da CIPA: a) convocar os membros para as reuniões da CIPA; b) coordenar as reuniões da CIPA, encaminhando ao empregador e ao SESMT, quando houver, as decisões da comissão; c) manter o empregador informado sobre os trabalhos da CIPA; d) coordenar e supervisionar as atividades de secretaria; e) delegar atribuições ao Vice-Presidente; Cabe ao Vice-Presidente: a) executar atribuições que lhe forem delegadas; b) substituir o Presidente nos seus impedimentos eventuais ou nos seus afastamentos temporários; O Presidente e o Vice-Presidente da CIPA, em conjunto, terão as seguintes atribuições: a) cuidar para que a CIPA disponha de condições necessárias para o desenvolvimento de seus trabalhos; 45
  • 46.
    Engenharia de Produção Disciplina:Segurança do Trabalho Prof. Gustavo Antonio da Silva b) coordenar e supervisionar as atividades da CIPA, zelando para que os objetivos propostos sejam alcançados; c) delegar atribuições aos membros da CIPA; d) promover o relacionamento da CIPA com o SESMT, quando houver; e) divulgar as decisões da CIPA a todos os trabalhadores do estabelecimento; f) encaminhar os pedidos de reconsideração das decisões da CIPA; g) constituir a comissão eleitoral. O Secretário da CIPA terá por atribuição: a) acompanhar as reuniões da CIPA e redigir as atas apresentando-as para aprovação e assinatura dos membros presentes; b) preparar as correspondências; e c) outras que lhe forem conferidas. DO FUNCIONAMENTO A CIPA terá reuniões ordinárias mensais, de acordo com o calendário preestabelecido. As reuniões ordinárias da CIPA serão realizadas durante o expediente normal da empresa e em local apropriado. As reuniões da CIPA terão atas assinadas pelos presentes com encaminhamento de cópias para todos os membros. As atas devem ficar no estabelecimento à disposição da fiscalização do Ministério do Trabalho e Emprego. Reuniões extraordinárias deverão ser realizadas quando: a) houver denúncia de situação de risco grave e iminente que determine aplicação de medidas corretivas de emergência; b) ocorrer acidente do trabalho grave ou fatal; c) houver solicitação expressa de uma das representações. As decisões da CIPA serão preferencialmente por consenso.Não havendo consenso, e frustradas as tentativas de negociação direta ou com mediação, será instalado processo de votação, registrando-se a ocorrência na ata da reunião. Das decisões da CIPA caberá pedido de reconsideração, mediante requerimento justificado. O pedido de reconsideração será apresentado à CIPA até a próxima reunião ordinária, quando será analisado, devendo o Presidente e o Vice-Presidente efetivar os encaminhamentos necessários. O membro titular perderá o mandato, sendo substituído por suplente, quando faltar a mais de quatro reuniões ordinárias sem justificativa. A vacância definitiva de cargo, ocorrida durante o mandato, será suprida por suplente, obedecida a ordem de colocação decrescente que consta na ata de eleição, devendo os motivos ser registrados em ata de reunião. No caso de afastamento definitivo do presidente, o empregador indicará o substituto, em dois dias úteis, preferencialmente entre os membros da CIPA. No caso de afastamento definitivo do vice-presidente, os membros titulares da representação dos empregados, escolherão o substituto, entre seus titulares, em dois dias úteis. 46
  • 47.
    Engenharia de Produção Disciplina:Segurança do Trabalho Prof. Gustavo Antonio da Silva Caso não existam suplentes para ocupar o cargo vago, o empregador deve realizar eleição extraordinária, cumprindo todas as exigências estabelecidas para o processo eleitoral, exceto quanto aos prazos, que devem ser reduzidos pela metade. O mandato do membro eleito em processo eleitoral extraordinário deve ser compatibilizado com o mandato dos demais membros da Comissão. O treinamento de membro eleito em processo extraordinário deve ser realizado no prazo máximo de trinta dias, contados a partir da data da posse. DO TREINAMENTO A empresa deverá promover treinamento para os membros da CIPA, titulares e suplentes, antes da posse. O treinamento de CIPA em primeiro mandato será realizado no prazo máximo de trinta dias, contados a partir da data da posse. As empresas que não se enquadrem no Quadro I, promoverão anualmente treinamento para o designado responsável pelo cumprimento do objetivo da NR-05. O treinamento para a CIPA deverá contemplar, no mínimo, os seguintes itens: a) estudo do ambiente, das condições de trabalho, bem como dos riscos originados do processo produtivo; b) metodologia de investigação e análise de acidentes e doenças do trabalho; c) noções sobre acidentes e doenças do trabalho decorrentes de exposição aos riscos existentes na empresa; d) noções sobre a Síndrome da Imunodeficiência Adquirida – AIDS, e medidas de prevenção; e) noções sobre as legislações trabalhista e previdenciária relativas à segurança e saúde no trabalho; f) princípios gerais de higiene do trabalho e de medidas de controle dos riscos; g) organização da CIPA e outros assuntos necessários ao exercício das atribuições da Comissão. O treinamento terá carga horária de vinte horas, distribuídas em no máximo oito horas diárias e será realizado durante o expediente normal da empresa. O treinamento poderá ser ministrado pelo SESMT da empresa, entidade patronal, entidade de trabalhadores ou por profissional que possua conhecimentos sobre os temas ministrados. A CIPA será ouvida sobre o treinamento a ser realizado, inclusive quanto à entidade ou profissional que o ministrará, constando sua manifestação em ata, cabendo à empresa escolher a entidade ou profissional que ministrará o treinamento. Quando comprovada a não observância ao disposto nos itens relacionados ao treinamento, a unidade descentralizada do Ministério do Trabalho e Emprego, determinará a complementação ou a realização de outro, que será efetuado no prazo máximo de trinta dias, contados da data de ciência da empresa sobre a decisão. DO PROCESSO ELEITORAL Compete ao empregador convocar eleições para escolha dos representantes dos empregados na CIPA, no prazo mínimo de 60 (sessenta) dias antes do término do mandato em curso. 47
  • 48.
    Engenharia de Produção Disciplina:Segurança do Trabalho Prof. Gustavo Antonio da Silva A empresa estabelecerá mecanismos para comunicar o início do processo eleitoral ao sindicato da categoria profissional. O Presidente e o Vice Presidente da CIPA constituirão dentre seus membros, no prazo mínimo de 55 (cinqüenta e cinco) dias antes do término do mandato em curso, a Comissão Eleitoral – CE, que será a responsável pela organização e acompanhamento do processo eleitoral. Nos estabelecimentos onde não houver CIPA, a Comissão Eleitoral será constituída pela empresa. O processo eleitoral observará as seguintes condições: a) publicação e divulgação de edital, em locais de fácil acesso e visualização, no prazo mínimo de 45 (quarenta e cinco) dias antes do término do mandato em curso; b) inscrição e eleição individual, sendo que o período mínimo para inscrição será de quinze dias; c) liberdade de inscrição para todos os empregados do estabelecimento, independentemente de setores ou locais de trabalho, com fornecimento de comprovante; d) garantia de emprego para todos os inscritos até a eleição; e) realização da eleição no prazo mínimo de 30 (trinta) dias antes do término do mandato da CIPA, quando houver; f) realização de eleição em dia normal de trabalho, respeitando os horários de turnos e em horário que possibilite a participação da maioria dos empregados. g) voto secreto; h) apuração dos votos, em horário normal de trabalho, com acompanhamento de representante do empregador e dos empregados, em número a ser definido pela comissão eleitoral; i) faculdade de eleição por meios eletrônicos; j) guarda, pelo empregador, de todos os documentos relativos à eleição, por um período mínimo de cinco anos. Havendo participação inferior a cinqüenta por cento dos empregados na votação, não haverá a apuração dos votos e a comissão eleitoral deverá organizar outra votação, que ocorrerá no prazo máximo de dez dias. As denúncias sobre o processo eleitoral deverão ser protocolizadas na unidade descentralizada do MTE, até trinta dias após a data da posse dos novos membros da CIPA. Compete a unidade descentralizada do Ministério do Trabalho e Emprego, confirmadas irregularidades no processo eleitoral, determinar a sua correção ou proceder a anulação quando for o caso. Em caso de anulação a empresa convocará nova eleição no prazo de cinco dias, a contar da data de ciência, garantidas as inscrições anteriores. Quando a anulação se der antes da posse dos membros da CIPA, ficará assegurada a prorrogação do mandato anterior, quando houver, até a complementação do processo eleitoral. Assumirão a condição de membros titulares e suplentes, os candidatos mais votados. Em caso de empate, assumirá aquele que tiver maior tempo de serviço no estabelecimento. 48
  • 49.
    Engenharia de Produção Disciplina:Segurança do Trabalho Prof. Gustavo Antonio da Silva Os candidatos votados e não eleitos serão relacionados na ata de eleição e apuração, em ordem decrescente de votos, possibilitando nomeação posterior, em caso de vacância de suplentes. DAS CONTRATANTES E CONTRATADAS Quando se tratar de empreiteiras ou empresas prestadoras de serviços, considera-se estabelecimento, para fins de aplicação da NR-05, o local em que seus empregados estiverem exercendo suas atividades. Sempre que duas ou mais empresas atuarem em um mesmo estabelecimento, a CIPA ou designado da empresa contratante deverá, em conjunto com as das contratadas ou com os designados, definir mecanismos de integração e de participação de todos os trabalhadores em relação às decisões das CIPA existentes no estabelecimento. A contratante e as contratadas, que atuem num mesmo estabelecimento, deverão implementar, de forma integrada, medidas de prevenção de acidentes e doenças do trabalho, decorrentes da NR-05, de forma a garantir o mesmo nível de proteção em matéria de segurança e saúde a todos os trabalhadores do estabelecimento A empresa contratante adotará medidas necessárias para que as empresas contratadas, suas CIPA, os designados e os demais trabalhadores lotados naquele estabelecimento recebam as informações sobre os riscos presentes nos ambientes de trabalho, bem como sobre as medidas de proteção adequadas. A empresa contratante adotará as providências necessárias para acompanhar o cumprimento pelas empresas contratadas que atuam no seu estabelecimento, das medidas de segurança e saúde no trabalho. DISPOSIÇÕES FINAIS QUADRO I Dimensionamento de CIPA Parte do Quadro I OBS.: Os membros efetivos e suplentes terão representantes dos Empregadores e Empregados. 49
  • 50.
    Engenharia de Produção Disciplina:Segurança do Trabalho Prof. Gustavo Antonio da Silva * As atividades econômicas integrantes dos grupos estão especificadas por CNAE nos QUADROS II e III. * Nos grupos C-18 e C-18a constituir CIPA por estabelecimento a partir de 70 trabalhadores e quando o estabelecimento possuir menos de 70 trabalhadores observar o dimensionamento descrito na NR 18 – subitem 18.33.1. QUADRO II Agrupamento de setores econômicos pela Classificação Nacional de Atividades Econômicas – CNAE (versão 2.0), para dimensionamento da CIPA C-1 - MINERAIS 05.00-3 06.00-0 07.10-3 07.21-9 07.22-7 07.23-5 07.24-3 07.25-1 07.29-4 08.10-0 08.91-6 08.92-4 08.93-2 08.99-1 09.10-6 09.90-4 19.10-1 23.20-6 23.91-5 NR 6 – EQUIPAMENTO DE PROTEÇÃO INDIVIDUAL - EPI Para os fins de aplicação da Norma Regulamentadora - NR, considera-se Equipamento de Proteção Individual - EPI, todo dispositivo ou produto, de uso individual utilizado pelo trabalhador, destinado à proteção de riscos suscetíveis de ameaçar a segurança e a saúde no trabalho. Entende-se como Equipamento Conjugado de Proteção Individual, todo aquele composto por vários dispositivos, que o fabricante tenha associado contra um ou mais riscos que possam ocorrer simultaneamente e que sejam suscetíveis de ameaçar a segurança e a saúde no trabalho. Equipamento Conjugado de Proteção Individual EPI O equipamento de proteção individual, de fabricação nacional ou importado, só poderá ser posto à venda ou utilizado com a indicação do Certificado de Aprovação - CA, expedido pelo órgão nacional competente em matéria de segurança e saúde no trabalho do Ministério do Trabalho e Emprego. A empresa é obrigada a fornecer aos empregados, gratuitamente, EPI adequado ao risco, em perfeito estado de conservação e funcionamento, nas seguintes circunstâncias: 50
  • 51.
    Engenharia de Produção Disciplina:Segurança do Trabalho Prof. Gustavo Antonio da Silva a) sempre que as medidas de ordem geral não ofereçam completa proteção contra os riscos de acidentes do trabalho ou de doenças profissionais e do trabalho; b) enquanto as medidas de proteção coletiva estiverem sendo implantadas; e, c) para atender a situações de emergência. Atendidas as peculiaridades de cada atividade profissional, o empregador deve fornecer aos trabalhadores os EPI adequados, de acordo com o disposto no ANEXO I . As solicitações para que os produtos que não estejam relacionados no ANEXO I, da NR, sejam considerados como EPI, bem como as propostas para reexame daqueles ora elencados, deverão ser avaliadas por comissão tripartite a ser constituída pelo órgão nacional competente em matéria de segurança e saúde no trabalho, após ouvida a CTPP, sendo as conclusões submetidas àquele órgão do Ministério do Trabalho e Emprego para aprovação. Compete ao Serviço Especializado em Engenharia de Segurança e em Medicina do Trabalho – SESMT, ouvida a Comissão Interna de Prevenção de Acidentes - CIPA e trabalhadores usuários, recomendar ao empregador o EPI adequado ao risco existente em determinada atividade. Nas empresas desobrigadas a constituir SESMT, cabe ao empregador selecionar o EPI adequado ao risco, mediante orientação de profissional tecnicamente habilitado, ouvida a CIPA ou, na falta desta, o designado e trabalhadores usuários. Responsabilidade do Empregador a) adquirir o adequado ao risco de cada atividade; b) exigir seu uso; c) fornecer ao trabalhador somente o aprovado pelo órgão nacional competente em matéria de segurança e saúde no trabalho; d) orientar e treinar o trabalhador sobre o uso adequado, guarda e conservação; e) substituir imediatamente, quando danificado ou extraviado; f) responsabilizar-se pela higienização e manutenção periódica; e, g) comunicar ao MTE qualquer irregularidade observada. h) registrar o seu fornecimento ao trabalhador, podendo ser adotados livros, fichas ou sistema eletrônico. Responsabilidade do Trabalhador Cabe ao empregado quanto ao EPI: a) usar, utilizando-o apenas para a finalidade a que se destina; b) responsabilizar-se pela guarda e conservação; c) comunicar ao empregador qualquer alteração que o torne impróprio para uso; e, d) cumprir as determinações do empregador sobre o uso adequado. Responsabilidade do Fabricante- Importador a) cadastrar-se junto ao órgão nacional competente em matéria de segurança e saúde no trabalho; b) solicitar a emissão do CA; c) solicitar a renovação do CA quando vencido o prazo de validade estipulado pelo órgão nacional competente em matéria de segurança e saúde do trabalho; 51
  • 52.
    Engenharia de Produção Disciplina:Segurança do Trabalho Prof. Gustavo Antonio da Silva d) requerer novo CA quando houver alteração das especificações do equipamento aprovado; Responsabilidade do Fabricante- Importador e) responsabilizar-se pela manutenção da qualidade do EPI que deu origem ao Certificado de Aprovação - CA; f) comercializar ou colocar à venda somente o EPI, portador de CA; g) comunicar ao órgão nacional competente em matéria de segurança e saúde no trabalho quaisquer alterações dos dados cadastrais fornecidos; h) comercializar o EPI com instruções técnicas no idioma nacional, orientando sua utilização, manutenção, restrição e demais referências ao seu uso; Responsabilidade do Fabricante- Importador i) fazer constar do EPI o número do lote de fabricação; e, j) providenciar a avaliação da conformidade do EPI no âmbito do SINMETRO, quando for o caso; k) fornecer as informações referentes aos processos de limpeza e higienização de seus EPI, indicando quando for o caso, o número de higienizações acima do qual é necessário proceder à revisão ou à substituição do equipamento, a fim de garantir que os mesmos mantenham as características de proteção original. Os procedimentos de cadastramento de fabricante e/ou importador de EPI e de emissão e/ou renovação de CA devem atender os requisitos estabelecidos em Portaria específica. Modelo Ficha de EPI Logomarca Ficha de Controle e Entrega de Equipamentos de Proteção Individual Nome: Registro: Data de Admissão Função Seção Data de Demissão TERMO DE RESPONSABILIDADE Pelo presente, declaro que recebi da empresa Equipaeng Comércio e Serviços Ltda os EPI's abaixo relacionados, assumindo o compromisso , nos termos das letras “a” e “b” do item1.8 da NR-1 e letras “a”,“b e “c” do item 6.7.1 da NR-6, de usá-lo em trabalho, zelar pela sua guarda e conservação e devolvê-lo ao setor competente da empresa quando este se tornar impróprio para o uso ou por motivo de demissão ou afastamento. Em caso de perda, extravio ou inutilização proposital do material recebido, autorizo a empresa, na forma prevista no parágrafo primeiro do art. 462 da C.L.T – Consolidação das Leis do Trabalho, a descontar de meu salário, inclusive no que me couber a título de indenização por rescisão de contrato de trabalho, a importância correspondente ao valor do material. De acordo Assinatura do Empregado Data 52
  • 53.
    Engenharia de Produção Disciplina:Segurança do Trabalho Prof. Gustavo Antonio da Silva Data Entrega Quant. Devolução Unidade Descrição do Nº do CA Equipamento Assinatura Certificado de Aprovação - CA a) de 5 (cinco) anos, para aqueles equipamentos com laudos de ensaio que não tenham sua conformidade avaliada no âmbito do SINMETRO; b) do prazo vinculado à avaliação da conformidade no âmbito do SINMETRO, quando for o caso. O órgão nacional competente em matéria de segurança e saúde no trabalho, quando necessário e mediante justificativa, poderá estabelecer prazos diversos daqueles da validade do CA. Todo EPI deverá apresentar em caracteres indeléveis e bem visíveis, o nome comercial da empresa fabricante, o lote de fabricação e o número do CA, ou, no caso de EPI importado, o nome do importador, o lote de fabricação e o número do CA. Na impossibilidade de cumprir o determinado no item anterior, o órgão nacional competente em matéria de segurança e saúde no trabalho poderá autorizar forma alternativa de gravação, a ser proposta pelo fabricante ou importador, devendo esta constar do CA. Responsabilidade do Ministério do Trabalho e Emprego / MTE a) cadastrar o fabricante ou importador de EPI; b) receber e examinar a documentação para emitir ou renovar o CA de EPI; c) estabelecer, quando necessário, os regulamentos técnicos para ensaios de EPI; d) emitir ou renovar o CA e o cadastro de fabricante ou importador; e) fiscalizar a qualidade do EPI; f) suspender o cadastramento da empresa fabricante ou importadora; e, g) cancelar o CA. Sempre que julgar necessário o órgão nacional competente em matéria de segurança e saúde no trabalho,poderá requisitar amostras de EPI, identificadas com o nome do fabricante e o número de referência, além de outros requisitos. Cabe ao órgão regional do MTE: a) fiscalizar e orientar quanto ao uso adequado e a qualidade do EPI; b) recolher amostras de EPI; e, c) aplicar, na sua esfera de competência, as penalidades cabíveis pelo descumprimento da NR-06. ANEXO I - LISTA DE EQUIPAMENTOS DE PROTEÇÃO INDIVIDUAL As solicitações para que os produtos que não estejam relacionados no ANEXO I, desta NR, sejam considerados como EPI, bem como as propostas para reexame daqueles 53
  • 54.
    Engenharia de Produção Disciplina:Segurança do Trabalho Prof. Gustavo Antonio da Silva ora elencados, deverão ser avaliadas por comissão tripartite a ser constituída pelo órgão nacional competente em matéria de segurança e saúde no trabalho, após ouvida a CTPP,sendo as conclusões submetidas àquele órgão do Ministério do Trabalho e Emprego para aprovação. A - EPI PARA PROTEÇÃO DA CABEÇA A.1 - Capacete a) capacete para proteção contra impactos de objetos sobre o crânio; b) capacete para proteção contra choques elétricos; c) capacete para proteção do crânio e face contra agentes térmicos. A.2 - Capuz ou balaclava a) capuz para proteção do crânio e pescoço contra riscos de origem térmica; b) capuz para proteção do crânio, face e pescoço contra respingos de produtos químicos; c) capuz para proteção do crânio e pescoço contra agentes abrasivos e escoriantes. B - EPI PARA PROTEÇÃO DOS OLHOS E FACE B.1 - Óculos a) óculos para proteção dos olhos contra impactos de partículas volantes; b) óculos para proteção dos olhos contra luminosidade intensa; c) óculos para proteção dos olhos contra radiação ultravioleta; d) óculos para proteção dos olhos contra radiação infravermelha. B.2 - Protetor facial a) protetor facial para proteção da face contra impactos de partículas volantes; b) protetor facial para proteção da face contra radiação infravermelha; c) protetor facial para proteção dos olhos contra luminosidade intensa; d) protetor facial para proteção da face contra riscos de origem térmica; e) protetor facial para proteção da face contra radiação ultravioleta. B.3 - Máscara de Solda a) máscara de solda para proteção dos olhos e face contra impactos de partículas volantes, radiação ultra-violeta,radiação infra-vermelha e luminosidade intensa. C - EPI PARA PROTEÇÃO AUDITIVA C.1 - Protetor auditivo a) protetor auditivo circum-auricular para proteção do sistema auditivo contra níveis de pressão sonora superiores ao estabelecido na NR-15, Anexos n.º 1 e 2; b) protetor auditivo de inserção para proteção do sistema auditivo contra níveis de pressão sonora superiores ao estabelecido na NR-15, Anexos n.º 1 e 2; c) protetor auditivo semi-auricular para proteção do sistema auditivo contra níveis de pressão sonora superiores ao estabelecido na NR-15, Anexos n.º 1 e 2. D - EPI PARA PROTEÇÃO RESPIRATÓRIA D.1 - Respirador purificador de ar não motorizado: a) peça semifacial filtrante (PFF1) para proteção das vias respiratórias contra poeiras e névoas; b) peça semifacial filtrante (PFF2) para proteção das vias respiratórias contra poeiras, 54
  • 55.
    Engenharia de Produção Disciplina:Segurança do Trabalho Prof. Gustavo Antonio da Silva névoas e fumos; c) peça semifacial filtrante (PFF3) para proteção das vias respiratórias contra poeiras, névoas, fumos e radionuclídeos; d) peça um quarto facial, semifacial ou facial inteira com filtros para material particulado tipo P1 para proteção das vias respiratórias contra poeiras e névoas; e ou P2 para proteção contra poeiras, névoas e fumos; e ou P3 para proteção contra poeiras, névoas, fumos e radionuclídeos; e) peça um quarto facial, semifacial ou facial inteira com filtros químicos e ou combinados para proteção das vias respiratórias contra gases e vapores e ou material particulado. D.2 - Respirador purificador de ar motorizado: a) sem vedação facial tipo touca de proteção respiratória, capuz ou capacete para proteção das vias respiratórias contra poeiras, névoas, fumos e radionuclídeos e ou contra gases e vapores; b) com vedação facial tipo peça semifacial ou facial inteira para proteção das vias respiratórias contra poeiras, névoas, fumos e radionuclídeos e ou contra gases e vapores. D.3 - Respirador de adução de ar tipo linha de ar comprimido a) sem vedação facial de fluxo contínuo tipo capuz ou capacete para proteção das vias respiratórias em atmosferas com concentração de oxigênio maior que 12,5%; b) sem vedação facial de fluxo contínuo tipo capuz ou capacete para proteção das vias respiratórias em operações de jateamento e em atmosferas com concentração de oxigênio maior que 12,5%; c) com vedação facial de fluxo contínuo tipo peça semifacial ou facial inteira para proteção das vias respiratórias em atmosferas com concentração de oxigênio maior que 12,5%; d) de demanda com pressão positiva tipo peça semifacial ou facial inteira para proteção das vias respiratórias em atmosferas com concentração de oxigênio maior que 12,5%; e) de demanda com pressão positiva tipo peça facial inteira combinado com cilindro auxiliar para proteção das vias respiratórias em atmosferas com concentração de oxigênio menor ou igual que 12,5%, ou seja, em atmosferas Imediatamente Perigosas à Vida e a Saúde (IPVS). D.4 – RESPIRADOR DE ADUÇÃO DE AR TIPO MÁSCARA AUTONOMA a) de circuito aberto de demanda com pressão positiva para proteção das vias respiratórias em atmosferas com concentração de oxigênio menor ou igual que 12,5%, ou seja, em atmosferas Imediatamente Perigosas à Vida e a Saúde (IPVS); b) de circuito fechado de demanda com pressão positiva para proteção das vias respiratórias em atmosferas com concentração de oxigênio menor ou igual que 12,5%, ou seja, em atmosferas Imediatamente Perigosas à Vida e a Saúde (IPVS). D.5 - Respirador de fuga a) respirador de fuga tipo bocal para proteção das vias respiratórias contra gases e vapores e ou material particulado em condições de escape de atmosferas Imediatamente Perigosas à Vida e a Saúde (IPVS). E - EPI PARA PROTEÇÃO DO TRONCO E.1 – Vestimentas a) Vestimentas para proteção do tronco contra riscos de origem térmica; 55
  • 56.
    Engenharia de Produção Disciplina:Segurança do Trabalho Prof. Gustavo Antonio da Silva b) Vestimentas para proteção do tronco contra riscos de origem mecânica; c) Vestimentas para proteção do tronco contra riscos de origem química; d) Vestimentas para proteção do tronco contra riscos de origem radioativa; e) Vestimentas para proteção do tronco contra riscos de origem meteorológica; f) Vestimentas para proteção do tronco contra umidade proveniente de operações com uso de água. E.2 - Colete à prova de balas de uso permitido para vigilantes que trabalhem portando arma de fogo, para proteção do tronco contra riscos de origem mecânica. F - EPI PARA PROTEÇÃO DOS MEMBROS SUPERIORES F.1 - Luvas a) luvas para proteção das mãos contra agentes abrasivos e escoriantes; b) luvas para proteção das mãos contra agentes cortantes e perfurantes; c) luvas para proteção das mãos contra choques elétricos; d) luvas para proteção das mãos contra agentes térmicos; e) luvas para proteção das mãos contra agentes biológicos; f) luvas para proteção das mãos contra agentes químicos; g) luvas para proteção das mãos contra vibrações; h) luvas para proteção contra umidade proveniente de operações com uso de água; i) luvas para proteção das mãos contra radiações ionizantes. F.2 - Creme protetor a) creme protetor de segurança para proteção dos membros superiores contra agentes químicos. F.3 - Manga a) manga para proteção do braço e do antebraço contra choques elétricos; b) manga para proteção do braço e do antebraço contra agentes abrasivos e escoriantes; c) manga para proteção do braço e do antebraço contra agentes cortantes e perfurantes; d) manga para proteção do braço e do antebraço contra umidade proveniente de operações com uso de água; e) manga para proteção do braço e do antebraço contra agentes térmicos. F.4 - Braçadeira a) braçadeira para proteção do antebraço contra agentes cortantes; b) braçadeira para proteção do antebraço contra agentes escoriantes. F.5 - Dedeira a) dedeira para proteção dos dedos contra agentes abrasivos e escoriantes. G - EPI PARA PROTEÇÃO DOS MEMBROS INFERIORES G.1 - Calçado a) calçado para proteção contra impactos de quedas de objetos sobre os artelhos; b) calçado para proteção dos pés contra agentes provenientes de energia elétrica; c) calçado para proteção dos pés contra agentes térmicos; d) calçado para proteção dos pés contra agentes abrasivos e escoriantes; e) calçado para proteção dos pés contra agentes cortantes e perfurantes; 56
  • 57.
    Engenharia de Produção Disciplina:Segurança do Trabalho Prof. Gustavo Antonio da Silva f) calçado para proteção dos pés e pernas contra umidade proveniente de operações com uso de água; g) calçado para proteção dos pés e pernas contra respingos de produtos químicos. G.2 - Meia a) meia para proteção dos pés contra baixas temperaturas. G.3 - Perneira a) perneira para proteção da perna contra agentes abrasivos e escoriantes; b) perneira para proteção da perna contra agentes térmicos; c) perneira para proteção da perna contra respingos de produtos químicos; d) perneira para proteção da perna contra agentes cortantes e perfurantes; e) perneira para proteção da perna contra umidade proveniente de operações com uso de água. G.4 - Calça a) calça para proteção das pernas contra agentes abrasivos e escoriantes; b) calça para proteção das pernas contra respingos de produtos químicos; c) calça para proteção das pernas contra agentes térmicos; d) calça para proteção das pernas contra umidade proveniente de operações com uso de água. H - EPI PARA PROTEÇÃO DO CORPO INTEIRO H.1 - Macacão a) macacão para proteção do tronco e membros superiores e inferiores contra agentes térmicos; b) macacão para proteção do tronco e membros superiores e inferiores contra respingos de produtos químicos; c) macacão para proteção do tronco e membros superiores e inferiores contra umidade proveniente de operações com uso de água. H.2 - Vestimenta de corpo inteiro a) vestimenta para proteção de todo o corpo contra respingos de produtos químicos; b) vestimenta para proteção de todo o corpo contra umidade proveniente de operações com água; c) vestimenta condutiva para proteção de todo o corpo contra choques elétricos. I - EPI PARA PROTEÇÃO CONTRA QUEDAS COM DIFERENÇA DE NÍVEL I.1 - Dispositivo trava-queda a) dispositivo trava-queda para proteção do usuário contra quedas em operações com movimentação vertical ou horizontal, quando utilizado com cinturão de segurança para proteção contra quedas. I.2 - Cinturão a) cinturão de segurança para proteção do usuário contra riscos de queda em trabalhos em altura; b) cinturão de segurança para proteção do usuário contra riscos de queda no posicionamento em trabalhos em altura. 57
  • 58.
    Engenharia de Produção Disciplina:Segurança do Trabalho Prof. Gustavo Antonio da Silva NR 7 - PROGRAMA DE CONTROLE MÉDICO DE SAÚDE OCUPACIONAL A NR 07 estabelece a obrigatoriedade de elaboração e implementação, por parte de todos os empregadores e instituições que admitam trabalhadores como empregados, do Programa de Controle Médico de Saúde Ocupacional - PCMSO, com o objetivo de promoção e preservação da saúde do conjunto dos seus trabalhadores. A NR 07 estabelece os parâmetros mínimos e diretrizes gerais a serem observados na execução do PCMSO, podendo os mesmos ser ampliados mediante negociação coletiva de trabalho. Caberá à empresa contratante de mão-de-obra prestadora de serviços informar a empresa contratada dos riscos existentes e auxiliar na elaboração e implementação do PCMSO nos locais de trabalho onde os serviços estão sendo prestados. DIRETRIZES O PCMSO é parte integrante do conjunto mais amplo de iniciativas da empresa no campo da saúde dos trabalhadores, devendo estar articulado com o disposto nas demais NR. O PCMSO deverá considerar as questões incidentes sobre o indivíduo e a coletividade de trabalhadores, privilegiando o instrumental clínico-epidemiológico na abordagem da relação entre sua saúde e o trabalho. O PCMSO deverá ter caráter de prevenção, rastreamento e diagnóstico precoce dos agravos à saúde relacionados ao trabalho, inclusive de natureza subclínica, além da constatação da existência de casos de doenças profissionais ou danos irreversíveis à saúde dos trabalhadores. O PCMSO deverá ser planejado e implantado com base nos riscos à saúde dos trabalhadores, especialmente os identificados nas avaliações previstas nas demais NR. Compete ao empregador: a) garantir a elaboração e efetiva implementação do PCMSO, bem como zelar pela sua eficácia; b) custear sem ônus para o empregado todos os procedimentos relacionados ao PCMSO; c) indicar, dentre os médicos dos Serviços Especializados em Engenharia de Segurança e Medicina do Trabalho – SESMT, da empresa, um coordenador responsável pela execução do PCMSO; d) no caso de a empresa estar desobrigada de manter médico do trabalho, de acordo com a NR 4, deverá o empregador indicar médico do trabalho, empregado ou não da empresa, para coordenar o PCMSO; e) inexistindo médico do trabalho na localidade, o empregador poderá contratar médico de outra especialidade para coordenar o PCMSO. Ficam desobrigadas de indicar médico coordenador as empresas de grau de risco 1 e 2, segundo o Quadro 1 da NR 4, com até 25 (vinte e cinto) empregados e aquelas de grau de risco 3 e 4, segundo o Quadro 1 da NR 4, com até 10 (dez) empregados. As empresas com mais de 25 (vinte e cinco) empregados e até 50 (cinqüenta) empregados, enquadradas no grau de risco 1 ou 2, segundo o Quadro 1 da NR 4, poderão estar desobrigadas de indicar médico coordenador em decorrência de negociação coletiva. As empresas com mais de 10 (dez) empregados e com até 20 (vinte) empregados, enquadradas no grau de risco 3 ou 4, segundo o Quadro 1 da NR 4, poderão estar 58
  • 59.
    Engenharia de Produção Disciplina:Segurança do Trabalho Prof. Gustavo Antonio da Silva desobrigadas de indicar médico do trabalho coordenador em decorrência de negociação coletiva, assistida por profissional do órgão regional competente em segurança e saúde no trabalho. Por determinação do Delegado Regional do Trabalho, com base no parecer técnico conclusivo da autoridade regional competente em matéria de segurança e saúde do trabalhador, ou em decorrência de negociação coletiva, as empresas previstas no item 7.3.1.1 e subitens anteriores poderão ter a obrigatoriedade de indicação de médico coordenador, quando suas condições representarem potencial de risco grave aos trabalhadores. Compete ao médico coordenador: a) realizar os exames médicos previstos no item 7.4.1 ou encarregar os mesmos a profissional médico familiarizado com os princípios da patologia ocupacional e suas causas, bem como com o ambiente, as condições de trabalho e os riscos a que está ou será exposto cada trabalhador da empresa a ser examinado; b) encarregar dos exames complementares previstos nos itens, quadros e anexos desta NR profissionais e/ou entidades devidamente capacitados, equipados e qualificados. DESENVOLVIMENTO DO PCMSO O PCMSO deve incluir, entre outros, a realização obrigatória dos exames médicos: a) admissional; b) periódico; c) de retorno ao trabalho; d) de mudança de função; e) demissional. Os exames compreendem: a) avaliação clínica, abrangendo anamnese ocupacional e exame físico e mental; b) exames complementares, realizados de acordo com os termos específicos nesta NR e seus anexos. Para os trabalhadores cujas atividades envolvem os riscos discriminados nos Quadros I e II desta NR, os exames médicos complementares deverão ser executados e interpretados com base nos critérios constantes dos referidos quadros e seus anexos. A periodicidade de avaliação dos indicadores biológicos do Quadro I deverá ser, no mínimo, semestral, podendo ser reduzida a critério do médico coordenador, ou por notificação do médico agente da inspeção do trabalho, ou mediante negociação coletiva de trabalho. Para os trabalhadores expostos a agentes químicos não-constantes dos Quadros I e II, outros indicadores biológicos poderão ser monitorizados, dependendo de estudo prévio dos aspectos de validade toxicológica, analítica e de interpretação desses indicadores. Outros exames complementares usados normalmente em patologia clínica para avaliar o funcionamento de órgãos e sistemas orgânicos podem ser realizados, a critério do médico coordenador ou encarregado, ou por notificação do médico agente da inspeção do trabalho, ou ainda decorrente de negociação coletiva de trabalho. A avaliação clínica referida no item 7.4.2, alínea "a", com parte integrante dos exames médicos constantes no item 7.4.1, deverá obedecer aos prazos e à periodicidade conforme previstos nos subitens abaixo relacionados: • no exame médico admissional, deverá ser realizada antes que o trabalhador assuma 59
  • 60.
    Engenharia de Produção Disciplina:Segurança do Trabalho Prof. Gustavo Antonio da Silva suas atividades; • no exame médico periódico, de acordo com os intervalos mínimos de tempo abaixo discriminados: a) para trabalhadores expostos a riscos ou a situações de trabalho que impliquem o desencadeamento ou agravamento de doença ocupacional, ou, ainda, para aqueles que sejam portadores de doenças crônicas, os exames deverão ser repetidos: a.1) a cada ano ou a intervalos menores, a critério do médico encarregado, ou se notificado pelo médico agente da inspeção do trabalho, ou, ainda, como resultado de negociação coletiva de trabalho; a.2) de acordo com à periodicidade especificada no Anexo n.º 6 da NR 15, para os trabalhadores expostos a condições hiperbáricas; b) para os demais trabalhadores: b.1) anual, quando menores de 18 (dezoito) anos e maiores de 45 (quarenta e cinco) anos de idade; b.2) a cada dois anos, para os trabalhadores entre 18 (dezoito) anos e 45 (quarenta e cinco) anos de idade. No exame médico de retorno ao trabalho, deverá ser realizada obrigatoriamente no primeiro dia da volta ao trabalho de trabalhador ausente por período igual ou superior a 30 (trinta) dias por motivo de doença ou acidente, de natureza ocupacional ou não, ou parto. No exame médico de mudança de função, será obrigatoriamente realizada antes da data da mudança. Na NR 07 entende-se por mudança de função toda e qualquer alteração de atividade, posto de trabalho ou de setor que implique a exposição do trabalhador a risco diferente daquele a que estava exposto antes da mudança. No exame médico demissional, será obrigatoriamente realizada até a data da homologação, desde que o último exame médico ocupacional tenha sido realizado há mais de: • 135 (centro e trinta e cinco) dias para as empresas de grau de risco 1 e 2, segundo o Quadro I da NR-4; • 90 (noventa) dias para as empresas de grau de risco 3 e 4, segundo o Quadro I da NR-4. As empresas enquadradas no grau de risco 1 ou 2, segundo o Quadro I da NR-4, poderão ampliar o prazo de dispensa da realização do exame demissional em até mais 135 (cento e trinta e cinco) dias, em decorrência de negociação coletiva, assistida por profissional indicado de comum acordo entre as partes ou por profissional do órgão regional competente em segurança e saúde no trabalho. As empresas enquadradas no grau de risco 3 ou 4, segundo o Quadro I da NR 4, poderão ampliar o prazo de dispensa da realização do exame demissional em até mais 90 (noventa) dias, em decorrência de negociação coletiva assistida por profissional indicado de comum acordo entre as partes ou por profissional do órgão regional competente em segurança e saúde no trabalho. Por determinação do Delegado Regional do Trabalho, com base em parecer técnico conclusivo da autoridade regional competente em matéria de segurança e saúde do trabalhador, ou em decorrência de negociação coletiva, as empresas poderão ser obrigadas a realizar o exame médico demissional independentemente da época de realização de 60
  • 61.
    Engenharia de Produção Disciplina:Segurança do Trabalho Prof. Gustavo Antonio da Silva qualquer outro exame, quando suas condições representarem potencial de risco grave aos trabalhadores. Para cada exame médico realizado, previsto no item 7.4.1, o médico emitirá o Atestado de Saúde Ocupacional - ASO, em 2 (duas) vias. A primeira via do ASO ficará arquivada no local de trabalho do trabalhador, inclusive frente de trabalho ou canteiro de obras, à disposição da fiscalização do trabalho. A segunda via do ASO será obrigatoriamente entregue ao trabalhador, mediante recibo na primeira via. O ASO deverá conter no mínimo: a) nome completo do trabalhador, o número de registro de sua identidade e sua função; b) os riscos ocupacionais específicos existentes, ou a ausência deles, na atividade do empregado, conforme instruções técnicas expedidas pela Secretaria de Segurança e Saúde no Trabalho-SSST; c) indicação dos procedimentos médicos a que foi submetido o trabalhador, incluindo os exames complementares e a data em que foram realizados; d) o nome do médico coordenador, quando houver, com respectivo CRM; e) definição de apto ou inapto para a função específica que o trabalhador vai exercer, exerce ou exerceu; f) nome do médico encarregado do exame e endereço ou forma de contato; g) data e assinatura do médico encarregado do exame e carimbo contendo seu número de inscrição no Conselho Regional de Medicina. Os dados obtidos nos exames médicos, incluindo avaliação clínica e exames complementares, as conclusões e as medidas aplicadas deverão ser registrados em prontuário clínico individual, que ficará sob a responsabilidade do médico-coordenador do PCMSO. Os registros a que se refere o item 7.4.5 deverão ser mantidos por período mínimo de 20 (vinte) anos após o desligamento do trabalhador. Havendo substituição do médico a que se refere o item 7.4.5, os arquivos deverão ser transferidos para seu sucessor. O PCMSO deverá obedecer a um planejamento em que estejam previstas as ações de saúde a serem executadas durante o ano, devendo estas ser objeto de relatório anual. O relatório anual deverá discriminar, por setores da empresa, o número e a natureza dos exames médicos, incluindo avaliações clínicas e exames complementares, estatísticas de resultados considerados anormais, assim como o planejamento para o próximo ano, tomando como base o modelo proposto no Quadro III desta NR. O relatório anual deverá ser apresentado e discutido na CIPA, quando existente na empresa, de acordo com a NR 5, sendo sua cópia anexada ao livro de atas daquela comissão. O relatório anual do PCMSO poderá ser armazenado na forma de arquivo informatizado, desde que este seja mantido de modo a proporcionar o imediato acesso por parte do agente da inspeção do trabalho. As empresas desobrigadas de indicarem médico coordenador ficam dispensadas de elaborar o relatório anual. Sendo verificada, através da avaliação clínica do trabalhador e/ou dos exames constantes do Quadro I da presente NR, apenas exposição excessiva (EE ou SC+) ao risco, 61
  • 62.
    Engenharia de Produção Disciplina:Segurança do Trabalho Prof. Gustavo Antonio da Silva mesmo sem qualquer sintomatologia ou sinal clínico, deverá o trabalhador ser afastado do local de trabalho, ou do risco, até que esteja normalizado o indicador biológico de exposição e as medidas de controle nos ambientes de trabalho tenham sido adotadas. Sendo constatada a ocorrência ou agravamento de doenças profissionais, através de exames médicos que incluam os definidos nesta NR; ou sendo verificadas alterações que revelem qualquer tipo de disfunção de órgão ou sistema biológico, através dos exames constantes dos Quadros I (apenas aqueles com interpretação SC) e II, e do item 7.4.2.3 da presente NR, mesmo sem sintomatologia, caberá ao médico-coordenador ou encarregado: a) solicitar à empresa a emissão da Comunicação de Acidente do Trabalho - CAT; b) indicar, quando necessário, o afastamento do trabalhador da exposição ao risco, ou do trabalho; c) encaminhar o trabalhador à Previdência Social para estabelecimento de nexo causal, avaliação de incapacidade e definição da conduta previdenciária em relação ao trabalho; d) orientar o empregador quanto à necessidade de adoção de medidas de controle no ambiente de trabalho. DOS PRIMEIROS SOCORROS. Todo estabelecimento deverá estar equipado com material necessário à prestação dos primeiros socorros, considerando-se as características da atividade desenvolvida; manter esse material guardado em local adequado e aos cuidados de pessoa treinada para esse fim. NR 8 - EDIFICAÇÕES A Norma Regulamentadora - NR estabelece requisitos técnicos mínimos que devem ser observados nas edificações, para garantir segurança e conforto aos que nelas trabalhem. Os locais de trabalho devem ter a altura do piso ao teto, pé direito, de acordo com as posturas municipais, atendidas as condições de conforto, segurança e salubridade, estabelecidas na Portaria 3.214/78. Circulação Os pisos dos locais de trabalho não devem apresentar saliências nem depressões que prejudiquem a circulação de pessoas ou a movimentação de materiais. As aberturas nos pisos e nas paredes devem ser protegidas de forma que impeçam a queda de pessoas ou objetos. Os pisos, as escadas e rampas devem oferecer resistência suficiente para suportar as cargas móveis e fixas, para as quais a edificação se destina. As rampas e as escadas fixas de qualquer tipo devem ser construídas de acordo com as normas técnicas oficiais e mantidas em perfeito estado de conservação. Nos pisos, escadas, rampas, corredores e passagens dos locais de trabalho, onde houver perigo de escorregamento, serão empregados materiais ou processos antiderrapantes. Os andares acima do solo devem dispor de proteção adequada contra quedas, de acordo com as normas técnicas e legislações municipais, atendidas as condições de segurança e conforto. Proteção contra intempéries. As partes externas, bem como todas as que separem unidades autônomas de uma edificação, ainda que não acompanhem sua estrutura, devem, obrigatoriamente, observar as 62
  • 63.
    Engenharia de Produção Disciplina:Segurança do Trabalho Prof. Gustavo Antonio da Silva normas técnicas oficiais relativas à resistência ao fogo, isolamento térmico, isolamento e condicionamento acústico, resistência estrutural e impermeabilidade. Os pisos e as paredes dos locais de trabalho devem ser, sempre que necessário, impermeabilizados e protegidos contra a umidade. As coberturas dos locais de trabalho devem assegurar proteção contra as chuvas. As edificações dos locais de trabalho devem ser projetadas e construídas de modo a evitar insolação excessiva ou falta de insolação. NR 23 - Proteção Contra Incêndios Todos os empregadores devem adotar medidas de prevenção de incêndios, em conformidade com a legislação estadual e as normas técnicas aplicáveis. O empregador deve providenciar para todos os trabalhadores informações sobre: a) utilização dos equipamentos de combate ao incêndio; b) procedimentos para evacuação dos locais de trabalho com segurança; c) dispositivos de alarme existentes. Os locais de trabalho deverão dispor de saídas, em número suficiente e dispostas de modo que aqueles que se encontrem nesses locais possam abandoná-los com rapidez e segurança, em caso de emergência. As aberturas, saídas e vias de passagem devem ser claramente assinaladas por meio de placas ou sinais luminosos, indicando a direção da saída. Nenhuma saída de emergência deverá ser fechada à chave ou presa durante a jornada de trabalho. As saídas de emergência podem ser equipadas com dispositivos de travamento que permitam fácil abertura do interior do estabelecimento. Serviço de Segurança Contra Incêndio e Pânico Prevenção contra incêndio e pânico: Conjunto de ações e medidas que visam a orientação das pessoas, objetivando diminuir a possibilidade da ocorrência de um princípio de incêndio e pânico, e estabelecer o comportamento a ser adotado frente à emergência. Processo de segurança contra incêndio e pânico (PSCIP): Documentação que contém os elementos formais das medidas de proteção contra incêndio e pânico de uma edificação ou área de risco que deve ser apresentada no CBMMG para avaliação em análise técnica. Decreto 44.746 de 29/02/2008 regulamenta a Lei 14.130, de 19 de dezembro de 2001, que dispõe sobre a prevenção contra incêndio e pânico no Estado e dá outras providências. Instrução Técnica é o documento elaborado pelo Corpo de Bombeiros Militar de Minas Gerais com objetivo de normalizar medidas e procedimentos de segurança, prevenção e proteção contra incêndio e pânico nas edificações e áreas de risco. Segue relação das ITs publicadas no site do CBMMG (www.bombeiros.mg.gov.br): IT01 - Procedimento Administrativo IT02 - Terminologia de Proteção Contra Incêndio e Pânico IT03 - Símbolos Gráfico para Projetos de Segurança Contra Incêndio e Pânico IT04 - Acesso de Viatura nas Edificações e Áreas de Risco 63
  • 64.
    Engenharia de Produção Disciplina:Segurança do Trabalho Prof. Gustavo Antonio da Silva IT05 - Separações entre Edificações (Isolamento de Risco) IT06 - Segurança Estrutural das Edificações IT07 - Compartimentação Horizontal e Compartimentação Vertical IT08 - Saídas de Emergência em Edificações IT09 - Carga Incêndio nas Edificações e Áreas de Risco IT10 - Pressurização de Escada de Segurança IT11 - Plano de Intervenção de Incêndio IT12 - Brigada de Incêndio IT13 - Iluminação de Emergência IT14 - Sistema de Detecção e Alarme de Incêndio IT15 - Sinalização de Emergência IT16 - Sistema de Proteção por Extintores de Incêndio IT17 - Sistema de Hidrantes e Mangotinhos para Combate a Incêndio IT18 - Sistema de Chuveiros Automáticos IT19 - Sistema de Resfriamento para Líquidos e Gases Inflamáveis e Combustíveis IT20 - Sistema de Proteção por Espuma IT21 - Sistema Fixo de Gases para Combate a Incêndio IT22 - Armazenamento de Líquidos Inflamáveis e Combustíveis IT23 - Manipulação, Armazenamento, Comercialização e Utilização de Gás Liquefeito de Petróleo (GLP) IT24 - Comercialização, Distribuição e Utilização de Gás Natural IT25 - Fogos de Artifícios e Pirotecnia IT26 - Heliponto e Heliporto IT27 - Medidas de Segurança para Produtos Perigosos IT28 - Cobertura de Sapê, Piaçava e Similares IT29 - Hidrante Público IT30 - Subestações Elétricas IT31 - Pátio de Contêineres IT32 - Proteção Contra Incêndio em Cozinhas Profissionais IT33 - Eventos Temporários IT34 - Credenciamento de Empresas e Responsáveis Técnicos IT35 - Segurança Contra Incêndio em Edificações Históricas IT36 - Sistema de Proteção Contra Descargas Atmosféricas IT37 - Centros Esportivos e de Exibição A Instrução Técnica IT 01 em seu item 5 Procedimentos, onde estabelece os critérios para apresentação de Processo de Segurança Contra Incêndio e Pânico (PSCIP) nas edificações e áreas de risco no Estado de Minas Gerais,indica os procedimentos que deverão ser adotados para apresentação ao CBMMG das medidas de Segurança Contra Incêndio nas edificações e áreas de risco. Essas medidas estarão contidas em Projeto Técnico a ser analisado em órgão competente do CBMMG. 64
  • 65.
    Engenharia de Produção Disciplina:Segurança do Trabalho Prof. Gustavo Antonio da Silva INVESTIGAÇÃO DE ACIDENTES Justificativa Segundo estatísticas internacionais (*) • O Brasil é 4º colocado mundial em acidentes fatais (China, Índia, Indonésia) • 15º em acidentes gerais (Obs.: sem contar a subnotificação) Segundo o INSS: • 1 morte a cada 3,5 horas (8 mortes por dia, 240 por mês, 2.880 por ano) 83 acidentes e doenças ocupacionais a cada 1 hora • Em 2009 foram 723.452 mil acidentes do trabalho registrados (*) XVII World Congress on Safety and Health at Work Eficácia Preventiva Segundo o Anuário Estatístico da Previdência Social desde 2008 o número de acidentes registrados no INSS, notadamente os fatais, apresentou a seguinte redução: ANO ACIDENTES ÓBITOS 2008 755.980 2.817 2009 723.452 2.496 Esses dados são resultado de um conjunto de políticas públicas voltadas à redução, entre as quais as ações regressivas também contribuem. Acidentes Circunstâncias que causam: • Doenças • Lesão às pessoas • Danos à propriedade • Danos ao Meio Ambiente ACIDENTE • dano à pessoa (inclusive a doença do trabalho e a doença profissional), • dano ao patrimônio (próprio ou de terceiros) • impacto ao meio ambiente. Definições e Explicações A lei dos acidentes • Acidentes resultam de desvios • Nem todos os desvios causam acidentes 65
  • 66.
    Engenharia de Produção Disciplina:Segurança do Trabalho Prof. Gustavo Antonio da Silva ACIDENTES NÃO SÃO IMPREVISÍVEIS • Imprevisível é o momento exato em que eles acontecem • Imprevisíveis são a gravidade dos danos as pessoas e os prejuízos INCIDENTE É um evento imprevisto e indesejável que poderia ter resultado em: • dano à pessoa (inclusive a doença do trabalho e a doença profissional), • dano ao patrimônio (próprio ou de terceiros) • impacto ao meio ambiente Definições e Explicações A lei dos acidentes • Acidentes resultam de desvios • Nem todos os desvios causam acidentes A lei da ocasião • Toda testemunha de um desvio de segurança ou de um perigo que tem a oportunidade de intervir, mas que escolhe não fazê-lo contribui para o incidente. INVESTIGAÇÃO DE ACIDENTES Objetivos: • Determinar como e porque o acidente ocorreu, e assim prevenir que acidentes similares aconteçam; • Minimizar as conseqüências de um acidente ou incidente recente; • Cumprir os dispositivos legais acerca de acidentes e sua investigação. Causa de Acidentes • Tradicionalmente, relatórios de acidentes e/ou erro humano Uma única causa Falhas técnicas Fatores contribuintes fundamentais CONTROLE GERENCIAL CAUSA Fator ou circunstância que contribuiu para a ocorrência do evento (nos casos de acidentes e incidentes) ou da ação ou condição (nos casos dos desvios). CAUSA IMEDIATA Causa que levou diretamente à ocorrência do acidente, incidente ou à existência do desvio. 66
  • 67.
    Engenharia de Produção Disciplina:Segurança do Trabalho Prof. Gustavo Antonio da Silva CAUSA BÁSICA Falha ou sucessão de falhas no sistema de gestão que permitiu a ocorrência da(s) causa(s) imediata(s) do acidente, incidente ou desvio. HIERARQUIA DAS MEDIDAS DE CONTROLE (RECOMENDAÇÕES) Eliminação (a melhor solução) Substituição • Controles de Engenharia • Isolamento • Enclausuramento • Contenção • Limitação Políticas e Procedimentos Administrativos • Organizando atividades em equipes apropriadas • Controles • Rodízio de pessoas para reduzir exposição Equipamento de Proteção Individual 67
  • 68.
    Engenharia de Produção Disciplina:Segurança do Trabalho Prof. Gustavo Antonio da Silva O QUE É UMA INVESTIGAÇÃO? É um processo que tem por objetivo identificar as diversas causas que levaram ao acidente e fazer recomendações para que fatos similares ou de mesma natureza não voltem a ocorrer. QUANDO DEVE SER FEITA? Imediatamente, procurando evidencias objetivas que, com o passar do tempo, vão se perdendo. QUE OCORRÊNCIAS DEVEM SER INVESTIGADAS? Todas as ocorrências de acidentes, incidentes de alto potencial e sistêmicos, e desvios críticos e sistêmicos. POR QUE AS OCORRÊNCIAS DEVEM SER INVESTIGADAS? Para que os fatos de mesma natureza não voltem a ocorrer ONDE CONSEGUIR TEMPO? O tempo que você dedica à investigação das ocorrências é o tempo que você ganha depois evitando a repetição da ocorrência e promovendo o alinhamento do seu processo. QUAL É A FORMA MAIS FÁCIL DE FAZER A INVESTIGAÇÃO? Não existe, existem diversas metodologias e suas técnicas para investigar. QUEM DEVE FAZER A INVESTIGAÇÃO DOS ACIDENTES/ INCIDENTES? Seguir o procedimento existente na área de negócio. 68
  • 69.
    Engenharia de Produção Disciplina:Segurança do Trabalho Prof. Gustavo Antonio da Silva METODOLOGIA DE ANÁLISE DE ACIDENTE Coleta de Informações Fatos e dados Entrevistas Filmagem Op. similar Registros Documentos Fotografias Fotografias Elaboração da Cronologia do acidente - STEP Análise do Acidente MCP ABC Árvore de Falha Iteração Métodos Aplicados Rejeição de hipóteses Hipóteses selecionadas Investigação Formal do Acidente Causas imediatas Causas básicas Procedimento de Investigação de Acidentes Existem quatro estágios para a investigação de acidentes: 1.Conhecer os fatos, 1. Quem? 2. Quando? 3. Onde? 4. O que? 5. Quem são as testemunhas? O que eles reportam? 6. Quais as circunstâncias e o contexto? 2. Analisar os fatos, 1. Separe os dados. 2. Verifique os dados. 3. Estabelecer as causas, • Postule o mecanismo do acidente. • Teste hipóteses. • Postule razões para o acidente. 4. Fazer recomendações para prevenir a recorrência • Escreva o relatório final. 69
  • 70.
    Engenharia de Produção Disciplina:Segurança do Trabalho Prof. Gustavo Antonio da Silva CONHECER OS FATOS Na coleta de dados e informações é importante Examinar registros pertinentes: - de instrumentos, - de equipamentos, - de testes executados, - PT (Permissão de Trabalho), - da manutenção que está sendo realizada, - do treinamento de operadores, - da última Avaliação de Riscos. Visitar a cena do acidente, registrando a observação pessoal, com • anotações e desenhos; • fotografias e vídeo; • amostras e evidências físicas para exame em laboratório; • distâncias, tamanhos, temperaturas e outros parâmetros; • Realizar entrevistas pessoais. Nas entrevistas • Entrevistar prioritariamente: Testemunhas oculares • Testemunhas afastadas da cena, porém importantes • exemplo: pessoal da manutenção, supervisores, etc. Cuidados a serem tomados: • Tranqüilizar as testemunhas que ficam tensas e nervosas com medo de serem responsabilizadas; • Reconhecer como são as relações entre os entrevistados; • Esclarecer o objetivo e o que se espera da investigação; • Entrevistar uma pessoa de cada vez • Anotar todas as informações e confirmá-las com o entrevistado • Fazer perguntas claras e diretas sem pré-julgamento • Cuidados nas entrevistas (cont.). Perguntas claras e diretas – SEM PRÉ- JULGAMENTO Evitar frases do tipo: “Você não tem tido muito treinamento, tem?” Resposta induzida: “Não, não tenho.”. Pergunte: “Fale sobre o seu treinamento de segurança.” • Cuidados nas entrevistas (cont.). 70
  • 71.
    Engenharia de Produção Disciplina:Segurança do Trabalho Prof. Gustavo Antonio da Silva Perguntas tiradas de arquivos de entrevistas: “O Sr. acha que foi um ato inseguro do Sr. X (falecido) que ocasionou o acidente?” “Foram prestados todos os socorros necessários e eficientes ao Sr. X?” “O Sr. classifica o ocorrido como coisa do destino?” Exemplo de Relato de Acidente Sr. L., 28 anos, trabalhador não especializado realizava a tarefa de abastecer o triturador com matéria prima. À meia noite e meia resolveu utilizar uma empilhadeira, a fim de facilitar o seu trabalho, sem nenhuma autorização, vindo a virar com empilhadeira, sendo prensado entre a empilhadeira e o chão, sofrendo lesões múltiplas. Vale ressaltar que o mesmo não possuía habilitação e nunca foi autorizado utilizar a mesma. Sr. L., 28 anos, trabalhador não especializado. A empresa funcionava excepcionalmente à noite a fim de dar vazão a um excedente de estoque de matéria-prima. Por esta razão o número de trabalhadores era reduzido, pois, após a jornada normal, apenas uma parte do efetivo continuava trabalhando. O Sr. L. trabalhava há vários anos com o Sr. A. no triturador.A tarefa dos dois consistia em abastecer o triturador com a matéria-prima, recolher o produto triturado em sacos e estocálos por meio de palette transportado manualmente para local ao lado do triturador. Normalmente o trabalho era realizado sob responsabilidade de um chefe de equipe cuja presença havia sido julgada dispensável à noite e o controle do trabalho dos Srs. A. e L. havia sido confiado diretamente ao responsável por outro setor, o qual deveria ser chamado apenas em caso de dificuldade. Dado que o número de trabalhadores estava reduzido em relação à jornada normal, uma empilhadeira utilizada para outra tarefa encontrava-se disponível. Por sua própria iniciativa o Sr. L., que não possuía habilitação para operar a empilhadeira, começou a utilizá-la, pois a chave da mesma encontrava-se sobre o painel. Segundo os Srs. A. e L., perto de meia-noite e meia, isto é, três horas e meia após término da jornada normal, estando ambos cansados, pensaram em utilizar a empilhadeira para economizar seus esforços na estocagem dos sacos. Quando o Sr. L. efetuava uma curva em marcha a ré para mudar a posição do veículo, este tombou, prensando-o entre o solo e a coluna direita do teto de segurança, causando-lhe traumatismos múltiplos. Conteúdo Mínimo de um Relatório de Acidentes • Descrição do Local do Acidente • Descrição da Situação Pré-Acidente • Descrição do Acidente • Descrição da Situação Pós-Acidente 71
  • 72.
    Engenharia de Produção Disciplina:Segurança do Trabalho Prof. Gustavo Antonio da Silva Análise do Acidente: • Causas do acidente - imediatas e básicas • Análise das medidas de mitigação das conseqüências Recomendações FAZER RECOMENDAÇÕES PARA PREVENIR A RECORRÊNCIA Recomendações • Reduzam a probabilidade de recorrência • Minimizem as suas conseqüências APRESENTAÇÃO DAS TÉCNICAS / METODOLOGIAS DE INVESTIGAÇÃO E ANÁLISE STEP - Sequentially Timed Events Plotting Metodologia auxiliar na sistemática de análise e investigação. Processo estruturado utilizando uma representação gráfica dos fatos apurados, de forma temporal, que irão auxiliar na descrição do acidente. • Consiste de uma representação gráfica do processo do acidente. • O processo do acidente é visto com o envolvendo agentes (pessoas ou objetos) que agem em um evento. 1 ator + 1 ação = 1 evento • Agentes do acidente definem as linhas horizontais e o tempo as linhas verticais. • Dessa forma se dispõe todos os elementos (fatos) relevantes interligados por linhas que auxiliam a examinar o incidente/acidente com maior acuidade e facilitam a descrição precisa dos fatos. TEMPO A A G E N T E B C D Ligação dos eventos de acordo com a contribuição de cada um para a ocorrência do evento. 72
  • 73.
    Engenharia de Produção Disciplina:Segurança do Trabalho Prof. Gustavo Antonio da Silva a. Ligação Convergente. Um ou mais eventos tenham precedido e contribuído para outro evento. b. Ligação Divergente. Um evento leva diretamente a dois ou mais eventos. Vantagens: • Organiza os dados. • Guia a investigação. • Auxilia a validar a seqüência do acidente. • Auxilia a testar hipóteses objetivamente e logicamente. • Identifica diferenças entre processos atualmente utilizados e planejados. Identifica necessidade de novas investigações e/ou entrevistas. • Auxilia a identificar “gaps” no processo do acidente. • Simplifica escrever o relatório do acidente. 73
  • 74.
    Engenharia de Produção Disciplina:Segurança do Trabalho Prof. Gustavo Antonio da Silva Tempo Tempo Agentes Mãe Mãe deixa a porta do jardim aberta Mãe escuta o telefone Mãe abre a porta da frente da casa Mãe atende o telefone Criança fica sozinha Criança Cão sai de casa Cão Criança segue o cão Cão sai do jardim Motorista Carro Piso da Rua Piso da rua escorre -gadio Testemu nhas 74
  • 75.
    Engenharia de Produção Disciplina:Segurança do Trabalho Prof. Gustavo Antonio da Silva Exemplo Tempo Mãe vê a criança sair do jardim Mãe corre atrás da criança Criança ouve a buzina do carro Criança corre para a rua Cão corre para a rua Cão atravessa a rua Motorista vê a criança Cão sai da rua Motorista toca a buzina Motorista freia o carro Criança "congela" na rua Motorista vira o volante Testemunha ouve a buzina do carro 75
  • 76.
    Engenharia de Produção Disciplina:Segurança do Trabalho Prof. Gustavo Antonio da Silva Tempo Mãe agarra a criança Mãe tira a criança da rua Mãe conforta a criança Mãe telefona para a ambulância Motorista bate no parabrisa Carro desvia Carro derrapa Carro sobe a calçada Testemunha ouve a freiada do carro Motorista fica desacor dado Testemunha vê o carro bater na árvore Testemunha corre para o carro Carro bate na árvore Testemunha dá o 1o socorro 76
  • 77.
    Engenharia de Produção Disciplina:Segurança do Trabalho Prof. Gustavo Antonio da Silva ENFOQUE ATUAL DE FALHA HUMANA ERROS • Falha na Execução do Plano: - Falhas na execução de ações necessárias para atingir um objetivo planejado. • Falha na Concepção do Plano: - Falhas em atingir um determinado objetivo pré-estabelecido. VIOLAÇÕES • Não Seguir Regras e Procedimentos: - Descumprimento consciente de regras e procedimentos. • Ações Bizarras ou Imprevisíveis: - Ações totalmente inexplicáveis. VIOLAÇÕES • Não Seguir Regras e Procedimentos: - Descumprimento consciente de regras e procedimentos. • Ações Bizarras ou Imprevisíveis: - Ações totalmente inexplicáveis. CONSEQUÊNCIAS: • Invalidam premissas importantes de projeto e análise de segurança de sistemas. • Todos nós já violamos uma regra ou outra, mas porque? VIOLAÇÕES • Algumas sugestões: 77
  • 78.
    Engenharia de Produção Disciplina:Segurança do Trabalho Prof. Gustavo Antonio da Silva - Pressão por tempo e Carga de trabalho; - Percepção do Risco; - Muita familiaridade com o processo ou operação; - Cultura Organizacional, Segurança é PRIORIDADE, (deveria ser VALOR), na verdade Produção sempre será PRIORIDADE (discurso diferente da realidade); - Regras são criadas após acidentes, sem a participação dos envolvidos, tornando-as extensas e difíceis de serem internalizadas e cumpridas; - Comportamento Econômico. Maximizar benefícios e minimizar custos - Em relação a violações isto pode significar optar entre um caminho rápido e fácil, sem preocupação com danos às pessoas e equipamentos. CONCLUSÕES • Usando adequadamente análise Falhas Humanas por Violações, identificamos áreas onde regras e procedimentos não são seguidos. • Como podemos eliminar? 1. Entendendo as forças e fraquezas dos seres humanos; 2. Identificando condições que podem causar erros humanos; 3. Implementando estratégias para reduzir a probabilidade de erros; 4. Reduzindo a vulnerabilidade dos sistemas à tendências de erros humanos. PLANO DE AÇÃO • • • • • • • • • O plano de Ação 5W2H1S é composto por 8 palavras inglês. What - O que será feito? Who - Quem vai fazer? Why - Porque deverá ser feito? Where - Onde deverá ser feito? When - Quando fazer? How - Como fazer? How Much - Quanto vai custar? Show - Indicador de eficiência CUSTO DIRETO E CUSTO INDIRETO Custo Indireto Custo direto é a quantia total dos benefícios pagos pelas companhias de seguro Custo indireto são os gastos diretamente assumidos pelas empresas PREJUÍZOS COM OS ACIDENTES • Multas, incluindo as de origem da legislação ambiental • Passivos trabalhistas com pagamento de indenizações por lesões, doenças ou mortes • Pagamentos de adicionais trabalhistas • Pagamentos de GEFIP majoradas em função de aposentadorias especiais 78
  • 79.
    Engenharia de Produção Disciplina:Segurança do Trabalho Prof. Gustavo Antonio da Silva • Sobretaxação nas tarifas do SAT PREJUÍZOS COM OS ACIDENTES • Despesas hospitalares não contabilizadas • Prejuízos materiais em equipamentos danificados • Desperdício de tempo e matérias-primas • Disputas com Sindicatos • Perda da imagem institucional da companhia • Perda de contratos de fornecimento para companhias exigentes e de grande porte • Sobrevivência da empresa??? CUSTO DIRETO Contribuições previdenciárias para arcar com: -Despesas médicas, hospitalares e farmacêuticas necessárias na recuperação do acidentado, pagamento de diárias e indenizações. CUSTO INDIRETO -Despesas com material nos reparos dos danos. -Despesas com mão-de-obra na manutenção corretiva do equipamento acidentado. -Prejuízos pelas horas improdutivas em decorrência do acidente. Custo Segurado SEGURO DE ACIDENTE DO TRABALHO – SAT -Adicional destinado a financiar o seguro de acidentes do trabalho -Varia entre 1%, 2% e 3% a depender do grau de risco da atividade preponderante da empresa (leve médio e alto, respectivamente) -É paga juntamente com a contribuição previdenciária patronal Relação de algumas atividades preponderantes e correspondentes Graus de Risco (conforme a Classificação Nacional de Atividades Econômicas) Fonte: DECRETO Nº 6.042 - DE 12 DE FEVEREIRO DE 2007 79
  • 80.
    Engenharia de Produção Disciplina:Segurança do Trabalho Prof. Gustavo Antonio da Silva SEGURO DE ACIDENTE DO TRABALHO – SAT CS = Seguro de Acidente do trabalho (SAT) x Total da Folha de Salário Contribuição RAT - RISCO DE ACIDENTE DO TRABALHO • Custeia a aposentadoria especial • Trabalhador exposto a agentes nocivos, e correspondem às alíquotas de 12%, 9% ou 6%, conforme a atividade realizada que permita a aposentadoria especial aos 15, 20 ou 25 anos, respectivamente. • A relação dos agentes nocivos químicos, físicos, biológicos ou associação de agentes prejudiciais à saúde ou à integridade física do trabalhador encontrase divulgada no Anexo IV do Decreto nº. 3048/99. • A comprovação será feita por intermédio do formulário – Perfil Profissiográfico Previdenciário (PPP). Custo Indireto Prejuízos da empresa • salário dos quinze primeiros dias após o acidente; • transporte e assistência médica de urgência; • paralisação de setor, máquinas e equipamentos; • comoção coletiva ou do grupo de trabalho; • interrupção da produção; • prejuízos ao conceito e à imagem da empresa; • destruição de máquina, veículo ou equipamento; • danificação de produtos, matériaprima e outros insumos; • embargo ou interdição fiscal; • investigação de causas e correção da situação; 80
  • 81.
    Engenharia de Produção Disciplina:Segurança do Trabalho Prof. Gustavo Antonio da Silva • • • • • • pagamento de horas extras; atrasos no cronograma de produção e entrega; cobertura de licenças médicas; treinamento de substituto; aumento do prêmio de seguro; multas e encargos contratuais; Danos causados ao trabalhador • sofrimento físico e mental; • cirurgias e remédios; • próteses e assistência médica; • fisioterapia e assistência psicológica; • dependência de terceiros para acompanhamento e locomoção; • diminuição do poder aquisitivo; • desamparo à família; • estigmatização do acidentado; • desemprego; • marginalização; • depressão e traumas. Custos resultantes para a sociedade • socorro e medicação de urgência; • intervenções cirúrgicas; • mais leitos nos hospitais; • maior apoio da família e da comunidade • benefícios previdenciários. Custos resultantes para a nação • redução da população economicamente ativa; • aumento da taxação securitária; e • aumento de impostos e taxas. FAP - FATOR DE ACIDENTE PREVIDENCIÁRIO • Reconhece os esforços de empresas que investem na melhoria das condições de trabalho (reduzindo alíquota) • Amplia a responsabilidade social da empresa • Tem um caráter justo – empresas de mesmo ramo de atividade – com riscos e conseqüentes danos diferenciados – contribuem de forma diferenciada 81
  • 82.
    Engenharia de Produção Disciplina:Segurança do Trabalho Prof. Gustavo Antonio da Silva RESPONSABILIDADE Responsabilidade civil e criminal nos acidentes do trabalho • “Quem tem o poder, tem o dever correspondente”. • “Não sou eu que quero, é a norma que exige”. • “Quem cria o perigo, ainda que não tenha culpa, tem o dever de eliminá-lo” • Qualquer pessoa poderá responder criminalmente, quando da ocorrência de um acidente do trabalho, caso seja comprovada: • É a atuação intempestiva e irrefletida. Consiste em praticar uma ação sem as necessárias precauções, isto é, agir com precipitação, inconsideração, ou inconstância. Exemplos • Ultrapassar veículo pelo acostamento; • Não utilizar equipamentos de proteção individual; • Tocar ou aproximar-se em demasia de condutores energizados. NEGLIGÊNCIA É a omissão voluntária de diligência ou cuidado, falta ou demora no prevenir ou obstar um dano. Exemplos • Permitir que seus empregados trabalhe sem EPI’S. 82
  • 83.
    Engenharia de Produção Disciplina:Segurança do Trabalho Prof. Gustavo Antonio da Silva • Deixar de alertar sobre a situação de risco ou não cobrar cuidados necessários de segurança. IMPERÍCIA • É a falta de especial, habilidade, ou experiência ou de previsão no exercício de determinada função, profissão, arte ou ofício. Exemplos • Empregado não treinado ou não preparado para a tarefa que lhe foi designado. • Empregado que desconhece detalhes técnicos de máquinas ou equipamentos. FATO GERADOR DO ATO CULPOSO • NEGLIGÊNCIA: é a OMISSÃO voluntária de diligência ou cuidado; falta ou demora no prevenir ou obstar um dano. • IMPRUDÊNCIA: é a forma de culpa que consiste na FALTA involuntária de observância de medidas de PRECAUÇÃO e segurança de conseqüências previsíveis, que se faziam necessárias no momento para evitar um mal ou infração da lei. • IMPERÍCIA: é a FALTA DE APTIDÃO especial, habilidade, ou experiência, ou de previsão, no exercício de determinada função, profissão arte ou ofício. Modalidade de Culpa “Culpa in eligendo” Quando provém da falta de cautela ou providência na escolha do preposto ou pessoa a quem é confiada a execução de um ato, ou serviço. Caracteriza-se, exemplificativamente, o fato de admitir ou de manter o preponente a seu serviço, empregado não legalmente habilitado ou sem as aptidões requeridas, ou seja, a má escolha do representante ou preposto. • Responsabilidade do Diretor, pelo encarregado de obras que descumpre normas de segurança. “Culpa in vigilando” É a que origina da inexistência de fiscalização por parte do patrão sobre a atividade de seus empregados ou prepostos.Responsabilidade do encarregado de obras, por acidente causado por seu funcionário, por falta de fiscalização. “Culpa in custodiendo” É a que emana da falta de cautela ou atenção do agente a respeito de algo que se encontra sob a sua responsabilidade e cuidados. Responsabilidade civil do proprietário de um veículo que o empresta para um terceiro, que causa um acidente. “Culpa in omitendo” É a que tem como fonte de abstenção, a negligência. Responsabilidade decorrente da não proibição do início da construção de uma 83
  • 84.
    Engenharia de Produção Disciplina:Segurança do Trabalho Prof. Gustavo Antonio da Silva valeta, não havendo materiais para escoramento. “Culpa in custodiendo” É a que emana da falta de cautela ou atenção do agente a respeito de algo que se encontra sob a sua responsabilidade e cuidados. Responsabilidade civil do proprietário de um veículo que o empresta para um terceiro, que causa um acidente. “Culpa in comitendo” É a que o sujeito pratica ato positivo (doloso ou culposo), na forma de imprudência. Excesso de velocidade. O ato ilícito ou omissão pode ser causado por ação ou omissão. CONCEITO DE RESPONSABILIDADE CIVIL Responsabilidade civil é a que impõe a obrigação de reparar o dano patrimonial e se exaure com a indenização. A reparação civil deve ser a mais ampla possível, compreendendo não só o dano atual (dano emergente) como os lucros cessantes (danos futuros). FUNDAMENTOS DA RESPONSABILIDADE CIVIL Não se deve esquecer que a responsabilidade civil envolve a empresa, o patrão ou seus prepostos. Súmula 341 do Supremo Tribunal Federal “É presumida a culpa do patrão ou comitente pelo ato culposo do empregado ou preposto”. RESPONSABILIDADE OBJETIVA É o reconhecimento da presunção de culpa, isto é, presume-se comportamento culposo do causador do dano, cabendo-lhe demonstrar a ausência de culpa, para se eximir do dever de indenizar. Em determinadas circunstâncias é a lei que enuncia a presunção, em outras, é a elaboração jurisprudencial (art. 37, § 6° da CF1988 e art. 931 do CC). ATOS – DEFINIÇÕES Ato: é toda manifestação de vontade que visa alcançar um efeito. Ato lícito: é a manifestação da vontade conforme a lei (art. 185, Código Civil). Ato ilícito: é a manifestação ou omissão de vontade que se opõe à lei (art. 186, Código Civil). ATOS JURÍDICOS E SUAS CONSEQUÊNCIAS A violação ao direito pode afetar a sociedade ao gerar a responsabilidade penal, envolvendo o interesse público. A violação ao direito pode causar dano individual gerando a responsabilidade civil, de natureza privada. Se a ação ou omissão for voluntária, intencional, o ato ilícito praticado é o doloso. 84
  • 85.
    Engenharia de Produção Disciplina:Segurança do Trabalho Prof. Gustavo Antonio da Silva Se a ação ou omissão for involuntária, mas ocorre o dano, o ato ilícito é culposo. Código Civil – Dos Atos ilícitos Art. 186. Aquele que, por ação ou omissão voluntária, negligência ou imprudência, violar direito e causar dano a outrem, ainda que exclusivamente moral, comete ato ilícito. Portanto, fica obrigado a reparar o dano. ( Artigo 927) Responsabilidade Civil e Criminal Aplicada a Segurança Código Penal: Crimes contra a Pessoa: Homicídio Culposo Art. 121 § 3º Lesões Corporais Art. 129 Perigo apara a Vida de outrem, quando o agente assume o risco da causa (dolo eventual) Art. 132 Obs.: No homicídio culposo como também na lesão corporal, a pena é aumentada de um terço, se o crime resulta de inobservância de regra técnica de profissão, arte ou ofício RESPONSABILIDADE E DELITOS EMPRESARIAIS Art. 18 do Código Penal. Diz-se o crime: Crime doloso I - doloso, quando o agente quis o resultado ou assumiu o risco de produzi-lo; Crime culposo II - culposo, quando o agente deu causa ao resultado por imprudência, negligência ou imperícia. Parágrafo único. Salvo os casos expressos em lei, ninguém pode ser punido por fato previsto como crime, senão quando o pratica dolosamente. AÇÃO REGRESSIVA ACIDENTÁRIA Ação utilizada pelo INSS para combater as consequências econômico-sociais dos acidentes do trabalho no Brasil. O que é uma Ação Regressiva Acidentária? É a ação proposta pelo INSS a fim de obter o ressarcimento das despesas com prestações sociais, concedidas em face dos acidentes do trabalho ocorridos por culpa dos empregadores. (Conceito estrito = ação de cobrança) (*) Semelhança com as ações de regresso movidas pelas seguradoras privadas. Fundamentação Legal • Art 7º, XXXVIII, CF/88: “São direitos dos trabalhadores urbanos e rurais, além de outros que visem à melhoria de sua condição social: XXVIII - seguro contra acidentes de trabalho, a cargo do empregador, sem excluir a indenização a que este está obrigado, quando incorrer em dolo ou culpa; 85
  • 86.
    Engenharia de Produção Disciplina:Segurança do Trabalho Prof. Gustavo Antonio da Silva • Art. 120 da Lei 8.213/91*: Nos casos de negligência quanto às normas padrão de segurança e higiene do trabalho, indicadas para a proteção individual e coletiva, a Previdência Social proporá** AÇÃO REGRESSIVA contra os responsáveis”. (*) Existe desde 1991 = 20 anos (**) Não é uma faculdade, mas sim um dever do INSS Objetivos • Explícito: Ressarcimento dos gastos com as prestações sociais acidentárias; • Implícito: Prevenir a ocorrência de futuros acidentes do trabalho. • Ampliação do Conceito Além de ser um meio processual que viabiliza ao INSS o ressarcimento dos gastos com as prestações sociais acidentárias, a ação regressiva… …é um relevante instrumento de concretização da política pública de prevenção de acidentes do trabalho. Pressupostos • Ocorrência de um acidente do trabalho sofrido por um segurado do INSS; Acidente típico ou atípico (doenças ocupacionais = LER, DORT, PAIR, etc.) • Prestação social* concedida pelo INSS ao segurado vítima do acidente, ou a seus dependentes;(Prestação social = BENEFÍCIOS + SERVIÇOS) a) Pensão por morte; b) Aposentadoria por invalidez; c) Auxílio-doença; d) Auxílio-acidente; e) Reabilitação profissional = tratamento, próteses, equipamentos ortopédicos, transporte, etc. (art. 89, Lei 8.213/91) • Culpa do empregador/contratante pelo acidente do trabalho. Responsabilidade civil subjetiva = negligência quanto ao cumprimento e a fiscalização das normas de saúde e segurança do trabalho (CLT, NRs, ABNT, Convenções/Acordos coletivos, etc.) A PGF (Procuradoria Geral da Fazenda) investiga a culpa pelo acidente do trabalho num expediente preparatório à ação regressiva, denominado Procedimento de Instrução Prévia (PIP). • As ações regressivas acidentárias representam uma importante arma para combater as consequências econômico-sociais dos acidentes do trabalho no Brasil. • Atinge apenas os “maus empregadores” e combate a concorrência desleal • Porém essa arma necessita de munição para produzir seus efeitos, o que somente será possível a partir de uma atuação coordenada entre as instituições comprometidas com a concretização da política pública de prevenção de acidentes. 86
  • 87.
    Engenharia de Produção Disciplina:Segurança do Trabalho Prof. Gustavo Antonio da Silva NR 9 - PROGRAMA DE PREVENÇÃO DE RISCOS AMBIENTAIS Do objeto e campo de aplicação. A NR-09 estabelece a obrigatoriedade da elaboração e implementação, por parte de todos os empregadores e instituições que admitam trabalhadores como empregados, do Programa de Prevenção de Riscos Ambientais - PPRA, visando à preservação da saúde e da integridade dos trabalhadores, através da antecipação, reconhecimento, avaliação e conseqüente controle da ocorrência de riscos ambientais existentes ou que venham a existir no ambiente de trabalho, tendo em consideração a proteção do meio ambiente e dos recursos naturais. As ações do PPRA devem ser desenvolvidas no âmbito de cada estabelecimento da empresa, sob a responsabilidade do empregador, com a participação dos trabalhadores, sendo sua abrangência e profundidade dependentes das características dos riscos e das necessidades de controle. Quando não forem identificados riscos ambientais nas fases de antecipação ou reconhecimento, o PPRA poderá resumir-se às etapas previstas nas alíneas "a" e "f" do subitem 9.3.1. O PPRA é parte integrante do conjunto mais amplo das iniciativas da empresa no campo da preservação da saúde e da integridade dos trabalhadores, devendo estar articulado com o disposto nas demais NR, em especial com o Programa de Controle Médico de Saúde Ocupacional - PCMSO previsto na NR-7. A NR-09 estabelece os parâmetros mínimos e diretrizes gerais a serem observados na execução do PPRA, podendo os mesmos ser ampliados mediante negociação coletiva de trabalho. Para efeito da NR-09, consideram-se riscos ambientais os agentes físicos, químicos e biológicos existentes nos ambientes de trabalho que, em função de sua natureza, concentração ou intensidade e tempo de exposição, são capazes de causar danos à saúde do trabalhador. Consideram-se agentes físicos as diversas formas de energia a que possam estar expostos os trabalhadores, tais como: ruído, vibrações, pressões anormais, temperaturas extremas, radiações ionizantes, radiações não ionizantes, bem como o infrassom e o ultrassom. Consideram-se agentes químicos as substâncias, compostos ou produtos que possam penetrar no organismo pela via respiratória, nas formas de poeiras, fumos, névoas, neblinas, gases ou vapores, ou que, pela natureza da atividade de exposição, possam ter contato ou ser absorvidos pelo organismo através da pele ou por ingestão. Consideram-se agentes biológicos as bactérias, fungos, bacilos, parasitas, protozoários, vírus, entre outros. Da estrutura do PPRA. O Programa de Prevenção de Riscos Ambientais deverá conter, no mínimo, a seguinte estrutura: a) planejamento anual com estabelecimento de metas, prioridades e cronograma; b) estratégia e metodologia de ação; c) forma do registro, manutenção e divulgação dos dados; 87
  • 88.
    Engenharia de Produção Disciplina:Segurança do Trabalho Prof. Gustavo Antonio da Silva d) periodicidade e forma de avaliação do desenvolvimento do PPRA. Deverá ser efetuada, sempre que necessário e pelo menos uma vez ao ano, uma análise global do PPRA para avaliação do seu desenvolvimento e realização dos ajustes necessários e estabelecimento de novas metas e prioridades. O PPRA deverá estar descrito num documento-base contendo todos os aspectos estruturais constantes do item 9.2.1. O documento-base e suas alterações e complementações deverão ser apresentados e discutidos na CIPA, quando existente na empresa, de acordo com a NR-5, sendo sua cópia anexada ao livro de atas desta Comissão. O documento-base e suas alterações deverão estar disponíveis de modo a proporcionar o imediato acesso às autoridades competentes. O cronograma previsto no item 9.2.1 deverá indicar claramente os prazos para o desenvolvimento das etapas e cumprimento das metas do PPRA. Do desenvolvimento do PPRA. O Programa de Prevenção de Riscos Ambientais deverá incluir as seguintes etapas: a) antecipação e reconhecimentos dos riscos; b) estabelecimento de prioridades e metas de avaliação e controle; c) avaliação dos riscos e da exposição dos trabalhadores; d) implantação de medidas de controle e avaliação de sua eficácia; e) monitoramento da exposição aos riscos; f) registro e divulgação dos dados. A elaboração, implementação, acompanhamento e avaliação do PPRA poderão ser feitas pelo Serviço Especializado em Engenharia de Segurança e em Medicina do Trabalho - SESMT ou por pessoa ou equipe de pessoas que, a critério do empregador, sejam capazes de desenvolver o disposto na NR-09. A antecipação deverá envolver a análise de projetos de novas instalações, métodos ou processos de trabalho, ou de modificação dos já existentes, visando a identificar os riscos potenciais e introduzir medidas de proteção para sua redução ou eliminação. O reconhecimento dos riscos ambientais deverá conter os seguintes itens, quando aplicáveis: a) a sua identificação; b) a determinação e localização das possíveis fontes geradoras; c) a identificação das possíveis trajetórias e dos meios de propagação dos agentes no ambiente de trabalho; d) a identificação das funções e determinação do número de trabalhadores expostos; e) a caracterização das atividades e do tipo da exposição; f) a obtenção de dados existentes na empresa, indicativos de possível comprometimento da saúde decorrente do trabalho; g) os possíveis danos à saúde relacionados aos riscos identificados, disponíveis na literatura técnica; h) a descrição das medidas de controle já existentes. A avaliação quantitativa deverá ser realizada sempre que necessária para: a) comprovar o controle da exposição ou a inexistência riscos identificados na etapa de reconhecimento; b) dimensionar a exposição dos trabalhadores; 88
  • 89.
    Engenharia de Produção Disciplina:Segurança do Trabalho Prof. Gustavo Antonio da Silva c) subsidiar o equacionamento das medidas de controle. Das medidas de controle Deverão ser adotadas as medidas necessárias suficientes para a eliminação, a minimização ou o controle dos riscos ambientais sempre que forem verificadas uma ou mais das seguintes situações: a) identificação, na fase de antecipação, de risco potencial à saúde; b) constatação, na fase de reconhecimento de risco evidente à saúde; c) quando os resultados das avaliações quantitativas da exposição dos trabalhadores excederem os valores dos limites previstos na NR-15 ou, na ausência destes os valores limites de exposição ocupacional adotados pela ACGIH - American Conference of Governmental Industrial Higyenists, ou aqueles que venham a ser estabelecidos em negociação coletiva de trabalho, desde que mais rigorosos do que os critérios técnico-legais estabelecidos; d) quando, através do controle médico da saúde, ficar caracterizado o nexo causal entre danos observados na saúde os trabalhadores e a situação de trabalho a que eles ficam expostos. O estudo, desenvolvimento e implantação de medidas de proteção coletiva deverá obedecer à seguinte hierarquia: a) medidas que eliminam ou reduzam a utilização ou a formação de agentes prejudiciais à saúde; b) medidas que previnam a liberação ou disseminação desses agentes no ambiente de trabalho; c) medidas que reduzam os níveis ou a concentração desses agentes no ambiente de trabalho. A implantação de medidas de caráter coletivo deverá ser acompanhada de treinamento dos trabalhadores quanto os procedimentos que assegurem a sua eficiência e de informação sobre as eventuais limitações de proteção que ofereçam. Quando comprovado pelo empregador ou instituição a inviabilidade técnica da adoção de medidas de proteção coletiva ou quando estas não forem suficientes ou encontrarem-se em fase de estudo, planejamento ou implantação, ou ainda em caráter complementar ou emergencial, deverão ser adotadas outras medidas, obedecendo-se à seguinte hierarquia: a) medidas de caráter administrativo ou de organização do trabalho; b) utilização de equipamento de proteção individual - EPI. A utilização de EPI no âmbito do programa deverá considerar as Normas Legais e Administrativas em vigor e envolver no mínimo: a) seleção do EPI adequado tecnicamente ao risco a que o trabalhador está exposto e à atividade exercida, considerando-se a eficiência necessária para o controle da exposição ao risco e o conforto oferecido segundo avaliação do trabalhador usuário; b) programa de treinamento dos trabalhadores quanto à sua correta utilização e orientação sobre as limitações de proteção que o EPI oferece; c) estabelecimento de normas ou procedimento para promover o fornecimento, o uso, a guarda, a higienização, a conservação, a manutenção e a reposição do EPI, visando garantir as condições de proteção originalmente estabelecidas; d) caracterização das funções ou atividades dos trabalhadores, com a respectiva 89
  • 90.
    Engenharia de Produção Disciplina:Segurança do Trabalho Prof. Gustavo Antonio da Silva identificação dos EPI’s utilizados para os riscos ambientais. O PPRA deve estabelecer critérios e mecanismos de avaliação da eficácia das medidas de proteção implantadas considerando os dados obtidos nas avaliações realizadas e no controle médico da saúde previsto na NR-07. Do nível de ação. Para os fins da NR-09, considera-se nível de ação o valor acima do qual devem ser iniciadas ações preventivas de forma a minimizar a probabilidade de que as exposições a agentes ambientais ultrapassem os limites de exposição. As ações devem incluir o monitoramento periódico da exposição, a informação aos trabalhadores e o controle médico. Deverão ser objeto de controle sistemático as situações que apresentem exposição ocupacional acima dos níveis de ação, conforme indicado nas alíneas que seguem: a) para agentes químicos, a metade dos limites de exposição ocupacional considerados de acordo com a alínea "c" do subitem 9.3.5.1; b) para o ruído, a dose de 0,5 (dose superior a 50%), conforme critério estabelecido na NR-15, Anexo I, item 6. Do monitoramento. Para o monitoramento da exposição dos trabalhadores e das medidas de controle, deve ser realizada uma avaliação sistemática e repetitiva da exposição a um dado risco, visando à introdução ou modificação das medidas de controle, sempre que necessário. Do registro de dados. Deverá ser mantido pelo empregador ou instituição um registro de dados, estruturado de forma a constituir um histórico técnico e administrativo do desenvolvimento do PPRA. Os dados deverão ser mantidos por um período mínimo de 20 (vinte) anos. O registro de dados deverá estar sempre disponível aos trabalhadores interessados ou seus representantes e para as autoridades competentes. Das responsabilidades. Do empregador: I. estabelecer, implementar e assegurar o cumprimento do PPRA como atividade permanente da empresa ou instituição. Dos trabalhadores: I. colaborar e participar na implantação e execução do PPRA; II. seguir as orientações recebidas nos treinamentos oferecidos dentro do PPRA; III. informar ao seu superior hierárquico direto ocorrências que, a seu julgamento, possam implicar riscos à saúde dos trabalhadores. Da informação. Os trabalhadores interessados terão o direito de apresentar propostas e receber informações e orientações a fim de assegurar a proteção aos riscos ambientais identificados na execução do PPRA. Os empregadores deverão informar os trabalhadores de maneira apropriada e suficiente sobre os riscos ambientais que possam originar-se nos locais de trabalho e sobre os meios disponíveis para prevenir ou limitar tais riscos e para proteger-se dos mesmos. Das disposições finais Sempre que vários empregadores realizem simultaneamente atividades no mesmo local de trabalho terão o dever de executar ações integradas para aplicar as medidas 90
  • 91.
    Engenharia de Produção Disciplina:Segurança do Trabalho Prof. Gustavo Antonio da Silva previstas no PPRA visando a proteção de todos os trabalhadores expostos aos riscos ambientais gerados. O conhecimento e a percepção que os trabalhadores têm do processo de trabalho e dos riscos ambientais presentes, incluindo os dados consignados no Mapa de Riscos, previsto na NR-5, deverão ser considerados para fins de planejamento e execução do PPRA em todas as suas fases. O empregador deverá garantir que, na ocorrência de riscos ambientais nos locais de trabalho que coloquem em situação de grave e iminente risco um ou mais trabalhadores, os mesmos possam interromper de imediato as suas atividades, comunicando o fato ao superior hierárquico direto para as devidas providências. . NR-10 - SEGURANÇA EM INSTALAÇÕES SERVIÇOS EM ELETRICIDADE E Pessoa Advertida: pessoa informada ou com conhecimento suficiente para evitar os perigos da eletricidade. Sistema Elétrico: circuito ou circuitos elétricos inter-relacionados destinados a atingir um determinado objetivo. Sistema Elétrico de Potência (SEP): conjunto das instalações e equipamentos destinados à geração, transmissão e distribuição de energia elétrica até a medição, inclusive. Objetivos da NR 10 • Gestão de Pessoas Envolvidas • Gestão de Instalações Elétricas • Gestão de Equipamentos • Responsabilidade Normas 10.1.2 Esta NR se aplica às fases de geração, transmissão, distribuição e consumo, incluindo as etapas de projeto, construção, montagem, operação, manutenção das instalações elétricas e quaisquer trabalhos realizados nas suas proximidades, observando-se as normas técnicas oficiais estabelecidas pelos órgãos competentes e, na ausência ou omissão destas, as normas internacionais cabíveis. • • • • Normas Nacionais NBR 5410/04 Instalações elétricas de baixa tensão NBR 5419/05 Proteção de estruturas contra descargas atmosféricas NBR 14039 Instalações elétricas de média tensão de 1,0 kV a 36,2 kV NBR-IEC-60079-14-Atmosferas explosivas - Parte 14: Projeto, seleção e montagem de instalações elétricas. Riscos Em Eletricidade • Choque Elétrico • Arco Elétrico • Campos Eletromagnéticos 91
  • 92.
    Engenharia de Produção Disciplina:Segurança do Trabalho Prof. Gustavo Antonio da Silva Choque Elétrico É o efeito patofisiológico que resulta da passagem de uma corrente elétrica, chamada de corrente de choque, através do organismo humano, podendo provocar efeitos de importância e gravidades variáveis, bem como fatais. Arco Elétrico É gerado pela ionização de gás como consequência de uma conexão Elétrica entre dois eletrodos de diferentes potenciais, de diferentes fases ou entre um eletrodo e um circuito de terra. Normalmente é gerado acidentalmente devido à falha de equipamentos em curto circuito e libera grande quantidade de energia calorífica num curto intervalo de tempo, capaz de provocar a fusão de metais componentes dos equipamentos, que podem ser lançados contra pessoas e objetos que estejam nas proximidades causando queimaduras severas e combustão. Medidas Controle • Análise de Risco • Diagrama Unifilar • Prontuário Instalações Elétricas – Potencia Instalada acima de 75kW Prontuário Instalações Elétricas • • • • • • • Procedimentos Documentação SPDA e aterramentos EPI e EPC Qualificação, Habilitação, Capacitação e Autorização. Testes de Isolação Elétrica Áreas Classificadas Plano de Ação Prontuário Instalações Elétricas no SEP Incluir: • • procedimentos para emergências; e certificações dos equipamentos de proteção coletiva e individual; • • • • • • Prontuário Instalações Elétricas na Proximidade SEP Procedimentos EPI e EPC Qualificação, Habilitação, Capacitação e Autorização Testes de Isolação Elétrica Procedimentos para emergências; e Certificações dos equipamentos de proteção coletiva e individual Instrumentos 92
  • 93.
    Engenharia de Produção Disciplina:Segurança do Trabalho Prof. Gustavo Antonio da Silva • • • • • • • • Proteção Coletiva Prioridade Desernergização Na impossibilidade Isolação das Partes Vivas Obstáculos Barreiras Sinalização Seccionamento Automático Bloqueio de Religamento Automático • • • Proteção Individual Individual=> Coletiva tecnicamente inviável ou insuficiente Vestimenta Proibido uso de adornos • • • • • • • • • • Segurança em Projetos Sistemas de bloqueio Espaço Seguro Aterramento Proteção contra choques elétricos Dispositivo de Manobra Indicação: verde D desligado/ vermelho L Ligado Identificação dos Circuitos Acesso restrito Proteção Influências Externas Princípios Funcionais Compatibilidade • • • • • Segurança na Construção – Montagem – Operação - Manutenção Controle dos Riscos adicionais Uso de equipamentos compatíveis Ferramentas Isoladas Não pode armazenar produtos Trabalho somente para trabalhadores autorizados Segurança em Instalações Elétricas Desenergizadas Desenergização: • Seccionamento - Desligar • Impedimento de Reenergização - Bloquear • Ausência de Tensão - Testar • Aterramento temporário - Aterrar • Proteção dos Elementos energizados- Proteger • Sinalização de impedimento de reenergização - Sinalizar 93
  • 94.
    Engenharia de Produção Disciplina:Segurança do Trabalho Prof. Gustavo Antonio da Silva • • • Instalações Energizadas Ligar e Desligar => pessoa não advertida Direito de Recusa Zona Risco - Controlada • • • • • • • Trabalhos em Alta Tensão Curso NR 10 Complementar Trabalho acompanhado Ordem de Serviço Avaliação Prévia Zona Risco=> Bloqueio do religamento Automático Ferramentas Isoladas e Testadas Comunicação Permanente • • • • Habilitação Qualificação Capacitação Autorização Qualificação => Sistema Oficial de Ensino Habilitação=> Qualificado+ CREA Capacitado=> Capacitação por Habilitado +Responsabilidade(Habilitado) Autorizado=> Anuência da Empresa • • • Sistema de Identificação – Autorização Autorização => Registro Empregado Autorizados=> Curso Básico • • • • • Reciclagem Bienal ou Troca de função ou mudança de empresa Afastamento maior que 3 meses Modificação nas instalações Não tem carga horária obrigatória Áreas Classificadas • • • • Treinamento especifico Equipamentos Certificados Controle da Energia Estática Permissão para Trabalho • Trabalhadores em Zona Livre Trabalhador não relacionado com elétrica => ser instruído formalmente dos riscos 94
  • 95.
    Engenharia de Produção Disciplina:Segurança do Trabalho Prof. Gustavo Antonio da Silva Proteção contra Incêndio • NR 23 x IT Sinalização • • • • • • • • • • • • • NR 26 Identificação de circuitos elétricos; Travamentos e bloqueios de dispositivos e sistemas de manobra e comandos; Restrições e impedimentos de acesso; Delimitações de áreas; Sinalização de áreas de circulação, de vias públicas, de veículos e de movimentação de cargas; Sinalização de impedimento de energização; e Identificação de equipamento ou circuito impedido Procedimentos de Trabalho Procedimentos específicos Ordem de Serviço o Tipo o Data o Local o Referência ao Procedimento Procedimentos de Trabalho Procedimentos, Treinamento e Autorização => SESMT Equipe => Líder Avaliação Prévia no início Situação de emergência • • • • Plano de Emergência Primeiros Socorros Resgate Padronizado Combate a Princípio de Incêndio • • Responsabilidade do Contratante Contratantes e Contratados são solidários Contratantes informar o risco para o trabalhador • • • Responsabilidade do Trabalhador Zelar pela segurança Cumprir os procedimentos Comunicar os problemas 95
  • 96.
    Engenharia de Produção Disciplina:Segurança do Trabalho Prof. Gustavo Antonio da Silva NR 33 Espaço Confinado Espaço Confinado é qualquer área ou ambiente não projetado para ocupação humana contínua, que possua meios limitados de entrada e saída, cuja ventilação existente é insuficiente para remover contaminantes ou onde possa existir a deficiência ou enriquecimento de oxigênio. Composição do AR que respiramos: • 78% - nitrogênio • 20,9% - Oxigênio • 1% - outros gases Atmosfera IPVS - Atmosfera Imediatamente Perigosa à Vida ou à Saúde: qualquer atmosfera que apresente risco imediato à vida ou produza imediato efeito debilitante à saúde. Deficiência de Oxigênio: atmosfera contendo menos de 20,9 % de oxigênio em volume na pressão atmosférica normal, a não ser que a redução do percentual seja devidamente monitorada e controlada. Enriquecimento de Oxigênio: atmosfera contendo mais de 23% de oxigênio em volume. Efeitos de vários níveis de oxigênio Oxigênio por volume Resultado da condição / efeito em humanos 23.5% ou mais Oxigênio enriquecido, risco excessivo de incêndio (OSHA) Mais de 23.0% Oxigênio enriquecido conforme a NR 33 De 20,9% a 23% Concentração de oxigênio de “ar normal” Menos de 20,9% Deficiência de oxigênio conforme a NR 33 19,5% Nível mínimo de segurança: OSHA, NIOSH 16% Desorientação, julgamento e respiração falha. 14% Falha de julgamento e fadiga 8% Falha de memória, desmaio. 6% Dificuldade em respirar, morte em poucos minutos. LIMITE INFERIOR DE EXPLOSIVIDADE: Mínima concentração na qual a mistura se torna inflamável. 96
  • 97.
    Engenharia de Produção Disciplina:Segurança do Trabalho Prof. Gustavo Antonio da Silva São Condições IPVS • O2 > 23% ou O2<19,5% • Explosividade: 10% LIE • Gás Tóxicos ou Asfixiantes = acima do limite de tolerância CO - Monóxido de Carbono • Limite de Tolerância: 39 ppm • ☺ Acima de 200 ppm- dor de cabeça • De 1000 a 2000 ppm – palpitação • De 2000 a 2500 ppm – inconsciência • Acima de 4000 ppm - morte H2S – Gás Sulfídrico • Limite de Tolerância – 8 ppm • ☺ De 50 a 100 ppm – irritações • De 100 a 200 ppm – problemas respiratórios • De 500 a 700 ppm – inconsciência • Acima de 700 ppp - morte O Espaço Confinado depende de: • Geometria • Acesso • Atmosfera Caracterização de Espaços Confinados O local é destinado Possui meios a ocupação humana restritos, limitados, contínua? parcialmente obstruídos ou providos de obstáculos na entrada e/ou saída? SIM SIM SIM SIM SIM NÃO SIM NÃO NÃO SIM NÃO SIM NÃO NÃO NÃO NÃO Pode ocorrer uma É um espaço atmosfera perigosa? confinado? SIM NÃO SIM NÃO SIM NÃO SIM NÃO NÃO NÃO NÃO NÃO SIM NÃO NÃO NÃO 97
  • 98.
    Engenharia de Produção Disciplina:Segurança do Trabalho Prof. Gustavo Antonio da Silva ONDE É ENCONTRADO O ESPAÇO CONFINADO? TIPOS DE TRABALHOS EM ESPAÇOS CONFINADOS: • OBRAS DA CONSTRUÇÃO CIVIL. • OPERAÇÕES DE SALVAMENTO E RESGATE. • MANUTENÇÃO, REPAROS, LIMPEZA OU EQUIPAMENTOS OU RESERVATÓRIOS. INSPEÇÃO DE RISCOS QUANDO SE TRABALHA EM ESPAÇOS CONFINADOS. TODOS ESTES RISCOS PODEM LEVAR A MORTES OU DOENÇAS: • FALTA OU EXCESSO DE OXIGÊNIO. • INCÊNDIO OU EXPLOSÃO, PELA PRESENÇA DE VAPORES E GASES INFLAMÁVEIS. • INTOXICAÇÕES POR SUBSTÂNCIAS QUÍMICAS. • INFECÇÕES POR AGENTES BIOLÓGICOS. • AFOGAMENTOS. • SOTERRAMENTOS. • QUEDAS. • CHOQUES ELÉTRICOS. QUANDO VOCÊ PODE ENTRAR EM UM ESPAÇO CONFINADO? • SOMENTE QUANDO A EMPRESA FORNECER A • AUTORIZAÇÃO NA PERMISSÃO DE ENTRADA E TRABALHO - PET, • ESSA PERMISSÃO DE ENTRADA E TRABALHO - PET É EXIGIDA POR LEI E É EXECUTADA PELO SUPERVISOR DE ENTRADA. • O SERVIÇO A SER EXECUTADO DEVE SEMPRE SER ACOMPANHADO POR UM VIGIA. OBRIGAÇÕES DO EMPREGADOR: • TREINAMENTO A TODOS OS TRABALHADORES. • INSPEÇÃO PRÉVIA NO LOCAL • ELABORAÇÃO DA APR – ANÁLISE PRELIMINAR DE RISCO. • EXAMES MÉDICOS. 98
  • 99.
    Engenharia de Produção Disciplina:Segurança do Trabalho Prof. Gustavo Antonio da Silva • PERMISSÃO DE ENTRADA E TRABALHO - PET. • INDICAR O RESPONSÁVEL TÉCNICO. • SINALIZAÇÃO E ISOLAMENTO DA ÁREA. • SUPERVISOR DE ENTRADA E VIGIA. • EQUIPAMENTOS MEDIDORES DE OXIGÊNIO, GASES E VAPORES TÓXICOS E INFLAMÁVEIS. • EQUIPAMENTOS DE VENTILAÇÃO. • EQUIPAMENTOS DE PROTEÇÃO INDIVIDUAL. • EQUIPAMENTOS DE COMUNICAÇÃO, ILUMINAÇÃO. • EQUIPAMENTOS DE RESGATE Resumo da Capacitação Função Inicial Periodici dade Carga Horária N. Vias do Certificado Realização Informações do Certificado Supervisor de Entrada Sim 33.3.5.1 A cada 12 meses 33.3.5.3 e Prevista no item 33.3.5.2 40 horas 33.3.5.6 2 (duas) 33.3.5.8.1 Horário de trabalho 33.3.5.6 Trabalhador Autorizado e Vigia Sim 33.3.5.1 A cada 12 meses 33.3.5.3 e Prevista no item 33.3.5.2 16 horas 33.3.5.4 2 (duas) 33.3.5.8.1 Horário de trabalho 33.3.5.4 Equipe de Salvamento Sim 33.3.5.1 Simulado Anual de Não Define Não Define Horário de trabalho - Nome do trabalhador; - Conteúdo Programático; Carga horária; Especificação do tipo de trabalho e espaço confinado; - Data e local da realização do treinamento; - Assinatura dos instrutores e do responsável técnico; 33.3.5.8 Salvamento 33.4.1 “e” 99
  • 100.
    Engenharia de Produção Disciplina:Segurança do Trabalho Prof. Gustavo Antonio da Silva Responsável técnico DIREITOS DO TRABALHADOR – ENTRADA SEGURA • ENTRAR EM ESPAÇO CONFINADO SOMENTE APÓS O SUPERVISOR DE ENTRADA REALIZAR TODOS OS TESTES E ADOTAR AS MEDIDAS DE CONTROLE NECESSÁRIAS. • O empregador deve garantir que os trabalhadores possam interromper suas atividades e abandonar o local de trabalho, sempre que suspeitarem da existência de risco grave e iminente para sua segurança e saúde ou a de terceiros. DIREITOS DO TRABALHADOR - TREINAMENTO • CONHECER O TRABALHO A SER EXECUTADO. • CONHECER OS PROCEDIMENTOS E EQUIPAMENTOS DE SEGURANÇA PARA EXECUTAR O TRABALHO • CONHECER OS PROCEDIMENTOS E EQUIPAMENTOS DE RESGATE E PRIMEIROS SOCORROS. • RECEBER TODOS OS EQUIPAMENTOS DE SEGURANÇA NECESSÁRIOS PARA EXECUÇÃO DOS TRABALHOS. DEVERES DO TRABALHADOR: • COMUNICAR RISCOS. • PARTICIPAR DOS TREINAMENTOS E SEGUIR AS INFORMAÇÕES DE SEGURANÇA. • EXAMES MÉDICOS. • USAR OS EQUIPAMENTOS DE PROTEÇÃO FORNECIDOS. A PERMISSÃO DE ENTRADA E TRABALHO-PET • A PERMISSÃO DE ENTRADA E TRABALHO-PET PROCEDIMENTOS ESCRITOS DE SEGURANÇA E EMERGÊNCIA. CONTÉM 100
  • 101.
    Engenharia de Produção Disciplina:Segurança do Trabalho Prof. Gustavo Antonio da Silva • VERIFICAR SE AS MEDIDAS DE SEGURANÇA FORAM IMPLANTADAS E SE A PERMISSÃO DE ENTRADA E TRABALHO – PET ESTÁ ASSINADA PELO SUPERVISOR DE ENTRADA. • O TRABALHADOR DEVE ENTRAR NO ESPAÇO CONFINADO COM UMA CÓPIA DA PERMISSÃO DE ENTRADA E TRABALHO. • Emissão em 3 vias – Supervisor – Vigia – Trabalhador • Guardar por 5 anos • A entrada não pode ser permitida se algum campo não for preenchido ou contiver a marca na coluna “não”. • A falta de monitoramento contínuo da atmosfera no interior do espaço confinado, alarme, ordem do Vigia ou qualquer situação de risco à segurança dos trabalhadores, implica no abandono imediato da área. • Qualquer saída de toda equipe por qualquer motivo implica a emissão de nova permissão de entrada. Esta permissão de entrada deverá ficar exposta no local de trabalho até o seu término. Após o trabalho, esta permissão deverá ser arquivada. 101
  • 102.
    Engenharia de Produção Disciplina:Segurança do Trabalho Prof. Gustavo Antonio da Silva MEDIDAS DE SEGURANÇA – SINALIZAÇÃO E ISOLAMENTO DA ÁREA Medidas administrativas: • Manter sinalização permanente junto à entrada do espaço confinado, conforme o Anexo I da presente norma; • A SINALIZAÇÃO É IMPORTANTE PARA INFORMAÇÃO E ALERTA QUANTO AOS RISCOS EM ESPAÇOS CONFINADOS. • O ISOLAMENTO É NECESSÁRIO PARA EVITAR QUE PESSOAS NÃO AUTORIZADAS SE APROXIMEM DO ESPAÇO CONFINADO. O SUPERVISOR DE ENTRADA DEVE: a) emitir a Permissão de Entrada e Trabalho - PET antes do início das atividades; b) executar os testes, conferir os equipamentos e os procedimentos contidos na Permissão de Entrada e Trabalho - PET; c) assegurar que os serviços de emergência e salvamento estejam disponíveis e que os meios para acioná-los estejam operantes; d) cancelar os procedimentos de entrada e trabalho quando necessário; e. e) encerrar a Permissão de Entrada e Trabalho PET - após o término dos serviços. 102
  • 103.
    Engenharia de Produção Disciplina:Segurança do Trabalho Prof. Gustavo Antonio da Silva O SUPERVISOR DE ENTRADA DEVE: DESLIGAR A ENERGIA ELÉTRICA, TRANCAR COM CHAVE OU CADEADO E SINALIZAR QUADROS ELÉTRICOS PARA EVITAR MOVIMENTAÇÃO ACIDENTAL DE MÁQUINAS OU CHOQUES ELÉTRICOS QUANDO O TRABALHADOR AUTORIZADO ESTIVER NO INTERIOR DO ESPAÇO CONFINADO. O VIGIA DEVE: • a) manter continuamente a contagem precisa do número de trabalhadores autorizados no espaço confinado e assegurar que todos saiam ao término da atividade; • b) permanecer fora do espaço confinado, junto à entrada, em contato permanente com os trabalhadores autorizados; • c) adotar os procedimentos de emergência, acionando a equipe de salvamento, pública ou privada, quando necessário; • d) operar os movimentadores de pessoas; e. • e) ordenar o abandono do espaço confinado sempre que reconhecer algum sinal de alarme, perigo, sintoma, queixa, condição proibida, acidente, situação não prevista ou quando não puder desempenhar efetivamente suas tarefas, nem ser substituído por outro Vigia. TESTES DA ATMOSFERA • OS TESTES DO AR INTERNO SÃO MEDIÇÕES PARA VERIFICAÇÃO DOS NÍVEIS DE OXIGÊNIO, GASES E VAPORES TÓXICOS E INFLAMÁVEIS. • ANTES QUE O TRABALHADOR ENTRE EM UM ESPAÇO CONFINADO, O SUPERVISOR DE ENTRADA DEVE REALIZAR TESTES INICIAIS DO AR INTERNO. • DURANTE AS MEDIÇÕES, O SUPERVISOR DE ENTRADA DEVE ESTAR FORA DO ESPAÇO CONFINADO. • AS MEDIÇÕES SÃO NECESSÁRIAS PARA QUE NÃO OCORRAM ACIDENTES POR ASFIXIA, INTOXICAÇÃO, INCÊNDIO OU EXPLOSÃO. • NÃO VENTILAR ESPAÇOS CONFINADOS COM OXIGÊNIO - O USO DE OXIGÊNIO PARA VENTILAÇÃO DE LOCAL CONFINADO AUMENTA O RISCO DE INCÊNDIO E EXPLOSÃO • DURANTE TODO O TRABALHO NO ESPAÇO CONFINADO DEVE SER UTILIZADA VENTILAÇÃO ADEQUADA PARA GARANTIR A RENOVAÇÃO CONTÍNUA DO AR. MEDIDAS DE SEGURANÇA - EPI • OS EQUIPAMENTOS DE PROTEÇÃO INDIVIDUAL – EPIs DEVEM SER FORNECIDOS GRATUITAMENTE. • DEVEM SER UTILIZADOS EPIs ADEQUADOS PARA CADA SITUAÇÃO DE RISCO EXISTENTE. • O TRABALHADOR DEVE SER TREINADO QUANTO AO USO ADEQUADO DO EPI. 103
  • 104.
    Engenharia de Produção Disciplina:Segurança do Trabalho Prof. Gustavo Antonio da Silva MEDIDAS DE SEGURANÇA - OBJETOS PROIBIDOS Adotar medidas para eliminar ou controlar os riscos de incêndio ou explosão em trabalhos a quente, tais como solda, aquecimento, esmerilhamento, corte ou outros que liberem chama aberta, faíscas ou calor. • CIGARROS: NUNCA FUME NO ESPAÇO CONFINADO! • TELEFONE CELULAR: NÃO DEVE SER UTILIZADO COMO APARELHO DE COMUNICAÇÃO EM ESPAÇO CONFINADO. • VELAS – FÓSFOROS – ISQUEIROS NÃO DEVEM SER UTILIZADOS. • OBJETOS NECESSÁRIOS À EXECUÇÃO DO TRABALHO QUE PRODUZAM CALOR, CHAMAS OU FAÍSCAS, DEVEM SER PREVISTOS NA PERMISSÃO DE ENTRADA E TRABALHO. MEDIDAS DE SEGURANÇA - EQUIPAMENTOS ESPECIAIS DEVEM SER FORNECIDOS EQUIPAMENTOS ESPECIAIS TRABALHOS EM ESPAÇOS CONFINADOS COMO: • Lanternas • Detectores de gás • RÁDIOS DE COMUNICAÇÃO. PARA MEDIDAS DE EMERGÊNCIA E RESGATE • O EMPREGADOR DEVE ELABORAR E IMPLANTAR PROCEDIMENTOS DE EMERGÊNCIA E RESGATE ADEQUADOS AO ESPAÇO CONFINADO. • O EMPREGADOR DEVE FORNECER EQUIPAMENTOS E ACESSÓRIOS QUE POSSIBILITEM MEIOS SEGUROS DE RESGATE. • OS TRABALHADORES DEVEM SER TREINADOS PARA SITUAÇÕES DE EMERGÊNCIA E RESGATE. • SITUAÇÃO DE TREINAMENTO COM SIMULAÇÃO DE OPERAÇÃO DE SALVAMENTO E RESGATE. Primeiros Socorros O SOCORRISTA • Socorrista é a pessoa tecnicamente capacitada e habilitada para, com segurança, avaliar e identificar problemas que comprometam a vida. Cabe ao socorrista prestar o adequado socorro pré-hospitalar e o transporte do paciente sem agravar as possíveis lesões já existentes. Socorrista Profissional • Temos profissionais treinados e dedicados profissionalmente ao socorro e resgate 104
  • 105.
    Engenharia de Produção Disciplina:Segurança do Trabalho Prof. Gustavo Antonio da Silva • • • • • Bombeiro Profissional Civil Profissionais do SAMU Médicos Militares do Corpo de Bombeiros Militares Bombeiros Voluntários Qual a primeira providência a ser tomada pelo socorrista em um local de acidente? IMPORTANTE Ao deparar-se com uma emergência, o socorrista deverá responder a três perguntas: 1º - O que está acontecendo aqui? 2º - Até onde isso pode chegar? 3º - O que vou fazer para resolver isso? Atitudes tomadas até conseguir contato com a vítima • • • • Início • • • • • • • Reconheça a emergência Garanta a segurança do local e a sua Providencie apoio se necessário Avalie os sinais vitais da vítima e veja a necessidade de remoção de emergência em caso do local apresentar risco a vida da vítima Objetivo: Garantir a segurança do socorrista Método: Avaliar o local Verificar a necessidade e tipo de apoio Número de Vítimas Tipo de Acidente Materiais Necessários ao Socorro Acionar os órgãos necessários Cena • Analise a Cena • Sinalize o local 105
  • 106.
    Engenharia de Produção Disciplina:Segurança do Trabalho Prof. Gustavo Antonio da Silva Segurança no Local • Não entre em local inseguro. • Identificar o agente causador • Bloquear o agente • Isolar e Sinalizar o local • Afastar curiosos • Não fique de costas para o local • Fique com o sentido dos ventos batendo nas costas Cena segura socorrista protegido 106
  • 107.
    Engenharia de Produção Disciplina:Segurança do Trabalho Prof. Gustavo Antonio da Silva Tempo de Socorro 107
  • 108.
    Engenharia de Produção Disciplina:Segurança do Trabalho Prof. Gustavo Antonio da Silva SINAIS VITAIS • • • • • Dentre os inúmeros sinais que são utilizados na prática diária, destacam-se pela sua importância e por nós serão abordados: a pressão arterial, o pulso, a temperatura e a respiração. FC: Frequência Cardíaca - Pulso • Pulso (FC) É a ondulação exercida na parede dos vasos (arteriais) provocada pela contração do coração e bombeamento do sangue. • BPM: Batimentos Por Minuto Idade Adulto Criança Bebê Normal 60 a 100 BPM 100 a 120 BPM 120 a 140 BPM Alterado Menor 60 maior 100 Menor 80 maior 130 Menor 100 maior 160 108
  • 109.
    Engenharia de Produção Disciplina:Segurança do Trabalho Prof. Gustavo Antonio da Silva Medição Pulso • Com os dedos: indicador e médio, localizar a Artéria Radial na face interna do punho, do lado do polegar do cliente. Palpar a Artéria Radial e contar os batimentos por 1 minuto. FR: Frequência Respiratória • • Respiração (FR) – É a sucessão rítmica dos movimentos de expansão e retração pulmonar com a finalidade de efetuar as trocas gasosas entre o organismo e o meio ambiente promovendo a obsorção e a eliminação de gás carbônico. IPM= incursões por minuto Medição • Contar a frequência respiratória durante 1 minuto, observando a expansão da caixa torácica e os movimentos abdominais, no momento da inspiração. Pressão Arterial - PA • Pressão Arterial (PA) É a pressão que o sangue exerce na parede das artérias. • Pressão Máxima (Sistólica) 110 a 140 mm hg 109
  • 110.
    Engenharia de Produção Disciplina:Segurança do Trabalho Prof. Gustavo Antonio da Silva • • • • • Pressão Mínima (Diastólica) 60 a 90 mm hg Medir com esfignomanômetro e estetoscópio. Obs.: Como regra para situações de emergência, considerar: Sistólica maior 150 mm hg – Alta Sistólica menor 80 mm hg - Baixa Hipertensão • A hipertensão arterial ou pressão alta é uma doença que ataca os vasos sanguíneos, coração, cérebro, olhos e pode causar paralisação dos rins. Ocorre quando a medida da pressão se mantém frequentemente acima de 140 por 90 mmHg. Fator de Risco de Hipertensão • A hipertensão é herdada dos pais em 90% dos casos, mas há vários fatores que influenciam os níveis de pressão arterial, entre eles: – Fumo – Consumo de bebidas alcoólicas – Obesidade – Estresse – Grande consumo de sal 110
  • 111.
    Engenharia de Produção Disciplina:Segurança do Trabalho Prof. Gustavo Antonio da Silva • – Níveis altos de colesterol – Falta de atividade física Além desses fatores de risco, sabe-se que a incidência da hipertensão é maior na raça negra, aumenta com a idade, é maior entre homens com até 50 anos e entre mulheres acima de 50 anos, é maior em diabéticos. Temperatura (TAX) Indicação do calor produzido, ou perdido pela atividade metabólica do organismo em um determinado momento. Obs.: Use o dorso da mão e perceba se a pele do paciente parece normal, quente, fria ou gelada. Ao mesmo tempo, observe se a pele está seca, Úmida ou com suor pegajoso. Medição Temperatura • Padrão normal em adultos "temperatura axilar": entre 36ºC e 37,5ºC (normotérmico) • Temperatura menor que 36º C – Hipotermia • Temperatura maior que 37,5ºC (hipertérmico) • Temperatura maior que 40ºC (hipertermia grave). • • • • • • Desinfetar o termômetro com algodão embebido em álcool 70%. Enxugar a axila do cliente com papel toalha Colocar o termômetro com o bulbo na região axilar, orientando o cliente para que não movimente o braço até o término do controle. Manter o termômetro até que o mesmo emita um som “bip” de alerta. Retirar o termômetro e proceder à leitura. Desinfetar novamente o termômetro com Álcool a 70%. 111
  • 112.
    Engenharia de Produção Disciplina:Segurança do Trabalho Prof. Gustavo Antonio da Silva SBV – Suporte Básico à Vida • Sequência padronizada para situações de emergência com objetivo de aumentar a eficiência do socorro. • Evita ações desnecessárias • Melhorar o tempo de resposta Suporte Básico de Vida ( RCP E DEA) Suporte Básico de Vida são as medidas iniciais e imediatas aplicadas a uma vítima fora do ambiente hospitalar, executadas por pessoa(s) treinada(s) para realizar a manutenção dos sinais vitais e evitar o agravamento das lesões. São os cuidados que têm como objetivo identificar urgências clínicas e/ou traumáticas e manter a viabilidade dos órgãos vitais até a chegada do serviço de urgência ou atendimento avançado (médico). AVALIAÇÃO E ATENDIMENTO A avaliação é o pilar fundamental para o melhor tratamento ao doente politraumatizado ou de emergências clínicas, sendo a base para todas as decisões de atendimento e transporte. A primeira meta na avaliação é determinar a condição atual do doente. Para a realização desta avaliação o socorrista deverá observar o consentimento explicito e implícito. Atendimento Cardiovascular de Emergência 1- Avaliação Preliminar • Avalie o local • Avalie os riscos • Sinalize o local • Garanta a sua segurança 112
  • 113.
    Engenharia de Produção Disciplina:Segurança do Trabalho Prof. Gustavo Antonio da Silva 2- Abordagem a Vítima • Vítima inerte, suspeita de parada cardíaca. Siga os passos: – Aproxime da vítima lateralmente – Segure pelo ombro – Falar com a vítima : “ Você está bem?” – Verifique se a vítima respira e como respira – Se a vítima não responder ou movimentar, acionar a equipe de socorro 3- Manobras de Reanimação CardioPulmonar (RCP) • • • • • O sistema agora é definido como CAB-D Circulação Abertura das vias Aéreas Boa Respiração Desfibrilação 3.1 - Circulação • 1 – Definir a Área de Compressão – Localizar o apêndice xifóide com o dedo indicador da mão esquerda. – Colocar dois dedos da mão direita ao lado do indicador da mão esquerda. 113
  • 114.
    Engenharia de Produção Disciplina:Segurança do Trabalho Prof. Gustavo Antonio da Silva Mãos no tórax para compressões torácicas Posicionamento correto 114
  • 115.
    Engenharia de Produção Disciplina:Segurança do Trabalho Prof. Gustavo Antonio da Silva Compressões torácicas Comprima 5 cm 30x02 30 Compressões Torácicas 02 Insuflações 3.1 - Circulação • Deve ser feita com a vítima deitada em superfície rígida, de preferência no chão; • Socorrista deve ficar ajoelhado ao lado da vítima na linha do ombro da vítima • O ritmo das compressões deve ser superior a 100 por minuto • A RCP só consegue produzir um fluxo de sangue de 30% do normal, portanto não pode ser interrompido 3.2 – Abertura das Vias Aéreas • Vias aéreas é o caminho do ar até os pulmões. 115
  • 116.
    Engenharia de Produção Disciplina:Segurança do Trabalho Prof. Gustavo Antonio da Silva 3.2 – Abertura das Vias Aéreas Quando a vítima fica inconsciente, fica com os músculos relaxados, inclusive a língua que fica obstruindo a via respiratória, principalmente quando está deitada de costa. Sendo esta uma condição de risco de morte elevada. 3.2 – Abertura das Vias Aéreas • Deve o socorrista proceder a abertura das vias aéreas através da extensão da cabeça – Incline a cabeça da vítima para trás com a palma da mão sobre a testa – Com a outra mão puxe a cabeça da vítima para cima e abra a boca da vítima 3.3 Boa Respiração CAB-D • O socorrista treinado poderá executar duas insuflações. 116
  • 117.
    Engenharia de Produção Disciplina:Segurança do Trabalho Prof. Gustavo Antonio da Silva • • • Caso o socorrista não possua equipamentos adequados para realizar a respiração, deve fazer as compressões torácicas , mantendo as vias aéreas abertas . Devendo interromper para aplicar o desfibrilador ou a chegada de socorro profissional. Ventilação Boca a Boca Risco de contaminação elevada. Evite fazer sem as proteções – Pinçar as narinas da vítima com a mesma mão que inclina a cabeça – Aplicar a boca sobre a boca da vítima e soprar com força moderada – Liberar a boca e as narinas – Deixar o ar sair sozinho Efetue 02 insuflações Respiração boca a boca Insuflações com máscara Pocket 117
  • 118.
    Engenharia de Produção Disciplina:Segurança do Trabalho Prof. Gustavo Antonio da Silva Insuflações com Ambu Insuflações com Máscara Descartável Desfibrilação CAB -D • • • • • A fibrilação é uma frequência cardíaca irregular e frequentemente muito rápida. Isso pode causar sintomas como palpitações, fadiga e falta de ar. Pode causar um AVC ou insuficiência cardíaca e impactar negativamente sua qualidade de vida Defibrilador externo Automático • Identifica automaticamente o ritmo • Choque só para situações onde o choque está recomendado • Orienta por voz o que deve ser feito • Segue o estabelecido em protocolos (sequência, intensidade de carga, etc.) Utilização do DEA – Desfibrilador Externo Automático • Colocar o aparelho próximo a vítima 118
  • 119.
    Engenharia de Produção Disciplina:Segurança do Trabalho Prof. Gustavo Antonio da Silva • • • • • • Aplicar as pás autoadesivas na vítima Ligar o aparelho Seguir as instruções do aparelho Não utilizar em vítimas com tórax molhado Caso tórax muito peludo, afixar com pressão as pás. DEA pode emitir a mensagem “ verifique os eletrodos” Caso a vítima possua marca-passo pode utilizar o DEA, mas não sobre o marca-passo Posição de Recuperação • Vítima retornou as condições normais deve ser colocada em posição de recuperação Coloque a vítima inconsciente que esteja respirando na posição de recuperação, desta forma as vias aéreas permanecem liberadas permitindo a eliminação de fluídos pela boca, evitando também aspiração de conteúdo do estômago caso venha a vomitar. 119
  • 120.
    Engenharia de Produção Disciplina:Segurança do Trabalho Prof. Gustavo Antonio da Silva Posição de conforto Algoritmo SBV Adulto Simplificado 120
  • 121.
    Engenharia de Produção Disciplina:Segurança do Trabalho Prof. Gustavo Antonio da Silva Hemorragias Hemorragia – é a perda de sangue ocasionada por rompimento de artérias, veias e capilares. Volume de sangue de um adulto corresponde a aproximadamente 7% de seu peso corporal. Uma pessoa com 70 kg tem por volta de 5 litros de sangue. Na criança, o volume é calculado em 8% a 9% do peso, algo em torno de 80 a 90 ml/kg. Classificação das Hemorragias. Sangue que sai das veias flui uniformemente e possui coloração escura. Sangue que sai das artérias é vermelho vivo e esguicha. Quando o sangue sai dos capilares flui bem devagar. • Hemorragia Classe I: perda de até 15% do volume sangüíneo. • Hemorragia Classe II: perda de 15% a 30% do volume sangüíneo. • Hemorragia Classe III: perda de 30% a 40% do volume sangüíneo. • Hemorragia Classe IV: perda de mais de 40% do volume sangüíneo. Procedimentos no atendimento • Usar luvas para evitar contato com sangue. • Não retirar objetos empalado. 121
  • 122.
    Engenharia de Produção Disciplina:Segurança do Trabalho Prof. Gustavo Antonio da Silva • • • • • Fazer pressão direta sobre o ferimento com pano limpo. Não fazer torniquete jamais. Avaliar constantemente A B C. Fazer elevação do membro. Chamar socorro adequado ou transporte ao hospital. Queimaduras Lesão no tecido de revestimento do corpo, causada por agentes térmicos, químicos, radioativos ou elétricos. Uma queimadura pode destruir total ou parcialmente a pele e seus anexos, e até atingir camadas mais profundas. (músculos, tendões e ossos) Agentes causadores de queimaduras As queimaduras podem ser classificadas e avaliadas em sua gravidade de acordo com: Agente causador – térmicos, químicos, radiativos e elétricos. A extensão – área corpórea atingida. 122
  • 123.
    Engenharia de Produção Disciplina:Segurança do Trabalho Prof. Gustavo Antonio da Silva Extensão área corpórea. Lave o local com água na temperatura Ambiente. Considera – se grande queimado, qualquer vitima Com mais de 20% de sua superfície corporal queimada. 123
  • 124.
    Engenharia de Produção Disciplina:Segurança do Trabalho Prof. Gustavo Antonio da Silva Primeiro Grau Atinge somente a epiderme. Nessa queimadura, a pele apresenta-se em hiperemia (avermelhada), edemaciada (inchada) e há ardor no local dessa queimadura. Segundo Grau Atinge a epiderme estendo-se até a derme. Caracteriza-se pela presença das bolhas. A vítima também apresenta dor local intensa, hiperemia e pele edemaciada. Terceiro Grau Atinge todas as camadas da pele e hipoderme. É considerada grave pois pode provocar lesões que vão desde músculos até ossos. Caracteriza-se por apresentar coloração escura ou esbranquiçada, uma lesão seca, dura e indolor e estéril. 124
  • 125.
    Engenharia de Produção Disciplina:Segurança do Trabalho Prof. Gustavo Antonio da Silva Primeiros socorros em queimaduras. • Interrompa a fonte causadora. • Use cobertores ou lençóis para interromper as chamas. • Nunca remova o resto das roupas. • Use água fria para interromper o ardor. • Jamais aplique spray, manteiga, cremes, óleos, pasta de dente, vaselina etc. • Previna hipotermia. 125
  • 126.
    Engenharia de Produção Disciplina:Segurança do Trabalho Prof. Gustavo Antonio da Silva O que NÃO se deve fazer • Passar pasta de dente, pomadas, ovo, manteiga, óleo de cozinha... apenas água fria é permitido. Gelo também não pode. • Furar as bolhas. • Retirar a pele morta • Arrancar a roupa grudada na área queimada • Apertar o ferimento Obstrução Respiratória É um quadro em que algum objeto ou alimento, causa obstrução ou a passagem do ar para dentro dos pulmões da vítima. Pode Ser Parcial ou Total. dificulta Pergunte para a vítima: Você está engasgado? Posso te ajudar? 126
  • 127.
    Engenharia de Produção Disciplina:Segurança do Trabalho Prof. Gustavo Antonio da Silva Coloque-se atrás da vítima e posicione as mãos para a manobra de Heimlich. Efetue Repetidas Compressões no Abdome da Vítima, até a desobstrução, ou até a chegada de socorro adequado, ou até a vítima ficar inconsciente. Efetue Repetidas Compressões no Abdome da Vítima, até a desobstrução, ou até a chegada de socorro adequado, ou até a vítima ficar inconsciente. Obstrução respiratória em gestantes ou obesos efetue as compressões no osso Esterno (aonde localiza o X). 127
  • 128.
    Engenharia de Produção Disciplina:Segurança do Trabalho Prof. Gustavo Antonio da Silva Crianças Colocação do colar cervical – P= 4 dedos – M= 4,5 dedos – G= 5 dedos – Nota: Regulável 128