TAP - Termo de Abertura do Projeto
Projeto
ALBERGUE CORAÇÃO DE MÃE
Descrição
Criação de um albergue para atender aos moradores de rua de Maceió-AL, especificamente do bairro do centro,
podendo se estender para demais bairros conforme disponibilidade.
Justificativa
A constituição Federal de 1988, em seu artigo 6º, caput. garante o direito à moradia, pois além da alimentação, a
habitação figura no rol das necessidades mais básicas do ser humano e, é também, um direito fundamental desde
1948, com a Declaração Universal dos Direitos Humanos, aceito e aplicável em todas as partes do mundo como um
dos direitos fundamentais para a vida das pessoas. Dados do Projeto Aurora da Rua (http://www.auroradarua.org.br/),
realizado pela Prefeitura de Maceió, teve como finalidade principal localizar, identificar, cadastrar e mapear os
Moradores de Rua do município de Maceió. O projeto entrevistou 337 pessoas e mostrou que das 337 pessoas da
pesquisa, 86% moram sozinhas nas ruas e 14% com suas famílias, além de diversas outras estatísticas referente à
população estudada.
Objetivo S.M.A.R.T.
Atender aos moradores de rua localizados no centro da cidade de Maceió-AL. Possibilitando hospedagem e
alimentação, além do suporte psicossocial e qualificação profissional.
Requisitos
lugar para dormir com refeições e atendimento psicologico e social, alem de oferecimento de cursos profissionalizantes
e artesanato.
Designação
moradores de rua localizados no centro da cidade de Maceió-AL
Milestones
Inicio do projeto
termino do planejamento
contrato de aluguel do prédio
contrato com os parceiros (convênio)
inauguração
Orçamento
R$ 150.000,00
Riscos
não obter financiamento inicial dos parceiros para aluguel, reforma e mobilia;
não obter prédio para realização do projeto na localidade desejada e com orçamento estipulado para este fim;
atraso nas obras de adequação;
não conseguir todas as autorizações para funcionamento.
Data, Assinatura do Sponsor
30/11/-0001 - Aguardando
ISH - Registro de Stakeholder Online
Cadastro
Stakeholder Posição Papel no Projeto Email Telefone Celular
Adriano de Souza Sakurai Gerente do Projeto Gerente do Projeto adriano.s.sakurai@gmail.com
Guilherme Souza Lima Juridico Membro da Equipe de Projeto glmaceio@gmail.com
laudo rocha junior RH Membro da Equipe de Projeto laudorocha@yahoo.com.br
michele pessoa Sponsor do Projeto michele.pessoa@previda.net
nadiege delfino Aquisições Membro da Equipe de Projeto nadiege_delfino@yahoo.com.br
ISH - Registro de Stakeholder Offline
Cadastro
Stakeholder Posição Papel no Projeto Email Telefone Celular
José Vieira da Silva Financiador 4 casavieira@casavieira.com
Maria Cabus Doador Permanente e do Projeto 4 casasaopaulo@gmail.com
Loja dos Computadores Doador do Projeto 4
Maria Georgina da Silva Chefe do Setor de Psicologia do
Albergue
4
Adriana Silva Chefe do Setor de Assistência
Social do Albergue
4
WBS - Estrutura de Decomposição do Trabalho
Descomposição
C.C. Fase / Subfase / Pacote de Trabalho Análise M/B
1 Gerenciamento do Projeto
1.1 Planejamento de Custo
1.2 Planejamento de Aquisições
1.3 Planejamento de Steakholders
2 Prédio
2.1 Aluguel
2.1.1 Buy
2.2 Adequações para instalação
2.2.1 Buy
2.3 compra dos móveis
2.3.1 Buy
3 Pessoal
3.1 seleção de pessoal
3.1.1 Buy
3.2 contratação de pessoal
3.2.1 Make
3.3 Treinamento
3.3.1 Contratação empresa especializada Buy
4 Parceiros
4.1 identificação
4.1.1 Make
4.2 contrato
4.2.1 Make
4.3 análise e revisões contratuais
4.3.1 Make
4.4 assinatura do convênio
4.4.1 Make
5 Atividades
5.1 cadatro dos hospedes
5.1.1 Make
5.2 acompanhamento psicossocial
5.2.1 Make
5.3 qualificação profissional
5.3.1 Buy
6 Encerramento
6.1 inauguração
6.2 Make
RR - Registro de Risco
Id Categoria na RBS Risco Identificado Tipo Data de
Registro
Qualitativo
Probabilidade
P Qualitativo de
Impacto
I Semáforo
79
7
W>Internos não
técnicos>Custo
Não conseguir apoio financeiro dos parceiros Ameaça 6/3/2015 Provável 0.7 Muito Grande 0.8 0.56
79
9
W>Internos não
técnicos>Custo
Não conseguir o prédio conforme as especificações
desejadas
Ameaça 6/3/2015 Média 0.5 Média 0.2 0.10
RR - Registro de Risco
V.M.E. antes da
resposta [R$]
Resposta V.M.E. depois da
resposta [R$]
Sinal de alerta Proprietário Ação a tomar
79
7
0,00 Aceitar 0,00 Guilherme Souza Lima criar uma nova marca forte com a apresentação do
retorno que o parceiro pode ter com o projeto
79
9
0,00 Aceitar 0,00 laudo rocha junior escolher uma outra localidade e disponibilizar o
transporte
MA - Mapa de Aquisições
Concorrência Item(s) a ser contratado Ref.WBS Fornecedores Orçamento Prazo Critérios MAKE OR BUY ultilizados Tipo de
contrato
1071 Pessoal > Treinamento >
Contratação empresa
especializada
3.3.1 Empresa de
treinamento A
Empresa de
treinamento B
Empresa de
treinamento C
5.000,00 20/12/2015 Capacidade (quantidade e qualidade) da equipe
Existência de fornecedores confiáveis.
Necessidade de fornecimento especializado
Restrições de custo
Restrições de prazo
Preço Fixo
MA - Mapa de Aquisições
RFP - 1071
3.3.1 Pessoal > Treinamento > Contratação empresa especializada
DT - Declaração de Trabalho
Especificação Quantidade Unidade
Treinamento 0
Prazos
30 dias
Qualidade Requirida
materiais didaticos a ser utilizados
Suporte Técnico
ouvidoria e tira-duvidas
Treinamento Desejado
forma de abordagem e tratamento para com os albergados e acolhimento dos albergados.
Nivel Serviço
treinamento de reforço trimestral
Garantia
aplicação de feedback e avaliações de desempenho.
Local Entrega
espaço aberto de contato com a natureza
DT - WBS do Contrato
C.C. Fase / Pacote de Trabalho Unidade Quantidade
Planejada
Orçamento
1 Levantamento das informações 0,03
1.2 Hora 0 0,01
1.3 objetivo 0 0,01
1.4 nessecidades/expectativas 0 0,01
2 Infra estrutura 1.900,00
2.1 Local 0 1.000,00
2.2 Coffe Break 0 800,00
2.3 certificados 0 100,00
3 Aplicação do treinamento 2.300,00
3.1 Intrutor 0 1.500,00
3.2 Materiais 0 800,00
4 Avaliação de desempenho 800,00
4.1 desempenho dos participantes 0 800,00
Equalização
Empresa de treinamento A Empresa de treinamento B Empresa de treinamento C
Especificação Técnica Quant Unid Valor
Unit
Valor
Total
Quant Unid Valor
Unit
Valor
Total
Quant Unid Valor
Unit
Valor
Total
Treinamento 1 01 3.500,00 3.500,00 1 01 5.000,00 5.000,00 1 01 4.750,00 4.750,00
SP - Sistema de Pontuação
Id Critério Classificatório Comercial Peso Empresa de
treinamento A
Empresa de
treinamento B
Empresa de
treinamento C
Nota Média Nota Média Nota Média
1166 entrega da apostila fisica e virtual, alem
do material EAD disponibilizado pelo
AVA
5 3.4 17 8 40 8.4 42
1167 Melhor condições de pagamento 3 4 12 9.4 28.2 7 21
1168 Preço 2 9.2 18.4 8.8 17.6 7.8 15.6
Id Critério Classificatório Técnico Peso Empresa de
treinamento A
Empresa de
treinamento B
Empresa de
treinamento C
Nota Média Nota Média Nota Média
1169 Corpo docente com maior numero de
mestres e doutores
5 8.2 41 8 40 7.6 38
1170 acompanhamento da produção 4 9 36 8.4 33.6 9 36
BM - Boletim de Medição
Item Descrição Unidade Orçamento da
Fase
Peso[%] Quant
Planejada
Quant
Realizada
Critério
[%]
Avanço Físico
Planejado
Avanço Físico
Realizado
[%]
1 Levantamento das informações - 0,03 0 - - - - - -
1.2 Hora - - 0 0 33.33 0,01 0,00 0
1.3 objetivo - - 0 0 33.33 0,01 0,00 0
1.4 nessecidades/expectativas - - 0 0 33.33 0,01 0,00 0
2 Infra estrutura - 1.900,00 38 - - - - - -
2.1 Local - - 0 0 52.63 1.000,00 0,00 0
2.2 Coffe Break - - 0 0 42.11 800,00 0,00 0
2.3 certificados - - 0 0 5.26 100,00 0,00 0
3 Aplicação do treinamento - 2.300,00 46 - - - - - -
3.1 Intrutor - - 0 0 65.22 1.500,00 0,00 0
3.2 Materiais - - 0 0 34.78 800,00 0,00 0
4 Avaliação de desempenho - 800,00 16 - - - - - -
4.1 desempenho dos participantes - - 0 0 100 800,00 0,00 0
TOTAL - - - 500,003 5.000,03 0,00 0
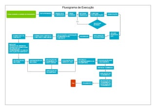
Fluxograma de Execução

ALBERGUE CORAÇÃO DE MÃE

  • 1.
    TAP - Termode Abertura do Projeto Projeto ALBERGUE CORAÇÃO DE MÃE Descrição Criação de um albergue para atender aos moradores de rua de Maceió-AL, especificamente do bairro do centro, podendo se estender para demais bairros conforme disponibilidade. Justificativa A constituição Federal de 1988, em seu artigo 6º, caput. garante o direito à moradia, pois além da alimentação, a habitação figura no rol das necessidades mais básicas do ser humano e, é também, um direito fundamental desde 1948, com a Declaração Universal dos Direitos Humanos, aceito e aplicável em todas as partes do mundo como um dos direitos fundamentais para a vida das pessoas. Dados do Projeto Aurora da Rua (http://www.auroradarua.org.br/), realizado pela Prefeitura de Maceió, teve como finalidade principal localizar, identificar, cadastrar e mapear os Moradores de Rua do município de Maceió. O projeto entrevistou 337 pessoas e mostrou que das 337 pessoas da pesquisa, 86% moram sozinhas nas ruas e 14% com suas famílias, além de diversas outras estatísticas referente à população estudada. Objetivo S.M.A.R.T. Atender aos moradores de rua localizados no centro da cidade de Maceió-AL. Possibilitando hospedagem e alimentação, além do suporte psicossocial e qualificação profissional. Requisitos lugar para dormir com refeições e atendimento psicologico e social, alem de oferecimento de cursos profissionalizantes e artesanato. Designação moradores de rua localizados no centro da cidade de Maceió-AL Milestones Inicio do projeto termino do planejamento contrato de aluguel do prédio contrato com os parceiros (convênio) inauguração Orçamento R$ 150.000,00 Riscos não obter financiamento inicial dos parceiros para aluguel, reforma e mobilia; não obter prédio para realização do projeto na localidade desejada e com orçamento estipulado para este fim; atraso nas obras de adequação; não conseguir todas as autorizações para funcionamento. Data, Assinatura do Sponsor 30/11/-0001 - Aguardando
  • 2.
    ISH - Registrode Stakeholder Online Cadastro Stakeholder Posição Papel no Projeto Email Telefone Celular Adriano de Souza Sakurai Gerente do Projeto Gerente do Projeto adriano.s.sakurai@gmail.com Guilherme Souza Lima Juridico Membro da Equipe de Projeto glmaceio@gmail.com laudo rocha junior RH Membro da Equipe de Projeto laudorocha@yahoo.com.br michele pessoa Sponsor do Projeto michele.pessoa@previda.net nadiege delfino Aquisições Membro da Equipe de Projeto nadiege_delfino@yahoo.com.br
  • 3.
    ISH - Registrode Stakeholder Offline Cadastro Stakeholder Posição Papel no Projeto Email Telefone Celular José Vieira da Silva Financiador 4 casavieira@casavieira.com Maria Cabus Doador Permanente e do Projeto 4 casasaopaulo@gmail.com Loja dos Computadores Doador do Projeto 4 Maria Georgina da Silva Chefe do Setor de Psicologia do Albergue 4 Adriana Silva Chefe do Setor de Assistência Social do Albergue 4
  • 4.
    WBS - Estruturade Decomposição do Trabalho Descomposição C.C. Fase / Subfase / Pacote de Trabalho Análise M/B 1 Gerenciamento do Projeto 1.1 Planejamento de Custo 1.2 Planejamento de Aquisições 1.3 Planejamento de Steakholders 2 Prédio 2.1 Aluguel 2.1.1 Buy 2.2 Adequações para instalação 2.2.1 Buy 2.3 compra dos móveis 2.3.1 Buy 3 Pessoal 3.1 seleção de pessoal 3.1.1 Buy 3.2 contratação de pessoal 3.2.1 Make 3.3 Treinamento 3.3.1 Contratação empresa especializada Buy 4 Parceiros 4.1 identificação 4.1.1 Make 4.2 contrato 4.2.1 Make 4.3 análise e revisões contratuais 4.3.1 Make 4.4 assinatura do convênio 4.4.1 Make 5 Atividades 5.1 cadatro dos hospedes 5.1.1 Make 5.2 acompanhamento psicossocial 5.2.1 Make 5.3 qualificação profissional 5.3.1 Buy 6 Encerramento 6.1 inauguração 6.2 Make
  • 5.
    RR - Registrode Risco Id Categoria na RBS Risco Identificado Tipo Data de Registro Qualitativo Probabilidade P Qualitativo de Impacto I Semáforo 79 7 W>Internos não técnicos>Custo Não conseguir apoio financeiro dos parceiros Ameaça 6/3/2015 Provável 0.7 Muito Grande 0.8 0.56 79 9 W>Internos não técnicos>Custo Não conseguir o prédio conforme as especificações desejadas Ameaça 6/3/2015 Média 0.5 Média 0.2 0.10
  • 6.
    RR - Registrode Risco V.M.E. antes da resposta [R$] Resposta V.M.E. depois da resposta [R$] Sinal de alerta Proprietário Ação a tomar 79 7 0,00 Aceitar 0,00 Guilherme Souza Lima criar uma nova marca forte com a apresentação do retorno que o parceiro pode ter com o projeto 79 9 0,00 Aceitar 0,00 laudo rocha junior escolher uma outra localidade e disponibilizar o transporte
  • 7.
    MA - Mapade Aquisições Concorrência Item(s) a ser contratado Ref.WBS Fornecedores Orçamento Prazo Critérios MAKE OR BUY ultilizados Tipo de contrato 1071 Pessoal > Treinamento > Contratação empresa especializada 3.3.1 Empresa de treinamento A Empresa de treinamento B Empresa de treinamento C 5.000,00 20/12/2015 Capacidade (quantidade e qualidade) da equipe Existência de fornecedores confiáveis. Necessidade de fornecimento especializado Restrições de custo Restrições de prazo Preço Fixo
  • 8.
    MA - Mapade Aquisições RFP - 1071 3.3.1 Pessoal > Treinamento > Contratação empresa especializada
  • 9.
    DT - Declaraçãode Trabalho Especificação Quantidade Unidade Treinamento 0 Prazos 30 dias Qualidade Requirida materiais didaticos a ser utilizados Suporte Técnico ouvidoria e tira-duvidas Treinamento Desejado forma de abordagem e tratamento para com os albergados e acolhimento dos albergados. Nivel Serviço treinamento de reforço trimestral Garantia aplicação de feedback e avaliações de desempenho. Local Entrega espaço aberto de contato com a natureza
  • 10.
    DT - WBSdo Contrato C.C. Fase / Pacote de Trabalho Unidade Quantidade Planejada Orçamento 1 Levantamento das informações 0,03 1.2 Hora 0 0,01 1.3 objetivo 0 0,01 1.4 nessecidades/expectativas 0 0,01 2 Infra estrutura 1.900,00 2.1 Local 0 1.000,00 2.2 Coffe Break 0 800,00 2.3 certificados 0 100,00 3 Aplicação do treinamento 2.300,00 3.1 Intrutor 0 1.500,00 3.2 Materiais 0 800,00 4 Avaliação de desempenho 800,00 4.1 desempenho dos participantes 0 800,00
  • 11.
    Equalização Empresa de treinamentoA Empresa de treinamento B Empresa de treinamento C Especificação Técnica Quant Unid Valor Unit Valor Total Quant Unid Valor Unit Valor Total Quant Unid Valor Unit Valor Total Treinamento 1 01 3.500,00 3.500,00 1 01 5.000,00 5.000,00 1 01 4.750,00 4.750,00
  • 12.
    SP - Sistemade Pontuação Id Critério Classificatório Comercial Peso Empresa de treinamento A Empresa de treinamento B Empresa de treinamento C Nota Média Nota Média Nota Média 1166 entrega da apostila fisica e virtual, alem do material EAD disponibilizado pelo AVA 5 3.4 17 8 40 8.4 42 1167 Melhor condições de pagamento 3 4 12 9.4 28.2 7 21 1168 Preço 2 9.2 18.4 8.8 17.6 7.8 15.6 Id Critério Classificatório Técnico Peso Empresa de treinamento A Empresa de treinamento B Empresa de treinamento C Nota Média Nota Média Nota Média 1169 Corpo docente com maior numero de mestres e doutores 5 8.2 41 8 40 7.6 38 1170 acompanhamento da produção 4 9 36 8.4 33.6 9 36
  • 13.
    BM - Boletimde Medição Item Descrição Unidade Orçamento da Fase Peso[%] Quant Planejada Quant Realizada Critério [%] Avanço Físico Planejado Avanço Físico Realizado [%] 1 Levantamento das informações - 0,03 0 - - - - - - 1.2 Hora - - 0 0 33.33 0,01 0,00 0 1.3 objetivo - - 0 0 33.33 0,01 0,00 0 1.4 nessecidades/expectativas - - 0 0 33.33 0,01 0,00 0 2 Infra estrutura - 1.900,00 38 - - - - - - 2.1 Local - - 0 0 52.63 1.000,00 0,00 0 2.2 Coffe Break - - 0 0 42.11 800,00 0,00 0 2.3 certificados - - 0 0 5.26 100,00 0,00 0 3 Aplicação do treinamento - 2.300,00 46 - - - - - - 3.1 Intrutor - - 0 0 65.22 1.500,00 0,00 0 3.2 Materiais - - 0 0 34.78 800,00 0,00 0 4 Avaliação de desempenho - 800,00 16 - - - - - - 4.1 desempenho dos participantes - - 0 0 100 800,00 0,00 0 TOTAL - - - 500,003 5.000,03 0,00 0
  • 14.