• Haviam dois engenheiros desenvolvendo os primeiros trabalhos
pioneiros a respeito da administração.
• Um era americano, Frederick Winslow Taylor, e
veio a desenvolver a chamada Escola da
Administração Científica.
Philadelphia
• O outro era europeu, Henry Fayol,
e veio a desenvolver a chamada
Escola de Anatomia e Fisiologia da
Organização.
Paris
• Revolução Industrial.
Teoria Econômica
Clássica
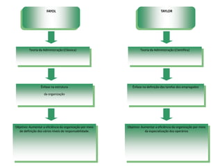
FAYOL TAYLOR
Teoria da Administração (Clássica) Teoria da Administração (Científica)
Ênfase na estrutura
da organização
Ênfase na definição das tarefas dos empregados
Objetivo: Aumentar a eficiência da organização por meio
de definição dos vários níveis de responsabilidade.
Objetivo: Aumentar a eficiência da organização por meio
da especialização dos operários
Mera coincidência?
Primeira Guerra Mundial
(1914 – 1918)
Grande Depressão 1929
Teoria das Relações Humanas
• Motivação
• Liderança
• Comunicação
• Organização informal
• Dinâmica de grupo
Principal autor: Elton Mayo
Ênfase: O homem e seu grupo social, aspectos
psicológicos e sociológicos
Segunda Guerra Mundial
(1939 – 1945)
Teoria Econômica
Neoclássica
• O termo Neo vem do Latim, e significa Novo
Neoclássico
• O Novo Clássico, propõem uma retomada das
abordagens clássica e científica da administração.
Peter Ferdinand
Drucker
Definindo o Papel do
Administrador
Características
da Teoria Neoclássica
1. Ênfase na Prática da Administração
2. Reafirmação dos Postulados Clássicos
3. Ênfase nos Princípios Gerais da Administração
4. Ênfase nos Objetivos e nos Resultados
5. Ecletismo nos Conceitos
1. Ênfase na Prática da
Administração
• Caracteriza-se pela forte ênfase
nos aspectos práticos da
Administração, e pela busca de
resultados concretos e palpáveis.
• Visam principalmente à ação
administrativa.
2. Reafirmação Relativa dos Postulados
Clássicos
• Grande parte do material desenvolvido pela Teoria Clássica, é
retomado, redimensionado e reestruturado de acordo com as
contingências da época atual, dando-lhe uma configuração mais
ampla e flexível.
3. Ênfase nos Princípios Gerais de
Administração
• Os princípios de administração
utilizados como “leis” científicas,
agora são retomadas como
critérios elásticos para a busca de
soluções administrativas práticas
pelos autores Neoclássicos.
• O estudo da administração, baseia-se na
apresentação e discussão de princípios gerais de como
planejar, organizar, dirigir e controlar as operações do
negócio.
4. Ênfase nos Objetivos e nos
Resultados
• É em função dos objetivos e
resultados que a organização deve
ser dimensionada, estruturada e
orientada.
5. Ecletismo da Teoria Neoclássica
Aspectos
Administrativos
Comuns às
Organizações
• Quanto aos Objetivos
O objetivo da organização é
sempre uma contribuição
específica para o indivíduo e a
sociedade.
• Quanto a Administração
Todas as organizações são
diferentes em seus objetivos, em
seus propósitos, mas são
essencialmente semelhantes na
área administrativa.
• Quanto ao Desempenho Individual
O desempenho individual é a eficácia do pessoal
que trabalha dentro das organizações.
Eficiência e Eficácia
Eficácia é uma medida de alcance de resultados, enquanto
eficiência é uma medida de utilização dos recursos nesse
processo.
Princípios Básicos de Organização
1. Divisão do Trabalho
2. Especialização
3. Hierarquia
4. Amplitude Administrativa
1. Divisão do Trabalho
Para ser eficiente, a produção deve basear-se na divisão
do trabalho, que é a maneira pela qual um processo é
decomposto em uma série de pequenas tarefas que o
constituem.
Conseqüências da Divisão do Trabalho
a) Maior produtividade e melhor rendimento do pessoal envolvido.
b) Maior eficiência da organização, como resultado do item anterior.
c) Redução dos custos de produção, principalmente os de mão-de-obra
e de materiais diretos.
• Níveis Administrativos
a) Nível Institucional (Composto por Dirigentes e Diretores)
b) Nível Intermediário (Composto por Gerentes)
c) Nível Operacional (Composto por Supervisores)
2. Especialização
Cada cargo passa a ter funções e
tarefas específicas e especializadas
3. Hierarquia
Uma organização necessita também de uma
estrutura hierárquica para dirigir as operações dos
níveis que lhe estão subordinados
• Autoridade
a) Autoridade alocada em posições da organização e não em
pessoas.
b) Autoridade é aceita pelos subordinados.
c) Autoridade flui abaixo por meio da hierarquia verticalizada.
• Responsabilidade
É o dever de desempenhar a tarefa ou atividade para a qual
a pessoa foi designada.
A Responsabilidade provém da relação superior-subordinado
e do fato de alguém ter autoridade para exigir determinadas
tarefas de outras pessoas.
• Delegação
É o processo de transferir autoridade e responsabilidade para posições
inferiores.
a) Delegar a tarefa inteira
b) Delegar a pessoa certa
c) Delegar responsabilidade e autoridade
d) Proporcionar informações adequadas
e) Manter Retroação
f) Avaliar e recompensar o desempenho
4. Amplitude Administrativa
É o número de subordinados que um administrador pode
supervisionar.
Centralização
versus
Descentralização
A centralização e a descentralização referem-se ao nível
hierárquico no qual as decisões devem ser tomadas.
Centralização significa que a autoridade para tomar decisões está
alocada próximo ao topo da organização.
Descentralização significa que a autoridade de tomar decisões
é deslocada para os níveis mais abaixo da organização
Na abordagem clássica, Fayol defendia a centralização, enquanto
Taylor defendia a organização funcional descentralizada.
1. Centralização
O topo possui a mais alta autoridade.
• Vantagens da Centralização
1. As decisões são tomadas por administradores que possuem visão
global da empresa.
2. Tomadores de decisão no topo são mais bem treinados e
preparados do que os que estão nos níveis mais abaixo.
3. As decisões são mais consistentes com os objetivos empresariais
globais.
4. Elimina esforços duplicados de vários tomadores de decisão e
reduz custos operacionais.
• Desvantagens da Centralização
1. As decisões são tomadas na cúpula que está distanciada dos fatos e
das circunstâncias.
2. Tomadores de decisão no topo tem pouco contato com as pessoas e
situações envolvidas.
3. A comunicação ao longo da cadeia escalar é demorada e gera maior
custo operacional.
4. Possibilita distorções e erros pessoais no processo de comunicação
das decisões.
2. Descentralização
As decisões são pulverizadas nos níveis mais baixos da
organização.
• Vantagens da Descentralização
1. Os gerentes ficam mais próximos do ponto onde se devem tomar
as decisões. A descentralização corta os atrasos nas decisões
causadas pelas consultas à matriz ou aos supervisores distantes. As
pessoas que vivem os problemas são os mais indicados para
resolve-los no local, economizando tempo e dinheiro.
2. Aumenta a eficiência e a motivação, aproveitando melhor o tempo e a
aptidão dos funcionários, evitando que fujam à responsabilidade, por
ser mais fácil recorrer à matriz ou ao chefe.
3. Melhora a qualidade das decisões à medida que seu volume e
complexidade se reduzem, aliviando os chefes principais do excesso de
trabalho decisório.
4. Reduz a quantidade de papel e os gastos respectivos. Ganha-se tempo:
toma-se na hora uma decisão que levaria vários dias para ser
comunicada.
5. Permite a formação de executivos locais ou regionais mais motivados e
conscientes de seus resultados operacionais. A estrutura
descentralizada produz gerentes gerais em vez de simples especialistas.
• Desvantagens da Descentralização
1. Falta de uniformidade nas decisões
2. Insuficiente aproveitamento dos especialistas
3. Falta de equipe apropriada no campo de atividades
Funções do Administrador
De um modo geral, aceita-se hoje como função do
administrador: Planejar, Organizar, Dirigir e Controlar.
1. Planejamento
Organização não trabalha a base da improvisação. Quase
tudo nelas é planejado antecipadamente.
O planejamento é a função administrativa que determina
antecipadamente quais são os objetivos a serem atingidos.
a) Estabelecimento de Objetivos
A fixação dos objetivos é a primeira coisa a ser feita:
Saber onde se pretende chegar para saber
exatamente como chegar até lá.
b) Desdobramento de Objetivos
A partir dos objetivos organizacionais, a empresa pode fixar
suas políticas, diretrizes, metas, programas, procedimentos,
métodos e normas.
1. Politicas
• Funcionam como guias orientadoras da ação.
• São genéricas, e utilizam verbos como: manter, seguir, usar, prover,
assistir.
EX: Política RH – “Como tratar os funcionários da organização”.
Política de Vendas – “Como tratar a clientela”.
Política de Preço – “Como manejar preços diante do mercado”.
2. Diretrizes
São princípios para possibilitar o alcance dos objetivos pretendidos pela
organização.
EX: Diretrizes de Pessoal – “Como recrutar e selecionar candidatos”.
Diretrizes de Compras – “Como fazer seleção de fornecedores”.
3. Metas
Alvos a atingir a curto prazo.
EX: Produção Mensal
Faturamento Mensal
Cobrança Diária
4. Programas
Atividades necessárias para atingir uma meta.
EX: Produção – “Como programar a produção das
diversas áreas para atingir a meta de produção
estabelecida”.
5. Procedimentos
Métodos de execução de cada
programa.
EX: RH – “Quais os documentos e
formulários necessários para
efetuar a admissão das
pessoas”.
6. Métodos
Planos para execução de tarefas.
EX: “Como montar uma peça”.
“Como descrever um cargo”.
“Como treinar uma pessoa”.
7. Normas
Regras para cada procedimento.
EX: Proibição de fumar em certos
lugares
Horário de trabalho
Faltas ao trabalho
c) Abrangência do Planejamento
• É projetado no longo
prazo
• Envolve a empresa
como uma totalidade
• É definido pela cúpula
da organização
• Planejamento Estratégico
• Planejamento Tático
• É projetado para o médio prazo
• Envolve todos os departamentos
• É definido no nível intermediário, em cada departamento da
empresa
• Planejamento Operacional
• É projetado para o curto Prazo
• Envolve cada tarefa ou atividade isoladamente
• É definido no nível operacional, para cada tarefa ou atividade
d) Tipos de Planos
1. Procedimentos
São planos relacionados com métodos.
2. Orçamento
São planos relacionados com dinheiro.
3. Programas ou Programações
São planos relacionados com o tempo.
4. Regras ou Regulamentos
São planos relacionados com o comportamento.
2. Organização
• Organização Como uma Entidade Social
A organização é uma entidade social porque é constituída
por pessoas.
a) Organização Formal
É baseada em uma divisão de trabalho racional
especializada.
b) Organização Informal
Emerge espontaneamente e naturalmente entre as pessoas. Surge a
partir das relações de amizade e de grupos informais ocupantes de
cargos.
• Organização Como Função Administrativa
Significa, nesse sentido que a organização é o ato de
organizar, estruturar e integrar os recursos e os órgãos,
incumbidos de sua administração.
3. Direção
Definido o planejamento e estabelecida a organização, resta
fazer as coisas andarem e acontecerem.
Esse é o papel da direção: Acionar e dinamizar a empresa.
4. Controle
• Controle Como Função Restritiva e Coercitiva
Utilizado no sentido de coibir ou limitar certos tipos de
desvios indesejáveis ou de comportamentos não aceitos.
• Controle Como Um Sistema Automático de
Regulação
Utilizado no sentido de manter automaticamente um grau
constante de fluxo ou de funcionamento de um sistema.
• Controle Como Função Administrativa
A finalidade do controle é
assegurar que os resultados do
que foi planejado, organizado e
dirigido se ajustem tanto quanto
possível aos objetivos
previamente estabelecidos.
a) Fases do Controle
1. Estabelecimento de Padrões ou Critérios
Os padrões representam o desempenho desejado.
Os critérios representam as normas que guiam as decisões
2. Observação do Desempenho
A observação do desempenho busca obter informação precisa a respeito
daquilo que está sendo controlado.
3. Comparação do Desempenho Com o Padrão Estabelecido
Toda atividade proporciona erro ou desvio. É importante determinar os
limites dentro dos quais essa variação poderá ser aceita como normal ou
desejável.
4. Ação Corretiva
As variações, erros ou desvios devem ser
corrigidos para que as operações sejam
normalizadas.
Tipos de Organização
 Composta por camadas hierárquicas
ou níveis funcionais.
 Ênfase nas funções e tarefas.
 Padrões de inter-relações entre órgãos
e cargos definidos logicamente por
meio de normas, diretrizes e
regulamentos.
 Racionalismo
 Linhas diretas e únicas de autoridade e responsabilidade entre superior
e subordinado.
 Mais simples e antiga
 Origem nos antigos exércitos e nos tempos medievais.
 Autoridade linear e única.
 Aspecto piramidal.
 Centralização das decisões.
 Linhas formais de comunicação.
 Utiliza o princípio da especialização das funções.
 Autoridade funcional ou dividida.
 Linhas diretas de comunicação.
 Descentralização das decisões.
 Resultado da combinação dos tipos de organização linear e
funcional.
 Coexistem órgãos de linha (execução) e de assessoria (apoio e
consultoria) mantendo relações ente si.
 Os órgãos de linha caracterizam-se pela autoridade linear, enquanto
os de staff prestam assessoria e serviços especializados.
 Coexistência entre linhas formais de comunicação com as linhas
diretas de comunicação.
 Nivelação dos graus de autoridade linear, sem abrir mão da
especialização.
 Reúnem-se em um só tipo de organização a autoridade hierárquica
e a autoridade do conhecimento.
 Relacionamento com os objetivo da organização:
- As atividades de linha são diretamente ligadas aos objetivos básicos
da organização.
- As atividades de staff estão ligadas indiretamente a esses objetivos.
 Tipos de autoridade:
- Órgãos de linha têm autoridade para decidir e executar as atividades
principais ou vinculadas diretamente ao objetivo da organização
(autoridade linear)
- Órgãos de staff têm autoridade de assessoria, de planejamento e
controle, de consultoria e recomendação (autoridade funcional)
 Serviços (contabilidade, compras, pesquisa, desenvolvimento,
propaganda)
 Consultoria e assessoria (assistência jurídica, métodos e processos,
consultoria trabalhista)
 Monitoração (levantamento de dados, relatórios, pesquisas)
 Planejamento e controle
Departamentalização
 Consiste em escolher modalidades de homogeneização de atividades,
agrupando os componentes da organização em departamentos ou
divisões.
1) Por funções
2) Por produtos ou serviços
3) Por localização geográfica
4) Por clientes
5) Por fases do processo
6) Por projetos
• ORIGENS DA ADMINISTRAÇÃO
POR OBJETIVOS.
Administração Por Objetivos
(APO)
• Estabelecimento conjunto de objetivos entre gerente e o subordinado.
• Estabelecimento de objetivos para cada departamento ou posição.
Características da APO
• Interligação entre os vários objetivos departamentais.
• Ênfase na mensuração e no controle de resultados.
 O subordinado passa a trabalhar para desempenhar
metas e cobrar os meios e recursos necessários
para alcançar os objetivos.
 Periodicamente, gerente e subordinado se reúnem
para uma avaliação conjunta dos resultados e do
alcance dos objetivos
 A partir da avaliação conjunta, há uma reciclagem do processo:
os objetivos são reavaliados ou redimensionados, bem como os
meios e recursos necessários
 Contínua avaliação, revisão e
reciclagem.
a) A partir dos objetivos
organizacionais e do
planejamento estratégico,
estabelecem-se os objetivos
departamentais para o
primeiro ano, entre o gerente
do departamento e seu
superior.
b) O gerente elabora plano
tático que permita alcançar os
objetivos departamentais
fixados.
c) O gerente elabora com seus subordinados os planos operacionais
necessários à implementação do plano tático de seu departamento.
d) Os resultados da execução dos planos são continuamente avaliados e
comparados com os objetivos fixados.
e) Em função dos resultados obtidos, procede-se à revisão, ao reajuste dos
planos ou às alterações nos objetivos estabelecidos.
f) No ciclo seguinte,
estabelecem-se os objetivos
departamentais para o segundo
ano, entre o gerente e seu
superior, tomando por base os
resultados do primeiro ano.
g) Repete-se a seqüência do ciclo
anterior.
 Participação atuante das gerências e dos subordinados.
 Apoio intensivo do staff.
 Os objetivos proporcionam uma diretriz ou uma
finalidade comum.
 Permitem o trabalho em equipe e eliminam as
tendências egocêntricas de grupos existentes na
organização.
 Servem de base para avaliar planos e evitam erros
devidos a omissão.
Fixação de Objetivos
 Melhoras as possibilidades
de previsão do futuro. A
organização deve dirigir o
seu destino, em vez de
submeter-se às fatalidades
ou ao acaso.
 Quando os recursos são
escassos, os objetivos
ajudam a orientar e prever
a sua distribuição
criteriosa.
 Procurar as atividades que tem maior impacto sobre os
resultados.
 O objetivo deve ser específico, mensurável, claro e basear-se
em dados concretos:o que, quanto, quando.
 Focalizar objetivos na atividade e não na pessoa.
 Detalhar cada objetivo em metas subsidiárias.
Critérios de Escolha de Objetivos
 Usar linguagem compreensível para os gerentes.
 Manter-se dentro dos princípios de administração. Concentrar-
se nos alvos vitais do negócio e não se dispersar em atividades
secundárias.
 O objetivo deve indicar os resultados a atingir, mas não
deve limitar a liberdade de escolha dos métodos. Indicar o
quanto, mas não o como.
 O objetivo deve ser difícil de
ser atingido, requerendo um
esforço especial, mas não a
ponto de ser impossível.
 O objetivo deve representar
uma tarefa suficiente para todo
o exercício fiscal da empresa.
 O objetivo deve estar ligado ao plano de
lucros da empresa, que deve ser, para
alguns autores, o objetivo último.
 Posição competitiva no mercado.
 Inovação e criatividade nos produtos.
 Produtividade, eficiência e qualidade.
 Aplicação rentável dos recursos físicos e financeiros.
 Taxa de dividendos ou índice de retorno do capital investido (lucro).
 Qualidade da administração e desenvolvimento dos executivos.
 Responsabilidade pública e social da empresa.
 Satisfação do cliente.
 Competitividade no cenário globalizado.
Os Objetivos Mais Comuns
 Objetivos estratégicos.
 Objetivos táticos.
 Objetivos operacionais.
Hierarquia de Objetivos
 Os objetivos devem traduzir as aspirações fundamentais da
empresa.
 Devem fazer com que todos os órgãos da empresa
contribuam com uma parcela do esforço geral.
 Devem levar em conta a necessidade de várias alternativas
para sua execução, assim como a relativa eficiência e o custo
de cada uma delas.
 Devem ser comunicados a todos os interessados para que
cada qual compreenda as metas da respectiva função e
suas relações com os objetivos fundamentais da empresa.
 Devem ser periodicamente reexaminados e reformulados,
para serem atualizados de acordo com a mudança das
condições do mercado.
 Conceito de estratégia e
tática.
 Quando se constrói uma
estratégia, não se pretende
tomar decisões sobre o futuro,
mas tomar hoje decisões
tendo em mente o futuro.
 A estratégia não deve ser
confundida como seus planos
táticos: estratégia não é só
inovação, diversificação ou
planejamento financeiro, mas
o conjunto disso dirigido a
objetivos a longo prazo que se
pretende atingir.
Estratégia
Organizacional
 A estratégia não é um fim em si mesma, mas
apenas um meio. Deve ser reavaliada e
reajustada constantemente em função das
mudanças.
 A estratégia não dá certeza, mas apenas a
probabilidade com relação ao futuro.
Planejamento Estratégico
 Formulação de objetivos organizacionais.
 Análise externa do ambiente ou auditoria externa.
 Análise interna da empresa ou auditoria interna.
 Formulação das alternativas estratégicas e escolha da estratégia a
ser utilizada.
 Desenvolvimento de planos táticos e operacionalização da
estratégia.
 Modelo de Humble
1) Revisão crítica dos planos estratégicos e táticos da
companhia.
2) Esclarecimento para cada gerente dos resultados-chave e
padrões de desempenho que ele precisa atingir.
Ciclo da APO
3) Criação de um plano de melhoria da função que permita
mensurar a contribuição de cada gerente para o alcance dos
objetivos da companhia.
4) Proporcionar condições que permitam atingir os resultados-
chave.
5) Uso sistemático da avaliação do desempenho para ajudar cada
gerente a superar seus pontos fracos e aceitar responsabilidade
pelo seu desenvolvimento pessoal e profissional.
6) Aumento da motivação do gerente pela maior responsabilidade,
planejamento da carreira e participação nos resultados de seus
objetivos.
Modelo de APO de Humble
Planos
Estratégicos
da Empresa
Avaliação e
Controle dos
Resultados
Resultados
de cada
Departamento
Planos
Táticos
da Empresa
Planos de cada
Departamento
da Empresa
 Modelo de Odiorne
Desenvolvimento de
Executivos
Subordinado
propõe objetivos
e medidas para
seu trabalho
Objetivos da
organização e
medidas de
desempenho
Avaliação
periódica dos
resultados
Acordo comum
sobre objetivos
do subordinado
Retroação de
resultados
periódicos sobre
prazos
intermediários
Revisão da
estrutura da
organização
Superior e subordinado
estabelecem objetivos
Avaliação do
desempenho da
organização
Abandono
de objetivo
inadequados
Novos
Dados
- Administração do quotidiano;
- Visualização para dentro;
-Orientação para os produtos,
organização e actividades;
- Administração da rotina;
- Ênfase no “como”;
- Ênfase no dinheiro e materiais;
- Controle centralizado, funcional
e tecnocrático;
- Estilo autoritário;
- Directrizes e supervisão;
- Individualismo.
- Focalização no futuro;
- Visualização para fora;
-Orientação para pessoas,
clientes e resultados;
- Criação de inovações;
- Ênfase no “para que”;
-Ênfase em pessoa e tempo;
-Iniciativa descentralizada
dos subordinados;
- Estilo participativo;
- Delegação e responsabilidade;
- Trabalho em equipe
Pós APOPré APO (Chiavenato,1999)
 A estratégia organizacional é uma faca de
dois gumes.
a) A estratégia foca a direção e norteia as
atividades da organização.
b) A estratégia focaliza e integra o
conjunto de esforços organizacionais.
c) A estratégia define a organização e os
seus rumos.
d) A estratégia proporciona consistência
interna.
Apreciação Crítica da Administração
Estratégica e da APO
Crítica de Lodi
 Os objetivos organizacionais são definidos superficialmente e não
refletem os reais interesses da organização.
 Não houve experiência adequada para realização
do plano estratégico: o levantamento foi
incompleto ou foi efetuado fora de época.
 Se os resultados imediatos são inacessíveis, as pessoas ficam
impacientes quanto ao projeto todo.
 Não se tomam as providências para revisar, atualizar
periodicamente o plano em vista das mudanças ocorridas,
flutuações no cenário econômico, desenvolvimento
tecnológico e mudanças nas tendências sociais. Isso faz com
que a APO se torne rapidamente desatualizada e fora de foco.
 Excesso de regulamentos e de papelório;
 Autocracia e imposição;
 Motivação negativa;
 Ênfase consciente na formulação de objetivos consensuais.
 Freqüente interação e retroação (feedback) entre subordinados e
superiores quanto ao progresso frente aos objetivos, remoção de
obstáculos ou necessidade de revisão dos objetivos.
 Oportunidades de participação,
mesmo quando as decisões finais
devam ser tomadas na cúpula da
empresa.
Equipe:
Cristiano Jungklaus
Universidade da Região de Joinville – FURJ – UNIVILLE
Professor: Carlos Eduardo Friedrich
Disciplina: Teorias de Administração - TDA
Curso: Administração Com Ênfase Em Marketing
Turma: 1743-2AN

Abordagem Neoclássica

  • 2.
    • Haviam doisengenheiros desenvolvendo os primeiros trabalhos pioneiros a respeito da administração.
  • 3.
    • Um eraamericano, Frederick Winslow Taylor, e veio a desenvolver a chamada Escola da Administração Científica. Philadelphia
  • 4.
    • O outroera europeu, Henry Fayol, e veio a desenvolver a chamada Escola de Anatomia e Fisiologia da Organização. Paris
  • 5.
  • 6.
  • 7.
    FAYOL TAYLOR Teoria daAdministração (Clássica) Teoria da Administração (Científica) Ênfase na estrutura da organização Ênfase na definição das tarefas dos empregados Objetivo: Aumentar a eficiência da organização por meio de definição dos vários níveis de responsabilidade. Objetivo: Aumentar a eficiência da organização por meio da especialização dos operários
  • 8.
  • 9.
  • 11.
  • 14.
    Teoria das RelaçõesHumanas • Motivação • Liderança • Comunicação • Organização informal • Dinâmica de grupo
  • 15.
    Principal autor: EltonMayo Ênfase: O homem e seu grupo social, aspectos psicológicos e sociológicos
  • 16.
  • 19.
  • 20.
    • O termoNeo vem do Latim, e significa Novo Neoclássico • O Novo Clássico, propõem uma retomada das abordagens clássica e científica da administração.
  • 22.
  • 25.
    Definindo o Papeldo Administrador
  • 26.
    Características da Teoria Neoclássica 1.Ênfase na Prática da Administração 2. Reafirmação dos Postulados Clássicos 3. Ênfase nos Princípios Gerais da Administração 4. Ênfase nos Objetivos e nos Resultados 5. Ecletismo nos Conceitos
  • 27.
    1. Ênfase naPrática da Administração • Caracteriza-se pela forte ênfase nos aspectos práticos da Administração, e pela busca de resultados concretos e palpáveis. • Visam principalmente à ação administrativa.
  • 28.
    2. Reafirmação Relativados Postulados Clássicos • Grande parte do material desenvolvido pela Teoria Clássica, é retomado, redimensionado e reestruturado de acordo com as contingências da época atual, dando-lhe uma configuração mais ampla e flexível.
  • 29.
    3. Ênfase nosPrincípios Gerais de Administração • Os princípios de administração utilizados como “leis” científicas, agora são retomadas como critérios elásticos para a busca de soluções administrativas práticas pelos autores Neoclássicos.
  • 30.
    • O estudoda administração, baseia-se na apresentação e discussão de princípios gerais de como planejar, organizar, dirigir e controlar as operações do negócio.
  • 31.
    4. Ênfase nosObjetivos e nos Resultados • É em função dos objetivos e resultados que a organização deve ser dimensionada, estruturada e orientada.
  • 32.
    5. Ecletismo daTeoria Neoclássica
  • 33.
    Aspectos Administrativos Comuns às Organizações • Quantoaos Objetivos O objetivo da organização é sempre uma contribuição específica para o indivíduo e a sociedade. • Quanto a Administração Todas as organizações são diferentes em seus objetivos, em seus propósitos, mas são essencialmente semelhantes na área administrativa.
  • 34.
    • Quanto aoDesempenho Individual O desempenho individual é a eficácia do pessoal que trabalha dentro das organizações.
  • 35.
    Eficiência e Eficácia Eficáciaé uma medida de alcance de resultados, enquanto eficiência é uma medida de utilização dos recursos nesse processo.
  • 36.
    Princípios Básicos deOrganização 1. Divisão do Trabalho 2. Especialização 3. Hierarquia 4. Amplitude Administrativa
  • 37.
    1. Divisão doTrabalho Para ser eficiente, a produção deve basear-se na divisão do trabalho, que é a maneira pela qual um processo é decomposto em uma série de pequenas tarefas que o constituem.
  • 38.
    Conseqüências da Divisãodo Trabalho a) Maior produtividade e melhor rendimento do pessoal envolvido. b) Maior eficiência da organização, como resultado do item anterior. c) Redução dos custos de produção, principalmente os de mão-de-obra e de materiais diretos. • Níveis Administrativos a) Nível Institucional (Composto por Dirigentes e Diretores) b) Nível Intermediário (Composto por Gerentes) c) Nível Operacional (Composto por Supervisores)
  • 39.
    2. Especialização Cada cargopassa a ter funções e tarefas específicas e especializadas
  • 40.
    3. Hierarquia Uma organizaçãonecessita também de uma estrutura hierárquica para dirigir as operações dos níveis que lhe estão subordinados • Autoridade a) Autoridade alocada em posições da organização e não em pessoas. b) Autoridade é aceita pelos subordinados. c) Autoridade flui abaixo por meio da hierarquia verticalizada.
  • 41.
    • Responsabilidade É odever de desempenhar a tarefa ou atividade para a qual a pessoa foi designada. A Responsabilidade provém da relação superior-subordinado e do fato de alguém ter autoridade para exigir determinadas tarefas de outras pessoas.
  • 42.
    • Delegação É oprocesso de transferir autoridade e responsabilidade para posições inferiores. a) Delegar a tarefa inteira b) Delegar a pessoa certa c) Delegar responsabilidade e autoridade d) Proporcionar informações adequadas e) Manter Retroação f) Avaliar e recompensar o desempenho
  • 43.
    4. Amplitude Administrativa Éo número de subordinados que um administrador pode supervisionar.
  • 45.
    Centralização versus Descentralização A centralização ea descentralização referem-se ao nível hierárquico no qual as decisões devem ser tomadas. Centralização significa que a autoridade para tomar decisões está alocada próximo ao topo da organização.
  • 46.
    Descentralização significa quea autoridade de tomar decisões é deslocada para os níveis mais abaixo da organização Na abordagem clássica, Fayol defendia a centralização, enquanto Taylor defendia a organização funcional descentralizada.
  • 47.
    1. Centralização O topopossui a mais alta autoridade. • Vantagens da Centralização 1. As decisões são tomadas por administradores que possuem visão global da empresa. 2. Tomadores de decisão no topo são mais bem treinados e preparados do que os que estão nos níveis mais abaixo. 3. As decisões são mais consistentes com os objetivos empresariais globais. 4. Elimina esforços duplicados de vários tomadores de decisão e reduz custos operacionais.
  • 48.
    • Desvantagens daCentralização 1. As decisões são tomadas na cúpula que está distanciada dos fatos e das circunstâncias. 2. Tomadores de decisão no topo tem pouco contato com as pessoas e situações envolvidas. 3. A comunicação ao longo da cadeia escalar é demorada e gera maior custo operacional. 4. Possibilita distorções e erros pessoais no processo de comunicação das decisões.
  • 49.
    2. Descentralização As decisõessão pulverizadas nos níveis mais baixos da organização. • Vantagens da Descentralização 1. Os gerentes ficam mais próximos do ponto onde se devem tomar as decisões. A descentralização corta os atrasos nas decisões causadas pelas consultas à matriz ou aos supervisores distantes. As pessoas que vivem os problemas são os mais indicados para resolve-los no local, economizando tempo e dinheiro.
  • 50.
    2. Aumenta aeficiência e a motivação, aproveitando melhor o tempo e a aptidão dos funcionários, evitando que fujam à responsabilidade, por ser mais fácil recorrer à matriz ou ao chefe. 3. Melhora a qualidade das decisões à medida que seu volume e complexidade se reduzem, aliviando os chefes principais do excesso de trabalho decisório. 4. Reduz a quantidade de papel e os gastos respectivos. Ganha-se tempo: toma-se na hora uma decisão que levaria vários dias para ser comunicada. 5. Permite a formação de executivos locais ou regionais mais motivados e conscientes de seus resultados operacionais. A estrutura descentralizada produz gerentes gerais em vez de simples especialistas.
  • 51.
    • Desvantagens daDescentralização 1. Falta de uniformidade nas decisões 2. Insuficiente aproveitamento dos especialistas 3. Falta de equipe apropriada no campo de atividades
  • 52.
    Funções do Administrador Deum modo geral, aceita-se hoje como função do administrador: Planejar, Organizar, Dirigir e Controlar.
  • 53.
    1. Planejamento Organização nãotrabalha a base da improvisação. Quase tudo nelas é planejado antecipadamente. O planejamento é a função administrativa que determina antecipadamente quais são os objetivos a serem atingidos.
  • 54.
    a) Estabelecimento deObjetivos A fixação dos objetivos é a primeira coisa a ser feita: Saber onde se pretende chegar para saber exatamente como chegar até lá.
  • 55.
    b) Desdobramento deObjetivos A partir dos objetivos organizacionais, a empresa pode fixar suas políticas, diretrizes, metas, programas, procedimentos, métodos e normas.
  • 56.
    1. Politicas • Funcionamcomo guias orientadoras da ação. • São genéricas, e utilizam verbos como: manter, seguir, usar, prover, assistir. EX: Política RH – “Como tratar os funcionários da organização”. Política de Vendas – “Como tratar a clientela”. Política de Preço – “Como manejar preços diante do mercado”.
  • 57.
    2. Diretrizes São princípiospara possibilitar o alcance dos objetivos pretendidos pela organização. EX: Diretrizes de Pessoal – “Como recrutar e selecionar candidatos”. Diretrizes de Compras – “Como fazer seleção de fornecedores”.
  • 58.
    3. Metas Alvos aatingir a curto prazo. EX: Produção Mensal Faturamento Mensal Cobrança Diária
  • 59.
    4. Programas Atividades necessáriaspara atingir uma meta. EX: Produção – “Como programar a produção das diversas áreas para atingir a meta de produção estabelecida”.
  • 60.
    5. Procedimentos Métodos deexecução de cada programa. EX: RH – “Quais os documentos e formulários necessários para efetuar a admissão das pessoas”.
  • 61.
    6. Métodos Planos paraexecução de tarefas. EX: “Como montar uma peça”. “Como descrever um cargo”. “Como treinar uma pessoa”.
  • 62.
    7. Normas Regras paracada procedimento. EX: Proibição de fumar em certos lugares Horário de trabalho Faltas ao trabalho
  • 63.
    c) Abrangência doPlanejamento • É projetado no longo prazo • Envolve a empresa como uma totalidade • É definido pela cúpula da organização • Planejamento Estratégico
  • 64.
    • Planejamento Tático •É projetado para o médio prazo • Envolve todos os departamentos • É definido no nível intermediário, em cada departamento da empresa
  • 65.
    • Planejamento Operacional •É projetado para o curto Prazo • Envolve cada tarefa ou atividade isoladamente • É definido no nível operacional, para cada tarefa ou atividade
  • 66.
    d) Tipos dePlanos 1. Procedimentos São planos relacionados com métodos. 2. Orçamento São planos relacionados com dinheiro. 3. Programas ou Programações São planos relacionados com o tempo. 4. Regras ou Regulamentos São planos relacionados com o comportamento.
  • 67.
    2. Organização • OrganizaçãoComo uma Entidade Social A organização é uma entidade social porque é constituída por pessoas.
  • 68.
    a) Organização Formal Ébaseada em uma divisão de trabalho racional especializada.
  • 69.
    b) Organização Informal Emergeespontaneamente e naturalmente entre as pessoas. Surge a partir das relações de amizade e de grupos informais ocupantes de cargos.
  • 70.
    • Organização ComoFunção Administrativa Significa, nesse sentido que a organização é o ato de organizar, estruturar e integrar os recursos e os órgãos, incumbidos de sua administração.
  • 71.
    3. Direção Definido oplanejamento e estabelecida a organização, resta fazer as coisas andarem e acontecerem. Esse é o papel da direção: Acionar e dinamizar a empresa.
  • 72.
    4. Controle • ControleComo Função Restritiva e Coercitiva Utilizado no sentido de coibir ou limitar certos tipos de desvios indesejáveis ou de comportamentos não aceitos.
  • 73.
    • Controle ComoUm Sistema Automático de Regulação Utilizado no sentido de manter automaticamente um grau constante de fluxo ou de funcionamento de um sistema.
  • 74.
    • Controle ComoFunção Administrativa A finalidade do controle é assegurar que os resultados do que foi planejado, organizado e dirigido se ajustem tanto quanto possível aos objetivos previamente estabelecidos.
  • 75.
    a) Fases doControle 1. Estabelecimento de Padrões ou Critérios Os padrões representam o desempenho desejado. Os critérios representam as normas que guiam as decisões
  • 76.
    2. Observação doDesempenho A observação do desempenho busca obter informação precisa a respeito daquilo que está sendo controlado.
  • 77.
    3. Comparação doDesempenho Com o Padrão Estabelecido Toda atividade proporciona erro ou desvio. É importante determinar os limites dentro dos quais essa variação poderá ser aceita como normal ou desejável.
  • 78.
    4. Ação Corretiva Asvariações, erros ou desvios devem ser corrigidos para que as operações sejam normalizadas.
  • 79.
  • 80.
     Composta porcamadas hierárquicas ou níveis funcionais.  Ênfase nas funções e tarefas.  Padrões de inter-relações entre órgãos e cargos definidos logicamente por meio de normas, diretrizes e regulamentos.  Racionalismo
  • 81.
     Linhas diretase únicas de autoridade e responsabilidade entre superior e subordinado.  Mais simples e antiga  Origem nos antigos exércitos e nos tempos medievais.
  • 82.
     Autoridade lineare única.  Aspecto piramidal.  Centralização das decisões.  Linhas formais de comunicação.
  • 84.
     Utiliza oprincípio da especialização das funções.
  • 85.
     Autoridade funcionalou dividida.  Linhas diretas de comunicação.  Descentralização das decisões.
  • 87.
     Resultado dacombinação dos tipos de organização linear e funcional.  Coexistem órgãos de linha (execução) e de assessoria (apoio e consultoria) mantendo relações ente si.  Os órgãos de linha caracterizam-se pela autoridade linear, enquanto os de staff prestam assessoria e serviços especializados.
  • 88.
     Coexistência entrelinhas formais de comunicação com as linhas diretas de comunicação.  Nivelação dos graus de autoridade linear, sem abrir mão da especialização.  Reúnem-se em um só tipo de organização a autoridade hierárquica e a autoridade do conhecimento.
  • 89.
     Relacionamento comos objetivo da organização: - As atividades de linha são diretamente ligadas aos objetivos básicos da organização. - As atividades de staff estão ligadas indiretamente a esses objetivos.
  • 90.
     Tipos deautoridade: - Órgãos de linha têm autoridade para decidir e executar as atividades principais ou vinculadas diretamente ao objetivo da organização (autoridade linear) - Órgãos de staff têm autoridade de assessoria, de planejamento e controle, de consultoria e recomendação (autoridade funcional)
  • 91.
     Serviços (contabilidade,compras, pesquisa, desenvolvimento, propaganda)  Consultoria e assessoria (assistência jurídica, métodos e processos, consultoria trabalhista)  Monitoração (levantamento de dados, relatórios, pesquisas)  Planejamento e controle
  • 93.
  • 94.
     Consiste emescolher modalidades de homogeneização de atividades, agrupando os componentes da organização em departamentos ou divisões.
  • 95.
    1) Por funções 2)Por produtos ou serviços 3) Por localização geográfica 4) Por clientes 5) Por fases do processo 6) Por projetos
  • 96.
    • ORIGENS DAADMINISTRAÇÃO POR OBJETIVOS. Administração Por Objetivos (APO)
  • 97.
    • Estabelecimento conjuntode objetivos entre gerente e o subordinado. • Estabelecimento de objetivos para cada departamento ou posição. Características da APO • Interligação entre os vários objetivos departamentais. • Ênfase na mensuração e no controle de resultados.
  • 98.
     O subordinadopassa a trabalhar para desempenhar metas e cobrar os meios e recursos necessários para alcançar os objetivos.
  • 99.
     Periodicamente, gerentee subordinado se reúnem para uma avaliação conjunta dos resultados e do alcance dos objetivos
  • 100.
     A partirda avaliação conjunta, há uma reciclagem do processo: os objetivos são reavaliados ou redimensionados, bem como os meios e recursos necessários
  • 101.
     Contínua avaliação,revisão e reciclagem. a) A partir dos objetivos organizacionais e do planejamento estratégico, estabelecem-se os objetivos departamentais para o primeiro ano, entre o gerente do departamento e seu superior. b) O gerente elabora plano tático que permita alcançar os objetivos departamentais fixados.
  • 102.
    c) O gerenteelabora com seus subordinados os planos operacionais necessários à implementação do plano tático de seu departamento. d) Os resultados da execução dos planos são continuamente avaliados e comparados com os objetivos fixados. e) Em função dos resultados obtidos, procede-se à revisão, ao reajuste dos planos ou às alterações nos objetivos estabelecidos. f) No ciclo seguinte, estabelecem-se os objetivos departamentais para o segundo ano, entre o gerente e seu superior, tomando por base os resultados do primeiro ano. g) Repete-se a seqüência do ciclo anterior.
  • 103.
     Participação atuantedas gerências e dos subordinados.  Apoio intensivo do staff.
  • 104.
     Os objetivosproporcionam uma diretriz ou uma finalidade comum.  Permitem o trabalho em equipe e eliminam as tendências egocêntricas de grupos existentes na organização.  Servem de base para avaliar planos e evitam erros devidos a omissão. Fixação de Objetivos
  • 105.
     Melhoras aspossibilidades de previsão do futuro. A organização deve dirigir o seu destino, em vez de submeter-se às fatalidades ou ao acaso.  Quando os recursos são escassos, os objetivos ajudam a orientar e prever a sua distribuição criteriosa.
  • 106.
     Procurar asatividades que tem maior impacto sobre os resultados.  O objetivo deve ser específico, mensurável, claro e basear-se em dados concretos:o que, quanto, quando.  Focalizar objetivos na atividade e não na pessoa.  Detalhar cada objetivo em metas subsidiárias. Critérios de Escolha de Objetivos
  • 107.
     Usar linguagemcompreensível para os gerentes.  Manter-se dentro dos princípios de administração. Concentrar- se nos alvos vitais do negócio e não se dispersar em atividades secundárias.  O objetivo deve indicar os resultados a atingir, mas não deve limitar a liberdade de escolha dos métodos. Indicar o quanto, mas não o como.
  • 108.
     O objetivodeve ser difícil de ser atingido, requerendo um esforço especial, mas não a ponto de ser impossível.  O objetivo deve representar uma tarefa suficiente para todo o exercício fiscal da empresa.  O objetivo deve estar ligado ao plano de lucros da empresa, que deve ser, para alguns autores, o objetivo último.
  • 109.
     Posição competitivano mercado.  Inovação e criatividade nos produtos.  Produtividade, eficiência e qualidade.  Aplicação rentável dos recursos físicos e financeiros.  Taxa de dividendos ou índice de retorno do capital investido (lucro).  Qualidade da administração e desenvolvimento dos executivos.  Responsabilidade pública e social da empresa.  Satisfação do cliente.  Competitividade no cenário globalizado. Os Objetivos Mais Comuns
  • 110.
     Objetivos estratégicos. Objetivos táticos.  Objetivos operacionais. Hierarquia de Objetivos
  • 111.
     Os objetivosdevem traduzir as aspirações fundamentais da empresa.  Devem fazer com que todos os órgãos da empresa contribuam com uma parcela do esforço geral.  Devem levar em conta a necessidade de várias alternativas para sua execução, assim como a relativa eficiência e o custo de cada uma delas.
  • 112.
     Devem sercomunicados a todos os interessados para que cada qual compreenda as metas da respectiva função e suas relações com os objetivos fundamentais da empresa.  Devem ser periodicamente reexaminados e reformulados, para serem atualizados de acordo com a mudança das condições do mercado.
  • 113.
     Conceito deestratégia e tática.  Quando se constrói uma estratégia, não se pretende tomar decisões sobre o futuro, mas tomar hoje decisões tendo em mente o futuro.  A estratégia não deve ser confundida como seus planos táticos: estratégia não é só inovação, diversificação ou planejamento financeiro, mas o conjunto disso dirigido a objetivos a longo prazo que se pretende atingir. Estratégia Organizacional
  • 114.
     A estratégianão é um fim em si mesma, mas apenas um meio. Deve ser reavaliada e reajustada constantemente em função das mudanças.  A estratégia não dá certeza, mas apenas a probabilidade com relação ao futuro.
  • 115.
  • 116.
     Formulação deobjetivos organizacionais.  Análise externa do ambiente ou auditoria externa.  Análise interna da empresa ou auditoria interna.  Formulação das alternativas estratégicas e escolha da estratégia a ser utilizada.  Desenvolvimento de planos táticos e operacionalização da estratégia.
  • 117.
     Modelo deHumble 1) Revisão crítica dos planos estratégicos e táticos da companhia. 2) Esclarecimento para cada gerente dos resultados-chave e padrões de desempenho que ele precisa atingir. Ciclo da APO
  • 118.
    3) Criação deum plano de melhoria da função que permita mensurar a contribuição de cada gerente para o alcance dos objetivos da companhia. 4) Proporcionar condições que permitam atingir os resultados- chave. 5) Uso sistemático da avaliação do desempenho para ajudar cada gerente a superar seus pontos fracos e aceitar responsabilidade pelo seu desenvolvimento pessoal e profissional. 6) Aumento da motivação do gerente pela maior responsabilidade, planejamento da carreira e participação nos resultados de seus objetivos.
  • 119.
    Modelo de APOde Humble Planos Estratégicos da Empresa Avaliação e Controle dos Resultados Resultados de cada Departamento Planos Táticos da Empresa Planos de cada Departamento da Empresa
  • 120.
     Modelo deOdiorne Desenvolvimento de Executivos Subordinado propõe objetivos e medidas para seu trabalho Objetivos da organização e medidas de desempenho Avaliação periódica dos resultados Acordo comum sobre objetivos do subordinado Retroação de resultados periódicos sobre prazos intermediários Revisão da estrutura da organização Superior e subordinado estabelecem objetivos Avaliação do desempenho da organização Abandono de objetivo inadequados Novos Dados
  • 121.
    - Administração doquotidiano; - Visualização para dentro; -Orientação para os produtos, organização e actividades; - Administração da rotina; - Ênfase no “como”; - Ênfase no dinheiro e materiais; - Controle centralizado, funcional e tecnocrático; - Estilo autoritário; - Directrizes e supervisão; - Individualismo. - Focalização no futuro; - Visualização para fora; -Orientação para pessoas, clientes e resultados; - Criação de inovações; - Ênfase no “para que”; -Ênfase em pessoa e tempo; -Iniciativa descentralizada dos subordinados; - Estilo participativo; - Delegação e responsabilidade; - Trabalho em equipe Pós APOPré APO (Chiavenato,1999)
  • 122.
     A estratégiaorganizacional é uma faca de dois gumes. a) A estratégia foca a direção e norteia as atividades da organização. b) A estratégia focaliza e integra o conjunto de esforços organizacionais. c) A estratégia define a organização e os seus rumos. d) A estratégia proporciona consistência interna. Apreciação Crítica da Administração Estratégica e da APO
  • 123.
  • 124.
     Os objetivosorganizacionais são definidos superficialmente e não refletem os reais interesses da organização.  Não houve experiência adequada para realização do plano estratégico: o levantamento foi incompleto ou foi efetuado fora de época.
  • 125.
     Se osresultados imediatos são inacessíveis, as pessoas ficam impacientes quanto ao projeto todo.  Não se tomam as providências para revisar, atualizar periodicamente o plano em vista das mudanças ocorridas, flutuações no cenário econômico, desenvolvimento tecnológico e mudanças nas tendências sociais. Isso faz com que a APO se torne rapidamente desatualizada e fora de foco.
  • 126.
     Excesso deregulamentos e de papelório;  Autocracia e imposição;  Motivação negativa;
  • 127.
     Ênfase conscientena formulação de objetivos consensuais.  Freqüente interação e retroação (feedback) entre subordinados e superiores quanto ao progresso frente aos objetivos, remoção de obstáculos ou necessidade de revisão dos objetivos.  Oportunidades de participação, mesmo quando as decisões finais devam ser tomadas na cúpula da empresa.
  • 128.
  • 129.
    Universidade da Regiãode Joinville – FURJ – UNIVILLE Professor: Carlos Eduardo Friedrich Disciplina: Teorias de Administração - TDA Curso: Administração Com Ênfase Em Marketing Turma: 1743-2AN