Toda a Bíblia em um ano
ESCOLA BÍBLICA VIRTUAL
CLASSE: A BÍBLIA EM UM ANO
PROF.: FRANCISCO TUDELA
PIBPENHA –SP – Agosto/2017
ESTUDO 3
Nome Origem Cidade natal Ocupação Relacionamento Livros escritos
Mateus Judeu Cafarnaum Coletor de
impostos
Apóstolo de
Jesus
Evangelho de
Mateus
60 dC
Marcos Judeu /
Romano
Jerusalém Missionário Discípulo de
Pedro
Evangelho de
Marcos
60 dC
Lucas Grego Antioquia Médico Discípulo de
Paulo
Evangelho de
Lucas
e Atos dos
Apóstolos
65 dC
João Judeu Betsaida ou
Cafarnaum
Pescador Apóstolo de
Jesus
Evangelho de
João 1/2/3
Apocalipse
90 dC
Quem foi Lucas
Aceita-se o Lucas mencionado na Carta a Filemon (Fm
1.24), um seguidor de Paulo, como o autor .
Médico, unico autor gentio do NT, escreveu-o em Filipos.
Com vocação para historiador escreveu 1/4 do NT (mais do
que Paulo).
Em Atos participou de vários eventos pois usa o pronome
“nós” (1ª vez em 16.10, na partida de Paulo para Trôade em
sua 2ª viagem missionária).
Faleceu com 84 anos, na Grécia.
Evangelho de Lucas e Atos
Endereçados a Teófilo, cujo nome significa “aquele que ama
a Deus”, talvez uma expressão literária referindo-se a
alguém, a uma comunidade ou a todos que se
enquadrarem ao termo.
Lucas trata Teófilo por “excelentíssimo”, um leitor em
especial, talvez, um romano que patrocinara o
projeto de investigação da vida e obra de Jesus, cujo
ensino já invadia Roma, convertendo multidões.
Nesta época as pessoas eram influenciadas por Roma,
pela cultura grega e pelo judaísmo;
Surgiam relatórios falsos sobre Jesus e, tanto Teófilo,
quanto Lucas, tinham interesse em produzir um
documento histórico claro e verdadeiro sobre Jesus.
ELABORAÇÃO DO EVANGELHO DE
LUCAS – DUAS FONTES - Lc 1.3
Lucas escreve seu livro após cuidadosa pesquisa.
Conversou com pessoas que conviveram com Jesus, talvez
com Pedro e Barnabé em Antioquia, Tiago, Lázaro e suas
irmãs, Marta e Maria, parentes de Jesus em Nazaré, João,
Paulo em suas viagens e Maria, mãe de Jesus.
Além dessas fontes deve ter utilizado outros textos, como o
Evangelho de Marcos e documento Q “ditos de Jesus”.
O documento Q ou fonte Q é um texto perdido, hipotético,
postulado para explicar a existência de material em
comum entre Lucas e Mateus, e não presente em Marcos.
A letra Q vem de Quelle, palavra alemã para "fonte".
Evangelho de Lucas
Propósito: Lc 1.3,4
… escrever um relato ordenado para que tenha a certeza
das coisas que te foram ensinadas.
CARACTERÍSTICAS
Escreve sobre Jesus, o Filho do Homem:
●
Enfatiza que Jesus era totalmente humano.
●
Que Jesus experimentou e sentiu tudo o que nós sentimos e a
tudo quanto era devido disse não.
●
Que Jesus é capaz de reconciliar a humanidade com o Deus.
Escreveu-o para os gregos que davam importância ao homem.
A salvação para Lucas significa a aceitação e o perdão de Deus
dos pecadores.
Pontos Exclusivos de Lucas
Somente Lucas registra:
●
A anunciação a Zacarias e a Maria,
●
Os cânticos de Isabel e Maria,
●
A visita dos pastores,
●
A circuncisão de Jesus aos 8 dias de vida (2.21) e 5
semanas depois Sua consagração a Deus no Templo
(2.23) (única narrativa sobre a infância de Jesus).
Parábolas
A parábola tem UM sentido principal, evitar procurar outros
sentidos.
Analisar uma parábola é como tentar explicar uma piada,
quanto mais se explica, pior fica.
Das 35 parábolas, 19 estão em Lucas, entre elas:
• A figueira estéril, cap 13;
• Várias na “seção achados e perdidos”: a ovelha perdida (a
importância de um ente da família), a moeda perdida (pequenos
valores que não podem ser perdidos em casa) e o filho perdido
(escolhas que mostram quem somos e para onde vamos) cap 15;
• O administrador infiel, cap 16;
• O fariseu e o publicano, cap 18
Lucas cita 7 milagres exclusivos.
Cânticos
Apresenta quatro cânticos:
●
o Magnificat de Maria (Lc 1.46-55) semelhante ao
cântico de Ana em 1 Sm 2.1-10,
●
o Benedictus (Louvado em latim) de Zacarias (Lc
1.67-79),
●
o Gloria in Excelsis Deo dos anjos (Lc 2.14) e
●
o Nunc Dimitris (agora, despedes em paz) de
Simeão (2.29-32).
1.18,20 O sacerdote duvida e é castigado com a mudez.
1.28 Agraciada = receber o que não merece (não é cheia de
graça e que a distribui).
1.35 Maria, com 14 anos, engravida de modo sobrenatural,
inexplicável, e por esta intervenção de Deus, Jesus nasce sem
pecado (não herdou o pecado de Adão e Eva, o que tornou
possível seu sacrifício em nosso lugar, e não para pagar pelos
seus próprios pecados).
2.4 De Nazaré até Belém 145 Km.
Jesus nasceu “antes de Cristo”, talvez em Abril de 4 aC.
2.43,49 Os pais perderam Jesus quando tinha 12 anos.
3.21-23 João Batista inicia seu ministério; Jesus é batizado para
identificar-se conosco e proclamar o início do Seu ministério.
3.2 Dois sumos-sacerdotes: Anás/escolhido pelos Judeus e
Caifás/imposto pelos Romanos.
4.1-12 O diabo achava que Jesus, por estar na condição
humana, cairia em tentação! (tentação não é pecado)
Conceitos posteriores acerca de Maria,
sem evidências no NT
●
A concepção imaculada – a exemplo de Jesus, também teria
sido concebida sem pecado e vivido sem pecar.
●
A virgindade perpétua
●
A assunção – seu corpo e alma teriam sido levados para o céu
após sua morte.
●
A intercessão pelos santos – estaria se dedicando a orar a Deus
em nosso favor.
Casamento judaico naquela época
Era realizado em duas etapas.
A 1ª iniciava com o noivado por um ano, compromisso que só
poderia ser desfeito com o divórcio.
A 2ª era o casamento onde o noivo levava a noiva para casa.
Foi na 1ª etapa eu José descobriu a gravidez de Maria.
4.13 A vida continua “… o deixou até ocasião oportuna”
4.17 Numa sinagoga em Nazaré, Jesus lê a sua comissão no
rolo de Isaías: os ouvintes tentam matá-lo.
4.30 Mas passa por eles!
4.33,34 Na sinagoga o diabo reconhece Jesus, já os religiosos...
4.40 As mãos não tem”energia”, é um modo de expressão
5.15,16 Jesus, em algumas ocasiões, se afastava da multidão.
6.1 Não há obrigatoriedade em guardar o sábado na nova
aliança. Jesus e os discípulos não guardaram o sábado.
6.12 Depois de orar a noite inteira Jesus escolhe seus 12
apóstolos. Nenhum rabino, nenhum famoso,...
6.22-26 Na contra-mão da religião (praticar um culto para se
aproximar da divindade) não prega a comodidade; serão
felizes os que veem que dependem de Deus.
6.33,33 O amor incondicional.
O mundo será melhor se fizermos o bem a quem nos faz o
7.6 Destaca a humildade do centurião romano, um gentio.
7.20 João Batista está em crise, talvez porque esperasse um
Cristo que aplicasse imediatamente sua justiça.
9.4 Na evangelização devemos nos identificar com as pessoas.
9.30 Mostra um pouco da glória futura: o trailer antes do filme
9.46 No momento em que Jesus fala de sofrimento e morte,
mostrando que eram necessários, os discípulos discutem quem
seria o maior no Reino do Messias.
9.49 Os discípulos mostram-se incomodados com possíveis
concorrentes que usavam o nome de Jesus.
10.11 Tem gente que vai ouvir outras não.
10.13,14 O juízo de Deus é um só, Tiro e Sidon se
arrependeriam se tivessem visto os sinais e a mensagem.
10.18 A queda de Satanás ocorreu antes da queda do homem.
10.19 Os peçonhentos simbolicamente representam o mal.
10.20 Há quem fique admirado com a cura de um e de outro e
10.30 Hoje isso não acontece mais! Será?
10.27 Trata de amar ao próximo e não da salvação pelas obras
de compaixão.
10.29 O próximo é qualquer pessoa que precise de nossa ajuda
ou se ofereça pra nos ajudar.
12.1 A fé verdadeira se manifesta com siceridade: contar a
verdade sobre seus problemas, suas crises, conflitos e pecados
e não passar uma falsa imagem.
12.4 Quem controla a vida e a dirige é Deus e não os homens.
12.15 A qualidade de vida não está nos bens acumulados.
12.26 Cuidado com a ansiedade descontrolada; nada contra
planejar o futuro; ter sabedoria para mudar o que pode ser
mudado e aceitar o que não se pode mudar.
13.2 Todo mundo é ruim do mesmo jeito.
13.16 Uma filha de Abraão, uma israelita, não tinha uma
proteção especial, o mesmo para quem “está numa Igreja”.
14.30 Quanto estamos dispostos a abrir mão do conforto e dos
próprios interesses para construir um mundo melhor?
Tres classes de perdidos:
15.4 Ovelhas – Que sabem quando estão perdidas
15.8 Moedas – Que não sabem se estão perdidas
15.11 Pessoas – Que podem optar pelo caminho da perdição.
Porque Deus nos associa à ovelhas:
1)Ovelhas não distinguem a erva boa da ruim;
2)Ovelhas tem alcance visual de 2m, daí repetirem o
comportamento da outra ovelha.
3)Ovelhas tem audição apurada e moscas, atraídas pela lã,
zunem no ouvido e com esta perturbação não comem e
morrem por inanição.
4)Reconhecem seu pastor.
5)Ovelhas resolvem seu problemas com
cabeçadas, por exemplo pela disputa por espaço.
Dois filhos que correm o risco de se afastarem do pai, um se
arrepende e outro não.
15.12 O filho expressa que deseja a morte do pai; o mais velho
aceita calado pois 2/3 seriam para ele.
15.13 Ele se torna uma vergonha e a comunidade o rejeita.
15.14 Gastou tudo de modo irresponsável, não detalha se foi
com prostitutas, e até aceita trabalhar com animais impuros.
Este jovem mostra a escolha de jogar tudo para o alto ao se
entregar ao vício, ao pecado ou à maldade.
15.23 A festa é para a comunidade que rejeitara o filho.
15.24 O pai recebe o filho de um modo que ele não esperava, e
responde com arrependimento 15.21.
15.29 O filho mais velho não se sente filho do pai.
15.30 Infere que gastara com prostitutas.
15.32 O texto termina de forma brusca e não informa se o
filho mais velho se reconciliou com o pai.
16.8 O administrador é elogiado pelo patrão ao retirar das
dívidas os juros extorsivos, mesmo que seu objetivo fosse o
de “comprar” amigos.
Usar as riquesas para ajudar e ganhar as pessoas para Cristo.
16.16 Não temos mais profetas nos moldes do VT.
16.19-31 Lázaro e o rico: quando sexo, dinheiro e poder tomam
o lugar de Deus. (única parábola com nome do personagem)
Nesta parábola há 4 ensinos sobre a situação dos mortos:
a)Há consciência após a morte;
b)Existe sofrimento e existe bem estar após a morte;
c)Não existe comunicação de mortos com os vivos;
d)A situação dos mortos não permite mudança.
Cada qual ficará no lugar da sua escolha em vida.
17.1a Haverá situações que nos levarão a cair.
17.3 Não guardar rancor.
17.6 A fé tem poder para transformar a realidade.
A fé não se sente, não é uma concordância, é como “vestir a
camisa”, e só existe quando se manifesta em ações.
17.12,16,19 Dez leprosos foram curados e só um, que era
samaritano (um gentio), agradeceu a Jesus.
17.20,21 O Reino de Deus é algo misterioso, é invisível, pois
está dentro daquele que O aceita, mas ainda não chegou
plenamente.
18.1 Porque Jesus não vem logo? Esperar é angustiante.
Orar e não desanimar : ter esperança e paciência.
18.8 A fé será rara e haverá apostasia.
18.11-13 A religiosidade e confiar nas próprias ações em
oposição a reconhecer seu pecado e se arrepender.
19.2 O chefe da “receita federal” não se preocupa com sua
posição social e sobe numa árvore para ver Jesus.
19.8 Este é um investimento espiritual. Não se trata de
uma indulgência (compra da salvação), mas de uma
demonstração da mudança que a fé promove.
19.12 Jesus toma como referência um episódio conhecido que
acontecera com Herodes Arquelau que fora a Roma para
conseguir a coroação e era muito duro com todos.
19.13 Mina era uma medida monetária = 3 meses de trabalho
braçal= 0,5 kg de prata.
19.21 Muitos veem Deus deste modo, antes de conhecê-lo.
19.22,23 A vida alcançada pelo Reino de Deus deve frutificar.
Todo o potencial que Deus dá é investido no Reino.
O homem perde a “sua mina” pela sua postura indevida.
20.9-16 Historicamente os religiosos estavam associados aos
que mataram os profetas e agora querem matar Jesus.
20.25 Frase muito conhecida.
20.46 Cuidado com os mestres da religião.
21.11,17,25,26 A hora final – o fim da estabilidade
22.19 Comer o pão em memória de Jesus.
22.20 Tomar do cálice para lembrar da nova aliança fruto do
sacrifício de Jesus.
Preso, Jesus é levado a 3 tribunais diferentes: à casa do sumo
sacerdote, ao Sinédrio e a Pilatos; depois é mandado a
Herodes e devolvido a Pilatos.
23.21 No homem há esta tendência de revolta contra Deus, e
no auge dela deseja a morte do próprio Deus afim de
tomar o seu lugar.
23.53 Os mortos não eram enterrados como hoje.
24.11 Os discípulos não esperavam a ressurreição.
24.9,13 ‘Dois deles” eram “os outros”.
24.39 Jesus ressureto não é um espírito ou fantasma.
O que aprendemos de Lucas
As sociedades primitivas respeitavam seus médicos tanto
quanto hoje - Cl 4.14 “o médico amado”- apesar do nosso
corpo poder vencer cerca de 3/4 das doenças sem
assistência médica.
Lucas poderia estabelecer-se numa cidade e levar uma
vida confortável como médico, porém, escolheu aceitar
as adversidades ao acompanhar Paulo nas viagens
missionárias.
Empenhou-se em pesquisas e na escrita dum relato da vida
e ministério de Jesus e dos Atos dos Apóstolos.
Mostrou que dedicar-se a missões e à divulgação do
evangelho supera até mesmo o que um excelente médico
pode fazer ao prover alívio da doença e do sofrimento.
"Intelligebas heri modicum, intelligis hodie
amplius, intelligis cras multo amplius;
lúmen ipsum Dei crescit in te".
Ontem entendias um pouco, hoje entendes
algo mais, amanhã entenderás muito mais.
É a própria luz de Deus que cresce em ti.
(Agostinho)
● Toda a Bíblia em um ano: Mateus a Filipenses; Dusilek, Darci; 8ª Ed.
Rio de Janeiro; Ed. Horizonal, 2009
● Manual Bíblico SBB; trad. Noronha, Lailah; São Paulo; Ed. Sociedade
Bíblica do Brasil; 2008
● Textos Bíblicos extraídos: Bíblia Sagrada Nova Versão Internacional;
São Paulo; Ed. Vida; 2001
● MacDonald, Willian, Comentário Bíblico Popular, São Paulo, Ed.
Mundo Cristão, 1ª edição, 2008
● BRUCCE, F. F. Comentário Bíblico NVI. São Paulo, Ed. Vida, 1ª edição,
2008
● http://bibliotecabiblica.blogspot.com/2009/07/resumo-do-
evangelho-de-mateus.html
● Igreja Batista do Morumbi: Visão Panorâmica dos Evangelhos – 2003
● Reflexões extraídas da World Wide Web
● Programa ROTA 66 – Sayão, Luiz – Rádio transmundial
31
GRAÇAS A DEUS POR
JESUS CRISTO
Nada na Terra Satisfaz
Porque nada trouxemos para este
mundo e manifesto é que nada
podemos levar dele.
Tendo, porém, sustento e com que nos
cobrirmos, estejamos com isso
contentes.(1 Tm. 6.7,8)
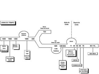
ABRANGÊNCIA DO NT
Abrangência histórica: 100 anos, de Jesus até a morte do
último apóstolo (João por volta do ano 100.)
Abrangência literária: 50 anos (51 a 100 dC) para escrever os
27 livros do NT.
Cartas de Paulo: de 51 até o ano 63 d.C.
Evangelhos Sinóticos:
Marcos – 65 d.C.; Mateus e Lucas –70 d.C.
1ª, 2ª e 3ª Carta de João2, Carta de Tiago, de Judas e a 1ª e 2ª
Carta de Pedro – entre os anos 80-90 d.C.
Evangelho de João, suas cartas e o Apocalipse – entre os
anos 90-100 d.C.
O NT pressupõe que os cristãos irão estudá-lo.
JESUS NA GALILÉIA
GALILÉIA :
Por causa da mistura de raças,
era considerada “impura”
pelos judeus.
É no meio desta gente, e a
partir dela, que Jesus vai
proclamar a “Boa Nova”.

28 lucas

  • 1.
    Toda a Bíbliaem um ano ESCOLA BÍBLICA VIRTUAL CLASSE: A BÍBLIA EM UM ANO PROF.: FRANCISCO TUDELA PIBPENHA –SP – Agosto/2017 ESTUDO 3
  • 4.
    Nome Origem Cidadenatal Ocupação Relacionamento Livros escritos Mateus Judeu Cafarnaum Coletor de impostos Apóstolo de Jesus Evangelho de Mateus 60 dC Marcos Judeu / Romano Jerusalém Missionário Discípulo de Pedro Evangelho de Marcos 60 dC Lucas Grego Antioquia Médico Discípulo de Paulo Evangelho de Lucas e Atos dos Apóstolos 65 dC João Judeu Betsaida ou Cafarnaum Pescador Apóstolo de Jesus Evangelho de João 1/2/3 Apocalipse 90 dC
  • 6.
    Quem foi Lucas Aceita-seo Lucas mencionado na Carta a Filemon (Fm 1.24), um seguidor de Paulo, como o autor . Médico, unico autor gentio do NT, escreveu-o em Filipos. Com vocação para historiador escreveu 1/4 do NT (mais do que Paulo). Em Atos participou de vários eventos pois usa o pronome “nós” (1ª vez em 16.10, na partida de Paulo para Trôade em sua 2ª viagem missionária). Faleceu com 84 anos, na Grécia.
  • 7.
    Evangelho de Lucase Atos Endereçados a Teófilo, cujo nome significa “aquele que ama a Deus”, talvez uma expressão literária referindo-se a alguém, a uma comunidade ou a todos que se enquadrarem ao termo. Lucas trata Teófilo por “excelentíssimo”, um leitor em especial, talvez, um romano que patrocinara o projeto de investigação da vida e obra de Jesus, cujo ensino já invadia Roma, convertendo multidões. Nesta época as pessoas eram influenciadas por Roma, pela cultura grega e pelo judaísmo; Surgiam relatórios falsos sobre Jesus e, tanto Teófilo, quanto Lucas, tinham interesse em produzir um documento histórico claro e verdadeiro sobre Jesus.
  • 8.
    ELABORAÇÃO DO EVANGELHODE LUCAS – DUAS FONTES - Lc 1.3 Lucas escreve seu livro após cuidadosa pesquisa. Conversou com pessoas que conviveram com Jesus, talvez com Pedro e Barnabé em Antioquia, Tiago, Lázaro e suas irmãs, Marta e Maria, parentes de Jesus em Nazaré, João, Paulo em suas viagens e Maria, mãe de Jesus. Além dessas fontes deve ter utilizado outros textos, como o Evangelho de Marcos e documento Q “ditos de Jesus”. O documento Q ou fonte Q é um texto perdido, hipotético, postulado para explicar a existência de material em comum entre Lucas e Mateus, e não presente em Marcos. A letra Q vem de Quelle, palavra alemã para "fonte".
  • 10.
    Evangelho de Lucas Propósito:Lc 1.3,4 … escrever um relato ordenado para que tenha a certeza das coisas que te foram ensinadas.
  • 11.
    CARACTERÍSTICAS Escreve sobre Jesus,o Filho do Homem: ● Enfatiza que Jesus era totalmente humano. ● Que Jesus experimentou e sentiu tudo o que nós sentimos e a tudo quanto era devido disse não. ● Que Jesus é capaz de reconciliar a humanidade com o Deus. Escreveu-o para os gregos que davam importância ao homem. A salvação para Lucas significa a aceitação e o perdão de Deus dos pecadores.
  • 12.
    Pontos Exclusivos deLucas Somente Lucas registra: ● A anunciação a Zacarias e a Maria, ● Os cânticos de Isabel e Maria, ● A visita dos pastores, ● A circuncisão de Jesus aos 8 dias de vida (2.21) e 5 semanas depois Sua consagração a Deus no Templo (2.23) (única narrativa sobre a infância de Jesus).
  • 13.
    Parábolas A parábola temUM sentido principal, evitar procurar outros sentidos. Analisar uma parábola é como tentar explicar uma piada, quanto mais se explica, pior fica. Das 35 parábolas, 19 estão em Lucas, entre elas: • A figueira estéril, cap 13; • Várias na “seção achados e perdidos”: a ovelha perdida (a importância de um ente da família), a moeda perdida (pequenos valores que não podem ser perdidos em casa) e o filho perdido (escolhas que mostram quem somos e para onde vamos) cap 15; • O administrador infiel, cap 16; • O fariseu e o publicano, cap 18 Lucas cita 7 milagres exclusivos.
  • 14.
    Cânticos Apresenta quatro cânticos: ● oMagnificat de Maria (Lc 1.46-55) semelhante ao cântico de Ana em 1 Sm 2.1-10, ● o Benedictus (Louvado em latim) de Zacarias (Lc 1.67-79), ● o Gloria in Excelsis Deo dos anjos (Lc 2.14) e ● o Nunc Dimitris (agora, despedes em paz) de Simeão (2.29-32).
  • 16.
    1.18,20 O sacerdoteduvida e é castigado com a mudez. 1.28 Agraciada = receber o que não merece (não é cheia de graça e que a distribui). 1.35 Maria, com 14 anos, engravida de modo sobrenatural, inexplicável, e por esta intervenção de Deus, Jesus nasce sem pecado (não herdou o pecado de Adão e Eva, o que tornou possível seu sacrifício em nosso lugar, e não para pagar pelos seus próprios pecados). 2.4 De Nazaré até Belém 145 Km. Jesus nasceu “antes de Cristo”, talvez em Abril de 4 aC. 2.43,49 Os pais perderam Jesus quando tinha 12 anos.
  • 17.
    3.21-23 João Batistainicia seu ministério; Jesus é batizado para identificar-se conosco e proclamar o início do Seu ministério. 3.2 Dois sumos-sacerdotes: Anás/escolhido pelos Judeus e Caifás/imposto pelos Romanos. 4.1-12 O diabo achava que Jesus, por estar na condição humana, cairia em tentação! (tentação não é pecado)
  • 18.
    Conceitos posteriores acercade Maria, sem evidências no NT ● A concepção imaculada – a exemplo de Jesus, também teria sido concebida sem pecado e vivido sem pecar. ● A virgindade perpétua ● A assunção – seu corpo e alma teriam sido levados para o céu após sua morte. ● A intercessão pelos santos – estaria se dedicando a orar a Deus em nosso favor. Casamento judaico naquela época Era realizado em duas etapas. A 1ª iniciava com o noivado por um ano, compromisso que só poderia ser desfeito com o divórcio. A 2ª era o casamento onde o noivo levava a noiva para casa. Foi na 1ª etapa eu José descobriu a gravidez de Maria.
  • 19.
    4.13 A vidacontinua “… o deixou até ocasião oportuna” 4.17 Numa sinagoga em Nazaré, Jesus lê a sua comissão no rolo de Isaías: os ouvintes tentam matá-lo. 4.30 Mas passa por eles! 4.33,34 Na sinagoga o diabo reconhece Jesus, já os religiosos... 4.40 As mãos não tem”energia”, é um modo de expressão 5.15,16 Jesus, em algumas ocasiões, se afastava da multidão. 6.1 Não há obrigatoriedade em guardar o sábado na nova aliança. Jesus e os discípulos não guardaram o sábado. 6.12 Depois de orar a noite inteira Jesus escolhe seus 12 apóstolos. Nenhum rabino, nenhum famoso,... 6.22-26 Na contra-mão da religião (praticar um culto para se aproximar da divindade) não prega a comodidade; serão felizes os que veem que dependem de Deus. 6.33,33 O amor incondicional. O mundo será melhor se fizermos o bem a quem nos faz o
  • 20.
    7.6 Destaca ahumildade do centurião romano, um gentio. 7.20 João Batista está em crise, talvez porque esperasse um Cristo que aplicasse imediatamente sua justiça. 9.4 Na evangelização devemos nos identificar com as pessoas. 9.30 Mostra um pouco da glória futura: o trailer antes do filme 9.46 No momento em que Jesus fala de sofrimento e morte, mostrando que eram necessários, os discípulos discutem quem seria o maior no Reino do Messias. 9.49 Os discípulos mostram-se incomodados com possíveis concorrentes que usavam o nome de Jesus. 10.11 Tem gente que vai ouvir outras não. 10.13,14 O juízo de Deus é um só, Tiro e Sidon se arrependeriam se tivessem visto os sinais e a mensagem. 10.18 A queda de Satanás ocorreu antes da queda do homem. 10.19 Os peçonhentos simbolicamente representam o mal. 10.20 Há quem fique admirado com a cura de um e de outro e
  • 21.
    10.30 Hoje issonão acontece mais! Será? 10.27 Trata de amar ao próximo e não da salvação pelas obras de compaixão. 10.29 O próximo é qualquer pessoa que precise de nossa ajuda ou se ofereça pra nos ajudar. 12.1 A fé verdadeira se manifesta com siceridade: contar a verdade sobre seus problemas, suas crises, conflitos e pecados e não passar uma falsa imagem. 12.4 Quem controla a vida e a dirige é Deus e não os homens. 12.15 A qualidade de vida não está nos bens acumulados. 12.26 Cuidado com a ansiedade descontrolada; nada contra planejar o futuro; ter sabedoria para mudar o que pode ser mudado e aceitar o que não se pode mudar. 13.2 Todo mundo é ruim do mesmo jeito. 13.16 Uma filha de Abraão, uma israelita, não tinha uma proteção especial, o mesmo para quem “está numa Igreja”.
  • 22.
    14.30 Quanto estamosdispostos a abrir mão do conforto e dos próprios interesses para construir um mundo melhor? Tres classes de perdidos: 15.4 Ovelhas – Que sabem quando estão perdidas 15.8 Moedas – Que não sabem se estão perdidas 15.11 Pessoas – Que podem optar pelo caminho da perdição. Porque Deus nos associa à ovelhas: 1)Ovelhas não distinguem a erva boa da ruim; 2)Ovelhas tem alcance visual de 2m, daí repetirem o comportamento da outra ovelha. 3)Ovelhas tem audição apurada e moscas, atraídas pela lã, zunem no ouvido e com esta perturbação não comem e morrem por inanição. 4)Reconhecem seu pastor. 5)Ovelhas resolvem seu problemas com cabeçadas, por exemplo pela disputa por espaço.
  • 23.
    Dois filhos quecorrem o risco de se afastarem do pai, um se arrepende e outro não. 15.12 O filho expressa que deseja a morte do pai; o mais velho aceita calado pois 2/3 seriam para ele. 15.13 Ele se torna uma vergonha e a comunidade o rejeita. 15.14 Gastou tudo de modo irresponsável, não detalha se foi com prostitutas, e até aceita trabalhar com animais impuros. Este jovem mostra a escolha de jogar tudo para o alto ao se entregar ao vício, ao pecado ou à maldade. 15.23 A festa é para a comunidade que rejeitara o filho. 15.24 O pai recebe o filho de um modo que ele não esperava, e responde com arrependimento 15.21. 15.29 O filho mais velho não se sente filho do pai. 15.30 Infere que gastara com prostitutas. 15.32 O texto termina de forma brusca e não informa se o filho mais velho se reconciliou com o pai.
  • 24.
    16.8 O administradoré elogiado pelo patrão ao retirar das dívidas os juros extorsivos, mesmo que seu objetivo fosse o de “comprar” amigos. Usar as riquesas para ajudar e ganhar as pessoas para Cristo. 16.16 Não temos mais profetas nos moldes do VT. 16.19-31 Lázaro e o rico: quando sexo, dinheiro e poder tomam o lugar de Deus. (única parábola com nome do personagem) Nesta parábola há 4 ensinos sobre a situação dos mortos: a)Há consciência após a morte; b)Existe sofrimento e existe bem estar após a morte; c)Não existe comunicação de mortos com os vivos; d)A situação dos mortos não permite mudança. Cada qual ficará no lugar da sua escolha em vida.
  • 25.
    17.1a Haverá situaçõesque nos levarão a cair. 17.3 Não guardar rancor. 17.6 A fé tem poder para transformar a realidade. A fé não se sente, não é uma concordância, é como “vestir a camisa”, e só existe quando se manifesta em ações. 17.12,16,19 Dez leprosos foram curados e só um, que era samaritano (um gentio), agradeceu a Jesus. 17.20,21 O Reino de Deus é algo misterioso, é invisível, pois está dentro daquele que O aceita, mas ainda não chegou plenamente. 18.1 Porque Jesus não vem logo? Esperar é angustiante. Orar e não desanimar : ter esperança e paciência. 18.8 A fé será rara e haverá apostasia. 18.11-13 A religiosidade e confiar nas próprias ações em oposição a reconhecer seu pecado e se arrepender.
  • 26.
    19.2 O chefeda “receita federal” não se preocupa com sua posição social e sobe numa árvore para ver Jesus. 19.8 Este é um investimento espiritual. Não se trata de uma indulgência (compra da salvação), mas de uma demonstração da mudança que a fé promove. 19.12 Jesus toma como referência um episódio conhecido que acontecera com Herodes Arquelau que fora a Roma para conseguir a coroação e era muito duro com todos. 19.13 Mina era uma medida monetária = 3 meses de trabalho braçal= 0,5 kg de prata. 19.21 Muitos veem Deus deste modo, antes de conhecê-lo. 19.22,23 A vida alcançada pelo Reino de Deus deve frutificar. Todo o potencial que Deus dá é investido no Reino. O homem perde a “sua mina” pela sua postura indevida.
  • 27.
    20.9-16 Historicamente osreligiosos estavam associados aos que mataram os profetas e agora querem matar Jesus. 20.25 Frase muito conhecida. 20.46 Cuidado com os mestres da religião. 21.11,17,25,26 A hora final – o fim da estabilidade 22.19 Comer o pão em memória de Jesus. 22.20 Tomar do cálice para lembrar da nova aliança fruto do sacrifício de Jesus. Preso, Jesus é levado a 3 tribunais diferentes: à casa do sumo sacerdote, ao Sinédrio e a Pilatos; depois é mandado a Herodes e devolvido a Pilatos. 23.21 No homem há esta tendência de revolta contra Deus, e no auge dela deseja a morte do próprio Deus afim de tomar o seu lugar.
  • 28.
    23.53 Os mortosnão eram enterrados como hoje. 24.11 Os discípulos não esperavam a ressurreição. 24.9,13 ‘Dois deles” eram “os outros”. 24.39 Jesus ressureto não é um espírito ou fantasma.
  • 29.
    O que aprendemosde Lucas As sociedades primitivas respeitavam seus médicos tanto quanto hoje - Cl 4.14 “o médico amado”- apesar do nosso corpo poder vencer cerca de 3/4 das doenças sem assistência médica. Lucas poderia estabelecer-se numa cidade e levar uma vida confortável como médico, porém, escolheu aceitar as adversidades ao acompanhar Paulo nas viagens missionárias. Empenhou-se em pesquisas e na escrita dum relato da vida e ministério de Jesus e dos Atos dos Apóstolos. Mostrou que dedicar-se a missões e à divulgação do evangelho supera até mesmo o que um excelente médico pode fazer ao prover alívio da doença e do sofrimento.
  • 30.
    "Intelligebas heri modicum,intelligis hodie amplius, intelligis cras multo amplius; lúmen ipsum Dei crescit in te". Ontem entendias um pouco, hoje entendes algo mais, amanhã entenderás muito mais. É a própria luz de Deus que cresce em ti. (Agostinho)
  • 31.
    ● Toda aBíblia em um ano: Mateus a Filipenses; Dusilek, Darci; 8ª Ed. Rio de Janeiro; Ed. Horizonal, 2009 ● Manual Bíblico SBB; trad. Noronha, Lailah; São Paulo; Ed. Sociedade Bíblica do Brasil; 2008 ● Textos Bíblicos extraídos: Bíblia Sagrada Nova Versão Internacional; São Paulo; Ed. Vida; 2001 ● MacDonald, Willian, Comentário Bíblico Popular, São Paulo, Ed. Mundo Cristão, 1ª edição, 2008 ● BRUCCE, F. F. Comentário Bíblico NVI. São Paulo, Ed. Vida, 1ª edição, 2008 ● http://bibliotecabiblica.blogspot.com/2009/07/resumo-do- evangelho-de-mateus.html ● Igreja Batista do Morumbi: Visão Panorâmica dos Evangelhos – 2003 ● Reflexões extraídas da World Wide Web ● Programa ROTA 66 – Sayão, Luiz – Rádio transmundial 31
  • 32.
    GRAÇAS A DEUSPOR JESUS CRISTO Nada na Terra Satisfaz Porque nada trouxemos para este mundo e manifesto é que nada podemos levar dele. Tendo, porém, sustento e com que nos cobrirmos, estejamos com isso contentes.(1 Tm. 6.7,8)
  • 33.
    ABRANGÊNCIA DO NT Abrangênciahistórica: 100 anos, de Jesus até a morte do último apóstolo (João por volta do ano 100.) Abrangência literária: 50 anos (51 a 100 dC) para escrever os 27 livros do NT. Cartas de Paulo: de 51 até o ano 63 d.C. Evangelhos Sinóticos: Marcos – 65 d.C.; Mateus e Lucas –70 d.C. 1ª, 2ª e 3ª Carta de João2, Carta de Tiago, de Judas e a 1ª e 2ª Carta de Pedro – entre os anos 80-90 d.C. Evangelho de João, suas cartas e o Apocalipse – entre os anos 90-100 d.C. O NT pressupõe que os cristãos irão estudá-lo.
  • 34.
  • 35.
    GALILÉIA : Por causada mistura de raças, era considerada “impura” pelos judeus. É no meio desta gente, e a partir dela, que Jesus vai proclamar a “Boa Nova”.