1

ESCOLA FERREIRA CASTRO
13/14
PROFª SANDRA NASCIMENTO

VII – SISMOLOGIA
2
3
Sismo, terramoto ou tremor de terra
4

Profª: Sandra Nascimento
O que é um sismo??
5



São abalos naturais que ocorrem bruscamente, num
determinado local da litosfera terrestre, durante um espaço
de tempo curto.

Profª: Sandra Nascimento
Um pouco de história …
6

Profª: Sandra Nascimento
Como se origina um sismo?
7



A principal causa dos sismo está relacionada com os
movimentos tectónicos que originam falhas ou que reativam
falhas preexistentes

As rochas são sujeitas
a forças tectónicas
A rocha fratura-se quando é
ultrapassado o limite de
resistência à rutura
Profª: Sandra Nascimento
Como se origina um sismo?
8



Um sismo origina-se devido a uma libertação brusca de energia.

Profª: Sandra Nascimento
Como se origina um sismo?
9



Um sismo origina-se devido a uma libertação brusca de energia.

Profª: Sandra Nascimento
Tipos de sismos
10

SISMOS

Naturais

Tectónicos

Movimentação
do magma
Deslizamentos
de terras

Artificiais

Explosões de
pedreiras
Testes
nucleares
Deslizamentos
de terras
Profª: Sandra Nascimento
Sismos naturais - tectónicos
11



Forças que atuam lentamente sobre as rochas e que provocam
a sua deformação.

Profª: Sandra Nascimento
Sismos naturais – movimentação do magma
12

Fenómenos vulcânicos:
Deslocação do magma no interior do vulcão
Profª: Sandra Nascimento
Sismos naturais – deslizamento de terras
13

Abatimento de grutas

Deslizamento de terras

Profª: Sandra Nascimento
Sismos artificiais
14

Profª: Sandra Nascimento
Epicentro e hipocentro
15

Hipocentro ou foco sísmico local no interior da litosfera onde
ocorre a libertação de energia.

Epicentro

Epicentro - local à superfície
terrestre, medido na vertical a
partir do hipocentro.
Hipocentro
Profª: Sandra Nascimento
Ondas sísmicas
16





A energia libertada bruscamente durante um sismo, propaga-se
em todas as direções sob a forma de ondas sísmicas.
As ondas transmitem-se através do substrato aos edifícios,
pontes, estradas, etc., com diferentes consequências.

Profª: Sandra Nascimento
O epicentro de um sismo pode ser…
17



Na zona continental



Na zona oceânica

Sismo

Tsunami

Profª: Sandra Nascimento
Tsunami ou maremoto
18





São ondas de grande dimensão que se podem formar
quando o epicentro se localiza numa área oceânica.
Deslocam-se a grande velocidade e sempre que atingem
as regiões costeiras, provocam grande destruição.
Profª: Sandra Nascimento
19
Sismos…
20

Macrosismos
• sismos de grande intensidade, sentidos pela
população.

Microsismos
• sismos de fraca intensidade e que nos
passam despercebidos.
Profª: Sandra Nascimento
Sismos…
21

Podem ocorrem antes do sismo principal e são menor intensidade.

Atividade
manual
Pág. 134

Podem ocorrem depois do sismo principal libertando menor energia. Podem
fazer mais estragos que o sismo principal.

Profª: Sandra Nascimento
Como se detetam os sismos??
22



As vibrações da superfície rochosa são registadas por
aparelhos chamados sismógrafos.

A – Sismógrafo que regista
Ondas com direção horizontal

B – Sismógrafo que regista
Ondas com direção vertical
Profª: Sandra Nascimento
Como se detetam os sismos??
23



O registo obtido pelo sismógrafo chama-se sismograma.

Profª: Sandra Nascimento
Sismogramas
24

P

S

L

Profª: Sandra Nascimento
Tipo de ondas sísmicas
25

Profª: Sandra Nascimento
Como avaliar o efeito de um sismo?
26



Um sismo pode ser avaliado de acordo com a:


Intensidade: efeitos que o sismo tem na população,
construções e ambiente.



Magnitude:

quantidade

de

energia

libertada

no

hipocentro.

Profª: Sandra Nascimento
Escalas são utilizadas para avaliar um sismo
27



Intensidade

Escala de Mercalli



Magnitude

Escala de Richter

Profª: Sandra Nascimento
Escala de Mercalli
28

A intensidade de um sismo
avalia-se
pelos
estragos
provocados e pela forma
como as pessoas sentiram o
sismo.

Escala fechada (possui limites);
Numerada de I a XII;
Utilizada numeração romana;
Baseia-se nas observações e nos
relatos de testemunhas.

Profª: Sandra Nascimento
Escala de intensidades
29





Permite
traçar
cartas
de
isossistas.
Isossistas - são linhas que unem
pontos de igual intensidade
sísmica.

Profª: Sandra Nascimento
Carta de Isossistas do sismo de 1755 (Lisboa)

30
31
Fatores que influenciam os efeitos dos
sismos
32

Tipo de solo e rocha

Densidade populacional

Profª: Sandra Nascimento
Fatores que influenciam os efeitos dos
sismos
33

Tipo de construções

Profª: Sandra Nascimento
Magnitude
34





Os sismógrafos são importantes no registo dos sismos e na
determinação da magnitude.
Com base nos sismogramas é possível determinar a magnitude
de um sismo, isto é, a energia que é libertada no hipocentro.

A magnitude é expressa na escala de Richter.
Nesta escala, a subida de um nível implica um
aumento de 30 vezes na libertação de
energia, isto é, um sismo de magnitude 7 é 30
vezes mais forte que um de 6.
Escala de Richter
35

A magnitude, na
Escala de Richter,
resulta de cálculos
matemáticos, feitos a
partir dos
sismogramas.

Escala aberta (não possui limite superior)
Numerada de 1 a ….
Utiliza numeração árabe
Regista a quantidade de energia libertada no
hipocentro.
Profª: Sandra Nascimento
Institutos geofísicos
36

 estudo das falhas - origem dos sismos
 avaliação do risco sísmico
 desenvolvimento de formas de construção resistentes
 implementação de sistemas de alerta de tsunamis
Profª: Sandra Nascimento
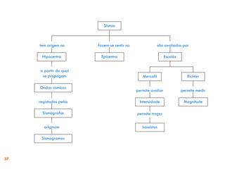
Sismos

tem origem no
Hipocentro

a partir do qual
se propagam

fazem-se sentir no

são avaliados por

Epicentro

Escalas

Mercalli

Richter

permite avaliar

permite medir

registadas pelos

Intensidade

Magnitude

Sismógrafos

permite traçar

Ondas sísmicas

originam
Sismogramas

37

Isossistas
Terramoto no México, em
1985

38
Sismo em Los Angeles, 1994

39 Terramoto no México, em 1985
Sismo no Japão, 1995
Os sismos e vulcões distribuem-se
uniformemente na superfície da Terra?

40
Que locais são mais propícios à ocorrência
de sismos?
41

Profª: Sandra Nascimento
Que locais são mais propícios à ocorrência de
sismos?
42



A maioria dos sismos localiza-se no limite das placas
tectónicas, ao nível do anel de fogo do Pacífico, nas dorsais
médio-oceânicas e entre o Mediterrâneo e a Ásia.

Profª: Sandra Nascimento
O que fazer antes de um sismo?
43


Faz uma reunião com a tua família. Preparem um plano de emergência.



Prepara um kit de emergência.



Verifica se a tua casa permite o movimento rápido das pessoas em caso de
emergência.



Pede aos teus pais que fixem à parede os móveis altos.



Aprende a desligar o gás e a eletricidade e a fechar a água.



Anota num local acessível os números de telefone para emergências.



Participa com empenho nas simulações realizadas na tua escola.

Profª: Sandra Nascimento
O que fazer durante um sismo?
44




Mantém a calma. Procura um lugar seguro e permanece aí, contando alto e
devagar até 50.
Se estiveres em casa







Se estiveres na rua




Dirige-te para um canto interior da sala ou quarto, ou protege -te debaixo das
ombreiras das portas ou de algum móvel sólido, como mesas ou camas. Ajoelha-te e
protege a cabeça com as mãos.
Mantém-te afastado de janelas, espelhos e outros objetos que possam cair.
Num grande edifício, não te precipites para as saídas. Nunca utilizes os elevadores.

Mantém-te afastado de construções e objetos que possam cair -te em cima. Dirigete para um local aberto e permanece aí.

Se fores de carro com outra pessoa
Parem longe de edifícios, muros, encostas, postes e cabos de alta
tensão e permaneçam dentro da viatura.


Profª: Sandra Nascimento
O que fazer depois um sismo?
45


Mantém a CALMA, mas lembra-te que podem ocorrer réplicas.



Não acendas fósforos nem isqueiros, pois pode haver fugas de gás.



Corta imediatamente o gás, a eletricidade e a água.



Escuta num rádio de pilhas as instruções que poderão ser emitidas.



Sai de casa, sem utilizar elevadores.



Não toques em objetos metálicos que estejam em contacto com fios elétricos.



Afasta-te das praias. Depois de um sismo pode produzir -se um tsunami.



Solta os animais, eles tratam de si próprios.



Se estiveres na rua, não vás para casa.
Profª: Sandra Nascimento
FIM
46

VII - SISMOLOGIA

  • 1.
    1 ESCOLA FERREIRA CASTRO 13/14 PROFªSANDRA NASCIMENTO VII – SISMOLOGIA
  • 2.
  • 3.
  • 4.
    Sismo, terramoto outremor de terra 4 Profª: Sandra Nascimento
  • 5.
    O que éum sismo?? 5  São abalos naturais que ocorrem bruscamente, num determinado local da litosfera terrestre, durante um espaço de tempo curto. Profª: Sandra Nascimento
  • 6.
    Um pouco dehistória … 6 Profª: Sandra Nascimento
  • 7.
    Como se originaum sismo? 7  A principal causa dos sismo está relacionada com os movimentos tectónicos que originam falhas ou que reativam falhas preexistentes As rochas são sujeitas a forças tectónicas A rocha fratura-se quando é ultrapassado o limite de resistência à rutura Profª: Sandra Nascimento
  • 8.
    Como se originaum sismo? 8  Um sismo origina-se devido a uma libertação brusca de energia. Profª: Sandra Nascimento
  • 9.
    Como se originaum sismo? 9  Um sismo origina-se devido a uma libertação brusca de energia. Profª: Sandra Nascimento
  • 10.
    Tipos de sismos 10 SISMOS Naturais Tectónicos Movimentação domagma Deslizamentos de terras Artificiais Explosões de pedreiras Testes nucleares Deslizamentos de terras Profª: Sandra Nascimento
  • 11.
    Sismos naturais -tectónicos 11  Forças que atuam lentamente sobre as rochas e que provocam a sua deformação. Profª: Sandra Nascimento
  • 12.
    Sismos naturais –movimentação do magma 12 Fenómenos vulcânicos: Deslocação do magma no interior do vulcão Profª: Sandra Nascimento
  • 13.
    Sismos naturais –deslizamento de terras 13 Abatimento de grutas Deslizamento de terras Profª: Sandra Nascimento
  • 14.
  • 15.
    Epicentro e hipocentro 15 Hipocentroou foco sísmico local no interior da litosfera onde ocorre a libertação de energia. Epicentro Epicentro - local à superfície terrestre, medido na vertical a partir do hipocentro. Hipocentro Profª: Sandra Nascimento
  • 16.
    Ondas sísmicas 16   A energialibertada bruscamente durante um sismo, propaga-se em todas as direções sob a forma de ondas sísmicas. As ondas transmitem-se através do substrato aos edifícios, pontes, estradas, etc., com diferentes consequências. Profª: Sandra Nascimento
  • 17.
    O epicentro deum sismo pode ser… 17  Na zona continental  Na zona oceânica Sismo Tsunami Profª: Sandra Nascimento
  • 18.
    Tsunami ou maremoto 18   Sãoondas de grande dimensão que se podem formar quando o epicentro se localiza numa área oceânica. Deslocam-se a grande velocidade e sempre que atingem as regiões costeiras, provocam grande destruição. Profª: Sandra Nascimento
  • 19.
  • 20.
    Sismos… 20 Macrosismos • sismos degrande intensidade, sentidos pela população. Microsismos • sismos de fraca intensidade e que nos passam despercebidos. Profª: Sandra Nascimento
  • 21.
    Sismos… 21 Podem ocorrem antesdo sismo principal e são menor intensidade. Atividade manual Pág. 134 Podem ocorrem depois do sismo principal libertando menor energia. Podem fazer mais estragos que o sismo principal. Profª: Sandra Nascimento
  • 22.
    Como se detetamos sismos?? 22  As vibrações da superfície rochosa são registadas por aparelhos chamados sismógrafos. A – Sismógrafo que regista Ondas com direção horizontal B – Sismógrafo que regista Ondas com direção vertical Profª: Sandra Nascimento
  • 23.
    Como se detetamos sismos?? 23  O registo obtido pelo sismógrafo chama-se sismograma. Profª: Sandra Nascimento
  • 24.
  • 25.
    Tipo de ondassísmicas 25 Profª: Sandra Nascimento
  • 26.
    Como avaliar oefeito de um sismo? 26  Um sismo pode ser avaliado de acordo com a:  Intensidade: efeitos que o sismo tem na população, construções e ambiente.  Magnitude: quantidade de energia libertada no hipocentro. Profª: Sandra Nascimento
  • 27.
    Escalas são utilizadaspara avaliar um sismo 27  Intensidade Escala de Mercalli  Magnitude Escala de Richter Profª: Sandra Nascimento
  • 28.
    Escala de Mercalli 28 Aintensidade de um sismo avalia-se pelos estragos provocados e pela forma como as pessoas sentiram o sismo. Escala fechada (possui limites); Numerada de I a XII; Utilizada numeração romana; Baseia-se nas observações e nos relatos de testemunhas. Profª: Sandra Nascimento
  • 29.
    Escala de intensidades 29   Permite traçar cartas de isossistas. Isossistas- são linhas que unem pontos de igual intensidade sísmica. Profª: Sandra Nascimento
  • 30.
    Carta de Isossistasdo sismo de 1755 (Lisboa) 30
  • 31.
  • 32.
    Fatores que influenciamos efeitos dos sismos 32 Tipo de solo e rocha Densidade populacional Profª: Sandra Nascimento
  • 33.
    Fatores que influenciamos efeitos dos sismos 33 Tipo de construções Profª: Sandra Nascimento
  • 34.
    Magnitude 34   Os sismógrafos sãoimportantes no registo dos sismos e na determinação da magnitude. Com base nos sismogramas é possível determinar a magnitude de um sismo, isto é, a energia que é libertada no hipocentro. A magnitude é expressa na escala de Richter. Nesta escala, a subida de um nível implica um aumento de 30 vezes na libertação de energia, isto é, um sismo de magnitude 7 é 30 vezes mais forte que um de 6.
  • 35.
    Escala de Richter 35 Amagnitude, na Escala de Richter, resulta de cálculos matemáticos, feitos a partir dos sismogramas. Escala aberta (não possui limite superior) Numerada de 1 a …. Utiliza numeração árabe Regista a quantidade de energia libertada no hipocentro. Profª: Sandra Nascimento
  • 36.
    Institutos geofísicos 36  estudodas falhas - origem dos sismos  avaliação do risco sísmico  desenvolvimento de formas de construção resistentes  implementação de sistemas de alerta de tsunamis Profª: Sandra Nascimento
  • 37.
    Sismos tem origem no Hipocentro apartir do qual se propagam fazem-se sentir no são avaliados por Epicentro Escalas Mercalli Richter permite avaliar permite medir registadas pelos Intensidade Magnitude Sismógrafos permite traçar Ondas sísmicas originam Sismogramas 37 Isossistas
  • 38.
  • 39.
    Sismo em LosAngeles, 1994 39 Terramoto no México, em 1985 Sismo no Japão, 1995
  • 40.
    Os sismos evulcões distribuem-se uniformemente na superfície da Terra? 40
  • 41.
    Que locais sãomais propícios à ocorrência de sismos? 41 Profª: Sandra Nascimento
  • 42.
    Que locais sãomais propícios à ocorrência de sismos? 42  A maioria dos sismos localiza-se no limite das placas tectónicas, ao nível do anel de fogo do Pacífico, nas dorsais médio-oceânicas e entre o Mediterrâneo e a Ásia. Profª: Sandra Nascimento
  • 43.
    O que fazerantes de um sismo? 43  Faz uma reunião com a tua família. Preparem um plano de emergência.  Prepara um kit de emergência.  Verifica se a tua casa permite o movimento rápido das pessoas em caso de emergência.  Pede aos teus pais que fixem à parede os móveis altos.  Aprende a desligar o gás e a eletricidade e a fechar a água.  Anota num local acessível os números de telefone para emergências.  Participa com empenho nas simulações realizadas na tua escola. Profª: Sandra Nascimento
  • 44.
    O que fazerdurante um sismo? 44   Mantém a calma. Procura um lugar seguro e permanece aí, contando alto e devagar até 50. Se estiveres em casa     Se estiveres na rua   Dirige-te para um canto interior da sala ou quarto, ou protege -te debaixo das ombreiras das portas ou de algum móvel sólido, como mesas ou camas. Ajoelha-te e protege a cabeça com as mãos. Mantém-te afastado de janelas, espelhos e outros objetos que possam cair. Num grande edifício, não te precipites para as saídas. Nunca utilizes os elevadores. Mantém-te afastado de construções e objetos que possam cair -te em cima. Dirigete para um local aberto e permanece aí. Se fores de carro com outra pessoa Parem longe de edifícios, muros, encostas, postes e cabos de alta tensão e permaneçam dentro da viatura.  Profª: Sandra Nascimento
  • 45.
    O que fazerdepois um sismo? 45  Mantém a CALMA, mas lembra-te que podem ocorrer réplicas.  Não acendas fósforos nem isqueiros, pois pode haver fugas de gás.  Corta imediatamente o gás, a eletricidade e a água.  Escuta num rádio de pilhas as instruções que poderão ser emitidas.  Sai de casa, sem utilizar elevadores.  Não toques em objetos metálicos que estejam em contacto com fios elétricos.  Afasta-te das praias. Depois de um sismo pode produzir -se um tsunami.  Solta os animais, eles tratam de si próprios.  Se estiveres na rua, não vás para casa. Profª: Sandra Nascimento
  • 46.