Universidade Federal de Sergipe
Centro de Ciências Exatas e Tecnologia
Departamento de Computação
Curso de Sistemas de Informação
Disciplina Gerência de Projetos 2013/2
Prof. Dr. Rogério Patrício Chagas do Nascimento

SCRUM + GERENCIAMENTO DE PORTFÓLIO

Bruno Espíndola
Plínio Eduardo
Philippe Melo
Sumário
1.
2.
3.
4.
5.
6.
7.
8.

Metodologias ágeis
História do Scrum
Sprint
Principais papéis
Artefatos
Reuniões do Scrum
Como funciona o Scrum?
Ganho com o uso do Scrum
1.Métodologias ágeis
Metodologias tradicionais de desenvolvimento
de software:
•
•
•

Pouca interação programador-cliente;
programadorGrande ênfase na burocracia;
Baixa qualidade no produto final, falta de entrega
do software nos prazos, baixa flexibilidade.

O questionamento de programadores experientes e consultores
resultou no manifesto ágil.
1.Métodologias ágeis
“Estamos
descobrindo
maneiras
melhores
de
desenvolver software fazendo-o nós mesmos e
ajudando outros a fazê-lo”. Através desse trabalho,
passamos a valorizar:
Indivíduos e interações mais que processos e ferramentas;
Software funcionando mais que documentação completa e
detalhada;
Colaboração com o cliente mais que negociação de contratos;
Adaptação a mudanças mais que seguir o plano inicial.
Métodos adaptativos x preditivos
2.História do Scrum
1986: Hirotaka Takeuchi e Ikujiro Nonaka: Gerenciamento de
projetos em empresas automobilísticas.
1993: Jeff Sutherland, John Scumniotales e Jeff McKenna: Concepção,
documentação e implantação na Easel Corp. Incorporando os estilos de
Takeuchi e Nonaka.

1995: Ken Schwaber formalizou a definição de Scrum e
implementou no desenvolvimento de software.
3.Sprint
Na metodologia Scrum, o processo de desenvolvimento é dividido em
ciclos regulares ao longo do tempo. Sprint é cada um destes ciclos. As
Sprints devem ter sempre a mesma duração. A cada Sprint um
conjunto de requisitos é implementado, tendo como resultado um
incremento do produto que está sendo desenvolvido.
Antes de iniciar o Sprint:
Reunião de planejamento 1: Product backlog

Sprint backlog

Reunião de planejamento 2: Divisão das atividades em tarefas menores

Durante a execução do Sprint:
Reuniões diárias
Uso do diagrama de BurnDown

Após execução o Sprint:
Reunião de revisão
Reunião de retrospectiva
4.Principais papéis no Scrum
• Product Owner(Dono do produto)

É a visão do cliente dentro da equipe de projeto, ele é
responsável por validar se todas as necessidades estão
sendo atendidas. Além disso, cria e prioriza as
funcionalidades dentro do Product Backlog;

• Equipe(Development team)

Ela é responsável pela entrega em si. É formada por
todos os recursos que irão trabalhar no projeto;
4.Principais papéis no Scrum
• Scrum Master
Ele é responsável pela qualidade das entregas da equipe, não
permitindo mudanças no meio dos Sprints e removendo qualquer
possível empecilho técnico para que o Sprint seja finalizado. Além
disso, o Scrum Master é responsável também por manter as regras da
metodologia sendo aplicadas.
5.Artefatos do Scrum
• Product Backlog
É uma lista de itens priorizados a serem desenvolvidos para um
software. O Product Backlog é mantido pelo Product Owner e é uma lista
de requisitos que tipicamente vêm do cliente. O Product Backlog pode ser
alterado a qualquer momento pelo Product Owner ou por decisão deste.
(wikipedia)

• Sprint Backlog
O Sprint Backlog é uma lista de itens selecionados do Product
backlog e contém tarefas concretas que serão realizadas durante o próximo
sprint para implementar tais itens selecionados. O Sprint Backlog é uma
representação em tempo real do trabalho que o Development Team planeja
concluir
5.Artefatos do Scrum
•BurnDown Chart
O

Burndown

é

um simples gráfico, com
dois eixos X e Y, baseado
nas atividades que não
ultrapassem um dia de
trabalho. O eixo Y indica
o número de tarefas
existentes no Sprint e o
eixo X os dias que
representam o tamanho
do Sprint.
6.Reuniões Scrum
Daily Scrum (Reunião diária): Reunião diária que dura em
torno de 15 minutos e ocorre sempre no mesmo horário. Discute
o andamento das atividades. Os envolvidos indiretos podem
participar como espectadores;
Sprint Planning Meeting (Planejamento de sprint):
Planejamento das atividades que ocorrerão nas sprints. Essa
reunião é dividida em duas etapas: Na primeira, o Product
Owner prioriza os itens da Product Backlog. Na segunda, o time
cria um plano de trabalho que resulta no Sprint Backlog;
6.Reuniões Scrum
Sprint Review (Revisão de sprint): Essa reunião revisa todo o
trabalho que foi desenvolvido. Caso seja finalizado com sucesso,
uma demonstração é agendada com os stakeholders, caso
contrário não há apresentação.
Sprint Retrospective (Retrospectiva): Essa reunião é uma
espécie de lições aprendidas onde são revistos e reavaliados
processos de desenvolvimento utilizados durante o Sprint.
7.Como funciona o Scrum?
8.Ganho com uso do Scrum

• Contato direto com o cliente
• FeedBack do andamento das atividades
• Aumento da maturidade da equipe
• Foco no produto final
• Aumento da comunicação da equipe
• Adaptabilidade
Gerência de Portfólio
9.Gerência de Portfólio: Introdução

O conceito de gerenciamento de portfólio não
é antigo.
Nas décadas de 80 e 90 estabeleceram-se as
bases para o gerenciamento do portfólio de
projetos.
A gestão de portfólio tornou-se um fator
significativo no sucesso das estratégias das
organizações.
10.O que é?
Portfólio
“Um portfólio refere-se a uma coleção de
projetos ou programas e outros trabalhos, agrupados
para facilitar o gerenciamento eficaz desse trabalho a
fim de atingir os objetivos de negócio estratégicos. Os
projetos ou programas do portfólio podem ser
interdependentes ou diretamente relacionados.”

Referência: Pmbok (2008).
10.O que é?
Gerenciamento de Portfólio
“O gerenciamento de portfólios se refere ao
gerenciamento centralizado de um ou mais portfólios,
que inclui identificação, priorização, autorização,
gerenciamento e controle de projetos, programas e
outros trabalhos relacionados, para atingir objetivos
de negócios estratégicos específicos.”

Referência: Pmbok (2008).
10.O que é?
Gerenciamento de Portfólio
“Gerenciamento de Portfólio de Projetos é a arte
e a ciência de aplicar um conjunto de conhecimento,
habilidades, ferramentas e técnicas sobre uma
coleção de projetos com o objetivo de atingir ou
exceder as necessidades e expectativas de uma
estratégia de uma organização”.

Referência: Pmbok (2008).
11.Papel do Gerenciamento de Portfólio

“O propósito do processo Gerência de Portfólio de Projetos
é iniciar e manter projetos que sejam necessários,
suficientes e sustentáveis, de forma a atender os
objetivos estratégicos da organização.”

Referências: Softex – MPS.BR – Guia Geral 2011.
11.Papel do Gerenciamento de Portfólio

Garantir que os projetos e programas se alinham com a
estratégia, alvos e objetivos da organização.
Informar os detalhes de projetos e programas, incluindo os
custos e os benefícios.
Gerencia projetos e programas como um todo, provendo uma
abordagem de sistema holística para projetos da organização.
Nos força a pensar estrategicamente: o que queremos que a
organização seja e o que devemos fazer para chegar lá.
12.Gerência de Portfólio no MPS.BR

Referências: Softex – MPS.BR – Guia Geral 2011.
13.Conceitos equivocados
Alguns lideres e gerentes de projetos
consideram o conceito de GPP tão simples
que seria fácil demais pra ser verdade e
solucionar o gerenciamento de projetos.
Quando vão implementar:
“Esse processo é complexo demais”.
“Não podemos perder tempo com toda as
questão de negócio, precisamos começar a
trabalhar logo”.
14.Benefícios
Alinhamento dos projetos com o
planejamento estratégico da organização.
Aumento da produtividade e redução de
custos.
Alocação eficiente de recurso e investimentos.
Ajuste de recurso em relação ás tarefas.
14.Benefícios
Administração dos riscos associados aos
projetos.
Gerenciamento dos prazos e padronização dos
processos.
Gestão de Prioridade
Redução do número de projetos que não
atingem os objetivos da organização.
15.Cenário Atual dos Portfólios nas
Organizações

Muitos projetos ativos
Geralmente o dobro do que a organização deveria ter.

Projetos errados.
Projetos que não agregam valor a organização.

Projetos não alinhados.
Não estão ligados aos objetivos estratégicos.

Projetos importantes sem recursos.
Recursos prioritários não estão alocados aos projetos
prioritários.

Portfólio não balanceado.
Muito projetos de melhorias, poucos de inovação.
Muitos projetos de desenvolvimento, poucos de pesquisa.
16.Sucesso no Gerenciamento...
17.Processo de Gerenciamento de Portfólio
17.Processo de Gerenciamento de
Portfólio
O gerente de portfólio de projetos apoia os tomadores
de decisão usando processos como priorização,
balanceamento do portfólio, gerenciamento das falhas
e análise de hipóteses.
Após a aprovação da diretoria, o gerente estará
ativamente ativo no planejamento e execução do
projeto com foco na performance do portfólio.
O gerente então analisa os dados do planejamento e
execução dos projetos a fim de aprimorar os
resultados do portfólio através do gerenciamento de
recursos da organização.
O gerente extrai os dados e o transforma em
informações e recomendações para os tomadores de
decisão do gerenciamento de portfólio.
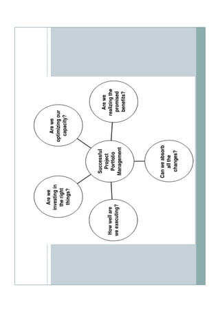
18.Questões importantes
GPP nos faz pensar em questões difíceis de
responder.
1. Estamos investindo nas coisas certas?
2. Estamos otimizando nossa capacidade?
3. Quão bem estamos executando as atividades?
4. Conseguimos absorver todas as mudanças?
5. Estamos percebendo os benefícios prometidos?
19.Estamos investindo nas coisas certas?

Avaliar em que estamos investindo tempo e
dinheiro.
Além de decidir quais novos projetos merecem
investimento é necessário monitorar o progresso
dos projetos atuais.
Projetos correntes que não estão trazendo os
benefícios esperado devem ser encerrados para que
o capital investido possa ser recuperado e investido
em novos projetos.
20.Business Case
Ferramenta fundamental que provê os fatos e dados
para entender os valores, custos e benefícios de
implementar um projeto.
Lista as presunções usadas para chegar às
conclusões, as opções consideradas e o fluxo
financeiro necessário para implementar o projeto.
Dá três opções sobre o projeto: Fazer, não fazer ou
aguardar.
A chave pra tomar a melhor decisão é entender o
critério usado para julgar e priorizar os projetos.
20.Business Case
O business case provê os fatos e dados
fundamentais para definir quais projetos serão
adicionados ao portfólio.
Muito mais do que um relatório financeiro, inclui
também informações estratégicas, comerciais,
industriais e profissionais do projeto.
A decisão final sobre o projeto deve ser tomada
pelas pessoas com autoridade sobre os recursos
que serão alocados para o projeto.
21.Estamos otimizando nossa capacidade?

Como recursos são limitados é preciso
avaliar se estamos utilizando de modo que
tenhamos o maior retorno possível.
O alvo principal deve ser manter um dialogo
aberto
entre
os
responsáveis
pelo
gerenciamento de portfólio e o tomadores de
decisões.
Busca de um equilíbrio entre a demanda e
os recursos.
21.Estamos otimizando nossa capacidade?

Planejamento utilizando categorias para
gerenciar recursos de portfólio
Habilidades
Ambiente tecnológico
Facilidades

Questão fundamental: “Estamos atingindo
nossos objetivos, utilizando o que temos
da melhor forma possível”?
22.Quão bem estamos executando as
atividades?

Gerenciamento de portfólio permite que
saibamos quão bem estamos executando
nossos projetos.
Nos fornece informação necessária para
estamos cientes das demandas do mercado
situação que emergem no negócio.
Projetos que não estão rendendo esperado
devem ser encerrados.
22.Quão bem estamos executando as
atividades?
Importante verificar o desempenho de GPP na organização.
Identificar em que pontos ainda há falhas na utilização de
GPP.
Para preencher as lacunas é essencial utilizar diagramas
que possuam dados sobre as finanças, medidas de
administração e pontos de inspeção.
Um caso de negócio para um determinado projeto pode
parecer interessante, mas é preciso pensar no portfólio de
projetos da organização e como se encaixará a longo prazo.
23.Conseguimos absorver todas as
mudanças?

GPP nos permite determinar o que devemos fazer e
a hora em que devemos fazer para se obter o
melhor resultado.
Risco:

É

comum

organizações

realizarem

um

projeto porque aparentemente é vantajoso, mas
sem considerar a situação da organização.
Muitas mudanças envolvidas.
23.Conseguimos absorver todas as
mudanças?

Devemos pensar nas mudanças em termo do que
afetará, quando afetará e principalmente quem
afetará.
Os

tomadores

de

decisão

precisam

dessas

informações.
Correta utilização dessas informações levam ao
aumento da capacidade em lidar com mudanças.
24.Estamos percebendo os
benefícios prometidos?
GPP eficaz nos permite saber quais benefícios
devemos esperar de um projeto e acompanhar
a realização desses benefícios ao longo do
projeto.
Só haverá benefícios
gerenciamento adequado.

se

houver

um
25.Efetivo gerenciamento dos benefícios
1.

2.

3.
4.

Os benefícios esperados devem estar no centro do GPP e da
avaliação dos processos de investimento. O financiamento
está diretamente relacionado a previsão dos benefícios.
Percepção dos benefícios inicia-se com o Business Case,
todas as atividades e custos devem estar incluídos para
uma previsão adequada dos benefícios.
O financiamento do projeto deve ser incremental e
diretamente relacionado à última previsão dos benefícios.
Buscar sempre que possível otimizar os benefícios por cortar
gastos desnecessários.
25.Efetivo gerenciamento dos benefícios

5.

Controlar um viés otimista. A previsão dos benefícios são
frequentemente exageradas e meras suposições.

6.

Os benefícios esperados devem ser validados sempre que
possível a fim de garantir que eles são realmente viáveis.

7.

Capture todas as formas de valor agregados. Valores de
eficiência, eficácia, oportunidade potencial e também por se
evitar erros.
25.Efetivo gerenciamento dos benefícios
8.

Os
benefícios
precisam
ser
gerenciados
ativamente para garantir que a previsão dos
benefícios sejam percebidos e para compreender
benefícios que não estavam previstos no Business
Case.

9.

Planeje e gerencie a percepção dos benefícios de
uma perspectiva de negócios.

10. Faça bom uso de documentação e utilize resumos

curtos.
Referências
Gerenciamento de portfólio de projetos: um estudo
exploratório, Henrique Gonçalves de Castro.
http://www.scriptcase.com.br/blog/reunioes-da-metodologiascrum (Acessado em 13/01/2014).
http://www.infoq.com/br/news/2012/04/daily-nao-e-parao-scrum-master (Acessado em 13/01/2014).
http://pt.wikipedia.org/wiki/Scrum (Acessado em
11/01/2014)

Apresentação Scrum + Gerenciamento de Portfólio

  • 1.
    Universidade Federal deSergipe Centro de Ciências Exatas e Tecnologia Departamento de Computação Curso de Sistemas de Informação Disciplina Gerência de Projetos 2013/2 Prof. Dr. Rogério Patrício Chagas do Nascimento SCRUM + GERENCIAMENTO DE PORTFÓLIO Bruno Espíndola Plínio Eduardo Philippe Melo
  • 2.
    Sumário 1. 2. 3. 4. 5. 6. 7. 8. Metodologias ágeis História doScrum Sprint Principais papéis Artefatos Reuniões do Scrum Como funciona o Scrum? Ganho com o uso do Scrum
  • 3.
    1.Métodologias ágeis Metodologias tradicionaisde desenvolvimento de software: • • • Pouca interação programador-cliente; programadorGrande ênfase na burocracia; Baixa qualidade no produto final, falta de entrega do software nos prazos, baixa flexibilidade. O questionamento de programadores experientes e consultores resultou no manifesto ágil.
  • 4.
    1.Métodologias ágeis “Estamos descobrindo maneiras melhores de desenvolver softwarefazendo-o nós mesmos e ajudando outros a fazê-lo”. Através desse trabalho, passamos a valorizar: Indivíduos e interações mais que processos e ferramentas; Software funcionando mais que documentação completa e detalhada; Colaboração com o cliente mais que negociação de contratos; Adaptação a mudanças mais que seguir o plano inicial. Métodos adaptativos x preditivos
  • 5.
    2.História do Scrum 1986:Hirotaka Takeuchi e Ikujiro Nonaka: Gerenciamento de projetos em empresas automobilísticas. 1993: Jeff Sutherland, John Scumniotales e Jeff McKenna: Concepção, documentação e implantação na Easel Corp. Incorporando os estilos de Takeuchi e Nonaka. 1995: Ken Schwaber formalizou a definição de Scrum e implementou no desenvolvimento de software.
  • 6.
    3.Sprint Na metodologia Scrum,o processo de desenvolvimento é dividido em ciclos regulares ao longo do tempo. Sprint é cada um destes ciclos. As Sprints devem ter sempre a mesma duração. A cada Sprint um conjunto de requisitos é implementado, tendo como resultado um incremento do produto que está sendo desenvolvido. Antes de iniciar o Sprint: Reunião de planejamento 1: Product backlog Sprint backlog Reunião de planejamento 2: Divisão das atividades em tarefas menores Durante a execução do Sprint: Reuniões diárias Uso do diagrama de BurnDown Após execução o Sprint: Reunião de revisão Reunião de retrospectiva
  • 7.
    4.Principais papéis noScrum • Product Owner(Dono do produto) É a visão do cliente dentro da equipe de projeto, ele é responsável por validar se todas as necessidades estão sendo atendidas. Além disso, cria e prioriza as funcionalidades dentro do Product Backlog; • Equipe(Development team) Ela é responsável pela entrega em si. É formada por todos os recursos que irão trabalhar no projeto;
  • 8.
    4.Principais papéis noScrum • Scrum Master Ele é responsável pela qualidade das entregas da equipe, não permitindo mudanças no meio dos Sprints e removendo qualquer possível empecilho técnico para que o Sprint seja finalizado. Além disso, o Scrum Master é responsável também por manter as regras da metodologia sendo aplicadas.
  • 9.
    5.Artefatos do Scrum •Product Backlog É uma lista de itens priorizados a serem desenvolvidos para um software. O Product Backlog é mantido pelo Product Owner e é uma lista de requisitos que tipicamente vêm do cliente. O Product Backlog pode ser alterado a qualquer momento pelo Product Owner ou por decisão deste. (wikipedia) • Sprint Backlog O Sprint Backlog é uma lista de itens selecionados do Product backlog e contém tarefas concretas que serão realizadas durante o próximo sprint para implementar tais itens selecionados. O Sprint Backlog é uma representação em tempo real do trabalho que o Development Team planeja concluir
  • 10.
    5.Artefatos do Scrum •BurnDownChart O Burndown é um simples gráfico, com dois eixos X e Y, baseado nas atividades que não ultrapassem um dia de trabalho. O eixo Y indica o número de tarefas existentes no Sprint e o eixo X os dias que representam o tamanho do Sprint.
  • 11.
    6.Reuniões Scrum Daily Scrum(Reunião diária): Reunião diária que dura em torno de 15 minutos e ocorre sempre no mesmo horário. Discute o andamento das atividades. Os envolvidos indiretos podem participar como espectadores; Sprint Planning Meeting (Planejamento de sprint): Planejamento das atividades que ocorrerão nas sprints. Essa reunião é dividida em duas etapas: Na primeira, o Product Owner prioriza os itens da Product Backlog. Na segunda, o time cria um plano de trabalho que resulta no Sprint Backlog;
  • 12.
    6.Reuniões Scrum Sprint Review(Revisão de sprint): Essa reunião revisa todo o trabalho que foi desenvolvido. Caso seja finalizado com sucesso, uma demonstração é agendada com os stakeholders, caso contrário não há apresentação. Sprint Retrospective (Retrospectiva): Essa reunião é uma espécie de lições aprendidas onde são revistos e reavaliados processos de desenvolvimento utilizados durante o Sprint.
  • 13.
  • 14.
    8.Ganho com usodo Scrum • Contato direto com o cliente • FeedBack do andamento das atividades • Aumento da maturidade da equipe • Foco no produto final • Aumento da comunicação da equipe • Adaptabilidade
  • 15.
  • 16.
    9.Gerência de Portfólio:Introdução O conceito de gerenciamento de portfólio não é antigo. Nas décadas de 80 e 90 estabeleceram-se as bases para o gerenciamento do portfólio de projetos. A gestão de portfólio tornou-se um fator significativo no sucesso das estratégias das organizações.
  • 17.
    10.O que é? Portfólio “Umportfólio refere-se a uma coleção de projetos ou programas e outros trabalhos, agrupados para facilitar o gerenciamento eficaz desse trabalho a fim de atingir os objetivos de negócio estratégicos. Os projetos ou programas do portfólio podem ser interdependentes ou diretamente relacionados.” Referência: Pmbok (2008).
  • 18.
    10.O que é? Gerenciamentode Portfólio “O gerenciamento de portfólios se refere ao gerenciamento centralizado de um ou mais portfólios, que inclui identificação, priorização, autorização, gerenciamento e controle de projetos, programas e outros trabalhos relacionados, para atingir objetivos de negócios estratégicos específicos.” Referência: Pmbok (2008).
  • 19.
    10.O que é? Gerenciamentode Portfólio “Gerenciamento de Portfólio de Projetos é a arte e a ciência de aplicar um conjunto de conhecimento, habilidades, ferramentas e técnicas sobre uma coleção de projetos com o objetivo de atingir ou exceder as necessidades e expectativas de uma estratégia de uma organização”. Referência: Pmbok (2008).
  • 20.
    11.Papel do Gerenciamentode Portfólio “O propósito do processo Gerência de Portfólio de Projetos é iniciar e manter projetos que sejam necessários, suficientes e sustentáveis, de forma a atender os objetivos estratégicos da organização.” Referências: Softex – MPS.BR – Guia Geral 2011.
  • 21.
    11.Papel do Gerenciamentode Portfólio Garantir que os projetos e programas se alinham com a estratégia, alvos e objetivos da organização. Informar os detalhes de projetos e programas, incluindo os custos e os benefícios. Gerencia projetos e programas como um todo, provendo uma abordagem de sistema holística para projetos da organização. Nos força a pensar estrategicamente: o que queremos que a organização seja e o que devemos fazer para chegar lá.
  • 22.
    12.Gerência de Portfóliono MPS.BR Referências: Softex – MPS.BR – Guia Geral 2011.
  • 23.
    13.Conceitos equivocados Alguns liderese gerentes de projetos consideram o conceito de GPP tão simples que seria fácil demais pra ser verdade e solucionar o gerenciamento de projetos. Quando vão implementar: “Esse processo é complexo demais”. “Não podemos perder tempo com toda as questão de negócio, precisamos começar a trabalhar logo”.
  • 24.
    14.Benefícios Alinhamento dos projetoscom o planejamento estratégico da organização. Aumento da produtividade e redução de custos. Alocação eficiente de recurso e investimentos. Ajuste de recurso em relação ás tarefas.
  • 25.
    14.Benefícios Administração dos riscosassociados aos projetos. Gerenciamento dos prazos e padronização dos processos. Gestão de Prioridade Redução do número de projetos que não atingem os objetivos da organização.
  • 26.
    15.Cenário Atual dosPortfólios nas Organizações Muitos projetos ativos Geralmente o dobro do que a organização deveria ter. Projetos errados. Projetos que não agregam valor a organização. Projetos não alinhados. Não estão ligados aos objetivos estratégicos. Projetos importantes sem recursos. Recursos prioritários não estão alocados aos projetos prioritários. Portfólio não balanceado. Muito projetos de melhorias, poucos de inovação. Muitos projetos de desenvolvimento, poucos de pesquisa.
  • 27.
  • 28.
  • 29.
    17.Processo de Gerenciamentode Portfólio O gerente de portfólio de projetos apoia os tomadores de decisão usando processos como priorização, balanceamento do portfólio, gerenciamento das falhas e análise de hipóteses. Após a aprovação da diretoria, o gerente estará ativamente ativo no planejamento e execução do projeto com foco na performance do portfólio. O gerente então analisa os dados do planejamento e execução dos projetos a fim de aprimorar os resultados do portfólio através do gerenciamento de recursos da organização. O gerente extrai os dados e o transforma em informações e recomendações para os tomadores de decisão do gerenciamento de portfólio.
  • 30.
    18.Questões importantes GPP nosfaz pensar em questões difíceis de responder. 1. Estamos investindo nas coisas certas? 2. Estamos otimizando nossa capacidade? 3. Quão bem estamos executando as atividades? 4. Conseguimos absorver todas as mudanças? 5. Estamos percebendo os benefícios prometidos?
  • 31.
    19.Estamos investindo nascoisas certas? Avaliar em que estamos investindo tempo e dinheiro. Além de decidir quais novos projetos merecem investimento é necessário monitorar o progresso dos projetos atuais. Projetos correntes que não estão trazendo os benefícios esperado devem ser encerrados para que o capital investido possa ser recuperado e investido em novos projetos.
  • 32.
    20.Business Case Ferramenta fundamentalque provê os fatos e dados para entender os valores, custos e benefícios de implementar um projeto. Lista as presunções usadas para chegar às conclusões, as opções consideradas e o fluxo financeiro necessário para implementar o projeto. Dá três opções sobre o projeto: Fazer, não fazer ou aguardar. A chave pra tomar a melhor decisão é entender o critério usado para julgar e priorizar os projetos.
  • 33.
    20.Business Case O businesscase provê os fatos e dados fundamentais para definir quais projetos serão adicionados ao portfólio. Muito mais do que um relatório financeiro, inclui também informações estratégicas, comerciais, industriais e profissionais do projeto. A decisão final sobre o projeto deve ser tomada pelas pessoas com autoridade sobre os recursos que serão alocados para o projeto.
  • 34.
    21.Estamos otimizando nossacapacidade? Como recursos são limitados é preciso avaliar se estamos utilizando de modo que tenhamos o maior retorno possível. O alvo principal deve ser manter um dialogo aberto entre os responsáveis pelo gerenciamento de portfólio e o tomadores de decisões. Busca de um equilíbrio entre a demanda e os recursos.
  • 35.
    21.Estamos otimizando nossacapacidade? Planejamento utilizando categorias para gerenciar recursos de portfólio Habilidades Ambiente tecnológico Facilidades Questão fundamental: “Estamos atingindo nossos objetivos, utilizando o que temos da melhor forma possível”?
  • 36.
    22.Quão bem estamosexecutando as atividades? Gerenciamento de portfólio permite que saibamos quão bem estamos executando nossos projetos. Nos fornece informação necessária para estamos cientes das demandas do mercado situação que emergem no negócio. Projetos que não estão rendendo esperado devem ser encerrados.
  • 37.
    22.Quão bem estamosexecutando as atividades? Importante verificar o desempenho de GPP na organização. Identificar em que pontos ainda há falhas na utilização de GPP. Para preencher as lacunas é essencial utilizar diagramas que possuam dados sobre as finanças, medidas de administração e pontos de inspeção. Um caso de negócio para um determinado projeto pode parecer interessante, mas é preciso pensar no portfólio de projetos da organização e como se encaixará a longo prazo.
  • 38.
    23.Conseguimos absorver todasas mudanças? GPP nos permite determinar o que devemos fazer e a hora em que devemos fazer para se obter o melhor resultado. Risco: É comum organizações realizarem um projeto porque aparentemente é vantajoso, mas sem considerar a situação da organização. Muitas mudanças envolvidas.
  • 39.
    23.Conseguimos absorver todasas mudanças? Devemos pensar nas mudanças em termo do que afetará, quando afetará e principalmente quem afetará. Os tomadores de decisão precisam dessas informações. Correta utilização dessas informações levam ao aumento da capacidade em lidar com mudanças.
  • 40.
    24.Estamos percebendo os benefíciosprometidos? GPP eficaz nos permite saber quais benefícios devemos esperar de um projeto e acompanhar a realização desses benefícios ao longo do projeto. Só haverá benefícios gerenciamento adequado. se houver um
  • 41.
    25.Efetivo gerenciamento dosbenefícios 1. 2. 3. 4. Os benefícios esperados devem estar no centro do GPP e da avaliação dos processos de investimento. O financiamento está diretamente relacionado a previsão dos benefícios. Percepção dos benefícios inicia-se com o Business Case, todas as atividades e custos devem estar incluídos para uma previsão adequada dos benefícios. O financiamento do projeto deve ser incremental e diretamente relacionado à última previsão dos benefícios. Buscar sempre que possível otimizar os benefícios por cortar gastos desnecessários.
  • 42.
    25.Efetivo gerenciamento dosbenefícios 5. Controlar um viés otimista. A previsão dos benefícios são frequentemente exageradas e meras suposições. 6. Os benefícios esperados devem ser validados sempre que possível a fim de garantir que eles são realmente viáveis. 7. Capture todas as formas de valor agregados. Valores de eficiência, eficácia, oportunidade potencial e também por se evitar erros.
  • 43.
    25.Efetivo gerenciamento dosbenefícios 8. Os benefícios precisam ser gerenciados ativamente para garantir que a previsão dos benefícios sejam percebidos e para compreender benefícios que não estavam previstos no Business Case. 9. Planeje e gerencie a percepção dos benefícios de uma perspectiva de negócios. 10. Faça bom uso de documentação e utilize resumos curtos.
  • 45.
    Referências Gerenciamento de portfóliode projetos: um estudo exploratório, Henrique Gonçalves de Castro. http://www.scriptcase.com.br/blog/reunioes-da-metodologiascrum (Acessado em 13/01/2014). http://www.infoq.com/br/news/2012/04/daily-nao-e-parao-scrum-master (Acessado em 13/01/2014). http://pt.wikipedia.org/wiki/Scrum (Acessado em 11/01/2014)