Teorias da Comunicação... Conceitos Antes de se falar de Teorias da Comunicação é necessário que se elucide alguns conceitos. Obs: Distinguir conceito, palavra e objeto: C. pode ser o conteúdo significativo das palavras; Palavras não são os conceitos, mas os signos/símbolos das significações Pode haver conceitos sem palavras C. refere-se a um objeto mas não o é;
...T E O R I A... Uma definição de Dicionário:   1. Conjunto de  regras  ou leis, mais ou menos  sistematizadas , aplicada a uma área específica;  6. Infrm.  Construção imaginária ; utopia, sonho, fantasia (Houaiss, A., 2004:2697)
Einstein : Teoria da Relatividade Especial em 1905, baseada em Lorentz:  astro.if.ufrgs. br/univ/mat/node9 . htm
...T E O R I A... Leonidas Hegenberg, no âmbito da  filosofia da ciência ,  Atualiza: parece haver uma mútua  dependência  entre  fato  e  teoria Diz: “Que sentido pode ter uma  linguagem  observacional sem uma  teoria  a  sustentá-la ?” (1976:33) O que se  observa  geralmente é exposto por meio de  predicativos  e isso às vezes são  generalizações  (ex: as folhas ficam verdes na primavera) Expressos em linguagem e são tidas como  legalóides Precisam  experimentos  até comprovação.  ...O que era observação, sistematiza-se e pode virar norma ou lei.
 
......da Informação e da Comunicação Âmbito da  comunicação , Pignatari acentua... Teoria da  Comunicação  também é conhecida como Teoria da  Informação  e da Comunicação Teóricos insistem em separar tais termos: Analogia, ou seja: seria o mesmo que diferenciar forma e fundo ou entre forma e conteúdo (Pignatari, 1984:11)
Infravermelho do universo
Primeira foto:  www.pedroguimaraes.net/.../cheiodenada.htm
Teoria da Informação Epstein  (2002:259) Teoria da Informação ,  strictu senso é uma teoria atomística: “ expõe seus conceitos básicos, demonstra seus teoremas fundamentais sempre decompondo a realidade ... ou parte  dela em elementos simples.  Sua formulação, feita por  Claude Shannon , caracteriza-se como uma teoria matemática destinada a auxiliar a solução de certos problemas de otimização do custo de transmissão de sinais. [1]   [1]  Estes trabalhos foram desenvolvidos para aBell Thelephone Company ( Ver Pignatari., ob. cit. p. 16-17)
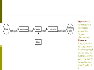
Processo  de comunicação entre duas máquinas. Figura adaptada de  Shannon  :http://www.abed.org.br/publique/cgi/cgilua.exe/sys/start.htm?UserActiveTemplate=4abed&infoid=168&sid=106
Modelo  de Shannon y Weaver  para la comunicación de   información : http://www.hipertext.net/web/pag224.htm
INFORMAÇÃO ... Medida   do conteúdo dos sinais Epstein:  vista sob o ângulo da informação máxima em um sistema. É o Caos da Bíblia, onde não existia NADA.  Tudo era igual , não havia diferenciação.  Isso ocorre quando os sinais  ou os eventos são independentes, ou seja, não estabelecem nenhuma articulação.  Max Bense- -, este estado “...equivale ao estado ... da qual não emerge nenhuma forma ou Gestalt” ... “as fomas emergem...quando há coerções entre os sinais elementares”. [1]  PSIC. Teoria que considera os fenômenos psicológicos como totalidade organizadas, indivisíveis (Houaiss, 2004: 1449)
Static: http://static.flickr.com/51/109440676_fd7f9e9fb8_m.jpg
Contradictions And Motion  http://homepage.ntlworld.com/rosa.l/page%2005.htm
vectorganic by ~gestalt-assault :http://www.deviantart.com/deviation/13560574/
:  www. clho . net/anime/anime . php ? anime=66
http://www.c3.hu/scca/butterfly/Revesz/gestalt.html
Musicotherapie et Gestalt: http://www.musicotherapie-gestalt.ch/images/logo.gif
Comunicação... Marques de Melo , vem do latim “communis”, comum. Isso introduz a idéia de comunhão, comunidade.  Baragli , diz ser “ a faculdade de tornar comum aos outros não somete as coisas externas a ele, mas também ele próprio e suas ações mais íntimas da consciência –idéias, volições  (vontades) , estados d’alma” Conceito biológico , que identifica comunicação como atividade sensorial e nervosa (ob.cit. p.15) Conceito pedagógico , tal como diz Dewey (citado por Marques de Melo),  “a sociedade não só continua a existir pela transmissão., pela comunicação, como também se pode ... dizer que ela é transmissão e é comunicação” Conceito histórico  baseia-se na cooperação, mas isso também evoca a luta. Portanto a “cooperação advém do equilíbrio entre forças divergentes, no seio dos indivíduos ou dos grupos sociais que buscam formas de coexistência.”  Marques de Melo, ob. cit. p. 18)
....Comunicação E o que se comunica?  pergunta Pignatari  Comunica-se “...Informação, simples ou complexa ao nível das relações humanas ou sociais, ou inclusive, ao nível biológico” [1] Conceito sociológico  estabelece-se dentro do fluxo interativo Dumazadier:“ a da transmissão de significados entre as pessoas no processo de inserção e integração do indivíduo na organização social.” Conceito antropológico  (Jarbas Maciel): “ o homem é um ser de relações ... posto diante de outros homesn com os quais está em relação, o hom,em comunica a transformação que operou sobre a natureza, fazendo só então e apartir daí cultura” Conceito psicológico , tal como estabelece Aristóteles “nos comunicamos para influenciar –para afetar com intenção” Portanto visando produzir uma certa reação  [1]  Ver Norbert Wiener, Cibernética e Sociedade: o uso humano de seres humanos
FIM
http://www.madrimasd.org/cienciaysociedad/ateneo/temascandentes/caos/default.asp
http://www.madrimasd.org/cienciaysociedad/ateneo/temascandentes/caos/default.asp
http://www.madrimasd.org/cienciaysociedad/ateneo/temascandentes/caos/default.asp El hombre de Madelbrot

Teorias da Comunicação--Conceitos

  • 1.
    Teorias da Comunicação...Conceitos Antes de se falar de Teorias da Comunicação é necessário que se elucide alguns conceitos. Obs: Distinguir conceito, palavra e objeto: C. pode ser o conteúdo significativo das palavras; Palavras não são os conceitos, mas os signos/símbolos das significações Pode haver conceitos sem palavras C. refere-se a um objeto mas não o é;
  • 2.
    ...T E OR I A... Uma definição de Dicionário: 1. Conjunto de regras ou leis, mais ou menos sistematizadas , aplicada a uma área específica; 6. Infrm. Construção imaginária ; utopia, sonho, fantasia (Houaiss, A., 2004:2697)
  • 3.
    Einstein : Teoriada Relatividade Especial em 1905, baseada em Lorentz: astro.if.ufrgs. br/univ/mat/node9 . htm
  • 4.
    ...T E OR I A... Leonidas Hegenberg, no âmbito da filosofia da ciência , Atualiza: parece haver uma mútua dependência entre fato e teoria Diz: “Que sentido pode ter uma linguagem observacional sem uma teoria a sustentá-la ?” (1976:33) O que se observa geralmente é exposto por meio de predicativos e isso às vezes são generalizações (ex: as folhas ficam verdes na primavera) Expressos em linguagem e são tidas como legalóides Precisam experimentos até comprovação. ...O que era observação, sistematiza-se e pode virar norma ou lei.
  • 5.
  • 6.
    ......da Informação eda Comunicação Âmbito da comunicação , Pignatari acentua... Teoria da Comunicação também é conhecida como Teoria da Informação e da Comunicação Teóricos insistem em separar tais termos: Analogia, ou seja: seria o mesmo que diferenciar forma e fundo ou entre forma e conteúdo (Pignatari, 1984:11)
  • 7.
  • 8.
    Primeira foto: www.pedroguimaraes.net/.../cheiodenada.htm
  • 9.
    Teoria da InformaçãoEpstein (2002:259) Teoria da Informação , strictu senso é uma teoria atomística: “ expõe seus conceitos básicos, demonstra seus teoremas fundamentais sempre decompondo a realidade ... ou parte dela em elementos simples. Sua formulação, feita por Claude Shannon , caracteriza-se como uma teoria matemática destinada a auxiliar a solução de certos problemas de otimização do custo de transmissão de sinais. [1] [1] Estes trabalhos foram desenvolvidos para aBell Thelephone Company ( Ver Pignatari., ob. cit. p. 16-17)
  • 10.
    Processo decomunicação entre duas máquinas. Figura adaptada de Shannon :http://www.abed.org.br/publique/cgi/cgilua.exe/sys/start.htm?UserActiveTemplate=4abed&infoid=168&sid=106
  • 11.
    Modelo deShannon y Weaver para la comunicación de información : http://www.hipertext.net/web/pag224.htm
  • 12.
    INFORMAÇÃO ... Medida do conteúdo dos sinais Epstein: vista sob o ângulo da informação máxima em um sistema. É o Caos da Bíblia, onde não existia NADA. Tudo era igual , não havia diferenciação. Isso ocorre quando os sinais ou os eventos são independentes, ou seja, não estabelecem nenhuma articulação. Max Bense- -, este estado “...equivale ao estado ... da qual não emerge nenhuma forma ou Gestalt” ... “as fomas emergem...quando há coerções entre os sinais elementares”. [1] PSIC. Teoria que considera os fenômenos psicológicos como totalidade organizadas, indivisíveis (Houaiss, 2004: 1449)
  • 13.
  • 14.
    Contradictions And Motion http://homepage.ntlworld.com/rosa.l/page%2005.htm
  • 15.
    vectorganic by ~gestalt-assault:http://www.deviantart.com/deviation/13560574/
  • 16.
    : www.clho . net/anime/anime . php ? anime=66
  • 17.
  • 18.
    Musicotherapie et Gestalt:http://www.musicotherapie-gestalt.ch/images/logo.gif
  • 19.
    Comunicação... Marques deMelo , vem do latim “communis”, comum. Isso introduz a idéia de comunhão, comunidade. Baragli , diz ser “ a faculdade de tornar comum aos outros não somete as coisas externas a ele, mas também ele próprio e suas ações mais íntimas da consciência –idéias, volições (vontades) , estados d’alma” Conceito biológico , que identifica comunicação como atividade sensorial e nervosa (ob.cit. p.15) Conceito pedagógico , tal como diz Dewey (citado por Marques de Melo), “a sociedade não só continua a existir pela transmissão., pela comunicação, como também se pode ... dizer que ela é transmissão e é comunicação” Conceito histórico baseia-se na cooperação, mas isso também evoca a luta. Portanto a “cooperação advém do equilíbrio entre forças divergentes, no seio dos indivíduos ou dos grupos sociais que buscam formas de coexistência.” Marques de Melo, ob. cit. p. 18)
  • 20.
    ....Comunicação E oque se comunica? pergunta Pignatari Comunica-se “...Informação, simples ou complexa ao nível das relações humanas ou sociais, ou inclusive, ao nível biológico” [1] Conceito sociológico estabelece-se dentro do fluxo interativo Dumazadier:“ a da transmissão de significados entre as pessoas no processo de inserção e integração do indivíduo na organização social.” Conceito antropológico (Jarbas Maciel): “ o homem é um ser de relações ... posto diante de outros homesn com os quais está em relação, o hom,em comunica a transformação que operou sobre a natureza, fazendo só então e apartir daí cultura” Conceito psicológico , tal como estabelece Aristóteles “nos comunicamos para influenciar –para afetar com intenção” Portanto visando produzir uma certa reação [1] Ver Norbert Wiener, Cibernética e Sociedade: o uso humano de seres humanos
  • 21.
  • 22.
  • 23.
  • 24.