Incorporar apresentação
Baixado 76 vezes
![]
Dificuldade de acesso ao atendimento por parte da população
C
A
U
S
A
S
Uso
inadequado
dos recursos
existentes
Mapeamento
inadequado do
território e
epidemiologia
Gestão ineficaz,falta
de planejamento
Modelo
médico-
centradoAumento no
enc. Para
especialistas
e solicitação
de exames
Processo de
trabalho
ineficaz
Acolhimento
inadequadoDemora de
acesso a
consulta
especializada
D
E
S
C
R
I
T
O
R
E
S
Diagnóstico e
tratamento de
patologias em
tempo
inadequado
Falta de
integração na
atenção
básica com os
demais níveis
de assistência
Forte pressão da
demanda
espontânea
C
O
N
S
E
Q
U
Ê
N
CI
A
S
Aumento no
atendimento
de urgência
e
emergência
Maior custo
para
resolução
dos casos
Mortes
evitáveis e
complicação
de casos
Desperdício
de recursos
públicos
Modelo que
reforça as
práticas
paternalistas
Falta de
resolutivida
de,insatisfa
ção do
usuário
Busca por
atendimentos
alternativos
Judicialização
Curandeirismo
Falta de
vínculo com
a UBS](https://image.slidesharecdn.com/rvoredeproblemas-diversidade-140414194137-phpapp02/75/Arvore-Explicativa-de-Problemas-1-2048.jpg)


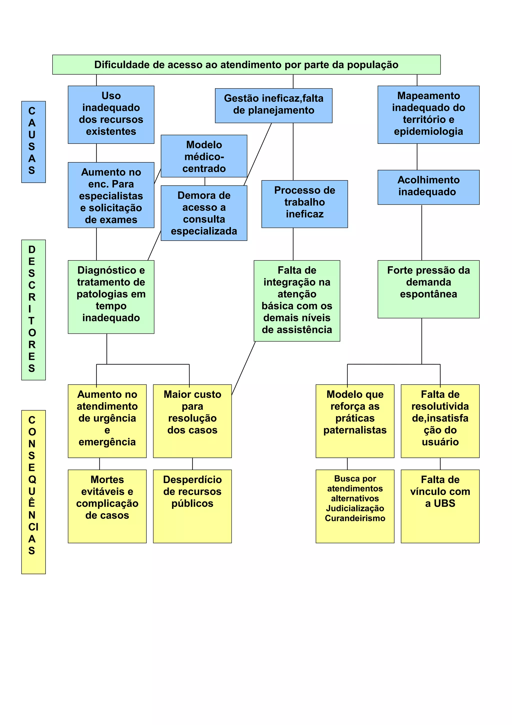
O documento discute as causas e consequências da dificuldade de acesso à assistência médica pela população, incluindo uso inadequado de recursos, mapeamento e gestão ineficazes do território e sistemas de saúde, além de modelos médicos centrados que aumentam a demanda por especialistas e exames.
![]
Dificuldade de acesso ao atendimento por parte da população
C
A
U
S
A
S
Uso
inadequado
dos recursos
existentes
Mapeamento
inadequado do
território e
epidemiologia
Gestão ineficaz,falta
de planejamento
Modelo
médico-
centradoAumento no
enc. Para
especialistas
e solicitação
de exames
Processo de
trabalho
ineficaz
Acolhimento
inadequadoDemora de
acesso a
consulta
especializada
D
E
S
C
R
I
T
O
R
E
S
Diagnóstico e
tratamento de
patologias em
tempo
inadequado
Falta de
integração na
atenção
básica com os
demais níveis
de assistência
Forte pressão da
demanda
espontânea
C
O
N
S
E
Q
U
Ê
N
CI
A
S
Aumento no
atendimento
de urgência
e
emergência
Maior custo
para
resolução
dos casos
Mortes
evitáveis e
complicação
de casos
Desperdício
de recursos
públicos
Modelo que
reforça as
práticas
paternalistas
Falta de
resolutivida
de,insatisfa
ção do
usuário
Busca por
atendimentos
alternativos
Judicialização
Curandeirismo
Falta de
vínculo com
a UBS](https://image.slidesharecdn.com/rvoredeproblemas-diversidade-140414194137-phpapp02/75/Arvore-Explicativa-de-Problemas-1-2048.jpg)
