Incorporar apresentação
Baixado 10 vezes


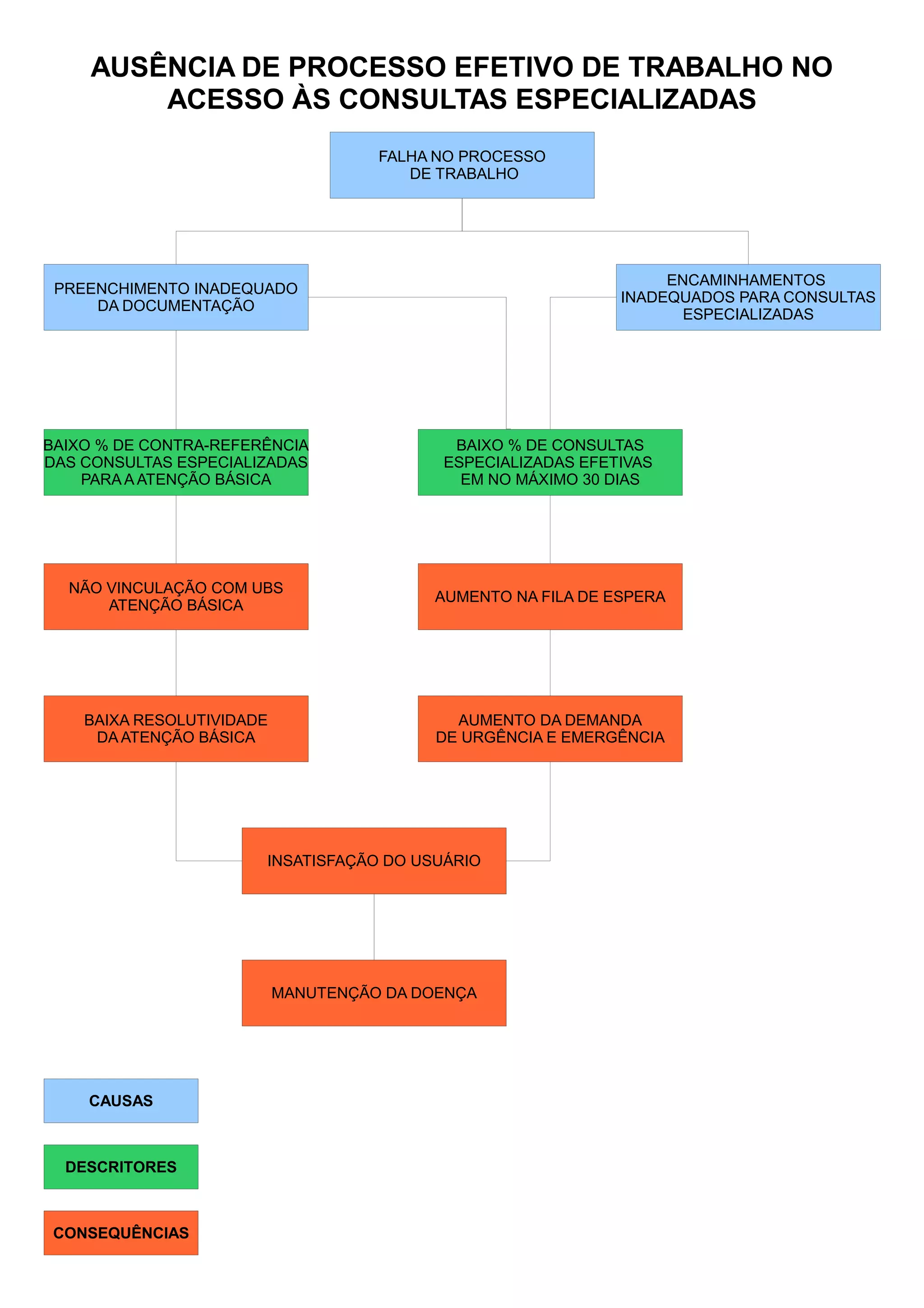
O documento descreve falhas no processo de trabalho de encaminhamentos para consultas especializadas, incluindo preenchimento inadequado de documentação, encaminhamentos inadequados e ausência de processo efetivo. Isso resultou em baixos percentuais de contra-referência para a atenção básica, poucas consultas especializadas em até 30 dias e aumento na fila de espera e demanda por urgência/emergência, além de insatisfação do usuário e manutenção da doença.
