Departamento de Comunicação e Arte            2009


                    Faculdade de Letras




Ana Rita Costa      Implicações das práticas participativas nas
Bonifácio Selores   aprendizagens
dos Santos




                    PROGRAMA DOUTORAL
                    INFORMAÇÃO E COMUNICAÇÃO EM PLATAFORMAS DIGITAIS

                    PROJECTO DE TESE DE DOUTORAMENTO
Departamento de Comunicação e Arte                             2009


                    Faculdade de Letras




Ana Rita Costa      Implicações das práticas participativas nas
Bonifácio Selores   aprendizagens
dos Santos


                    Projecto de tese de Doutoramento apresentado à Universidade de Aveiro para
                    cumprimento dos requisitos do programa doutoral Informação e Comunicação
                    em Plataformas Digitais, realizado sob a orientação científica do Doutor José
                    Manuel Pereira Azevedo, Professor Associado da Faculdade de Letras da
                    Universidade do Porto e do Doutor Luís Francisco Mendes Gabriel Pedro,
                    Professor Auxiliar Convidado do Departamento de Comunicação e Arte da
                    Universidade de Aveiro.
o júri
presidente   Prof. Doutor Fernando Manuel dos Santos Ramos
             professor catedrático do Departamento de Comunicação e Arte da Universidade de Aveiro



             Prof. Doutor Fernando Albuquerque Costa
             professor auxiliar da Faculdade de Psicologia e de Ciências da Educação da Universidade de
             Lisboa



             Prof. Doutor José Manuel Pereira Azevedo
             professor associado da Faculdade de Letras da Universidade do Porto



             Prof. Doutor Luís Francisco Mendes Gabriel Pedro
             professor auxiliar convidado do Departamento de Comunicação e Arte da Universidade de Aveiro
palavras-chave   práticas participativas, media participativos, aprendizagens, contexto formal e
                 contexto informal




resumo           O presente documento, elaborado no âmbito da unidade curricular de
                 Preparação de Projecto de Tese do Programa Doutoral em Informação e
                 Comunicação, constitui uma proposta para um projecto de doutoramento que
                 tem como objectivo principal contribuir para uma percepção mais profunda das
                 implicações das práticas que recorrem aos media participativos no
                 desenvolvimento de aprendizagens, nomeadamente ao nível das
                 competências e atitudes face ao conhecimento e à participação social.

                 Para muitos, a Web 2.0 pode apresentar-se como um meio ideal para suportar
                 e inovar múltiplos modos de aprendizagem. Esta realidade, assim como a
                 constatação de uma explosão de comunidades de aprendizagem informal e de
                 uma cultura participativa, constituem fortes pressões que estão a ser
                 colocadas às instituições de ensino.

                 Este contexto enquadra o desenvolvimento da presente investigação, que
                 pretende perceber qual a relevância de práticas que envolvem media
                 participativos, para o desenvolvimento de competências e de atitudes, em
                 alunos do Ensino Superior e como é percepcionada a mobilização de
                 aprendizagens relacionadas com os ambientes participativos informais para
                 ambientes formais e o inverso.

                 Dada a natureza exploratória e descritiva do estudo, a parte empírica será
                 conduzida através de um caso de estudo, realizado com alunos do Ensino
                 Superior, no qual se utilizará a triangulação de métodos (quantitativo e
                 qualitativo) e técnicas (inquérito por questionário, o inquérito por entrevista e
                 as técnicas de observação) para a recolha e análise dos dados.

                 Como principais resultados esperados, este trabalho pretende obter
                 indicadores das implicações de várias práticas, realizadas em contexto formal
                 ou informal, no desenvolvimento de aprendizagens; um manual de boas
                 práticas participativas no que diz respeito ao desenvolvimento de novos estilos
                 de aprendizagem, competências e de novas atitudes face ao conhecimento e
                 participação social; e indicadores relativos à mobilização dos usos e das
                 aprendizagens do contexto informal para o formal e o inverso, nomeadamente
                 como os alunos percepcionam essas mobilizações.
keywords   partipatory practices, participatory media, learning, formal context and informal
           context




abstract   The present document was elaborated for the final seminar at the PhD course.
           Aims to contribute to a more complex understanding of the implications that a
           use of participatory media has in the learning student processes, namely at the
           changes on the competences and attitudes regarding knowledge and social
           participation.

           For many, the Web 2.0 can be seen as an ideal mean to support and innovate
           multiple forms of learning. This reality, together with the fast growth of
           communities that offer an approach of informal learning and participatory
           culture, represent strong demands posed to the education institutions.

           Within this context, this research intends to contribute to a deeper
           understanding about the relevance of practices that make use of participatory
           media in the development of competences and attitudes of higher education
           students. In addition, it also explores the perception of the transfer of learning
           processes from a participatory informal environment to a formal one, and the
           opposite as well.

           Given the exploratory and descriptive nature of the study, the empirical part will
           be conducted in one case study involving higher education students and using
           a combination of techniques (surveys, interviews and observation techniques)
           and methods (qualitative and quantitative) for data gathering and data
           analyses.

           In terms of expected outcomes, this work aims to obtain indicators of the
           implications that several practices, within formal and informal contexts, have in
           the development of learning student processes. It is also intended to develop a
           good participatory practices guidelines regarding the development of skills and
           attitudes through the use of participatory media and to evaluate the
           transference of the learning processes from a formal context to an informal
           one, as well the opposite, namely how students perceive this bidirectional
           transfers.
ÍNDICE DE CONTEÚDOS


INTRODUÇÃO ................................................................................................................................... 1 
   1.     Enquadramento do trabalho ................................................................................................... 1 
   2.     Apresentação e relevância do estudo a desenvolver ............................................................ 2 
   3.     Objectivos gerais e específicos .............................................................................................. 3 
   4.     Questões de investigação e pressupostos ............................................................................ 4 
   5.     Metodologia ............................................................................................................................ 5 
   6.     Estrutura e critérios utilizados na redacção do projecto de tese ........................................... 5 

PARTE I - REVISÃO DA LITERATURA ............................................................................................. 6 
CAPÍTULO 1 – DESAFIOS À APRENDIZAGEM: CULTURA PARTICIPATIVA E NOVAS
COMPETÊNCIAS E ATITUDES ........................................................................................................ 7 
   1.1        Cultura participativa ............................................................................................................ 7 
   1.2        A exigência e emergência de novas competências ......................................................... 12 
   1.3        Desafios às IES ................................................................................................................ 13 

CAPÍTULO 2 – OS MEDIA PARTICIPATIVOS NOS CONTEXTOS INFORMAL E FORMAL E A
MOBILIZAÇÃO ENTRE APRENDIZAGENS .................................................................................... 17 
   2.1     Práticas participativas: usos e aprendizagens promovidas ............................................ 18 
   2.1.1  O que a revisão de literatura sugere sobre os usos e tipos de utilizadores da Web 2.0 . 19 
   2.1.2  O que a revisão de literatura sugere sobre o “capital digital” que se obtém das práticas
   participativas ................................................................................................................................. 25 
   2.2     Mobilização de usos e aprendizagens entre os contextos informal e formal................... 27 

PARTE II – ESTUDO A DESENVOLVER ........................................................................................ 29 
CAPÍTULO 3 – METODOLOGIA...................................................................................................... 30 
   3.1        Modelo de análise ............................................................................................................ 30 
   3.2        Natureza e estratégia do estudo ...................................................................................... 33 
   3.3        Amostra ............................................................................................................................ 34 
   3.4        Técnicas de recolha de dados ......................................................................................... 35 
   3.4.1      Inquérito por questionário ................................................................................................. 37 
   3.4.2      Inquérito por entrevista ..................................................................................................... 40 
   3.4.3      Técnicas de observação .................................................................................................. 42 
   3.5        Análise e tratamento dos dados ....................................................................................... 43 

CAPÍTULO 4 – OPERACIONALIZAÇÃO ......................................................................................... 44 
   4.1        Cronograma operacional .................................................................................................. 44 
   4.2        Plano de contingência ...................................................................................................... 48 
   4.3        Resultados esperados ...................................................................................................... 48 
   4.3.1      Plano de publicações ....................................................................................................... 49 

REFERÊNCIAS BIBLIOGRÁFICAS ................................................................................................. 51 




Implicações das práticas participativas nas aprendizagens                                                                                         i
ÍNDICE DE FIGURAS


Figura 1 - Desconstrução do conceito “práticas participativas” nas respectivas dimensões e
indicadores ....................................................................................................................................... 30 
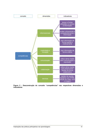
Figura 2 - Desconstrução do conceito “competências” nas respectivas dimensões e indicadores 31 
Figura 3 - Desconstrução do conceito “atitudes” nas respectivas dimensões e indicadores .......... 32 
Figura 4 - Desconstrução do conceito “contexto formal” nas respectivas dimensões e indicadores
.......................................................................................................................................................... 32 
Figura 5 - Desconstrução do conceito “contexto informal” nas respectivas dimensões e indicadores
.......................................................................................................................................................... 33 
Figura 6 - Desconstrução do conceito “aluno” nas respectivas dimensões e indicadores .............. 33 




ÍNDICE DE TABELAS


Tabela 1- Metodologia e principais resultados do estudo “Teens and Social Media” ..................... 19 
Tabela 2 - Metodologia e principais resultados do estudo “Learners' use of Web 2.0 technologies in
and out of school in Key Stages 3 and 4” ........................................................................................ 22 
Tabela 3 - Referências a estudos empíricos que abordam as aprendizagens associadas a práticas
participativas..................................................................................................................................... 26 
Tabela 4 – Mapeamento entre os objectivos específicos e as diferentes técnicas de recolha de
dados ................................................................................................................................................ 36 
Tabela 5 – Considerações gerais vs estratégias a seguir no inquérito por questionário ................ 37 
Tabela 6 - Aspectos de cariz prático a considerar na utilização do inquérito por questionário ....... 39 
Tabela 7 - Aspectos de cariz prático a considerar na utilização do inquérito por entrevista ........... 41 
Tabela 8 - Cronograma operacional previsto para o ano lectivo de 2009/2010 .............................. 45 
Tabela 9 - Cronograma operacional previsto para o ano lectivo de 2010/2011 .............................. 46 
Tabela 10 – Plano de contingência para o estudo a desenvolver ................................................... 48 
Tabela 11 – Impact Factor dos periódicos seleccionados (categoria EDUCATION &
EDUCATIONAL RESEARCH).......................................................................................................... 50 
Tabela 12 - Impact Factor dos periódicos seleccionados (categoria COMMUNICATION) ............. 50 




ii                                                                     Implicações das práticas participativas nas aprendizagens
INTRODUÇÃO


1. Enquadramento do trabalho
    Actualmente, é reconhecido que os jovens se deparam com os media digitais muito antes do
que as gerações anteriores o fizeram e que, em idades críticas de desenvolvimento, estão a
despender muito do seu tempo livre (cerca de 11,5 horas por semana) em actividades online,
como criar, explorar, jogar e comunicar (WEIGEL et al., 2009, p. 8) .

    De acordo com um estudo conduzido por Lenhart et al. (2007), 93% dos jovens americanos
inquiridos usam a internet, dos quais 64% podem ser considerados criadores de conteúdos, uma
vez que já criaram blogues ou páginas Web, disponibilizaram trabalhos artísticos originais,
fotografias, histórias ou vídeos online ou remisturaram conteúdos disponibilizados por outros para
construir as suas próprias criações (OBLINGER et al., 2008, p. 390).

   Verifica-se assim, nesse contexto, a emergência de uma cultura participativa suportada pelos
media participativos online (JENKINS et al., 2006, OBLINGER et al., 2008, TWIST et al., 2007),
marcada pela abertura e pelo desenvolvimento de conteúdos com um objectivo comum, à medida
que a cultura absorve e responde à explosão de media digitais que possibilitam ao cidadão
comum arquivar, anotar, apropriar e fazer circular conteúdos de novas formas (JENKINS, 2001).

    Através de diferentes formas de cultura participativa, tais como filiações, colaborações e
distribuições, os jovens parecem estar a adquirir competências que lhes serão importantes no
futuro (JENKINS et al., 2006, p. 9). As vantagens que podem resultar do envolvimento na cultura
participativa (BUCKINGHAM, 2007, JENKINS et al., 2006, OBLINGER et al., 2008, TWIST et al.,
2007), e o facto de a interacção com essa cultura - maioritariamente realizada em contextos de
aprendizagem informal - estar já a mudar a forma como alguns lêem, processam informação e
pensam (BULL et al., 2008, p. 101), levam a que seja necessário que as Instituições de Ensino se
apercebam que a cultura participativa está a alterar as regras segundo as quais a escola, a
expressão cultural, a participação cívica e as profissões se regem (JENKINS et al., 2006, p. 9). À
medida que essa cultura continua a crescer, os educadores devem questionar-se em que medida
as dinâmicas de participação que caracterizam essa cultura poderão ser aplicadas para ir de
encontro às exigências globais da educação (OBLINGER et al., 2008, p. 390).

    A acrescer, observa-se que as Instituições de Ensino Superior (IES) têm vindo a ser
pressionadas para dar um maior enfoque às “competências para o século XXI” - um conjunto de
competências que contempla não só a leitura, escrita e matemática mas também competências
metacognitivas e que reflectem o facto de os indivíduos viverem num mundo complexo e social
(WEIGEL et al., 2009) - facto que é corroborado pelas reformas de que essas instituições têm sido
alvo, por exemplo, no contexto do processo de Bolonha. No entanto, verifica-se que as práticas
educativas, em geral, permanecem inalteradas desde há décadas atrás e, portanto, estão
desajustadas, face às competências exigidas pela actual sociedade em rede. Esta sociedade, de




Implicações das práticas participativas nas aprendizagens                                      1
cidadãos e empregadores, defende não só que os alunos devem desenvolver competências e
atitudes de carácter individual, mas também social e cultural (COMMITTEE OF INQUIRY INTO
THE CHANGING LEARNER EXPERIENCE, 2009, JENKINS et al., 2006)), uma vez que “[…]
those who excel in a networked world are those who know how to use their networked communities
and connections to get at knowledge, take action or communicate at any given moment and
context” (TWIST et al., 2007, p. 37). As IES necessitam, assim, de repensar o seu papel na
preparação dos seus alunos para um mundo de trabalho global e imprevisível, nomeadamente,
delineando estratégias que as tornem facilitadoras no processo de aquisição das “soft skills”1 que
os alunos necessitam desenvolver para corresponderem ao que deles é esperado por parte da
sociedade em geral e das entidades empregadoras em particular.

      Constata-se assim, por um lado, o esforço que é requerido a todos os envolvidos na educação
dos jovens, nomeadamente Universidades, para que auxiliem os seus alunos no desenvolvimento
de competências transversais e novas atitudes, face ao conhecimento e participação social, e que
há muito são pretendidas. Por outro lado, surgem, em alguns estudos, indícios que sugerem
vantagens do envolvimento numa cultura participativa - habitualmente vivenciada em contextos
informais - nomeadamente, porque esta poderá estar a servir de suporte a diferentes formas de
aprendizagem em que os alunos desenvolvem as competências a que as instituições “aspiram”. A
existência destes dois cenários leva a que diversas opiniões tenham vindo a defender que as IES
devem passar a compreender e a aplicar as dinâmicas do envolvimento com a Web 2.0, e até a
integrar práticas de cultura participativa ao contexto do currículo (ANDERSON, 2007, BROWN et
al., 2008, COMMITTEE OF INQUIRY INTO THE CHANGING LEARNER EXPERIENCE, 2009,
FRANKLIN et al., 2007). No entanto, é ainda notado nessas opiniões que é também necessário
estar ciente de factores negativos que podem ser preponderantes para o sucesso dessa
adaptação.



2. Apresentação e relevância do estudo a desenvolver
      A Web 2.0, a cultura participativa e os indícios que começam a surgir, sugerindo que os jovens
desenvolvem competências e atitudes no envolvimento com estes ambientes, são áreas que só
muito recentemente começaram a ser abordadas. Assim, é necessário o desenvolvimento de mais
investigação empírica no sentido de perceber melhor o clima de mudança que estes conceitos
poderão estar (ou vir) a trazer, por exemplo, no âmbito do Ensino Superior.

      A investigação apresentada neste documento enquadra-se no âmbito da unidade curricular de
Preparação de Projecto de Tese do Programa Doutoral em Informação e Comunicação em
Plataformas Digitais e intitula-se “Implicações das práticas participativas nas aprendizagens”.



1
    O conceito de “soft skills” será detalhado no capítulo I.




2                                                      Implicações das práticas participativas nas aprendizagens
Especificamente, este estudo pretende contribuir para uma compreensão mais profunda das
implicações das práticas participativas no desenvolvimento de aprendizagens (i.e. competências e
novas atitudes) e estilos de aprendizagem valorizados pela sociedade em rede em que vivemos.

    Considera-se também que uma mais-valia deste estudo é a triangulação de várias técnicas de
recolha de dados, a qual permite que os resultados finais sejam mais ricos, no que diz respeito à
compreensão da problemática, assim como conduzir a alcançar resultados mais seguros e sem
enviesamentos.

    É ainda importante notar que este estudo não pretende seguir uma abordagem “orientada às
tecnologias”, como a que surge frequentemente nas investigações até à data realizadas, mas sim
“orientada” às aprendizagens como o pensamento crítico, comunicação, colaboração e criatividade
que resultam do envolvimento com os media participativos. As tecnologias aparecem, assim, como
facilitadoras destas aprendizagens. No entanto, este estudo pretende que as práticas identificadas
possam facilmente ser readaptadas na situação do seu meio de disponibilização sofrer alterações.

    É neste contexto que se inserem os objectivos e as questões de investigação às quais se
pretende responder no âmbito deste trabalho e que são seguidamente apresentados.



3. Objectivos gerais e específicos
    O tema do estudo a desenvolver estará relacionado com cultura participativa, práticas e media
participativos, aprendizagem formal e informal, competências e atitudes. Mais concretamente,
como objectivo geral, pretende-se realizar um estudo que compreenda as implicações das práticas
que recorrem aos media da Web 2.0 - estabelecidas em redes que envolvem alunos, professores
e/ou outros agentes - no desenvolvimento de competências transversais e de atitudes face ao
conhecimento e à participação social. Não será, no entanto, objectivo principal deste estudo,
averiguar o contributo das práticas participativas para o domínio das áreas de conhecimento
científico e técnico de uma dada temática, embora algumas considerações relacionadas com esse
assunto possam vir a ser indicadas.

    Os objectivos específicos deste estudo estarão relacionados com:

       conhecer as actividades que os alunos desenvolvem com recurso à Web 2.0, em contexto
        informal e formal, e tentar perceber que estilos de aprendizagem, competências e atitudes
        estão a ser desenvolvidos através dessas práticas;

       conhecer as expectativas dos alunos face a um possível cenário de integração de práticas
        participativas, habitualmente associadas a um contexto informal, a um contexto formal,
        nomeadamente, se consideram que essas práticas poderão ajudá-los a desenvolver
        determinadas competências e novas atitudes e, em caso negativo, quais os principais
        obstáculos à integração de práticas participativas;




Implicações das práticas participativas nas aprendizagens                                      3
   identificar um conjunto de práticas participativas, realizadas em contexto formal ou
        informal, que podem ser indicadas como boas práticas no que diz respeito ao
        desenvolvimento de novos estilos de aprendizagem, competências e de novas atitudes
        face ao conhecimento e participação social;

       obter outputs/indicadores das implicações das práticas participativas em que os alunos
        estão envolvidos em contextos formal e informal, no que diz respeito ao desenvolvimento
        de novs estilos de aprendizagem, de competências transversais e de novas atitudes face
        ao conhecimento e participação social;

       fazer uma análise comparativa dos estilos de aprendizagem, competências e atitudes que
        são desenvolvidos em contexto formal e informal;

       compreender a mobilização dos usos e aprendizagens do contexto informal para o formal
        e o inverso, nomeadamente como os alunos percepcionam essas mobilizações.



4. Questões de investigação e pressupostos
    O estudo a desenvolver pretende contribuir para o fomento da investigação empírica
relacionada com as seguintes questões de investigação:

       Qual a relevância de práticas que envolvem media participativos, para o desenvolvimento
        de competências e de atitudes, em alunos do Ensino Superior?

       Como é percepcionada a mobilização de aprendizagens relacionadas com os ambientes
        participativos informais para ambientes formais e o inverso?

    Como pressupostos2 de investigação sugerem-se:

       Os media participativos podem apresenta-se como espaços de aprendizagem, em
        contexto informal ou formal, no sentido em que promovem o desenvolvimento de
        competências e de atitudes face ao conhecimento e participação social nos alunos do
        Ensino Superior.

       As aprendizagens desenvolvidas em ambientes participativos informais podem ser
        mobilizadas para as práticas desenvolvidas em ambientes participativos formais, sendo o
        inverso também verdadeiro.


2
  O conceito “hipótese” está habitualmente associado a estudos com uma forte componente experimental
(investigação correlacional, experimental ou causal-comparativa). Quivy (2005) define hipótese como “uma
proposição que prevê uma relação entre dois termos que, segundo os casos, podem ser conceitos ou
fenómenos” (p. 136), sugerindo assim que as hipóteses são sempre causais. Uma vez que o tipo de estudo a
desenvolver não se relaciona com esse conceito de hipótese, utilizar-se-á o termo “pressuposto” em sua
substituição. Carmo et. al referem que o tipo de pressupostos derivados de estudos exploratórios e
descritivos deve ser tão valorizado como as hipóteses causais, uma vez que “são os estudos de natureza
exploratória e sociográfica que criam terreno propício á realização de trabalhos de verificação de hipóteses
pela massa crítica de informação que coligem” (p. 49).




4                                                Implicações das práticas participativas nas aprendizagens
5. Metodologia
    O estudo a desenvolver terá por base uma estratégia de investigação assente em duas
componentes principais: revisão bibliográfica e desenvolvimento de um caso de estudo. De notar
que, no presente documento de projecto de tese, as duas componentes referidas encontram-se
ainda em fase de desenvolvimento

    A revisão de literatura realizada até ao momento pretende, por um lado, reforçar a pertinência
do tema e, por outro lado, permite conhecer algum do trabalho que tem vindo a ser desenvolvido
relacionado com a problemática do estudo.

    A segunda componente da estratégia de investigação pretende identificar os instrumentos de
recolha de dados que serão utilizados na implementação do estudo, bem como justificar o recurso
aos mesmos, sem detalhar, no entanto, aspectos concretos da sua concepção, na medida em que
nesta fase de preparação do projecto de tese tal não seria possível.



6. Estrutura e critérios utilizados na redacção do projecto de tese
    O presente projecto de tese estrutura-se em duas partes, uma primeira parte dedicada à
revisão de literatura e uma segunda parte que abordará a descrição do processo de concepção e
implementação do estudo, bem como o processo de operacionalização segundo o qual o estudo
irá ser desenvolvido.

    Previamente a serem apresentados os capítulos dedicados à revisão de literatura, expõem-se
os critérios que serão seguidos na redacção da tese:

       a norma utilizada para referências bibliográficas é a NP-405;

       palavras de origem inglesa mas que constam já do dicionário da língua portuguesa
        surgem com uma formatação normal (por exemplo, online, Web); no caso de essas
        palavras não surgirem no dicionário, recorre-se ao itálico (por exemplo media).




Implicações das práticas participativas nas aprendizagens                                      5
PARTE I - REVISÃO DA LITERATURA




6                                 Implicações das práticas participativas nas aprendizagens
CAPÍTULO 1 – DESAFIOS À APRENDIZAGEM: CULTURA PARTICIPATIVA E NOVAS
COMPETÊNCIAS E ATITUDES


      O presente capítulo começa por abordar duas realidades emergentes que servem de
enquadramento a este trabalho.

      A primeira está relacionada com a emergência, no mundo digital, de uma cultura participativa
que parece estar a mudar a forma como os alunos aprendem e interagem com o conhecimento e
sociedade. A segunda realidade está relacionada com as exigências que a sociedade tem
colocado, no sentido de os jovens desenvolverem novas competências e atitudes valorizadas na
sociedade do conhecimento e em rede.

      Numa fase posterior do presente capítulo, são apresentados, tendo por base a literatura
revista, alguns dos impactos destas duas realidades nas instituições de ensino, nomeadamente
nas IES. O capítulo termina sugerindo, com base no que alguns autores têm defendido, a
integração de práticas participativas num contexto formal como meio de desenvolvimento de
competências e atitudes valorizadas pela sociedade.



1.1 Cultura participativa
      Os avanços tecnológicos e a miniaturização têm vindo a permitir o desenvolvimento de um
conjunto de dispositivos multimédia portáteis - desde as PlayStation Portables, BlackBerrys e
iPods a outros gadgets. Progressivamente, nestes dispositivos - para além de ser possível jogar,
ler o e-mail, receber fotografias e mensagens - conseguimos visualizar trailers de filmes a estrear
ou assistir a concertos em localizações remotas (ALEXANDER, 2008, p. 2). Por outro lado,
passamos a poder realizar a mesma função (por exemplo, ouvir um concerto) através de
diferentes dispositivos, tais como, leitor de DVD, rádio do carro, leitor de MP3, computador,
estação de rádio na Web, ou canal de música por cabo (JENKINS et al., 2006, p. 16).

      Para além disso, em resultado do aparecimento do paradigma Web 2.0, deixamos apenas de
consumir conteúdos e passamos a ter também a possibilidade de os criar e partilhar; imagens e
clipes audiovisuais, capturados com um telemóvel, são quase instantaneamente carregados para
blogues; ficheiros áudio gravados por um indivíduo são rapidamente distribuídos via RSS3 feeds4.
A Web 2.0, designação atribuída a Tim O’Reilly (ANDERSON, 2007), trouxe ainda consigo um
conjunto de serviços em constante evolução e cada vez mais sofisticados, como o YouTube5 ou o



3
    Really Simple Syndication. Esta tecnologia será abordada em detalhe mais à frente.
4
    Este procedimento é também conhecido como podcasting.
5
  Exemplo de plataforma de partilha de vídeos, disponível em http://www.youtube.com/ (último acesso: 22 de
Junho de 2009).




Implicações das práticas participativas nas aprendizagens                                              7
MySpace6, capazes de fornecer o suporte necessário para nos ligarmos e comunicarmos com os
outros de formas inovadoras.

      No entanto, a convergência desses social media7 não pode ser apenas observada como um
processo tecnológico. É também necessário passar a relacioná-la com uma mudança cultural, em
que os consumidores de conteúdos são encorajados a procurar novas informações e a
estabelecer ligações entre os conteúdos disponibilizados em media dispersos e onde passamos a
ter inúmeras possibilidades de utilizar os media que estão “nas nossas próprias mãos” para
estabelecer ligações com os outros. Surgem, dessa forma, novas formas de colaboração para
construção de conhecimento e de utilização dos media como meio de aprendizagem e de nos
darmos a conhecer aos outros num ambiente em rede (REILLY, 2009, p. 8).

      De acordo com o estudo “Teens and Social Media” (LENHART et al., 2007), 93% dos jovens
americanos inquiridos usam a internet e 64% dos jovens entre os 12 e os 17 anos já realizaram
uma ou mais actividades de criação de conteúdos online, comparativamente aos 57% dos jovens
identificados por um estudo semelhante realizado pela Pew Internet & American Life Project no
final de 2004.

      No contexto português, os resultados de um inquérito online8, realizado no âmbito do estudo
“E-Generation: Os Usos de Media pelas Crianças e Jovens em Portugal”, indicam que “a grande
maioria dos jovens inquiridos online (87,3%) tem ligação à internet. [...] Um pouco mais de metade
dos jovens inquiridos (52,6%) já fez um blogue, enquanto apenas 36,5% já fizeram alguma página
na Web. [...] Verifica-se também que a maior parte dos inquiridos (86%) costuma utilizar a internet
em casa e quase metade (47,9%) usa a internet na escola” (CARDOSO et al., 2007, p. 40, 49).
No entanto, um inquérito a nível nacional9, realizado também no âmbito desse estudo, revela
dados um pouco diferentes, como seria de esperar, uma vez que abrange uma população que
pode não utilizar a internet, ao contrário do inquérito online. Neste inquérito, “os utilizadores da
internet representam cerca de 70% dos casos, porém apenas 37,7%, utilizam regularmente tanto a
internet como o correio electrónico. Pelo contrário, 27% dos jovens inquiridos nunca utilizaram a
internet em nenhuma situação” (CARDOSO et al., 2007, p. 59). O estudo realça ainda que a
percentagem de jovens mais velhos (16-18 anos) que nunca experimentaram utilizar quer a
internet quer o correio electrónico é de 21,4% e entre os mais novos (8 aos 12 anos) ascende aos



6
    Exemplo de rede social, disponível em http://www.myspace.com/ (último acesso: 14 de Março de 2009).
7
  Social media, serviços Web 2.0, media participativos ou software social serão utilizados neste estudo como
sinónimos, tal como no estudo “Higher Education in a Web 2.0 World” (COMMITTEE OF INQUIRY INTO THE
CHANGING LEARNER EXPERIENCE, 2009)
8
 Foram recolhidas 1353 respostas de uma amostra caracterizada por crianças e jovens dos 9 até aos 18
anos.
9
 O inquérito nacional foi realizado “face a face” e recolheu 276 respostas de crianças e jovens até aos 18
anos.




8                                                 Implicações das práticas participativas nas aprendizagens
40,9%. Enfatizando ainda a importância da escola no contacto com as novas tecnologias, o estudo
refere que “51,4% dos jovens afirmam que tiveram o seu primeiro contacto com a internet na
escola. Já 35,8% começaram a utilizar a internet em casa. A escola e o lar são portanto os
principais meios de acesso à internet para os jovens” (CARDOSO et al., 2007, p. 65).

      Estes dois inquéritos vêm assim confirmar que duas realidades coexistem. Por um lado, existe
ainda um número significativo de jovens portugueses (30% segundo o estudo referido) que está
afastado da sociedade em rede em que vivemos. Por outro lado, existe um número de jovens que
poderão estar já a colaborar, produzir, participar e partilhar conteúdos em rede, em resultado da
interacção com os media participativos, estando assim envolvidos numa cultura participativa e a
ter acesso às vantagens que muitos consideram advir da participação nessa cultura.

      Henry Jenkins10, a quem é atribuída a definição de cultura participativa, justifica a preferência
de utilizar essa designação face à de media participativo referindo:

           “I probably will use the term participatory culture rather than participatory media, because I think the
           participation is created by the people, the online citizens that are participating. Social-network
           technologies enable us to connect with each other in powerful new ways and they build on the 100-
           year-plus development of the desire of people to actively participate in how information gets
           developed, how stories get circulated within a society.” (STOKES et al., 2009, p. 19)

      Segundo Jenkins et al. (2006), a cultura participativa pode surgir numa das seguintes formas:

          Filiações: estas ocorrem através de membros, formais ou informais, de comunidades
           online como o Facebook11 ou o MySpace.

          Expressões: através de novas formas criativas de produção de conteúdos, tais como, fan
           fiction writing e mash-ups.

          Colaborações: quando equipas trabalham em conjunto, de forma formal ou informal, para
           resolver problemas e completar tarefas, desenvolvendo assim novo conhecimento de
           forma colaborativa (por exemplo através da Wikipedia12 e de jogos de realidade
           alternativa13).




10
   Henry Jenkins foi, até recentemente, director do Comparative Media Studies Program no Massachusetts
Institute of Technology (MIT). Mais informação sobre Henry Jenkins pode ser encontrada no seu blogue
oficial “Confessions of an Aca-Fan: The Official Weblog of Henry Jenkins” em http://henryjenkins.org/ (último
acesso: 9 de Julho de 2009).
11
     Exemplo de rede social, disponível em http://www.facebook.com/ (último acesso: 14 de Março de 2009).
12
   Exemplo de plataforma de wikis, disponível em http://www.wikipedia.com/ (último acesso: 14 de Março de
2009).
13
   Segundo a Wikipedia (http://en.wikipedia.org/wiki/Alternate_reality_game, último acesso: 23 de Junho de
2009), “An alternate reality game (ARG), is an interactive narrative that uses the real world as a platform, often
involving multiple media and game elements, to tell a story that may be affected by participants' ideas or




Implicações das práticas participativas nas aprendizagens                                                      9
   Distribuições: estas ocorrem quando se recorre, por exemplo, ao podcasting e blogging,
         que permitem determinar a circulação dos media.

     Segundo Jenkins, a cultura participativa pode ser definida como aquela onde existem poucas
barreiras à expressão artística e à responsabilidade cívica, uma vez que nesta cultura, “qualquer
pessoa com uma ligação à rede pode tornar-se um autor, editor, distribuidor de filmes, ser
recomendado, ou crítico” (Lorenzo, Oblinger, and Dziuban, 2006, pp. 5–6 apud OBLINGER et al.,
2008, p. 390). Dada a sua natureza em rede, parece também existir nesta cultura uma forte
tendência para a criação e partilha dos nossos próprios trabalhos com os outros, assim como para
o aparecimento de um guia de orientação informal, segundo o qual, o que é conhecido pelos mais
sábios sobre um dado assunto é passado aos menos conhecedores. Com efeito, esta partilha de
conteúdos e de experiências poderá promover que os membros desta cultura acreditem que as
suas contribuições são importantes e que seja estabelecido um grau de ligação social entre eles
(JENKINS et al., 2006, OBLINGER et al., 2008, p. 391).

     Vários autores defendem que, através das várias formas de cultura potenciadas pelos media
da era Web 2.0, os jovens estão a adquirir competências que lhes serão valiosas no futuro
(JENKINS et al., 2006, p. 9).

     Gee (Gee, 2004 apud JENKINS et al., 2006) defende que estes espaços de culturas
participativas representam ambientes de aprendizagem ideais. Designando os espaços de
aprendizagem informal como affinity spaces, o autor sugere diversas razões que levam a que as
pessoas aprendam, participem, se envolvam e interajam mais activamente com a cultura popular
do que com os conteúdos dos seus livros: os affinity spaces são experimentais, ao contrário dos
sistemas de educação formal que tendem ser relutantes à mudança; enquanto a educação formal
é estática, a aprendizagem informal, que ocorre na cultura popular, é inovadora; as estruturas que
sustentam a aprendizagem informal são provisórias, enquanto na educação formal são
institucionalizadas; os affinity spaces podem evoluir para responder a necessidades a curto prazo
e a interesses temporários, ao contrário das instituições que mantêm praticamente inalteradas as
práticas de décadas apesar das reformas a que têm vindo a ser sujeitas ao longo dos anos; as
comunidades de aprendizagem informal são mantidas de uma forma um pouco ad hoc e são
localizadas, contrastando com as comunidades de educação formal que são burocráticas e
pretendem ter um âmbito nacional; e, por fim, nos affinity spaces podemos entrar e sair se estes
não forem de encontro ao que procuramos, no entanto, na educação formal não temos esse tipo
de mobilidade.




actions”. Exemplos deste tipo de jogos podem ser encontrados em http://www.argn.com/now_playing/ (último
acesso: 23 de Junho de 2009).




10                                              Implicações das práticas participativas nas aprendizagens
Os resultados do projecto “Kids' Informal Learning with Digital Media: An Ethnographic
Investigation of Innovative Knowledge Cultures”14 reflectem três anos de pesquisa sobre as
aprendizagem informais dos jovens através dos media digitais. Segundo este estudo, a
participação no actual mundo digital está a criar novas oportunidades para os jovens enfrentarem
as    normas    sociais,    explorarem     interesses,      desenvolverem     competências       técnicas    e
experimentarem novas formas de expressão individual. Este projecto refere, ainda, que os sítios
das redes sociais e partilha de vídeos, os jogos online e os gadgets, como iPods e telemóveis, são
agora parte integrante da cultura dos jovens e que esses capturaram a atenção dos mais novos
por possibilitarem a extensão do mundo social, a aprendizagem self-directed e a independência
(DIGITAL YOUTH PROJECT, 2008).

     Outros autores complementam estas vantagens da cultura participativa, nomeadamente: por
trazer benefícios relacionados com mais “oportunidades para a aprendizagem peer-to-peer, uma
mudança de atitude face à propriedade intelectual, a diversificação da expressão cultural, o
desenvolvimento de competências importantes no mundo de trabalho actual e uma concepção
mais fortalecida de cidadania” (JENKINS et al., 2006, p. 3); por “permitir estabelecer ligações,
tanto intelectuais como profissionais, que permitem que os alunos estabeleçam padrões quando
outros apenas vêem o caos” (OBLINGER et al., 2008, p. 394); e por “possibilitar o
desenvolvimento de competências e atitudes às quais os alunos apresentam, habitualmente, mais
dificuldades em desenvolver” (OBLINGER et al., 2008, p. 393). Entre essas competências,
destacam-se (JENKINS et al., 2006, OBLINGER et al., 2008):

        espírito crítico, ou a capacidade de distinguir a credibilidade das fontes de informação;

        síntese, ou a capacidade de seguir discussões longas ou narrativas apresentadas em
         múltiplas modalidades;

        investigação, ou a actividade de procurar, descobrir e disseminar informação relevante de
         uma forma credível;

        prática, ou a capacidade de aprender fazendo no contexto de comunidades de prática
         relacionadas com a disciplina; e

        negociação, ou a flexibilidade de trabalhar para além das fronteiras da disciplina ou
         culturais, para dessa forma gerar soluções alternativas e inovadoras.

     Twist et al. (2007) acrescentam ainda que, através destas culturas em rede, os jovens são
expostos e estimulados a pensar sobre o poder e a importância das diferentes práticas culturais,
uma vez que estão a utilizar estes espaços digitais para explorar a identidade e o seu lugar no
mundo e compreender como é que a sociedade e a cultura funcionam.



14
   O sítio do projecto encontra-se disponível em http://digitalyouth.ischool.berkeley.edu/ (último acesso: 6 de
Junho de 2009).




Implicações das práticas participativas nas aprendizagens                                                   11
1.2 A exigência e emergência de novas competências
      Uma sociedade em rede como aquela em que vivemos - caracterizada pelo uso intensivo de
tecnologias para lidar com informação, gestão de conhecimento e comunicação - requer que os
seus cidadãos desenvolvam competências para o século XXI (FLEMISH MINISTRY OF
EDUCATION AND TRAINING, 2009).

      Tal como indica Weigel et al. (2009, p. 7)

           “Most would agree that a well-educated individual should be able to successfully participate in a
           global economy where money, culture, ideas, and people circulate rapidly; to synthesize and utilize
           vast rivers of information obtained through a variety of channels (textual, visual, multimediated); to
           engage with this information across a variety of disciplines; to be comfortable negotiating a range of
           social connections, including interacting with diverse populations; and to serve as an engaged and
           responsible member of one’s profession and one’s communities.” (p. 7)

      Estes autores revêem ainda alguma da literatura que identifica as “competências para o século
XXI” que os cidadãos devem desenvolver. Todas essas propostas têm em comum o facto de
considerarem um conjunto de competências que vão muito para além dos “3R’s”15, ao incluírem
competências cognitivas e assumirem que os indivíduos vivem num mundo complexo e social
(WEIGEL et al., 2009). Mais concretamente, o artigo refere que Murnane e Levy (1996 apud
WEIGEL et al., 2009) indicam “hard skills” (matemática e leitura), “soft skills” (competências de
colaboração e sociais) e computer skills; Gardner (2007 apud WEIGEL et al., 2009) identifica
disciplina, síntese, criatividade, respeito e ética como “five minds for the future”; e Wagner (2008,
2008 apud WEIGEL et al., 2009) propõe um outro conjunto de competências futuras, “seven
survival skills for teens today”. Estas são: critical thinking and problem solving; collaboration across
networks and leading by influence; agility and adaptability; initiative and entrepreneurialism;
effective oral and written communication; accessing and analyzing information; and curiosity and
imagination. São também referidas as seis “sensações” identificadas por Daniel Pink (2005 apud
WEIGEL et al., 2009), “design, story, symphony, empathy, play and meaning”, associadas ao lado
direito do cérebro e consideradas por este autor como sendo necessárias adquirir pelos
profissionais face aos desafios do mundo actual. Por fim, são indicados, no artigo, os quatro
principais grupos de competências que os alunos devem desenvolver segundo a Partnership for
21st Century Skills: “core subjects and 21st-century themes, learning and innovation skills,
information, media and technology skills, and life and career skills” (PARTNERSHIP FOR 21ST
CENTURY SKILLS, 2009, p. 9, 2007 apud WEIGEL et al., 2009)).

      Também Jenkins defende que os jovens, para além de desenvolverem competências básicas,
de pesquisa e de literacia para os media, devem desenvolver um conjunto de competências


15
     Os 3 Rs designam as competências tradicionais Read, Write e Arithmetic.




12                                                   Implicações das práticas participativas nas aprendizagens
sociais e culturais necessárias para participar no actual mundo digital (JENKINS et al., 2006, p. 4).
Estas competências - identificadas em “Confronting the Challenges of Participatory Culture: Media
Education for the 21st Century” como sendo “play, performance, simulation, appropriation,
multitasking, distributed cognition, collective intelligence, judgement, transmedia navigation,
networking and negotiation”, num ambiente em rede e online (JENKINS et al., 2006, p. 4) - têm
vindo a ser já referidas em alguns estudos. Mais recentemente, foi adicionada a esse conjunto a
competência de “visualization”.

    Aprender numa sociedade em rede requer também, segundo estes autores, entender a forma
como as redes funcionam e podem ser usadas, isto é, perceber os contextos cultural e social a
partir dos quais a informação emerge, assim como, saber em quem confiar, e em que ocasiões, e
como filtrar, atribuir relevância e utilizar redes para construir conhecimento. Assim, as atitudes
devem ser tão valorizadas como as competências, e as competências sociais consideradas tão
importantes como as competências técnicas (TWIST et al., 2007, p. 32).



1.3 Desafios às IES
    A questão que se pode agora colocar é: “Dado o papel fundamental das Instituições de Ensino
no desenvolvimento da sociedade, de que forma é que estas estão a apoiar o desenvolvimento,
através de práticas quotidianas e/ou de estratégias mais globais, de competências para o século
XXI”?

    Várias opiniões têm vindo a sugerir uma diferença entre as competências que a Escola, no
geral, está a promover junto dos seus alunos e as competências que, na realidade, os alunos
deveriam estar, segundo a sociedade e os empregadores, a desenvolver. A OCDE16 indica que,
apesar de a economia ter sofrido a transformação da passagem de uma base industrial tradicional
para uma era do conhecimento - na qual a aprendizagem e a inovação são temas centrais - muitas
escolas ainda não reagiram a esta mudança, continuando a agir de forma idêntica à das primeiras
décadas do século XX. Esta realidade serve de base à investigação realizada pela OECD, reunida
no livro “Innovating to Learn, Learning to Innovate”, que teve como objectivo contribuir para uma
melhor percepção de como é que a aprendizagem, que ocorre dentro e fora das escolas, pode ser
realizada em ambientes que desenvolvem conhecimento e competências cruciais na era em que
vivemos. A mesma investigação sublinha ainda que as vantagens desta evolução na
aprendizagem são importantes, não só para uma economia de sucesso mas, também, para o
incentivo a uma participação cultural e social efectiva e para a realização pessoal e profissional
dos cidadãos (OECD, 2008).




16
   Organização para a Cooperação e Desenvolvimento Económico. O sítio da OCDE encontra-se disponível
em http://www.oecd.org (último acesso: 17 de Junho de 2009)




Implicações das práticas participativas nas aprendizagens                                         13
Também Downes (2008) defende a necessidade de uma mudança nos objectivos que as
instituições de ensino pretendem cumprir, indicando que estes não devem passar simplesmente
pela criação e distribuição de oportunidades de aprendizagem e de recursos, mas também por
promover a participação dos estudantes em ambientes de aprendizagem como jogos ou
comunidades, através de práticas e materiais que ajudem os alunos a ver o mundo da mesma
forma que um expert o veria. Esta ideia é também partilhada por Oblinger (2008) no livro “Opening
Up Education” uma vez que a autora defende que a abertura da educação não se pode fazer
apenas através da abertura da tecnologia e dos recursos mas também através da abertura do
conhecimento.

     De notar, no entanto, que se constata que as “competências para o século XXI”, referidas no
ponto anterior, têm vindo a ser, gradualmente, reconhecidas e integradas nas políticas de
educação, nomeadamente as que estão relacionadas com o Ensino Superior.

     Segundo o Departamento de Educação Norte-Americano, “students are prepared to be future
employees of business organizations now rapidly becoming obsolete. […] to succeed in life and to
keep our country strong and prosperous, all of today’s students must graduate able to deal with
ambiguity and capable of higher order analysis and complex communication” (Dede, Korte, Nelson,
Valdez, and Ward, 2005 apud OBLINGER et al., 2008, p. 394).

     No contexto português, tem-se vindo a assistir a uma evolução das políticas educativas, no
âmbito do processo de Bolonha, no sentido de atribuir um papel fundamental às competências
transversais, entre outras. Exemplo disso é o Decreto-Lei n.º 107/2008 que surge com o objectivo
de promover o aprofundamento do processo de Bolonha, ao ter como um dos tópicos de
intervenção a transição de um sistema de ensino baseado na transmissão de conhecimentos para
um sistema baseado no desenvolvimento das competências dos estudantes, em que as
componentes de trabalho experimental ou de projecto, entre outras, e a aquisição de
competências transversais devem desempenhar um papel decisivo (DIÁRIO DA REPÚBLICA,
2008, p. 3835)17.




17
   A importância das competências transversais pode ser observada através do que é dito sobre o grau de
licenciado no Decreto-Lei n.º 107/2008.

O grau de licenciado é conferido aos que demonstrem:

a) Possuir conhecimentos e capacidade de compreensão numa área de formação a um nível que:

i) Sustentando -se nos conhecimentos de nível secundário, os desenvolva e aprofunde;

ii) Se apoie em materiais de ensino de nível avançado e lhes corresponda;

iii) Em alguns dos domínios dessa área, se situe ao nível dos conhecimentos de ponta da mesma;

b) Saber aplicar os conhecimentos e a capacidade de compreensão adquiridos, de forma a evidenciarem
uma abordagem profissional ao trabalho desenvolvido na sua área vocacional;




14                                                Implicações das práticas participativas nas aprendizagens
Torna-se, assim, necessário perceber melhor de que forma essas competências estão a ser
ou poderão vir a ser integradas no currículo, nomeadamente do Ensino Superior.

      Para muitos, a Web 2.0 pode apresentar-se como um meio ideal para suportar e inovar
múltiplos modos de aprendizagem (BROWN, 2008, p. xii) dada a sua riqueza em práticas de
ligação, co-criação e distribuição de ensino e aprendizagem. Desta forma, poderá também
apresentar-se como um meio facilitador para o desenvolvimento das competências de
aprendizagem e de empregabilidade (COMMITTEE OF INQUIRY INTO THE CHANGING
LEARNER EXPERIENCE, 2009).

      A possibilidade de estarem a emergir novos estilos de aprendizagem suportados pelos media
participativos, assim como a constatação de uma explosão de comunidades de aprendizagem
informal e de uma cultura participativa, constituem fortes pressões que estão a ser colocadas às
instituições de ensino (WEIGEL et al., 2009, p. 14). As escolas não devem ignorar o potencial,
positivo e negativo, dos media digitais para a aprendizagem, uma vez que podem correr o risco de
se tornarem crescentemente irrelevantes no contexto das actividades que os alunos desenvolvem
fora da escola e do futuro para o qual esses alunos estão a ser preparados (WEIGEL et al., 2009,
p. 14). TWIST et al. (2007) acrescentam ainda que ”a new form of ‘networked discourse’ is
emerging which young people are not yet fully equipped to critically reflect upon themselves, and
which educators are not necessarily equipped to understand as part of the process of formal
education” (p. 37).

      Como resultado, é necessário o desenvolvimento de uma literacia para os media
participativos, em que os educadores devem passar a encorajar os jovens a desenvolverem
competências, conhecimento, frameworks éticas e autoconfiança necessárias para se tornarem
participantes em pleno na sociedade actual (JENKINS et al., 2006, p. 8). Um exemplo de uma
iniciativa que surge nesse sentido é o projecto “New Media Literacies”18, realizado no âmbito do
programa MIT's Comparative Media Studies19 e que pretende explorar a integração de formas de
cultura participativa no currículo, no sentido de proporcionar o desenvolvimento de competências



c) Capacidade de resolução de problemas no âmbito da sua área de formação e de construção e
fundamentação da sua própria argumentação;

d) Capacidade de recolher, seleccionar e interpretar a informação relevante, particularmente na sua área de
formação, que os habilite a fundamentarem as soluções que preconizam e os juízos que emitem, incluindo na
análise os aspectos sociais, científicos e éticos relevantes;

e) Competências que lhes permitam comunicar informação, ideias, problemas e soluções, tanto a públicos
constituídos por especialistas como por não especialistas;

f) Competências de aprendizagem que lhes permitam uma aprendizagem ao longo da vida com elevado grau
de autonomia.
18
  O sítio do projecto encontra-se disponível em http://newmedialiteracies.org/ (último acesso: 20 de Junho de
2009).
19
     O sítio deste programa encontra-se disponível em http://cms.mit.edu/ (último acesso: 22 de Junho de 2009)




Implicações das práticas participativas nas aprendizagens                                                  15
culturais e sociais necessárias para os jovens se tornarem plenos participantes num mundo
“saturado” de media e de gerar um entendimento generalizado acerca do que significa ser literato
num mundo multicultural e interligado a um nível global.

     Apesar de vários autores sugerirem um possível potencial dos serviços da Web 2.0, no que diz
respeito ao desenvolvimento de novas competências e atitudes valorizadas pela sociedade em
geral, é preciso notar que estamos a falar de temáticas bastante recentes, pelo que é ainda
necessário avaliar de uma forma mais profunda os impactos do envolvimento com os media e com
uma cultura participativa. Tal como sugerido num estudo realizado no âmbito do projecto “New
Millennium Learners”20 da OCDE, a investigação empírica tem sido mais eficaz em revelar os
impactos negativos da tecnologia do que em realçar e documentar os seus aspectos positivos. Em
relação ao caso concreto da Web 2.0, o próprio estudo indica que existe uma certa “euforia”
relacionada com a Web 2.0 e com o seu possível potencial educativo, apesar de se saber muito
pouco sobre os seus efeitos, sobretudo nos mais jovens, de nos tornamos produtores de
conteúdos, com o potencial de termos uma audiência ilimitada, e muito menos sobre o impacto de
se criarem e manterem redes sociais que não operam sob a supervisão dos adultos. Segundo os
autores do estudo, a Web 2.0 levanta um conjunto de preocupações, devendo ser dada uma
atenção particular a questões como a segurança, plágio e ética, assim como ao eventual impacto
da Web 2.0 nas expectativas dos alunos em relação à educação (OECD/CERI, 2008).

     Apesar de, actualmente, se verificar alguma falta de análise sobre o impacto das tecnologias,
sobretudo da Web 2.0, no que respeita ao desenvolvimento das competências para o século XXI,
parece ser assumido que os media digitais da Web 2.0 serão dominantes na aprendizagem e
ensino do futuro (FRANKLIN et al., 2007, WEIGEL et al., 2009). No entanto, é necessário ter em
atenção a generalização deste tipo de pressupostos, uma vez que é preciso notar que nem todos
têm acesso a estas tecnologias (digital divide no acesso) e que existe uma desigualdade no
acesso a oportunidades, experiências, competências e conhecimento que preparam os jovens
para uma participação activa na sociedade (digital divide na participação) (JENKINS et al., 2006,
WEIGEL et al., 2009).




20
   Este projecto tem como objectivo “analyse this new generation of learners and understand their
expectations and attitudes. The impact of digital technologies on cognitive skills and on learning expectations,
and the evolution of social values and lifestyles are important issues”.

O sitio deste projecto encontra-se disponível em

http://www.oecd.org/document/10/0,3343,en_2649_35845581_38358154_1_1_1_1,00.html (último acesso em
20 de Junho de 2009)




16                                                  Implicações das práticas participativas nas aprendizagens
CAPÍTULO 2 – OS MEDIA PARTICIPATIVOS NOS CONTEXTOS INFORMAL E
FORMAL E A MOBILIZAÇÃO ENTRE APRENDIZAGENS


    A aprendizagem informal21 é actualmente percepcionada como um elemento fundamental na
educação dos alunos, independentemente da sua idade (Colley et al. 2003 apud SELWYN, 2007).
Os autores defendem ainda, baseados em variados estudos (Cranmer 2006; Impact2 2003; Facer
et al. 2003; Sefton-Green, 2005 apud SELWYN, 2007), uma crescente evidência que as pessoas
envolvem-se em muitas actividades de aprendizagem informal em casa ou na comunidade tendo
como suporte um vasto conjunto de tecnologias. Apesar desta realidade, Sefton-Green (2004)
sugere - num relatório de revisão de literatura sobre a aprendizagem informal, referindo vários
outros investigadores - que “young people’s use and interaction with ICTs outside of formal
education is a complex ‘educational’ experience” (p. 30). Considerando, inclusivamente, que as
aprendizagens informais servem como um complemento ou suplemento às aprendizagens
formais, este autor refere duas implicações que esta realidade poderá ter. A primeira é que todos
os envolvidos na educação dos jovens devem abandonar perspectivas redutoras sobre a
aprendizagem e a educação, para passar a valorizar as aprendizagens informais e a utilizar essas
aprendizagens para enriquecer e suportar o currículo. A outra implicação, mais relevante no
contexto deste estudo, é “the kinds of knowledge and the modes of learning exemplified in out-of
school informal learning is very relevant to learning how to become a modern kind of worker and
that the formal education system needs to find ways to intersect with this kind of learning as a valid
curriculum aim” (SEFTON-GREEN, 2004, p. 30). Uma opinião semelhante é partilhada por Weigel
et al. (2009), para o contexto específico dos novos media digitais, defendendo que “As evidence
grows concerning the competences gained through these activities, traditional notions of school as
the ideal locus of the full range of learning may be disrupted” (p. 9).


21
    Os conceitos de aprendizagem informal (ou não formal segundo alguns autores) e formal podem assumir
diferentes perspectivas, tal como é descrito no relatório “Informality and formality in learning: a report for the
Learning and Skills Research Centre” disponível em

http://www.lsda.org.uk/files/pdf/1492_SummaryReport.pdf (último acesso em 5 de Julho de 2009).

Segundo (SEFTON-GREEN, 2004), o termo aprendizagem informal é usado por alguns autores para
descrever a localização da aprendizagem, sugerindo assim que a aprendizagem que ocorre fora da escola é
“informal”. Outros autores utilizam o conceito “informal” para descrever o objectivo da aprendizagem,
indicando que todas as aprendizagens que surgem na sequência de uma actividade de lazer, e não em
contexto de avaliação de conhecimentos, são informais. Estes autores reforçam ainda que os termos
“informal” ou “formal” não pretendem designar aproximações à aprendizagem de divertimento e jogos e de
carácter sério e rigoroso, respectivamente.

Assume-se, neste estudo, a seguinte definição de aprendizagem informal (e formal):

 “undertake[n] individually or collectively, on our own without externally imposed criteria or the presence of an
institutionally authorised instructor” (Livingstone 2000, p.493). Thus, whereas formal learning is typically
institutionally sponsored, classroom based and structured, informal learning “is not typically classroom based
or highly structured, and control of learning rests primarily in the hands of the learner” (SELWYN, 2007, p. 2).




Implicações das práticas participativas nas aprendizagens                                                     17
Pelas razões apontadas, vários proponentes da valorização das aprendizagens informais
consideram que o ensino deve passar a assumir um papel fundamental na promoção do
desenvolvimento cognitivo e social dos seus alunos que lhes permita integrar práticas promotoras
de aprendizagens em contextos informais. WEIGEL et al. (2009) defendem também estratégias
que mobilizem o ensino para espaços de aprendizagem informal (numa analogia ao que acontece,
por exemplo, nos hospitais académicos).

     Por outro lado, e independentemente do grau de ensino, as escolas devem atentar no perfil
dos jovens que nestas ingressam e nos ambientes em que os seus alunos se movimentam e se
sentem motivados a participar, fazendo com que os interesses dos alunos fora das paredes da
escola encontrem um lugar válido na educação formal (WEIGEL et al., 2009). Desta forma, evitam
incorrer no “new digital divide” que David Buckingham (2007) indica poder existir entre as
experiências realizadas pelos jovens com as tecnologias no contexto da escola e as que são
vivenciadas fora deste contexto. Devem ainda passar a considerar que os jovens, através das
suas participações em contexto informal, poderão estar já a desenvolver competências e atitudes
valorizadas pelo ensino e pela sociedade em geral.

     Havendo já indícios que os media participativos são parte integrante do quotidiano dos jovens
e cada vez mais utilizados, sobretudo em contexto informal, e a ideia que estes estão a promover
culturas participativas que promovem mudanças fundamentais na forma como os jovens estão a
envolver-se com a cultura e com o conhecimento, constata-se que existe pouca investigação que
tenta perceber de que forma estas dinâmicas estão na realidade a ocorrer (MIZUKO ITO et al.,
2008).

     O presente capítulo pretende sugerir possíveis pistas a seguir nesse sentido, tal como se
explicita seguidamente.



2.1 Práticas participativas: usos e aprendizagens promovidas
     Nesse sentido, propõe-se, que é necessário, numa primeira fase e com base no que é
defendido por Luckin et al. (2008), compreender de que forma se está a participar online e com
recurso aos media participativos, ao identificar a variedade de usos das tecnologias da Web 2.0,
bem como os objectivos na sua utilização, sobretudo se o jovens estão a desenvolver actividades
inovadoras e pioneiras que alguns autores têm vindo a realçar.

     Como uma segunda etapa do processo de perceber de uma forma mais profunda como os
alunos estão a envolver-se com os media participativos considera-se que é necessário, tal como
sugerido em Luckin et al. (2008), identificar o "capital digital" (Marchant, 2007 apud LUCKIN et al.,
2008) que se obtém dessas participação e os novos tipos de actividades de construção de
conhecimento que estão a emergir do uso de media participativos, bem como perceber de que
forma as pedagogias podem adaptar-se às actividades emergentes dos jovens e as literacias
digitais que precisam de ser desenvolvidas




18                                             Implicações das práticas participativas nas aprendizagens
Nos dois tópicos seguintes, pretende-se reflectir o que a revisão de literatura, efectuada até ao
momento, sugere sobre as duas etapas do processo de compreender o envolvimento, e as suas
repercussões, dos jovens com os media participativos. Tentar-se-á sempre que possível indicar
estudos empíricos, uma vez que estes fornecem um carácter real de como “medir” resultados e
não apenas uma abordagem teórica.



2.1.1    O que a revisão de literatura sugere sobre os usos e tipos de utilizadores da
         Web 2.0
     Destacam-se, da revisão de literatura efectuada, dois estudos. Uma vez que, em ambos, são
muitos os resultados obtidos, apresentam-se apenas aqueles que se consideram mais relevantes
no âmbito do estudo a desenvolver.

     O primeiro, “Teens and Social Media” (LENHART et al., 2007), apresentado na Tabela 1, é
destacado pelo facto de explorar como os jovens estão a criar conteúdos, as comunicações e os
media sociais e as actividades online que estão a ser realizadas.



Tabela 1- Metodologia e principais resultados do estudo “Teens and Social Media”

Metodologia e amostra
Entrevistas telefónicas.
A amostra foi pensada para representar jovens entre os 12 e os 17 anos que vivem em casas com
telefone na parte continental dos Estados Unidos, bem como para ser representativa dos pais
dessas crianças e jovens.
Observações
Todas as questões do inquérito que conduziram aos dados apresentados no estudo, bem como os
dados obtidos, são disponibilizados pela Pew Internet & American Life Project22
        Principais resultados                                       Dados


“The use of social media – from          93% dos jovens usam a internet
blogging      to     online     social   64% desses jovens já realizaram uma ou mais actividades
networking to creation of all kinds      de criação de conteúdos online, comparativamente aos 57%
of digital material – is central to      identificados por um estudo semelhante publicado pela Pew
many teenagers’ lives”.                  Internet & American Life Project em 200523. Entre essas


22
  O sítio do estudo desenvolvido encontra-se disponível em http://www.pewinternet.org/Reports/2007/Teens-
and-Social-Media.aspx (último acesso: 10 de Julho de 2009)
23
    O sítio desse estudo, “Teen Content Creators and Consumers” encontra-se disponível em
http://www.pewinternet.org/Reports/2005/Teen-Content-Creators-and-Consumers.aspx (último acesso: 10 de
Julho de 2009)




Implicações das práticas participativas nas aprendizagens                                             19
Principais resultados                                           Dados


                                        actividades estão efectuar a partilha de fotos, histórias e
                                        vídeos (39%), upload de vídeos (14%), a criação de blogues
                                        (28%), remisturar conteúdos que encontram online para criar
                                        as suas próprias criações (26%) e manter a sua página
                                        pessoal (27%).
Para além de serem utilizados para      77% dos jovens que utilizam redes sociais são criadores
“flirting”, “party-planning” e envio    frequentes de algum tipo de conteúdo. 53% dos utilizadores
de mensagens aos amigos, “social        de redes sociais partilharam algum tipo de trabalho artístico
networking sites are hubs of teen       online comparado com 22% daqueles que não usam redes
content-creating activity.”             sociais.
“Content creators are more likely       55% dos criadores de conteúdos24 são raparigas e 45% são
to be girls and more likely to be       rapazes. 45% dos criadores têm entre 12 e 14 anos e 55%
older teens”.                           dos criadores têm entre 15 e 17 anos.
“Teens who are most active online,      35% dos jovens que estão envolvidos em três ou mais
including bloggers, are also highly     actividades extra curriculares mantêm um blogue comparado
active offline”.                        com 26% daqueles que participam em uma ou duas
                                        actividades fora da escola. Apenas 20% dos jovens que não
                                        estão envolvidos em qualquer actividade relacionada com
                                        “sports, clubs, youth groups, or any other extracurricular
                                        activity” criaram um blogue.
Diferenças no género: as raparigas      O número de bloggers quase duplicou de 2004 a 2006
lideram a blogosfera enquanto os        (passou de 19% a 28%). Verifica-se na blogosfera uma
rapazes recorrem mais a sítios          diferença no género (35% raparigas e 20% rapazes) que se
Web de partilha de vídeos e fazem       tem acentuado nos últimos anos.
mais uploads                            57% dos inquiridos vêem vídeos em sítios como o YouTube.
                                        No que concerne ai upload de vídeos verifica-se uma
                                        diferença no género mas agora inversa: 19% dos rapazes
                                        colocam vídeos online vs. 10% das raparigas inquiridas.
“Posting photos and videos starts a     Cerca de 52% dos jovens que colocam fotos online dizem
conversation. Most teens receive        que outros comentam ou respondem “às vezes” às suas
some feedback on the content they       fotos.
post online.”                           37% indicam que a audiência comenta as suas fotos “a



24
  Segundo Lenhart et al. (2007, p. 2), criadores de conteúdos são “online teens who have created or worked
on a blog or webpage, shared original creative content, or remixed content they found online into a new
creation.”




20                                                 Implicações das práticas participativas nas aprendizagens
Principais resultados                                       Dados


                                         maior parte das vezes”. Apenas 10% dos jovens que
                                         colocam fotos online dizem que “nunca” recebem um
                                         comentário ao que colocaram.
                                         A colocação de vídeos apresenta resultados semelhantes.
“Email continues to lose its luster      Apenas 14% dos inquiridos enviam emails diariamente para
among teens as texting, instant          os seus amigos, fazendo com que esta seja a forma de
messaging, and social networking         comunicação social diária menos popular da lista de
sites    facilitate   more   frequent    ferramentas abordadas.
contact with friends.”
“Content creators are more active        O envio de mensagens através de sítios de redes sociais é o
communicators than non-creators”         método de comunicação mais popular para os criadores de
“Teens who create content are            conteúdos. 94% dos criadores de conteúdos que usam
more likely than other teens to use      redes sociais enviaram mensagens a amigos, comparado
text-based communication tools.”         com 86% dos não criadores de conteúdos. Mesmo o e-mail
“Social network users are intense        surge, para 79% dos criadores de conteúdos, como a
communicators, too.”                     segunda ferramenta mais utilizada para comunicar com os
                                         amigos, comparado com cerca de 56% de não criadores de
                                         conteúdos O instant messaging surge com padrões de
                                         utilização semelhantes ao e-mail, para os criadores e não
                                         criadores de conteúdos.
                                         Os criadores de conteúdos revelam uma maior tendência do
                                         que os outros jovens para comunicar com os seus amigos
                                         diariamente usando todos os meios de comunicação
                                         indicados anteriormente.
When it comes to teens’ internet         A procura de informação de entretenimento é identificada
use, information gathering trumps        como a actividade mais popular (81%), sendo também alta a
communication activities.”               percentagem de jovens que utilizam a internet para procurar
                                         notícias ou informação sobre eventos (76% em 2004 vs.
                                         77% em 2006). Actividades como ver vídeos partilhados ou
                                         aceder a redes sociais rondam os 55%.



    O estudo abordado na Tabela 1 permite uma visão alargada das actividades que os jovens
estão a desenvolver mas, dado que é um estudo quantitativo, não permite perceber de uma forma
mais profunda quais as motivações que levam a que essas actividades sejam mais ou menos
desenvolvidas em diferentes contextos (fora ou dentro da escola), assim como qual a percepção
dos jovens sobre as actividades que desenvolvem com os media participativos. É nesse sentido




Implicações das práticas participativas nas aprendizagens                                        21
que se considera pertinente complementar os resultados do estudo “Teens and social media” com
alguns dos resultados do estudo “Learners' use of Web 2.0 technologies in and out of school in
Key Stages 3 and 4” (LUCKIN et al., 2008) que utiliza, para além de métodos quantitativos,
métodos qualitativos (Tabela 2).



Tabela 2 - Metodologia e principais resultados do estudo “Learners' use of Web 2.0
technologies in and out of school in Key Stages 3 and 4”

Metodologia e amostra
Os dados foram recolhidos, com alunos ingleses, recorrendo a duas técnicas.
A primeira recorreu ao inquérito por questionário online guiado (um membro da equipa estava
presente quando o inquérito era lançado). Foram efectuados dois desenhos de inquérito com
poucas perguntas em comum. O primeiro foi desenhado para tentar representar todos os tipos de
escolas e variáveis demográficas (amostra nacional, com 1510 alunos) e o segundo para escolas
que eram muito activas com TIC25 e com a Web 2.0 (a amostra Web 2.0, com 1101 alunos).
A segunda técnica resultou de entrevistas a focus groups constituídos nas escolas que fizeram
parte da amostra do inquérito. Começou-se por constituir 60 focus groups que envolveram cerca
de 300 alunos e 22 escolas. As discussões com esses focus groups duravam de 25 a 30 minutos.
No âmbito deste projecto foram analisados os dados de 24 focus groups.


Observações
No relatório publicado, a metodologia e os critérios seguidos encontram-se mais detalhados, por
exemplo, os critérios para selecção dos focus groups.
No entanto, apenas são apresentados grande parte dos resultados do inquérito e das entrevistas.
O relatório remete para um Anexo 3 onde podem ser encontradas as questões dos inquéritos mas
verifica-se que o Anexo 3 não está integrado, pelo menos na versão online. Nesse sentido, tentar-
se-á obter, junto dos investigadores associados ao desenvolvimento deste estudo, as questões
que levaram a estes dados.
                   Principais resultados                                       Dados


Percepção mais profunda sobre a forma como os jovens         Retirados de excertos de discussões
estão a utilizar wikis, podcasts, fóruns, jogos online       com os focus groups.
multi-player, blogues, instant messaging, e-mail e redes
sociais, a sua opinião sobre esses serviços e principais
receios e obstáculos à utilização.




25
     Tecnologias de Informação e Comunicação




22                                             Implicações das práticas participativas nas aprendizagens
Principais resultados                                         Dados


Percepção mais profunda sobre as motivações para a             Retirados de excertos de discussões
utilização de redes sociais.                                   com os focus groups.


Percepção mais profunda sobre os níveis e sofisticação         Retirados de excertos de discussões
no uso.                                                        com os focus groups.
“The types of activity evidenced suggests that of the
categories of user identified from the literature, there are
Readers, Gamers, File-sharers, Communicators and
Newscasters (in the sense of sharing experience
through social networking sites) amongst the learners
who participated in this study. However, when it comes
to the more sophisticated Web 2.0 activities, relatively
few learners are producers or publishers of self-created
content for wider consumption using Web 2.0.”
“There is a large discrepancy between in-school and            Apesar de a Wikipedia ser utilizada de
out-of-school Web 2.0 use.”                                    forma massiva tanto fora da escola
                                                               (66%) como dentro da escola (73%)26,
                                                               existe   uma     diferença   significativa
                                                               relativamente às outras ferramentas.
                                                               Como exemplo, ouvir um programa de
                                                               rádio online, 41,4% apenas fora da
                                                               escola vs. 5,3% na escola ou ver um
                                                               vídeo online 75,3% apenas fora da
                                                               escola vs. 2,5% na escola.
As enciclopédias do tipo wiki são o sítio Web mais             58% dos alunos da amostra das
acedido quando os estudantes realizam o trabalho de            escolas nacionais utilizam a Wikipedia,
casa. Os sítios Web educativos, recomendados pelos             resultados     muito   semelhantes     na
professores, são os segundos mais utilizados. Foram            amostra das escolas Web 2.0. Os sites
excluídos, desta análise, os motores de pesquisa por se        educativos são utilizados por 29,2%
considerar que iriam obter os valores mais elevados.           dos alunos da amostra das escolas
                                                               nacionais e 35,8% dos alunos da
                                                               amostra das escolas Web 2.0.




26
    Os investigadores referem “in school for work” mas apenas “out of school”, não se percebendo se esta
última expressão pode incluir actividades relacionadas com “work”, como são consideradas as actividades
relacionadas com o ensino.




Implicações das práticas participativas nas aprendizagens                                            23
Principais resultados                                      Dados


“Learners like Web 2.0 because it is free to use and          Discussões com os focus groups.
facilitates communication.”
“There was little evidence of groundbreaking activities or    Discussões com os focus groups.
of    criticality,   self-management    or   metacognitive
reflection.”
“Use of the internet for research and inquiry was             21% dos participantes indicaram que
common, but rarely used Web 2.0 tools”                        não utilizam a internet para trabalhar.
                                                              Discussões com os focus groups.
O copy paste é uma actividade extremamente comum              Discussões com os focus groups.


“Few learners report engaging in collaborative learning       Discussões com os focus groups.
using Web 2.0, although some learners reported using
Web 2.0 tools to support 'chat' about work.”



     No que diz respeito ao contexto português, o estudo “E-Generation: Os Usos de Media pelas
Crianças e Jovens em Portugal” (CARDOSO et al., 2007), já referido neste documento, recorreu a
dois inquéritos para identificar os padrões de utilização dos inquiridos relativamente ao uso das
TIC em geral, embora o estudo considere já alguns media participativos como fazendo parte
dessas tecnologias. Um exemplo disso é o facto de o estudo integrar uma secção apenas
dedicada aos blogues. Os dados são obtidos através do inquérito nacional e, como seria de
esperar, revelam-se inferiores aos do inquérito online, por exemplo, no que diz respeito à
percentagem de utilizadores que criaram um blogue: apenas 40% dos inquiridos face a face
sabem o que é um blogue, enquanto 50% dos inquiridos online já criaram um blogue (depreende-
se que uma percentagem maior de inquiridos sabe que o é um blogue e que já visitou blogues).
Esta secção revela ainda que, do universo de pessoas que sabem o que é um blogue, apenas
20% mantêm um blogue e 21% navegam pela blogosfera.

     Outras secções do estudo dão dedicadas a perceber as frequências de utilização e em que
contexto, e com quem, se realizam actividades relacionadas com jogos, música, filmes e leitura,
assim como a averiguar de que forma estas actividades se relacionam com a pirataria, downloads
efectuados, idas ao cinema e a compra de CDs, filmes e livros, entre outras. Este estudo tem
ainda como objectivo perceber de que forma os media são integrados no dia-a-dia dos jovens e
como estes estão a evoluir para um paradigma de multitasking. Nesse sentido os inquiridos
indicam, por exemplo, quais os media que poderiam considerar “imprescindíveis” face a outros e,
por exemplo, que actividades realizam enquanto estão a ver televisão.




24                                              Implicações das práticas participativas nas aprendizagens
2.1.2    O que a revisão de literatura sugere sobre o “capital digital” que se obtém
         das práticas participativas
     O projecto “Kids' Informal Learning with Digital Media: An Ethnographic Investigation of
Innovative Knowledge Cultures”, referido no capítulo anterior, suportou 23 casos de estudo
agrupados em 4 áreas principais que, segundo os autores, reflectem os contextos da vida
quotidiana de crianças e jovens entre os 10 e os 20 anos. - “Homes and Families”, “Learning
Institutions: Media Literacy Programs and Afterschool Programs”, “Networked Sites” e “Interest-
Based Communities”27- permitindo assim perceber, de uma forma mais alargada, de que forma os
contextos sociais influenciam os diversos usos dos media participativos e as trajectórias de vida
que levam a determinados padrões de adopção (MIZUKO ITO et al., 2008).

     Um outro objectivo deste projecto passava por sugerir um paradigma que permitisse
compreender a aprendizagem e a participação nas actuais redes digitais online (MIZUKO ITO et
al., 2008). Dos vários resultados apontados por este estudo, relacionados com a aprendizagem,
educação e participação pública, considera-se importante referir aqueles que se inter-relacionam
com a motivação para a revisão de literatura a efectuar neste tópico:

     “[…] Networked publics provide a context for youth to develop social norms in negotiation with
     their peers.

     Youth are developing new forms of media literacy that are keyed to new media and youth-
     centered social and cultural worlds

     Peer-based learning has unique properties that suggest alternatives to formal instruction.”
     (MIZUKO ITO et al., 2008, p. 36,37,38)

     Tendo por base o que foi referido, apresentam-se na Tabela 3, alguns estudos cujos
                                                                                             28
resultados sugerem, de alguma forma, o desenvolvimento de “capital digital”                       associado a
práticas participativas.

     De notar que, para o desenvolvimento do Projecto de Tese, apenas se consideraram alguns
estudos, não tendo estes ainda sido analisados com um elevado grau de detalhe, tarefa que se
iniciará após o término da unidade curricular de Preparação de Projecto de Tese. Assim, apenas
são apresentados os contributos dos estudos no sentido de perceber que estes retratam o estudo




27
    Mais informações sobre os casos de estudo consultar (MIZUKO ITO et al., 2008, p. 42) ou
http://digitalyouth.ischool.berkeley.edu/projects (último acesso em 4 de Julho de 2009.)
28
  Este conceito é definido por GUY MERCHANT como “how knowledge of the ways in which new systems of
communication work can allow for greater levels of social and civic participation. I argue that those who have
access to new technology and knowledge of its potential wield the power of the new force of digital capital.
This digital capital is increasingly significant in advanced education and employment in late capitalism” (Mind
the Gap(s): discourses and discontinuity in digital literacies)

Considera-se que as competências e novas atitudes fazem parte desse possível “capital digital”.




Implicações das práticas participativas nas aprendizagens                                                  25
de práticas participativas e as aprendizagens que resultam dessas práticas. Nesta fase, não é
incluído o procedimento empírico que levou aos resultados apresentados.



Tabela 3 - Referências a estudos empíricos que abordam as aprendizagens associadas a
práticas participativas

     Identificação do estudo                                  Principais contributos


“Education               Unleashed:      Este artigo sugere o potencial do Second Life como uma
Participatory Culture, Education,        plataforma educativa “[…] the actual act of content creation is
and Innovation in Second Life”           only a part of the overall process of building, particularly given
(ONDREJKA, 2007)                         the challenging nature of the tools. Access to the tools
                                         reinforces the culture of amateur-to-amateur education as
                                         residents move beyond content creation to take on peer-to-
                                         peer teaching roles. This network of knowledge and practice
                                         created not only encourages more building in the world, but
                                         also establishes Second Life as a robust learning space,
                                         powered through peer-to-peer pedagogy” (ONDREJKA, 2007,
                                         p. 230).
                                         Exemplos de actividades que sugerem este potencial
                                         educativo são referidos.
“Copy      and   Paste      Literacy:    Neste estudo o autor defende que o MySpace é um ambiente
Literacy     practices      in     the   de aprendizagem informal onde os jovens, como parte do
production of a MySpace profile”         processo de criar um perfil, estão a pesquisar material vídeo e
(PERKEL, 2006)                           áudio online, a apropriar-se desses media e a fazer o “copy
                                         paste” de excertos de código HTML e CSS. O autor defende
                                         que, em vez de estas actividades serem vistas como práticas
                                         de plágio, por exemplo, deve entender-se este processo como
                                         uma expressão de identidade pessoal.
“Using Participatory Media and           Neste artigo o autor apresenta alguns casos de estudo que
Public Voice to Encourage Civic          sugerem o envolvimento cívico desenvolvido através dos
Engagement”         (RHEINGOLD,          media participativos e sugere uma série de passos para ter,
2007)                                    por exemplo, um blogue que tenha uma voz pública.
“Confronting the challenges of           São apresentados exemplos de práticas participativas para
participatory    culture:        Media   desenvolver as “new media skills” já referidas “play,
education for the 21st Century”          performance,       simulation,     appropriation,       multitasking,
(JENKINS et al., 2006)                   distributed   cognition,   collective   intelligence,    judgement,
                                         transmedia navigation, networking and negotiation”.




26                                                  Implicações das práticas participativas nas aprendizagens
Identificação do estudo                                 Principais contributos


“Authentic Learning for the 21st       São apresentados exemplos de práticas participativas que
Century:        An       Overview”     permitem     o   desenvolvimento   de    “authentic   learning”,
(LOMBARDI, 2007)                       associado ao “aprender fazendo” e que, segundo os autores,
                                       é geralmente considerada a forma mais eficaz de aprender.



2.2 Mobilização de usos e aprendizagens entre os contextos informal e formal
    A revisão de literatura em desenvolvimento no ponto 2.1 pretende fornecer pistas de como
está a desenvolver-se o envolvimento dos jovens com ambientes de cultura participativa, bem
como determinar possíveis aprendizagens (i.e. competências e atitudes) que podem estar a surgir
dessa relação, em contexto formal ou informal.

    A acrescer, pretende-se também, no âmbito deste estudo, compreender se os usos e as
aprendizagens que surgem em contexto informal podem ser mobilizados para contextos formais e
o inverso. A esse respeito, é indicado em Luckin et al. que “Some learners who used Web 2.0 tools
to support informal learning out of school believed that this helped them develop skills that assisted
them in their formal learning pursuits” (LUCKIN et al., 2008, p. 5) e que a aprendizagem formal
pode ter o papel de assegurar que “that learners have the technical skills to use the tools
effectively and the metacognitive, synthesis and critical reflection skills to use Web 2.0 applications
to support learning wherever they are” (LUCKIN et al., 2008, p. 6).

    A ideia de que essas “transacções” de aprendizagens entre diferentes contextos ocorrem
sempre de forma pacífica e eficiente não será assumida, sendo assim também analisados factores
que podem vir a afectar essa mobilização, tais como relacionados com a atenção do aluno (que
está num ambiente “always-on”). Um outro aspecto importante a ter em consideração e que pode
afectar a mobilização é averiguar se, de facto, os alunos querem trazer as práticas que
desenvolvem fora da escola para um contexto formal. Anderson (2007) apresenta, a esse
propósito, dois pontos de vista que revelam realidades distintas e que merecem atenção; alguns
especialistas defendem que os alunos consideram o processo de aprendizagem mais atractivo
quando são simultaneamente produtores e consumidores, enquanto outros defendem que uma
grande parte destes alunos não está interessada em aceder, manipular, produzir e difundir
materiais.




Implicações das práticas participativas nas aprendizagens                                           27
28   Implicações das práticas participativas nas aprendizagens
PARTE II – ESTUDO A DESENVOLVER




Implicações das práticas participativas nas aprendizagens   29
CAPÍTULO 3 – METODOLOGIA


      O presente capítulo pretende descrever o conjunto de procedimentos através dos quais o
modelo de análise (constituído por conceitos e pressupostos) será submetido ao teste dos factos e
confrontado com dados observáveis (QUIVY et al., 2005, p. 155).

      Assim, começa-se por apresentar o modelo de análise, passando-se posteriormente para a
caracterização do tipo de estudo a desenvolver, identificação de quem e como será observado,
bem como da forma que se procederá à análise dos dados obtidos.



3.1 Modelo de análise
      O modelo de análise representado das Figuras 1 à 6 indica as dimensões e indicadores que
estão associados aos conceitos centrais da problemática que se pretende investigar. De notar
que, uma vez que a revisão de literatura será ainda aprofundada, não se considera que o modelo
esteja terminado, pois este está fortemente inter-relacionado com a revisão de literatura.

               conceito                  dimensões                            indicadores

                                                                        ambientes virtuais,
                                                                     blogues, ferramentas de
                                         media
                                                                      criação de conteúdos
                                      participativos
                                                                     multimédia, wikis, RSS,
                                                                            mashups



                                       formato                           texto, áudio, vídeo,
                                                                               imagem


                                                                            escrita, escuta,
                                                                          leitura, simulação,
                                       interacção                          jogar, remisturar,
     práticas participativas                                              manter um blogue

                                                                              formal
                                        contexto
                                                                             informal


                                                                        alunos, professores
                                        audiência                         , pais, amigos ,
                                                                            conhecidos


                                                                      afiliações, expressões,
                                                                     resolução de problemas
                                         cultura
                                                                      de forma colaborativa,
                                                                             circulações

Figura 1 - Desconstrução do conceito “práticas participativas” nas respectivas dimensões e
indicadores




30                                               Implicações das práticas participativas nas aprendizagens
conceito                           dimensões           indicadores


                                                                tempo e fontes
                                                            utilizadas no acesso
                                                                 à informação


                                                            avaliar criticamente e
                                         informacionais      competentemente a
                                                                 informação


                                                             usar informação de
                                                               forma exacta e
                                                                criativamente



                                          criatividade e     usar informação de
                                            inovação           forma criativa

       competências
                                                            utiliza vários media
                                          comunicação       para comunicação e
                                                                  expressão


                                                             utiliza vários media
                                                              para desenvolver
                                          colaboração
                                                              tarefas de forma
                                                                  colaborativa

                                                              rapidez de escrita,
                                                            trabalhar com HTML,
                                            técnicas
                                                            edição de vídeo, som
                                                                  e imagem

Figura 2 - Desconstrução do conceito “competências” nas respectivas dimensões e
indicadores




Implicações das práticas participativas nas aprendizagens                            31
conceito                 dimensões                            indicadores




                                                                      espírito de entre-ajuda,
                                         cívicas                         participação em
                                                                       movimentos cívicos


                                                                      respeitar os direitos de
                                                                      propriedade intelectual,
                                          éticas
                                                                         indicar fontes de
                                                                            informação
          atitudes
                                                                      críticas ao trabalho são
                                                                             vistas como
                                      auto-confiança                        construtivas;
                                                                      apresentar o trabalho a
                                                                          uma comunidade


                                  aprendizagem peer-to-
                                                                      receber e dar feedback
                                          peer



Figura 3 - Desconstrução do conceito “atitudes” nas respectivas dimensões e indicadores




             conceito                   dimensões                         indicadores



                                                                          escola, casa,
                                       localização
                                                                          biblioteca, etc.

       contexto formal

                                                                     actividades realizadas
                                        objectivo                       num contexto de
                                                                             ensino


Figura 4 - Desconstrução do conceito “contexto formal” nas respectivas dimensões e
indicadores




32                                      Implicações das práticas participativas nas aprendizagens
conceito                         dimensões                indicadores



                                                                          escola, casa,
                                                 localização
                                                                          biblioteca, etc.

        contexto informal

                                                                      actividades realizadas
                                                   objectivo           fora do contexto de
                                                                              ensino



Figura 5 - Desconstrução do conceito “contexto informal” nas respectivas dimensões e
indicadores



                conceito                         dimensões                indicadores




                                                                     nome, curso, práticas
                                                                       participativas (ver
                                          aluno muito envolvido
                                                                       conceito "práticas
                                                em práticas
                                                                        participativas"),
                                          participativas informais
                                                                      hobbies, actividade
                                                                              social

              aluno

                                                                     nome, curso, práticas
                                                                       participativas (ver
                                           aluno envolvido em
                                                                       conceito "práticas
                                          práticas participativas
                                                                        participativas"),
                                                 informais
                                                                      hobbies, actividade
                                                                              social




Figura 6 - Desconstrução do conceito “aluno” nas respectivas dimensões e indicadores


3.2 Natureza e estratégia do estudo
    O tipo de estudo a desenvolver caracteriza-se como exploratório, uma vez que tem como
propósito geral “proceder ao reconhecimento de uma dada realidade pouco ou deficientemente
estudada e levantar hipóteses de entendimento dessa realidade” (CARMO et al., 2008, p. 49). No
entanto, considera-se que este estudo caracteriza-se também como sendo descritivo, ao ter a
intenção de descrever “rigorosa e claramente um dado objecto de estudo na sua estrutura e no
seu funcionamento” (CARMO et al., 2008, p. 49), mais concretamente as implicações das práticas
participativas nas aprendizagens.




Implicações das práticas participativas nas aprendizagens                                    33
Relativamente ao método ou estratégia, este estudo pode ser classificado como sendo um
estudo de caso. Yin (1998 apud CARMO et al., 2008) evidencia que “o estudo de caso constitui a
estratégia preferida quando se quer responder a questões de “como” ou “porquê”; o investigador
não pode exercer controlo sobre os acontecimentos e o estudo focaliza-se na investigação de um
fenómeno actual no seu próprio contexto” (p. 234). Para além de estudos de caso “cujo objectivo é
a explicação de fenómenos, o mesmo autor refere ainda a existência de estudos de caso
exploratórios e descritivos” (CARMO et al., 2008, p. 234). É nesta categoria que parece adequado
enquadrar o estudo a desenvolver.

     De notar que, no estudo de caso, pode ainda estudar-se um caso único ou casos múltiplos, os
dados recolhidos podem ser de natureza qualitativa, quantitativa ou ambas e podem ser utilizadas
diferentes técnicas de recolha de dados, tais como a observação, a entrevista, a análise
documental e o questionário (CARMO et al., 2008). A estratégia que será seguida no estudo de
caso a ser desenvolvido no âmbito da presente investigação é abordada nos próximos tópicos.



3.3 Amostra
     Após a definição do campo de análise do estudo, nomeadamente alunos do Ensino Superior, e
dada a impossibilidade de analisar a totalidade da população, é necessário definir uma amostra.
Esta é classificada como sendo do tipo não probabilístico, uma vez que é seleccionada tendo
como base um ou mais critérios de escolha intencional, isto é, que são considerados importantes
pelo investigador tendo em conta os objectivos do trabalho de investigação que está a realizar
(CARMO et al., 2008). De notar que Carmo et al. (2008) defende que as amostras não
probabilísticas são as mais apropriadas para estudos de casos qualitativos.

     A escolha dos sujeitos que farão parte da amostra terá como primeiro critério a universidade
onde estes estão inseridos. Assim, serão escolhidos alunos da Universidade de Aveiro, por duas
razões: pelo facto de a investigadora estar associada a uma das Escolas Politécnicas que
integram a Universidade de Aveiro; e por ser o local onde a investigadora está a desenvolver o
seu trabalho de doutoramento.

     Após esta primeira selecção, pretende-se identificar um determinado ano de um curso cujos
alunos se supõe estarem a utilizar, em contexto informal, serviços da internet em geral e,
especificamente, alguns dos media participativos que serão abordados no âmbito do estudo a
desenvolver. É também um requisito que, em pelo menos uma disciplina desse ano e curso, os
alunos utilizem media participativos. De notar que é ainda desejável que esses alunos tenham um
histórico o mais reduzido possível na utilização de media participativos em contexto formal até à
data de início da aplicação do estudo, factor que pode influenciar a escolha do curso e ano.

     Para garantirmos estas condições múltiplas, é necessário perceber, através do contacto com
os docentes que acompanharam ou acompanharão esses alunos, o grau de utilização dos media




34                                            Implicações das práticas participativas nas aprendizagens
participativos em contexto formal e se, pelo menos, um desses professores pretende integrar
práticas participativas ao longo das suas aulas.



3.4 Técnicas de recolha de dados
    O estudo a desenvolver será eminentemente qualitativo, uma vez que a abordagem
quantitativa não se revela suficiente para um estudo onde existirão “[...] estímulos que dão origem
a diferentes respostas de acordo com os sujeito e onde teremos um grande número de variáveis
cujo controlo é difícil ou mesmo impossível [...]” (CARMO et al., 2008, p. 197). No entanto, o
método quantitativo poderá ser útil para traçar relações entre algumas variáveis e complementar
descrições, recorrendo para isso ao tratamento estatístico dos dados recolhidos (CARMO et al.,
2008).

    Assim, a investigação que mais se adequa a este estudo parece ser a que utiliza a
triangulação metodológica. A lógica da triangulação é que “os métodos quantitativos ou
qualitativos revelam diferentes aspectos da realidade empírica e consequentemente devem
utilizar-se diferentes métodos de observação da realidade” (CARMO et al., 2008, p. 202). No
entanto é necessário notar que, tal como referido em Carmo et al. (2008), a combinação de
métodos quantitativos e qualitativos pode apresentar vários problemas relativamente ao “custo,
tempo e experiência e competência do investigador na utilização dos dois tipos de métodos pois
raramente ele domina de igual modo cada um desses tipos de métodos de forma a poder utilizá-
los eficazmente” (CARMO et al., 2008, p. 202).

    De referir também que, para além de uma triangulação metodológica, que “pode permitir uma
melhor compreensão dos fenómenos” (CARMO et al., 2008, p. 202), existe uma triangulação de
técnicas que pode “conduzir a alcançar resultados mais seguros, sem enviesamentos” (CARMO et
al., 2008, p. 202).

    Assim, para cumprir cada um dos objectivos específicos indicados previamente (ver ponto 3 da
Introdução), serão utilizados diferentes métodos e técnicas de recolha de dados que se
complementam entre si, tais como o inquérito por questionário, o inquérito por entrevista e as
técnicas de observação, cujos dados poderão ter uma natureza qualitativa e quantitativa.

    Na Tabela 4 realiza-se o mapeamento entre as diferentes técnicas de recolha de dados e os
objectivos específicos.

    Seguidamente são explicitadas as técnicas de recolha de dados que serão utilizadas.




Implicações das práticas participativas nas aprendizagens                                       35
Tabela 4 – Mapeamento entre os objectivos específicos e as diferentes técnicas de recolha
de dados

              Objectivos específicos                     Q1      E1    Q2     E2     Q3     E3     Observação

Conhecer as actividades que os alunos
desenvolvem com recurso à Web 2.0, em
contexto informal e formal, e tentar perceber
                                                          X      X                                       X
que estilos de aprendizagem, competências
e atitudes estão a ser desenvolvidos através
dessas práticas;
Conhecer as expectativas dos alunos face a
um possível cenário de integração de
práticas       participativas,         habitualmente
associadas a um contexto informal, a um
contexto       formal,        nomeadamente,        se
                                                          X      X
consideram que essas práticas poderão
ajudá-los      a      desenvolver      determinadas
competências e novas atitudes e, em caso
negativo, quais os principais obstáculos à
integração de práticas participativas.
Identificar     um       conjunto      de    práticas
participativas, realizadas em contexto formal
ou informal, que podem ser indicadas como
boas práticas no que diz respeito ao
                                                          X      X      X      X                         X
desenvolvimento          de    novos     estilos   de
aprendizagem, competências e de novas
atitudes       face      ao        conhecimento     e
participação social.
Obter outputs/indicadores das implicações
das práticas participativas em que os alunos
estão envolvidos em contextos formal e
informal,      no      que     diz     respeito    ao     X      X      X      X                         X
desenvolvimento               de       competências
transversais e de novas atitudes face ao
conhecimento e participação social.
Fazer uma análise comparativa dos estilos
de aprendizagem, competências e atitudes
                                                          X      X      X      X
que são desenvolvidos em contexto formal e
informal.




36                                                      Implicações das práticas participativas nas aprendizagens
Objectivos específicos                  Q1      E1    Q2      E2     Q3     E3    Observação

Compreender a mobilização dos usos e
aprendizagens do contexto informal para o
                                                     X       X     X      X      X      X          X
formal e o inverso, nomeadamente como os
alunos percepcionam essas mobilizações.
      Legenda:

      Q1 – 1º questionário

      E1 – 1ª entrevista

      Q2 – 2º questionário

      E2 – 2ª entrevista

      Q3 – 3º questionário

      E3 – 3ª entrevista



3.4.1     Inquérito por questionário
      O inquérito por questionário é caracterizado pelo facto de investigador e inquiridos não
interagirem em situação presencial29. O facto de a interacção não ser directa faz com que seja
necessário ter em consideração dois aspectos: “o cuidado a ser posto na formulação das
perguntas e a forma mediatizada de contactar com os inquiridos” (CARMO et al., 2008, p. 153).

      Mais especificamente, são apresentados na Tabela 5 os seguintes cuidados e respectivas
estratégias a considerar na concepção e aplicação do inquérito por questionário:



Tabela 5 – Considerações gerais vs estratégias a seguir no inquérito por questionário

              Cuidados a considerar                                    Estratégias a seguir


Organização das questões. Carmo et al. (2008)            Ainda não está definido se esta será a
indicam que o questionário deve ser organizado           abordagem a seguir, uma vez que se considera
por      temáticas     claramente      enunciadas,       necessário    atentar   que,   se   tivermos   um
reservando-se as questões mais difíceis ou               questionário muito longo, o grau de saturação
mais melindrosas para a parte final.                     pode ser algo elevado nas questões finais.


29
   Na realidade, o investigador pode estar presente na altura em que o inquirido está a responder, para o
caso de surgir alguma dúvida ou para prestar esclarecimentos prévios considerados necessários. Nessa
situação, investigador e inquirido estão na realidade a interagir em situação presencial mas o investigador
não intervém directamente nas questões que são colocadas ao inquirido, sendo apenas a sua função servir
de “manual de ajuda”.




Implicações das práticas participativas nas aprendizagens                                               37
Cuidados a considerar                                      Estratégias a seguir


                                                        Assim, se se verificar que o questionário a
                                                        disponibilizar é considerado longo, apesar de
                                                        não ser esse o objectivo, equacionar-se-á a
                                                        hipótese de colocar as questões mais difíceis a
                                                        meio do questionário;
Existência   de     vários   tipos     de   questões,   Seguir as categorias de questões sugeridas
nomeadamente        perguntas     de    identificação   pela literatura.
perguntas    de     informação,       perguntas   de
descanso ou preparação e perguntas de
controlo (CARMO et al., 2008).
Considerações sobre o meio que será utilizado           Prevê-se        que          o        questionário         seja
para disponibilizar os questionários.                   disponibilizado online, mas na presença da
                                                        investigadora.        Isto       implica        que,      muito
                                                        provavelmente, o inquérito seja disponibilizado
                                                        no intervalo ou no final de uma aula.
Prevenção das não respostas. Identificado               Relativamente à natureza, prevê-se que os
como um dos grandes problemas dos inquéritos            alunos se sintam razoavelmente motivados
por questionário, Carmo et al. (2008) indicam           para responder às questões que lhes serão
os seguintes factores que podem condicionar o           apresentadas. O facto de o inquérito ser
preenchimento dos questionários: “natureza da           realizado em contexto de aula, e na presença
pesquisa,    tipo   de   inquirido,     sistema   de    da investigadora, faz com que se considere que
perguntas, instruções claras e acessíveis e             se está a combater um pouco as não respostas.
estratégias de reforço” (p. 155,156).                   O facto de a investigadora estar presente
                                                        possibilita ainda que sejam feitas algumas
                                                        considerações prévias, de uma forma mais
                                                        interactiva,     e     que           os     alunos     tenham
                                                        oportunidade para esclarecer eventuais dúvidas
                                                        antes    e     durante           o        preenchimento     do
                                                        questionário.



     De um ponto de vista mais prático, será necessário considerar os aspectos indicados na
Tabela 6 associados ao inquérito por questionário (CARMO et al., 2008, MARTINS, 2009).




38                                                 Implicações das práticas participativas nas aprendizagens
Tabela 6 - Aspectos de cariz prático a considerar na utilização do inquérito por questionário

              Momento                                          Considerações


Antes - construção das perguntas       Número de questões nem reduzido nem demasiado
                                       Tanto quanto possível questões fechadas – mais objectivas
                                       Compreensíveis para os inquiridos
                                       Não ambíguas
                                       Não indiscretas. É deontologicamente errado e dissuasor
                                       Questões de controlo
                                       Abranjam todos os pontos pretendidos
                                       Relevantes relativamente à experiência do inquirido
Antes     -    apresentação       do   Apresentação do investigador e do tema
questionário                           Instruções precisas, claras e curtas de preenchimento
                                       Disposição e revisão gráfica cuidadas
                                       Número de folhas reduzido ao mínimo e apresentação do
                                       tempo médio de resposta
Durante                                Testar a primeira versão para verificar (pré-teste):
                                       - se as questões são compreensíveis
                                       - se as alternativas de resposta cobrem todas as
                                       possibilidades
                                       - se existem questões inúteis
                                       - se faltam questões relevantes
                                       - se não é demasiado longo, difícil ou aborrecido
Depois                                 Primeira leitura que avalie a fiabilidade das respostas
                                       Codificação das questões abertas
                                       Tratamento e análise dos resultados



    Como pode ser observado na Tabela 4, prevê-se que existam três inquéritos por questionário.
Uma vez que poderá existir alunos que tenham que responder três vezes a inquéritos, tentar-se-á
que estes sejam relativamente curtos e com um número relativamente pequeno de perguntas
fechadas.

    Recorrer-se-á ao inquérito por questionário 1, numa fase inicial, para tentar identificar a
variedade de usos dos media participativos, bem como os objectivos na sua utilização, sobretudo
se os jovens estão a desenvolver actividades inovadoras e pioneiras e novas aprendizagens
recorrendo a esses serviços. Pretende-se também neste questionário perceber o papel dos media
participativos no ambiente social e cultural em que estes alunos se movimentam, bem como tentar
averiguar a opinião dos alunos face a um possível cenário de integração de práticas participativas,




Implicações das práticas participativas nas aprendizagens                                          39
habitualmente associadas a um contexto informal, em contexto formal, nomeadamente, se
consideram que essas práticas poderão ajudá-los a desenvolver determinadas competências e
novas atitudes e, em caso negativo, quais os principais obstáculos à integração de práticas
participativas.

     De notar que o questionário 1 será aplicado à totalidade da amostra (ver ponto 3.3) e que os
dados obtidos através deste inquérito serão também relevantes para o cumprimentos de outros
objectivos específicos do estudo, tal como descrito na Tabela 4.

     O inquérito por questionário 2 será aplicado depois de os alunos serem envolvidos em práticas
participativas em contexto formal. Este questionário terá como base o inquérito 1 no sentido em
que tenta também perceber as actividades e aprendizagens que foram desenvolvidas, agora num
contexto formal, embora lhe sejam acrescentadas novas questões relacionadas, por exemplo, com
a percepção dos alunos sobre a experiência de envolvimento em práticas participativas, que
habitualmente ocorre num contexto informal, num contexto formal e que aprendizagens os alunos
consideram que são mobilizadas do contexto informal para o formal.

     O questionário 2 será aplicado apenas a uma parte da amostra indica anteriormente (ver ponto
3.3), nomeadamente a duas turmas de uma disciplina (do ano e curso seleccionado na amostra
total) em que se detecte, através do questionário 1, que existe um uso razoável em contexto
informal, e um uso residual em contexto formal, de media participativos.

     O inquérito por questionário 3 será aplicado algum tempo depois de terminarem as práticas
participativas formais, para se tentar percepcionar a mobilização de usos e aprendizagens, de um
contexto formal para informal. Será utilizada a mesma amostra considerada para o inquérito por
questionário 2.

     Como nota final, considera-se que seria útil que os questionários não fossem anónimos para a
investigadora, uma vez que esse cenário permitiria que as questões da entrevista (ver tópico
seguinte) estivessem em estreita ligação com o que a pessoa respondeu no questionário.
Consideramos que este cenário poderá ser possível, uma vez que não serão colocadas perguntas
melindrosas aos alunos. Em todo o caso, na divulgação dos resultados na tese ou artigos seria
mantido o anonimato.

     A calendarização prevista para a aplicação e tratamento dos dados dos inquéritos por
questionário será abordada mais detalhadamente no tópico “Calendarização” do próximo capítulo.



3.4.2    Inquérito por entrevista
     A segunda técnica de recolha de dados que será utilizada no estudo a desenvolver é o
inquérito por entrevista. Esta técnica, ao contrário do inquérito por questionário, é caracterizada
pelo facto de investigador e inquiridos interagirem directamente. O facto de a interacção não ser
directa faz com que seja necessário gerir três tipos de problemas simultaneamente: “a influência




40                                            Implicações das práticas participativas nas aprendizagens
do entrevistador no entrevistado, as diferenças que entre eles existem (de género, de idade,
sociais e culturais) e a sobreposição de canais de comunicação” (CARMO et al., 2008, p. 142).

    Mais especificamente, deverão ter-se em consideração os seguintes cuidados na elaboração e
aplicação do inquérito por entrevista:

         o facto de o entrevistador possuir um estatuto diferente do do entrevistado pode limitar a
          comunicação, “quer inibindo este último de colaborar abertamente [...], quer levando-o a
          responder às questões que lhe são postas de acordo com o que pensa que o
          entrevistador deseja que ele próprio responda”. O risco de haver uma assimetria entre os
          dois interlocutores pode ser agravado se o entrevistador for pouco cuidado na forma como
          coloca as questões, por exemplo, se induzir as respostas com a forma como coloca a
          questão (“O Sr. não acha que...) ou excluindo respostas possíveis (por exemplo se der
          apenas a hipótese de a pessoa responder “sim” ou “não”, não considerando respostas
          como o “não sei” ou “depende da circunstância a, b ou c”);

         deve ter-se em consideração o campo de experiência do entrevistado (não perguntar a um
          não utilizador de computador a sua opinião sobre uma determinada ferramenta
          informática) e as diferenças culturais (a questão de perguntar a idade pode ser vista como
          ofensiva);

         o entrevistador, quando faz uma questão, deve ter em conta a entoação empregue, bem
          como os gestos, postura ou outros lapsos inconscientes.

    De um ponto de vista mais prático, será necessário considerar os aspectos indicados na
Tabela 7 associados ao inquérito por entrevista (CARMO et al., 2008, MARTINS, 2009).



Tabela 7 - Aspectos de cariz prático a considerar na utilização do inquérito por entrevista

            Momento                                            Considerações


Antes                               Definir o objectivo
                                    Construir o guião da entrevista
                                    Escolher os entrevistados
                                    Preparar os entrevistados
                                    Marcar data, local, hora
                                    Preparar os entrevistadores
Durante                             Apresentar-se
                                    Explicar o pretendido
                                    Dar tempo para “aquecer” a relação
                                    Obter e manter a confiança




Implicações das práticas participativas nas aprendizagens                                        41
Momento                                       Considerações


                                 Saber escutar
                                 Manter o controlo com diplomacia
                                 Utilizar questões de aquecimento e de focagem
                                 Evitar questões indutoras da resposta
Depois                           Cuidados com a autenticidade das respostas:
                                 Registar as observações sobre o comportamento do entrevistado
                                 Registar as observações sobre o ambiente da entrevista



     O tipo de entrevista a ser implementada neste estudo é a mista, uma vez que é característica
dos estudos exploratórios (CARMO et al., 2008). Considera-se, no entanto, que é ainda
necessário um aprofundamento metodológico em relação e este tipo específico de entrevista.

     Como pode ser observado na Tabela 4, prevê-se que existam três inquéritos por entrevista. O
objectivo destes inquéritos é complementar ou acrescentar novos dados não obtidos pelo inquérito
por questionário e pelas sessões de observação (ponto seguinte). Por essa razão, os objectivos
cada entrevista estão fortemente associados aos objectivos do questionário correspondente.

     No entanto, para cada entrevista, não será contemplada a totalidade da amostra que foi
utilizada no questionário que lhe está associado, uma vez que se considera que o tempo que seria
necessário despender seria demasiado elevado. Parte-se assim do princípio que a amostra que
servirá de base às entrevistas é a amostra que será seleccionada para o questionário 2 (duas
turmas de uma disciplina de um dado ano e curso).

     Como fase seguinte, equacionam-se duas abordagens alternativas possíveis: cada entrevista
é feita a focus groups diferentes, fazendo com que no final todos os elementos da amostra tenham
sido entrevistados, embora em entrevistas distintas; ou seleccionar dois focus groups, a partir da
totalidade da amostra, aos quais serão aplicados as três entrevistas. Nesta última situação, é
necessário atentar que, uma vez que os mesmos alunos serão entrevistados três vezes, é
desejável que as entrevistas tenham uma curta duração.

     A calendarização prevista para a aplicação e tratamento dos dados dos inquéritos por
entrevista será abordada mais detalhadamente no tópico “Calendarização” do próximo capítulo.



3.4.3    Técnicas de observação
     Uma vez que, no âmbito deste estudo, os jovens poderão ter uma presença online - por
exemplo, em blogues, sítios de partilha de fotos e vídeos - quer derivada do contexto formal quer
informal - tentar-se-á observar indicadores relacionados com a forma como os alunos estão a
participar através dessas presenças (entre outros, formato, assuntos de interesse e tipo de




42                                           Implicações das práticas participativas nas aprendizagens
conteúdos produzidos). Isto implica que, em primeiro lugar, seja necessário inquirir previamente os
jovens, por exemplo através do questionário, se têm ou não presenças online e, em segundo, que
estejamos a pedir que se estejam a identificar, uma vez que conhecendo as suas presenças online
à partida sabemos quem eles são. Esta realidade vem, assim, enfatizar a necessidade de os
questionários não serem anónimos.

    Relativamente à amostra sobre a qual serão aplicadas as técnicas de observação, considera-
se a mesma amostra que serviu de base aos inquéritos por entrevista, isto é, duas turmas de uma
disciplina de um dado ano e curso.

    Na observação torna-se imprescindível a construção de guiões de observação que contenham
os indicadores a observar, não negligenciando a importância da forma de organização dos
registos e da distinção do que foi observado das interpretações ou juízos de valor.

    A observação será do tipo não participante uma vez que o observador não interage de forma
alguma com o objecto de observação. Este tipo de técnica permite, segundo Carmo et al. (2008),
reduzir a interferência do observador (embora não totalmente, uma vez que deontologicamente o
observado deverá saber que é observado nas suas participações online), usar instrumentos de
observação que não influenciem o grupo estudado e ter um grande controlo sobre as variáveis a
observar.

    A calendarização prevista para a aplicação e tratamento dos dados obtidos através das
técnicas de observação será abordada mais detalhadamente no tópico “Calendarização” do
próximo capítulo.



3.5 Análise e tratamento dos dados
    Como foi referido anteriormente, o estudo a desenvolver basear-se-á tanto em métodos
qualitativos como quantitativos. Nomeadamente, os dados obtidos nos inquéritos por questionário
poderão ter uma natureza qualitativa e quantitativa, tal como os dados obtidos através da
observação. Os dados obtidos das entrevistas terão uma natureza qualitativa.

    Para proceder à análise dos dados quantitativos recorrer-se-á ao Microsoft Excel, dado ser
suficiente para realização da abordagem quantitativa exigida por este estudo.

    A análise de conteúdo permitirá fazer o tratamento dos dados qualitativos obtidos dos guiões
de observação, dos inquéritos por entrevista e das questões abertas do inquérito por questionário.
O software de apoio a este processo será o NVivo30.




30
    O sítio deste software encontra-se disponível em http://www.qsrinternational.com/products_nvivo.aspx
(último acesso em 15 de Julho de 2009)




Implicações das práticas participativas nas aprendizagens                                            43
CAPÍTULO 4 – OPERACIONALIZAÇÃO


     Neste capítulo pretende-se apresentar o cronograma operacional previsional da execução da
tese, o plano de contingência que identifica estratégias alternativas, no caso de se verificarem
dificuldades identificadas a priori, e os principais resultados esperados, entre os quais se inclui o
plano de publicações que é previsto cumprir.



4.1 Cronograma operacional


     Nas Tabelas 8 e 9 apresenta-se o cronograma operacional previsto para os anos lectivos
2009/2010 e 2010/2011, respectivamente.

     Para cada cronograma, são apresentadas as várias tarefas a realizar, bem como a
correspondente calendarização.

     Relativamente ao cronograma para o ano lectivo 2009/2010 dever-se-á ter em consideração
os seguintes aspectos:

        a entrevista 1 só pode começar depois de se proceder à análise dos dados do
         questionário 1, uma vez que será a partir deste que a amostra base para a entrevista
         (duas turmas) será seleccionada;

        O mesmo é aplicável para as sessões de observação.

        Uma vez que em Julho os alunos têm exames, optou-se por passar para Setembro de
         2010 a aplicação do questionário 3 e entrevista 3.




44                                             Implicações das práticas participativas nas aprendizagens
Tabela 8 - Cronograma operacional previsto para o ano lectivo de 2009/2010

                                                                Jul   Set    Out   Nov   Dez   Jan   Fev   Mar   Abr   Mai   Jun   Jul
                                Tarefas
                                                                ‘09   ‘09    ‘09   ‘09   ‘09   ‘10   ‘10   ‘10   ‘10   ‘10   ‘10   ‘10

1. Contacto com os participantes

2. Revisão de literatura

3. Preparação do questionário 1

4. Pré-teste do questionário 1

5. Aplicação do questionário 1                                                                         *
6. Análise dos dados do questionário 1

7. Preparação da entrevista 1

8. Treino da entrevista 1

9. Aplicação da entrevista 1
10. Treino das técnicas de observação e elaboração de uma
grelha de observação (versão provisória)
11. Sessões de observação

12. Preparação do questionário 2

13. Pré-teste do questionário 2

14. Aplicação do questionário 2                                                                                          *
15. Preparação da entrevista 2




Implicações das práticas participativas nas aprendizagens                                                                          45
Jul   Set    Out   Nov    Dez    Jan     Fev     Mar     Abr    Mai     Jun     Jul
                              Tarefas
                                                                    ‘09   ‘09    ‘09   ‘09    ‘09    ‘10     ‘10     ‘10     ‘10    ‘10     ‘10     ‘10

16. Treino da entrevista 2

17. Aplicação da entrevista 2

18. Preparação do questionário 3

19. Pré-teste do questionário 3

20. Escrita do artigo 1

* - Início do 2º semestre na Universidade de Aveiro: 8 de Fevereiro de 2010, Fim do 2º semestre na Universidade de Aveiro: 11 de Junho de 2010


Tabela 9 - Cronograma operacional previsto para o ano lectivo de 2010/2011

                                                                    Ago    Set   Out    Nov    Dez    Jan     Fev    Mar     Abr     Mai    Jun     Jul
                              Tarefas
                                                                    ‘10    ‘10   ‘10    ‘10    ‘10    ‘11     ‘11    ‘11     ‘11     ‘11    ‘11     ‘11

20. Escrita do artigo 1 (cont.)

21. Análise dos dados do questionário 2 e entrevistas 1 e 2

22. Aplicação do questionário 3

23. Preparação da entrevista 3

24. Treino da entrevista 3

25. Aplicação da entrevista 3

26. Sessões de observação




46                                                                                            Implicações das práticas participativas nas aprendizagens
Ago   Set   Out   Nov   Dez   Jan   Fev   Mar   Abr   Mai   Jun   Jul
                                Tarefas
                                                               ‘10   ‘10   ‘10   ‘10   ‘10   ‘11   ‘11   ‘11   ‘11   ‘11   ‘11   ‘11

27. Análise dos dados do questionário 3 e entrevista 3

28. Análise dos dados recolhidos pelas sessões de observação

29. Escrita da tese

30. Escrita do artigo 2




Implicações das práticas participativas nas aprendizagens                                                                        47
4.2 Plano de contingência


     Seguidamente são explicitados os aspectos susceptíveis de comprometerem a realização da
tese de acordo com objectivos previstos. Associado a cada um desses aspectos, são
apresentadas as estratégias alternativas.



Tabela 10 – Plano de contingência para o estudo a desenvolver

                      Aspecto                                        Estratégias alternativas


Poderá não ser possível seleccionar um                  Será escolhido um curso e ano que se aproxime
determinado ano, de um curso, cujos alunos              o mais possível do pretendido.
tenham um histórico praticamente inexistente
de utilização de media participativos em
contexto formal até à data de início da
aplicação do estudo.
Os resultados do questionário 1 podem sugerir           Tentar-se-á que trabalhar nas entrevistas com
que os alunos contactam muito pouco com                 as turmas cujos alunos estão mais envolvidos
media      participativos,   apesar    de    se   ter   com os media participativos em contextos
seleccionado um curso e ano em que essa                 informais.
realidade seria pouco provável.
Os resultados do questionário 1 podem não               Serão escolhidas turmas que se aproximem o
possibilitar a escolha de duas turmas nas quais         mais possível do pretendido.
se verifiquem, simultaneamente, as condições
de    os    seus    alunos    usarem    os    media
participativos     frequentemente em contexto
informal e residualmente em contexto formal.
Os professores das duas turmas eleitas podem            Trabalhar com os professores que têm mais
não ser os que estão mais disponíveis para              disponibilidade para colaborar.
colaborar na implementação do estudo.



4.3 Resultados esperados


     O estudo a realizar tentará responder às questões de investigação de qual a relevância de
práticas que envolvem media participativos, para o desenvolvimento de competências e de
atitudes, em alunos do Ensino Superior e de como é percepcionada a mobilização de




48                                                 Implicações das práticas participativas nas aprendizagens
aprendizagens relacionadas com os ambientes participativos informais para ambientes formais e o
inverso. Nesse sentido, tentar-se-á contribuir para o aumento de investigação empírica que
permita compreender se os media participativos podem apresenta-se como espaços de
aprendizagem, em contexto informal ou formal, no sentido em que promovem o desenvolvimento
de competências e de atitudes face ao conhecimento e participação social nos alunos do Ensino
Superior e se as aprendizagens desenvolvidas em ambientes participativos informais podem ser
mobilizadas para as práticas desenvolvidas em ambientes participativos formais, sendo o inverso
também verdadeiro.

      Estes resultados serão materializados através de:

          indicadores das implicações de várias práticas participativas, estabelecidas em contexto
           formal ou informal, no desenvolvimento de aprendizagens, nomeadamente ao nível de
           competências e atitudes;

          manual de boas práticas participativas no que diz respeito ao desenvolvimento de novos
           estilos de aprendizagem, competências e de novas atitudes face ao conhecimento e
           participação social;

          indicadores relativos à mobilização dos usos e aprendizagens do contexto informal para o
           formal e o inverso, nomeadamente como os alunos percepcionam essas mobilizações.



4.3.1      Plano de publicações
      Inclui-se também, nos resultados esperados, o plano de publicações. Assim, está previsto o
desenvolvimento de dois artigos que poderão ser publicados em duas das seguintes revistas:
Journal of Computer Assisted Learning31, CyberPsychology & Behavior32 e Journal Of
Communication33.

      Nos cronogramas apresentados anteriormente incluiu-se já a calendarização prevista para as
duas publicações.

      Prevê-se, assim, a redacção de uma primeira publicação entre a segunda quinzena de Julho
de 2010 e a primeira quinzena de Agosto de 2010. Esta tarefa ocorre nesta altura por se
considerar que é já possível a redacção de um artigo tendo por base a revisão de literatura
efectuada até ao momento e relacionado, por exemplo, com a cultura participativa e a




31
     O sítio deste journal encontra-se disponível em http://jcal.info/ (último acesso em 13 de Julho de 2009)
32
   O sítio deste journal encontra-se disponível em http://www.liebertpub.com/products/product.aspx?pid=10
(último acesso em 13 de Julho de 2009)
33
  O sítio deste journal encontra-se disponível em http://www.wiley.com/bw/journal.asp?ref=0021-9916 (último
acesso em 13 de Julho de 2009)




Implicações das práticas participativas nas aprendizagens                                                   49
necessidade de novas literacias. No entanto, só em Julho se prevê ter alguma disponibilidade para
a redacção desse artigo.

      A redacção da segunda publicação está prevista ser realizada entre a segunda quinzena de
Julho de 2011 e a primeira quinzena de Agosto de 2011, após a entrega da tese. Esta publicação
incluirá a descrição do estudo desenvolvido no âmbito da tese de doutoramento, bem como a
apresentação dos principais resultados obtidos. Analogamente ao que acontecia para a publicação
1, só a partir de Julho se prevê ter alguma disponibilidade para a redacção do artigo.

      Os periódicos foram seleccionados por terem mérito científico reconhecido nas respectivas
áreas de estudo, assim como por se revelarem especialmente pertinentes para a investigação em
desenvolvimento. Após a selecção, procedeu-se à análise dos periódicos no Journal Citation
Reports34.



Tabela 11 – Impact Factor dos periódicos seleccionados (categoria EDUCATION &
EDUCATIONAL RESEARCH)

     Rank                Journal Title                ISSN        2007      Impact     5-Year      2007
(total 105)                                                       Total     Factor    Impact      Articles
                                                                 Cites                 Factor
      29        JOURNAL OF COMPUTER                  0266-      310         0.800     1.000       40
                ASSISTED LEARNING                    4909
Tabela 12 - Impact Factor dos periódicos seleccionados (categoria COMMUNICATION)

Rank          Journal Title                  ISSN      2007       Impact     5-Year    2007        Cited
(total                                                 Total      Factor     Impact    Articles    Half-
45)                                                    Cites                 Factor                life
      10      CYBERPSYCHOLOGY            &   1094-     912        1.368      1.787     125         4.7
              BEHAVIOR                       9313


      15      JOURNAL                  OF    0021-     1405       1.156      1.550     41          >10.0
              COMMUNICATION                  9916




34
   Plataforma que permite conhecer dados bibliométricos - baseados na base de dados da ISI Web of
Knowledge - de diversos journals e comparar periódicos dentro de uma mesma área científica. O sítio desta
plataforma encontra-se disponível em

http://admin-apps.isiknowledge.com/JCR/JCR?SID=N2nfaoe5eHLgPJNb39C (último acesso em 13 de Julho
de 2009).




50                                               Implicações das práticas participativas nas aprendizagens
REFERÊNCIAS BIBLIOGRÁFICAS


ALEXANDER, JONATHAN - Media Convergence: Creating Content, Questioning Relationships.
Computers and Composition. Vol. 25, n.º 1 (2008), p. 1-8.

ANDERSON, PAUL - What is Web 2.0? Ideas, technologies and implications for education [em
linha].          [Consult.             12-12-2008].            Disponível             em
WWW:<URL:http://www.jisc.org.uk/media/documents/techwatch/tsw0701b.pdf>.

BROWN, JOHN SEELY - Foreword: Creating a Culture of Learning. In: Opening up education : the
collective advancement of education through open technology, open content, and open knowledge
Cambridge, Mass.: MIT Press, 2008.

BROWN, JOHN SEELY; ADLER, RICHARD P.- Minds on Fire: Open Education, the Long Tail, and
Learning 2.0: EDUCAUSE Review Magazine. 2008.

BUCKINGHAM, DAVID - Media education goes digital: an introduction. Learning, Media and
Technology. ISSN 1743-9884. Vol. 32, n.º 2 (2007), p. 111 - 119.

BULL, G. [et al.] - Connecting informal and formal learning: Experiences in the age of participatory
media. Contemporary Issues in Technology and Teacher Education. ISSN 1528-5804 Vol. 8, n.º 2
(2008), p. 100-107.

CARDOSO, GUSTAVO; ESPANHA, RITA; LAPA, TIAGO - E-Generation: Os Usos de Media pelas
Crianças e Jovens em Portugal. 2007.

CARMO, HERMANO; FERREIRA, MANUELA - Metodologia da Investigação – Guia para Auto-
aprendizagem. 2ª. Lisboa: Universidade Aberta, 2008.

COMMITTEE OF INQUIRY INTO THE CHANGING LEARNER EXPERIENCE - Higher Education
in a Web 2.0 World. 2009.

DIÁRIO DA REPÚBLICA - Decreto-Lei n.º 107/2008, de 25 de Junho. [em linha]. (2008). [Consult.
17-06-2009]. Disponível na internet:<URL:http://www.dges.mctes.pt/NR/rdonlyres/9D51C8C7-
F4D2-4AA8-83BC-E4CFBD7BF48D/2162/DL107_2008.pdf>.

DIGITAL YOUTH PROJECT - Two-page summary of the report Living and Learning with New
Media      [em          linha].       [Consult.       19-06-2009]. Disponível    em
WWW:<URL:http://digitalyouth.ischool.berkeley.edu/report>.

DOWNES, STEPHEN - The Future of Online Learning: Ten Years On. [em linha]. (2008). [Consult.
16-12-2008]. Disponível na internet:<URL:http://www.downes.ca/files/future2008.doc>.

FLEMISH MINISTRY OF EDUCATION AND TRAINING - New Millennium Learners Conference
[em linha]. [Consult. 22-06-2009]. Disponível em WWW:<URL:http://www.nml-conference.be/>.

FRANKLIN, TOM; HARMELEN, MARK VAN - Web 2.0 for Content for Learning and Teaching in
Higher Education. 2007.

JENKINS, HENRY - Convergence? I Diverge [em linha]. MIT. [Consult. 16-11-2008]. Disponível em
WWW:<URL:http://www.technologyreview.com/business/12434/?a=f>.

JENKINS, HENRY [et al.] - Confronting the challenges of participatory culture: Media education for
the 21st Century. Chicago: The John D. and Catherine T. MacArthur Foundation, 2006.




Implicações das práticas participativas nas aprendizagens                                     51
LENHART, AMANDA [et al.] - Teens and Social Media. Washington, D.C.: Pew Internet &
American Life Project, 2007.

LOMBARDI, MARILYN M. - Authentic Learning for the 21st Century: An Overview EDUCAUSE
Learning Initiative (2007).

LUCKIN, ROSE [et al.] - Learners' use of Web 2.0 technologies in and out of school in Key Stages
3 and 4 Coventry: Becta, 2008.

MARTINS, FERNANDA- Métodos de recolha de dados: Apresentação elaborada nas aulas de
Métodos e Técnicas de Investigação, no âmbito do Programa Doutoral em Informação e
Comunicação em Plataformas Digitais. Faculdade de Letras da Universidade do Porto, 2009.

MIZUKO ITO [et al.] - Living and Learning with New Media: Summary of Findings from the Digital
Youth Project. Chicago: The John D. and Catherine T. MacArthur Foundation Reports on Digital
Media and Learning, 2008.

OBLINGER, DIANA G.; LOMBARDI, MARILYN M. - Common Knowledge: Openness in Higher
Education. In: Opening up education : the collective advancement of education through open
technology, open content, and open knowledge
Cambridge, Mass.: MIT Press, 2008.

OECD - Innovating to Learn, Learning to Innovate [em linha]. [Consult. 19-06-2009]. Disponível em
WWW:<URL:http://www.oecd.org/document/7/0,3343,en_2649_35845581_41656455_1_1_1_1,00
.html>.

OECD/CERI - New Millennium Learners: Initial findings on the effects of digital technologies on
school-age learners. 2008.

ONDREJKA, CORY - Education Unleashed: Participatory Culture, Education, and Innovation in
Second Life. The John D. and Catherine T. MacArthur Foundation Series on Digital Media and
Learning. Vol. - (2007), p. 229-251.

PARTNERSHIP FOR 21ST CENTURY SKILLS - Framework for 21st Century Learning [em linha].
[Consult.                09-06-2009].                      Disponível                 em
WWW:<URL:http://www.21stcenturyskills.org/index.php?option=com_content&task=view&id=254&I
temid=120>.

PERKEL, DAN- Copy and Paste Literacy: Literacy practices in the production of a MySpace profile.
Berkeley: School of Information
University of California, 2006.

QUIVY, RAYMOND; CAMPENHOUDT, LUC VAN - Manual de Investigação em Ciências Sociais.
4.ª. Lisboa: Gradiva, 2005.

REILLY, ERIN- What is Learning in a Participatory Culture?: Threshold Magazine. 2009.

RHEINGOLD, HOWARD - Using Participatory Media and Public Voice to Encourage Civic
Engagement. The John D. and Catherine T. MacArthur Foundation Series on Digital Media and
Learning. Vol. - (2007), p. 97-118.

SEFTON-GREEN, JULIAN - Report 7: Literature review in informal learning with technology
outside school. Bristol: FutureLab, 2004.

SELWYN, NEIL- Web 2.0 applications as alternative environments for informal learning - a critical
review: Background paper for the CERI-KERIS International Expert Meeting on ICT and
Educational Performance. Cheju National University: South Korea, 2007.




52                                           Implicações das práticas participativas nas aprendizagens
STOKES, BENJAMIM [et al.]- The Future of Participatory Culture: A Threshold Forum: Threshold
Magazine. 2009.

TWIST, JO; WITHERS, KAY - The challenge of new digital literacies and the ‘hidden curriculum’.
British Educational Communication Technology Agency, 2007.

WAGNER, TONY - The global achievement gap : why even our best schools don't teach the new
survival skills our children need--and what we can do about it. New York, 2008.

WEIGEL, MARGARET; JAMES, CARRIE; GARDNER, HOWARD - Learning: Peering Backward
and Looking Forward in the Digital Era. International Journal of Learning and Media. Vol. 1, n.º 1
(2009), p. 1-18.




Implicações das práticas participativas nas aprendizagens                                   53

Rita Santos - Projecto De Tese

  • 1.
    Departamento de Comunicaçãoe Arte 2009 Faculdade de Letras Ana Rita Costa Implicações das práticas participativas nas Bonifácio Selores aprendizagens dos Santos PROGRAMA DOUTORAL INFORMAÇÃO E COMUNICAÇÃO EM PLATAFORMAS DIGITAIS PROJECTO DE TESE DE DOUTORAMENTO
  • 2.
    Departamento de Comunicaçãoe Arte 2009 Faculdade de Letras Ana Rita Costa Implicações das práticas participativas nas Bonifácio Selores aprendizagens dos Santos Projecto de tese de Doutoramento apresentado à Universidade de Aveiro para cumprimento dos requisitos do programa doutoral Informação e Comunicação em Plataformas Digitais, realizado sob a orientação científica do Doutor José Manuel Pereira Azevedo, Professor Associado da Faculdade de Letras da Universidade do Porto e do Doutor Luís Francisco Mendes Gabriel Pedro, Professor Auxiliar Convidado do Departamento de Comunicação e Arte da Universidade de Aveiro.
  • 3.
    o júri presidente Prof. Doutor Fernando Manuel dos Santos Ramos professor catedrático do Departamento de Comunicação e Arte da Universidade de Aveiro Prof. Doutor Fernando Albuquerque Costa professor auxiliar da Faculdade de Psicologia e de Ciências da Educação da Universidade de Lisboa Prof. Doutor José Manuel Pereira Azevedo professor associado da Faculdade de Letras da Universidade do Porto Prof. Doutor Luís Francisco Mendes Gabriel Pedro professor auxiliar convidado do Departamento de Comunicação e Arte da Universidade de Aveiro
  • 4.
    palavras-chave práticas participativas, media participativos, aprendizagens, contexto formal e contexto informal resumo O presente documento, elaborado no âmbito da unidade curricular de Preparação de Projecto de Tese do Programa Doutoral em Informação e Comunicação, constitui uma proposta para um projecto de doutoramento que tem como objectivo principal contribuir para uma percepção mais profunda das implicações das práticas que recorrem aos media participativos no desenvolvimento de aprendizagens, nomeadamente ao nível das competências e atitudes face ao conhecimento e à participação social. Para muitos, a Web 2.0 pode apresentar-se como um meio ideal para suportar e inovar múltiplos modos de aprendizagem. Esta realidade, assim como a constatação de uma explosão de comunidades de aprendizagem informal e de uma cultura participativa, constituem fortes pressões que estão a ser colocadas às instituições de ensino. Este contexto enquadra o desenvolvimento da presente investigação, que pretende perceber qual a relevância de práticas que envolvem media participativos, para o desenvolvimento de competências e de atitudes, em alunos do Ensino Superior e como é percepcionada a mobilização de aprendizagens relacionadas com os ambientes participativos informais para ambientes formais e o inverso. Dada a natureza exploratória e descritiva do estudo, a parte empírica será conduzida através de um caso de estudo, realizado com alunos do Ensino Superior, no qual se utilizará a triangulação de métodos (quantitativo e qualitativo) e técnicas (inquérito por questionário, o inquérito por entrevista e as técnicas de observação) para a recolha e análise dos dados. Como principais resultados esperados, este trabalho pretende obter indicadores das implicações de várias práticas, realizadas em contexto formal ou informal, no desenvolvimento de aprendizagens; um manual de boas práticas participativas no que diz respeito ao desenvolvimento de novos estilos de aprendizagem, competências e de novas atitudes face ao conhecimento e participação social; e indicadores relativos à mobilização dos usos e das aprendizagens do contexto informal para o formal e o inverso, nomeadamente como os alunos percepcionam essas mobilizações.
  • 5.
    keywords partipatory practices, participatory media, learning, formal context and informal context abstract The present document was elaborated for the final seminar at the PhD course. Aims to contribute to a more complex understanding of the implications that a use of participatory media has in the learning student processes, namely at the changes on the competences and attitudes regarding knowledge and social participation. For many, the Web 2.0 can be seen as an ideal mean to support and innovate multiple forms of learning. This reality, together with the fast growth of communities that offer an approach of informal learning and participatory culture, represent strong demands posed to the education institutions. Within this context, this research intends to contribute to a deeper understanding about the relevance of practices that make use of participatory media in the development of competences and attitudes of higher education students. In addition, it also explores the perception of the transfer of learning processes from a participatory informal environment to a formal one, and the opposite as well. Given the exploratory and descriptive nature of the study, the empirical part will be conducted in one case study involving higher education students and using a combination of techniques (surveys, interviews and observation techniques) and methods (qualitative and quantitative) for data gathering and data analyses. In terms of expected outcomes, this work aims to obtain indicators of the implications that several practices, within formal and informal contexts, have in the development of learning student processes. It is also intended to develop a good participatory practices guidelines regarding the development of skills and attitudes through the use of participatory media and to evaluate the transference of the learning processes from a formal context to an informal one, as well the opposite, namely how students perceive this bidirectional transfers.
  • 7.
    ÍNDICE DE CONTEÚDOS INTRODUÇÃO................................................................................................................................... 1  1.  Enquadramento do trabalho ................................................................................................... 1  2.  Apresentação e relevância do estudo a desenvolver ............................................................ 2  3.  Objectivos gerais e específicos .............................................................................................. 3  4.  Questões de investigação e pressupostos ............................................................................ 4  5.  Metodologia ............................................................................................................................ 5  6.  Estrutura e critérios utilizados na redacção do projecto de tese ........................................... 5  PARTE I - REVISÃO DA LITERATURA ............................................................................................. 6  CAPÍTULO 1 – DESAFIOS À APRENDIZAGEM: CULTURA PARTICIPATIVA E NOVAS COMPETÊNCIAS E ATITUDES ........................................................................................................ 7  1.1  Cultura participativa ............................................................................................................ 7  1.2  A exigência e emergência de novas competências ......................................................... 12  1.3  Desafios às IES ................................................................................................................ 13  CAPÍTULO 2 – OS MEDIA PARTICIPATIVOS NOS CONTEXTOS INFORMAL E FORMAL E A MOBILIZAÇÃO ENTRE APRENDIZAGENS .................................................................................... 17  2.1  Práticas participativas: usos e aprendizagens promovidas ............................................ 18  2.1.1  O que a revisão de literatura sugere sobre os usos e tipos de utilizadores da Web 2.0 . 19  2.1.2  O que a revisão de literatura sugere sobre o “capital digital” que se obtém das práticas participativas ................................................................................................................................. 25  2.2  Mobilização de usos e aprendizagens entre os contextos informal e formal................... 27  PARTE II – ESTUDO A DESENVOLVER ........................................................................................ 29  CAPÍTULO 3 – METODOLOGIA...................................................................................................... 30  3.1  Modelo de análise ............................................................................................................ 30  3.2  Natureza e estratégia do estudo ...................................................................................... 33  3.3  Amostra ............................................................................................................................ 34  3.4  Técnicas de recolha de dados ......................................................................................... 35  3.4.1  Inquérito por questionário ................................................................................................. 37  3.4.2  Inquérito por entrevista ..................................................................................................... 40  3.4.3  Técnicas de observação .................................................................................................. 42  3.5  Análise e tratamento dos dados ....................................................................................... 43  CAPÍTULO 4 – OPERACIONALIZAÇÃO ......................................................................................... 44  4.1  Cronograma operacional .................................................................................................. 44  4.2  Plano de contingência ...................................................................................................... 48  4.3  Resultados esperados ...................................................................................................... 48  4.3.1  Plano de publicações ....................................................................................................... 49  REFERÊNCIAS BIBLIOGRÁFICAS ................................................................................................. 51  Implicações das práticas participativas nas aprendizagens i
  • 8.
    ÍNDICE DE FIGURAS Figura1 - Desconstrução do conceito “práticas participativas” nas respectivas dimensões e indicadores ....................................................................................................................................... 30  Figura 2 - Desconstrução do conceito “competências” nas respectivas dimensões e indicadores 31  Figura 3 - Desconstrução do conceito “atitudes” nas respectivas dimensões e indicadores .......... 32  Figura 4 - Desconstrução do conceito “contexto formal” nas respectivas dimensões e indicadores .......................................................................................................................................................... 32  Figura 5 - Desconstrução do conceito “contexto informal” nas respectivas dimensões e indicadores .......................................................................................................................................................... 33  Figura 6 - Desconstrução do conceito “aluno” nas respectivas dimensões e indicadores .............. 33  ÍNDICE DE TABELAS Tabela 1- Metodologia e principais resultados do estudo “Teens and Social Media” ..................... 19  Tabela 2 - Metodologia e principais resultados do estudo “Learners' use of Web 2.0 technologies in and out of school in Key Stages 3 and 4” ........................................................................................ 22  Tabela 3 - Referências a estudos empíricos que abordam as aprendizagens associadas a práticas participativas..................................................................................................................................... 26  Tabela 4 – Mapeamento entre os objectivos específicos e as diferentes técnicas de recolha de dados ................................................................................................................................................ 36  Tabela 5 – Considerações gerais vs estratégias a seguir no inquérito por questionário ................ 37  Tabela 6 - Aspectos de cariz prático a considerar na utilização do inquérito por questionário ....... 39  Tabela 7 - Aspectos de cariz prático a considerar na utilização do inquérito por entrevista ........... 41  Tabela 8 - Cronograma operacional previsto para o ano lectivo de 2009/2010 .............................. 45  Tabela 9 - Cronograma operacional previsto para o ano lectivo de 2010/2011 .............................. 46  Tabela 10 – Plano de contingência para o estudo a desenvolver ................................................... 48  Tabela 11 – Impact Factor dos periódicos seleccionados (categoria EDUCATION & EDUCATIONAL RESEARCH).......................................................................................................... 50  Tabela 12 - Impact Factor dos periódicos seleccionados (categoria COMMUNICATION) ............. 50  ii Implicações das práticas participativas nas aprendizagens
  • 9.
    INTRODUÇÃO 1. Enquadramento dotrabalho Actualmente, é reconhecido que os jovens se deparam com os media digitais muito antes do que as gerações anteriores o fizeram e que, em idades críticas de desenvolvimento, estão a despender muito do seu tempo livre (cerca de 11,5 horas por semana) em actividades online, como criar, explorar, jogar e comunicar (WEIGEL et al., 2009, p. 8) . De acordo com um estudo conduzido por Lenhart et al. (2007), 93% dos jovens americanos inquiridos usam a internet, dos quais 64% podem ser considerados criadores de conteúdos, uma vez que já criaram blogues ou páginas Web, disponibilizaram trabalhos artísticos originais, fotografias, histórias ou vídeos online ou remisturaram conteúdos disponibilizados por outros para construir as suas próprias criações (OBLINGER et al., 2008, p. 390). Verifica-se assim, nesse contexto, a emergência de uma cultura participativa suportada pelos media participativos online (JENKINS et al., 2006, OBLINGER et al., 2008, TWIST et al., 2007), marcada pela abertura e pelo desenvolvimento de conteúdos com um objectivo comum, à medida que a cultura absorve e responde à explosão de media digitais que possibilitam ao cidadão comum arquivar, anotar, apropriar e fazer circular conteúdos de novas formas (JENKINS, 2001). Através de diferentes formas de cultura participativa, tais como filiações, colaborações e distribuições, os jovens parecem estar a adquirir competências que lhes serão importantes no futuro (JENKINS et al., 2006, p. 9). As vantagens que podem resultar do envolvimento na cultura participativa (BUCKINGHAM, 2007, JENKINS et al., 2006, OBLINGER et al., 2008, TWIST et al., 2007), e o facto de a interacção com essa cultura - maioritariamente realizada em contextos de aprendizagem informal - estar já a mudar a forma como alguns lêem, processam informação e pensam (BULL et al., 2008, p. 101), levam a que seja necessário que as Instituições de Ensino se apercebam que a cultura participativa está a alterar as regras segundo as quais a escola, a expressão cultural, a participação cívica e as profissões se regem (JENKINS et al., 2006, p. 9). À medida que essa cultura continua a crescer, os educadores devem questionar-se em que medida as dinâmicas de participação que caracterizam essa cultura poderão ser aplicadas para ir de encontro às exigências globais da educação (OBLINGER et al., 2008, p. 390). A acrescer, observa-se que as Instituições de Ensino Superior (IES) têm vindo a ser pressionadas para dar um maior enfoque às “competências para o século XXI” - um conjunto de competências que contempla não só a leitura, escrita e matemática mas também competências metacognitivas e que reflectem o facto de os indivíduos viverem num mundo complexo e social (WEIGEL et al., 2009) - facto que é corroborado pelas reformas de que essas instituições têm sido alvo, por exemplo, no contexto do processo de Bolonha. No entanto, verifica-se que as práticas educativas, em geral, permanecem inalteradas desde há décadas atrás e, portanto, estão desajustadas, face às competências exigidas pela actual sociedade em rede. Esta sociedade, de Implicações das práticas participativas nas aprendizagens 1
  • 10.
    cidadãos e empregadores,defende não só que os alunos devem desenvolver competências e atitudes de carácter individual, mas também social e cultural (COMMITTEE OF INQUIRY INTO THE CHANGING LEARNER EXPERIENCE, 2009, JENKINS et al., 2006)), uma vez que “[…] those who excel in a networked world are those who know how to use their networked communities and connections to get at knowledge, take action or communicate at any given moment and context” (TWIST et al., 2007, p. 37). As IES necessitam, assim, de repensar o seu papel na preparação dos seus alunos para um mundo de trabalho global e imprevisível, nomeadamente, delineando estratégias que as tornem facilitadoras no processo de aquisição das “soft skills”1 que os alunos necessitam desenvolver para corresponderem ao que deles é esperado por parte da sociedade em geral e das entidades empregadoras em particular. Constata-se assim, por um lado, o esforço que é requerido a todos os envolvidos na educação dos jovens, nomeadamente Universidades, para que auxiliem os seus alunos no desenvolvimento de competências transversais e novas atitudes, face ao conhecimento e participação social, e que há muito são pretendidas. Por outro lado, surgem, em alguns estudos, indícios que sugerem vantagens do envolvimento numa cultura participativa - habitualmente vivenciada em contextos informais - nomeadamente, porque esta poderá estar a servir de suporte a diferentes formas de aprendizagem em que os alunos desenvolvem as competências a que as instituições “aspiram”. A existência destes dois cenários leva a que diversas opiniões tenham vindo a defender que as IES devem passar a compreender e a aplicar as dinâmicas do envolvimento com a Web 2.0, e até a integrar práticas de cultura participativa ao contexto do currículo (ANDERSON, 2007, BROWN et al., 2008, COMMITTEE OF INQUIRY INTO THE CHANGING LEARNER EXPERIENCE, 2009, FRANKLIN et al., 2007). No entanto, é ainda notado nessas opiniões que é também necessário estar ciente de factores negativos que podem ser preponderantes para o sucesso dessa adaptação. 2. Apresentação e relevância do estudo a desenvolver A Web 2.0, a cultura participativa e os indícios que começam a surgir, sugerindo que os jovens desenvolvem competências e atitudes no envolvimento com estes ambientes, são áreas que só muito recentemente começaram a ser abordadas. Assim, é necessário o desenvolvimento de mais investigação empírica no sentido de perceber melhor o clima de mudança que estes conceitos poderão estar (ou vir) a trazer, por exemplo, no âmbito do Ensino Superior. A investigação apresentada neste documento enquadra-se no âmbito da unidade curricular de Preparação de Projecto de Tese do Programa Doutoral em Informação e Comunicação em Plataformas Digitais e intitula-se “Implicações das práticas participativas nas aprendizagens”. 1 O conceito de “soft skills” será detalhado no capítulo I. 2 Implicações das práticas participativas nas aprendizagens
  • 11.
    Especificamente, este estudopretende contribuir para uma compreensão mais profunda das implicações das práticas participativas no desenvolvimento de aprendizagens (i.e. competências e novas atitudes) e estilos de aprendizagem valorizados pela sociedade em rede em que vivemos. Considera-se também que uma mais-valia deste estudo é a triangulação de várias técnicas de recolha de dados, a qual permite que os resultados finais sejam mais ricos, no que diz respeito à compreensão da problemática, assim como conduzir a alcançar resultados mais seguros e sem enviesamentos. É ainda importante notar que este estudo não pretende seguir uma abordagem “orientada às tecnologias”, como a que surge frequentemente nas investigações até à data realizadas, mas sim “orientada” às aprendizagens como o pensamento crítico, comunicação, colaboração e criatividade que resultam do envolvimento com os media participativos. As tecnologias aparecem, assim, como facilitadoras destas aprendizagens. No entanto, este estudo pretende que as práticas identificadas possam facilmente ser readaptadas na situação do seu meio de disponibilização sofrer alterações. É neste contexto que se inserem os objectivos e as questões de investigação às quais se pretende responder no âmbito deste trabalho e que são seguidamente apresentados. 3. Objectivos gerais e específicos O tema do estudo a desenvolver estará relacionado com cultura participativa, práticas e media participativos, aprendizagem formal e informal, competências e atitudes. Mais concretamente, como objectivo geral, pretende-se realizar um estudo que compreenda as implicações das práticas que recorrem aos media da Web 2.0 - estabelecidas em redes que envolvem alunos, professores e/ou outros agentes - no desenvolvimento de competências transversais e de atitudes face ao conhecimento e à participação social. Não será, no entanto, objectivo principal deste estudo, averiguar o contributo das práticas participativas para o domínio das áreas de conhecimento científico e técnico de uma dada temática, embora algumas considerações relacionadas com esse assunto possam vir a ser indicadas. Os objectivos específicos deste estudo estarão relacionados com:  conhecer as actividades que os alunos desenvolvem com recurso à Web 2.0, em contexto informal e formal, e tentar perceber que estilos de aprendizagem, competências e atitudes estão a ser desenvolvidos através dessas práticas;  conhecer as expectativas dos alunos face a um possível cenário de integração de práticas participativas, habitualmente associadas a um contexto informal, a um contexto formal, nomeadamente, se consideram que essas práticas poderão ajudá-los a desenvolver determinadas competências e novas atitudes e, em caso negativo, quais os principais obstáculos à integração de práticas participativas; Implicações das práticas participativas nas aprendizagens 3
  • 12.
    identificar um conjunto de práticas participativas, realizadas em contexto formal ou informal, que podem ser indicadas como boas práticas no que diz respeito ao desenvolvimento de novos estilos de aprendizagem, competências e de novas atitudes face ao conhecimento e participação social;  obter outputs/indicadores das implicações das práticas participativas em que os alunos estão envolvidos em contextos formal e informal, no que diz respeito ao desenvolvimento de novs estilos de aprendizagem, de competências transversais e de novas atitudes face ao conhecimento e participação social;  fazer uma análise comparativa dos estilos de aprendizagem, competências e atitudes que são desenvolvidos em contexto formal e informal;  compreender a mobilização dos usos e aprendizagens do contexto informal para o formal e o inverso, nomeadamente como os alunos percepcionam essas mobilizações. 4. Questões de investigação e pressupostos O estudo a desenvolver pretende contribuir para o fomento da investigação empírica relacionada com as seguintes questões de investigação:  Qual a relevância de práticas que envolvem media participativos, para o desenvolvimento de competências e de atitudes, em alunos do Ensino Superior?  Como é percepcionada a mobilização de aprendizagens relacionadas com os ambientes participativos informais para ambientes formais e o inverso? Como pressupostos2 de investigação sugerem-se:  Os media participativos podem apresenta-se como espaços de aprendizagem, em contexto informal ou formal, no sentido em que promovem o desenvolvimento de competências e de atitudes face ao conhecimento e participação social nos alunos do Ensino Superior.  As aprendizagens desenvolvidas em ambientes participativos informais podem ser mobilizadas para as práticas desenvolvidas em ambientes participativos formais, sendo o inverso também verdadeiro. 2 O conceito “hipótese” está habitualmente associado a estudos com uma forte componente experimental (investigação correlacional, experimental ou causal-comparativa). Quivy (2005) define hipótese como “uma proposição que prevê uma relação entre dois termos que, segundo os casos, podem ser conceitos ou fenómenos” (p. 136), sugerindo assim que as hipóteses são sempre causais. Uma vez que o tipo de estudo a desenvolver não se relaciona com esse conceito de hipótese, utilizar-se-á o termo “pressuposto” em sua substituição. Carmo et. al referem que o tipo de pressupostos derivados de estudos exploratórios e descritivos deve ser tão valorizado como as hipóteses causais, uma vez que “são os estudos de natureza exploratória e sociográfica que criam terreno propício á realização de trabalhos de verificação de hipóteses pela massa crítica de informação que coligem” (p. 49). 4 Implicações das práticas participativas nas aprendizagens
  • 13.
    5. Metodologia O estudo a desenvolver terá por base uma estratégia de investigação assente em duas componentes principais: revisão bibliográfica e desenvolvimento de um caso de estudo. De notar que, no presente documento de projecto de tese, as duas componentes referidas encontram-se ainda em fase de desenvolvimento A revisão de literatura realizada até ao momento pretende, por um lado, reforçar a pertinência do tema e, por outro lado, permite conhecer algum do trabalho que tem vindo a ser desenvolvido relacionado com a problemática do estudo. A segunda componente da estratégia de investigação pretende identificar os instrumentos de recolha de dados que serão utilizados na implementação do estudo, bem como justificar o recurso aos mesmos, sem detalhar, no entanto, aspectos concretos da sua concepção, na medida em que nesta fase de preparação do projecto de tese tal não seria possível. 6. Estrutura e critérios utilizados na redacção do projecto de tese O presente projecto de tese estrutura-se em duas partes, uma primeira parte dedicada à revisão de literatura e uma segunda parte que abordará a descrição do processo de concepção e implementação do estudo, bem como o processo de operacionalização segundo o qual o estudo irá ser desenvolvido. Previamente a serem apresentados os capítulos dedicados à revisão de literatura, expõem-se os critérios que serão seguidos na redacção da tese:  a norma utilizada para referências bibliográficas é a NP-405;  palavras de origem inglesa mas que constam já do dicionário da língua portuguesa surgem com uma formatação normal (por exemplo, online, Web); no caso de essas palavras não surgirem no dicionário, recorre-se ao itálico (por exemplo media). Implicações das práticas participativas nas aprendizagens 5
  • 14.
    PARTE I -REVISÃO DA LITERATURA 6 Implicações das práticas participativas nas aprendizagens
  • 15.
    CAPÍTULO 1 –DESAFIOS À APRENDIZAGEM: CULTURA PARTICIPATIVA E NOVAS COMPETÊNCIAS E ATITUDES O presente capítulo começa por abordar duas realidades emergentes que servem de enquadramento a este trabalho. A primeira está relacionada com a emergência, no mundo digital, de uma cultura participativa que parece estar a mudar a forma como os alunos aprendem e interagem com o conhecimento e sociedade. A segunda realidade está relacionada com as exigências que a sociedade tem colocado, no sentido de os jovens desenvolverem novas competências e atitudes valorizadas na sociedade do conhecimento e em rede. Numa fase posterior do presente capítulo, são apresentados, tendo por base a literatura revista, alguns dos impactos destas duas realidades nas instituições de ensino, nomeadamente nas IES. O capítulo termina sugerindo, com base no que alguns autores têm defendido, a integração de práticas participativas num contexto formal como meio de desenvolvimento de competências e atitudes valorizadas pela sociedade. 1.1 Cultura participativa Os avanços tecnológicos e a miniaturização têm vindo a permitir o desenvolvimento de um conjunto de dispositivos multimédia portáteis - desde as PlayStation Portables, BlackBerrys e iPods a outros gadgets. Progressivamente, nestes dispositivos - para além de ser possível jogar, ler o e-mail, receber fotografias e mensagens - conseguimos visualizar trailers de filmes a estrear ou assistir a concertos em localizações remotas (ALEXANDER, 2008, p. 2). Por outro lado, passamos a poder realizar a mesma função (por exemplo, ouvir um concerto) através de diferentes dispositivos, tais como, leitor de DVD, rádio do carro, leitor de MP3, computador, estação de rádio na Web, ou canal de música por cabo (JENKINS et al., 2006, p. 16). Para além disso, em resultado do aparecimento do paradigma Web 2.0, deixamos apenas de consumir conteúdos e passamos a ter também a possibilidade de os criar e partilhar; imagens e clipes audiovisuais, capturados com um telemóvel, são quase instantaneamente carregados para blogues; ficheiros áudio gravados por um indivíduo são rapidamente distribuídos via RSS3 feeds4. A Web 2.0, designação atribuída a Tim O’Reilly (ANDERSON, 2007), trouxe ainda consigo um conjunto de serviços em constante evolução e cada vez mais sofisticados, como o YouTube5 ou o 3 Really Simple Syndication. Esta tecnologia será abordada em detalhe mais à frente. 4 Este procedimento é também conhecido como podcasting. 5 Exemplo de plataforma de partilha de vídeos, disponível em http://www.youtube.com/ (último acesso: 22 de Junho de 2009). Implicações das práticas participativas nas aprendizagens 7
  • 16.
    MySpace6, capazes defornecer o suporte necessário para nos ligarmos e comunicarmos com os outros de formas inovadoras. No entanto, a convergência desses social media7 não pode ser apenas observada como um processo tecnológico. É também necessário passar a relacioná-la com uma mudança cultural, em que os consumidores de conteúdos são encorajados a procurar novas informações e a estabelecer ligações entre os conteúdos disponibilizados em media dispersos e onde passamos a ter inúmeras possibilidades de utilizar os media que estão “nas nossas próprias mãos” para estabelecer ligações com os outros. Surgem, dessa forma, novas formas de colaboração para construção de conhecimento e de utilização dos media como meio de aprendizagem e de nos darmos a conhecer aos outros num ambiente em rede (REILLY, 2009, p. 8). De acordo com o estudo “Teens and Social Media” (LENHART et al., 2007), 93% dos jovens americanos inquiridos usam a internet e 64% dos jovens entre os 12 e os 17 anos já realizaram uma ou mais actividades de criação de conteúdos online, comparativamente aos 57% dos jovens identificados por um estudo semelhante realizado pela Pew Internet & American Life Project no final de 2004. No contexto português, os resultados de um inquérito online8, realizado no âmbito do estudo “E-Generation: Os Usos de Media pelas Crianças e Jovens em Portugal”, indicam que “a grande maioria dos jovens inquiridos online (87,3%) tem ligação à internet. [...] Um pouco mais de metade dos jovens inquiridos (52,6%) já fez um blogue, enquanto apenas 36,5% já fizeram alguma página na Web. [...] Verifica-se também que a maior parte dos inquiridos (86%) costuma utilizar a internet em casa e quase metade (47,9%) usa a internet na escola” (CARDOSO et al., 2007, p. 40, 49). No entanto, um inquérito a nível nacional9, realizado também no âmbito desse estudo, revela dados um pouco diferentes, como seria de esperar, uma vez que abrange uma população que pode não utilizar a internet, ao contrário do inquérito online. Neste inquérito, “os utilizadores da internet representam cerca de 70% dos casos, porém apenas 37,7%, utilizam regularmente tanto a internet como o correio electrónico. Pelo contrário, 27% dos jovens inquiridos nunca utilizaram a internet em nenhuma situação” (CARDOSO et al., 2007, p. 59). O estudo realça ainda que a percentagem de jovens mais velhos (16-18 anos) que nunca experimentaram utilizar quer a internet quer o correio electrónico é de 21,4% e entre os mais novos (8 aos 12 anos) ascende aos 6 Exemplo de rede social, disponível em http://www.myspace.com/ (último acesso: 14 de Março de 2009). 7 Social media, serviços Web 2.0, media participativos ou software social serão utilizados neste estudo como sinónimos, tal como no estudo “Higher Education in a Web 2.0 World” (COMMITTEE OF INQUIRY INTO THE CHANGING LEARNER EXPERIENCE, 2009) 8 Foram recolhidas 1353 respostas de uma amostra caracterizada por crianças e jovens dos 9 até aos 18 anos. 9 O inquérito nacional foi realizado “face a face” e recolheu 276 respostas de crianças e jovens até aos 18 anos. 8 Implicações das práticas participativas nas aprendizagens
  • 17.
    40,9%. Enfatizando aindaa importância da escola no contacto com as novas tecnologias, o estudo refere que “51,4% dos jovens afirmam que tiveram o seu primeiro contacto com a internet na escola. Já 35,8% começaram a utilizar a internet em casa. A escola e o lar são portanto os principais meios de acesso à internet para os jovens” (CARDOSO et al., 2007, p. 65). Estes dois inquéritos vêm assim confirmar que duas realidades coexistem. Por um lado, existe ainda um número significativo de jovens portugueses (30% segundo o estudo referido) que está afastado da sociedade em rede em que vivemos. Por outro lado, existe um número de jovens que poderão estar já a colaborar, produzir, participar e partilhar conteúdos em rede, em resultado da interacção com os media participativos, estando assim envolvidos numa cultura participativa e a ter acesso às vantagens que muitos consideram advir da participação nessa cultura. Henry Jenkins10, a quem é atribuída a definição de cultura participativa, justifica a preferência de utilizar essa designação face à de media participativo referindo: “I probably will use the term participatory culture rather than participatory media, because I think the participation is created by the people, the online citizens that are participating. Social-network technologies enable us to connect with each other in powerful new ways and they build on the 100- year-plus development of the desire of people to actively participate in how information gets developed, how stories get circulated within a society.” (STOKES et al., 2009, p. 19) Segundo Jenkins et al. (2006), a cultura participativa pode surgir numa das seguintes formas:  Filiações: estas ocorrem através de membros, formais ou informais, de comunidades online como o Facebook11 ou o MySpace.  Expressões: através de novas formas criativas de produção de conteúdos, tais como, fan fiction writing e mash-ups.  Colaborações: quando equipas trabalham em conjunto, de forma formal ou informal, para resolver problemas e completar tarefas, desenvolvendo assim novo conhecimento de forma colaborativa (por exemplo através da Wikipedia12 e de jogos de realidade alternativa13). 10 Henry Jenkins foi, até recentemente, director do Comparative Media Studies Program no Massachusetts Institute of Technology (MIT). Mais informação sobre Henry Jenkins pode ser encontrada no seu blogue oficial “Confessions of an Aca-Fan: The Official Weblog of Henry Jenkins” em http://henryjenkins.org/ (último acesso: 9 de Julho de 2009). 11 Exemplo de rede social, disponível em http://www.facebook.com/ (último acesso: 14 de Março de 2009). 12 Exemplo de plataforma de wikis, disponível em http://www.wikipedia.com/ (último acesso: 14 de Março de 2009). 13 Segundo a Wikipedia (http://en.wikipedia.org/wiki/Alternate_reality_game, último acesso: 23 de Junho de 2009), “An alternate reality game (ARG), is an interactive narrative that uses the real world as a platform, often involving multiple media and game elements, to tell a story that may be affected by participants' ideas or Implicações das práticas participativas nas aprendizagens 9
  • 18.
    Distribuições: estas ocorrem quando se recorre, por exemplo, ao podcasting e blogging, que permitem determinar a circulação dos media. Segundo Jenkins, a cultura participativa pode ser definida como aquela onde existem poucas barreiras à expressão artística e à responsabilidade cívica, uma vez que nesta cultura, “qualquer pessoa com uma ligação à rede pode tornar-se um autor, editor, distribuidor de filmes, ser recomendado, ou crítico” (Lorenzo, Oblinger, and Dziuban, 2006, pp. 5–6 apud OBLINGER et al., 2008, p. 390). Dada a sua natureza em rede, parece também existir nesta cultura uma forte tendência para a criação e partilha dos nossos próprios trabalhos com os outros, assim como para o aparecimento de um guia de orientação informal, segundo o qual, o que é conhecido pelos mais sábios sobre um dado assunto é passado aos menos conhecedores. Com efeito, esta partilha de conteúdos e de experiências poderá promover que os membros desta cultura acreditem que as suas contribuições são importantes e que seja estabelecido um grau de ligação social entre eles (JENKINS et al., 2006, OBLINGER et al., 2008, p. 391). Vários autores defendem que, através das várias formas de cultura potenciadas pelos media da era Web 2.0, os jovens estão a adquirir competências que lhes serão valiosas no futuro (JENKINS et al., 2006, p. 9). Gee (Gee, 2004 apud JENKINS et al., 2006) defende que estes espaços de culturas participativas representam ambientes de aprendizagem ideais. Designando os espaços de aprendizagem informal como affinity spaces, o autor sugere diversas razões que levam a que as pessoas aprendam, participem, se envolvam e interajam mais activamente com a cultura popular do que com os conteúdos dos seus livros: os affinity spaces são experimentais, ao contrário dos sistemas de educação formal que tendem ser relutantes à mudança; enquanto a educação formal é estática, a aprendizagem informal, que ocorre na cultura popular, é inovadora; as estruturas que sustentam a aprendizagem informal são provisórias, enquanto na educação formal são institucionalizadas; os affinity spaces podem evoluir para responder a necessidades a curto prazo e a interesses temporários, ao contrário das instituições que mantêm praticamente inalteradas as práticas de décadas apesar das reformas a que têm vindo a ser sujeitas ao longo dos anos; as comunidades de aprendizagem informal são mantidas de uma forma um pouco ad hoc e são localizadas, contrastando com as comunidades de educação formal que são burocráticas e pretendem ter um âmbito nacional; e, por fim, nos affinity spaces podemos entrar e sair se estes não forem de encontro ao que procuramos, no entanto, na educação formal não temos esse tipo de mobilidade. actions”. Exemplos deste tipo de jogos podem ser encontrados em http://www.argn.com/now_playing/ (último acesso: 23 de Junho de 2009). 10 Implicações das práticas participativas nas aprendizagens
  • 19.
    Os resultados doprojecto “Kids' Informal Learning with Digital Media: An Ethnographic Investigation of Innovative Knowledge Cultures”14 reflectem três anos de pesquisa sobre as aprendizagem informais dos jovens através dos media digitais. Segundo este estudo, a participação no actual mundo digital está a criar novas oportunidades para os jovens enfrentarem as normas sociais, explorarem interesses, desenvolverem competências técnicas e experimentarem novas formas de expressão individual. Este projecto refere, ainda, que os sítios das redes sociais e partilha de vídeos, os jogos online e os gadgets, como iPods e telemóveis, são agora parte integrante da cultura dos jovens e que esses capturaram a atenção dos mais novos por possibilitarem a extensão do mundo social, a aprendizagem self-directed e a independência (DIGITAL YOUTH PROJECT, 2008). Outros autores complementam estas vantagens da cultura participativa, nomeadamente: por trazer benefícios relacionados com mais “oportunidades para a aprendizagem peer-to-peer, uma mudança de atitude face à propriedade intelectual, a diversificação da expressão cultural, o desenvolvimento de competências importantes no mundo de trabalho actual e uma concepção mais fortalecida de cidadania” (JENKINS et al., 2006, p. 3); por “permitir estabelecer ligações, tanto intelectuais como profissionais, que permitem que os alunos estabeleçam padrões quando outros apenas vêem o caos” (OBLINGER et al., 2008, p. 394); e por “possibilitar o desenvolvimento de competências e atitudes às quais os alunos apresentam, habitualmente, mais dificuldades em desenvolver” (OBLINGER et al., 2008, p. 393). Entre essas competências, destacam-se (JENKINS et al., 2006, OBLINGER et al., 2008):  espírito crítico, ou a capacidade de distinguir a credibilidade das fontes de informação;  síntese, ou a capacidade de seguir discussões longas ou narrativas apresentadas em múltiplas modalidades;  investigação, ou a actividade de procurar, descobrir e disseminar informação relevante de uma forma credível;  prática, ou a capacidade de aprender fazendo no contexto de comunidades de prática relacionadas com a disciplina; e  negociação, ou a flexibilidade de trabalhar para além das fronteiras da disciplina ou culturais, para dessa forma gerar soluções alternativas e inovadoras. Twist et al. (2007) acrescentam ainda que, através destas culturas em rede, os jovens são expostos e estimulados a pensar sobre o poder e a importância das diferentes práticas culturais, uma vez que estão a utilizar estes espaços digitais para explorar a identidade e o seu lugar no mundo e compreender como é que a sociedade e a cultura funcionam. 14 O sítio do projecto encontra-se disponível em http://digitalyouth.ischool.berkeley.edu/ (último acesso: 6 de Junho de 2009). Implicações das práticas participativas nas aprendizagens 11
  • 20.
    1.2 A exigênciae emergência de novas competências Uma sociedade em rede como aquela em que vivemos - caracterizada pelo uso intensivo de tecnologias para lidar com informação, gestão de conhecimento e comunicação - requer que os seus cidadãos desenvolvam competências para o século XXI (FLEMISH MINISTRY OF EDUCATION AND TRAINING, 2009). Tal como indica Weigel et al. (2009, p. 7) “Most would agree that a well-educated individual should be able to successfully participate in a global economy where money, culture, ideas, and people circulate rapidly; to synthesize and utilize vast rivers of information obtained through a variety of channels (textual, visual, multimediated); to engage with this information across a variety of disciplines; to be comfortable negotiating a range of social connections, including interacting with diverse populations; and to serve as an engaged and responsible member of one’s profession and one’s communities.” (p. 7) Estes autores revêem ainda alguma da literatura que identifica as “competências para o século XXI” que os cidadãos devem desenvolver. Todas essas propostas têm em comum o facto de considerarem um conjunto de competências que vão muito para além dos “3R’s”15, ao incluírem competências cognitivas e assumirem que os indivíduos vivem num mundo complexo e social (WEIGEL et al., 2009). Mais concretamente, o artigo refere que Murnane e Levy (1996 apud WEIGEL et al., 2009) indicam “hard skills” (matemática e leitura), “soft skills” (competências de colaboração e sociais) e computer skills; Gardner (2007 apud WEIGEL et al., 2009) identifica disciplina, síntese, criatividade, respeito e ética como “five minds for the future”; e Wagner (2008, 2008 apud WEIGEL et al., 2009) propõe um outro conjunto de competências futuras, “seven survival skills for teens today”. Estas são: critical thinking and problem solving; collaboration across networks and leading by influence; agility and adaptability; initiative and entrepreneurialism; effective oral and written communication; accessing and analyzing information; and curiosity and imagination. São também referidas as seis “sensações” identificadas por Daniel Pink (2005 apud WEIGEL et al., 2009), “design, story, symphony, empathy, play and meaning”, associadas ao lado direito do cérebro e consideradas por este autor como sendo necessárias adquirir pelos profissionais face aos desafios do mundo actual. Por fim, são indicados, no artigo, os quatro principais grupos de competências que os alunos devem desenvolver segundo a Partnership for 21st Century Skills: “core subjects and 21st-century themes, learning and innovation skills, information, media and technology skills, and life and career skills” (PARTNERSHIP FOR 21ST CENTURY SKILLS, 2009, p. 9, 2007 apud WEIGEL et al., 2009)). Também Jenkins defende que os jovens, para além de desenvolverem competências básicas, de pesquisa e de literacia para os media, devem desenvolver um conjunto de competências 15 Os 3 Rs designam as competências tradicionais Read, Write e Arithmetic. 12 Implicações das práticas participativas nas aprendizagens
  • 21.
    sociais e culturaisnecessárias para participar no actual mundo digital (JENKINS et al., 2006, p. 4). Estas competências - identificadas em “Confronting the Challenges of Participatory Culture: Media Education for the 21st Century” como sendo “play, performance, simulation, appropriation, multitasking, distributed cognition, collective intelligence, judgement, transmedia navigation, networking and negotiation”, num ambiente em rede e online (JENKINS et al., 2006, p. 4) - têm vindo a ser já referidas em alguns estudos. Mais recentemente, foi adicionada a esse conjunto a competência de “visualization”. Aprender numa sociedade em rede requer também, segundo estes autores, entender a forma como as redes funcionam e podem ser usadas, isto é, perceber os contextos cultural e social a partir dos quais a informação emerge, assim como, saber em quem confiar, e em que ocasiões, e como filtrar, atribuir relevância e utilizar redes para construir conhecimento. Assim, as atitudes devem ser tão valorizadas como as competências, e as competências sociais consideradas tão importantes como as competências técnicas (TWIST et al., 2007, p. 32). 1.3 Desafios às IES A questão que se pode agora colocar é: “Dado o papel fundamental das Instituições de Ensino no desenvolvimento da sociedade, de que forma é que estas estão a apoiar o desenvolvimento, através de práticas quotidianas e/ou de estratégias mais globais, de competências para o século XXI”? Várias opiniões têm vindo a sugerir uma diferença entre as competências que a Escola, no geral, está a promover junto dos seus alunos e as competências que, na realidade, os alunos deveriam estar, segundo a sociedade e os empregadores, a desenvolver. A OCDE16 indica que, apesar de a economia ter sofrido a transformação da passagem de uma base industrial tradicional para uma era do conhecimento - na qual a aprendizagem e a inovação são temas centrais - muitas escolas ainda não reagiram a esta mudança, continuando a agir de forma idêntica à das primeiras décadas do século XX. Esta realidade serve de base à investigação realizada pela OECD, reunida no livro “Innovating to Learn, Learning to Innovate”, que teve como objectivo contribuir para uma melhor percepção de como é que a aprendizagem, que ocorre dentro e fora das escolas, pode ser realizada em ambientes que desenvolvem conhecimento e competências cruciais na era em que vivemos. A mesma investigação sublinha ainda que as vantagens desta evolução na aprendizagem são importantes, não só para uma economia de sucesso mas, também, para o incentivo a uma participação cultural e social efectiva e para a realização pessoal e profissional dos cidadãos (OECD, 2008). 16 Organização para a Cooperação e Desenvolvimento Económico. O sítio da OCDE encontra-se disponível em http://www.oecd.org (último acesso: 17 de Junho de 2009) Implicações das práticas participativas nas aprendizagens 13
  • 22.
    Também Downes (2008)defende a necessidade de uma mudança nos objectivos que as instituições de ensino pretendem cumprir, indicando que estes não devem passar simplesmente pela criação e distribuição de oportunidades de aprendizagem e de recursos, mas também por promover a participação dos estudantes em ambientes de aprendizagem como jogos ou comunidades, através de práticas e materiais que ajudem os alunos a ver o mundo da mesma forma que um expert o veria. Esta ideia é também partilhada por Oblinger (2008) no livro “Opening Up Education” uma vez que a autora defende que a abertura da educação não se pode fazer apenas através da abertura da tecnologia e dos recursos mas também através da abertura do conhecimento. De notar, no entanto, que se constata que as “competências para o século XXI”, referidas no ponto anterior, têm vindo a ser, gradualmente, reconhecidas e integradas nas políticas de educação, nomeadamente as que estão relacionadas com o Ensino Superior. Segundo o Departamento de Educação Norte-Americano, “students are prepared to be future employees of business organizations now rapidly becoming obsolete. […] to succeed in life and to keep our country strong and prosperous, all of today’s students must graduate able to deal with ambiguity and capable of higher order analysis and complex communication” (Dede, Korte, Nelson, Valdez, and Ward, 2005 apud OBLINGER et al., 2008, p. 394). No contexto português, tem-se vindo a assistir a uma evolução das políticas educativas, no âmbito do processo de Bolonha, no sentido de atribuir um papel fundamental às competências transversais, entre outras. Exemplo disso é o Decreto-Lei n.º 107/2008 que surge com o objectivo de promover o aprofundamento do processo de Bolonha, ao ter como um dos tópicos de intervenção a transição de um sistema de ensino baseado na transmissão de conhecimentos para um sistema baseado no desenvolvimento das competências dos estudantes, em que as componentes de trabalho experimental ou de projecto, entre outras, e a aquisição de competências transversais devem desempenhar um papel decisivo (DIÁRIO DA REPÚBLICA, 2008, p. 3835)17. 17 A importância das competências transversais pode ser observada através do que é dito sobre o grau de licenciado no Decreto-Lei n.º 107/2008. O grau de licenciado é conferido aos que demonstrem: a) Possuir conhecimentos e capacidade de compreensão numa área de formação a um nível que: i) Sustentando -se nos conhecimentos de nível secundário, os desenvolva e aprofunde; ii) Se apoie em materiais de ensino de nível avançado e lhes corresponda; iii) Em alguns dos domínios dessa área, se situe ao nível dos conhecimentos de ponta da mesma; b) Saber aplicar os conhecimentos e a capacidade de compreensão adquiridos, de forma a evidenciarem uma abordagem profissional ao trabalho desenvolvido na sua área vocacional; 14 Implicações das práticas participativas nas aprendizagens
  • 23.
    Torna-se, assim, necessárioperceber melhor de que forma essas competências estão a ser ou poderão vir a ser integradas no currículo, nomeadamente do Ensino Superior. Para muitos, a Web 2.0 pode apresentar-se como um meio ideal para suportar e inovar múltiplos modos de aprendizagem (BROWN, 2008, p. xii) dada a sua riqueza em práticas de ligação, co-criação e distribuição de ensino e aprendizagem. Desta forma, poderá também apresentar-se como um meio facilitador para o desenvolvimento das competências de aprendizagem e de empregabilidade (COMMITTEE OF INQUIRY INTO THE CHANGING LEARNER EXPERIENCE, 2009). A possibilidade de estarem a emergir novos estilos de aprendizagem suportados pelos media participativos, assim como a constatação de uma explosão de comunidades de aprendizagem informal e de uma cultura participativa, constituem fortes pressões que estão a ser colocadas às instituições de ensino (WEIGEL et al., 2009, p. 14). As escolas não devem ignorar o potencial, positivo e negativo, dos media digitais para a aprendizagem, uma vez que podem correr o risco de se tornarem crescentemente irrelevantes no contexto das actividades que os alunos desenvolvem fora da escola e do futuro para o qual esses alunos estão a ser preparados (WEIGEL et al., 2009, p. 14). TWIST et al. (2007) acrescentam ainda que ”a new form of ‘networked discourse’ is emerging which young people are not yet fully equipped to critically reflect upon themselves, and which educators are not necessarily equipped to understand as part of the process of formal education” (p. 37). Como resultado, é necessário o desenvolvimento de uma literacia para os media participativos, em que os educadores devem passar a encorajar os jovens a desenvolverem competências, conhecimento, frameworks éticas e autoconfiança necessárias para se tornarem participantes em pleno na sociedade actual (JENKINS et al., 2006, p. 8). Um exemplo de uma iniciativa que surge nesse sentido é o projecto “New Media Literacies”18, realizado no âmbito do programa MIT's Comparative Media Studies19 e que pretende explorar a integração de formas de cultura participativa no currículo, no sentido de proporcionar o desenvolvimento de competências c) Capacidade de resolução de problemas no âmbito da sua área de formação e de construção e fundamentação da sua própria argumentação; d) Capacidade de recolher, seleccionar e interpretar a informação relevante, particularmente na sua área de formação, que os habilite a fundamentarem as soluções que preconizam e os juízos que emitem, incluindo na análise os aspectos sociais, científicos e éticos relevantes; e) Competências que lhes permitam comunicar informação, ideias, problemas e soluções, tanto a públicos constituídos por especialistas como por não especialistas; f) Competências de aprendizagem que lhes permitam uma aprendizagem ao longo da vida com elevado grau de autonomia. 18 O sítio do projecto encontra-se disponível em http://newmedialiteracies.org/ (último acesso: 20 de Junho de 2009). 19 O sítio deste programa encontra-se disponível em http://cms.mit.edu/ (último acesso: 22 de Junho de 2009) Implicações das práticas participativas nas aprendizagens 15
  • 24.
    culturais e sociaisnecessárias para os jovens se tornarem plenos participantes num mundo “saturado” de media e de gerar um entendimento generalizado acerca do que significa ser literato num mundo multicultural e interligado a um nível global. Apesar de vários autores sugerirem um possível potencial dos serviços da Web 2.0, no que diz respeito ao desenvolvimento de novas competências e atitudes valorizadas pela sociedade em geral, é preciso notar que estamos a falar de temáticas bastante recentes, pelo que é ainda necessário avaliar de uma forma mais profunda os impactos do envolvimento com os media e com uma cultura participativa. Tal como sugerido num estudo realizado no âmbito do projecto “New Millennium Learners”20 da OCDE, a investigação empírica tem sido mais eficaz em revelar os impactos negativos da tecnologia do que em realçar e documentar os seus aspectos positivos. Em relação ao caso concreto da Web 2.0, o próprio estudo indica que existe uma certa “euforia” relacionada com a Web 2.0 e com o seu possível potencial educativo, apesar de se saber muito pouco sobre os seus efeitos, sobretudo nos mais jovens, de nos tornamos produtores de conteúdos, com o potencial de termos uma audiência ilimitada, e muito menos sobre o impacto de se criarem e manterem redes sociais que não operam sob a supervisão dos adultos. Segundo os autores do estudo, a Web 2.0 levanta um conjunto de preocupações, devendo ser dada uma atenção particular a questões como a segurança, plágio e ética, assim como ao eventual impacto da Web 2.0 nas expectativas dos alunos em relação à educação (OECD/CERI, 2008). Apesar de, actualmente, se verificar alguma falta de análise sobre o impacto das tecnologias, sobretudo da Web 2.0, no que respeita ao desenvolvimento das competências para o século XXI, parece ser assumido que os media digitais da Web 2.0 serão dominantes na aprendizagem e ensino do futuro (FRANKLIN et al., 2007, WEIGEL et al., 2009). No entanto, é necessário ter em atenção a generalização deste tipo de pressupostos, uma vez que é preciso notar que nem todos têm acesso a estas tecnologias (digital divide no acesso) e que existe uma desigualdade no acesso a oportunidades, experiências, competências e conhecimento que preparam os jovens para uma participação activa na sociedade (digital divide na participação) (JENKINS et al., 2006, WEIGEL et al., 2009). 20 Este projecto tem como objectivo “analyse this new generation of learners and understand their expectations and attitudes. The impact of digital technologies on cognitive skills and on learning expectations, and the evolution of social values and lifestyles are important issues”. O sitio deste projecto encontra-se disponível em http://www.oecd.org/document/10/0,3343,en_2649_35845581_38358154_1_1_1_1,00.html (último acesso em 20 de Junho de 2009) 16 Implicações das práticas participativas nas aprendizagens
  • 25.
    CAPÍTULO 2 –OS MEDIA PARTICIPATIVOS NOS CONTEXTOS INFORMAL E FORMAL E A MOBILIZAÇÃO ENTRE APRENDIZAGENS A aprendizagem informal21 é actualmente percepcionada como um elemento fundamental na educação dos alunos, independentemente da sua idade (Colley et al. 2003 apud SELWYN, 2007). Os autores defendem ainda, baseados em variados estudos (Cranmer 2006; Impact2 2003; Facer et al. 2003; Sefton-Green, 2005 apud SELWYN, 2007), uma crescente evidência que as pessoas envolvem-se em muitas actividades de aprendizagem informal em casa ou na comunidade tendo como suporte um vasto conjunto de tecnologias. Apesar desta realidade, Sefton-Green (2004) sugere - num relatório de revisão de literatura sobre a aprendizagem informal, referindo vários outros investigadores - que “young people’s use and interaction with ICTs outside of formal education is a complex ‘educational’ experience” (p. 30). Considerando, inclusivamente, que as aprendizagens informais servem como um complemento ou suplemento às aprendizagens formais, este autor refere duas implicações que esta realidade poderá ter. A primeira é que todos os envolvidos na educação dos jovens devem abandonar perspectivas redutoras sobre a aprendizagem e a educação, para passar a valorizar as aprendizagens informais e a utilizar essas aprendizagens para enriquecer e suportar o currículo. A outra implicação, mais relevante no contexto deste estudo, é “the kinds of knowledge and the modes of learning exemplified in out-of school informal learning is very relevant to learning how to become a modern kind of worker and that the formal education system needs to find ways to intersect with this kind of learning as a valid curriculum aim” (SEFTON-GREEN, 2004, p. 30). Uma opinião semelhante é partilhada por Weigel et al. (2009), para o contexto específico dos novos media digitais, defendendo que “As evidence grows concerning the competences gained through these activities, traditional notions of school as the ideal locus of the full range of learning may be disrupted” (p. 9). 21 Os conceitos de aprendizagem informal (ou não formal segundo alguns autores) e formal podem assumir diferentes perspectivas, tal como é descrito no relatório “Informality and formality in learning: a report for the Learning and Skills Research Centre” disponível em http://www.lsda.org.uk/files/pdf/1492_SummaryReport.pdf (último acesso em 5 de Julho de 2009). Segundo (SEFTON-GREEN, 2004), o termo aprendizagem informal é usado por alguns autores para descrever a localização da aprendizagem, sugerindo assim que a aprendizagem que ocorre fora da escola é “informal”. Outros autores utilizam o conceito “informal” para descrever o objectivo da aprendizagem, indicando que todas as aprendizagens que surgem na sequência de uma actividade de lazer, e não em contexto de avaliação de conhecimentos, são informais. Estes autores reforçam ainda que os termos “informal” ou “formal” não pretendem designar aproximações à aprendizagem de divertimento e jogos e de carácter sério e rigoroso, respectivamente. Assume-se, neste estudo, a seguinte definição de aprendizagem informal (e formal): “undertake[n] individually or collectively, on our own without externally imposed criteria or the presence of an institutionally authorised instructor” (Livingstone 2000, p.493). Thus, whereas formal learning is typically institutionally sponsored, classroom based and structured, informal learning “is not typically classroom based or highly structured, and control of learning rests primarily in the hands of the learner” (SELWYN, 2007, p. 2). Implicações das práticas participativas nas aprendizagens 17
  • 26.
    Pelas razões apontadas,vários proponentes da valorização das aprendizagens informais consideram que o ensino deve passar a assumir um papel fundamental na promoção do desenvolvimento cognitivo e social dos seus alunos que lhes permita integrar práticas promotoras de aprendizagens em contextos informais. WEIGEL et al. (2009) defendem também estratégias que mobilizem o ensino para espaços de aprendizagem informal (numa analogia ao que acontece, por exemplo, nos hospitais académicos). Por outro lado, e independentemente do grau de ensino, as escolas devem atentar no perfil dos jovens que nestas ingressam e nos ambientes em que os seus alunos se movimentam e se sentem motivados a participar, fazendo com que os interesses dos alunos fora das paredes da escola encontrem um lugar válido na educação formal (WEIGEL et al., 2009). Desta forma, evitam incorrer no “new digital divide” que David Buckingham (2007) indica poder existir entre as experiências realizadas pelos jovens com as tecnologias no contexto da escola e as que são vivenciadas fora deste contexto. Devem ainda passar a considerar que os jovens, através das suas participações em contexto informal, poderão estar já a desenvolver competências e atitudes valorizadas pelo ensino e pela sociedade em geral. Havendo já indícios que os media participativos são parte integrante do quotidiano dos jovens e cada vez mais utilizados, sobretudo em contexto informal, e a ideia que estes estão a promover culturas participativas que promovem mudanças fundamentais na forma como os jovens estão a envolver-se com a cultura e com o conhecimento, constata-se que existe pouca investigação que tenta perceber de que forma estas dinâmicas estão na realidade a ocorrer (MIZUKO ITO et al., 2008). O presente capítulo pretende sugerir possíveis pistas a seguir nesse sentido, tal como se explicita seguidamente. 2.1 Práticas participativas: usos e aprendizagens promovidas Nesse sentido, propõe-se, que é necessário, numa primeira fase e com base no que é defendido por Luckin et al. (2008), compreender de que forma se está a participar online e com recurso aos media participativos, ao identificar a variedade de usos das tecnologias da Web 2.0, bem como os objectivos na sua utilização, sobretudo se o jovens estão a desenvolver actividades inovadoras e pioneiras que alguns autores têm vindo a realçar. Como uma segunda etapa do processo de perceber de uma forma mais profunda como os alunos estão a envolver-se com os media participativos considera-se que é necessário, tal como sugerido em Luckin et al. (2008), identificar o "capital digital" (Marchant, 2007 apud LUCKIN et al., 2008) que se obtém dessas participação e os novos tipos de actividades de construção de conhecimento que estão a emergir do uso de media participativos, bem como perceber de que forma as pedagogias podem adaptar-se às actividades emergentes dos jovens e as literacias digitais que precisam de ser desenvolvidas 18 Implicações das práticas participativas nas aprendizagens
  • 27.
    Nos dois tópicosseguintes, pretende-se reflectir o que a revisão de literatura, efectuada até ao momento, sugere sobre as duas etapas do processo de compreender o envolvimento, e as suas repercussões, dos jovens com os media participativos. Tentar-se-á sempre que possível indicar estudos empíricos, uma vez que estes fornecem um carácter real de como “medir” resultados e não apenas uma abordagem teórica. 2.1.1 O que a revisão de literatura sugere sobre os usos e tipos de utilizadores da Web 2.0 Destacam-se, da revisão de literatura efectuada, dois estudos. Uma vez que, em ambos, são muitos os resultados obtidos, apresentam-se apenas aqueles que se consideram mais relevantes no âmbito do estudo a desenvolver. O primeiro, “Teens and Social Media” (LENHART et al., 2007), apresentado na Tabela 1, é destacado pelo facto de explorar como os jovens estão a criar conteúdos, as comunicações e os media sociais e as actividades online que estão a ser realizadas. Tabela 1- Metodologia e principais resultados do estudo “Teens and Social Media” Metodologia e amostra Entrevistas telefónicas. A amostra foi pensada para representar jovens entre os 12 e os 17 anos que vivem em casas com telefone na parte continental dos Estados Unidos, bem como para ser representativa dos pais dessas crianças e jovens. Observações Todas as questões do inquérito que conduziram aos dados apresentados no estudo, bem como os dados obtidos, são disponibilizados pela Pew Internet & American Life Project22 Principais resultados Dados “The use of social media – from 93% dos jovens usam a internet blogging to online social 64% desses jovens já realizaram uma ou mais actividades networking to creation of all kinds de criação de conteúdos online, comparativamente aos 57% of digital material – is central to identificados por um estudo semelhante publicado pela Pew many teenagers’ lives”. Internet & American Life Project em 200523. Entre essas 22 O sítio do estudo desenvolvido encontra-se disponível em http://www.pewinternet.org/Reports/2007/Teens- and-Social-Media.aspx (último acesso: 10 de Julho de 2009) 23 O sítio desse estudo, “Teen Content Creators and Consumers” encontra-se disponível em http://www.pewinternet.org/Reports/2005/Teen-Content-Creators-and-Consumers.aspx (último acesso: 10 de Julho de 2009) Implicações das práticas participativas nas aprendizagens 19
  • 28.
    Principais resultados Dados actividades estão efectuar a partilha de fotos, histórias e vídeos (39%), upload de vídeos (14%), a criação de blogues (28%), remisturar conteúdos que encontram online para criar as suas próprias criações (26%) e manter a sua página pessoal (27%). Para além de serem utilizados para 77% dos jovens que utilizam redes sociais são criadores “flirting”, “party-planning” e envio frequentes de algum tipo de conteúdo. 53% dos utilizadores de mensagens aos amigos, “social de redes sociais partilharam algum tipo de trabalho artístico networking sites are hubs of teen online comparado com 22% daqueles que não usam redes content-creating activity.” sociais. “Content creators are more likely 55% dos criadores de conteúdos24 são raparigas e 45% são to be girls and more likely to be rapazes. 45% dos criadores têm entre 12 e 14 anos e 55% older teens”. dos criadores têm entre 15 e 17 anos. “Teens who are most active online, 35% dos jovens que estão envolvidos em três ou mais including bloggers, are also highly actividades extra curriculares mantêm um blogue comparado active offline”. com 26% daqueles que participam em uma ou duas actividades fora da escola. Apenas 20% dos jovens que não estão envolvidos em qualquer actividade relacionada com “sports, clubs, youth groups, or any other extracurricular activity” criaram um blogue. Diferenças no género: as raparigas O número de bloggers quase duplicou de 2004 a 2006 lideram a blogosfera enquanto os (passou de 19% a 28%). Verifica-se na blogosfera uma rapazes recorrem mais a sítios diferença no género (35% raparigas e 20% rapazes) que se Web de partilha de vídeos e fazem tem acentuado nos últimos anos. mais uploads 57% dos inquiridos vêem vídeos em sítios como o YouTube. No que concerne ai upload de vídeos verifica-se uma diferença no género mas agora inversa: 19% dos rapazes colocam vídeos online vs. 10% das raparigas inquiridas. “Posting photos and videos starts a Cerca de 52% dos jovens que colocam fotos online dizem conversation. Most teens receive que outros comentam ou respondem “às vezes” às suas some feedback on the content they fotos. post online.” 37% indicam que a audiência comenta as suas fotos “a 24 Segundo Lenhart et al. (2007, p. 2), criadores de conteúdos são “online teens who have created or worked on a blog or webpage, shared original creative content, or remixed content they found online into a new creation.” 20 Implicações das práticas participativas nas aprendizagens
  • 29.
    Principais resultados Dados maior parte das vezes”. Apenas 10% dos jovens que colocam fotos online dizem que “nunca” recebem um comentário ao que colocaram. A colocação de vídeos apresenta resultados semelhantes. “Email continues to lose its luster Apenas 14% dos inquiridos enviam emails diariamente para among teens as texting, instant os seus amigos, fazendo com que esta seja a forma de messaging, and social networking comunicação social diária menos popular da lista de sites facilitate more frequent ferramentas abordadas. contact with friends.” “Content creators are more active O envio de mensagens através de sítios de redes sociais é o communicators than non-creators” método de comunicação mais popular para os criadores de “Teens who create content are conteúdos. 94% dos criadores de conteúdos que usam more likely than other teens to use redes sociais enviaram mensagens a amigos, comparado text-based communication tools.” com 86% dos não criadores de conteúdos. Mesmo o e-mail “Social network users are intense surge, para 79% dos criadores de conteúdos, como a communicators, too.” segunda ferramenta mais utilizada para comunicar com os amigos, comparado com cerca de 56% de não criadores de conteúdos O instant messaging surge com padrões de utilização semelhantes ao e-mail, para os criadores e não criadores de conteúdos. Os criadores de conteúdos revelam uma maior tendência do que os outros jovens para comunicar com os seus amigos diariamente usando todos os meios de comunicação indicados anteriormente. When it comes to teens’ internet A procura de informação de entretenimento é identificada use, information gathering trumps como a actividade mais popular (81%), sendo também alta a communication activities.” percentagem de jovens que utilizam a internet para procurar notícias ou informação sobre eventos (76% em 2004 vs. 77% em 2006). Actividades como ver vídeos partilhados ou aceder a redes sociais rondam os 55%. O estudo abordado na Tabela 1 permite uma visão alargada das actividades que os jovens estão a desenvolver mas, dado que é um estudo quantitativo, não permite perceber de uma forma mais profunda quais as motivações que levam a que essas actividades sejam mais ou menos desenvolvidas em diferentes contextos (fora ou dentro da escola), assim como qual a percepção dos jovens sobre as actividades que desenvolvem com os media participativos. É nesse sentido Implicações das práticas participativas nas aprendizagens 21
  • 30.
    que se considerapertinente complementar os resultados do estudo “Teens and social media” com alguns dos resultados do estudo “Learners' use of Web 2.0 technologies in and out of school in Key Stages 3 and 4” (LUCKIN et al., 2008) que utiliza, para além de métodos quantitativos, métodos qualitativos (Tabela 2). Tabela 2 - Metodologia e principais resultados do estudo “Learners' use of Web 2.0 technologies in and out of school in Key Stages 3 and 4” Metodologia e amostra Os dados foram recolhidos, com alunos ingleses, recorrendo a duas técnicas. A primeira recorreu ao inquérito por questionário online guiado (um membro da equipa estava presente quando o inquérito era lançado). Foram efectuados dois desenhos de inquérito com poucas perguntas em comum. O primeiro foi desenhado para tentar representar todos os tipos de escolas e variáveis demográficas (amostra nacional, com 1510 alunos) e o segundo para escolas que eram muito activas com TIC25 e com a Web 2.0 (a amostra Web 2.0, com 1101 alunos). A segunda técnica resultou de entrevistas a focus groups constituídos nas escolas que fizeram parte da amostra do inquérito. Começou-se por constituir 60 focus groups que envolveram cerca de 300 alunos e 22 escolas. As discussões com esses focus groups duravam de 25 a 30 minutos. No âmbito deste projecto foram analisados os dados de 24 focus groups. Observações No relatório publicado, a metodologia e os critérios seguidos encontram-se mais detalhados, por exemplo, os critérios para selecção dos focus groups. No entanto, apenas são apresentados grande parte dos resultados do inquérito e das entrevistas. O relatório remete para um Anexo 3 onde podem ser encontradas as questões dos inquéritos mas verifica-se que o Anexo 3 não está integrado, pelo menos na versão online. Nesse sentido, tentar- se-á obter, junto dos investigadores associados ao desenvolvimento deste estudo, as questões que levaram a estes dados. Principais resultados Dados Percepção mais profunda sobre a forma como os jovens Retirados de excertos de discussões estão a utilizar wikis, podcasts, fóruns, jogos online com os focus groups. multi-player, blogues, instant messaging, e-mail e redes sociais, a sua opinião sobre esses serviços e principais receios e obstáculos à utilização. 25 Tecnologias de Informação e Comunicação 22 Implicações das práticas participativas nas aprendizagens
  • 31.
    Principais resultados Dados Percepção mais profunda sobre as motivações para a Retirados de excertos de discussões utilização de redes sociais. com os focus groups. Percepção mais profunda sobre os níveis e sofisticação Retirados de excertos de discussões no uso. com os focus groups. “The types of activity evidenced suggests that of the categories of user identified from the literature, there are Readers, Gamers, File-sharers, Communicators and Newscasters (in the sense of sharing experience through social networking sites) amongst the learners who participated in this study. However, when it comes to the more sophisticated Web 2.0 activities, relatively few learners are producers or publishers of self-created content for wider consumption using Web 2.0.” “There is a large discrepancy between in-school and Apesar de a Wikipedia ser utilizada de out-of-school Web 2.0 use.” forma massiva tanto fora da escola (66%) como dentro da escola (73%)26, existe uma diferença significativa relativamente às outras ferramentas. Como exemplo, ouvir um programa de rádio online, 41,4% apenas fora da escola vs. 5,3% na escola ou ver um vídeo online 75,3% apenas fora da escola vs. 2,5% na escola. As enciclopédias do tipo wiki são o sítio Web mais 58% dos alunos da amostra das acedido quando os estudantes realizam o trabalho de escolas nacionais utilizam a Wikipedia, casa. Os sítios Web educativos, recomendados pelos resultados muito semelhantes na professores, são os segundos mais utilizados. Foram amostra das escolas Web 2.0. Os sites excluídos, desta análise, os motores de pesquisa por se educativos são utilizados por 29,2% considerar que iriam obter os valores mais elevados. dos alunos da amostra das escolas nacionais e 35,8% dos alunos da amostra das escolas Web 2.0. 26 Os investigadores referem “in school for work” mas apenas “out of school”, não se percebendo se esta última expressão pode incluir actividades relacionadas com “work”, como são consideradas as actividades relacionadas com o ensino. Implicações das práticas participativas nas aprendizagens 23
  • 32.
    Principais resultados Dados “Learners like Web 2.0 because it is free to use and Discussões com os focus groups. facilitates communication.” “There was little evidence of groundbreaking activities or Discussões com os focus groups. of criticality, self-management or metacognitive reflection.” “Use of the internet for research and inquiry was 21% dos participantes indicaram que common, but rarely used Web 2.0 tools” não utilizam a internet para trabalhar. Discussões com os focus groups. O copy paste é uma actividade extremamente comum Discussões com os focus groups. “Few learners report engaging in collaborative learning Discussões com os focus groups. using Web 2.0, although some learners reported using Web 2.0 tools to support 'chat' about work.” No que diz respeito ao contexto português, o estudo “E-Generation: Os Usos de Media pelas Crianças e Jovens em Portugal” (CARDOSO et al., 2007), já referido neste documento, recorreu a dois inquéritos para identificar os padrões de utilização dos inquiridos relativamente ao uso das TIC em geral, embora o estudo considere já alguns media participativos como fazendo parte dessas tecnologias. Um exemplo disso é o facto de o estudo integrar uma secção apenas dedicada aos blogues. Os dados são obtidos através do inquérito nacional e, como seria de esperar, revelam-se inferiores aos do inquérito online, por exemplo, no que diz respeito à percentagem de utilizadores que criaram um blogue: apenas 40% dos inquiridos face a face sabem o que é um blogue, enquanto 50% dos inquiridos online já criaram um blogue (depreende- se que uma percentagem maior de inquiridos sabe que o é um blogue e que já visitou blogues). Esta secção revela ainda que, do universo de pessoas que sabem o que é um blogue, apenas 20% mantêm um blogue e 21% navegam pela blogosfera. Outras secções do estudo dão dedicadas a perceber as frequências de utilização e em que contexto, e com quem, se realizam actividades relacionadas com jogos, música, filmes e leitura, assim como a averiguar de que forma estas actividades se relacionam com a pirataria, downloads efectuados, idas ao cinema e a compra de CDs, filmes e livros, entre outras. Este estudo tem ainda como objectivo perceber de que forma os media são integrados no dia-a-dia dos jovens e como estes estão a evoluir para um paradigma de multitasking. Nesse sentido os inquiridos indicam, por exemplo, quais os media que poderiam considerar “imprescindíveis” face a outros e, por exemplo, que actividades realizam enquanto estão a ver televisão. 24 Implicações das práticas participativas nas aprendizagens
  • 33.
    2.1.2 O que a revisão de literatura sugere sobre o “capital digital” que se obtém das práticas participativas O projecto “Kids' Informal Learning with Digital Media: An Ethnographic Investigation of Innovative Knowledge Cultures”, referido no capítulo anterior, suportou 23 casos de estudo agrupados em 4 áreas principais que, segundo os autores, reflectem os contextos da vida quotidiana de crianças e jovens entre os 10 e os 20 anos. - “Homes and Families”, “Learning Institutions: Media Literacy Programs and Afterschool Programs”, “Networked Sites” e “Interest- Based Communities”27- permitindo assim perceber, de uma forma mais alargada, de que forma os contextos sociais influenciam os diversos usos dos media participativos e as trajectórias de vida que levam a determinados padrões de adopção (MIZUKO ITO et al., 2008). Um outro objectivo deste projecto passava por sugerir um paradigma que permitisse compreender a aprendizagem e a participação nas actuais redes digitais online (MIZUKO ITO et al., 2008). Dos vários resultados apontados por este estudo, relacionados com a aprendizagem, educação e participação pública, considera-se importante referir aqueles que se inter-relacionam com a motivação para a revisão de literatura a efectuar neste tópico: “[…] Networked publics provide a context for youth to develop social norms in negotiation with their peers. Youth are developing new forms of media literacy that are keyed to new media and youth- centered social and cultural worlds Peer-based learning has unique properties that suggest alternatives to formal instruction.” (MIZUKO ITO et al., 2008, p. 36,37,38) Tendo por base o que foi referido, apresentam-se na Tabela 3, alguns estudos cujos 28 resultados sugerem, de alguma forma, o desenvolvimento de “capital digital” associado a práticas participativas. De notar que, para o desenvolvimento do Projecto de Tese, apenas se consideraram alguns estudos, não tendo estes ainda sido analisados com um elevado grau de detalhe, tarefa que se iniciará após o término da unidade curricular de Preparação de Projecto de Tese. Assim, apenas são apresentados os contributos dos estudos no sentido de perceber que estes retratam o estudo 27 Mais informações sobre os casos de estudo consultar (MIZUKO ITO et al., 2008, p. 42) ou http://digitalyouth.ischool.berkeley.edu/projects (último acesso em 4 de Julho de 2009.) 28 Este conceito é definido por GUY MERCHANT como “how knowledge of the ways in which new systems of communication work can allow for greater levels of social and civic participation. I argue that those who have access to new technology and knowledge of its potential wield the power of the new force of digital capital. This digital capital is increasingly significant in advanced education and employment in late capitalism” (Mind the Gap(s): discourses and discontinuity in digital literacies) Considera-se que as competências e novas atitudes fazem parte desse possível “capital digital”. Implicações das práticas participativas nas aprendizagens 25
  • 34.
    de práticas participativase as aprendizagens que resultam dessas práticas. Nesta fase, não é incluído o procedimento empírico que levou aos resultados apresentados. Tabela 3 - Referências a estudos empíricos que abordam as aprendizagens associadas a práticas participativas Identificação do estudo Principais contributos “Education Unleashed: Este artigo sugere o potencial do Second Life como uma Participatory Culture, Education, plataforma educativa “[…] the actual act of content creation is and Innovation in Second Life” only a part of the overall process of building, particularly given (ONDREJKA, 2007) the challenging nature of the tools. Access to the tools reinforces the culture of amateur-to-amateur education as residents move beyond content creation to take on peer-to- peer teaching roles. This network of knowledge and practice created not only encourages more building in the world, but also establishes Second Life as a robust learning space, powered through peer-to-peer pedagogy” (ONDREJKA, 2007, p. 230). Exemplos de actividades que sugerem este potencial educativo são referidos. “Copy and Paste Literacy: Neste estudo o autor defende que o MySpace é um ambiente Literacy practices in the de aprendizagem informal onde os jovens, como parte do production of a MySpace profile” processo de criar um perfil, estão a pesquisar material vídeo e (PERKEL, 2006) áudio online, a apropriar-se desses media e a fazer o “copy paste” de excertos de código HTML e CSS. O autor defende que, em vez de estas actividades serem vistas como práticas de plágio, por exemplo, deve entender-se este processo como uma expressão de identidade pessoal. “Using Participatory Media and Neste artigo o autor apresenta alguns casos de estudo que Public Voice to Encourage Civic sugerem o envolvimento cívico desenvolvido através dos Engagement” (RHEINGOLD, media participativos e sugere uma série de passos para ter, 2007) por exemplo, um blogue que tenha uma voz pública. “Confronting the challenges of São apresentados exemplos de práticas participativas para participatory culture: Media desenvolver as “new media skills” já referidas “play, education for the 21st Century” performance, simulation, appropriation, multitasking, (JENKINS et al., 2006) distributed cognition, collective intelligence, judgement, transmedia navigation, networking and negotiation”. 26 Implicações das práticas participativas nas aprendizagens
  • 35.
    Identificação do estudo Principais contributos “Authentic Learning for the 21st São apresentados exemplos de práticas participativas que Century: An Overview” permitem o desenvolvimento de “authentic learning”, (LOMBARDI, 2007) associado ao “aprender fazendo” e que, segundo os autores, é geralmente considerada a forma mais eficaz de aprender. 2.2 Mobilização de usos e aprendizagens entre os contextos informal e formal A revisão de literatura em desenvolvimento no ponto 2.1 pretende fornecer pistas de como está a desenvolver-se o envolvimento dos jovens com ambientes de cultura participativa, bem como determinar possíveis aprendizagens (i.e. competências e atitudes) que podem estar a surgir dessa relação, em contexto formal ou informal. A acrescer, pretende-se também, no âmbito deste estudo, compreender se os usos e as aprendizagens que surgem em contexto informal podem ser mobilizados para contextos formais e o inverso. A esse respeito, é indicado em Luckin et al. que “Some learners who used Web 2.0 tools to support informal learning out of school believed that this helped them develop skills that assisted them in their formal learning pursuits” (LUCKIN et al., 2008, p. 5) e que a aprendizagem formal pode ter o papel de assegurar que “that learners have the technical skills to use the tools effectively and the metacognitive, synthesis and critical reflection skills to use Web 2.0 applications to support learning wherever they are” (LUCKIN et al., 2008, p. 6). A ideia de que essas “transacções” de aprendizagens entre diferentes contextos ocorrem sempre de forma pacífica e eficiente não será assumida, sendo assim também analisados factores que podem vir a afectar essa mobilização, tais como relacionados com a atenção do aluno (que está num ambiente “always-on”). Um outro aspecto importante a ter em consideração e que pode afectar a mobilização é averiguar se, de facto, os alunos querem trazer as práticas que desenvolvem fora da escola para um contexto formal. Anderson (2007) apresenta, a esse propósito, dois pontos de vista que revelam realidades distintas e que merecem atenção; alguns especialistas defendem que os alunos consideram o processo de aprendizagem mais atractivo quando são simultaneamente produtores e consumidores, enquanto outros defendem que uma grande parte destes alunos não está interessada em aceder, manipular, produzir e difundir materiais. Implicações das práticas participativas nas aprendizagens 27
  • 36.
    28 Implicações das práticas participativas nas aprendizagens
  • 37.
    PARTE II –ESTUDO A DESENVOLVER Implicações das práticas participativas nas aprendizagens 29
  • 38.
    CAPÍTULO 3 –METODOLOGIA O presente capítulo pretende descrever o conjunto de procedimentos através dos quais o modelo de análise (constituído por conceitos e pressupostos) será submetido ao teste dos factos e confrontado com dados observáveis (QUIVY et al., 2005, p. 155). Assim, começa-se por apresentar o modelo de análise, passando-se posteriormente para a caracterização do tipo de estudo a desenvolver, identificação de quem e como será observado, bem como da forma que se procederá à análise dos dados obtidos. 3.1 Modelo de análise O modelo de análise representado das Figuras 1 à 6 indica as dimensões e indicadores que estão associados aos conceitos centrais da problemática que se pretende investigar. De notar que, uma vez que a revisão de literatura será ainda aprofundada, não se considera que o modelo esteja terminado, pois este está fortemente inter-relacionado com a revisão de literatura. conceito dimensões indicadores ambientes virtuais, blogues, ferramentas de media criação de conteúdos participativos multimédia, wikis, RSS, mashups formato texto, áudio, vídeo, imagem escrita, escuta, leitura, simulação, interacção jogar, remisturar, práticas participativas manter um blogue formal contexto informal alunos, professores audiência , pais, amigos , conhecidos afiliações, expressões, resolução de problemas cultura de forma colaborativa, circulações Figura 1 - Desconstrução do conceito “práticas participativas” nas respectivas dimensões e indicadores 30 Implicações das práticas participativas nas aprendizagens
  • 39.
    conceito dimensões indicadores tempo e fontes utilizadas no acesso à informação avaliar criticamente e informacionais competentemente a informação usar informação de forma exacta e criativamente criatividade e usar informação de inovação forma criativa competências utiliza vários media comunicação para comunicação e expressão utiliza vários media para desenvolver colaboração tarefas de forma colaborativa rapidez de escrita, trabalhar com HTML, técnicas edição de vídeo, som e imagem Figura 2 - Desconstrução do conceito “competências” nas respectivas dimensões e indicadores Implicações das práticas participativas nas aprendizagens 31
  • 40.
    conceito dimensões indicadores espírito de entre-ajuda, cívicas participação em movimentos cívicos respeitar os direitos de propriedade intelectual, éticas indicar fontes de informação atitudes críticas ao trabalho são vistas como auto-confiança construtivas; apresentar o trabalho a uma comunidade aprendizagem peer-to- receber e dar feedback peer Figura 3 - Desconstrução do conceito “atitudes” nas respectivas dimensões e indicadores conceito dimensões indicadores escola, casa, localização biblioteca, etc. contexto formal actividades realizadas objectivo num contexto de ensino Figura 4 - Desconstrução do conceito “contexto formal” nas respectivas dimensões e indicadores 32 Implicações das práticas participativas nas aprendizagens
  • 41.
    conceito dimensões indicadores escola, casa, localização biblioteca, etc. contexto informal actividades realizadas objectivo fora do contexto de ensino Figura 5 - Desconstrução do conceito “contexto informal” nas respectivas dimensões e indicadores conceito dimensões indicadores nome, curso, práticas participativas (ver aluno muito envolvido conceito "práticas em práticas participativas"), participativas informais hobbies, actividade social aluno nome, curso, práticas participativas (ver aluno envolvido em conceito "práticas práticas participativas participativas"), informais hobbies, actividade social Figura 6 - Desconstrução do conceito “aluno” nas respectivas dimensões e indicadores 3.2 Natureza e estratégia do estudo O tipo de estudo a desenvolver caracteriza-se como exploratório, uma vez que tem como propósito geral “proceder ao reconhecimento de uma dada realidade pouco ou deficientemente estudada e levantar hipóteses de entendimento dessa realidade” (CARMO et al., 2008, p. 49). No entanto, considera-se que este estudo caracteriza-se também como sendo descritivo, ao ter a intenção de descrever “rigorosa e claramente um dado objecto de estudo na sua estrutura e no seu funcionamento” (CARMO et al., 2008, p. 49), mais concretamente as implicações das práticas participativas nas aprendizagens. Implicações das práticas participativas nas aprendizagens 33
  • 42.
    Relativamente ao métodoou estratégia, este estudo pode ser classificado como sendo um estudo de caso. Yin (1998 apud CARMO et al., 2008) evidencia que “o estudo de caso constitui a estratégia preferida quando se quer responder a questões de “como” ou “porquê”; o investigador não pode exercer controlo sobre os acontecimentos e o estudo focaliza-se na investigação de um fenómeno actual no seu próprio contexto” (p. 234). Para além de estudos de caso “cujo objectivo é a explicação de fenómenos, o mesmo autor refere ainda a existência de estudos de caso exploratórios e descritivos” (CARMO et al., 2008, p. 234). É nesta categoria que parece adequado enquadrar o estudo a desenvolver. De notar que, no estudo de caso, pode ainda estudar-se um caso único ou casos múltiplos, os dados recolhidos podem ser de natureza qualitativa, quantitativa ou ambas e podem ser utilizadas diferentes técnicas de recolha de dados, tais como a observação, a entrevista, a análise documental e o questionário (CARMO et al., 2008). A estratégia que será seguida no estudo de caso a ser desenvolvido no âmbito da presente investigação é abordada nos próximos tópicos. 3.3 Amostra Após a definição do campo de análise do estudo, nomeadamente alunos do Ensino Superior, e dada a impossibilidade de analisar a totalidade da população, é necessário definir uma amostra. Esta é classificada como sendo do tipo não probabilístico, uma vez que é seleccionada tendo como base um ou mais critérios de escolha intencional, isto é, que são considerados importantes pelo investigador tendo em conta os objectivos do trabalho de investigação que está a realizar (CARMO et al., 2008). De notar que Carmo et al. (2008) defende que as amostras não probabilísticas são as mais apropriadas para estudos de casos qualitativos. A escolha dos sujeitos que farão parte da amostra terá como primeiro critério a universidade onde estes estão inseridos. Assim, serão escolhidos alunos da Universidade de Aveiro, por duas razões: pelo facto de a investigadora estar associada a uma das Escolas Politécnicas que integram a Universidade de Aveiro; e por ser o local onde a investigadora está a desenvolver o seu trabalho de doutoramento. Após esta primeira selecção, pretende-se identificar um determinado ano de um curso cujos alunos se supõe estarem a utilizar, em contexto informal, serviços da internet em geral e, especificamente, alguns dos media participativos que serão abordados no âmbito do estudo a desenvolver. É também um requisito que, em pelo menos uma disciplina desse ano e curso, os alunos utilizem media participativos. De notar que é ainda desejável que esses alunos tenham um histórico o mais reduzido possível na utilização de media participativos em contexto formal até à data de início da aplicação do estudo, factor que pode influenciar a escolha do curso e ano. Para garantirmos estas condições múltiplas, é necessário perceber, através do contacto com os docentes que acompanharam ou acompanharão esses alunos, o grau de utilização dos media 34 Implicações das práticas participativas nas aprendizagens
  • 43.
    participativos em contextoformal e se, pelo menos, um desses professores pretende integrar práticas participativas ao longo das suas aulas. 3.4 Técnicas de recolha de dados O estudo a desenvolver será eminentemente qualitativo, uma vez que a abordagem quantitativa não se revela suficiente para um estudo onde existirão “[...] estímulos que dão origem a diferentes respostas de acordo com os sujeito e onde teremos um grande número de variáveis cujo controlo é difícil ou mesmo impossível [...]” (CARMO et al., 2008, p. 197). No entanto, o método quantitativo poderá ser útil para traçar relações entre algumas variáveis e complementar descrições, recorrendo para isso ao tratamento estatístico dos dados recolhidos (CARMO et al., 2008). Assim, a investigação que mais se adequa a este estudo parece ser a que utiliza a triangulação metodológica. A lógica da triangulação é que “os métodos quantitativos ou qualitativos revelam diferentes aspectos da realidade empírica e consequentemente devem utilizar-se diferentes métodos de observação da realidade” (CARMO et al., 2008, p. 202). No entanto é necessário notar que, tal como referido em Carmo et al. (2008), a combinação de métodos quantitativos e qualitativos pode apresentar vários problemas relativamente ao “custo, tempo e experiência e competência do investigador na utilização dos dois tipos de métodos pois raramente ele domina de igual modo cada um desses tipos de métodos de forma a poder utilizá- los eficazmente” (CARMO et al., 2008, p. 202). De referir também que, para além de uma triangulação metodológica, que “pode permitir uma melhor compreensão dos fenómenos” (CARMO et al., 2008, p. 202), existe uma triangulação de técnicas que pode “conduzir a alcançar resultados mais seguros, sem enviesamentos” (CARMO et al., 2008, p. 202). Assim, para cumprir cada um dos objectivos específicos indicados previamente (ver ponto 3 da Introdução), serão utilizados diferentes métodos e técnicas de recolha de dados que se complementam entre si, tais como o inquérito por questionário, o inquérito por entrevista e as técnicas de observação, cujos dados poderão ter uma natureza qualitativa e quantitativa. Na Tabela 4 realiza-se o mapeamento entre as diferentes técnicas de recolha de dados e os objectivos específicos. Seguidamente são explicitadas as técnicas de recolha de dados que serão utilizadas. Implicações das práticas participativas nas aprendizagens 35
  • 44.
    Tabela 4 –Mapeamento entre os objectivos específicos e as diferentes técnicas de recolha de dados Objectivos específicos Q1 E1 Q2 E2 Q3 E3 Observação Conhecer as actividades que os alunos desenvolvem com recurso à Web 2.0, em contexto informal e formal, e tentar perceber X X X que estilos de aprendizagem, competências e atitudes estão a ser desenvolvidos através dessas práticas; Conhecer as expectativas dos alunos face a um possível cenário de integração de práticas participativas, habitualmente associadas a um contexto informal, a um contexto formal, nomeadamente, se X X consideram que essas práticas poderão ajudá-los a desenvolver determinadas competências e novas atitudes e, em caso negativo, quais os principais obstáculos à integração de práticas participativas. Identificar um conjunto de práticas participativas, realizadas em contexto formal ou informal, que podem ser indicadas como boas práticas no que diz respeito ao X X X X X desenvolvimento de novos estilos de aprendizagem, competências e de novas atitudes face ao conhecimento e participação social. Obter outputs/indicadores das implicações das práticas participativas em que os alunos estão envolvidos em contextos formal e informal, no que diz respeito ao X X X X X desenvolvimento de competências transversais e de novas atitudes face ao conhecimento e participação social. Fazer uma análise comparativa dos estilos de aprendizagem, competências e atitudes X X X X que são desenvolvidos em contexto formal e informal. 36 Implicações das práticas participativas nas aprendizagens
  • 45.
    Objectivos específicos Q1 E1 Q2 E2 Q3 E3 Observação Compreender a mobilização dos usos e aprendizagens do contexto informal para o X X X X X X X formal e o inverso, nomeadamente como os alunos percepcionam essas mobilizações. Legenda: Q1 – 1º questionário E1 – 1ª entrevista Q2 – 2º questionário E2 – 2ª entrevista Q3 – 3º questionário E3 – 3ª entrevista 3.4.1 Inquérito por questionário O inquérito por questionário é caracterizado pelo facto de investigador e inquiridos não interagirem em situação presencial29. O facto de a interacção não ser directa faz com que seja necessário ter em consideração dois aspectos: “o cuidado a ser posto na formulação das perguntas e a forma mediatizada de contactar com os inquiridos” (CARMO et al., 2008, p. 153). Mais especificamente, são apresentados na Tabela 5 os seguintes cuidados e respectivas estratégias a considerar na concepção e aplicação do inquérito por questionário: Tabela 5 – Considerações gerais vs estratégias a seguir no inquérito por questionário Cuidados a considerar Estratégias a seguir Organização das questões. Carmo et al. (2008) Ainda não está definido se esta será a indicam que o questionário deve ser organizado abordagem a seguir, uma vez que se considera por temáticas claramente enunciadas, necessário atentar que, se tivermos um reservando-se as questões mais difíceis ou questionário muito longo, o grau de saturação mais melindrosas para a parte final. pode ser algo elevado nas questões finais. 29 Na realidade, o investigador pode estar presente na altura em que o inquirido está a responder, para o caso de surgir alguma dúvida ou para prestar esclarecimentos prévios considerados necessários. Nessa situação, investigador e inquirido estão na realidade a interagir em situação presencial mas o investigador não intervém directamente nas questões que são colocadas ao inquirido, sendo apenas a sua função servir de “manual de ajuda”. Implicações das práticas participativas nas aprendizagens 37
  • 46.
    Cuidados a considerar Estratégias a seguir Assim, se se verificar que o questionário a disponibilizar é considerado longo, apesar de não ser esse o objectivo, equacionar-se-á a hipótese de colocar as questões mais difíceis a meio do questionário; Existência de vários tipos de questões, Seguir as categorias de questões sugeridas nomeadamente perguntas de identificação pela literatura. perguntas de informação, perguntas de descanso ou preparação e perguntas de controlo (CARMO et al., 2008). Considerações sobre o meio que será utilizado Prevê-se que o questionário seja para disponibilizar os questionários. disponibilizado online, mas na presença da investigadora. Isto implica que, muito provavelmente, o inquérito seja disponibilizado no intervalo ou no final de uma aula. Prevenção das não respostas. Identificado Relativamente à natureza, prevê-se que os como um dos grandes problemas dos inquéritos alunos se sintam razoavelmente motivados por questionário, Carmo et al. (2008) indicam para responder às questões que lhes serão os seguintes factores que podem condicionar o apresentadas. O facto de o inquérito ser preenchimento dos questionários: “natureza da realizado em contexto de aula, e na presença pesquisa, tipo de inquirido, sistema de da investigadora, faz com que se considere que perguntas, instruções claras e acessíveis e se está a combater um pouco as não respostas. estratégias de reforço” (p. 155,156). O facto de a investigadora estar presente possibilita ainda que sejam feitas algumas considerações prévias, de uma forma mais interactiva, e que os alunos tenham oportunidade para esclarecer eventuais dúvidas antes e durante o preenchimento do questionário. De um ponto de vista mais prático, será necessário considerar os aspectos indicados na Tabela 6 associados ao inquérito por questionário (CARMO et al., 2008, MARTINS, 2009). 38 Implicações das práticas participativas nas aprendizagens
  • 47.
    Tabela 6 -Aspectos de cariz prático a considerar na utilização do inquérito por questionário Momento Considerações Antes - construção das perguntas Número de questões nem reduzido nem demasiado Tanto quanto possível questões fechadas – mais objectivas Compreensíveis para os inquiridos Não ambíguas Não indiscretas. É deontologicamente errado e dissuasor Questões de controlo Abranjam todos os pontos pretendidos Relevantes relativamente à experiência do inquirido Antes - apresentação do Apresentação do investigador e do tema questionário Instruções precisas, claras e curtas de preenchimento Disposição e revisão gráfica cuidadas Número de folhas reduzido ao mínimo e apresentação do tempo médio de resposta Durante Testar a primeira versão para verificar (pré-teste): - se as questões são compreensíveis - se as alternativas de resposta cobrem todas as possibilidades - se existem questões inúteis - se faltam questões relevantes - se não é demasiado longo, difícil ou aborrecido Depois Primeira leitura que avalie a fiabilidade das respostas Codificação das questões abertas Tratamento e análise dos resultados Como pode ser observado na Tabela 4, prevê-se que existam três inquéritos por questionário. Uma vez que poderá existir alunos que tenham que responder três vezes a inquéritos, tentar-se-á que estes sejam relativamente curtos e com um número relativamente pequeno de perguntas fechadas. Recorrer-se-á ao inquérito por questionário 1, numa fase inicial, para tentar identificar a variedade de usos dos media participativos, bem como os objectivos na sua utilização, sobretudo se os jovens estão a desenvolver actividades inovadoras e pioneiras e novas aprendizagens recorrendo a esses serviços. Pretende-se também neste questionário perceber o papel dos media participativos no ambiente social e cultural em que estes alunos se movimentam, bem como tentar averiguar a opinião dos alunos face a um possível cenário de integração de práticas participativas, Implicações das práticas participativas nas aprendizagens 39
  • 48.
    habitualmente associadas aum contexto informal, em contexto formal, nomeadamente, se consideram que essas práticas poderão ajudá-los a desenvolver determinadas competências e novas atitudes e, em caso negativo, quais os principais obstáculos à integração de práticas participativas. De notar que o questionário 1 será aplicado à totalidade da amostra (ver ponto 3.3) e que os dados obtidos através deste inquérito serão também relevantes para o cumprimentos de outros objectivos específicos do estudo, tal como descrito na Tabela 4. O inquérito por questionário 2 será aplicado depois de os alunos serem envolvidos em práticas participativas em contexto formal. Este questionário terá como base o inquérito 1 no sentido em que tenta também perceber as actividades e aprendizagens que foram desenvolvidas, agora num contexto formal, embora lhe sejam acrescentadas novas questões relacionadas, por exemplo, com a percepção dos alunos sobre a experiência de envolvimento em práticas participativas, que habitualmente ocorre num contexto informal, num contexto formal e que aprendizagens os alunos consideram que são mobilizadas do contexto informal para o formal. O questionário 2 será aplicado apenas a uma parte da amostra indica anteriormente (ver ponto 3.3), nomeadamente a duas turmas de uma disciplina (do ano e curso seleccionado na amostra total) em que se detecte, através do questionário 1, que existe um uso razoável em contexto informal, e um uso residual em contexto formal, de media participativos. O inquérito por questionário 3 será aplicado algum tempo depois de terminarem as práticas participativas formais, para se tentar percepcionar a mobilização de usos e aprendizagens, de um contexto formal para informal. Será utilizada a mesma amostra considerada para o inquérito por questionário 2. Como nota final, considera-se que seria útil que os questionários não fossem anónimos para a investigadora, uma vez que esse cenário permitiria que as questões da entrevista (ver tópico seguinte) estivessem em estreita ligação com o que a pessoa respondeu no questionário. Consideramos que este cenário poderá ser possível, uma vez que não serão colocadas perguntas melindrosas aos alunos. Em todo o caso, na divulgação dos resultados na tese ou artigos seria mantido o anonimato. A calendarização prevista para a aplicação e tratamento dos dados dos inquéritos por questionário será abordada mais detalhadamente no tópico “Calendarização” do próximo capítulo. 3.4.2 Inquérito por entrevista A segunda técnica de recolha de dados que será utilizada no estudo a desenvolver é o inquérito por entrevista. Esta técnica, ao contrário do inquérito por questionário, é caracterizada pelo facto de investigador e inquiridos interagirem directamente. O facto de a interacção não ser directa faz com que seja necessário gerir três tipos de problemas simultaneamente: “a influência 40 Implicações das práticas participativas nas aprendizagens
  • 49.
    do entrevistador noentrevistado, as diferenças que entre eles existem (de género, de idade, sociais e culturais) e a sobreposição de canais de comunicação” (CARMO et al., 2008, p. 142). Mais especificamente, deverão ter-se em consideração os seguintes cuidados na elaboração e aplicação do inquérito por entrevista:  o facto de o entrevistador possuir um estatuto diferente do do entrevistado pode limitar a comunicação, “quer inibindo este último de colaborar abertamente [...], quer levando-o a responder às questões que lhe são postas de acordo com o que pensa que o entrevistador deseja que ele próprio responda”. O risco de haver uma assimetria entre os dois interlocutores pode ser agravado se o entrevistador for pouco cuidado na forma como coloca as questões, por exemplo, se induzir as respostas com a forma como coloca a questão (“O Sr. não acha que...) ou excluindo respostas possíveis (por exemplo se der apenas a hipótese de a pessoa responder “sim” ou “não”, não considerando respostas como o “não sei” ou “depende da circunstância a, b ou c”);  deve ter-se em consideração o campo de experiência do entrevistado (não perguntar a um não utilizador de computador a sua opinião sobre uma determinada ferramenta informática) e as diferenças culturais (a questão de perguntar a idade pode ser vista como ofensiva);  o entrevistador, quando faz uma questão, deve ter em conta a entoação empregue, bem como os gestos, postura ou outros lapsos inconscientes. De um ponto de vista mais prático, será necessário considerar os aspectos indicados na Tabela 7 associados ao inquérito por entrevista (CARMO et al., 2008, MARTINS, 2009). Tabela 7 - Aspectos de cariz prático a considerar na utilização do inquérito por entrevista Momento Considerações Antes Definir o objectivo Construir o guião da entrevista Escolher os entrevistados Preparar os entrevistados Marcar data, local, hora Preparar os entrevistadores Durante Apresentar-se Explicar o pretendido Dar tempo para “aquecer” a relação Obter e manter a confiança Implicações das práticas participativas nas aprendizagens 41
  • 50.
    Momento Considerações Saber escutar Manter o controlo com diplomacia Utilizar questões de aquecimento e de focagem Evitar questões indutoras da resposta Depois Cuidados com a autenticidade das respostas: Registar as observações sobre o comportamento do entrevistado Registar as observações sobre o ambiente da entrevista O tipo de entrevista a ser implementada neste estudo é a mista, uma vez que é característica dos estudos exploratórios (CARMO et al., 2008). Considera-se, no entanto, que é ainda necessário um aprofundamento metodológico em relação e este tipo específico de entrevista. Como pode ser observado na Tabela 4, prevê-se que existam três inquéritos por entrevista. O objectivo destes inquéritos é complementar ou acrescentar novos dados não obtidos pelo inquérito por questionário e pelas sessões de observação (ponto seguinte). Por essa razão, os objectivos cada entrevista estão fortemente associados aos objectivos do questionário correspondente. No entanto, para cada entrevista, não será contemplada a totalidade da amostra que foi utilizada no questionário que lhe está associado, uma vez que se considera que o tempo que seria necessário despender seria demasiado elevado. Parte-se assim do princípio que a amostra que servirá de base às entrevistas é a amostra que será seleccionada para o questionário 2 (duas turmas de uma disciplina de um dado ano e curso). Como fase seguinte, equacionam-se duas abordagens alternativas possíveis: cada entrevista é feita a focus groups diferentes, fazendo com que no final todos os elementos da amostra tenham sido entrevistados, embora em entrevistas distintas; ou seleccionar dois focus groups, a partir da totalidade da amostra, aos quais serão aplicados as três entrevistas. Nesta última situação, é necessário atentar que, uma vez que os mesmos alunos serão entrevistados três vezes, é desejável que as entrevistas tenham uma curta duração. A calendarização prevista para a aplicação e tratamento dos dados dos inquéritos por entrevista será abordada mais detalhadamente no tópico “Calendarização” do próximo capítulo. 3.4.3 Técnicas de observação Uma vez que, no âmbito deste estudo, os jovens poderão ter uma presença online - por exemplo, em blogues, sítios de partilha de fotos e vídeos - quer derivada do contexto formal quer informal - tentar-se-á observar indicadores relacionados com a forma como os alunos estão a participar através dessas presenças (entre outros, formato, assuntos de interesse e tipo de 42 Implicações das práticas participativas nas aprendizagens
  • 51.
    conteúdos produzidos). Istoimplica que, em primeiro lugar, seja necessário inquirir previamente os jovens, por exemplo através do questionário, se têm ou não presenças online e, em segundo, que estejamos a pedir que se estejam a identificar, uma vez que conhecendo as suas presenças online à partida sabemos quem eles são. Esta realidade vem, assim, enfatizar a necessidade de os questionários não serem anónimos. Relativamente à amostra sobre a qual serão aplicadas as técnicas de observação, considera- se a mesma amostra que serviu de base aos inquéritos por entrevista, isto é, duas turmas de uma disciplina de um dado ano e curso. Na observação torna-se imprescindível a construção de guiões de observação que contenham os indicadores a observar, não negligenciando a importância da forma de organização dos registos e da distinção do que foi observado das interpretações ou juízos de valor. A observação será do tipo não participante uma vez que o observador não interage de forma alguma com o objecto de observação. Este tipo de técnica permite, segundo Carmo et al. (2008), reduzir a interferência do observador (embora não totalmente, uma vez que deontologicamente o observado deverá saber que é observado nas suas participações online), usar instrumentos de observação que não influenciem o grupo estudado e ter um grande controlo sobre as variáveis a observar. A calendarização prevista para a aplicação e tratamento dos dados obtidos através das técnicas de observação será abordada mais detalhadamente no tópico “Calendarização” do próximo capítulo. 3.5 Análise e tratamento dos dados Como foi referido anteriormente, o estudo a desenvolver basear-se-á tanto em métodos qualitativos como quantitativos. Nomeadamente, os dados obtidos nos inquéritos por questionário poderão ter uma natureza qualitativa e quantitativa, tal como os dados obtidos através da observação. Os dados obtidos das entrevistas terão uma natureza qualitativa. Para proceder à análise dos dados quantitativos recorrer-se-á ao Microsoft Excel, dado ser suficiente para realização da abordagem quantitativa exigida por este estudo. A análise de conteúdo permitirá fazer o tratamento dos dados qualitativos obtidos dos guiões de observação, dos inquéritos por entrevista e das questões abertas do inquérito por questionário. O software de apoio a este processo será o NVivo30. 30 O sítio deste software encontra-se disponível em http://www.qsrinternational.com/products_nvivo.aspx (último acesso em 15 de Julho de 2009) Implicações das práticas participativas nas aprendizagens 43
  • 52.
    CAPÍTULO 4 –OPERACIONALIZAÇÃO Neste capítulo pretende-se apresentar o cronograma operacional previsional da execução da tese, o plano de contingência que identifica estratégias alternativas, no caso de se verificarem dificuldades identificadas a priori, e os principais resultados esperados, entre os quais se inclui o plano de publicações que é previsto cumprir. 4.1 Cronograma operacional Nas Tabelas 8 e 9 apresenta-se o cronograma operacional previsto para os anos lectivos 2009/2010 e 2010/2011, respectivamente. Para cada cronograma, são apresentadas as várias tarefas a realizar, bem como a correspondente calendarização. Relativamente ao cronograma para o ano lectivo 2009/2010 dever-se-á ter em consideração os seguintes aspectos:  a entrevista 1 só pode começar depois de se proceder à análise dos dados do questionário 1, uma vez que será a partir deste que a amostra base para a entrevista (duas turmas) será seleccionada;  O mesmo é aplicável para as sessões de observação.  Uma vez que em Julho os alunos têm exames, optou-se por passar para Setembro de 2010 a aplicação do questionário 3 e entrevista 3. 44 Implicações das práticas participativas nas aprendizagens
  • 53.
    Tabela 8 -Cronograma operacional previsto para o ano lectivo de 2009/2010 Jul Set Out Nov Dez Jan Fev Mar Abr Mai Jun Jul Tarefas ‘09 ‘09 ‘09 ‘09 ‘09 ‘10 ‘10 ‘10 ‘10 ‘10 ‘10 ‘10 1. Contacto com os participantes 2. Revisão de literatura 3. Preparação do questionário 1 4. Pré-teste do questionário 1 5. Aplicação do questionário 1 * 6. Análise dos dados do questionário 1 7. Preparação da entrevista 1 8. Treino da entrevista 1 9. Aplicação da entrevista 1 10. Treino das técnicas de observação e elaboração de uma grelha de observação (versão provisória) 11. Sessões de observação 12. Preparação do questionário 2 13. Pré-teste do questionário 2 14. Aplicação do questionário 2 * 15. Preparação da entrevista 2 Implicações das práticas participativas nas aprendizagens 45
  • 54.
    Jul Set Out Nov Dez Jan Fev Mar Abr Mai Jun Jul Tarefas ‘09 ‘09 ‘09 ‘09 ‘09 ‘10 ‘10 ‘10 ‘10 ‘10 ‘10 ‘10 16. Treino da entrevista 2 17. Aplicação da entrevista 2 18. Preparação do questionário 3 19. Pré-teste do questionário 3 20. Escrita do artigo 1 * - Início do 2º semestre na Universidade de Aveiro: 8 de Fevereiro de 2010, Fim do 2º semestre na Universidade de Aveiro: 11 de Junho de 2010 Tabela 9 - Cronograma operacional previsto para o ano lectivo de 2010/2011 Ago Set Out Nov Dez Jan Fev Mar Abr Mai Jun Jul Tarefas ‘10 ‘10 ‘10 ‘10 ‘10 ‘11 ‘11 ‘11 ‘11 ‘11 ‘11 ‘11 20. Escrita do artigo 1 (cont.) 21. Análise dos dados do questionário 2 e entrevistas 1 e 2 22. Aplicação do questionário 3 23. Preparação da entrevista 3 24. Treino da entrevista 3 25. Aplicação da entrevista 3 26. Sessões de observação 46 Implicações das práticas participativas nas aprendizagens
  • 55.
    Ago Set Out Nov Dez Jan Fev Mar Abr Mai Jun Jul Tarefas ‘10 ‘10 ‘10 ‘10 ‘10 ‘11 ‘11 ‘11 ‘11 ‘11 ‘11 ‘11 27. Análise dos dados do questionário 3 e entrevista 3 28. Análise dos dados recolhidos pelas sessões de observação 29. Escrita da tese 30. Escrita do artigo 2 Implicações das práticas participativas nas aprendizagens 47
  • 56.
    4.2 Plano decontingência Seguidamente são explicitados os aspectos susceptíveis de comprometerem a realização da tese de acordo com objectivos previstos. Associado a cada um desses aspectos, são apresentadas as estratégias alternativas. Tabela 10 – Plano de contingência para o estudo a desenvolver Aspecto Estratégias alternativas Poderá não ser possível seleccionar um Será escolhido um curso e ano que se aproxime determinado ano, de um curso, cujos alunos o mais possível do pretendido. tenham um histórico praticamente inexistente de utilização de media participativos em contexto formal até à data de início da aplicação do estudo. Os resultados do questionário 1 podem sugerir Tentar-se-á que trabalhar nas entrevistas com que os alunos contactam muito pouco com as turmas cujos alunos estão mais envolvidos media participativos, apesar de se ter com os media participativos em contextos seleccionado um curso e ano em que essa informais. realidade seria pouco provável. Os resultados do questionário 1 podem não Serão escolhidas turmas que se aproximem o possibilitar a escolha de duas turmas nas quais mais possível do pretendido. se verifiquem, simultaneamente, as condições de os seus alunos usarem os media participativos frequentemente em contexto informal e residualmente em contexto formal. Os professores das duas turmas eleitas podem Trabalhar com os professores que têm mais não ser os que estão mais disponíveis para disponibilidade para colaborar. colaborar na implementação do estudo. 4.3 Resultados esperados O estudo a realizar tentará responder às questões de investigação de qual a relevância de práticas que envolvem media participativos, para o desenvolvimento de competências e de atitudes, em alunos do Ensino Superior e de como é percepcionada a mobilização de 48 Implicações das práticas participativas nas aprendizagens
  • 57.
    aprendizagens relacionadas comos ambientes participativos informais para ambientes formais e o inverso. Nesse sentido, tentar-se-á contribuir para o aumento de investigação empírica que permita compreender se os media participativos podem apresenta-se como espaços de aprendizagem, em contexto informal ou formal, no sentido em que promovem o desenvolvimento de competências e de atitudes face ao conhecimento e participação social nos alunos do Ensino Superior e se as aprendizagens desenvolvidas em ambientes participativos informais podem ser mobilizadas para as práticas desenvolvidas em ambientes participativos formais, sendo o inverso também verdadeiro. Estes resultados serão materializados através de:  indicadores das implicações de várias práticas participativas, estabelecidas em contexto formal ou informal, no desenvolvimento de aprendizagens, nomeadamente ao nível de competências e atitudes;  manual de boas práticas participativas no que diz respeito ao desenvolvimento de novos estilos de aprendizagem, competências e de novas atitudes face ao conhecimento e participação social;  indicadores relativos à mobilização dos usos e aprendizagens do contexto informal para o formal e o inverso, nomeadamente como os alunos percepcionam essas mobilizações. 4.3.1 Plano de publicações Inclui-se também, nos resultados esperados, o plano de publicações. Assim, está previsto o desenvolvimento de dois artigos que poderão ser publicados em duas das seguintes revistas: Journal of Computer Assisted Learning31, CyberPsychology & Behavior32 e Journal Of Communication33. Nos cronogramas apresentados anteriormente incluiu-se já a calendarização prevista para as duas publicações. Prevê-se, assim, a redacção de uma primeira publicação entre a segunda quinzena de Julho de 2010 e a primeira quinzena de Agosto de 2010. Esta tarefa ocorre nesta altura por se considerar que é já possível a redacção de um artigo tendo por base a revisão de literatura efectuada até ao momento e relacionado, por exemplo, com a cultura participativa e a 31 O sítio deste journal encontra-se disponível em http://jcal.info/ (último acesso em 13 de Julho de 2009) 32 O sítio deste journal encontra-se disponível em http://www.liebertpub.com/products/product.aspx?pid=10 (último acesso em 13 de Julho de 2009) 33 O sítio deste journal encontra-se disponível em http://www.wiley.com/bw/journal.asp?ref=0021-9916 (último acesso em 13 de Julho de 2009) Implicações das práticas participativas nas aprendizagens 49
  • 58.
    necessidade de novasliteracias. No entanto, só em Julho se prevê ter alguma disponibilidade para a redacção desse artigo. A redacção da segunda publicação está prevista ser realizada entre a segunda quinzena de Julho de 2011 e a primeira quinzena de Agosto de 2011, após a entrega da tese. Esta publicação incluirá a descrição do estudo desenvolvido no âmbito da tese de doutoramento, bem como a apresentação dos principais resultados obtidos. Analogamente ao que acontecia para a publicação 1, só a partir de Julho se prevê ter alguma disponibilidade para a redacção do artigo. Os periódicos foram seleccionados por terem mérito científico reconhecido nas respectivas áreas de estudo, assim como por se revelarem especialmente pertinentes para a investigação em desenvolvimento. Após a selecção, procedeu-se à análise dos periódicos no Journal Citation Reports34. Tabela 11 – Impact Factor dos periódicos seleccionados (categoria EDUCATION & EDUCATIONAL RESEARCH) Rank Journal Title ISSN 2007 Impact 5-Year 2007 (total 105) Total Factor Impact Articles Cites Factor 29 JOURNAL OF COMPUTER 0266- 310 0.800 1.000 40 ASSISTED LEARNING 4909 Tabela 12 - Impact Factor dos periódicos seleccionados (categoria COMMUNICATION) Rank Journal Title ISSN 2007 Impact 5-Year 2007 Cited (total Total Factor Impact Articles Half- 45) Cites Factor life 10 CYBERPSYCHOLOGY & 1094- 912 1.368 1.787 125 4.7 BEHAVIOR 9313 15 JOURNAL OF 0021- 1405 1.156 1.550 41 >10.0 COMMUNICATION 9916 34 Plataforma que permite conhecer dados bibliométricos - baseados na base de dados da ISI Web of Knowledge - de diversos journals e comparar periódicos dentro de uma mesma área científica. O sítio desta plataforma encontra-se disponível em http://admin-apps.isiknowledge.com/JCR/JCR?SID=N2nfaoe5eHLgPJNb39C (último acesso em 13 de Julho de 2009). 50 Implicações das práticas participativas nas aprendizagens
  • 59.
    REFERÊNCIAS BIBLIOGRÁFICAS ALEXANDER, JONATHAN- Media Convergence: Creating Content, Questioning Relationships. Computers and Composition. Vol. 25, n.º 1 (2008), p. 1-8. ANDERSON, PAUL - What is Web 2.0? Ideas, technologies and implications for education [em linha]. [Consult. 12-12-2008]. Disponível em WWW:<URL:http://www.jisc.org.uk/media/documents/techwatch/tsw0701b.pdf>. BROWN, JOHN SEELY - Foreword: Creating a Culture of Learning. In: Opening up education : the collective advancement of education through open technology, open content, and open knowledge Cambridge, Mass.: MIT Press, 2008. BROWN, JOHN SEELY; ADLER, RICHARD P.- Minds on Fire: Open Education, the Long Tail, and Learning 2.0: EDUCAUSE Review Magazine. 2008. BUCKINGHAM, DAVID - Media education goes digital: an introduction. Learning, Media and Technology. ISSN 1743-9884. Vol. 32, n.º 2 (2007), p. 111 - 119. BULL, G. [et al.] - Connecting informal and formal learning: Experiences in the age of participatory media. Contemporary Issues in Technology and Teacher Education. ISSN 1528-5804 Vol. 8, n.º 2 (2008), p. 100-107. CARDOSO, GUSTAVO; ESPANHA, RITA; LAPA, TIAGO - E-Generation: Os Usos de Media pelas Crianças e Jovens em Portugal. 2007. CARMO, HERMANO; FERREIRA, MANUELA - Metodologia da Investigação – Guia para Auto- aprendizagem. 2ª. Lisboa: Universidade Aberta, 2008. COMMITTEE OF INQUIRY INTO THE CHANGING LEARNER EXPERIENCE - Higher Education in a Web 2.0 World. 2009. DIÁRIO DA REPÚBLICA - Decreto-Lei n.º 107/2008, de 25 de Junho. [em linha]. (2008). [Consult. 17-06-2009]. Disponível na internet:<URL:http://www.dges.mctes.pt/NR/rdonlyres/9D51C8C7- F4D2-4AA8-83BC-E4CFBD7BF48D/2162/DL107_2008.pdf>. DIGITAL YOUTH PROJECT - Two-page summary of the report Living and Learning with New Media [em linha]. [Consult. 19-06-2009]. Disponível em WWW:<URL:http://digitalyouth.ischool.berkeley.edu/report>. DOWNES, STEPHEN - The Future of Online Learning: Ten Years On. [em linha]. (2008). [Consult. 16-12-2008]. Disponível na internet:<URL:http://www.downes.ca/files/future2008.doc>. FLEMISH MINISTRY OF EDUCATION AND TRAINING - New Millennium Learners Conference [em linha]. [Consult. 22-06-2009]. Disponível em WWW:<URL:http://www.nml-conference.be/>. FRANKLIN, TOM; HARMELEN, MARK VAN - Web 2.0 for Content for Learning and Teaching in Higher Education. 2007. JENKINS, HENRY - Convergence? I Diverge [em linha]. MIT. [Consult. 16-11-2008]. Disponível em WWW:<URL:http://www.technologyreview.com/business/12434/?a=f>. JENKINS, HENRY [et al.] - Confronting the challenges of participatory culture: Media education for the 21st Century. Chicago: The John D. and Catherine T. MacArthur Foundation, 2006. Implicações das práticas participativas nas aprendizagens 51
  • 60.
    LENHART, AMANDA [etal.] - Teens and Social Media. Washington, D.C.: Pew Internet & American Life Project, 2007. LOMBARDI, MARILYN M. - Authentic Learning for the 21st Century: An Overview EDUCAUSE Learning Initiative (2007). LUCKIN, ROSE [et al.] - Learners' use of Web 2.0 technologies in and out of school in Key Stages 3 and 4 Coventry: Becta, 2008. MARTINS, FERNANDA- Métodos de recolha de dados: Apresentação elaborada nas aulas de Métodos e Técnicas de Investigação, no âmbito do Programa Doutoral em Informação e Comunicação em Plataformas Digitais. Faculdade de Letras da Universidade do Porto, 2009. MIZUKO ITO [et al.] - Living and Learning with New Media: Summary of Findings from the Digital Youth Project. Chicago: The John D. and Catherine T. MacArthur Foundation Reports on Digital Media and Learning, 2008. OBLINGER, DIANA G.; LOMBARDI, MARILYN M. - Common Knowledge: Openness in Higher Education. In: Opening up education : the collective advancement of education through open technology, open content, and open knowledge Cambridge, Mass.: MIT Press, 2008. OECD - Innovating to Learn, Learning to Innovate [em linha]. [Consult. 19-06-2009]. Disponível em WWW:<URL:http://www.oecd.org/document/7/0,3343,en_2649_35845581_41656455_1_1_1_1,00 .html>. OECD/CERI - New Millennium Learners: Initial findings on the effects of digital technologies on school-age learners. 2008. ONDREJKA, CORY - Education Unleashed: Participatory Culture, Education, and Innovation in Second Life. The John D. and Catherine T. MacArthur Foundation Series on Digital Media and Learning. Vol. - (2007), p. 229-251. PARTNERSHIP FOR 21ST CENTURY SKILLS - Framework for 21st Century Learning [em linha]. [Consult. 09-06-2009]. Disponível em WWW:<URL:http://www.21stcenturyskills.org/index.php?option=com_content&task=view&id=254&I temid=120>. PERKEL, DAN- Copy and Paste Literacy: Literacy practices in the production of a MySpace profile. Berkeley: School of Information University of California, 2006. QUIVY, RAYMOND; CAMPENHOUDT, LUC VAN - Manual de Investigação em Ciências Sociais. 4.ª. Lisboa: Gradiva, 2005. REILLY, ERIN- What is Learning in a Participatory Culture?: Threshold Magazine. 2009. RHEINGOLD, HOWARD - Using Participatory Media and Public Voice to Encourage Civic Engagement. The John D. and Catherine T. MacArthur Foundation Series on Digital Media and Learning. Vol. - (2007), p. 97-118. SEFTON-GREEN, JULIAN - Report 7: Literature review in informal learning with technology outside school. Bristol: FutureLab, 2004. SELWYN, NEIL- Web 2.0 applications as alternative environments for informal learning - a critical review: Background paper for the CERI-KERIS International Expert Meeting on ICT and Educational Performance. Cheju National University: South Korea, 2007. 52 Implicações das práticas participativas nas aprendizagens
  • 61.
    STOKES, BENJAMIM [etal.]- The Future of Participatory Culture: A Threshold Forum: Threshold Magazine. 2009. TWIST, JO; WITHERS, KAY - The challenge of new digital literacies and the ‘hidden curriculum’. British Educational Communication Technology Agency, 2007. WAGNER, TONY - The global achievement gap : why even our best schools don't teach the new survival skills our children need--and what we can do about it. New York, 2008. WEIGEL, MARGARET; JAMES, CARRIE; GARDNER, HOWARD - Learning: Peering Backward and Looking Forward in the Digital Era. International Journal of Learning and Media. Vol. 1, n.º 1 (2009), p. 1-18. Implicações das práticas participativas nas aprendizagens 53