PROJETO Reforma e Ampliação do Estádio Orlando Scarpelli TAP - Termo de Abertura do Projeto
Nome
Reforma e Ampliação do Estádio Orlando Scarpelli
Descrição
O Estádio será ampliado, aumentando a quantidade de lugares de 20.000 para 23.000 pessoas. Um estacionamento
para 2.000 veículos será construído e as instalações existentes reformadas, visando com isto à obtenção da
certificação Leadership in Energy and Environmental Design (Leed) e o cumprimento de todas as exigências do
caderno de encargos da FIFA. A cobertura existente será demolida, dando lugar a uma nova para cobrir 100% dos
assentos. Uma nova fachada cobrirá a estrutura de concreto armado existente e será composta por painéis de vidro e
estrutura metálica. Um moderno sistema de iluminação será instalado com nível de iluminação semelhante às
características da luz do dia e nos acessos e demais áreas de circulação do estádio serão instaladas luminárias com
tecnologia LED, visando à redução do consumo de energia. O gramado será totalmente refeito e o entorno do estádio
receberá piso permeável que, junto com a cobertura, fará a captação da água da chuva para reaproveitamento no
estádio. O estádio contará com uma estação de tratamento de esgoto gerado no local e com novos sistemas de som e
segurança patrimonial.
Justificativa
O Estádio Orlando Scarpelli, próprio do Figueirense Futebol Clube, está localizado no Bairro Estreito, na parte
continental de Florianópolis. A população dos bairros adjacentes ao estádio, somada à dos demais bairros da ilha de
Santa Catarina, asseguram uma população circunvizinha equivalente a 35% dos habitantes da região metropolitana,
correspondendo a cerca de 350.000 pessoas. Aproximadamente 50% dessa população é de torcedores Alvinegros,
sendo que 30% são associados ao clube e 10% assistem regularmente aos jogos no estádio. A capacidade do Estádio
Orlando Scarpelli é de 20.000 pessoas. Com o adensamento populacional da região e aumento significativo de novos
torcedores, frequentemente a demanda por ingressos tem sido 15% superior à sua capacidade máxima, principalmente
nos jogos do campeonato brasileiro e clássicos (Avaí x Figueirense). Por isso, a Diretoria do Clube decidiu aumentar a
capacidade de público do Estádio Orlando Scarpelli em 15%, passando de 20.000 para 23.000 lugares, bem como
reformar as instalações existentes para melhor atender os torcedores. Dessa forma, a Diretoria do Clube contratou a
Construtora AJFF para reforma e ampliação do estádio.
Objetivo S.M.A.R.T.
Reformar e ampliar o Estádio Orlando Scarpelli para aumentar a sua capacidade de público em 15% e modernizá-lo
para obter a certificação Leadership in Energy and Environmental Design (Leed) e cumprir todas as exigências do
Caderno de Encargos da FIFA. As obras deverão iniciar em janeiro de 2015 e estar concluídas em até 24 (vinte e
quatro) meses, sem ultrapassar o orçamento previsto de R$120.000.000,00.
Requisitos
- Cobertura com estrutura metálica e telhas de policarbonato translúcido para melhor aproveitamento da luz natural;
- Fachada composta por pórticos treliçados, para cobrir a estrutura antiga de concreto, e por painéis de vidro escuro
que diminuem a incidência de calor;
- Novo sistema de iluminação fixado na cobertura, com projetores especiais para eliminar sombras tanto para os
torcedores nas arquibancadas quanto para as transmissões via TV;
- 2.000 painéis fotovoltaicos instalados na cobertura, tornado o estádio auto-suficiente em energia elétrica;
- Estação para tratamento de 100% do esgoto gerado no local;
- Coleta de água da chuva para reuso em vasos sanitários, mictórios, irrigação do gramado e lavagens em geral;
- Novo gramado com sistema de drenagem composto por um colchão drenante de brita, e tubos em formato de espinha
de peixe para drenagem superficial do campo, com escoamento por gravidade;
- Sistema de irrigação automatizado;
- Reutilização de 100% dos resíduos gerados nas demolições previstas; - - Novas estruturas de concreto formadas por
elementos pré-moldados em concreto, produzidas numa fábrica montada no próprio canteiro, visando principalmente
minimizar impactos nas vias do entorno durante a obra;
- Cadeiras numeradas em todos os setores;
- Novos sistemas de som, climatização e segurança patrimonial.
Designação
Ramon S. Thiago Bogado é o Sponsor do Projeto, representando a Diretoria do Figueirense Futebol Clube, responsável
por contratar a Construtora AJFF para reforma e ampliação do estádio.
Alex Willian Buttchevitz, da Construtora AJFF, é o Gerente do Projeto (GP), com a responsabilidade de elaborar o
Plano de Gerenciamento do Projeto (PGP) e controlar todos os processos de gerenciamento.
Juliana Vieira dos Santos, Engenheira da Construtora AJFF, é a Engenheira Residente da obra, responsável pela
execução e fiscalização da reforma do estádio.
Fabrício de Oliveira e Franciani Rigoni são os diretores da Construtora AJFF, responsáveis pelos trâmites burocráticos
da contratação da obra.
Milestones
28/02/2015 - Serviços preliminares;
31/05/2015 - Fundação;
31/12/2015 - Superestrutura;
28/02/2016 - Paredes;
31/03/2016 - Cobertura;
31/05/2016 - Esquadrias e vidros;
31/06/2016 - Impermeabilizações;
31/08/2016 - Revestimentos;
01/11/2016 - Pavimentação;
01/12/2016 - Instalações;
31/12/2016 - Equipamentos e Acessórios;
31/12/2016 - Paisagismo.
Orçamento
O projeto está orçado em R$120.000.000,00.
Riscos
- Aumento do preço do material importados sem similares nacionais;
- Aumento no preço dos insumos além do esperado;
- Chuvas e intempéries;
- Atraso na entrega de materiais e equipamentos;
- Serviços adicionais não previstos no orçamento inicial;
- Baixa produtividade da mão-de-obra;
- Mudança de poder político no clube por mudanças na diretoria;
- Atraso de repasse de recursos financeiros durante o projeto;
- Embargos à obra por reclamações de vizinhos e associação de moradores;
- Dificuldade na aprovação dos projetos legais e licenças da obra;
- Projeto executivo com memorial descritivo e especificações técnicas incompletas;
- Exigências adicionais por mudança de legislação e normativos.
Data, Assinatura do Sponsor
30/11/-0001 - Aprovado
OTMMA3 Alex Willian Buttchevitz - 22/08/2014 18:57:48
PROJETO Reforma e Ampliação do Estádio Orlando Scarpelli ISH - Registro de Stakeholder
Stakeholder Posição Papel no
Projeto
Email Telefone Celular
Alex Willian
Buttchevitz
Gerente de Projeto Gerente do Projeto alex.wbu@gmail.com (48)3333-3333 (48)9999-9999
Fabricio de Oliveira Diretor Membro da Equipe de
Projeto
fabricio@concremat.com.br (48)3333-3333 (48)9999-9999
Franciani Rigoni Diretor Membro da Equipe de
Projeto
FRAN.RIGONI@gmail.com (48)3333-3333 (48)9999-9999
Juliana Vieira dos
Santos
Engenheiro Residente Membro da Equipe de
Projeto
ecv.juliana@gmail.com (48)3333-3333 (48)9999-9999
Ramon S. Thiago
Bogado
Presidente do Clube Sponsor do Projeto engbogado@hotmail.com (48)3333-3333 (48)9999-9999
Torcida do
Figueirense
Torcedores do
Figueirense
4 torcida@figueirensefc.com.br (48)3222-2222 (48)9999-9999
PROJETO Reforma e Ampliação do Estádio Orlando Scarpelli ISH - Registro de Stakeholder
Classificação Outras Caracteristicas Requisitos Superficiais Estrátegia
Gerenciar com atenção Engenheiro Civil com especialização em
Gerenciamento de Projeto e ampla experiência em
liderança de equipes multidisciplinares.
Cumprir todos os prazos das entrega planejadas
durante no período de vigência do projeto, atendendo
aos limites de custo e de tempo.
Manter-se informado de todas as ações do projeto.
QUANDO: Durante todo o projeto, por meio da coleta
de informações junto aos stakeholders.
Gerenciar com atenção Engenheiro Civil com perfil empreendedor, que busca
realizar trabalhos de qualidade e que deem lucro à
empresa.
Expandir cartela de clientes da empresa e obter
know-how em obras esportivas e certificação Leed.
Mantê-lo informado do andamento do projeto e
incluí-lo nas decisões críticas do projeto.
QUANDO: Reuniões quinzenais de acompanhamento
e reuniões críticas do projeto.
Gerenciar com atenção Arquiteta com especialização em gerenciamento de
empresas
Criar um portfólio que possibilitará novas obras de
praças esportivas, aproveitando a demanda em
decorrência das olimpíadas de 2016.
Mantê-lo informado do andamento do projeto e
incluí-lo nas decisões críticas do projeto.
QUANDO: Reuniões quinzenais de acompanhamento
e reuniões críticas do projeto.
Manter informado Engenheiro com experiência em grandes obras Concluir o projeto com êxito, pois será um case
importante em sua carreira.
Mantê-lo atualizado sobre o plano de gerenciamento
do projeto.
QUANDO: Reuniões semanais com diretoria da
empresa e GP.
Gerenciar com atenção Presidente do Figueirense Finalizar a obra de reforma e ampliação do estádio o
mais rápido possível, para que ela seja entregue
ainda no seu mandato, reduzindo assim os gastos
com aluguel de outro estádio e também para
possibilitando que o time volte a jogar em casa com o
apoio dos torcedores.
Realizar reuniões frequentes para mantê-lo atualizado
do andamento da obra, permitindo que este possa
traçar estratégias de captação de novos sócios para
quando o estádio estiver pronto.
QUANDO:
Reuniões mensais em fase de desenvolvimento e
aprovação de projetos e reuniões bimestrais na fase
de execução da obra.
Manter informado Torcida composta principalmente por homens de 20 a
40 anos.
Torcedores querem estar informados do andamento
das obras e que a reforma seja concluída o mais
rápido possível. Não querem aumento de preço dos
ingresso ou da mensalidade do sócio-torcedor.
Mantê-los informados do cronograma das obras, do
que será implantado e mostrar os progressos
realizados.
QUANDO: bimestralmente, por meio de informe
ilustrado direcionado ao público em geral.
PROJETO Reforma e Ampliação do Estádio Orlando Scarpelli WBS
C.C. Fase / Pacote de Trabalho Análise M/B
1 ANTEPROJETOS
1.1 Projeto Arquitetônico Buy
1.2 Projeto hidrossanitário Buy
1.3 Projeto elétrico Buy
2 PROJETOS LEGAIS
2.1 Projeto Arquitetônico Buy
2.2 Projeto Hidrossanitário Buy
2.3 Projeto Elétrico Buy
2.4 Projeto de Proteção Contra Incêndio Buy
2.5 Estudo de Impacto de Vizinhança Buy
3 PROJETOS EXECUTIVOS
3.1 Projeto Arquitetônico Buy
3.2 Projeto Hidrossanitário Buy
3.3 Projeto Elétrico Buy
3.4 Projeto Estrutural Buy
3.5 Projeto de Climatização Buy
3.6 Projeto de Automação Buy
3.7 Projeto Luminotécnico Buy
3.8 Projeto de impermeabilização Buy
3.9 Projeto de Proteção Contra Incêndio Buy
3.10 Projeto de Pavimentação Buy
4 EXECUÇÃO DA OBRA
4.1 Serviços preliminares Make
4.2 Fundações Make
4.3 Superestrutura em concreto armado Make
4.4 Superestrutura metálica Make
4.5 Paredes e divisórias Make
4.6 Instalações Make
4.7 Cobertura Make
4.8 Revestimentos Make
4.9 Esquadrias e vidros Make
4.10 Impermeabilizações Make
4.11 Drenagem e gramado Make
4.12 Pavimentações Make
4.13 Equipamentos e acessórios Make
4.14 Paisagismo Make
5 ETAPAS FINAIS
5.1 Projetos as built Make
5.2 Licenças para funcionamento Make
5.3 Certificação LEED Buy
OTMMA3 Alex Willian Buttchevitz - 22/08/2014 18:57:48
PROJETO Reforma e Ampliação do Estádio Orlando Scarpelli D-WBS - Dicionário WBS
Fase 1
C.C. Pacote de Trabalho Descrição Entrega do PT Critério de Aceitação OK
1.1 Projeto Arquitetônico Definição de características iniciais do
projeto arquitetônico, contemplando
desenhos de implantação, elementos
construtivos e organização funcional. Os
desenhos já abrangem um bom nível de
detalhamento, mas sem indicar uma
quantidade muito grande, nem muito
trabalhada, de detalhes da construção.
Anteprojeto de arquitetura Anteprojeto de arquitetura assinado pelo
cliente.
Aguardando
1.2 Projeto hidrossanitário Definição de características iniciais do
projeto hidrossanitário, com base no
dimensionamento dos dispositivos
hidráulicos e sanitários, levando em
consideração os pontos de distribuição
de água, coleta de esgoto, ramais e sub
ramais.
Anteprojeto hidrossanitário Anteprojeto hidrossanitário assinado
pelo cliente
Aguardando
1.3 Projeto elétrico Definição de características iniciais do
projeto elétrico, com base no
dimensionamento das instalações
elétricas, levando em consideração os
pontos de distribuição e a capacidade de
carga.
Anteprojeto elétrico Anteprojeto elétrico assinado pelo cliente Aguardando
PROJETO Reforma e Ampliação do Estádio Orlando Scarpelli D-WBS - Dicionário WBS
Fase 2
C.C. Pacote de Trabalho Descrição Entrega do PT Critério de Aceitação OK
2.1 Projeto Arquitetônico Projeto composto por um conjunto de
desenhos arquitetônicos (implantação,
planta baixa, cortes e fachadas) exigidos
para dar encaminhamento, junto à
prefeitura, aos trâmites burocráticos de
aprovação da futura obra por parte dos
órgãos competentes.
Projeto legal de arquitetura Alvará de construção Aguardando
2.2 Projeto Hidrossanitário Projeto composto por um conjunto de
desenhos hidrossanitários (planta baixa,
cortes e isométricos) exigidos para dar
encaminhamento, junto à prefeitura, aos
trâmites burocráticos de aprovação da
futura obra por parte dos órgãos
competentes.
Projeto legal hidrossanitário Atestado de aprovação do projeto junto
à vigilância sanitári
Aguardando
2.3 Projeto Elétrico Projeto com detalhamentos exigidos
para aprovação junto ao órgão
competente, incluindo memoriais,
levando-se em consideração as normas
técnicas da CELESC.
Projeto legal elétrico Atestado de aprovação do projeto junto
a CELESC
Aguardando
2.4 Projeto de Proteção Contra
Incêndio
Projeto com detalhamentos exigidos
para aprovação no órgão competente,
contando inclusive com memoriais de
dimensionamento dos sistemas de
segurança, levando-se em consideração
as instruções normativas do CBM SC.
Projeto legal de proteção contra incêndio Atestado de aprovação do projeto junto
ao CBM SC
Aguardando
2.5 Estudo de Impacto de Vizinhança Desenvolvimento de estudos e
elaboração de relatório final que
demonstre as interferências no entorno
do empreendimento com relação ao dia
a dia dos moradores e à dinâmica
urbana local.
Relatório de impacto de vizinhança Relatório de impacto de vizinhança
aprovado pelo IPUF
Aguardando
PROJETO Reforma e Ampliação do Estádio Orlando Scarpelli D-WBS - Dicionário WBS
Fase 3
C.C. Pacote de Trabalho Descrição Entrega do PT Critério de Aceitação OK
3.1 Projeto Arquitetônico Projeto constituído dos seguintes
documentos: 1) Planta de situação; 2)
Planta de implantação ; 3) Pavimentos;
4) Planta de cobertura; 5) Cortes; 6)
Elevações; 6) Detalhes complementares;
7) Caderno de especificações
Projeto executivo arquitetônico Projeto arquitetônico assinado pelo
cliente
Aguardando
3.2 Projeto Hidrossanitário Projeto constituído dos seguintes
documentos: 1) Plantas de furação de
lajes e vigas; 2) Plantas executivas dos
diversos pavimentos; 3) Isométricos e
esquemas verticais; 4) Plantas de
detalhes; 5) Listas de materiais; 6)
Especificações técnicas; 7) Memorial de
cálculo; 8) Memorial descritivo.
Projeto executivo do sistema
hidrossanitário
Projeto hidrossanitário assinado pelo
cliente
Aguardando
3.3 Projeto Elétrico Projeto constituído dos seguintes
documentos: 1) Informações gerais
sobre a instalação bem como onde
estão localizados: 1.1) Os quadros de
distribuição geral (QDG); 1.2) Os
quadros de medidores (QM); 1.3)
Geradores; 1.4) Apresentação dos
quadros elétricos ou quadros de
medição, do dos disjuntores neles
contidos; 1.5) Distribuição dos circuitos;
1.6) Ilustração dea localização dos
pontos de energia, tomadas, pontos de
iluminação e outros; 2) SPDA; 3)
Aterramento
Projeto executivo do sistema de
instalações elétricas
Projeto eletrico assinado pelo cliente Aguardando
3.4 Projeto Estrutural Projeto constituído dos seguintes
documentos: 1) Plantas e suas
informações; 2) Especificação dos
materiais; 3) Plano de desforma e
reescoramento; 4) Detalhes construtivos;
5) Lista de materiais para orçamento; 6)
Documentos conforme padrão de
apresentação estabelecido pela AJFF.
Projeto executivo estrutural Projeto estrutural assinado pelo cliente Aguardando
3.5 Projeto de Climatização Projeto constituído dos seguintes
documentos: 1) Memorial de cálculo e
selecionamento do sistema e
equipamentos; 2) Especificações
técnicas certificadas; 3) Fluxograma de
engenharia; 4) Folhas de dados
certificadas de equipamentos
preenchida; 5) Lista de material
completa; 6) Detalhes típicos de
instalação (mecânicos, elétricos e
hidráulicos); 7) Redes de dutos
certificada; 8) Rede hidráulica
certificada; 9) Isométrico hidráulico; 10)
Rede elétrica; 11) Diagrama unifilar
elétrico; 12) Diagrama funcional de
painel elétrico; 13) Bases e furações; 14)
Detalhamento da sala de máquinas; 15)
Relatório de testes e partidas do
sistema; 16) Manual de operação e
manutenção.
Projeto executivo do sistema de
climatização
Projeto de climatização assinado pelo
cliente
Aguardando
3.6 Projeto de Automação Projeto constituído dos seguintes
documentos: 1) Descritivo funciona do
sistema; 2) Quadro de automação e
detalhes; 3) Quadro de energia e
detalhes; 4) Esquema vertical
(prumadas) e detalhes; 5)
Dimensionamento, codificação e
representação dos sensores, atuadores,
estações remotas e central, bornes,
tubulações eletrocalhas e caixas de
passagem, prumadas e shafts.
Projeto executivo do sistema de
automação
Projeto de automação assinado pelo
cliente
Aguardando
3.7 Projeto Luminotécnico Projeto constituído dos seguintes
documentos: 1) Memorial de cálculo de
iluminação de áreas interiores
(determinação do nível de iluminamento,
definição das luminárias e fonte
luminosa, Índice do local, Coeficiente de
utilização, Fator de depreciação,
Determinação do fluxo total e do número
de luminárias, Distribuição das
luminárias); 2) Memorial de cálculo de
iluminação de áreas exteriores
(Determinação do nível de iluminamento,
Especificação dos projetores e
lâmpadas, Especificação do fluxo
luminoso, Localização dos projetores,
Memorial de cálculo do iluminamento
obtido no projeto)
Projeto executivo luminotécnico Projeto luminotécnico assinado pelo
cliente
Aguardando
3.8 Projeto de impermeabilização Projeto constituído dos seguintes
documentos: 1) Plantas com a
localização das impermeabilizações e
identificação dos sistemas a utilizar; 2)
Detalhes técnicos genéricos e
específicos necessários à execução dos
sistemas adotados; 3) Memorial
descritivo de materiais e camadas de
impermeabilização; 4) Descrição dos
procedimentos de execução e de
segurança do trabalho; 5) Planilha de
quantitativos de materiais e de serviços;
6) Descrição de ensaios de campo e
tecnológicos.
Projeto executivo de impermeabilização Projeto de impermeabilização assinado
pelo cliente
Aguardando
3.9 Projeto de Proteção Contra
Incêndio
Projeto constituído dos seguintes
documentos: 1) Detecção e alarme de
incêndio: 1.1) Detalhes técnicos
genéricos e específicos necessários à
execução dos sistema adotado; 1.2)
Memorial descritivo de materiais e
equipamentos; 1.3) Memorial descritivo
indicando qual o tipo de ocupação,
classificação de risco de cada área
protegida, bem como as normas que
devem ser atendidas; 1.4) Planilha de
quantitativos de materiais e de serviços;
2) Combate à incêndio: 2.1) Reservação
de água do sistema; 2.2) Locação dos
hidrantes, bombas, chuveiros
automáticos, extintores, mangotinhos;
2.3) Traçado da tubulação; 2.4)
Detalhamento do sistemas manual e
automático de combate à incêndio;
Projeto executivo PPCI Projeto de proteção contra incêndio
assinado pelo cliente
Aguardando
3.10 Projeto de Pavimentação Projeto constituído dos seguintes
documentos: 1) Plantas com a
localização das pavimentações e
identificação dos tipos de pavimento a
utilizar; 2) Detalhes técnicos genéricos e
específicos necessários à execução dos
sistemas adotados; 3) Memorial
descritivo de materiais e camadas de
pavimentação; 4) Descrição dos
procedimentos de execução e de
segurança do trabalho; 5) Planilha de
quantitativos de materiais e de serviços;
6) Descrição de ensaios de campo e
tecnológicos.
Projeto executivo de pavimentação Projeto de pavimentação assinado pelo
cliente
Aguardando
PROJETO Reforma e Ampliação do Estádio Orlando Scarpelli D-WBS - Dicionário WBS
Fase 4
C.C. Pacote de Trabalho Descrição Entrega do PT Critério de Aceitação OK
4.1 Serviços preliminares Construção do canteiro de obras,
instalação de tapume e sinalizações de
segurança.
Canteiro de obras e sinalizações
concluídas.
Termo de Aceite assinado pelo cliente Aguardando
4.2 Fundações Reforço da fundação existente, bem
como inserção de novos elementos de
transmissão de cargas para o solo.
Fundações finalizadas. Termo de Aceite assinado pelo cliente Aguardando
4.3 Superestrutura em concreto
armado
Reforço da superestrutura existente e
execução das novas estruturas de
concreto formadas por elementos
pré-moldados.
Sistema estrutural em concreto
finalizado.
Termo de Aceite assinado pelo cliente Aguardando
4.4 Superestrutura metálica Execução dos pórticos treliçados nas
fachadas. e na cobertura.
Finalização do sistema de
mascaramento das fachadas.
Termo de Aceite assinado pelo cliente Aguardando
4.5 Paredes e divisórias Execução das paredes e divisórias
internas das áreas de apoio do estádio.
Paredes e divisórias finalizadas. Termo de Aceite assinado pelo cliente Aguardando
4.6 Instalações Instalação do sistema de iluminação do
campo, arquibancadas e áreas de apoio,
dos painéis fotovoltaicos, dos sistema de
automação, do sistema de climatização,
do sistemas hidráulico e sanitário e
também do sistema de coleta de água
da chuva.
Instalações em funcionamento. Termo de Aceite assinado pelo cliente Aguardando
4.7 Cobertura Execução da cobertura com estrutura
metálica e telhas de policarbonato
translúcido.
Cobertura instalada. Termo de Aceite assinado pelo cliente Aguardando
4.8 Revestimentos Aplicação dos revestimentos de piso e
parede.
Revestimentos assentados. Termo de Aceite assinado pelo cliente Aguardando
4.9 Esquadrias e vidros Instalação dos painéis de vidro na
fachada do estádio, das portas e das
janelas especificadas em projeto.
Fachadas finalizadas. Termo de Aceite assinado pelo cliente Aguardando
4.10 Impermeabilizações Instalação de sistema de
impermeabilização flexível para áreas
expostas e sujeitas ao trafego de
pedestres.
Áreas impermeabilizadas finalizadas. Termo de Aceite assinado pelo cliente Aguardando
4.11 Drenagem e gramado Execução de trincheiras drenantes no
campo e dos componentes do sistema
de drenagem do estádio, além da
aplicação do gramado.
Drenagem e gramado concluídos. Termo de Aceite assinado pelo cliente Aguardando
4.12 Pavimentações Pavimentação do entorno do estádio e
também das áreas de circulação interna.
Pavimentações finalizadas. Termo de Aceite assinado pelo cliente Aguardando
4.13 Equipamentos e acessórios Instalação de equipamentos esportivos,
como traves e banco de reserva, além
dos assentos, telões e demais
equipamentos e acessórios necessários
às áreas de apoio.
Todos os equipamentos e acessórios
devidamente instalados.
Termo de Aceite assinado pelo cliente Aguardando
4.14 Paisagismo Colocação de plantas ornamentais e
gramado no entorno do estádio.
Paisagismo do estádio finalizado. Termo de Aceite assinado pelo cliente Aguardando
PROJETO Reforma e Ampliação do Estádio Orlando Scarpelli D-WBS - Dicionário WBS
Fase 5
C.C. Pacote de Trabalho Descrição Entrega do PT Critério de Aceitação OK
5.1 Projetos as built Levantamento de todas as medidas
existentes na edificação, transformando
as informações aferidas em um desenho
técnico. O projeto As Built juntamente
com o Manual do Usuário, constitui o
conjunto de documentos a serem
entregues ao cliente, a fim de que ele
possa utilizar a edificação
adequadamente e realizar as atividades
de manutenção.
Pranchas com projetos as built e manual
do usuário
Projeto e Manual do usuário assinados
pelo cliente
Aguardando
5.2 Licenças para funcionamento Obtenção de todas as licenças
necessárias ao pleno uso da construção,
como habite-se, alvará de
funcionamento e licença de operação
(LO).
Habite-se, Alvará de funcionamento e
Licença de Operação
Documentos assinados pelos órgãos
competentes
Aguardando
5.3 Certificação LEED Obtenção do certificado LEED
(Leadership in Energy and
Environmental Design), emitido pelo
GBC-Brasil (Conselho de Construção
Sustentável do Brasil), reconhecendo os
sistemas construtivos de baixo impacto
ambiental usados na obra, a economia
de recursos naturais (água e energia) e
a baixa manutenção e conforto e saúde
dos usuários da mesma.
Certificado LEED Certificado LEED assinado pelo GBC Aguardando
PROJETO Reforma e Ampliação do Estádio Orlando Scarpelli LVQ - Lista de Verifiação da Qualidade
Fase 1
C.C. Pacote de Trabalho Descrição Entrega do PT Critério de Validação OK
1.1 Projeto Arquitetônico Definição de características iniciais do
projeto arquitetônico, contemplando
desenhos de implantação, elementos
construtivos e organização funcional. Os
desenhos já abrangem um bom nível de
detalhamento, mas sem indicar uma
quantidade muito grande, nem muito
trabalhada, de detalhes da construção.
Anteprojeto de arquitetura Conformidade com necessidades do
clube e Normas ABNT
Aguardando
1.2 Projeto hidrossanitário Definição de características iniciais do
projeto hidrossanitário, com base no
dimensionamento dos dispositivos
hidráulicos e sanitários, levando em
consideração os pontos de distribuição
de água, coleta de esgoto, ramais e sub
ramais.
Anteprojeto hidrossanitário Conformidade com necessidades do
clube e Normas ABNT
Aguardando
1.3 Projeto elétrico Definição de características iniciais do
projeto elétrico, com base no
dimensionamento das instalações
elétricas, levando em consideração os
pontos de distribuição e a capacidade de
carga.
Anteprojeto elétrico Conformidade com necessidades do
clube e Normas ABNT
Aguardando
PROJETO Reforma e Ampliação do Estádio Orlando Scarpelli LVQ - Lista de Verifiação da Qualidade
Fase 2
C.C. Pacote de Trabalho Descrição Entrega do PT Critério de Validação OK
2.1 Projeto Arquitetônico Projeto composto por um conjunto de
desenhos arquitetônicos (implantação,
planta baixa, cortes e fachadas) exigidos
para dar encaminhamento, junto à
prefeitura, aos trâmites burocráticos de
aprovação da futura obra por parte dos
órgãos competentes.
Projeto legal de arquitetura Normas ABNT Aguardando
2.2 Projeto Hidrossanitário Projeto composto por um conjunto de
desenhos hidrossanitários (planta baixa,
cortes e isométricos) exigidos para dar
encaminhamento, junto à prefeitura, aos
trâmites burocráticos de aprovação da
futura obra por parte dos órgãos
competentes.
Projeto legal hidrossanitário Normas ABNT Aguardando
2.3 Projeto Elétrico Projeto com detalhamentos exigidos
para aprovação junto ao órgão
competente, incluindo memoriais,
levando-se em consideração as normas
técnicas da CELESC.
Projeto legal elétrico Normas ABNT Aguardando
2.4 Projeto de Proteção Contra
Incêndio
Projeto com detalhamentos exigidos
para aprovação no órgão competente,
contando inclusive com memoriais de
dimensionamento dos sistemas de
segurança, levando-se em consideração
as instruções normativas do CBM SC.
Projeto legal de proteção contra incêndio Normas ABNT Aguardando
2.5 Estudo de Impacto de Vizinhança Desenvolvimento de estudos e
elaboração de relatório final que
demonstre as interferências no entorno
do empreendimento com relação ao dia
a dia dos moradores e à dinâmica
urbana local.
Relatório de impacto de vizinhança Estatuto da Cidade, Lei Federal nº
10.257/2001
Aguardando
PROJETO Reforma e Ampliação do Estádio Orlando Scarpelli LVQ - Lista de Verifiação da Qualidade
Fase 3
C.C. Pacote de Trabalho Descrição Entrega do PT Critério de Validação OK
3.1 Projeto Arquitetônico Projeto constituído dos seguintes
documentos: 1) Planta de situação; 2)
Planta de implantação ; 3) Pavimentos;
4) Planta de cobertura; 5) Cortes; 6)
Elevações; 6) Detalhes complementares;
7) Caderno de especificações
Projeto executivo arquitetônico Normas ABNT Aguardando
3.2 Projeto Hidrossanitário Projeto constituído dos seguintes
documentos: 1) Plantas de furação de
lajes e vigas; 2) Plantas executivas dos
diversos pavimentos; 3) Isométricos e
esquemas verticais; 4) Plantas de
detalhes; 5) Listas de materiais; 6)
Especificações técnicas; 7) Memorial de
cálculo; 8) Memorial descritivo.
Projeto executivo do sistema
hidrossanitário
Normas ABNT Aguardando
3.3 Projeto Elétrico Projeto constituído dos seguintes
documentos: 1) Informações gerais
sobre a instalação bem como onde
estão localizados: 1.1) Os quadros de
distribuição geral (QDG); 1.2) Os
quadros de medidores (QM); 1.3)
Geradores; 1.4) Apresentação dos
quadros elétricos ou quadros de
medição, do dos disjuntores neles
contidos; 1.5) Distribuição dos circuitos;
1.6) Ilustração dea localização dos
pontos de energia, tomadas, pontos de
iluminação e outros; 2) SPDA; 3)
Aterramento
Projeto executivo do sistema de
instalações elétricas
Normas ABNT Aguardando
3.4 Projeto Estrutural Projeto constituído dos seguintes
documentos: 1) Plantas e suas
informações; 2) Especificação dos
materiais; 3) Plano de desforma e
reescoramento; 4) Detalhes construtivos;
5) Lista de materiais para orçamento; 6)
Documentos conforme padrão de
apresentação estabelecido pela AJFF.
Projeto executivo estrutural Normas ABNT Aguardando
3.5 Projeto de Climatização Projeto constituído dos seguintes
documentos: 1) Memorial de cálculo e
selecionamento do sistema e
equipamentos; 2) Especificações
técnicas certificadas; 3) Fluxograma de
engenharia; 4) Folhas de dados
certificadas de equipamentos
preenchida; 5) Lista de material
completa; 6) Detalhes típicos de
instalação (mecânicos, elétricos e
hidráulicos); 7) Redes de dutos
certificada; 8) Rede hidráulica
certificada; 9) Isométrico hidráulico; 10)
Rede elétrica; 11) Diagrama unifilar
elétrico; 12) Diagrama funcional de
painel elétrico; 13) Bases e furações; 14)
Detalhamento da sala de máquinas; 15)
Relatório de testes e partidas do
sistema; 16) Manual de operação e
manutenção.
Projeto executivo do sistema de
climatização
Normas ABNT Aguardando
3.6 Projeto de Automação Projeto constituído dos seguintes
documentos: 1) Descritivo funciona do
sistema; 2) Quadro de automação e
detalhes; 3) Quadro de energia e
detalhes; 4) Esquema vertical
(prumadas) e detalhes; 5)
Dimensionamento, codificação e
representação dos sensores, atuadores,
estações remotas e central, bornes,
tubulações eletrocalhas e caixas de
passagem, prumadas e shafts.
Projeto executivo do sistema de
automação
Normas ABNT Aguardando
3.7 Projeto Luminotécnico Projeto constituído dos seguintes
documentos: 1) Memorial de cálculo de
iluminação de áreas interiores
(determinação do nível de iluminamento,
definição das luminárias e fonte
luminosa, Índice do local, Coeficiente de
utilização, Fator de depreciação,
Determinação do fluxo total e do número
de luminárias, Distribuição das
luminárias); 2) Memorial de cálculo de
iluminação de áreas exteriores
(Determinação do nível de iluminamento,
Especificação dos projetores e
lâmpadas, Especificação do fluxo
luminoso, Localização dos projetores,
Memorial de cálculo do iluminamento
obtido no projeto)
Projeto executivo luminotécnico Normas ABNT Aguardando
3.8 Projeto de impermeabilização Projeto constituído dos seguintes
documentos: 1) Plantas com a
localização das impermeabilizações e
identificação dos sistemas a utilizar; 2)
Detalhes técnicos genéricos e
específicos necessários à execução dos
sistemas adotados; 3) Memorial
descritivo de materiais e camadas de
impermeabilização; 4) Descrição dos
procedimentos de execução e de
segurança do trabalho; 5) Planilha de
quantitativos de materiais e de serviços;
6) Descrição de ensaios de campo e
tecnológicos.
Projeto executivo de impermeabilização Normas ABNT Aguardando
3.9 Projeto de Proteção Contra
Incêndio
Projeto constituído dos seguintes
documentos: 1) Detecção e alarme de
incêndio: 1.1) Detalhes técnicos
genéricos e específicos necessários à
execução dos sistema adotado; 1.2)
Memorial descritivo de materiais e
equipamentos; 1.3) Memorial descritivo
indicando qual o tipo de ocupação,
classificação de risco de cada área
protegida, bem como as normas que
devem ser atendidas; 1.4) Planilha de
quantitativos de materiais e de serviços;
2) Combate à incêndio: 2.1) Reservação
de água do sistema; 2.2) Locação dos
hidrantes, bombas, chuveiros
automáticos, extintores, mangotinhos;
2.3) Traçado da tubulação; 2.4)
Detalhamento do sistemas manual e
automático de combate à incêndio;
Projeto executivo PPCI Normas ABNT Aguardando
3.10 Projeto de Pavimentação Projeto constituído dos seguintes
documentos: 1) Plantas com a
localização das pavimentações e
identificação dos tipos de pavimento a
utilizar; 2) Detalhes técnicos genéricos e
específicos necessários à execução dos
sistemas adotados; 3) Memorial
descritivo de materiais e camadas de
pavimentação; 4) Descrição dos
procedimentos de execução e de
segurança do trabalho; 5) Planilha de
quantitativos de materiais e de serviços;
6) Descrição de ensaios de campo e
tecnológicos.
Projeto executivo de pavimentação Normas ABNT Aguardando
PROJETO Reforma e Ampliação do Estádio Orlando Scarpelli LVQ - Lista de Verifiação da Qualidade
Fase 4
C.C. Pacote de Trabalho Descrição Entrega do PT Critério de Validação OK
4.1 Serviços preliminares Construção do canteiro de obras,
instalação de tapume e sinalizações de
segurança.
Canteiro de obras e sinalizações
concluídas.
Conformidade com Projeto Estrutural Aguardando
4.2 Fundações Reforço da fundação existente, bem
como inserção de novos elementos de
transmissão de cargas para o solo.
Fundações finalizadas. Conformidade com Projeto Estrutural Aguardando
4.3 Superestrutura em concreto
armado
Reforço da superestrutura existente e
execução das novas estruturas de
concreto formadas por elementos
pré-moldados.
Sistema estrutural em concreto
finalizado.
Conformidade com Projeto Estrutural Aguardando
4.4 Superestrutura metálica Execução dos pórticos treliçados nas
fachadas. e na cobertura.
Finalização do sistema de
mascaramento das fachadas.
Conformidade com Projeto Estrutural Aguardando
4.5 Paredes e divisórias Execução das paredes e divisórias
internas das áreas de apoio do estádio.
Paredes e divisórias finalizadas. Conformidade com Projeto Arquitetônico Aguardando
4.6 Instalações Instalação do sistema de iluminação do
campo, arquibancadas e áreas de apoio,
dos painéis fotovoltaicos, dos sistema de
automação, do sistema de climatização,
do sistemas hidráulico e sanitário e
também do sistema de coleta de água
da chuva.
Instalações em funcionamento. Conformidade com Projetos: Elétrico,
Climatização, Automação
Aguardando
4.7 Cobertura Execução da cobertura com estrutura
metálica e telhas de policarbonato
translúcido.
Cobertura instalada. Projeto Estrutural e Arquitetônico Aguardando
4.8 Revestimentos Aplicação dos revestimentos de piso e
parede.
Revestimentos assentados. Conformidade com Projeto Arquitetônico Aguardando
4.9 Esquadrias e vidros Instalação dos painéis de vidro na
fachada do estádio, das portas e das
janelas especificadas em projeto.
Fachadas finalizadas. Conformidade com Projeto Arquitetônico Aguardando
4.10 Impermeabilizações Instalação de sistema de
impermeabilização flexível para áreas
expostas e sujeitas ao trafego de
pedestres.
Áreas impermeabilizadas finalizadas. Conformidade com Projeto de
Impermeabilização
Aguardando
4.11 Drenagem e gramado Execução de trincheiras drenantes no
campo e dos componentes do sistema
de drenagem do estádio, além da
aplicação do gramado.
Drenagem e gramado concluídos. Conformidade com o projeto
hidrossanitário
Aguardando
4.12 Pavimentações Pavimentação do entorno do estádio e
também das áreas de circulação interna.
Pavimentações finalizadas. Conformidade com Projeto de
Pavimentação
Aguardando
4.13 Equipamentos e acessórios Instalação de equipamentos esportivos,
como traves e banco de reserva, além
dos assentos, telões e demais
equipamentos e acessórios necessários
às áreas de apoio.
Todos os equipamentos e acessórios
devidamente instalados.
Conformidade com projeto arquitetônico Aguardando
4.14 Paisagismo Colocação de plantas ornamentais e
gramado no entorno do estádio.
Paisagismo do estádio finalizado. Conformidade com projeto arquitetônico Aguardando
PROJETO Reforma e Ampliação do Estádio Orlando Scarpelli LVQ - Lista de Verifiação da Qualidade
Fase 5
C.C. Pacote de Trabalho Descrição Entrega do PT Critério de Validação OK
5.1 Projetos as built Levantamento de todas as medidas
existentes na edificação, transformando
as informações aferidas em um desenho
técnico. O projeto As Built juntamente
com o Manual do Usuário, constitui o
conjunto de documentos a serem
entregues ao cliente, a fim de que ele
possa utilizar a edificação
adequadamente e realizar as atividades
de manutenção.
Pranchas com projetos as built e manual
do usuário
Conformidade com edificação executada
e normas ABNT
Aguardando
5.2 Licenças para funcionamento Obtenção de todas as licenças
necessárias ao pleno uso da construção,
como habite-se, alvará de
funcionamento e licença de operação
(LO).
Habite-se, Alvará de funcionamento e
Licença de Operação
Estádio com todas as licenças
necessárias concedidas.
Aguardando
5.3 Certificação LEED Obtenção do certificado LEED
(Leadership in Energy and
Environmental Design), emitido pelo
GBC-Brasil (Conselho de Construção
Sustentável do Brasil), reconhecendo os
sistemas construtivos de baixo impacto
ambiental usados na obra, a economia
de recursos naturais (água e energia) e
a baixa manutenção e conforto e saúde
dos usuários da mesma.
Certificado LEED Certificação obtida Aguardando
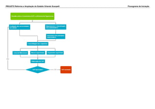
PROJETO Reforma e Ampliação do Estádio Orlando Scarpelli Fluxograma de Iniciação
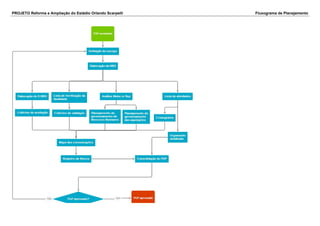
PROJETO Reforma e Ampliação do Estádio Orlando Scarpelli Fluxograma de Planejamento
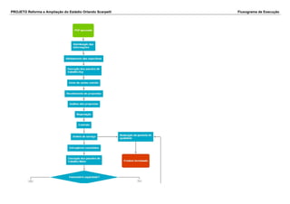
PROJETO Reforma e Ampliação do Estádio Orlando Scarpelli Fluxograma de Execução
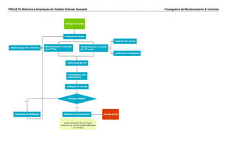
PROJETO Reforma e Ampliação do Estádio Orlando Scarpelli Fluxograma de Monitoramento & Controle
PROJETO Reforma e Ampliação do Estádio Orlando Scarpelli Fluxograma de Encerramento

Reforma e ampliação do Estádio Orlando Scarpelli

  • 1.
    PROJETO Reforma eAmpliação do Estádio Orlando Scarpelli TAP - Termo de Abertura do Projeto Nome Reforma e Ampliação do Estádio Orlando Scarpelli Descrição O Estádio será ampliado, aumentando a quantidade de lugares de 20.000 para 23.000 pessoas. Um estacionamento para 2.000 veículos será construído e as instalações existentes reformadas, visando com isto à obtenção da certificação Leadership in Energy and Environmental Design (Leed) e o cumprimento de todas as exigências do caderno de encargos da FIFA. A cobertura existente será demolida, dando lugar a uma nova para cobrir 100% dos assentos. Uma nova fachada cobrirá a estrutura de concreto armado existente e será composta por painéis de vidro e estrutura metálica. Um moderno sistema de iluminação será instalado com nível de iluminação semelhante às características da luz do dia e nos acessos e demais áreas de circulação do estádio serão instaladas luminárias com tecnologia LED, visando à redução do consumo de energia. O gramado será totalmente refeito e o entorno do estádio receberá piso permeável que, junto com a cobertura, fará a captação da água da chuva para reaproveitamento no estádio. O estádio contará com uma estação de tratamento de esgoto gerado no local e com novos sistemas de som e segurança patrimonial. Justificativa O Estádio Orlando Scarpelli, próprio do Figueirense Futebol Clube, está localizado no Bairro Estreito, na parte continental de Florianópolis. A população dos bairros adjacentes ao estádio, somada à dos demais bairros da ilha de Santa Catarina, asseguram uma população circunvizinha equivalente a 35% dos habitantes da região metropolitana, correspondendo a cerca de 350.000 pessoas. Aproximadamente 50% dessa população é de torcedores Alvinegros, sendo que 30% são associados ao clube e 10% assistem regularmente aos jogos no estádio. A capacidade do Estádio Orlando Scarpelli é de 20.000 pessoas. Com o adensamento populacional da região e aumento significativo de novos torcedores, frequentemente a demanda por ingressos tem sido 15% superior à sua capacidade máxima, principalmente nos jogos do campeonato brasileiro e clássicos (Avaí x Figueirense). Por isso, a Diretoria do Clube decidiu aumentar a capacidade de público do Estádio Orlando Scarpelli em 15%, passando de 20.000 para 23.000 lugares, bem como reformar as instalações existentes para melhor atender os torcedores. Dessa forma, a Diretoria do Clube contratou a Construtora AJFF para reforma e ampliação do estádio. Objetivo S.M.A.R.T. Reformar e ampliar o Estádio Orlando Scarpelli para aumentar a sua capacidade de público em 15% e modernizá-lo para obter a certificação Leadership in Energy and Environmental Design (Leed) e cumprir todas as exigências do Caderno de Encargos da FIFA. As obras deverão iniciar em janeiro de 2015 e estar concluídas em até 24 (vinte e quatro) meses, sem ultrapassar o orçamento previsto de R$120.000.000,00. Requisitos - Cobertura com estrutura metálica e telhas de policarbonato translúcido para melhor aproveitamento da luz natural; - Fachada composta por pórticos treliçados, para cobrir a estrutura antiga de concreto, e por painéis de vidro escuro que diminuem a incidência de calor; - Novo sistema de iluminação fixado na cobertura, com projetores especiais para eliminar sombras tanto para os torcedores nas arquibancadas quanto para as transmissões via TV; - 2.000 painéis fotovoltaicos instalados na cobertura, tornado o estádio auto-suficiente em energia elétrica; - Estação para tratamento de 100% do esgoto gerado no local; - Coleta de água da chuva para reuso em vasos sanitários, mictórios, irrigação do gramado e lavagens em geral; - Novo gramado com sistema de drenagem composto por um colchão drenante de brita, e tubos em formato de espinha de peixe para drenagem superficial do campo, com escoamento por gravidade; - Sistema de irrigação automatizado; - Reutilização de 100% dos resíduos gerados nas demolições previstas; - - Novas estruturas de concreto formadas por elementos pré-moldados em concreto, produzidas numa fábrica montada no próprio canteiro, visando principalmente minimizar impactos nas vias do entorno durante a obra; - Cadeiras numeradas em todos os setores; - Novos sistemas de som, climatização e segurança patrimonial.
  • 2.
    Designação Ramon S. ThiagoBogado é o Sponsor do Projeto, representando a Diretoria do Figueirense Futebol Clube, responsável por contratar a Construtora AJFF para reforma e ampliação do estádio. Alex Willian Buttchevitz, da Construtora AJFF, é o Gerente do Projeto (GP), com a responsabilidade de elaborar o Plano de Gerenciamento do Projeto (PGP) e controlar todos os processos de gerenciamento. Juliana Vieira dos Santos, Engenheira da Construtora AJFF, é a Engenheira Residente da obra, responsável pela execução e fiscalização da reforma do estádio. Fabrício de Oliveira e Franciani Rigoni são os diretores da Construtora AJFF, responsáveis pelos trâmites burocráticos da contratação da obra. Milestones 28/02/2015 - Serviços preliminares; 31/05/2015 - Fundação; 31/12/2015 - Superestrutura; 28/02/2016 - Paredes; 31/03/2016 - Cobertura; 31/05/2016 - Esquadrias e vidros; 31/06/2016 - Impermeabilizações; 31/08/2016 - Revestimentos; 01/11/2016 - Pavimentação; 01/12/2016 - Instalações; 31/12/2016 - Equipamentos e Acessórios; 31/12/2016 - Paisagismo. Orçamento O projeto está orçado em R$120.000.000,00. Riscos - Aumento do preço do material importados sem similares nacionais; - Aumento no preço dos insumos além do esperado; - Chuvas e intempéries; - Atraso na entrega de materiais e equipamentos; - Serviços adicionais não previstos no orçamento inicial; - Baixa produtividade da mão-de-obra; - Mudança de poder político no clube por mudanças na diretoria; - Atraso de repasse de recursos financeiros durante o projeto; - Embargos à obra por reclamações de vizinhos e associação de moradores; - Dificuldade na aprovação dos projetos legais e licenças da obra; - Projeto executivo com memorial descritivo e especificações técnicas incompletas; - Exigências adicionais por mudança de legislação e normativos. Data, Assinatura do Sponsor 30/11/-0001 - Aprovado OTMMA3 Alex Willian Buttchevitz - 22/08/2014 18:57:48
  • 3.
    PROJETO Reforma eAmpliação do Estádio Orlando Scarpelli ISH - Registro de Stakeholder Stakeholder Posição Papel no Projeto Email Telefone Celular Alex Willian Buttchevitz Gerente de Projeto Gerente do Projeto alex.wbu@gmail.com (48)3333-3333 (48)9999-9999 Fabricio de Oliveira Diretor Membro da Equipe de Projeto fabricio@concremat.com.br (48)3333-3333 (48)9999-9999 Franciani Rigoni Diretor Membro da Equipe de Projeto FRAN.RIGONI@gmail.com (48)3333-3333 (48)9999-9999 Juliana Vieira dos Santos Engenheiro Residente Membro da Equipe de Projeto ecv.juliana@gmail.com (48)3333-3333 (48)9999-9999 Ramon S. Thiago Bogado Presidente do Clube Sponsor do Projeto engbogado@hotmail.com (48)3333-3333 (48)9999-9999 Torcida do Figueirense Torcedores do Figueirense 4 torcida@figueirensefc.com.br (48)3222-2222 (48)9999-9999
  • 4.
    PROJETO Reforma eAmpliação do Estádio Orlando Scarpelli ISH - Registro de Stakeholder Classificação Outras Caracteristicas Requisitos Superficiais Estrátegia Gerenciar com atenção Engenheiro Civil com especialização em Gerenciamento de Projeto e ampla experiência em liderança de equipes multidisciplinares. Cumprir todos os prazos das entrega planejadas durante no período de vigência do projeto, atendendo aos limites de custo e de tempo. Manter-se informado de todas as ações do projeto. QUANDO: Durante todo o projeto, por meio da coleta de informações junto aos stakeholders. Gerenciar com atenção Engenheiro Civil com perfil empreendedor, que busca realizar trabalhos de qualidade e que deem lucro à empresa. Expandir cartela de clientes da empresa e obter know-how em obras esportivas e certificação Leed. Mantê-lo informado do andamento do projeto e incluí-lo nas decisões críticas do projeto. QUANDO: Reuniões quinzenais de acompanhamento e reuniões críticas do projeto. Gerenciar com atenção Arquiteta com especialização em gerenciamento de empresas Criar um portfólio que possibilitará novas obras de praças esportivas, aproveitando a demanda em decorrência das olimpíadas de 2016. Mantê-lo informado do andamento do projeto e incluí-lo nas decisões críticas do projeto. QUANDO: Reuniões quinzenais de acompanhamento e reuniões críticas do projeto. Manter informado Engenheiro com experiência em grandes obras Concluir o projeto com êxito, pois será um case importante em sua carreira. Mantê-lo atualizado sobre o plano de gerenciamento do projeto. QUANDO: Reuniões semanais com diretoria da empresa e GP. Gerenciar com atenção Presidente do Figueirense Finalizar a obra de reforma e ampliação do estádio o mais rápido possível, para que ela seja entregue ainda no seu mandato, reduzindo assim os gastos com aluguel de outro estádio e também para possibilitando que o time volte a jogar em casa com o apoio dos torcedores. Realizar reuniões frequentes para mantê-lo atualizado do andamento da obra, permitindo que este possa traçar estratégias de captação de novos sócios para quando o estádio estiver pronto. QUANDO: Reuniões mensais em fase de desenvolvimento e aprovação de projetos e reuniões bimestrais na fase de execução da obra. Manter informado Torcida composta principalmente por homens de 20 a 40 anos. Torcedores querem estar informados do andamento das obras e que a reforma seja concluída o mais rápido possível. Não querem aumento de preço dos ingresso ou da mensalidade do sócio-torcedor. Mantê-los informados do cronograma das obras, do que será implantado e mostrar os progressos realizados. QUANDO: bimestralmente, por meio de informe ilustrado direcionado ao público em geral.
  • 5.
    PROJETO Reforma eAmpliação do Estádio Orlando Scarpelli WBS C.C. Fase / Pacote de Trabalho Análise M/B 1 ANTEPROJETOS 1.1 Projeto Arquitetônico Buy 1.2 Projeto hidrossanitário Buy 1.3 Projeto elétrico Buy 2 PROJETOS LEGAIS 2.1 Projeto Arquitetônico Buy 2.2 Projeto Hidrossanitário Buy 2.3 Projeto Elétrico Buy 2.4 Projeto de Proteção Contra Incêndio Buy 2.5 Estudo de Impacto de Vizinhança Buy 3 PROJETOS EXECUTIVOS 3.1 Projeto Arquitetônico Buy 3.2 Projeto Hidrossanitário Buy 3.3 Projeto Elétrico Buy 3.4 Projeto Estrutural Buy 3.5 Projeto de Climatização Buy 3.6 Projeto de Automação Buy 3.7 Projeto Luminotécnico Buy 3.8 Projeto de impermeabilização Buy 3.9 Projeto de Proteção Contra Incêndio Buy 3.10 Projeto de Pavimentação Buy 4 EXECUÇÃO DA OBRA 4.1 Serviços preliminares Make 4.2 Fundações Make 4.3 Superestrutura em concreto armado Make 4.4 Superestrutura metálica Make 4.5 Paredes e divisórias Make 4.6 Instalações Make 4.7 Cobertura Make 4.8 Revestimentos Make 4.9 Esquadrias e vidros Make 4.10 Impermeabilizações Make 4.11 Drenagem e gramado Make 4.12 Pavimentações Make 4.13 Equipamentos e acessórios Make 4.14 Paisagismo Make 5 ETAPAS FINAIS 5.1 Projetos as built Make 5.2 Licenças para funcionamento Make 5.3 Certificação LEED Buy OTMMA3 Alex Willian Buttchevitz - 22/08/2014 18:57:48
  • 6.
    PROJETO Reforma eAmpliação do Estádio Orlando Scarpelli D-WBS - Dicionário WBS Fase 1 C.C. Pacote de Trabalho Descrição Entrega do PT Critério de Aceitação OK 1.1 Projeto Arquitetônico Definição de características iniciais do projeto arquitetônico, contemplando desenhos de implantação, elementos construtivos e organização funcional. Os desenhos já abrangem um bom nível de detalhamento, mas sem indicar uma quantidade muito grande, nem muito trabalhada, de detalhes da construção. Anteprojeto de arquitetura Anteprojeto de arquitetura assinado pelo cliente. Aguardando 1.2 Projeto hidrossanitário Definição de características iniciais do projeto hidrossanitário, com base no dimensionamento dos dispositivos hidráulicos e sanitários, levando em consideração os pontos de distribuição de água, coleta de esgoto, ramais e sub ramais. Anteprojeto hidrossanitário Anteprojeto hidrossanitário assinado pelo cliente Aguardando 1.3 Projeto elétrico Definição de características iniciais do projeto elétrico, com base no dimensionamento das instalações elétricas, levando em consideração os pontos de distribuição e a capacidade de carga. Anteprojeto elétrico Anteprojeto elétrico assinado pelo cliente Aguardando
  • 7.
    PROJETO Reforma eAmpliação do Estádio Orlando Scarpelli D-WBS - Dicionário WBS Fase 2 C.C. Pacote de Trabalho Descrição Entrega do PT Critério de Aceitação OK 2.1 Projeto Arquitetônico Projeto composto por um conjunto de desenhos arquitetônicos (implantação, planta baixa, cortes e fachadas) exigidos para dar encaminhamento, junto à prefeitura, aos trâmites burocráticos de aprovação da futura obra por parte dos órgãos competentes. Projeto legal de arquitetura Alvará de construção Aguardando 2.2 Projeto Hidrossanitário Projeto composto por um conjunto de desenhos hidrossanitários (planta baixa, cortes e isométricos) exigidos para dar encaminhamento, junto à prefeitura, aos trâmites burocráticos de aprovação da futura obra por parte dos órgãos competentes. Projeto legal hidrossanitário Atestado de aprovação do projeto junto à vigilância sanitári Aguardando 2.3 Projeto Elétrico Projeto com detalhamentos exigidos para aprovação junto ao órgão competente, incluindo memoriais, levando-se em consideração as normas técnicas da CELESC. Projeto legal elétrico Atestado de aprovação do projeto junto a CELESC Aguardando 2.4 Projeto de Proteção Contra Incêndio Projeto com detalhamentos exigidos para aprovação no órgão competente, contando inclusive com memoriais de dimensionamento dos sistemas de segurança, levando-se em consideração as instruções normativas do CBM SC. Projeto legal de proteção contra incêndio Atestado de aprovação do projeto junto ao CBM SC Aguardando
  • 8.
    2.5 Estudo deImpacto de Vizinhança Desenvolvimento de estudos e elaboração de relatório final que demonstre as interferências no entorno do empreendimento com relação ao dia a dia dos moradores e à dinâmica urbana local. Relatório de impacto de vizinhança Relatório de impacto de vizinhança aprovado pelo IPUF Aguardando
  • 9.
    PROJETO Reforma eAmpliação do Estádio Orlando Scarpelli D-WBS - Dicionário WBS Fase 3 C.C. Pacote de Trabalho Descrição Entrega do PT Critério de Aceitação OK 3.1 Projeto Arquitetônico Projeto constituído dos seguintes documentos: 1) Planta de situação; 2) Planta de implantação ; 3) Pavimentos; 4) Planta de cobertura; 5) Cortes; 6) Elevações; 6) Detalhes complementares; 7) Caderno de especificações Projeto executivo arquitetônico Projeto arquitetônico assinado pelo cliente Aguardando 3.2 Projeto Hidrossanitário Projeto constituído dos seguintes documentos: 1) Plantas de furação de lajes e vigas; 2) Plantas executivas dos diversos pavimentos; 3) Isométricos e esquemas verticais; 4) Plantas de detalhes; 5) Listas de materiais; 6) Especificações técnicas; 7) Memorial de cálculo; 8) Memorial descritivo. Projeto executivo do sistema hidrossanitário Projeto hidrossanitário assinado pelo cliente Aguardando 3.3 Projeto Elétrico Projeto constituído dos seguintes documentos: 1) Informações gerais sobre a instalação bem como onde estão localizados: 1.1) Os quadros de distribuição geral (QDG); 1.2) Os quadros de medidores (QM); 1.3) Geradores; 1.4) Apresentação dos quadros elétricos ou quadros de medição, do dos disjuntores neles contidos; 1.5) Distribuição dos circuitos; 1.6) Ilustração dea localização dos pontos de energia, tomadas, pontos de iluminação e outros; 2) SPDA; 3) Aterramento Projeto executivo do sistema de instalações elétricas Projeto eletrico assinado pelo cliente Aguardando
  • 10.
    3.4 Projeto EstruturalProjeto constituído dos seguintes documentos: 1) Plantas e suas informações; 2) Especificação dos materiais; 3) Plano de desforma e reescoramento; 4) Detalhes construtivos; 5) Lista de materiais para orçamento; 6) Documentos conforme padrão de apresentação estabelecido pela AJFF. Projeto executivo estrutural Projeto estrutural assinado pelo cliente Aguardando 3.5 Projeto de Climatização Projeto constituído dos seguintes documentos: 1) Memorial de cálculo e selecionamento do sistema e equipamentos; 2) Especificações técnicas certificadas; 3) Fluxograma de engenharia; 4) Folhas de dados certificadas de equipamentos preenchida; 5) Lista de material completa; 6) Detalhes típicos de instalação (mecânicos, elétricos e hidráulicos); 7) Redes de dutos certificada; 8) Rede hidráulica certificada; 9) Isométrico hidráulico; 10) Rede elétrica; 11) Diagrama unifilar elétrico; 12) Diagrama funcional de painel elétrico; 13) Bases e furações; 14) Detalhamento da sala de máquinas; 15) Relatório de testes e partidas do sistema; 16) Manual de operação e manutenção. Projeto executivo do sistema de climatização Projeto de climatização assinado pelo cliente Aguardando
  • 11.
    3.6 Projeto deAutomação Projeto constituído dos seguintes documentos: 1) Descritivo funciona do sistema; 2) Quadro de automação e detalhes; 3) Quadro de energia e detalhes; 4) Esquema vertical (prumadas) e detalhes; 5) Dimensionamento, codificação e representação dos sensores, atuadores, estações remotas e central, bornes, tubulações eletrocalhas e caixas de passagem, prumadas e shafts. Projeto executivo do sistema de automação Projeto de automação assinado pelo cliente Aguardando 3.7 Projeto Luminotécnico Projeto constituído dos seguintes documentos: 1) Memorial de cálculo de iluminação de áreas interiores (determinação do nível de iluminamento, definição das luminárias e fonte luminosa, Índice do local, Coeficiente de utilização, Fator de depreciação, Determinação do fluxo total e do número de luminárias, Distribuição das luminárias); 2) Memorial de cálculo de iluminação de áreas exteriores (Determinação do nível de iluminamento, Especificação dos projetores e lâmpadas, Especificação do fluxo luminoso, Localização dos projetores, Memorial de cálculo do iluminamento obtido no projeto) Projeto executivo luminotécnico Projeto luminotécnico assinado pelo cliente Aguardando
  • 12.
    3.8 Projeto deimpermeabilização Projeto constituído dos seguintes documentos: 1) Plantas com a localização das impermeabilizações e identificação dos sistemas a utilizar; 2) Detalhes técnicos genéricos e específicos necessários à execução dos sistemas adotados; 3) Memorial descritivo de materiais e camadas de impermeabilização; 4) Descrição dos procedimentos de execução e de segurança do trabalho; 5) Planilha de quantitativos de materiais e de serviços; 6) Descrição de ensaios de campo e tecnológicos. Projeto executivo de impermeabilização Projeto de impermeabilização assinado pelo cliente Aguardando 3.9 Projeto de Proteção Contra Incêndio Projeto constituído dos seguintes documentos: 1) Detecção e alarme de incêndio: 1.1) Detalhes técnicos genéricos e específicos necessários à execução dos sistema adotado; 1.2) Memorial descritivo de materiais e equipamentos; 1.3) Memorial descritivo indicando qual o tipo de ocupação, classificação de risco de cada área protegida, bem como as normas que devem ser atendidas; 1.4) Planilha de quantitativos de materiais e de serviços; 2) Combate à incêndio: 2.1) Reservação de água do sistema; 2.2) Locação dos hidrantes, bombas, chuveiros automáticos, extintores, mangotinhos; 2.3) Traçado da tubulação; 2.4) Detalhamento do sistemas manual e automático de combate à incêndio; Projeto executivo PPCI Projeto de proteção contra incêndio assinado pelo cliente Aguardando
  • 13.
    3.10 Projeto dePavimentação Projeto constituído dos seguintes documentos: 1) Plantas com a localização das pavimentações e identificação dos tipos de pavimento a utilizar; 2) Detalhes técnicos genéricos e específicos necessários à execução dos sistemas adotados; 3) Memorial descritivo de materiais e camadas de pavimentação; 4) Descrição dos procedimentos de execução e de segurança do trabalho; 5) Planilha de quantitativos de materiais e de serviços; 6) Descrição de ensaios de campo e tecnológicos. Projeto executivo de pavimentação Projeto de pavimentação assinado pelo cliente Aguardando
  • 14.
    PROJETO Reforma eAmpliação do Estádio Orlando Scarpelli D-WBS - Dicionário WBS Fase 4 C.C. Pacote de Trabalho Descrição Entrega do PT Critério de Aceitação OK 4.1 Serviços preliminares Construção do canteiro de obras, instalação de tapume e sinalizações de segurança. Canteiro de obras e sinalizações concluídas. Termo de Aceite assinado pelo cliente Aguardando 4.2 Fundações Reforço da fundação existente, bem como inserção de novos elementos de transmissão de cargas para o solo. Fundações finalizadas. Termo de Aceite assinado pelo cliente Aguardando 4.3 Superestrutura em concreto armado Reforço da superestrutura existente e execução das novas estruturas de concreto formadas por elementos pré-moldados. Sistema estrutural em concreto finalizado. Termo de Aceite assinado pelo cliente Aguardando 4.4 Superestrutura metálica Execução dos pórticos treliçados nas fachadas. e na cobertura. Finalização do sistema de mascaramento das fachadas. Termo de Aceite assinado pelo cliente Aguardando 4.5 Paredes e divisórias Execução das paredes e divisórias internas das áreas de apoio do estádio. Paredes e divisórias finalizadas. Termo de Aceite assinado pelo cliente Aguardando 4.6 Instalações Instalação do sistema de iluminação do campo, arquibancadas e áreas de apoio, dos painéis fotovoltaicos, dos sistema de automação, do sistema de climatização, do sistemas hidráulico e sanitário e também do sistema de coleta de água da chuva. Instalações em funcionamento. Termo de Aceite assinado pelo cliente Aguardando 4.7 Cobertura Execução da cobertura com estrutura metálica e telhas de policarbonato translúcido. Cobertura instalada. Termo de Aceite assinado pelo cliente Aguardando 4.8 Revestimentos Aplicação dos revestimentos de piso e parede. Revestimentos assentados. Termo de Aceite assinado pelo cliente Aguardando 4.9 Esquadrias e vidros Instalação dos painéis de vidro na fachada do estádio, das portas e das janelas especificadas em projeto. Fachadas finalizadas. Termo de Aceite assinado pelo cliente Aguardando
  • 15.
    4.10 Impermeabilizações Instalaçãode sistema de impermeabilização flexível para áreas expostas e sujeitas ao trafego de pedestres. Áreas impermeabilizadas finalizadas. Termo de Aceite assinado pelo cliente Aguardando 4.11 Drenagem e gramado Execução de trincheiras drenantes no campo e dos componentes do sistema de drenagem do estádio, além da aplicação do gramado. Drenagem e gramado concluídos. Termo de Aceite assinado pelo cliente Aguardando 4.12 Pavimentações Pavimentação do entorno do estádio e também das áreas de circulação interna. Pavimentações finalizadas. Termo de Aceite assinado pelo cliente Aguardando 4.13 Equipamentos e acessórios Instalação de equipamentos esportivos, como traves e banco de reserva, além dos assentos, telões e demais equipamentos e acessórios necessários às áreas de apoio. Todos os equipamentos e acessórios devidamente instalados. Termo de Aceite assinado pelo cliente Aguardando 4.14 Paisagismo Colocação de plantas ornamentais e gramado no entorno do estádio. Paisagismo do estádio finalizado. Termo de Aceite assinado pelo cliente Aguardando
  • 16.
    PROJETO Reforma eAmpliação do Estádio Orlando Scarpelli D-WBS - Dicionário WBS Fase 5 C.C. Pacote de Trabalho Descrição Entrega do PT Critério de Aceitação OK 5.1 Projetos as built Levantamento de todas as medidas existentes na edificação, transformando as informações aferidas em um desenho técnico. O projeto As Built juntamente com o Manual do Usuário, constitui o conjunto de documentos a serem entregues ao cliente, a fim de que ele possa utilizar a edificação adequadamente e realizar as atividades de manutenção. Pranchas com projetos as built e manual do usuário Projeto e Manual do usuário assinados pelo cliente Aguardando 5.2 Licenças para funcionamento Obtenção de todas as licenças necessárias ao pleno uso da construção, como habite-se, alvará de funcionamento e licença de operação (LO). Habite-se, Alvará de funcionamento e Licença de Operação Documentos assinados pelos órgãos competentes Aguardando 5.3 Certificação LEED Obtenção do certificado LEED (Leadership in Energy and Environmental Design), emitido pelo GBC-Brasil (Conselho de Construção Sustentável do Brasil), reconhecendo os sistemas construtivos de baixo impacto ambiental usados na obra, a economia de recursos naturais (água e energia) e a baixa manutenção e conforto e saúde dos usuários da mesma. Certificado LEED Certificado LEED assinado pelo GBC Aguardando
  • 17.
    PROJETO Reforma eAmpliação do Estádio Orlando Scarpelli LVQ - Lista de Verifiação da Qualidade Fase 1 C.C. Pacote de Trabalho Descrição Entrega do PT Critério de Validação OK 1.1 Projeto Arquitetônico Definição de características iniciais do projeto arquitetônico, contemplando desenhos de implantação, elementos construtivos e organização funcional. Os desenhos já abrangem um bom nível de detalhamento, mas sem indicar uma quantidade muito grande, nem muito trabalhada, de detalhes da construção. Anteprojeto de arquitetura Conformidade com necessidades do clube e Normas ABNT Aguardando 1.2 Projeto hidrossanitário Definição de características iniciais do projeto hidrossanitário, com base no dimensionamento dos dispositivos hidráulicos e sanitários, levando em consideração os pontos de distribuição de água, coleta de esgoto, ramais e sub ramais. Anteprojeto hidrossanitário Conformidade com necessidades do clube e Normas ABNT Aguardando 1.3 Projeto elétrico Definição de características iniciais do projeto elétrico, com base no dimensionamento das instalações elétricas, levando em consideração os pontos de distribuição e a capacidade de carga. Anteprojeto elétrico Conformidade com necessidades do clube e Normas ABNT Aguardando
  • 18.
    PROJETO Reforma eAmpliação do Estádio Orlando Scarpelli LVQ - Lista de Verifiação da Qualidade Fase 2 C.C. Pacote de Trabalho Descrição Entrega do PT Critério de Validação OK 2.1 Projeto Arquitetônico Projeto composto por um conjunto de desenhos arquitetônicos (implantação, planta baixa, cortes e fachadas) exigidos para dar encaminhamento, junto à prefeitura, aos trâmites burocráticos de aprovação da futura obra por parte dos órgãos competentes. Projeto legal de arquitetura Normas ABNT Aguardando 2.2 Projeto Hidrossanitário Projeto composto por um conjunto de desenhos hidrossanitários (planta baixa, cortes e isométricos) exigidos para dar encaminhamento, junto à prefeitura, aos trâmites burocráticos de aprovação da futura obra por parte dos órgãos competentes. Projeto legal hidrossanitário Normas ABNT Aguardando 2.3 Projeto Elétrico Projeto com detalhamentos exigidos para aprovação junto ao órgão competente, incluindo memoriais, levando-se em consideração as normas técnicas da CELESC. Projeto legal elétrico Normas ABNT Aguardando 2.4 Projeto de Proteção Contra Incêndio Projeto com detalhamentos exigidos para aprovação no órgão competente, contando inclusive com memoriais de dimensionamento dos sistemas de segurança, levando-se em consideração as instruções normativas do CBM SC. Projeto legal de proteção contra incêndio Normas ABNT Aguardando
  • 19.
    2.5 Estudo deImpacto de Vizinhança Desenvolvimento de estudos e elaboração de relatório final que demonstre as interferências no entorno do empreendimento com relação ao dia a dia dos moradores e à dinâmica urbana local. Relatório de impacto de vizinhança Estatuto da Cidade, Lei Federal nº 10.257/2001 Aguardando
  • 20.
    PROJETO Reforma eAmpliação do Estádio Orlando Scarpelli LVQ - Lista de Verifiação da Qualidade Fase 3 C.C. Pacote de Trabalho Descrição Entrega do PT Critério de Validação OK 3.1 Projeto Arquitetônico Projeto constituído dos seguintes documentos: 1) Planta de situação; 2) Planta de implantação ; 3) Pavimentos; 4) Planta de cobertura; 5) Cortes; 6) Elevações; 6) Detalhes complementares; 7) Caderno de especificações Projeto executivo arquitetônico Normas ABNT Aguardando 3.2 Projeto Hidrossanitário Projeto constituído dos seguintes documentos: 1) Plantas de furação de lajes e vigas; 2) Plantas executivas dos diversos pavimentos; 3) Isométricos e esquemas verticais; 4) Plantas de detalhes; 5) Listas de materiais; 6) Especificações técnicas; 7) Memorial de cálculo; 8) Memorial descritivo. Projeto executivo do sistema hidrossanitário Normas ABNT Aguardando 3.3 Projeto Elétrico Projeto constituído dos seguintes documentos: 1) Informações gerais sobre a instalação bem como onde estão localizados: 1.1) Os quadros de distribuição geral (QDG); 1.2) Os quadros de medidores (QM); 1.3) Geradores; 1.4) Apresentação dos quadros elétricos ou quadros de medição, do dos disjuntores neles contidos; 1.5) Distribuição dos circuitos; 1.6) Ilustração dea localização dos pontos de energia, tomadas, pontos de iluminação e outros; 2) SPDA; 3) Aterramento Projeto executivo do sistema de instalações elétricas Normas ABNT Aguardando
  • 21.
    3.4 Projeto EstruturalProjeto constituído dos seguintes documentos: 1) Plantas e suas informações; 2) Especificação dos materiais; 3) Plano de desforma e reescoramento; 4) Detalhes construtivos; 5) Lista de materiais para orçamento; 6) Documentos conforme padrão de apresentação estabelecido pela AJFF. Projeto executivo estrutural Normas ABNT Aguardando 3.5 Projeto de Climatização Projeto constituído dos seguintes documentos: 1) Memorial de cálculo e selecionamento do sistema e equipamentos; 2) Especificações técnicas certificadas; 3) Fluxograma de engenharia; 4) Folhas de dados certificadas de equipamentos preenchida; 5) Lista de material completa; 6) Detalhes típicos de instalação (mecânicos, elétricos e hidráulicos); 7) Redes de dutos certificada; 8) Rede hidráulica certificada; 9) Isométrico hidráulico; 10) Rede elétrica; 11) Diagrama unifilar elétrico; 12) Diagrama funcional de painel elétrico; 13) Bases e furações; 14) Detalhamento da sala de máquinas; 15) Relatório de testes e partidas do sistema; 16) Manual de operação e manutenção. Projeto executivo do sistema de climatização Normas ABNT Aguardando
  • 22.
    3.6 Projeto deAutomação Projeto constituído dos seguintes documentos: 1) Descritivo funciona do sistema; 2) Quadro de automação e detalhes; 3) Quadro de energia e detalhes; 4) Esquema vertical (prumadas) e detalhes; 5) Dimensionamento, codificação e representação dos sensores, atuadores, estações remotas e central, bornes, tubulações eletrocalhas e caixas de passagem, prumadas e shafts. Projeto executivo do sistema de automação Normas ABNT Aguardando 3.7 Projeto Luminotécnico Projeto constituído dos seguintes documentos: 1) Memorial de cálculo de iluminação de áreas interiores (determinação do nível de iluminamento, definição das luminárias e fonte luminosa, Índice do local, Coeficiente de utilização, Fator de depreciação, Determinação do fluxo total e do número de luminárias, Distribuição das luminárias); 2) Memorial de cálculo de iluminação de áreas exteriores (Determinação do nível de iluminamento, Especificação dos projetores e lâmpadas, Especificação do fluxo luminoso, Localização dos projetores, Memorial de cálculo do iluminamento obtido no projeto) Projeto executivo luminotécnico Normas ABNT Aguardando
  • 23.
    3.8 Projeto deimpermeabilização Projeto constituído dos seguintes documentos: 1) Plantas com a localização das impermeabilizações e identificação dos sistemas a utilizar; 2) Detalhes técnicos genéricos e específicos necessários à execução dos sistemas adotados; 3) Memorial descritivo de materiais e camadas de impermeabilização; 4) Descrição dos procedimentos de execução e de segurança do trabalho; 5) Planilha de quantitativos de materiais e de serviços; 6) Descrição de ensaios de campo e tecnológicos. Projeto executivo de impermeabilização Normas ABNT Aguardando 3.9 Projeto de Proteção Contra Incêndio Projeto constituído dos seguintes documentos: 1) Detecção e alarme de incêndio: 1.1) Detalhes técnicos genéricos e específicos necessários à execução dos sistema adotado; 1.2) Memorial descritivo de materiais e equipamentos; 1.3) Memorial descritivo indicando qual o tipo de ocupação, classificação de risco de cada área protegida, bem como as normas que devem ser atendidas; 1.4) Planilha de quantitativos de materiais e de serviços; 2) Combate à incêndio: 2.1) Reservação de água do sistema; 2.2) Locação dos hidrantes, bombas, chuveiros automáticos, extintores, mangotinhos; 2.3) Traçado da tubulação; 2.4) Detalhamento do sistemas manual e automático de combate à incêndio; Projeto executivo PPCI Normas ABNT Aguardando
  • 24.
    3.10 Projeto dePavimentação Projeto constituído dos seguintes documentos: 1) Plantas com a localização das pavimentações e identificação dos tipos de pavimento a utilizar; 2) Detalhes técnicos genéricos e específicos necessários à execução dos sistemas adotados; 3) Memorial descritivo de materiais e camadas de pavimentação; 4) Descrição dos procedimentos de execução e de segurança do trabalho; 5) Planilha de quantitativos de materiais e de serviços; 6) Descrição de ensaios de campo e tecnológicos. Projeto executivo de pavimentação Normas ABNT Aguardando
  • 25.
    PROJETO Reforma eAmpliação do Estádio Orlando Scarpelli LVQ - Lista de Verifiação da Qualidade Fase 4 C.C. Pacote de Trabalho Descrição Entrega do PT Critério de Validação OK 4.1 Serviços preliminares Construção do canteiro de obras, instalação de tapume e sinalizações de segurança. Canteiro de obras e sinalizações concluídas. Conformidade com Projeto Estrutural Aguardando 4.2 Fundações Reforço da fundação existente, bem como inserção de novos elementos de transmissão de cargas para o solo. Fundações finalizadas. Conformidade com Projeto Estrutural Aguardando 4.3 Superestrutura em concreto armado Reforço da superestrutura existente e execução das novas estruturas de concreto formadas por elementos pré-moldados. Sistema estrutural em concreto finalizado. Conformidade com Projeto Estrutural Aguardando 4.4 Superestrutura metálica Execução dos pórticos treliçados nas fachadas. e na cobertura. Finalização do sistema de mascaramento das fachadas. Conformidade com Projeto Estrutural Aguardando 4.5 Paredes e divisórias Execução das paredes e divisórias internas das áreas de apoio do estádio. Paredes e divisórias finalizadas. Conformidade com Projeto Arquitetônico Aguardando 4.6 Instalações Instalação do sistema de iluminação do campo, arquibancadas e áreas de apoio, dos painéis fotovoltaicos, dos sistema de automação, do sistema de climatização, do sistemas hidráulico e sanitário e também do sistema de coleta de água da chuva. Instalações em funcionamento. Conformidade com Projetos: Elétrico, Climatização, Automação Aguardando 4.7 Cobertura Execução da cobertura com estrutura metálica e telhas de policarbonato translúcido. Cobertura instalada. Projeto Estrutural e Arquitetônico Aguardando 4.8 Revestimentos Aplicação dos revestimentos de piso e parede. Revestimentos assentados. Conformidade com Projeto Arquitetônico Aguardando 4.9 Esquadrias e vidros Instalação dos painéis de vidro na fachada do estádio, das portas e das janelas especificadas em projeto. Fachadas finalizadas. Conformidade com Projeto Arquitetônico Aguardando
  • 26.
    4.10 Impermeabilizações Instalaçãode sistema de impermeabilização flexível para áreas expostas e sujeitas ao trafego de pedestres. Áreas impermeabilizadas finalizadas. Conformidade com Projeto de Impermeabilização Aguardando 4.11 Drenagem e gramado Execução de trincheiras drenantes no campo e dos componentes do sistema de drenagem do estádio, além da aplicação do gramado. Drenagem e gramado concluídos. Conformidade com o projeto hidrossanitário Aguardando 4.12 Pavimentações Pavimentação do entorno do estádio e também das áreas de circulação interna. Pavimentações finalizadas. Conformidade com Projeto de Pavimentação Aguardando 4.13 Equipamentos e acessórios Instalação de equipamentos esportivos, como traves e banco de reserva, além dos assentos, telões e demais equipamentos e acessórios necessários às áreas de apoio. Todos os equipamentos e acessórios devidamente instalados. Conformidade com projeto arquitetônico Aguardando 4.14 Paisagismo Colocação de plantas ornamentais e gramado no entorno do estádio. Paisagismo do estádio finalizado. Conformidade com projeto arquitetônico Aguardando
  • 27.
    PROJETO Reforma eAmpliação do Estádio Orlando Scarpelli LVQ - Lista de Verifiação da Qualidade Fase 5 C.C. Pacote de Trabalho Descrição Entrega do PT Critério de Validação OK 5.1 Projetos as built Levantamento de todas as medidas existentes na edificação, transformando as informações aferidas em um desenho técnico. O projeto As Built juntamente com o Manual do Usuário, constitui o conjunto de documentos a serem entregues ao cliente, a fim de que ele possa utilizar a edificação adequadamente e realizar as atividades de manutenção. Pranchas com projetos as built e manual do usuário Conformidade com edificação executada e normas ABNT Aguardando 5.2 Licenças para funcionamento Obtenção de todas as licenças necessárias ao pleno uso da construção, como habite-se, alvará de funcionamento e licença de operação (LO). Habite-se, Alvará de funcionamento e Licença de Operação Estádio com todas as licenças necessárias concedidas. Aguardando 5.3 Certificação LEED Obtenção do certificado LEED (Leadership in Energy and Environmental Design), emitido pelo GBC-Brasil (Conselho de Construção Sustentável do Brasil), reconhecendo os sistemas construtivos de baixo impacto ambiental usados na obra, a economia de recursos naturais (água e energia) e a baixa manutenção e conforto e saúde dos usuários da mesma. Certificado LEED Certificação obtida Aguardando
  • 28.
    PROJETO Reforma eAmpliação do Estádio Orlando Scarpelli Fluxograma de Iniciação
  • 29.
    PROJETO Reforma eAmpliação do Estádio Orlando Scarpelli Fluxograma de Planejamento
  • 31.
    PROJETO Reforma eAmpliação do Estádio Orlando Scarpelli Fluxograma de Execução
  • 33.
    PROJETO Reforma eAmpliação do Estádio Orlando Scarpelli Fluxograma de Monitoramento & Controle
  • 34.
    PROJETO Reforma eAmpliação do Estádio Orlando Scarpelli Fluxograma de Encerramento