São José, Março de 2021
PROBIÓTICOS, PREBIÓTICOS E SIMBIÓTICOS
RECOMENDAÇÕES E USO
Ministrante: Dra. Dayanne da Silva Borges
Graduação em Nutrição – UNIPAR
Especialização em Nutrição Clínica – UGF
Mestrado em Nutrição – UFSC
Doutorado em Neurociência – UFSC
Centro Universitário UniAvan
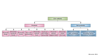
Probióticos
FONTANA et al., 2013; GIBSON et al., 2017; HILL et al., 2014
➢Colônias de micro-organismos vivos que colonizam os intestinos humanos, com ação
benéfica ao hospedeiro
➢Critérios:
✓Resistente às secreções gastrointestinais
✓Capacidade de aderência a mucosa gastrointestinal
✓Inibição competitiva de organismos patogênicos
✓Não patogênico, não tóxico e livre de efeitos adversos significativos
✓Produto deve conter número de células viáveis para conferir benefícios à saúde
✓Compatível com a matriz (processamento, armazenamento e rotulagem)
HILL et al., 2014
Prebióticos
➢Compostos não digeríveis pelo TGI humano
➢Principais características:
✓Não ser hidrolisado ou absorvido pela parte superior do TGI
✓Substrato seletivo para bactérias benéficas para o cólon
✓Capaz de alterar a flora colônica em favor de uma composição mais saudável
✓Induzir efeitos luminais ou sistêmicos benéficos ao hospedeiro
▪ Frutanos do tipo inulina
• FOS
• Oligofrutose
• Inulina
▪ Galacto-oligossacarídeos (GOS)
BINDELS et al., 2015; GIBSON et al., 2017; LOMAX; CALDER, 2009; PEREZ-CORNAGO et al., 2015; SWANSON et al., 2020
▪ Pães integrais e brancos, melancia, laranja, biscoitos,
cereais matinais e aspargos
▪ Batata Yacon, chicória, alho, alho-poró, alcachofra,
banana, centeio, cevada e trigo
Prebióticos
➢Compostos não digeríveis pelo TGI humano
➢Principais características:
✓Não ser hidrolisado ou absorvido pela parte superior do TGI
✓Substrato seletivo para bactérias benéficas para o cólon
✓Capaz de alterar a flora colônica em favor de uma composição mais saudável
✓Induzir efeitos luminais ou sistêmicos benéficos ao hospedeiro
▪ Frutanos do tipo inulina
• FOS
• Oligofrutose
• Inulina
▪ Galacto-oligossacarídeos (GOS)
BINDELS et al., 2015; GIBSON et al., 2017; LOMAX; CALDER, 2009; PEREZ-CORNAGO et al., 2015; SWANSON et al., 2020
IBD: Inflammatory bowel disease; IBS: Irritable bowel syndrome
Simbióticos
BESERRA et al., 2015; BRUCE-KELLER; SALBAUM; BERTHOUD, 2018; CALDER et al., 2011; FERNANDES et al., 2016; GUARNER et al., 2012; SWANSON et al., 2020
➢Compostos alimentares que associam prebióticos e probióticos
➢Em quantidades adequadas, conferem benefícios à saúde do hospedeiro
✓Inibição do crescimento de bactérias patogênicas
✓Preservação da função da barreira epitelial
✓Regeneração do tecido epitelial
✓Regulação do metabolismo lipídico e glicêmico
✓Controle de peso
✓Imunorregulação
✓Neurorregulação
SWANSON et al., 2020
SWANSON et al., 2020
SWANSON et al., 2020
Microbiota entérica
COX; WEST, CRIPPS, 2015; KINROSS et al., 2008; LE CHATELIER et al., 2013; ROBERFRID et al., 2010; TURNBAUGH et al., 2009
➢Microbiota intestinal
✓Colônias de micro-organismos que reside no intestino dos animais
▪ Espécies nativas e permanentes
▪ Colônias temporárias
✓Variável entre os indivíduos
▪ Estado nutricional (obesos, não obesos)
▪ Composição alimentar
▪ Medicamentos
❖ Modificável pela composição de ingredientes seletivamente fermentáveis
Microbiota entérica
TAP et al., 2009
➢10 a 100 trilhões de micro-organismos
✓Principais gêneros: Bacteroides, Bifidobacterium, Eubacterium, Clostridium,
Lactobacillus, Fusobacterium e cocos gram-positivos
✓Núcleo filogenético: 5 filos
▪ Firmicutes (79,4%)
▪ Bacteroidetes (16,9%)
▪ Actinobacteria (2,5%)
▪ Proteobacteria (1%)
▪ Verrucomicrobia (0,1%)
Fonte: https://calendariofloral.wordpress.com/2012/06/04/a-classificacao-da-vida-8/
Funções da microbiota intestinal
COX; WEST; CRIPPS, 2015; TREMAROLI; BÄCKED, 2012
➢Resistência à infecção por competição direta
➢Proliferação e diferenciação dos enterócitos
➢Desenvolvimento do GALT
➢Extração de energia (fermentação de carboidratos complexos e polissacarídeos como
celulose, xilanas, amido resistente e inulina)
o AGCC: acetato, propionato e butirato
✓ Substrato energético para MO e enterócitos
✓ Motilidade intestinal
✓ Modulação da inflamação
✓ Cicatrização
Microbiota x Microbioma
TURNBAUGH et al., 2006, 2008
➢Microbiota são os micro-organismos que colonizam o intestino
➢Microbioma é o conteúdo genômico da microbiota
❖ Estudos experimentais demonstram que o microbioma, relacionado ao filo Firmicutes, tem
maiores quantidades de genes que codificam enzimas que favorecem o metabolismo
anabólico, principalmente lipídico e glicídico
Modulação da microbiota e do microbioma
CANI et al., 2007a, 2007b ; DAVID et al., 2014; JUMPERTZ et al., 2011; TAP et al., 2009; WU et al., 2011
➢A dieta é capaz de modular a composição da microbiota intestinal
➢A microbiota é capaz de alterar a eficiência na extração energética dos alimentos
➢A microbiota é capaz de estimular consumo alimentar
❖ Obesos: ↑ filo Firmicutes e ↓ filo Bacteroidetes
▪ A microbiota intestinal influencia na capacidade absortiva intestinal de indivíduos obesos?
OU
▪ O padrão alimentar de obesos propicia o crescimento dessa microbiota?
Microbiota intestinal
COX; WEST; CRIPPS, 2015; KALLUS, 2012; LE CHATELIER et al., 2013
➢Gêneros bacterianos pró-inflamatórios:
▪ Bacteroides, Parabacteroides, Ruminococcus, Campylobacter, Dialister,
Porphyromonas, Staphylococcus e Anaerostipes
➢Gêneros bacterianos anti-inflamatórios:
▪ Faecalibacterium, Bifidobacterium, Lactobacillus, Butyrivibrio, Alistipes, Akkermansia,
Coprococcus e Methanobrevibacter
❖ LPS (lipopolissacarídeo): é uma endotoxina, constituinte da parede celular de bactérias
gram-negativas → altamente pró-inflamatório
Probióticos
FREI; AKDIS; O’MAHONY, 2015; WILLIAMS, 2012
➢Principais probióticos utilizados
Filos Gêneros Espécies
Firmicutes Lactobacillus
Acidophilus
Bulgaricus
Casei
Crispatus
Fermentum
Gasseri
Johnsonii
Lactis
Paracasei
Plantarum
Reuteri
Rhamnosus
Actinobacteria Bifidobacterium
Adolescentes
Animalis
Bifidum
Breve
Infantis
Lactis
Longum
Os efeitos dos probióticos
podem ser específicos para
cada cepa, e assim, não
aplicáveis a outra cepa,
mesmo dentro da mesma
espécie.
Constituição
da barreira intestinal
Disbiose
HIPÓTESES E EVIDÊNCIAS
Disbiose
X
Diabetes
Mellitus
GRAVITZ, 2012
GRAVITZ, 2012
Disbiose
X
Diabetes
Mellitus
Microbioma
X
Estresse
Microbiota
X
Desenvolvimento Cerebral
Microbioma materno e infantil
Microbioma materno e infantil
Obesidade, inflamação periférica
e depressão
Microbiota, obesidade e
depressão
Microbiota
X
Desordens de humor
Microbiota
X
Desordens de humor
Prebióticos x PCR
Prebióticos x IL-6
Prebióticos x TNF
Prebióticos x Inflamação
Prebióticos x grelina
Prebióticos x PCR
Probióticos x
Sintomas depressivos
➢População saudável com sintomas depressivos
Probióticos x
Sintomas depressivos
Probióticos x
Sintomas depressivos
MARCO et al., 2021
MARCO et al., 2021
https://isappscience.org/publications/
ATUALIZAÇÃO...
REFERÊNCIAS
• BESERRA, B. et al. A Systematic Review and Meta-Analysis of the prebiotics and synbiotics effects on glycaemia, insulin
concentrations and lipid parameters in adult patients with overweight or obesity. Clinical Nutrition, v. 34, n. 5, p. 845-858,
2015.
• BRUCE-KELLER, A.J.; SALBAUM, J.M.; BERTHOUD, H.-R. Harnessing Gut Microbes for Mental Health: Getting From Here to
There. Biological Psychiatry, v. 83, n. 3, p. 214–223, 2018.
• BINDELS, L. B. et al. Towards a more comprehensive concept for prebiotics. Nature Reviews Gastroenterology and
Hepatology, v. 12, n. 5, p. 303-310, 2015.
• CALDER, P. C. et al. Dietary factors and low-grade inflammation in relation to overweight and obesity. British Journal of
Nutrition, v. 106, S5-S78, 2011.
• CANI, P. D. et al. Metabolic endotoxemia initiates obesity and insulin resistance. Diabetes, v.56, n. 7, p.1761–1772, 2007a.
• CANI, P. D. et al. Selective increases of bifidobacteria in gut microflora improve high-fat-diet-induced diabetes in mice through a
mechanism associated with endotoxaemia. Diabetologia, v. 50, n. 11, p. 2374-2383, 2007b.
• COX, A. J.; WEST, N. P.; CRIPPS, A. W. Obesity, inflammation, and the gut microbiota. The Lancet. Diabetes and
Endocrinology, v. 3, n. 3, p. 207-215, 2015.
• DAVID, L. A. et al. Diet rapidly and reproducibly alters the human gut microbiome. Nature, v. 505, n. 7484, p. 559-563, 2014.
• FERNANDES, R. et al. Effects of prebiotic and synbiotic supplementation on inflammatory markers and anthropometric indices
after Roux-en-Y gastric bypass: a randomized, triple blind, placebo-controlled pilot study. Journal of Clinical
Gastroenterology, v. 50, n. 3, p. 208-217, 2016.
• FREI, R.; AKDIS, M.; O'MAHONY, L. Prebiotics, probiotics, synbiotics, and the immune system: experimental data and clinical
evidence. Current Opinion in Gastroenterology, v. 31, n. 2, p. 153-158, 2015.
REFERÊNCIAS
• FONTANA, L. et al. Sources, isolation, characterisation and evaluation of probiotics. British Journal of Nutrition, v. 109, p. 35-
50, 2013. Suplemento 2.
• GIBSON, G. R., et al. The international Scientific Association for Probiotics and Prebiotics (ISAPP) consensus statement on the
definition and scope of prebiotics. Natures Reviews - Gastroenterology & Hepatology, v. 14, n. 8, p.491-502, 2017.
• GUARNER, F. et al. World Gastroenterology Organisation global guidelines: probiotics and prebiotics October 2011. Journal of
Clinical Gastroenterology, v. 46, n. 468e81, 2012.
• GLENN R.G.; et al. The International Scientific Association for Probiotics and Prebiotics (ISAPP) consensus statement on the
definition and scope of prebiotics. Nature Reviews – Gastroenterology e Hepatology, 2017.
• GRAVITZ, L. Microbiome: The critters within. Nature, v. 485, n. 7398, p. S12-S13, 2012. Suplemento.
• JUMPERTZ, R. et al. Energy-balance studies reveal associations between gut microbes, caloric load, and nutrient absorption in
humans. American Journal of Clinical Nutrition, v. 94, n. 1, p. 58-65, 2011.
• KALLUS, S. J.; BRANDT, L. J. The intestinal microbiota and obesity. Journal of Clinical Gastroenterology, v. 46, n. 1, p. 16-
24, 2012.
• KINROSS, J. M. et al. The human gut microbiome: Implications for future health care. Current Gastroenterology Reports, v.
10, n. 4, p. 396-403, 2008.
• LE CHATELIER, E. et al. Richness of human gut microbiome correlates with metabolic markers. Nature, v. 500, n. 7464, p.
541-546, 2013.
• LOMAX, A. R.; CALDER, P. C. Prebiotics, immune function, infection and inflammation: a review of the evidence. British
Journal of Nutrition, v. 101, n. 5, p. 633-658, 2009.
• MARCO, M. L. et al. The International Scientific Association for Probiotics and Prebiotics (ISAPP) consensus statement on
fermented foods. Nature Reviews – Gastroenterology & Hepatology, v. 18, p. 196-208, 2021.
REFERÊNCIAS
• PEREZ-CORNAGO, A. et al. Prebiotic consumption and the incidence of overweight in a Mediterranean cohort: the
Seguimiento Universidad de Navarra Project. American Journal of Clinical Nutrition, v. 102, n. 6 , p. 1554-1562, 2015.
• ROBERFROID, M. et al. Prebiotic effects: metabolic and health benefits. British Journal of Nutrition, v. 104, S1e63, 2010.
Suplemento 2.
• SCOTT K. P. et al. Developments in understanding and applying prebiotics in research and practice – an ISAPP conference
paper. Journal of Applied Microbiology, v. 128, p. 934-949, 2019.
• SWANSON, K. S. et al. The International Scientific Association for Probiotics and Prebiotics (ISAPP) consensus statement on
the definition and scope of synbiotics. Nature Reviews – Gastroenterology & Hepatology, v. 17, p. 687-701, 2020.
• TAP, J. et al. Towards the human intestinal microbiota phylogenetic core. Environmental Microbiology, v. 11, n. 10, p. 2574–
2584, 2009.
• TREMAROLI, V.; BÄCKHED, F. Functional interactions between the gut microbiota and host metabolism. Nature, v. 489, n.
7415, p. 242-249, 2012.
• TURNBAUGH, P. J. et al. A core gut microbiome in obese and lean twins. Nature, v. 457, n. 7228, p. 480-484, 2009.
• TURNBAUGH, P. J. et al. An obesity-associated gut microbiome with increased capacity for energy harvest. Nature, v. 444, n.
7122, p. 1027-1031, 2006.
• TURNBAUGH, P. J. et al. Diet-induced obesity is linked to marked but reversible alterations in the mouse distal gut microbiome.
Cell Host and Microbe, v. 3, n. 4, p. 213-223, 2008.
• WILLIAMS, N.T. Probiotics. American Journal of Health-System Pharmacy, v. 67, n. 6, p. 449-458, 2012.
• WU, G. D. et al. Linking long-term dietary patterns with gut microbial enterotypes. Science, v. 334, n. 6052 p. 105-108, 2011.
Muito Obrigada!
➢ dayanneborges.day@gmail.com
➢ dayborgesnovo

Probiótios, prebióticos e simbióticos.

  • 1.
    São José, Marçode 2021 PROBIÓTICOS, PREBIÓTICOS E SIMBIÓTICOS RECOMENDAÇÕES E USO Ministrante: Dra. Dayanne da Silva Borges Graduação em Nutrição – UNIPAR Especialização em Nutrição Clínica – UGF Mestrado em Nutrição – UFSC Doutorado em Neurociência – UFSC Centro Universitário UniAvan
  • 2.
    Probióticos FONTANA et al.,2013; GIBSON et al., 2017; HILL et al., 2014 ➢Colônias de micro-organismos vivos que colonizam os intestinos humanos, com ação benéfica ao hospedeiro ➢Critérios: ✓Resistente às secreções gastrointestinais ✓Capacidade de aderência a mucosa gastrointestinal ✓Inibição competitiva de organismos patogênicos ✓Não patogênico, não tóxico e livre de efeitos adversos significativos ✓Produto deve conter número de células viáveis para conferir benefícios à saúde ✓Compatível com a matriz (processamento, armazenamento e rotulagem)
  • 4.
  • 5.
    Prebióticos ➢Compostos não digeríveispelo TGI humano ➢Principais características: ✓Não ser hidrolisado ou absorvido pela parte superior do TGI ✓Substrato seletivo para bactérias benéficas para o cólon ✓Capaz de alterar a flora colônica em favor de uma composição mais saudável ✓Induzir efeitos luminais ou sistêmicos benéficos ao hospedeiro ▪ Frutanos do tipo inulina • FOS • Oligofrutose • Inulina ▪ Galacto-oligossacarídeos (GOS) BINDELS et al., 2015; GIBSON et al., 2017; LOMAX; CALDER, 2009; PEREZ-CORNAGO et al., 2015; SWANSON et al., 2020 ▪ Pães integrais e brancos, melancia, laranja, biscoitos, cereais matinais e aspargos ▪ Batata Yacon, chicória, alho, alho-poró, alcachofra, banana, centeio, cevada e trigo
  • 6.
    Prebióticos ➢Compostos não digeríveispelo TGI humano ➢Principais características: ✓Não ser hidrolisado ou absorvido pela parte superior do TGI ✓Substrato seletivo para bactérias benéficas para o cólon ✓Capaz de alterar a flora colônica em favor de uma composição mais saudável ✓Induzir efeitos luminais ou sistêmicos benéficos ao hospedeiro ▪ Frutanos do tipo inulina • FOS • Oligofrutose • Inulina ▪ Galacto-oligossacarídeos (GOS) BINDELS et al., 2015; GIBSON et al., 2017; LOMAX; CALDER, 2009; PEREZ-CORNAGO et al., 2015; SWANSON et al., 2020
  • 9.
    IBD: Inflammatory boweldisease; IBS: Irritable bowel syndrome
  • 10.
    Simbióticos BESERRA et al.,2015; BRUCE-KELLER; SALBAUM; BERTHOUD, 2018; CALDER et al., 2011; FERNANDES et al., 2016; GUARNER et al., 2012; SWANSON et al., 2020 ➢Compostos alimentares que associam prebióticos e probióticos ➢Em quantidades adequadas, conferem benefícios à saúde do hospedeiro ✓Inibição do crescimento de bactérias patogênicas ✓Preservação da função da barreira epitelial ✓Regeneração do tecido epitelial ✓Regulação do metabolismo lipídico e glicêmico ✓Controle de peso ✓Imunorregulação ✓Neurorregulação
  • 11.
  • 12.
  • 13.
  • 14.
    Microbiota entérica COX; WEST,CRIPPS, 2015; KINROSS et al., 2008; LE CHATELIER et al., 2013; ROBERFRID et al., 2010; TURNBAUGH et al., 2009 ➢Microbiota intestinal ✓Colônias de micro-organismos que reside no intestino dos animais ▪ Espécies nativas e permanentes ▪ Colônias temporárias ✓Variável entre os indivíduos ▪ Estado nutricional (obesos, não obesos) ▪ Composição alimentar ▪ Medicamentos ❖ Modificável pela composição de ingredientes seletivamente fermentáveis
  • 15.
    Microbiota entérica TAP etal., 2009 ➢10 a 100 trilhões de micro-organismos ✓Principais gêneros: Bacteroides, Bifidobacterium, Eubacterium, Clostridium, Lactobacillus, Fusobacterium e cocos gram-positivos ✓Núcleo filogenético: 5 filos ▪ Firmicutes (79,4%) ▪ Bacteroidetes (16,9%) ▪ Actinobacteria (2,5%) ▪ Proteobacteria (1%) ▪ Verrucomicrobia (0,1%)
  • 16.
  • 17.
    Funções da microbiotaintestinal COX; WEST; CRIPPS, 2015; TREMAROLI; BÄCKED, 2012 ➢Resistência à infecção por competição direta ➢Proliferação e diferenciação dos enterócitos ➢Desenvolvimento do GALT ➢Extração de energia (fermentação de carboidratos complexos e polissacarídeos como celulose, xilanas, amido resistente e inulina) o AGCC: acetato, propionato e butirato ✓ Substrato energético para MO e enterócitos ✓ Motilidade intestinal ✓ Modulação da inflamação ✓ Cicatrização
  • 18.
    Microbiota x Microbioma TURNBAUGHet al., 2006, 2008 ➢Microbiota são os micro-organismos que colonizam o intestino ➢Microbioma é o conteúdo genômico da microbiota ❖ Estudos experimentais demonstram que o microbioma, relacionado ao filo Firmicutes, tem maiores quantidades de genes que codificam enzimas que favorecem o metabolismo anabólico, principalmente lipídico e glicídico
  • 19.
    Modulação da microbiotae do microbioma CANI et al., 2007a, 2007b ; DAVID et al., 2014; JUMPERTZ et al., 2011; TAP et al., 2009; WU et al., 2011 ➢A dieta é capaz de modular a composição da microbiota intestinal ➢A microbiota é capaz de alterar a eficiência na extração energética dos alimentos ➢A microbiota é capaz de estimular consumo alimentar ❖ Obesos: ↑ filo Firmicutes e ↓ filo Bacteroidetes ▪ A microbiota intestinal influencia na capacidade absortiva intestinal de indivíduos obesos? OU ▪ O padrão alimentar de obesos propicia o crescimento dessa microbiota?
  • 20.
    Microbiota intestinal COX; WEST;CRIPPS, 2015; KALLUS, 2012; LE CHATELIER et al., 2013 ➢Gêneros bacterianos pró-inflamatórios: ▪ Bacteroides, Parabacteroides, Ruminococcus, Campylobacter, Dialister, Porphyromonas, Staphylococcus e Anaerostipes ➢Gêneros bacterianos anti-inflamatórios: ▪ Faecalibacterium, Bifidobacterium, Lactobacillus, Butyrivibrio, Alistipes, Akkermansia, Coprococcus e Methanobrevibacter ❖ LPS (lipopolissacarídeo): é uma endotoxina, constituinte da parede celular de bactérias gram-negativas → altamente pró-inflamatório
  • 21.
    Probióticos FREI; AKDIS; O’MAHONY,2015; WILLIAMS, 2012 ➢Principais probióticos utilizados Filos Gêneros Espécies Firmicutes Lactobacillus Acidophilus Bulgaricus Casei Crispatus Fermentum Gasseri Johnsonii Lactis Paracasei Plantarum Reuteri Rhamnosus Actinobacteria Bifidobacterium Adolescentes Animalis Bifidum Breve Infantis Lactis Longum Os efeitos dos probióticos podem ser específicos para cada cepa, e assim, não aplicáveis a outra cepa, mesmo dentro da mesma espécie.
  • 22.
  • 23.
  • 24.
  • 25.
  • 26.
  • 29.
  • 30.
  • 31.
  • 32.
  • 33.
  • 34.
  • 35.
  • 36.
  • 37.
  • 38.
  • 39.
  • 40.
  • 41.
  • 42.
  • 43.
    Probióticos x Sintomas depressivos ➢Populaçãosaudável com sintomas depressivos
  • 44.
  • 45.
  • 47.
  • 48.
  • 50.
  • 51.
    REFERÊNCIAS • BESERRA, B.et al. A Systematic Review and Meta-Analysis of the prebiotics and synbiotics effects on glycaemia, insulin concentrations and lipid parameters in adult patients with overweight or obesity. Clinical Nutrition, v. 34, n. 5, p. 845-858, 2015. • BRUCE-KELLER, A.J.; SALBAUM, J.M.; BERTHOUD, H.-R. Harnessing Gut Microbes for Mental Health: Getting From Here to There. Biological Psychiatry, v. 83, n. 3, p. 214–223, 2018. • BINDELS, L. B. et al. Towards a more comprehensive concept for prebiotics. Nature Reviews Gastroenterology and Hepatology, v. 12, n. 5, p. 303-310, 2015. • CALDER, P. C. et al. Dietary factors and low-grade inflammation in relation to overweight and obesity. British Journal of Nutrition, v. 106, S5-S78, 2011. • CANI, P. D. et al. Metabolic endotoxemia initiates obesity and insulin resistance. Diabetes, v.56, n. 7, p.1761–1772, 2007a. • CANI, P. D. et al. Selective increases of bifidobacteria in gut microflora improve high-fat-diet-induced diabetes in mice through a mechanism associated with endotoxaemia. Diabetologia, v. 50, n. 11, p. 2374-2383, 2007b. • COX, A. J.; WEST, N. P.; CRIPPS, A. W. Obesity, inflammation, and the gut microbiota. The Lancet. Diabetes and Endocrinology, v. 3, n. 3, p. 207-215, 2015. • DAVID, L. A. et al. Diet rapidly and reproducibly alters the human gut microbiome. Nature, v. 505, n. 7484, p. 559-563, 2014. • FERNANDES, R. et al. Effects of prebiotic and synbiotic supplementation on inflammatory markers and anthropometric indices after Roux-en-Y gastric bypass: a randomized, triple blind, placebo-controlled pilot study. Journal of Clinical Gastroenterology, v. 50, n. 3, p. 208-217, 2016. • FREI, R.; AKDIS, M.; O'MAHONY, L. Prebiotics, probiotics, synbiotics, and the immune system: experimental data and clinical evidence. Current Opinion in Gastroenterology, v. 31, n. 2, p. 153-158, 2015.
  • 52.
    REFERÊNCIAS • FONTANA, L.et al. Sources, isolation, characterisation and evaluation of probiotics. British Journal of Nutrition, v. 109, p. 35- 50, 2013. Suplemento 2. • GIBSON, G. R., et al. The international Scientific Association for Probiotics and Prebiotics (ISAPP) consensus statement on the definition and scope of prebiotics. Natures Reviews - Gastroenterology & Hepatology, v. 14, n. 8, p.491-502, 2017. • GUARNER, F. et al. World Gastroenterology Organisation global guidelines: probiotics and prebiotics October 2011. Journal of Clinical Gastroenterology, v. 46, n. 468e81, 2012. • GLENN R.G.; et al. The International Scientific Association for Probiotics and Prebiotics (ISAPP) consensus statement on the definition and scope of prebiotics. Nature Reviews – Gastroenterology e Hepatology, 2017. • GRAVITZ, L. Microbiome: The critters within. Nature, v. 485, n. 7398, p. S12-S13, 2012. Suplemento. • JUMPERTZ, R. et al. Energy-balance studies reveal associations between gut microbes, caloric load, and nutrient absorption in humans. American Journal of Clinical Nutrition, v. 94, n. 1, p. 58-65, 2011. • KALLUS, S. J.; BRANDT, L. J. The intestinal microbiota and obesity. Journal of Clinical Gastroenterology, v. 46, n. 1, p. 16- 24, 2012. • KINROSS, J. M. et al. The human gut microbiome: Implications for future health care. Current Gastroenterology Reports, v. 10, n. 4, p. 396-403, 2008. • LE CHATELIER, E. et al. Richness of human gut microbiome correlates with metabolic markers. Nature, v. 500, n. 7464, p. 541-546, 2013. • LOMAX, A. R.; CALDER, P. C. Prebiotics, immune function, infection and inflammation: a review of the evidence. British Journal of Nutrition, v. 101, n. 5, p. 633-658, 2009. • MARCO, M. L. et al. The International Scientific Association for Probiotics and Prebiotics (ISAPP) consensus statement on fermented foods. Nature Reviews – Gastroenterology & Hepatology, v. 18, p. 196-208, 2021.
  • 53.
    REFERÊNCIAS • PEREZ-CORNAGO, A.et al. Prebiotic consumption and the incidence of overweight in a Mediterranean cohort: the Seguimiento Universidad de Navarra Project. American Journal of Clinical Nutrition, v. 102, n. 6 , p. 1554-1562, 2015. • ROBERFROID, M. et al. Prebiotic effects: metabolic and health benefits. British Journal of Nutrition, v. 104, S1e63, 2010. Suplemento 2. • SCOTT K. P. et al. Developments in understanding and applying prebiotics in research and practice – an ISAPP conference paper. Journal of Applied Microbiology, v. 128, p. 934-949, 2019. • SWANSON, K. S. et al. The International Scientific Association for Probiotics and Prebiotics (ISAPP) consensus statement on the definition and scope of synbiotics. Nature Reviews – Gastroenterology & Hepatology, v. 17, p. 687-701, 2020. • TAP, J. et al. Towards the human intestinal microbiota phylogenetic core. Environmental Microbiology, v. 11, n. 10, p. 2574– 2584, 2009. • TREMAROLI, V.; BÄCKHED, F. Functional interactions between the gut microbiota and host metabolism. Nature, v. 489, n. 7415, p. 242-249, 2012. • TURNBAUGH, P. J. et al. A core gut microbiome in obese and lean twins. Nature, v. 457, n. 7228, p. 480-484, 2009. • TURNBAUGH, P. J. et al. An obesity-associated gut microbiome with increased capacity for energy harvest. Nature, v. 444, n. 7122, p. 1027-1031, 2006. • TURNBAUGH, P. J. et al. Diet-induced obesity is linked to marked but reversible alterations in the mouse distal gut microbiome. Cell Host and Microbe, v. 3, n. 4, p. 213-223, 2008. • WILLIAMS, N.T. Probiotics. American Journal of Health-System Pharmacy, v. 67, n. 6, p. 449-458, 2012. • WU, G. D. et al. Linking long-term dietary patterns with gut microbial enterotypes. Science, v. 334, n. 6052 p. 105-108, 2011.
  • 54.