Repensando
o design
de experiências
e processos
com RAFAEL BURITY
Head de Design na unico IDtech
_Bacharel em Ciência da Computação;
_Especialista em arquitetura de informação;
_Certificado Gallup de CliftonStrengths;
_Certificado em Management 3.0;
_Técnico de processamento de dados;
_Técnico de quadrinhos e ilustração.
Olá! Me chamo
RAFAEL BURITY
LÍDER E GESTOR DE DESIGN,
PROFESSOR E PODCASTER
Quem já teve
uma experiência ruim
ao utilizar um
produto/serviço?
O que é
experiência
para você?
— Donald Norman, 2016
A experiência do usuário
abrange todos os aspectos
da interação o usuário final
com a empresa, seus serviços
e produtos.
Jakob NIelsen, 2005
Durability of Usability Guidelines
"What was difficult for users
twenty years ago
continues to be difficult today."
Fonte: https://www.nngroup.com/articles/durability-of-usability-guidelines/
73
60 78 80
Computação Gráfica
Primeiro computador pessoal,
(PARC) o primeiro sistema
comercial com um editor de
texto, mouse e interface gráfica.
Design Centrado no Usuário
Desenvolvimento de técnicas
para análise empírica
das interações humanas.
IHC assume papel importante.
Ergonomia
Mapear o processamento
da informação e de habilidades
decisórias do usuário típico.
Engenharia Cognitiva
Incorporação de Psicologia cognitiva,
I.A, Linguística, antropologia cognitiva,
e filosofia da mente para articular
aplicações sistemáticas.
Cronologia
Dan Saffer
Interaction Design - IxDA
A filosofia por trás do Design
Centrado no Usuário é simplesmente esta:
O usuário sabe mais. As pessoas que
vão usar um produto ou serviço
sabem sobre suas necessidades,
objetivos e preferências,
e é papel do designer descobrir
e projetar para elas.
PESSOAS PROCESSOS TECNOLOGIA
fonte: FJORD
fonte: FJORD
Reframe:
Shift the Way You Work,
Innovate, and Think
by Mona Patel
“Why not? What if? If those questions give you pause, it might
be because you’ve been carrying around the wrong frame. In
this personal book, Mona Patel wants to outfit you with a new
way of seeing and working.”
-Seth Godin, Author of Your Turn
“Part business, part personal development, Reframe is full of
practical ways to jumpstart innovation.”
-Adam Grant, Wharton Professor and New York Times
bestselling Author of Give and Take
voltado para a experiência
é a base de tudo
modelo
mental
Crédito. The New York Times.
Então,
Basta deixar
mais simples?
Como criar
experiência
em cima disso?
Fonte: https://www.noone.is/conversations/voce-sabe-qual-a-melhor-forma-de-medir-o-impacto-da-experiencia-em-seu-negocio
Entenda o cliente
Ouça seu cliente
Supere expectativas
Avalie a experiência
Crie uma cultura
orientada ao cliente
Fonte: http://bit.ly/GainesvilleCity
Mapear as dores
para tentar montar
a estratégia de
organização de processos
Isto é Design Thinking de Serviços:
Fundamentos, Ferramentas, Casos
by Marc Stickdorn, Jakob Schneider
Se propõe a ser tanto uma obra introdutória quanto de
referência para a inovação em serviços através de design
thinking, explicando conceitos básicos de design, seu
contexto, motivações e alguns métodos e ferramentas.
O livro foi montado através de uma metodologia
colaborativa que envolveu várias comunidades de service
design. Marc Stickdorn e Jakob Schneider são listados como
os autores principais, mas o conteúdo é desenvolvido por 23
autores internacionais
Fonte: https://bit.ly/30Abluw
Estágio 1: Exploração
Envolve entender a cultura e a organização sob a perspectiva do consumidor,
identificando qual o real problema de design que precisa ser resolvido.
Estágio 2: Criação
Depois de definido o problema, vem a parte de gerar ideias e conceitos para aquele
serviço. É importante que, nessa fase, o maior número de pessoas que sabe algo
sobre o serviço seja envolvido no processo.
Estágio 3: Reflexão
É a etapa dos rabiscos, protótipos de papel, protótipos funcionais e testes. Muitas
técnicas de teatro são utilizadas nesse passo: roteiros, role-playing, cenários e tudo o
mais que for possível utilizar para reconstruir um caso de uso do serviço com o
máximo de fidelidade.
Estágio 4: Implementação
Implementar uma ideia de Service Design
não significa necessariamente criar uma aplicação/ferramenta/interface/roteiro,
mas sim entender quais mudanças gerenciais são precisas para que o novo serviço
seja operacionalizado.
Fonte: https://bit.ly/2xNGhuP
10 heurísticas do Design de Serviços
1. Resolva um problema real dos usuários;
2. Explique sua oferta de serviço com clareza;
3. Construa relações duradouras;
4. Utilize recursos existentes;
5. Dê liberdade e autonomia aos consumidores;
6. Entre e saia com leveza;
7. Alinhe as expectativas;
8. A informação certa na hora certa;
9. Seja consistente em diferentes canais;
10. Defina o ritmo apropriado de entrega.
Fonte: https://bit.ly/2LoHTnE
— Steven hoober
É importante entender seus usuários
- eles não são como você.
Lembre-se de respeitar a pesquisa de UX
e a entrada do usuário no processo de design,
tomando cuidado para não substituir as
descobertas por boas ideias - ‘Aposto que o que
eles quiseram dizer foi …’ ou intuição ou cair em
comportamentos legados.
UserTask
a.k.a: Task Analysis, Task Flow.
O fluxo de tarefas é um fluxo único
concluído de forma semelhante por
todos os usuários para uma ação
específica.
Ex. Inscrever-se.
Os fluxos de tarefas têm um fluxo
único, eles não se ramificam.
Examinar a análise de dados e ver que os usuários
estão tendo problemas para concluir tarefas
específicas.
● Descrição detalhada das atividades físicas,
perceptivas e cognitivas de cada tarefa;
● Duração e variabilidade da tarefa;
● Frequência e sequência de
tarefas;Complexidade da tarefa;
● Condições ambientais, contexto;
● Dependências de dados e informações;
● Ferramentas necessárias para a tarefa;
● Habilidades, educação e treinamento do
usuário.
O que é revelado
no Task Analysis?
UserFlow
a.k.a: Wireflow, UI Flow
Fluxo do usuário é o caminho que um
usuário segue em um produto.
Não precisa ser linear, ele pode se
ramificar em um caminho não linear.
Ao determinar esse caminho, você
pode ver as curvas possíveis ao longo
da rota e pode otimizar a experiência
do usuário.
Os fluxos de usuários são úteis para
eliminar fluxos complexos antes de
desenvolver o produto.
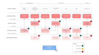
UserJourney
a.k.a: User Journey Map, Customer Journey Mapping
Os mapas de jornada se
concentram na interação de um
cliente específico com um produto
ou serviço.
É uma visualização do processo
pelo qual uma pessoa passa para
cumprir uma meta vinculada a um
negócio ou produto específico.
● O mapa está vinculado a um
produto ou serviço específico.
● É dividido em 4 raias:
○ Fases
○ Ações
○ Pensamentos
○ Mentalidades
● Ele reflete a perspectiva do usuário:
● É cronológico.
● Existe um mapa por pessoa / tipo de
usuário (mapeamento 1: 1).
Características
Link: https://brasil.uxdesign.cc/como-criar-uma-jornada-melhor-para-o-seu-usu%C3%A1rio-625f5ace4d
● Para identificar pontos de contato específicos
da jornada do cliente que causam dor ou
deleite;
● Romper silos para criar um entendimento
compartilhado de toda a organização
da jornada do cliente;
● Para atribuir a propriedade dos principais
pontos de contato na jornada aos
departamentos internos.
Porque usar?
● Incluindo sua mentalidade,
pensamentos e emoções;
● Deixando de fora a maioria
dos detalhes do processo.
Quando usar?
É uma excelente ferramenta
para mapear o as-is
Permite consolidar, em um único local, com bom nível de
detalhes, os aspectos que a compõe.
Este artefato também pode ser usado como uma forma de
ilustração visual de onde estão pain points e oportunidades, no
contexto dessa cadeia de ações e interações do usuário ou
cliente com o nosso serviço.
Pode evoluir para um to-be
Uma experiência alvo, desejada, melhorada, utilizando um
artefato tangível que facilitará o entendimento e geração de
consenso dentro de sua equipe.
Fonte: https://bit.ly/2LoHTnE
Mapeamento de Experiências: Um
Guia Para Criar Valor por Meio de
Jornadas, Blueprints e Diagramas
by Jim Kalbach
Com essa ferramenta única, você poderá mapear visualmente a
experiência existente do cliente e prever futuras soluções. Os
gerentes de produtos e marcas, especialistas em marketing e
donos de negócios aprenderão como a diagramação da
experiência pode ajudar a determinar onde os objetivos comerciais
e as perspectivas do cliente se cruzam. Assim que você tiver esses
dados, poderá fornecer aos usuários um valor real.
—  Marc Stickdorn
Não é sobre ferramentas…
É sobre mudar a realidade
62
Valeu!
Vamos bater um papo?
rafaelburity.com
@rafaelburity

(Petrobras) Repensando o design de experiências e processos

  • 1.
    Repensando o design de experiências eprocessos com RAFAEL BURITY Head de Design na unico IDtech
  • 2.
    _Bacharel em Ciênciada Computação; _Especialista em arquitetura de informação; _Certificado Gallup de CliftonStrengths; _Certificado em Management 3.0; _Técnico de processamento de dados; _Técnico de quadrinhos e ilustração. Olá! Me chamo RAFAEL BURITY LÍDER E GESTOR DE DESIGN, PROFESSOR E PODCASTER
  • 5.
    Quem já teve umaexperiência ruim ao utilizar um produto/serviço?
  • 7.
  • 10.
    — Donald Norman,2016 A experiência do usuário abrange todos os aspectos da interação o usuário final com a empresa, seus serviços e produtos.
  • 12.
    Jakob NIelsen, 2005 Durabilityof Usability Guidelines "What was difficult for users twenty years ago continues to be difficult today." Fonte: https://www.nngroup.com/articles/durability-of-usability-guidelines/
  • 14.
    73 60 78 80 ComputaçãoGráfica Primeiro computador pessoal, (PARC) o primeiro sistema comercial com um editor de texto, mouse e interface gráfica. Design Centrado no Usuário Desenvolvimento de técnicas para análise empírica das interações humanas. IHC assume papel importante. Ergonomia Mapear o processamento da informação e de habilidades decisórias do usuário típico. Engenharia Cognitiva Incorporação de Psicologia cognitiva, I.A, Linguística, antropologia cognitiva, e filosofia da mente para articular aplicações sistemáticas. Cronologia
  • 16.
    Dan Saffer Interaction Design- IxDA A filosofia por trás do Design Centrado no Usuário é simplesmente esta: O usuário sabe mais. As pessoas que vão usar um produto ou serviço sabem sobre suas necessidades, objetivos e preferências, e é papel do designer descobrir e projetar para elas.
  • 17.
  • 18.
  • 19.
  • 20.
    Reframe: Shift the WayYou Work, Innovate, and Think by Mona Patel “Why not? What if? If those questions give you pause, it might be because you’ve been carrying around the wrong frame. In this personal book, Mona Patel wants to outfit you with a new way of seeing and working.” -Seth Godin, Author of Your Turn “Part business, part personal development, Reframe is full of practical ways to jumpstart innovation.” -Adam Grant, Wharton Professor and New York Times bestselling Author of Give and Take
  • 23.
    voltado para aexperiência é a base de tudo modelo mental
  • 25.
    Crédito. The NewYork Times.
  • 27.
  • 29.
    Como criar experiência em cimadisso? Fonte: https://www.noone.is/conversations/voce-sabe-qual-a-melhor-forma-de-medir-o-impacto-da-experiencia-em-seu-negocio
  • 30.
    Entenda o cliente Ouçaseu cliente Supere expectativas Avalie a experiência Crie uma cultura orientada ao cliente
  • 31.
  • 32.
    Mapear as dores paratentar montar a estratégia de organização de processos
  • 33.
    Isto é DesignThinking de Serviços: Fundamentos, Ferramentas, Casos by Marc Stickdorn, Jakob Schneider Se propõe a ser tanto uma obra introdutória quanto de referência para a inovação em serviços através de design thinking, explicando conceitos básicos de design, seu contexto, motivações e alguns métodos e ferramentas. O livro foi montado através de uma metodologia colaborativa que envolveu várias comunidades de service design. Marc Stickdorn e Jakob Schneider são listados como os autores principais, mas o conteúdo é desenvolvido por 23 autores internacionais Fonte: https://bit.ly/30Abluw
  • 34.
    Estágio 1: Exploração Envolveentender a cultura e a organização sob a perspectiva do consumidor, identificando qual o real problema de design que precisa ser resolvido. Estágio 2: Criação Depois de definido o problema, vem a parte de gerar ideias e conceitos para aquele serviço. É importante que, nessa fase, o maior número de pessoas que sabe algo sobre o serviço seja envolvido no processo. Estágio 3: Reflexão É a etapa dos rabiscos, protótipos de papel, protótipos funcionais e testes. Muitas técnicas de teatro são utilizadas nesse passo: roteiros, role-playing, cenários e tudo o mais que for possível utilizar para reconstruir um caso de uso do serviço com o máximo de fidelidade. Estágio 4: Implementação Implementar uma ideia de Service Design não significa necessariamente criar uma aplicação/ferramenta/interface/roteiro, mas sim entender quais mudanças gerenciais são precisas para que o novo serviço seja operacionalizado. Fonte: https://bit.ly/2xNGhuP
  • 35.
    10 heurísticas doDesign de Serviços 1. Resolva um problema real dos usuários; 2. Explique sua oferta de serviço com clareza; 3. Construa relações duradouras; 4. Utilize recursos existentes; 5. Dê liberdade e autonomia aos consumidores; 6. Entre e saia com leveza; 7. Alinhe as expectativas; 8. A informação certa na hora certa; 9. Seja consistente em diferentes canais; 10. Defina o ritmo apropriado de entrega. Fonte: https://bit.ly/2LoHTnE
  • 36.
    — Steven hoober Éimportante entender seus usuários - eles não são como você. Lembre-se de respeitar a pesquisa de UX e a entrada do usuário no processo de design, tomando cuidado para não substituir as descobertas por boas ideias - ‘Aposto que o que eles quiseram dizer foi …’ ou intuição ou cair em comportamentos legados.
  • 41.
    UserTask a.k.a: Task Analysis,Task Flow. O fluxo de tarefas é um fluxo único concluído de forma semelhante por todos os usuários para uma ação específica. Ex. Inscrever-se. Os fluxos de tarefas têm um fluxo único, eles não se ramificam.
  • 42.
    Examinar a análisede dados e ver que os usuários estão tendo problemas para concluir tarefas específicas. ● Descrição detalhada das atividades físicas, perceptivas e cognitivas de cada tarefa; ● Duração e variabilidade da tarefa; ● Frequência e sequência de tarefas;Complexidade da tarefa; ● Condições ambientais, contexto; ● Dependências de dados e informações; ● Ferramentas necessárias para a tarefa; ● Habilidades, educação e treinamento do usuário. O que é revelado no Task Analysis?
  • 43.
    UserFlow a.k.a: Wireflow, UIFlow Fluxo do usuário é o caminho que um usuário segue em um produto. Não precisa ser linear, ele pode se ramificar em um caminho não linear. Ao determinar esse caminho, você pode ver as curvas possíveis ao longo da rota e pode otimizar a experiência do usuário. Os fluxos de usuários são úteis para eliminar fluxos complexos antes de desenvolver o produto.
  • 49.
    UserJourney a.k.a: User JourneyMap, Customer Journey Mapping Os mapas de jornada se concentram na interação de um cliente específico com um produto ou serviço. É uma visualização do processo pelo qual uma pessoa passa para cumprir uma meta vinculada a um negócio ou produto específico.
  • 50.
    ● O mapaestá vinculado a um produto ou serviço específico. ● É dividido em 4 raias: ○ Fases ○ Ações ○ Pensamentos ○ Mentalidades ● Ele reflete a perspectiva do usuário: ● É cronológico. ● Existe um mapa por pessoa / tipo de usuário (mapeamento 1: 1). Características Link: https://brasil.uxdesign.cc/como-criar-uma-jornada-melhor-para-o-seu-usu%C3%A1rio-625f5ace4d
  • 51.
    ● Para identificarpontos de contato específicos da jornada do cliente que causam dor ou deleite; ● Romper silos para criar um entendimento compartilhado de toda a organização da jornada do cliente; ● Para atribuir a propriedade dos principais pontos de contato na jornada aos departamentos internos. Porque usar? ● Incluindo sua mentalidade, pensamentos e emoções; ● Deixando de fora a maioria dos detalhes do processo. Quando usar?
  • 58.
    É uma excelenteferramenta para mapear o as-is Permite consolidar, em um único local, com bom nível de detalhes, os aspectos que a compõe. Este artefato também pode ser usado como uma forma de ilustração visual de onde estão pain points e oportunidades, no contexto dessa cadeia de ações e interações do usuário ou cliente com o nosso serviço. Pode evoluir para um to-be Uma experiência alvo, desejada, melhorada, utilizando um artefato tangível que facilitará o entendimento e geração de consenso dentro de sua equipe. Fonte: https://bit.ly/2LoHTnE
  • 60.
    Mapeamento de Experiências:Um Guia Para Criar Valor por Meio de Jornadas, Blueprints e Diagramas by Jim Kalbach Com essa ferramenta única, você poderá mapear visualmente a experiência existente do cliente e prever futuras soluções. Os gerentes de produtos e marcas, especialistas em marketing e donos de negócios aprenderão como a diagramação da experiência pode ajudar a determinar onde os objetivos comerciais e as perspectivas do cliente se cruzam. Assim que você tiver esses dados, poderá fornecer aos usuários um valor real.
  • 61.
    —  Marc Stickdorn Nãoé sobre ferramentas… É sobre mudar a realidade
  • 62.
    62 Valeu! Vamos bater umpapo? rafaelburity.com @rafaelburity