UNIVERSIDADE VILA VELHA
       PROGRAMA DE PÓS-GRADUAÇÃO
       MBA EM GERÊNCIA DE PROJETOS




           LUIZ AQUINO DINIZ




REFORMULAÇÃO DA COMUNICAÇÃO DIGITAL

               DO PMI ES




             VILA VELHA – ES
                  2012
UNIVERSIDADE VILA VELHA
          PROGRAMA DE PÓS-GRADUAÇÃO
          MBA EM GERÊNCIA DE PROJETOS




                LUIZ AQUINO DINIZ




REFORMULAÇÃO DA COMUNICAÇÃO DIGITAL DO PMI ES




                    Monografia apresentada ao Programa de Pós-
                    Graduação em      Gerência de Projetos da
                    Universidade Vila Velha, como requisito parcial
                    para obtenção do título de especialista MBA em
                    Gerência de Projetos.
                    Orientador:   Prof.     MSc.   Rogério   Santos
                    Gonçalves, PMP




                 VILA VELHA – ES
                      2012
LUIZ AQUINO DINIZ


 REFORMULAÇÃO DA COMUNICAÇÃO DIGITAL DO PMI ES


Monografia apresentada ao Programa de Pós-Graduação em Gerência de Projetos

da Universidade Vila Velha, como requisito parcial para obtenção do título de

especialista MBA em Gerência de Projetos.




    Monografia aprovada em _______ de ____________________ de _______




                       BANCA EXAMINADORA:




                        _________________________________________________________
                       Prof. MSc. Rogério Santos Gonçalves, PMP



                        _________________________________________________________
                       Prof. Floriano Miranda Damasceno, MBA



                        _________________________________________________________
                       Prof. Karina Aguieiras Cortat, PMP
AGRADECIMENTOS




Agradeço aos meus colegas e professores do MBA em Gerência de Projetos da
UVV pelo apoio durante o curso.

À minha família por compreender minha ausência em momentos importantes e em
especial a minha mãe pelo incentivo e palavras de encorajamento.

Aos meus clientes, parceiros de negócios e colegas de trabalho pela torcida e apoio
no decorrer dessa monografia.

Obrigado especialmente à Professora Karina Aguieiras Cortat pela ajuda recebida
durante a conclusão desse documento.
“O Sábio não é o homem que fornece as verdadeiras respostas,

                       é quem faz as verdadeiras perguntas.”

         Claude Lévi Strauss (The Raw and the Cooked, 1964)
LISTA DE TABELAS




Tabela 1 - Uso da Internet no mundo ........................................................................ 24
Tabela 2 – 10 Idiomas mais usados na Web............................................................. 25
Tabela 3 - Uso da Internet em diversos países ......................................................... 26
Tabela 4 - Diferentes Tipos de Interatividade ............................................................ 29
Tabela 5 - Cronograma Básico e Estimativas Iniciais de Custos .............................. 31
Tabela 6 - Dicionário da EAP (Continua) ................................................................ 38
Tabela 7 - Orçamento do Projeto (Continua) .......................................................... 46
Tabela 8 - Métricas da qualidade do projeto ............................................................. 51
Tabela 9 - Diretório da Equipe do Projeto ................................................................. 52
Tabela 10 - Matriz de Responsabilidade ................................................................... 53
Tabela 11 - Alocação Financeira para o Gerenciamento de RH ............................... 55
Tabela 12 - Matriz de eventos da comunicação ........................................................ 58
Tabela 13 - Partes Interessadas no Projeto .............................................................. 60
Tabela 14 - Matriz de responsabilidades das partes interessadas no projeto ........... 61
Tabela 15 - Análise Qualitativa dos Riscos ............................................................... 63
Tabela 16 - Análise Qualitativa dos Riscos do Projeto .............................................. 65
Tabela 17 - Respostas Planejadas aos Riscos ......................................................... 67
LISTA DE FIGURAS




Figura 1 – A estrutura interna do e-Business ............................................................ 27
Figura 2 - Organograma do Projeto........................................................................... 31
Figura 3 - Estrutura Analítica do Projeto ................................................................... 37
Figura 4 - Gráfico de Gantt ........................................................................................ 44
Figura 5 - Curva S de custos do projeto .................................................................... 48
Figura 6 - Organograma do Projeto........................................................................... 52
Figura 7 - Estrutura de diretórios do projeto .............................................................. 59
LISTA DE SIGLAS




W3C – World Wide Web Consortium
TCP/IP – Transmission Control Protocol/Internet Protocol
EAP – Estrutura Analítica do Projeto
EAR – Estrutura Analítica de Riscos
PMBOK® – Project Management Body of Knowledge
PMI – Project Management Institute
ARPA - Advanced Research Projects Agency
CRM – Costumer Relantionship Management
ERP – Enterprise Resources Planning
e-Business – Eletronic Business
e-ERP – Eletronic Entrerprise Resources Planning
e-CRM – Eletronic Relantionship Management
e-SCM – Eletronic Supply Chain Management
e-Procurement – Eletronic Procurement
e-BI – Eletronic Business Intelligence
e-Commerce – Eletronic Commerce
HTML4.1 – HyperText Markup Language; Versão 4.1
CSS2.1 –Cascading Style Sheets, Versão 2.1
IDC – Índice de Desempenho de Custo (CPI – Cost Performance Index)
IDP – Índice de Desempenho de Prazo (SPI – Schedule Performance Index)
VF – Valor futuro (FV - Future Value)
VA– Valor agregado (EV - Earned Value)
SUMÁRIO

1.       INTRODUÇÃO ............................................................................................... 13
1.1      O PROBLEMA ................................................................................................ 14
1.2      SIGNIFICÂNCIA DO PROBLEMA .................................................................. 14
1.3      LIMITAÇÕES DO PROJETO .......................................................................... 15
1.4      OBJETIVO DO PROJETO .............................................................................. 15
1.5      DEFINIÇÕES DE TERMOS............................................................................ 15
1.6      MÉTODO DE PESQUISA ............................................................................... 17
1.7      CONCEITOS EM GERENCIAMENTO DE PROJETOS ................................. 17
1.7.1 Introdução ..................................................................................................... 17
1.7.2 O PMI.............................................................................................................. 17
1.7.3 O PMBOK® ..................................................................................................... 18
1.7.4 Ciclos de vida e processos de gerenciamento de projetos ...................... 18
1.8      ÁREAS DE CONHECIMENTO EM GERENCIAMENTO DE PROJETOS ...... 19
1.8.1 Gerenciamento da integração ..................................................................... 20
1.8.2 Gerenciamento de escopo ........................................................................... 20
1.8.3 Gerenciamento de tempo ............................................................................. 20
1.8.4 Gerenciamento de custos ............................................................................ 20
1.8.5 Gerenciamento da qualidade ....................................................................... 21
1.8.6 Gerenciamento dos recursos humanos ..................................................... 21
1.8.7 Gerenciamento das comunicações ............................................................. 21
1.8.8 Gerenciamento de riscos ............................................................................. 22
1.8.9 Gerenciamento de aquisições ..................................................................... 22
1.9      ORGANIZAÇÃO DO TRABALHO ................................................................... 22

2.       REVISÃO DA LITERATURA.......................................................................... 23
2.1      INTRODUÇÃO ................................................................................................ 23
2.1.1 Internet........................................................................................................... 23
2.1.2 e-Business..................................................................................................... 26
2.1.3 Interatividade ................................................................................................ 29

3.       DESENVOLVIMENTO .................................................................................... 30
3.1      TERMO DE ABERTURA DO PROJETO ........................................................ 30
3.1.1 Nome do projeto ........................................................................................... 30
3.1.2 Justificativa do projeto................................................................................. 30
3.1.3    Produto do projeto ................................................................................... 30
3.1.4    Requisitos Iniciais do projeto.................................................................. 30
3.1.5    Organograma do projeto.......................................................................... 31
3.1.6    Cronograma e custo do projeto .............................................................. 31
3.1.7    Principais stakeholders ........................................................................... 31
3.1.8    Patrocinador do projeto ........................................................................... 32
3.1.9    Gerente do projeto ................................................................................... 32
3.1.10   Premissas do projeto ............................................................................... 32
3.1.11   Restrições do projeto ............................................................................... 33
3.1.12   Riscos do projeto ..................................................................................... 33
3.1.13   Exclusões específicas ............................................................................. 33
3.1.14   Aprovações e Data ................................................................................... 34
3.2      PLANO DE GERENCIAMENTO DO ESCOPO .......................................... 35
3.2.1    Declaração do Escopo ............................................................................. 35
3.2.2    Estrutura Analítica do Projeto ................................................................. 37
3.2.3    Dicionário da EAP .................................................................................... 38
3.3      PLANO DE GERENCIAMENTO DO TEMPO ............................................. 41
3.3.1    Cronograma do projeto ............................................................................ 42
3.3.2    Grático de Gantt do projeto com o caminho crítico .............................. 44
3.3.3    Reserva gerencial e contingencial de tempo ......................................... 45
3.3.4    Linha de base de tempo ........................................................................... 45
3.4      PLANO DE GERENCIAMENTO DE CUSTOS ........................................... 45
3.4.1    Orçamento do projeto .............................................................................. 46
3.4.2    Reserva gerencial e contingencial .......................................................... 47
3.4.3    Linha de base de custos do projeto ....................................................... 48
3.4.4    Administração do plano de gerenciamento de custos ......................... 48
3.4.5    Curva S de custos do projeto .................................................................. 48
3.5      PLANO DE GERENCIAMENTO DA QUALIDADE ..................................... 49
3.5.1    O planejamento da qualidade .................................................................. 49
3.5.2    A garantia da qualidade ........................................................................... 50
3.5.3    Política da qualidade ................................................................................ 50
3.5.4    Métricas para o monitoramento da qualidade do projeto ..................... 50
3.6      PLANO DE GERENCIAMENTO DE RECURSOS HUMANOS .................. 52
3.6.1    Organograma do projeto.......................................................................... 52
3.6.2    Diretório da equipe do projeto ................................................................ 52
3.6.3        Matriz de Responsabilidade .................................................................... 53
3.6.4        Mudanças relacionadas à contratação de pessoal ............................... 54
3.6.5        Plano de contratação e mobilização de pessoal ................................... 54
3.6.5.1 Patrocinador do projeto. .............................................................................. 54
3.6.5.2 Gerente do projeto ...................................................................................... 54
3.6.5.3 Consultor de TI ........................................................................................... 54
3.6.5.4 Designer Gráfico ......................................................................................... 55
3.6.5.5 Apoio Geral ................................................................................................. 55
3.6.5.6 Prestador de serviços ................................................................................. 55
3.6.6        Diretório da equipe do projeto ................................................................ 55
3.7          PLANO DE GERENCIAMENTO DAS COMUNICAÇÕES .......................... 56
3.7.1        Descrição dos processos de gerenciamento das comunicações........ 56
3.7.2        Planejamento dos eventos ...................................................................... 57
3.7.3        Execução dos eventos ............................................................................. 57
3.7.4        Calendário de eventos ............................................................................. 57
3.7.5        Matriz dos eventos e calendário de comunicação ................................ 58
3.7.6        Documentação .......................................................................................... 59
3.7.7        Estrutura de diretórios ............................................................................. 59
3.7.8        Identificação das partes interessadas .................................................... 60
3.7.9        Matriz de responsabilidade...................................................................... 60
3.7.10       Canais de comunicação ........................................................................... 61
3.8          PLANO DE GERENCIAMENTO DE RISCOS ............................................ 62
3.8.1        Identificação dos riscos ........................................................................... 62
3.8.2        Análise qualitativa dos riscos ................................................................. 62
3.8.3        Análise quantitativa dos riscos ............................................................... 64
3.8.4        Planejamento, monitoramento e controle dos riscos ........................... 64
3.8.5        Execução do planejamento de riscos do projeto .................................. 64
3.8.5.1 Identificação dos riscos ............................................................................... 64
3.8.5.2 Análise qualitativa dos riscos ...................................................................... 65
3.8.5.3 Análise quantitativa dos riscos .................................................................... 66
3.8.5.4 Plano de Respostas ao Risco ..................................................................... 66
3.8.5.5 Reserva de Contingência ............................................................................ 67
3.8.5.6 Monitoramento e Controle de Riscos .......................................................... 68
3.9          PLANO DE GERENCIAMENTO DE AQUISIÇÕES .................................... 68
3.9.1        Produtos adquiridos ................................................................................ 68
3.9.2       Contratação realizada .............................................................................. 68
3.9.3       Seleção de fornecedores ......................................................................... 69
3.9.3.1 Critérios obrigatórios ................................................................................... 69
3.9.3.2 Seleção de propostas ................................................................................. 69
3.9.4       Modelo contratual ..................................................................................... 70
3.9.4.1 Cláusulas de confidencialidade................................................................... 70
3.9.5       Pagamento e considerações finais ......................................................... 70
3.10        PLANO DE GERENCIAMENTO DE INTEGRAÇÃO .................................. 71
3.10.1      Controle integrado de mudanças do projeto ......................................... 71
3.10.2      Responsabilidade e atualização do plano de gerenc. do projeto ........ 72

4.       CONCLUSÃO ................................................................................................. 73
4.1      LIÇÕES APRENDIDAS .................................................................................. 73
4.2      RECOMENDAÇÃO ......................................................................................... 74

5.       REFERÊNCIAS BIBLIOGRÁFICAS .............................................................. 75

ANEXO I – Web site do PMI ES .............................................................................. 76

ANEXO II – Perfil do PMI ES no Facebook ............................................................ 77

ANEXO III – Perfil do PMI ES no Twitter ................................................................ 78

ANEXO IV – Web site do PMI SP ............................................................................ 79
RESUMO




Trata da reformulação da comunicação digital do capítulo do PMI (Project
Management Institute) no estado do Espírito Santo, Brasil. Utilizou-se da internet
como infraestrutura os padrões do consórcio W3C (World Wide Web Consortium)
como referência. Espera-se com esse projeto gerar maior interatividade entre os
visitantes das páginas veiculadas na internet e a organização. O guia PMBOK® (PMI,
2008) foi utilizado para elaborar esse documento. Foram identificados como
principais stekeholders os Diretores do PMI ES; a Diretoria de Comunicação do PMI
ES; os filiados da organização e estudantes na área de gerenciamento de projetos.
As entregas estipulam a criação de um web site e perfis nas mídias sociais, que
serão realizados mediante a contratação de um prestador de serviço, a partir de um
layout idealizado pela equipe de projetos
13




1. INTRODUÇÃO



O surgimento da internet como meio de comunicação trouxe novos desafios para as
organizações. O acesso a Informação democratizou-se a ponto de qualquer pessoa
com acesso a um computador ter facilidade em obter, em tempo real, notícias de
diferentes lugares do mundo segundo a sua conveniência.

As organizações não podem ignorar a influência da internet sobre as informações
que são repassadas para o conhecimento público. Não importa se há uma ação
proposital ou uma omissão, a qualquer momento uma postagem pode ser lançada
na rede mundial e gerar desconfiança sobre marcas e produtos. Na mesma
proporção boatos podem ser estimulados levando a destruição rápida de reputações
construídas ao longo de séculos.

Ciente dessa realidade muitas empresas utilizam a internet a seu favor. A criação de
web sites, perfis em mídias sociais e envio de mala direta é uma maneira de
aproximar-se dos stakeholders e elevar o grau de confiança na organização ao
estabelecer canais de comunicação de mão dupla. Nesse contexto a empresa não
somente divulga notícias, mas também recebe retorno sobre a opinião que o público
forma a seu respeito.

No ANEXO IV consta a página principal no site do PMI SP, a qual é um bom
exemplo de comunicação digital. É um site com visual agradável e integração com
as mídias sociais. Também é possível visualizar vídeos, conferir atividades em um
calendário. Os parceiros estão bem representados e há um campo de buscas que
agiliza o encontro de informações.

Apesar de alguns conservadores considerarem a internet como uma ameaça, outros
a utilizam como uma oportunidade. Na medida em que uma nova mentalidade ocupa
espaço nas organizações a comunicação digital torna-se um elemento estratégico
valioso para superar problemas e ampliar as fronteiras das organizações.
14




1.1 O PROBLEMA


A grande maioria dos capítulos do PMI no Brasil utiliza-se da internet como recurso
para divulgar suas ações cotidianas. Sites e perfis em mídias sociais são os meios
preferidos para realizar essa divulgação. Devido a internet ser relativamente uma
nova área de conhecimento ainda não há parâmetros definitivos pelos quais se
possa mensurar a efetividade desse tipo de divulgação.

Algumas pessoas acreditam que o êxito das ações digitais possa ser mensurado por
aspectos subjetivas tais como a aparência da página e das imagens inseridas para
chamar a atenção do visitante. Outros aspectos mais objetivos têm sido explorados,
tais como, número acesso de visitantes a uma página, ou cliques em um
determinado atalho de hiperlink.



1.2 SIGNIFICÂNCIA DO PROBLEMA


Criar uma plataforma de divulgação na internet é uma rotina na comunicação de
qualquer organização atualmente. Os benefícios são diversos desde a divulgação
dos produtos até a facilidade em receber retorno de clientes sobre a experiência de
compra, as plataformas de comunicação online são vistas como um valioso meio de
estreitamento entre empresa e stakeholders.

Para uma organização como o Capítulo do PMI ES é de extrema importância atuar
efetivamente com a sua comunicação online. Nesse trabalho é importante não se
limitar à elaboração de uma página de internet para divulgação de eventos, mas
desenvolver uma estratégia de comunicação online que contemple aspectos mais
amplos como: fortalecimento da marca; reforço de parcerias; captação de novos
membros entre outros.

Nos ANEXOS I, II e III deste documento é possível visualizar a atuação digital do
PMI ES. No ANEXO I consta a página principal do web site. No ANEXO II está o
perfil no Facebook e no ANEXO III o perfil no Twitter, ambos conhecidos como
mídias sociais.
15




1.3 LIMITAÇÕES DO PROJETO


A meta do projeto é reformular a apresentação das informações. Logo detalhes
relacionados à configuração e uso de servidor serão repassados para uma empresa
especializada em locação. Também será eliminado o trabalho de código de
programação mediante a utilização de um software de gerenciamento de conteúdo
gratuito.



1.4 OBJETIVO DO PROJETO


Como a organização já realiza um trabalho de comunicação através do web site e
mídias sociais, esse documento apresentará o projeto de reformulação dessa
comunicação digital. O novo foco será orientado a maior interatividade do visitante
nessas plataformas online. Nesse caso, o cliente será mais estimulado a enviar seus
comentários e considerações sobre os assuntos abordados nesses canais.



1.5 DEFINIÇÕES DE TERMOS


Durante esse trabalho utilizamos os seguintes termos:

Benchmarking: é um processo de pesquisa que permite realizar comparações de
processos e práticas "companhia-a-companhia" para identificar o melhor do melhor e
alcançar um nível de superioridade ou vantagem competitiva.

E-mail marketing: uma estratégia de divulgação de produtos e serviços baseada no
envio de correspondências eletrônicas.

Freelancer: termo inglês para denominar o profissional autônomo, que se auto
emprega em diferentes empresas ou, ainda, guia seus trabalhos por projetos,
captando e atendendo seus clientes de forma independente.

Mensagem instantânea (Instant Messenger): softwares utilizados para a troca de
mensagem em tempo real.
16




Midias sociais: websites em que os próprios participantes produzem e o conteúdo e
o compartilhão entre si.

On line: todas as transações feitas através da internet.

Padrões W3C: são especificações técnicas e orientações desenvolvidas pelo W3C
através de um processo projetado para maximizar a consenso sobre as
recomendações,      garantindo   qualidades    técnicas    e   editoriais,   além   de
transparentemente alcançar apoio da comunidade de desenvolvedores, do consórcio
e do público em geral.

Pop-Up: é uma janela extra que abre no navegador ao visitar uma página web ou
acessar uma hiper ligação específica. O pop-up é utilizada pelos criadores do site
(sítio) para abrir alguma informação extra ou como meio de propaganda.

Sistema de Gerenciamento de Conteúdo (CMS - Content Management System):
sistemas de gerenciamento de conteúdo servem para criar um ambiente de website
com uma grande diversidade de funções. Tais como: colocar formulários de contato,
fóruns de discussão.

Sponsor (Patrocinador): pessoa ou grupo que fornece os recursos financeiros para
o projeto.

Stakeholders (partes interessadas): todos as pessoas e organizações que estejam
envolvidos no projeto ou com interesses que possam ser afetados seja de maneira
positiva ou negativa durante a execução ou no término do projeto; pessoas que
podem influenciar o projeto e suas entregas.

Template: é o modelo visual utilizado para a criação do ambiente de interação on
line.

Website: páginas criadas para divulgar um determinado assunto na internet

Wordpress: é um Sistema de Gerenciamento de Conteúdo para internet. Devido a
sua versatilidade é utilizado para veicular diversos formatos de website, tais como,
blogs, portais, e-commerce entre muitos outros.
17




1.6 MÉTODO DE PESQUISA


Para realizar esse o projeto de Reformulação da Comunicação Digital do PMI ES é
utilizado a metodologia desenvolvida pelo PMI através do guia PMBOK®.



1.7 CONCEITOS EM GERENCIAMENTO DE PROJETOS


1.7.1   Introdução


Para que as organizações consigam competir diante dos desafios apresentados no
seu cotidiano é necessário lançar mão de inovações tecnológicas e técnicas que
visem o aumento da produtividade e melhorem a qualidade dos seus processos. O
Gerenciamento de Projetos surgiu para oferecer soluções para a criação de novos
produtos e serviços, aumentar a lucratividade e ajudar as organizações a atingir
seus mais complexos objetivos.


1.7.2   O PMI


O instituto de Gerenciamento de Projetos localizado na Filadélfia, Pensilvânia, EUA,
é a instituição mais amplamente reconhecida em termos de promoção das melhores
práticas de gerenciamento de projetos. Mantem e apoia padrões e éticas na área.
Também realiza treinamentos, seminários entre diversas atividades com o objetivo
de difundir o conhecimento em gerenciamento de projetos.

O PMI foi fundado em 1969 e atualmente conta com mais de 265 mil membros
participando de suas representações em 170 países diferentes. Nessas filiais os
gerentes de projeto se reúnem para a troca de informações e divulgação de novas
ferramentas e técnicas (HELDMAN, 2009).
18




1.7.3   O PMBOK®


O PMBOK® é o guia de práticas de gerenciamento de projetos curado pelo Project
Management Institute (PMI), amplamente reconhecido pelos profissionais da área.
Ele fornece as diretrizes adotadas em projetos, define os conceitos relacionados e
descreve o ciclo de vida do gerenciamento de projetos. Seu objetivo é identificar e
apontar como modelo o que é amplamente reconhecida como boa prática.


1.7.4   Ciclos de vida e processos de gerenciamento de projetos


Existe uma ordem pela qual os projetos acontecem. Alguém apresenta uma ideia e
passa a buscar apoio para executá-la. Após obter aprovação, o projeto começa em
fases intermediárias até a finalização daí é concluído e encerrado.

A maioria dos projetos é composta por pelo menos quatro ciclos de vida: Início do
projeto; Planejamento e organização do trabalho do projeto; execução do trabalho
do projeto e encerramento do projeto (HELDMAN, 2009).

Quanto aos grupos de processos de gerenciamento de projetos o PMBOK® Guide
descreve cinco, os quais serão descrito em detalhes a seguir:

Iniciação: ocorre no início do projeto ou de cada fase de projetos grandes. A
iniciação confirma que o projeto ou cada etapa seguinte do projeto deve iniciar. As
saídas do grupo de processo de Iniciação, inclusive o termo de abertura do projeto e
a identificação das partes interessadas, se tornam entradas no grupo de processos
de planejamento.

Planejamento: através do planejamento são formuladas e revisadas as metas e
objetivos do projeto. Também é com o planejamento que se determina os vários
cursos possíveis de ação e a escolha de quais destes seriam as melhores
alternativas para se obter os fins previstos. O Planejamento deve abranger todas as
áreas do gerenciamento de projetos e considerar o orçamento, a definição das
atividades, o planejamento de escopo, o desenvolvimento do cronograma, a
identificação dos riscos, o recrutamento da equipe, o planejamento das aquisições,
entre outros.
19




Execução: é a concretização do projeto. Nessa etapa o gerente coordena e
direciona os recursos com foco nos objetivos do plano do projeto. Mantém o plano
sob controle e assegura que sua execução permaneça em sincronia com os
objetivos previstos.

Monitoramento e Controle: nesse processo são feitas análises de desempenho
para verificar se o projeto está seguindo o planejado. Quando é detectado um desvio
aplica-se uma ação corretiva para que as atividades voltem ao curso estipulado.

Encerramento: ignorado com frequência é o grupo responsável pelo término formal
e ordenado das atividades de uma fase ou do projeto em si. A documentação
reunida durante o processo de Encerramento pode ser analisada e aproveitada para
evitar possíveis problemas em projetos futuros.



1.8 ÁREAS DE CONHECIMENTO EM GERENCIAMENTO DE PROJETOS


Cada grupo de processos é composto de uma coleção de processos utilizados por
todo o ciclo de vida do projeto. O PMBOK® agrupa esses processos em nove
categorias chamadas áreas de conhecimento. Seguem abaixo:

   •   Gerenciamento de integração do projeto;
   •   Gerenciamento do escopo do projeto;
   •   Gerenciamento de tempo do projeto;
   •   Gerenciamento de custos do projeto;
   •   Gerenciamento da qualidade do projeto;
   •   Gerenciamento de recursos humanos do projeto;
   •   Gerenciamento das comunicações do projeto;
   •   Gerenciamento de riscos do projeto;
   •   Gerenciamento de aquisições do projeto.
20




1.8.1   Gerenciamento da integração


Trata da coordenação de todos os aspectos do plano do projeto e envolve um
elevado nível de interação. Essa área envolve a identificação e definição do trabalho
do projeto e a combinação, unificação e integração dos processos apropriados. Ela
também se preocupa em atender aos requisitos do cliente e das partes interessadas
satisfatoriamente e gerenciar suas expectativas.


1.8.2   Gerenciamento de escopo


Trata da definição de todo o trabalho do projeto e apenas do trabalho necessário
para produzir com sucesso os objetivos do projeto. Esses processos são altamente
interativos. Compreende tanto o escopo do produto quanto o escopo do projeto. O
escopo do produto refere-se às características do produto ou serviço do projeto. Já o
escopo do projeto envolve a administração da execução do projeto.


1.8.3   Gerenciamento de tempo


Tem como objetivo estimar a duração das atividades do plano do projeto, elaborar o
cronograma do projeto e monitorar e controlar desvios do cronograma. Em termos
gerais, essa área trata da conclusão do projeto em tempo hábil.


1.8.4   Gerenciamento de custos


Lida principalmente com os custos dos recursos. São utilizadas duas técnicas nessa
Área de Conhecimento: a determinação dos custos do ciclo de vida e a engenharia
de valor. A primeira considera um grupo de custos em conjunto ao comparar ou
decidir entre alternativas, enquanto a segunda ajuda a aprimorar a utilização de
cronogramas, lucros qualidade e recursos e a otimizar os custos do ciclo de vida,
entre outros.
21




1.8.5   Gerenciamento da qualidade


Assegura que o projeto atenda aos requisitos com os quais se comprometeu.
Concentra-se na qualidade do produto e na qualidade do processo de
gerenciamento de projetos empregado durante todo o ciclo de vida do projeto. Esses
processos avaliam o desempenho geral, monitoram os resultados do projeto e os
comparam com os padrões de qualidade estabelecidos no processo de
planejamento do projeto. A fim de garantir que o cliente receba o produto ou o
serviço que supõe ter comprado.


1.8.6   Gerenciamento dos recursos humanos


Abrange os aspectos de interação das pessoas, incluindo liderança, orientação,
resolução de conflitos, gestão de avaliações de desempenho e muito mais. Esses
processos visam fazer com que os recursos humanos designados para o projeto
sejam utilizados de maneira eficaz possível.


1.8.7   Gerenciamento das comunicações


As competências de comunicação são as habilidades gerais que o gerente usa no
dia a dia. Os processos aí envolvidos visam garantir que todas as informações do
projeto sejam coletadas, documentadas, arquivadas e descartadas quando
apropriado. Asseguram também a distribuição e compartilhamento das informações
com as partes interessadas, gerência e integrantes do projeto nos momentos
adequados. Ao término do projeto, as informações são arquivadas e usadas como
referência nos próximos projetos.
22




1.8.8   Gerenciamento de riscos


Refere-se à identificação, análise e planejamento de riscos potenciais que podem
afetar o projeto. Isso significa minimizar a possibilidade e o impacto de riscos
negativos e, ao mesmo tempo, maximizar a probabilidade e o impacto de riscos
positivos. Esses processos também são úteis para identificar as consequências
positivas dos riscos e explorá-las de modo a aprimorar os objetivos do projeto ou
detectar eficiências capazes de aprimorar o desempenho.


1.8.9   Gerenciamento de aquisições


Abrange os processos relacionados à compra de bens e serviços de fornecedores
externos e empresas contratadas. Nas discussões sobre os processos do
Gerenciamento de Aquisições dentro da perspectiva do comprador.



1.9 ORGANIZAÇÃO DO TRABALHO


Esse trabalho foi dividido com os seguintes capítulos:

CAPÍTULO 1: Descreve o problema, sua relevância, limitação, objetivo, e a definição
dos termos utilizados ao longo do trabalho. Também é descrita a metodologia
utilizada para a elaboração do plano de gerenciamento do projeto, baseada no
PMBOK®, um guia das melhores práticas em gerenciamento de projetos.

CAPÍTULO 2: Revisa a literatura referente a Internet. Fala sobre os benefícios do
projeto, a tecnologia utilizada para o provimento da solução.

CAPÍTULO 3: Explora o plano de gerenciamento o projeto. Utiliza todas as áreas do
gerenciamento de projetos descritas no guia de melhores práticas PMBOK®.

CAPÍTULO 4: Relata os resultados obtidos e considerações finais.
23




2. REVISÃO DA LITERATURA



2.1 INTRODUÇÃO


2.1.1   Internet


A Internet é um sistema de informação descentralizado idealizado em 1969 pela
ARPA (Advanced Research Projects Agency), agência que faz parte do
Departamento de Defesa americano. O objetivo dessa infra-estrutura foi oferecer
uma rede capaz de multiplicar as informações de maneira que em caso de um
ataque militar em uma região seria fácil acessar os dados através de outras
localidades (ALBERTIN, 1999, p. 40-43).

A Internet é o maior agrupamento de redes de comunicações em escala mundial
com milhões de computadores interligados o que permite acesso a informações e
todo tipo de transferência de dados. Ela carrega uma ampla variedade de recursos e
serviços, incluindo os documentos interligados por meio da WWW (World Wide
Web), e a infraestrutura para suportar correio eletrônico e serviços como
comunicação instantânea e compartilhamento de arquivos. (MAZZEO, 2000, p. 08-
10).

O site Internet World Stats, que avalia o acesso da internet segundo a localização
geográfica e idiomas constatou no final de 2011 o seguinte quadro de acessos
distribuído de acordo com cada continente:
24



Tabela 1 - Uso da Internet no mundo
Regiões do         População      Usuários de     Usuários de     Penetra Crescime Total
Mundo              (2011)         Internet        Internet        ção     nto (2000- usuarios
                                  31/12/2000      31/12/2011              2011)      12/2011
África             1.037.524.058      4.514.400     139.875.242    13,5% 2.988,4%          6,2%
Ásia               3.879.740.877 114.304.000 1.016.799.076         26,2%      789,6%     44,8%
Europa              816.426.346 105.096.093         500.723.686    61,3%      376,4%     22,1%
Oriente Médio       216.258.843       3.284.800      77.020.995    35,6% 2.244,8%          3,4%
Amer. do Norte      347.394.870 108.096.800         273.067.546    78,6%      152,6%     12,0%
América
                    597.283.165      18.068.919     235.819.740    39,5% 1.205,1%        10,4%
Latina/Caribe
Oceania /
                      35.426.995      7.620.480      23.927.457    67,5%      214,0%       1,1%
Austrália
Total Mundial      6.930.055.154 360.985.492 2.267.233.742         32,7%      528,1% 100,0%
Fonte: Adaptado do website da Internet World Stats <http://www.internetworldstats.com/stats.htm>
acessado em 10/09/2012


Na tabela acima se destaca o fato do uso da Internet ter crescido no mundo entre
2000 e 2011 mais de cinco vezes. Também se percebe que em lugares como África
e Oriente Médio o crescimento é superior à vinte vezes, apesar da penetração ser
ainda pequena. É impressionante que na América do Norte o uso de internet supera
75% da população enquanto na América Latina/Caribe (países vizinhos) não chega
à 40%. Apesar da Ásia ter uma penetração de 26,2% ela tem o maior número
absoluto de usuários no mundo representando 44,8% do total de usuários.

Com relação às línguas mais utilizadas na Internet na tabela 2, logo abaixo,
percebe-se que o Inglês é o idioma mais utilizado com o total de 26,8% de usuários
seguido do Chinês com 26,2% e Espanhol com 7,8%. As dez línguas mais faladas
perfazem 82,2% dos usuários da internet.
25



Tabela 2 – 10 Idiomas mais usados na Web
Língua              Número de    Penetração         Cresciment     Porcentage     População no
                    Usuários por da Internet        o do uso de    m de           mundo que
                    Língua       entre a            Internet       Usuários de    fala a Língua
                                 população          (2000-2011)    Internet       em 2011
Inglês                565.004.126           43,4%         301,4%          26,8% 1.302.275.670
Chinês                509.965.013           37,2%       1.478,7%          24,2% 1.372.226.042
Espanhol              164.968.742           39,0%         807,4%           7,8%      423.085.806
Japonês                99.182.000           78,4%         110,7%           4,7%      126.475.664
Português              82.586.600           32,5%         990,1%           3,9%      253.947.594
Alemão                 75.422.674           79,5%         174,1%           3,6%       94.842.656
Árabe                  65.365.400           18,8%       2.501,2%           3,3%      347.002.991
Francês                59.779.525           17,2%         398,2%           3,0%      347.932.305
Russo                  59.700.000           42,8%       1.825,8%           3,0%      139.390.205
Coreano                39.440.000           55,2%         107,1%           2,0%       71.393.343
TOTAL DAS 10
                    1.615.957.333           36,2%         421,2%          82,2% 4.442.056.069
Línguas
Outras Línguas        350.557.483           14,6%         585,5%          17,8% 2.403.553.891
Total Mundial       2.099.926.965           30,3%         481,7%           100% 6.930.055.154
Fonte: Adaptado do website da Internet World Stats <http://www.internetworldstats.com/stats7.htm>
acessado em 10/09/2012.


Também foram separados diversos países a título de comparação. Verifica-se na
Tabela abaixo que o país com maior quantidade de população que usa Internet é o
Reino Unido (84,1%), enquanto na outra extremidade está a Índia com (10,2%). O
Brasil está em uma das últimas colocações em relação á penetração (39,0%), porém
verifica-se que é um dos maiores adeptos da rede social Facebook enquanto a
mesma rede não possui muita expressão na China. Apesar de países vizinhos
possuírem dados semelhantes na maioria das vezes, nota-se que a penetração da
Internet na Argentina tem um número bem superior ao do Brasil (67,0%). Mesmo
que a penetração da Internet na China seja pequena o número absoluto de usuários
(513 Milhões) é o mais do que o dobro dos Estados Unidos (245 Milhões), segundo
colocado.

O número de usuários de Internet no Brasil (39%) está muito aquém dos países
desenvolvidos, que geralmente situam-se acima dos 75% da população, para chegar
a esse patamar o país terá que dobrar seu número de usuários nos próximos anos.
26



         Tabela 3 - Uso da Internet em diversos países
        País                   População         Usuários de Penetraçã Facebook
                               (2011)            Internet     o        (31/12/2011)
                                                 (31/12/2011)
        Brazil                    203.429.773      79.245.740       39,0%        35.158.740
        México                    113.724.226      42.000.000       36,9%        30.990.480
        Argentina                   41.769.726     28.000.000       67,0%        17.581.160
        França                      65.102.719     50.290.226       77.2%        23.544.460
        Alemanha                    81.471.834     67.364.898       82,7%        22.123.660
        Itália                      61.016.804     35.800.000       58,7%        20.889.260
        Rússia                    138.738.892      61.472.011       44,3%         5.237.420
        Reino Unido                 62.698.362     52.731.209       84.1%        30.470.400
        China                   1.336.718.015 513.100.000           38,4%          447.460
        Índia                   1.189.172.906 121.000.000           10.2%        45.048.100
        Japão                     126.475.492 101.000.000           80,0%         7.684.120
        Canadá                      34.030.589     27.757.540       79,6%        17.113.220
        Estados Unidos            313.232.044 245.203.319           78,3%       157.418.920
        Fonte: Adaptado do website da Internet World Stats
        <http://www.internetworldstats.com/stats.htm> acessado em 10/09/2012.


Através dos dados fornecidos sobre quantidade de usuários de acordo com os
países e línguas fica claro há uma desigualdade entre países pobres e ricos. Países
com maior penetração de internet tem economia mais desenvolvida, enquanto os
mais pobres têm menor.

Na medida em que a população de um país não usufrui dos benefícios trazidos pela
internet ela fica excluída de diversos serviços que podem ser oferecidos online. Ao
considerar que muitas empresas tem migrado e priorizado o atendimento online
(bancos por exemplo), passa então a existir dois tipos de atendimento e até poderá
haver diferentes preços cobrados por um mesmo produto entre lojas físicas e
virtuais.


2.1.2       e-Business


O termo e-Business acrónimo inglês para Electronic Business (negócios
eletrônicos), identifica os negócios efetuados por meios eletrônicos, geralmente na
Internet. Pode-se definir e-business como negócios feitos através da Internet no
27




sentido mais amplo da palavra negócio, desde contatos diretos com consumidores,
fornecedores como também análises de mercado, análises de investimentos,
pesquisa de mercados, entre outras atividades afins. (FRANCO Jr., 2005)

E-business tem como aplicação a criação de sistemas capazes de prover
comunicação entre empresas agilizando os processos de compra e venda entre as
mesmas, existem inclusive sistemas que fazem pedido automáticos para outras
empresas de acordo com o seu estoque de produtos, facilitando assim todo o
processo de fabricação e venda, melhorar a disponibilidade de produtos de acordo
com a demanda pelos mesmos.

Franco Jr. (2005) considerou que o e-Business possui uma estrutura interna em
forma de Iceberg composta por diversos sistemas:




             Figura 1 – A estrutura interna do e-Business
             Fonte: (E-business: internet, tecnologia e sistemas de informação na administração
             de empresas, p. 25)


e-Enterprise Resources Planning (e-ERP) – O ERP é uma estrutura para otimizar a
cadeia interna de valores de uma empresa. O papel do ERP na empresa é
organizar, codificar e criar um padrão para os processos internos da empresa. O e-
ERP fará a ligação desse sistema interno com os fornecedores, clientes e parceiros,
não fornecendo somente as informações por relatórios e telas, mas disponibilizando-
as para alimentar e integrar os sistemas externos à empresa.
28




e-Customer Relationship Management (e-CRM) – O CRM traz o cliente e o não-
cliente, de forma sistemática para “dentro” da empresa. O e-CRM possui três
diferentes estratégias de acordo com os grupos com os quais se relaciona: a)
Objetiva a conquista de novos clientes no universo da Internet. b) Objetiva maximizar
a qualidade e a satisfação dos clientes atuais. c) Lida com os fatores que estão
fazendo os clientes diminuírem suas atividades.

e-Supply Chain Management (e-SCM) – O SCM é o sistema de informações que
integra o ERP da empresa com os sistemas de informações de seus diversos
fornecedores. Ao realizar esse processo através da web o transformamos em e-
SCM.

e-Procurement – É o sistema de procura de itens para fornecimento, fora da rede de
fornecedores do e-SCM. É o “departamento de compras” da empresa tradicional.
Sua função é não só achar fornecedores, mas também cotar os melhores preços e
condições de fornecimento.

e-Business Intelligence (e-BI) – As ferramentas de BI, que eram mais restritas às
áreas de logística e finanças, receberam forte integração no conceito de e-Business.
A tenência é que o BI não tenha foco somente na tomada de decisão, mas passem a
incorporar toda a área de Gestão de Conhecimento.

e-Commerce – A proposta é transformar o ciclo de vida do processo de compras
mais dinâmico e claro com base nos seguintes pressupostos: a) Criar a maior
facilidade possível para o cliente. b) Criar a percepção do valor agregado na
compra/venda pela internet. c) Criar mecanismo em que o cliente possa personalizar
seu produto/serviço de maneira simples e fácil. d) O e-Commerce deve,
obrigatoriamente, em função do aumento da produtividade do fator humano,
aumentar o poder de venda de uma empresa. e) o e-Commerce deve ser uma
ferramenta que, além de vender, possa auxiliar na melhora do gerenciamento das
equipes de vendas.
29




2.1.3    Interatividade


Antes do advento da internet era comum considerar o receptor no processo de
comunicação somente como um agente passivo. Segundo Levy (2000) a
comunicação digital desafia esse conceito criando a possibilidade do receptor da
informação agir também como agente ativo em velocidade quase instantânea como
ocorre normalmente na comunicação presencial. É o caso dos programas de vídeo
conferência em comparação com o antigo sistema de envio de correspondência.
Apesar de ser possível, não faria sentido utilizar uma estrutura nas cartas como se
fosse um diálogo através de frases curtas. Já com a utilização da vídeo conferência
é possível estabelecer um diálogo normal.

Outra possibilidade que a internet abre é a realização de tarefas múltiplas em tempo
real. Diversos trabalhadores podem desenvolver uma planilha de cálculo ao mesmo
tempo mesmo que seja a partir de países diferentes, por exemplo.

Tabela 4 - Diferentes Tipos de Interatividade
Relação com a               Mensagem linear não- Interrupção e              Implicação da
mensagem/                   alterável em tempo   reorientação do fluxo      participação na
Dispositivo de              real                 informacional em           mensagem
comunicação                                      tempo real
Difusão unilateral          Imprensa               - Bancos de dados        - Videogames com um
                            Rádio                  multimodais;             só participante;
                            Televisão              - Hiperdocumentos        - Simulações com
                            Cinema                 fixos;                   imersão (simulador de
                                                   - Simulações sem         vôo) sem modificação
                                                   imersão nem              possível do modelo
                                                   possibilidade de
                                                   modificar o modelo
Diálogo, reciprocidade Correspondência postal - Telefone                    Diálogos através de
                       entre duas pessoas     - Videofone                   mundos virtuais,
                                                                            cibersexo.
Diálogo entre vários        - Rede de              - Teleconferência ou     - RPG multiusuário no
participantes               correspondência        videoconferência com     ciberespaço
                            - Sistema das          vários participantes     - Videogame em
                            publicações em uma     - Hiperdocumentos        “realidade virtual” com
                            comunidade de          abertos acessíveis on-   vários participantes
                            pesquisa               line, frutos da          - Comunicação em
                            - Correio eletrônico   escrita/leitura de uma   mundos virtuais,
                            - Conferências         comunidade               negociação contínua
                            eletrônicas            - Simulações (com        dos participantes sobre
                                                   possibilidade de atuar   suas imagens e a
                                                   sobre o modelo) como     imagem de sua
                                                   de suportes de debates   situação comum.
                                                   de uma comunidade
Fonte: Levy (2000, p. 83)
30




3. DESENVOLVIMENTO



3.1 TERMO DE ABERTURA DO PROJETO


3.1.1    Nome do projeto


Reformulação da comunicação digital do PMI ES. O projeto atenderá pelo código:
001.


3.1.2    Justificativa do projeto


O Capítulo do PMI ES demanda uma comunicação online mais interativa para
estimular a filiação de novos membros e a participação dos profissionais de
Gerenciamento de Projetos em eventos


3.1.3    Produto do projeto


Será elaborado um novo website e novos perfis serão criados nas mídias sociais e
será realizado um treinamento para os profissionais que irão atualizar o site.


3.1.4    Requisitos Iniciais do projeto


   •    Escritório com acesso a internet;
   •    Computadores e impressora multifuncional;
   •    Material de escritório;
   •    Telefones celulares para a equipe do projeto.
31




3.1.5   Organograma do projeto




             Figura 2 - Organograma do Projeto


3.1.6   Cronograma e custo do projeto


Na tabela abaixo segue o cronograma e estimativas iniciais de custo:

Tabela 5 - Cronograma Básico e Estimativas Iniciais de Custos
     Etapas        Início Previsto Término Previsto             Duração (dias)   Custo (R$)
Iniciação             01/11/2012          06/11/2012                 06             2.100,00
Planejamento          07/11/2012          14/11/2012                 07             2.732,00
Execução              16/11/2012          13/12/2012                 28             7.434,00
Controle              16/11/2012          14/12/2012                 29              924,00
Encerramento          17/12/2012          24/12/2012                 08             1.400,00
Total                 01/11/2012          24/12/2012                 54            14.590,00


3.1.7   Principais stakeholders


   • Diretores do PMI ES;
   • Diretoria de Comunicação do PMI ES;
   • Filiados do PMI ES;
   • Estudantes na área de gerenciamento de projetos.
32




3.1.8    Patrocinador do projeto


Diretor de Comunicação do PMI ES


3.1.9    Gerente do projeto


Luiz Aquino Diniz, Administrador graduado pela Universidade Federal do Espírito
Santo e profissional de web com mais de cinco anos de experiência; Gerenciará o
projeto bem como irá elaborar os conceitos de design e interação; Será responsável
pelo relacionamento com os fornecedores de serviços.


3.1.10 Premissas do projeto


   •    O domínio e a hospedagem já estão disponíveis para fazer o trabalho;

   •    A conta de hospedagem possui banco de dados e ambiente para programar
        em PHP;

   •    O PMI ES irá oferecer todo o conteúdo textual e material gráfico necessário
        para realizar o projeto;

   •    Toda infraestrutura para o planejamento, execução, controle e encerramento
        do projeto, com exceção do material de escritório, será fornecido pela PMI
        ES.

   •    Os fornecedores de hospedagem e a manutenção do domínio são de
        responsabilidade do PMI ES.
33




3.1.11 Restrições do projeto


   •   A empresa contratada para realizar os serviços deverá contar com
       profissionais qualificados em PHP e Java Script para realizar o serviço no
       momento do fechamento do contrato;

   •   O projeto deve ser entregue no dia 24/12/2012, pois o lançamento do site
       será divulgado no início de 2013;

   •   Não será aceito pelo patrocinador modificação no valor orçado de R$
       14.590,00


3.1.12 Riscos do projeto


   •   Não encontrar uma empresa no mercado local que faça websites com foco na
       interatividade com o cliente;

   •   Altos custos para encontrar profissionais especializados em mídias sociais;

   •   Profissionais se desligarem do projeto durante a execução devido a oferta de
       outras empresas;

   • A empresa contratada terceirizar o serviço ou contratar serviço free lancer não
       confiável.


3.1.13 Exclusões específicas


   • O projeto não será responsável pela aquisição de softwares da empresa
       contratada;

   • Não será utilizado conteúdo ou códigos de programação com direitos
       autorais;

   • Não haverá criação de animações ou utilização de janelas de estilo pop-up no
       site.
34




   • Serão utilizados os padrões W3C como parâmetro para a visualização. Logo
      softwares de navegação de internet que não atendem a essa especificação
      não terão acesso ao site.


3.1.14 Aprovações e Data




Vila Velha, 01 de Novembro de 2012.




__________________________                __________________________
Miriam Machado                            Luiz Aquino Diniz
Diretora de Comunicações do PMI ES        Gerente de Projetos – PMI ES
Patrocinadora do Projeto
35




3.2 PLANO DE GERENCIAMENTO DO ESCOPO


3.2.1    Declaração do Escopo


   • Nome do Projeto: Reformulação da Comunicação digital do PMI ES

   • Data: 01 de Novembro de 2012.

   • Preparado por: Luiz Aquino Diniz, gerente do projeto.

   • Justificativa do Projeto: O Capítulo do PMI ES demanda uma comunicação
        online mais interativa para estimular a filiação de novos membros e a
        participação dos profissionais de Gerenciamento de Projetos em eventos.

   • Descrição do Produto: Será elaborado um novo website e novos perfis
        serão criados nas mídias sociais.

   • Entregas do projeto:

   1. Benchmarking: Será elaborado um estudo comparativo entre os principais
        websites relacionados ao PMI no país e no mundo com o objetivo de escolher
        o melhor modelo de layout e conteúdo de página.

   2. Template e CMS: Será entregue um template para ser gerenciado pelo
        sistema Wordpress.

   3. Treinamento: Na entrega do projeto haverá o treinamento para que a pessoa
        responsável pela atualização do site conheça o funcionamento do sistema.
36




• Exclusões:

1. O projeto não será responsável pela aquisição de softwares da empresa
   contratada para a elaboração do website;

2. Não serão utilizados conteúdo ou códigos de programação com direitos
   autorais;

3. Não haverá criação de animações ou utilização de janelas de estilo pop-up no
   site.

4. Serão utilizados os padrões W3C como parâmetro para a visualização. Logo
   navegadores que não atendem essa especificação não terão acesso ao site.

• Escopo do projeto: No início haverá a realização de um benchmarking,
   depois haverá a criação dos templates com toda a identidade visual do site.
   Serão criados os perfis nas mídias sociais, e configurado o Sistema de
   Gerenciamento de Conteúdo. O projeto será finalizado com o treinamento de
   um funcionário do PMI.

• Objetivos do projeto: Realizar a divulgação de assuntos relacionados ao
   PMI ES na Internet.

• Objetivos de custo: O custo do projeto é estimado em R$ 14.590,00

• Medições de qualidade:

1. Será avaliado se o site abre com a mesma aparência em diversos
   navegadores com suporte aos padrões W3C (HTML4.1 e CSS2.1).

2. Serão utilizados testes de acessibilidade e usabilidade para verificar se é fácil
   de encontrar por meio de buscadores, se o visitante encontra as informações
   desejadas com facilidade e se o carregamento da página é realizado em um
   tempo satisfatório.
37




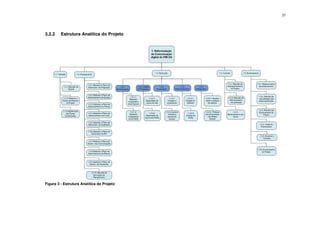
3.2.2    Estrutura Analítica do Projeto




Figura 3 - Estrutura Analítica do Projeto
38




3.2.3   Dicionário da EAP


Tabela 6 - Dicionário da EAP                                                   (Continua)
N°       Atividade                  Descrição                         Responsáveis
         Reformulação da
1        Comunicação digital do     Nome do Projeto                   Gerente do Projeto
         PMI ES
1.1      Iniciação                  Grupo de Atividades               Gerente do Projeto
                                    Atividade onde será realizada a
1.1.1    Reunião de Kickoff                                           Gerente do Projeto
                                    abertura do projeto
                                    Atividade onde serão registradas
         Elaborar o Termo de        as informações discutidas
1.1.2                                                                Gerente do Projeto
         Abertura do Projeto        durante a reunião de abertura do
                                    projeto.
                                    Atividade onde serão
         Identificação das Partes
1.1.3                               apresentados todos os             Gerente do Projeto
         Interessadas
                                    envolvidos no projeto
1.2      Planejamento               Grupo de Atividades               Gerente do Projeto
         Elaborar o Plano de        Atividade para elaboração do
                                                                    Gerente do Projeto
1.2.1    Gerenciamento de           documento de controle das
                                                                    Equipe do Projeto
         Integração                 mudanças e outros relacionados.
         Elaborar o Plano de     Atividade para elaboração do         Gerente do Projeto
1.2.2
         Gerenciamento de Escopo escopo do Projeto.                   Equipe do Projeto
                                Atividade para elaboração do
         Elaborar o Plano de                                          Gerente do Projeto
1.2.3                           cronograma e documentos
         Gerenciamento do Tempo                                       Equipe do Projeto
                                relacionados.
                                    Atividade para elaboração do
         Elaborar o Plano de                                          Gerente do Projeto
1.2.4                               orçamento e documentos
         Gerenciamento de Custo                                       Equipe do Projeto
                                    relacionados.
         Elaborar o Plano de        Atividade para elaboração do
                                                                      Gerente do Projeto
1.2.5    Gerenciamento da           planejamento, garantia e controle
                                                                      Equipe do Projeto
         Qualidade                  da qualidade.
         Elaborar o Plano de        Atividade para elaboração dos
                                                                      Gerente do Projeto
1.2.6    Gerenciamento de           modelos de contrato da equipe
                                                                      Equipe do Projeto
         Recursos Humanos           do projeto
         Elaborar o Plano de        Atividade para elaboração do
                                                                      Gerente do Projeto
1.2.7    Gerenciamento da           calendário de eventos e
                                                                      Equipe do Projeto
         Comunicação                documentos relacionados.
39



Tabela 6: Dicionário da EAP                                                  (Continuação)
N°        Atividade                  Descrição                           Responsáveis
                                  Atividade para elaboração do
          Elaborar o Plano de                                            Gerente do Projeto
1.2.8                             documento de planejamento e
          Gerenciamento de Riscos                                        Equipe do Projeto
                                  controle dos riscos.
                                     Atividade para elaboração do
          Elaborar o Plano de
                                     contrato com a empresa              Gerente do Projeto
1.2.9     Gerenciamento de
                                     terceirizada e documentos           Equipe do Projeto
          Aquisições
                                     relacionados.
                                  Reunião com o patrocinador do          Gerente do Projeto
          Reunião de Aprovação do
1.2.10                            projeto para aprovação do plano        Equipe do Projeto
          Planejamento
                                  do planejamento                        Patrocinador
1.3       Execução                   Grupo de Atividades                 Gerente do Projeto
                                     Atividades de comparação entre
1.3.1     Benchmarking                                                   Gerente do Projeto
                                     trabalhos similares já realizados
          Relatório comparativo      Visitar websites relacionados à GP
1.3.1.1                                                                 Equipe do Projeto
          entre layouts de web       no Brasil e no mundo
        Relatório comparativo        Visitar perfis em sites de mídia
1.3.1.2 entre perfis de mídia        social que divulguem atividades     Equipe do Projeto
        social                       relacionadas à GP
                                     Design Gráfico que formam a base
1.3.2     Criação de Templates       sobre a qual o site será         Equipe do Projeto
                                     desenvolvido
          Elaboração de layout do    Criação do modelo gráfico que
1.3.2.1                                                                  Designer Gráfico
          site                       será a base para o código do site
                                  Criação do modelo gráfico para
        Elaboração de layout para
1.3.2.2                           ser a base de desenvolvimento          Designer Gráfico
        os perfis de Mídia Social
                                  dos perfis de mídias sociais
                                     Contratação da empresa que
1.3.3     Contratação                implementará o site e os perfis em Gerente do Projeto
                                     mídias sociais
        Cotação e orçamentos
                                     Pesquisar entre empresas de
        junto à prestadores de
1.3.3.1                              Desenvolvimento. Web qual seria     Gerente do Projeto
        serviço de criação de
                                     a ideal para fazer o trabalho
        websites
          Assinatura do contrato e   Firmar o contrato de prestação de
1.3.3.2                                                                Gerente do Projeto
          apresentação do escopo     serviços e apresentar o escopo
                                     Aplicação dos modelos de
                                     templates com a utilização          Empresa
1.3.4     Desenvolvimento
                                     marcação HTML e códigos de          Contratada
                                     programação
                                     Criação do site que dará
                                                                         Empresa
1.3.4.1 Criação do website           funcionalidade ao template
                                                                         Contratada
                                     apresentado no escopo
                                     Serão criados os perfis nas mídias Empresa
1.3.4.2 Criação de perfis
                                     sociais                            Contratada
40



Tabela 6: Dicionário da EAP                                                  (Conclusão)
N°        Atividade                 Descrição                         Responsáveis
                                    Orientação sobre como alimentar
1.3.5     Treinamento                                                 Gerente do Projeto
                                    o website e os perfis criados.

          Noções sobre o sistema    Será explicado como opera a
1.3.5.1                                                               Equipe do Projeto
          de website                ferramenta de CMS implantada.
        Estratégias para            Haverá a explicação sobre como
1.3.5.2 comunicação nas mídias      interagir com os visitantes dos   Equipe do Projeto
        sociais                     perfis
1.4       Controle                  Grupo de Atividades               Gerente do Projeto
          Acompanhamento do         Acompanhamento das atividades
1.4.1                                                                 Gerente do Projeto
          Projeto                   de execução
                                   Reunião com objetivo de observar
1.4.3     Monitoramento dos Riscos o nível de risco do projeto uma vez Equipe do Projeto
                                   por semana.
                                    Será avaliado se o website está
          Monitoramento da
1.4.4                               em conformidade com as            Equipe do Projeto
          Qualidade
                                    especificações do W3C
1.5       Encerramento              Grupo de Atividades               Gerente do Projeto
          Elaboração do Termo de    Elaborar o termo de encerramento
1.5.1                                                                Gerente do Projeto
          Encerramento              do Projeto
                                    Elaborar a documentação das
          Reunião de consolidação
1.5.2                               lições aprendidas no fim do       Gerente do Projeto
          das lições aprendidas
                                    projeto
          Reunião de encerramento
1.5.3                             Entrega do Projeto                  Gerente do Projeto
          do projeto

                                    Aceitação do projeto pelo
1.5.4     Aceite do patrocinador                                      Patrocinador
                                    patrocinador

                                    Encerrar o contrato com a
1.5.5     Encerrar o contrato                                         Gerente do Projeto
                                    empresa de web

                                    Marco. Indica que as tarefas do
1.5.6     Encerramento do Projeto                                     Gerente do Projeto
                                    projeto foram completadas
41




3.3 PLANO DE GERENCIAMENTO DO TEMPO


Será utilizado o Microsoft Project 2007 para fazer o gerenciamento de tempo do
projeto. Esse software provê o gráfico de Gantt onde é possível detalhar as tarefas,
relatórios de marcos e entregas entre outros pontos relevantes.

A linha de base do projeto será gerada após a submissão de um cronograma inicial
ao patrocinador do projeto no momento da reunião de aceitação do plano de
trabalho.

O cronograma do projeto deverá ser analisado e atualizado diariamente com as
novas informações do andamento das tarefas do projeto. Qualquer modificação que
possa surgir no cronograma, este deve ser aceito pelo patrocinador do projeto,
gerando uma nova linha de base. Com isso, é obrigatório que a linha de base
anterior seja arquivada, documentada e publicada para fins de histórico e lições
aprendidas.

Os sábados, domingos e feriados não são considerados para efeito de contagem de
dias no Cronograma.
42




3.3.1     Cronograma do projeto


Tabela 7: Cronograma do projeto                                               (Continua)
 Nº        Atividade                                 Duração Início         Término
           Reformulação da Comunicação digital
 1                                                   36 dias   01/11/2012   24/12/2012
           do PMI ES
 1.1       Iniciação                                 3 dias    01/11/2012   06/11/2012
 1.1.1     Reunião de Kickoff                        1 dia     06/11/2012   06/11/2012
 1.1.2     Elaborar o Termo de Abertura do Projeto   1 dia     01/11/2012   01/11/2012
 1.1.3     Identificação das partes interessadas     1 dia     05/11/2012   05/11/2012
 1.2       Planejamento                              6 dias    07/11/2012   14/11/2012
           Elaborar o Plano de Gerenciamento de
 1.2.1                                               1 dia     07/11/2012   07/11/2012
           Integração
           Elaborar o Plano de Gerenciamento de
 1.2.2                                               1 dia     08/11/2012   08/11/2012
           Escopo
           Elaborar o Plano de Gerenciamento de
 1.2.3                                               1 dia     09/11/2012   09/11/2012
           Tempo
           Elaborar o Plano de Gerenciamento de
 1.2.4                                               1 dia     12/11/2012   12/11/2012
           Custo
           Elaborar o Plano de Gerenciamento da
 1.2.5                                               1 dia     07/11/2012   07/11/2012
           Qualidade
           Elaborar o Plano de Gerenciamento de
 1.2.6                                               1 dia     08/11/2012   08/11/2012
           Recursos Humanos
           Elaborar o Plano de Gerenciamento das
 1.2.7                                               1 dia     09/11/2012   09/11/2012
           Comunicações
           Elaborar o Plano de Gerenciamento de
 1.2.8                                               1 dia     12/11/2012   12/11/2012
           Riscos
           Elaborar o Plano de Gerenciamento de
 1.2.9                                               1 dia     13/11/2012   13/11/2012
           Aquisições
 1.2.10    Reunião de Aprovação do Planejamento      1 dia     14/11/2012   14/11/2012
43




Tabela 7: Cronograma do Projeto                                              (Conclusão)
Nº        Atividade                                   Duração Início         Término
1.3       Execução                                    20 dias   16/11/2012   13/12/2012
1.3.1     Benchmarking                                2 dias    16/11/2012   19/11/2012
1.3.1.1 Relatório comparativo entre layouts de web 1 dia        16/11/2012   16/11/2012
1.3.1.2 Relatório comparativo dos perfis de mídia     1 dia     19/11/2012   19/11/2012
        social
1.3.2     Criação de Templates                        4 dias    20/11/2012   23/11/2012
1.3.2.1 Elaboração de layout do site                  2 dias    20/11/2012   21/11/2012
          Elaboração de layout dos perfis de mídia
1.3.2.2                                               2 dias    22/11/2012   23/11/2012
          social
1.3.3     Contratação                                 6 dias    26/11/2012   03/12/2012
          Cotação e orçamentos junto à prestadores
1.3.3.1                                               5 dias    26/11/2012   30/12/2012
          de serviço de criação de websites
          Assinatura do contrato e apresentação do
1.3.3.2                                               1 dia     03/12/2012   03/12/2012
          escopo
1.3.4     Desenvolvimento                             6 dias    04/12/2012   11/12/2012
1.3.4.1 Implantação do layout do website              4 dias    04/12/2012   07/12/2012
          Implantação do layout dos perfis de mídia
1.3.4.2                                               2 dias    10/12/2012   11/12/2012
          social
1.3.5     Treinamento                                 2 dias    12/12/2012   13/12/2012
1.3.5.1 Noções sobre o sistema do web site            1 dia     12/12/2012   12/12/2012
          Estratégias para comunicação nas mídias
1.3.5.2                                               1 dia     13/12/2012   13/12/2012
          sociais
1.4       Controle                                    21 dias   16/11/2012   14/12/2012
1.4.1     Acompanhamento do Projeto                   20 dias   16/11/2012   13/12/2012
1.4.2     Monitoramento dos Riscos                    1 dia     14/12/2012   14/12/2012
1.4.3     Monitoramento da Qualidade                  1 dia     14/12/2012   14/12/2012
1.5       Encerramento                                6 dias    17/12/2012   24/12/2012
1.5.1     Elaboração do termo de encerramento         1 dia     17/12/2012   17/12/2012
          Reunião de consolidação das lições
1.5.2                                                 1 dia     18/12/2012   18/12/2012
          aprendidas
1.5.3     Reunião de encerramento do projeto          1 dia     19/12/2012   19/12/2012
1.5.4     Aceite do Patrocinador                      1 dia     20/12/2012   20/12/2012
1.5.5     Encerrar o contrato                         1 dia     21/12/2012   21/12/2012
1.5.6     Encerramento do Projeto                     1 dia     24/12/2012   24/12/2012
44




3.3.2    Grático de Gantt do projeto com o caminho crítico


O gráfico de Gantt abaixo mostra as atividades de iniciação, planejamento, controle
e execução.

O caminho crítico do projeto demonstra as atividades que possuem margem de
atraso menor ou igual a zero dia. Para este projeto, seu cálculo foi realizado pelo
Microsoft Project 2007 e o resultado pode ser encontrado pode ser observado no
gráfico abaixo:




Figura 4 - Gráfico de Gantt
45




3.3.3   Reserva gerencial e contingencial de tempo


Por ser um projeto de pequeno porte, a reserva contingencial de tempo será de 06 dias.
Sendo reservado um prazo de 10 dias como reserva gerencial para este projeto,
totalizando assim 08 dias extras que poderão ser utilizados em caso seja necessário.


3.3.4   Linha de base de tempo


A linha de base de tempo é de 36 dias para a execução do projeto, sendo 16 dias de
reserva de contingência.



3.4 PLANO DE GERENCIAMENTO DE CUSTOS


Será utilizada a ferramenta Microsoft Project 2007 para realizar o gerenciamento de
custos. Os custos do projeto serão apresentados no plano de orçamento o qual
incluirá também os custos com a equipe do projeto. A linha de base se formará com
o valor do orçamento adicionado a um valor de reserva contingencial.

Qualquer alteração que gere impacto nos custos deve ser documentada no
orçamento do projeto. O gerenciamento de custos terá como referência o orçamento
previsto para o projeto e o fluxo de caixa.
46




3.4.1    Orçamento do projeto


Tabela 7 - Orçamento do Projeto                                    (Continua)
 Nº      Atividade                                               Orçamento (R$)

 1       Reformulação da Comunicação digital do PMI ES              14.590,00
 1.1     Iniciação                                                    2.100,00
 1.1.1   Reunião de Kickoff                                             700,00
 1.1.2   Elaborar o Termo de Abertura do Projeto                        700,00
 1.1.3   Identificação das Partes Interessadas                          700,00
 1.2     Planejamento                                                 2.732,00
 1.2.1   Elaborar o Plano de Gerenciamento de Integração                300,00
 1.2.2   Elaborar o Plano de Gerenciamento de Escopo                    300,00
 1.2.3   Elaborar o Plano de Gerenciamento do Tempo                     300,00
 1.2.4   Elaborar o Plano de Gerenciamento de Custo                     300,00
 1.2.5   Elaborar o Plano de Gerenciamento da Qualidade                 300,00
 1.2.6   Elaborar o Plano de Gerenciamento de Recursos Humanos          300,00
 1.2.7   Elaborar o Plano de Gerenciamento das Comunicações             300,00
 1.2.8   Elaborar o Plano de Gerenciamento de Riscos                    300,00
 1.2.9   Elaborar o Plano de Gerenciamento de Aquisições                300,00
 1.2.10 Reunião de Aprovação do Planejamento                             32,00
 1.3     Execução                                                     7.434,00
 1.3.1   Benchmarking                                                   484,00
 1.3.1.1 Relatório comparativo entre layouts                            270,00
 1.3.1.2 Relatório comparativo entre perfis de mídia social             214,00
 1.3.2   Criação de Templates                                         1.020,00
 1.3.2.1 Elaboração do layout do web site                               510,00
 1.3.2.2 Elaboração do layout para os perfis de mídia social            510,00
47



Tabela 7 – Orçamento do Projeto                                                 (Conclusão)
 Nº        Atividade                                                           Orçamento (R$)

 1.3.3     Contratação                                                              2.090,00
           Cotação e orçamentos junto à prestadores de serviço de criação de
 1.3.3.1                                                                            1.260,00
           websites
 1.3.3.2 Assinatura do contrato e apresentação do escopo                              830,00
 1.3.4     Desenvolvimento                                                          2.880,00
 1.3.4.1 Implantação do layout do website                                           1.920,00
 1.3.4.2 Implantação do layout dos perfis de mídia social                             960,00
 1.3.5     Treinamento                                                                960,00
 1.3.5.1 Noções sobre o sistema de website                                            480,00
 1.3.5.2 Estratégias para comunicação nas mídias sociais                              480,00
 1.4       Controle                                                                   924,00
 1.4.1     Acompanhamento do Projeto                                                   64,00
 1.4.2     Monitoramento dos Riscos                                                   430,00
 1.4.3     Monitoramento da Qualidade                                                 430,00
 1.5       Encerramento                                                             1.400,00
 1.5.1     Elaboração do termo de encerramento                                        190,00
 1.5.2     Reunião de consolidação das lições aprendidas                              190,00
 1.5.3     Reunião de encerramento do projeto                                         190,00
 1.5.4     Aceite do patrocinador                                                     160,00
 1.5.5     Encerrar o contrato                                                        430,00
 1.5.6     Encerramento do Projeto                                                    240,00


3.4.2      Reserva gerencial e contingencial


A reserva gerencial é utilizada no caso de riscos desconhecidos, ou seja, não faz
parte da linha de base, enquanto que a reserva contingencial é o resultado do
planejamento de resposta aos riscos e faz parte da linha de base do projeto.
48




3.4.3   Linha de base de custos do projeto


Com os valores da reserva contingencial (R$ 3.000,00) e do orçamento do projeto
(R$ 14.590,00) conhecidos, tem-se o valor da linha de base do projeto (soma dos
dois valores). A linha de base de custos deste projeto é de R$ 17.590,00.


3.4.4   Administração do plano de gerenciamento de custos


Responsável pelo plano: Luiz Aquino Diniz, Gerente de Projeto, será o responsável
direto pelo plano de gerenciamento de custos.


3.4.5   Curva S de custos do projeto




Figura 5 - Curva S de custos do projeto
49




3.5 PLANO DE GERENCIAMENTO DA QUALIDADE


O plano de gerenciamento da qualidade terá como base o guia PMBOK®. O
processo será implementado seguindo as três diretrizes seguinte:

   • Planejamento da qualidade (ocorre na etapa de planejamento);

   • Garantia da qualidade (ocorre na etapa de execução);

   • Controle da qualidade (ocorre na etapa de controle).

Os processos serão detalhados nas seções a seguir.


3.5.1    O planejamento da qualidade


Tem por objetivo definir os padrões relevantes da qualidade e determinar como os
atender. Os padrões são estados, valores e características tomadas como
referências para realizar o gerenciamento e para comparar com as características do
produto e do processo.

Os padrões definidos para este projeto e produto são:

   • Padrões da qualidade de processo de projeto: Estabelecimento de processos,
        ciclo de vida, modelos (tais como modelos de planos, orçamentos,
        cronogramas, EAP, dicionário da EAP, termos de aceite, etc.), instruções de
        preenchimento em conformidade com as melhores práticas do PMBOK®.

   • Padrões de qualidade de produto: Atributos do produto como, usabilidade e
        estabilidade de acesso e segurança, por exemplo.

Uma das saídas deste processo é a definição dos indicadores da qualidade que
serão garantidos e controlados nos processos seguintes. Outra saída é a linha de
base da qualidade que registra os objetivos de qualidade do projeto. Esta é a base
para medição e emissão de relatórios de desempenho da qualidade.

A principal técnica utilizada nesse projeto será o Benchmarking. Comparando-se as
práticas utilizadas ou planejadas no projeto com as de outros projetos semelhantes.
50




3.5.2    A garantia da qualidade


Refere-se a aplicação sistemática das atividades planejadas da qualidade a fim de
garantir que o projeto atinja seus objetivos.

A análise de processo será a técnica utilizada para identificar melhorias técnicas e
organizacionais. A empresa contratada deverá elaborar um relatório que demonstre
a realização desse processo. É desejável que o web site apresente aspectos
diferenciais e inovadores entre os trabalhos de outras filiais do PMI no Brasil.


3.5.3   Política da qualidade


Serão observados como referência para atingir as metas do projeto o cumprimento
dos resultados esperados pelo prestador de serviço. Espera-se que não haja
inconformidades com o escopo estipulado e que a comunicação constante seja um
meio de obter melhorias em caso de dúvidas durante a contratação.


3.5.4   Métricas para o monitoramento da qualidade do projeto


O monitoramento dos processos do Sistema de Gestão da Qualidade é realizado por
meio de indicadores de desempenho apresentados na tabela abaixo, de modo a
garantir que os resultados planejados sejam atingidos.

O acompanhamento destes indicadores será realizado por meio de uma auditoria
semanal que será executada pelo apoio geral da equipe do projeto. Nessa auditoria
serão colhidas informações em formato de relatórios, a serem submetidos aos
critérios expostos na tabela em questão.
51



Tabela 8 - Métricas da qualidade do projeto

  Requisitos       Indicadores         Métricas             Metas           Frequência Referências         Registros
                  Nível de                            Atender a 95% do                 Conforme       Relatório de
Precisão no
                  fidelidade ao     Itens no layout   que está estipulado    Semanal   avaliação de   Acompanhamento do
Processo
                  escopo                              no escopo                        desempenho     escopo
                                                                                       Análise de     Relatório de
Cumprimento do
               Índice de custo      IDC = VA / VR     95% do orçado          Semanal   valor          acompanhamento do
orçamento
                                                                                       agregado       orçamento
                                                                                       Análise de     Relatório de
Cumprimento do
               Índice de prazo IDP = VA / VF          95% do previsto        Semanal   valor          acompanhamento do
Prazo
                                                                                       agregado       cronograma
                  Vezes em que o
                                    Horas
                  retrabalho                          Menor do que 5%                                Relatório de
Quantidade de                       contratadas /                                      Quantidade de
                  ocorre na                           das horas              Semanal                 acompanhamento do
retrabalho                          Horas de                                           ocorrência
                  execução do                         contratadas                                    escopo.
                                    retrabalho
                  projeto
52




3.6 PLANO DE GERENCIAMENTO DE RECURSOS HUMANOS


O organograma abaixo delimita a autoridade e responsabilidade sobre a equipe do
projeto. A patrocinadora delega para o Gerente de Projetos o Gerenciamento a
responsabilidade de conduzir os processos estratégicos, o Gerente de Projetos por sua
vez delega aos demais a execução das tarefas de acordo com a competência funcional.


3.6.1    Organograma do projeto




Figura 6 - Organograma do Projeto


3.6.2    Diretório da equipe do projeto


Tabela 9 - Diretório da Equipe do Projeto
 Nº        Nome                   Área                 E-mail             Telefone

 1 Mirian Machado       Patrocinador        miriam.machado@gmail.com    (27) 8292-0989

 2 Luiz Aquino Diniz Gerente do Projeto     luiz.aquino@gmail.com       (27) 9970-9389

 3 Fernando Assis       Consultor TI        ferando.assis@yahoo.com     (27) 9899-6289

 4 Juliana França       Apoio Geral         juliana.franca@uol.com.br   (27) 8928-4327

 5 Lucas Araújo         Designer Gráfico    lucas.araujo@gmail.com      (27) 9223-8592
53




3.6.3    Matriz de Responsabilidade


Tabela 10 - Matriz de Responsabilidade
                                                                                                                 Recursos




                                                                             Patrocinador

                                                                                            Gerente de Projeto

                                                                                                                  Consultor de TI

                                                                                                                                    Apoio Geral

                                                                                                                                                  Designer Gráfico

                                                                                                                                                                     Prestador de Serviço
                                 Atividade




Reunião de Kick off                                                            A               R                    P                 P              P
Elaborar o Termo de Abertura do Projeto                                        A               R                    P                 P              P
Identificação das Partes Interessadas                                          P               R                    P                 P              P
Elaborar os planos de gerenciamento de projeto                                   I             R                    C                 P             C
Relatório comparativo entre layouts                                              I             P                    C                               R
Relatório comparativo entre perfis de mídia social                               I             P                    R                               C
Elaboração de layout do site pelo designer gráfico                                             A                    C                               R                    I
Elaboração de layout para os perfis de Mídia Social pelo designer gráfico                      A                    C                               R                    I
Assinatura do contrato e apresentação do escopo para o p. serviço                I             R                    P                 P              P               P
Criação do web site                                                                            A                    P                                P               R
Criação de perfis                                                                              A                    P                                P               R
Treinamento noções sobre o sistema de web site                                                 P                    R                 P                              C
Treinamento estratégias para comunicação nas mídias sociais                                    P                    R                 P                              C
Acompanhamento do projeto                                                      P               R                    P                 P              P               P
Monitoramento dos riscos através de auditoria semanal                            I             R                    P                 P              P               P
Monitoramento da qualidade através de auditoria semanal                          I             R                    P                 P              P               P
Elaboração do termo de encerramento                                              I             R
Reunião de consolidação das lições aprendidas                                    I             R                    P                 P              P               P
Reunião de encerramento do projeto                                             P               R                    P                 P              P
Aceite do patrocinador                                                         A               R
Encerrar o contrato                                                            A               R                    P                 P              P               P
 Encerramento do projeto                                                       A               R                    P                 P              P
Legenda: R: responsável, P: participa I: informado, A: aprova e C: consultado.
54




3.6.4     Mudanças relacionadas à contratação de pessoal


Não está prevista a entrada de novos recursos no projeto, exceto sob autorização do
patrocinador. Logo, caso haja necessidade de mudanças na equipe do projeto poderá
está ser realizada desde que não gere mais custo e não passe do prazo de 70% por
cento do tempo restante para a conclusão do projeto.

O patrocinador do projeto delega ao Gerente de Projeto todo o processo de
recrutamento e seleção, bem como a autonomia de realocar e demitir membros da
equipe.


3.6.5     Plano de contratação e mobilização de pessoal


3.6.5.1 Patrocinador do projeto.

A presidente do PMI possui a função de liberar os recursos financeiros, definir as bases
do projeto juntamente com a equipe na fase de planejamento e acompanhar o
andamento do trabalho nas reuniões periódicas.


3.6.5.2 Gerente do projeto

É necessário experiência em criação de web sites e estratégia de conteúdo em mídias
sociais. Será responsável por conduzir o projeto desde o início ao fim. Deverá possuir
graduação de ensino superior em áreas relacionadas à Administração, Marketing ou
Comunicação e conhecimento do PMBOK® e Pós Graduação na área de
Gerenciamento de Projetos.


3.6.5.3 Consultor de TI

Será responsável pela infraestrutura técnica do projeto. Fará relatórios relacionados à
Tecnologia da Informação, apoiará na contratação e controle sobre a atuação da
empresa contratada bem como na aferição da entrega. O profissional deverá possuir
experiência de no mínimo um ano na área e graduação superior na área de Tecnologia
ou Sistemas de Informação.
55




3.6.5.4 Designer Gráfico

Terá a responsabilidade de criar os modelos gráficos que servirão de protótipo para a
empresa contratada desenvolver o projeto. Fará relatórios de acompanhamento sobre a
atuação da empresa e ajudará na avaliação da entrega. O profissional terá que possuir
graduação superior em Desenho Industrial e curso de capacitação específico em
softwares de Design Gráfico.


3.6.5.5 Apoio Geral

Terá como responsabilidades auxiliar na documentação do projeto, nos relatórios e nas
organizações das tarefas em geral. Deverá possuir experiência de no mínimo um ano
em projetos semelhantes e no mínimo um curso técnico em Administração, sendo
desejável a graduação.


3.6.5.6 Prestador de serviços

Será responsável pela implantação do layout do website, bem como do layout dos
perfis de mídia social, com base no protótipo criado pelo designer gráfico. Deverá ser
especializado na criação de páginas dinâmicas e com portfólio em projetos de
marketing digital.


3.6.6   Diretório da equipe do projeto


Tabela 11 - Alocação Financeira para o Gerenciamento de RH
                                                        Duração    Custo
N°                     Alocação                                              Período
                                                         (dias)     (R$)
1 Contratação do Gerente de Projetos                         09    4.256,00 Contratual
2 Contratação do Consultor de TI                             13    1.920,00 Contratual
3 Contratação do Designer Gráfico                            06     504,00 Contratual
4 Contratação do Apoio Geral                                 22    1.750,00 Contratual
5 Contratação do Prestador de Serviço                        09    4.320,00 Contratual
                        Total                            Projeto       12.750,00
56




3.7 PLANO DE GERENCIAMENTO DAS COMUNICAÇÕES


Esse plano define a estratégia, planejamento, documentação e acompanhamento das
atividades de comunicação do projeto.

Objetivos específicos:

   • Facilitar a troca de informações sobre o escopo para evitar mal entendidos
        quanto às tarefas;

   • Através de relatórios do andamento do projeto situar as partes interessadas
        sobre o andamento do trabalho;

   • Motivar o compartilhamento de ideias entre os envolvidos do projeto através de
        um ambiente colaborativo.


3.7.1    Descrição dos processos de gerenciamento das comunicações


O Gestor do Projeto fará o acompanhamento, controle, registro e divulgação dos
seguintes eventos:

   • Reunião de kick off (etapa de iniciação);
   • Reunião de aprovação do planejamento com o patrocinador (etapa de
        planejamento);
   • Reunião de acompanhamento do projeto;
   • Reunião de Monitoramento de Riscos;
   • Reunião da Qualidade;
   • Documentação de lições aprendidas (etapa de controle);
   • Reunião de encerramento do projeto (etapa de encerramento);
57




3.7.2   Planejamento dos eventos


Cada reunião será precedida pelo fornecimento de uma pauta dos assuntos que serão
abordados. O período de antecedência da entrega dessa pauta será de 48 horas e o
responsável pelo documento será o Gestor de Projetos.


3.7.3   Execução dos eventos


Os eventos devem ocorrer em local apropriado com acesso a recursos de visualização
de imagens

Nesta etapa o gestor da comunicação proverá infraestrutura, convergirá agendas de
forma a atender o cronograma do projeto, formalizará as convocações dos participantes
dos eventos e garantirá a divulgação antecipada das informações necessárias.
Garantindo a qualidade e padronização dos eventos de comunicação.

3.7.4   Calendário de eventos


Será definido o calendário com base na matriz de eventos da comunicação exposta na
tabela 12, publicada logo abaixo. Nele constarão todos os eventos e seus respectivos
agendamentos. Este será distribuído a todas as partes interessadas no projeto e
também será fixada na parede dos escritórios onde ocorrerão as principais reuniões.
Uma cópia do documento será mantida online para consultas.
58




3.7.5   Matriz dos eventos e calendário de comunicação

Tabela 12 - Matriz de eventos da comunicação
                                                                                             Público        Canal de   Documentação
            Evento                 Calendário        Objetivo do Evento      Responsável
                                                                                              Alvo        Documentação    Gerada
                               06/11/12 às 14:00hs Será realizada a          Gerente do    Equipe do         Reunião
 Reunião de Kick off                                                                                                         ATA
                               2 horas de duração abertura do projeto        Projeto       Projeto          presencial
 Reunião de Aprovação do       14/11/12 às 16:0hs   O projeto será avaliado Gerente do                       Reunião     Aprovação do
                                                                                           Patrocinador
 Planejamento                  2 horas de duração   pelo patrocinador       Projeto                         presencial   Planejamento
 Reunião de Acompanhamento Semanalmente às          Reuniões semanais,       Gerente do    Equipe do         Reunião
                                                                                                                             ATA
 do Projeto                Segundas-feiras          verificação do projeto   Projeto       Projeto          presencial
                                                    Reunião com o objetivo
 Reunião de Monitoramento de Semanalmente às        de avaliação e         Gerente do      Equipe do         Reunião
                                                                                                                           Relatório
 Riscos                      Terças-feiras          monitoramento da       Projeto         Projeto          presencial
                                                    evolução de riscos.
                                                    Reuniões com o
 Auditoria de Monitoramento da Semanalmente às      objetivo de avaliação e Gerente do     Equipe do         Reunião
                                                                                                                           Relatório
 Qualidade                     Quartas-feiras       monitoramento da        Projeto        Projeto          presencial
                                                    qualidade.
                                                   Capacitação das
 Treinamento – Noções sobre o 12/12/12 às 8:00hs –                        Prestador de     Diretoria do      Reunião       Lista de
                                                   pessoas que irão gerar
 sistema do web site          8 horas de duração                          Serviço          PMI              presencial    presença
                                                   conteúdo no site
                                                    Capacitação das
 Treinamento - Estratégias nas 13/12/12 às 8:00hs – pessoas que irão gerar Prestador de    Diretoria do      Reunião       Lista de
 mídias sociais                8horas de duração    conteúdo para as       Serviço         PMI              presencial    presença
                                                    mídias sociais
                                                   Elaboração de
 Consolidação das Lições       20/12/12 às 14:00hs                           Gerente do    Equipe do         Reunião
                                                   documentação de                                                         Relatório
 Aprendidas                    2 horas de duração                            Projeto       Projeto          presencial
                                                   lições aprendidas.
                                                   Encerramento,
 Reunião de Encerramento do    24/12/12 às 17:00hs desmobilização da         Gerente do    Equipe do         Reunião
                                                                                                                           Relatório
 Projeto                       1 hora de duração   equipe e entrega do       Projeto       Projeto          presencial
                                                   projeto.
59




3.7.6    Documentação


A empresa fornecerá modelos de todos os tipos de documentos a serem utilizados no
processo de comunicação, como por exemplo: atas, relatórios, termo de encerramento,
etc. bem como, objetivos, responsáveis, público alvo, periodicidade e meio de
armazenagem da informação, para cada tipo de documento informado.

3.7.7    Estrutura de diretórios


Será criada uma pasta no diretório compartilhado em um caminho de rede a ser criado
que terá todos os documentos gerados no projeto e arquivados de acordo com a
classificação dos marcos definidos. O modelo abaixo demonstra graficamente a
estrutura de diretórios:




Figura 7 - Estrutura de diretórios do projeto
60




3.7.8   Identificação das partes interessadas


Tabela 13 - Partes Interessadas no Projeto
                                                                         Influência
Parte Interessada          Nome              Informações de Contato
                                                                         Potencial
Diretoria e membros do
                                             miriam.machado@gmail.com
PMI representada pela      Miriam Machado                                Muito Alta
                                             (27) 8292-0989
Patrocinadora
                                             luiz.aquino@gmail.com
Gerente de Projeto         Luiz Aquino Diniz (27) 9970-9389              Alta

                                             lucas.araujo@gmail.com
Designer Gráfico           Lucas Araújo      (27) 9923-8592              Média

                                             juliana.franca@uol.com.br
Apoio Geral do Projeto     Juliana França    (27) 8928-4327              Média

                           Fernando Assis    ferando.assis@yahoo.com
Consultor de TI                              (27) 9899-6289              Média

                                             telio.caio@gmail.com
Prestador de Serviço       Télio Caio                                    Média
                                             (27) 8399-8909


Outras partes interessadas são os visitantes do site que é constituído por estudantes de
Gerenciamento de projetos, pessoas com interesse pelo assunto.


3.7.9   Matriz de responsabilidade


Para cada evento mapeado, serão atribuídas à equipe, ao gerente e ao patrocinador do
projeto as suas devidas responsabilidades, informando o responsável, o aprovador,
quem participa e quem será notificado.
61




Tabela 14 - Matriz de responsabilidades das partes interessadas no projeto
                                                                                                          Recursos




                                                                      Patrocinador

                                                                                     Gerente de Projeto

                                                                                                          Consultor de TI

                                                                                                                            Apoio Geral do Projeto

                                                                                                                                                     Designer Gráfico

                                                                                                                                                                        Prestador de Serviços
                              Atividade




Reunião de Kick off                                                       A               R                    P                    P                     P

Reunião de aprovação do planejamento                                      A               R                    C                    P                     C
Reunião de acompanhamento do projeto                                        I              P                   P                   R                      P                    P
Reunião de monitoramento da qualidade                                       I              P                   P                   R                      P                    P
Reunião de monitoramento dos riscos                                         I              P                   P                   R                      P                    P
Evento de lições aprendidas                                                 I             R                    P                    P                     P                    P
Reunião de encerramento do projeto                                        P               R                    P                    P                     P                    P
Encerramento do projeto                                                   A               R                    P                    P                     P                    P
Legenda: R: responsável, P: participa I: informado, A: aprova e C: consultado.


3.7.10 Canais de comunicação


Os canais de comunicação e suas ferramentas a serem utilizados neste projeto são:

   • Telefone fixo ou celular;
   • Webmail e Mensagens Instantâneas;
   • Videoconferência através do Skype e Hangout (Google);
   • Ofício (documento formal);
62




3.8 PLANO DE GERENCIAMENTO DE RISCOS


O objetivo desse plano é a gestão dos riscos do Projeto de Reformulação da
Comunicação digital do PMI ES. Através desse documento será realizada a
identificação, classificação e análise (quantitativa e qualitativa) desses riscos,
oferecendo respostas de acordo com as melhores práticas do PMBOK®.


3.8.1   Identificação dos riscos


Será realizado um brainstorming entre todos os participantes para que os principais
riscos do projeto sejam identificados. É importante ressaltar que os riscos identificados
poderão ser tanto ameaças quanto oportunidades (estes serão devidamente
classificados).

Especialistas em áreas específicas do projeto poderão ser consultados pelo gerente de
projetos para outras identificações de riscos.

Outras reuniões para acompanhamento, identificação, avaliação e classificação de
novos riscos ocorrerão periodicamente na atividade de reunião de monitoramento dos
riscos, com o intuito de avaliar a existência de novos riscos, bem como acompanhar os
riscos já identificados.


3.8.2   Análise qualitativa dos riscos


Os riscos já identificados devem ser analisados e classificados inicialmente de forma
qualitativa. Na reunião em que ocorrerá a análise qualitativa dos riscos, todos os
integrantes da equipe do projeto devem estar presentes e estes, em consenso, deverão
avaliar a probabilidade de ocorrência dos riscos em nos seguintes termos:

Probabilidade baixa: Quando a probabilidade do risco ocorrer é menor ou igual a 25%;

Probabilidade média: Quando a probabilidade é razoável, ou seja, entre 26% e 50%;
63




Probabilidade alta: Quando a probabilidade de ocorrer o risco é superior a 50%.

Também serão classificados os riscos de acordo com seu impacto no projeto caso este
ocorra, da seguinte forma:

Baixo impacto: O impacto não tem relevância no projeto. O escopo, custos e prazos
não sofrem alteração superior a 15%;

Médio impacto: O impacto é relevante para o projeto e afeta o escopo, custos e prazos
entre 16t% e 30%;

Alto impacto: O impacto ameaça a continuidade do projeto e afeta o escopo, custos e
prazos em valores acima de 30%

Os riscos então serão dispostos na tabela abaixo:

Tabela 15 - Análise Qualitativa dos Riscos


     Probabilidade de                                   Impacto
        Ocorrência
                                    Baixo           Médio              Alto
            Baixa                Risco Baixo    Risco Baixo        Risco Médio
           Média                 Risco Baixo    Risco Médio         Risco Alto
             Alta                Risco Médio    Risco Médio         Risco Alto

Para cada cor (com significado único) em que os riscos estejam inseridos, estes terão
um tratamento diferenciado. Apenas os riscos que forem classificados como risco médio
alto ou risco alto serão avaliados quantitativamente.

Durante a fase de execução haverá uma frequência semanal de monitoramento com
foco nos riscos de grau altos e médios.
64




3.8.3   Análise quantitativa dos riscos


Será realizada consultando-se especialistas e utilizando softwares como, por exemplo,
os que utilizam o Método de Monte Carlo. Uma vez classificados qualitativamente os
riscos, apenas os riscos classificados como médios e altos serão classificados
quantitativamente.

Depois de obtido os valores para cada risco, será montada uma tabela de análise de
valor monetário para o tempo e custo.

O valor das reservas de contingência para tempo e custo do projeto será calculado a
partir de valores aqui obtidos.

3.8.4   Planejamento, monitoramento e controle dos riscos


Os riscos identificados qualitativamente terão seus planos de resposta elaborados.
Estes planos deverão conter a estratégia para tratar cada um destes riscos.

Ao fim da etapa de identificação dos riscos, cada um dos integrantes do projeto ficará
responsável por uma quantidade de riscos identificados de acordo com o tipo do risco e
da especialidade e responsabilidade de cada integrante no projeto.


3.8.5   Execução do planejamento de riscos do projeto


3.8.5.1 Identificação dos riscos

Através de um brainstorming foram identificados os seguintes riscos a partir de
informações coletadas em veículos de informação sobre marketing digital e informações
fornecidas pelo patrocinador:

   Categoria: Tecnologia
• Valor elevado dos softwares utilizados na execução do projeto;
• Dados podem ser perdidos durante o projeto por falta de backup;
65




• A conta de hospedagem pode não possuir os recursos necessários para realizar o
trabalho.

   Categoria: Equipe do Projeto e Stakeholders
• Dificuldade para encontrar profissionais capacitados na região;
• Profissionais podem receber propostas no meio do projeto;
• O PMI pode não oferecer algum recurso ou material esperado.


   Categoria: Fornecedor
• Devido à falta de concorrência empresas podem cobrar mais caro do que o
esperado;
• Empresa pode atrasar o cronograma devido a novas ofertas de outros clientes;
• Fornecedor pode utilizar material com direitos autorais;


3.8.5.2 Análise qualitativa dos riscos

Tabela 16 - Análise Qualitativa dos Riscos do Projeto
                                                                                               Grau
                                                                           Probabi
                      Riscos                              Categoria                  Impacto    de
                                                                            lidade
                                                                                               Risco
Valor elevado dos softwares utilizados na execução        Tecnologia        Alta      Alto     Alto
do projeto
Dados podem ser perdidos durante o projeto por            Tecnologia        Baixo     Alto     Médio
falta de backup externo
A conta de hospedagem pode não possuir os                                   Baixo     Alto     Médio
                                                          Tecnologia
recursos necessários para realizar o trabalho.

Dificuldade para encontrar profissionais capacitados   Equipe do Projeto   Média     Médio     Médio
na região                                               e Stakeholders
Profissionais podem receber propostas de trabalho      Equipe do Projeto    Alta      Alto     Alto
no meio do projeto                                      e Stakeholders
O PMI pode não oferecer algum recurso ou material      Equipe do Projeto    Baixo     Alto     Médio
esperado.                                               e Stakeholders
Devido à falta de concorrência empresas podem             Fornecedor        Baixa    Médio     Baixo
cobrar mais caro do que o esperado
Empresa pode atrasar o cronograma devido a novas          Fornecedor       Média     Médio     Médio
ofertas de outros clientes
Fornecedor pode utilizar material com direitos            Fornecedor        Baixa     Alto     Médio
autorais
66




3.8.5.3 Análise quantitativa dos riscos

Por se tratar de um projeto de pequeno porte onde os riscos qualificados são
classificados com médio e baixo risco, não se julgou necessária a elaboração da
análise quantitativa dos riscos.


3.8.5.4 Plano de Respostas ao Risco

A seguir segue uma resposta para cada risco identificado. Entre as possíveis respostas
para um risco foram utilizadas as classificadas a seguir:

Mitigação: Ações visando minimizar a probabilidade da ocorrência do risco ou de seu
impacto no projeto com o objetivo de tornar o risco aceitável.

Aceitação Passiva: É a convivência com o risco sem tomar nenhuma medida
preventiva.

Aceitação Ativa: É a convivência com o risco com a inclusão de um plano
contingencial.

Transferência: Transferir os riscos, impactos e a responsabilidade da tarefa para
terceiros.
67



Tabela 17 - Respostas Planejadas aos Riscos
                                     Grau
                                                      Tipo de
               Risco                  do                                   Descrição da Resposta
                                                     Resposta
                                     Risco
Valor elevado dos softwares utilizados na   Alto       Mitigar    Utilizar software livre sempre que possível
execução do projeto
Dados podem ser perdidos durante o          Médio      Mitigar    Alocar espaço em um servidor remoto
projeto por falta de backup externo
A conta de hospedagem pode não possuir
                                            Médio                 Transferir o domínio para uma hospedagem
os recursos necessários para realizar o                Mitigar
                                                                  que ofereça os recursos necessários.
trabalho.
                                                                  Reservar 30% do orçamento de pessoal
Dificuldade para encontrar profissionais    Médio    Aceitação
                                                                  como plano de contingência para contratar
capacitados na região                                  Ativa
                                                                  profissionais de outra região
Profissionais podem receber propostas de    Alto       Mitigar    Criar um ambiente produtivo e de bom
trabalho no meio do projeto                                       relacionamento para motivar o pessoal.

O PMI pode não oferecer algum recurso       Médio                 Contatar parceiros e voluntários do PMI
                                                       Mitigar
ou material esperado                                              para solicitar os recursos.

Devido à falta de concorrência empresas
                                            Baixo    Aceitação
podem cobrar mais caro do que o                                                       ------
                                                      Passiva
esperado
Empresa pode atrasar o cronograma           Médio   Transferência Prever multas em cláusulas contratuais.
devido a novas ofertas de outros clientes
Fornecedor pode utilizar material com       Médio                 Avaliar com antecedência o material que
                                                       Mitigar
direitos autorais                                                 será inserido no site.


3.8.5.5 Reserva de Contingência

As reservas de contingência são quantias destinadas com exclusividade para o
processo de gerenciamento de riscos. Elas são utilizadas com base nos documentos e
reuniões originados na fase de controle e visam cobrir eventuais acontecimentos
identificados através desse plano de risco.

O valor totaliza R$ 3.000,00 (Três mil reais), e sua administração ficará sob a
autonomia do gerente e patrocinador do projeto, os quais decidirão em conjunto sobre a
ocasião em que será necessário utilizá-lo.

Caso as reservas se esgotem, o patrocinador do projeto poderá decidir sobre a criação
de uma nova reserva, de acordo com a necessidade apresentada pelo gerente de
projetos.
68




3.8.5.6 Monitoramento e Controle de Riscos

Devido o projeto ter uma duração relativamente curta e riscos durante toda fase do
projeto,    decidiu-se   que   os   riscos   identificados   no   projeto   serão   avaliados
semanalmente, ou imediatamente depois de detectado um novo risco, ou quando for
alterado algum risco já detectado.


3.9 PLANO DE GERENCIAMENTO DE AQUISIÇÕES


3.9.1      Produtos adquiridos


Como já foi estipulado no Termo de Abertura o projeto contará com a infraestrutura
fornecida pelo patrocinador, porém deverá possuir material de escritório próprio
conforme a lista a seguir. A quantidade será levantada logo após a primeira reunião
conforme a necessidade de cada membro do projeto:

Resma de papel (500 folhas); corretor; furador grande; furador pequeno; agrafador;
pasta de arquivo 150 Kraft; caderno A4; caderno A5; separador; agendas; tinteiro HP
21; postit grande; postit pequeno; marcadores; cartolina A4; cartolina A3; clips n.4 cx
100; clips grandes; envelope pequeno; envelope médio; envelope grande; tubo de cola
pequeno; tubo de cola uhu 21grs; livro de ponto; espiral para encadernação;
transparente para encadernação; fita-cola pequena; fita-cola grande; papel de
fotografia; pendrive 8Gb; máquinas calculadora pequena; máquinas calculadora grande;
cesto de lixo; rolo de flip charp; esferográficas; tesoura pequena; tesoura grande;
fotocopias; dossier grande; elásticos 33 100grs ; Cd’s Virgens – pack 25 s/ cx;
separadores c/ 12.


3.9.2      Contratação realizada


Para realizar o serviço de criação do website será contratado um fornecedor local
especializado em desenvolvimento de páginas dinâmicas na internet.
69




3.9.3   Seleção de fornecedores


3.9.3.1 Critérios obrigatórios

Os itens abaixo serão observados na ocasião da contratação da empresa fornecedora
de serviços web:

1. A empresa deverá possuir capital social de no mínimo R$ 50.000,00 (Cinquenta Mil
Reais) com o objetivo de assegurar a execução e entrega dos serviços.

2. Deverá possuir registro nos órgãos competentes e estar em dia com suas
obrigações legais e tributárias.

3. Deverá possuir experiência em projetos similares que tenham a cultura de
Gerenciamento de Projetos pelo PMI.

4. Os profissionais envolvidos no projeto devem ser registrados pela CLT e possuírem
cursos de qualificação na área de internet.


3.9.3.2 Seleção de propostas

As propostas serão julgadas segundo os critérios abaixo por simples comparação. A
que se destacar mais entre os critérios será contratada:

   • Comparação de custos entre as propostas;

   • Tempo de experiência no mercado;

   • Profissionais com maior nível de capacitação.
70




3.9.4   Modelo contratual


O contrato estará em conformidade com a Lei Federal nº 8.666/93 que regula as
licitações e contratos administrativos, bem como suas alterações pela Lei nº
12.349/2010, de 15/12/2010. Nele estarão descritas as regras, prazos, formas de
pagamento e demais obrigações e será anexado o escopo desse projeto a título de
referência.

Os contratos deste projeto são do tipo preço fixo e irreajustável e todas as cláusulas
contratuais devem ser rigorosamente respeitadas, principalmente no que diz respeito ao
cumprimento de prazos de entrega e atendimento as atribuições explicitadas no escopo.

3.9.4.1 Cláusulas de confidencialidade

No contrato haverá uma cláusula de confidencialidade, sob qual a contratada deverá se
sujeitar, objetivando o sigilo dos custos de implantação do projeto, bem como todo e
qualquer documento relacionando ao mesmo, devendo, portanto, selecionar os
funcionários que tiverem acesso a documentos do projeto e encaminhá-los à sede da
empresa para a assinatura e o registro do documento.

3.9.5   Pagamento e considerações finais


O pagamento será realizado em duas parcelas mediante a devida contra apresentação
das notas fiscais conforme a seguinte programação:

   • 1ª Parcela: 25% - 5 dias antes do início das atividades;

   • 2ª Parcela 75% - 5 dias após a conclusão das atividades;
71




3.10 PLANO DE GERENCIAMENTO DE INTEGRAÇÃO


Esse plano abrange as atividades de elaboração do termo de abertura e do plano de
gerenciamento do projeto. Será aqui apresentado o controle integrado de mudanças do
projeto, a frequência de atualizações do plano de gerenciamento e o responsável por
sua elaboração e atualização.


3.10.1 Controle integrado de mudanças do projeto


Será realizado desde o início do projeto até o seu término o controle integrado de
mudanças. Para que uma mudança em qualquer área do projeto aconteça será
necessário aprovação do patrocinador em última instância.

Toda mudança passa por um processo que inicia através da solicitação de um
participante, o qual deverá descrever detalhadamente o que deseja mudar ou executar,
quais as áreas do projeto serão afetadas ou envolvidas no planejamento, na execução
e na entrega desta mudança.

Esse documento será avaliado em uma reunião entre o gerente de projetos e o
patrocinador e este último decidirá se ela realmente será implementada. Nesse caso a
ordem volta à sua origem com as devidas adaptações técnicas necessárias.

Tanto a solicitação inicial quanto a aprovação e todos os outros documentos gerados
devem ser devidamente arquivados.
72




3.10.2 Responsabilidade e atualização do plano de gerenciamento do projeto


O plano de gerenciamento do projeto será elaborado pelo gerente do projeto, Luiz
Aquino Diniz, durante o período estipulado no cronograma (com duração de 9 dias).
Após a finalização dessa etapa o plano será levado para aprovação na reunião de
planejamento, finalizando o processo após a apresentação ao patrocinador bem como
seu aceite.

O plano de gerenciamento do projeto será reavaliado em todas as reuniões de
avaliação e atualização do plano de gerenciamento do projeto.

Durante esta reunião o plano será modificado e corrigido conforme o andamento do
projeto, solicitações de mudanças aprovadas e outros que o gerente do projeto julgue
necessário.
73




4. CONCLUSÃO



Com a evolução da internet as organizações devem manter sua presença online
utilizando-se dos melhores recursos de interatividade que essa rede proporciona. O PMI
ES representado nesse projeto pela patrocinadora Miriam Machado passa a usufruir de
todos os benefícios que uma inovadora comunicação digital oferece.

Foram utilizadas nesse projeto as recomendações do PMBOK® o que representou uma
grande facilidade de organização e controle sobre as tarefas, prazos e custos.
Oferecendo clareza sobre como alcançar o objetivo desse trabalho. Isso permitiu a
entrega dentro da qualidade desejada e garantiu a satisfação das partes interessadas.

O gerente de projetos contratado para realizar esse trabalho elaborou o plano de
gerenciamento, com foco nas nove áreas consideradas pelo PMI como estratégicas
para o sucesso de um projeto. O planejamento prevê a duração total do projeto de 36
dias (de 01 de novembro de 2012 a 24 de dezembro de 2012) a um custo de R$
14.590,00 (Quatorze mil quinhentos e noventa reais).

O objetivo do projeto que foi reformular a comunicação digital do PMI ES foi alcançado
com êxito. Os prazos, orçamento e demais especificações no escopo foram realizados
com precisão. O resultado é que o visitante do site recebe mais clareza na navegação e
consegue maior interação com a organização.

As partes interessadas, bem como a patrocinadora, consideraram que o projeto
agregou um grande benefício no processo de comunicação do PMI ES.



4.1 LIÇÕES APRENDIDAS


Ao longo do processo foi possível compreender melhor a dinâmica do mercado local de
internet, avaliando suas vantagens e desafios. O projeto também foi uma oportunidade
para o PMI ES renovar a sua presença digital e estreitar o contato com seus afiliados.
74




A utilização de serviços de internet gratuitos, e softwares livres de direitos autorais é
uma tendência que deve ser explorada. Essa prática reduz custos e oferece velocidade
à execução de projetos.

Há um risco muito elevado quando se limita a contratação de mão de obra local. A
procura por serviços de internet é bem superior à oferta. Como o serviço pode ser
prestado à distância deve-se abrir a possibilidade de contratar profissionais em
localidades diferentes das quais o serviço é realizado.



4.2 RECOMENDAÇÃO


Para incrementar os próximos projetos de comunicação digital no PMI ES, seria
interessante estreitar o relacionamento com a Associação de Agências Digitais do ES e
grupos semelhantes. Essa iniciativa traria o contínuo melhoramento do uso de internet
na organização.

Recomenda-se também manter toda a documentação gerada durante o projeto em um
backup digital seguro para que possa ser utilizada como referência para os futuros
trabalhos.

Quanto ao treinamento oferecido é importante ressalvar que ele não esgota o processo
de aprendizagem contínua. Os profissionais capacitados devem continuar a explorar
novas maneiras de se comunicar através das páginas construídas. Além disso, seria
interessante o PMI ES, possuir profissionais com dedicação exclusiva para lidar com a
atualização das páginas criadas.
75




5. REFERÊNCIAS BIBLIOGRÁFICAS



ALBERTIN,     ALBERTO     LUIZ. Comércio Eletrônico           – Modelo,   Aspectos    e
Contribuições de sua Aplicação. 1ª Edição. São Paulo: Editora Atlas S.A.

FRANCO JR., CARLOS F. E-business: internet, tecnologia e sistemas de
informação na administração de empresas. 3ª Edição. São Paulo: Editora Atlas,
2005.

PROJECT      MANAGEMENT         INSTITUTE.     Um      Guia   do   Conhecimento      em
Gerenciamento de Projetos (Guia PMBOK®). Quarta Edição. ed. Pennsylvania:
Project Management Institute, Inc., 2008.

HELDMAN, KIM. Gerência de Projetos – Guia para o exame oficial do PMI. 5ª
Edição. Rio de Janeiro: Elsevier Editora Ltda, 2009.

LEVY, PIERRE. Cibercultura. 2ª Edição. São Paulo: Editora 34, 2000.

MAZZEO, LUZIA MARIA. Ministério da Ciência e Tecnologia. Evolução da Internet no
Brasil e no Mundo. Assessoria SEPIN, 2000.

UNIVERSIDADE FEDERAL DO ESPÍRITO SANTO. Biblioteca Central. Normalização e
apresentação de trabalhos científicos e acadêmicos. Vitória, ES: A Biblioteca, 2006.

UNIVERSIDADE FEDERAL DO ESPÍRITO SANTO. Biblioteca Central. Normalização
de referências 6023:2002. Vitória, ES: A Biblioteca, 2006.

WORLD WIDE WEB CONSORTIUM (W3C). International community that develops
open standards to ensure the long-term growth of the Web. World Wide Web
Consortium, 2012. Disponível em <http://www.w3.org//>. Acesso em 21 de Setembro
de 2012.
76




ANEXO I – Web site do PMI ES
77




ANEXO II – Perfil do PMI ES no Facebook
78




ANEXO III – Perfil do PMI ES no Twitter
79




ANEXO IV – Web site do PMI SP

REFORMULAÇÃO DA COMUNICAÇÃO DIGITAL DO PMI ES

  • 1.
    UNIVERSIDADE VILA VELHA PROGRAMA DE PÓS-GRADUAÇÃO MBA EM GERÊNCIA DE PROJETOS LUIZ AQUINO DINIZ REFORMULAÇÃO DA COMUNICAÇÃO DIGITAL DO PMI ES VILA VELHA – ES 2012
  • 2.
    UNIVERSIDADE VILA VELHA PROGRAMA DE PÓS-GRADUAÇÃO MBA EM GERÊNCIA DE PROJETOS LUIZ AQUINO DINIZ REFORMULAÇÃO DA COMUNICAÇÃO DIGITAL DO PMI ES Monografia apresentada ao Programa de Pós- Graduação em Gerência de Projetos da Universidade Vila Velha, como requisito parcial para obtenção do título de especialista MBA em Gerência de Projetos. Orientador: Prof. MSc. Rogério Santos Gonçalves, PMP VILA VELHA – ES 2012
  • 3.
    LUIZ AQUINO DINIZ REFORMULAÇÃO DA COMUNICAÇÃO DIGITAL DO PMI ES Monografia apresentada ao Programa de Pós-Graduação em Gerência de Projetos da Universidade Vila Velha, como requisito parcial para obtenção do título de especialista MBA em Gerência de Projetos. Monografia aprovada em _______ de ____________________ de _______ BANCA EXAMINADORA: _________________________________________________________ Prof. MSc. Rogério Santos Gonçalves, PMP _________________________________________________________ Prof. Floriano Miranda Damasceno, MBA _________________________________________________________ Prof. Karina Aguieiras Cortat, PMP
  • 4.
    AGRADECIMENTOS Agradeço aos meuscolegas e professores do MBA em Gerência de Projetos da UVV pelo apoio durante o curso. À minha família por compreender minha ausência em momentos importantes e em especial a minha mãe pelo incentivo e palavras de encorajamento. Aos meus clientes, parceiros de negócios e colegas de trabalho pela torcida e apoio no decorrer dessa monografia. Obrigado especialmente à Professora Karina Aguieiras Cortat pela ajuda recebida durante a conclusão desse documento.
  • 5.
    “O Sábio nãoé o homem que fornece as verdadeiras respostas, é quem faz as verdadeiras perguntas.” Claude Lévi Strauss (The Raw and the Cooked, 1964)
  • 6.
    LISTA DE TABELAS Tabela1 - Uso da Internet no mundo ........................................................................ 24 Tabela 2 – 10 Idiomas mais usados na Web............................................................. 25 Tabela 3 - Uso da Internet em diversos países ......................................................... 26 Tabela 4 - Diferentes Tipos de Interatividade ............................................................ 29 Tabela 5 - Cronograma Básico e Estimativas Iniciais de Custos .............................. 31 Tabela 6 - Dicionário da EAP (Continua) ................................................................ 38 Tabela 7 - Orçamento do Projeto (Continua) .......................................................... 46 Tabela 8 - Métricas da qualidade do projeto ............................................................. 51 Tabela 9 - Diretório da Equipe do Projeto ................................................................. 52 Tabela 10 - Matriz de Responsabilidade ................................................................... 53 Tabela 11 - Alocação Financeira para o Gerenciamento de RH ............................... 55 Tabela 12 - Matriz de eventos da comunicação ........................................................ 58 Tabela 13 - Partes Interessadas no Projeto .............................................................. 60 Tabela 14 - Matriz de responsabilidades das partes interessadas no projeto ........... 61 Tabela 15 - Análise Qualitativa dos Riscos ............................................................... 63 Tabela 16 - Análise Qualitativa dos Riscos do Projeto .............................................. 65 Tabela 17 - Respostas Planejadas aos Riscos ......................................................... 67
  • 7.
    LISTA DE FIGURAS Figura1 – A estrutura interna do e-Business ............................................................ 27 Figura 2 - Organograma do Projeto........................................................................... 31 Figura 3 - Estrutura Analítica do Projeto ................................................................... 37 Figura 4 - Gráfico de Gantt ........................................................................................ 44 Figura 5 - Curva S de custos do projeto .................................................................... 48 Figura 6 - Organograma do Projeto........................................................................... 52 Figura 7 - Estrutura de diretórios do projeto .............................................................. 59
  • 8.
    LISTA DE SIGLAS W3C– World Wide Web Consortium TCP/IP – Transmission Control Protocol/Internet Protocol EAP – Estrutura Analítica do Projeto EAR – Estrutura Analítica de Riscos PMBOK® – Project Management Body of Knowledge PMI – Project Management Institute ARPA - Advanced Research Projects Agency CRM – Costumer Relantionship Management ERP – Enterprise Resources Planning e-Business – Eletronic Business e-ERP – Eletronic Entrerprise Resources Planning e-CRM – Eletronic Relantionship Management e-SCM – Eletronic Supply Chain Management e-Procurement – Eletronic Procurement e-BI – Eletronic Business Intelligence e-Commerce – Eletronic Commerce HTML4.1 – HyperText Markup Language; Versão 4.1 CSS2.1 –Cascading Style Sheets, Versão 2.1 IDC – Índice de Desempenho de Custo (CPI – Cost Performance Index) IDP – Índice de Desempenho de Prazo (SPI – Schedule Performance Index) VF – Valor futuro (FV - Future Value) VA– Valor agregado (EV - Earned Value)
  • 9.
    SUMÁRIO 1. INTRODUÇÃO ............................................................................................... 13 1.1 O PROBLEMA ................................................................................................ 14 1.2 SIGNIFICÂNCIA DO PROBLEMA .................................................................. 14 1.3 LIMITAÇÕES DO PROJETO .......................................................................... 15 1.4 OBJETIVO DO PROJETO .............................................................................. 15 1.5 DEFINIÇÕES DE TERMOS............................................................................ 15 1.6 MÉTODO DE PESQUISA ............................................................................... 17 1.7 CONCEITOS EM GERENCIAMENTO DE PROJETOS ................................. 17 1.7.1 Introdução ..................................................................................................... 17 1.7.2 O PMI.............................................................................................................. 17 1.7.3 O PMBOK® ..................................................................................................... 18 1.7.4 Ciclos de vida e processos de gerenciamento de projetos ...................... 18 1.8 ÁREAS DE CONHECIMENTO EM GERENCIAMENTO DE PROJETOS ...... 19 1.8.1 Gerenciamento da integração ..................................................................... 20 1.8.2 Gerenciamento de escopo ........................................................................... 20 1.8.3 Gerenciamento de tempo ............................................................................. 20 1.8.4 Gerenciamento de custos ............................................................................ 20 1.8.5 Gerenciamento da qualidade ....................................................................... 21 1.8.6 Gerenciamento dos recursos humanos ..................................................... 21 1.8.7 Gerenciamento das comunicações ............................................................. 21 1.8.8 Gerenciamento de riscos ............................................................................. 22 1.8.9 Gerenciamento de aquisições ..................................................................... 22 1.9 ORGANIZAÇÃO DO TRABALHO ................................................................... 22 2. REVISÃO DA LITERATURA.......................................................................... 23 2.1 INTRODUÇÃO ................................................................................................ 23 2.1.1 Internet........................................................................................................... 23 2.1.2 e-Business..................................................................................................... 26 2.1.3 Interatividade ................................................................................................ 29 3. DESENVOLVIMENTO .................................................................................... 30 3.1 TERMO DE ABERTURA DO PROJETO ........................................................ 30 3.1.1 Nome do projeto ........................................................................................... 30 3.1.2 Justificativa do projeto................................................................................. 30
  • 10.
    3.1.3 Produto do projeto ................................................................................... 30 3.1.4 Requisitos Iniciais do projeto.................................................................. 30 3.1.5 Organograma do projeto.......................................................................... 31 3.1.6 Cronograma e custo do projeto .............................................................. 31 3.1.7 Principais stakeholders ........................................................................... 31 3.1.8 Patrocinador do projeto ........................................................................... 32 3.1.9 Gerente do projeto ................................................................................... 32 3.1.10 Premissas do projeto ............................................................................... 32 3.1.11 Restrições do projeto ............................................................................... 33 3.1.12 Riscos do projeto ..................................................................................... 33 3.1.13 Exclusões específicas ............................................................................. 33 3.1.14 Aprovações e Data ................................................................................... 34 3.2 PLANO DE GERENCIAMENTO DO ESCOPO .......................................... 35 3.2.1 Declaração do Escopo ............................................................................. 35 3.2.2 Estrutura Analítica do Projeto ................................................................. 37 3.2.3 Dicionário da EAP .................................................................................... 38 3.3 PLANO DE GERENCIAMENTO DO TEMPO ............................................. 41 3.3.1 Cronograma do projeto ............................................................................ 42 3.3.2 Grático de Gantt do projeto com o caminho crítico .............................. 44 3.3.3 Reserva gerencial e contingencial de tempo ......................................... 45 3.3.4 Linha de base de tempo ........................................................................... 45 3.4 PLANO DE GERENCIAMENTO DE CUSTOS ........................................... 45 3.4.1 Orçamento do projeto .............................................................................. 46 3.4.2 Reserva gerencial e contingencial .......................................................... 47 3.4.3 Linha de base de custos do projeto ....................................................... 48 3.4.4 Administração do plano de gerenciamento de custos ......................... 48 3.4.5 Curva S de custos do projeto .................................................................. 48 3.5 PLANO DE GERENCIAMENTO DA QUALIDADE ..................................... 49 3.5.1 O planejamento da qualidade .................................................................. 49 3.5.2 A garantia da qualidade ........................................................................... 50 3.5.3 Política da qualidade ................................................................................ 50 3.5.4 Métricas para o monitoramento da qualidade do projeto ..................... 50 3.6 PLANO DE GERENCIAMENTO DE RECURSOS HUMANOS .................. 52 3.6.1 Organograma do projeto.......................................................................... 52 3.6.2 Diretório da equipe do projeto ................................................................ 52
  • 11.
    3.6.3 Matriz de Responsabilidade .................................................................... 53 3.6.4 Mudanças relacionadas à contratação de pessoal ............................... 54 3.6.5 Plano de contratação e mobilização de pessoal ................................... 54 3.6.5.1 Patrocinador do projeto. .............................................................................. 54 3.6.5.2 Gerente do projeto ...................................................................................... 54 3.6.5.3 Consultor de TI ........................................................................................... 54 3.6.5.4 Designer Gráfico ......................................................................................... 55 3.6.5.5 Apoio Geral ................................................................................................. 55 3.6.5.6 Prestador de serviços ................................................................................. 55 3.6.6 Diretório da equipe do projeto ................................................................ 55 3.7 PLANO DE GERENCIAMENTO DAS COMUNICAÇÕES .......................... 56 3.7.1 Descrição dos processos de gerenciamento das comunicações........ 56 3.7.2 Planejamento dos eventos ...................................................................... 57 3.7.3 Execução dos eventos ............................................................................. 57 3.7.4 Calendário de eventos ............................................................................. 57 3.7.5 Matriz dos eventos e calendário de comunicação ................................ 58 3.7.6 Documentação .......................................................................................... 59 3.7.7 Estrutura de diretórios ............................................................................. 59 3.7.8 Identificação das partes interessadas .................................................... 60 3.7.9 Matriz de responsabilidade...................................................................... 60 3.7.10 Canais de comunicação ........................................................................... 61 3.8 PLANO DE GERENCIAMENTO DE RISCOS ............................................ 62 3.8.1 Identificação dos riscos ........................................................................... 62 3.8.2 Análise qualitativa dos riscos ................................................................. 62 3.8.3 Análise quantitativa dos riscos ............................................................... 64 3.8.4 Planejamento, monitoramento e controle dos riscos ........................... 64 3.8.5 Execução do planejamento de riscos do projeto .................................. 64 3.8.5.1 Identificação dos riscos ............................................................................... 64 3.8.5.2 Análise qualitativa dos riscos ...................................................................... 65 3.8.5.3 Análise quantitativa dos riscos .................................................................... 66 3.8.5.4 Plano de Respostas ao Risco ..................................................................... 66 3.8.5.5 Reserva de Contingência ............................................................................ 67 3.8.5.6 Monitoramento e Controle de Riscos .......................................................... 68 3.9 PLANO DE GERENCIAMENTO DE AQUISIÇÕES .................................... 68 3.9.1 Produtos adquiridos ................................................................................ 68
  • 12.
    3.9.2 Contratação realizada .............................................................................. 68 3.9.3 Seleção de fornecedores ......................................................................... 69 3.9.3.1 Critérios obrigatórios ................................................................................... 69 3.9.3.2 Seleção de propostas ................................................................................. 69 3.9.4 Modelo contratual ..................................................................................... 70 3.9.4.1 Cláusulas de confidencialidade................................................................... 70 3.9.5 Pagamento e considerações finais ......................................................... 70 3.10 PLANO DE GERENCIAMENTO DE INTEGRAÇÃO .................................. 71 3.10.1 Controle integrado de mudanças do projeto ......................................... 71 3.10.2 Responsabilidade e atualização do plano de gerenc. do projeto ........ 72 4. CONCLUSÃO ................................................................................................. 73 4.1 LIÇÕES APRENDIDAS .................................................................................. 73 4.2 RECOMENDAÇÃO ......................................................................................... 74 5. REFERÊNCIAS BIBLIOGRÁFICAS .............................................................. 75 ANEXO I – Web site do PMI ES .............................................................................. 76 ANEXO II – Perfil do PMI ES no Facebook ............................................................ 77 ANEXO III – Perfil do PMI ES no Twitter ................................................................ 78 ANEXO IV – Web site do PMI SP ............................................................................ 79
  • 13.
    RESUMO Trata da reformulaçãoda comunicação digital do capítulo do PMI (Project Management Institute) no estado do Espírito Santo, Brasil. Utilizou-se da internet como infraestrutura os padrões do consórcio W3C (World Wide Web Consortium) como referência. Espera-se com esse projeto gerar maior interatividade entre os visitantes das páginas veiculadas na internet e a organização. O guia PMBOK® (PMI, 2008) foi utilizado para elaborar esse documento. Foram identificados como principais stekeholders os Diretores do PMI ES; a Diretoria de Comunicação do PMI ES; os filiados da organização e estudantes na área de gerenciamento de projetos. As entregas estipulam a criação de um web site e perfis nas mídias sociais, que serão realizados mediante a contratação de um prestador de serviço, a partir de um layout idealizado pela equipe de projetos
  • 14.
    13 1. INTRODUÇÃO O surgimentoda internet como meio de comunicação trouxe novos desafios para as organizações. O acesso a Informação democratizou-se a ponto de qualquer pessoa com acesso a um computador ter facilidade em obter, em tempo real, notícias de diferentes lugares do mundo segundo a sua conveniência. As organizações não podem ignorar a influência da internet sobre as informações que são repassadas para o conhecimento público. Não importa se há uma ação proposital ou uma omissão, a qualquer momento uma postagem pode ser lançada na rede mundial e gerar desconfiança sobre marcas e produtos. Na mesma proporção boatos podem ser estimulados levando a destruição rápida de reputações construídas ao longo de séculos. Ciente dessa realidade muitas empresas utilizam a internet a seu favor. A criação de web sites, perfis em mídias sociais e envio de mala direta é uma maneira de aproximar-se dos stakeholders e elevar o grau de confiança na organização ao estabelecer canais de comunicação de mão dupla. Nesse contexto a empresa não somente divulga notícias, mas também recebe retorno sobre a opinião que o público forma a seu respeito. No ANEXO IV consta a página principal no site do PMI SP, a qual é um bom exemplo de comunicação digital. É um site com visual agradável e integração com as mídias sociais. Também é possível visualizar vídeos, conferir atividades em um calendário. Os parceiros estão bem representados e há um campo de buscas que agiliza o encontro de informações. Apesar de alguns conservadores considerarem a internet como uma ameaça, outros a utilizam como uma oportunidade. Na medida em que uma nova mentalidade ocupa espaço nas organizações a comunicação digital torna-se um elemento estratégico valioso para superar problemas e ampliar as fronteiras das organizações.
  • 15.
    14 1.1 O PROBLEMA Agrande maioria dos capítulos do PMI no Brasil utiliza-se da internet como recurso para divulgar suas ações cotidianas. Sites e perfis em mídias sociais são os meios preferidos para realizar essa divulgação. Devido a internet ser relativamente uma nova área de conhecimento ainda não há parâmetros definitivos pelos quais se possa mensurar a efetividade desse tipo de divulgação. Algumas pessoas acreditam que o êxito das ações digitais possa ser mensurado por aspectos subjetivas tais como a aparência da página e das imagens inseridas para chamar a atenção do visitante. Outros aspectos mais objetivos têm sido explorados, tais como, número acesso de visitantes a uma página, ou cliques em um determinado atalho de hiperlink. 1.2 SIGNIFICÂNCIA DO PROBLEMA Criar uma plataforma de divulgação na internet é uma rotina na comunicação de qualquer organização atualmente. Os benefícios são diversos desde a divulgação dos produtos até a facilidade em receber retorno de clientes sobre a experiência de compra, as plataformas de comunicação online são vistas como um valioso meio de estreitamento entre empresa e stakeholders. Para uma organização como o Capítulo do PMI ES é de extrema importância atuar efetivamente com a sua comunicação online. Nesse trabalho é importante não se limitar à elaboração de uma página de internet para divulgação de eventos, mas desenvolver uma estratégia de comunicação online que contemple aspectos mais amplos como: fortalecimento da marca; reforço de parcerias; captação de novos membros entre outros. Nos ANEXOS I, II e III deste documento é possível visualizar a atuação digital do PMI ES. No ANEXO I consta a página principal do web site. No ANEXO II está o perfil no Facebook e no ANEXO III o perfil no Twitter, ambos conhecidos como mídias sociais.
  • 16.
    15 1.3 LIMITAÇÕES DOPROJETO A meta do projeto é reformular a apresentação das informações. Logo detalhes relacionados à configuração e uso de servidor serão repassados para uma empresa especializada em locação. Também será eliminado o trabalho de código de programação mediante a utilização de um software de gerenciamento de conteúdo gratuito. 1.4 OBJETIVO DO PROJETO Como a organização já realiza um trabalho de comunicação através do web site e mídias sociais, esse documento apresentará o projeto de reformulação dessa comunicação digital. O novo foco será orientado a maior interatividade do visitante nessas plataformas online. Nesse caso, o cliente será mais estimulado a enviar seus comentários e considerações sobre os assuntos abordados nesses canais. 1.5 DEFINIÇÕES DE TERMOS Durante esse trabalho utilizamos os seguintes termos: Benchmarking: é um processo de pesquisa que permite realizar comparações de processos e práticas "companhia-a-companhia" para identificar o melhor do melhor e alcançar um nível de superioridade ou vantagem competitiva. E-mail marketing: uma estratégia de divulgação de produtos e serviços baseada no envio de correspondências eletrônicas. Freelancer: termo inglês para denominar o profissional autônomo, que se auto emprega em diferentes empresas ou, ainda, guia seus trabalhos por projetos, captando e atendendo seus clientes de forma independente. Mensagem instantânea (Instant Messenger): softwares utilizados para a troca de mensagem em tempo real.
  • 17.
    16 Midias sociais: websitesem que os próprios participantes produzem e o conteúdo e o compartilhão entre si. On line: todas as transações feitas através da internet. Padrões W3C: são especificações técnicas e orientações desenvolvidas pelo W3C através de um processo projetado para maximizar a consenso sobre as recomendações, garantindo qualidades técnicas e editoriais, além de transparentemente alcançar apoio da comunidade de desenvolvedores, do consórcio e do público em geral. Pop-Up: é uma janela extra que abre no navegador ao visitar uma página web ou acessar uma hiper ligação específica. O pop-up é utilizada pelos criadores do site (sítio) para abrir alguma informação extra ou como meio de propaganda. Sistema de Gerenciamento de Conteúdo (CMS - Content Management System): sistemas de gerenciamento de conteúdo servem para criar um ambiente de website com uma grande diversidade de funções. Tais como: colocar formulários de contato, fóruns de discussão. Sponsor (Patrocinador): pessoa ou grupo que fornece os recursos financeiros para o projeto. Stakeholders (partes interessadas): todos as pessoas e organizações que estejam envolvidos no projeto ou com interesses que possam ser afetados seja de maneira positiva ou negativa durante a execução ou no término do projeto; pessoas que podem influenciar o projeto e suas entregas. Template: é o modelo visual utilizado para a criação do ambiente de interação on line. Website: páginas criadas para divulgar um determinado assunto na internet Wordpress: é um Sistema de Gerenciamento de Conteúdo para internet. Devido a sua versatilidade é utilizado para veicular diversos formatos de website, tais como, blogs, portais, e-commerce entre muitos outros.
  • 18.
    17 1.6 MÉTODO DEPESQUISA Para realizar esse o projeto de Reformulação da Comunicação Digital do PMI ES é utilizado a metodologia desenvolvida pelo PMI através do guia PMBOK®. 1.7 CONCEITOS EM GERENCIAMENTO DE PROJETOS 1.7.1 Introdução Para que as organizações consigam competir diante dos desafios apresentados no seu cotidiano é necessário lançar mão de inovações tecnológicas e técnicas que visem o aumento da produtividade e melhorem a qualidade dos seus processos. O Gerenciamento de Projetos surgiu para oferecer soluções para a criação de novos produtos e serviços, aumentar a lucratividade e ajudar as organizações a atingir seus mais complexos objetivos. 1.7.2 O PMI O instituto de Gerenciamento de Projetos localizado na Filadélfia, Pensilvânia, EUA, é a instituição mais amplamente reconhecida em termos de promoção das melhores práticas de gerenciamento de projetos. Mantem e apoia padrões e éticas na área. Também realiza treinamentos, seminários entre diversas atividades com o objetivo de difundir o conhecimento em gerenciamento de projetos. O PMI foi fundado em 1969 e atualmente conta com mais de 265 mil membros participando de suas representações em 170 países diferentes. Nessas filiais os gerentes de projeto se reúnem para a troca de informações e divulgação de novas ferramentas e técnicas (HELDMAN, 2009).
  • 19.
    18 1.7.3 O PMBOK® O PMBOK® é o guia de práticas de gerenciamento de projetos curado pelo Project Management Institute (PMI), amplamente reconhecido pelos profissionais da área. Ele fornece as diretrizes adotadas em projetos, define os conceitos relacionados e descreve o ciclo de vida do gerenciamento de projetos. Seu objetivo é identificar e apontar como modelo o que é amplamente reconhecida como boa prática. 1.7.4 Ciclos de vida e processos de gerenciamento de projetos Existe uma ordem pela qual os projetos acontecem. Alguém apresenta uma ideia e passa a buscar apoio para executá-la. Após obter aprovação, o projeto começa em fases intermediárias até a finalização daí é concluído e encerrado. A maioria dos projetos é composta por pelo menos quatro ciclos de vida: Início do projeto; Planejamento e organização do trabalho do projeto; execução do trabalho do projeto e encerramento do projeto (HELDMAN, 2009). Quanto aos grupos de processos de gerenciamento de projetos o PMBOK® Guide descreve cinco, os quais serão descrito em detalhes a seguir: Iniciação: ocorre no início do projeto ou de cada fase de projetos grandes. A iniciação confirma que o projeto ou cada etapa seguinte do projeto deve iniciar. As saídas do grupo de processo de Iniciação, inclusive o termo de abertura do projeto e a identificação das partes interessadas, se tornam entradas no grupo de processos de planejamento. Planejamento: através do planejamento são formuladas e revisadas as metas e objetivos do projeto. Também é com o planejamento que se determina os vários cursos possíveis de ação e a escolha de quais destes seriam as melhores alternativas para se obter os fins previstos. O Planejamento deve abranger todas as áreas do gerenciamento de projetos e considerar o orçamento, a definição das atividades, o planejamento de escopo, o desenvolvimento do cronograma, a identificação dos riscos, o recrutamento da equipe, o planejamento das aquisições, entre outros.
  • 20.
    19 Execução: é aconcretização do projeto. Nessa etapa o gerente coordena e direciona os recursos com foco nos objetivos do plano do projeto. Mantém o plano sob controle e assegura que sua execução permaneça em sincronia com os objetivos previstos. Monitoramento e Controle: nesse processo são feitas análises de desempenho para verificar se o projeto está seguindo o planejado. Quando é detectado um desvio aplica-se uma ação corretiva para que as atividades voltem ao curso estipulado. Encerramento: ignorado com frequência é o grupo responsável pelo término formal e ordenado das atividades de uma fase ou do projeto em si. A documentação reunida durante o processo de Encerramento pode ser analisada e aproveitada para evitar possíveis problemas em projetos futuros. 1.8 ÁREAS DE CONHECIMENTO EM GERENCIAMENTO DE PROJETOS Cada grupo de processos é composto de uma coleção de processos utilizados por todo o ciclo de vida do projeto. O PMBOK® agrupa esses processos em nove categorias chamadas áreas de conhecimento. Seguem abaixo: • Gerenciamento de integração do projeto; • Gerenciamento do escopo do projeto; • Gerenciamento de tempo do projeto; • Gerenciamento de custos do projeto; • Gerenciamento da qualidade do projeto; • Gerenciamento de recursos humanos do projeto; • Gerenciamento das comunicações do projeto; • Gerenciamento de riscos do projeto; • Gerenciamento de aquisições do projeto.
  • 21.
    20 1.8.1 Gerenciamento da integração Trata da coordenação de todos os aspectos do plano do projeto e envolve um elevado nível de interação. Essa área envolve a identificação e definição do trabalho do projeto e a combinação, unificação e integração dos processos apropriados. Ela também se preocupa em atender aos requisitos do cliente e das partes interessadas satisfatoriamente e gerenciar suas expectativas. 1.8.2 Gerenciamento de escopo Trata da definição de todo o trabalho do projeto e apenas do trabalho necessário para produzir com sucesso os objetivos do projeto. Esses processos são altamente interativos. Compreende tanto o escopo do produto quanto o escopo do projeto. O escopo do produto refere-se às características do produto ou serviço do projeto. Já o escopo do projeto envolve a administração da execução do projeto. 1.8.3 Gerenciamento de tempo Tem como objetivo estimar a duração das atividades do plano do projeto, elaborar o cronograma do projeto e monitorar e controlar desvios do cronograma. Em termos gerais, essa área trata da conclusão do projeto em tempo hábil. 1.8.4 Gerenciamento de custos Lida principalmente com os custos dos recursos. São utilizadas duas técnicas nessa Área de Conhecimento: a determinação dos custos do ciclo de vida e a engenharia de valor. A primeira considera um grupo de custos em conjunto ao comparar ou decidir entre alternativas, enquanto a segunda ajuda a aprimorar a utilização de cronogramas, lucros qualidade e recursos e a otimizar os custos do ciclo de vida, entre outros.
  • 22.
    21 1.8.5 Gerenciamento da qualidade Assegura que o projeto atenda aos requisitos com os quais se comprometeu. Concentra-se na qualidade do produto e na qualidade do processo de gerenciamento de projetos empregado durante todo o ciclo de vida do projeto. Esses processos avaliam o desempenho geral, monitoram os resultados do projeto e os comparam com os padrões de qualidade estabelecidos no processo de planejamento do projeto. A fim de garantir que o cliente receba o produto ou o serviço que supõe ter comprado. 1.8.6 Gerenciamento dos recursos humanos Abrange os aspectos de interação das pessoas, incluindo liderança, orientação, resolução de conflitos, gestão de avaliações de desempenho e muito mais. Esses processos visam fazer com que os recursos humanos designados para o projeto sejam utilizados de maneira eficaz possível. 1.8.7 Gerenciamento das comunicações As competências de comunicação são as habilidades gerais que o gerente usa no dia a dia. Os processos aí envolvidos visam garantir que todas as informações do projeto sejam coletadas, documentadas, arquivadas e descartadas quando apropriado. Asseguram também a distribuição e compartilhamento das informações com as partes interessadas, gerência e integrantes do projeto nos momentos adequados. Ao término do projeto, as informações são arquivadas e usadas como referência nos próximos projetos.
  • 23.
    22 1.8.8 Gerenciamento de riscos Refere-se à identificação, análise e planejamento de riscos potenciais que podem afetar o projeto. Isso significa minimizar a possibilidade e o impacto de riscos negativos e, ao mesmo tempo, maximizar a probabilidade e o impacto de riscos positivos. Esses processos também são úteis para identificar as consequências positivas dos riscos e explorá-las de modo a aprimorar os objetivos do projeto ou detectar eficiências capazes de aprimorar o desempenho. 1.8.9 Gerenciamento de aquisições Abrange os processos relacionados à compra de bens e serviços de fornecedores externos e empresas contratadas. Nas discussões sobre os processos do Gerenciamento de Aquisições dentro da perspectiva do comprador. 1.9 ORGANIZAÇÃO DO TRABALHO Esse trabalho foi dividido com os seguintes capítulos: CAPÍTULO 1: Descreve o problema, sua relevância, limitação, objetivo, e a definição dos termos utilizados ao longo do trabalho. Também é descrita a metodologia utilizada para a elaboração do plano de gerenciamento do projeto, baseada no PMBOK®, um guia das melhores práticas em gerenciamento de projetos. CAPÍTULO 2: Revisa a literatura referente a Internet. Fala sobre os benefícios do projeto, a tecnologia utilizada para o provimento da solução. CAPÍTULO 3: Explora o plano de gerenciamento o projeto. Utiliza todas as áreas do gerenciamento de projetos descritas no guia de melhores práticas PMBOK®. CAPÍTULO 4: Relata os resultados obtidos e considerações finais.
  • 24.
    23 2. REVISÃO DALITERATURA 2.1 INTRODUÇÃO 2.1.1 Internet A Internet é um sistema de informação descentralizado idealizado em 1969 pela ARPA (Advanced Research Projects Agency), agência que faz parte do Departamento de Defesa americano. O objetivo dessa infra-estrutura foi oferecer uma rede capaz de multiplicar as informações de maneira que em caso de um ataque militar em uma região seria fácil acessar os dados através de outras localidades (ALBERTIN, 1999, p. 40-43). A Internet é o maior agrupamento de redes de comunicações em escala mundial com milhões de computadores interligados o que permite acesso a informações e todo tipo de transferência de dados. Ela carrega uma ampla variedade de recursos e serviços, incluindo os documentos interligados por meio da WWW (World Wide Web), e a infraestrutura para suportar correio eletrônico e serviços como comunicação instantânea e compartilhamento de arquivos. (MAZZEO, 2000, p. 08- 10). O site Internet World Stats, que avalia o acesso da internet segundo a localização geográfica e idiomas constatou no final de 2011 o seguinte quadro de acessos distribuído de acordo com cada continente:
  • 25.
    24 Tabela 1 -Uso da Internet no mundo Regiões do População Usuários de Usuários de Penetra Crescime Total Mundo (2011) Internet Internet ção nto (2000- usuarios 31/12/2000 31/12/2011 2011) 12/2011 África 1.037.524.058 4.514.400 139.875.242 13,5% 2.988,4% 6,2% Ásia 3.879.740.877 114.304.000 1.016.799.076 26,2% 789,6% 44,8% Europa 816.426.346 105.096.093 500.723.686 61,3% 376,4% 22,1% Oriente Médio 216.258.843 3.284.800 77.020.995 35,6% 2.244,8% 3,4% Amer. do Norte 347.394.870 108.096.800 273.067.546 78,6% 152,6% 12,0% América 597.283.165 18.068.919 235.819.740 39,5% 1.205,1% 10,4% Latina/Caribe Oceania / 35.426.995 7.620.480 23.927.457 67,5% 214,0% 1,1% Austrália Total Mundial 6.930.055.154 360.985.492 2.267.233.742 32,7% 528,1% 100,0% Fonte: Adaptado do website da Internet World Stats <http://www.internetworldstats.com/stats.htm> acessado em 10/09/2012 Na tabela acima se destaca o fato do uso da Internet ter crescido no mundo entre 2000 e 2011 mais de cinco vezes. Também se percebe que em lugares como África e Oriente Médio o crescimento é superior à vinte vezes, apesar da penetração ser ainda pequena. É impressionante que na América do Norte o uso de internet supera 75% da população enquanto na América Latina/Caribe (países vizinhos) não chega à 40%. Apesar da Ásia ter uma penetração de 26,2% ela tem o maior número absoluto de usuários no mundo representando 44,8% do total de usuários. Com relação às línguas mais utilizadas na Internet na tabela 2, logo abaixo, percebe-se que o Inglês é o idioma mais utilizado com o total de 26,8% de usuários seguido do Chinês com 26,2% e Espanhol com 7,8%. As dez línguas mais faladas perfazem 82,2% dos usuários da internet.
  • 26.
    25 Tabela 2 –10 Idiomas mais usados na Web Língua Número de Penetração Cresciment Porcentage População no Usuários por da Internet o do uso de m de mundo que Língua entre a Internet Usuários de fala a Língua população (2000-2011) Internet em 2011 Inglês 565.004.126 43,4% 301,4% 26,8% 1.302.275.670 Chinês 509.965.013 37,2% 1.478,7% 24,2% 1.372.226.042 Espanhol 164.968.742 39,0% 807,4% 7,8% 423.085.806 Japonês 99.182.000 78,4% 110,7% 4,7% 126.475.664 Português 82.586.600 32,5% 990,1% 3,9% 253.947.594 Alemão 75.422.674 79,5% 174,1% 3,6% 94.842.656 Árabe 65.365.400 18,8% 2.501,2% 3,3% 347.002.991 Francês 59.779.525 17,2% 398,2% 3,0% 347.932.305 Russo 59.700.000 42,8% 1.825,8% 3,0% 139.390.205 Coreano 39.440.000 55,2% 107,1% 2,0% 71.393.343 TOTAL DAS 10 1.615.957.333 36,2% 421,2% 82,2% 4.442.056.069 Línguas Outras Línguas 350.557.483 14,6% 585,5% 17,8% 2.403.553.891 Total Mundial 2.099.926.965 30,3% 481,7% 100% 6.930.055.154 Fonte: Adaptado do website da Internet World Stats <http://www.internetworldstats.com/stats7.htm> acessado em 10/09/2012. Também foram separados diversos países a título de comparação. Verifica-se na Tabela abaixo que o país com maior quantidade de população que usa Internet é o Reino Unido (84,1%), enquanto na outra extremidade está a Índia com (10,2%). O Brasil está em uma das últimas colocações em relação á penetração (39,0%), porém verifica-se que é um dos maiores adeptos da rede social Facebook enquanto a mesma rede não possui muita expressão na China. Apesar de países vizinhos possuírem dados semelhantes na maioria das vezes, nota-se que a penetração da Internet na Argentina tem um número bem superior ao do Brasil (67,0%). Mesmo que a penetração da Internet na China seja pequena o número absoluto de usuários (513 Milhões) é o mais do que o dobro dos Estados Unidos (245 Milhões), segundo colocado. O número de usuários de Internet no Brasil (39%) está muito aquém dos países desenvolvidos, que geralmente situam-se acima dos 75% da população, para chegar a esse patamar o país terá que dobrar seu número de usuários nos próximos anos.
  • 27.
    26 Tabela 3 - Uso da Internet em diversos países País População Usuários de Penetraçã Facebook (2011) Internet o (31/12/2011) (31/12/2011) Brazil 203.429.773 79.245.740 39,0% 35.158.740 México 113.724.226 42.000.000 36,9% 30.990.480 Argentina 41.769.726 28.000.000 67,0% 17.581.160 França 65.102.719 50.290.226 77.2% 23.544.460 Alemanha 81.471.834 67.364.898 82,7% 22.123.660 Itália 61.016.804 35.800.000 58,7% 20.889.260 Rússia 138.738.892 61.472.011 44,3% 5.237.420 Reino Unido 62.698.362 52.731.209 84.1% 30.470.400 China 1.336.718.015 513.100.000 38,4% 447.460 Índia 1.189.172.906 121.000.000 10.2% 45.048.100 Japão 126.475.492 101.000.000 80,0% 7.684.120 Canadá 34.030.589 27.757.540 79,6% 17.113.220 Estados Unidos 313.232.044 245.203.319 78,3% 157.418.920 Fonte: Adaptado do website da Internet World Stats <http://www.internetworldstats.com/stats.htm> acessado em 10/09/2012. Através dos dados fornecidos sobre quantidade de usuários de acordo com os países e línguas fica claro há uma desigualdade entre países pobres e ricos. Países com maior penetração de internet tem economia mais desenvolvida, enquanto os mais pobres têm menor. Na medida em que a população de um país não usufrui dos benefícios trazidos pela internet ela fica excluída de diversos serviços que podem ser oferecidos online. Ao considerar que muitas empresas tem migrado e priorizado o atendimento online (bancos por exemplo), passa então a existir dois tipos de atendimento e até poderá haver diferentes preços cobrados por um mesmo produto entre lojas físicas e virtuais. 2.1.2 e-Business O termo e-Business acrónimo inglês para Electronic Business (negócios eletrônicos), identifica os negócios efetuados por meios eletrônicos, geralmente na Internet. Pode-se definir e-business como negócios feitos através da Internet no
  • 28.
    27 sentido mais amploda palavra negócio, desde contatos diretos com consumidores, fornecedores como também análises de mercado, análises de investimentos, pesquisa de mercados, entre outras atividades afins. (FRANCO Jr., 2005) E-business tem como aplicação a criação de sistemas capazes de prover comunicação entre empresas agilizando os processos de compra e venda entre as mesmas, existem inclusive sistemas que fazem pedido automáticos para outras empresas de acordo com o seu estoque de produtos, facilitando assim todo o processo de fabricação e venda, melhorar a disponibilidade de produtos de acordo com a demanda pelos mesmos. Franco Jr. (2005) considerou que o e-Business possui uma estrutura interna em forma de Iceberg composta por diversos sistemas: Figura 1 – A estrutura interna do e-Business Fonte: (E-business: internet, tecnologia e sistemas de informação na administração de empresas, p. 25) e-Enterprise Resources Planning (e-ERP) – O ERP é uma estrutura para otimizar a cadeia interna de valores de uma empresa. O papel do ERP na empresa é organizar, codificar e criar um padrão para os processos internos da empresa. O e- ERP fará a ligação desse sistema interno com os fornecedores, clientes e parceiros, não fornecendo somente as informações por relatórios e telas, mas disponibilizando- as para alimentar e integrar os sistemas externos à empresa.
  • 29.
    28 e-Customer Relationship Management(e-CRM) – O CRM traz o cliente e o não- cliente, de forma sistemática para “dentro” da empresa. O e-CRM possui três diferentes estratégias de acordo com os grupos com os quais se relaciona: a) Objetiva a conquista de novos clientes no universo da Internet. b) Objetiva maximizar a qualidade e a satisfação dos clientes atuais. c) Lida com os fatores que estão fazendo os clientes diminuírem suas atividades. e-Supply Chain Management (e-SCM) – O SCM é o sistema de informações que integra o ERP da empresa com os sistemas de informações de seus diversos fornecedores. Ao realizar esse processo através da web o transformamos em e- SCM. e-Procurement – É o sistema de procura de itens para fornecimento, fora da rede de fornecedores do e-SCM. É o “departamento de compras” da empresa tradicional. Sua função é não só achar fornecedores, mas também cotar os melhores preços e condições de fornecimento. e-Business Intelligence (e-BI) – As ferramentas de BI, que eram mais restritas às áreas de logística e finanças, receberam forte integração no conceito de e-Business. A tenência é que o BI não tenha foco somente na tomada de decisão, mas passem a incorporar toda a área de Gestão de Conhecimento. e-Commerce – A proposta é transformar o ciclo de vida do processo de compras mais dinâmico e claro com base nos seguintes pressupostos: a) Criar a maior facilidade possível para o cliente. b) Criar a percepção do valor agregado na compra/venda pela internet. c) Criar mecanismo em que o cliente possa personalizar seu produto/serviço de maneira simples e fácil. d) O e-Commerce deve, obrigatoriamente, em função do aumento da produtividade do fator humano, aumentar o poder de venda de uma empresa. e) o e-Commerce deve ser uma ferramenta que, além de vender, possa auxiliar na melhora do gerenciamento das equipes de vendas.
  • 30.
    29 2.1.3 Interatividade Antes do advento da internet era comum considerar o receptor no processo de comunicação somente como um agente passivo. Segundo Levy (2000) a comunicação digital desafia esse conceito criando a possibilidade do receptor da informação agir também como agente ativo em velocidade quase instantânea como ocorre normalmente na comunicação presencial. É o caso dos programas de vídeo conferência em comparação com o antigo sistema de envio de correspondência. Apesar de ser possível, não faria sentido utilizar uma estrutura nas cartas como se fosse um diálogo através de frases curtas. Já com a utilização da vídeo conferência é possível estabelecer um diálogo normal. Outra possibilidade que a internet abre é a realização de tarefas múltiplas em tempo real. Diversos trabalhadores podem desenvolver uma planilha de cálculo ao mesmo tempo mesmo que seja a partir de países diferentes, por exemplo. Tabela 4 - Diferentes Tipos de Interatividade Relação com a Mensagem linear não- Interrupção e Implicação da mensagem/ alterável em tempo reorientação do fluxo participação na Dispositivo de real informacional em mensagem comunicação tempo real Difusão unilateral Imprensa - Bancos de dados - Videogames com um Rádio multimodais; só participante; Televisão - Hiperdocumentos - Simulações com Cinema fixos; imersão (simulador de - Simulações sem vôo) sem modificação imersão nem possível do modelo possibilidade de modificar o modelo Diálogo, reciprocidade Correspondência postal - Telefone Diálogos através de entre duas pessoas - Videofone mundos virtuais, cibersexo. Diálogo entre vários - Rede de - Teleconferência ou - RPG multiusuário no participantes correspondência videoconferência com ciberespaço - Sistema das vários participantes - Videogame em publicações em uma - Hiperdocumentos “realidade virtual” com comunidade de abertos acessíveis on- vários participantes pesquisa line, frutos da - Comunicação em - Correio eletrônico escrita/leitura de uma mundos virtuais, - Conferências comunidade negociação contínua eletrônicas - Simulações (com dos participantes sobre possibilidade de atuar suas imagens e a sobre o modelo) como imagem de sua de suportes de debates situação comum. de uma comunidade Fonte: Levy (2000, p. 83)
  • 31.
    30 3. DESENVOLVIMENTO 3.1 TERMODE ABERTURA DO PROJETO 3.1.1 Nome do projeto Reformulação da comunicação digital do PMI ES. O projeto atenderá pelo código: 001. 3.1.2 Justificativa do projeto O Capítulo do PMI ES demanda uma comunicação online mais interativa para estimular a filiação de novos membros e a participação dos profissionais de Gerenciamento de Projetos em eventos 3.1.3 Produto do projeto Será elaborado um novo website e novos perfis serão criados nas mídias sociais e será realizado um treinamento para os profissionais que irão atualizar o site. 3.1.4 Requisitos Iniciais do projeto • Escritório com acesso a internet; • Computadores e impressora multifuncional; • Material de escritório; • Telefones celulares para a equipe do projeto.
  • 32.
    31 3.1.5 Organograma do projeto Figura 2 - Organograma do Projeto 3.1.6 Cronograma e custo do projeto Na tabela abaixo segue o cronograma e estimativas iniciais de custo: Tabela 5 - Cronograma Básico e Estimativas Iniciais de Custos Etapas Início Previsto Término Previsto Duração (dias) Custo (R$) Iniciação 01/11/2012 06/11/2012 06 2.100,00 Planejamento 07/11/2012 14/11/2012 07 2.732,00 Execução 16/11/2012 13/12/2012 28 7.434,00 Controle 16/11/2012 14/12/2012 29 924,00 Encerramento 17/12/2012 24/12/2012 08 1.400,00 Total 01/11/2012 24/12/2012 54 14.590,00 3.1.7 Principais stakeholders • Diretores do PMI ES; • Diretoria de Comunicação do PMI ES; • Filiados do PMI ES; • Estudantes na área de gerenciamento de projetos.
  • 33.
    32 3.1.8 Patrocinador do projeto Diretor de Comunicação do PMI ES 3.1.9 Gerente do projeto Luiz Aquino Diniz, Administrador graduado pela Universidade Federal do Espírito Santo e profissional de web com mais de cinco anos de experiência; Gerenciará o projeto bem como irá elaborar os conceitos de design e interação; Será responsável pelo relacionamento com os fornecedores de serviços. 3.1.10 Premissas do projeto • O domínio e a hospedagem já estão disponíveis para fazer o trabalho; • A conta de hospedagem possui banco de dados e ambiente para programar em PHP; • O PMI ES irá oferecer todo o conteúdo textual e material gráfico necessário para realizar o projeto; • Toda infraestrutura para o planejamento, execução, controle e encerramento do projeto, com exceção do material de escritório, será fornecido pela PMI ES. • Os fornecedores de hospedagem e a manutenção do domínio são de responsabilidade do PMI ES.
  • 34.
    33 3.1.11 Restrições doprojeto • A empresa contratada para realizar os serviços deverá contar com profissionais qualificados em PHP e Java Script para realizar o serviço no momento do fechamento do contrato; • O projeto deve ser entregue no dia 24/12/2012, pois o lançamento do site será divulgado no início de 2013; • Não será aceito pelo patrocinador modificação no valor orçado de R$ 14.590,00 3.1.12 Riscos do projeto • Não encontrar uma empresa no mercado local que faça websites com foco na interatividade com o cliente; • Altos custos para encontrar profissionais especializados em mídias sociais; • Profissionais se desligarem do projeto durante a execução devido a oferta de outras empresas; • A empresa contratada terceirizar o serviço ou contratar serviço free lancer não confiável. 3.1.13 Exclusões específicas • O projeto não será responsável pela aquisição de softwares da empresa contratada; • Não será utilizado conteúdo ou códigos de programação com direitos autorais; • Não haverá criação de animações ou utilização de janelas de estilo pop-up no site.
  • 35.
    34 • Serão utilizados os padrões W3C como parâmetro para a visualização. Logo softwares de navegação de internet que não atendem a essa especificação não terão acesso ao site. 3.1.14 Aprovações e Data Vila Velha, 01 de Novembro de 2012. __________________________ __________________________ Miriam Machado Luiz Aquino Diniz Diretora de Comunicações do PMI ES Gerente de Projetos – PMI ES Patrocinadora do Projeto
  • 36.
    35 3.2 PLANO DEGERENCIAMENTO DO ESCOPO 3.2.1 Declaração do Escopo • Nome do Projeto: Reformulação da Comunicação digital do PMI ES • Data: 01 de Novembro de 2012. • Preparado por: Luiz Aquino Diniz, gerente do projeto. • Justificativa do Projeto: O Capítulo do PMI ES demanda uma comunicação online mais interativa para estimular a filiação de novos membros e a participação dos profissionais de Gerenciamento de Projetos em eventos. • Descrição do Produto: Será elaborado um novo website e novos perfis serão criados nas mídias sociais. • Entregas do projeto: 1. Benchmarking: Será elaborado um estudo comparativo entre os principais websites relacionados ao PMI no país e no mundo com o objetivo de escolher o melhor modelo de layout e conteúdo de página. 2. Template e CMS: Será entregue um template para ser gerenciado pelo sistema Wordpress. 3. Treinamento: Na entrega do projeto haverá o treinamento para que a pessoa responsável pela atualização do site conheça o funcionamento do sistema.
  • 37.
    36 • Exclusões: 1. Oprojeto não será responsável pela aquisição de softwares da empresa contratada para a elaboração do website; 2. Não serão utilizados conteúdo ou códigos de programação com direitos autorais; 3. Não haverá criação de animações ou utilização de janelas de estilo pop-up no site. 4. Serão utilizados os padrões W3C como parâmetro para a visualização. Logo navegadores que não atendem essa especificação não terão acesso ao site. • Escopo do projeto: No início haverá a realização de um benchmarking, depois haverá a criação dos templates com toda a identidade visual do site. Serão criados os perfis nas mídias sociais, e configurado o Sistema de Gerenciamento de Conteúdo. O projeto será finalizado com o treinamento de um funcionário do PMI. • Objetivos do projeto: Realizar a divulgação de assuntos relacionados ao PMI ES na Internet. • Objetivos de custo: O custo do projeto é estimado em R$ 14.590,00 • Medições de qualidade: 1. Será avaliado se o site abre com a mesma aparência em diversos navegadores com suporte aos padrões W3C (HTML4.1 e CSS2.1). 2. Serão utilizados testes de acessibilidade e usabilidade para verificar se é fácil de encontrar por meio de buscadores, se o visitante encontra as informações desejadas com facilidade e se o carregamento da página é realizado em um tempo satisfatório.
  • 38.
    37 3.2.2 Estrutura Analítica do Projeto Figura 3 - Estrutura Analítica do Projeto
  • 39.
    38 3.2.3 Dicionário da EAP Tabela 6 - Dicionário da EAP (Continua) N° Atividade Descrição Responsáveis Reformulação da 1 Comunicação digital do Nome do Projeto Gerente do Projeto PMI ES 1.1 Iniciação Grupo de Atividades Gerente do Projeto Atividade onde será realizada a 1.1.1 Reunião de Kickoff Gerente do Projeto abertura do projeto Atividade onde serão registradas Elaborar o Termo de as informações discutidas 1.1.2 Gerente do Projeto Abertura do Projeto durante a reunião de abertura do projeto. Atividade onde serão Identificação das Partes 1.1.3 apresentados todos os Gerente do Projeto Interessadas envolvidos no projeto 1.2 Planejamento Grupo de Atividades Gerente do Projeto Elaborar o Plano de Atividade para elaboração do Gerente do Projeto 1.2.1 Gerenciamento de documento de controle das Equipe do Projeto Integração mudanças e outros relacionados. Elaborar o Plano de Atividade para elaboração do Gerente do Projeto 1.2.2 Gerenciamento de Escopo escopo do Projeto. Equipe do Projeto Atividade para elaboração do Elaborar o Plano de Gerente do Projeto 1.2.3 cronograma e documentos Gerenciamento do Tempo Equipe do Projeto relacionados. Atividade para elaboração do Elaborar o Plano de Gerente do Projeto 1.2.4 orçamento e documentos Gerenciamento de Custo Equipe do Projeto relacionados. Elaborar o Plano de Atividade para elaboração do Gerente do Projeto 1.2.5 Gerenciamento da planejamento, garantia e controle Equipe do Projeto Qualidade da qualidade. Elaborar o Plano de Atividade para elaboração dos Gerente do Projeto 1.2.6 Gerenciamento de modelos de contrato da equipe Equipe do Projeto Recursos Humanos do projeto Elaborar o Plano de Atividade para elaboração do Gerente do Projeto 1.2.7 Gerenciamento da calendário de eventos e Equipe do Projeto Comunicação documentos relacionados.
  • 40.
    39 Tabela 6: Dicionárioda EAP (Continuação) N° Atividade Descrição Responsáveis Atividade para elaboração do Elaborar o Plano de Gerente do Projeto 1.2.8 documento de planejamento e Gerenciamento de Riscos Equipe do Projeto controle dos riscos. Atividade para elaboração do Elaborar o Plano de contrato com a empresa Gerente do Projeto 1.2.9 Gerenciamento de terceirizada e documentos Equipe do Projeto Aquisições relacionados. Reunião com o patrocinador do Gerente do Projeto Reunião de Aprovação do 1.2.10 projeto para aprovação do plano Equipe do Projeto Planejamento do planejamento Patrocinador 1.3 Execução Grupo de Atividades Gerente do Projeto Atividades de comparação entre 1.3.1 Benchmarking Gerente do Projeto trabalhos similares já realizados Relatório comparativo Visitar websites relacionados à GP 1.3.1.1 Equipe do Projeto entre layouts de web no Brasil e no mundo Relatório comparativo Visitar perfis em sites de mídia 1.3.1.2 entre perfis de mídia social que divulguem atividades Equipe do Projeto social relacionadas à GP Design Gráfico que formam a base 1.3.2 Criação de Templates sobre a qual o site será Equipe do Projeto desenvolvido Elaboração de layout do Criação do modelo gráfico que 1.3.2.1 Designer Gráfico site será a base para o código do site Criação do modelo gráfico para Elaboração de layout para 1.3.2.2 ser a base de desenvolvimento Designer Gráfico os perfis de Mídia Social dos perfis de mídias sociais Contratação da empresa que 1.3.3 Contratação implementará o site e os perfis em Gerente do Projeto mídias sociais Cotação e orçamentos Pesquisar entre empresas de junto à prestadores de 1.3.3.1 Desenvolvimento. Web qual seria Gerente do Projeto serviço de criação de a ideal para fazer o trabalho websites Assinatura do contrato e Firmar o contrato de prestação de 1.3.3.2 Gerente do Projeto apresentação do escopo serviços e apresentar o escopo Aplicação dos modelos de templates com a utilização Empresa 1.3.4 Desenvolvimento marcação HTML e códigos de Contratada programação Criação do site que dará Empresa 1.3.4.1 Criação do website funcionalidade ao template Contratada apresentado no escopo Serão criados os perfis nas mídias Empresa 1.3.4.2 Criação de perfis sociais Contratada
  • 41.
    40 Tabela 6: Dicionárioda EAP (Conclusão) N° Atividade Descrição Responsáveis Orientação sobre como alimentar 1.3.5 Treinamento Gerente do Projeto o website e os perfis criados. Noções sobre o sistema Será explicado como opera a 1.3.5.1 Equipe do Projeto de website ferramenta de CMS implantada. Estratégias para Haverá a explicação sobre como 1.3.5.2 comunicação nas mídias interagir com os visitantes dos Equipe do Projeto sociais perfis 1.4 Controle Grupo de Atividades Gerente do Projeto Acompanhamento do Acompanhamento das atividades 1.4.1 Gerente do Projeto Projeto de execução Reunião com objetivo de observar 1.4.3 Monitoramento dos Riscos o nível de risco do projeto uma vez Equipe do Projeto por semana. Será avaliado se o website está Monitoramento da 1.4.4 em conformidade com as Equipe do Projeto Qualidade especificações do W3C 1.5 Encerramento Grupo de Atividades Gerente do Projeto Elaboração do Termo de Elaborar o termo de encerramento 1.5.1 Gerente do Projeto Encerramento do Projeto Elaborar a documentação das Reunião de consolidação 1.5.2 lições aprendidas no fim do Gerente do Projeto das lições aprendidas projeto Reunião de encerramento 1.5.3 Entrega do Projeto Gerente do Projeto do projeto Aceitação do projeto pelo 1.5.4 Aceite do patrocinador Patrocinador patrocinador Encerrar o contrato com a 1.5.5 Encerrar o contrato Gerente do Projeto empresa de web Marco. Indica que as tarefas do 1.5.6 Encerramento do Projeto Gerente do Projeto projeto foram completadas
  • 42.
    41 3.3 PLANO DEGERENCIAMENTO DO TEMPO Será utilizado o Microsoft Project 2007 para fazer o gerenciamento de tempo do projeto. Esse software provê o gráfico de Gantt onde é possível detalhar as tarefas, relatórios de marcos e entregas entre outros pontos relevantes. A linha de base do projeto será gerada após a submissão de um cronograma inicial ao patrocinador do projeto no momento da reunião de aceitação do plano de trabalho. O cronograma do projeto deverá ser analisado e atualizado diariamente com as novas informações do andamento das tarefas do projeto. Qualquer modificação que possa surgir no cronograma, este deve ser aceito pelo patrocinador do projeto, gerando uma nova linha de base. Com isso, é obrigatório que a linha de base anterior seja arquivada, documentada e publicada para fins de histórico e lições aprendidas. Os sábados, domingos e feriados não são considerados para efeito de contagem de dias no Cronograma.
  • 43.
    42 3.3.1 Cronograma do projeto Tabela 7: Cronograma do projeto (Continua) Nº Atividade Duração Início Término Reformulação da Comunicação digital 1 36 dias 01/11/2012 24/12/2012 do PMI ES 1.1 Iniciação 3 dias 01/11/2012 06/11/2012 1.1.1 Reunião de Kickoff 1 dia 06/11/2012 06/11/2012 1.1.2 Elaborar o Termo de Abertura do Projeto 1 dia 01/11/2012 01/11/2012 1.1.3 Identificação das partes interessadas 1 dia 05/11/2012 05/11/2012 1.2 Planejamento 6 dias 07/11/2012 14/11/2012 Elaborar o Plano de Gerenciamento de 1.2.1 1 dia 07/11/2012 07/11/2012 Integração Elaborar o Plano de Gerenciamento de 1.2.2 1 dia 08/11/2012 08/11/2012 Escopo Elaborar o Plano de Gerenciamento de 1.2.3 1 dia 09/11/2012 09/11/2012 Tempo Elaborar o Plano de Gerenciamento de 1.2.4 1 dia 12/11/2012 12/11/2012 Custo Elaborar o Plano de Gerenciamento da 1.2.5 1 dia 07/11/2012 07/11/2012 Qualidade Elaborar o Plano de Gerenciamento de 1.2.6 1 dia 08/11/2012 08/11/2012 Recursos Humanos Elaborar o Plano de Gerenciamento das 1.2.7 1 dia 09/11/2012 09/11/2012 Comunicações Elaborar o Plano de Gerenciamento de 1.2.8 1 dia 12/11/2012 12/11/2012 Riscos Elaborar o Plano de Gerenciamento de 1.2.9 1 dia 13/11/2012 13/11/2012 Aquisições 1.2.10 Reunião de Aprovação do Planejamento 1 dia 14/11/2012 14/11/2012
  • 44.
    43 Tabela 7: Cronogramado Projeto (Conclusão) Nº Atividade Duração Início Término 1.3 Execução 20 dias 16/11/2012 13/12/2012 1.3.1 Benchmarking 2 dias 16/11/2012 19/11/2012 1.3.1.1 Relatório comparativo entre layouts de web 1 dia 16/11/2012 16/11/2012 1.3.1.2 Relatório comparativo dos perfis de mídia 1 dia 19/11/2012 19/11/2012 social 1.3.2 Criação de Templates 4 dias 20/11/2012 23/11/2012 1.3.2.1 Elaboração de layout do site 2 dias 20/11/2012 21/11/2012 Elaboração de layout dos perfis de mídia 1.3.2.2 2 dias 22/11/2012 23/11/2012 social 1.3.3 Contratação 6 dias 26/11/2012 03/12/2012 Cotação e orçamentos junto à prestadores 1.3.3.1 5 dias 26/11/2012 30/12/2012 de serviço de criação de websites Assinatura do contrato e apresentação do 1.3.3.2 1 dia 03/12/2012 03/12/2012 escopo 1.3.4 Desenvolvimento 6 dias 04/12/2012 11/12/2012 1.3.4.1 Implantação do layout do website 4 dias 04/12/2012 07/12/2012 Implantação do layout dos perfis de mídia 1.3.4.2 2 dias 10/12/2012 11/12/2012 social 1.3.5 Treinamento 2 dias 12/12/2012 13/12/2012 1.3.5.1 Noções sobre o sistema do web site 1 dia 12/12/2012 12/12/2012 Estratégias para comunicação nas mídias 1.3.5.2 1 dia 13/12/2012 13/12/2012 sociais 1.4 Controle 21 dias 16/11/2012 14/12/2012 1.4.1 Acompanhamento do Projeto 20 dias 16/11/2012 13/12/2012 1.4.2 Monitoramento dos Riscos 1 dia 14/12/2012 14/12/2012 1.4.3 Monitoramento da Qualidade 1 dia 14/12/2012 14/12/2012 1.5 Encerramento 6 dias 17/12/2012 24/12/2012 1.5.1 Elaboração do termo de encerramento 1 dia 17/12/2012 17/12/2012 Reunião de consolidação das lições 1.5.2 1 dia 18/12/2012 18/12/2012 aprendidas 1.5.3 Reunião de encerramento do projeto 1 dia 19/12/2012 19/12/2012 1.5.4 Aceite do Patrocinador 1 dia 20/12/2012 20/12/2012 1.5.5 Encerrar o contrato 1 dia 21/12/2012 21/12/2012 1.5.6 Encerramento do Projeto 1 dia 24/12/2012 24/12/2012
  • 45.
    44 3.3.2 Grático de Gantt do projeto com o caminho crítico O gráfico de Gantt abaixo mostra as atividades de iniciação, planejamento, controle e execução. O caminho crítico do projeto demonstra as atividades que possuem margem de atraso menor ou igual a zero dia. Para este projeto, seu cálculo foi realizado pelo Microsoft Project 2007 e o resultado pode ser encontrado pode ser observado no gráfico abaixo: Figura 4 - Gráfico de Gantt
  • 46.
    45 3.3.3 Reserva gerencial e contingencial de tempo Por ser um projeto de pequeno porte, a reserva contingencial de tempo será de 06 dias. Sendo reservado um prazo de 10 dias como reserva gerencial para este projeto, totalizando assim 08 dias extras que poderão ser utilizados em caso seja necessário. 3.3.4 Linha de base de tempo A linha de base de tempo é de 36 dias para a execução do projeto, sendo 16 dias de reserva de contingência. 3.4 PLANO DE GERENCIAMENTO DE CUSTOS Será utilizada a ferramenta Microsoft Project 2007 para realizar o gerenciamento de custos. Os custos do projeto serão apresentados no plano de orçamento o qual incluirá também os custos com a equipe do projeto. A linha de base se formará com o valor do orçamento adicionado a um valor de reserva contingencial. Qualquer alteração que gere impacto nos custos deve ser documentada no orçamento do projeto. O gerenciamento de custos terá como referência o orçamento previsto para o projeto e o fluxo de caixa.
  • 47.
    46 3.4.1 Orçamento do projeto Tabela 7 - Orçamento do Projeto (Continua) Nº Atividade Orçamento (R$) 1 Reformulação da Comunicação digital do PMI ES 14.590,00 1.1 Iniciação 2.100,00 1.1.1 Reunião de Kickoff 700,00 1.1.2 Elaborar o Termo de Abertura do Projeto 700,00 1.1.3 Identificação das Partes Interessadas 700,00 1.2 Planejamento 2.732,00 1.2.1 Elaborar o Plano de Gerenciamento de Integração 300,00 1.2.2 Elaborar o Plano de Gerenciamento de Escopo 300,00 1.2.3 Elaborar o Plano de Gerenciamento do Tempo 300,00 1.2.4 Elaborar o Plano de Gerenciamento de Custo 300,00 1.2.5 Elaborar o Plano de Gerenciamento da Qualidade 300,00 1.2.6 Elaborar o Plano de Gerenciamento de Recursos Humanos 300,00 1.2.7 Elaborar o Plano de Gerenciamento das Comunicações 300,00 1.2.8 Elaborar o Plano de Gerenciamento de Riscos 300,00 1.2.9 Elaborar o Plano de Gerenciamento de Aquisições 300,00 1.2.10 Reunião de Aprovação do Planejamento 32,00 1.3 Execução 7.434,00 1.3.1 Benchmarking 484,00 1.3.1.1 Relatório comparativo entre layouts 270,00 1.3.1.2 Relatório comparativo entre perfis de mídia social 214,00 1.3.2 Criação de Templates 1.020,00 1.3.2.1 Elaboração do layout do web site 510,00 1.3.2.2 Elaboração do layout para os perfis de mídia social 510,00
  • 48.
    47 Tabela 7 –Orçamento do Projeto (Conclusão) Nº Atividade Orçamento (R$) 1.3.3 Contratação 2.090,00 Cotação e orçamentos junto à prestadores de serviço de criação de 1.3.3.1 1.260,00 websites 1.3.3.2 Assinatura do contrato e apresentação do escopo 830,00 1.3.4 Desenvolvimento 2.880,00 1.3.4.1 Implantação do layout do website 1.920,00 1.3.4.2 Implantação do layout dos perfis de mídia social 960,00 1.3.5 Treinamento 960,00 1.3.5.1 Noções sobre o sistema de website 480,00 1.3.5.2 Estratégias para comunicação nas mídias sociais 480,00 1.4 Controle 924,00 1.4.1 Acompanhamento do Projeto 64,00 1.4.2 Monitoramento dos Riscos 430,00 1.4.3 Monitoramento da Qualidade 430,00 1.5 Encerramento 1.400,00 1.5.1 Elaboração do termo de encerramento 190,00 1.5.2 Reunião de consolidação das lições aprendidas 190,00 1.5.3 Reunião de encerramento do projeto 190,00 1.5.4 Aceite do patrocinador 160,00 1.5.5 Encerrar o contrato 430,00 1.5.6 Encerramento do Projeto 240,00 3.4.2 Reserva gerencial e contingencial A reserva gerencial é utilizada no caso de riscos desconhecidos, ou seja, não faz parte da linha de base, enquanto que a reserva contingencial é o resultado do planejamento de resposta aos riscos e faz parte da linha de base do projeto.
  • 49.
    48 3.4.3 Linha de base de custos do projeto Com os valores da reserva contingencial (R$ 3.000,00) e do orçamento do projeto (R$ 14.590,00) conhecidos, tem-se o valor da linha de base do projeto (soma dos dois valores). A linha de base de custos deste projeto é de R$ 17.590,00. 3.4.4 Administração do plano de gerenciamento de custos Responsável pelo plano: Luiz Aquino Diniz, Gerente de Projeto, será o responsável direto pelo plano de gerenciamento de custos. 3.4.5 Curva S de custos do projeto Figura 5 - Curva S de custos do projeto
  • 50.
    49 3.5 PLANO DEGERENCIAMENTO DA QUALIDADE O plano de gerenciamento da qualidade terá como base o guia PMBOK®. O processo será implementado seguindo as três diretrizes seguinte: • Planejamento da qualidade (ocorre na etapa de planejamento); • Garantia da qualidade (ocorre na etapa de execução); • Controle da qualidade (ocorre na etapa de controle). Os processos serão detalhados nas seções a seguir. 3.5.1 O planejamento da qualidade Tem por objetivo definir os padrões relevantes da qualidade e determinar como os atender. Os padrões são estados, valores e características tomadas como referências para realizar o gerenciamento e para comparar com as características do produto e do processo. Os padrões definidos para este projeto e produto são: • Padrões da qualidade de processo de projeto: Estabelecimento de processos, ciclo de vida, modelos (tais como modelos de planos, orçamentos, cronogramas, EAP, dicionário da EAP, termos de aceite, etc.), instruções de preenchimento em conformidade com as melhores práticas do PMBOK®. • Padrões de qualidade de produto: Atributos do produto como, usabilidade e estabilidade de acesso e segurança, por exemplo. Uma das saídas deste processo é a definição dos indicadores da qualidade que serão garantidos e controlados nos processos seguintes. Outra saída é a linha de base da qualidade que registra os objetivos de qualidade do projeto. Esta é a base para medição e emissão de relatórios de desempenho da qualidade. A principal técnica utilizada nesse projeto será o Benchmarking. Comparando-se as práticas utilizadas ou planejadas no projeto com as de outros projetos semelhantes.
  • 51.
    50 3.5.2 A garantia da qualidade Refere-se a aplicação sistemática das atividades planejadas da qualidade a fim de garantir que o projeto atinja seus objetivos. A análise de processo será a técnica utilizada para identificar melhorias técnicas e organizacionais. A empresa contratada deverá elaborar um relatório que demonstre a realização desse processo. É desejável que o web site apresente aspectos diferenciais e inovadores entre os trabalhos de outras filiais do PMI no Brasil. 3.5.3 Política da qualidade Serão observados como referência para atingir as metas do projeto o cumprimento dos resultados esperados pelo prestador de serviço. Espera-se que não haja inconformidades com o escopo estipulado e que a comunicação constante seja um meio de obter melhorias em caso de dúvidas durante a contratação. 3.5.4 Métricas para o monitoramento da qualidade do projeto O monitoramento dos processos do Sistema de Gestão da Qualidade é realizado por meio de indicadores de desempenho apresentados na tabela abaixo, de modo a garantir que os resultados planejados sejam atingidos. O acompanhamento destes indicadores será realizado por meio de uma auditoria semanal que será executada pelo apoio geral da equipe do projeto. Nessa auditoria serão colhidas informações em formato de relatórios, a serem submetidos aos critérios expostos na tabela em questão.
  • 52.
    51 Tabela 8 -Métricas da qualidade do projeto Requisitos Indicadores Métricas Metas Frequência Referências Registros Nível de Atender a 95% do Conforme Relatório de Precisão no fidelidade ao Itens no layout que está estipulado Semanal avaliação de Acompanhamento do Processo escopo no escopo desempenho escopo Análise de Relatório de Cumprimento do Índice de custo IDC = VA / VR 95% do orçado Semanal valor acompanhamento do orçamento agregado orçamento Análise de Relatório de Cumprimento do Índice de prazo IDP = VA / VF 95% do previsto Semanal valor acompanhamento do Prazo agregado cronograma Vezes em que o Horas retrabalho Menor do que 5% Relatório de Quantidade de contratadas / Quantidade de ocorre na das horas Semanal acompanhamento do retrabalho Horas de ocorrência execução do contratadas escopo. retrabalho projeto
  • 53.
    52 3.6 PLANO DEGERENCIAMENTO DE RECURSOS HUMANOS O organograma abaixo delimita a autoridade e responsabilidade sobre a equipe do projeto. A patrocinadora delega para o Gerente de Projetos o Gerenciamento a responsabilidade de conduzir os processos estratégicos, o Gerente de Projetos por sua vez delega aos demais a execução das tarefas de acordo com a competência funcional. 3.6.1 Organograma do projeto Figura 6 - Organograma do Projeto 3.6.2 Diretório da equipe do projeto Tabela 9 - Diretório da Equipe do Projeto Nº Nome Área E-mail Telefone 1 Mirian Machado Patrocinador miriam.machado@gmail.com (27) 8292-0989 2 Luiz Aquino Diniz Gerente do Projeto luiz.aquino@gmail.com (27) 9970-9389 3 Fernando Assis Consultor TI ferando.assis@yahoo.com (27) 9899-6289 4 Juliana França Apoio Geral juliana.franca@uol.com.br (27) 8928-4327 5 Lucas Araújo Designer Gráfico lucas.araujo@gmail.com (27) 9223-8592
  • 54.
    53 3.6.3 Matriz de Responsabilidade Tabela 10 - Matriz de Responsabilidade Recursos Patrocinador Gerente de Projeto Consultor de TI Apoio Geral Designer Gráfico Prestador de Serviço Atividade Reunião de Kick off A R P P P Elaborar o Termo de Abertura do Projeto A R P P P Identificação das Partes Interessadas P R P P P Elaborar os planos de gerenciamento de projeto I R C P C Relatório comparativo entre layouts I P C R Relatório comparativo entre perfis de mídia social I P R C Elaboração de layout do site pelo designer gráfico A C R I Elaboração de layout para os perfis de Mídia Social pelo designer gráfico A C R I Assinatura do contrato e apresentação do escopo para o p. serviço I R P P P P Criação do web site A P P R Criação de perfis A P P R Treinamento noções sobre o sistema de web site P R P C Treinamento estratégias para comunicação nas mídias sociais P R P C Acompanhamento do projeto P R P P P P Monitoramento dos riscos através de auditoria semanal I R P P P P Monitoramento da qualidade através de auditoria semanal I R P P P P Elaboração do termo de encerramento I R Reunião de consolidação das lições aprendidas I R P P P P Reunião de encerramento do projeto P R P P P Aceite do patrocinador A R Encerrar o contrato A R P P P P Encerramento do projeto A R P P P Legenda: R: responsável, P: participa I: informado, A: aprova e C: consultado.
  • 55.
    54 3.6.4 Mudanças relacionadas à contratação de pessoal Não está prevista a entrada de novos recursos no projeto, exceto sob autorização do patrocinador. Logo, caso haja necessidade de mudanças na equipe do projeto poderá está ser realizada desde que não gere mais custo e não passe do prazo de 70% por cento do tempo restante para a conclusão do projeto. O patrocinador do projeto delega ao Gerente de Projeto todo o processo de recrutamento e seleção, bem como a autonomia de realocar e demitir membros da equipe. 3.6.5 Plano de contratação e mobilização de pessoal 3.6.5.1 Patrocinador do projeto. A presidente do PMI possui a função de liberar os recursos financeiros, definir as bases do projeto juntamente com a equipe na fase de planejamento e acompanhar o andamento do trabalho nas reuniões periódicas. 3.6.5.2 Gerente do projeto É necessário experiência em criação de web sites e estratégia de conteúdo em mídias sociais. Será responsável por conduzir o projeto desde o início ao fim. Deverá possuir graduação de ensino superior em áreas relacionadas à Administração, Marketing ou Comunicação e conhecimento do PMBOK® e Pós Graduação na área de Gerenciamento de Projetos. 3.6.5.3 Consultor de TI Será responsável pela infraestrutura técnica do projeto. Fará relatórios relacionados à Tecnologia da Informação, apoiará na contratação e controle sobre a atuação da empresa contratada bem como na aferição da entrega. O profissional deverá possuir experiência de no mínimo um ano na área e graduação superior na área de Tecnologia ou Sistemas de Informação.
  • 56.
    55 3.6.5.4 Designer Gráfico Teráa responsabilidade de criar os modelos gráficos que servirão de protótipo para a empresa contratada desenvolver o projeto. Fará relatórios de acompanhamento sobre a atuação da empresa e ajudará na avaliação da entrega. O profissional terá que possuir graduação superior em Desenho Industrial e curso de capacitação específico em softwares de Design Gráfico. 3.6.5.5 Apoio Geral Terá como responsabilidades auxiliar na documentação do projeto, nos relatórios e nas organizações das tarefas em geral. Deverá possuir experiência de no mínimo um ano em projetos semelhantes e no mínimo um curso técnico em Administração, sendo desejável a graduação. 3.6.5.6 Prestador de serviços Será responsável pela implantação do layout do website, bem como do layout dos perfis de mídia social, com base no protótipo criado pelo designer gráfico. Deverá ser especializado na criação de páginas dinâmicas e com portfólio em projetos de marketing digital. 3.6.6 Diretório da equipe do projeto Tabela 11 - Alocação Financeira para o Gerenciamento de RH Duração Custo N° Alocação Período (dias) (R$) 1 Contratação do Gerente de Projetos 09 4.256,00 Contratual 2 Contratação do Consultor de TI 13 1.920,00 Contratual 3 Contratação do Designer Gráfico 06 504,00 Contratual 4 Contratação do Apoio Geral 22 1.750,00 Contratual 5 Contratação do Prestador de Serviço 09 4.320,00 Contratual Total Projeto 12.750,00
  • 57.
    56 3.7 PLANO DEGERENCIAMENTO DAS COMUNICAÇÕES Esse plano define a estratégia, planejamento, documentação e acompanhamento das atividades de comunicação do projeto. Objetivos específicos: • Facilitar a troca de informações sobre o escopo para evitar mal entendidos quanto às tarefas; • Através de relatórios do andamento do projeto situar as partes interessadas sobre o andamento do trabalho; • Motivar o compartilhamento de ideias entre os envolvidos do projeto através de um ambiente colaborativo. 3.7.1 Descrição dos processos de gerenciamento das comunicações O Gestor do Projeto fará o acompanhamento, controle, registro e divulgação dos seguintes eventos: • Reunião de kick off (etapa de iniciação); • Reunião de aprovação do planejamento com o patrocinador (etapa de planejamento); • Reunião de acompanhamento do projeto; • Reunião de Monitoramento de Riscos; • Reunião da Qualidade; • Documentação de lições aprendidas (etapa de controle); • Reunião de encerramento do projeto (etapa de encerramento);
  • 58.
    57 3.7.2 Planejamento dos eventos Cada reunião será precedida pelo fornecimento de uma pauta dos assuntos que serão abordados. O período de antecedência da entrega dessa pauta será de 48 horas e o responsável pelo documento será o Gestor de Projetos. 3.7.3 Execução dos eventos Os eventos devem ocorrer em local apropriado com acesso a recursos de visualização de imagens Nesta etapa o gestor da comunicação proverá infraestrutura, convergirá agendas de forma a atender o cronograma do projeto, formalizará as convocações dos participantes dos eventos e garantirá a divulgação antecipada das informações necessárias. Garantindo a qualidade e padronização dos eventos de comunicação. 3.7.4 Calendário de eventos Será definido o calendário com base na matriz de eventos da comunicação exposta na tabela 12, publicada logo abaixo. Nele constarão todos os eventos e seus respectivos agendamentos. Este será distribuído a todas as partes interessadas no projeto e também será fixada na parede dos escritórios onde ocorrerão as principais reuniões. Uma cópia do documento será mantida online para consultas.
  • 59.
    58 3.7.5 Matriz dos eventos e calendário de comunicação Tabela 12 - Matriz de eventos da comunicação Público Canal de Documentação Evento Calendário Objetivo do Evento Responsável Alvo Documentação Gerada 06/11/12 às 14:00hs Será realizada a Gerente do Equipe do Reunião Reunião de Kick off ATA 2 horas de duração abertura do projeto Projeto Projeto presencial Reunião de Aprovação do 14/11/12 às 16:0hs O projeto será avaliado Gerente do Reunião Aprovação do Patrocinador Planejamento 2 horas de duração pelo patrocinador Projeto presencial Planejamento Reunião de Acompanhamento Semanalmente às Reuniões semanais, Gerente do Equipe do Reunião ATA do Projeto Segundas-feiras verificação do projeto Projeto Projeto presencial Reunião com o objetivo Reunião de Monitoramento de Semanalmente às de avaliação e Gerente do Equipe do Reunião Relatório Riscos Terças-feiras monitoramento da Projeto Projeto presencial evolução de riscos. Reuniões com o Auditoria de Monitoramento da Semanalmente às objetivo de avaliação e Gerente do Equipe do Reunião Relatório Qualidade Quartas-feiras monitoramento da Projeto Projeto presencial qualidade. Capacitação das Treinamento – Noções sobre o 12/12/12 às 8:00hs – Prestador de Diretoria do Reunião Lista de pessoas que irão gerar sistema do web site 8 horas de duração Serviço PMI presencial presença conteúdo no site Capacitação das Treinamento - Estratégias nas 13/12/12 às 8:00hs – pessoas que irão gerar Prestador de Diretoria do Reunião Lista de mídias sociais 8horas de duração conteúdo para as Serviço PMI presencial presença mídias sociais Elaboração de Consolidação das Lições 20/12/12 às 14:00hs Gerente do Equipe do Reunião documentação de Relatório Aprendidas 2 horas de duração Projeto Projeto presencial lições aprendidas. Encerramento, Reunião de Encerramento do 24/12/12 às 17:00hs desmobilização da Gerente do Equipe do Reunião Relatório Projeto 1 hora de duração equipe e entrega do Projeto Projeto presencial projeto.
  • 60.
    59 3.7.6 Documentação A empresa fornecerá modelos de todos os tipos de documentos a serem utilizados no processo de comunicação, como por exemplo: atas, relatórios, termo de encerramento, etc. bem como, objetivos, responsáveis, público alvo, periodicidade e meio de armazenagem da informação, para cada tipo de documento informado. 3.7.7 Estrutura de diretórios Será criada uma pasta no diretório compartilhado em um caminho de rede a ser criado que terá todos os documentos gerados no projeto e arquivados de acordo com a classificação dos marcos definidos. O modelo abaixo demonstra graficamente a estrutura de diretórios: Figura 7 - Estrutura de diretórios do projeto
  • 61.
    60 3.7.8 Identificação das partes interessadas Tabela 13 - Partes Interessadas no Projeto Influência Parte Interessada Nome Informações de Contato Potencial Diretoria e membros do miriam.machado@gmail.com PMI representada pela Miriam Machado Muito Alta (27) 8292-0989 Patrocinadora luiz.aquino@gmail.com Gerente de Projeto Luiz Aquino Diniz (27) 9970-9389 Alta lucas.araujo@gmail.com Designer Gráfico Lucas Araújo (27) 9923-8592 Média juliana.franca@uol.com.br Apoio Geral do Projeto Juliana França (27) 8928-4327 Média Fernando Assis ferando.assis@yahoo.com Consultor de TI (27) 9899-6289 Média telio.caio@gmail.com Prestador de Serviço Télio Caio Média (27) 8399-8909 Outras partes interessadas são os visitantes do site que é constituído por estudantes de Gerenciamento de projetos, pessoas com interesse pelo assunto. 3.7.9 Matriz de responsabilidade Para cada evento mapeado, serão atribuídas à equipe, ao gerente e ao patrocinador do projeto as suas devidas responsabilidades, informando o responsável, o aprovador, quem participa e quem será notificado.
  • 62.
    61 Tabela 14 -Matriz de responsabilidades das partes interessadas no projeto Recursos Patrocinador Gerente de Projeto Consultor de TI Apoio Geral do Projeto Designer Gráfico Prestador de Serviços Atividade Reunião de Kick off A R P P P Reunião de aprovação do planejamento A R C P C Reunião de acompanhamento do projeto I P P R P P Reunião de monitoramento da qualidade I P P R P P Reunião de monitoramento dos riscos I P P R P P Evento de lições aprendidas I R P P P P Reunião de encerramento do projeto P R P P P P Encerramento do projeto A R P P P P Legenda: R: responsável, P: participa I: informado, A: aprova e C: consultado. 3.7.10 Canais de comunicação Os canais de comunicação e suas ferramentas a serem utilizados neste projeto são: • Telefone fixo ou celular; • Webmail e Mensagens Instantâneas; • Videoconferência através do Skype e Hangout (Google); • Ofício (documento formal);
  • 63.
    62 3.8 PLANO DEGERENCIAMENTO DE RISCOS O objetivo desse plano é a gestão dos riscos do Projeto de Reformulação da Comunicação digital do PMI ES. Através desse documento será realizada a identificação, classificação e análise (quantitativa e qualitativa) desses riscos, oferecendo respostas de acordo com as melhores práticas do PMBOK®. 3.8.1 Identificação dos riscos Será realizado um brainstorming entre todos os participantes para que os principais riscos do projeto sejam identificados. É importante ressaltar que os riscos identificados poderão ser tanto ameaças quanto oportunidades (estes serão devidamente classificados). Especialistas em áreas específicas do projeto poderão ser consultados pelo gerente de projetos para outras identificações de riscos. Outras reuniões para acompanhamento, identificação, avaliação e classificação de novos riscos ocorrerão periodicamente na atividade de reunião de monitoramento dos riscos, com o intuito de avaliar a existência de novos riscos, bem como acompanhar os riscos já identificados. 3.8.2 Análise qualitativa dos riscos Os riscos já identificados devem ser analisados e classificados inicialmente de forma qualitativa. Na reunião em que ocorrerá a análise qualitativa dos riscos, todos os integrantes da equipe do projeto devem estar presentes e estes, em consenso, deverão avaliar a probabilidade de ocorrência dos riscos em nos seguintes termos: Probabilidade baixa: Quando a probabilidade do risco ocorrer é menor ou igual a 25%; Probabilidade média: Quando a probabilidade é razoável, ou seja, entre 26% e 50%;
  • 64.
    63 Probabilidade alta: Quandoa probabilidade de ocorrer o risco é superior a 50%. Também serão classificados os riscos de acordo com seu impacto no projeto caso este ocorra, da seguinte forma: Baixo impacto: O impacto não tem relevância no projeto. O escopo, custos e prazos não sofrem alteração superior a 15%; Médio impacto: O impacto é relevante para o projeto e afeta o escopo, custos e prazos entre 16t% e 30%; Alto impacto: O impacto ameaça a continuidade do projeto e afeta o escopo, custos e prazos em valores acima de 30% Os riscos então serão dispostos na tabela abaixo: Tabela 15 - Análise Qualitativa dos Riscos Probabilidade de Impacto Ocorrência Baixo Médio Alto Baixa Risco Baixo Risco Baixo Risco Médio Média Risco Baixo Risco Médio Risco Alto Alta Risco Médio Risco Médio Risco Alto Para cada cor (com significado único) em que os riscos estejam inseridos, estes terão um tratamento diferenciado. Apenas os riscos que forem classificados como risco médio alto ou risco alto serão avaliados quantitativamente. Durante a fase de execução haverá uma frequência semanal de monitoramento com foco nos riscos de grau altos e médios.
  • 65.
    64 3.8.3 Análise quantitativa dos riscos Será realizada consultando-se especialistas e utilizando softwares como, por exemplo, os que utilizam o Método de Monte Carlo. Uma vez classificados qualitativamente os riscos, apenas os riscos classificados como médios e altos serão classificados quantitativamente. Depois de obtido os valores para cada risco, será montada uma tabela de análise de valor monetário para o tempo e custo. O valor das reservas de contingência para tempo e custo do projeto será calculado a partir de valores aqui obtidos. 3.8.4 Planejamento, monitoramento e controle dos riscos Os riscos identificados qualitativamente terão seus planos de resposta elaborados. Estes planos deverão conter a estratégia para tratar cada um destes riscos. Ao fim da etapa de identificação dos riscos, cada um dos integrantes do projeto ficará responsável por uma quantidade de riscos identificados de acordo com o tipo do risco e da especialidade e responsabilidade de cada integrante no projeto. 3.8.5 Execução do planejamento de riscos do projeto 3.8.5.1 Identificação dos riscos Através de um brainstorming foram identificados os seguintes riscos a partir de informações coletadas em veículos de informação sobre marketing digital e informações fornecidas pelo patrocinador: Categoria: Tecnologia • Valor elevado dos softwares utilizados na execução do projeto; • Dados podem ser perdidos durante o projeto por falta de backup;
  • 66.
    65 • A contade hospedagem pode não possuir os recursos necessários para realizar o trabalho. Categoria: Equipe do Projeto e Stakeholders • Dificuldade para encontrar profissionais capacitados na região; • Profissionais podem receber propostas no meio do projeto; • O PMI pode não oferecer algum recurso ou material esperado. Categoria: Fornecedor • Devido à falta de concorrência empresas podem cobrar mais caro do que o esperado; • Empresa pode atrasar o cronograma devido a novas ofertas de outros clientes; • Fornecedor pode utilizar material com direitos autorais; 3.8.5.2 Análise qualitativa dos riscos Tabela 16 - Análise Qualitativa dos Riscos do Projeto Grau Probabi Riscos Categoria Impacto de lidade Risco Valor elevado dos softwares utilizados na execução Tecnologia Alta Alto Alto do projeto Dados podem ser perdidos durante o projeto por Tecnologia Baixo Alto Médio falta de backup externo A conta de hospedagem pode não possuir os Baixo Alto Médio Tecnologia recursos necessários para realizar o trabalho. Dificuldade para encontrar profissionais capacitados Equipe do Projeto Média Médio Médio na região e Stakeholders Profissionais podem receber propostas de trabalho Equipe do Projeto Alta Alto Alto no meio do projeto e Stakeholders O PMI pode não oferecer algum recurso ou material Equipe do Projeto Baixo Alto Médio esperado. e Stakeholders Devido à falta de concorrência empresas podem Fornecedor Baixa Médio Baixo cobrar mais caro do que o esperado Empresa pode atrasar o cronograma devido a novas Fornecedor Média Médio Médio ofertas de outros clientes Fornecedor pode utilizar material com direitos Fornecedor Baixa Alto Médio autorais
  • 67.
    66 3.8.5.3 Análise quantitativados riscos Por se tratar de um projeto de pequeno porte onde os riscos qualificados são classificados com médio e baixo risco, não se julgou necessária a elaboração da análise quantitativa dos riscos. 3.8.5.4 Plano de Respostas ao Risco A seguir segue uma resposta para cada risco identificado. Entre as possíveis respostas para um risco foram utilizadas as classificadas a seguir: Mitigação: Ações visando minimizar a probabilidade da ocorrência do risco ou de seu impacto no projeto com o objetivo de tornar o risco aceitável. Aceitação Passiva: É a convivência com o risco sem tomar nenhuma medida preventiva. Aceitação Ativa: É a convivência com o risco com a inclusão de um plano contingencial. Transferência: Transferir os riscos, impactos e a responsabilidade da tarefa para terceiros.
  • 68.
    67 Tabela 17 -Respostas Planejadas aos Riscos Grau Tipo de Risco do Descrição da Resposta Resposta Risco Valor elevado dos softwares utilizados na Alto Mitigar Utilizar software livre sempre que possível execução do projeto Dados podem ser perdidos durante o Médio Mitigar Alocar espaço em um servidor remoto projeto por falta de backup externo A conta de hospedagem pode não possuir Médio Transferir o domínio para uma hospedagem os recursos necessários para realizar o Mitigar que ofereça os recursos necessários. trabalho. Reservar 30% do orçamento de pessoal Dificuldade para encontrar profissionais Médio Aceitação como plano de contingência para contratar capacitados na região Ativa profissionais de outra região Profissionais podem receber propostas de Alto Mitigar Criar um ambiente produtivo e de bom trabalho no meio do projeto relacionamento para motivar o pessoal. O PMI pode não oferecer algum recurso Médio Contatar parceiros e voluntários do PMI Mitigar ou material esperado para solicitar os recursos. Devido à falta de concorrência empresas Baixo Aceitação podem cobrar mais caro do que o ------ Passiva esperado Empresa pode atrasar o cronograma Médio Transferência Prever multas em cláusulas contratuais. devido a novas ofertas de outros clientes Fornecedor pode utilizar material com Médio Avaliar com antecedência o material que Mitigar direitos autorais será inserido no site. 3.8.5.5 Reserva de Contingência As reservas de contingência são quantias destinadas com exclusividade para o processo de gerenciamento de riscos. Elas são utilizadas com base nos documentos e reuniões originados na fase de controle e visam cobrir eventuais acontecimentos identificados através desse plano de risco. O valor totaliza R$ 3.000,00 (Três mil reais), e sua administração ficará sob a autonomia do gerente e patrocinador do projeto, os quais decidirão em conjunto sobre a ocasião em que será necessário utilizá-lo. Caso as reservas se esgotem, o patrocinador do projeto poderá decidir sobre a criação de uma nova reserva, de acordo com a necessidade apresentada pelo gerente de projetos.
  • 69.
    68 3.8.5.6 Monitoramento eControle de Riscos Devido o projeto ter uma duração relativamente curta e riscos durante toda fase do projeto, decidiu-se que os riscos identificados no projeto serão avaliados semanalmente, ou imediatamente depois de detectado um novo risco, ou quando for alterado algum risco já detectado. 3.9 PLANO DE GERENCIAMENTO DE AQUISIÇÕES 3.9.1 Produtos adquiridos Como já foi estipulado no Termo de Abertura o projeto contará com a infraestrutura fornecida pelo patrocinador, porém deverá possuir material de escritório próprio conforme a lista a seguir. A quantidade será levantada logo após a primeira reunião conforme a necessidade de cada membro do projeto: Resma de papel (500 folhas); corretor; furador grande; furador pequeno; agrafador; pasta de arquivo 150 Kraft; caderno A4; caderno A5; separador; agendas; tinteiro HP 21; postit grande; postit pequeno; marcadores; cartolina A4; cartolina A3; clips n.4 cx 100; clips grandes; envelope pequeno; envelope médio; envelope grande; tubo de cola pequeno; tubo de cola uhu 21grs; livro de ponto; espiral para encadernação; transparente para encadernação; fita-cola pequena; fita-cola grande; papel de fotografia; pendrive 8Gb; máquinas calculadora pequena; máquinas calculadora grande; cesto de lixo; rolo de flip charp; esferográficas; tesoura pequena; tesoura grande; fotocopias; dossier grande; elásticos 33 100grs ; Cd’s Virgens – pack 25 s/ cx; separadores c/ 12. 3.9.2 Contratação realizada Para realizar o serviço de criação do website será contratado um fornecedor local especializado em desenvolvimento de páginas dinâmicas na internet.
  • 70.
    69 3.9.3 Seleção de fornecedores 3.9.3.1 Critérios obrigatórios Os itens abaixo serão observados na ocasião da contratação da empresa fornecedora de serviços web: 1. A empresa deverá possuir capital social de no mínimo R$ 50.000,00 (Cinquenta Mil Reais) com o objetivo de assegurar a execução e entrega dos serviços. 2. Deverá possuir registro nos órgãos competentes e estar em dia com suas obrigações legais e tributárias. 3. Deverá possuir experiência em projetos similares que tenham a cultura de Gerenciamento de Projetos pelo PMI. 4. Os profissionais envolvidos no projeto devem ser registrados pela CLT e possuírem cursos de qualificação na área de internet. 3.9.3.2 Seleção de propostas As propostas serão julgadas segundo os critérios abaixo por simples comparação. A que se destacar mais entre os critérios será contratada: • Comparação de custos entre as propostas; • Tempo de experiência no mercado; • Profissionais com maior nível de capacitação.
  • 71.
    70 3.9.4 Modelo contratual O contrato estará em conformidade com a Lei Federal nº 8.666/93 que regula as licitações e contratos administrativos, bem como suas alterações pela Lei nº 12.349/2010, de 15/12/2010. Nele estarão descritas as regras, prazos, formas de pagamento e demais obrigações e será anexado o escopo desse projeto a título de referência. Os contratos deste projeto são do tipo preço fixo e irreajustável e todas as cláusulas contratuais devem ser rigorosamente respeitadas, principalmente no que diz respeito ao cumprimento de prazos de entrega e atendimento as atribuições explicitadas no escopo. 3.9.4.1 Cláusulas de confidencialidade No contrato haverá uma cláusula de confidencialidade, sob qual a contratada deverá se sujeitar, objetivando o sigilo dos custos de implantação do projeto, bem como todo e qualquer documento relacionando ao mesmo, devendo, portanto, selecionar os funcionários que tiverem acesso a documentos do projeto e encaminhá-los à sede da empresa para a assinatura e o registro do documento. 3.9.5 Pagamento e considerações finais O pagamento será realizado em duas parcelas mediante a devida contra apresentação das notas fiscais conforme a seguinte programação: • 1ª Parcela: 25% - 5 dias antes do início das atividades; • 2ª Parcela 75% - 5 dias após a conclusão das atividades;
  • 72.
    71 3.10 PLANO DEGERENCIAMENTO DE INTEGRAÇÃO Esse plano abrange as atividades de elaboração do termo de abertura e do plano de gerenciamento do projeto. Será aqui apresentado o controle integrado de mudanças do projeto, a frequência de atualizações do plano de gerenciamento e o responsável por sua elaboração e atualização. 3.10.1 Controle integrado de mudanças do projeto Será realizado desde o início do projeto até o seu término o controle integrado de mudanças. Para que uma mudança em qualquer área do projeto aconteça será necessário aprovação do patrocinador em última instância. Toda mudança passa por um processo que inicia através da solicitação de um participante, o qual deverá descrever detalhadamente o que deseja mudar ou executar, quais as áreas do projeto serão afetadas ou envolvidas no planejamento, na execução e na entrega desta mudança. Esse documento será avaliado em uma reunião entre o gerente de projetos e o patrocinador e este último decidirá se ela realmente será implementada. Nesse caso a ordem volta à sua origem com as devidas adaptações técnicas necessárias. Tanto a solicitação inicial quanto a aprovação e todos os outros documentos gerados devem ser devidamente arquivados.
  • 73.
    72 3.10.2 Responsabilidade eatualização do plano de gerenciamento do projeto O plano de gerenciamento do projeto será elaborado pelo gerente do projeto, Luiz Aquino Diniz, durante o período estipulado no cronograma (com duração de 9 dias). Após a finalização dessa etapa o plano será levado para aprovação na reunião de planejamento, finalizando o processo após a apresentação ao patrocinador bem como seu aceite. O plano de gerenciamento do projeto será reavaliado em todas as reuniões de avaliação e atualização do plano de gerenciamento do projeto. Durante esta reunião o plano será modificado e corrigido conforme o andamento do projeto, solicitações de mudanças aprovadas e outros que o gerente do projeto julgue necessário.
  • 74.
    73 4. CONCLUSÃO Com aevolução da internet as organizações devem manter sua presença online utilizando-se dos melhores recursos de interatividade que essa rede proporciona. O PMI ES representado nesse projeto pela patrocinadora Miriam Machado passa a usufruir de todos os benefícios que uma inovadora comunicação digital oferece. Foram utilizadas nesse projeto as recomendações do PMBOK® o que representou uma grande facilidade de organização e controle sobre as tarefas, prazos e custos. Oferecendo clareza sobre como alcançar o objetivo desse trabalho. Isso permitiu a entrega dentro da qualidade desejada e garantiu a satisfação das partes interessadas. O gerente de projetos contratado para realizar esse trabalho elaborou o plano de gerenciamento, com foco nas nove áreas consideradas pelo PMI como estratégicas para o sucesso de um projeto. O planejamento prevê a duração total do projeto de 36 dias (de 01 de novembro de 2012 a 24 de dezembro de 2012) a um custo de R$ 14.590,00 (Quatorze mil quinhentos e noventa reais). O objetivo do projeto que foi reformular a comunicação digital do PMI ES foi alcançado com êxito. Os prazos, orçamento e demais especificações no escopo foram realizados com precisão. O resultado é que o visitante do site recebe mais clareza na navegação e consegue maior interação com a organização. As partes interessadas, bem como a patrocinadora, consideraram que o projeto agregou um grande benefício no processo de comunicação do PMI ES. 4.1 LIÇÕES APRENDIDAS Ao longo do processo foi possível compreender melhor a dinâmica do mercado local de internet, avaliando suas vantagens e desafios. O projeto também foi uma oportunidade para o PMI ES renovar a sua presença digital e estreitar o contato com seus afiliados.
  • 75.
    74 A utilização deserviços de internet gratuitos, e softwares livres de direitos autorais é uma tendência que deve ser explorada. Essa prática reduz custos e oferece velocidade à execução de projetos. Há um risco muito elevado quando se limita a contratação de mão de obra local. A procura por serviços de internet é bem superior à oferta. Como o serviço pode ser prestado à distância deve-se abrir a possibilidade de contratar profissionais em localidades diferentes das quais o serviço é realizado. 4.2 RECOMENDAÇÃO Para incrementar os próximos projetos de comunicação digital no PMI ES, seria interessante estreitar o relacionamento com a Associação de Agências Digitais do ES e grupos semelhantes. Essa iniciativa traria o contínuo melhoramento do uso de internet na organização. Recomenda-se também manter toda a documentação gerada durante o projeto em um backup digital seguro para que possa ser utilizada como referência para os futuros trabalhos. Quanto ao treinamento oferecido é importante ressalvar que ele não esgota o processo de aprendizagem contínua. Os profissionais capacitados devem continuar a explorar novas maneiras de se comunicar através das páginas construídas. Além disso, seria interessante o PMI ES, possuir profissionais com dedicação exclusiva para lidar com a atualização das páginas criadas.
  • 76.
    75 5. REFERÊNCIAS BIBLIOGRÁFICAS ALBERTIN, ALBERTO LUIZ. Comércio Eletrônico – Modelo, Aspectos e Contribuições de sua Aplicação. 1ª Edição. São Paulo: Editora Atlas S.A. FRANCO JR., CARLOS F. E-business: internet, tecnologia e sistemas de informação na administração de empresas. 3ª Edição. São Paulo: Editora Atlas, 2005. PROJECT MANAGEMENT INSTITUTE. Um Guia do Conhecimento em Gerenciamento de Projetos (Guia PMBOK®). Quarta Edição. ed. Pennsylvania: Project Management Institute, Inc., 2008. HELDMAN, KIM. Gerência de Projetos – Guia para o exame oficial do PMI. 5ª Edição. Rio de Janeiro: Elsevier Editora Ltda, 2009. LEVY, PIERRE. Cibercultura. 2ª Edição. São Paulo: Editora 34, 2000. MAZZEO, LUZIA MARIA. Ministério da Ciência e Tecnologia. Evolução da Internet no Brasil e no Mundo. Assessoria SEPIN, 2000. UNIVERSIDADE FEDERAL DO ESPÍRITO SANTO. Biblioteca Central. Normalização e apresentação de trabalhos científicos e acadêmicos. Vitória, ES: A Biblioteca, 2006. UNIVERSIDADE FEDERAL DO ESPÍRITO SANTO. Biblioteca Central. Normalização de referências 6023:2002. Vitória, ES: A Biblioteca, 2006. WORLD WIDE WEB CONSORTIUM (W3C). International community that develops open standards to ensure the long-term growth of the Web. World Wide Web Consortium, 2012. Disponível em <http://www.w3.org//>. Acesso em 21 de Setembro de 2012.
  • 77.
    76 ANEXO I –Web site do PMI ES
  • 78.
    77 ANEXO II –Perfil do PMI ES no Facebook
  • 79.
    78 ANEXO III –Perfil do PMI ES no Twitter
  • 80.
    79 ANEXO IV –Web site do PMI SP