Goiânia
2015
RICARDO DE OLIVEIRA DIAS
SISTEMA DE ENSINO PRESENCIAL CONECTADO
MBA EM GESTÃO DE PROJETOS
PROJETO NINTE
Núcleo de Inteligência Estratégica
Goiânia
2015
PROJETO NINTE
Núcleo de Inteligência Estratégica
Trabalho de Conclusão de Curso apresentado a
Universidade Norte do Paraná – UNOPAR VIRTUAL,
como requisito parcial para a conclusão do curso de pós-
graduação Lato Sensu – MBA em Gestão de Projetos .
Tutora Orientadora: Daniela Gabriel Macedo Consorte
RICARDO DE OLIVEIRA DIAS
RICARDO DE OLIVEIRA DIAS
PROJETO NINTE
Núcleo de Inteligência Estratégica
Trabalho de Conclusão de Curso aprovado, apresentado à UNOPAR – Universidade
Norte do Paraná, no Sistema de Ensino Presencial Conectado, como requisito
parcial para a conclusão do curso de pós-graduação Lato Sensu – MBA em Gestão
de Projetos, com conceito final igual a ______, conferido pela Banca Examinadora
formada pelo tutor orientador e professor supervisor:
__________________________________________________
Tutor Orientador
Universidade Norte do Paraná
Prof. Supervisor
Universidade Norte do Paraná
Cidade, ______ de __________ de 2015.
Dedico este trabalho aos meus filhos e a minha
querida esposa, pelo carinho e compreensão
durante as muitas horas em que estive ausente
ou concentrado nos estudos.
AGRADECIMENTOS
A Deus, por me proporcionar saúde e sabedoria nos momentos mais
difíceis, mostrando-me o caminho a seguir e me permitindo cumprir mais essa
missão.
Aos professores, tutores e orientadores, pela dedicação em instruir,
orientar e incentivar a produção deste trabalho.
E a todos aqueles que me apoiaram direta ou indiretamente durante
o período acadêmico.
Muito obrigado.
“A primeira política e a fundação para todas as
outras é abandonar o ontem.”
Peter Drucker
DIAS, Ricardo de Oliveira. Projeto NINTE – Núcleo de Inteligência Estratégica.
2015. 140 f. Trabalho de Conclusão de Curso (MBA em Gestão de Projetos) –
Sistema de Ensino Presencial Conectado, Universidade Norte do Paraná, Goiânia,
2015.
RESUMO
Este trabalho visa abordar de forma prática a aplicação do Gerenciamento de
Projetos na criação de um novo produto, adotando para isso os conhecimentos
acadêmicos adquiridos durante o curso e referenciando os principais autores
relacionados ao tema. Para a elaboração deste trabalho, foi estruturado um projeto
fictício com o objetivo de criar uma unidade de inteligência estratégica junto a
Secretaria de Segurança Pública do Estado do Araguaia (unidade federativa fictícia),
que atende a uma prescrição legal e ao nivelamento com o seu planejamento
estratégico, motivando a execução do referido projeto. O objetivo principal deste
trabalho é demonstrar de forma prática todas as fases correspondidas ao ciclo de
vida do projeto, bem como a aplicação de ferramentas e técnicas para a sua
execução e conclusão dentro daquilo que foi requisitado pelo cliente/patrocinador.
Palavras-chave: Gestão de Projetos. PMBOK. Gerenciamento. Ciclo de vida.
Projetos. Plano do projeto, Vargas, Kerzner.
DIAS, Ricardo de Oliveira. NINTE Project – Strategic Intelligence Center. 2015.
140 f. Trabalho de Conclusão de Curso (MBA em Gestão de Projetos) – Sistema de
Ensino Presencial Conectado, Universidade Norte do Paraná, Goiânia, 2015.
ABSTRACT
This work aims to address practically the application of Project Management in the
creation of a new product, adopting for this academic knowledge acquired during the
course and referencing the main authors related to the theme. For the preparation of
this work, a fictional project aiming to create a unity of strategic intelligence with the
Public Security Bureau of the Araguaia State (fictitious federal unit), which serves a
legal prescription and leveling with your planning was structured strategic,
encouraging the implementation of that project. The main objective of this work is to
demonstrate practically all stages matched to the project life cycle, and the
application of tools and techniques for their implementation and completion within
what was requested by the client / sponsor.
Key-words: Project Management. PMBOK. Management. Life cycle. Projects.
Project plan, Vargas, Kerzner.
SUMÁRIO
1 INTRODUÇÃO.................................................................................................... 12
2 JUSTIFICATIVA ................................................................................................. 14
3 PROBLEMA ....................................................................................................... 15
4 OBJETIVOS ....................................................................................................... 16
4.1 OBJETIVO GERAL .........................................................................................16
4.2 OBJETIVOS ESPECÍFICOS .......................................................................... 16
5 REFERENCIAL TEÓRICO .................................................................................17
5.1 PMI e PMBOK................................................................................................. 17
5.2 O QUE É PROJETO .......................................................................................18
5.3 DIFERENÇA ENTRE PROJETOS E PROCESSOS .................................... 23
5.4 O QUE É GERENCIAMENTO DE PROJETOS............................................. 25
5.5 POR QUE GERENCIAR PROJETOS............................................................ 27
5.6 CARACTERÍSTICA DE UM PROJETO......................................................... 29
5.7 CICLO DE VIDA DO PROJETO.................................................................... 32
5.8 FASES DO CICLO DE VIDA DO PROJETO................................................. 33
5.8.1 Fase de Iniciação...................................................................................... 36
5.8.2 Fase de Planejamento............................................................................. 40
5.8.3 Fase de Execução.................................................................................... 43
5.8.4 Fase de Monitoramento e Controle.......................................................... 45
5.8.5 Fase de Encerramento............................................................................. 46
5.9 TRÍPLICE RESTRIÇÃO – TEMPO, CUSTO E ESCOPO............................... 48
5.10 ESCRITÓRIO DE GERENCIAMENTO DE PROJETOS – (PMO) ............... 51
5.11 ÁREAS DO CONHECIMENTO DE UM PROJETO........................................ 53
5.12 PRINCIPAIS DOCUMENTOS DO PROJETO ................................................58
5.12.1 Termo de Abertura do Projeto....................................................................... 58
5.12.2 Declaração de Escopo do Projeto – scope estatement................................. 62
5.13 PLANO DE GENRENCIAMENTO DE PROJETOS.........................................66
5.13.1 Métodos de Planejamento de Projeto............................................................. 67
5.13.2 Estruturas do Plano de Projetos..................................................................... 67
6 PLANO DE GERENCIAMENTO DO PROJETO NINTE.................................... 68
6.1 APRESENTAÇÃO DO PROJETO...................................................................68
6.2 DEFINIÇÃO DO PROBLEMA..........................................................................68
6.3 DOCUMENTOS ANEXADOS......................................................................... 71
6.4 TERMO DE ABERTURA DO PROJETO.........................................................72
6.5 DECLARAÇAO DE ESCOPO......................................................................... 80
6.6 ESTRUTURA ANALÍTICA DO PROJETO - EAP............................................ 93
6.7 DICIONÁRIO EAP........................................................................................... 95
6.9 PLANO DE GERENCIAMENTO DO ESCOPO...............................................98
6.10 PLANO DE GERENCIAMENTO DO TEMPO............................................... 103
6.11 GRÁFICO DE GANTT – VISÃO GERAL DO PROJETO.............................. 103
6.12 DIAGRAMA DE MARCOS.............................................................................103
6.13 REDE DE ATIVIDADES................................................................................ 103
6.14 PLANO DE GERENCIAMENTO DE CUSTOS..............................................110
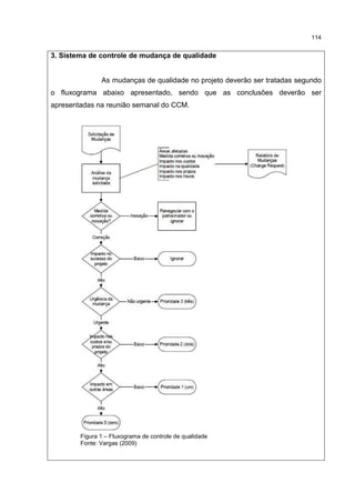
6.15 PLANO DE GERENCIAMENTO DE QUALIDADE........................................113
6.16 PLANO DE GERENCIAMENTO DE RECURSOS HUMANOS.....................116
6.17 PLANO DE GERENCIAMENTO DE COMUNICAÇÕES...............................123
6.18 PLANO DE GERENCIAMENTO DE RISCOS...............................................127
6.19 PLANO DE GERENCIAMENTO DE AQUISIÇÕES...................................... 131
6.20 TERMO DE ENCERRAMENTO....................................................................133
7 CONSIDERAÇÕES FINAIS.............................................................................. 138
REFERÊNCIAS....................................................................................................... 139
ANEXO I – QUESTIONÁRIO DE LIÇÕES APRENDIDAS ............................140
12
1 INTRODUÇÃO
As dinâmicas sociais, políticas, econômicas e culturais deste século,
assim como em outros tempos, ditam os rumos de nossa evolução. Mas,
principalmente na era atual, na era da sociedade do conhecimento, essas mudanças
têm se apresentado de forma mais rápida e mais perceptível do que nunca foram
antes.
Tais aspectos se devem as inovações na área das tecnologias da
informação e comunicação – TIC, as quais contribuem sobremaneira para a
agilidade na troca de informações pelo globo.
O foco deste trabalho é voltado para as melhores práticas em
gerenciamento de projetos, vislumbrando a abrangência dessas mudanças no
mundo corporativo. E o que esperar em um mundo de incertezas, que se transforma
da noite para o dia?
Poderíamos responder que podemos esperar de tudo. Mas, estamos
preparados para essas mudanças?
Vivenciamos hoje um cenário de crise em escala global. Economias
que antes se apresentavam inabaláveis, hoje sofrem com a perenidade de uma crise
econômica, que tem afetado ricos e pobres, grandes e pequenos.
Sobre o cenário global de incerteza, GATES (19--?), afirma que “as
únicas grandes companhias que conseguirão ter êxito são aquelas que
considerarem os seus produtos obsoletos antes que os outros o façam. ”
A visão de futuro do autor demonstra a necessidade de constante
inovação e de se “prever” os acontecimentos vindouros. E ainda hoje, a única forma
de nos preparamos para esses acontecimentos é através do planejamento.
Em seu nível estratégico, gerencial ou operacional, o planejamento é
a única forma de nos prepararmos para as turbulências do mercado atual.
Em relação ao planejamento estratégico, KAY (1983, p. 17) afirma
que “A melhor forma de prever o futuro é criá-lo”. Peter Drucker1, filósofo e
1 Peter Drucker foi um escritor, professor e consultor administrativo de origem austríaca, considerado
como o pai da administração moderna, sendo o mais reconhecido dos pensadores do fenômeno dos
efeitos da globalização na economia em geral e em particular nas organizações - subentendendo-se
a administração moderna como a ciência que trata sobre pessoas nas organizações, como dizia ele
próprio. (Wikipédia, 2015).
13
administrador estadunidense também é apontado com o autor da frase acima.
O pensamento acima se justifica no cenário econômico que
vivenciamos hoje, principalmente no Brasil. A escassez de capital obriga as
empresas a planejarem melhor suas operações e tomar decisões estratégicas em
relação ao atual cenário de incertezas
Drucker (1974, p.44) já previa tais incertezas em relação à dinâmica
da sociedade globalizada, afirmando que “a única coisa que sabemos sobre o futuro
é que ele será diferente”.
Contudo, vale ressaltar que planejar não é engessar a empresa para
executar suas tarefas de forma padronizada, desconsiderando o reflexo dos
processos sociais na dinâmica organizacional. Pelo contrário, essa dinâmica deve
ser continuamente monitorada e o planejamento deve englobar uma visão de
melhoria continua em relação a acirrada concorrência que hoje se apresenta no
mercado.
Mas como conseguir produzir melhor?
É imprescindível que as organizações busquem definir e planejar
suas estratégias de acordo com os objetivos que pretendem alcançar. A estratégia
visa orientar a execução das ações em relação aos concorrentes e ao mercado,
repleto de incerteza e escassez de recursos.
Neste prisma, o planejamento estratégico minimiza o impacto
causado pelas mudanças constantes em relação ao mercado global, pressionando
as organizações por inovações. Essas inovações, por sua vez, demandam a
estruturação e desenvolvimento de projetos.
Os projetos são ferramentas gerencias que direcionam a execução
planejada dos processos e o alinhamento ao planejamento estratégico.
Uma organização que inova, pautada em um planejamento de
projetos eficiente, certamente colabora para minimizar o impacto das mudanças
globais que afetam todas as organizações.
Nesse aspecto, é correto afirmar que o gerenciamento de projetos é
uma ferramenta organizacional indispensável para se alcançar os objetivos
estratégicos mesmo em pequenas, médias ou grandes empresas.
14
2 JUSTIFICATIVA
O exercício da atividade de pesquisa tem por objetivo a
transformação do conhecimento acadêmico por meio da prática, exteriorizando as
teorias aprendidas e ampliando o entendimento contextual por meio da experiência
proporcionada pela atividade.
Os estudos para a produção deste trabalho contribuem para
aumentar a bagagem teórica/acadêmica e, na medida da evolução dos
conhecimentos adquiridos no processo de pesquisa, ajudam a identificar falhas e
encontrar soluções para eventuais problemas relacionados a Gestão de Projetos.
A linha de pesquisa relacionada a criação de um projeto (linha 1),
apresenta-se como a mais completa para a formulação deste trabalho, visto abordar
todos os aspectos relacionados a elaboração e análise de projetos.
Sendo assim, a prática acadêmica se funde aos conhecimentos
adquiridos durante o curso, permitindo o exercício da atividade de Gestão de
Projetos, com ênfase nos principais autores e documentos que influenciam esta
ciência e colaboram para o seu aprimoramento.
Ao trabalhar com todas as fases que correspondem a Gestão de
Projeto, ocorre a sedimentação dos conhecimentos adquiridos no embasamento
teórico pesquisado para a conclusão deste trabalho, contribuindo assim para uma
formação profissional sólida e eficiente.
Para elaboração deste trabalho, foi criada uma situação fictícia, visto
que o aspecto mais importante desta produção textual é verificar o aprendizado, não
havendo, no caso da linha de pesquisa escolhida, a necessidade de elaboração de
um projeto real.
Apesar da característica fictícia do empreendimento apresentado,
todas as melhores práticas, ferramentas e técnicas aplicas a este trabalho são
funcionais e estudas por diversos autores na área de gestão de projetos, bem como
apresentadas no Guia PMBO ® 4. ed., que é o Guia de Conhecimentos em
Gerenciamento de Projetos mais difundido no mundo.
15
3 PROBLEMA
A Superintendência de Inteligência da Secretaria de Segurança
Pública (fictício) é o órgão que integra todo o aparato de segurança pública do
Estado do Araguaia (fictício) e um de seus objetivos estratégicos é a implantação da
inteligência estratégica com o intuito viabilizar o planejamento estratégico de
segurança pública no estado.
Em meados de 2014, a Lei 11.123/2014 (fictícia) foi promulgada e
introduziu alterações a Lei 10.740/2002 (fictícia), a qual criou a Superintendência de
Inteligência da Secretaria de Segurança Pública do Estado do Araguaia – SSPAR,
determinando também a criação do Núcleo de Inteligência Estratégica, subordinado
a Gerência do Serviço de Inteligência, com a finalidade de subsidiar o planejamento
estratégico dos órgãos que compõem a SSPAR2.
Diante da exigência legal, o Secretário de Segurança Pública
determinou a elaboração de um projeto para implantação do Núcleo de Inteligência
Estratégica – NINTE, junto a Superintendência de Inteligência da SSPAR.
2 Todas os órgãos públicos, unidades da federação, funções, cargos e leis citados neste trabalho são
obra de ficção, servindo apenas como exemplo para a apresentação das técnicas de gerenciamento
de projetos, objeto desta produção acadêmica.
16
4 OBJETIVOS
4.1 OBJETIVO GERAL
- Demonstrar as ferramentas e técnicas de Gestão de Projetos
através da elaboração de um projeto fictício com fins didáticos.
4.2 OBJETIVOS ESPECÍFICOS
- Aplicar as técnicas constantes no PMBoK ®, 4ª ed. e demais
autores que abordam o tema.
- Aplicar os conhecimentos em Gestão de Projetos, consolidados no
decorrer do curso.
17
5 REFERENCIAL TEÓRICO
A abordagem teórica acerca do tema é bastante extensa e
compreende diversas visões relacionadas a diversos modelos de gerenciamento de
projetos.
Contudo, baseado no conteúdo acadêmico aplicado durante o curso,
o foco principal deste trabalho serão as ferramentas e técnicas consolidadas no
PMBoK ® (4. ed., 2008), e autores nacionais e internacionais, estudiosos da ciência
da Gestão de Projetos.
5.1 PMI E PMBOK
Segundo o Wikipedia (2013), “o Project Management Institute (PMI)
é uma instituição internacional sem fins lucrativos, que associa profissionais de
gestão de projetos”. No início de 2011, o PMI já era considerado a maior associação
do gênero no mundo, integrando mais de 260.000 membros em aproximadamente
de 170 países.
O PMI3 foi fundado em 1969 por uma equipe formada por cinco
profissionais. Atualmente, o PMI se firma em vários países do mundo, constituindo
os chamados “capítulos”, que colaboram com o PMI para o aprimoramento da arte
da gestão de projetos.
O Project Management Body of Knowlegde – PMBoK, ou Guia do
Conhecimento em Gerenciamento de Projetos é uma publicação do PMI que
consolida as melhoras práticas em gerenciamento de projetos, incorporando uma
série de ferramentas e técnicas a serem aplicadas durante a execução de um
projeto. Trata-se do Corpo de Conhecimentos (BoK) mais difundido na área do
gerenciamento de projetos.
O PMBoK 5ª edição foi publicado em 2013 e compreende:
- 5 grupos de processos;
- 10 áreas do conhecimento, e
3O PMI foi fundado em 1969 por cinco pessoas de vanguarda que entendiam o valor do networking, do
compartilhamento das informações dos processos e da discussão dos problemas comuns de projetos. Após a
primeira reunião oficial em outubro de 1969, no Georgia Institute of Technology em Atlanta, Geórgia, EUA, o
grupo constituiu oficialmente a associação na Pensilvânia, EUA. Fonte: Seção Goiânia, Goiás – Brasil do Project
Management Institute. <http://pmigo.org.br/site/institucional/pmi>
18
- 47 processos.
O MBA em Gestão de Projetos da UNOPAR é fundamentado no
guia PMBoK 4ª edição, publicado em 2008, que engloba:
- 5 grupos de processos;
- 9 áreas do conhecimento, e
- 42 processos;
Segundo o PMI (2008, p. 10):
O Guia do Conhecimento em gerenciamento de Projetos (Guia PMBoK ®) é
uma norma reconhecida para a profissão de gerenciamento de projetos. [...]
O Guia PMBOK ® fornece diretrizes para o gerenciamento de projetos
individuais. Ele define o gerenciamento e os conceitos relacionados e
descreve o ciclo de vida do gerenciamento de projetos o os processos
relacionados.
Assim como nas web-aulas do MBA em Gestão de Projetos da
UNOPAR, a maioria das publicações embasadas para confecção deste trabalho
foram estruturadas com base no PMBoK ®, 4ª edição.
Visando a coerência com o conteúdo estudado no curso, iremos
adotar as ferramentas e técnicas apresentadas no PMBoK ® 4ª edição, para
elaboração do projeto contido neste trabalho, e em grande parte, para elaboração
deste referencial teórico.
5.2 O QUE É UM PROJETO
Segundo o PMI (2013, p. 3), “projeto é um esforço temporário
empreendido para criar um produto, serviço ou resultado exclusivo”.
Na definição do referido Instituto, dois aspectos fundamentais são
observados em relação a um projeto:
É temporário;
É singular, pois cria produto, serviço ou resultado exclusivo.
Em relação ao aspecto temporal, não quer dizer que um projeto
tenha curta duração, apenas que ele tem um começo, meio e fim, bem definidos.
19
Porém, mesmo depois de finalizado, o seu produto, serviço ou resultado poderão
perdurar por tempo indeterminado, enquanto for viável para o cliente do projeto.
Já a singularidade se dá pela exclusividade do produto, serviço ou
resultado criado pelo projeto. Projetos podem ser semelhantes, porém são
efetivados para criação de produtos, serviços ou resultados ainda não criados ou
não alcançados, mesmo que seja a reconfiguração de um processo ou a inovação
nas características de um produto já existente.
Vargas (2009) conceitua projeto como:
Projeto é um empreendimento não repetitivo, caracterizado por uma
sequência clara e lógica de eventos, com início, meio e fim, que se destina a
atingir um objetivo claro e definido, sendo conduzido por pessoas dentro de
parâmetros predefinidos de tempo, custo, recursos envolvidos e qualidade.
Tuman (1983, apud CARVALHO; RABECHINI, 2011, p. 21), por sua
vez, conceitua projetos, asseverando que:
Um projeto é uma organização de pessoas dedicadas que visam atingir um
propósito e objetivo específicos. Projetos geralmente envolvem gastos,
ações ou empreendimentos únicos de altos riscos e devem ser completados
numa certa data por um montante de dinheiro, dentro de alguma expectativa
de desempenho.
A abrangente conceito de Tuman, envolve outros aspectos não
observados na definição de projetos do PMI, dentre eles a necessidade de ser
executado por uma “organização de pessoas”.
Isso reflete a característica de interdependência dos projetos que,
em todos os casos, demandam relacionamento interpessoal e “interorganizacional”
(em muitos casos) para a condução de qualquer tipo de projeto, seja de pequeno ou
de grande porte.
Sempre será necessária a aquisição de recursos, serviços ou
insumos, que levarão o projeto a interagir com outras partes que não os membros da
equipe do projeto.
Tuman ainda considera a questão dos custos, tempo e riscos
envolvidos na consecução de um projeto.
Certamente, um projeto, quer seja de criação de um produto, de um
serviço ou de um resultado, levará a organização a fazer desembolsos programados
20
para a execução do referido projeto, bem como estipular prazos e calcular os ricos
envolvidos no investimento que pretende fazer.
Em suma, um projeto é um esforço temporário (com ciclo de vida
bem definido), empreendido progressivamente, coordenado e coletivo que visa
alcançar objetivos exclusivos, caracterizando a sua singularidade.
Apesar da semelhança, cada projeto é único e apresenta
características díspares, dependendo do tipo e da complexidade de cada projeto.
É importante ressaltar que projetos, no geral, são eivados de
incerteza e complexidade. Sabbag (1999, apud CARVALHO; RABECHINI JR., 2011,
p. 25) propôs um modelo conhecido como “cubo da incerteza”, que visa demonstrar
o nível o grau de incerteza através de três dimensões distintas:
Complexidade;
Singularidade, e;
Rigor das metas.
Tal modelo funciona como ferramenta para avaliar e propor
estratégias de gerenciamento distintas para cada tipo de projeto, dependendo da
área do cubo.
Figura 1: Cubo da Incerteza de Sabbag.
Fonte: Sabbag 1999 (apud Carvalho, Rabechini Jr, 2011, p. 25)
21
Segundo Sabbag (1999, apud CARVALHO; RABECHINI JR., 2011,
p. 25):
Projetos diferentes resultam em cubos diferentes. Por exemplo, um projeto
de construção de uma estrada ou uma construção típica, normalmente,
apresenta alta estreiteza em relação aos objetivos, mas baixa complexidade
e unicidade. Por outro lado, um típico projeto de Pesquisa e
Desenvolvimento (P&D) ou desenvolvimento de um novo software, ao
contrário, podem se mostrar com alta unicidade e complexidade, mas
envolvendo baixa estreiteza de objetivos.
Já Maximiano (1997, apud CARVALHO; RABECHINI JR., 2011,
p.24) classificava os projetos em quatro categorias, relacionadas as dimensões
incerteza e complexidade. Para o autor, “quanto maior o grau de desconhecimento,
maior a incerteza e maior o risco associado”. Contudo, a complexidade do projeto
era avaliada pelo autor através da “multidisciplinaridade necessária para a execução
do projeto, da diversidade e do volume das informações a serem processadas, do
número de organizações envolvidas, entre outros aspectos” (MAXIMIANO, 1997,
apud CARVALHO; RABECHINI JR. 2011, p. 25).
Tabela 1: Categoria de projeto segundo Maximiano.
Incerteza
Categoria 2
Projetos de Pesquisa e
Desenvolvimento
Categoria 4
Grandes projetos de Pesquisa
e Desenvolvimento
Categoria 1
Pequenos projetos de engenharia,
Organização de um evento.
Categoria 3
Organização de eventos
especiais: visita do Papa, Jogos
Olímpicos
Complexidade
Fonte: Adaptada de Carvalho e Rabechini Jr. (2011, p. 25)
A complexidade de um projeto leva a organização a priorizar os
meios e técnicas para sua elaboração. Isso demanda uma equipe preparada e um
gerente de projetos experiente em relação às as incertezas oriundas do ambiente do
projeto. À medida que o projeto se desenvolve vai se tornando mais detalhado. Os
processos se tornam mais claros e aumenta a compreensão em relação aos
objetivos do projeto.
Na maioria das vezes, o cliente não consegue abranger
suficientemente o rol de requisitos em relação ao produto do projeto. Sendo assim,
22
conforme o projeto avança, o cliente nota a necessidade de inserir mudanças
relativas aos requisitos do produto, dentre outros aspectos. Tais mudanças são um
exemplo do o ambiente de incerteza no qual o projeto é gerenciado, o que só poderá
ser minimizado com o gerenciamento eficiente, orientado por um planejamento bem
estruturado.
O ocorre também que a parte gerencial (gerente e equipe de
projetos) pode deparar com a necessidade de modificações relativas aos processos
gerenciais do projeto. À medida que o projeto se desenvolve tais necessidades
começam a aflorar. Cabe ao gerente aplicar as técnicas e ferramentas adequadas
ao gerenciamento dessas necessidades, contribuindo assim para manter o projeto
nos trilhos e atingir os objetivos dentro do prazo, custo e qualidade exigida pelo
cliente.
Wolier e Mathias (2014, p. 14) apresentam uma definição bastante
peculiar de projetos, afirmando que “um projeto pode ser entendido como um
conjunto de informações coletadas e processadas, de modo que simulem uma dada
alternativa de investimento para testar sua viabilidade”.
A definição dos autores mais se aproxima do que podemos definir
como anteprojeto.
O anteprojeto é como uma análise de viabilidade de projetos, o qual
determina as compensações de se investir em um determinado projeto, baseado no
estudo estratégico.
Os referidos autores ainda complementam o seu entendimento
sobre projetos, afirmando que:
Entendemos por projeto o conjunto de informações internas e/ou externas à
empresa, coletadas e processadas com o objetivo de analisar-se (e,
eventualmente implantar-se) uma decisão de investimento. Nestas
condições, o projeto não se confunde com as informações, pois ele é
entendido como sendo um modelo que, incorporando informações
qualitativas e quantitativas, procura simular a decisão de investir e suas
implicações. (WOILER; MATHIAS, 2014, p. 15)
Na citação acima, resta nítido que a definição de projeto dos autores
corresponde àqueles elaborados para a análise de viabilidade de um investimento.
Porém, os autores destacam a importância relativa a um projeto de
viabilidade para subsidiar o processo decisório em um projeto final, destacando que
23
“o projeto de viabilidade é um projeto de estudo e análise, ou seja, é um projeto que
procura verificar a viabilidade interna da própria empresa”. (WOILER; MATHIAS,
2014, p. 16).
O corre ainda que, geralmente, as empresas nacionais raramente
empregam esforços com fim de elaborar um projeto de viabilidade “de modo formal e
explícito”, sendo que:
Em geral, a verificação de viabilidade acaba sendo relegada a segundo
plano (ou então nem é feita) dentro do processo decisório, porque é
incômoda, porque é demorada, porque se atingiu o ponto de não-retorno na
decisão, etc. Este modo de proceder resulta na ausência de um processo de
planejamento formal nas empresas, em que o projeto de viabilidade seria o
último nível. (WOILER; MATHIAS, 2014, p. 16)
A observação dos autores é bastante válida nos dias atuais, pois o
cenário de incertezas em que estamos inseridos demanda uma análise sistemática e
bastante estrutura de qualquer projeto em que se queira investir. A visão dos autores
enfatiza bem a necessidade da análise de viabilidade, deixando claro, contudo, que
pouco se tem feito atualmente para determinar o quanto um projeto é viável ou não.
Talvez, pela própria possibilidade de negação, as organizações, que
anseiam por inovar, acabam dispensando a análise de viabilidade e empreendendo
sem estarem preparadas, achando que a agilidade do empreendimento salta à
frente dos concorrentes que, a qualquer momento, poderão enxergar a mesma
oportunidade.
Trata-se de um processo desastroso que pode provocar o
investimento em um projeto fadado ao fracasso antes mesmo de se iniciar.
5.3 DIFERENÇA ENTRE PROJETOS E PROCESSOS
Projeto, como anteriormente definido, é “um esforço temporário
empreendido para criar um produto, serviço ou resultado exclusivo” (PMI, 2013, p.
3). O projeto se caracteriza pela temporalidade e singularidade.
A singularidade é uma das características mais marcantes do projeto
e o diferencia de forma visível em relação ao processo, sendo que:
24
Cada projeto cria um produto, serviço ou resultado único. O resultado do
projeto pode ser tangível ou intangível. Embora elementos repetitivos
possam estar presentes em algumas entregas e atividades do projeto, esta
repetição não muda as características fundamentais e exclusivas do
trabalho do projeto. Por exemplo, prédios de escritórios podem ser
construídos com materiais idênticos ou similares e pelas mesmas equipes
ou equipes diferentes. Entretanto, cada projeto de prédio é único, com uma
localização diferente, um design diferente, circunstâncias e situações
diferentes, partes interessadas diferentes, etc. (PMI, 2013, p. 3)
Um processo, por sua vez, é um esforço contínuo com o intuito de
realizar uma sequência de tarefas técnicas, padronizadas, que resultam no produto
do processo. Trata-se de um esforço repetitivo, previsível e inserido dentro de um
trabalho maior, no nosso caso, um projeto.
O desenvolvimento de um projeto requer a execução de várias
tarefas, ou pacotes de trabalho que são executados por meio de processos, os quais
apresentam um resultado específico. A entrega relativa a determinada sequência de
atividades corresponde ao produto do processo. Por sua vez, uma sequência de
processos leva a conclusão de um projeto.
De forma mais simples, processos estão inseridos nos projetos e
são chamados de processos de gerenciamento de projeto.
O PMI (2013, p. 2) afirma que “a aceitação do gerenciamento de
projetos como uma profissão indica que a aplicação do conhecimento, processos,
habilidades, ferramentas e técnicas pode ter um impacto significativo no sucesso do
projeto”. (grifo nosso)
Tal afirmação leva a crer o quão fundamental é a necessidade da
aplicação eficiente dos processos para o gerenciamento do projeto.
O PMI, por meio do PMBoK ®, 4. ed., corpo de conhecimento em
gerenciamento de projetos mais difundido no mundo, enfatiza que um projeto deve
ser executado através da aplicação e integração apropriada dos 42 processos de
gerenciamento de projetos previstos no referido BoK, agrupados em cinco grupo de
processos, sendo eles:
- Iniciação
- Planejamento
- Execução
- Monitoramento e controle, e
25
- Encerramento.
De forma mais prática, um processo visa transformar entradas
(insumos) em saídas (resultados), através da utilização de ferramentas e técnicas.
Figura 2 – Processo
Fonte: Escritório de projetos (http://escritoriodeprojetos.com.br)
Na figura acima podemos entender que um processo é “uma
atividade ou conjunto de atividades que usa determinadas ferramentas e técnicas
para transformar (processar) um conjunto em insumos (entradas) em resultados
desejados (saída) ”. (Escritório de Projetos4).
No gerenciamento de projetos, um processo é:
[...] um conjunto de ações e atividades inter-relacionadas que são
executadas para criar um produto, serviço ou resultado pré-especificado.
Cada processo é caracterizado por suas entradas, ferramentas e técnicas
que podem ser aplicadas, e as saídas resultantes. (PMI, 2008, p. 38).
5.4 O QUE É GERENCIAMENTO DE PROJETOS
Gerenciamento de projetos, segundo o PMI (2013, p.47) é:
[...] a aplicação de conhecimentos, habilidades, ferramentas e técnicas às
atividades do projeto, a fim de cumprir os seus requisitos. A aplicação do
conhecimento requer o gerenciamento eficaz dos processos de
gerenciamento do projeto.
4Disponível em: <http://escritoriodeprojetos.com.br/> Acesso em 19 março 2015.
26
A expectativa de conclusão de um projeto dentro das especificações,
prazos e custos estimados, está diretamente relacionada a capacidade de
gerenciamento do projeto.
Para que isso aconteça, o projeto deve ser gerenciado por um
profissional capacitado, apoiado por uma equipe comprometida e capaz. Somente
por meio a aplicação de conhecimentos, habilidades, ferramentas e técnicas o
gerente de projeto poderá conduzi-lo ao sucesso, entregando assim o produto,
serviço ou resultado exclusivo, objetivo do projeto.
Isso significa que o gerente de projeto deve ter competência para a
aplicação das ferramentas de gestão adequada a cada projeto.
Diferente da competência definida na esfera administrativa, ou seja,
relacionada a função ou cargo, a qual por meio de lei ou regulamento permite o
exercício ou não de determinada atividade, a competência para o gerenciamento de
projetos se distingue por características que, no conjunto, permite ao gestor o
exercício do know-how, para a execução de seu trabalho.
Para Carvalho e Rabechini Jr. (2011, p. 373), “os aspectos
relacionados a esse conceito mostram que a competência do indivíduo pode ser
entendida segundo três eixos fundamentais: pelas características da pessoa, por
sua formação educacional, e por sua experiência profissional”.
Corroborando com os aspectos relacionados pelo autor, podemos
dizer que a competência é apoiada sobre três pilares, que chamaremos de pilares
da competência, sendo:
- Conhecimento (saber o que fazer);
- Habilidades (saber como fazer), e
- Atitude (querer fazer, agir).
Ou seja, para ser competente, o gerente tem que saber o que fazer,
saber como fazer e querer fazer ou agir. Na falta de um desses pilares, a
competência não se sustenta.
A partir dessa observação, podemos formular os seguintes
postulados:
- Conhecimento e habilidade sem ação não nos leva a lugar
nenhum, pois sem ação não há movimento;
- Ação e habilidade sem conhecimento é caminhar sem rumo, pois
não sabemos onde queremos chegar ou por onde caminhar;
27
- Conhecimento e ação sem habilidade é se arrastar pelo caminho,
pois, apensar de conhecer o caminho e segui-lo, somos cambaleantes ao trilha-lo,
pois nos falta a habilidade para caminhar.
Para carvalho e Rabechini Jr. (2011, p. 22), gerenciar projetos
incluem planejamento, organização, supervisão e controle de todos os aspectos do
projeto. Trata-se de um processo contínuo para alcançar os seus objetivos.
Por fim, gerenciar projetos é empreender esforços para garantir que
as atividades envolvidas no projeto sejam executadas conforme o planejado,
permitindo assim que o projeto atinja seus objetivos com eficiência e eficácia.
5.5 POR QUE GERENCIAR PROJETO
Como ferramenta de gestão, o gerenciamento de projeto leva a
organização a enfrentar as incertezas do mercado de forma mais preparada,
agregando maior eficiência aos projetos inovadores, quer seja na criação de um
novo produto, processo ou resultado, bem como no aprimoramento de um produto,
processo ou resultado existente.
Projetos bem gerenciados levam a objetivos otimizados, reduzindo
custos, tempo e aumentando a qualidade, tornando assim a organização mais
competitiva.
Acerca da necessidade de se gerenciar projetos, Vargas (2009)
afirma que:
Em geral, o gerenciamento de projetos pode ser aplicado a qualquer
situação onde exista um empreendimento que foge ao que é fixo e rotineira
a empresa (ad hoc). Se o empreendimento é único e pouco familiar, é
importante que a atividade de gerenciamento de projetos seja intensificada.
O sucesso da gestão de projetos está intimamente ligado ao sucesso com
que as atividades são relacionadas e realizadas. A base do sucesso está
em identificar e diferenciar o projeto das demais atividades desenvolvidas
na organização.
Kerzner (apud VARGAS, 2009) pondera que “diversas pressões
externas podem forçar as companhias a adotarem gerenciamento de projetos como
28
forma de realizarem seus negócios”, sendo elas:
• competição;
• padrões de qualidade;
• redução nas margens de lucro;
• resultados financeiros;
• fatores tecnológicos;
• aspectos legais;
• aspectos sociais;
• fatores políticos;
• pressões econômicas.
Vargas (2009), afirma que “ao optar pela realização de um
determinado projeto, uma organização precisa utilizar diversos critérios de seleção
para que os objetivos sejam atingidos, garantindo o seu sucesso”. Dentre os
referidos critérios, o autor destaca os seguintes:
• realismo;
• capacidade;
• flexibilidade;
• facilidade de uso;
• custo;
• facilidade de informatização.
Drucker (1963, apud CARVALHO; RABECHINI JR., 2011, p. 11)
afirma que uma empresa não sobrevive apenas fazendo as coisas de forma certa.
Fazer a coisa certa nos remete aos conceitos de eficiência e eficácia, ou seja, fazer
a coisa certa e fazer certo as coisas.
Gerenciar projeto em um mundo globalizado, constituído por uma
sociedade do conhecimento e um dinamismo de mercado que turva o discernimento
em relação ao futuro, não pode ser resumido em apenas fazer a coisa certa.
Para sobreviver, as organizações precisam ser eficazes (fazer a
coisa certa) e eficientes (fazer certo as coisas) e isso só é conseguido através do
gerenciamento, ou, no nosso caso específico, o gerenciamento de projetos.
Gerenciar é organizar, planejar e executar atividades com o objetivo
29
de tornar a organização mais eficiente e competitiva. É por meio do gerenciamento
de projeto que se garante o emprego racional dos recursos técnicos, humanos e
financeiros empregados para atingir os objetivos com eficiência.
5.6 CARACTERÍSTICAS DE UM PROJETO
Como abordado anteriormente neste trabalho, um projeto é um
esforço temporário, empreendido por pessoas, com prazos e custos previamente
definidos, e que visa atingir um objetivo exclusivo, podendo ser a criação de um
produto, serviço ou resultado.
As características que diferenciam o projeto de um processo,
programa ou portfólio são o caráter temporário e a singularidade.
Contudo, um bom projeto engloba uma série de outras
características subjetivas que, quando observadas, levam o projeto a atingir com
eficiência e eficácia ao seu objetivo final.
Lima (2010, p.55) enumera uma série de características relativas ao
projeto, sendo:
• Definição clara de objetivos: metas e objetivos claros, bem definidos e
identificados a todos os envolvidos são capazes de gerar resultados desejados,
como desempenho e qualidade.
• Equipe capaz: a importância da formação de uma equipe de projetos capacitada
se reflete na execução eficiente dos processos relacionados ao gerenciamento
de projetos. Segundo Maximiano (1997, apud LIMA 2010, p. 56):
[...] pelo grau de incerteza e por não fazer parte da rotina da empresa, os
projetos normalmente contam com uma força-tarefa (equipe destacada para
trabalhar exclusivamente ou parcialmente no projeto) e são administrados
por meio de técnicas específicas – as técnicas de administração de projetos.
Porém, é comum grandes organizações, dada a complexidade de
seus projetos, constituírem escritório de gerenciamento de projetos que apoiam
o gerente de projetos na sua execução.
30
• Ciclo de vida do projeto: são constituídos de fases. O ciclo de vida do projeto
corresponde ao tempo de vida desde a iniciação até o encerramento. Um projeto
necessita de uma série de interdependências que faz com que algumas fases,
com a de monitoramento, se estendem desde o início até o fim do projeto. Um
projeto obrigatoriamente passa por todas as fases que correspondam seu ciclo,
caracterizando o aspecto temporário do projeto. Para o autor, “alguns ciclos
contêm poucas fases, outros, muitas fases, pois isso depende do tipo e da
complexidade do projeto”.
• Grau de planejamento: o grau de planejamento é o planejamento estratégico das
organizações no qual determina diretrizes operacionais e de desenvolvimento. O
foco se dá na diretriz de desenvolvimento, pois ela trabalha a inovação para
geração de um novo produto, mercado ou estrutura, sendo esta a sua ligação do
grau de planejamento com o projeto. Para o autor, “um grau de planejamento
guia e detalha o trabalho que precisa ser feito e assegura que o projeto fique
pronto no prazo, dentro do orçamento programado e que alcance os resultados
almejados”.
• Interdependência: embasado na “união das pessoas e a integração de visões,
decisões e cronogramas”. A interdependência ocorre tanto no relacionamento da
equipe com os ambientes de projeto, quanto entre os processos que constituem
a execução de um projeto.
• Singularidade nas atividades: “um projeto nunca é igual ao outro e cada qual tem
sua particularidade”. Esta característica é um aprofundamento do conceito de
singularidade apresentado neste trabalho quando foi conceituado projeto. Para o
autor, “por mais que um projeto seja semelhante, a condução, a equipe, os
custos e a estrutura fatalmente serão diferentes”.
• Incerteza: está é uma característica que tem sido acentuada nos dias atuais, a
ameaça de instabilidade econômica, reflexo do prolongamento da crise
econômica global, tem transformado essa incerteza em característica dominante
na concepção de um projeto. Somente o planejamento será capaz de minimizar
os efeitos do cenário de incertezas. Segundo o autor, “todos os projetos são
embasados em previsões e no desejo de atingir um objetivo, por isso, não se
pode prever o resultado final com exatidão, pois tudo vai depender de uma série
de eventos que ocorrerão durante sua execução”. No caso de projetos públicos
31
– foco deste trabalho – crises políticas e descontinuidade da administração
pública colaboram para tornar mais turva a visão do gerente de projetos em
relação aos eventos relacionados pelo autor. Para Maximiano (1997, apud LIMA
2011) a incerteza está relacionada ao grau de risco do projeto.
Vargas (2009), afirma que “as principais características dos projetos
são a temporariedade, a individualidade do produto ou serviço a ser desenvolvido
pelo projeto, a complexidade e a incerteza”.
O referido autor ainda conceitua essas características, explicando
que:
Temporariedade significa que todo projeto possui um início e um fim
definidos, ou seja, é um evento com duração finita, determinada em seu
objetivo. Wideman afirma que o ciclo de vida do projeto caracteriza a sua
temporariedade, partindo de um processo de trabalho estratégico inicial até
atingir um topo de trabalho executivo de produção que antecede o seu
término. Individualidade do produto ou serviço produzido pelo projeto,
conforme o guia de conhecimento de gerenciamento de projetos do PMI,
significa realizar algo que não tinha sido realizado antes. Como o produto de
cada projeto é único, suas características precisam ser elaboradas de
maneira progressiva de modo a garantirem as especificações do produto ou
serviço a ser desenvolvido.
A partir dessas duas principais características, Vargas (2009)
descreve as demais, relacionando-as conforme a tabela abaixo:
Tabela 2: Principais características de um projeto segundo Vargas (2009)
Empreendimento não repetitivo
É um evento que não faz parte da rotina da empresa. É algo
novo para as pessoas que o irão realizar.
Sequência clara e lógica de
eventos
O projeto é caracterizado por atividades encadeadas
logicamente de modo a permitir que, durante a execução, o
acompanhamento e o controle sejam precisos.
Início, meio e fim
Todo projeto respeita um determinado ciclo de vida, isto é, tem
uma característica temporal. Muitas vezes, o término de um
projeto coincide com o início de outro. Ter início, meio e fim não
significa ser longo ou curto em duração. Podem existir projetos
de 1 dia ou de 10 anos. Porém, um projeto que não tem término
não é um projeto, é rotina.
Objetivo claro e definido
Todo projeto tem metas e resultados bem estabelecidos a serem
atingidos em sua finalização.
Conduzido por pessoas
O cerne fundamental de qualquer projeto é o homem. Sem ele,
o projeto não existe, mesmo que se disponha de equipamentos
modernos de controle e gestão.
Projetos utilizam recursos
Todo projeto utiliza recursos especificamente alocados a
determinados trabalhos.
Parâmetros predefinidos
Todo projeto necessita ter estabelecidos valores para prazos,
custos, pessoal, material e equipamentos envolvidos, bem como
32
a qualidade desejada para o projeto. É impossível estabelecer,
previamente, com total precisão, esses parâmetros. Todos eles
serão claramente identificados e quantificados no decorrer do
plano do projeto. Entretanto, os parâmetros iniciais vão atuar
como referências para o projeto e sua avaliação.
5.7 CICLO DE VIDA DO PROJETO
Valeriano (2005, apud LIMA, 2011, p.61), define o ciclo de vida do
projeto como “uma sequência de atividades, não necessariamente estanques,
geralmente agrupadas em fases”.
Lima (2011, p.59) afirma que “pelo ciclo de vida pode se criar o que
se quer como resultado final”.
Cada fase do ciclo de vida do projeto passa por uma série de
atividades típicas que constituirão os processos relativos à execução do projeto
como um todo. Neste aspecto, Lima (2011, p. 56) afirma que:
O ciclo de vida do projeto é definido por fases, para que se obtenha um
controle melhor criando uma interdependência entre as atividades. Ele
define quais técnicas de trabalho serão utilizadas em cada fase e quais
pessoas estarão envolvidas em cada uma dessas fases. As fases do projeto
caracterizam-se por determinar um ponto do trabalho que pode ser
verificado e medido ao longo da execução das fases. A cada fase concluída,
os trabalhos são revisados e os padrões de desempenho entregues
avaliados, a fim de se verificar se estão de acordo com o planejado.
Ainda em relação ao ciclo de vida do projeto, Carvalho e Rabechini
Jr. (2011, p.64) afirmam que:
O conceito de ciclo de vida tem ajudado os gerentes a administrar de forma
mais linear os seus projetos. Através de suas fases, é possível entender as
saídas esperadas. Os participantes por sua vez passam a obedecer aos
requisitos de cada fase. O controle passa a ser encarado de forma mais
profissional.
Em relação ao ciclo de vida do projeto, Vargas (2009) afirma que
“Todo projeto pode ser subdividido em determinadas fases de desenvolvimento. O
33
entendimento dessas fases permite ao time do projeto tenha um melhor controle do
total de recursos gastos para atingir as metas estabelecidas”.
Em geral, as fases do ciclo de vida do projeto são fixas para todos
os tipos de projetos, sendo que:
O ciclo de vida pode ser dividido em um conjunto de fases, normalmente
fixas para todos os tipos de projeto, contendo uma série de passos
principais do processo de contextualizar, desenhar, desenvolver e colocar
em operação uma determinada necessidade do projeto. Essas fases, por
sua vez, são subdivididas em estágios, ou etapas específicas, de cada
natureza de projeto (construção, desenvolvimento de produtos, etc.). Esses
estágios são, então, subdivididos em atividades, ou tarefas específicas de
cada projeto. (VARGAS, 2009)
5.8 FASES DO CICLO DE VIDA DO PROJETO
O ciclo de vida do projeto corresponde as seguintes fases:
Iniciação;
Planejamento;
Execução;
Monitoramento, e;
Encerramento
Cada uma das fases acima relacionadas necessita de ferramentas e
técnicas específicas para o seu gerenciamento, sendo que todas as fases do projeto
são integradas e a deficiência no gerenciamento de fases como por exemplo, de
planejamento, pode comprometer o desempenho global do projeto.
34
Figura 3 – Ciclo de vida do projeto subdividido em fases críticas
Fonte: Vargas (2005, p. 34)
Em relação às fases do projeto, Vargas (2009) afirma que:
As fases do ciclo de vida do projeto dependem, intimamente, da natureza do
projeto. Um projeto é desenvolvido a partir de uma ideia, progredindo para
um plano, que, por sua vez é executado e concluído. Cada fase do projeto é
caracterizada pela entrega, ou finalização, de um determinado trabalho.
Toda entrega deve ser tangível e de fácil identificação, como, por exemplo,
um relatório confeccionado, um cronograma estabelecido ou um conjunto de
atividades realizado.
Já o PMI (2008, p. 25) enfatiza que:
A estrutura de fases proporciona uma base formal para o controle. Cada
fase é formalmente iniciada para especificar o que é permitido e esperado
dela. Uma análise do gerenciamento costuma ser feita para se chegar a
uma decisão sobre o início das atividades de uma fase.
Em cada uma das fases do projeto deverá ser definido o trabalho
necessário a ser realizado e que recurso deverá ser envolvido, sendo que:
35
As fases do projeto são divisões de um projeto onde controle adicional é
necessário para gerenciar de forma efetiva o término de uma entrega
importante. Geralmente as fases são terminadas sequencialmente, mas
podem se sobrepor em algumas situações. A natureza de alto nível das
fases de um projeto as torna um elemento do ciclo de vida do projeto.
Uma fase não é um grupo de processos de gerenciamento de projetos.
(PMI, 2008, p. 23). (grifo nosso).
O grupo de processo a que se refere o PMI, em algumas
circunstâncias “deverá ser iterado para alcançar o resultado desejado” (PMI, 2008, p.
39). Tal afirmação nos permite inferir que os processos ou grupos de processos
podem ser repetitivos até conseguirem realizar suas entregas, diferente de uma fase
do projeto, que não se repete durante o seu ciclo de vida. Como exemplo, podemos
imaginar um projeto que se encontra na fase de monitoramento e controle. Se as
entregas relativas a esta fase, não forem concluídas por problemas na fase de
iniciação, não poderemos realiza-la “do zero” novamente. Isto daria origem a um
novo projeto e não continuidade ao projeto existente.
O PMI (2008, p. 25) ainda explica acerca da relação existente entre
as fases do projeto e sua interdependência, afirmando que:
Quando os projetos têm várias fases, estas são parte, em geral, de um
processo sequencial projetado para garantir um controle adequado do
projeto e obter o produto, serviço ou resultado desejado. Contudo, há
situações em que um projeto pode se beneficiar de fases sobrepostas ou
simultâneas.
Ao analisarmos o conceito de projetos e confrontarmos ao modelo
de ciclo de vida de projeto, aparentemente ocorre uma incompatibilidade de termos,
já que, uma das características mais marcantes do projeto é o seu caráter
temporário, levando a crer numa visão de linearidade em relação ao projeto. Sendo
assim, quando se encerra um projeto, encerra-se também o ciclo de vida daquele
projeto e uma nova fase de iniciação só é cabível ao um novo projeto.
36
Figura 4 - Ciclo de vida do projeto e suas fases.
Fonte: Autoria própria.
Contudo, existem divergências até mesmo na definição de ciclo
constante nos dicionários. Citamos o exemplo do Dicionário Eletrônico Houaiss da
Língua Portuguesa (2009) que define ciclo da seguinte forma:
1 - Espaço de tempo durante o qual ocorre e se completa, com regularidade, um
fenômeno ou um fato, ou uma sequência de fenômenos ou fatos. Exs.: c.
astronômico. c. da vida.
2 - Série de fenômenos, fatos ou ações de caráter periódico que partem de um
ponto inicial e terminam com a recorrência deste Ex.: o c. das estações.
3 - Período cuja duração corresponde à volta de certos fenômenos. Ex.: c. lunar.
4 - Conjunto de fatos, ações, obras que se sucedem no tempo e evoluem,
marcando uma diferença entre o estágio inicial e o estágio conclusivo. Ex.: o
c. de fabricação de um automóvel.
Dentre as definições acima, a última é a que mais se encaixa
na concepção de ciclo de vida do projeto. Contudo, uma concepção embasada em
uma “linha vital” ou em uma “linha de tempo” do projeto, também se enquadraria
para descrever o percurso que se estende do início do fim de um projeto.
5.8.1 Fase de Iniciação
Segundo Carvalho e Rabechini Jr. (2011, p. 72):
O início do projeto ocorre de diversas formas nas organizações, e é
percebido diferentemente pelos envolvidos e interessados (stakeholders).
Poucas são as empresas que têm processos que definem o início de um
Controle
Monitoramento
Iniciação Planejamento Execução Encerramento
37
projeto e, por isso, é necessário que as pessoas ligadas ao gerenciamento
de projetos estabeleçam formalmente o seu início.
O autor deixa claro que a fase de iniciação é relativa a cada
organização e que poderá se iniciar de forma diferente, dependendo ainda da
complexidade do projeto e do seu objetivo.
Valeriano (2005, apud LIMA 2010, p. 61), afirma que a fase de
iniciação “é composta por um conjunto de percepções, vontades e interesses, em
geral estimulados por uma demanda/necessidade de entidade externa ou por uma
oferta/oportunidade da organização ou do grupo que empreenderá o projeto”.
Apesar da característica genérica da fase de iniciação, a motivação
para se iniciar um projeto apresenta certa convergência na maioria dos casos.
De modo geral, a iniciação de um projeto segue a identificação de
uma necessidade ou oportunidade.
Nas organizações públicas, ocorre ainda o atendimento ao preceito
legal em que uma norma pode determinar a iniciação de um projeto para
atendimento a um suposto interesse social ou organizacional.
Menezes (2001, apud LIMA 2010, p. 59) afirma que na elaboração
do ciclo de vida de um projeto, “é feito um pré-projeto, no qual consta estudo de
viabilidade do objetivo a ser alcançado”. Para o referido autor, “é nesse momento em
que se definem os objetivos do projeto, as expectativas do cliente e prepara-se o
plano preliminar de projeto, que é desenhado com base na expectativa e, por esse
motivo, pode sofrer alterações desde previamente acordadas com o cliente”.
Para Vargas (2009), a fase de iniciação é:
[...]a fase inicial do projeto, quando uma determinada necessidade é
identificada e transformada em um problema estruturado a ser resolvido por
ele. Nessa fase, a missão e o objetivo do projeto são definidos, os
documentos iniciais são confeccionados e as melhores estratégias são
identificadas e selecionadas.
Lima (2010, p. 59) relaciona as atividades típicas da fase de
iniciação do projeto, sendo:
Determinação dos objetivos e das metas a alcançar;
38
Análise dos recursos disponíveis;
Avaliação da viabilidade de atingir os objetivos;
Estimativa dos recursos necessários;
Elaboração da proposta de projetos;
São várias as circunstâncias que determinam como se iniciará um
projeto. Após a identificação da oportunidade ou da necessidade, a organização
poderá elaborar um “businnes case”, um pré-projeto, uma proposta de projeto, uma
análise de viabilidade ou qualquer outro documento formal que corresponda a uma
fase preliminar a iniciação do projeto.
Cabe a cada organização decidir acerca da necessidade ou não de
determinado processo que envolva a fase de iniciação da forma que lhe parece mais
viável.
Contudo, ressalta-se que o gerente de projeto, em geral, não é
responsável pelos processos que antecedem as decisões sobre a caracterização
preliminar do projeto.
Na maioria das vezes, o gerente de projetos somente é definido
durante o processo que corresponde à apresentação e aprovação do termo de
abertura do projeto, documento formal que autoriza o início do projeto.
O PMI trata o gerenciamento de projetos por meio da definição de
entradas, ferramentas ou técnicas e entregas ou saídas, sendo que essas
características correspondem a um nível mais baixo em relação às fases de um
projeto, ou seja, são relacionados aos processos ou grupos de processos inseridos
em cada fase.
Cada fase tem a visão de um processo ou um conjunto deles, em
que as entradas correspondem aos insumos, a aplicação das técnicas e ferramentas
corresponde ao processamento propriamente dito e a saída corresponde às
entregas.
Por meio dessa concepção, o PMI relaciona as fases do ciclo de
vida do projeto com grupos de processos necessários para a execução de cada
fase, sendo:
39
Tabela 2: grupos de processos de gerenciamento de projetos
Grupo de processos de iniciação
São os processos realizados para definir um
novo projeto ou uma nova fase de um projeto
existente, através da obtenção de autorização
para iniciar o projeto ou a fase.
Grupo de processos de planejamento
Os processos realizados para definir o escopo
do projeto, refinar os objetivos e desenvolver o
curso de ação necessário para alcançar os
objetivos para os quais o projeto foi criado.
Grupo de processos de execução
Os processos realizados para executar o
trabalho definido no plano de gerenciamento do
projeto para satisfazer as especificações do
mesmo.
Grupo de processos de monitoramento e
controle
Os processos necessários para acompanhar,
revisar e regular o progresso e o desempenho do
projeto, identificar todas as áreas nas quais
serão necessárias as mudanças no plano e
iniciar as mudanças correspondentes.
Grupo de processos de encerramento
Os processos executados para finalizar todas as
atividades de todos os grupos de processos,
visando encerrar formalmente o projeto ou fase.
Fonte: PMBOK ® (4. ed., 2008, p. 39)
As definições relativas aos grupos de processos são semelhantes
àquelas que definem as fases de um projeto, podendo proporcionar uma visão
similar àquela do ciclo de vida do projeto.
Porém, diferente da concepção do ciclo de vida do projeto, um grupo
de processo pode ser repetir em outra fase do projeto, caracterizando um ciclo, até
que o projeto se encerre. Um exemplo é o Grupo de Processos de Iniciação, que
poderá estar presente em todas as fases do projeto.
Para o PMI (2008, p. 44):
O grupo de processos de iniciação consiste nos processos realizados para
definir um novo projeto ou uma nova fase de um projeto existente, obtendo
autorização para tal. Nos processos de iniciação, o escopo inicial é definido
e os recursos financeiros iniciais são comprometidos. As partes
interessadas internas e externas que vão interagir e influenciar o resultado
geral do projeto são identificadas. Se ainda não foi designado, o gerente de
projetos será selecionado. Essas informações são capturadas no termo de
abertura do projeto e no registro das partes interessadas. Embora a
equipe de gerenciamento de projetos possa ajudar a escrever o termo de
abertura do projeto, a aprovação e o financiamento são externos aos limites
do projeto. (grifo nosso).
O PMI ainda enfatiza que “em geral, o envolvimento dos clientes e
de outras partes interessadas durante a iniciação aumenta a probabilidade de
40
propriedade compartilhada, aceitação da entrega e satisfação do cliente e das outras
partes” (PMBOK ®, 4. ed., 2013, p. 44).
São processos da fase de iniciação:
- Desenvolver o termo de abertura, e
- Identificar as partes interessadas;
5.8.2 Fase de Planejamento
Após o aceite do projeto, efetuado na fase de iniciação mediante
aprovação do termo de abertura do projeto, inicia-se o grupo de projetos relativos à
fase de planejamento.
Para Vargas (2005, p. 33), a fase de planejamento é:
[...] a fase responsável por detalhar tudo aquilo que será realizado pelo
projeto, incluindo cronogramas, interdependências entre atividades,
alocação dos recursos envolvidos, análise de custos, etc., para que, no final
dessa fase, ele esteja suficientemente detalhado para ser executado sem
dificuldades e imprevistos. Nessa fase, os planos de escopo, tempo, custos,
qualidade, recursos humanos, comunicações, riscos e aquisições são
desenvolvidos.
Essa fase em especial requer do gerente de projetos um alto grau de
conhecimento técnico e interação com os demais envolvidos no projeto,
principalmente sua equipe.
Segundo o PMI (2008, p. 46):
O Grupo de Processos de Planejamento consiste nos processos realizados
para estabelecer o escopo total do esforço, definir e refinar os objetivos e
desenvolver o curso de ações necessário para alcançar esses objetivos. Os
processos de planejamento desenvolvem o plano de gerenciamento e os
documentos do projeto que serão usados para executá-lo.
41
O processo crítico neste grupo é a definição do escopo. Por isso, na
elaboração do projeto, especificamente para a fase de planejamento, ocorre a
confecção do documento chamado de declaração do escopo do projeto.
Declarar o escopo consiste em definir o trabalho necessário e
somente o necessário para que o projeto consiga atingir o seu objetivo.
Outro aspecto importante é que mudanças significativas ocorridas ao
longo do ciclo de vida do projeto demandam revisar o planejamento do projeto,
sendo um ou mais processos que compreendem essa fase. Segundo o PMI (2008,
p. 46), “o detalhamento progressivo do plano de gerenciamento do projeto com
frequência é denominado “planejamento por ondas sucessivas”, indicando que o
planejamento e a documentação são processos iterativos e contínuos”.
Lima (2010, p. 59) por sua vez, enfatiza que é na fase de
planejamento que são detalhados os planos operacionais em tarefas e subtarefas,
sendo estabelecidos o cronograma e a relação entre as tarefas. Também é montada
a equipe de trabalho e se alocam os meios e recursos para a execução do projeto.
Lima ainda relaciona as atividades dessa fase como sendo:
Definição do gerente de projetos;
Detalhamento das atividades – EAP;
Definição do cronograma;
Programação da utilização dos recursos, e;
Estabelecimento da estrutura formal e do sistema de comunicação e
de decisão a ser adotado.
Para Kerzner (2009, p. 68), a fase de planejamento é:
[...] principalmente um refinamento dos elementos da fase conceitual e
requer uma firme identificação dos recursos necessários e o
estabelecimento de parâmetros de tempo, custo e desempenho realistas.
Esta fase também inclui a preparação inicial da documentação necessária
para suportar o sistema. Para um projeto baseado em licitação, a fase
conceitual incluiria a decisão de se licitar, e a fase de planejamento, incluiria
o desenvolvimento do pacote total das propostas. (tradução livre)
Ainda sobre o grupo de processos de planejamento, Kerzner (2009,
p. 68), afirma que “devido à quantidade de estimativas envolvidas, analisar os custos
do sistema durante a fase conceitual e de planejamento não é uma tarefa fácil”.
42
(tradução livre)
Segundo o PMI (2008, p.49), são processos da fase de
planejamento:
Desenvolver o plano de gerenciamento do projeto;
Coletar os requisitos (diferente da fase inicial, em que são
relacionados os requisitos preliminares, em geral a critério do patrocinador do
projeto):
Definir o escopo;
Criar a estrutura analítica do projeto;
Definir as atividades;
Sequencias as atividades;
Estimar os recursos das atividades;
Estimar as durações das atividades;
Desenvolver o cronograma;
Estimar os custos;
Determinar o orçamento;
Planejar a qualidade;
Desenvolver o plano de recursos humanos;
Planejar as comunicações;
Planejar o gerenciamento de riscos;
Identificar os riscos;
Realizar a análise qualitativa dos riscos;
Realizar a análise quantitativa dos riscos;
Planejar as respostas ao risco, e;
Planejar as aquisições.
Pelo número de processos relacionados pelo referido PMI, a fase de
planejamento pode ser entendida como a fase mais crítica do projeto. Com certeza é
a fase que demanda maior esforço por parte do gerente de projetos.
43
5.8.3 Fase de Execução
Essa é a fase em que a equipe de projeto verdadeiramente “põe a
mão na massa”. A fase de execução envolve muitos riscos, pois ela comprova o
quanto foi eficiente o planejamento do projeto. O monitoramento dos processos
dessa fase servirá para gerar relatórios que demonstraram ao gerente de projetos o
quanto seus esforços estão sendo suficientes para “manter o projeto nos trilhos”.
As maiores mudanças em relação ao projeto, provavelmente
ocorreram na fase de execução.
Para Vargas (2005, p. 34), a fase de execução é:
[...] a fase que materializa tudo aquilo que foi planejado anteriormente.
Qualquer erro cometido nas fases anteriores fica evidente durante essa
fase. Grande parte do orçamento e do esforço do projeto é consumida
nessa fase.
Valeriano (2005, apud Lima, 2010, p. 62) corrobora com
Vargas, afirmando que:
A fase de execução consiste em pôr em ação todas as tarefas planejadas,
nas condições de qualidade, custo, prazos e de forma a alcançar os
objetivos das partes interessadas. Essa fase caracteriza-se por um imenso
trabalho de equipe, sob a coordenação geral do gerente de projeto, com
muitas ações gerenciais descentralizadas como, por exemplo, as gestões
do projeto.
O PMI trata essa fase como Grupo de Processos de Execução,
afirmando que:
O Grupo de Processos de Execução consiste nos processos realizados para
concluir o trabalho definido no plano de gerenciamento do projeto de forma
a cumprir as especificações do projeto. Este grupo de processos envolve
coordenar pessoas e recursos e também integrar e executar as atividades
do projeto em conformidade com o plano de gerenciamento do mesmo.
44
Durante a fase de execução, os resultados poderão demandar
atualizações do planejamento e mudanças na linha de base do escopo. Isso poderá
gerar alterações nas durações previstas das atividades, na produtividade e na
disponibilidade dos recursos e riscos imprevistos (PMI, 2008, p. 55).
A fase de execução é composta pelo Grupo de Gerenciamento
de Processos de Execução, que relacionado os seguintes processos:
Desenvolver a equipe;
Realizar a garantia de qualidade;
Mobilizar a equipe de projeto;
Desenvolver a equipe de projeto;
Realizar aquisições;
Gerenciar a equipe de projetos;
Distribuir informações, e;
Gerenciar as expectativas das partes interessadas;
Durante a fase de execução, a fase de monitoramento e
controle (grupo de processos que se estende por todas as fases do projeto) é mais
intensificada, visando garantir a qualidade das entregas e a manutenção do escopo.
Figura 5 – Sobreposição das fases do projeto segundo o PMBOK ®
Fonte: Vargas (2005, p. 35)
45
5.8.4 Fase de Monitoramento e Controle
Vargas (2005, p. 34) define a fase de monitoramento e controle
como:
É a fase que acontece paralelamente às demais fases do projeto. Tem
como objetivo acompanhar e controlar aquilo que está sendo realizado pelo
projeto, de modo a propor ações corretivas e preventivas no menor espaço
de tempo possível após a detecção da anormalidade. O objetivo do controle
é comparar o status atual do projeto com o status previsto pelo
planejamento, tomando ações preventivas e corretivas em caso de desvio.
A fase de monitoramento e controle ocorre paralelamente com todas
as demais fases do projeto, verificando frequentemente qualquer desvio no escopo,
bem como propor as ações necessárias para prevenir e corrigir em tempo hábil as
referidas anomalias.
A fase de monitoramento e controle abrange todas as demais fases
do projeto, utilizando-se das ferramentas necessárias para permitir que o projeto
permaneça “nos trilhos”, a fim de atingir os seus objetivos.
Em relação a essa abrangência da fase de monitoramento e
controle, Valeriano (2005, apud LIMA 2010, p. 63) observa que:
A fase de controle do projeto segue pari passu a de execução, podendo dar
origem diversos retoques e ajustamentos no planejamento inicial, mantendo,
porém, o escopo do projeto. Cada gestão tem seu controle peculiar, mas os
controles de todas as gestões são coordenados e harmonizados pelo
controle geral de mudanças, importante processo da gestão da integração.
A importante observação do autor deixa claro o caráter peculiar com
que é feito o controle em cada gestão, ou seja, cada área do conhecimento do
gerenciamento de projetos (9 áreas) tem seu controle característico, sendo que as
mudanças são sempre coordenadas de forma centralizada, por meio do controle
geral das mudanças do projeto.
A fase de monitoramento e controle engloba os grupos de processos
de monitoramento e controle, que são definidos pelo PMI (2008, p. 39), como sendo
“os processos necessários para acompanhar, revisar e regular o progresso e o
desempenho do projeto, identificar todas as áreas nas quais serão necessárias
46
mudanças no plano e iniciar as mudanças”.
Segundo o PMI (2008, p.59-62), a fase de monitoramento e controle
é composta pelos seguintes processos do Grupo de Processos de Monitoramento e
Controle:
Monitorar e controlar o trabalho do projeto;
Realizar o controle integrado das mudanças;
Verificar o escopo;
Controlar o escopo;
Controlar o cronograma;
Controlar os custos;
Realizar o controle de qualidade;
Reportar o desempenho;
Monitorar e controlar os riscos;
Administrar as aquisições;
5.8.5 Fase de Encerramento
A fase de encerramento é a confirmação da entrega do produto,
serviço ou resultado que se busca com o projeto.
Para Vargas (2005, p. 34), a fase de encerramento é:
[...] a fase quando a execução dos trabalhos é avaliada através de uma
auditoria interna ou externa (terceiros), os livros e documentos do projeto
são encerrados e todas as falhas ocorridas durante o projeto são discutidas
e analisadas para que erros similares não ocorram em novos projetos
(aprendizado).
Kerzner (2009, p. 69) em seu modelo de ciclo de vida do projeto,
conceitua a fase de encerramento, afirmando que:
A fase final é o encerramento e inclui a realocação de recursos. [...] a fase
de encerramento avalia os esforços de todo o sistema e serve como entrada
para as fases conceituais de novos projetos e sistemas. Esta fase final,
também tem um impacto sobre outros projetos em curso no que diz respeito
às prioridades de identificação. (tradução livre).
47
A fase de enceramento engloba o Grupo de Processos de
Encerramento, definido no PMI (2008, p. 39) como sendo “os processos executados
para finalizar todas as atividades de todos os grupos de processos, visando encerrar
formalmente o projeto ou a fase”.
Segundo Valeriano (2005, apud Lima, 2010, p. 63) uma vez que o
projeto atingiu o seu objetivo, ele deverá ser encerrado, sendo que para isso, faz se
necessárias algumas disposições finais que são criadas a partir da aceitação do
produto.
Para o autor, algumas providências deverão ser tomadas durante a
fase de encerramento, sendo que:
Deverão ser tomadas providências para a conclusão de contratos,
encerramento administrativo, devolução de materiais, espaços, etc. e, antes
da dispensa e dissolução da equipe, deve ser procedida uma avaliação
geral e levantamento das “lições aprendidas”. (VALERIANO, 2005, apud
LIMA, 2010, p. 63)
Figura 6 – Fases do ciclo de vida do projeto
Fonte: wikipge (http://wiki.pge.ce.gov.br/images/thumb/9/93/PMBOK_fases.jpg)
Cabe aqui ressaltar que os processos contidos nas fases do ciclo de
vida do projeto, assim como suas fases, sofrem interações comuns, às vezes se
sobrepondo.
Os processos de gerenciamento de projetos são apresentados como
elementos distintos com interfaces bem definidas. Porém, na prática eles se
sobrepõem e interagem de forma que não são detalhadas integralmente
aqui. Os profissionais de gerenciamento de projetos mais experientes
reconhecem que há mais de uma forma de gerenciar um projeto. Os grupos
de processos necessários e os processos que os constituem são guias para
48
a aplicação de conhecimentos e habilidades de gerenciamento de projetos
apropriados durante o projeto. A aplicação dos processos de gerenciamento
de projetos é interativa e muitos deles são repetidos durante o projeto. (PMI,
2008, p. 40)
Para o PMI (2008, p. 63), a fase de encerramento é composta pelos
seguintes processos do Grupo de Processos de Encerramento:
• Encerrar o projeto ou fase;
• Encerrar as aquisições;
5.9 TRÍPLICE RESTRIÇÃO – TEMPO, CUSTO E ESCOPO
Para que o projeto alcance seus objetivos com o nível de qualidade
desejado pelos clientes, algumas variáveis ou restrições devem ser observadas.
Nesse aspecto, o gerenciamento de projetos deverá observar as seguintes variáveis,
ou restrições:
• Tempo;
• Custo, e;
• Escopo.
Segundo Wikipédia (2014), “na versão atual do PMBOK, tríplice
restrição foi eliminada, passando a existir restrições do projeto que são elas: Escopo,
Qualidade, Cronograma, Orçamento, Recursos e Riscos. Portanto, qualquer
alteração em um desses itens certamente haverá restrições em um ou mais dos
demais itens”.
A restrição tripla também é conhecida como “triângulo da gerência
de projetos” ou “triângulo de restrições”.
49
Figura 7 – triângulo das restrições
Fonte: GP3 (http://gp3.com.br/)
Em relação ao triângulo das restrições, as seguintes máximas
devem ser observadas:
- Para aumentar o escopo, é preciso aumentar o custo e/ou o prazo;
- Para diminuir o prazo, é preciso aumentar o custo e/ou reduzir o
escopo;
- Para diminuir o custo, é preciso reduzir o escopo.
Para o Escritório de Projetos (2014), “não é possível, você aumentar
o escopo, reduzindo o custo e o prazo. Para fazer mais, você precisará de mais
recursos e consequentemente será mais caro e / ou mais demorado. Isso é uma
regra geral. ”
O triângulo das restrições deve se manter equilátero. Certamente,
qualquer alteração em um dos lados do triângulo o torna desequilibrado, e afeta de
forma global a qualidade do produto, serviço ou resultado criado pelo projeto.
50
Figura 8 – triângulo das restrições
Fonte: Escritório de projetos (http://escritoriodeprojetos.com.br/)
Tais conceitos nos remete a importância de se gerenciar de forma
especial a tríplice restrição no gerenciamento de projetos. A situação poderá ser
amenizada mediante a previsão de contingências.
Grande parte do tempo do gerente e da equipe do projeto deve ser investida
no gerenciamento do que muitos autores e praticantes chamam de
“restrição tripla” — escopo, tempo e custo do projeto — de necessidades
conflitantes do projeto. Considera-se ainda a qualidade do projeto como
uma quarta variável, a qual é afetada pelo balanceamento das três demais.
Existe um equilíbrio natural entre essas quatro “forças” dentro do projeto,
que é estabelecido no momento em que as linhas de base de escopo,
tempo e custo são acordadas entre as partes envolvidas na realização do
projeto. A partir desse ponto, mudanças em uma dimensão (por exemplo,
escopo) serão refletidas em uma ou mais entre as três outras. (GP3, 2015)
Para Kerzner (2006, apud GP3, 2015), “as principais variáveis são
tempo, custo e desempenho (como um paralelo de qualidade), afetando a
quantidade (e qualidade) dos recursos aplicados”.
A tríplice restrição também é abordada por Lima (2010, p. 79) que
estabelece como critério de sucesso a boa gestão da tríplice restrição, afirmando
que:
51
Para que o projeto alcance o objetivo planejado com sucesso, é necessário
que seja concluído no prazo, com custo determinado e com a qualidade
estipulada. Todos os projetos terão o prazo, o custo e a qualidade com
delimitadores do alcance dos objetivos traçados, e o não cumprimento de
um sempre interferirá no cumprimento do outro. Esta tríade deve sempre
caminhar junta no projeto. Um não pode ser esquecido em detrimento do
outro, e o gerente do projeto é o grande responsável por controle e
planejamento unificado da tríade. O cumprimento do prazo deve acontecer
com o cumprimento do orçamento e da qualidade, que se dá por meio do
cumprimento das especificações e parâmetros definidos.
5.10 ESCRITÓRIO DE GERENCIAMENTO DE PROJETOS (PMO)
Segundo o PMI (2008, p. 16), um escritório de gerenciamento de
projetos (Project Management Office - PMO) é “um corpo ou entidade organizacional
à qual são atribuídas várias responsabilidades relacionadas ao gerenciamento
centralizado e coordenado dos projetos sob seu domínio”.
Ainda segundo o referido PMI, as responsabilidades do PMO podem
variar “desde fornecer funções de suporte ao gerenciamento de projetos até ser
responsável pelo gerenciamento direto de um projeto”.
Lima (2010, p. 136) afirma que “com a adoção da metodologia de
escritório de projetos foram estabelecidos: responsabilidade e autoridade”.
Para Crawford (2002, p. 86, apud LIMA 2010, p. 136), o escritório de
projetos possui as seguintes atribuições:
Selecionar, priorizar e garantir a integração dos projetos que
estejam alinhados à estratégia da organização, inclusive no
que se refere ao uso de recursos.
Desenvolver, atualizar e divulgar a metodologia de
gerenciamento de projetos, bem como divulgar o
conhecimento sobre essas áreas.
52
Tornar-se um centro de gestão do conhecimento por meio do
armazenamento de informações dos projetos na forma de
lições aprendidas.
Validar as estimativas de recursos feitas pelos projetos,
baseado nas experiências de projetos anteriores.
Lima (2010, p. 136) também expõe se conceito de escritório de
projetos, afirmando que:
[...] é uma área dentro da organização destinada a acompanhar os projetos
de maior importância realizados na empresa, com o objetivo de garantir que
o projeto seja realizado com qualidade, sem exceder o custo e dentro dos
prazos devidamente predefinidos com os clientes externos, internos e a
direção da empresa. Isso demonstra o grau de preocupação e
comprometimento que a organização tem com seus clientes, trazendo
tranquilidade e satisfação em prol de uma duradoura parceria.
Vargas (2005, p.125) em sua definição de escritório de projetos,
assevera que “o Escritório do Projeto é um local central para conduzir, planejar,
organizar, controlar e finalizar as atividades do projeto. É também o local onde se
pode uma visão global e panorâmica de todo o projeto, sem se perder em detalhes”.
O autor ainda aprofunda o tema, enfatizando a função do PMO,
asseverando que:
A função do escritório em uma organização pode variar de uma assessoria,
limitada à recomendação de políticas e procedimentos para projetos
individuais, até uma estrutura gerencial completa, que, além de administrar
os projetos específicos, irá estabelecer as políticas aplicáveis a projetos e a
gestão estratégica desses empreendimentos. O Escritório do Projeto é
também um centro de informações e controle que contém gráficos,
diagramas, documentação e cronogramas. Ele mostra essas informações
em paredes, quadros brancos e negros, computadores etc. Ele também é a
casa do time do projeto, onde todo o suporte está disponível. Vários autores
chamam o Escritório do Projeto de QG (Quartel General). Ele deve ser
montado sempre antes do início do projeto. (VARGAS, 2005, p. 125)
O autor destaca a funcionalidade do PMO no suporte ao
gerenciamento de projetos, funcionando como elemento importante principalmente
53
para projetos que envolvam maior complexidade.
Carvalho e Rabechini Jr. (2011, p. 341) afirma que o PMO constitui
um “núcleo de competências” que visa consolidar a área de Gestão de Projetos na
organização.
Para os autores:
Embora possam assumir diferentes configurações e funções na
organização, os PMOs consistem em uma estrutura voltada para a
aplicação dos conceitos de gerenciamento de projetos que podem auxiliar
sobremaneira, a transformação das estratégias de uma empresa em
resultados através do gerenciamento de projetos. (CARVALHO;
RABECHINI JR., 2011, p. 341)
O PMO representa um aspecto importante no processo de
elaboração, planejamento e análise de projetos, por vezes interferindo na estrutura
da organização para o seu devido funcionamento.
Acerca dessa interferência na estrutura organizacional, Kerzner
(2002, apud LIMA, 2010, p. 137), assevera que:
Com a implantação do escritório de projetos, altera-se de certa maneira, a
estrutura da organização, provocando modificações no poder de autoridade
nos níveis de decisão, o que pode desencadear a existência de grupos de
resistência que devem ser minimizados na elaboração do planejamento
estratégico, processo em que se incluem as atividades de gerenciamento de
projetos, a manutenção dos históricos, as lições aprendidas, os relatórios de
desempenho, a comparação com as práticas de outras empresas, a
priorização e a aprovação de projetos, e também a implantação de auditoria
interna de projetos de modo a obter suporte para o estabelecimento do
escritório de projetos.
5.11 ÁREAS DO CONHECIMENTO EM PROJETOS
Vargas (2009, p. 48), afirma que as áreas do gerenciamento de
projetos “descrevem o gerenciamento de projetos em termos de seus processos
componentes”. Para o autor, “esses processos podem ser organizados em nove
grupos integrados”, como relacionado a seguir.
54
Integração;
Escopo;
Tempo;
Custos;
Recursos humanos;
Riscos, e;
Aquisições.
Vargas se baseia nas Áreas de Conhecimento em Gerenciamento
de Projetos, abordadas pelo PMI (2008, p. 66) que representa cada área do
conhecimento por meio de “diagramas de fluxo de dados”.
Segundo o PMI, um diagrama de fluxo de dados é “uma descrição,
em nível conciso, das entradas e saídas que fluem através de todos os processos
dentro de uma área de conhecimento”.
Figura 9 – Legenda do diagrama de fluxo de dados
Fonte: PMI (2008, p. 66).
Vargas ainda enfatiza que, “cada um desses processos tem um
detalhamento específico e uma abrangência própria, porém está integrado, a todo o
momento, com os demais, formando um todo único e organizado” (VARGAS, 2009,
p. 48).
55
Valeriano (2005, apud Lima, 2010, p. 64), introduz as áreas de
conhecimento em gerenciamento de projetos pelo modelo de “gestões constitutivas
da gerência de projetos”, relacionando as áreas de conhecimento como:
Gestão da integração;
Gestão do escopo;
Gestão do tempo;
Gestão dos recursos;
Gestão dos custos;
Gestão da qualidade;
Gestão do pessoal;
Gestão das comunicações;
Gestão dos riscos, e;
Gestão de suprimentos.
Segundo autor, o seu estudo geral das gestões é feito com base na
norma ISSO 10006 e no Guia do Project Management Institute – PMI, (Guia PMBOK
3ª edição).
Figura 10 – Distribuição dos processos das gestões pelas fases do projeto
Fonte: Valeriano (2005, apud Lima, 2010, p 69)
56
O quadro abaixo relaciona de forma sumarizada todas as áreas do
conhecimento em gerenciamento de projetos, conforme o PMI.
Tabela 3 – Áreas do conhecimento em gerenciamento de projetos
ÁREA DE CONHECIMENTO DEFINIÇÃO SUMARIZADA
1. Gerenciamento da integração do projeto Inclui os processos e atividades necessárias
para identificar, definir, combinar, unificar e
coordenar os vários processos e atividades
dos grupos de processos de gerenciamento.
Suas características são de unificação,
consolidação, articulação e ações integradas,
essenciais para o término do projeto.
1.2. Processos relacionados • Desenvolver o termo de abertura do
projeto
• Desenvolver o plano de gerenciamento
do projeto
• Orientar e gerenciar a execução do
projeto
• Monitorar e controlar o trabalho do
projeto
• Realizar o controle integrado de
mudanças
• Encerrar o projeto ou fase
2. Gerenciamento do escopo do projeto Inclui os processos necessários para
assegurar que o projeto inclui todo o trabalho
necessário, e apenas o necessário, para
terminar o projeto com sucesso. Relaciona-se
principalmente com a definição e controle do
que está e do que não está incluso no projeto.
2.2. Processos relacionados • Coletar requisitos
• Definir o escopo
• Criar a EAP
• Verificar o escopo e
• Controlar o escopo
3. Gerenciamento do tempo do projeto Inclui os processos necessários para gerenciar
o término pontual do projeto
3.1 Processos relacionados • Definir as atividades
• Sequenciar as atividades
• Estimar os recursos da atividade
• Estimar as durações da atividade
• Desenvolver o cronograma
• Controlar o cronograma
4. Gerenciamento de custos do projeto Inclui os processos envolvidos em estimativas,
orçamento e controle dos custos, de modo que
o projeto possa ser terminado dentro do
orçamento aprovado.
4.1 Processos relacionados • Estimar os custos
• Determinar o orçamento, e
• Controlar os custos
5. Gerenciamento da qualidade do projeto Inclui os processos e as atividades da
organização executora que determina as
políticas de qualidade, os objetivos e as
responsabilidades, de modo que o projeto
satisfaça às necessidades para as quais foi
57
empreendido.
5.1 Processos relacionados • Planejar a qualidade
• Realizar a garantia da qualidade
• Realizar o controle da qualidade
6. Gerenciamento dos recursos humanos do
projeto
Inclui os processos que organizam e
gerenciam a equipe do projeto A equipe
consiste nas pessoas com papéis e
responsabilidades designadas para a
conclusão do projeto. O tipo e o número de
membros podem mudar com frequência ao
longo do projeto.
6.1 Processos relacionados • Desenvolver o plano de recursos
humanos
• Mobilizar a equipe do projeto
• Desenvolver a equipe do projeto
• Gerenciar a equipe do projeto
7. Gerenciamento das comunicações do projeto Inclui os processos necessários para
assegurar que as informações do projeto
sejam geradas, coletadas, distribuídas,
armazenadas, recuperadas e organizadas de
maneira oportuna e apropriada.
7.1. Processos relacionados • Identificar as partes interessadas
• Planejar as comunicações
• Gerenciar as expectativas das partes
interessadas
• Reportar o desempenho
8. Gerenciamento de riscos do projeto Inclui os processos de planejamento,
identificação, análise, planejamento de
respostas, monitoramento e controle de riscos
de um projeto. Os objetivos do gerenciamento
de riscos são aumentar a probabilidade e o
impacto dos eventos positivos e reduzir a
probabilidade e o impacto dos eventos
negativos no projeto.
8.1. Processos relacionados • Planejar o gerenciamento dos riscos
• Identificar os riscos
• Realizar análise qualitativa dos riscos
• Planejar as respostas aos riscos
• Monitorar e controlar os riscos
9. Gerenciamento das aquisições do projeto Inclui os processos necessários para comprar
ou adquirir produtos, serviços ou resultados
externos à equipe do projeto. A organização
pode ser tanto compradora como vendedora
dos produtos, serviços ou resultados de um
projeto. Abrange os processos de
gerenciamento de contratos e controle de
mudanças que são necessários para
desenvolver e adquirir contratos ou pedidos de
compra emitidos por membros da equipe do
projeto.
9.1. Processos relacionados • Planejar as aquisições
• Realizar as aquisições
• Administrar as aquisições
Fonte: Adaptada do PMBOK ® 4ª ed. 2008.
58
5.11 PRINCIPAIS DOCUMENTOS DE UM PROJETO
Os principais documentos que um projeto deve conter, segundo
(Lima, 2010, p. 53), são:
• Termo de Abertura: autoriza formalmente o projeto;
• Declaração de escopo: determina qual trabalho deverá ser
realizado e quais entregas precisam ser produzidas;
• Plano de gerenciamento: determina como o trabalho será
realizado.
Para a elaboração do nosso projeto, foram trabalhados os três
principais documentos do projeto relacionados acima, os quais foram estruturados
conforme todas as etapas, fases e processos necessários à elaboração de um
projeto.
5.12.1 Termo de Abertura do Projeto
Embasando-se no nosso projeto fictício, após a reunião e uma coleta
preliminar de requisitos, o Superintendente de Inteligência determinou a sua
secretaria a criação de um Termo de Abertura de Projeto – TAP (também
chamado de sumário executivo) para ser apresentado na reunião de iniciação do
projeto NINTE.
O Termo de Abertura do Projeto (TAP) é o documento que autoriza o
início de um projeto. Trata-se de uma autorização formal que contém informações
preliminares sobre os aspectos relacionados ao projeto, como:
- Definição do projeto;
- Justificativa;
- Objetivos;
- Orçamento previsto;
- Previsão de recursos;
- Requisitos preliminares de projeto e de produto;
- Restrições, e;
- Premissas do projeto;
59
- Limites do projeto;
- Definição das partes interessadas (stakeholders);
- Designação da equipe de projetos;
- Designação do gerente de projetos;
- Aceite do projeto.
O Termo de Abertura de Projeto é o primeiro documento da Fase de
Iniciação do Projeto, procede assim da avaliação de viabilidade, em que são
identificadas as necessidades ou oportunidades da organização, bem como os
riscos do projeto.
Carvalho e Rabechini Jr. (2011, p. 72) discorrem sobre como se dá o
início de um projeto. Para os autores, “o início do projeto ocorre de diversas formas
nas organizações e é percebido diferentemente pelos envolvidos e interessados
(stakeholders) ”.
Carvalho e Rabechini Jr., em sua abordagem ao Termo de Abertura
de Projetos, afirmam ainda que “poucas são as empresas que têm processos que
definem o início de um projeto e, por isso, é necessário que as pessoas ligadas ao
gerenciamento de projetos estabeleçam formalmente o seu início”.
Em relação à definição de Termo de Abertura de Projetos, é correto
afirmar que:
A formalização do início do projeto pode ser feita através de um documento
chamado Project charter. Algumas empresas usam outras denominações
como: proposta de projetos, termo de referência de projeto, contrato de
projeto, solicitação de projeto autorizada, etc. O Project charter contém
elementos para que sejam reconhecidas formalmente a necessidades de
utilização de recursos, em como as premissas e restrições para a realização
de um projeto.
Na concepção dos autores, um Project charter deve conter:
- Título;
- Objetivo do projeto;
- Premissas;
- Restrições;
- Resultados esperados;
- Escopo macro;
60
- Organização dos interessados;
- Principais riscos, etc.
Vargas, (2009, p. 154) corrobora com aos autores acima
referenciados, afirmando que o Project charter “é o documento legal que reconhece
a existência de um projeto”, sendo que:
Ele serve como uma linha de base para o trabalho do gerente do projeto.
Contém diversas informações sobre o projeto, incluindo estimativas iniciais
de qual o prazo destinado, os recursos necessários e o orçamento
disponível. Todos esses dados são preliminares e, normalmente, realizados
pelos executivos da empresa, identificando suas necessidades e interesses.
Na definição de Vargas, o Project charter deve conter os seguintes
elementos:
• título do projeto;
• um resumo das condições que definem o projeto (introdução);
• nome do gerente de projeto e suas responsabilidades e autoridade;
• necessidades básicas do trabalho a ser realizado;
• descrição do produto do projeto;
• cronograma básico do projeto;
• estimativas iniciais de custo;
• necessidades iniciais de recursos;
• necessidade de suporte pela organização;
• controle e gerenciamento das informações do projeto;
• aprovações com assinatura do executivo responsável pelo
documento (elemento externo ao projeto).
No caso do projeto fictício elaborado neste trabalho, a necessidade
do projeto se dá em face de uma prescrição legal, como ocorre em grande parte dos
projetos públicos, pois, na administração pública, o que não é proibido, só é
permitido mediante lei. Sendo assim, todos os atos da administração pública devem
estar embasados em normas legais, mesmo que exista recurso orçamentário para a
criação do projeto.
61
O PMI (2008, p. 44), classifica o Termo de Abertura de Projeto como
parte da área do conhecimento Gerenciamento de integração do Projeto e se
enquadra em um dos processos do Grupo de Processos de Iniciação.
Segundo o referido PMI, “quando o termo de abertura do projeto é
aprovado, o projeto se torna oficialmente autorizado”.
O PMI ainda enfatiza que, “embora a equipe de gerenciamento de
projetos possa ajudar a escrever o termo de abertura do projeto, a aprovação e o
financiamento são externos aos limites do projeto” (PMI, 2008, p.44)
O PMI define o processo de Desenvolver o Termo de Abertura do
Projeto como sendo:
[...] o processo de desenvolvimento de um documento que formalmente
autoriza um projeto ou uma fase e a documentação dos requisitos iniciais
que satisfaçam as necessidades e expectativas das partes interessadas.
Em projetos com várias fases, este processo é usado para validar ou refinar
as decisões tomadas durante a iteração anterior de Desenvolver o Termo de
Abertura do Projeto. (PMI, 2008, p. 45)
São exemplos de entradas possíveis para o desenvolvimento do
Termo de Abertura de projeto:
- Contrato (quando houver);
- Businnes case;
- Fatores ambientais da empresa;
- Declaração do trabalho do projeto;
- Ativos de processos organizacionais;
O PMI (2008, p. 45) ainda prevê para a fase inicial do projeto, o
processo de “Identificar as Partes Interessadas”.
Segundo o referido Instituto:
Identificar a parte interessada é o processo de identificação de todas as
pessoas ou organizações que podem ser afetadas pelo projeto e a
documentação das informações relevantes relacionadas aos seus
interesses, envolvimento e impacto no desenvolvimento do sucesso do
projeto.
62
Nada impede que essa identificação seja feita no corpo do Termo de
Abertura de Projeto. Contudo, em projetos mais complexos, um documento formal
identificando as partes interessadas é viável para melhor controle.
O referido processo tem como entrada o Project charter, fatores
ambientais da organização e ativos de processos organizacionais.
Como saída, o referido processo cria o registro dos interessados e
estratégia de gerenciamento dos interessados.
5.12.2 Declaração de Escopo do Projeto – scope statement
Após a aprovação do Termo de Abertura do Projeto, faz-se
necessário coletara os requisitos junto aos principais interessados e assim estruturar
o escopo a fim de que ele possa ser adequadamente gerenciado.
A chave para o gerenciamento de escopo está no documento
chamado Declaração de Escopo do Projeto – scope statement.
Acerca da declaração de escopo, Vargas (2009, p. 66) assevera
que:
É o documento que formaliza o escopo de todos os trabalhos a serem
desenvolvidos no projeto, servindo de base para futuras decisões do
projeto. É possível que, ao longo do projeto, a declaração de escopo seja
revisada, ou refinada, para refletir as mudanças acontecidas nele.
Ainda segundo o autor, a declaração de escopo deve conter:
• título do projeto;
• nome da pessoa que elaborou o documento;
• nome do patrocinador;
• nome do gerente do projeto e suas responsabilidades e autoridade;
• nome dos integrantes do time do projeto;
• descrição do projeto;
• objetivo do projeto;
• justificativa do projeto;
63
• produto do projeto;
• expectativa do cliente/patrocinador;
• fatores de sucesso do projeto;
• restrições;
• premissas;
• exclusões específicas (tudo o que não será abordado pelo projeto);
• principais atividades e estratégias do projeto;
• principais entregas do projeto;
• orçamento básico do projeto;
• plano de entregas e marcos do projeto;
• registro de alterações no documento;
• aprovações.
Carvalho e Rabechini Jr. (2011, p. 88) afirmam que “a declaração de
escopo é um processo que visa elaborar e documentar, progressivamente, todo o
escopo do projeto para atingir seus objetivos”.
Lima (2010, p. 53) argumenta que “o escopo é uma forma
documentada de organização do projeto a ser desenvolvido. ” Ainda segundo o
autor, além de ser um documento formal do projeto, é também um direcionador de
tudo o que será desenvolvido durante o projeto. “É como se fosse uma bússola”.
A declaração do escopo é o maior documento de todo o projeto, pois tem
por base assegurar as decisões futuras do projeto de acordo com o que foi
planejado. Nessa declaração descrevem-se os limites do projeto e são
identificados quais itens serão trabalhados. A definição do escopo é uma
das fases mais importantes do gerenciamento do projeto, pois sem ela, o
gerente não terá condições de gerenciar as mudanças que por ventura
possam ocorrer durante sua execução. (LIMA, 2010, p. 53).
Para se cria uma declaração de escopo, é preciso antes entender o
que é escopo.
Segundo o PMI (2008, p. 48) escopo “é o processo de
desenvolvimento de uma descrição detalhada do projeto e do produto”
Vargas (2009, p 61) afirma que o escopo do projeto é todo o trabalho
que precisar ser desenvolvido para garantir a entrega de um determinado produto
64
dentro das especificações e funções pré-determinadas.
Existem dois tipos de escopo em gerenciamento de projetos, sendo
o escopo do produto e escopo do projeto.
• Escopo do produto: São as características e funções que descrevem o
produto, serviço ou resultado criado pelo projeto.
• Escopo do projeto: É o trabalho que precisar ser realizado para entregar o
produto, serviço ou resultado criado pelo projeto, com as características e
funções que foram previamente especificadas.
Carvalho e Rabechini Jr. (2011, p. 86), fazem uma definição clara
sobre o escopo, asseverando o seguinte:
O conceito de escopo de projetos talvez seja um dos mais variados de todas
as áreas de conhecimento em gerenciamento de projetos. Falam-se em
alcance, esboço, intenções, objetivos, limites, entre outros. Escopo, na
verdade, refere-se ao trabalho a ser realizado no âmbito do projeto. Nesse
aspecto, o escopo pode estar ligado ao produto ou ao projeto.
Em relação ao Gerenciamento do Escopo, área do conhecimento em
que se encontra inserida a declaração de escopo do projeto, o PMI define que, “os
processos usados para gerenciar o escopo, assim como as ferramentas e técnicas
de suporte, variam de acordo com a área de aplicação e normalmente são definidos
como parte do ciclo de vida do projeto” (PMI, 2008. p. 92).
O referido PMI trata também que as linhas de base para a
declaração detalhada do escopo do projeto são suas respectivas EAP e dicionário
EAP.
Vargas (2009, p. 61), faz uma subdivisão genérica do escopo em:
• Escopo funcional: conjunto de características funcionais do
produto, ou serviço, a ser desenvolvido pelo projeto. São
direcionadas ao cliente e podem ser também denominados de
“requisitos funcionais”.
• Escopo técnico: características técnicas do projeto,
destacando os padrões e as especificações a serem
65
utilizadas, normas legais a serem obedecidas, ISO, etc.
Normalmente direcionados a equipe do projeto e podem
também ser chamados de “requisitos técnicos”.
• Escopo de atividades: trabalho a ser realizado para promover
o escopo técnico e escopo funcional do produto, ou serviço do
projeto, normalmente evidenciado na EAP.
Uma interessante observação é feita pelo autor, quando assevera
que:
Um projeto com um detalhamento de escopo significativamente grande
possui uma complexidade muito alta no que diz respeito ao gerenciamento
de escopo. É importante trabalhar-se com um escopo que garanta o
produto, ou serviço, do projeto, sem ser demasiadamente detalhado, para
que seu gerenciamento não se torne excessivamente complexo.
(VARGAS, 2009, p. 61).
Os principais componentes da declaração de escopo do projeto são
a Estrutura Analítica do Projeto e o Dicionário EAP.
O ponto crítico referente ao escopo do projeto é descrever
detalhadamente o produto.
A descrição do produto depende de uma boa coleta de requisitos e,
como afirma LIMA (2010, p. 54), “poucos clientes conseguem prever e expressar
todas as exigências no início do projeto e, em razão disso, geralmente há mudanças
que necessitam ser introduzidas durante o ciclo de vida do projeto”.
O referido autor ainda assevera que, se o produto for descrito de
forma bem detalhada na declaração do escopo, então será possível evitar um nível
muito grande de mudanças no transcorrer do projeto.
Analisando as afirmativas dos autores aqui referenciados, podemos
dizer que a definição do escopo é um dos processos mais críticos durante o
gerenciamento de projetos e que o escopo definido por meio da declaração de
escopo, é a base para as futuras decisões em relação ao projeto.
66
5.13 PLANO DE GERENCIAMENTO DE PROJETOS
Como terceiro documento mais importante do projeto, o plano de
gerenciamento de projetos contempla todo o planejamento necessário para a sua
execução, incluindo recursos, orçamento, ferramentas e técnicas, permitindo o
desenvolvimento do projeto dentro do que foi previamente estabelecido no termo de
abertura de projeto.
Na prática, trata-se do projeto em si, um documento de alto nível que
pode ser complementado com outros planos de nível mais baixo, relativos a todas as
áreas de conhecimento ou gestões do projeto.
Esses planos de menor nível também são conhecidos como planos
auxiliares, sendo plano de gerenciamento do escopo, plano de gerenciamento de
custo, plano de gerenciamento do tempo, etc. até que se contemplem todas as
áreas de conhecimento em gerenciamento de projetos.
Verzuh (2000, p. 107, apud LIMA, 2010, p. 81) afirma que “o maior
desafio da gestão de projetos é fazer a coisa certa no tempo certo”. Porém, sendo o
projeto único, como fazer a previsão exata de algo que nunca foi realizado antes?
Lima (2010, p. 81) define o plano de projeto como a ferramenta que:
[...] analisa, detalhadamente, como se comportam custos, cronograma e
qualidade. Ele se transforma na base de avaliação do desempenho durante
todas as etapas do projeto, incluindo comparações de como executar as
ações planejadas. O plano contém o que fazer, com quem fazer e quando
fazer.
Lima foi bastante claro na sua definição de plano de projeto, pois na
prática é exatamente isso que um plano de projetos mostra: “o que fazer, com quem
fazer e quando fazer”.
Lima ainda acredita que é preciso fazer a revisão de uma margem
de tolerância na elaboração do plano de projeto. Para isso, sugere o autor que
sejam utilizadas técnicas que possibilitem produzir informações precisas e
organizadas sobre o projeto, pois, “é nessa fase do processo que a identificação e o
detalhamento são imprescindíveis, sendo que a definição do que deve ser feito é
fundamental para a elaboração e execução do projeto”. (LIMA, 2010, p. 81).
67
5.13.1 Métodos de Planejamento do Projeto
Lima (2010, p. 82) afirma que a metodologia de planejamento fica a
critério dos planejadores e pode ser procedida de diversas formas, sendo que:
Ela pode ser simples, por meio de formulários eletrônicos, ou complexa,
utilizando simulações, com análise de riscos. Normalmente, a maioria das
metodologias de planejamento utiliza uma mistura de ferramentas,
combinando com reuniões e software de gerência de projetos.
5.13.2 Estrutura do Plano de Projetos
A estrutura básica de um plano de projetos deverá abranger
significativamente todos os pressupostos definidos na fase de iniciação do projeto.
O plano de projeto é um documento formal que necessita de
aprovação. Porém deve ser dinâmico e flexível, a fim de recepcionar as mudanças
que possam ocorrer no projeto.
Segundo Lima (2010, p. 84) o documento final deve incluir:
Plano sumário;
Descrição da estratégia;
Declarações de escopo;
Estrutura analítica do projeto – EAP;
Estimativas de custo;
Cronograma para início e fim das atividades;
Atribuições de responsabilidade para cada subproduto da
EAP;
Medição de desempenho;
Principais etapas e datas de previsão;
Mão de obra chave;
Plano de gerência de riscos;
Planos auxiliares;
Questões e decisões pendentes;
68
6 PLANO DE GERENCIAMENTO DO PROJETO NINTE
O projeto NINTE atingiu agora uma fase crucial: o planejamento.
Após a aprovação do Termo de Abertura, da Declaração de escopo e do EAP, o
projeto segue agora para as fases de planejamento e execução, abrangidos pela
fase de monitoramento e controle e por fim, o enceramento do projeto.
Abaixo veremos o plano de gerenciamento de projeto referente ao
projeto fictício criado para este trabalho, que contemplará no seu bojo todos os
planos auxiliares necessários para a execução do referido projeto.
6.1 APRESENTAÇÃO DO PROJETO
O projeto Núcleo de Inteligência Estratégica, ou projeto NINTE, é um
projeto fictício de criação de uma unidade de inteligência estratégica com o objetivo
de coletar, analisar e consolidar conhecimentos na área de inteligência estratégica.
Tal conhecimento tem o intuito de viabilizar o planejamento
estratégico da secretaria de segurança pública do Estado do Araguaia (fictício).
Apesar de ser um projeto fictício, a ideia aqui é demonstrar o
processo de gestão de projetos, englobando todas as ferramentas e técnicas
necessárias para se criar o projeto proposto.
A importância deste trabalho está em demonstrar o gerenciamento
de projetos de forma prática, em detrimento da importância ou relevância do projeto
escolhido, mesmo que o referido projeto contenha todas as características de um
projeto real, gerenciado pela administração pública.
6.2 DEFINIÇÃO DO PROBLEMA
O Estado do Araguaia (fictício) foi criado em 1982, com a divisão do
Estado de Goiás em que o território localizado na extensão do Rio Araguaia, que se
estende do Noroeste, ao Sudoeste do estado de Goiás, faz divisa com Estado do
Mato Grosso, ao oeste e com o Estado de Goiás ao oeste. Ao norte, faz divisa com o
Estado do Tocantins e ao Sul com o Estado de Goiás.
69
O território tem extensão aproximada de 96.322 km2, tem área
aproximada ao tamanho do Estado do Pernambuco.
A população do Estado do Araguaia é estimada em 5.473.204
habitantes, sendo que a densidade demográfica é de 56,8 habitantes por km2.
O PIB estimado é de R$ 99.578.756.560,00 (referência 2014), sendo
o PIB per capita de R$ 18.193,86 (referência 2014).
O quadro abaixo traz os dados estatísticos referentes ao Estado do
Araguaia (fictício) segundo o IBGE:
Tabela 4 – Dados estatísticos do Estado do Araguaia (fictício)
- Mesorregiões 5
- Microrregiões 15
- Municípios 135
Capital Cidade do Araguaia
Governo
- Governador(a) Frederico Câmara (PTS)
- Vice-governador(a) Roberto Nascimento (PHP)
- Deputados federais 15
- Deputados estaduais 43
Área
- Total 96.322,616 km2
População 2014
- Estimativa 5.473.204 hab.
- Densidade 56,8 hab./km²
Economia 2014
- PIB R$ 99.578 bilhões
- PIB per capita R$18.193,00
Indicadores 2010/2013
- Esper. de vida 72,6 anos
- Mort. infantil 18,5‰ nasc.
- Analfabetismo 0,7%
- IDH (2010) 0,959 – alto
Clima Tropical atlântico,
semiárido emesotérmico
A economia do estado se baseia na exploração agropecuária,
mineral, no turismo e na indústria de bens de consumo.
70
Com um polo industrial forte e bastante diversificado, localizado na
região metropolitana da Cidade do Araguaia – Capital do estado, os índices de
crescimento da economia, principalmente na capital, têm superado a média do país.
Após a divulgação dos dados econômicos e da qualidade de vida da
população Araguaiana no ano de 2010, iniciou-se uma corrente migratória que tem
contribuído para o aumento da população em torno de 9% ao ano.
Com o aumento da população, a demanda pelo serviço público tem
aumentado exponencialmente. Principalmente relativo à segurança pública.
Como em todo o país, os índices relacionados aos crimes contra a
pessoa e contra o patrimônio são exorbitantes e aumentam a cada ano.
Resta nítido que as políticas públicas para a diminuição da
criminalidade não têm acompanhado a escalada do crime no país.
Enxergando a importância da segurança pública para o povo, o
Governo do Estado do Araguaia tem empreendido esforços no sentido de
aperfeiçoar a máquina estatal no combate à criminalidade.
No ano de 2014, o poder legislativo aprovou um pacote de leis para
a reestruturação e reaparelhamento da segurança pública no estado. Dentre as
normativas inclui a reestruturação do organograma da Secretária de Segurança
Pública do Estado do Araguaia – SSPAR, criando a Superintendência de Inteligência
- SINTEL.
A Superintendência de Inteligência da SSPAR, além da aplicação do
serviço de inteligência na prevenção e combate a criminalidade e segurança
institucional, tem a função de subsidiar o planejamento estratégico da SSPAR com
informações estratégicas no âmbito da segurança pública. Atualmente a SINTEL
engloba várias unidades subordinadas, destinadas ao serviço de inteligência de
segurança pública, incluindo:
- Gerência do serviço de Inteligência;
- Gerência de contra inteligência;
- Gerência de Operações de Inteligência da Polícia Militar;
- Gerência de Operações de Inteligência da Polícia Civil;
- Gerência de Operações de Inteligência do Corpo de Bombeiros;
- Gerência de Operações de Inteligência da Agência Prisional.
Por meio da Lei nº 11.123 de 2014, foram inseridas modificações na
71
estrutura hierarquizada da Superintendência de Inteligência, ficando prevista a
criação de um Núcleo de Inteligência Estratégica, com o intuito de subsidiar o
planejamento estratégico de segurança pública no estado.
Por meio dessa previsão legal, o Superintendente de Inteligência se
reuniu com os seus Gerentes a fim de discutir o início de um projeto para a criação
do Núcleo de Inteligência da SINTEL.
6.3 DOCUMENTOS ANEXADOS
Termo de Abertura do Projeto
Declaração de escopo do projeto;
Estrutura Analítica do Projeto;
Dicionário EAP
Plano de Gerenciamento de Escopo
Plano de Gerenciamento do Tempo
o Cronograma;
o Rede de atividades;
Plano de Gerenciamento de Custos
o Orçamento
Plano de Gerenciamento da Qualidade
Plano de Gerenciamento de Recursos Humanos
Plano de Gerenciamento das Comunicações
Plano de Gerenciamento de Riscos
o Análise de Riscos
Plano de Aquisições
Documento de Encerramento
o Lições Aprendidas;
o Encerramento de contratos;
o Documento de Encerramento do Projeto;
72
6.4 TERMO DE ABERTURA DO PROJETO
O Termo de Abertura de Projeto, como visto anteriormente, é o
documento que autoriza formalmente o projeto. Trata-se de um dos documentos
mais importantes, pois fornece a base para o planejamento do projeto.
TERMO DE ABERTURA DO PROJETO
Título do projeto Data Versão
Núcleo de Inteligência Estratégica – NINTE
(fictício)
21/03/15 1.0
Criado por: Lázaro Arruda – Gerente do Serviço de Inteligência
Patrocinado por: William Moreira Farias – Secretário de Segurança Pública
Cliente: Paulo Vitor – Superintendente de Inteligência
1. OBJETIVO DO DOCUMENTO
Autorizar a criação do Núcleo de Inteligência Estratégica da
Gerência do Serviço de Inteligência - GESINT, órgão subordinado a
Superintendência de Inteligência da Secretaria de Segurança Pública do Estado do
Araguaia.
2. JUSTIFICATIVA
Atendimento a Lei 11.123/2014, que introduziu alterações a Lei
10.740/2002 a qual criou a Superintendência de Inteligência da Secretaria de
Segurança Pública do Estado do Araguaia – SSPAR, e determinou a criação do
Núcleo de Inteligência Estratégica, subordinado a Gerência do Serviço de
Inteligência, com a finalidade de subsidiar o planejamento estratégico dos órgãos
que compõem a SSPAR.
73
3. PROPONENTE
Superintendência de Inteligência da Secretaria da Secretaria
Segurança Pública - SSPAR, situada na Rua Dr. Jervásio Serqueira, nº 451, sala
203, Centro, Cidade do Araguaia-AR, CNPJ: 0125412523/0001-85.
4. PATROCINADOR
Secretaria de Segurança Pública – SSPAR, situada na Rua Dr.
Jervásio Serqueira, nº 451, Centro, Cidade do Araguaia-AR, CNPJ:
0125412523/0001-85.
5. CONDIÇÕES DO PROJETO
Este projeto pretende criar o Núcleo de Inteligência Estratégica,
formado por pessoas e tecnologias capazes de coletar, analisar e produzir
inteligência estratégica na área de segurança pública, apoiando assim o
planejamento estratégico de segurança pública da SSPAR. Seu início está previsto
para o dia 21/03/2015, tendo duração aproximada de 04 meses com data de
conclusão prevista para o dia 16/07/2015, e orçamento de R$ 275.000,00, incluindo
reserva de contingência, conforme descrito neste termo e detalhado no plano de
gerenciamento de projeto. Sua abrangência será relativa a superintendência de
Inteligência da SSPAR e unidades subordinadas, conforme organograma da
SSPAR. A sua criação está nivelada ao Mapa Estratégico da SSPAR que preconiza
a melhoria de seus processos internos, subsidiando a implantação e implementação
da gestão estratégica.
6. FATORES CRÍTICOS DE SUCESSO
O referido projeto tem como fator crítico de sucesso a aceitação do
Secretário de Segurança Pública – patrocinador do projeto, e o engajamento dos
stakeholders na disponibilização de todos os recursos necessário para a sua
implementação.
74
7 OBJETIVOS DO PROJETO
7.1 Objetivo Geral
Criar até o dia 16/07/2015, uma unidade de inteligência estratégica
capaz de coletar, analisar e consolidar 100% da informação estratégica dos órgãos
de segurança pública estadual, transformando as referidas informações em
inteligência estratégica, conforme o modelo do ciclo de produção do conhecimento.
7.2. Objetivos Específicos
Subsidiar a produção do conhecimento estratégico;
Consolidar toda a informação estratégica através de relatório de
inteligência estratégica;
Subsidiar o planejamento estratégico da SSPAR.
8. ESCOPO SUMARIZADO
As atividades relativas a realização desse projeto se darão em fases
e compreenderão em primeira fase, a disponibilização do espaço físico para
estruturar as instalações do NINTE. Isso ocorrerá após a reunião de apresentação
desde Termo, e a coleta dos requisitos do produto e do projeto, feita no decorrer da
referida reunião, juntamente com a definição do time de projeto.
Após a aceitação do projeto, iniciam-se as fases que compreendem
a execução e controle deste projeto, sendo que estarão inseridos nestas fases os
processos de disponibilização do espaço e a instalação de móveis, equipamentos e
tecnologias necessárias ao funcionamento do NINTE.
A fase seguinte será a composição da equipe, seguida da última
fase que será a implementação do NINTE, por meio de solenidade formal de
inauguração.
A última fase compreenderá ainda o processo de encerramento do
projeto.
8.1 Requisitos
Os requisitos preliminares definidos pelos principais interessados
75
são:
8.1.1 Requisitos estruturais
- Estrutura ampla o suficiente para acomodar confortavelmente uma
equipe formada de 7 analistas, 2 gestores e um Chefe de núcleo;
- Climatização compatível com a área útil e a quantidade de
pessoas;
- Instalações localizadas nas dependências da Gerência do Serviço
de Inteligência e subordinada a este pelo novo organograma;
8.1.2 Requisitos tecnológicos
- 10 estações de trabalho com alta capacidade de processamento e
armazenamento;
- 10 Licenças de Software de gestão estratégica e inteligência,
compatível com a tecnologia IEC Visual, Módulo BSC Cigam e Plataforma I2, ou
tecnologia compatível;
- Link de internet de pelo menos 30 Mbts.
- Estações de trabalho operando na plataforma Microsoft® Windows
8 ou superior.
8.1.3 Requisitos do capital intelectual
- Equipe multidisciplinar;
- Selecionada entre os servidores da SSPAR;
- Possuidores de especialização, mestrado ou doutorado;
- Especializados em Inteligência estratégica e gestão estratégica;
- Gratificados pelo modelo de Gratificação funcional da SSPAR;
8.1.4 Requisitos do Produto
- Núcleo estruturado conforme requisitos do projeto;
- Capacidade de processamento bem definida;
- Informações classificadas pela lei nº 12.527, de 18 de novembro de
2011, seção III, decreto nº 7.845, de 14 de novembro de 2012,
- Subordinado a qualquer outro dispositivo legal que disponha sobre
o sigilo das informações estratégicas;
- Embasado nos princípios da administração pública.
76
8.1.5 Requisitos da equipe de projetos
- Composta pelos membros da Gerência de Projetos da SSPAR;
- Assessorados pelos membros da Gerência do Serviço de
Inteligência;
8.2 Premissas
- Dotação orçamentária;
- Reserva de contingência de pelo menos 10% do orçamento
previsto;
- Disponibilidade do espaço físico;
- Adaptação funcional da estrutura;
- Disponibilidade dos equipamentos;
- Formação de uma equipe multidisciplinar;
- Criação de protocolos de acesso;
- Treinamento eficiente da equipe
8.3 Restrições
- Orçamento limitado;
- Tempo para conclusão do projeto é de 120 dias;
- Espaço físico disponível não superior a 95m2;
- Equipe do projeto limitada em 5 servidores;
- Necessidade de terceirização de alguns processos;
8.4 Riscos
- Atraso nas contratações;
- Atraso nas entregas pelos fornecedores;
- Estouro do orçamento devido a variação cambial ou outros fatores
econômicos;
- Atrasos provocados por processos que dependem de terceiros;
- Espaço físico inadequado;
- Treinamento dos servidores insuficiente;
- Falhas na configuração do hardware;
- Falhas na configuração do software;
- Descontinuidade da administração pública;
77
- Falta de servidores interessados em compor a equipe de
operadores do NINTE.
8.5 Limites do projeto
A funcionalidade do projeto fica condicionada a aquisição do
software de gerenciamento de informações estratégicas GEINFO (fictício), que será
procedido pela Superintendência de Inteligência da SSPAR, mediante dispensa de
licitação.
O treinamento, em Análise e Inteligência Estratégica será aplicado
por empresa terceirizada, sendo responsabilidade da Gerência de Desenvolvimento
de Pessoas a sua contratação.
Os projetos de adaptação elétrica e hidráulica serão de
responsabilidade de responsabilidade da Gerência de Arquitetura, Engenharia e
Serviços Gerais.
A compra dos móveis e equipamentos será de responsabilidade da
Gerência de Suprimentos.
A instalação e configuração dos equipamentos caberá aos
fornecedores contratados;
A instalação e configuração do link caberá a Gerência de Informática
e Telecomunicações.
9. Estrutura Analítica Preliminar do Projeto – EAP preliminar
10. ORÇAMENTO PRELIMINAR
O projeto está orçado em R$ 275.000,00 a serem aplicados
conforme o orçamento abaixo:
78
ID Atividade Especificação Valor
(R$1,00)
Fonte
1 Iniciação Iniciação do projeto - -
2 Instalações
Preparação do espaço físico
e instalação dos móveis e
equipamentos
R$ 175.000,00 SINTEL
4
Composição
do capital
intelectual
Formação da equipe do
NINTE
R$ 70.000,00 SINTEL
5 Implantação
Inauguração e lançamento
formal
R$ 5.000,00 SINTEL
6 Encerramento Encerramento do projeto - -
Reserva de Contingência (10%) R$ 25.000,00
Custo efetivo total R$ 275.000,00
11. CRONOGRAMA DAS PRINCIPAIS ENTREGAS E MARCOS
FASES ENTREGAS DATA
1. Iniciação Aprovação do TAP e aceite do projeto 17/03/15
2. Instalações
Conclusão das adaptações, móveis e
equipamentos
10/05/15
3. Composição do capital
intelectual
Equipe composta, capacitada e habilitada
29/06/15
4. Implantação Solenidade de Inauguração 12/07/15
5. Encerramento Documento de Encerramento 16/07/15
12. PRINCIPAIS INTERESSADOS
O projeto NINTE produz resultados que impactarão diretamente nos
seguintes interessados:
- Secretaria de Segurança Pública do Estado do Araguaia - SSPAR;
79
- Superintendência de Administração e Finanças;
- Superintendência de Inteligência da SSPAR;
- Superintendência da Academia Estadual de Segurança Pública;
- Superintendência do Sistema de Execução Penal;
- Assessoria de Informática e Telecomunicações;
- Gerência de Serviço de Inteligência;
- Gerência de Projetos da SSPAR;
- Comando Geral da Polícia Militar;
- Comando Geral do Corpo de Bombeiros Militar;
- Delegado Geral da Polícia Civil;
13. COMPOSIÇÃO DA EQUIPE DE PROJETOS
13.1. Gerente de projetos
O gerente de projetos será o senhor Ricardo de Oliveira Dias –
Gerente de Projetos da SSPAR, e sua autoridade é total na esfera deste projeto,
podendo contratar, adquirir recursos, gerenciar recursos, alterar e encerrar o projeto.
Caso seja necessária interação externa à Gerência do Serviço de Inteligência, sua
autoridade será funcional, inerente ao seu cargo dentro da organização.
13.2.Composição preliminar da equipe preliminar do projeto
NOME FUNÇÃO Regime de trabalho
Lázaro Rodrigues de
Jesus
Coordenador do Projeto Parcial
Joaquim de Paula
Próspero
Subcoordenador do Projeto Parcial
Ricardo Oliveira Dias Gerente de Projetos Integral
Juscelino Medeiros Feliz Assistente de Projetos Integral
Eduardo Alves da Paz Assistente de Projetos Integral
Carlos Eduardo Fortuna Assistente de Projetos Integral
80
14. CONSIDERAÇÕES FINAIS
A equipe de projeto deverá ter sua base estabelecida nas
instalações da Gerência de Inteligência Estratégica da Secretaria de Gestão e
Planejamento, devido a manutenção do sigilo das informações.
O detalhamento dos processos e o planejamento referente a todas
as áreas de conhecimento do projeto serão recepcionados pelo plano de
gerenciamento de projetos.
15. AUTORIZAÇÃO
PARTICIPANTE ASSINATURA DATA
Patrocinador
Coordenador
Gerente de projetos
6.7 DECLARAÇÃO DE ESCOPO
A declaração de escopo é o documento que define todo o
trabalho necessário para se atingir o objetivo do projeto.
É na declaração de escopo que são descritas as entregas e o
trabalho necessário para criá-las.
DECLARAÇÃO DE ESCOPO
Título do projeto Data Versão
Núcleo de Inteligência Estratégica - NINTE 21/03/15 1.0
Criado por: Ricardo de Oliveira Dias – Gerente de Projetos
Coordenado por: Joaquim de Paula Próspero – Superintendente de
Inteligência
Aprovado por: William Moreira Farias – Patrocinador
81
1. PATROCINADOR
William Moreira Farias – Secretário de Segurança Pública.
2. GERENTE DO PROJETO, AUTORIDADE E RESPONSABILIDADES.
Ricardo de Oliveira Dias é o gerente do projeto, e sua autoridade é
total na esfera deste projeto, podendo contratar, adquirir recursos, gerenciar
recursos, alterar e encerrar o projeto. Caso seja necessária interação externa à
Gerência do Serviço de Inteligência, sua autoridade será funcional, inerente ao seu
cargo dentro da organização.
3. EQUIPE DO PROJETO
NOME FUNÇÃO Regime de trabalho
William Moreira Farias Patrocinador Parcial
Lázaro Rodrigues de Jesus Coordenador do Projeto Parcial
Joaquim de Paula Próspero Subcoordenador do Projeto Parcial
Ricardo Oliveira Dias Gerente de Projetos Integral
Juscelino Medeiros Feliz Assistente de Projetos Integral
Eduardo Alves da Paz Assistente de Projetos Integral
Carlos Eduardo Fortuna Assistente de Projetos Integral
3.1 Organograma Hierarquizado da Equipe do Projeto
82
4. COMITÊ DE CONTROLE DE MUDANÇAS – CCM
O comitê executivo de controle de mudanças será composto por:
- William Moreira Farias – Patrocinador
- Lazaro Rodrigues de Jesus – Coordenador do projeto
- Ricardo de Oliveira Dias – Gerente do projeto
É de responsabilidade deste comitê, analisar e aprovar as
solicitações de mudanças relativas ao projeto.
5. DESCRIÇÃO DO PROJETO
O projeto compreenderá a implantação de uma estrutura
subordinada hierarquicamente a Gerência do Serviço de Inteligência da
Superintendência de Inteligência da SSPAR, envolvendo a disponibilização do
espaço físico para instalação do referido núcleo, bem como a adaptação da
estrutura física por meio de verificação das condições de alvenaria, elétrica e
hidráulica.
Depois de conclusa a estruturação do espaço, este será composto
com tecnologias e capital intelectual capazes de produzir conhecimento estratégico
com o intuito de subsidiar o planejamento estratégico da segurança pública no
Estado de Araguaia.
Para a entrega do produto, o projeto percorrerá 5 fases, conforme o
desdobramento previsto no dicionário EAP do projeto e disposto no plano de
gerenciamento do projeto, sendo:
- Fase de iniciação;
- Fase de instalação;
- Fase de composição do capital intelectual;
- Fase de Implementação;
- Fase de encerramento.
A combinação do capital intelectual com a tecnologia disponível é
um fator crítico de sucesso para este projeto, sendo que a habilitação dos
operadores se dará mediante avaliação de capacidade dos mesmos em utilizar a
estrutura para a produção da inteligência estratégica.
83
O encerramento do projeto se dará mediante a verificação da
entrega do produto e do processo de encerramento formal, que constitui o
encerramento dos contratos e convênios, a realocação dos recursos e confecção de
documentação formal de encerramento.
6 OBJETIVOS DO PROJETO
6.1. Objetivo geral
Criar, até dia 16/07/2015 e dentro do orçamento previsto, o Núcleo
de Inteligência Estratégica, subordinado a Gerência do Serviço de Inteligência da
Superintendência de Inteligência da SSPAR, o qual deverá ser capaz de coletar,
analisar e consolidar 100% das informações estratégicas na área de segurança
pública, produzindo relatórios de inteligência estratégica por meio do ciclo de
produção do conhecimento e do modelo de processo da gestão da informação.
6.2. Objetivos Específicos
Construir uma estrutura plenamente funcional;
Combinar recursos para a implementação do mecanismo de
produção do conhecimento estratégico;
Permitir o subsídio de informações ao planejamento estratégico
da SSPAR.
7. JUSTIFICATIVA DO PROJETO
O referido projeto presta atendimento a Lei 11.123/2014, que
introduziu alterações a Lei 10.740/2002 e criou a Superintendência de Inteligência
da Secretaria de Segurança Pública do Estado do Araguaia – SSPAR, determinando
ainda a criação do Núcleo de Inteligência Estratégica, subordinado a Gerência do
Serviço de Inteligência, com a finalidade de subsidiar o planejamento estratégico dos
órgãos que compõem a SSPAR.
84
8. PRODUTO DO PROJETO
Estrutura plenamente funcional, composta por pessoas e tecnologias
capazes de coletar, analisar e consolidar inteligência estratégica com o intuito de
subsidiar o planejamento estratégico da segurança pública estadual.
9. EXPECTATIVA DO CLIENTE
- Projeto em conformidade com o Termo de Abertura;
- Produto plenamente funcional;
- Projeto dentro do prazo e orçamento previsto;
- Atendimento pleno a norma legal;
- Instalações adequadas ao exercício da inteligência estratégica;
- Composição de uma equipe altamente capaz.
9.1. Requisitos estruturais
- Sala ampla o suficiente para acomodar confortavelmente uma
equipe formada de 7 analistas, 2 gestores e um Chefe de núcleo;
- Climatização compatível com a área do espaço e a quantidade de
pessoas;
- Instalações localizadas nas dependências da Gerência do Serviço
de Inteligência e subordinada a este pelo novo organograma;
9.2. Requisitos tecnológicos
- 10 estações de trabalho com alta capacidade de processamento e
armazenamento;
- 10 Licenças de Software de gestão estratégica e inteligência,
compatível com a tecnologia IEC Visual, Módulo BSC Cigam e Plataforma I2, ou
tecnologia compatível;
- Link de internet de pelo menos 30 Mbts.
- Estações de trabalho operando na plataforma Microsoft® Windows
8 ou superior.
85
9.3. Requisitos do capital intelectual
- Equipe multidisciplinar;
- Selecionada entre os servidores da SSPAR;
- Possuidores de especialização, mestrado ou doutorado;
- Especializados em Inteligência estratégica e gestão estratégica;
- Gratificados pelo modelo de Gratificação funcional da SSPAR;
9.4. Requisitos do Produto
- Núcleo estruturado conforme requisitos do projeto;
- Capacidade de processamento bem definida;
- Informações classificadas pela lei nº 12.527, de 18 de novembro de
2011, seção III, decreto nº 7.845, de 14 de novembro de 2012,
- Subordinado a qualquer outro dispositivo legal que disponha sobre
o sigilo das informações estratégicas;
- Embasado nos princípios da administração pública.
9.5. Requisitos da equipe de projetos
- Composta pelos membros da Gerência de Projetos da SSPAR;
- Assessorados pelos membros da Gerência do Serviço de
Inteligência;
10. FATORES DE SUCESSO
- Comprometimento da equipe;
- Comunicação efetiva;
- Apoio integral dos interessados;
- Suporte permanente do patrocinador;
- Disponibilidade Orçamentária.
86
11. RESTRIÇÕES
- Orçamento limitado;
- Tempo para conclusão do projeto é de 120 dias;
- Adequação do espaço físico;
- Equipe do projeto limitada a cinco servidores;
- Necessidade de terceirização de alguns processos;
- Falta de acompanhamento integral do coordenador.
12. PREMISSAS
- Existência de dotação orçamentária;
- Reserva de contingência de pelo menos 10% do orçamento
previsto;
- Disponibilidade do espaço físico;
- Disponibilidade dos equipamentos;
- Equipe de projetos em tempo integral;
- Disponibilidade de recursos;
- Envolvimento dos interessados.
13. LIMITES DO PROJETO
Não cabe a este projeto certificar a qualidade do conhecimento
de inteligência estratégica produzido pelo NINTE;
O projeto não tem como objetivo criar métodos de produção do
conhecimento;
O projeto não objetiva padronizar tecnologias, documentos ou
métodos;
A funcionalidade do projeto fica condicionada a aquisição do
software de gerenciamento de informações estratégicas
GEINFO, que será procedido pela Superintendência de
Inteligência da SSPAR, mediante dispensa de licitação.
O treinamento, em Análise e Inteligência Estratégica será
aplicado por empresa terceirizada, sendo responsabilidade da
87
Gerência de Desenvolvimento de Pessoas a sua contratação.
Os projetos de adaptação elétrica e hidráulica serão de
responsabilidade da Gerência de Arquitetura, Engenharia e
Serviços Gerais.
A compra dos móveis e equipamentos será de responsabilidade
da Gerência de Suprimentos.
A instalação e configuração dos equipamentos caberá aos
fornecedores contratados;
A instalação e configuração do link de rede/internet caberá a
Gerência de Informática e Telecomunicações.
14. ESTRUTURA ANALÍTICA DO PROJETO
88
15 PRINCIPAIS ATIVIDADES DO PROJETO
15.1 Geral
O projeto será gerenciado com base nos padrões adotados pelo
Project Management Institute – PMI, através do PMBOK ® 4ª Edição (2008), sendo
necessário o acompanhamento do coordenador do projeto em todas as fases que
compõem este projeto.
15.2 Estrutura e Instalações
A disponibilidade da estrutura será verificada pelo coordenador do
projeto, juntamente com o gerente do serviço de inteligência,
acompanhado de uma equipe formada por representantes da
Gerência de Arquitetura, Engenharia e Serviço, Gerência de
Suprimentos e Gerência de Informática e Telecomunicações.
A Gerência de Arquitetura, Engenharia e Serviços, verificará as
necessidades de adaptação do espaço, confeccionando planilha na
qual relacionará o trabalho a ser realizado na área de alvenaria,
elétrica e hidráulica, apresentando a Gerência de Suprimentos a
relação dos recursos julgados necessários para a conclusão dos
trabalhos.
A Gerência de Arquitetura, Engenharia e Serviços, a Gerência de
Suprimentos disponibilizará todos os móveis e equipamentos
(adquiridos anteriormente) para mobiliar e equipar as instalações,
sendo que a climatização deverá ser feita por ar condicionado tipo
split, com potência não inferior a 24.000 btus.
Os móveis e equipamento serão aqueles padronizados para todas
as secretarias do poder executivo, com exceção ao equipamento de
informática que obedecerá aos requisitos contidos neste documento,
sendo que o hardware será composto de:
o 01 servidor IBM, processador Xeon ou superior, memória de 24
GB, disco rígido de 2 TB, funcionando com a plataforma
Windows ® Server.
o 10 estações de trabalho padrão IBM PC, processador Intel ®
89
core i7, com memória de 8 GB, disco rígido de 1 TB e 20
monitores “widescreem” de 20 polegadas, sendo 2 monitores
por estação de trabalho;
o 10 licenças do Software de Gestão Estratégica e Inteligência
IEC Visual;
o 10 Licenças do módulo BSC Cigam;
o 10 Licenças da plataforma 12 de análise estratégica;
o 10 licenças do sistema operacional Microsoft ® Windows 8.0;
o 10 Licenças do pacote Microsoft ® Office 2014, ou superior.
A Gerência de Informática e Telecomunicações deverá providenciar
a instalação e configuração do link de rede e internet, com velocidade não inferior a
30Mbts/s.
15.3. Composição do Capital Intelectual
O capital intelectual será multidisciplinar e composto por 10
servidores pertencentes às secretárias da SSPAR.
A seleção dos recrutados será feita pela Gerência do Serviço de
Inteligência mediante análise curricular dos possíveis candidatos,
incluindo ainda verificação da vida pregressa e entrevista
profissional.
Os servidores selecionados deverão ser bacharéis ou tecnólogos em
administração, matemática, economia, direito, sociologia, geografia
ou psicologia, não podendo contemplar dois servidores com a
mesma área de formação.
Os aprovados no processo de seleção serão encaminhados a
Gerência de Desenvolvimento de Pessoas, que já firmou contrato
com empresa terceirizada para efetivação da capacitação do capital
intelectual selecionado.
A capacitação deverá ter carga horária mínima de 140 horas/aulas.
A habilitação se dará mediante avaliação profissional estabelecida
pela Gerência de Operações de Inteligência, composta de prova
prática e teórica, a critério da referida Gerência.
90
15.4. Implantação
A implantação e implementação do NINTE se dará com a sua
inauguração formal.
O cerimonial da SSPAR fica encarregado de executar as etapas
relativas a preparação do local para o evento, convites das
autoridades, recepção e composição da mesa.
A apresentação da equipe, bem como do NINTE, será procedida
pela Gerência de Operações de Inteligência da SINTE-SSPAR;
O almoço com as autoridades ficará a cargo do cerimonial.
Todas os processos referentes a implantação do sistema serão
coordenados pelo coordenador do projeto.
15.5. Enceramento
Contato com os principais interessados e encerramento de contratos
e convênios ainda vigentes.
Realocação da equipe de projetos ao efetivo da Gerência de
Operações de Inteligência da SINTEL-SSPAR.
Confecção da documentação formal de encerramento do projeto.
15.6. Monitoramento e Controle
O projeto deverá ser monitorado e controlado pelo gerente de
projetos que informará ao coordenador qualquer solicitação de
mudança no projeto.
Toda mudança relativa ao projeto ou ao produto deverá ser
autorizada pelo coordenador do projeto.
15.7. Comunicações
As cominações serão feitas diariamente mediante o software de
91
Gestão eletrônica de Documentos - GED da SSPAR.
Deverá ser utilizado o e-mail institucional como contingência ao GED
da SSPAR.
Nenhum documento do projeto deverá transitar em e-mail particular
ou desprotegido pela rede da SSPAR.
Serão realizadas reuniões semanais onde será divulgado o
desempenho do projeto ao patrocinador.
16. ENTREGAS DO PROJETO
Adaptação estrutural concluída;
Instalação dos móveis concluída;
Instalação dos Equipamentos concluída;
Link de rede e internet instalados;
Equipe composta e capacitada;
Habilitação da equipe;
Implantação do sistema.
17. ORÇAMENTO DO PROJETO
O projeto prevê um gasto de R$ 275.000,00, incluso reserva de
contingência.
Os valores orçados serão pagos conforme o cronograma
desembolso baseado nas entregas do projeto.
As despesas com recursos internos não serão consideradas dentro
do orçamento do projeto.
18. ENTREGAS E MARCOS DO PROJETO
A execução dos trabalhos relativos ao projeto terá início no dia 21 de
março de 2015, com duração prevista para 120 dias, excetuando o tempo relativo ao
aceite do projeto e ao seu planejamento.
92
FASES ENTREGAS TÉRMINO
1. Iniciação Aprovação do TAP e aceite do projeto 17/03/2015
2. Instalações
Disponibilização das instalações 21/03/2015
Adaptação da estrutura 05/05/2015
Instalação dos móveis 06/05/2015
Instalação dos equipamentos 09/05/2015
Instalação e configuração do link de
rede/internet
11/05/2015
3. Composição do
capital intelectual
Seleção 20/05/2015
Especialização 26/06/2015
Habilitação 29/06/2015
4. Implantação
Organização do cerimonial 13/07/2015
Solenidade 14/07/2015
5. Encerramento
Encerramento dos contratos 15/07/2015
Encerramento dos Convênios 15/07/2015
Realocação dos recursos 15/07/2015
Documento de Encerramento 16/07/2015
19. RISCOS INICIAIS
Atraso nas contratações;
Atraso nas entregas pelos fornecedores;
Estouro do orçamento devido a variação cambial ou outros
fatores econômicos;
Atrasos provocados por processos que dependem de terceiros;
Treinamento dos servidores insuficiente;
Descontinuidade da administração pública;
Falta de servidores interessados em compor a equipe de
operadores do NINTE.
O gerenciamento dos riscos será feito mediante plano de
gerenciamento de riscos, incluso no plano de gerenciamento de projetos.
93
20. MUDANÇAS
Qualquer alteração relativa ao projeto, deverá ser submetida a
apreciação do gerente de projetos e do coordenador, que após apresentadas serão
analisadas e ponderadas acerca da sua real necessidade.
21. ACEITE
PARTICIPANTE ASSINATURA DATA
Patrocinador
Coordenador Sênior
6.8 ESTRUTURA ANALÍTICA DO PROJETO – EAP
A Estrutura Analítica do Projeto é a decomposição ou subdivisão das
entregas em pacotes menores e melhor gerenciáveis. Trata-se de uma estrutura
hierarquizada que corresponde às fases do projeto e os processos para finalizá-las.
ESTRUTURA ANALÍTICA DO PROJETO
Título do projeto Data Versão
Núcleo de Inteligência Estratégica – NINTE 25/03/15 1.0
Criado por: Ricardo de Oliveira Dias – Gerente de Projetos
Coordenado por: Joaquim de Paula Próspero – Superintendente de
Inteligência
Aprovado por: William Moreira Farias – Patrocinador
1. Iniciação
1.1. Apresentação do TAP
1.2. Aprovação do TAP
1.3. Equipe do projeto
1.4. Requisitos
1.5. Aceite do projeto
2. Instalações
2.1. Disponibilização
2.2. Verificação
94
2.2.1. Condições de Alvenaria
2.2.2. Condições elétricas
2.2.3. Condições Hidráulicas
2.2.4. Relatório de necessidades
2.3. Adaptação
2.3.1. Pintura
2.3.2. Elétrica
2.3.3. Hidráulica
2.4. Móveis
2.4.1. Cadeiras
2.4.2. Mesas
2.4.3. Armários
2.5. Equipamentos
2.5.1. Ar condicionado
2.5.2. Fragmentador de papel
2.5.3. Scanner
2.5.4. Estabilizadores
2.5.5. Impressoras multifuncionais
2.5.6. Computadores
2.6. Link de rede e internet
2.6.1. Implementação física
2.6.2. Implementação lógica
3. Composição do capital intelectual
3.1. Seleção
3.1.1. Recepção dos currículos
3.1.2. Análise dos currículos
3.1.3. Convocação dos selecionados
3.2. Especialização
3.2.1. Matrícula no curso.
3.2.2. Formação da turma.
3.2.3. Frequência no curso.
3.2.4. Ata de conclusão
3.3. Habilitação
3.3.1. Prova teórica
3.3.2. Prova prática
3.3.3. Resultado da avaliação
4. Implantação
4.1. Cerimonial
4.1.1. Convite das autoridades
4.1.2. Confirmação do convite
4.1.3. Reserva do local para o evento
4.1.4. Confirmação da reserva
4.1.5. Preparação do local para o evento
4.2. Solenidade
4.2.1. Recepção dos convidados
4.2.2. Composição da mesa
4.2.3. Discurso de inauguração
4.3. Almoço com os stakeholders
95
4.3.1. Confirmação do número de reservas
4.3.2. Reservas no restaurante.
4.3.3. Confirmação das reservas.
4.3.4. Condução dos convidados.
5. Encerramento
5.1. Encerrar contratos
5.2. Encerras Convênios
5.3. Realocar recursos
5.3.1. Ofícios de apresentação aos respectivos órgãos (se for o caso)
5.4. Documento de Encerramento
5.4.1. Confecção do documento de encerramento
5.4.2. Aprovação do documento de encerramento
5.4.3. Encerramento formal do projeto.
APROVAÇÃO
PARTICIPANTE ASSINATURA DATA
Patrocinador
Coordenador Sênior
6.9 DICIONÁRIO EAP
O dicionário EAP é o documento que detalha cada elemento da
EAP, com a finalidade de orientar a equipe do projeto.
FASE/PACOTE DE TRABALHO ATIVIDADE CONDIÇÕES DE
ACEITAÇÃO
1. Iniciação Aprovação para início do
projeto.
TAP corresponde ao
projeto idealizado pelo
patrocinador
1.1. Apresentação do TAP Apresentar o TAP ao
patrocinador.
TAP formatado e
explicado claramente.
1.2. Aprovação do TAP Aprovação por parte do
Patrocinador e dos
principais stakeholders
Acordo entre
patrocinador, gerente de
projetos e demais
stakeholders sobre os
termos do projeto.
1.3. Equipe do projeto Formação da equipe que
conduzirá o projeto.
Participação do Gerente
de Operações de
Inteligência como
coordenador do projeto.
1.4. Requisitos Coleta de requisitos junto
aos stakeholders
Requisitos não devem
ser conflitantes; Devem
ser suficientemente
claros para a elaboração
da declaração de
escopo.
1.5. Aceite do projeto Aprovação do projeto
para início na data
prevista.
Projeto previsto em lei;
Existência de dotação
orçamentária.
96
Assinaturas do
patrocinador,
coordenador e gerente
do projeto.
2. Instalações Disponibilização e
estruturação das
instalações
Instalações nas
dimensões necessárias
para o projeto.
2.1. Disponibilização Verificar a disponibilidade
do espaço físico.
Espaço físico de pelo
menos 95m2.
2.2. Verificação Verificar a necessidade
de reforma estrutural,
elétrica e hidráulica.
Verificação
acompanhada por
engenheiros ou
responsáveis técnicos.
Não poderá exigir
modificações
impactantes, como
derrubar paredes ou
construir cômodos.
2.2.1. Condições de
Alvenaria
Verificar a solidez da
estrutura e a necessidade
de reforma.
Baixa necessidade de
reforma referente a
alvenaria.
2.2.2. Condições elétricas Verificar as condições
das instalações elétricas
Valor da reforma
compatível com o prazo
e orçamento.
2.2.3. Condições
Hidráulicas
Verificas condições dos
encanamentos e demais
aspectos hidráulicos
Valor da reforma dentro
do prazo e orçamento.
2.2.4. Relatório de
necessidades
Emitir relatório contendo
as necessidades de
reformas verificadas no
espaço físico
Relatório assinado por
engenheiro ou
responsável técnico.
2.3. Adaptação Adaptação necessária
para tornar a estrutura
funcional
Adaptações deverão ser
inspecionadas pelo
engenheiro ou técnico
responsável.
2.3.1. Pintura Pintura interna das
instalações
Cor e texturas claras,
visando economia de
energia elétrica.
2.3.2. Elétrica Manutenção da estrutura
elétrica existente e
dimensionamento para os
equipamentos novos
Fiação nova;
Tomadas novas;
Caixa de força nova;
Aterramento.
Lâmpadas econômicas
2.3.3. Hidráulica Manutenção do sistema
hidráulico da sala
Torneiras novas,
Vaso sanitário novo,
Pias novas
2.4. Móveis Distribuição e montagem
dos móveis necessários.
Mesas e cadeiras com
montagem ergonômica.
2.5. Equipamentos Montagem dos
equipamentos que
tornaram a estrutura
funcional
Ar condicionado,
impressoras, scanner,
multifuncionais e
computadores montados
e testados.
2.6. Link de rede e internet Instalação e configuração
do link de rede
Link de rede de pelo
menos 30 Mbts,
operacional;
2.6.1. Implementação
física
Cabeamento estruturado Cabos de rede
distribuídos com design
discreto.
97
2.6.2. Implementação
lógica
Configuração dos
computadores na rede
Computadores ligados
pela rede e totalmente
operacionais.
3. Composição do capital
intelectual
Compor o capital
intelectual que
operacionalizará o NINTE
Funcionários lotados na
SSPAR
3.1. Seleção Seleção dos currículos Currículos enviados via
e-mail funcional
3.1.1. Recepção dos
currículos
Recepcionar os currículos Currículos no formato
PDF.
3.1.2. Análise dos
currículos
Verificação do currículo Portadores de curso
superior;
Experiência na área de
inteligência.
3.1.3. Convocação dos
selecionados
Convocar aqueles que
tiveram o currículo
selecionado
Convocação via
telefone.
3.2. Especialização Especializar os
selecionados
Curso de pelo menos
140 horas/aulas
3.2.1. Matrícula no curso. Matricular os
selecionados no curso
A cargo da Sup. De
ensino.
3.2.2. Formação da turma. Formar a turma exigida
para início do curso
Turma de pelo menos
10 alunos.
A cargo da Sup. De
ensino.
3.2.3. Frequência no
curso.
Frequência dos
participantes do curso
Frequência mínima de
75%, independente de
aprovação.
A cargo da Sup. De
Ensino.
3.2.4. Ata de conclusão Expedir ata de conclusão
do curso
A cargo da Sup. De
Ensino
3.3. Habilitação Habilitar a equipe para
operacionalizar o NINTE
Habilitação aplicada
pela Gerência de
Operações de
Inteligência.
3.3.1. Prova teórica Prova de verificação do
conhecimento teórico
Aplicada na Sup. De
Ensino, pela Gerência
de Op. de Intel.
3.3.2. Prova prática Prova de verificação do
conhecimento prático.
Aplicada na Sup. De
Ensino, pela Gerência
de Op. de Intel.
3.3.3. Resultado da
avaliação
Divulgação do resultado
da avaliação.
Resultado divulgado
pela GINFO em caráter
sigiloso, somente aos
aprovados.
4. Implantação Inauguração do NINFO Acompanhamento do
secretário da SSPAR ou
representante
4.1. Cerimonial Preparação da cerimônia Cerimônia de caráter
restrito aos convidados
e parentes.
4.1.1. Convite das
autoridades
Convidar as autoridades No mínimo três
autoridades convidadas
4.1.2. Confirmação do
convite
Confirma a presença das
autoridades no evento.
Confirmação via
telefone.
4.1.3. Reserva do local
para o evento
Reservar o local para o
evento
Auditório da SSPAR
98
4.1.5. Preparação do local
para o evento
Preparar o local do
evento.
Local com pelo menos
100 lugares
4.2. Solenidade Solenidade de
inauguração do NITE
Presença de toda a
equipe do NINTE
4.3. Almoço com os Stakeholders Reservas em restaurante
para almoço com os
stakeholders
No máximo 20 lugares.
4.3.4. Condução dos
convidados.
Conduzir os convidados
ao restaurante para o
almoço.
VAN ou MICROÔNIUS
com ar condicionado,
higienizado.
5. Encerramento Encerrar formalmente
projeto
Entrega do produto
certificada pelo
patrocinador.
5.1. Encerrar contratos Encerramento dos
contratos com terceiros
(se houver)
Documento formal de
encerramento.
5.2. Encerras Convênios Enceramento dos
convênios (se houver)
Documento formal de
encerramento.
5.3. Realocar recursos Realocação dos recursos Certificação de que os
recursos não são mais
necessários
5.4. Documento de Encerramento Confecção do documento
formal de encerramento.
Assinado pelo gerente
de projetos e pelo
coordenador.
6.10 PLANO DE GERENCIAMENTO DO ESCOPO
O plano de gerenciamento do escopo descreve e orienta como o
escopo será definido, desenvolvido, monitorado e controlado. Trata-se de um dos
planos auxiliares mais importantes do plano de gerenciamento de projetos.
PLANO DE GERENCIAMENTO DO ESCOPO
Título do projeto Data Versão
Núcleo de Inteligência Estratégica - NINTE 21/03/15 1.0
Criado por: Ricardo de Oliveira Dias – Gerente de Projetos
Coordenado por: Joaquim de Paula Próspero – Superintendente de
Inteligência
Aprovado por: William Moreira Farias – Patrocinador
1. Descrição dos processos
• O gerenciamento do escopo será realizado com base na Declaração do
Escopo do Projeto e na Estrutura Analítica do Projeto – EAP.
• O Escopo Funcional será realizado com base na Declaração de Escopo do
Projeto e o Escopo das Atividades será realizado com base na Estrutura
99
Analítica do Projeto – EAP.
• As mudanças no escopo, como medidas corretivas, serão apreciadas pelo
Comitê de Controle e Mudanças, conforme o fluxograma abaixo.
Todas as solicitações de mudanças deverão ser feitas mediante
GED, ou pelo e-mail funcional, conforme informado no plano de comunicações.
2. Prioridades da Mudança de Escopo e Respostas
Ficam classificadas em quatro níveis de prioridades, sendo:
Prioridade 0 (zero) – são mudanças de altíssimo impacto no projeto
e requerem ação imediata por parte do gerente de projeto e/ou sua equipe,
acionando imediatamente o coordenador e o patrocinador do projeto. Deverão
apresentar as seguintes características:
• alto impacto no projeto;
• alto impacto em alguma área do projeto;
• Gerente de Projeto não tem autonomia para decidir o
100
direcionamento da mudança do projeto;
• Acionamento obrigatório do patrocinador e do coordenador do
projeto.
Prioridade 1 (um) – são mudanças de alto grau de impacto.
Requerem ação urgente por parte do gerente de projetos que deverá acionar o
coordenador e este, por sua vez, poderá acionar o patrocinador do projeto. São
caracterizadas pelos seguintes itens:
• Ação imediata e total autonomia no direcionamento da mudança
pelo gerente de projeto;
• médio impacto no projeto;
• médio impacto em alguma área do projeto;
• Possibilidade de acionamento do patrocinador do projeto.
Prioridade 2 (dois) – mudanças de baixo impacto no projeto.
Requerem ação do gerente no sentido de analisar as mudanças e posteriormente
encaminhar ao coordenador para aprovação. Suas características são as seguintes:
• sem impacto significativo do projeto;
• urgente;
• agregam valor ao projeto.
Prioridade 3 (três) – são mudanças de baixo impacto no projeto,
podendo ser implementadas para garantir o sucesso do projeto. Requerem análise
antecipada por parte do gerente de projetos que encaminhará a solicitação para a
apreciação do coordenador. São características dessa da prioridade 3:
• sem impacto significativo do projeto;
• não é urgente.
Os referidos enquadramentos deverão ser acordados pelo Comitê
de Controle e Mudanças em todas as reuniões previstas no plano de comunicações.
2. Gerenciamento das configurações
O sistema de controle de mudanças de escopo deverá permitir que
todas as mudanças no escopo do projeto possam ser tratadas conforme o
fluxograma de trabalho apresentado neste plano.
Os resultados deverão ser apresentados nas reuniões semanais de
101
controle e desempenho.
As prioridades deverão seguir o seguinte organograma:
Fonte: moodle FGV.
3. Frequência de avaliação do escopo
O escopo deverá ser avaliado semanalmente pelo Comitê de
Controle e Mudanças, através da reunião prevista no plano de comunicações e em
todas as vezes que uma mudança for implementada.
4. Alocação Financeira
As mudanças no escopo que configurarem aumento significativo nos
custos do projeto serão analisadas pelo Comitê de Controle e Mudança e deverão
ser recepcionadas pela reserva de contingência do projeto.
Caso a mudança seja uma exigência do patrocinador do projeto, e
superar a previsão contingencial referente ao orçamento do projeto, o patrocinador
deverá buscar as fontes necessárias de recursos, antes da implementação da
mudança.
APROVAÇÃO
PARTICIPANTE ASSINATURA DATA
Patrocinador
Coordenador Sênior
102
6.11 PLANO DE GERENCIAMENTO DO TEMPO
Inclui todos os processos requeridos para concluir o projeto no prazo
estipulado. Tem por objetivo estabelecer as políticas, procedimentos e
documentação necessária para o planejamento, desenvolvimento, gerenciamento,
execução e controle do cronograma do projeto.
PLANO DE GERENCIAMENTO DO TEMPO
Título do projeto Data Versão
Núcleo de Inteligência Estratégica - NINTE 21/03/15 1.0
Criado por: Ricardo de Oliveira Dias – Gerente de Projetos
Coordenado por: Joaquim de Paula Próspero – Superintendente de
Inteligência
Aprovado por: William Moreira Farias – Patrocinador
1. Descrição do Processo
O gerenciamento do tempo será feito mediante alocação de
percentual completo das atividades, utilizando para isso de planilha de percentual
de atividades.
A atualização dos prazos será realizada por meio dos seguintes
relatórios:
Gráfico de Gantt;
Cronograma;
Sequenciamento das atividades;
Diagrama de Marcos;
A avaliação do desempenho será feita por meio da técnica de valor
agregado – Earned Value, onde serão acompanhados os custos e os prazos
através de Relatório de Análise do Valor Agregado.
Todas as atividades com folga menor ou igual a 02 (dois) dias serão
consideradas críticas, sendo que, superiores a este intervalo, não serão
consideradas para fins de remanejamento de horas de trabalho.
As mudanças relativas ao prazo do projeto serão a priori, avaliadas
103
e classificadas conforme sistema de controle de mudanças de tempo.
Como atrasos, serão considerados aqueles decorrentes de medidas
corretivas, os quais tenham impacto no sucesso do projeto.
Novos recursos e inovações ao projeto não serão consideradas por
este plano, sendo passíveis de negociação de prazos, ou ignorados.
A linha de base do projeto será atualizada conforme autorização do
gerente de projetos e do coordenador, sendo que a linha de base anterior deverá
ser arquivada na pasta do projeto, para fins de documentação das lições
aprendidas.
As solicitações de mudanças nos prazos deverão ser feitas por
meio de formulário de mudanças, enviado por GED ou através do e-mail
institucional, conforme menciona o plano de comunicações.
2. Prioridades nas mudanças de prazos.
As prioridades de mudanças de prazos serão aquelas previstas
para a mudança de escopo, conforme o grau de importância relacionado.
3. Sistema de controle de mudanças.
Será adotado o mesmo fluxograma de trabalho estipulado para as
mudanças relativas ao escopo, sendo que os atrasos ou adiantamentos do projeto
devem ser apresentados na reunião do CCM.
4. Mecanismo de conciliação de recursos
Quanto a sua utilização, os recursos serão verificados após terem
sido concluídos os cálculos de duração das atividades. Tal processo verificará se
nenhum recurso foi super alocado, extrapolando o limite máximo permitido para o
período.
A verificação será feita por meio do gráfico de Gantt, o qual deverá
frequentemente ser atualizado.
No caso de conflito de recursos, o fluxograma a seguir é sugerido
para o processo de escolha da reconciliação a ser utilizada.
104
Figura 1 – Fluxograma de reconciliação
Fonte: Vargas (2009, p. 37)
5. Frequência de avaliação
Os prazos serão atualizados e avaliados diariamente, sendo que os
resultados serão distribuídos via GED ou por e-mail funcional, conforme previsão do
plano de comunicações.
Os resultados serão apresentados na reunião semanal do CCM.
6. Alocação Financeira
Os gastos adicionais requeridos por conta de alterações ou atrasos
no projeto serão alocados dentro das reservas contingenciais, não podendo
extrapolar a referida reserva.
Tal procedimento necessitará da aprovação do patrocinador do
projeto que, caso necessário, deverá providenciar outras fontes de recursos sob o
risco de inviabilidade do projeto.
105
7. Administração do Plano de Gerenciamento do Tempo
A administração do referido plano fica a cargo de Gerente de
Projetos, sendo também responsável pela atualização diária e emissão de
relatórios.
8. Frequência de Atualização
Este plano será atualizado semanalmente, durante a reunião do
CCM.
9. APROVAÇÃO
PARTICIPANTE ASSINATURA DATA
Patrocinador
Coordenador de projetos
Gerente de projetos
106
6.12 GRÁFICO DE GANTT – VISÃO GERAL DO PROJETO
107
6.13 DIAGRAMA DE MARCOS
108
6.14 REDE DE ATIVIDADES
109
6.16 PLANO DE GERENCIAMENTO DE CUSTOS
O plano de gerenciamento dos custos define o formato necessário e
estabelece as atividades e os critérios de planejamento necessários a estruturação e
controle dos custos do projeto.
PLANO DE GERENCIAMENTO DE CUSTOS
Título do projeto Data Versão
Núcleo de Inteligência Estratégica - NINTE 21/03/15 1.0
Criado por: Ricardo de Oliveira Dias – Gerente de Projetos
Coordenado por: Joaquim de Paula Próspero – Superintendente de
Inteligência
Aprovado por: William Moreira Farias – Patrocinador
1. Descrição do Processo
O orçamento será atualizado por meio de relatório de acompanhamento
confeccionado em planilha Microsoft ® Excel, e distribuído via GED ou e-mail
funcional.
A avaliação do desempenho será feita por meio de confrontação do valor
previsto para as atividades, e a data de sua conclusão, sendo que qualquer
desvio referente ao valor orçado deverá ser informado ao coordenador do
projeto, para providência de controle do orçamento, podendo ainda ser
empregada a técnica do valor agregado.
Somente serão contempladas as despesas diretamente relacionadas ao
projeto, sendo que, despesas extras provocadas por processos de terceiros
deverão ser apreciadas pelo Patrocinador do projeto.
Os desvios no orçamento provocados por variações cambiais ou
inflacionários serão administrados pela reserva de contingência do presente
orçamento.
As mudanças relativas ao orçamento serão a priori, analisadas e
classificadas conforme grau de prioridade e apreciadas pelo patrocinador do
projeto.
Inovações relativas ao projeto não serão consideradas pelo presente
110
orçamento.
Não será considerada qualquer solicitação verbal de mudanças
orçamentárias.
2. Frequência de Avaliação do Orçamento
O orçamento deverá ser atualizado diariamente, conforme relatório de
desempenho orçamentário, previsto no plano de comunicações.
O resultado deverá ser distribuído via GED, ou através do e-mail funcional,
bem como apresentado na reunião semanal do CCM.
As reservas de contingência deverão ser avaliadas semanalmente e
apresentadas na reunião semanal do CCM.
3. Reservas de Contingência
A reserva de contingência será constituída no valor de 10% (dez por cento)
do orçamento previsto para o projeto. A referida reserva deverá compor o
custo final do projeto.
4. Autonomia
O coordenador do projeto tem autonomia total sobre a reserva de
contingência e, na ausência deste, o gerente de projetos fará o controle da
referida reserva, produzindo relatório sobre qualquer variação da reserva
prevista.
Qualquer alteração que extrapole o valor previsto para reserva de
contingência, deverá ser apreciada pelo patrocinador do projeto que, caso
seja indispensável a aplicação do valor, deverá providenciar fonte de
recursos necessários a composição da referida reserva.
5. Alocação Financeira das Mudanças no orçamento
Mudanças corretivas no projeto poderão ser alocadas dentro das
reservas contingenciais, limitando-se a abrangência do projeto.
Mudanças prioritárias fora dos limites do projeto que extrapolem a
reserva de contingência deverão ser acionadas pelo patrocinador ou pelo
coordenador, visto o gerente de projeto não ter autonomia para tal.
111
6. Administração do Plano de Gerenciamento de Custos
Ficará a cargo de Sr. Ricardo Dias, gerente de projetos e pelo Sr.
Lázaro, coordenador do projeto.
O presente plano deverá ser reavaliado semanalmente, durante a
reunião do CCM, juntamente com os demais planos do projeto.
Orçamento
ID/Recursos Custo
1. Iniciação 00,00
1.1. Apresentação do TAP 00,00
1.2. Aprovação do TAP 00,00
1.3. Equipe do projeto 00,00
1.4. Requisitos 00,00
1.5. Aceite do projeto 00,00
2. Instalações 120.000,00
2.1. Disponibilização 00,00
2.2. Verificação 00,00
2.3. Adaptação 50.000,00
2.3.1. Pintura 8.500,00
2.3.2. Elétrica 21.000,00
2.3.3. Hidráulica 20.500,00
2.4. Móveis 14.500,00
2.5. Equipamentos 52.250,00
2.6. Link de rede e internet 3.000,00
3. Composição do capital intelectual 100.000,00
3.1. Seleção 00,00
3.2. Especialização 95.000,00
3.3. Habilitação 5.000,00
4. Implantação 30.000,00
4.1. Cerimonial 22.500,00
4.2. Solenidade 00,00
4.3. Almoço com os Stakeholders 7.500,00
5. Encerramento 00,00
5.1. Encerrar contratos 00,00
5.2. Encerras Convênios 00,00
5.3. Realocar recursos 250,00
5.4. Documento de Encerramento 00,00
Reserva de contingência (10%) 25.000,00
Total 275.000,00
7. Aprovação
PARTICIPANTE ASSINATURA DATA
Patrocinador
Coordenador de projetos
Gerente de projetos
112
6.16 PLANO DE GERENCIAMENTO DA QUALIDADE
O plano de gerenciamento da qualidade tem a função de identificar
os indicadores relevantes ao projeto, determinando como satisfazê-los garantindo
nivelamento com as políticas da organização e conformidade das entregas com seus
requisitos.
PLANO DE GERENCIAMENTO DA QUALIDADE
Título do projeto Data Versão
Núcleo de Inteligência Estratégica - NINTE 21/03/15 1.0
Criado por: Ricardo de Oliveira Dias – Gerente de Projetos
Coordenado por: Joaquim de Paula Próspero – Sup. de Inteligência
Aprovado por: William Moreira Farias – Patrocinador
1. Descrição dos Processos
O gerenciamento da qualidade deverá ser realizado com base na análise de
conformidade entre os requisitos do projeto e suas entregas, confrontando os
referidos dados, sendo admitido um desvio máximo de 5% em relação ao
estipulado na declaração de escopo do projeto.
Tal confrontação será feita através dos relatórios de desempenho do projeto,
bem como por meio das solicitações de mudanças no projeto, sendo que as
referidas mudanças deverão ter impacto significativo no escopo do projeto.
As entregas nas quais forem verificadas não conformidade com os requisitos
do projeto, deverão ser relacionadas no relatório de não conformidade.
Os relatórios serão utilizados para verificação da qualidade do projeto, sendo
que, o monitoramento deverá ser diário, por meio dos referidos relatórios e
semanal, através da reunião do CCM.
Os relatórios de não conformidade deverão ser distribuídos aos principais
interessados via GED, ou pelo e-mail funcional.
As mudanças referentes aos requisitos de qualidade deverão ser apreciadas
pelo coordenador do projeto e, dependendo do impacto, verificadas junto ao
patrocinador.
Todas as mudanças relativas a qualidade, deverão obedecer ao mesmo
113
princípio para solicitação de mudanças, estipulado no plano de
gerenciamento do escopo.
2. Priorização das mudanças
Prioridade 1 (um) – são mudanças de alto grau de impacto.
Requerem ação urgente por parte do gerente de projetos que deverá acionar o
coordenador e este, por sua vez, poderá acionar o patrocinador do projeto. São
caracterizadas pelos seguintes itens:
• Ação imediata e total autonomia no direcionamento da mudança
pelo gerente de projeto;
• Médio impacto no projeto;
• Médio impacto em alguma área do projeto;
• Possibilidade de acionamento do patrocinador do projeto.
Prioridade 2 (dois) – mudanças de baixo impacto no projeto.
Requerem ação do gerente no sentido de analisar as mudanças e posteriormente
encaminhar ao coordenador para aprovação. Suas características são as seguintes:
• Sem impacto significativo do projeto;
• Urgente;
• Agregam valor ao projeto.
Prioridade 3 (três) – são mudanças de baixo impacto no projeto,
podendo ser implementadas para garantir o sucesso do projeto. Requerem análise
antecipada por parte do gerente de projetos que encaminhará a solicitação para a
apreciação do coordenador. São características dessa da prioridade 3:
• Sem impacto significativo do projeto;
• Não é urgente.
Os referidos enquadramentos deverão ser acordados pelo Comitê
de Controle e Mudanças em todas as reuniões previstas no plano de comunicações.
114
3. Sistema de controle de mudança de qualidade
As mudanças de qualidade no projeto deverão ser tratadas segundo
o fluxograma abaixo apresentado, sendo que as conclusões deverão ser
apresentadas na reunião semanal do CCM.
Figura 1 – Fluxograma de controle de qualidade
Fonte: Vargas (2009)
115
4. Frequência de avaliação dos requisitos de qualidade
Os requisitos de qualidade deverão ser avaliados semanalmente e
apresentados na reunião do CCM, prevista no plano de gerenciamento das
comunicações.
5. Alocação financeira
As mudanças de qualidade que por ventura ocasionarem impacto
financeiro fora do previsto no orçamento do projeto, incluindo reservas de
contingência, deverão ser avaliadas pelo patrocinador que, a seu critério, autorizará
ou negará a referida alteração.
Em caso de autorização, o patrocinador deverá buscar a fonte de
recursos necessária ao suporte do orçamento impactado.
A mudança na qualidade só será permitida depois de averiguada a
fonte de recurso para a sua conclusão.
As demais mudanças de qualidade, cobertas pelo orçamento do
projeto, incluindo sua reserva de contingência, deverão ser providenciadas pelo
coordenador do projeto.
6. Administração do plano de gerenciamento da qualidade
- Responsável pelo plano
Lázaro Arruda – coordenador do projeto e membro da CCM será o
responsável direto pelo plano de gerenciamento da qualidade.
Ricardo Dias – Gerente de projetos e membro do CCM será o
suplente responsável pelo plano de gerenciamento da qualidade.
7. Aprovação
PARTICIPANTE ASSINATURA DATA
Patrocinador
Coordenador de projetos
Gerente de projetos
116
6.17 PLANO DE GERENCIAMENTO DE RECURSOS HUMANOS
O plano de gerenciamento de recursos humanos tem a função de
permitir o emprego adequado dos recursos relevantes ao projeto e determinar a
necessidade de alocação dos referidos recursos, garantindo a conformidade das
entregas com seus requisitos.
PLANO DE GERENCIAMENTO DE RH
Título do projeto Data Versão
Núcleo de Inteligência Estratégica - NINTE 21/03/15 1.0
Criado por: Ricardo de Oliveira Dias – Gerente de Projetos
Coordenado por: Joaquim de Paula Próspero – Sup. de Inteligência
Aprovado por: William Moreira Farias – Patrocinador
1. Aspectos Gerais
O projeto NINTE relaciona uma série de tarefas em que será
necessária a disponibilização de recursos de outras gerências e superintendências
da SSPAR, sendo que o gerenciamento direto dos referidos recursos tais como,
unidades de trabalho, horas-homens, pagamentos, serão a cargo da própria
superintendência ou núcleo a que pertencem os referidos recursos.
O gerenciamento indireto se dará nas situações relativas ao
cronograma das atividades e o controle das tarefas executadas por cada recurso,
sendo que os referidos recursos ainda serão disponibilizados conforme o calendário
de atividades relativas ao projeto.
Os recursos externos (terceirizados) serão administrados pelas
empresas contratadas e as atividades exercidas pelos referidos recursos serão
monitoradas pela equipe de projeto, que gerenciará o desenvolvimento dessas
atividades, primando pelo cumprimento do cronograma relativo ao projeto.
Os recursos internos (equipe de projeto) serão diretamente
gerenciados por este plano, sendo distribuídos conforme planilha abaixo.
Nome da tarefa Trabalho Duração Início Término
Projeto NINTE 1.885 hrs91 dias Ter 17/03/15 Seg 20/07/15
Iniciação 31 hrs1 dia Ter 17/03/15 Ter 17/03/15
117
Ricardo Dias 8 hrs Ter 17/03/15 Ter 17/03/15
William Farias 8 hrs Ter 17/03/15 Ter 17/03/15
Lázaro Arruda 8 hrs Ter 17/03/15 Ter 17/03/15
Apresentação do TAP 1 hr1 hr Ter 17/03/15 Ter 17/03/15
Ricardo Dias 1 hr Ter 17/03/15 Ter 17/03/15
Aprovação do TAP 1 hr1 hr Ter 17/03/15 Ter 17/03/15
William Farias 1 hr Ter 17/03/15 Ter 17/03/15
Equipe do Projeto 2 hrs1 hr Ter 17/03/15 Ter 17/03/15
Ricardo Dias 1 hr Ter 17/03/15 Ter 17/03/15
Lázaro Arruda 1 hr Ter 17/03/15 Ter 17/03/15
Requisitos 3 hrs1 hr Ter 17/03/15 Ter 17/03/15
Ricardo Dias 1 hr Ter 17/03/15 Ter 17/03/15
William Farias 1 hr Ter 17/03/15 Ter 17/03/15
Lázaro Arruda 1 hr Ter 17/03/15 Ter 17/03/15
Aceite do projeto 0 hrs0 hrs Ter 17/03/15 Ter 17/03/15
Ricardo Dias 0 hrs Ter 17/03/15 Ter 17/03/15
Lázaro Arruda 0 hrs Ter 17/03/15 Ter 17/03/15
Instalações 960 hrs39 dias Sáb 21/03/15
Qua
13/05/15
William Farias 312 hrs Sáb 21/03/15Qua 13/05/15
Lázaro Arruda 312 hrs Sáb 21/03/15Qua 13/05/15
Disponibilização 8 hrs1 dia? Sáb 21/03/15 Sáb 21/03/15
Lázaro Arruda 8 hrs Sáb 21/03/15 Sáb 21/03/15
Adaptação 264 hrs33 dias? Seg 23/03/15 Qua 06/05/15
Ricardo Dias 264 hrs Seg 23/03/15Qua 06/05/15
Móveis 8 hrs1 dia? Qua 06/05/15 Qua 06/05/15
Ricardo Dias 8 hrs Qua 06/05/15Qua 06/05/15
Equipamentos 48 hrs3 dias? Qui 07/05/15 Seg 11/05/15
Ricardo Dias 24 hrs Qui 07/05/15 Seg 11/05/15
Lázaro Arruda 24 hrs Qui 07/05/15 Seg 11/05/15
Rede e internet 8 hrs1 dia? Ter 12/05/15 Ter 12/05/15
Ricardo Dias 8 hrs Ter 12/05/15 Ter 12/05/15
Capital Intelectual 576 hrs35 dias Qui 14/05/15
Qua
01/07/15
Lázaro Arruda 280 hrs Qui 14/05/15Qua 01/07/15
Seleção 48 hrs6 dias? Qua 13/05/15 Qua 20/05/15
Lázaro Arruda 48 hrs Qua 13/05/15Qua 20/05/15
Especialização 216 hrs27 dias? Qui 21/05/15 Sex 26/06/15
Lázaro Arruda 216 hrs Qui 21/05/15 Sex 26/06/15
Habilitação 32 hrs2 dias? Seg 29/06/15 Ter 30/06/15
William Farias 16 hrs Seg 29/06/15 Ter 30/06/15
Lázaro Arruda 16 hrs Seg 29/06/15 Ter 30/06/15
118
Implantação 208 hrs9 dias Qui 02/07/15 Ter 14/07/15
Ricardo Dias 72 hrs Qui 02/07/15 Ter 14/07/15
Lázaro Arruda 72 hrs Qui 02/07/15 Ter 14/07/15
Cerimonial 56 hrs7 dias? Sex 03/07/15 Seg 13/07/15
Lázaro Arruda 56 hrs Sex 03/07/15 Seg 13/07/15
Solenidade 8 hrs1 dia? Ter 14/07/15 Ter 14/07/15
Lázaro Arruda 8 hrs Ter 14/07/15 Ter 14/07/15
Encerramento 110 hrs4 dias
Qua
15/07/15
Seg 20/07/15
Ricardo Dias 32 hrs Qua 15/07/15 Seg 20/07/15
William Farias 32 hrs Qua 15/07/15 Seg 20/07/15
Lázaro Arruda 32 hrs Qua 15/07/15 Seg 20/07/15
Contratos 2 hrs2 hrs Qua 15/07/15 Qua 15/07/15
Ricardo Dias 2 hrs Qua 15/07/15Qua 15/07/15
Convênios 2 hrs2 hrs Qua 15/07/15 Qua 15/07/15
Ricardo Dias 2 hrs Qua 15/07/15Qua 15/07/15
Realocação 2 hrs2 hrs Qua 15/07/15 Qua 15/07/15
Lázaro Arruda 2 hrs Qua 15/07/15Qua 15/07/15
Documento de
encerramento
8 hrs1 dia? Qui 16/07/15 Qui 16/07/15
Ricardo Dias 8 hrs Qui 16/07/15 Qui 16/07/15
Encerramento 0 hrs0 dias Qui 16/07/15 Qui 16/07/15
Ricardo Dias 0 hrs Qui 16/07/15 Qui 16/07/15
William Farias 0 hrs Qui 16/07/15 Qui 16/07/15
Lázaro Arruda 0 hrs Qui 16/07/15 Qui 16/07/15
2. Distribuição do uso dos recursos por principais grupos de tarefas
Os recursos de nível técnico abaixo relacionados estarão à
disposição do projeto em todas as suas fases, assistindo ao gerente de projetos e
por ele gerenciados, sendo:
NOME FUNÇÃO
Qualificação
exigida
Tempo
estimado de
utilização
Juscelino Medeiros
Feliz
Assistente de Projetos
Técnico, gestão de
projetos
1885 horas/91
dias
Eduardo Alves da Assistente de Projetos Técnico, Gestão de 1885 horas/91
119
Paz Projetos dias
Carlos Eduardo
Fortuna
Assistente de Projetos
Técnico, gestão de
projetos
1885 horas/91
dias
3. Organograma hierarquizados dos recursos
120
4. Matriz de responsabilidades
121
5. Novos recursos, realocação e/ou substituição
Ao gerente de projeto, mediante autorização do coordenador, caberá
providenciar a realocação de recursos caso seja necessário, devendo identificar e
recrutar o recurso substituto.
Novos recursos deverão ser apreciados pelo coordenador que, dado
o caráter sigiloso do produto, analisará a possibilidade de seu emprego, emitindo
autorização ao gerente de projetos.
6. Treinamento
Com exceção do coordenador e do patrocinador do projeto, todos os
demais integrantes do time de projetos são capacitados para a gestão do mesmo,
não sendo necessário nenhum tipo de nivelamento relativo a execução do projeto
em questão.
Qualquer necessidade de treinamento não prevista neste plano
deverá ser apreciada pelo patrocinador do projeto, a quem caberá providenciar
recursos financeiros para o referido treinamento, caso extrapole a reserva de
contingência prevista neste plano.
7. Avaliação dos resultados
O desempenho da equipe será avaliado semanalmente pelo gerente
de projetos e apresentado na reunião do CCM, prevista no plano de comunicações.
O feedback necessário aos componentes da equipe deverá ser
estabelecido pelo coordenador e pelo gerente de projetos.
Ao final do projeto, será realizada reunião de encerramento e
compilado em ficha individual o desempenho de cada membro da equipe.
Os membros poderão fazer a avaliação dos colegas, desde que seja
pertinente ao projeto em questão.
Os recursos serão remunerados conforme o seu plano de cargos e
salários, sendo que, em situações que incorrerem horas extras, estão serão
lançadas no banco de horas da SSPAR, a título de trabalho extra remunerado (ER-
4).
Os recursos externos e terceirizados serão remunerados conforme o
processo de remuneração de cada órgão ou empresa contratada.
122
8. Alocação financeira para o gerenciamento de RH
Não é previsto nenhum tipo de alocação financeira para o
gerenciamento de RH, tal que, todos os recursos internos são funcionários públicos
em exercício das atividades atinente ao cargo que exercem, por isso, percebendo o
devido soldo.
9. Administração do plano de gerenciamento de recursos humanos
Ricardo de Oliveira Dias – gerente de projetos será o responsável
pela gestão do presente plano.
10. Aprovação
PARTICIPANTE ASSINATURA DATA
Patrocinador
Coordenador de projetos
Gerente de projetos
123
6.18 PLANO DE GERENCIAMENTO DAS COMUNICAÇÕES
O plano de gerenciamento das comunicações descreve como os
processos de comunicação deverão ser gerenciados, desde a identificação das
partes interessadas até o encerramento do projeto.
PLANO DE GERENCIAMENTO DE COMUNICAÇÕES
Título do projeto Data Versão
Núcleo de Inteligência Estratégica - NINTE 21/03/15 1.0
Criado por: Ricardo de Oliveira Dias – Gerente de Projetos
Coordenado por: Joaquim de Paula Próspero – Sup. de Inteligência
Aprovado por: William Moreira Farias – Patrocinador
1. Descrição dos processos
O gerenciamento das comunicações será realizado formalmente, utilizando-se
para isso dos seguintes meios:
o Memorando;
o Parte;
o Gestão Eletrônica de Documentos – GED;
o e-mail funcional;
o Reuniões com ata lavrada.
Todas as reuniões formais serão realizadas nas segundas-feiras a fim de que
possam ser discutidos os assuntos relativos a execução do projeto para
aquela semana.
Reuniões extraordinárias para controle poderão ser convocadas pelo
coordenador do projeto ou pelo patrocinador.
As solicitações de mudanças relativas ao processo de comunicação deverão
ser feitas mediante GED, ou por meio do e-mail funcional.
2. Eventos de comunicação
O projeto terá os seguintes eventos:
Reunião de apresentação do plano do projeto
124
o Objetivo: apresentar o planejamento do projeto ao patrocinador,
enfatizando as principais entregas, orçamento e cronograma. Será ainda
apresentada a declaração de escopo do projeto que deverá ser aprovada
pelo patrocinador.
o Metodologia: Apresentação na sala de reuniões da SSPAR, por meio de
slides e documentação impressa.
o Responsável: Ricardo de Oliveira Dias – gerente do projeto
o Envolvidos: Lázaro Arruda e os demais membros da equipe do projeto.
o Data e horário: dia 20/03/2015, às 08:00 horas.
o Duração: 2 horas.
Reunião do CCM (Comitê de Controle e Monitoramento)
o Objetivo: avaliar a o desempenho do projeto e dos membros da equipe,
bem como dos conveniados e contratados (terceirizados), atualizando o
patrocinador com os resultados parciais em relação ao projeto. Deverá ser
apresentado ainda o relatório de mudanças do projeto, correspondente a
qualquer área do conhecimento, bem como o relatório de monitoramento
do escopo do projeto e monitoramento da qualidade.
o Metodologia: Apresentação de material impresso e slides
o Responsável: Ricardo de Oliveira Dias – gerente do projeto
o Envolvidos: Lázaro Arruda – Coordenador, e demais membros da equipe
de projetos.
o Frequência: Semanal, às segundas-feiras;
o Duração: 2 horas.
o Local: Sala do Gerente de Operações de Inteligência.
o Outros: lavratura de ata de reunião.
3. Reunião de encerramento do projeto
Objetivo: apresentar os resultados do projeto, bem como discutir as lições
aprendidas durante a execução do projeto.
o Metodologia: utilização de slides, exposição oral, acompanhado de coffe
break.
125
o Responsável: Ricardo de Oliveira Dias – Gerente de Projetos
o Envolvidos: Toda a equipe de projetos
o Data e Horário – 20/07/2015, as 15:00 horas.
o Duração: 3 horas
o Local: Sala T212, SSPAR.
4. Cronograma dos eventos de comunicação
5. Atas de reunião
Todas as reuniões do CCM deverão apresentar ata de reunião com
os seguintes dados:
o Pauta
o Pendências
o Soluções
o Decisões tomadas
o Aprovações
o Mudanças
6. Relatório do projeto
126
Os principais relatórios distribuídos diariamente, via GED ou e-mail
funcional, são:
Diagrama das atividades atualizado;
Gráfico de Gantt atualizado;
Relatório de acompanhamento do orçamento;
Percentual completo;
7. Alocação financeira
Não serão consideradas as despesas administrativas relativas a
confecção de documentação impressa, visto serem utilizados o material disponível
para a administração da Gerencia de Operações de Inteligência.
Caso seja necessária a confecção de material que a GEINFO não
disponibilize, os custos para tal processo serão aqueles relacionados a reserva de
contingência do projeto.
8. Administração do Plano
Responsável: Ricardo de Oliveira Dias – gerente de projetos.
9. Aprovação
PARTICIPANTE ASSINATURA DATA
Patrocinador
Coordenador de projetos
Gerente de projetos
127
6.18 PLANO DE GERENCIAMENTO DE RISCOS
O plano de gerenciamento dos riscos descreve como será feito o
gerenciamento dos riscos relacionados ao projeto, tanto os previsíveis quanto os
imprevisíveis, monitorado e controlado.
PLANO DE GERENCIAMENTO DE RISCOS
Título do projeto Data Versão
Núcleo de Inteligência Estratégica - NINTE 21/03/15 1.0
Criado por: Ricardo de Oliveira Dias – Gerente de Projetos
Coordenado por: Joaquim de Paula Próspero – Sup. de Inteligência
Aprovado por: William Moreira Farias – Patrocinador
1. Descrição dos processos
O gerenciamento de riscos deverá ser realizado com base nos riscos
previamente identificados e através do monitoramento e controle de novos
riscos
Os riscos previstos neste plano deverão ser incorporados ao projeto por meio
do sistema de controle e mudanças, descrito no plano de gerenciamento de
escopo.
Os riscos identificados são relativos a aspectos técnicos do projeto, bem
como riscos orçamentários devido a instabilidade econômica e flutuação
cambial.
As respostas possíveis aos riscos terão aceitação por meio das reservas
contingenciais destinadas a este projeto, sendo que se enquadrarão em três
categorias de respostas;
o Aceitar;
o Mitigar;
o Ignorar;
o Transferir;
A avaliação do risco, bem com seu monitoramento será feita através de GED
128
ou e-mail funcional, conforme preconiza o plano de comunicações deste
projeto.
2. Estrutura Analítica de Riscos
O modelo de EAR abaixo será embasado no modelo de Vargas
(2009), com adaptações relativas aos aspectos deste processo.
Os riscos externos serão considerados aceitos, dado a sua
imprevisibilidade.
Adaptado de Vargas (2009)
3. Qualificação dos riscos
Os riscos serão qualificados conforme sua probabilidade de
ocorrência e impacto nos resultados, a saber:
Probabilidade
o Baixa – menor que 20%
o Média – entre 20 a 60%
o Alta – maior que 60%
Gravidade
o Baixa – impacto irrelevante
129
o Média – impacto relevante
o Alto – impacto extremamente relevante
4. Matriz de relação dos riscos
Risco Impacto Categoria de
resposta
Resposta
1. Atraso nas
contratações
Poderá provocar atraso nas
obras de adaptação das
instalações, bem como no
treinamento da equipe.
Aceitar -
2. Atraso nas
entregas pelos
fornecedores
Provocará atraso no
processo de funcionalidade
do espaço físico com a
composição de móveis e
equipamentos
Mitigar Inserir cláusula
contratual
acerca de multa
por atraso
3. Atrasos
provocados por
processos que
dependem de
terceiros
Provocará atraso na entrega
das instalações, treinamento
e cerimonial.
Mitigar Acionar
contingência
para contratação
de recursos
4. Treinamento dos
servidores
insuficiente
Pode provocar erros de
operação do NINTE
Ignorar -
5. Espaço Físico
Inadequado
Inviabiliza a montagem da
estrutura física do NINTE
Transferir SSPAR deverá
disponibilizar
outro espaço
físico
6. Falha na
configuração do
hardware
Torna o sistema inoperante e
inviabiliza a implantação
Mitigar Fazer testes
exaustivos no
hardware.
7. Falha na
configuração do
Software
Torna o sistema inoperante e
inviabiliza a implantação
Mitigar Testar o
software
8. Descontinuidade
da administração
pública
Pode provocar o
cancelamento do projeto
devido a mudança de
estratégica do estado.
Aceitar Discorrer sobre
a importância do
projeto ao novo
gestor
9. Falta de
servidores
Pode prejudicar a
composição da equipe que
Mitigar Buscar
servidores de
130
interessados operacionalizará o NINTE. outras áreas da
SSPAR
Os riscos acima listados foram identificados pela equipe de projetos,
bem como pelo coordenador a patrocinador.
5. Sistema de controle de mudanças de riscos
Qualquer identificação de riscos e alterações de riscos deverá ser
tratada conforme o fluxograma baixo, e suas conclusões deverão ser distribuídas por
meio de GED, e-mail funcional e na reunião semanal do CCM.
Fonte: Vargas (2009)
6. Frequência de Avaliação
Os riscos aqui identificados serão avaliados semanalmente, durante
a reunião do CCM, prevista no plano de comunicações.
7. Administração do plano
131
Responsável: Ricardo de Oliveira Dias – gerente de projeto - será o
responsável pela gestão deste plano.
8. Aprovação
PARTICIPANTE ASSINATURA DATA
Patrocinador
Coordenador de projetos
Gerente de projetos
6.19 PLANO DE GERENCIAMENTO DE AQUISIÇÕES
O Plano de Gerenciamento de Aquisições é o documento que serve
como um guia para a equipe de projeto em relação as aquisições a serem feitas,
controlando e monitorando o processo e sua relação com os custos e recursos.
PLANO DE GERENCIAMENTO DE AQUISIÇÕES
Título do projeto Data Versão
Núcleo de Inteligência Estratégica - NINTE 21/03/15 1.0
Criado por: Ricardo de Oliveira Dias – Gerente de Projetos
Coordenado por: Joaquim de Paula Próspero – Sup. de Inteligência
Aprovado por: William Moreira Farias – Patrocinador
1. Descrição dos processos
As aquisições relativas a este projeto serão diretamente gerenciadas
pela Gerência de suprimentos da SSPAR, que tem por determinação a aquisição de
móveis e equipamentos conforme o padrão determinado pela administração pública
estadual, ficando a cargo do patrocinador o repasse da verba relativa aos valores
das notas fiscais de compras, obedecendo ao orçamento desde projeto.
O orçamento relativo a aquisição de móveis e equipamentos será
compartilhado com a Gerencia de Suprimento para que a mesma faça o controle dos
gastos com os referidos itens.
A aquisição do hardware e software que operacionalizarão o NINTE
132
também será feita pela Gerência de Suprimentos, observando os mesmos aspectos
acima relacionados, sendo que hardware e softwares obedecerão às configurações
a saber:
Quantidade Item Valor
01 Servidor IBM, processador Xeon ou superior, memória
de 24 GB, disco rígido de 2 TB, funcionando com a
plataforma Windows ® Server.
8.000,00
10 Estações de trabalho padrão IBM PC, processador Intel
® core i7, com memória de 8 GB, disco rígido de 1 TB.
25.000,00
20 Monitores “widescreen” de 20 polegadas 10.000,00
10 Licenças do Software de Gestão Estratégica e
Inteligência IEC Visual
2.000,00
10 Licenças do módulo BSC Cigam 3.000,00
10 Licenças da plataforma I2 de análise estratégica 3.000,00
10 Licenças do sistema operacional Microsoft ® Windows
8.0
Incluso
10 Licenças do pacote Microsoft ® Office 2014 Incluso
2. Outros Assuntos relacionados
As condições de fornecimento, qualificação dos proponentes,
contrato, e avaliação dos fornecedores e demais critérios relativos à compra dos
equipamentos ficará a cargo da Gerência de Suprimentos da SSPAR.
As despesas relativas a adaptação da estrutura será também
gerenciada pela Gerência de Aquisição, conforme orçamento do projeto, ficando a
cargo da Gerência de Arquitetura e Engenharia a confecção de relação do material
necessário a ser adquirido para as obras, devendo observar o orçamento do projeto.
3. Aprovação
PARTICIPANTE ASSINATURA DATA
Patrocinador
Coordenador de projetos
Gerente de projetos
133
6.20 TERMO DE ENCERRAMENTO DO PROJETO
É o documento que faz o encerramento formal do projeto,
certificando que o produto foi entregue de acordo com as especificações e satisfaz
as necessidades do cliente. Pode incluir ainda um questionário de lições aprendidas
(anexo I), visando agregar conhecimento aos futuros projetos e compor o capital
organizacional.
TERMO DE ENCERRAMENTO
Título do projeto Data Versão
Núcleo de Inteligência Estratégica - NINTE 21/03/15 1.0
Criado por: Ricardo de Oliveira Dias – Gerente de Projetos
Coordenado por: Joaquim de Paula Próspero – Sup. de Inteligência
Aprovado por: William Moreira Farias – Patrocinador
1. Objetivo deste documento
Este documento tem por objetivo fazer o encerramento formal do
projeto NINTE, atestando que o produto corresponde aos requisitos do projeto, bem
como documentar as lições apreendidas no decorrer do projeto.
2. Motivo do encerramento
( X ) Projeto concluído ( ) Projeto cancelado
3. Relações das entregas
FASES ENTREGAS DATA
1. Iniciação
Aprovação do TAP e aceite do
projeto
134
2. Instalações
Disponibilização das instalações
Adaptação da estrutura
Instalação dos móveis
Instalação dos equipamentos
Instalação e configuração do link de
rede/internet
3. Composição do
capital intelectual
Seleção
Especialização
Habilitação
4. Implantação
Organização do cerimonial
Solenidade
5. Encerramento
Encerramento dos contratos
Encerramento dos Convênios
Realocação dos recursos
Documento de Encerramento
4. Pendências
FASES Pendências Responsável
1. Iniciação
2. Instalações
3. Composição do
capital intelectual
4. Implantação
5. Encerramento
5. Indicação de satisfação
As entregas foram feitas de acordo com os requisitos pré-
estabelecidos no plano do projeto, atendendo perfeitamente as necessidades do
patrocinador.
7. Lições aprendidas
135
Objetivo
o Documentar os pontos mais importantes relacionados ao planejamento e
a execução do projeto.
8. O histórico de lições aprendidas proporcionará:
Retenção e disseminação de conhecimento dentro da empresa.
Economia de tempo e recursos.
Melhoria contínua na qualidade dos projetos.
Motivação da Equipe.
9. Gestões do projeto
Assunto Pontos positivos Pontos negativos
Custo
Prazo
Qualidade
Risco
Escopo
RH
Equipe
Gerência
10. Planejado x Realizado
Sim Não
Projeto foi entregue dentro do prazo?
No orçamento?
Atendeu as expectativas do cliente?
11. Processos de gerenciamento de projetos
Falha Causa provável
12. Pontos fortes verificados
Fator Observado Causa provável
136
13. Pontos fracos
Fator Observado Causa provável
Aceite:
Declaro que o projeto foi entregue dentro das especificações exigidas no dia
___/___/___.
Patrocinador: _______________________________________________
137
7 CONSIDERAÇÕES FINAIS
A gestão de projetos como ferramenta gerencial tem sua importância
incontestável junto as empresas que pretendem se lançar competitivamente em um
mercado tão dinâmico quanto o atual.
Com base nos estudos aqui expostos, podemos verificar a eficiência
dos métodos relacionados a gestão de projetos para atingir os objetivos estratégicos
das empresas, a partir da gestão otimizada dos seus recursos.
Gerenciar projetos é uma ciência dinâmica e que se inova a cada
ano, proporcionando aos praticantes, novas ferramentas e melhores práticas para
gerenciar de forma eficiente e eficaz, projetos institucionais e pessoais, obtendo
assim o sucesso em qualquer campo de empreendimento.
Por fim, vale ressaltar que as práticas gerenciais aqui abordadas são
aquelas mais difundidas junto aos gestores de projetos em todo o mundo. Contudo,
outras técnicas e métodos são desenvolvidos para gerenciar diversos tipos de
projetos, dos mais simples aos mais complexos.
Assim, cabe aos profissionais de gestão de projetos, primar pela
atualização e aperfeiçoamento constante na ciência da gestão de projetos.
138
REFERÊNCIAS
KAY, Alan. Learning vs. Teaching with Educational Technologies, EDUCOM Bulletin.
Fall/Winter 1983: p. 17;
Management: Tasks, Responsibilities, Practices - Página 44, Peter Ferdinand
Drucker - Harper & Row, 1974, ISBN 0060110929, 9780060110925, 839 páginas;
PMI – Project Management Institute. In: Wikipédia: a enciclopédia livre. Disponível
em: <http://pt.wikipedia.org/wiki/Project_Management_Institute>. Acesso em: 10 mar
2015;
Viana Vargas, Ricardo. Gerenciamento de Projetos: estabelecendo diferenciais
competitivos. 6. ed. Atual, Rio de janeiro: Brasport, 2005;
______. Gerenciamento de Projetos: estabelecendo diferenciais competitivos. 7. ed.
Atual, Rio de janeiro: Brasport, 2009;
PMI. Um guia do conhecimento em gerenciamento de projetos. Guia PMBOK 4a Ed.
- EUA : Project Management Institute, 2008;
Carvalho, Marly Monteiro de; Rabechini Jr., Roque. Fundamentos em Gestão de
Projetos: construindo competências para gerenciar projetos
Woiler, Samsão; Mathias, Whashington Franco. Projetos: planejamento, elaboração
e análise, 2. ed. São Paulo: Atlas, 2014;
Lima, Rinaldo José Barbosa. Gestão de Projetos. São Paulo: Pearson Education do
Brasil, 2010.
HOUAISS, A. Dicionário eletrônico Houaiss da língua portuguesa. Rio de Janeiro:
Objetiva. Versão 3.0. 1 [CD-ROM]. 2009.
KERZNER, Harold. Project management: a system approach to planning scheduling,
and controlling. 10th ed. New York: John Wiley & Sons, 2009, 1092 páginas;
Processos. In: Escritório de Projetos. Disponível em:
<http://escritoriodeprojetos.com.br>. Acesso em: 11 mar 2015;
139
Triângulo das Restrições. In: GP3: Gestão de Projetos com Eficácia e Simplicidade.
Disponível em: <http://gp3.com.br/)>. Acesso em: 11 mar 2015;
Triângulo das Restrições. In: Escritório de Projetos. Disponível em:
http://escritoriodeprojetos.com.br/>. Acesso em: 12 mar 2015.
140
ANEXO I
QUESTIONÁRIO DE LIÇÕES APRENDIDAS
1) Na sua opinião, cite três itens que contribuíram para o sucesso do projeto.
a.
b.
c.
2) Cite três itens que contribuíram para falhas no projeto.
a.
b.
c.
3) Relacione os principais obstáculos que afetaram a execução do projeto.
a.
b.
c.
4) Cite três recomendações que você faria para o próximo time de projetos.
a.
b.
c.
5) Relacione três fatores positivos no gerenciamento do projeto.
a.
b.
c.
6) Relacione três itens a serem melhorados no gerenciamento de projetos
a.
b.
c.
Obrigado por sua colaboração.

Projeto NINTE - Tcc mba ricardo_final

  • 1.
    Goiânia 2015 RICARDO DE OLIVEIRADIAS SISTEMA DE ENSINO PRESENCIAL CONECTADO MBA EM GESTÃO DE PROJETOS PROJETO NINTE Núcleo de Inteligência Estratégica
  • 2.
    Goiânia 2015 PROJETO NINTE Núcleo deInteligência Estratégica Trabalho de Conclusão de Curso apresentado a Universidade Norte do Paraná – UNOPAR VIRTUAL, como requisito parcial para a conclusão do curso de pós- graduação Lato Sensu – MBA em Gestão de Projetos . Tutora Orientadora: Daniela Gabriel Macedo Consorte RICARDO DE OLIVEIRA DIAS
  • 3.
    RICARDO DE OLIVEIRADIAS PROJETO NINTE Núcleo de Inteligência Estratégica Trabalho de Conclusão de Curso aprovado, apresentado à UNOPAR – Universidade Norte do Paraná, no Sistema de Ensino Presencial Conectado, como requisito parcial para a conclusão do curso de pós-graduação Lato Sensu – MBA em Gestão de Projetos, com conceito final igual a ______, conferido pela Banca Examinadora formada pelo tutor orientador e professor supervisor: __________________________________________________ Tutor Orientador Universidade Norte do Paraná Prof. Supervisor Universidade Norte do Paraná Cidade, ______ de __________ de 2015.
  • 4.
    Dedico este trabalhoaos meus filhos e a minha querida esposa, pelo carinho e compreensão durante as muitas horas em que estive ausente ou concentrado nos estudos.
  • 5.
    AGRADECIMENTOS A Deus, porme proporcionar saúde e sabedoria nos momentos mais difíceis, mostrando-me o caminho a seguir e me permitindo cumprir mais essa missão. Aos professores, tutores e orientadores, pela dedicação em instruir, orientar e incentivar a produção deste trabalho. E a todos aqueles que me apoiaram direta ou indiretamente durante o período acadêmico. Muito obrigado.
  • 6.
    “A primeira políticae a fundação para todas as outras é abandonar o ontem.” Peter Drucker
  • 7.
    DIAS, Ricardo deOliveira. Projeto NINTE – Núcleo de Inteligência Estratégica. 2015. 140 f. Trabalho de Conclusão de Curso (MBA em Gestão de Projetos) – Sistema de Ensino Presencial Conectado, Universidade Norte do Paraná, Goiânia, 2015. RESUMO Este trabalho visa abordar de forma prática a aplicação do Gerenciamento de Projetos na criação de um novo produto, adotando para isso os conhecimentos acadêmicos adquiridos durante o curso e referenciando os principais autores relacionados ao tema. Para a elaboração deste trabalho, foi estruturado um projeto fictício com o objetivo de criar uma unidade de inteligência estratégica junto a Secretaria de Segurança Pública do Estado do Araguaia (unidade federativa fictícia), que atende a uma prescrição legal e ao nivelamento com o seu planejamento estratégico, motivando a execução do referido projeto. O objetivo principal deste trabalho é demonstrar de forma prática todas as fases correspondidas ao ciclo de vida do projeto, bem como a aplicação de ferramentas e técnicas para a sua execução e conclusão dentro daquilo que foi requisitado pelo cliente/patrocinador. Palavras-chave: Gestão de Projetos. PMBOK. Gerenciamento. Ciclo de vida. Projetos. Plano do projeto, Vargas, Kerzner.
  • 8.
    DIAS, Ricardo deOliveira. NINTE Project – Strategic Intelligence Center. 2015. 140 f. Trabalho de Conclusão de Curso (MBA em Gestão de Projetos) – Sistema de Ensino Presencial Conectado, Universidade Norte do Paraná, Goiânia, 2015. ABSTRACT This work aims to address practically the application of Project Management in the creation of a new product, adopting for this academic knowledge acquired during the course and referencing the main authors related to the theme. For the preparation of this work, a fictional project aiming to create a unity of strategic intelligence with the Public Security Bureau of the Araguaia State (fictitious federal unit), which serves a legal prescription and leveling with your planning was structured strategic, encouraging the implementation of that project. The main objective of this work is to demonstrate practically all stages matched to the project life cycle, and the application of tools and techniques for their implementation and completion within what was requested by the client / sponsor. Key-words: Project Management. PMBOK. Management. Life cycle. Projects. Project plan, Vargas, Kerzner.
  • 9.
    SUMÁRIO 1 INTRODUÇÃO.................................................................................................... 12 2JUSTIFICATIVA ................................................................................................. 14 3 PROBLEMA ....................................................................................................... 15 4 OBJETIVOS ....................................................................................................... 16 4.1 OBJETIVO GERAL .........................................................................................16 4.2 OBJETIVOS ESPECÍFICOS .......................................................................... 16 5 REFERENCIAL TEÓRICO .................................................................................17 5.1 PMI e PMBOK................................................................................................. 17 5.2 O QUE É PROJETO .......................................................................................18 5.3 DIFERENÇA ENTRE PROJETOS E PROCESSOS .................................... 23 5.4 O QUE É GERENCIAMENTO DE PROJETOS............................................. 25 5.5 POR QUE GERENCIAR PROJETOS............................................................ 27 5.6 CARACTERÍSTICA DE UM PROJETO......................................................... 29 5.7 CICLO DE VIDA DO PROJETO.................................................................... 32 5.8 FASES DO CICLO DE VIDA DO PROJETO................................................. 33 5.8.1 Fase de Iniciação...................................................................................... 36 5.8.2 Fase de Planejamento............................................................................. 40 5.8.3 Fase de Execução.................................................................................... 43 5.8.4 Fase de Monitoramento e Controle.......................................................... 45 5.8.5 Fase de Encerramento............................................................................. 46 5.9 TRÍPLICE RESTRIÇÃO – TEMPO, CUSTO E ESCOPO............................... 48 5.10 ESCRITÓRIO DE GERENCIAMENTO DE PROJETOS – (PMO) ............... 51 5.11 ÁREAS DO CONHECIMENTO DE UM PROJETO........................................ 53 5.12 PRINCIPAIS DOCUMENTOS DO PROJETO ................................................58 5.12.1 Termo de Abertura do Projeto....................................................................... 58 5.12.2 Declaração de Escopo do Projeto – scope estatement................................. 62 5.13 PLANO DE GENRENCIAMENTO DE PROJETOS.........................................66
  • 10.
    5.13.1 Métodos dePlanejamento de Projeto............................................................. 67 5.13.2 Estruturas do Plano de Projetos..................................................................... 67 6 PLANO DE GERENCIAMENTO DO PROJETO NINTE.................................... 68 6.1 APRESENTAÇÃO DO PROJETO...................................................................68 6.2 DEFINIÇÃO DO PROBLEMA..........................................................................68 6.3 DOCUMENTOS ANEXADOS......................................................................... 71 6.4 TERMO DE ABERTURA DO PROJETO.........................................................72 6.5 DECLARAÇAO DE ESCOPO......................................................................... 80 6.6 ESTRUTURA ANALÍTICA DO PROJETO - EAP............................................ 93 6.7 DICIONÁRIO EAP........................................................................................... 95 6.9 PLANO DE GERENCIAMENTO DO ESCOPO...............................................98 6.10 PLANO DE GERENCIAMENTO DO TEMPO............................................... 103 6.11 GRÁFICO DE GANTT – VISÃO GERAL DO PROJETO.............................. 103 6.12 DIAGRAMA DE MARCOS.............................................................................103 6.13 REDE DE ATIVIDADES................................................................................ 103 6.14 PLANO DE GERENCIAMENTO DE CUSTOS..............................................110 6.15 PLANO DE GERENCIAMENTO DE QUALIDADE........................................113 6.16 PLANO DE GERENCIAMENTO DE RECURSOS HUMANOS.....................116 6.17 PLANO DE GERENCIAMENTO DE COMUNICAÇÕES...............................123 6.18 PLANO DE GERENCIAMENTO DE RISCOS...............................................127 6.19 PLANO DE GERENCIAMENTO DE AQUISIÇÕES...................................... 131 6.20 TERMO DE ENCERRAMENTO....................................................................133 7 CONSIDERAÇÕES FINAIS.............................................................................. 138 REFERÊNCIAS....................................................................................................... 139 ANEXO I – QUESTIONÁRIO DE LIÇÕES APRENDIDAS ............................140
  • 11.
    12 1 INTRODUÇÃO As dinâmicassociais, políticas, econômicas e culturais deste século, assim como em outros tempos, ditam os rumos de nossa evolução. Mas, principalmente na era atual, na era da sociedade do conhecimento, essas mudanças têm se apresentado de forma mais rápida e mais perceptível do que nunca foram antes. Tais aspectos se devem as inovações na área das tecnologias da informação e comunicação – TIC, as quais contribuem sobremaneira para a agilidade na troca de informações pelo globo. O foco deste trabalho é voltado para as melhores práticas em gerenciamento de projetos, vislumbrando a abrangência dessas mudanças no mundo corporativo. E o que esperar em um mundo de incertezas, que se transforma da noite para o dia? Poderíamos responder que podemos esperar de tudo. Mas, estamos preparados para essas mudanças? Vivenciamos hoje um cenário de crise em escala global. Economias que antes se apresentavam inabaláveis, hoje sofrem com a perenidade de uma crise econômica, que tem afetado ricos e pobres, grandes e pequenos. Sobre o cenário global de incerteza, GATES (19--?), afirma que “as únicas grandes companhias que conseguirão ter êxito são aquelas que considerarem os seus produtos obsoletos antes que os outros o façam. ” A visão de futuro do autor demonstra a necessidade de constante inovação e de se “prever” os acontecimentos vindouros. E ainda hoje, a única forma de nos preparamos para esses acontecimentos é através do planejamento. Em seu nível estratégico, gerencial ou operacional, o planejamento é a única forma de nos prepararmos para as turbulências do mercado atual. Em relação ao planejamento estratégico, KAY (1983, p. 17) afirma que “A melhor forma de prever o futuro é criá-lo”. Peter Drucker1, filósofo e 1 Peter Drucker foi um escritor, professor e consultor administrativo de origem austríaca, considerado como o pai da administração moderna, sendo o mais reconhecido dos pensadores do fenômeno dos efeitos da globalização na economia em geral e em particular nas organizações - subentendendo-se a administração moderna como a ciência que trata sobre pessoas nas organizações, como dizia ele próprio. (Wikipédia, 2015).
  • 12.
    13 administrador estadunidense tambémé apontado com o autor da frase acima. O pensamento acima se justifica no cenário econômico que vivenciamos hoje, principalmente no Brasil. A escassez de capital obriga as empresas a planejarem melhor suas operações e tomar decisões estratégicas em relação ao atual cenário de incertezas Drucker (1974, p.44) já previa tais incertezas em relação à dinâmica da sociedade globalizada, afirmando que “a única coisa que sabemos sobre o futuro é que ele será diferente”. Contudo, vale ressaltar que planejar não é engessar a empresa para executar suas tarefas de forma padronizada, desconsiderando o reflexo dos processos sociais na dinâmica organizacional. Pelo contrário, essa dinâmica deve ser continuamente monitorada e o planejamento deve englobar uma visão de melhoria continua em relação a acirrada concorrência que hoje se apresenta no mercado. Mas como conseguir produzir melhor? É imprescindível que as organizações busquem definir e planejar suas estratégias de acordo com os objetivos que pretendem alcançar. A estratégia visa orientar a execução das ações em relação aos concorrentes e ao mercado, repleto de incerteza e escassez de recursos. Neste prisma, o planejamento estratégico minimiza o impacto causado pelas mudanças constantes em relação ao mercado global, pressionando as organizações por inovações. Essas inovações, por sua vez, demandam a estruturação e desenvolvimento de projetos. Os projetos são ferramentas gerencias que direcionam a execução planejada dos processos e o alinhamento ao planejamento estratégico. Uma organização que inova, pautada em um planejamento de projetos eficiente, certamente colabora para minimizar o impacto das mudanças globais que afetam todas as organizações. Nesse aspecto, é correto afirmar que o gerenciamento de projetos é uma ferramenta organizacional indispensável para se alcançar os objetivos estratégicos mesmo em pequenas, médias ou grandes empresas.
  • 13.
    14 2 JUSTIFICATIVA O exercícioda atividade de pesquisa tem por objetivo a transformação do conhecimento acadêmico por meio da prática, exteriorizando as teorias aprendidas e ampliando o entendimento contextual por meio da experiência proporcionada pela atividade. Os estudos para a produção deste trabalho contribuem para aumentar a bagagem teórica/acadêmica e, na medida da evolução dos conhecimentos adquiridos no processo de pesquisa, ajudam a identificar falhas e encontrar soluções para eventuais problemas relacionados a Gestão de Projetos. A linha de pesquisa relacionada a criação de um projeto (linha 1), apresenta-se como a mais completa para a formulação deste trabalho, visto abordar todos os aspectos relacionados a elaboração e análise de projetos. Sendo assim, a prática acadêmica se funde aos conhecimentos adquiridos durante o curso, permitindo o exercício da atividade de Gestão de Projetos, com ênfase nos principais autores e documentos que influenciam esta ciência e colaboram para o seu aprimoramento. Ao trabalhar com todas as fases que correspondem a Gestão de Projeto, ocorre a sedimentação dos conhecimentos adquiridos no embasamento teórico pesquisado para a conclusão deste trabalho, contribuindo assim para uma formação profissional sólida e eficiente. Para elaboração deste trabalho, foi criada uma situação fictícia, visto que o aspecto mais importante desta produção textual é verificar o aprendizado, não havendo, no caso da linha de pesquisa escolhida, a necessidade de elaboração de um projeto real. Apesar da característica fictícia do empreendimento apresentado, todas as melhores práticas, ferramentas e técnicas aplicas a este trabalho são funcionais e estudas por diversos autores na área de gestão de projetos, bem como apresentadas no Guia PMBO ® 4. ed., que é o Guia de Conhecimentos em Gerenciamento de Projetos mais difundido no mundo.
  • 14.
    15 3 PROBLEMA A Superintendênciade Inteligência da Secretaria de Segurança Pública (fictício) é o órgão que integra todo o aparato de segurança pública do Estado do Araguaia (fictício) e um de seus objetivos estratégicos é a implantação da inteligência estratégica com o intuito viabilizar o planejamento estratégico de segurança pública no estado. Em meados de 2014, a Lei 11.123/2014 (fictícia) foi promulgada e introduziu alterações a Lei 10.740/2002 (fictícia), a qual criou a Superintendência de Inteligência da Secretaria de Segurança Pública do Estado do Araguaia – SSPAR, determinando também a criação do Núcleo de Inteligência Estratégica, subordinado a Gerência do Serviço de Inteligência, com a finalidade de subsidiar o planejamento estratégico dos órgãos que compõem a SSPAR2. Diante da exigência legal, o Secretário de Segurança Pública determinou a elaboração de um projeto para implantação do Núcleo de Inteligência Estratégica – NINTE, junto a Superintendência de Inteligência da SSPAR. 2 Todas os órgãos públicos, unidades da federação, funções, cargos e leis citados neste trabalho são obra de ficção, servindo apenas como exemplo para a apresentação das técnicas de gerenciamento de projetos, objeto desta produção acadêmica.
  • 15.
    16 4 OBJETIVOS 4.1 OBJETIVOGERAL - Demonstrar as ferramentas e técnicas de Gestão de Projetos através da elaboração de um projeto fictício com fins didáticos. 4.2 OBJETIVOS ESPECÍFICOS - Aplicar as técnicas constantes no PMBoK ®, 4ª ed. e demais autores que abordam o tema. - Aplicar os conhecimentos em Gestão de Projetos, consolidados no decorrer do curso.
  • 16.
    17 5 REFERENCIAL TEÓRICO Aabordagem teórica acerca do tema é bastante extensa e compreende diversas visões relacionadas a diversos modelos de gerenciamento de projetos. Contudo, baseado no conteúdo acadêmico aplicado durante o curso, o foco principal deste trabalho serão as ferramentas e técnicas consolidadas no PMBoK ® (4. ed., 2008), e autores nacionais e internacionais, estudiosos da ciência da Gestão de Projetos. 5.1 PMI E PMBOK Segundo o Wikipedia (2013), “o Project Management Institute (PMI) é uma instituição internacional sem fins lucrativos, que associa profissionais de gestão de projetos”. No início de 2011, o PMI já era considerado a maior associação do gênero no mundo, integrando mais de 260.000 membros em aproximadamente de 170 países. O PMI3 foi fundado em 1969 por uma equipe formada por cinco profissionais. Atualmente, o PMI se firma em vários países do mundo, constituindo os chamados “capítulos”, que colaboram com o PMI para o aprimoramento da arte da gestão de projetos. O Project Management Body of Knowlegde – PMBoK, ou Guia do Conhecimento em Gerenciamento de Projetos é uma publicação do PMI que consolida as melhoras práticas em gerenciamento de projetos, incorporando uma série de ferramentas e técnicas a serem aplicadas durante a execução de um projeto. Trata-se do Corpo de Conhecimentos (BoK) mais difundido na área do gerenciamento de projetos. O PMBoK 5ª edição foi publicado em 2013 e compreende: - 5 grupos de processos; - 10 áreas do conhecimento, e 3O PMI foi fundado em 1969 por cinco pessoas de vanguarda que entendiam o valor do networking, do compartilhamento das informações dos processos e da discussão dos problemas comuns de projetos. Após a primeira reunião oficial em outubro de 1969, no Georgia Institute of Technology em Atlanta, Geórgia, EUA, o grupo constituiu oficialmente a associação na Pensilvânia, EUA. Fonte: Seção Goiânia, Goiás – Brasil do Project Management Institute. <http://pmigo.org.br/site/institucional/pmi>
  • 17.
    18 - 47 processos. OMBA em Gestão de Projetos da UNOPAR é fundamentado no guia PMBoK 4ª edição, publicado em 2008, que engloba: - 5 grupos de processos; - 9 áreas do conhecimento, e - 42 processos; Segundo o PMI (2008, p. 10): O Guia do Conhecimento em gerenciamento de Projetos (Guia PMBoK ®) é uma norma reconhecida para a profissão de gerenciamento de projetos. [...] O Guia PMBOK ® fornece diretrizes para o gerenciamento de projetos individuais. Ele define o gerenciamento e os conceitos relacionados e descreve o ciclo de vida do gerenciamento de projetos o os processos relacionados. Assim como nas web-aulas do MBA em Gestão de Projetos da UNOPAR, a maioria das publicações embasadas para confecção deste trabalho foram estruturadas com base no PMBoK ®, 4ª edição. Visando a coerência com o conteúdo estudado no curso, iremos adotar as ferramentas e técnicas apresentadas no PMBoK ® 4ª edição, para elaboração do projeto contido neste trabalho, e em grande parte, para elaboração deste referencial teórico. 5.2 O QUE É UM PROJETO Segundo o PMI (2013, p. 3), “projeto é um esforço temporário empreendido para criar um produto, serviço ou resultado exclusivo”. Na definição do referido Instituto, dois aspectos fundamentais são observados em relação a um projeto: É temporário; É singular, pois cria produto, serviço ou resultado exclusivo. Em relação ao aspecto temporal, não quer dizer que um projeto tenha curta duração, apenas que ele tem um começo, meio e fim, bem definidos.
  • 18.
    19 Porém, mesmo depoisde finalizado, o seu produto, serviço ou resultado poderão perdurar por tempo indeterminado, enquanto for viável para o cliente do projeto. Já a singularidade se dá pela exclusividade do produto, serviço ou resultado criado pelo projeto. Projetos podem ser semelhantes, porém são efetivados para criação de produtos, serviços ou resultados ainda não criados ou não alcançados, mesmo que seja a reconfiguração de um processo ou a inovação nas características de um produto já existente. Vargas (2009) conceitua projeto como: Projeto é um empreendimento não repetitivo, caracterizado por uma sequência clara e lógica de eventos, com início, meio e fim, que se destina a atingir um objetivo claro e definido, sendo conduzido por pessoas dentro de parâmetros predefinidos de tempo, custo, recursos envolvidos e qualidade. Tuman (1983, apud CARVALHO; RABECHINI, 2011, p. 21), por sua vez, conceitua projetos, asseverando que: Um projeto é uma organização de pessoas dedicadas que visam atingir um propósito e objetivo específicos. Projetos geralmente envolvem gastos, ações ou empreendimentos únicos de altos riscos e devem ser completados numa certa data por um montante de dinheiro, dentro de alguma expectativa de desempenho. A abrangente conceito de Tuman, envolve outros aspectos não observados na definição de projetos do PMI, dentre eles a necessidade de ser executado por uma “organização de pessoas”. Isso reflete a característica de interdependência dos projetos que, em todos os casos, demandam relacionamento interpessoal e “interorganizacional” (em muitos casos) para a condução de qualquer tipo de projeto, seja de pequeno ou de grande porte. Sempre será necessária a aquisição de recursos, serviços ou insumos, que levarão o projeto a interagir com outras partes que não os membros da equipe do projeto. Tuman ainda considera a questão dos custos, tempo e riscos envolvidos na consecução de um projeto. Certamente, um projeto, quer seja de criação de um produto, de um serviço ou de um resultado, levará a organização a fazer desembolsos programados
  • 19.
    20 para a execuçãodo referido projeto, bem como estipular prazos e calcular os ricos envolvidos no investimento que pretende fazer. Em suma, um projeto é um esforço temporário (com ciclo de vida bem definido), empreendido progressivamente, coordenado e coletivo que visa alcançar objetivos exclusivos, caracterizando a sua singularidade. Apesar da semelhança, cada projeto é único e apresenta características díspares, dependendo do tipo e da complexidade de cada projeto. É importante ressaltar que projetos, no geral, são eivados de incerteza e complexidade. Sabbag (1999, apud CARVALHO; RABECHINI JR., 2011, p. 25) propôs um modelo conhecido como “cubo da incerteza”, que visa demonstrar o nível o grau de incerteza através de três dimensões distintas: Complexidade; Singularidade, e; Rigor das metas. Tal modelo funciona como ferramenta para avaliar e propor estratégias de gerenciamento distintas para cada tipo de projeto, dependendo da área do cubo. Figura 1: Cubo da Incerteza de Sabbag. Fonte: Sabbag 1999 (apud Carvalho, Rabechini Jr, 2011, p. 25)
  • 20.
    21 Segundo Sabbag (1999,apud CARVALHO; RABECHINI JR., 2011, p. 25): Projetos diferentes resultam em cubos diferentes. Por exemplo, um projeto de construção de uma estrada ou uma construção típica, normalmente, apresenta alta estreiteza em relação aos objetivos, mas baixa complexidade e unicidade. Por outro lado, um típico projeto de Pesquisa e Desenvolvimento (P&D) ou desenvolvimento de um novo software, ao contrário, podem se mostrar com alta unicidade e complexidade, mas envolvendo baixa estreiteza de objetivos. Já Maximiano (1997, apud CARVALHO; RABECHINI JR., 2011, p.24) classificava os projetos em quatro categorias, relacionadas as dimensões incerteza e complexidade. Para o autor, “quanto maior o grau de desconhecimento, maior a incerteza e maior o risco associado”. Contudo, a complexidade do projeto era avaliada pelo autor através da “multidisciplinaridade necessária para a execução do projeto, da diversidade e do volume das informações a serem processadas, do número de organizações envolvidas, entre outros aspectos” (MAXIMIANO, 1997, apud CARVALHO; RABECHINI JR. 2011, p. 25). Tabela 1: Categoria de projeto segundo Maximiano. Incerteza Categoria 2 Projetos de Pesquisa e Desenvolvimento Categoria 4 Grandes projetos de Pesquisa e Desenvolvimento Categoria 1 Pequenos projetos de engenharia, Organização de um evento. Categoria 3 Organização de eventos especiais: visita do Papa, Jogos Olímpicos Complexidade Fonte: Adaptada de Carvalho e Rabechini Jr. (2011, p. 25) A complexidade de um projeto leva a organização a priorizar os meios e técnicas para sua elaboração. Isso demanda uma equipe preparada e um gerente de projetos experiente em relação às as incertezas oriundas do ambiente do projeto. À medida que o projeto se desenvolve vai se tornando mais detalhado. Os processos se tornam mais claros e aumenta a compreensão em relação aos objetivos do projeto. Na maioria das vezes, o cliente não consegue abranger suficientemente o rol de requisitos em relação ao produto do projeto. Sendo assim,
  • 21.
    22 conforme o projetoavança, o cliente nota a necessidade de inserir mudanças relativas aos requisitos do produto, dentre outros aspectos. Tais mudanças são um exemplo do o ambiente de incerteza no qual o projeto é gerenciado, o que só poderá ser minimizado com o gerenciamento eficiente, orientado por um planejamento bem estruturado. O ocorre também que a parte gerencial (gerente e equipe de projetos) pode deparar com a necessidade de modificações relativas aos processos gerenciais do projeto. À medida que o projeto se desenvolve tais necessidades começam a aflorar. Cabe ao gerente aplicar as técnicas e ferramentas adequadas ao gerenciamento dessas necessidades, contribuindo assim para manter o projeto nos trilhos e atingir os objetivos dentro do prazo, custo e qualidade exigida pelo cliente. Wolier e Mathias (2014, p. 14) apresentam uma definição bastante peculiar de projetos, afirmando que “um projeto pode ser entendido como um conjunto de informações coletadas e processadas, de modo que simulem uma dada alternativa de investimento para testar sua viabilidade”. A definição dos autores mais se aproxima do que podemos definir como anteprojeto. O anteprojeto é como uma análise de viabilidade de projetos, o qual determina as compensações de se investir em um determinado projeto, baseado no estudo estratégico. Os referidos autores ainda complementam o seu entendimento sobre projetos, afirmando que: Entendemos por projeto o conjunto de informações internas e/ou externas à empresa, coletadas e processadas com o objetivo de analisar-se (e, eventualmente implantar-se) uma decisão de investimento. Nestas condições, o projeto não se confunde com as informações, pois ele é entendido como sendo um modelo que, incorporando informações qualitativas e quantitativas, procura simular a decisão de investir e suas implicações. (WOILER; MATHIAS, 2014, p. 15) Na citação acima, resta nítido que a definição de projeto dos autores corresponde àqueles elaborados para a análise de viabilidade de um investimento. Porém, os autores destacam a importância relativa a um projeto de viabilidade para subsidiar o processo decisório em um projeto final, destacando que
  • 22.
    23 “o projeto deviabilidade é um projeto de estudo e análise, ou seja, é um projeto que procura verificar a viabilidade interna da própria empresa”. (WOILER; MATHIAS, 2014, p. 16). O corre ainda que, geralmente, as empresas nacionais raramente empregam esforços com fim de elaborar um projeto de viabilidade “de modo formal e explícito”, sendo que: Em geral, a verificação de viabilidade acaba sendo relegada a segundo plano (ou então nem é feita) dentro do processo decisório, porque é incômoda, porque é demorada, porque se atingiu o ponto de não-retorno na decisão, etc. Este modo de proceder resulta na ausência de um processo de planejamento formal nas empresas, em que o projeto de viabilidade seria o último nível. (WOILER; MATHIAS, 2014, p. 16) A observação dos autores é bastante válida nos dias atuais, pois o cenário de incertezas em que estamos inseridos demanda uma análise sistemática e bastante estrutura de qualquer projeto em que se queira investir. A visão dos autores enfatiza bem a necessidade da análise de viabilidade, deixando claro, contudo, que pouco se tem feito atualmente para determinar o quanto um projeto é viável ou não. Talvez, pela própria possibilidade de negação, as organizações, que anseiam por inovar, acabam dispensando a análise de viabilidade e empreendendo sem estarem preparadas, achando que a agilidade do empreendimento salta à frente dos concorrentes que, a qualquer momento, poderão enxergar a mesma oportunidade. Trata-se de um processo desastroso que pode provocar o investimento em um projeto fadado ao fracasso antes mesmo de se iniciar. 5.3 DIFERENÇA ENTRE PROJETOS E PROCESSOS Projeto, como anteriormente definido, é “um esforço temporário empreendido para criar um produto, serviço ou resultado exclusivo” (PMI, 2013, p. 3). O projeto se caracteriza pela temporalidade e singularidade. A singularidade é uma das características mais marcantes do projeto e o diferencia de forma visível em relação ao processo, sendo que:
  • 23.
    24 Cada projeto criaum produto, serviço ou resultado único. O resultado do projeto pode ser tangível ou intangível. Embora elementos repetitivos possam estar presentes em algumas entregas e atividades do projeto, esta repetição não muda as características fundamentais e exclusivas do trabalho do projeto. Por exemplo, prédios de escritórios podem ser construídos com materiais idênticos ou similares e pelas mesmas equipes ou equipes diferentes. Entretanto, cada projeto de prédio é único, com uma localização diferente, um design diferente, circunstâncias e situações diferentes, partes interessadas diferentes, etc. (PMI, 2013, p. 3) Um processo, por sua vez, é um esforço contínuo com o intuito de realizar uma sequência de tarefas técnicas, padronizadas, que resultam no produto do processo. Trata-se de um esforço repetitivo, previsível e inserido dentro de um trabalho maior, no nosso caso, um projeto. O desenvolvimento de um projeto requer a execução de várias tarefas, ou pacotes de trabalho que são executados por meio de processos, os quais apresentam um resultado específico. A entrega relativa a determinada sequência de atividades corresponde ao produto do processo. Por sua vez, uma sequência de processos leva a conclusão de um projeto. De forma mais simples, processos estão inseridos nos projetos e são chamados de processos de gerenciamento de projeto. O PMI (2013, p. 2) afirma que “a aceitação do gerenciamento de projetos como uma profissão indica que a aplicação do conhecimento, processos, habilidades, ferramentas e técnicas pode ter um impacto significativo no sucesso do projeto”. (grifo nosso) Tal afirmação leva a crer o quão fundamental é a necessidade da aplicação eficiente dos processos para o gerenciamento do projeto. O PMI, por meio do PMBoK ®, 4. ed., corpo de conhecimento em gerenciamento de projetos mais difundido no mundo, enfatiza que um projeto deve ser executado através da aplicação e integração apropriada dos 42 processos de gerenciamento de projetos previstos no referido BoK, agrupados em cinco grupo de processos, sendo eles: - Iniciação - Planejamento - Execução - Monitoramento e controle, e
  • 24.
    25 - Encerramento. De formamais prática, um processo visa transformar entradas (insumos) em saídas (resultados), através da utilização de ferramentas e técnicas. Figura 2 – Processo Fonte: Escritório de projetos (http://escritoriodeprojetos.com.br) Na figura acima podemos entender que um processo é “uma atividade ou conjunto de atividades que usa determinadas ferramentas e técnicas para transformar (processar) um conjunto em insumos (entradas) em resultados desejados (saída) ”. (Escritório de Projetos4). No gerenciamento de projetos, um processo é: [...] um conjunto de ações e atividades inter-relacionadas que são executadas para criar um produto, serviço ou resultado pré-especificado. Cada processo é caracterizado por suas entradas, ferramentas e técnicas que podem ser aplicadas, e as saídas resultantes. (PMI, 2008, p. 38). 5.4 O QUE É GERENCIAMENTO DE PROJETOS Gerenciamento de projetos, segundo o PMI (2013, p.47) é: [...] a aplicação de conhecimentos, habilidades, ferramentas e técnicas às atividades do projeto, a fim de cumprir os seus requisitos. A aplicação do conhecimento requer o gerenciamento eficaz dos processos de gerenciamento do projeto. 4Disponível em: <http://escritoriodeprojetos.com.br/> Acesso em 19 março 2015.
  • 25.
    26 A expectativa deconclusão de um projeto dentro das especificações, prazos e custos estimados, está diretamente relacionada a capacidade de gerenciamento do projeto. Para que isso aconteça, o projeto deve ser gerenciado por um profissional capacitado, apoiado por uma equipe comprometida e capaz. Somente por meio a aplicação de conhecimentos, habilidades, ferramentas e técnicas o gerente de projeto poderá conduzi-lo ao sucesso, entregando assim o produto, serviço ou resultado exclusivo, objetivo do projeto. Isso significa que o gerente de projeto deve ter competência para a aplicação das ferramentas de gestão adequada a cada projeto. Diferente da competência definida na esfera administrativa, ou seja, relacionada a função ou cargo, a qual por meio de lei ou regulamento permite o exercício ou não de determinada atividade, a competência para o gerenciamento de projetos se distingue por características que, no conjunto, permite ao gestor o exercício do know-how, para a execução de seu trabalho. Para Carvalho e Rabechini Jr. (2011, p. 373), “os aspectos relacionados a esse conceito mostram que a competência do indivíduo pode ser entendida segundo três eixos fundamentais: pelas características da pessoa, por sua formação educacional, e por sua experiência profissional”. Corroborando com os aspectos relacionados pelo autor, podemos dizer que a competência é apoiada sobre três pilares, que chamaremos de pilares da competência, sendo: - Conhecimento (saber o que fazer); - Habilidades (saber como fazer), e - Atitude (querer fazer, agir). Ou seja, para ser competente, o gerente tem que saber o que fazer, saber como fazer e querer fazer ou agir. Na falta de um desses pilares, a competência não se sustenta. A partir dessa observação, podemos formular os seguintes postulados: - Conhecimento e habilidade sem ação não nos leva a lugar nenhum, pois sem ação não há movimento; - Ação e habilidade sem conhecimento é caminhar sem rumo, pois não sabemos onde queremos chegar ou por onde caminhar;
  • 26.
    27 - Conhecimento eação sem habilidade é se arrastar pelo caminho, pois, apensar de conhecer o caminho e segui-lo, somos cambaleantes ao trilha-lo, pois nos falta a habilidade para caminhar. Para carvalho e Rabechini Jr. (2011, p. 22), gerenciar projetos incluem planejamento, organização, supervisão e controle de todos os aspectos do projeto. Trata-se de um processo contínuo para alcançar os seus objetivos. Por fim, gerenciar projetos é empreender esforços para garantir que as atividades envolvidas no projeto sejam executadas conforme o planejado, permitindo assim que o projeto atinja seus objetivos com eficiência e eficácia. 5.5 POR QUE GERENCIAR PROJETO Como ferramenta de gestão, o gerenciamento de projeto leva a organização a enfrentar as incertezas do mercado de forma mais preparada, agregando maior eficiência aos projetos inovadores, quer seja na criação de um novo produto, processo ou resultado, bem como no aprimoramento de um produto, processo ou resultado existente. Projetos bem gerenciados levam a objetivos otimizados, reduzindo custos, tempo e aumentando a qualidade, tornando assim a organização mais competitiva. Acerca da necessidade de se gerenciar projetos, Vargas (2009) afirma que: Em geral, o gerenciamento de projetos pode ser aplicado a qualquer situação onde exista um empreendimento que foge ao que é fixo e rotineira a empresa (ad hoc). Se o empreendimento é único e pouco familiar, é importante que a atividade de gerenciamento de projetos seja intensificada. O sucesso da gestão de projetos está intimamente ligado ao sucesso com que as atividades são relacionadas e realizadas. A base do sucesso está em identificar e diferenciar o projeto das demais atividades desenvolvidas na organização. Kerzner (apud VARGAS, 2009) pondera que “diversas pressões externas podem forçar as companhias a adotarem gerenciamento de projetos como
  • 27.
    28 forma de realizaremseus negócios”, sendo elas: • competição; • padrões de qualidade; • redução nas margens de lucro; • resultados financeiros; • fatores tecnológicos; • aspectos legais; • aspectos sociais; • fatores políticos; • pressões econômicas. Vargas (2009), afirma que “ao optar pela realização de um determinado projeto, uma organização precisa utilizar diversos critérios de seleção para que os objetivos sejam atingidos, garantindo o seu sucesso”. Dentre os referidos critérios, o autor destaca os seguintes: • realismo; • capacidade; • flexibilidade; • facilidade de uso; • custo; • facilidade de informatização. Drucker (1963, apud CARVALHO; RABECHINI JR., 2011, p. 11) afirma que uma empresa não sobrevive apenas fazendo as coisas de forma certa. Fazer a coisa certa nos remete aos conceitos de eficiência e eficácia, ou seja, fazer a coisa certa e fazer certo as coisas. Gerenciar projeto em um mundo globalizado, constituído por uma sociedade do conhecimento e um dinamismo de mercado que turva o discernimento em relação ao futuro, não pode ser resumido em apenas fazer a coisa certa. Para sobreviver, as organizações precisam ser eficazes (fazer a coisa certa) e eficientes (fazer certo as coisas) e isso só é conseguido através do gerenciamento, ou, no nosso caso específico, o gerenciamento de projetos. Gerenciar é organizar, planejar e executar atividades com o objetivo
  • 28.
    29 de tornar aorganização mais eficiente e competitiva. É por meio do gerenciamento de projeto que se garante o emprego racional dos recursos técnicos, humanos e financeiros empregados para atingir os objetivos com eficiência. 5.6 CARACTERÍSTICAS DE UM PROJETO Como abordado anteriormente neste trabalho, um projeto é um esforço temporário, empreendido por pessoas, com prazos e custos previamente definidos, e que visa atingir um objetivo exclusivo, podendo ser a criação de um produto, serviço ou resultado. As características que diferenciam o projeto de um processo, programa ou portfólio são o caráter temporário e a singularidade. Contudo, um bom projeto engloba uma série de outras características subjetivas que, quando observadas, levam o projeto a atingir com eficiência e eficácia ao seu objetivo final. Lima (2010, p.55) enumera uma série de características relativas ao projeto, sendo: • Definição clara de objetivos: metas e objetivos claros, bem definidos e identificados a todos os envolvidos são capazes de gerar resultados desejados, como desempenho e qualidade. • Equipe capaz: a importância da formação de uma equipe de projetos capacitada se reflete na execução eficiente dos processos relacionados ao gerenciamento de projetos. Segundo Maximiano (1997, apud LIMA 2010, p. 56): [...] pelo grau de incerteza e por não fazer parte da rotina da empresa, os projetos normalmente contam com uma força-tarefa (equipe destacada para trabalhar exclusivamente ou parcialmente no projeto) e são administrados por meio de técnicas específicas – as técnicas de administração de projetos. Porém, é comum grandes organizações, dada a complexidade de seus projetos, constituírem escritório de gerenciamento de projetos que apoiam o gerente de projetos na sua execução.
  • 29.
    30 • Ciclo devida do projeto: são constituídos de fases. O ciclo de vida do projeto corresponde ao tempo de vida desde a iniciação até o encerramento. Um projeto necessita de uma série de interdependências que faz com que algumas fases, com a de monitoramento, se estendem desde o início até o fim do projeto. Um projeto obrigatoriamente passa por todas as fases que correspondam seu ciclo, caracterizando o aspecto temporário do projeto. Para o autor, “alguns ciclos contêm poucas fases, outros, muitas fases, pois isso depende do tipo e da complexidade do projeto”. • Grau de planejamento: o grau de planejamento é o planejamento estratégico das organizações no qual determina diretrizes operacionais e de desenvolvimento. O foco se dá na diretriz de desenvolvimento, pois ela trabalha a inovação para geração de um novo produto, mercado ou estrutura, sendo esta a sua ligação do grau de planejamento com o projeto. Para o autor, “um grau de planejamento guia e detalha o trabalho que precisa ser feito e assegura que o projeto fique pronto no prazo, dentro do orçamento programado e que alcance os resultados almejados”. • Interdependência: embasado na “união das pessoas e a integração de visões, decisões e cronogramas”. A interdependência ocorre tanto no relacionamento da equipe com os ambientes de projeto, quanto entre os processos que constituem a execução de um projeto. • Singularidade nas atividades: “um projeto nunca é igual ao outro e cada qual tem sua particularidade”. Esta característica é um aprofundamento do conceito de singularidade apresentado neste trabalho quando foi conceituado projeto. Para o autor, “por mais que um projeto seja semelhante, a condução, a equipe, os custos e a estrutura fatalmente serão diferentes”. • Incerteza: está é uma característica que tem sido acentuada nos dias atuais, a ameaça de instabilidade econômica, reflexo do prolongamento da crise econômica global, tem transformado essa incerteza em característica dominante na concepção de um projeto. Somente o planejamento será capaz de minimizar os efeitos do cenário de incertezas. Segundo o autor, “todos os projetos são embasados em previsões e no desejo de atingir um objetivo, por isso, não se pode prever o resultado final com exatidão, pois tudo vai depender de uma série de eventos que ocorrerão durante sua execução”. No caso de projetos públicos
  • 30.
    31 – foco destetrabalho – crises políticas e descontinuidade da administração pública colaboram para tornar mais turva a visão do gerente de projetos em relação aos eventos relacionados pelo autor. Para Maximiano (1997, apud LIMA 2011) a incerteza está relacionada ao grau de risco do projeto. Vargas (2009), afirma que “as principais características dos projetos são a temporariedade, a individualidade do produto ou serviço a ser desenvolvido pelo projeto, a complexidade e a incerteza”. O referido autor ainda conceitua essas características, explicando que: Temporariedade significa que todo projeto possui um início e um fim definidos, ou seja, é um evento com duração finita, determinada em seu objetivo. Wideman afirma que o ciclo de vida do projeto caracteriza a sua temporariedade, partindo de um processo de trabalho estratégico inicial até atingir um topo de trabalho executivo de produção que antecede o seu término. Individualidade do produto ou serviço produzido pelo projeto, conforme o guia de conhecimento de gerenciamento de projetos do PMI, significa realizar algo que não tinha sido realizado antes. Como o produto de cada projeto é único, suas características precisam ser elaboradas de maneira progressiva de modo a garantirem as especificações do produto ou serviço a ser desenvolvido. A partir dessas duas principais características, Vargas (2009) descreve as demais, relacionando-as conforme a tabela abaixo: Tabela 2: Principais características de um projeto segundo Vargas (2009) Empreendimento não repetitivo É um evento que não faz parte da rotina da empresa. É algo novo para as pessoas que o irão realizar. Sequência clara e lógica de eventos O projeto é caracterizado por atividades encadeadas logicamente de modo a permitir que, durante a execução, o acompanhamento e o controle sejam precisos. Início, meio e fim Todo projeto respeita um determinado ciclo de vida, isto é, tem uma característica temporal. Muitas vezes, o término de um projeto coincide com o início de outro. Ter início, meio e fim não significa ser longo ou curto em duração. Podem existir projetos de 1 dia ou de 10 anos. Porém, um projeto que não tem término não é um projeto, é rotina. Objetivo claro e definido Todo projeto tem metas e resultados bem estabelecidos a serem atingidos em sua finalização. Conduzido por pessoas O cerne fundamental de qualquer projeto é o homem. Sem ele, o projeto não existe, mesmo que se disponha de equipamentos modernos de controle e gestão. Projetos utilizam recursos Todo projeto utiliza recursos especificamente alocados a determinados trabalhos. Parâmetros predefinidos Todo projeto necessita ter estabelecidos valores para prazos, custos, pessoal, material e equipamentos envolvidos, bem como
  • 31.
    32 a qualidade desejadapara o projeto. É impossível estabelecer, previamente, com total precisão, esses parâmetros. Todos eles serão claramente identificados e quantificados no decorrer do plano do projeto. Entretanto, os parâmetros iniciais vão atuar como referências para o projeto e sua avaliação. 5.7 CICLO DE VIDA DO PROJETO Valeriano (2005, apud LIMA, 2011, p.61), define o ciclo de vida do projeto como “uma sequência de atividades, não necessariamente estanques, geralmente agrupadas em fases”. Lima (2011, p.59) afirma que “pelo ciclo de vida pode se criar o que se quer como resultado final”. Cada fase do ciclo de vida do projeto passa por uma série de atividades típicas que constituirão os processos relativos à execução do projeto como um todo. Neste aspecto, Lima (2011, p. 56) afirma que: O ciclo de vida do projeto é definido por fases, para que se obtenha um controle melhor criando uma interdependência entre as atividades. Ele define quais técnicas de trabalho serão utilizadas em cada fase e quais pessoas estarão envolvidas em cada uma dessas fases. As fases do projeto caracterizam-se por determinar um ponto do trabalho que pode ser verificado e medido ao longo da execução das fases. A cada fase concluída, os trabalhos são revisados e os padrões de desempenho entregues avaliados, a fim de se verificar se estão de acordo com o planejado. Ainda em relação ao ciclo de vida do projeto, Carvalho e Rabechini Jr. (2011, p.64) afirmam que: O conceito de ciclo de vida tem ajudado os gerentes a administrar de forma mais linear os seus projetos. Através de suas fases, é possível entender as saídas esperadas. Os participantes por sua vez passam a obedecer aos requisitos de cada fase. O controle passa a ser encarado de forma mais profissional. Em relação ao ciclo de vida do projeto, Vargas (2009) afirma que “Todo projeto pode ser subdividido em determinadas fases de desenvolvimento. O
  • 32.
    33 entendimento dessas fasespermite ao time do projeto tenha um melhor controle do total de recursos gastos para atingir as metas estabelecidas”. Em geral, as fases do ciclo de vida do projeto são fixas para todos os tipos de projetos, sendo que: O ciclo de vida pode ser dividido em um conjunto de fases, normalmente fixas para todos os tipos de projeto, contendo uma série de passos principais do processo de contextualizar, desenhar, desenvolver e colocar em operação uma determinada necessidade do projeto. Essas fases, por sua vez, são subdivididas em estágios, ou etapas específicas, de cada natureza de projeto (construção, desenvolvimento de produtos, etc.). Esses estágios são, então, subdivididos em atividades, ou tarefas específicas de cada projeto. (VARGAS, 2009) 5.8 FASES DO CICLO DE VIDA DO PROJETO O ciclo de vida do projeto corresponde as seguintes fases: Iniciação; Planejamento; Execução; Monitoramento, e; Encerramento Cada uma das fases acima relacionadas necessita de ferramentas e técnicas específicas para o seu gerenciamento, sendo que todas as fases do projeto são integradas e a deficiência no gerenciamento de fases como por exemplo, de planejamento, pode comprometer o desempenho global do projeto.
  • 33.
    34 Figura 3 –Ciclo de vida do projeto subdividido em fases críticas Fonte: Vargas (2005, p. 34) Em relação às fases do projeto, Vargas (2009) afirma que: As fases do ciclo de vida do projeto dependem, intimamente, da natureza do projeto. Um projeto é desenvolvido a partir de uma ideia, progredindo para um plano, que, por sua vez é executado e concluído. Cada fase do projeto é caracterizada pela entrega, ou finalização, de um determinado trabalho. Toda entrega deve ser tangível e de fácil identificação, como, por exemplo, um relatório confeccionado, um cronograma estabelecido ou um conjunto de atividades realizado. Já o PMI (2008, p. 25) enfatiza que: A estrutura de fases proporciona uma base formal para o controle. Cada fase é formalmente iniciada para especificar o que é permitido e esperado dela. Uma análise do gerenciamento costuma ser feita para se chegar a uma decisão sobre o início das atividades de uma fase. Em cada uma das fases do projeto deverá ser definido o trabalho necessário a ser realizado e que recurso deverá ser envolvido, sendo que:
  • 34.
    35 As fases doprojeto são divisões de um projeto onde controle adicional é necessário para gerenciar de forma efetiva o término de uma entrega importante. Geralmente as fases são terminadas sequencialmente, mas podem se sobrepor em algumas situações. A natureza de alto nível das fases de um projeto as torna um elemento do ciclo de vida do projeto. Uma fase não é um grupo de processos de gerenciamento de projetos. (PMI, 2008, p. 23). (grifo nosso). O grupo de processo a que se refere o PMI, em algumas circunstâncias “deverá ser iterado para alcançar o resultado desejado” (PMI, 2008, p. 39). Tal afirmação nos permite inferir que os processos ou grupos de processos podem ser repetitivos até conseguirem realizar suas entregas, diferente de uma fase do projeto, que não se repete durante o seu ciclo de vida. Como exemplo, podemos imaginar um projeto que se encontra na fase de monitoramento e controle. Se as entregas relativas a esta fase, não forem concluídas por problemas na fase de iniciação, não poderemos realiza-la “do zero” novamente. Isto daria origem a um novo projeto e não continuidade ao projeto existente. O PMI (2008, p. 25) ainda explica acerca da relação existente entre as fases do projeto e sua interdependência, afirmando que: Quando os projetos têm várias fases, estas são parte, em geral, de um processo sequencial projetado para garantir um controle adequado do projeto e obter o produto, serviço ou resultado desejado. Contudo, há situações em que um projeto pode se beneficiar de fases sobrepostas ou simultâneas. Ao analisarmos o conceito de projetos e confrontarmos ao modelo de ciclo de vida de projeto, aparentemente ocorre uma incompatibilidade de termos, já que, uma das características mais marcantes do projeto é o seu caráter temporário, levando a crer numa visão de linearidade em relação ao projeto. Sendo assim, quando se encerra um projeto, encerra-se também o ciclo de vida daquele projeto e uma nova fase de iniciação só é cabível ao um novo projeto.
  • 35.
    36 Figura 4 -Ciclo de vida do projeto e suas fases. Fonte: Autoria própria. Contudo, existem divergências até mesmo na definição de ciclo constante nos dicionários. Citamos o exemplo do Dicionário Eletrônico Houaiss da Língua Portuguesa (2009) que define ciclo da seguinte forma: 1 - Espaço de tempo durante o qual ocorre e se completa, com regularidade, um fenômeno ou um fato, ou uma sequência de fenômenos ou fatos. Exs.: c. astronômico. c. da vida. 2 - Série de fenômenos, fatos ou ações de caráter periódico que partem de um ponto inicial e terminam com a recorrência deste Ex.: o c. das estações. 3 - Período cuja duração corresponde à volta de certos fenômenos. Ex.: c. lunar. 4 - Conjunto de fatos, ações, obras que se sucedem no tempo e evoluem, marcando uma diferença entre o estágio inicial e o estágio conclusivo. Ex.: o c. de fabricação de um automóvel. Dentre as definições acima, a última é a que mais se encaixa na concepção de ciclo de vida do projeto. Contudo, uma concepção embasada em uma “linha vital” ou em uma “linha de tempo” do projeto, também se enquadraria para descrever o percurso que se estende do início do fim de um projeto. 5.8.1 Fase de Iniciação Segundo Carvalho e Rabechini Jr. (2011, p. 72): O início do projeto ocorre de diversas formas nas organizações, e é percebido diferentemente pelos envolvidos e interessados (stakeholders). Poucas são as empresas que têm processos que definem o início de um Controle Monitoramento Iniciação Planejamento Execução Encerramento
  • 36.
    37 projeto e, porisso, é necessário que as pessoas ligadas ao gerenciamento de projetos estabeleçam formalmente o seu início. O autor deixa claro que a fase de iniciação é relativa a cada organização e que poderá se iniciar de forma diferente, dependendo ainda da complexidade do projeto e do seu objetivo. Valeriano (2005, apud LIMA 2010, p. 61), afirma que a fase de iniciação “é composta por um conjunto de percepções, vontades e interesses, em geral estimulados por uma demanda/necessidade de entidade externa ou por uma oferta/oportunidade da organização ou do grupo que empreenderá o projeto”. Apesar da característica genérica da fase de iniciação, a motivação para se iniciar um projeto apresenta certa convergência na maioria dos casos. De modo geral, a iniciação de um projeto segue a identificação de uma necessidade ou oportunidade. Nas organizações públicas, ocorre ainda o atendimento ao preceito legal em que uma norma pode determinar a iniciação de um projeto para atendimento a um suposto interesse social ou organizacional. Menezes (2001, apud LIMA 2010, p. 59) afirma que na elaboração do ciclo de vida de um projeto, “é feito um pré-projeto, no qual consta estudo de viabilidade do objetivo a ser alcançado”. Para o referido autor, “é nesse momento em que se definem os objetivos do projeto, as expectativas do cliente e prepara-se o plano preliminar de projeto, que é desenhado com base na expectativa e, por esse motivo, pode sofrer alterações desde previamente acordadas com o cliente”. Para Vargas (2009), a fase de iniciação é: [...]a fase inicial do projeto, quando uma determinada necessidade é identificada e transformada em um problema estruturado a ser resolvido por ele. Nessa fase, a missão e o objetivo do projeto são definidos, os documentos iniciais são confeccionados e as melhores estratégias são identificadas e selecionadas. Lima (2010, p. 59) relaciona as atividades típicas da fase de iniciação do projeto, sendo: Determinação dos objetivos e das metas a alcançar;
  • 37.
    38 Análise dos recursosdisponíveis; Avaliação da viabilidade de atingir os objetivos; Estimativa dos recursos necessários; Elaboração da proposta de projetos; São várias as circunstâncias que determinam como se iniciará um projeto. Após a identificação da oportunidade ou da necessidade, a organização poderá elaborar um “businnes case”, um pré-projeto, uma proposta de projeto, uma análise de viabilidade ou qualquer outro documento formal que corresponda a uma fase preliminar a iniciação do projeto. Cabe a cada organização decidir acerca da necessidade ou não de determinado processo que envolva a fase de iniciação da forma que lhe parece mais viável. Contudo, ressalta-se que o gerente de projeto, em geral, não é responsável pelos processos que antecedem as decisões sobre a caracterização preliminar do projeto. Na maioria das vezes, o gerente de projetos somente é definido durante o processo que corresponde à apresentação e aprovação do termo de abertura do projeto, documento formal que autoriza o início do projeto. O PMI trata o gerenciamento de projetos por meio da definição de entradas, ferramentas ou técnicas e entregas ou saídas, sendo que essas características correspondem a um nível mais baixo em relação às fases de um projeto, ou seja, são relacionados aos processos ou grupos de processos inseridos em cada fase. Cada fase tem a visão de um processo ou um conjunto deles, em que as entradas correspondem aos insumos, a aplicação das técnicas e ferramentas corresponde ao processamento propriamente dito e a saída corresponde às entregas. Por meio dessa concepção, o PMI relaciona as fases do ciclo de vida do projeto com grupos de processos necessários para a execução de cada fase, sendo:
  • 38.
    39 Tabela 2: gruposde processos de gerenciamento de projetos Grupo de processos de iniciação São os processos realizados para definir um novo projeto ou uma nova fase de um projeto existente, através da obtenção de autorização para iniciar o projeto ou a fase. Grupo de processos de planejamento Os processos realizados para definir o escopo do projeto, refinar os objetivos e desenvolver o curso de ação necessário para alcançar os objetivos para os quais o projeto foi criado. Grupo de processos de execução Os processos realizados para executar o trabalho definido no plano de gerenciamento do projeto para satisfazer as especificações do mesmo. Grupo de processos de monitoramento e controle Os processos necessários para acompanhar, revisar e regular o progresso e o desempenho do projeto, identificar todas as áreas nas quais serão necessárias as mudanças no plano e iniciar as mudanças correspondentes. Grupo de processos de encerramento Os processos executados para finalizar todas as atividades de todos os grupos de processos, visando encerrar formalmente o projeto ou fase. Fonte: PMBOK ® (4. ed., 2008, p. 39) As definições relativas aos grupos de processos são semelhantes àquelas que definem as fases de um projeto, podendo proporcionar uma visão similar àquela do ciclo de vida do projeto. Porém, diferente da concepção do ciclo de vida do projeto, um grupo de processo pode ser repetir em outra fase do projeto, caracterizando um ciclo, até que o projeto se encerre. Um exemplo é o Grupo de Processos de Iniciação, que poderá estar presente em todas as fases do projeto. Para o PMI (2008, p. 44): O grupo de processos de iniciação consiste nos processos realizados para definir um novo projeto ou uma nova fase de um projeto existente, obtendo autorização para tal. Nos processos de iniciação, o escopo inicial é definido e os recursos financeiros iniciais são comprometidos. As partes interessadas internas e externas que vão interagir e influenciar o resultado geral do projeto são identificadas. Se ainda não foi designado, o gerente de projetos será selecionado. Essas informações são capturadas no termo de abertura do projeto e no registro das partes interessadas. Embora a equipe de gerenciamento de projetos possa ajudar a escrever o termo de abertura do projeto, a aprovação e o financiamento são externos aos limites do projeto. (grifo nosso). O PMI ainda enfatiza que “em geral, o envolvimento dos clientes e de outras partes interessadas durante a iniciação aumenta a probabilidade de
  • 39.
    40 propriedade compartilhada, aceitaçãoda entrega e satisfação do cliente e das outras partes” (PMBOK ®, 4. ed., 2013, p. 44). São processos da fase de iniciação: - Desenvolver o termo de abertura, e - Identificar as partes interessadas; 5.8.2 Fase de Planejamento Após o aceite do projeto, efetuado na fase de iniciação mediante aprovação do termo de abertura do projeto, inicia-se o grupo de projetos relativos à fase de planejamento. Para Vargas (2005, p. 33), a fase de planejamento é: [...] a fase responsável por detalhar tudo aquilo que será realizado pelo projeto, incluindo cronogramas, interdependências entre atividades, alocação dos recursos envolvidos, análise de custos, etc., para que, no final dessa fase, ele esteja suficientemente detalhado para ser executado sem dificuldades e imprevistos. Nessa fase, os planos de escopo, tempo, custos, qualidade, recursos humanos, comunicações, riscos e aquisições são desenvolvidos. Essa fase em especial requer do gerente de projetos um alto grau de conhecimento técnico e interação com os demais envolvidos no projeto, principalmente sua equipe. Segundo o PMI (2008, p. 46): O Grupo de Processos de Planejamento consiste nos processos realizados para estabelecer o escopo total do esforço, definir e refinar os objetivos e desenvolver o curso de ações necessário para alcançar esses objetivos. Os processos de planejamento desenvolvem o plano de gerenciamento e os documentos do projeto que serão usados para executá-lo.
  • 40.
    41 O processo críticoneste grupo é a definição do escopo. Por isso, na elaboração do projeto, especificamente para a fase de planejamento, ocorre a confecção do documento chamado de declaração do escopo do projeto. Declarar o escopo consiste em definir o trabalho necessário e somente o necessário para que o projeto consiga atingir o seu objetivo. Outro aspecto importante é que mudanças significativas ocorridas ao longo do ciclo de vida do projeto demandam revisar o planejamento do projeto, sendo um ou mais processos que compreendem essa fase. Segundo o PMI (2008, p. 46), “o detalhamento progressivo do plano de gerenciamento do projeto com frequência é denominado “planejamento por ondas sucessivas”, indicando que o planejamento e a documentação são processos iterativos e contínuos”. Lima (2010, p. 59) por sua vez, enfatiza que é na fase de planejamento que são detalhados os planos operacionais em tarefas e subtarefas, sendo estabelecidos o cronograma e a relação entre as tarefas. Também é montada a equipe de trabalho e se alocam os meios e recursos para a execução do projeto. Lima ainda relaciona as atividades dessa fase como sendo: Definição do gerente de projetos; Detalhamento das atividades – EAP; Definição do cronograma; Programação da utilização dos recursos, e; Estabelecimento da estrutura formal e do sistema de comunicação e de decisão a ser adotado. Para Kerzner (2009, p. 68), a fase de planejamento é: [...] principalmente um refinamento dos elementos da fase conceitual e requer uma firme identificação dos recursos necessários e o estabelecimento de parâmetros de tempo, custo e desempenho realistas. Esta fase também inclui a preparação inicial da documentação necessária para suportar o sistema. Para um projeto baseado em licitação, a fase conceitual incluiria a decisão de se licitar, e a fase de planejamento, incluiria o desenvolvimento do pacote total das propostas. (tradução livre) Ainda sobre o grupo de processos de planejamento, Kerzner (2009, p. 68), afirma que “devido à quantidade de estimativas envolvidas, analisar os custos do sistema durante a fase conceitual e de planejamento não é uma tarefa fácil”.
  • 41.
    42 (tradução livre) Segundo oPMI (2008, p.49), são processos da fase de planejamento: Desenvolver o plano de gerenciamento do projeto; Coletar os requisitos (diferente da fase inicial, em que são relacionados os requisitos preliminares, em geral a critério do patrocinador do projeto): Definir o escopo; Criar a estrutura analítica do projeto; Definir as atividades; Sequencias as atividades; Estimar os recursos das atividades; Estimar as durações das atividades; Desenvolver o cronograma; Estimar os custos; Determinar o orçamento; Planejar a qualidade; Desenvolver o plano de recursos humanos; Planejar as comunicações; Planejar o gerenciamento de riscos; Identificar os riscos; Realizar a análise qualitativa dos riscos; Realizar a análise quantitativa dos riscos; Planejar as respostas ao risco, e; Planejar as aquisições. Pelo número de processos relacionados pelo referido PMI, a fase de planejamento pode ser entendida como a fase mais crítica do projeto. Com certeza é a fase que demanda maior esforço por parte do gerente de projetos.
  • 42.
    43 5.8.3 Fase deExecução Essa é a fase em que a equipe de projeto verdadeiramente “põe a mão na massa”. A fase de execução envolve muitos riscos, pois ela comprova o quanto foi eficiente o planejamento do projeto. O monitoramento dos processos dessa fase servirá para gerar relatórios que demonstraram ao gerente de projetos o quanto seus esforços estão sendo suficientes para “manter o projeto nos trilhos”. As maiores mudanças em relação ao projeto, provavelmente ocorreram na fase de execução. Para Vargas (2005, p. 34), a fase de execução é: [...] a fase que materializa tudo aquilo que foi planejado anteriormente. Qualquer erro cometido nas fases anteriores fica evidente durante essa fase. Grande parte do orçamento e do esforço do projeto é consumida nessa fase. Valeriano (2005, apud Lima, 2010, p. 62) corrobora com Vargas, afirmando que: A fase de execução consiste em pôr em ação todas as tarefas planejadas, nas condições de qualidade, custo, prazos e de forma a alcançar os objetivos das partes interessadas. Essa fase caracteriza-se por um imenso trabalho de equipe, sob a coordenação geral do gerente de projeto, com muitas ações gerenciais descentralizadas como, por exemplo, as gestões do projeto. O PMI trata essa fase como Grupo de Processos de Execução, afirmando que: O Grupo de Processos de Execução consiste nos processos realizados para concluir o trabalho definido no plano de gerenciamento do projeto de forma a cumprir as especificações do projeto. Este grupo de processos envolve coordenar pessoas e recursos e também integrar e executar as atividades do projeto em conformidade com o plano de gerenciamento do mesmo.
  • 43.
    44 Durante a fasede execução, os resultados poderão demandar atualizações do planejamento e mudanças na linha de base do escopo. Isso poderá gerar alterações nas durações previstas das atividades, na produtividade e na disponibilidade dos recursos e riscos imprevistos (PMI, 2008, p. 55). A fase de execução é composta pelo Grupo de Gerenciamento de Processos de Execução, que relacionado os seguintes processos: Desenvolver a equipe; Realizar a garantia de qualidade; Mobilizar a equipe de projeto; Desenvolver a equipe de projeto; Realizar aquisições; Gerenciar a equipe de projetos; Distribuir informações, e; Gerenciar as expectativas das partes interessadas; Durante a fase de execução, a fase de monitoramento e controle (grupo de processos que se estende por todas as fases do projeto) é mais intensificada, visando garantir a qualidade das entregas e a manutenção do escopo. Figura 5 – Sobreposição das fases do projeto segundo o PMBOK ® Fonte: Vargas (2005, p. 35)
  • 44.
    45 5.8.4 Fase deMonitoramento e Controle Vargas (2005, p. 34) define a fase de monitoramento e controle como: É a fase que acontece paralelamente às demais fases do projeto. Tem como objetivo acompanhar e controlar aquilo que está sendo realizado pelo projeto, de modo a propor ações corretivas e preventivas no menor espaço de tempo possível após a detecção da anormalidade. O objetivo do controle é comparar o status atual do projeto com o status previsto pelo planejamento, tomando ações preventivas e corretivas em caso de desvio. A fase de monitoramento e controle ocorre paralelamente com todas as demais fases do projeto, verificando frequentemente qualquer desvio no escopo, bem como propor as ações necessárias para prevenir e corrigir em tempo hábil as referidas anomalias. A fase de monitoramento e controle abrange todas as demais fases do projeto, utilizando-se das ferramentas necessárias para permitir que o projeto permaneça “nos trilhos”, a fim de atingir os seus objetivos. Em relação a essa abrangência da fase de monitoramento e controle, Valeriano (2005, apud LIMA 2010, p. 63) observa que: A fase de controle do projeto segue pari passu a de execução, podendo dar origem diversos retoques e ajustamentos no planejamento inicial, mantendo, porém, o escopo do projeto. Cada gestão tem seu controle peculiar, mas os controles de todas as gestões são coordenados e harmonizados pelo controle geral de mudanças, importante processo da gestão da integração. A importante observação do autor deixa claro o caráter peculiar com que é feito o controle em cada gestão, ou seja, cada área do conhecimento do gerenciamento de projetos (9 áreas) tem seu controle característico, sendo que as mudanças são sempre coordenadas de forma centralizada, por meio do controle geral das mudanças do projeto. A fase de monitoramento e controle engloba os grupos de processos de monitoramento e controle, que são definidos pelo PMI (2008, p. 39), como sendo “os processos necessários para acompanhar, revisar e regular o progresso e o desempenho do projeto, identificar todas as áreas nas quais serão necessárias
  • 45.
    46 mudanças no planoe iniciar as mudanças”. Segundo o PMI (2008, p.59-62), a fase de monitoramento e controle é composta pelos seguintes processos do Grupo de Processos de Monitoramento e Controle: Monitorar e controlar o trabalho do projeto; Realizar o controle integrado das mudanças; Verificar o escopo; Controlar o escopo; Controlar o cronograma; Controlar os custos; Realizar o controle de qualidade; Reportar o desempenho; Monitorar e controlar os riscos; Administrar as aquisições; 5.8.5 Fase de Encerramento A fase de encerramento é a confirmação da entrega do produto, serviço ou resultado que se busca com o projeto. Para Vargas (2005, p. 34), a fase de encerramento é: [...] a fase quando a execução dos trabalhos é avaliada através de uma auditoria interna ou externa (terceiros), os livros e documentos do projeto são encerrados e todas as falhas ocorridas durante o projeto são discutidas e analisadas para que erros similares não ocorram em novos projetos (aprendizado). Kerzner (2009, p. 69) em seu modelo de ciclo de vida do projeto, conceitua a fase de encerramento, afirmando que: A fase final é o encerramento e inclui a realocação de recursos. [...] a fase de encerramento avalia os esforços de todo o sistema e serve como entrada para as fases conceituais de novos projetos e sistemas. Esta fase final, também tem um impacto sobre outros projetos em curso no que diz respeito às prioridades de identificação. (tradução livre).
  • 46.
    47 A fase deenceramento engloba o Grupo de Processos de Encerramento, definido no PMI (2008, p. 39) como sendo “os processos executados para finalizar todas as atividades de todos os grupos de processos, visando encerrar formalmente o projeto ou a fase”. Segundo Valeriano (2005, apud Lima, 2010, p. 63) uma vez que o projeto atingiu o seu objetivo, ele deverá ser encerrado, sendo que para isso, faz se necessárias algumas disposições finais que são criadas a partir da aceitação do produto. Para o autor, algumas providências deverão ser tomadas durante a fase de encerramento, sendo que: Deverão ser tomadas providências para a conclusão de contratos, encerramento administrativo, devolução de materiais, espaços, etc. e, antes da dispensa e dissolução da equipe, deve ser procedida uma avaliação geral e levantamento das “lições aprendidas”. (VALERIANO, 2005, apud LIMA, 2010, p. 63) Figura 6 – Fases do ciclo de vida do projeto Fonte: wikipge (http://wiki.pge.ce.gov.br/images/thumb/9/93/PMBOK_fases.jpg) Cabe aqui ressaltar que os processos contidos nas fases do ciclo de vida do projeto, assim como suas fases, sofrem interações comuns, às vezes se sobrepondo. Os processos de gerenciamento de projetos são apresentados como elementos distintos com interfaces bem definidas. Porém, na prática eles se sobrepõem e interagem de forma que não são detalhadas integralmente aqui. Os profissionais de gerenciamento de projetos mais experientes reconhecem que há mais de uma forma de gerenciar um projeto. Os grupos de processos necessários e os processos que os constituem são guias para
  • 47.
    48 a aplicação deconhecimentos e habilidades de gerenciamento de projetos apropriados durante o projeto. A aplicação dos processos de gerenciamento de projetos é interativa e muitos deles são repetidos durante o projeto. (PMI, 2008, p. 40) Para o PMI (2008, p. 63), a fase de encerramento é composta pelos seguintes processos do Grupo de Processos de Encerramento: • Encerrar o projeto ou fase; • Encerrar as aquisições; 5.9 TRÍPLICE RESTRIÇÃO – TEMPO, CUSTO E ESCOPO Para que o projeto alcance seus objetivos com o nível de qualidade desejado pelos clientes, algumas variáveis ou restrições devem ser observadas. Nesse aspecto, o gerenciamento de projetos deverá observar as seguintes variáveis, ou restrições: • Tempo; • Custo, e; • Escopo. Segundo Wikipédia (2014), “na versão atual do PMBOK, tríplice restrição foi eliminada, passando a existir restrições do projeto que são elas: Escopo, Qualidade, Cronograma, Orçamento, Recursos e Riscos. Portanto, qualquer alteração em um desses itens certamente haverá restrições em um ou mais dos demais itens”. A restrição tripla também é conhecida como “triângulo da gerência de projetos” ou “triângulo de restrições”.
  • 48.
    49 Figura 7 –triângulo das restrições Fonte: GP3 (http://gp3.com.br/) Em relação ao triângulo das restrições, as seguintes máximas devem ser observadas: - Para aumentar o escopo, é preciso aumentar o custo e/ou o prazo; - Para diminuir o prazo, é preciso aumentar o custo e/ou reduzir o escopo; - Para diminuir o custo, é preciso reduzir o escopo. Para o Escritório de Projetos (2014), “não é possível, você aumentar o escopo, reduzindo o custo e o prazo. Para fazer mais, você precisará de mais recursos e consequentemente será mais caro e / ou mais demorado. Isso é uma regra geral. ” O triângulo das restrições deve se manter equilátero. Certamente, qualquer alteração em um dos lados do triângulo o torna desequilibrado, e afeta de forma global a qualidade do produto, serviço ou resultado criado pelo projeto.
  • 49.
    50 Figura 8 –triângulo das restrições Fonte: Escritório de projetos (http://escritoriodeprojetos.com.br/) Tais conceitos nos remete a importância de se gerenciar de forma especial a tríplice restrição no gerenciamento de projetos. A situação poderá ser amenizada mediante a previsão de contingências. Grande parte do tempo do gerente e da equipe do projeto deve ser investida no gerenciamento do que muitos autores e praticantes chamam de “restrição tripla” — escopo, tempo e custo do projeto — de necessidades conflitantes do projeto. Considera-se ainda a qualidade do projeto como uma quarta variável, a qual é afetada pelo balanceamento das três demais. Existe um equilíbrio natural entre essas quatro “forças” dentro do projeto, que é estabelecido no momento em que as linhas de base de escopo, tempo e custo são acordadas entre as partes envolvidas na realização do projeto. A partir desse ponto, mudanças em uma dimensão (por exemplo, escopo) serão refletidas em uma ou mais entre as três outras. (GP3, 2015) Para Kerzner (2006, apud GP3, 2015), “as principais variáveis são tempo, custo e desempenho (como um paralelo de qualidade), afetando a quantidade (e qualidade) dos recursos aplicados”. A tríplice restrição também é abordada por Lima (2010, p. 79) que estabelece como critério de sucesso a boa gestão da tríplice restrição, afirmando que:
  • 50.
    51 Para que oprojeto alcance o objetivo planejado com sucesso, é necessário que seja concluído no prazo, com custo determinado e com a qualidade estipulada. Todos os projetos terão o prazo, o custo e a qualidade com delimitadores do alcance dos objetivos traçados, e o não cumprimento de um sempre interferirá no cumprimento do outro. Esta tríade deve sempre caminhar junta no projeto. Um não pode ser esquecido em detrimento do outro, e o gerente do projeto é o grande responsável por controle e planejamento unificado da tríade. O cumprimento do prazo deve acontecer com o cumprimento do orçamento e da qualidade, que se dá por meio do cumprimento das especificações e parâmetros definidos. 5.10 ESCRITÓRIO DE GERENCIAMENTO DE PROJETOS (PMO) Segundo o PMI (2008, p. 16), um escritório de gerenciamento de projetos (Project Management Office - PMO) é “um corpo ou entidade organizacional à qual são atribuídas várias responsabilidades relacionadas ao gerenciamento centralizado e coordenado dos projetos sob seu domínio”. Ainda segundo o referido PMI, as responsabilidades do PMO podem variar “desde fornecer funções de suporte ao gerenciamento de projetos até ser responsável pelo gerenciamento direto de um projeto”. Lima (2010, p. 136) afirma que “com a adoção da metodologia de escritório de projetos foram estabelecidos: responsabilidade e autoridade”. Para Crawford (2002, p. 86, apud LIMA 2010, p. 136), o escritório de projetos possui as seguintes atribuições: Selecionar, priorizar e garantir a integração dos projetos que estejam alinhados à estratégia da organização, inclusive no que se refere ao uso de recursos. Desenvolver, atualizar e divulgar a metodologia de gerenciamento de projetos, bem como divulgar o conhecimento sobre essas áreas.
  • 51.
    52 Tornar-se um centrode gestão do conhecimento por meio do armazenamento de informações dos projetos na forma de lições aprendidas. Validar as estimativas de recursos feitas pelos projetos, baseado nas experiências de projetos anteriores. Lima (2010, p. 136) também expõe se conceito de escritório de projetos, afirmando que: [...] é uma área dentro da organização destinada a acompanhar os projetos de maior importância realizados na empresa, com o objetivo de garantir que o projeto seja realizado com qualidade, sem exceder o custo e dentro dos prazos devidamente predefinidos com os clientes externos, internos e a direção da empresa. Isso demonstra o grau de preocupação e comprometimento que a organização tem com seus clientes, trazendo tranquilidade e satisfação em prol de uma duradoura parceria. Vargas (2005, p.125) em sua definição de escritório de projetos, assevera que “o Escritório do Projeto é um local central para conduzir, planejar, organizar, controlar e finalizar as atividades do projeto. É também o local onde se pode uma visão global e panorâmica de todo o projeto, sem se perder em detalhes”. O autor ainda aprofunda o tema, enfatizando a função do PMO, asseverando que: A função do escritório em uma organização pode variar de uma assessoria, limitada à recomendação de políticas e procedimentos para projetos individuais, até uma estrutura gerencial completa, que, além de administrar os projetos específicos, irá estabelecer as políticas aplicáveis a projetos e a gestão estratégica desses empreendimentos. O Escritório do Projeto é também um centro de informações e controle que contém gráficos, diagramas, documentação e cronogramas. Ele mostra essas informações em paredes, quadros brancos e negros, computadores etc. Ele também é a casa do time do projeto, onde todo o suporte está disponível. Vários autores chamam o Escritório do Projeto de QG (Quartel General). Ele deve ser montado sempre antes do início do projeto. (VARGAS, 2005, p. 125) O autor destaca a funcionalidade do PMO no suporte ao gerenciamento de projetos, funcionando como elemento importante principalmente
  • 52.
    53 para projetos queenvolvam maior complexidade. Carvalho e Rabechini Jr. (2011, p. 341) afirma que o PMO constitui um “núcleo de competências” que visa consolidar a área de Gestão de Projetos na organização. Para os autores: Embora possam assumir diferentes configurações e funções na organização, os PMOs consistem em uma estrutura voltada para a aplicação dos conceitos de gerenciamento de projetos que podem auxiliar sobremaneira, a transformação das estratégias de uma empresa em resultados através do gerenciamento de projetos. (CARVALHO; RABECHINI JR., 2011, p. 341) O PMO representa um aspecto importante no processo de elaboração, planejamento e análise de projetos, por vezes interferindo na estrutura da organização para o seu devido funcionamento. Acerca dessa interferência na estrutura organizacional, Kerzner (2002, apud LIMA, 2010, p. 137), assevera que: Com a implantação do escritório de projetos, altera-se de certa maneira, a estrutura da organização, provocando modificações no poder de autoridade nos níveis de decisão, o que pode desencadear a existência de grupos de resistência que devem ser minimizados na elaboração do planejamento estratégico, processo em que se incluem as atividades de gerenciamento de projetos, a manutenção dos históricos, as lições aprendidas, os relatórios de desempenho, a comparação com as práticas de outras empresas, a priorização e a aprovação de projetos, e também a implantação de auditoria interna de projetos de modo a obter suporte para o estabelecimento do escritório de projetos. 5.11 ÁREAS DO CONHECIMENTO EM PROJETOS Vargas (2009, p. 48), afirma que as áreas do gerenciamento de projetos “descrevem o gerenciamento de projetos em termos de seus processos componentes”. Para o autor, “esses processos podem ser organizados em nove grupos integrados”, como relacionado a seguir.
  • 53.
    54 Integração; Escopo; Tempo; Custos; Recursos humanos; Riscos, e; Aquisições. Vargasse baseia nas Áreas de Conhecimento em Gerenciamento de Projetos, abordadas pelo PMI (2008, p. 66) que representa cada área do conhecimento por meio de “diagramas de fluxo de dados”. Segundo o PMI, um diagrama de fluxo de dados é “uma descrição, em nível conciso, das entradas e saídas que fluem através de todos os processos dentro de uma área de conhecimento”. Figura 9 – Legenda do diagrama de fluxo de dados Fonte: PMI (2008, p. 66). Vargas ainda enfatiza que, “cada um desses processos tem um detalhamento específico e uma abrangência própria, porém está integrado, a todo o momento, com os demais, formando um todo único e organizado” (VARGAS, 2009, p. 48).
  • 54.
    55 Valeriano (2005, apudLima, 2010, p. 64), introduz as áreas de conhecimento em gerenciamento de projetos pelo modelo de “gestões constitutivas da gerência de projetos”, relacionando as áreas de conhecimento como: Gestão da integração; Gestão do escopo; Gestão do tempo; Gestão dos recursos; Gestão dos custos; Gestão da qualidade; Gestão do pessoal; Gestão das comunicações; Gestão dos riscos, e; Gestão de suprimentos. Segundo autor, o seu estudo geral das gestões é feito com base na norma ISSO 10006 e no Guia do Project Management Institute – PMI, (Guia PMBOK 3ª edição). Figura 10 – Distribuição dos processos das gestões pelas fases do projeto Fonte: Valeriano (2005, apud Lima, 2010, p 69)
  • 55.
    56 O quadro abaixorelaciona de forma sumarizada todas as áreas do conhecimento em gerenciamento de projetos, conforme o PMI. Tabela 3 – Áreas do conhecimento em gerenciamento de projetos ÁREA DE CONHECIMENTO DEFINIÇÃO SUMARIZADA 1. Gerenciamento da integração do projeto Inclui os processos e atividades necessárias para identificar, definir, combinar, unificar e coordenar os vários processos e atividades dos grupos de processos de gerenciamento. Suas características são de unificação, consolidação, articulação e ações integradas, essenciais para o término do projeto. 1.2. Processos relacionados • Desenvolver o termo de abertura do projeto • Desenvolver o plano de gerenciamento do projeto • Orientar e gerenciar a execução do projeto • Monitorar e controlar o trabalho do projeto • Realizar o controle integrado de mudanças • Encerrar o projeto ou fase 2. Gerenciamento do escopo do projeto Inclui os processos necessários para assegurar que o projeto inclui todo o trabalho necessário, e apenas o necessário, para terminar o projeto com sucesso. Relaciona-se principalmente com a definição e controle do que está e do que não está incluso no projeto. 2.2. Processos relacionados • Coletar requisitos • Definir o escopo • Criar a EAP • Verificar o escopo e • Controlar o escopo 3. Gerenciamento do tempo do projeto Inclui os processos necessários para gerenciar o término pontual do projeto 3.1 Processos relacionados • Definir as atividades • Sequenciar as atividades • Estimar os recursos da atividade • Estimar as durações da atividade • Desenvolver o cronograma • Controlar o cronograma 4. Gerenciamento de custos do projeto Inclui os processos envolvidos em estimativas, orçamento e controle dos custos, de modo que o projeto possa ser terminado dentro do orçamento aprovado. 4.1 Processos relacionados • Estimar os custos • Determinar o orçamento, e • Controlar os custos 5. Gerenciamento da qualidade do projeto Inclui os processos e as atividades da organização executora que determina as políticas de qualidade, os objetivos e as responsabilidades, de modo que o projeto satisfaça às necessidades para as quais foi
  • 56.
    57 empreendido. 5.1 Processos relacionados• Planejar a qualidade • Realizar a garantia da qualidade • Realizar o controle da qualidade 6. Gerenciamento dos recursos humanos do projeto Inclui os processos que organizam e gerenciam a equipe do projeto A equipe consiste nas pessoas com papéis e responsabilidades designadas para a conclusão do projeto. O tipo e o número de membros podem mudar com frequência ao longo do projeto. 6.1 Processos relacionados • Desenvolver o plano de recursos humanos • Mobilizar a equipe do projeto • Desenvolver a equipe do projeto • Gerenciar a equipe do projeto 7. Gerenciamento das comunicações do projeto Inclui os processos necessários para assegurar que as informações do projeto sejam geradas, coletadas, distribuídas, armazenadas, recuperadas e organizadas de maneira oportuna e apropriada. 7.1. Processos relacionados • Identificar as partes interessadas • Planejar as comunicações • Gerenciar as expectativas das partes interessadas • Reportar o desempenho 8. Gerenciamento de riscos do projeto Inclui os processos de planejamento, identificação, análise, planejamento de respostas, monitoramento e controle de riscos de um projeto. Os objetivos do gerenciamento de riscos são aumentar a probabilidade e o impacto dos eventos positivos e reduzir a probabilidade e o impacto dos eventos negativos no projeto. 8.1. Processos relacionados • Planejar o gerenciamento dos riscos • Identificar os riscos • Realizar análise qualitativa dos riscos • Planejar as respostas aos riscos • Monitorar e controlar os riscos 9. Gerenciamento das aquisições do projeto Inclui os processos necessários para comprar ou adquirir produtos, serviços ou resultados externos à equipe do projeto. A organização pode ser tanto compradora como vendedora dos produtos, serviços ou resultados de um projeto. Abrange os processos de gerenciamento de contratos e controle de mudanças que são necessários para desenvolver e adquirir contratos ou pedidos de compra emitidos por membros da equipe do projeto. 9.1. Processos relacionados • Planejar as aquisições • Realizar as aquisições • Administrar as aquisições Fonte: Adaptada do PMBOK ® 4ª ed. 2008.
  • 57.
    58 5.11 PRINCIPAIS DOCUMENTOSDE UM PROJETO Os principais documentos que um projeto deve conter, segundo (Lima, 2010, p. 53), são: • Termo de Abertura: autoriza formalmente o projeto; • Declaração de escopo: determina qual trabalho deverá ser realizado e quais entregas precisam ser produzidas; • Plano de gerenciamento: determina como o trabalho será realizado. Para a elaboração do nosso projeto, foram trabalhados os três principais documentos do projeto relacionados acima, os quais foram estruturados conforme todas as etapas, fases e processos necessários à elaboração de um projeto. 5.12.1 Termo de Abertura do Projeto Embasando-se no nosso projeto fictício, após a reunião e uma coleta preliminar de requisitos, o Superintendente de Inteligência determinou a sua secretaria a criação de um Termo de Abertura de Projeto – TAP (também chamado de sumário executivo) para ser apresentado na reunião de iniciação do projeto NINTE. O Termo de Abertura do Projeto (TAP) é o documento que autoriza o início de um projeto. Trata-se de uma autorização formal que contém informações preliminares sobre os aspectos relacionados ao projeto, como: - Definição do projeto; - Justificativa; - Objetivos; - Orçamento previsto; - Previsão de recursos; - Requisitos preliminares de projeto e de produto; - Restrições, e; - Premissas do projeto;
  • 58.
    59 - Limites doprojeto; - Definição das partes interessadas (stakeholders); - Designação da equipe de projetos; - Designação do gerente de projetos; - Aceite do projeto. O Termo de Abertura de Projeto é o primeiro documento da Fase de Iniciação do Projeto, procede assim da avaliação de viabilidade, em que são identificadas as necessidades ou oportunidades da organização, bem como os riscos do projeto. Carvalho e Rabechini Jr. (2011, p. 72) discorrem sobre como se dá o início de um projeto. Para os autores, “o início do projeto ocorre de diversas formas nas organizações e é percebido diferentemente pelos envolvidos e interessados (stakeholders) ”. Carvalho e Rabechini Jr., em sua abordagem ao Termo de Abertura de Projetos, afirmam ainda que “poucas são as empresas que têm processos que definem o início de um projeto e, por isso, é necessário que as pessoas ligadas ao gerenciamento de projetos estabeleçam formalmente o seu início”. Em relação à definição de Termo de Abertura de Projetos, é correto afirmar que: A formalização do início do projeto pode ser feita através de um documento chamado Project charter. Algumas empresas usam outras denominações como: proposta de projetos, termo de referência de projeto, contrato de projeto, solicitação de projeto autorizada, etc. O Project charter contém elementos para que sejam reconhecidas formalmente a necessidades de utilização de recursos, em como as premissas e restrições para a realização de um projeto. Na concepção dos autores, um Project charter deve conter: - Título; - Objetivo do projeto; - Premissas; - Restrições; - Resultados esperados; - Escopo macro;
  • 59.
    60 - Organização dosinteressados; - Principais riscos, etc. Vargas, (2009, p. 154) corrobora com aos autores acima referenciados, afirmando que o Project charter “é o documento legal que reconhece a existência de um projeto”, sendo que: Ele serve como uma linha de base para o trabalho do gerente do projeto. Contém diversas informações sobre o projeto, incluindo estimativas iniciais de qual o prazo destinado, os recursos necessários e o orçamento disponível. Todos esses dados são preliminares e, normalmente, realizados pelos executivos da empresa, identificando suas necessidades e interesses. Na definição de Vargas, o Project charter deve conter os seguintes elementos: • título do projeto; • um resumo das condições que definem o projeto (introdução); • nome do gerente de projeto e suas responsabilidades e autoridade; • necessidades básicas do trabalho a ser realizado; • descrição do produto do projeto; • cronograma básico do projeto; • estimativas iniciais de custo; • necessidades iniciais de recursos; • necessidade de suporte pela organização; • controle e gerenciamento das informações do projeto; • aprovações com assinatura do executivo responsável pelo documento (elemento externo ao projeto). No caso do projeto fictício elaborado neste trabalho, a necessidade do projeto se dá em face de uma prescrição legal, como ocorre em grande parte dos projetos públicos, pois, na administração pública, o que não é proibido, só é permitido mediante lei. Sendo assim, todos os atos da administração pública devem estar embasados em normas legais, mesmo que exista recurso orçamentário para a criação do projeto.
  • 60.
    61 O PMI (2008,p. 44), classifica o Termo de Abertura de Projeto como parte da área do conhecimento Gerenciamento de integração do Projeto e se enquadra em um dos processos do Grupo de Processos de Iniciação. Segundo o referido PMI, “quando o termo de abertura do projeto é aprovado, o projeto se torna oficialmente autorizado”. O PMI ainda enfatiza que, “embora a equipe de gerenciamento de projetos possa ajudar a escrever o termo de abertura do projeto, a aprovação e o financiamento são externos aos limites do projeto” (PMI, 2008, p.44) O PMI define o processo de Desenvolver o Termo de Abertura do Projeto como sendo: [...] o processo de desenvolvimento de um documento que formalmente autoriza um projeto ou uma fase e a documentação dos requisitos iniciais que satisfaçam as necessidades e expectativas das partes interessadas. Em projetos com várias fases, este processo é usado para validar ou refinar as decisões tomadas durante a iteração anterior de Desenvolver o Termo de Abertura do Projeto. (PMI, 2008, p. 45) São exemplos de entradas possíveis para o desenvolvimento do Termo de Abertura de projeto: - Contrato (quando houver); - Businnes case; - Fatores ambientais da empresa; - Declaração do trabalho do projeto; - Ativos de processos organizacionais; O PMI (2008, p. 45) ainda prevê para a fase inicial do projeto, o processo de “Identificar as Partes Interessadas”. Segundo o referido Instituto: Identificar a parte interessada é o processo de identificação de todas as pessoas ou organizações que podem ser afetadas pelo projeto e a documentação das informações relevantes relacionadas aos seus interesses, envolvimento e impacto no desenvolvimento do sucesso do projeto.
  • 61.
    62 Nada impede queessa identificação seja feita no corpo do Termo de Abertura de Projeto. Contudo, em projetos mais complexos, um documento formal identificando as partes interessadas é viável para melhor controle. O referido processo tem como entrada o Project charter, fatores ambientais da organização e ativos de processos organizacionais. Como saída, o referido processo cria o registro dos interessados e estratégia de gerenciamento dos interessados. 5.12.2 Declaração de Escopo do Projeto – scope statement Após a aprovação do Termo de Abertura do Projeto, faz-se necessário coletara os requisitos junto aos principais interessados e assim estruturar o escopo a fim de que ele possa ser adequadamente gerenciado. A chave para o gerenciamento de escopo está no documento chamado Declaração de Escopo do Projeto – scope statement. Acerca da declaração de escopo, Vargas (2009, p. 66) assevera que: É o documento que formaliza o escopo de todos os trabalhos a serem desenvolvidos no projeto, servindo de base para futuras decisões do projeto. É possível que, ao longo do projeto, a declaração de escopo seja revisada, ou refinada, para refletir as mudanças acontecidas nele. Ainda segundo o autor, a declaração de escopo deve conter: • título do projeto; • nome da pessoa que elaborou o documento; • nome do patrocinador; • nome do gerente do projeto e suas responsabilidades e autoridade; • nome dos integrantes do time do projeto; • descrição do projeto; • objetivo do projeto; • justificativa do projeto;
  • 62.
    63 • produto doprojeto; • expectativa do cliente/patrocinador; • fatores de sucesso do projeto; • restrições; • premissas; • exclusões específicas (tudo o que não será abordado pelo projeto); • principais atividades e estratégias do projeto; • principais entregas do projeto; • orçamento básico do projeto; • plano de entregas e marcos do projeto; • registro de alterações no documento; • aprovações. Carvalho e Rabechini Jr. (2011, p. 88) afirmam que “a declaração de escopo é um processo que visa elaborar e documentar, progressivamente, todo o escopo do projeto para atingir seus objetivos”. Lima (2010, p. 53) argumenta que “o escopo é uma forma documentada de organização do projeto a ser desenvolvido. ” Ainda segundo o autor, além de ser um documento formal do projeto, é também um direcionador de tudo o que será desenvolvido durante o projeto. “É como se fosse uma bússola”. A declaração do escopo é o maior documento de todo o projeto, pois tem por base assegurar as decisões futuras do projeto de acordo com o que foi planejado. Nessa declaração descrevem-se os limites do projeto e são identificados quais itens serão trabalhados. A definição do escopo é uma das fases mais importantes do gerenciamento do projeto, pois sem ela, o gerente não terá condições de gerenciar as mudanças que por ventura possam ocorrer durante sua execução. (LIMA, 2010, p. 53). Para se cria uma declaração de escopo, é preciso antes entender o que é escopo. Segundo o PMI (2008, p. 48) escopo “é o processo de desenvolvimento de uma descrição detalhada do projeto e do produto” Vargas (2009, p 61) afirma que o escopo do projeto é todo o trabalho que precisar ser desenvolvido para garantir a entrega de um determinado produto
  • 63.
    64 dentro das especificaçõese funções pré-determinadas. Existem dois tipos de escopo em gerenciamento de projetos, sendo o escopo do produto e escopo do projeto. • Escopo do produto: São as características e funções que descrevem o produto, serviço ou resultado criado pelo projeto. • Escopo do projeto: É o trabalho que precisar ser realizado para entregar o produto, serviço ou resultado criado pelo projeto, com as características e funções que foram previamente especificadas. Carvalho e Rabechini Jr. (2011, p. 86), fazem uma definição clara sobre o escopo, asseverando o seguinte: O conceito de escopo de projetos talvez seja um dos mais variados de todas as áreas de conhecimento em gerenciamento de projetos. Falam-se em alcance, esboço, intenções, objetivos, limites, entre outros. Escopo, na verdade, refere-se ao trabalho a ser realizado no âmbito do projeto. Nesse aspecto, o escopo pode estar ligado ao produto ou ao projeto. Em relação ao Gerenciamento do Escopo, área do conhecimento em que se encontra inserida a declaração de escopo do projeto, o PMI define que, “os processos usados para gerenciar o escopo, assim como as ferramentas e técnicas de suporte, variam de acordo com a área de aplicação e normalmente são definidos como parte do ciclo de vida do projeto” (PMI, 2008. p. 92). O referido PMI trata também que as linhas de base para a declaração detalhada do escopo do projeto são suas respectivas EAP e dicionário EAP. Vargas (2009, p. 61), faz uma subdivisão genérica do escopo em: • Escopo funcional: conjunto de características funcionais do produto, ou serviço, a ser desenvolvido pelo projeto. São direcionadas ao cliente e podem ser também denominados de “requisitos funcionais”. • Escopo técnico: características técnicas do projeto, destacando os padrões e as especificações a serem
  • 64.
    65 utilizadas, normas legaisa serem obedecidas, ISO, etc. Normalmente direcionados a equipe do projeto e podem também ser chamados de “requisitos técnicos”. • Escopo de atividades: trabalho a ser realizado para promover o escopo técnico e escopo funcional do produto, ou serviço do projeto, normalmente evidenciado na EAP. Uma interessante observação é feita pelo autor, quando assevera que: Um projeto com um detalhamento de escopo significativamente grande possui uma complexidade muito alta no que diz respeito ao gerenciamento de escopo. É importante trabalhar-se com um escopo que garanta o produto, ou serviço, do projeto, sem ser demasiadamente detalhado, para que seu gerenciamento não se torne excessivamente complexo. (VARGAS, 2009, p. 61). Os principais componentes da declaração de escopo do projeto são a Estrutura Analítica do Projeto e o Dicionário EAP. O ponto crítico referente ao escopo do projeto é descrever detalhadamente o produto. A descrição do produto depende de uma boa coleta de requisitos e, como afirma LIMA (2010, p. 54), “poucos clientes conseguem prever e expressar todas as exigências no início do projeto e, em razão disso, geralmente há mudanças que necessitam ser introduzidas durante o ciclo de vida do projeto”. O referido autor ainda assevera que, se o produto for descrito de forma bem detalhada na declaração do escopo, então será possível evitar um nível muito grande de mudanças no transcorrer do projeto. Analisando as afirmativas dos autores aqui referenciados, podemos dizer que a definição do escopo é um dos processos mais críticos durante o gerenciamento de projetos e que o escopo definido por meio da declaração de escopo, é a base para as futuras decisões em relação ao projeto.
  • 65.
    66 5.13 PLANO DEGERENCIAMENTO DE PROJETOS Como terceiro documento mais importante do projeto, o plano de gerenciamento de projetos contempla todo o planejamento necessário para a sua execução, incluindo recursos, orçamento, ferramentas e técnicas, permitindo o desenvolvimento do projeto dentro do que foi previamente estabelecido no termo de abertura de projeto. Na prática, trata-se do projeto em si, um documento de alto nível que pode ser complementado com outros planos de nível mais baixo, relativos a todas as áreas de conhecimento ou gestões do projeto. Esses planos de menor nível também são conhecidos como planos auxiliares, sendo plano de gerenciamento do escopo, plano de gerenciamento de custo, plano de gerenciamento do tempo, etc. até que se contemplem todas as áreas de conhecimento em gerenciamento de projetos. Verzuh (2000, p. 107, apud LIMA, 2010, p. 81) afirma que “o maior desafio da gestão de projetos é fazer a coisa certa no tempo certo”. Porém, sendo o projeto único, como fazer a previsão exata de algo que nunca foi realizado antes? Lima (2010, p. 81) define o plano de projeto como a ferramenta que: [...] analisa, detalhadamente, como se comportam custos, cronograma e qualidade. Ele se transforma na base de avaliação do desempenho durante todas as etapas do projeto, incluindo comparações de como executar as ações planejadas. O plano contém o que fazer, com quem fazer e quando fazer. Lima foi bastante claro na sua definição de plano de projeto, pois na prática é exatamente isso que um plano de projetos mostra: “o que fazer, com quem fazer e quando fazer”. Lima ainda acredita que é preciso fazer a revisão de uma margem de tolerância na elaboração do plano de projeto. Para isso, sugere o autor que sejam utilizadas técnicas que possibilitem produzir informações precisas e organizadas sobre o projeto, pois, “é nessa fase do processo que a identificação e o detalhamento são imprescindíveis, sendo que a definição do que deve ser feito é fundamental para a elaboração e execução do projeto”. (LIMA, 2010, p. 81).
  • 66.
    67 5.13.1 Métodos dePlanejamento do Projeto Lima (2010, p. 82) afirma que a metodologia de planejamento fica a critério dos planejadores e pode ser procedida de diversas formas, sendo que: Ela pode ser simples, por meio de formulários eletrônicos, ou complexa, utilizando simulações, com análise de riscos. Normalmente, a maioria das metodologias de planejamento utiliza uma mistura de ferramentas, combinando com reuniões e software de gerência de projetos. 5.13.2 Estrutura do Plano de Projetos A estrutura básica de um plano de projetos deverá abranger significativamente todos os pressupostos definidos na fase de iniciação do projeto. O plano de projeto é um documento formal que necessita de aprovação. Porém deve ser dinâmico e flexível, a fim de recepcionar as mudanças que possam ocorrer no projeto. Segundo Lima (2010, p. 84) o documento final deve incluir: Plano sumário; Descrição da estratégia; Declarações de escopo; Estrutura analítica do projeto – EAP; Estimativas de custo; Cronograma para início e fim das atividades; Atribuições de responsabilidade para cada subproduto da EAP; Medição de desempenho; Principais etapas e datas de previsão; Mão de obra chave; Plano de gerência de riscos; Planos auxiliares; Questões e decisões pendentes;
  • 67.
    68 6 PLANO DEGERENCIAMENTO DO PROJETO NINTE O projeto NINTE atingiu agora uma fase crucial: o planejamento. Após a aprovação do Termo de Abertura, da Declaração de escopo e do EAP, o projeto segue agora para as fases de planejamento e execução, abrangidos pela fase de monitoramento e controle e por fim, o enceramento do projeto. Abaixo veremos o plano de gerenciamento de projeto referente ao projeto fictício criado para este trabalho, que contemplará no seu bojo todos os planos auxiliares necessários para a execução do referido projeto. 6.1 APRESENTAÇÃO DO PROJETO O projeto Núcleo de Inteligência Estratégica, ou projeto NINTE, é um projeto fictício de criação de uma unidade de inteligência estratégica com o objetivo de coletar, analisar e consolidar conhecimentos na área de inteligência estratégica. Tal conhecimento tem o intuito de viabilizar o planejamento estratégico da secretaria de segurança pública do Estado do Araguaia (fictício). Apesar de ser um projeto fictício, a ideia aqui é demonstrar o processo de gestão de projetos, englobando todas as ferramentas e técnicas necessárias para se criar o projeto proposto. A importância deste trabalho está em demonstrar o gerenciamento de projetos de forma prática, em detrimento da importância ou relevância do projeto escolhido, mesmo que o referido projeto contenha todas as características de um projeto real, gerenciado pela administração pública. 6.2 DEFINIÇÃO DO PROBLEMA O Estado do Araguaia (fictício) foi criado em 1982, com a divisão do Estado de Goiás em que o território localizado na extensão do Rio Araguaia, que se estende do Noroeste, ao Sudoeste do estado de Goiás, faz divisa com Estado do Mato Grosso, ao oeste e com o Estado de Goiás ao oeste. Ao norte, faz divisa com o Estado do Tocantins e ao Sul com o Estado de Goiás.
  • 68.
    69 O território temextensão aproximada de 96.322 km2, tem área aproximada ao tamanho do Estado do Pernambuco. A população do Estado do Araguaia é estimada em 5.473.204 habitantes, sendo que a densidade demográfica é de 56,8 habitantes por km2. O PIB estimado é de R$ 99.578.756.560,00 (referência 2014), sendo o PIB per capita de R$ 18.193,86 (referência 2014). O quadro abaixo traz os dados estatísticos referentes ao Estado do Araguaia (fictício) segundo o IBGE: Tabela 4 – Dados estatísticos do Estado do Araguaia (fictício) - Mesorregiões 5 - Microrregiões 15 - Municípios 135 Capital Cidade do Araguaia Governo - Governador(a) Frederico Câmara (PTS) - Vice-governador(a) Roberto Nascimento (PHP) - Deputados federais 15 - Deputados estaduais 43 Área - Total 96.322,616 km2 População 2014 - Estimativa 5.473.204 hab. - Densidade 56,8 hab./km² Economia 2014 - PIB R$ 99.578 bilhões - PIB per capita R$18.193,00 Indicadores 2010/2013 - Esper. de vida 72,6 anos - Mort. infantil 18,5‰ nasc. - Analfabetismo 0,7% - IDH (2010) 0,959 – alto Clima Tropical atlântico, semiárido emesotérmico A economia do estado se baseia na exploração agropecuária, mineral, no turismo e na indústria de bens de consumo.
  • 69.
    70 Com um poloindustrial forte e bastante diversificado, localizado na região metropolitana da Cidade do Araguaia – Capital do estado, os índices de crescimento da economia, principalmente na capital, têm superado a média do país. Após a divulgação dos dados econômicos e da qualidade de vida da população Araguaiana no ano de 2010, iniciou-se uma corrente migratória que tem contribuído para o aumento da população em torno de 9% ao ano. Com o aumento da população, a demanda pelo serviço público tem aumentado exponencialmente. Principalmente relativo à segurança pública. Como em todo o país, os índices relacionados aos crimes contra a pessoa e contra o patrimônio são exorbitantes e aumentam a cada ano. Resta nítido que as políticas públicas para a diminuição da criminalidade não têm acompanhado a escalada do crime no país. Enxergando a importância da segurança pública para o povo, o Governo do Estado do Araguaia tem empreendido esforços no sentido de aperfeiçoar a máquina estatal no combate à criminalidade. No ano de 2014, o poder legislativo aprovou um pacote de leis para a reestruturação e reaparelhamento da segurança pública no estado. Dentre as normativas inclui a reestruturação do organograma da Secretária de Segurança Pública do Estado do Araguaia – SSPAR, criando a Superintendência de Inteligência - SINTEL. A Superintendência de Inteligência da SSPAR, além da aplicação do serviço de inteligência na prevenção e combate a criminalidade e segurança institucional, tem a função de subsidiar o planejamento estratégico da SSPAR com informações estratégicas no âmbito da segurança pública. Atualmente a SINTEL engloba várias unidades subordinadas, destinadas ao serviço de inteligência de segurança pública, incluindo: - Gerência do serviço de Inteligência; - Gerência de contra inteligência; - Gerência de Operações de Inteligência da Polícia Militar; - Gerência de Operações de Inteligência da Polícia Civil; - Gerência de Operações de Inteligência do Corpo de Bombeiros; - Gerência de Operações de Inteligência da Agência Prisional. Por meio da Lei nº 11.123 de 2014, foram inseridas modificações na
  • 70.
    71 estrutura hierarquizada daSuperintendência de Inteligência, ficando prevista a criação de um Núcleo de Inteligência Estratégica, com o intuito de subsidiar o planejamento estratégico de segurança pública no estado. Por meio dessa previsão legal, o Superintendente de Inteligência se reuniu com os seus Gerentes a fim de discutir o início de um projeto para a criação do Núcleo de Inteligência da SINTEL. 6.3 DOCUMENTOS ANEXADOS Termo de Abertura do Projeto Declaração de escopo do projeto; Estrutura Analítica do Projeto; Dicionário EAP Plano de Gerenciamento de Escopo Plano de Gerenciamento do Tempo o Cronograma; o Rede de atividades; Plano de Gerenciamento de Custos o Orçamento Plano de Gerenciamento da Qualidade Plano de Gerenciamento de Recursos Humanos Plano de Gerenciamento das Comunicações Plano de Gerenciamento de Riscos o Análise de Riscos Plano de Aquisições Documento de Encerramento o Lições Aprendidas; o Encerramento de contratos; o Documento de Encerramento do Projeto;
  • 71.
    72 6.4 TERMO DEABERTURA DO PROJETO O Termo de Abertura de Projeto, como visto anteriormente, é o documento que autoriza formalmente o projeto. Trata-se de um dos documentos mais importantes, pois fornece a base para o planejamento do projeto. TERMO DE ABERTURA DO PROJETO Título do projeto Data Versão Núcleo de Inteligência Estratégica – NINTE (fictício) 21/03/15 1.0 Criado por: Lázaro Arruda – Gerente do Serviço de Inteligência Patrocinado por: William Moreira Farias – Secretário de Segurança Pública Cliente: Paulo Vitor – Superintendente de Inteligência 1. OBJETIVO DO DOCUMENTO Autorizar a criação do Núcleo de Inteligência Estratégica da Gerência do Serviço de Inteligência - GESINT, órgão subordinado a Superintendência de Inteligência da Secretaria de Segurança Pública do Estado do Araguaia. 2. JUSTIFICATIVA Atendimento a Lei 11.123/2014, que introduziu alterações a Lei 10.740/2002 a qual criou a Superintendência de Inteligência da Secretaria de Segurança Pública do Estado do Araguaia – SSPAR, e determinou a criação do Núcleo de Inteligência Estratégica, subordinado a Gerência do Serviço de Inteligência, com a finalidade de subsidiar o planejamento estratégico dos órgãos que compõem a SSPAR.
  • 72.
    73 3. PROPONENTE Superintendência deInteligência da Secretaria da Secretaria Segurança Pública - SSPAR, situada na Rua Dr. Jervásio Serqueira, nº 451, sala 203, Centro, Cidade do Araguaia-AR, CNPJ: 0125412523/0001-85. 4. PATROCINADOR Secretaria de Segurança Pública – SSPAR, situada na Rua Dr. Jervásio Serqueira, nº 451, Centro, Cidade do Araguaia-AR, CNPJ: 0125412523/0001-85. 5. CONDIÇÕES DO PROJETO Este projeto pretende criar o Núcleo de Inteligência Estratégica, formado por pessoas e tecnologias capazes de coletar, analisar e produzir inteligência estratégica na área de segurança pública, apoiando assim o planejamento estratégico de segurança pública da SSPAR. Seu início está previsto para o dia 21/03/2015, tendo duração aproximada de 04 meses com data de conclusão prevista para o dia 16/07/2015, e orçamento de R$ 275.000,00, incluindo reserva de contingência, conforme descrito neste termo e detalhado no plano de gerenciamento de projeto. Sua abrangência será relativa a superintendência de Inteligência da SSPAR e unidades subordinadas, conforme organograma da SSPAR. A sua criação está nivelada ao Mapa Estratégico da SSPAR que preconiza a melhoria de seus processos internos, subsidiando a implantação e implementação da gestão estratégica. 6. FATORES CRÍTICOS DE SUCESSO O referido projeto tem como fator crítico de sucesso a aceitação do Secretário de Segurança Pública – patrocinador do projeto, e o engajamento dos stakeholders na disponibilização de todos os recursos necessário para a sua implementação.
  • 73.
    74 7 OBJETIVOS DOPROJETO 7.1 Objetivo Geral Criar até o dia 16/07/2015, uma unidade de inteligência estratégica capaz de coletar, analisar e consolidar 100% da informação estratégica dos órgãos de segurança pública estadual, transformando as referidas informações em inteligência estratégica, conforme o modelo do ciclo de produção do conhecimento. 7.2. Objetivos Específicos Subsidiar a produção do conhecimento estratégico; Consolidar toda a informação estratégica através de relatório de inteligência estratégica; Subsidiar o planejamento estratégico da SSPAR. 8. ESCOPO SUMARIZADO As atividades relativas a realização desse projeto se darão em fases e compreenderão em primeira fase, a disponibilização do espaço físico para estruturar as instalações do NINTE. Isso ocorrerá após a reunião de apresentação desde Termo, e a coleta dos requisitos do produto e do projeto, feita no decorrer da referida reunião, juntamente com a definição do time de projeto. Após a aceitação do projeto, iniciam-se as fases que compreendem a execução e controle deste projeto, sendo que estarão inseridos nestas fases os processos de disponibilização do espaço e a instalação de móveis, equipamentos e tecnologias necessárias ao funcionamento do NINTE. A fase seguinte será a composição da equipe, seguida da última fase que será a implementação do NINTE, por meio de solenidade formal de inauguração. A última fase compreenderá ainda o processo de encerramento do projeto. 8.1 Requisitos Os requisitos preliminares definidos pelos principais interessados
  • 74.
    75 são: 8.1.1 Requisitos estruturais -Estrutura ampla o suficiente para acomodar confortavelmente uma equipe formada de 7 analistas, 2 gestores e um Chefe de núcleo; - Climatização compatível com a área útil e a quantidade de pessoas; - Instalações localizadas nas dependências da Gerência do Serviço de Inteligência e subordinada a este pelo novo organograma; 8.1.2 Requisitos tecnológicos - 10 estações de trabalho com alta capacidade de processamento e armazenamento; - 10 Licenças de Software de gestão estratégica e inteligência, compatível com a tecnologia IEC Visual, Módulo BSC Cigam e Plataforma I2, ou tecnologia compatível; - Link de internet de pelo menos 30 Mbts. - Estações de trabalho operando na plataforma Microsoft® Windows 8 ou superior. 8.1.3 Requisitos do capital intelectual - Equipe multidisciplinar; - Selecionada entre os servidores da SSPAR; - Possuidores de especialização, mestrado ou doutorado; - Especializados em Inteligência estratégica e gestão estratégica; - Gratificados pelo modelo de Gratificação funcional da SSPAR; 8.1.4 Requisitos do Produto - Núcleo estruturado conforme requisitos do projeto; - Capacidade de processamento bem definida; - Informações classificadas pela lei nº 12.527, de 18 de novembro de 2011, seção III, decreto nº 7.845, de 14 de novembro de 2012, - Subordinado a qualquer outro dispositivo legal que disponha sobre o sigilo das informações estratégicas; - Embasado nos princípios da administração pública.
  • 75.
    76 8.1.5 Requisitos daequipe de projetos - Composta pelos membros da Gerência de Projetos da SSPAR; - Assessorados pelos membros da Gerência do Serviço de Inteligência; 8.2 Premissas - Dotação orçamentária; - Reserva de contingência de pelo menos 10% do orçamento previsto; - Disponibilidade do espaço físico; - Adaptação funcional da estrutura; - Disponibilidade dos equipamentos; - Formação de uma equipe multidisciplinar; - Criação de protocolos de acesso; - Treinamento eficiente da equipe 8.3 Restrições - Orçamento limitado; - Tempo para conclusão do projeto é de 120 dias; - Espaço físico disponível não superior a 95m2; - Equipe do projeto limitada em 5 servidores; - Necessidade de terceirização de alguns processos; 8.4 Riscos - Atraso nas contratações; - Atraso nas entregas pelos fornecedores; - Estouro do orçamento devido a variação cambial ou outros fatores econômicos; - Atrasos provocados por processos que dependem de terceiros; - Espaço físico inadequado; - Treinamento dos servidores insuficiente; - Falhas na configuração do hardware; - Falhas na configuração do software; - Descontinuidade da administração pública;
  • 76.
    77 - Falta deservidores interessados em compor a equipe de operadores do NINTE. 8.5 Limites do projeto A funcionalidade do projeto fica condicionada a aquisição do software de gerenciamento de informações estratégicas GEINFO (fictício), que será procedido pela Superintendência de Inteligência da SSPAR, mediante dispensa de licitação. O treinamento, em Análise e Inteligência Estratégica será aplicado por empresa terceirizada, sendo responsabilidade da Gerência de Desenvolvimento de Pessoas a sua contratação. Os projetos de adaptação elétrica e hidráulica serão de responsabilidade de responsabilidade da Gerência de Arquitetura, Engenharia e Serviços Gerais. A compra dos móveis e equipamentos será de responsabilidade da Gerência de Suprimentos. A instalação e configuração dos equipamentos caberá aos fornecedores contratados; A instalação e configuração do link caberá a Gerência de Informática e Telecomunicações. 9. Estrutura Analítica Preliminar do Projeto – EAP preliminar 10. ORÇAMENTO PRELIMINAR O projeto está orçado em R$ 275.000,00 a serem aplicados conforme o orçamento abaixo:
  • 77.
    78 ID Atividade EspecificaçãoValor (R$1,00) Fonte 1 Iniciação Iniciação do projeto - - 2 Instalações Preparação do espaço físico e instalação dos móveis e equipamentos R$ 175.000,00 SINTEL 4 Composição do capital intelectual Formação da equipe do NINTE R$ 70.000,00 SINTEL 5 Implantação Inauguração e lançamento formal R$ 5.000,00 SINTEL 6 Encerramento Encerramento do projeto - - Reserva de Contingência (10%) R$ 25.000,00 Custo efetivo total R$ 275.000,00 11. CRONOGRAMA DAS PRINCIPAIS ENTREGAS E MARCOS FASES ENTREGAS DATA 1. Iniciação Aprovação do TAP e aceite do projeto 17/03/15 2. Instalações Conclusão das adaptações, móveis e equipamentos 10/05/15 3. Composição do capital intelectual Equipe composta, capacitada e habilitada 29/06/15 4. Implantação Solenidade de Inauguração 12/07/15 5. Encerramento Documento de Encerramento 16/07/15 12. PRINCIPAIS INTERESSADOS O projeto NINTE produz resultados que impactarão diretamente nos seguintes interessados: - Secretaria de Segurança Pública do Estado do Araguaia - SSPAR;
  • 78.
    79 - Superintendência deAdministração e Finanças; - Superintendência de Inteligência da SSPAR; - Superintendência da Academia Estadual de Segurança Pública; - Superintendência do Sistema de Execução Penal; - Assessoria de Informática e Telecomunicações; - Gerência de Serviço de Inteligência; - Gerência de Projetos da SSPAR; - Comando Geral da Polícia Militar; - Comando Geral do Corpo de Bombeiros Militar; - Delegado Geral da Polícia Civil; 13. COMPOSIÇÃO DA EQUIPE DE PROJETOS 13.1. Gerente de projetos O gerente de projetos será o senhor Ricardo de Oliveira Dias – Gerente de Projetos da SSPAR, e sua autoridade é total na esfera deste projeto, podendo contratar, adquirir recursos, gerenciar recursos, alterar e encerrar o projeto. Caso seja necessária interação externa à Gerência do Serviço de Inteligência, sua autoridade será funcional, inerente ao seu cargo dentro da organização. 13.2.Composição preliminar da equipe preliminar do projeto NOME FUNÇÃO Regime de trabalho Lázaro Rodrigues de Jesus Coordenador do Projeto Parcial Joaquim de Paula Próspero Subcoordenador do Projeto Parcial Ricardo Oliveira Dias Gerente de Projetos Integral Juscelino Medeiros Feliz Assistente de Projetos Integral Eduardo Alves da Paz Assistente de Projetos Integral Carlos Eduardo Fortuna Assistente de Projetos Integral
  • 79.
    80 14. CONSIDERAÇÕES FINAIS Aequipe de projeto deverá ter sua base estabelecida nas instalações da Gerência de Inteligência Estratégica da Secretaria de Gestão e Planejamento, devido a manutenção do sigilo das informações. O detalhamento dos processos e o planejamento referente a todas as áreas de conhecimento do projeto serão recepcionados pelo plano de gerenciamento de projetos. 15. AUTORIZAÇÃO PARTICIPANTE ASSINATURA DATA Patrocinador Coordenador Gerente de projetos 6.7 DECLARAÇÃO DE ESCOPO A declaração de escopo é o documento que define todo o trabalho necessário para se atingir o objetivo do projeto. É na declaração de escopo que são descritas as entregas e o trabalho necessário para criá-las. DECLARAÇÃO DE ESCOPO Título do projeto Data Versão Núcleo de Inteligência Estratégica - NINTE 21/03/15 1.0 Criado por: Ricardo de Oliveira Dias – Gerente de Projetos Coordenado por: Joaquim de Paula Próspero – Superintendente de Inteligência Aprovado por: William Moreira Farias – Patrocinador
  • 80.
    81 1. PATROCINADOR William MoreiraFarias – Secretário de Segurança Pública. 2. GERENTE DO PROJETO, AUTORIDADE E RESPONSABILIDADES. Ricardo de Oliveira Dias é o gerente do projeto, e sua autoridade é total na esfera deste projeto, podendo contratar, adquirir recursos, gerenciar recursos, alterar e encerrar o projeto. Caso seja necessária interação externa à Gerência do Serviço de Inteligência, sua autoridade será funcional, inerente ao seu cargo dentro da organização. 3. EQUIPE DO PROJETO NOME FUNÇÃO Regime de trabalho William Moreira Farias Patrocinador Parcial Lázaro Rodrigues de Jesus Coordenador do Projeto Parcial Joaquim de Paula Próspero Subcoordenador do Projeto Parcial Ricardo Oliveira Dias Gerente de Projetos Integral Juscelino Medeiros Feliz Assistente de Projetos Integral Eduardo Alves da Paz Assistente de Projetos Integral Carlos Eduardo Fortuna Assistente de Projetos Integral 3.1 Organograma Hierarquizado da Equipe do Projeto
  • 81.
    82 4. COMITÊ DECONTROLE DE MUDANÇAS – CCM O comitê executivo de controle de mudanças será composto por: - William Moreira Farias – Patrocinador - Lazaro Rodrigues de Jesus – Coordenador do projeto - Ricardo de Oliveira Dias – Gerente do projeto É de responsabilidade deste comitê, analisar e aprovar as solicitações de mudanças relativas ao projeto. 5. DESCRIÇÃO DO PROJETO O projeto compreenderá a implantação de uma estrutura subordinada hierarquicamente a Gerência do Serviço de Inteligência da Superintendência de Inteligência da SSPAR, envolvendo a disponibilização do espaço físico para instalação do referido núcleo, bem como a adaptação da estrutura física por meio de verificação das condições de alvenaria, elétrica e hidráulica. Depois de conclusa a estruturação do espaço, este será composto com tecnologias e capital intelectual capazes de produzir conhecimento estratégico com o intuito de subsidiar o planejamento estratégico da segurança pública no Estado de Araguaia. Para a entrega do produto, o projeto percorrerá 5 fases, conforme o desdobramento previsto no dicionário EAP do projeto e disposto no plano de gerenciamento do projeto, sendo: - Fase de iniciação; - Fase de instalação; - Fase de composição do capital intelectual; - Fase de Implementação; - Fase de encerramento. A combinação do capital intelectual com a tecnologia disponível é um fator crítico de sucesso para este projeto, sendo que a habilitação dos operadores se dará mediante avaliação de capacidade dos mesmos em utilizar a estrutura para a produção da inteligência estratégica.
  • 82.
    83 O encerramento doprojeto se dará mediante a verificação da entrega do produto e do processo de encerramento formal, que constitui o encerramento dos contratos e convênios, a realocação dos recursos e confecção de documentação formal de encerramento. 6 OBJETIVOS DO PROJETO 6.1. Objetivo geral Criar, até dia 16/07/2015 e dentro do orçamento previsto, o Núcleo de Inteligência Estratégica, subordinado a Gerência do Serviço de Inteligência da Superintendência de Inteligência da SSPAR, o qual deverá ser capaz de coletar, analisar e consolidar 100% das informações estratégicas na área de segurança pública, produzindo relatórios de inteligência estratégica por meio do ciclo de produção do conhecimento e do modelo de processo da gestão da informação. 6.2. Objetivos Específicos Construir uma estrutura plenamente funcional; Combinar recursos para a implementação do mecanismo de produção do conhecimento estratégico; Permitir o subsídio de informações ao planejamento estratégico da SSPAR. 7. JUSTIFICATIVA DO PROJETO O referido projeto presta atendimento a Lei 11.123/2014, que introduziu alterações a Lei 10.740/2002 e criou a Superintendência de Inteligência da Secretaria de Segurança Pública do Estado do Araguaia – SSPAR, determinando ainda a criação do Núcleo de Inteligência Estratégica, subordinado a Gerência do Serviço de Inteligência, com a finalidade de subsidiar o planejamento estratégico dos órgãos que compõem a SSPAR.
  • 83.
    84 8. PRODUTO DOPROJETO Estrutura plenamente funcional, composta por pessoas e tecnologias capazes de coletar, analisar e consolidar inteligência estratégica com o intuito de subsidiar o planejamento estratégico da segurança pública estadual. 9. EXPECTATIVA DO CLIENTE - Projeto em conformidade com o Termo de Abertura; - Produto plenamente funcional; - Projeto dentro do prazo e orçamento previsto; - Atendimento pleno a norma legal; - Instalações adequadas ao exercício da inteligência estratégica; - Composição de uma equipe altamente capaz. 9.1. Requisitos estruturais - Sala ampla o suficiente para acomodar confortavelmente uma equipe formada de 7 analistas, 2 gestores e um Chefe de núcleo; - Climatização compatível com a área do espaço e a quantidade de pessoas; - Instalações localizadas nas dependências da Gerência do Serviço de Inteligência e subordinada a este pelo novo organograma; 9.2. Requisitos tecnológicos - 10 estações de trabalho com alta capacidade de processamento e armazenamento; - 10 Licenças de Software de gestão estratégica e inteligência, compatível com a tecnologia IEC Visual, Módulo BSC Cigam e Plataforma I2, ou tecnologia compatível; - Link de internet de pelo menos 30 Mbts. - Estações de trabalho operando na plataforma Microsoft® Windows 8 ou superior.
  • 84.
    85 9.3. Requisitos docapital intelectual - Equipe multidisciplinar; - Selecionada entre os servidores da SSPAR; - Possuidores de especialização, mestrado ou doutorado; - Especializados em Inteligência estratégica e gestão estratégica; - Gratificados pelo modelo de Gratificação funcional da SSPAR; 9.4. Requisitos do Produto - Núcleo estruturado conforme requisitos do projeto; - Capacidade de processamento bem definida; - Informações classificadas pela lei nº 12.527, de 18 de novembro de 2011, seção III, decreto nº 7.845, de 14 de novembro de 2012, - Subordinado a qualquer outro dispositivo legal que disponha sobre o sigilo das informações estratégicas; - Embasado nos princípios da administração pública. 9.5. Requisitos da equipe de projetos - Composta pelos membros da Gerência de Projetos da SSPAR; - Assessorados pelos membros da Gerência do Serviço de Inteligência; 10. FATORES DE SUCESSO - Comprometimento da equipe; - Comunicação efetiva; - Apoio integral dos interessados; - Suporte permanente do patrocinador; - Disponibilidade Orçamentária.
  • 85.
    86 11. RESTRIÇÕES - Orçamentolimitado; - Tempo para conclusão do projeto é de 120 dias; - Adequação do espaço físico; - Equipe do projeto limitada a cinco servidores; - Necessidade de terceirização de alguns processos; - Falta de acompanhamento integral do coordenador. 12. PREMISSAS - Existência de dotação orçamentária; - Reserva de contingência de pelo menos 10% do orçamento previsto; - Disponibilidade do espaço físico; - Disponibilidade dos equipamentos; - Equipe de projetos em tempo integral; - Disponibilidade de recursos; - Envolvimento dos interessados. 13. LIMITES DO PROJETO Não cabe a este projeto certificar a qualidade do conhecimento de inteligência estratégica produzido pelo NINTE; O projeto não tem como objetivo criar métodos de produção do conhecimento; O projeto não objetiva padronizar tecnologias, documentos ou métodos; A funcionalidade do projeto fica condicionada a aquisição do software de gerenciamento de informações estratégicas GEINFO, que será procedido pela Superintendência de Inteligência da SSPAR, mediante dispensa de licitação. O treinamento, em Análise e Inteligência Estratégica será aplicado por empresa terceirizada, sendo responsabilidade da
  • 86.
    87 Gerência de Desenvolvimentode Pessoas a sua contratação. Os projetos de adaptação elétrica e hidráulica serão de responsabilidade da Gerência de Arquitetura, Engenharia e Serviços Gerais. A compra dos móveis e equipamentos será de responsabilidade da Gerência de Suprimentos. A instalação e configuração dos equipamentos caberá aos fornecedores contratados; A instalação e configuração do link de rede/internet caberá a Gerência de Informática e Telecomunicações. 14. ESTRUTURA ANALÍTICA DO PROJETO
  • 87.
    88 15 PRINCIPAIS ATIVIDADESDO PROJETO 15.1 Geral O projeto será gerenciado com base nos padrões adotados pelo Project Management Institute – PMI, através do PMBOK ® 4ª Edição (2008), sendo necessário o acompanhamento do coordenador do projeto em todas as fases que compõem este projeto. 15.2 Estrutura e Instalações A disponibilidade da estrutura será verificada pelo coordenador do projeto, juntamente com o gerente do serviço de inteligência, acompanhado de uma equipe formada por representantes da Gerência de Arquitetura, Engenharia e Serviço, Gerência de Suprimentos e Gerência de Informática e Telecomunicações. A Gerência de Arquitetura, Engenharia e Serviços, verificará as necessidades de adaptação do espaço, confeccionando planilha na qual relacionará o trabalho a ser realizado na área de alvenaria, elétrica e hidráulica, apresentando a Gerência de Suprimentos a relação dos recursos julgados necessários para a conclusão dos trabalhos. A Gerência de Arquitetura, Engenharia e Serviços, a Gerência de Suprimentos disponibilizará todos os móveis e equipamentos (adquiridos anteriormente) para mobiliar e equipar as instalações, sendo que a climatização deverá ser feita por ar condicionado tipo split, com potência não inferior a 24.000 btus. Os móveis e equipamento serão aqueles padronizados para todas as secretarias do poder executivo, com exceção ao equipamento de informática que obedecerá aos requisitos contidos neste documento, sendo que o hardware será composto de: o 01 servidor IBM, processador Xeon ou superior, memória de 24 GB, disco rígido de 2 TB, funcionando com a plataforma Windows ® Server. o 10 estações de trabalho padrão IBM PC, processador Intel ®
  • 88.
    89 core i7, commemória de 8 GB, disco rígido de 1 TB e 20 monitores “widescreem” de 20 polegadas, sendo 2 monitores por estação de trabalho; o 10 licenças do Software de Gestão Estratégica e Inteligência IEC Visual; o 10 Licenças do módulo BSC Cigam; o 10 Licenças da plataforma 12 de análise estratégica; o 10 licenças do sistema operacional Microsoft ® Windows 8.0; o 10 Licenças do pacote Microsoft ® Office 2014, ou superior. A Gerência de Informática e Telecomunicações deverá providenciar a instalação e configuração do link de rede e internet, com velocidade não inferior a 30Mbts/s. 15.3. Composição do Capital Intelectual O capital intelectual será multidisciplinar e composto por 10 servidores pertencentes às secretárias da SSPAR. A seleção dos recrutados será feita pela Gerência do Serviço de Inteligência mediante análise curricular dos possíveis candidatos, incluindo ainda verificação da vida pregressa e entrevista profissional. Os servidores selecionados deverão ser bacharéis ou tecnólogos em administração, matemática, economia, direito, sociologia, geografia ou psicologia, não podendo contemplar dois servidores com a mesma área de formação. Os aprovados no processo de seleção serão encaminhados a Gerência de Desenvolvimento de Pessoas, que já firmou contrato com empresa terceirizada para efetivação da capacitação do capital intelectual selecionado. A capacitação deverá ter carga horária mínima de 140 horas/aulas. A habilitação se dará mediante avaliação profissional estabelecida pela Gerência de Operações de Inteligência, composta de prova prática e teórica, a critério da referida Gerência.
  • 89.
    90 15.4. Implantação A implantaçãoe implementação do NINTE se dará com a sua inauguração formal. O cerimonial da SSPAR fica encarregado de executar as etapas relativas a preparação do local para o evento, convites das autoridades, recepção e composição da mesa. A apresentação da equipe, bem como do NINTE, será procedida pela Gerência de Operações de Inteligência da SINTE-SSPAR; O almoço com as autoridades ficará a cargo do cerimonial. Todas os processos referentes a implantação do sistema serão coordenados pelo coordenador do projeto. 15.5. Enceramento Contato com os principais interessados e encerramento de contratos e convênios ainda vigentes. Realocação da equipe de projetos ao efetivo da Gerência de Operações de Inteligência da SINTEL-SSPAR. Confecção da documentação formal de encerramento do projeto. 15.6. Monitoramento e Controle O projeto deverá ser monitorado e controlado pelo gerente de projetos que informará ao coordenador qualquer solicitação de mudança no projeto. Toda mudança relativa ao projeto ou ao produto deverá ser autorizada pelo coordenador do projeto. 15.7. Comunicações As cominações serão feitas diariamente mediante o software de
  • 90.
    91 Gestão eletrônica deDocumentos - GED da SSPAR. Deverá ser utilizado o e-mail institucional como contingência ao GED da SSPAR. Nenhum documento do projeto deverá transitar em e-mail particular ou desprotegido pela rede da SSPAR. Serão realizadas reuniões semanais onde será divulgado o desempenho do projeto ao patrocinador. 16. ENTREGAS DO PROJETO Adaptação estrutural concluída; Instalação dos móveis concluída; Instalação dos Equipamentos concluída; Link de rede e internet instalados; Equipe composta e capacitada; Habilitação da equipe; Implantação do sistema. 17. ORÇAMENTO DO PROJETO O projeto prevê um gasto de R$ 275.000,00, incluso reserva de contingência. Os valores orçados serão pagos conforme o cronograma desembolso baseado nas entregas do projeto. As despesas com recursos internos não serão consideradas dentro do orçamento do projeto. 18. ENTREGAS E MARCOS DO PROJETO A execução dos trabalhos relativos ao projeto terá início no dia 21 de março de 2015, com duração prevista para 120 dias, excetuando o tempo relativo ao aceite do projeto e ao seu planejamento.
  • 91.
    92 FASES ENTREGAS TÉRMINO 1.Iniciação Aprovação do TAP e aceite do projeto 17/03/2015 2. Instalações Disponibilização das instalações 21/03/2015 Adaptação da estrutura 05/05/2015 Instalação dos móveis 06/05/2015 Instalação dos equipamentos 09/05/2015 Instalação e configuração do link de rede/internet 11/05/2015 3. Composição do capital intelectual Seleção 20/05/2015 Especialização 26/06/2015 Habilitação 29/06/2015 4. Implantação Organização do cerimonial 13/07/2015 Solenidade 14/07/2015 5. Encerramento Encerramento dos contratos 15/07/2015 Encerramento dos Convênios 15/07/2015 Realocação dos recursos 15/07/2015 Documento de Encerramento 16/07/2015 19. RISCOS INICIAIS Atraso nas contratações; Atraso nas entregas pelos fornecedores; Estouro do orçamento devido a variação cambial ou outros fatores econômicos; Atrasos provocados por processos que dependem de terceiros; Treinamento dos servidores insuficiente; Descontinuidade da administração pública; Falta de servidores interessados em compor a equipe de operadores do NINTE. O gerenciamento dos riscos será feito mediante plano de gerenciamento de riscos, incluso no plano de gerenciamento de projetos.
  • 92.
    93 20. MUDANÇAS Qualquer alteraçãorelativa ao projeto, deverá ser submetida a apreciação do gerente de projetos e do coordenador, que após apresentadas serão analisadas e ponderadas acerca da sua real necessidade. 21. ACEITE PARTICIPANTE ASSINATURA DATA Patrocinador Coordenador Sênior 6.8 ESTRUTURA ANALÍTICA DO PROJETO – EAP A Estrutura Analítica do Projeto é a decomposição ou subdivisão das entregas em pacotes menores e melhor gerenciáveis. Trata-se de uma estrutura hierarquizada que corresponde às fases do projeto e os processos para finalizá-las. ESTRUTURA ANALÍTICA DO PROJETO Título do projeto Data Versão Núcleo de Inteligência Estratégica – NINTE 25/03/15 1.0 Criado por: Ricardo de Oliveira Dias – Gerente de Projetos Coordenado por: Joaquim de Paula Próspero – Superintendente de Inteligência Aprovado por: William Moreira Farias – Patrocinador 1. Iniciação 1.1. Apresentação do TAP 1.2. Aprovação do TAP 1.3. Equipe do projeto 1.4. Requisitos 1.5. Aceite do projeto 2. Instalações 2.1. Disponibilização 2.2. Verificação
  • 93.
    94 2.2.1. Condições deAlvenaria 2.2.2. Condições elétricas 2.2.3. Condições Hidráulicas 2.2.4. Relatório de necessidades 2.3. Adaptação 2.3.1. Pintura 2.3.2. Elétrica 2.3.3. Hidráulica 2.4. Móveis 2.4.1. Cadeiras 2.4.2. Mesas 2.4.3. Armários 2.5. Equipamentos 2.5.1. Ar condicionado 2.5.2. Fragmentador de papel 2.5.3. Scanner 2.5.4. Estabilizadores 2.5.5. Impressoras multifuncionais 2.5.6. Computadores 2.6. Link de rede e internet 2.6.1. Implementação física 2.6.2. Implementação lógica 3. Composição do capital intelectual 3.1. Seleção 3.1.1. Recepção dos currículos 3.1.2. Análise dos currículos 3.1.3. Convocação dos selecionados 3.2. Especialização 3.2.1. Matrícula no curso. 3.2.2. Formação da turma. 3.2.3. Frequência no curso. 3.2.4. Ata de conclusão 3.3. Habilitação 3.3.1. Prova teórica 3.3.2. Prova prática 3.3.3. Resultado da avaliação 4. Implantação 4.1. Cerimonial 4.1.1. Convite das autoridades 4.1.2. Confirmação do convite 4.1.3. Reserva do local para o evento 4.1.4. Confirmação da reserva 4.1.5. Preparação do local para o evento 4.2. Solenidade 4.2.1. Recepção dos convidados 4.2.2. Composição da mesa 4.2.3. Discurso de inauguração 4.3. Almoço com os stakeholders
  • 94.
    95 4.3.1. Confirmação donúmero de reservas 4.3.2. Reservas no restaurante. 4.3.3. Confirmação das reservas. 4.3.4. Condução dos convidados. 5. Encerramento 5.1. Encerrar contratos 5.2. Encerras Convênios 5.3. Realocar recursos 5.3.1. Ofícios de apresentação aos respectivos órgãos (se for o caso) 5.4. Documento de Encerramento 5.4.1. Confecção do documento de encerramento 5.4.2. Aprovação do documento de encerramento 5.4.3. Encerramento formal do projeto. APROVAÇÃO PARTICIPANTE ASSINATURA DATA Patrocinador Coordenador Sênior 6.9 DICIONÁRIO EAP O dicionário EAP é o documento que detalha cada elemento da EAP, com a finalidade de orientar a equipe do projeto. FASE/PACOTE DE TRABALHO ATIVIDADE CONDIÇÕES DE ACEITAÇÃO 1. Iniciação Aprovação para início do projeto. TAP corresponde ao projeto idealizado pelo patrocinador 1.1. Apresentação do TAP Apresentar o TAP ao patrocinador. TAP formatado e explicado claramente. 1.2. Aprovação do TAP Aprovação por parte do Patrocinador e dos principais stakeholders Acordo entre patrocinador, gerente de projetos e demais stakeholders sobre os termos do projeto. 1.3. Equipe do projeto Formação da equipe que conduzirá o projeto. Participação do Gerente de Operações de Inteligência como coordenador do projeto. 1.4. Requisitos Coleta de requisitos junto aos stakeholders Requisitos não devem ser conflitantes; Devem ser suficientemente claros para a elaboração da declaração de escopo. 1.5. Aceite do projeto Aprovação do projeto para início na data prevista. Projeto previsto em lei; Existência de dotação orçamentária.
  • 95.
    96 Assinaturas do patrocinador, coordenador egerente do projeto. 2. Instalações Disponibilização e estruturação das instalações Instalações nas dimensões necessárias para o projeto. 2.1. Disponibilização Verificar a disponibilidade do espaço físico. Espaço físico de pelo menos 95m2. 2.2. Verificação Verificar a necessidade de reforma estrutural, elétrica e hidráulica. Verificação acompanhada por engenheiros ou responsáveis técnicos. Não poderá exigir modificações impactantes, como derrubar paredes ou construir cômodos. 2.2.1. Condições de Alvenaria Verificar a solidez da estrutura e a necessidade de reforma. Baixa necessidade de reforma referente a alvenaria. 2.2.2. Condições elétricas Verificar as condições das instalações elétricas Valor da reforma compatível com o prazo e orçamento. 2.2.3. Condições Hidráulicas Verificas condições dos encanamentos e demais aspectos hidráulicos Valor da reforma dentro do prazo e orçamento. 2.2.4. Relatório de necessidades Emitir relatório contendo as necessidades de reformas verificadas no espaço físico Relatório assinado por engenheiro ou responsável técnico. 2.3. Adaptação Adaptação necessária para tornar a estrutura funcional Adaptações deverão ser inspecionadas pelo engenheiro ou técnico responsável. 2.3.1. Pintura Pintura interna das instalações Cor e texturas claras, visando economia de energia elétrica. 2.3.2. Elétrica Manutenção da estrutura elétrica existente e dimensionamento para os equipamentos novos Fiação nova; Tomadas novas; Caixa de força nova; Aterramento. Lâmpadas econômicas 2.3.3. Hidráulica Manutenção do sistema hidráulico da sala Torneiras novas, Vaso sanitário novo, Pias novas 2.4. Móveis Distribuição e montagem dos móveis necessários. Mesas e cadeiras com montagem ergonômica. 2.5. Equipamentos Montagem dos equipamentos que tornaram a estrutura funcional Ar condicionado, impressoras, scanner, multifuncionais e computadores montados e testados. 2.6. Link de rede e internet Instalação e configuração do link de rede Link de rede de pelo menos 30 Mbts, operacional; 2.6.1. Implementação física Cabeamento estruturado Cabos de rede distribuídos com design discreto.
  • 96.
    97 2.6.2. Implementação lógica Configuração dos computadoresna rede Computadores ligados pela rede e totalmente operacionais. 3. Composição do capital intelectual Compor o capital intelectual que operacionalizará o NINTE Funcionários lotados na SSPAR 3.1. Seleção Seleção dos currículos Currículos enviados via e-mail funcional 3.1.1. Recepção dos currículos Recepcionar os currículos Currículos no formato PDF. 3.1.2. Análise dos currículos Verificação do currículo Portadores de curso superior; Experiência na área de inteligência. 3.1.3. Convocação dos selecionados Convocar aqueles que tiveram o currículo selecionado Convocação via telefone. 3.2. Especialização Especializar os selecionados Curso de pelo menos 140 horas/aulas 3.2.1. Matrícula no curso. Matricular os selecionados no curso A cargo da Sup. De ensino. 3.2.2. Formação da turma. Formar a turma exigida para início do curso Turma de pelo menos 10 alunos. A cargo da Sup. De ensino. 3.2.3. Frequência no curso. Frequência dos participantes do curso Frequência mínima de 75%, independente de aprovação. A cargo da Sup. De Ensino. 3.2.4. Ata de conclusão Expedir ata de conclusão do curso A cargo da Sup. De Ensino 3.3. Habilitação Habilitar a equipe para operacionalizar o NINTE Habilitação aplicada pela Gerência de Operações de Inteligência. 3.3.1. Prova teórica Prova de verificação do conhecimento teórico Aplicada na Sup. De Ensino, pela Gerência de Op. de Intel. 3.3.2. Prova prática Prova de verificação do conhecimento prático. Aplicada na Sup. De Ensino, pela Gerência de Op. de Intel. 3.3.3. Resultado da avaliação Divulgação do resultado da avaliação. Resultado divulgado pela GINFO em caráter sigiloso, somente aos aprovados. 4. Implantação Inauguração do NINFO Acompanhamento do secretário da SSPAR ou representante 4.1. Cerimonial Preparação da cerimônia Cerimônia de caráter restrito aos convidados e parentes. 4.1.1. Convite das autoridades Convidar as autoridades No mínimo três autoridades convidadas 4.1.2. Confirmação do convite Confirma a presença das autoridades no evento. Confirmação via telefone. 4.1.3. Reserva do local para o evento Reservar o local para o evento Auditório da SSPAR
  • 97.
    98 4.1.5. Preparação dolocal para o evento Preparar o local do evento. Local com pelo menos 100 lugares 4.2. Solenidade Solenidade de inauguração do NITE Presença de toda a equipe do NINTE 4.3. Almoço com os Stakeholders Reservas em restaurante para almoço com os stakeholders No máximo 20 lugares. 4.3.4. Condução dos convidados. Conduzir os convidados ao restaurante para o almoço. VAN ou MICROÔNIUS com ar condicionado, higienizado. 5. Encerramento Encerrar formalmente projeto Entrega do produto certificada pelo patrocinador. 5.1. Encerrar contratos Encerramento dos contratos com terceiros (se houver) Documento formal de encerramento. 5.2. Encerras Convênios Enceramento dos convênios (se houver) Documento formal de encerramento. 5.3. Realocar recursos Realocação dos recursos Certificação de que os recursos não são mais necessários 5.4. Documento de Encerramento Confecção do documento formal de encerramento. Assinado pelo gerente de projetos e pelo coordenador. 6.10 PLANO DE GERENCIAMENTO DO ESCOPO O plano de gerenciamento do escopo descreve e orienta como o escopo será definido, desenvolvido, monitorado e controlado. Trata-se de um dos planos auxiliares mais importantes do plano de gerenciamento de projetos. PLANO DE GERENCIAMENTO DO ESCOPO Título do projeto Data Versão Núcleo de Inteligência Estratégica - NINTE 21/03/15 1.0 Criado por: Ricardo de Oliveira Dias – Gerente de Projetos Coordenado por: Joaquim de Paula Próspero – Superintendente de Inteligência Aprovado por: William Moreira Farias – Patrocinador 1. Descrição dos processos • O gerenciamento do escopo será realizado com base na Declaração do Escopo do Projeto e na Estrutura Analítica do Projeto – EAP. • O Escopo Funcional será realizado com base na Declaração de Escopo do Projeto e o Escopo das Atividades será realizado com base na Estrutura
  • 98.
    99 Analítica do Projeto– EAP. • As mudanças no escopo, como medidas corretivas, serão apreciadas pelo Comitê de Controle e Mudanças, conforme o fluxograma abaixo. Todas as solicitações de mudanças deverão ser feitas mediante GED, ou pelo e-mail funcional, conforme informado no plano de comunicações. 2. Prioridades da Mudança de Escopo e Respostas Ficam classificadas em quatro níveis de prioridades, sendo: Prioridade 0 (zero) – são mudanças de altíssimo impacto no projeto e requerem ação imediata por parte do gerente de projeto e/ou sua equipe, acionando imediatamente o coordenador e o patrocinador do projeto. Deverão apresentar as seguintes características: • alto impacto no projeto; • alto impacto em alguma área do projeto; • Gerente de Projeto não tem autonomia para decidir o
  • 99.
    100 direcionamento da mudançado projeto; • Acionamento obrigatório do patrocinador e do coordenador do projeto. Prioridade 1 (um) – são mudanças de alto grau de impacto. Requerem ação urgente por parte do gerente de projetos que deverá acionar o coordenador e este, por sua vez, poderá acionar o patrocinador do projeto. São caracterizadas pelos seguintes itens: • Ação imediata e total autonomia no direcionamento da mudança pelo gerente de projeto; • médio impacto no projeto; • médio impacto em alguma área do projeto; • Possibilidade de acionamento do patrocinador do projeto. Prioridade 2 (dois) – mudanças de baixo impacto no projeto. Requerem ação do gerente no sentido de analisar as mudanças e posteriormente encaminhar ao coordenador para aprovação. Suas características são as seguintes: • sem impacto significativo do projeto; • urgente; • agregam valor ao projeto. Prioridade 3 (três) – são mudanças de baixo impacto no projeto, podendo ser implementadas para garantir o sucesso do projeto. Requerem análise antecipada por parte do gerente de projetos que encaminhará a solicitação para a apreciação do coordenador. São características dessa da prioridade 3: • sem impacto significativo do projeto; • não é urgente. Os referidos enquadramentos deverão ser acordados pelo Comitê de Controle e Mudanças em todas as reuniões previstas no plano de comunicações. 2. Gerenciamento das configurações O sistema de controle de mudanças de escopo deverá permitir que todas as mudanças no escopo do projeto possam ser tratadas conforme o fluxograma de trabalho apresentado neste plano. Os resultados deverão ser apresentados nas reuniões semanais de
  • 100.
    101 controle e desempenho. Asprioridades deverão seguir o seguinte organograma: Fonte: moodle FGV. 3. Frequência de avaliação do escopo O escopo deverá ser avaliado semanalmente pelo Comitê de Controle e Mudanças, através da reunião prevista no plano de comunicações e em todas as vezes que uma mudança for implementada. 4. Alocação Financeira As mudanças no escopo que configurarem aumento significativo nos custos do projeto serão analisadas pelo Comitê de Controle e Mudança e deverão ser recepcionadas pela reserva de contingência do projeto. Caso a mudança seja uma exigência do patrocinador do projeto, e superar a previsão contingencial referente ao orçamento do projeto, o patrocinador deverá buscar as fontes necessárias de recursos, antes da implementação da mudança. APROVAÇÃO PARTICIPANTE ASSINATURA DATA Patrocinador Coordenador Sênior
  • 101.
    102 6.11 PLANO DEGERENCIAMENTO DO TEMPO Inclui todos os processos requeridos para concluir o projeto no prazo estipulado. Tem por objetivo estabelecer as políticas, procedimentos e documentação necessária para o planejamento, desenvolvimento, gerenciamento, execução e controle do cronograma do projeto. PLANO DE GERENCIAMENTO DO TEMPO Título do projeto Data Versão Núcleo de Inteligência Estratégica - NINTE 21/03/15 1.0 Criado por: Ricardo de Oliveira Dias – Gerente de Projetos Coordenado por: Joaquim de Paula Próspero – Superintendente de Inteligência Aprovado por: William Moreira Farias – Patrocinador 1. Descrição do Processo O gerenciamento do tempo será feito mediante alocação de percentual completo das atividades, utilizando para isso de planilha de percentual de atividades. A atualização dos prazos será realizada por meio dos seguintes relatórios: Gráfico de Gantt; Cronograma; Sequenciamento das atividades; Diagrama de Marcos; A avaliação do desempenho será feita por meio da técnica de valor agregado – Earned Value, onde serão acompanhados os custos e os prazos através de Relatório de Análise do Valor Agregado. Todas as atividades com folga menor ou igual a 02 (dois) dias serão consideradas críticas, sendo que, superiores a este intervalo, não serão consideradas para fins de remanejamento de horas de trabalho. As mudanças relativas ao prazo do projeto serão a priori, avaliadas
  • 102.
    103 e classificadas conformesistema de controle de mudanças de tempo. Como atrasos, serão considerados aqueles decorrentes de medidas corretivas, os quais tenham impacto no sucesso do projeto. Novos recursos e inovações ao projeto não serão consideradas por este plano, sendo passíveis de negociação de prazos, ou ignorados. A linha de base do projeto será atualizada conforme autorização do gerente de projetos e do coordenador, sendo que a linha de base anterior deverá ser arquivada na pasta do projeto, para fins de documentação das lições aprendidas. As solicitações de mudanças nos prazos deverão ser feitas por meio de formulário de mudanças, enviado por GED ou através do e-mail institucional, conforme menciona o plano de comunicações. 2. Prioridades nas mudanças de prazos. As prioridades de mudanças de prazos serão aquelas previstas para a mudança de escopo, conforme o grau de importância relacionado. 3. Sistema de controle de mudanças. Será adotado o mesmo fluxograma de trabalho estipulado para as mudanças relativas ao escopo, sendo que os atrasos ou adiantamentos do projeto devem ser apresentados na reunião do CCM. 4. Mecanismo de conciliação de recursos Quanto a sua utilização, os recursos serão verificados após terem sido concluídos os cálculos de duração das atividades. Tal processo verificará se nenhum recurso foi super alocado, extrapolando o limite máximo permitido para o período. A verificação será feita por meio do gráfico de Gantt, o qual deverá frequentemente ser atualizado. No caso de conflito de recursos, o fluxograma a seguir é sugerido para o processo de escolha da reconciliação a ser utilizada.
  • 103.
    104 Figura 1 –Fluxograma de reconciliação Fonte: Vargas (2009, p. 37) 5. Frequência de avaliação Os prazos serão atualizados e avaliados diariamente, sendo que os resultados serão distribuídos via GED ou por e-mail funcional, conforme previsão do plano de comunicações. Os resultados serão apresentados na reunião semanal do CCM. 6. Alocação Financeira Os gastos adicionais requeridos por conta de alterações ou atrasos no projeto serão alocados dentro das reservas contingenciais, não podendo extrapolar a referida reserva. Tal procedimento necessitará da aprovação do patrocinador do projeto que, caso necessário, deverá providenciar outras fontes de recursos sob o risco de inviabilidade do projeto.
  • 104.
    105 7. Administração doPlano de Gerenciamento do Tempo A administração do referido plano fica a cargo de Gerente de Projetos, sendo também responsável pela atualização diária e emissão de relatórios. 8. Frequência de Atualização Este plano será atualizado semanalmente, durante a reunião do CCM. 9. APROVAÇÃO PARTICIPANTE ASSINATURA DATA Patrocinador Coordenador de projetos Gerente de projetos
  • 105.
    106 6.12 GRÁFICO DEGANTT – VISÃO GERAL DO PROJETO
  • 106.
  • 107.
    108 6.14 REDE DEATIVIDADES
  • 108.
    109 6.16 PLANO DEGERENCIAMENTO DE CUSTOS O plano de gerenciamento dos custos define o formato necessário e estabelece as atividades e os critérios de planejamento necessários a estruturação e controle dos custos do projeto. PLANO DE GERENCIAMENTO DE CUSTOS Título do projeto Data Versão Núcleo de Inteligência Estratégica - NINTE 21/03/15 1.0 Criado por: Ricardo de Oliveira Dias – Gerente de Projetos Coordenado por: Joaquim de Paula Próspero – Superintendente de Inteligência Aprovado por: William Moreira Farias – Patrocinador 1. Descrição do Processo O orçamento será atualizado por meio de relatório de acompanhamento confeccionado em planilha Microsoft ® Excel, e distribuído via GED ou e-mail funcional. A avaliação do desempenho será feita por meio de confrontação do valor previsto para as atividades, e a data de sua conclusão, sendo que qualquer desvio referente ao valor orçado deverá ser informado ao coordenador do projeto, para providência de controle do orçamento, podendo ainda ser empregada a técnica do valor agregado. Somente serão contempladas as despesas diretamente relacionadas ao projeto, sendo que, despesas extras provocadas por processos de terceiros deverão ser apreciadas pelo Patrocinador do projeto. Os desvios no orçamento provocados por variações cambiais ou inflacionários serão administrados pela reserva de contingência do presente orçamento. As mudanças relativas ao orçamento serão a priori, analisadas e classificadas conforme grau de prioridade e apreciadas pelo patrocinador do projeto. Inovações relativas ao projeto não serão consideradas pelo presente
  • 109.
    110 orçamento. Não será consideradaqualquer solicitação verbal de mudanças orçamentárias. 2. Frequência de Avaliação do Orçamento O orçamento deverá ser atualizado diariamente, conforme relatório de desempenho orçamentário, previsto no plano de comunicações. O resultado deverá ser distribuído via GED, ou através do e-mail funcional, bem como apresentado na reunião semanal do CCM. As reservas de contingência deverão ser avaliadas semanalmente e apresentadas na reunião semanal do CCM. 3. Reservas de Contingência A reserva de contingência será constituída no valor de 10% (dez por cento) do orçamento previsto para o projeto. A referida reserva deverá compor o custo final do projeto. 4. Autonomia O coordenador do projeto tem autonomia total sobre a reserva de contingência e, na ausência deste, o gerente de projetos fará o controle da referida reserva, produzindo relatório sobre qualquer variação da reserva prevista. Qualquer alteração que extrapole o valor previsto para reserva de contingência, deverá ser apreciada pelo patrocinador do projeto que, caso seja indispensável a aplicação do valor, deverá providenciar fonte de recursos necessários a composição da referida reserva. 5. Alocação Financeira das Mudanças no orçamento Mudanças corretivas no projeto poderão ser alocadas dentro das reservas contingenciais, limitando-se a abrangência do projeto. Mudanças prioritárias fora dos limites do projeto que extrapolem a reserva de contingência deverão ser acionadas pelo patrocinador ou pelo coordenador, visto o gerente de projeto não ter autonomia para tal.
  • 110.
    111 6. Administração doPlano de Gerenciamento de Custos Ficará a cargo de Sr. Ricardo Dias, gerente de projetos e pelo Sr. Lázaro, coordenador do projeto. O presente plano deverá ser reavaliado semanalmente, durante a reunião do CCM, juntamente com os demais planos do projeto. Orçamento ID/Recursos Custo 1. Iniciação 00,00 1.1. Apresentação do TAP 00,00 1.2. Aprovação do TAP 00,00 1.3. Equipe do projeto 00,00 1.4. Requisitos 00,00 1.5. Aceite do projeto 00,00 2. Instalações 120.000,00 2.1. Disponibilização 00,00 2.2. Verificação 00,00 2.3. Adaptação 50.000,00 2.3.1. Pintura 8.500,00 2.3.2. Elétrica 21.000,00 2.3.3. Hidráulica 20.500,00 2.4. Móveis 14.500,00 2.5. Equipamentos 52.250,00 2.6. Link de rede e internet 3.000,00 3. Composição do capital intelectual 100.000,00 3.1. Seleção 00,00 3.2. Especialização 95.000,00 3.3. Habilitação 5.000,00 4. Implantação 30.000,00 4.1. Cerimonial 22.500,00 4.2. Solenidade 00,00 4.3. Almoço com os Stakeholders 7.500,00 5. Encerramento 00,00 5.1. Encerrar contratos 00,00 5.2. Encerras Convênios 00,00 5.3. Realocar recursos 250,00 5.4. Documento de Encerramento 00,00 Reserva de contingência (10%) 25.000,00 Total 275.000,00 7. Aprovação PARTICIPANTE ASSINATURA DATA Patrocinador Coordenador de projetos Gerente de projetos
  • 111.
    112 6.16 PLANO DEGERENCIAMENTO DA QUALIDADE O plano de gerenciamento da qualidade tem a função de identificar os indicadores relevantes ao projeto, determinando como satisfazê-los garantindo nivelamento com as políticas da organização e conformidade das entregas com seus requisitos. PLANO DE GERENCIAMENTO DA QUALIDADE Título do projeto Data Versão Núcleo de Inteligência Estratégica - NINTE 21/03/15 1.0 Criado por: Ricardo de Oliveira Dias – Gerente de Projetos Coordenado por: Joaquim de Paula Próspero – Sup. de Inteligência Aprovado por: William Moreira Farias – Patrocinador 1. Descrição dos Processos O gerenciamento da qualidade deverá ser realizado com base na análise de conformidade entre os requisitos do projeto e suas entregas, confrontando os referidos dados, sendo admitido um desvio máximo de 5% em relação ao estipulado na declaração de escopo do projeto. Tal confrontação será feita através dos relatórios de desempenho do projeto, bem como por meio das solicitações de mudanças no projeto, sendo que as referidas mudanças deverão ter impacto significativo no escopo do projeto. As entregas nas quais forem verificadas não conformidade com os requisitos do projeto, deverão ser relacionadas no relatório de não conformidade. Os relatórios serão utilizados para verificação da qualidade do projeto, sendo que, o monitoramento deverá ser diário, por meio dos referidos relatórios e semanal, através da reunião do CCM. Os relatórios de não conformidade deverão ser distribuídos aos principais interessados via GED, ou pelo e-mail funcional. As mudanças referentes aos requisitos de qualidade deverão ser apreciadas pelo coordenador do projeto e, dependendo do impacto, verificadas junto ao patrocinador. Todas as mudanças relativas a qualidade, deverão obedecer ao mesmo
  • 112.
    113 princípio para solicitaçãode mudanças, estipulado no plano de gerenciamento do escopo. 2. Priorização das mudanças Prioridade 1 (um) – são mudanças de alto grau de impacto. Requerem ação urgente por parte do gerente de projetos que deverá acionar o coordenador e este, por sua vez, poderá acionar o patrocinador do projeto. São caracterizadas pelos seguintes itens: • Ação imediata e total autonomia no direcionamento da mudança pelo gerente de projeto; • Médio impacto no projeto; • Médio impacto em alguma área do projeto; • Possibilidade de acionamento do patrocinador do projeto. Prioridade 2 (dois) – mudanças de baixo impacto no projeto. Requerem ação do gerente no sentido de analisar as mudanças e posteriormente encaminhar ao coordenador para aprovação. Suas características são as seguintes: • Sem impacto significativo do projeto; • Urgente; • Agregam valor ao projeto. Prioridade 3 (três) – são mudanças de baixo impacto no projeto, podendo ser implementadas para garantir o sucesso do projeto. Requerem análise antecipada por parte do gerente de projetos que encaminhará a solicitação para a apreciação do coordenador. São características dessa da prioridade 3: • Sem impacto significativo do projeto; • Não é urgente. Os referidos enquadramentos deverão ser acordados pelo Comitê de Controle e Mudanças em todas as reuniões previstas no plano de comunicações.
  • 113.
    114 3. Sistema decontrole de mudança de qualidade As mudanças de qualidade no projeto deverão ser tratadas segundo o fluxograma abaixo apresentado, sendo que as conclusões deverão ser apresentadas na reunião semanal do CCM. Figura 1 – Fluxograma de controle de qualidade Fonte: Vargas (2009)
  • 114.
    115 4. Frequência deavaliação dos requisitos de qualidade Os requisitos de qualidade deverão ser avaliados semanalmente e apresentados na reunião do CCM, prevista no plano de gerenciamento das comunicações. 5. Alocação financeira As mudanças de qualidade que por ventura ocasionarem impacto financeiro fora do previsto no orçamento do projeto, incluindo reservas de contingência, deverão ser avaliadas pelo patrocinador que, a seu critério, autorizará ou negará a referida alteração. Em caso de autorização, o patrocinador deverá buscar a fonte de recursos necessária ao suporte do orçamento impactado. A mudança na qualidade só será permitida depois de averiguada a fonte de recurso para a sua conclusão. As demais mudanças de qualidade, cobertas pelo orçamento do projeto, incluindo sua reserva de contingência, deverão ser providenciadas pelo coordenador do projeto. 6. Administração do plano de gerenciamento da qualidade - Responsável pelo plano Lázaro Arruda – coordenador do projeto e membro da CCM será o responsável direto pelo plano de gerenciamento da qualidade. Ricardo Dias – Gerente de projetos e membro do CCM será o suplente responsável pelo plano de gerenciamento da qualidade. 7. Aprovação PARTICIPANTE ASSINATURA DATA Patrocinador Coordenador de projetos Gerente de projetos
  • 115.
    116 6.17 PLANO DEGERENCIAMENTO DE RECURSOS HUMANOS O plano de gerenciamento de recursos humanos tem a função de permitir o emprego adequado dos recursos relevantes ao projeto e determinar a necessidade de alocação dos referidos recursos, garantindo a conformidade das entregas com seus requisitos. PLANO DE GERENCIAMENTO DE RH Título do projeto Data Versão Núcleo de Inteligência Estratégica - NINTE 21/03/15 1.0 Criado por: Ricardo de Oliveira Dias – Gerente de Projetos Coordenado por: Joaquim de Paula Próspero – Sup. de Inteligência Aprovado por: William Moreira Farias – Patrocinador 1. Aspectos Gerais O projeto NINTE relaciona uma série de tarefas em que será necessária a disponibilização de recursos de outras gerências e superintendências da SSPAR, sendo que o gerenciamento direto dos referidos recursos tais como, unidades de trabalho, horas-homens, pagamentos, serão a cargo da própria superintendência ou núcleo a que pertencem os referidos recursos. O gerenciamento indireto se dará nas situações relativas ao cronograma das atividades e o controle das tarefas executadas por cada recurso, sendo que os referidos recursos ainda serão disponibilizados conforme o calendário de atividades relativas ao projeto. Os recursos externos (terceirizados) serão administrados pelas empresas contratadas e as atividades exercidas pelos referidos recursos serão monitoradas pela equipe de projeto, que gerenciará o desenvolvimento dessas atividades, primando pelo cumprimento do cronograma relativo ao projeto. Os recursos internos (equipe de projeto) serão diretamente gerenciados por este plano, sendo distribuídos conforme planilha abaixo. Nome da tarefa Trabalho Duração Início Término Projeto NINTE 1.885 hrs91 dias Ter 17/03/15 Seg 20/07/15 Iniciação 31 hrs1 dia Ter 17/03/15 Ter 17/03/15
  • 116.
    117 Ricardo Dias 8hrs Ter 17/03/15 Ter 17/03/15 William Farias 8 hrs Ter 17/03/15 Ter 17/03/15 Lázaro Arruda 8 hrs Ter 17/03/15 Ter 17/03/15 Apresentação do TAP 1 hr1 hr Ter 17/03/15 Ter 17/03/15 Ricardo Dias 1 hr Ter 17/03/15 Ter 17/03/15 Aprovação do TAP 1 hr1 hr Ter 17/03/15 Ter 17/03/15 William Farias 1 hr Ter 17/03/15 Ter 17/03/15 Equipe do Projeto 2 hrs1 hr Ter 17/03/15 Ter 17/03/15 Ricardo Dias 1 hr Ter 17/03/15 Ter 17/03/15 Lázaro Arruda 1 hr Ter 17/03/15 Ter 17/03/15 Requisitos 3 hrs1 hr Ter 17/03/15 Ter 17/03/15 Ricardo Dias 1 hr Ter 17/03/15 Ter 17/03/15 William Farias 1 hr Ter 17/03/15 Ter 17/03/15 Lázaro Arruda 1 hr Ter 17/03/15 Ter 17/03/15 Aceite do projeto 0 hrs0 hrs Ter 17/03/15 Ter 17/03/15 Ricardo Dias 0 hrs Ter 17/03/15 Ter 17/03/15 Lázaro Arruda 0 hrs Ter 17/03/15 Ter 17/03/15 Instalações 960 hrs39 dias Sáb 21/03/15 Qua 13/05/15 William Farias 312 hrs Sáb 21/03/15Qua 13/05/15 Lázaro Arruda 312 hrs Sáb 21/03/15Qua 13/05/15 Disponibilização 8 hrs1 dia? Sáb 21/03/15 Sáb 21/03/15 Lázaro Arruda 8 hrs Sáb 21/03/15 Sáb 21/03/15 Adaptação 264 hrs33 dias? Seg 23/03/15 Qua 06/05/15 Ricardo Dias 264 hrs Seg 23/03/15Qua 06/05/15 Móveis 8 hrs1 dia? Qua 06/05/15 Qua 06/05/15 Ricardo Dias 8 hrs Qua 06/05/15Qua 06/05/15 Equipamentos 48 hrs3 dias? Qui 07/05/15 Seg 11/05/15 Ricardo Dias 24 hrs Qui 07/05/15 Seg 11/05/15 Lázaro Arruda 24 hrs Qui 07/05/15 Seg 11/05/15 Rede e internet 8 hrs1 dia? Ter 12/05/15 Ter 12/05/15 Ricardo Dias 8 hrs Ter 12/05/15 Ter 12/05/15 Capital Intelectual 576 hrs35 dias Qui 14/05/15 Qua 01/07/15 Lázaro Arruda 280 hrs Qui 14/05/15Qua 01/07/15 Seleção 48 hrs6 dias? Qua 13/05/15 Qua 20/05/15 Lázaro Arruda 48 hrs Qua 13/05/15Qua 20/05/15 Especialização 216 hrs27 dias? Qui 21/05/15 Sex 26/06/15 Lázaro Arruda 216 hrs Qui 21/05/15 Sex 26/06/15 Habilitação 32 hrs2 dias? Seg 29/06/15 Ter 30/06/15 William Farias 16 hrs Seg 29/06/15 Ter 30/06/15 Lázaro Arruda 16 hrs Seg 29/06/15 Ter 30/06/15
  • 117.
    118 Implantação 208 hrs9dias Qui 02/07/15 Ter 14/07/15 Ricardo Dias 72 hrs Qui 02/07/15 Ter 14/07/15 Lázaro Arruda 72 hrs Qui 02/07/15 Ter 14/07/15 Cerimonial 56 hrs7 dias? Sex 03/07/15 Seg 13/07/15 Lázaro Arruda 56 hrs Sex 03/07/15 Seg 13/07/15 Solenidade 8 hrs1 dia? Ter 14/07/15 Ter 14/07/15 Lázaro Arruda 8 hrs Ter 14/07/15 Ter 14/07/15 Encerramento 110 hrs4 dias Qua 15/07/15 Seg 20/07/15 Ricardo Dias 32 hrs Qua 15/07/15 Seg 20/07/15 William Farias 32 hrs Qua 15/07/15 Seg 20/07/15 Lázaro Arruda 32 hrs Qua 15/07/15 Seg 20/07/15 Contratos 2 hrs2 hrs Qua 15/07/15 Qua 15/07/15 Ricardo Dias 2 hrs Qua 15/07/15Qua 15/07/15 Convênios 2 hrs2 hrs Qua 15/07/15 Qua 15/07/15 Ricardo Dias 2 hrs Qua 15/07/15Qua 15/07/15 Realocação 2 hrs2 hrs Qua 15/07/15 Qua 15/07/15 Lázaro Arruda 2 hrs Qua 15/07/15Qua 15/07/15 Documento de encerramento 8 hrs1 dia? Qui 16/07/15 Qui 16/07/15 Ricardo Dias 8 hrs Qui 16/07/15 Qui 16/07/15 Encerramento 0 hrs0 dias Qui 16/07/15 Qui 16/07/15 Ricardo Dias 0 hrs Qui 16/07/15 Qui 16/07/15 William Farias 0 hrs Qui 16/07/15 Qui 16/07/15 Lázaro Arruda 0 hrs Qui 16/07/15 Qui 16/07/15 2. Distribuição do uso dos recursos por principais grupos de tarefas Os recursos de nível técnico abaixo relacionados estarão à disposição do projeto em todas as suas fases, assistindo ao gerente de projetos e por ele gerenciados, sendo: NOME FUNÇÃO Qualificação exigida Tempo estimado de utilização Juscelino Medeiros Feliz Assistente de Projetos Técnico, gestão de projetos 1885 horas/91 dias Eduardo Alves da Assistente de Projetos Técnico, Gestão de 1885 horas/91
  • 118.
    119 Paz Projetos dias CarlosEduardo Fortuna Assistente de Projetos Técnico, gestão de projetos 1885 horas/91 dias 3. Organograma hierarquizados dos recursos
  • 119.
    120 4. Matriz deresponsabilidades
  • 120.
    121 5. Novos recursos,realocação e/ou substituição Ao gerente de projeto, mediante autorização do coordenador, caberá providenciar a realocação de recursos caso seja necessário, devendo identificar e recrutar o recurso substituto. Novos recursos deverão ser apreciados pelo coordenador que, dado o caráter sigiloso do produto, analisará a possibilidade de seu emprego, emitindo autorização ao gerente de projetos. 6. Treinamento Com exceção do coordenador e do patrocinador do projeto, todos os demais integrantes do time de projetos são capacitados para a gestão do mesmo, não sendo necessário nenhum tipo de nivelamento relativo a execução do projeto em questão. Qualquer necessidade de treinamento não prevista neste plano deverá ser apreciada pelo patrocinador do projeto, a quem caberá providenciar recursos financeiros para o referido treinamento, caso extrapole a reserva de contingência prevista neste plano. 7. Avaliação dos resultados O desempenho da equipe será avaliado semanalmente pelo gerente de projetos e apresentado na reunião do CCM, prevista no plano de comunicações. O feedback necessário aos componentes da equipe deverá ser estabelecido pelo coordenador e pelo gerente de projetos. Ao final do projeto, será realizada reunião de encerramento e compilado em ficha individual o desempenho de cada membro da equipe. Os membros poderão fazer a avaliação dos colegas, desde que seja pertinente ao projeto em questão. Os recursos serão remunerados conforme o seu plano de cargos e salários, sendo que, em situações que incorrerem horas extras, estão serão lançadas no banco de horas da SSPAR, a título de trabalho extra remunerado (ER- 4). Os recursos externos e terceirizados serão remunerados conforme o processo de remuneração de cada órgão ou empresa contratada.
  • 121.
    122 8. Alocação financeirapara o gerenciamento de RH Não é previsto nenhum tipo de alocação financeira para o gerenciamento de RH, tal que, todos os recursos internos são funcionários públicos em exercício das atividades atinente ao cargo que exercem, por isso, percebendo o devido soldo. 9. Administração do plano de gerenciamento de recursos humanos Ricardo de Oliveira Dias – gerente de projetos será o responsável pela gestão do presente plano. 10. Aprovação PARTICIPANTE ASSINATURA DATA Patrocinador Coordenador de projetos Gerente de projetos
  • 122.
    123 6.18 PLANO DEGERENCIAMENTO DAS COMUNICAÇÕES O plano de gerenciamento das comunicações descreve como os processos de comunicação deverão ser gerenciados, desde a identificação das partes interessadas até o encerramento do projeto. PLANO DE GERENCIAMENTO DE COMUNICAÇÕES Título do projeto Data Versão Núcleo de Inteligência Estratégica - NINTE 21/03/15 1.0 Criado por: Ricardo de Oliveira Dias – Gerente de Projetos Coordenado por: Joaquim de Paula Próspero – Sup. de Inteligência Aprovado por: William Moreira Farias – Patrocinador 1. Descrição dos processos O gerenciamento das comunicações será realizado formalmente, utilizando-se para isso dos seguintes meios: o Memorando; o Parte; o Gestão Eletrônica de Documentos – GED; o e-mail funcional; o Reuniões com ata lavrada. Todas as reuniões formais serão realizadas nas segundas-feiras a fim de que possam ser discutidos os assuntos relativos a execução do projeto para aquela semana. Reuniões extraordinárias para controle poderão ser convocadas pelo coordenador do projeto ou pelo patrocinador. As solicitações de mudanças relativas ao processo de comunicação deverão ser feitas mediante GED, ou por meio do e-mail funcional. 2. Eventos de comunicação O projeto terá os seguintes eventos: Reunião de apresentação do plano do projeto
  • 123.
    124 o Objetivo: apresentaro planejamento do projeto ao patrocinador, enfatizando as principais entregas, orçamento e cronograma. Será ainda apresentada a declaração de escopo do projeto que deverá ser aprovada pelo patrocinador. o Metodologia: Apresentação na sala de reuniões da SSPAR, por meio de slides e documentação impressa. o Responsável: Ricardo de Oliveira Dias – gerente do projeto o Envolvidos: Lázaro Arruda e os demais membros da equipe do projeto. o Data e horário: dia 20/03/2015, às 08:00 horas. o Duração: 2 horas. Reunião do CCM (Comitê de Controle e Monitoramento) o Objetivo: avaliar a o desempenho do projeto e dos membros da equipe, bem como dos conveniados e contratados (terceirizados), atualizando o patrocinador com os resultados parciais em relação ao projeto. Deverá ser apresentado ainda o relatório de mudanças do projeto, correspondente a qualquer área do conhecimento, bem como o relatório de monitoramento do escopo do projeto e monitoramento da qualidade. o Metodologia: Apresentação de material impresso e slides o Responsável: Ricardo de Oliveira Dias – gerente do projeto o Envolvidos: Lázaro Arruda – Coordenador, e demais membros da equipe de projetos. o Frequência: Semanal, às segundas-feiras; o Duração: 2 horas. o Local: Sala do Gerente de Operações de Inteligência. o Outros: lavratura de ata de reunião. 3. Reunião de encerramento do projeto Objetivo: apresentar os resultados do projeto, bem como discutir as lições aprendidas durante a execução do projeto. o Metodologia: utilização de slides, exposição oral, acompanhado de coffe break.
  • 124.
    125 o Responsável: Ricardode Oliveira Dias – Gerente de Projetos o Envolvidos: Toda a equipe de projetos o Data e Horário – 20/07/2015, as 15:00 horas. o Duração: 3 horas o Local: Sala T212, SSPAR. 4. Cronograma dos eventos de comunicação 5. Atas de reunião Todas as reuniões do CCM deverão apresentar ata de reunião com os seguintes dados: o Pauta o Pendências o Soluções o Decisões tomadas o Aprovações o Mudanças 6. Relatório do projeto
  • 125.
    126 Os principais relatóriosdistribuídos diariamente, via GED ou e-mail funcional, são: Diagrama das atividades atualizado; Gráfico de Gantt atualizado; Relatório de acompanhamento do orçamento; Percentual completo; 7. Alocação financeira Não serão consideradas as despesas administrativas relativas a confecção de documentação impressa, visto serem utilizados o material disponível para a administração da Gerencia de Operações de Inteligência. Caso seja necessária a confecção de material que a GEINFO não disponibilize, os custos para tal processo serão aqueles relacionados a reserva de contingência do projeto. 8. Administração do Plano Responsável: Ricardo de Oliveira Dias – gerente de projetos. 9. Aprovação PARTICIPANTE ASSINATURA DATA Patrocinador Coordenador de projetos Gerente de projetos
  • 126.
    127 6.18 PLANO DEGERENCIAMENTO DE RISCOS O plano de gerenciamento dos riscos descreve como será feito o gerenciamento dos riscos relacionados ao projeto, tanto os previsíveis quanto os imprevisíveis, monitorado e controlado. PLANO DE GERENCIAMENTO DE RISCOS Título do projeto Data Versão Núcleo de Inteligência Estratégica - NINTE 21/03/15 1.0 Criado por: Ricardo de Oliveira Dias – Gerente de Projetos Coordenado por: Joaquim de Paula Próspero – Sup. de Inteligência Aprovado por: William Moreira Farias – Patrocinador 1. Descrição dos processos O gerenciamento de riscos deverá ser realizado com base nos riscos previamente identificados e através do monitoramento e controle de novos riscos Os riscos previstos neste plano deverão ser incorporados ao projeto por meio do sistema de controle e mudanças, descrito no plano de gerenciamento de escopo. Os riscos identificados são relativos a aspectos técnicos do projeto, bem como riscos orçamentários devido a instabilidade econômica e flutuação cambial. As respostas possíveis aos riscos terão aceitação por meio das reservas contingenciais destinadas a este projeto, sendo que se enquadrarão em três categorias de respostas; o Aceitar; o Mitigar; o Ignorar; o Transferir; A avaliação do risco, bem com seu monitoramento será feita através de GED
  • 127.
    128 ou e-mail funcional,conforme preconiza o plano de comunicações deste projeto. 2. Estrutura Analítica de Riscos O modelo de EAR abaixo será embasado no modelo de Vargas (2009), com adaptações relativas aos aspectos deste processo. Os riscos externos serão considerados aceitos, dado a sua imprevisibilidade. Adaptado de Vargas (2009) 3. Qualificação dos riscos Os riscos serão qualificados conforme sua probabilidade de ocorrência e impacto nos resultados, a saber: Probabilidade o Baixa – menor que 20% o Média – entre 20 a 60% o Alta – maior que 60% Gravidade o Baixa – impacto irrelevante
  • 128.
    129 o Média –impacto relevante o Alto – impacto extremamente relevante 4. Matriz de relação dos riscos Risco Impacto Categoria de resposta Resposta 1. Atraso nas contratações Poderá provocar atraso nas obras de adaptação das instalações, bem como no treinamento da equipe. Aceitar - 2. Atraso nas entregas pelos fornecedores Provocará atraso no processo de funcionalidade do espaço físico com a composição de móveis e equipamentos Mitigar Inserir cláusula contratual acerca de multa por atraso 3. Atrasos provocados por processos que dependem de terceiros Provocará atraso na entrega das instalações, treinamento e cerimonial. Mitigar Acionar contingência para contratação de recursos 4. Treinamento dos servidores insuficiente Pode provocar erros de operação do NINTE Ignorar - 5. Espaço Físico Inadequado Inviabiliza a montagem da estrutura física do NINTE Transferir SSPAR deverá disponibilizar outro espaço físico 6. Falha na configuração do hardware Torna o sistema inoperante e inviabiliza a implantação Mitigar Fazer testes exaustivos no hardware. 7. Falha na configuração do Software Torna o sistema inoperante e inviabiliza a implantação Mitigar Testar o software 8. Descontinuidade da administração pública Pode provocar o cancelamento do projeto devido a mudança de estratégica do estado. Aceitar Discorrer sobre a importância do projeto ao novo gestor 9. Falta de servidores Pode prejudicar a composição da equipe que Mitigar Buscar servidores de
  • 129.
    130 interessados operacionalizará oNINTE. outras áreas da SSPAR Os riscos acima listados foram identificados pela equipe de projetos, bem como pelo coordenador a patrocinador. 5. Sistema de controle de mudanças de riscos Qualquer identificação de riscos e alterações de riscos deverá ser tratada conforme o fluxograma baixo, e suas conclusões deverão ser distribuídas por meio de GED, e-mail funcional e na reunião semanal do CCM. Fonte: Vargas (2009) 6. Frequência de Avaliação Os riscos aqui identificados serão avaliados semanalmente, durante a reunião do CCM, prevista no plano de comunicações. 7. Administração do plano
  • 130.
    131 Responsável: Ricardo deOliveira Dias – gerente de projeto - será o responsável pela gestão deste plano. 8. Aprovação PARTICIPANTE ASSINATURA DATA Patrocinador Coordenador de projetos Gerente de projetos 6.19 PLANO DE GERENCIAMENTO DE AQUISIÇÕES O Plano de Gerenciamento de Aquisições é o documento que serve como um guia para a equipe de projeto em relação as aquisições a serem feitas, controlando e monitorando o processo e sua relação com os custos e recursos. PLANO DE GERENCIAMENTO DE AQUISIÇÕES Título do projeto Data Versão Núcleo de Inteligência Estratégica - NINTE 21/03/15 1.0 Criado por: Ricardo de Oliveira Dias – Gerente de Projetos Coordenado por: Joaquim de Paula Próspero – Sup. de Inteligência Aprovado por: William Moreira Farias – Patrocinador 1. Descrição dos processos As aquisições relativas a este projeto serão diretamente gerenciadas pela Gerência de suprimentos da SSPAR, que tem por determinação a aquisição de móveis e equipamentos conforme o padrão determinado pela administração pública estadual, ficando a cargo do patrocinador o repasse da verba relativa aos valores das notas fiscais de compras, obedecendo ao orçamento desde projeto. O orçamento relativo a aquisição de móveis e equipamentos será compartilhado com a Gerencia de Suprimento para que a mesma faça o controle dos gastos com os referidos itens. A aquisição do hardware e software que operacionalizarão o NINTE
  • 131.
    132 também será feitapela Gerência de Suprimentos, observando os mesmos aspectos acima relacionados, sendo que hardware e softwares obedecerão às configurações a saber: Quantidade Item Valor 01 Servidor IBM, processador Xeon ou superior, memória de 24 GB, disco rígido de 2 TB, funcionando com a plataforma Windows ® Server. 8.000,00 10 Estações de trabalho padrão IBM PC, processador Intel ® core i7, com memória de 8 GB, disco rígido de 1 TB. 25.000,00 20 Monitores “widescreen” de 20 polegadas 10.000,00 10 Licenças do Software de Gestão Estratégica e Inteligência IEC Visual 2.000,00 10 Licenças do módulo BSC Cigam 3.000,00 10 Licenças da plataforma I2 de análise estratégica 3.000,00 10 Licenças do sistema operacional Microsoft ® Windows 8.0 Incluso 10 Licenças do pacote Microsoft ® Office 2014 Incluso 2. Outros Assuntos relacionados As condições de fornecimento, qualificação dos proponentes, contrato, e avaliação dos fornecedores e demais critérios relativos à compra dos equipamentos ficará a cargo da Gerência de Suprimentos da SSPAR. As despesas relativas a adaptação da estrutura será também gerenciada pela Gerência de Aquisição, conforme orçamento do projeto, ficando a cargo da Gerência de Arquitetura e Engenharia a confecção de relação do material necessário a ser adquirido para as obras, devendo observar o orçamento do projeto. 3. Aprovação PARTICIPANTE ASSINATURA DATA Patrocinador Coordenador de projetos Gerente de projetos
  • 132.
    133 6.20 TERMO DEENCERRAMENTO DO PROJETO É o documento que faz o encerramento formal do projeto, certificando que o produto foi entregue de acordo com as especificações e satisfaz as necessidades do cliente. Pode incluir ainda um questionário de lições aprendidas (anexo I), visando agregar conhecimento aos futuros projetos e compor o capital organizacional. TERMO DE ENCERRAMENTO Título do projeto Data Versão Núcleo de Inteligência Estratégica - NINTE 21/03/15 1.0 Criado por: Ricardo de Oliveira Dias – Gerente de Projetos Coordenado por: Joaquim de Paula Próspero – Sup. de Inteligência Aprovado por: William Moreira Farias – Patrocinador 1. Objetivo deste documento Este documento tem por objetivo fazer o encerramento formal do projeto NINTE, atestando que o produto corresponde aos requisitos do projeto, bem como documentar as lições apreendidas no decorrer do projeto. 2. Motivo do encerramento ( X ) Projeto concluído ( ) Projeto cancelado 3. Relações das entregas FASES ENTREGAS DATA 1. Iniciação Aprovação do TAP e aceite do projeto
  • 133.
    134 2. Instalações Disponibilização dasinstalações Adaptação da estrutura Instalação dos móveis Instalação dos equipamentos Instalação e configuração do link de rede/internet 3. Composição do capital intelectual Seleção Especialização Habilitação 4. Implantação Organização do cerimonial Solenidade 5. Encerramento Encerramento dos contratos Encerramento dos Convênios Realocação dos recursos Documento de Encerramento 4. Pendências FASES Pendências Responsável 1. Iniciação 2. Instalações 3. Composição do capital intelectual 4. Implantação 5. Encerramento 5. Indicação de satisfação As entregas foram feitas de acordo com os requisitos pré- estabelecidos no plano do projeto, atendendo perfeitamente as necessidades do patrocinador. 7. Lições aprendidas
  • 134.
    135 Objetivo o Documentar ospontos mais importantes relacionados ao planejamento e a execução do projeto. 8. O histórico de lições aprendidas proporcionará: Retenção e disseminação de conhecimento dentro da empresa. Economia de tempo e recursos. Melhoria contínua na qualidade dos projetos. Motivação da Equipe. 9. Gestões do projeto Assunto Pontos positivos Pontos negativos Custo Prazo Qualidade Risco Escopo RH Equipe Gerência 10. Planejado x Realizado Sim Não Projeto foi entregue dentro do prazo? No orçamento? Atendeu as expectativas do cliente? 11. Processos de gerenciamento de projetos Falha Causa provável 12. Pontos fortes verificados Fator Observado Causa provável
  • 135.
    136 13. Pontos fracos FatorObservado Causa provável Aceite: Declaro que o projeto foi entregue dentro das especificações exigidas no dia ___/___/___. Patrocinador: _______________________________________________
  • 136.
    137 7 CONSIDERAÇÕES FINAIS Agestão de projetos como ferramenta gerencial tem sua importância incontestável junto as empresas que pretendem se lançar competitivamente em um mercado tão dinâmico quanto o atual. Com base nos estudos aqui expostos, podemos verificar a eficiência dos métodos relacionados a gestão de projetos para atingir os objetivos estratégicos das empresas, a partir da gestão otimizada dos seus recursos. Gerenciar projetos é uma ciência dinâmica e que se inova a cada ano, proporcionando aos praticantes, novas ferramentas e melhores práticas para gerenciar de forma eficiente e eficaz, projetos institucionais e pessoais, obtendo assim o sucesso em qualquer campo de empreendimento. Por fim, vale ressaltar que as práticas gerenciais aqui abordadas são aquelas mais difundidas junto aos gestores de projetos em todo o mundo. Contudo, outras técnicas e métodos são desenvolvidos para gerenciar diversos tipos de projetos, dos mais simples aos mais complexos. Assim, cabe aos profissionais de gestão de projetos, primar pela atualização e aperfeiçoamento constante na ciência da gestão de projetos.
  • 137.
    138 REFERÊNCIAS KAY, Alan. Learningvs. Teaching with Educational Technologies, EDUCOM Bulletin. Fall/Winter 1983: p. 17; Management: Tasks, Responsibilities, Practices - Página 44, Peter Ferdinand Drucker - Harper & Row, 1974, ISBN 0060110929, 9780060110925, 839 páginas; PMI – Project Management Institute. In: Wikipédia: a enciclopédia livre. Disponível em: <http://pt.wikipedia.org/wiki/Project_Management_Institute>. Acesso em: 10 mar 2015; Viana Vargas, Ricardo. Gerenciamento de Projetos: estabelecendo diferenciais competitivos. 6. ed. Atual, Rio de janeiro: Brasport, 2005; ______. Gerenciamento de Projetos: estabelecendo diferenciais competitivos. 7. ed. Atual, Rio de janeiro: Brasport, 2009; PMI. Um guia do conhecimento em gerenciamento de projetos. Guia PMBOK 4a Ed. - EUA : Project Management Institute, 2008; Carvalho, Marly Monteiro de; Rabechini Jr., Roque. Fundamentos em Gestão de Projetos: construindo competências para gerenciar projetos Woiler, Samsão; Mathias, Whashington Franco. Projetos: planejamento, elaboração e análise, 2. ed. São Paulo: Atlas, 2014; Lima, Rinaldo José Barbosa. Gestão de Projetos. São Paulo: Pearson Education do Brasil, 2010. HOUAISS, A. Dicionário eletrônico Houaiss da língua portuguesa. Rio de Janeiro: Objetiva. Versão 3.0. 1 [CD-ROM]. 2009. KERZNER, Harold. Project management: a system approach to planning scheduling, and controlling. 10th ed. New York: John Wiley & Sons, 2009, 1092 páginas; Processos. In: Escritório de Projetos. Disponível em: <http://escritoriodeprojetos.com.br>. Acesso em: 11 mar 2015;
  • 138.
    139 Triângulo das Restrições.In: GP3: Gestão de Projetos com Eficácia e Simplicidade. Disponível em: <http://gp3.com.br/)>. Acesso em: 11 mar 2015; Triângulo das Restrições. In: Escritório de Projetos. Disponível em: http://escritoriodeprojetos.com.br/>. Acesso em: 12 mar 2015.
  • 139.
    140 ANEXO I QUESTIONÁRIO DELIÇÕES APRENDIDAS 1) Na sua opinião, cite três itens que contribuíram para o sucesso do projeto. a. b. c. 2) Cite três itens que contribuíram para falhas no projeto. a. b. c. 3) Relacione os principais obstáculos que afetaram a execução do projeto. a. b. c. 4) Cite três recomendações que você faria para o próximo time de projetos. a. b. c. 5) Relacione três fatores positivos no gerenciamento do projeto. a. b. c. 6) Relacione três itens a serem melhorados no gerenciamento de projetos a. b. c. Obrigado por sua colaboração.