MANUAL DE TRANSFUSÃO HOSPITALAR E COMPLICAÇÃO TRANSFUSIONAL
___________________________________________________________
_____________________________________________________________________________
Centro de Hematologia e Hemoterapia do Paraná - Hemepar
1
SECRETARIA DE ESTADO DA SAÚDE – SESA
CENTRO DE HEMATOLOGIA E HEMOTERAPIA DO PARANÁ
HEMEPAR
MANUAL DE TRANSFUSÃO
HOSPITALAR E COMPLICAÇÃO
TRANSFUSIONAL
Curitiba
2012
MANUAL DE TRANSFUSÃO HOSPITALAR E COMPLICAÇÃO TRANSFUSIONAL
___________________________________________________________
_____________________________________________________________________________
Centro de Hematologia e Hemoterapia do Paraná - Hemepar
2
ÍNDICE
Página
1 – Hemocomponentes, Indicações e Dose....................................................................................3
2 – Transfusão em Pediatria...........................................................................................................6
3 – Solicitação de
Sangue...............................................................................................................9
4 – Encaminhamento do Pedido de Sangue ao
Hemepar.............................................................12
5 – Encaminhamento do Sangue ao
Hospital................................................................................12
6 – Transfusão..............................................................................................................................13
7 – Armazenamento e Prazo de Validade de Hemocomponentes no
Hospital..............................16
8 – Devolução de Hemocomponentes ao Hemepar......................................................................16
9 – Reações Transfusionais..........................................................................................................17
10 – Preenchimento da Ficha de Investigação de Incidentes Transfusionais
(FIIT)......................20
11 – Livro de
Registros..................................................................................................................23
12 – Em caso de dúvidas..............................................................................................................23
13 – Protocolos em
anexo.............................................................................................................24
14 –
Fluxograma............................................................................................................................33
MANUAL DE TRANSFUSÃO HOSPITALAR E COMPLICAÇÃO TRANSFUSIONAL
___________________________________________________________
_____________________________________________________________________________
Centro de Hematologia e Hemoterapia do Paraná - Hemepar
3
1- HEMOCOMPONENTES, INDICAÇÕES E DOSE
1.1 Sangue total: A cada doação são coletados 450 ( 50) mL de sangue total. Cada
coleta é desdobrada em:
* 1 unidade de Concentrado de Hemácias.
* 1 unidade de Concentrado de Plaquetas.
* 1 unidade de Plasma.
* 1 unidade de Crioprecipitado.
Assim são beneficiados, potencialmente, pelo menos quatro pacientes.
1.2 Concentrado de hemácias (CH): são os eritrócitos que permanecem na bolsa, após
a centrifugação e o plasma extraído para uma bolsa-satélite.
Os concentrados de hemácias devem ter hematócrito entre 50% a 80%, conforme a
substância preservadora.
Sobrevida conforme solução preservativa: 35 dias (CPDA-I) a 42 dias (SAG-Manitol).
Volume aproximado: 280 mL  50 mL.
Indicação criteriosa e individual: Fator determinante é o estado hemodinâmico do
paciente. Aumento da massa eritrocitária em anemias sintomáticas (ver Tabela 1 –
Classificação de Baskett).
Situações especiais (evitar transfusão):
* Anemia por perda sangüínea crônica, responde bem ao ferro (oral ou parenteral).
* Anemia por Insuficiência Renal Crônica, responde à eritropoetina.
* Anemia Hemolítica Constitucional (Doença Falciforme, Talassemias etc), não
valorizar somente os valores de Hb e Ht.
* Anemia Hemolítica Auto Imune em geral não se encontra CH compatível e todo
sangue transfundido será hemolisado. Indicado imunossupressão (corticoterapia)
imediata. Transfusão somente em risco de vida, com CHs fltrados e fracionados. Solicitar
acompanhamento de um médico Hematologista/Hemoterapeuta.
Dose: 1 unidade eleva a Hb em 1g/dL (adulto de 70 kg).
Todos os componentes eritrocitários devem ser armazenados à temperatura de 4 ± 2 ºC.
Tabela 1 - Classificação de Baskett (1990) – baseada na perda sangüínea aguda
Classe I Classe II Classe III Classe IV
Perda sangüínea –
Porcentagem (%) do
volume
< 15 15 – 30 30 – 40
> 40
MANUAL DE TRANSFUSÃO HOSPITALAR E COMPLICAÇÃO TRANSFUSIONAL
___________________________________________________________
_____________________________________________________________________________
Centro de Hematologia e Hemoterapia do Paraná - Hemepar
4
Pressão Arterial:
Sistólica
Diastólica
Inalterada
Inalterada
Normal
Elevada
Baixa
Baixa
Muito baixa
Indetectável
Pulso (Batimentos/
minutos)
Leve taquicardia 100 – 120 120 > 120
Enchimento capilar Normal Lento (> 2s) Lento (> 2s) Indetectável
Freqüência Respiratória
(ipm)
> 30 20 – 30 Taquipnéia (>20) Taquipnéia (>20)
Fluxo urinário (ml/h) > 30 20 – 30 10 – 20 1 – 10
Extremidades Normais Pálidas Pálidas Pálidas e frias
Estado mental Alerta Ansioso, agressivo
Ansioso,
agressivo,
sonolento
Sonolento,
confuso,
inconsciente
OBSERVAÇÃO: Pacientes renais crônicos, talassêmicos e falciformes, que poderão
entrar em esquema de transfusão crônica e de vir a desenvolver anticorpos anti-
eritrocitários, devem ser fenotipados preferencialmente antes da primeira transfusão e
então receber apenas receber concentrados de hemácias fenotipados.
1.3 Concentrado de hemácias lavadas: são os eritrócitos obtidos após a retirada do
plasma e de cerca de 80% dos leucócitos. É utilizado quando há necessidade de prevenir
reações às proteínas plasmáticas.
1.4 Concentrado de hemácias filtradas (CHF): são os eritrócitos obtidos após a retirada
de aproximadamente 99,9% dos leucócitos, com a utilização de filtros de leucorredução.
É utilizado quando há necessidade de prevenir reações à componentes leucocitários.
Pode ser indicado após 2° episódio de Reação Transfusional Febril Não Hemolítica
(RTFNH) para diminuir a possibilidade de aloimunização a antígenos leucocitários e do
sistema HLA e na profilaxia da contaminação por CMV em imunossuprimidos CMV-
negativos.
1.5 Concentrado de hemácias irradiadas: para reduzir o risco de Doença Enxerto
Contra Hospedeiro (DECH) devem-se irradiar os hemocomponentes celulares que se
destinam a:
 Transfusão intra-uterina.
 Exosanguíneo-transfusão, obrigatoriamente, quando houver transfusão intra-
uterina prévia.
 Recém-nascidos prematuros (inferior a 28 semanas) e/ou de baixo peso (1.200g).
 Portadores de imunodeficiências congênitas graves.
 Pós transplante de medula óssea autólogo ou alogênico.
 Pós transplante com células de cordão umbilical.
 Pacientes tratados com análogos da purina, fludarabina, cladribine,
deoxicoformicina.
 Receptor de transplante de coração ou pulmão.
 Portadores de linfomas, leucemia mielóide aguda e anemia aplástica em uso de
imunossupressor.
 Quando o receptor tiver qualquer grau de parentesco com o doador.
MANUAL DE TRANSFUSÃO HOSPITALAR E COMPLICAÇÃO TRANSFUSIONAL
___________________________________________________________
_____________________________________________________________________________
Centro de Hematologia e Hemoterapia do Paraná - Hemepar
5
1.6 Plasma fresco (PF): é o plasma separado de uma unidade de sangue total por
centrifugação e totalmente congelado até 8 horas depois da coleta, o qual mantém
preservados os fatores de coagulação, inclusive os lábeis, além de outras proteínas
plasmáticas.
Indicações:
* Deficiências dos fatores de coagulação, congênita ou adquirida (quando não se tem
produto industrializado).
* Hemorragias por Doenças Hepáticas.
* Sangramento intenso pelo uso de anticoagulante oral (dicumarínicos warfarin).
* Coagulação Intravascular Disseminada (CID).
* Púrpura Trombocitopênica Trombótica (P.T.T.) e Síndrome Hemolítico Urêmica.
Dose: 10 a 20 mL/kg /dia.
OBSERVAÇÕES:
 É contra-indiciado para expansão da volemia, reposição de albumina, suporte
nutricional e tratamento de imunodeficiências.
 É proibido, pelo Ministério da Saúde, a utilização regular de Plasma em
pacientes Hemofílicos, pois atualmente existem hemoderivados específicos
para estes.
1.7 Concentrado de plaquetas (CP): O concentrado de plaquetas é uma suspensão de
plaquetas em plasma, preparado mediante dupla centrifugação de uma unidade de
sangue total. O CP unitário obtido a partir do sangue total contém aproximadamente 5,5
X 10
10
plaquetas em 50-60 mL de plasma. Já as unidades obtidas por aférese contêm,
pelo menos, 3,0 x 10¹¹ plaquetas em 200-300 mL de plasma (correspondente a 6-8 U de
CP unitários).
Indicações:
- Transfusão profilática:
* Quando não há sangramento.
* Plaquetas < 10.000u/ml.
* Plaquetas < 20.000u/ml associado à infecção, coagulopatia ou indicação de
procedimento invasivo. Em RN devido ao risco de sangramento SNC.
- Indicação absoluta:
* Leucemias Agudas, particularmente a LMA-M3.
- Transfusão terapêutica:
* Plaquetopenia (independente do valor) com sangramento.
- Situações especiais:
* Transfusão de CP Rh positivo em paciente Rh negativo (meninas e mulheres em
idade fértil), recomenda-se fazer imunoglobulina anti D.
* Dengue hemorrágica - CP somente diante de hemorragia SNC.
Contra-indicações:
* Púrpura Trombocitopênica Trombótica (P.T.T.),
* Síndrome Hemolítica Urêmica,
* Síndrome Helpp,
* Púrpura Pós transfusional,
* Púrpura Trombocitopênica Imunológica (P.T.I.).
MANUAL DE TRANSFUSÃO HOSPITALAR E COMPLICAÇÃO TRANSFUSIONAL
___________________________________________________________
_____________________________________________________________________________
Centro de Hematologia e Hemoterapia do Paraná - Hemepar
6
Dose: 1 unidade para cada 7 a 10 kg de peso do paciente.
1.8 Concentrado de plaquetas lavadas: é o concentrado de plaquetas obtido através da
retirada do plasma. É utilizado quando há necessidade de prevenir reações a proteínas
plasmáticas.
1.9 Concentrado de plaquetas filtradas: é o concentrado de plaquetas das quais foram
retirados, por filtração, mais de 99,9% dos leucócitos originalmente presentes nos
componentes.
1.10 Concentrado de plaquetas irradiadas: seguem as mesmas indicações para
concentrado de hemácias irradiados, além de receptor de concentrado de plaquetas HLA
compatíveis.
1.11 Crioprecipitado: é a parte insolúvel do plasma, obtido através do método de
congelamento rápido, descongelamento e centrifugação do plasma. É rico em fator VIII:c
(atividade pró-coagulante), Fator VIII:Vwf (Fator Von Willebrand), Fibrinogênio, Fator XIII
e Fibronectina.
Indicações:
* Hipofibrinogenemia congênita ou adquirida (<100 mg/dL)
* Disfibrinogenemia
* Deficiência de Fator VIII,
* Transfusões maciças,
* Coagulação intravascular disseminada (CID)
* Deficiências congênitas (Doença de Von Willebrand na falta do fator específico).
Dose: cada unidade aumentará o fibrinogênio em 5-10 mg/dL em um adulto médio, na
ausência de grandes sangramentos ou de consumo excessivo de fibrinogênio.
Cuidados especiais:
* Deve-se ter cuidado na administração de grandes quantidades de crioprecipitado,
devendo-se monitorar os níveis de fibrinogênio (do paciente), devido ao risco de
tromboembolismo.
* Atualmente existem produtos industrializados específicos para a deficiência de
Fator VIII (Hemofilia A) e F VIII:vW(D.von Willebrand)
1.12 Aférese: obtenção de hemocomponentes específicos através de processo
automatizado.
2- TRANSFUSÃO EM PEDIATRIA
Recém-nascido (RN): até 28 dias de vida
RN pré-termo (RNPT): nascido até o último dia da 37a
semana de gestação
2.1 Sangue total (ST)
Reconstituído pela combinação de uma unidade de CH com uma unidade compatível de
PFC.
MANUAL DE TRANSFUSÃO HOSPITALAR E COMPLICAÇÃO TRANSFUSIONAL
___________________________________________________________
_____________________________________________________________________________
Centro de Hematologia e Hemoterapia do Paraná - Hemepar
7
Indicações: Exosanguíneo transfusão para doença hemolítica do feto e do recém-
nascido e hiperbilirrubinemia com risco de kernicterus.
Dose: Duas trocas de volemia removem cerca de 85% das hemácias e 25-45% da
bilirrubina sérica. RN a termo: 2 x 85 mL/kg (160 mL/kg) e RNPT: 2 x 100 mL/kg (200
mL/kg).
2.2 Concentrado de Hemácias (CH)
Para os pacientes com mais de 4 meses de vida as orientações para transfusão de
hemácias seguem as mesmas diretrizes para os adultos e devem se basear em sinais e
sintomas e não somente em exames laboratoriais.
* Para RN só utilizar hemocomponentes coletados há menos de 5 (cinco) dias.
* RN < 1.200 g de peso deve-se utilizar hemoderivados leucorreduzidos ou não
reagentes para CMV.
2.2.1 Indicações de transfusão de CH em pacientes < 4 meses de idade
A. Hb < 7g/dL com baixa contagem de reticulócitos e sintomas de anemia (taquicardia,
taquipnéia, paciente “sugando mal”).
B. Hb < 10g/dL e o paciente:
 Com <35% de O2 em capacete (hood).
 Com catéter de O2 nasal.
 Sob Pressão Aérea Positiva Contínua (CPAP) / Ventilação Controlada Intermitente
(VMI) com ventilação mecânica com P média <6 cm H2O.
 Apnéia significativa ou bradicardia (>6 episódios em 12 horas ou 2 episódios em
24 horas, necessitando ventilação por máscara ou bolsa, em uso de doses
terapêuticas de metilxantinas).
 Taquicardia significativa ou taquipnéia (FC > 180 batimentos/min. por 24h. FR >
80 irpm por 24h).
 Ganho reduzido de peso (ganho < 10g/dia por 4 dias, recebendo  100 kcal/kg/dia.
C. Hb < 12 g/dL e o paciente:
 Sob capacete (hood) de O2 >35%.
 Com CPAP/VMI com P média  6 a 8 cm H2O.
D. Hb < 15 g/dL e o paciente:
 Sob oxigenação de membrana extracorpórea.
 Com cardiopatia congênita cianótica.
2.2.2 Indicações de transfusão de CH em pacientes > 4 meses de idade
A. Perda sanguínea aguda  15% da volemia total.
B. Hb < 8g/dL com sintomas de anemia.
C. Anemia pré-operatória significativa sem outras terapêuticas corretivas disponíveis.
D. Hb < 13 g/dL e paciente com:
 Doença pulmonar grave.
 Oxigenação de membrana extra corpórea (ECMO).
Dose: 10 a 15 ml/kg de peso. Tempo habitual de administração de 2 horas, não devendo
exceder 4 horas de infusão.
MANUAL DE TRANSFUSÃO HOSPITALAR E COMPLICAÇÃO TRANSFUSIONAL
___________________________________________________________
_____________________________________________________________________________
Centro de Hematologia e Hemoterapia do Paraná - Hemepar
8
2.3 Concentrado de Plaquetas (CP)
A contagem de plaquetas do RN é a mesma da criança e do adulto. O RN a termo
dificilmente sangra se plaquetas > 20 x 10
9
/L, já o RNPT necessita de um parâmetro mais
alto, especialmente nos primeiros dias de vida, quando é maior o risco de hemorragia
periventricular. Em geral o número de plaquetas de 50 x 10
9
/L é considerado
hemostático, a menos que o paciente apresente alguma doença de base.
2.3.1 Indicação de transfusão de plaquetas em pacientes > 4 meses
A. Manter a contagem de plaquetas  100.000/mm³ para sangramentos em SNC ou
preparo de cirurgia de SNC.
B. Manter a contagem de plaquetas  50.000/mm³ se sangramento ativo ou se for
submetido à grande cirurgia.
C. Transfusões profiláticas para pacientes com plaquetas < 10.000/mm³.
2.3.2 Indicação de transfusão de plaquetas no RN
A. Contagem de plaquetas < 10.000/mm³ com falha de produção.
B. Contagem de plaquetas < 30.000/mm³.
C. Contagem de plaquetas < 50.000/mm³ em RNPT doente:
 Com sangramento ativo.
 Submetidos a procedimentos invasivos e com falha de produção.
2.3.3 Indicação de transfusão de plaquetas em crianças
A. Contagem de plaquetas entre 5.000 e 10.000/mm
3
com falha de produção.
B. Contagem de plaquetas <30.000/mm3
em RN com falha de produção.
C. Contagem de plaquetas <50.000/mm
3
em RNPT estáveis:
 Com sangramento ativo.
 Submetidos a procedimentos invasivos e com falta de produção.
D. Contagem de plaquetas <100.000/mm3
em RNPT doentes:
 Com sangramento ativo.
 Submetidos a procedimentos invasivos e com CIVD.
2.3.4 Indicação de transfusão de plaquetas em pacientes com contagens plaquetárias
normais
A. Sangramento ativo em associação com defeito qualitativo das plaquetas.
B. Sangramento excessivo e inexplicável em paciente a ser submetido ao bypass
cardiopulmonar.
C. Paciente em ECMO:
 Com plaquetas <100.000/ mm3
x 109
/L.
 Com alta contagem de plaquetas e sangrando.
2.3.5 Seleção de Concentrado de Plaquetas
A. Compatibilidade ABO/RhD: sempre que possível plaquetas devem ser ABO e RhD
idênticas ao receptor. O uso de plaquetas ABO incompatíveis é aceitável para as
crianças maiores de 2 anos. Já as menores devem receber plaquetas ABO
compatíveis sempre que possível, devido à sua pequena volemia. Plaquetas do
grupo “O” devem ser evitadas tanto quanto possível.
MANUAL DE TRANSFUSÃO HOSPITALAR E COMPLICAÇÃO TRANSFUSIONAL
___________________________________________________________
_____________________________________________________________________________
Centro de Hematologia e Hemoterapia do Paraná - Hemepar
9
B. Leucorredução: as indicações específicas do uso de plaquetas desleucocitadas em
Pediatria seguem os mesmos critérios estabelecidos para hemácias.
C. Irradiação: plaquetas transfundidas in utero para tratar trombocitopenia aloimune e
transfusões de plaquetas, após o nascimento, em pacientes que receberam
transfusões intra-uterinas devem ser irradiadas. Entretanto, não é necessário irradiar
plaquetas para prematuros ou RN a termo, a menos que elas sejam de doador
aparentado de 1° ou 2° grau.
2.4 Plasma Fresco Congelado (PFC)
2.4.1 Indicações
A. Terapia de reposição em pacientes com sangramento ou que serão submetidos a
procedimento invasivo.
B. Quando fatores específicos da coagulação não são disponíveis, incluindo, mas não
limitando a antitrombina III, deficiência de proteína C, ou S, FII, FV, FX e FXI.
C. Tempo de Protrombina (PT) e/ou Tempo de Tromboplastina Parcial (TTPA) = 1,5x o
valor do controle para a idade em pacientes com sangramento ou que serão
submetidos a procedimento invasivo.
D. Durante plasmaférese terapêutica, quando há indicação de PFC.
E. Reversão do warfarin em situações de emergência, tais como antes de
procedimentos invasivos com sangramento ativo.
2.4.2 Dose e administração
A dose inicial de 10 – 15mL/kg promove um aumento de 15 a 20% dos níveis de fatores
da coagulação sob condições favoráveis de recuperação.
2.5 Crioprecipitado
2.5.1 Indicações
A. Hipofibrinogenemia e disfibrinogenemia com sangramento ativo ou na realização de
procedimentos invasivos.
B. Deficiência de FXIII com sangramento ou em procedimentos invasivos na
indisponibilidade do concentrado de FXIII.
C. Doença de Von Willebrand com sangramento ativo ou antes de procedimento
invasivo apenas se vasopressina é contra-indicada e se o concentrado de FvW não é
disponível
2.5.2 Dose e modo de administração
A. Em pacientes menores de 2 anos, uma única dose de crioprecipitado, como dose
padrão, é suficiente para atingir o efeito hemostático.
B. A dose habitual é de 1 a 2 unidades/10kg de peso. Esta aumenta o fibrinogênio de
aproximadamente 60 a 100mg/dL. Deve ser administrado em até 4 horas.
3- SOLICITAÇÃO DE SANGUE
MANUAL DE TRANSFUSÃO HOSPITALAR E COMPLICAÇÃO TRANSFUSIONAL
___________________________________________________________
_____________________________________________________________________________
Centro de Hematologia e Hemoterapia do Paraná - Hemepar
10
 Toda transfusão de sangue ou componentes deverá ser prescrita por um médico, e
deve ser registrada no prontuário médico do paciente.
 É obrigatório que fique registrado no prontuário, os números de origem dos
hemocomponentes transfundidos, com a data e o horário em que a transfusão foi
realizada, bem como os sinais vitais do paciente.
3.1 Preenchimento da Requisição de Transfusão
O médico responsável pela transfusão deverá preencher todos os campos destinados às
informações referentes ao Hospital e ao paciente, em 02 (duas) vias, as quais deverão
ser enviadas com a amostra ao Hemepar, que reterá a 1ª via e devolverá a 2ª via ao
hospital, juntamente com os hemocomponentes.
Campo Informações do Paciente: Preencher com o nome completo do paciente,
peso, sexo, data de nascimento, hospital, n.º do registro/ prontuário, localização
(enfermaria e leito) do paciente no hospital, categoria de internação
(SUS/PARTICULAR/CONVÊNIO) e n.º AIH.
Nome: ______________________________________________________________ Peso: _____________Kg
Sexo: Masculino ( ) ( ) Feminino Data de Nascimento: ______/______/______
Hospital: :_______________________________________ N.º de registro (prontuário)____________________
Enfermaria : ___________ Leito: ____________Categoria: _______________ N.º AIH: __________________
Campo Solicitação do Hospital: Informar as quantidades do(s) hemocomponente(s)
solicitado(s) em número de unidades ou mililitros.
SOLICITAÇÃO HOSPITAL
HEMOCOMPONENTES UNIDADE ml
CONC.HEMÁCIAS
CONC.HEMÁCIAS LAVADAS
CONC.HEMÁCIAS FILTRADAS
CONC.HEMÁCIAS IRRADIADAS
PLASMA FRESCO
CONC. PLAQUETAS
CONC. PLAQUETAS LAVADAS
CONC. PLAQUETAS FILTRADAS
CONC. PLAQUETAS IRRADIADAS
CRIOPRECIPITADO
AFÉRESE CP ( ) CH ( )
Campo Hospital Informações: Preencher com o diagnóstico do paciente, indicação
clínica, ABO/Rh(D), resultado dos exames: VG ou Hb, contagem de plaquetas e tipo de
transfusão (programada, não urgente, urgente ou de extrema urgência), se o paciente já
recebeu transfusão anterior, data da transfusão, assinatura do médico (COM CARIMBO),
data da solicitação e hora.
MANUAL DE TRANSFUSÃO HOSPITALAR E COMPLICAÇÃO TRANSFUSIONAL
___________________________________________________________
_____________________________________________________________________________
Centro de Hematologia e Hemoterapia do Paraná - Hemepar
11
HOSPITAL INFORMAÇÕES
Diagnóstico:
Indicação:
ABO/Rh (D): VG: % ou Hb: g/dl
Plaquetas: /mm2
( ) Programada para o dia: _______/______/_________
( ) Não urgente: em até 24 horas:
( ) Urgente: em até 3 horas:
( ) De extrema urgência:
O paciente já recebeu transfusão anterior?
Não ( ) ( ) Sim Quando?_______/_______/__________
___________________________________
Assinatura do médico/Carimbo CRM
Data: _______/_______/__________ Hora:
3.2 Coleta da amostra de sangue do paciente
3.2.1 - Identificação da amostra
Identificar um tubo de heparina sódica de 6 mL (tampa azul - fornecido pelo Hemepar)
com etiqueta fornecida pelo Hemepar contendo as seguintes informações:
- Nome completo do paciente
- Data de nascimento
- Nome do hospital
- Data da coleta
- Número do registro do paciente no hospital.
- Nome do funcionário que realizou a coleta.
Modelo da etiqueta para tubo de coleta (fornecida pelo Hemepar):
Paciente: ________________________________________
Data nascimento: ___/___/____
Hospital: ________________________________________
Data da coleta: ___/___/____
N° Registro Paciente:_______________________________
Funcionário: ____________________________________
3.2.2 - Coleta da amostra
Coletar 6 mL de sangue em tubo de heparina sódica (tampa azul).
OBSERVAÇÕES:
 O Banco de Sangue poderá solicitar nova amostra de sangue para exames
complementares, se necessário.
 Não serão aceitas amostras de sangue enviadas em seringa.
 Amostras com identificação ilegível ou incompleta serão recusadas.
MANUAL DE TRANSFUSÃO HOSPITALAR E COMPLICAÇÃO TRANSFUSIONAL
___________________________________________________________
_____________________________________________________________________________
Centro de Hematologia e Hemoterapia do Paraná - Hemepar
12
 Sempre que houver necessidade de uma nova transfusão de sangue após 24 horas
da primeira transfusão, enviar nova amostra de sangue do paciente.
 Jamais encaminhar amostra de sangue coletada com EDTA.
 O não cumprimento das instruções para coleta de amostra poderá interferir nos
resultados dos testes pré-transfusionais.
3.3 Coleta de amostra para atendimento pediátrico (crianças):
3.3.1 Identificação da amostra de sangue
Identificar um tubo de heparina sódica de 6 mL (tampa azul - fornecido pelo Hemepar),
contendo as seguintes informações:
- Nome completo do paciente (criança)
- Data de nascimento
- Nome do hospital
- Data da coleta
- Número do registro do paciente no hospital
- Nome do funcionário que realizou a coleta
3.3.2 Coleta da Amostra
Coletar no mínimo 2 ml de sangue.
3.4 Coleta da amostra para atendimento de recém-nascido (RN)
No caso de crianças até 4 meses de idade sempre coletar amostra de sangue da criança
e da mãe, seguindo estas orientações:
3.4.1 Identificação da amostra da mãe
Identificar tubo de heparina sódica de 6 mL (fornecido pelo Hemepar), contendo as
seguintes informações:
- Nome completo da mãe do recém-nascido.
- Nome do hospital
- Data da coleta
- Nome do funcionário que realizou a coleta
3.4.2 Coleta da amostra da Mãe
Coletar 6 mL de sangue em tubo de heparina sódica (tampa azul).
3.4.3 Identificação da amostra da criança (RN)
Identificar um tubo de heparina sódica (tampa azul - fornecido pelo Hemepar), contendo
as seguintes informações:
- Nome completo do paciente (criança)
- Data de nascimento
- Nome do hospital
- Data da coleta
- Número do registro do paciente no hospital
- Nome do funcionário que realizou a coleta
MANUAL DE TRANSFUSÃO HOSPITALAR E COMPLICAÇÃO TRANSFUSIONAL
___________________________________________________________
_____________________________________________________________________________
Centro de Hematologia e Hemoterapia do Paraná - Hemepar
13
3.4.4 Coleta da amostra da Criança (RN)
Coletar no mínimo 2 ml de sangue.
Observações:
 Na impossibilidade de localizar a mãe para a coleta de amostra de sangue da
mesma, o médico responsável pelo paciente deverá entrar em contato com o
Bioquímico do Setor de Estoque do Hemepar . Neste caso, o médico deverá assinar
o documento de Ciência e Autorização do Médico Solicitante (conforme protocolo em
anexo).
 Anotar sempre o peso da criança na Requisição de Transfusão.
 Nas unidades pediátricas o sangue será enviado em equipo pediátrico para permitir o
micro gotejamento.
4- ENCAMINHAMENTO DO PEDIDO DE SANGUE AO HEMEPAR
É de responsabilidade do Hospital encaminhar ao Hemepar - Divisão de Produção, a
amostra de sangue do paciente e RT, acondicionada em caixa térmica de poliuretano,
devidamente fechada, sob os cuidados de um funcionário do Hospital.
No ato do recebimento da RT e amostra de sangue pelo Hemepar, os dados serão
conferidos. Qualquer irregularidade deverá ser corrigida pelo hospital.
Jamais encaminhar a amostra de sangue diretamente sobre o gelo. Proteger com
papelão.
5- ENCAMINHAMENTO DO SANGUE AO HOSPITAL
É, também, de responsabilidade do hospital transportar o hemocomponente liberado
pelo Hemepar, em caixa térmica de poliuretano, fechada, sob os cuidados de um
funcionário do hospital. O transporte do Hemepar até o hospital deverá ser feito no menor
tempo possível.
OBS: O funcionário do Hospital deverá confirmar o recebimento dos hemocomponentes,
assinando no campo da RT específico para este fim, e anotar data e hora do
recebimento.
6 – TRANSFUSÃO
6.1 Registros
 O hospital deverá registrar a transfusão das bolsas em livro próprio para este fim
onde deve constar data, n.º de ordem, nome completo do paciente, n.º de registro no
hospital (prontuário), tipagem ABO e RH do paciente, hemocomponente liberado, n.º
de SUS e volume. Este livro deve ser registrado na Vigilância Sanitária.
 O hospital deverá registrar no prontuário os números e a origem dos
hemocomponentes transfundidos, bem como a data e horário em que a transfusão foi
liberada:
MANUAL DE TRANSFUSÃO HOSPITALAR E COMPLICAÇÃO TRANSFUSIONAL
___________________________________________________________
_____________________________________________________________________________
Centro de Hematologia e Hemoterapia do Paraná - Hemepar
14
Hemocomponente:
Data:
N.º SUS de doação:
Hora PA P T
Início
Final
Responsável pela instalação
Legenda: PA = Pressão arterial P = Pulso T: Temperatura
 O preenchimento do Boletim Mensal de Transfusão Sangüínea (BMTS) é de
responsabilidade do Hospital, bem como o seu envio ao Serviço de Vigilância
Sanitária de acordo com o cronograma preestabelecido.
 Para realizar este procedimento o hospital deverá entrar em contato com o Serviço de
Vigilância Sanitária Municipal.
6.2 Materiais utilizados para o procedimento transfusional
 Scalp 21,23 (criança) , 19 (adulto)
 Equipo de transfusão com filtro (poros entre 170 e 260 micra), estéril, apirogênico, e
descartável. Para transfusão de CH e PF deve ser trocado a cada bolsa.
 Garrote
 Álcool etílico a 70%
 Bolas de algodão
 Esparadrapo
 Suporte para bolsa de sangue
 Talas para imobilização do braço se necessário
6.3 Cuidados ao iniciar a transfusão
1) As transfusões deverão ser realizadas por médico ou profissional de saúde
legalmente habilitado para tal, isto é, só podem ser realizadas em local que haja
pelo menos um médico presente, que possa intervir em casos de reações ou
complicações.
2) Conferir os dados da bolsa do hemocomponente, que é acompanhada de um Cartão
de Identificação do Receptor preso à bolsa de sangue, o qual deverá ser mantido até
o final da transfusão.
3) Certificar-se de que a bolsa em questão destina-se realmente ao paciente e que
todas as informações estão em conformidade. Imediatamente antes da
transfusão, deve-se verificar com especial atenção a identidade do receptor,
perguntando-lhe (ou a seu acompanhante) o seu nome completo. Se não for
possível, conferir com a identificação no bracelete. A identificação do receptor
que consta da bolsa deve ser conferida com a identificação do paciente. Anotar
na prescrição: conferido e instalado.
4) Em caso de discrepância, não iniciar a transfusão e contatar imediatamente com o
Hemepar.
5) Em centros cirúrgicos, berçários e UTI neonatais deve haver pulseiras ou braceletes
identificando os pacientes, de modo a minimizar as chances de troca de sangue.
6) Verificar se a bolsa a ser transfundida encontra-se em temperatura ambiente antes de
instalar a transfusão. Recomenda-se que o hemocomponente permaneça entre 20º C
MANUAL DE TRANSFUSÃO HOSPITALAR E COMPLICAÇÃO TRANSFUSIONAL
___________________________________________________________
_____________________________________________________________________________
Centro de Hematologia e Hemoterapia do Paraná - Hemepar
15
e 24ºC, por 30 minutos antes da transfusão. As demais bolsas deverão ficar
armazenadas em refrigerador (+2ºC a + 6ºC) até que sejam utilizadas, exceto
concentrado de plaquetas, que deverão permanecer entre 20 e 24°C.
7) Cuidar para não violar a bolsa e sua identificação. O sistema deverá permanecer
íntegro até o término da transfusão.
8) É terminantemente proibida a adição de quaisquer substâncias ou medicamentos ao
concentrado de hemácias (CH) ou outro hemocomponente, ou sua infusão
concomitante pela mesma linha que a do sangue.
9) Conservar o Cartão de Identificação do Receptor afixado na bolsa até o final da
transfusão, em seguida, arquivá-lo no prontuário do paciente.
10) Verificar os dados vitais antes de iniciar o processo de transfusão. Se estes foram
verificados há mais de 30 minutos, verificar novamente e registrar no prontuário.
11) Puncionar um acesso venoso com scalp 19 ou 21, controlar o gotejamento prescrito
pelo médico e permanecer junto ao paciente durante os primeiros 15 minutos.
Observá-lo durante todo o período da transfusão. Se o paciente já recebeu transfusão
de algum hemocomponente e tiver história de qualquer tipo de reação, observá-lo
com maior rigor.
12) Preferir, sempre que possível, transfundir no período diurno.
13) Atentar para sinais de Reação Transfusional. Em caso positivo adotar as condutas do
item 9.4.
14) Assinar e carimbar o término da evolução transfusional. Anotar dados vitais do
paciente.
15) Colar etiqueta referente ao hemocomponente no prontuário do paciente.
16) Concluída a transfusão, recolher a bolsa e descartar em lixo hospitalar.
6.4 Tempo máximo para transfusão
Hemocomponente Tempo de Transfusão
Uma bolsa de Concentrado de Hemácias ou
Plasma Fresco
Máximo de 4 horas
Crioprecipitado (Crio) Até 30 minutos, independente do n.º de
unidades
Concentrado de Plaquetas (CP) Até 2 horas, independente do n.º de unidades
 O tempo máximo de transfusão é de 04 (quatro) horas, para evitar contaminação
bacteriana. Após esse período, suspender a transfusão, comunicar o médico, anotar no
prontuário a quantidade transfundida e desprezar a bolsa. Para não ocorrer perda de
hemocomponente por tempo excedente, acompanhar o gotejamento rigorosamente.
 Homogeneizar manualmente, com delicadeza, em períodos alternados a bolsa de
Concentrado de Hemácias, que está sendo transfundida, pois durante a transfusão o
gotejamento tende a diminuir gradativamente devido ao depósito das hemácias na saída
do equipo.
6.5 Transfusão em casos de emergência
 Emergência absoluta.
Na absoluta impossibilidade de coletar amostra do paciente para testes pré-
transfusionais, o médico responsável pela transfusão deverá encaminhar a Requisição de
Transfusão ao banco de sangue acompanhado de um Termo de Responsabilidade (de
MANUAL DE TRANSFUSÃO HOSPITALAR E COMPLICAÇÃO TRANSFUSIONAL
___________________________________________________________
_____________________________________________________________________________
Centro de Hematologia e Hemoterapia do Paraná - Hemepar
16
próprio punho) para informar que se trata de situação de risco de vida para o paciente.
Este Termo de Responsabilidade poderá ser escrito na própria RT, no campo
“Observação”. Deverão constar assinatura e o carimbo do médico solicitante.
 Necessidade de Transfusão Urgente.
O médico responsável pela transfusão deverá encaminhar RT e amostra de sangue do
paciente ao Hemepar; podendo através de contato telefônico reforçar a liberação do
sangue com urgência.
6.6 Transfusões de caráter especial
6.6.1 AUTOTRANSFUSÃO ou TRANSFUSÃO AUTÓLOGA é aquela em que a bolsa de
sangue coletada é dirigida ao próprio doador-paciente.
O médico deverá preencher uma RT, citando no campo “Observação”:
AUTOTRANSFUSÃO.
A enfermagem encaminhará a RT junto com uma amostra de sangue do paciente, colhido
como de rotina.
O Hemepar realizará todos os testes pré-transfusionais de rotina.
Em caso de Auto-transfusão com sorologia positiva:
O hemocomponente será liberado com a CIÊNCIA DE AUTOTRANSFUSÃO-
SOROLOGIA REAGENTE (conforme modelo anexo), que será previamente encaminhado
(duas vias) para ser assinado pelo médico solicitante e devolução de uma via ao
Hemepar. A outra via deverá ser arquivada no prontuário do paciente.
6.6.2 TRANSFUSÃO DOMICILIAR
Quando existir uma contra indicação formal ao translado do paciente a uma instituição
assistencial, a transfusão poderá ser realizada em domicílio, desde que seja
encaminhada RT e o termo de responsabilidade de transfusão domiciliar (em anexo). É
obrigatória a presença de um médico durante todo o transcurso do ato transfusional.
6.6.3 SANGRIA
Para pacientes internados nos hospitais da rede pública ou privada, o hospital deve se
responsabilizar pela aquisição das bolsas, pelo procedimento e descarte das bolsas em
lixo infectante.
7 - ARMAZENAMENTO E PRAZO DE VALIDADE DE HEMOCOMPONENTES NO
HOSPITAL
HEMOCOMPONENTES CONDIÇÕES E TEMPERATURA DE
ARMAZENAMENTO
Concentrado de Hemácias (CH)  +2 a +6º C, podendo ficar até 24 horas em
refrigerador, com temperatura controlada, no
hospital
Concentrado de Plaquetas (CP)  +20 a +24ºC  até 2 horas
Plasma Fresco (PF)  Descongelado  6 horas a T.A. e até 24 horas em
refrigerador
Plasma Fresco (PF) congelado  -20º C ou inferior, podendo ficar até 24 horas em
freezer, com temperatura controlada, no hospital
MANUAL DE TRANSFUSÃO HOSPITALAR E COMPLICAÇÃO TRANSFUSIONAL
___________________________________________________________
_____________________________________________________________________________
Centro de Hematologia e Hemoterapia do Paraná - Hemepar
17
Crioprecipitado (Crio) Descongelado  USO IMEDIATO
Concentrado de Hemácias
FILTRADAS/LAVADAS (CHF /
CHL)
 +2 a +6º C, podendo ficar até 24 horas em
refrigerador, com temperatura controlada, no
hospital
 Em temperatura ambiente: 4 horas
Fracionamento Pediátrico  +2 a +6º C, podendo ficar até 24 horas em
refrigerador, com temperatura controlada, no
hospital
 Em equipo pediátrico: 4 horas após o fracionamento
 Em temperatura ambiente: 4 horas
OBSERVAÇÕES
 As temperaturas dos refrigeradores deverão ser medidas e registradas a cada 4
horas, rigorosamente. Qualquer falha ou irregularidade, entrar em contato com a Divisão
de Produção do Hemepar.
 Os diferentes prazos de validade dos hemocomponentes armazenados no hospital
e no Hemepar se devem aos equipamentos próprios para armazenamento de sangue
existentes neste.
8 - DEVOLUÇÃO DE HEMOCOMPONENTES AO HEMEPAR
Os hemocomponentes não utilizados deverão ser devolvidos ao Hemepar em 24 horas
acompanhados do Cartão de Identificação do Receptor, informando o motivo da
devolução, podendo este prazo ser prorrogado em caso de comunicação por parte do
hospital, dependendo da condição do paciente. Para isso o hospital deverá manter
geladeira para uso exclusivo do sangue, a qual deverá ter temperatura controlada
através de termômetro e mapa de registro de temperatura com leitura a intervalos
preestabelecidos (4 em 4 horas).
As seguintes orientações deverão ser observadas no acondicionamento do sangue para
o transporte:
 Concentrado de Hemácias (CH), Plasma Fresco (PF) descongelado e
crioprecipitado (CRIO) descongelado
Colocar gelo reciclável (tipo “Gelox”) no fundo da caixa e isolar as bolsas com
papelão. Nunca transportar as bolsas de CH em contato direto com o gelo.
 Concentrado de Plaquetas (CP)
Colocar as bolsas de plaquetas na caixa sem “Gelox”, observando-se a manutenção
da temperatura entre 20 – 24°C, exceto em dias muitos quentes, quando se pode
colocar uma unidade pequena de “Gelox”, isolando muito bem as bolsas com papelão.
OBSERVAÇÕES:
MANUAL DE TRANSFUSÃO HOSPITALAR E COMPLICAÇÃO TRANSFUSIONAL
___________________________________________________________
_____________________________________________________________________________
Centro de Hematologia e Hemoterapia do Paraná - Hemepar
18
 Utilizar aproximadamente 0,5 kg de gelo reciclável (1 gelox médio) para cada 2
bolsas de CH e/ou de PF descongelado.
 CP : No verão utilizar uma unidade pequena de “gelox” para até 15 bolsas de CP
(isolados por papelão).
9 - REAÇÕES TRANSFUSIONAIS
9.1 Definição
A reação transfusional é toda e qualquer intercorrência que ocorra como conseqüência
da transfusão sangüínea, durante ou após a sua administração.
9.2 Classificação
As reações transfusionais podem ser classificadas em imediatas (até 24 horas da
transfusão) ou tardias (após 24 horas da transfusão), imunológicas e não-imunológicas,
conforme apresentado na Tabela 2.
TABELA 2: Principais reações transfusionais
IMUNE NÃO-IMUNE
Reação febril não-hemolítica (RFNH) Sobrecarga volêmica
Reação hemolítica aguda (RHA) Contaminação bacteriana
Reação alérgica (leve, moderada, grave) Hipotensão por inibidor da ECA
TRALI (injúria pulmonar relacionada à transfusão) Hemólise não-imune
Hipocalcemia
Embolia aérea
IMEDIATA
Hipotermia
IMUNE NÃO-IMUNE
Aloimunização eritrocitária Hemossiderose
Aloimunização HLA Doenças infecciosas
Reação enxerto x hospedeiro
Púrpura pós transfusional
TARDIA
Imunomodulação
9.3 Sinais e sintomas
A ocorrência destas reações pode associar-se a um ou mais dos seguintes sinais e
sintomas como:
a) Febre com ou sem calafrios (definida como elevação de 1°C na temperatura
corpórea), associada à transfusão.
b) Calafrios com ou sem febre.
c) Dor no local da infusão, torácica ou abdominal.
d) Alterações agudas na pressão arterial, tanto hipertensão como hipotensão.
e) Alterações respiratórias como: dispnéia, taquipnéia, hipóxia, sibilos.
f) Alterações cutâneas como: prurido, urticária, edema localizado ou generalizado
g) Náusea, com ou sem vômitos.
MANUAL DE TRANSFUSÃO HOSPITALAR E COMPLICAÇÃO TRANSFUSIONAL
___________________________________________________________
_____________________________________________________________________________
Centro de Hematologia e Hemoterapia do Paraná - Hemepar
19
A ocorrência de choque em combinação com febre, tremores, hipotensão e/ou falência
cardíaca de alto débito sugere contaminação bacteriana, podendo também acompanhar o
quadro de hemólise aguda. A falência circulatória, sem febre e/ou calafrios, pode ser o
dado mais importante de anafilaxia. A alteração na coloração da urina pode ser o
primeiro sinal de hemólise no paciente anestesiado.
9.4 Conduta Clínica
Qualquer anormalidade havida com o paciente que possa ser atribuída à transfusão do
hemocomponente fornecido, deverá ser comunicada imediatamente ao Hemepar, para
fins de investigação e preenchimento da ficha de notificação de Complicação
Transfusional, conforme estabelecida na RDC 153, de 14/06/2004 da Anvisa/MS.
O médico, a enfermeira e/ou o técnico/auxiliar de enfermagem que instalou a transfusão,
são os responsáveis pelo reconhecimento dos sinais e sintomas decorrentes de
complicações transfusionais e pela imediata comunicação à Divisão de Produção do
Hemepar.
QUANDO HOUVER SUSPEITA DE COMPLICAÇÃO TRANSFUSIONAL, as seguintes
ações deverão ser desencadeadas junto ao leito do paciente:
1. Interromper imediatamente a transfusão.
2. Manter acesso venosos com salina a 0,9%
3. Verificar sinais vitais e observar o estado cardiorrespiratório.
4. Examinar cuidadosamente todas as etiquetas, rótulos e registros, conferindo
novamente os dados do paciente com os dados da unidade de sangue ou
componente em uso.
5. Avaliar se ocorreu a reação e classificá-la, a fim de adequar a conduta específica.
6. Avaliar a possibilidade de reação hemolítica, TRALI, anafilaxia e sepse relacionada à
transfusão, situações nas quais são necessárias condutas de urgência.
7. Coletar amostra pós transfusional (com heparina) e encaminhar imediatamente
(junto com item 9) ao Hemepar.
8. Preencher Relatório de Complicação Transfusional (modelo anexo).
9. Encaminhar imediatamente ao Hemepar a bolsa contendo o restante do
hemocomponente, mesmo que vazia com a etiqueta de identificação da bolsa
afixada na mesma, e com o equipo de transfusão, dentro de caixa térmica e o
Relatório de Complicação Transfusional, tomando o cuidado de não contaminar o
produto quando desta manipulação. Novos testes serão realizados no Hemocentro.
10.Na entrega da amostra pós- transfusional, do protocolo e hemocomponente, será
fornecido pelo Hemepar, um “Kit” contendo 2 frascos para hemocultura do paciente,
sendo um para pesquisa de bactérias não aeróbias (tampa dourada) e outro para
bactérias aeróbias (tampa azul).
11.A inoculação da amostra de sangue do paciente nos 2 frascos de hemocultura deve
ser realizada e encaminhada imediatamente ao Hemepar, seguindo as instruções
contidas no item 10.8.
12.O hospital receberá, em nome do Diretor Clínico, o resultado dos exames realizados
nas amostras de sangue pré e pós transfusionais do paciente, bem como das
hemoculturas. Os resultados deverão ser avaliados pelo médico assistente e em
MANUAL DE TRANSFUSÃO HOSPITALAR E COMPLICAÇÃO TRANSFUSIONAL
___________________________________________________________
_____________________________________________________________________________
Centro de Hematologia e Hemoterapia do Paraná - Hemepar
20
seguida transcritos no prontuário do paciente e no Livro de Registro de Complicações
Transfusionais, bem como o parecer do médico.
NOTA: As amostras devem ser colhidas preferencialmente de outro acesso que não
aquele utilizado para a transfusão.
TABELA 3: Resumo das reações transfusionais imediatas
Reação Sinais/Sintomas Incidência Conduta
Laboratorial
Conduta Clínica Prevenção
RHA Febre, Tremores,
Calafrios,
Hipotensão,
Taquicardia, Dor
(tórax, local da
infusão, abdome,
flancos),
Hemoglobinúria, I.
Renal e CID
1:38.000
1:70.000
Enviar amostra para
o Banco de Sangue;
repetir testes
imunohematológicos
, cultura do
componente e do
receptor
Hidratação (manter
diurese 100ml/h).
Cuidados de terapia
intensiva.
Seguir
rigorosamente
todas as normas
preconizadas desde
a coleta até a
transfusão.
RFNH Febre (1°C),
Calafrios, Tremores
Variável 0,5 –
1%
Afastar hemólise e
contaminação
bacteriana. Enviar
amostras para o
Banco de Sangue;
repetir testes
imunohematológicos
, cultura da bolsa e
receptor
Antipiréticos no caso
de calafrios
intensos.
Meperidina
Pré-medicação
com antipiréticos.
Produtos
desleucocitados
para casos
recorrentes.
RA
Leve ou
moderada
Prurido, Urticária,
Eritema, Pápulas,
Tosse, Rouquidão,
Dispnéia, Sibilos,
Náuseas e vômitos,
Hipotensão e
choque
1 – 3% Não se aplica A maioria das
reações é benigna e
pode cessar sem
tratamento. Anti-
histamínicos.
Nada até pré-
medicar com anti-
histamínicos. Se
RA leve pode
reinstalar o
componente.
Grave
(Anáfilática)
Prurido, Urticária,
Eritema, Pápulas,
Rouquidão, Tosse,
Broncoespasmo,
Hipotensão e
Choque
1:20.000
1:50.000
Dosar Anticorpo
anti-IgA
Instituir cuidados de
terapia intensiva
(epinefrina, anti-
histamínicos,
corticosteróide)
Componentes
celulares lavados
ou deficientes em
IgA.
TRALI Qualquer
insuficiência
respiratória aguda
relacionada à
transfusão (até 6
horas após). Febre
1:5.000 –
190.000
transfusões
Afastar sobrecarga
de volume, RHA e
contaminação
bacteriana.
RX tórax
Ecocardiograma
Pesquisa de Ac
antileucocitário
doador e/ou receptor
Suporte respiratório Não há
unanimidade. Evitar
uso de plasma
feminino e
relacionado.
Sobrecarga
volêmica
Dispnéia, cianose,
Taquicardia,
Hipertensão, Edema
Pulmonar
<1% RX Tórax Suporte de O2 e
diuréticos
Aliquotar o
hemocomponente
Diurético prévio.
Contaminação
Bacteriana
Tremores intensos
Calafrios
Febre alta
Choque
Variável
1:3.000 –
1:123.000
Afastar hemólise
Cultura do
componente e do
receptor
Instituir cuidados de
terapia intensiva.
Antibiótico de amplo
espectro.
Seguir
rigorosamente
todas as normas
preconizadas desde
a coleta até a
transfusão.
MANUAL DE TRANSFUSÃO HOSPITALAR E COMPLICAÇÃO TRANSFUSIONAL
___________________________________________________________
_____________________________________________________________________________
Centro de Hematologia e Hemoterapia do Paraná - Hemepar
21
Hipotensão
por inibidor
da ECA
Hipotensão, rubor.
Ausência de febre,
calafrios ou
tremores.
Desconhecida Não se aplica Suspender o
inibidor.
Terapia de suporte
se necessário.
Utilizar componente
filtrado no
laboratório.
Investigar o uso de
ECA
Hemólise
Não-Imune
Oligossintomática.
Atenção à presença
de hemoglobinúria e
hemoglobinemia
Desconhecida Inspeção visual do
plasma e urina do
paciente. TAD
negativo
Terapia de suporte
se necessário.
Seguir
rigorosamente
todas as normas
preconizadas da
coleta à transfusão.
Hipocalcemia Parestesia, tetania,
arritmia
Desconhecida Dosar cálcio iônico
ECG com aumento
de intervalo QT
Infusão lenta de
cálcio com
monitorização
periódica dos níveis
séricos
Monitorização dos
níveis de cálcio em
quem recebe
transfusão maciça.
Embolia
Aérea
Dispnéia e cianose
súbita, dor, tosse,
hipotensão, arritmia
cardíaca
Rara Não se aplica Deitar o paciente em
decúbito lateral
esquerdo, com as
pernas acima do
tronco e da cabeça
Não utilizar infusão
sob pressão se
sistema aberto.
Hipotermia Desconforto,
calafrios, queda da
temperatura,
arritmia cardíaca e
sangramento por
alteração da
hemostasia
Desconhecida Não se aplica Diminuir o tempo de
infusão
Aquecimento dos
glóbulos vermelhos
e/ou plasma.
Terapia conforme as
intercorrências
Aquecer o
hemocomponente
(GV ou PF) se
previsto acima de
15 ml/kg/hora por
mais de 30 min.
RHA: Reação hemolítica aguda; RFNH: Reação febril não-hemolítica; RA: Reação alérgica; TRALI: Transfusion
Related Lung Injury (Lesão aguda pulmonar relacionada à transfusão, ou edema pulmonar agudo não-cardiogênico)
10 - PRENCHIMENTO DA FICHA DE INVESTIGAÇÃO DE INCIDENTES
TRANSFUSIONAIS (FIIT)
 ATENÇÃO: A Ficha de Investigação de Incidentes Transfusionais (FIIT) deve
ficar disponível a todos os funcionários, em local de fácil acesso e
conhecimento de todos.
10.1 Notificação
Preencher nome do hospital, data de notificação e tipo de incidente, se imediato ou
tardio.
10.2 Identificação
1. Paciente: preencher nome completo do paciente, sem abreviações e sem omitir
nomes/sobrenomes
2. Data de nascimento
3. Número de prontuário
4. CPF
5. Sexo
6. Diagnóstico: preencher conforme consta na Requisição de Transfusão (RT).
OBS: Conferir os dados do Cartão do receptor preso à bolsa, com os dados do
paciente.
MANUAL DE TRANSFUSÃO HOSPITALAR E COMPLICAÇÃO TRANSFUSIONAL
___________________________________________________________
_____________________________________________________________________________
Centro de Hematologia e Hemoterapia do Paraná - Hemepar
22
10.3 História Transfusional
Preencher com a indicação da transfusão, se há transfusões anteriores e história de
incidentes transfusionais prévios.
10.4 Hemocomponentes relacionáveis com a notificação
1. Hemocomponente: especificar qual o hemocomponente causador da complicação
transfusional: (CH, PF, CP, CHF, Crio...)
2. Número de doação: copiar o número de doação que se encontra no canto superior
esquerdo da etiqueta de código de barras.
3. Número do SUS: copiar o número do SUS, que se encontra no canto inferior direito da
etiqueta de código de barras.
4. Marca e lote da bolsa: informação a ser registrada no Hemocentro
5. Preencher a data e hora de ocorrência do incidente transfusional
6. Sinais vitais:
 P.A.: anotar a pressão máxima e mínima, verificada logo após a retirada da bolsa do
hemocomponente.
 Temperatura: anotar o valor da temperatura axilar, verificada após a retirada da bolsa
do hemocomponente.
 Pulso e respiração.
10.5 Manifestações clínicas/laboratoriais do incidente transfusional
Anotar com um “x” as manifestações apresentadas pelo paciente:
CALAFRIOS
NÁUSEAS
DOR LOMBAR
CHOQUE
FEBRE
CIANOSE
CIVD
DISPNÉIA
EDEMA AGUDO DE PULMÃO (TRALI)
HIPERTENSÃO
OUTROS ESPECIFICAR:
HEMOGLOBINÚRIA
ICTERÍCIA
URTICÁRIA
VÔMITOS
TAQUICARDIA
10.6 Identificação do responsável pelas informações
Preencher com o nome do responsável pelo preenchimento do protocolo, assinatura e
carimbo.
10.7 Conduta clínica adotada
Anote neste espaço, os procedimentos realizados: suspensão da transfusão, medicação
e outros. Neste campo é necessário preencher o nome do médico responsável pela
conduta clínica adotada, assinatura e carimbo.
10.8 Encaminhar ao Hemepar, a hemocultura do paciente pós reação transfusional
10.8.1 Anotar o nome do paciente, hospital e hora da coleta a etiqueta do franco onde
tem o desenho de uma cama de leito, nos 2 frascos. Se utilizar etiqueta de identificação
do hospital, NÃO colá-la sobre o código de barra dos frascos.
10.8.2 Tirar a tampa (lacre) dos dois frascos e fazer a desinfecção da borracha com
álcool a 70%.
10.8.3 Realizar a anti-sepsia das mãos e usar luvas de procedimentos.
10.8.4 Realizar a anti-sepsia do local de punção com álcool 70% por 30 segundos.
10.8.5 Não tocar o local de punção após a anti-sepsia.
10.8.6 Preferencialmente não coletar amostra através de cateter instalado.
MANUAL DE TRANSFUSÃO HOSPITALAR E COMPLICAÇÃO TRANSFUSIONAL
___________________________________________________________
_____________________________________________________________________________
Centro de Hematologia e Hemoterapia do Paraná - Hemepar
23
10.8.7 Coletar 16 a 20 ml de sangue e transferir de 5 a 7 ml, primeiro para o frasco
anaeróbico (tampa amarela) (Objetivo: evitar a entrada de ar no frasco anaeróbico).
10.8.8 Depois transferir de 8 a 10 ml restantes para o frasco aeróbico (tampa azul)
10.8.9 Homogeneizar os frascos, mantendo-os em temperatura ambiente. Não colocar
em estufa, nem em geladeira.
10.8.10 Não retirar as etiquetas dos frascos de hemocultura.
10.8.11 Encaminhar imediatamente ao HEMEPAR (Divisão de Produção – aos cuidados
do farmacêutico Bioquímico de plantão e/ou Controle de Qualidade de
Hemocomponentes).
10.9 Encaminhar para o Hemepar a bolsa do hemocomponente causador da
Complicação Transfusional e uma amostra de sangue do paciente, colhido com heparina,
pós- reação transfusional, juntamente com o protocolo preenchido.
10.10 No HEMEPAR: verificar se os dados do Cartão de Identificação estão
concordantes com os dados da bolsa e do paciente, e realizar os seguintes testes:
EXAMES IMUNOHEMATOLÓGICOS – AMOSTRA PACIENTE
Pré-transfusional Pós-transfusional
ABO/Rh
PESQUISA DE ANTICORPOS IRREGULARES
ANTICORPO(S) IDENTIFICADO(S)
PROVA DE COMPATIBILIDADE
AUTO-CONTROLE
COOMBS DIRETO
ELUATO
ANTICORPO(S) IDENTIFICADO(S) NO ELUATO
EXAMES IMUNOHEMATOLÓGICOS – AMOSTRA BOLSA
Pré-transfusional Pós-transfusional
ABO/Rh
TESTE DE HEMÓLISE: positivo negativo inconclusivo não realizou ignorado
HEMOCULTURA
AMOSTRA PACIENTE
CRESCIMENTO BACTERIANO: positivo negativo inconclusivo não realizou ignorado
MICROORGANISMO(S) ISOLADO(S):
AMOSTRA BOLSA
CRESCIMENTO BACTERIANO: positivo negativo inconclusivo não realizou ignorado
MICROORGANISMO(S) ISOLADO(S):
INSPEÇÃO VISUAL DA BOLSA: NORMAL ANORMAL NÃO REALIZADA/DISPONÍVEL
TIPO DE ANORMALIDADE:
A hemocultura da bolsa deverá ser realizada independente do tipo de reação
apresentada pelo paciente. A bolsa do hemocomponente deverá ser devolvida em
condições para realizar este exame, isto é, deve estar corretamente fechada, para não
haver contaminação externa. Nos casos em que a bolsa é devolvida pingando, ou se for
verificado que houve contaminação do meio externo, a cultura não será realizada.
Após a liberação de todos os resultados, o Hemepar deverá notificar o hospital dos
resultados obtidos.
10.11 Recebimento da Complicação Transfusional no Hemepar - Realização dos
testes
O funcionário que receber o hemocomponente e a Ficha de Investigação de Incidentes
Transfusionais deve conferir os dados, condições da bolsa, colocar seu nome no campo
MANUAL DE TRANSFUSÃO HOSPITALAR E COMPLICAÇÃO TRANSFUSIONAL
___________________________________________________________
_____________________________________________________________________________
Centro de Hematologia e Hemoterapia do Paraná - Hemepar
24
“Recebimento da Reação Transfusional no Hemepar; “Funcionário”, com assinatura e
carimbo, data e horário.
O funcionário que realizar os testes deverá anotar seu nome, data, hora da realização
dos mesmos, e resultados encontrados. O mesmo ocorre para os resultados de
hemocultura.
O médico hematologista fará a avaliação dos resultados e definirá a conduta a ser
adotada nas próximas transfusões.
Em seguida, o Hemepar encaminhará ao Diretor Clínico do hospital, uma carta
juntamente com o resultado dos testes realizados e conclusões, a qual deverá ser
transcrita pela Enfermagem, no Livro de Registro de Reações Transfusionais e arquivado
no prontuário do paciente.
10.12 Dados do Livro de Registro de Complicação Transfusional
1. Data da Complicação
2. Horário do início da transfusão
3. Nome do paciente
4. Nome do médico
5. Número do prontuário
6. Identificação da bolsa : iniciais do doador, n° de doação, n° SUS, ABO, Rh, PAI,
validade, tipo de hemocomponente.
7. Aspecto visual da bolsa (ver hemólise, coágulo, integridade)
8. Sinais e sintomas observados
9. Nome do responsável pelo reconhecimento dos sinais e sintomas
10. Procedimentos adotados: relatar seqüência histórica
11. Resultados dos exames realizados:
 Na amostra de sangue pré-transfusional do paciente
 Na amostra de sangue pós-transfusional do paciente
 Na bolsa do hemocomponente
12. Parecer do médico.
11 - LIVROS DE REGISTROS
As Agências Transfusionais que realizam os testes pré-transfusionais, estocam, e
transfundem hemocomponentes deverão possuir um Livro de Registro de Entrada de
Hemocomponentes, um Livro de Registro de Liberação de Sangue e um Livro de Registro
de Complicações Transfusionais.
As Agências Transfusionais que somente transfundem, deverão possuir Livro de Registro
de Liberação de Sangue (modelo em anexo) e um Livro de Registro de Complicações
Transfusionais.
12 - EM CASOS DE DÚVIDAS
Contatar o Hemepar – Travessa João Prosdócimo, 145
Fone: (041) 3281-4000
MANUAL DE TRANSFUSÃO HOSPITALAR E COMPLICAÇÃO TRANSFUSIONAL
___________________________________________________________
_____________________________________________________________________________
Centro de Hematologia e Hemoterapia do Paraná - Hemepar
25
Divisão de Produção - Farmacêuticos de plantão 24 horas, sábados, domingos e
feriados.
13 – PROTOCOLOS EM ANEXO
13.1. Modelo da Requisição de Transfusão.
13.2. Protocolo para Transfusão em RN sem amostra da mãe.
13.3. Protocolo para Auto-Transfusão com sorologia reagente.
13.4. Termo de Responsabilidade Transfusão Domiciliar
13.5. Protocolo para Complicação Transfusional
13.6. Modelo de Livro de Registro de Liberação de Sangue.
13.7. Modelo para Prontuário.
MANUAL DE TRANSFUSÃO HOSPITALAR E COMPLICAÇÃO TRANSFUSIONAL
___________________________________________________________
_____________________________________________________________________________
Centro de Hematologia e Hemoterapia do Paraná - Hemepar
26
MANUAL DE TRANSFUSÃO HOSPITALAR E COMPLICAÇÃO TRANSFUSIONAL
___________________________________________________________
_____________________________________________________________________________
Centro de Hematologia e Hemoterapia do Paraná - Hemepar
27
ESTADO DO PARANÁ
SECRETARIA DE ESTADO DA SAÚDE DO PARANÁ – SESA
Eu, Dr.(a)________________________________________________ CRM:
________________,
declaro ter ciência sobre as intercorrências que possam ocorrer durante a transfusão do
concentrado de hemácias discriminado na Requisição de Transfusão (RT) n.º _________
para o (a) paciente: _________________________________________ internado (a) no
Hospital: __________________________________________, uma vez que os testes pré-
transfusionais foram realizados somente com a amostra do recém nato e não com a amostra
da mãe, conforme preconizam as Normas Técnicas do Ministério da Saúde.
Curitiba,_______de______________20____
__________________________________
Assinatura / Carimbo
ESTADO DO PARANÁ
SECRETARIA DE ESTADO DA SAÚDE DO PARANÁ – SESA
SUPERINTENDÊNCIA DE GESTÃO DE SISTEMAS DE SAÚDE – SGS
CENTRO DE HEMATOLOGIA E HEMOTERAPIA DO PARANÁ - HEMEPAR
CIÊNCIA E AUTORIZAÇÃO DO MÉDICO SOLICITANTE
(TRANSFUSÃO EM RN SEM AMOSTRA DA MÃE)
INICIAIS__/__
Rev. 00
Pág.___/___
MANUAL DE TRANSFUSÃO HOSPITALAR E COMPLICAÇÃO TRANSFUSIONAL
___________________________________________________________
_____________________________________________________________________________
Centro de Hematologia e Hemoterapia do Paraná - Hemepar
28
Ao Dr.__________________________________________________________________
Hospital:________________________________________________________________
Informamos que o paciente:_________________________________________________
N.º prontuário ___________, foi submetido à auto-doação no Hemepar para cirurgia.
Dentre os exames sorológicos realizados, apresentou sorologia reagente para
_________________________, não contra-indicando a utilização do hemocomponente
para uso exclusivo ao paciente.
Em momento oportuno recomendamos a marcação de uma consulta no Ambulatório de
Sorologia do HEMEPAR através do telefone: 3281-4000, para que tais exames sejam
repetidos.
Curitiba, _____de ___________de_______
.......................................................
Paulo Roberto Hatschbach
Diretor do Hemepar
ESTADO DO PARANÁ
SECRETARIA DE ESTADO DA SAÚDE DO PARANÁ – SESA
SUPERINTENDÊNCIA DE GESTÃO DE SISTEMAS DE SAÚDE – SGS
CENTRO DE HEMATOLOGIA E HEMOTERAPIA DO PARANÁ - HEMEPAR
CIÊNCIA DE AUTOTRANSFUSÃO – SOROLOGIA REAGENTE
INICIAIS__/__
Rev. 00
Pág.___/___
MANUAL DE TRANSFUSÃO HOSPITALAR E COMPLICAÇÃO TRANSFUSIONAL
___________________________________________________________
_____________________________________________________________________________
Centro de Hematologia e Hemoterapia do Paraná - Hemepar
29
ESTADO DO PARANÁ
SECRETARIA DE ESTADO DA SAÚDE DO PARANÁ – SESA
SUPERINTENDÊNCIA DE GESTÃO DE SISTEMAS DE SAÚDE – SGS
CENTRO DE HEMATOLOGIA E HEMOTERAPIA DO PARANÁ - HEMEPAR
TERMO DE RESPONSABILIDADE TRANSFUSÃO DOMICILIAR
Eu, DR. (a):______________________________________________________________
CRM:______________ responsabilizo-me pela retirada, transporte e instalação domiciliar
do(s) hemocomponente(s):
Hemocomponente N.º doação N.º SUS
RT n.º _____________________ a ser(em) instalado(s) no(a)
paciente________________________________________________________________
___________________________________________. Responsabilizo-me também pelas
demais intercorrências que possam haver durante e após o procedimento transfusional.
Estou ciente que para transfusão em domicílio é necessário a presença contínua do
médico responsável, de materiais e medicamentos disponíveis para atendimento de
situação de emergência decorrentes do ato transfusional, conforme Normas do Ministério
da Saúde.
Curitiba,_______ de ________________ de__________
Assinatura / Carimbo do Médico solicitante
ESTADO DO PARANÁ
SECRETARIA DE ESTADO DA SAÚDE DO PARANÁ – SESA
SUPERINTENDÊNCIA DE GESTÃO DE SISTEMAS DE SAÚDE – SGS
CENTRO DE HEMATOLOGIA E HEMOTERAPIA DO PARANÁ - HEMEPAR
TERMO DE RESPONSABILIDADE TRANSFUSÃO DOMICILIAR
INICIAIS__/__
Rev. 00
Pág.___/___
MANUAL DE TRANSFUSÃO HOSPITALAR E COMPLICAÇÃO TRANSFUSIONAL
___________________________________________________________
_____________________________________________________________________________
Centro de Hematologia e Hemoterapia do Paraná - Hemepar
30
ESTADO DO PARANÁ
SECRETARIA DE ESTADO DA SAÚDE DO PARANÁ – SESA
SUPERINTENDÊNCIA DE GESTÃO DE SISTEMAS DE SAÚDE – SGS
CENTRO DE HEMATOLOGIA E HEMOTERAPIA DO PARANÁ - HEMEPAR
TERMO DE RESPONSABILIDADE TRANSFUSÃO DOMICILIAR
A SER PREENCHIDO NO HOSPITAL:
NOTIFICAÇÃO
HOSPITAL:
DATA DA NOTIFICAÇÃO: TIPO DE INCIDENTE: imediato tardio
IDENTIFICAÇÃO
PACIENTE (NOME COMPLETO) DATA DE NASCIMENTO
N° PRONTUÁRIO CPF SEXO
masculino feminino
DIAGNÓSTICO CLÍNICO
HISTÓRIA TRANSFUSIONAL
INDICAÇÃO DA TRANSFUSÃO:
TRANSFUSÕES PRÉVIAS: até 5 entre 5 e 10 entre 10 e 20 mais de 20 não houve ignorado
HISTÓRIA DE INCIDENTES TRANSFUSIONAIS PRÉVIOS: sim não ignorado
HEMOCOMPONENTES RELACIONÁVEIS COM A NOTIFICAÇÃO
TIPO DE
HEMOCOMPONENTE
N° DE DOAÇÃO N° SUS MARCA DA BOLSA LOTE
DATA DA OCORRÊNCIA DO INCIDENTE TRANSFUSIONAL: HORA:
SINAIS VITAIS P.A.: Temperatura: Pulso: Respiração:
MANIFESTAÇÕES CLÍNICAS/LABORATORIAIS DO INCIDENTE TRANSFUSIONAL
CALAFRIOS
NÁUSEAS
DOR LOMBAR
CHOQUE
FEBRE
CIANOSE
CIVD
DISPNÉIA
EDEMA AGUDO DE PULMÃO (TRALI)
HIPERTENSÃO
OUTROS ESPECIFICAR:
HEMOGLOBINÚRIA
ICTERÍCIA
URTICÁRIA
VÔMITOS
TAQUICARDIA
RESPONSÁVEL PELAS INFORMAÇÕES: ASSINATURA/CARIMBO:
CONDUTA CLÍNICA ADOTADA
MÉDICO RESPONSÁVEL: ASSINATURA/CARIMBO:
A SER PREENCHIDO NO HEMEPAR:
RECEBIMENTO DA REAÇÃO TRANSFUSIONAL NO HEMEPAR:
ESTADO DO PARANÁ
SECRETARIA DE ESTADO DA SAÚDE DO PARANÁ – SESA
SUPERINTENDÊNCIA DE GESTÃO DE SISTEMAS DE SAÚDE – SGS
CENTRO DE HEMATOLOGIA E HEMOTERAPIA DO PARANÁ - HEMEPAR
FICHA DE INVESTIGAÇÃO DE INCIDENTES TRANSFUSIONAIS
INICIAIS__/__
Rev. 00
Pág.___/___
MANUAL DE TRANSFUSÃO HOSPITALAR E COMPLICAÇÃO TRANSFUSIONAL
___________________________________________________________
_____________________________________________________________________________
Centro de Hematologia e Hemoterapia do Paraná - Hemepar
31
FUNCIONÁRIO: ASSINATURA/CARIMBO: DATA: HORA:
INVESTIGAÇÃO
EXAMES IMUNOHEMATOLÓGICOS – AMOSTRA PACIENTE
Pré-transfusional Pós-transfusional
ABO/Rh
PESQUISA DE ANTICORPOS IRREGULARES
ANTICORPO(S) IDENTIFICADO(S)
PROVA DE COMPATIBILIDADE
AUTO-CONTROLE
COOMBS DIRETO
ELUATO
ANTICORPO(S) IDENTIFICADO(S) NO ELUATO
EXAMES IMUNOHEMATOLÓGICOS – AMOSTRA BOLSA
Pré-transfusional Pós-transfusional
ABO/Rh
TESTE DE HEMÓLISE: positivo negativo inconclusivo não realizou ignorado
RESPONSÁVEL PELOS TESTES: ASSINATURA/CARIMBO: DATA: HORA:
HEMOCULTURA
AMOSTRA PACIENTE
CRESCIMENTO BACTERIANO: positivo negativo inconclusivo não realizou ignorado
MICROORGANISMO(S) ISOLADO(S):
AMOSTRA BOLSA
CRESCIMENTO BACTERIANO: positivo negativo inconclusivo não realizou ignorado
MICROORGANISMO(S) ISOLADO(S):
INSPEÇÃO VISUAL DA BOLSA: NORMAL ANORMAL NÃO REALIZADA/DISPONÍVEL
TIPO DE ANORMALIDADE:
RESPONSÁVEL PELOS TESTES: ASSINATURA/CARIMBO: DATA: HORA:
A SER PREENCHIDO PELO HEMATOLOGISTA DO HEMEPAR:
CONCLUSÃO
PROVÁVEL GRAU DE CORRELAÇÃO COM A TRANSFUSÃO: CONFIRMADA DESCARTADA INCONCLUSIVA
TIPO DE INCIDENTE
Imediato (até 24 horas) Tardio (após 24 horas)
Reação hemolítica aguda Reação hemolítica tardia
Reação febril não hemolítica Doença do enxerto contra o hospedeiro / GVHD
Reação alérgica leve Aparecimento de anticorpos irregulares / isoimunização
Reação alérgica moderada Outros. Especificar:
Reação alérgica grave
Sobrecarga volêmica
Contaminação bacteriana
Edema pulmonar não cardiogênico / TRALI
Reação hipotensiva
Hemólise não imune
Outros. Especificar:
CONDUTA A SER ADOTADA NAS PRÓXIMAS TRANSFUSÕES:
HEMATOLOGISTA RESPONSÁVEL: ASSINATURA/CARIMBO: DATA:
MANUAL DE TRANSFUSÃO HOSPITALAR E COMPLICAÇÃO TRANSFUSIONAL
___________________________________________________________
_____________________________________________________________________________
Centro de Hematologia e Hemoterapia do Paraná - Hemepar
32
LIVRO DE REGISTRO DE TRANSFUSÃO
TIPAGEMDATA N.º ORDEM NOME COMPLETO DO
RECEPTOR
N.º PRONT
ABO Rh
HEMOCOMP N.º DOAÇÃO N.º SUS VOL.
PRONTUÁRIO
HEMOCOMPONENTE:
DATA:
ETIQUETA SUS:
HORA PA P T
INÍCIO
FINAL
RESPONSÁVEL PELA INSTALAÇÃO
MANUAL DE TRANSFUSÃO HOSPITALAR E COMPLICAÇÃO TRANSFUSIONAL
___________________________________________________________
_____________________________________________________________________________
Centro de Hematologia e Hemoterapia do Paraná - Hemepar
33
Secretário de Estado da Saúde
MICHELE CAPUTO NETO
Diretor Geral – Secretaria Estadual de Saúde
RENÉ JOSÉ MOREIRA DOS SANTOS
Diretor do Centro de Hematologia e Hemoterapia do Paraná - HEMEPAR
PAULO ROBERTO HATSCHBACH
Equipe de elaboração:
Bioq. ALEXANDRA MITIRU WATANABE
Bioq. ELVIRA ROSA PEREIRA HENRIQUES FOLDA
Enf. SUSANA HELENA GAI MERCER
Equipe de revisão:
Bioq. ALEXANDRA MITIRU WATANABE
Bioq. ANALIA MARIA BRECKENFELD MACHADO
Bioq. CAROLINE LUISE PROCHASKA
Dra. EDNA KAKITANI CARBONI
Bioq. ELVIRA ROSA PEREIRA HENRIQUES FOLDA
Bioq. MARIA MARTA FERREIRA JUCKSCH
Bioq. PAULO ROBERTO HATSCHBACH
Enf. SUSANA HELENA GAI MERCER
Este manual foi revisado e atualizado em Dezembro de 2011, com base no Manual de Procedimentos elaborado em
1999, e na Portaria MS 1353/11 de 13 de junho de 2011.
MANUAL DE TRANSFUSÃO HOSPITALAR E COMPLICAÇÃO TRANSFUSIONAL
___________________________________________________________
_____________________________________________________________________________
Centro de Hematologia e Hemoterapia do Paraná - Hemepar
34
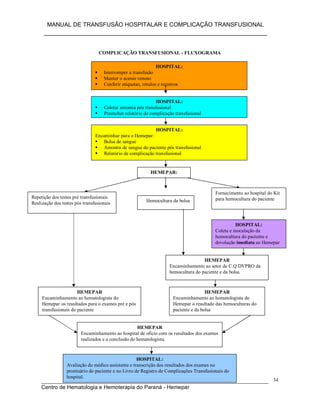
COMPLICAÇÃO TRANSFUSIONAL - FLUXOGRAMA
HOSPITAL:
 Interromper a transfusão
 Manter o acesso venoso
 Conferir etiquetas, rótulos e registros
HOSPITAL:
 Coletar amostra pós transfusional
 Preencher relatório de complicação transfusional
HOSPITAL:
Encaminhar para o Hemepar:
 Bolsa de sangue
 Amostra de sangue do paciente pós transfusional
 Relatório de complicação transfusional
HEMEPAR:
Repetição dos testes pré transfusionais
Realização dos testes pós transfusionais Hemocultura da bolsa
Fornecimento ao hospital do Kit
para hemocultura do paciente
HOSPITAL:
Coleta e inoculação da
hemocultura do paciente e
devolução imediata ao Hemepar
HEMEPAR
Encaminhamento ao setor de C.Q DVPRO da
hemocultura do paciente e da bolsa.
HEMEPAR
Encaminhamento ao hematologista do
Hemepar os resultados para o exames pré e pós
transfusionais do paciente
HEMEPAR
Encaminhamento ao hematologista do
Hemepar o resultado das hemoculturas do
paciente e da bolsa
HOSPITAL:
Avaliação do médico assistente e transcrição dos resultados dos exames no
prontuário do paciente e no Livro de Registro de Complicações Transfusionais do
hospital.
HEMEPAR
Encaminhamento ao hospital de ofício com os resultados dos exames
realizados e a conclusão do hematologista.

Manual transfusao 2012

  • 1.
    MANUAL DE TRANSFUSÃOHOSPITALAR E COMPLICAÇÃO TRANSFUSIONAL ___________________________________________________________ _____________________________________________________________________________ Centro de Hematologia e Hemoterapia do Paraná - Hemepar 1 SECRETARIA DE ESTADO DA SAÚDE – SESA CENTRO DE HEMATOLOGIA E HEMOTERAPIA DO PARANÁ HEMEPAR MANUAL DE TRANSFUSÃO HOSPITALAR E COMPLICAÇÃO TRANSFUSIONAL Curitiba 2012
  • 2.
    MANUAL DE TRANSFUSÃOHOSPITALAR E COMPLICAÇÃO TRANSFUSIONAL ___________________________________________________________ _____________________________________________________________________________ Centro de Hematologia e Hemoterapia do Paraná - Hemepar 2 ÍNDICE Página 1 – Hemocomponentes, Indicações e Dose....................................................................................3 2 – Transfusão em Pediatria...........................................................................................................6 3 – Solicitação de Sangue...............................................................................................................9 4 – Encaminhamento do Pedido de Sangue ao Hemepar.............................................................12 5 – Encaminhamento do Sangue ao Hospital................................................................................12 6 – Transfusão..............................................................................................................................13 7 – Armazenamento e Prazo de Validade de Hemocomponentes no Hospital..............................16 8 – Devolução de Hemocomponentes ao Hemepar......................................................................16 9 – Reações Transfusionais..........................................................................................................17 10 – Preenchimento da Ficha de Investigação de Incidentes Transfusionais (FIIT)......................20 11 – Livro de Registros..................................................................................................................23 12 – Em caso de dúvidas..............................................................................................................23 13 – Protocolos em anexo.............................................................................................................24 14 – Fluxograma............................................................................................................................33
  • 3.
    MANUAL DE TRANSFUSÃOHOSPITALAR E COMPLICAÇÃO TRANSFUSIONAL ___________________________________________________________ _____________________________________________________________________________ Centro de Hematologia e Hemoterapia do Paraná - Hemepar 3 1- HEMOCOMPONENTES, INDICAÇÕES E DOSE 1.1 Sangue total: A cada doação são coletados 450 ( 50) mL de sangue total. Cada coleta é desdobrada em: * 1 unidade de Concentrado de Hemácias. * 1 unidade de Concentrado de Plaquetas. * 1 unidade de Plasma. * 1 unidade de Crioprecipitado. Assim são beneficiados, potencialmente, pelo menos quatro pacientes. 1.2 Concentrado de hemácias (CH): são os eritrócitos que permanecem na bolsa, após a centrifugação e o plasma extraído para uma bolsa-satélite. Os concentrados de hemácias devem ter hematócrito entre 50% a 80%, conforme a substância preservadora. Sobrevida conforme solução preservativa: 35 dias (CPDA-I) a 42 dias (SAG-Manitol). Volume aproximado: 280 mL  50 mL. Indicação criteriosa e individual: Fator determinante é o estado hemodinâmico do paciente. Aumento da massa eritrocitária em anemias sintomáticas (ver Tabela 1 – Classificação de Baskett). Situações especiais (evitar transfusão): * Anemia por perda sangüínea crônica, responde bem ao ferro (oral ou parenteral). * Anemia por Insuficiência Renal Crônica, responde à eritropoetina. * Anemia Hemolítica Constitucional (Doença Falciforme, Talassemias etc), não valorizar somente os valores de Hb e Ht. * Anemia Hemolítica Auto Imune em geral não se encontra CH compatível e todo sangue transfundido será hemolisado. Indicado imunossupressão (corticoterapia) imediata. Transfusão somente em risco de vida, com CHs fltrados e fracionados. Solicitar acompanhamento de um médico Hematologista/Hemoterapeuta. Dose: 1 unidade eleva a Hb em 1g/dL (adulto de 70 kg). Todos os componentes eritrocitários devem ser armazenados à temperatura de 4 ± 2 ºC. Tabela 1 - Classificação de Baskett (1990) – baseada na perda sangüínea aguda Classe I Classe II Classe III Classe IV Perda sangüínea – Porcentagem (%) do volume < 15 15 – 30 30 – 40 > 40
  • 4.
    MANUAL DE TRANSFUSÃOHOSPITALAR E COMPLICAÇÃO TRANSFUSIONAL ___________________________________________________________ _____________________________________________________________________________ Centro de Hematologia e Hemoterapia do Paraná - Hemepar 4 Pressão Arterial: Sistólica Diastólica Inalterada Inalterada Normal Elevada Baixa Baixa Muito baixa Indetectável Pulso (Batimentos/ minutos) Leve taquicardia 100 – 120 120 > 120 Enchimento capilar Normal Lento (> 2s) Lento (> 2s) Indetectável Freqüência Respiratória (ipm) > 30 20 – 30 Taquipnéia (>20) Taquipnéia (>20) Fluxo urinário (ml/h) > 30 20 – 30 10 – 20 1 – 10 Extremidades Normais Pálidas Pálidas Pálidas e frias Estado mental Alerta Ansioso, agressivo Ansioso, agressivo, sonolento Sonolento, confuso, inconsciente OBSERVAÇÃO: Pacientes renais crônicos, talassêmicos e falciformes, que poderão entrar em esquema de transfusão crônica e de vir a desenvolver anticorpos anti- eritrocitários, devem ser fenotipados preferencialmente antes da primeira transfusão e então receber apenas receber concentrados de hemácias fenotipados. 1.3 Concentrado de hemácias lavadas: são os eritrócitos obtidos após a retirada do plasma e de cerca de 80% dos leucócitos. É utilizado quando há necessidade de prevenir reações às proteínas plasmáticas. 1.4 Concentrado de hemácias filtradas (CHF): são os eritrócitos obtidos após a retirada de aproximadamente 99,9% dos leucócitos, com a utilização de filtros de leucorredução. É utilizado quando há necessidade de prevenir reações à componentes leucocitários. Pode ser indicado após 2° episódio de Reação Transfusional Febril Não Hemolítica (RTFNH) para diminuir a possibilidade de aloimunização a antígenos leucocitários e do sistema HLA e na profilaxia da contaminação por CMV em imunossuprimidos CMV- negativos. 1.5 Concentrado de hemácias irradiadas: para reduzir o risco de Doença Enxerto Contra Hospedeiro (DECH) devem-se irradiar os hemocomponentes celulares que se destinam a:  Transfusão intra-uterina.  Exosanguíneo-transfusão, obrigatoriamente, quando houver transfusão intra- uterina prévia.  Recém-nascidos prematuros (inferior a 28 semanas) e/ou de baixo peso (1.200g).  Portadores de imunodeficiências congênitas graves.  Pós transplante de medula óssea autólogo ou alogênico.  Pós transplante com células de cordão umbilical.  Pacientes tratados com análogos da purina, fludarabina, cladribine, deoxicoformicina.  Receptor de transplante de coração ou pulmão.  Portadores de linfomas, leucemia mielóide aguda e anemia aplástica em uso de imunossupressor.  Quando o receptor tiver qualquer grau de parentesco com o doador.
  • 5.
    MANUAL DE TRANSFUSÃOHOSPITALAR E COMPLICAÇÃO TRANSFUSIONAL ___________________________________________________________ _____________________________________________________________________________ Centro de Hematologia e Hemoterapia do Paraná - Hemepar 5 1.6 Plasma fresco (PF): é o plasma separado de uma unidade de sangue total por centrifugação e totalmente congelado até 8 horas depois da coleta, o qual mantém preservados os fatores de coagulação, inclusive os lábeis, além de outras proteínas plasmáticas. Indicações: * Deficiências dos fatores de coagulação, congênita ou adquirida (quando não se tem produto industrializado). * Hemorragias por Doenças Hepáticas. * Sangramento intenso pelo uso de anticoagulante oral (dicumarínicos warfarin). * Coagulação Intravascular Disseminada (CID). * Púrpura Trombocitopênica Trombótica (P.T.T.) e Síndrome Hemolítico Urêmica. Dose: 10 a 20 mL/kg /dia. OBSERVAÇÕES:  É contra-indiciado para expansão da volemia, reposição de albumina, suporte nutricional e tratamento de imunodeficiências.  É proibido, pelo Ministério da Saúde, a utilização regular de Plasma em pacientes Hemofílicos, pois atualmente existem hemoderivados específicos para estes. 1.7 Concentrado de plaquetas (CP): O concentrado de plaquetas é uma suspensão de plaquetas em plasma, preparado mediante dupla centrifugação de uma unidade de sangue total. O CP unitário obtido a partir do sangue total contém aproximadamente 5,5 X 10 10 plaquetas em 50-60 mL de plasma. Já as unidades obtidas por aférese contêm, pelo menos, 3,0 x 10¹¹ plaquetas em 200-300 mL de plasma (correspondente a 6-8 U de CP unitários). Indicações: - Transfusão profilática: * Quando não há sangramento. * Plaquetas < 10.000u/ml. * Plaquetas < 20.000u/ml associado à infecção, coagulopatia ou indicação de procedimento invasivo. Em RN devido ao risco de sangramento SNC. - Indicação absoluta: * Leucemias Agudas, particularmente a LMA-M3. - Transfusão terapêutica: * Plaquetopenia (independente do valor) com sangramento. - Situações especiais: * Transfusão de CP Rh positivo em paciente Rh negativo (meninas e mulheres em idade fértil), recomenda-se fazer imunoglobulina anti D. * Dengue hemorrágica - CP somente diante de hemorragia SNC. Contra-indicações: * Púrpura Trombocitopênica Trombótica (P.T.T.), * Síndrome Hemolítica Urêmica, * Síndrome Helpp, * Púrpura Pós transfusional, * Púrpura Trombocitopênica Imunológica (P.T.I.).
  • 6.
    MANUAL DE TRANSFUSÃOHOSPITALAR E COMPLICAÇÃO TRANSFUSIONAL ___________________________________________________________ _____________________________________________________________________________ Centro de Hematologia e Hemoterapia do Paraná - Hemepar 6 Dose: 1 unidade para cada 7 a 10 kg de peso do paciente. 1.8 Concentrado de plaquetas lavadas: é o concentrado de plaquetas obtido através da retirada do plasma. É utilizado quando há necessidade de prevenir reações a proteínas plasmáticas. 1.9 Concentrado de plaquetas filtradas: é o concentrado de plaquetas das quais foram retirados, por filtração, mais de 99,9% dos leucócitos originalmente presentes nos componentes. 1.10 Concentrado de plaquetas irradiadas: seguem as mesmas indicações para concentrado de hemácias irradiados, além de receptor de concentrado de plaquetas HLA compatíveis. 1.11 Crioprecipitado: é a parte insolúvel do plasma, obtido através do método de congelamento rápido, descongelamento e centrifugação do plasma. É rico em fator VIII:c (atividade pró-coagulante), Fator VIII:Vwf (Fator Von Willebrand), Fibrinogênio, Fator XIII e Fibronectina. Indicações: * Hipofibrinogenemia congênita ou adquirida (<100 mg/dL) * Disfibrinogenemia * Deficiência de Fator VIII, * Transfusões maciças, * Coagulação intravascular disseminada (CID) * Deficiências congênitas (Doença de Von Willebrand na falta do fator específico). Dose: cada unidade aumentará o fibrinogênio em 5-10 mg/dL em um adulto médio, na ausência de grandes sangramentos ou de consumo excessivo de fibrinogênio. Cuidados especiais: * Deve-se ter cuidado na administração de grandes quantidades de crioprecipitado, devendo-se monitorar os níveis de fibrinogênio (do paciente), devido ao risco de tromboembolismo. * Atualmente existem produtos industrializados específicos para a deficiência de Fator VIII (Hemofilia A) e F VIII:vW(D.von Willebrand) 1.12 Aférese: obtenção de hemocomponentes específicos através de processo automatizado. 2- TRANSFUSÃO EM PEDIATRIA Recém-nascido (RN): até 28 dias de vida RN pré-termo (RNPT): nascido até o último dia da 37a semana de gestação 2.1 Sangue total (ST) Reconstituído pela combinação de uma unidade de CH com uma unidade compatível de PFC.
  • 7.
    MANUAL DE TRANSFUSÃOHOSPITALAR E COMPLICAÇÃO TRANSFUSIONAL ___________________________________________________________ _____________________________________________________________________________ Centro de Hematologia e Hemoterapia do Paraná - Hemepar 7 Indicações: Exosanguíneo transfusão para doença hemolítica do feto e do recém- nascido e hiperbilirrubinemia com risco de kernicterus. Dose: Duas trocas de volemia removem cerca de 85% das hemácias e 25-45% da bilirrubina sérica. RN a termo: 2 x 85 mL/kg (160 mL/kg) e RNPT: 2 x 100 mL/kg (200 mL/kg). 2.2 Concentrado de Hemácias (CH) Para os pacientes com mais de 4 meses de vida as orientações para transfusão de hemácias seguem as mesmas diretrizes para os adultos e devem se basear em sinais e sintomas e não somente em exames laboratoriais. * Para RN só utilizar hemocomponentes coletados há menos de 5 (cinco) dias. * RN < 1.200 g de peso deve-se utilizar hemoderivados leucorreduzidos ou não reagentes para CMV. 2.2.1 Indicações de transfusão de CH em pacientes < 4 meses de idade A. Hb < 7g/dL com baixa contagem de reticulócitos e sintomas de anemia (taquicardia, taquipnéia, paciente “sugando mal”). B. Hb < 10g/dL e o paciente:  Com <35% de O2 em capacete (hood).  Com catéter de O2 nasal.  Sob Pressão Aérea Positiva Contínua (CPAP) / Ventilação Controlada Intermitente (VMI) com ventilação mecânica com P média <6 cm H2O.  Apnéia significativa ou bradicardia (>6 episódios em 12 horas ou 2 episódios em 24 horas, necessitando ventilação por máscara ou bolsa, em uso de doses terapêuticas de metilxantinas).  Taquicardia significativa ou taquipnéia (FC > 180 batimentos/min. por 24h. FR > 80 irpm por 24h).  Ganho reduzido de peso (ganho < 10g/dia por 4 dias, recebendo  100 kcal/kg/dia. C. Hb < 12 g/dL e o paciente:  Sob capacete (hood) de O2 >35%.  Com CPAP/VMI com P média  6 a 8 cm H2O. D. Hb < 15 g/dL e o paciente:  Sob oxigenação de membrana extracorpórea.  Com cardiopatia congênita cianótica. 2.2.2 Indicações de transfusão de CH em pacientes > 4 meses de idade A. Perda sanguínea aguda  15% da volemia total. B. Hb < 8g/dL com sintomas de anemia. C. Anemia pré-operatória significativa sem outras terapêuticas corretivas disponíveis. D. Hb < 13 g/dL e paciente com:  Doença pulmonar grave.  Oxigenação de membrana extra corpórea (ECMO). Dose: 10 a 15 ml/kg de peso. Tempo habitual de administração de 2 horas, não devendo exceder 4 horas de infusão.
  • 8.
    MANUAL DE TRANSFUSÃOHOSPITALAR E COMPLICAÇÃO TRANSFUSIONAL ___________________________________________________________ _____________________________________________________________________________ Centro de Hematologia e Hemoterapia do Paraná - Hemepar 8 2.3 Concentrado de Plaquetas (CP) A contagem de plaquetas do RN é a mesma da criança e do adulto. O RN a termo dificilmente sangra se plaquetas > 20 x 10 9 /L, já o RNPT necessita de um parâmetro mais alto, especialmente nos primeiros dias de vida, quando é maior o risco de hemorragia periventricular. Em geral o número de plaquetas de 50 x 10 9 /L é considerado hemostático, a menos que o paciente apresente alguma doença de base. 2.3.1 Indicação de transfusão de plaquetas em pacientes > 4 meses A. Manter a contagem de plaquetas  100.000/mm³ para sangramentos em SNC ou preparo de cirurgia de SNC. B. Manter a contagem de plaquetas  50.000/mm³ se sangramento ativo ou se for submetido à grande cirurgia. C. Transfusões profiláticas para pacientes com plaquetas < 10.000/mm³. 2.3.2 Indicação de transfusão de plaquetas no RN A. Contagem de plaquetas < 10.000/mm³ com falha de produção. B. Contagem de plaquetas < 30.000/mm³. C. Contagem de plaquetas < 50.000/mm³ em RNPT doente:  Com sangramento ativo.  Submetidos a procedimentos invasivos e com falha de produção. 2.3.3 Indicação de transfusão de plaquetas em crianças A. Contagem de plaquetas entre 5.000 e 10.000/mm 3 com falha de produção. B. Contagem de plaquetas <30.000/mm3 em RN com falha de produção. C. Contagem de plaquetas <50.000/mm 3 em RNPT estáveis:  Com sangramento ativo.  Submetidos a procedimentos invasivos e com falta de produção. D. Contagem de plaquetas <100.000/mm3 em RNPT doentes:  Com sangramento ativo.  Submetidos a procedimentos invasivos e com CIVD. 2.3.4 Indicação de transfusão de plaquetas em pacientes com contagens plaquetárias normais A. Sangramento ativo em associação com defeito qualitativo das plaquetas. B. Sangramento excessivo e inexplicável em paciente a ser submetido ao bypass cardiopulmonar. C. Paciente em ECMO:  Com plaquetas <100.000/ mm3 x 109 /L.  Com alta contagem de plaquetas e sangrando. 2.3.5 Seleção de Concentrado de Plaquetas A. Compatibilidade ABO/RhD: sempre que possível plaquetas devem ser ABO e RhD idênticas ao receptor. O uso de plaquetas ABO incompatíveis é aceitável para as crianças maiores de 2 anos. Já as menores devem receber plaquetas ABO compatíveis sempre que possível, devido à sua pequena volemia. Plaquetas do grupo “O” devem ser evitadas tanto quanto possível.
  • 9.
    MANUAL DE TRANSFUSÃOHOSPITALAR E COMPLICAÇÃO TRANSFUSIONAL ___________________________________________________________ _____________________________________________________________________________ Centro de Hematologia e Hemoterapia do Paraná - Hemepar 9 B. Leucorredução: as indicações específicas do uso de plaquetas desleucocitadas em Pediatria seguem os mesmos critérios estabelecidos para hemácias. C. Irradiação: plaquetas transfundidas in utero para tratar trombocitopenia aloimune e transfusões de plaquetas, após o nascimento, em pacientes que receberam transfusões intra-uterinas devem ser irradiadas. Entretanto, não é necessário irradiar plaquetas para prematuros ou RN a termo, a menos que elas sejam de doador aparentado de 1° ou 2° grau. 2.4 Plasma Fresco Congelado (PFC) 2.4.1 Indicações A. Terapia de reposição em pacientes com sangramento ou que serão submetidos a procedimento invasivo. B. Quando fatores específicos da coagulação não são disponíveis, incluindo, mas não limitando a antitrombina III, deficiência de proteína C, ou S, FII, FV, FX e FXI. C. Tempo de Protrombina (PT) e/ou Tempo de Tromboplastina Parcial (TTPA) = 1,5x o valor do controle para a idade em pacientes com sangramento ou que serão submetidos a procedimento invasivo. D. Durante plasmaférese terapêutica, quando há indicação de PFC. E. Reversão do warfarin em situações de emergência, tais como antes de procedimentos invasivos com sangramento ativo. 2.4.2 Dose e administração A dose inicial de 10 – 15mL/kg promove um aumento de 15 a 20% dos níveis de fatores da coagulação sob condições favoráveis de recuperação. 2.5 Crioprecipitado 2.5.1 Indicações A. Hipofibrinogenemia e disfibrinogenemia com sangramento ativo ou na realização de procedimentos invasivos. B. Deficiência de FXIII com sangramento ou em procedimentos invasivos na indisponibilidade do concentrado de FXIII. C. Doença de Von Willebrand com sangramento ativo ou antes de procedimento invasivo apenas se vasopressina é contra-indicada e se o concentrado de FvW não é disponível 2.5.2 Dose e modo de administração A. Em pacientes menores de 2 anos, uma única dose de crioprecipitado, como dose padrão, é suficiente para atingir o efeito hemostático. B. A dose habitual é de 1 a 2 unidades/10kg de peso. Esta aumenta o fibrinogênio de aproximadamente 60 a 100mg/dL. Deve ser administrado em até 4 horas. 3- SOLICITAÇÃO DE SANGUE
  • 10.
    MANUAL DE TRANSFUSÃOHOSPITALAR E COMPLICAÇÃO TRANSFUSIONAL ___________________________________________________________ _____________________________________________________________________________ Centro de Hematologia e Hemoterapia do Paraná - Hemepar 10  Toda transfusão de sangue ou componentes deverá ser prescrita por um médico, e deve ser registrada no prontuário médico do paciente.  É obrigatório que fique registrado no prontuário, os números de origem dos hemocomponentes transfundidos, com a data e o horário em que a transfusão foi realizada, bem como os sinais vitais do paciente. 3.1 Preenchimento da Requisição de Transfusão O médico responsável pela transfusão deverá preencher todos os campos destinados às informações referentes ao Hospital e ao paciente, em 02 (duas) vias, as quais deverão ser enviadas com a amostra ao Hemepar, que reterá a 1ª via e devolverá a 2ª via ao hospital, juntamente com os hemocomponentes. Campo Informações do Paciente: Preencher com o nome completo do paciente, peso, sexo, data de nascimento, hospital, n.º do registro/ prontuário, localização (enfermaria e leito) do paciente no hospital, categoria de internação (SUS/PARTICULAR/CONVÊNIO) e n.º AIH. Nome: ______________________________________________________________ Peso: _____________Kg Sexo: Masculino ( ) ( ) Feminino Data de Nascimento: ______/______/______ Hospital: :_______________________________________ N.º de registro (prontuário)____________________ Enfermaria : ___________ Leito: ____________Categoria: _______________ N.º AIH: __________________ Campo Solicitação do Hospital: Informar as quantidades do(s) hemocomponente(s) solicitado(s) em número de unidades ou mililitros. SOLICITAÇÃO HOSPITAL HEMOCOMPONENTES UNIDADE ml CONC.HEMÁCIAS CONC.HEMÁCIAS LAVADAS CONC.HEMÁCIAS FILTRADAS CONC.HEMÁCIAS IRRADIADAS PLASMA FRESCO CONC. PLAQUETAS CONC. PLAQUETAS LAVADAS CONC. PLAQUETAS FILTRADAS CONC. PLAQUETAS IRRADIADAS CRIOPRECIPITADO AFÉRESE CP ( ) CH ( ) Campo Hospital Informações: Preencher com o diagnóstico do paciente, indicação clínica, ABO/Rh(D), resultado dos exames: VG ou Hb, contagem de plaquetas e tipo de transfusão (programada, não urgente, urgente ou de extrema urgência), se o paciente já recebeu transfusão anterior, data da transfusão, assinatura do médico (COM CARIMBO), data da solicitação e hora.
  • 11.
    MANUAL DE TRANSFUSÃOHOSPITALAR E COMPLICAÇÃO TRANSFUSIONAL ___________________________________________________________ _____________________________________________________________________________ Centro de Hematologia e Hemoterapia do Paraná - Hemepar 11 HOSPITAL INFORMAÇÕES Diagnóstico: Indicação: ABO/Rh (D): VG: % ou Hb: g/dl Plaquetas: /mm2 ( ) Programada para o dia: _______/______/_________ ( ) Não urgente: em até 24 horas: ( ) Urgente: em até 3 horas: ( ) De extrema urgência: O paciente já recebeu transfusão anterior? Não ( ) ( ) Sim Quando?_______/_______/__________ ___________________________________ Assinatura do médico/Carimbo CRM Data: _______/_______/__________ Hora: 3.2 Coleta da amostra de sangue do paciente 3.2.1 - Identificação da amostra Identificar um tubo de heparina sódica de 6 mL (tampa azul - fornecido pelo Hemepar) com etiqueta fornecida pelo Hemepar contendo as seguintes informações: - Nome completo do paciente - Data de nascimento - Nome do hospital - Data da coleta - Número do registro do paciente no hospital. - Nome do funcionário que realizou a coleta. Modelo da etiqueta para tubo de coleta (fornecida pelo Hemepar): Paciente: ________________________________________ Data nascimento: ___/___/____ Hospital: ________________________________________ Data da coleta: ___/___/____ N° Registro Paciente:_______________________________ Funcionário: ____________________________________ 3.2.2 - Coleta da amostra Coletar 6 mL de sangue em tubo de heparina sódica (tampa azul). OBSERVAÇÕES:  O Banco de Sangue poderá solicitar nova amostra de sangue para exames complementares, se necessário.  Não serão aceitas amostras de sangue enviadas em seringa.  Amostras com identificação ilegível ou incompleta serão recusadas.
  • 12.
    MANUAL DE TRANSFUSÃOHOSPITALAR E COMPLICAÇÃO TRANSFUSIONAL ___________________________________________________________ _____________________________________________________________________________ Centro de Hematologia e Hemoterapia do Paraná - Hemepar 12  Sempre que houver necessidade de uma nova transfusão de sangue após 24 horas da primeira transfusão, enviar nova amostra de sangue do paciente.  Jamais encaminhar amostra de sangue coletada com EDTA.  O não cumprimento das instruções para coleta de amostra poderá interferir nos resultados dos testes pré-transfusionais. 3.3 Coleta de amostra para atendimento pediátrico (crianças): 3.3.1 Identificação da amostra de sangue Identificar um tubo de heparina sódica de 6 mL (tampa azul - fornecido pelo Hemepar), contendo as seguintes informações: - Nome completo do paciente (criança) - Data de nascimento - Nome do hospital - Data da coleta - Número do registro do paciente no hospital - Nome do funcionário que realizou a coleta 3.3.2 Coleta da Amostra Coletar no mínimo 2 ml de sangue. 3.4 Coleta da amostra para atendimento de recém-nascido (RN) No caso de crianças até 4 meses de idade sempre coletar amostra de sangue da criança e da mãe, seguindo estas orientações: 3.4.1 Identificação da amostra da mãe Identificar tubo de heparina sódica de 6 mL (fornecido pelo Hemepar), contendo as seguintes informações: - Nome completo da mãe do recém-nascido. - Nome do hospital - Data da coleta - Nome do funcionário que realizou a coleta 3.4.2 Coleta da amostra da Mãe Coletar 6 mL de sangue em tubo de heparina sódica (tampa azul). 3.4.3 Identificação da amostra da criança (RN) Identificar um tubo de heparina sódica (tampa azul - fornecido pelo Hemepar), contendo as seguintes informações: - Nome completo do paciente (criança) - Data de nascimento - Nome do hospital - Data da coleta - Número do registro do paciente no hospital - Nome do funcionário que realizou a coleta
  • 13.
    MANUAL DE TRANSFUSÃOHOSPITALAR E COMPLICAÇÃO TRANSFUSIONAL ___________________________________________________________ _____________________________________________________________________________ Centro de Hematologia e Hemoterapia do Paraná - Hemepar 13 3.4.4 Coleta da amostra da Criança (RN) Coletar no mínimo 2 ml de sangue. Observações:  Na impossibilidade de localizar a mãe para a coleta de amostra de sangue da mesma, o médico responsável pelo paciente deverá entrar em contato com o Bioquímico do Setor de Estoque do Hemepar . Neste caso, o médico deverá assinar o documento de Ciência e Autorização do Médico Solicitante (conforme protocolo em anexo).  Anotar sempre o peso da criança na Requisição de Transfusão.  Nas unidades pediátricas o sangue será enviado em equipo pediátrico para permitir o micro gotejamento. 4- ENCAMINHAMENTO DO PEDIDO DE SANGUE AO HEMEPAR É de responsabilidade do Hospital encaminhar ao Hemepar - Divisão de Produção, a amostra de sangue do paciente e RT, acondicionada em caixa térmica de poliuretano, devidamente fechada, sob os cuidados de um funcionário do Hospital. No ato do recebimento da RT e amostra de sangue pelo Hemepar, os dados serão conferidos. Qualquer irregularidade deverá ser corrigida pelo hospital. Jamais encaminhar a amostra de sangue diretamente sobre o gelo. Proteger com papelão. 5- ENCAMINHAMENTO DO SANGUE AO HOSPITAL É, também, de responsabilidade do hospital transportar o hemocomponente liberado pelo Hemepar, em caixa térmica de poliuretano, fechada, sob os cuidados de um funcionário do hospital. O transporte do Hemepar até o hospital deverá ser feito no menor tempo possível. OBS: O funcionário do Hospital deverá confirmar o recebimento dos hemocomponentes, assinando no campo da RT específico para este fim, e anotar data e hora do recebimento. 6 – TRANSFUSÃO 6.1 Registros  O hospital deverá registrar a transfusão das bolsas em livro próprio para este fim onde deve constar data, n.º de ordem, nome completo do paciente, n.º de registro no hospital (prontuário), tipagem ABO e RH do paciente, hemocomponente liberado, n.º de SUS e volume. Este livro deve ser registrado na Vigilância Sanitária.  O hospital deverá registrar no prontuário os números e a origem dos hemocomponentes transfundidos, bem como a data e horário em que a transfusão foi liberada:
  • 14.
    MANUAL DE TRANSFUSÃOHOSPITALAR E COMPLICAÇÃO TRANSFUSIONAL ___________________________________________________________ _____________________________________________________________________________ Centro de Hematologia e Hemoterapia do Paraná - Hemepar 14 Hemocomponente: Data: N.º SUS de doação: Hora PA P T Início Final Responsável pela instalação Legenda: PA = Pressão arterial P = Pulso T: Temperatura  O preenchimento do Boletim Mensal de Transfusão Sangüínea (BMTS) é de responsabilidade do Hospital, bem como o seu envio ao Serviço de Vigilância Sanitária de acordo com o cronograma preestabelecido.  Para realizar este procedimento o hospital deverá entrar em contato com o Serviço de Vigilância Sanitária Municipal. 6.2 Materiais utilizados para o procedimento transfusional  Scalp 21,23 (criança) , 19 (adulto)  Equipo de transfusão com filtro (poros entre 170 e 260 micra), estéril, apirogênico, e descartável. Para transfusão de CH e PF deve ser trocado a cada bolsa.  Garrote  Álcool etílico a 70%  Bolas de algodão  Esparadrapo  Suporte para bolsa de sangue  Talas para imobilização do braço se necessário 6.3 Cuidados ao iniciar a transfusão 1) As transfusões deverão ser realizadas por médico ou profissional de saúde legalmente habilitado para tal, isto é, só podem ser realizadas em local que haja pelo menos um médico presente, que possa intervir em casos de reações ou complicações. 2) Conferir os dados da bolsa do hemocomponente, que é acompanhada de um Cartão de Identificação do Receptor preso à bolsa de sangue, o qual deverá ser mantido até o final da transfusão. 3) Certificar-se de que a bolsa em questão destina-se realmente ao paciente e que todas as informações estão em conformidade. Imediatamente antes da transfusão, deve-se verificar com especial atenção a identidade do receptor, perguntando-lhe (ou a seu acompanhante) o seu nome completo. Se não for possível, conferir com a identificação no bracelete. A identificação do receptor que consta da bolsa deve ser conferida com a identificação do paciente. Anotar na prescrição: conferido e instalado. 4) Em caso de discrepância, não iniciar a transfusão e contatar imediatamente com o Hemepar. 5) Em centros cirúrgicos, berçários e UTI neonatais deve haver pulseiras ou braceletes identificando os pacientes, de modo a minimizar as chances de troca de sangue. 6) Verificar se a bolsa a ser transfundida encontra-se em temperatura ambiente antes de instalar a transfusão. Recomenda-se que o hemocomponente permaneça entre 20º C
  • 15.
    MANUAL DE TRANSFUSÃOHOSPITALAR E COMPLICAÇÃO TRANSFUSIONAL ___________________________________________________________ _____________________________________________________________________________ Centro de Hematologia e Hemoterapia do Paraná - Hemepar 15 e 24ºC, por 30 minutos antes da transfusão. As demais bolsas deverão ficar armazenadas em refrigerador (+2ºC a + 6ºC) até que sejam utilizadas, exceto concentrado de plaquetas, que deverão permanecer entre 20 e 24°C. 7) Cuidar para não violar a bolsa e sua identificação. O sistema deverá permanecer íntegro até o término da transfusão. 8) É terminantemente proibida a adição de quaisquer substâncias ou medicamentos ao concentrado de hemácias (CH) ou outro hemocomponente, ou sua infusão concomitante pela mesma linha que a do sangue. 9) Conservar o Cartão de Identificação do Receptor afixado na bolsa até o final da transfusão, em seguida, arquivá-lo no prontuário do paciente. 10) Verificar os dados vitais antes de iniciar o processo de transfusão. Se estes foram verificados há mais de 30 minutos, verificar novamente e registrar no prontuário. 11) Puncionar um acesso venoso com scalp 19 ou 21, controlar o gotejamento prescrito pelo médico e permanecer junto ao paciente durante os primeiros 15 minutos. Observá-lo durante todo o período da transfusão. Se o paciente já recebeu transfusão de algum hemocomponente e tiver história de qualquer tipo de reação, observá-lo com maior rigor. 12) Preferir, sempre que possível, transfundir no período diurno. 13) Atentar para sinais de Reação Transfusional. Em caso positivo adotar as condutas do item 9.4. 14) Assinar e carimbar o término da evolução transfusional. Anotar dados vitais do paciente. 15) Colar etiqueta referente ao hemocomponente no prontuário do paciente. 16) Concluída a transfusão, recolher a bolsa e descartar em lixo hospitalar. 6.4 Tempo máximo para transfusão Hemocomponente Tempo de Transfusão Uma bolsa de Concentrado de Hemácias ou Plasma Fresco Máximo de 4 horas Crioprecipitado (Crio) Até 30 minutos, independente do n.º de unidades Concentrado de Plaquetas (CP) Até 2 horas, independente do n.º de unidades  O tempo máximo de transfusão é de 04 (quatro) horas, para evitar contaminação bacteriana. Após esse período, suspender a transfusão, comunicar o médico, anotar no prontuário a quantidade transfundida e desprezar a bolsa. Para não ocorrer perda de hemocomponente por tempo excedente, acompanhar o gotejamento rigorosamente.  Homogeneizar manualmente, com delicadeza, em períodos alternados a bolsa de Concentrado de Hemácias, que está sendo transfundida, pois durante a transfusão o gotejamento tende a diminuir gradativamente devido ao depósito das hemácias na saída do equipo. 6.5 Transfusão em casos de emergência  Emergência absoluta. Na absoluta impossibilidade de coletar amostra do paciente para testes pré- transfusionais, o médico responsável pela transfusão deverá encaminhar a Requisição de Transfusão ao banco de sangue acompanhado de um Termo de Responsabilidade (de
  • 16.
    MANUAL DE TRANSFUSÃOHOSPITALAR E COMPLICAÇÃO TRANSFUSIONAL ___________________________________________________________ _____________________________________________________________________________ Centro de Hematologia e Hemoterapia do Paraná - Hemepar 16 próprio punho) para informar que se trata de situação de risco de vida para o paciente. Este Termo de Responsabilidade poderá ser escrito na própria RT, no campo “Observação”. Deverão constar assinatura e o carimbo do médico solicitante.  Necessidade de Transfusão Urgente. O médico responsável pela transfusão deverá encaminhar RT e amostra de sangue do paciente ao Hemepar; podendo através de contato telefônico reforçar a liberação do sangue com urgência. 6.6 Transfusões de caráter especial 6.6.1 AUTOTRANSFUSÃO ou TRANSFUSÃO AUTÓLOGA é aquela em que a bolsa de sangue coletada é dirigida ao próprio doador-paciente. O médico deverá preencher uma RT, citando no campo “Observação”: AUTOTRANSFUSÃO. A enfermagem encaminhará a RT junto com uma amostra de sangue do paciente, colhido como de rotina. O Hemepar realizará todos os testes pré-transfusionais de rotina. Em caso de Auto-transfusão com sorologia positiva: O hemocomponente será liberado com a CIÊNCIA DE AUTOTRANSFUSÃO- SOROLOGIA REAGENTE (conforme modelo anexo), que será previamente encaminhado (duas vias) para ser assinado pelo médico solicitante e devolução de uma via ao Hemepar. A outra via deverá ser arquivada no prontuário do paciente. 6.6.2 TRANSFUSÃO DOMICILIAR Quando existir uma contra indicação formal ao translado do paciente a uma instituição assistencial, a transfusão poderá ser realizada em domicílio, desde que seja encaminhada RT e o termo de responsabilidade de transfusão domiciliar (em anexo). É obrigatória a presença de um médico durante todo o transcurso do ato transfusional. 6.6.3 SANGRIA Para pacientes internados nos hospitais da rede pública ou privada, o hospital deve se responsabilizar pela aquisição das bolsas, pelo procedimento e descarte das bolsas em lixo infectante. 7 - ARMAZENAMENTO E PRAZO DE VALIDADE DE HEMOCOMPONENTES NO HOSPITAL HEMOCOMPONENTES CONDIÇÕES E TEMPERATURA DE ARMAZENAMENTO Concentrado de Hemácias (CH)  +2 a +6º C, podendo ficar até 24 horas em refrigerador, com temperatura controlada, no hospital Concentrado de Plaquetas (CP)  +20 a +24ºC  até 2 horas Plasma Fresco (PF)  Descongelado  6 horas a T.A. e até 24 horas em refrigerador Plasma Fresco (PF) congelado  -20º C ou inferior, podendo ficar até 24 horas em freezer, com temperatura controlada, no hospital
  • 17.
    MANUAL DE TRANSFUSÃOHOSPITALAR E COMPLICAÇÃO TRANSFUSIONAL ___________________________________________________________ _____________________________________________________________________________ Centro de Hematologia e Hemoterapia do Paraná - Hemepar 17 Crioprecipitado (Crio) Descongelado  USO IMEDIATO Concentrado de Hemácias FILTRADAS/LAVADAS (CHF / CHL)  +2 a +6º C, podendo ficar até 24 horas em refrigerador, com temperatura controlada, no hospital  Em temperatura ambiente: 4 horas Fracionamento Pediátrico  +2 a +6º C, podendo ficar até 24 horas em refrigerador, com temperatura controlada, no hospital  Em equipo pediátrico: 4 horas após o fracionamento  Em temperatura ambiente: 4 horas OBSERVAÇÕES  As temperaturas dos refrigeradores deverão ser medidas e registradas a cada 4 horas, rigorosamente. Qualquer falha ou irregularidade, entrar em contato com a Divisão de Produção do Hemepar.  Os diferentes prazos de validade dos hemocomponentes armazenados no hospital e no Hemepar se devem aos equipamentos próprios para armazenamento de sangue existentes neste. 8 - DEVOLUÇÃO DE HEMOCOMPONENTES AO HEMEPAR Os hemocomponentes não utilizados deverão ser devolvidos ao Hemepar em 24 horas acompanhados do Cartão de Identificação do Receptor, informando o motivo da devolução, podendo este prazo ser prorrogado em caso de comunicação por parte do hospital, dependendo da condição do paciente. Para isso o hospital deverá manter geladeira para uso exclusivo do sangue, a qual deverá ter temperatura controlada através de termômetro e mapa de registro de temperatura com leitura a intervalos preestabelecidos (4 em 4 horas). As seguintes orientações deverão ser observadas no acondicionamento do sangue para o transporte:  Concentrado de Hemácias (CH), Plasma Fresco (PF) descongelado e crioprecipitado (CRIO) descongelado Colocar gelo reciclável (tipo “Gelox”) no fundo da caixa e isolar as bolsas com papelão. Nunca transportar as bolsas de CH em contato direto com o gelo.  Concentrado de Plaquetas (CP) Colocar as bolsas de plaquetas na caixa sem “Gelox”, observando-se a manutenção da temperatura entre 20 – 24°C, exceto em dias muitos quentes, quando se pode colocar uma unidade pequena de “Gelox”, isolando muito bem as bolsas com papelão. OBSERVAÇÕES:
  • 18.
    MANUAL DE TRANSFUSÃOHOSPITALAR E COMPLICAÇÃO TRANSFUSIONAL ___________________________________________________________ _____________________________________________________________________________ Centro de Hematologia e Hemoterapia do Paraná - Hemepar 18  Utilizar aproximadamente 0,5 kg de gelo reciclável (1 gelox médio) para cada 2 bolsas de CH e/ou de PF descongelado.  CP : No verão utilizar uma unidade pequena de “gelox” para até 15 bolsas de CP (isolados por papelão). 9 - REAÇÕES TRANSFUSIONAIS 9.1 Definição A reação transfusional é toda e qualquer intercorrência que ocorra como conseqüência da transfusão sangüínea, durante ou após a sua administração. 9.2 Classificação As reações transfusionais podem ser classificadas em imediatas (até 24 horas da transfusão) ou tardias (após 24 horas da transfusão), imunológicas e não-imunológicas, conforme apresentado na Tabela 2. TABELA 2: Principais reações transfusionais IMUNE NÃO-IMUNE Reação febril não-hemolítica (RFNH) Sobrecarga volêmica Reação hemolítica aguda (RHA) Contaminação bacteriana Reação alérgica (leve, moderada, grave) Hipotensão por inibidor da ECA TRALI (injúria pulmonar relacionada à transfusão) Hemólise não-imune Hipocalcemia Embolia aérea IMEDIATA Hipotermia IMUNE NÃO-IMUNE Aloimunização eritrocitária Hemossiderose Aloimunização HLA Doenças infecciosas Reação enxerto x hospedeiro Púrpura pós transfusional TARDIA Imunomodulação 9.3 Sinais e sintomas A ocorrência destas reações pode associar-se a um ou mais dos seguintes sinais e sintomas como: a) Febre com ou sem calafrios (definida como elevação de 1°C na temperatura corpórea), associada à transfusão. b) Calafrios com ou sem febre. c) Dor no local da infusão, torácica ou abdominal. d) Alterações agudas na pressão arterial, tanto hipertensão como hipotensão. e) Alterações respiratórias como: dispnéia, taquipnéia, hipóxia, sibilos. f) Alterações cutâneas como: prurido, urticária, edema localizado ou generalizado g) Náusea, com ou sem vômitos.
  • 19.
    MANUAL DE TRANSFUSÃOHOSPITALAR E COMPLICAÇÃO TRANSFUSIONAL ___________________________________________________________ _____________________________________________________________________________ Centro de Hematologia e Hemoterapia do Paraná - Hemepar 19 A ocorrência de choque em combinação com febre, tremores, hipotensão e/ou falência cardíaca de alto débito sugere contaminação bacteriana, podendo também acompanhar o quadro de hemólise aguda. A falência circulatória, sem febre e/ou calafrios, pode ser o dado mais importante de anafilaxia. A alteração na coloração da urina pode ser o primeiro sinal de hemólise no paciente anestesiado. 9.4 Conduta Clínica Qualquer anormalidade havida com o paciente que possa ser atribuída à transfusão do hemocomponente fornecido, deverá ser comunicada imediatamente ao Hemepar, para fins de investigação e preenchimento da ficha de notificação de Complicação Transfusional, conforme estabelecida na RDC 153, de 14/06/2004 da Anvisa/MS. O médico, a enfermeira e/ou o técnico/auxiliar de enfermagem que instalou a transfusão, são os responsáveis pelo reconhecimento dos sinais e sintomas decorrentes de complicações transfusionais e pela imediata comunicação à Divisão de Produção do Hemepar. QUANDO HOUVER SUSPEITA DE COMPLICAÇÃO TRANSFUSIONAL, as seguintes ações deverão ser desencadeadas junto ao leito do paciente: 1. Interromper imediatamente a transfusão. 2. Manter acesso venosos com salina a 0,9% 3. Verificar sinais vitais e observar o estado cardiorrespiratório. 4. Examinar cuidadosamente todas as etiquetas, rótulos e registros, conferindo novamente os dados do paciente com os dados da unidade de sangue ou componente em uso. 5. Avaliar se ocorreu a reação e classificá-la, a fim de adequar a conduta específica. 6. Avaliar a possibilidade de reação hemolítica, TRALI, anafilaxia e sepse relacionada à transfusão, situações nas quais são necessárias condutas de urgência. 7. Coletar amostra pós transfusional (com heparina) e encaminhar imediatamente (junto com item 9) ao Hemepar. 8. Preencher Relatório de Complicação Transfusional (modelo anexo). 9. Encaminhar imediatamente ao Hemepar a bolsa contendo o restante do hemocomponente, mesmo que vazia com a etiqueta de identificação da bolsa afixada na mesma, e com o equipo de transfusão, dentro de caixa térmica e o Relatório de Complicação Transfusional, tomando o cuidado de não contaminar o produto quando desta manipulação. Novos testes serão realizados no Hemocentro. 10.Na entrega da amostra pós- transfusional, do protocolo e hemocomponente, será fornecido pelo Hemepar, um “Kit” contendo 2 frascos para hemocultura do paciente, sendo um para pesquisa de bactérias não aeróbias (tampa dourada) e outro para bactérias aeróbias (tampa azul). 11.A inoculação da amostra de sangue do paciente nos 2 frascos de hemocultura deve ser realizada e encaminhada imediatamente ao Hemepar, seguindo as instruções contidas no item 10.8. 12.O hospital receberá, em nome do Diretor Clínico, o resultado dos exames realizados nas amostras de sangue pré e pós transfusionais do paciente, bem como das hemoculturas. Os resultados deverão ser avaliados pelo médico assistente e em
  • 20.
    MANUAL DE TRANSFUSÃOHOSPITALAR E COMPLICAÇÃO TRANSFUSIONAL ___________________________________________________________ _____________________________________________________________________________ Centro de Hematologia e Hemoterapia do Paraná - Hemepar 20 seguida transcritos no prontuário do paciente e no Livro de Registro de Complicações Transfusionais, bem como o parecer do médico. NOTA: As amostras devem ser colhidas preferencialmente de outro acesso que não aquele utilizado para a transfusão. TABELA 3: Resumo das reações transfusionais imediatas Reação Sinais/Sintomas Incidência Conduta Laboratorial Conduta Clínica Prevenção RHA Febre, Tremores, Calafrios, Hipotensão, Taquicardia, Dor (tórax, local da infusão, abdome, flancos), Hemoglobinúria, I. Renal e CID 1:38.000 1:70.000 Enviar amostra para o Banco de Sangue; repetir testes imunohematológicos , cultura do componente e do receptor Hidratação (manter diurese 100ml/h). Cuidados de terapia intensiva. Seguir rigorosamente todas as normas preconizadas desde a coleta até a transfusão. RFNH Febre (1°C), Calafrios, Tremores Variável 0,5 – 1% Afastar hemólise e contaminação bacteriana. Enviar amostras para o Banco de Sangue; repetir testes imunohematológicos , cultura da bolsa e receptor Antipiréticos no caso de calafrios intensos. Meperidina Pré-medicação com antipiréticos. Produtos desleucocitados para casos recorrentes. RA Leve ou moderada Prurido, Urticária, Eritema, Pápulas, Tosse, Rouquidão, Dispnéia, Sibilos, Náuseas e vômitos, Hipotensão e choque 1 – 3% Não se aplica A maioria das reações é benigna e pode cessar sem tratamento. Anti- histamínicos. Nada até pré- medicar com anti- histamínicos. Se RA leve pode reinstalar o componente. Grave (Anáfilática) Prurido, Urticária, Eritema, Pápulas, Rouquidão, Tosse, Broncoespasmo, Hipotensão e Choque 1:20.000 1:50.000 Dosar Anticorpo anti-IgA Instituir cuidados de terapia intensiva (epinefrina, anti- histamínicos, corticosteróide) Componentes celulares lavados ou deficientes em IgA. TRALI Qualquer insuficiência respiratória aguda relacionada à transfusão (até 6 horas após). Febre 1:5.000 – 190.000 transfusões Afastar sobrecarga de volume, RHA e contaminação bacteriana. RX tórax Ecocardiograma Pesquisa de Ac antileucocitário doador e/ou receptor Suporte respiratório Não há unanimidade. Evitar uso de plasma feminino e relacionado. Sobrecarga volêmica Dispnéia, cianose, Taquicardia, Hipertensão, Edema Pulmonar <1% RX Tórax Suporte de O2 e diuréticos Aliquotar o hemocomponente Diurético prévio. Contaminação Bacteriana Tremores intensos Calafrios Febre alta Choque Variável 1:3.000 – 1:123.000 Afastar hemólise Cultura do componente e do receptor Instituir cuidados de terapia intensiva. Antibiótico de amplo espectro. Seguir rigorosamente todas as normas preconizadas desde a coleta até a transfusão.
  • 21.
    MANUAL DE TRANSFUSÃOHOSPITALAR E COMPLICAÇÃO TRANSFUSIONAL ___________________________________________________________ _____________________________________________________________________________ Centro de Hematologia e Hemoterapia do Paraná - Hemepar 21 Hipotensão por inibidor da ECA Hipotensão, rubor. Ausência de febre, calafrios ou tremores. Desconhecida Não se aplica Suspender o inibidor. Terapia de suporte se necessário. Utilizar componente filtrado no laboratório. Investigar o uso de ECA Hemólise Não-Imune Oligossintomática. Atenção à presença de hemoglobinúria e hemoglobinemia Desconhecida Inspeção visual do plasma e urina do paciente. TAD negativo Terapia de suporte se necessário. Seguir rigorosamente todas as normas preconizadas da coleta à transfusão. Hipocalcemia Parestesia, tetania, arritmia Desconhecida Dosar cálcio iônico ECG com aumento de intervalo QT Infusão lenta de cálcio com monitorização periódica dos níveis séricos Monitorização dos níveis de cálcio em quem recebe transfusão maciça. Embolia Aérea Dispnéia e cianose súbita, dor, tosse, hipotensão, arritmia cardíaca Rara Não se aplica Deitar o paciente em decúbito lateral esquerdo, com as pernas acima do tronco e da cabeça Não utilizar infusão sob pressão se sistema aberto. Hipotermia Desconforto, calafrios, queda da temperatura, arritmia cardíaca e sangramento por alteração da hemostasia Desconhecida Não se aplica Diminuir o tempo de infusão Aquecimento dos glóbulos vermelhos e/ou plasma. Terapia conforme as intercorrências Aquecer o hemocomponente (GV ou PF) se previsto acima de 15 ml/kg/hora por mais de 30 min. RHA: Reação hemolítica aguda; RFNH: Reação febril não-hemolítica; RA: Reação alérgica; TRALI: Transfusion Related Lung Injury (Lesão aguda pulmonar relacionada à transfusão, ou edema pulmonar agudo não-cardiogênico) 10 - PRENCHIMENTO DA FICHA DE INVESTIGAÇÃO DE INCIDENTES TRANSFUSIONAIS (FIIT)  ATENÇÃO: A Ficha de Investigação de Incidentes Transfusionais (FIIT) deve ficar disponível a todos os funcionários, em local de fácil acesso e conhecimento de todos. 10.1 Notificação Preencher nome do hospital, data de notificação e tipo de incidente, se imediato ou tardio. 10.2 Identificação 1. Paciente: preencher nome completo do paciente, sem abreviações e sem omitir nomes/sobrenomes 2. Data de nascimento 3. Número de prontuário 4. CPF 5. Sexo 6. Diagnóstico: preencher conforme consta na Requisição de Transfusão (RT). OBS: Conferir os dados do Cartão do receptor preso à bolsa, com os dados do paciente.
  • 22.
    MANUAL DE TRANSFUSÃOHOSPITALAR E COMPLICAÇÃO TRANSFUSIONAL ___________________________________________________________ _____________________________________________________________________________ Centro de Hematologia e Hemoterapia do Paraná - Hemepar 22 10.3 História Transfusional Preencher com a indicação da transfusão, se há transfusões anteriores e história de incidentes transfusionais prévios. 10.4 Hemocomponentes relacionáveis com a notificação 1. Hemocomponente: especificar qual o hemocomponente causador da complicação transfusional: (CH, PF, CP, CHF, Crio...) 2. Número de doação: copiar o número de doação que se encontra no canto superior esquerdo da etiqueta de código de barras. 3. Número do SUS: copiar o número do SUS, que se encontra no canto inferior direito da etiqueta de código de barras. 4. Marca e lote da bolsa: informação a ser registrada no Hemocentro 5. Preencher a data e hora de ocorrência do incidente transfusional 6. Sinais vitais:  P.A.: anotar a pressão máxima e mínima, verificada logo após a retirada da bolsa do hemocomponente.  Temperatura: anotar o valor da temperatura axilar, verificada após a retirada da bolsa do hemocomponente.  Pulso e respiração. 10.5 Manifestações clínicas/laboratoriais do incidente transfusional Anotar com um “x” as manifestações apresentadas pelo paciente: CALAFRIOS NÁUSEAS DOR LOMBAR CHOQUE FEBRE CIANOSE CIVD DISPNÉIA EDEMA AGUDO DE PULMÃO (TRALI) HIPERTENSÃO OUTROS ESPECIFICAR: HEMOGLOBINÚRIA ICTERÍCIA URTICÁRIA VÔMITOS TAQUICARDIA 10.6 Identificação do responsável pelas informações Preencher com o nome do responsável pelo preenchimento do protocolo, assinatura e carimbo. 10.7 Conduta clínica adotada Anote neste espaço, os procedimentos realizados: suspensão da transfusão, medicação e outros. Neste campo é necessário preencher o nome do médico responsável pela conduta clínica adotada, assinatura e carimbo. 10.8 Encaminhar ao Hemepar, a hemocultura do paciente pós reação transfusional 10.8.1 Anotar o nome do paciente, hospital e hora da coleta a etiqueta do franco onde tem o desenho de uma cama de leito, nos 2 frascos. Se utilizar etiqueta de identificação do hospital, NÃO colá-la sobre o código de barra dos frascos. 10.8.2 Tirar a tampa (lacre) dos dois frascos e fazer a desinfecção da borracha com álcool a 70%. 10.8.3 Realizar a anti-sepsia das mãos e usar luvas de procedimentos. 10.8.4 Realizar a anti-sepsia do local de punção com álcool 70% por 30 segundos. 10.8.5 Não tocar o local de punção após a anti-sepsia. 10.8.6 Preferencialmente não coletar amostra através de cateter instalado.
  • 23.
    MANUAL DE TRANSFUSÃOHOSPITALAR E COMPLICAÇÃO TRANSFUSIONAL ___________________________________________________________ _____________________________________________________________________________ Centro de Hematologia e Hemoterapia do Paraná - Hemepar 23 10.8.7 Coletar 16 a 20 ml de sangue e transferir de 5 a 7 ml, primeiro para o frasco anaeróbico (tampa amarela) (Objetivo: evitar a entrada de ar no frasco anaeróbico). 10.8.8 Depois transferir de 8 a 10 ml restantes para o frasco aeróbico (tampa azul) 10.8.9 Homogeneizar os frascos, mantendo-os em temperatura ambiente. Não colocar em estufa, nem em geladeira. 10.8.10 Não retirar as etiquetas dos frascos de hemocultura. 10.8.11 Encaminhar imediatamente ao HEMEPAR (Divisão de Produção – aos cuidados do farmacêutico Bioquímico de plantão e/ou Controle de Qualidade de Hemocomponentes). 10.9 Encaminhar para o Hemepar a bolsa do hemocomponente causador da Complicação Transfusional e uma amostra de sangue do paciente, colhido com heparina, pós- reação transfusional, juntamente com o protocolo preenchido. 10.10 No HEMEPAR: verificar se os dados do Cartão de Identificação estão concordantes com os dados da bolsa e do paciente, e realizar os seguintes testes: EXAMES IMUNOHEMATOLÓGICOS – AMOSTRA PACIENTE Pré-transfusional Pós-transfusional ABO/Rh PESQUISA DE ANTICORPOS IRREGULARES ANTICORPO(S) IDENTIFICADO(S) PROVA DE COMPATIBILIDADE AUTO-CONTROLE COOMBS DIRETO ELUATO ANTICORPO(S) IDENTIFICADO(S) NO ELUATO EXAMES IMUNOHEMATOLÓGICOS – AMOSTRA BOLSA Pré-transfusional Pós-transfusional ABO/Rh TESTE DE HEMÓLISE: positivo negativo inconclusivo não realizou ignorado HEMOCULTURA AMOSTRA PACIENTE CRESCIMENTO BACTERIANO: positivo negativo inconclusivo não realizou ignorado MICROORGANISMO(S) ISOLADO(S): AMOSTRA BOLSA CRESCIMENTO BACTERIANO: positivo negativo inconclusivo não realizou ignorado MICROORGANISMO(S) ISOLADO(S): INSPEÇÃO VISUAL DA BOLSA: NORMAL ANORMAL NÃO REALIZADA/DISPONÍVEL TIPO DE ANORMALIDADE: A hemocultura da bolsa deverá ser realizada independente do tipo de reação apresentada pelo paciente. A bolsa do hemocomponente deverá ser devolvida em condições para realizar este exame, isto é, deve estar corretamente fechada, para não haver contaminação externa. Nos casos em que a bolsa é devolvida pingando, ou se for verificado que houve contaminação do meio externo, a cultura não será realizada. Após a liberação de todos os resultados, o Hemepar deverá notificar o hospital dos resultados obtidos. 10.11 Recebimento da Complicação Transfusional no Hemepar - Realização dos testes O funcionário que receber o hemocomponente e a Ficha de Investigação de Incidentes Transfusionais deve conferir os dados, condições da bolsa, colocar seu nome no campo
  • 24.
    MANUAL DE TRANSFUSÃOHOSPITALAR E COMPLICAÇÃO TRANSFUSIONAL ___________________________________________________________ _____________________________________________________________________________ Centro de Hematologia e Hemoterapia do Paraná - Hemepar 24 “Recebimento da Reação Transfusional no Hemepar; “Funcionário”, com assinatura e carimbo, data e horário. O funcionário que realizar os testes deverá anotar seu nome, data, hora da realização dos mesmos, e resultados encontrados. O mesmo ocorre para os resultados de hemocultura. O médico hematologista fará a avaliação dos resultados e definirá a conduta a ser adotada nas próximas transfusões. Em seguida, o Hemepar encaminhará ao Diretor Clínico do hospital, uma carta juntamente com o resultado dos testes realizados e conclusões, a qual deverá ser transcrita pela Enfermagem, no Livro de Registro de Reações Transfusionais e arquivado no prontuário do paciente. 10.12 Dados do Livro de Registro de Complicação Transfusional 1. Data da Complicação 2. Horário do início da transfusão 3. Nome do paciente 4. Nome do médico 5. Número do prontuário 6. Identificação da bolsa : iniciais do doador, n° de doação, n° SUS, ABO, Rh, PAI, validade, tipo de hemocomponente. 7. Aspecto visual da bolsa (ver hemólise, coágulo, integridade) 8. Sinais e sintomas observados 9. Nome do responsável pelo reconhecimento dos sinais e sintomas 10. Procedimentos adotados: relatar seqüência histórica 11. Resultados dos exames realizados:  Na amostra de sangue pré-transfusional do paciente  Na amostra de sangue pós-transfusional do paciente  Na bolsa do hemocomponente 12. Parecer do médico. 11 - LIVROS DE REGISTROS As Agências Transfusionais que realizam os testes pré-transfusionais, estocam, e transfundem hemocomponentes deverão possuir um Livro de Registro de Entrada de Hemocomponentes, um Livro de Registro de Liberação de Sangue e um Livro de Registro de Complicações Transfusionais. As Agências Transfusionais que somente transfundem, deverão possuir Livro de Registro de Liberação de Sangue (modelo em anexo) e um Livro de Registro de Complicações Transfusionais. 12 - EM CASOS DE DÚVIDAS Contatar o Hemepar – Travessa João Prosdócimo, 145 Fone: (041) 3281-4000
  • 25.
    MANUAL DE TRANSFUSÃOHOSPITALAR E COMPLICAÇÃO TRANSFUSIONAL ___________________________________________________________ _____________________________________________________________________________ Centro de Hematologia e Hemoterapia do Paraná - Hemepar 25 Divisão de Produção - Farmacêuticos de plantão 24 horas, sábados, domingos e feriados. 13 – PROTOCOLOS EM ANEXO 13.1. Modelo da Requisição de Transfusão. 13.2. Protocolo para Transfusão em RN sem amostra da mãe. 13.3. Protocolo para Auto-Transfusão com sorologia reagente. 13.4. Termo de Responsabilidade Transfusão Domiciliar 13.5. Protocolo para Complicação Transfusional 13.6. Modelo de Livro de Registro de Liberação de Sangue. 13.7. Modelo para Prontuário.
  • 26.
    MANUAL DE TRANSFUSÃOHOSPITALAR E COMPLICAÇÃO TRANSFUSIONAL ___________________________________________________________ _____________________________________________________________________________ Centro de Hematologia e Hemoterapia do Paraná - Hemepar 26
  • 27.
    MANUAL DE TRANSFUSÃOHOSPITALAR E COMPLICAÇÃO TRANSFUSIONAL ___________________________________________________________ _____________________________________________________________________________ Centro de Hematologia e Hemoterapia do Paraná - Hemepar 27 ESTADO DO PARANÁ SECRETARIA DE ESTADO DA SAÚDE DO PARANÁ – SESA Eu, Dr.(a)________________________________________________ CRM: ________________, declaro ter ciência sobre as intercorrências que possam ocorrer durante a transfusão do concentrado de hemácias discriminado na Requisição de Transfusão (RT) n.º _________ para o (a) paciente: _________________________________________ internado (a) no Hospital: __________________________________________, uma vez que os testes pré- transfusionais foram realizados somente com a amostra do recém nato e não com a amostra da mãe, conforme preconizam as Normas Técnicas do Ministério da Saúde. Curitiba,_______de______________20____ __________________________________ Assinatura / Carimbo ESTADO DO PARANÁ SECRETARIA DE ESTADO DA SAÚDE DO PARANÁ – SESA SUPERINTENDÊNCIA DE GESTÃO DE SISTEMAS DE SAÚDE – SGS CENTRO DE HEMATOLOGIA E HEMOTERAPIA DO PARANÁ - HEMEPAR CIÊNCIA E AUTORIZAÇÃO DO MÉDICO SOLICITANTE (TRANSFUSÃO EM RN SEM AMOSTRA DA MÃE) INICIAIS__/__ Rev. 00 Pág.___/___
  • 28.
    MANUAL DE TRANSFUSÃOHOSPITALAR E COMPLICAÇÃO TRANSFUSIONAL ___________________________________________________________ _____________________________________________________________________________ Centro de Hematologia e Hemoterapia do Paraná - Hemepar 28 Ao Dr.__________________________________________________________________ Hospital:________________________________________________________________ Informamos que o paciente:_________________________________________________ N.º prontuário ___________, foi submetido à auto-doação no Hemepar para cirurgia. Dentre os exames sorológicos realizados, apresentou sorologia reagente para _________________________, não contra-indicando a utilização do hemocomponente para uso exclusivo ao paciente. Em momento oportuno recomendamos a marcação de uma consulta no Ambulatório de Sorologia do HEMEPAR através do telefone: 3281-4000, para que tais exames sejam repetidos. Curitiba, _____de ___________de_______ ....................................................... Paulo Roberto Hatschbach Diretor do Hemepar ESTADO DO PARANÁ SECRETARIA DE ESTADO DA SAÚDE DO PARANÁ – SESA SUPERINTENDÊNCIA DE GESTÃO DE SISTEMAS DE SAÚDE – SGS CENTRO DE HEMATOLOGIA E HEMOTERAPIA DO PARANÁ - HEMEPAR CIÊNCIA DE AUTOTRANSFUSÃO – SOROLOGIA REAGENTE INICIAIS__/__ Rev. 00 Pág.___/___
  • 29.
    MANUAL DE TRANSFUSÃOHOSPITALAR E COMPLICAÇÃO TRANSFUSIONAL ___________________________________________________________ _____________________________________________________________________________ Centro de Hematologia e Hemoterapia do Paraná - Hemepar 29 ESTADO DO PARANÁ SECRETARIA DE ESTADO DA SAÚDE DO PARANÁ – SESA SUPERINTENDÊNCIA DE GESTÃO DE SISTEMAS DE SAÚDE – SGS CENTRO DE HEMATOLOGIA E HEMOTERAPIA DO PARANÁ - HEMEPAR TERMO DE RESPONSABILIDADE TRANSFUSÃO DOMICILIAR Eu, DR. (a):______________________________________________________________ CRM:______________ responsabilizo-me pela retirada, transporte e instalação domiciliar do(s) hemocomponente(s): Hemocomponente N.º doação N.º SUS RT n.º _____________________ a ser(em) instalado(s) no(a) paciente________________________________________________________________ ___________________________________________. Responsabilizo-me também pelas demais intercorrências que possam haver durante e após o procedimento transfusional. Estou ciente que para transfusão em domicílio é necessário a presença contínua do médico responsável, de materiais e medicamentos disponíveis para atendimento de situação de emergência decorrentes do ato transfusional, conforme Normas do Ministério da Saúde. Curitiba,_______ de ________________ de__________ Assinatura / Carimbo do Médico solicitante ESTADO DO PARANÁ SECRETARIA DE ESTADO DA SAÚDE DO PARANÁ – SESA SUPERINTENDÊNCIA DE GESTÃO DE SISTEMAS DE SAÚDE – SGS CENTRO DE HEMATOLOGIA E HEMOTERAPIA DO PARANÁ - HEMEPAR TERMO DE RESPONSABILIDADE TRANSFUSÃO DOMICILIAR INICIAIS__/__ Rev. 00 Pág.___/___
  • 30.
    MANUAL DE TRANSFUSÃOHOSPITALAR E COMPLICAÇÃO TRANSFUSIONAL ___________________________________________________________ _____________________________________________________________________________ Centro de Hematologia e Hemoterapia do Paraná - Hemepar 30 ESTADO DO PARANÁ SECRETARIA DE ESTADO DA SAÚDE DO PARANÁ – SESA SUPERINTENDÊNCIA DE GESTÃO DE SISTEMAS DE SAÚDE – SGS CENTRO DE HEMATOLOGIA E HEMOTERAPIA DO PARANÁ - HEMEPAR TERMO DE RESPONSABILIDADE TRANSFUSÃO DOMICILIAR A SER PREENCHIDO NO HOSPITAL: NOTIFICAÇÃO HOSPITAL: DATA DA NOTIFICAÇÃO: TIPO DE INCIDENTE: imediato tardio IDENTIFICAÇÃO PACIENTE (NOME COMPLETO) DATA DE NASCIMENTO N° PRONTUÁRIO CPF SEXO masculino feminino DIAGNÓSTICO CLÍNICO HISTÓRIA TRANSFUSIONAL INDICAÇÃO DA TRANSFUSÃO: TRANSFUSÕES PRÉVIAS: até 5 entre 5 e 10 entre 10 e 20 mais de 20 não houve ignorado HISTÓRIA DE INCIDENTES TRANSFUSIONAIS PRÉVIOS: sim não ignorado HEMOCOMPONENTES RELACIONÁVEIS COM A NOTIFICAÇÃO TIPO DE HEMOCOMPONENTE N° DE DOAÇÃO N° SUS MARCA DA BOLSA LOTE DATA DA OCORRÊNCIA DO INCIDENTE TRANSFUSIONAL: HORA: SINAIS VITAIS P.A.: Temperatura: Pulso: Respiração: MANIFESTAÇÕES CLÍNICAS/LABORATORIAIS DO INCIDENTE TRANSFUSIONAL CALAFRIOS NÁUSEAS DOR LOMBAR CHOQUE FEBRE CIANOSE CIVD DISPNÉIA EDEMA AGUDO DE PULMÃO (TRALI) HIPERTENSÃO OUTROS ESPECIFICAR: HEMOGLOBINÚRIA ICTERÍCIA URTICÁRIA VÔMITOS TAQUICARDIA RESPONSÁVEL PELAS INFORMAÇÕES: ASSINATURA/CARIMBO: CONDUTA CLÍNICA ADOTADA MÉDICO RESPONSÁVEL: ASSINATURA/CARIMBO: A SER PREENCHIDO NO HEMEPAR: RECEBIMENTO DA REAÇÃO TRANSFUSIONAL NO HEMEPAR: ESTADO DO PARANÁ SECRETARIA DE ESTADO DA SAÚDE DO PARANÁ – SESA SUPERINTENDÊNCIA DE GESTÃO DE SISTEMAS DE SAÚDE – SGS CENTRO DE HEMATOLOGIA E HEMOTERAPIA DO PARANÁ - HEMEPAR FICHA DE INVESTIGAÇÃO DE INCIDENTES TRANSFUSIONAIS INICIAIS__/__ Rev. 00 Pág.___/___
  • 31.
    MANUAL DE TRANSFUSÃOHOSPITALAR E COMPLICAÇÃO TRANSFUSIONAL ___________________________________________________________ _____________________________________________________________________________ Centro de Hematologia e Hemoterapia do Paraná - Hemepar 31 FUNCIONÁRIO: ASSINATURA/CARIMBO: DATA: HORA: INVESTIGAÇÃO EXAMES IMUNOHEMATOLÓGICOS – AMOSTRA PACIENTE Pré-transfusional Pós-transfusional ABO/Rh PESQUISA DE ANTICORPOS IRREGULARES ANTICORPO(S) IDENTIFICADO(S) PROVA DE COMPATIBILIDADE AUTO-CONTROLE COOMBS DIRETO ELUATO ANTICORPO(S) IDENTIFICADO(S) NO ELUATO EXAMES IMUNOHEMATOLÓGICOS – AMOSTRA BOLSA Pré-transfusional Pós-transfusional ABO/Rh TESTE DE HEMÓLISE: positivo negativo inconclusivo não realizou ignorado RESPONSÁVEL PELOS TESTES: ASSINATURA/CARIMBO: DATA: HORA: HEMOCULTURA AMOSTRA PACIENTE CRESCIMENTO BACTERIANO: positivo negativo inconclusivo não realizou ignorado MICROORGANISMO(S) ISOLADO(S): AMOSTRA BOLSA CRESCIMENTO BACTERIANO: positivo negativo inconclusivo não realizou ignorado MICROORGANISMO(S) ISOLADO(S): INSPEÇÃO VISUAL DA BOLSA: NORMAL ANORMAL NÃO REALIZADA/DISPONÍVEL TIPO DE ANORMALIDADE: RESPONSÁVEL PELOS TESTES: ASSINATURA/CARIMBO: DATA: HORA: A SER PREENCHIDO PELO HEMATOLOGISTA DO HEMEPAR: CONCLUSÃO PROVÁVEL GRAU DE CORRELAÇÃO COM A TRANSFUSÃO: CONFIRMADA DESCARTADA INCONCLUSIVA TIPO DE INCIDENTE Imediato (até 24 horas) Tardio (após 24 horas) Reação hemolítica aguda Reação hemolítica tardia Reação febril não hemolítica Doença do enxerto contra o hospedeiro / GVHD Reação alérgica leve Aparecimento de anticorpos irregulares / isoimunização Reação alérgica moderada Outros. Especificar: Reação alérgica grave Sobrecarga volêmica Contaminação bacteriana Edema pulmonar não cardiogênico / TRALI Reação hipotensiva Hemólise não imune Outros. Especificar: CONDUTA A SER ADOTADA NAS PRÓXIMAS TRANSFUSÕES: HEMATOLOGISTA RESPONSÁVEL: ASSINATURA/CARIMBO: DATA:
  • 32.
    MANUAL DE TRANSFUSÃOHOSPITALAR E COMPLICAÇÃO TRANSFUSIONAL ___________________________________________________________ _____________________________________________________________________________ Centro de Hematologia e Hemoterapia do Paraná - Hemepar 32 LIVRO DE REGISTRO DE TRANSFUSÃO TIPAGEMDATA N.º ORDEM NOME COMPLETO DO RECEPTOR N.º PRONT ABO Rh HEMOCOMP N.º DOAÇÃO N.º SUS VOL. PRONTUÁRIO HEMOCOMPONENTE: DATA: ETIQUETA SUS: HORA PA P T INÍCIO FINAL RESPONSÁVEL PELA INSTALAÇÃO
  • 33.
    MANUAL DE TRANSFUSÃOHOSPITALAR E COMPLICAÇÃO TRANSFUSIONAL ___________________________________________________________ _____________________________________________________________________________ Centro de Hematologia e Hemoterapia do Paraná - Hemepar 33 Secretário de Estado da Saúde MICHELE CAPUTO NETO Diretor Geral – Secretaria Estadual de Saúde RENÉ JOSÉ MOREIRA DOS SANTOS Diretor do Centro de Hematologia e Hemoterapia do Paraná - HEMEPAR PAULO ROBERTO HATSCHBACH Equipe de elaboração: Bioq. ALEXANDRA MITIRU WATANABE Bioq. ELVIRA ROSA PEREIRA HENRIQUES FOLDA Enf. SUSANA HELENA GAI MERCER Equipe de revisão: Bioq. ALEXANDRA MITIRU WATANABE Bioq. ANALIA MARIA BRECKENFELD MACHADO Bioq. CAROLINE LUISE PROCHASKA Dra. EDNA KAKITANI CARBONI Bioq. ELVIRA ROSA PEREIRA HENRIQUES FOLDA Bioq. MARIA MARTA FERREIRA JUCKSCH Bioq. PAULO ROBERTO HATSCHBACH Enf. SUSANA HELENA GAI MERCER Este manual foi revisado e atualizado em Dezembro de 2011, com base no Manual de Procedimentos elaborado em 1999, e na Portaria MS 1353/11 de 13 de junho de 2011.
  • 34.
    MANUAL DE TRANSFUSÃOHOSPITALAR E COMPLICAÇÃO TRANSFUSIONAL ___________________________________________________________ _____________________________________________________________________________ Centro de Hematologia e Hemoterapia do Paraná - Hemepar 34 COMPLICAÇÃO TRANSFUSIONAL - FLUXOGRAMA HOSPITAL:  Interromper a transfusão  Manter o acesso venoso  Conferir etiquetas, rótulos e registros HOSPITAL:  Coletar amostra pós transfusional  Preencher relatório de complicação transfusional HOSPITAL: Encaminhar para o Hemepar:  Bolsa de sangue  Amostra de sangue do paciente pós transfusional  Relatório de complicação transfusional HEMEPAR: Repetição dos testes pré transfusionais Realização dos testes pós transfusionais Hemocultura da bolsa Fornecimento ao hospital do Kit para hemocultura do paciente HOSPITAL: Coleta e inoculação da hemocultura do paciente e devolução imediata ao Hemepar HEMEPAR Encaminhamento ao setor de C.Q DVPRO da hemocultura do paciente e da bolsa. HEMEPAR Encaminhamento ao hematologista do Hemepar os resultados para o exames pré e pós transfusionais do paciente HEMEPAR Encaminhamento ao hematologista do Hemepar o resultado das hemoculturas do paciente e da bolsa HOSPITAL: Avaliação do médico assistente e transcrição dos resultados dos exames no prontuário do paciente e no Livro de Registro de Complicações Transfusionais do hospital. HEMEPAR Encaminhamento ao hospital de ofício com os resultados dos exames realizados e a conclusão do hematologista.