Sugestão de Temas Para Reunião Diária de Segurança

Prefácio
Aplicação
1) A influência do calor no trabalho
2) Acidente de trajeto
3) Acidentes de trabalho e o alcoolismo
4) Acidentes podem acontecer em qualquer lugar
5) Agentes ambientais
6) Aids
7) Alvejante a base de cloro: branqueador ou assassino?
8) Análise prevencionista de atividades - APA
9) Andaimes
10) Arrumação, limpeza e ordenação são bons hábitos.
11) Arrumação, ordem e limpeza.
12) Assentos e mesas
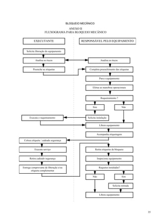
13) Bloqueio elétrico
14) Bloqueio mecânico
15) Caminhões - regras de segurança
16) Caminhões - regras de segurança
17) CAT - comunicação de acidente do trabalho
18) Cintos de segurança: a má informação pode ser perigosa!
19) Competição para cabeças duras
20) Cor na segurança do trabalho
21) Critério para sinalização e isolamento
22) Definições acidente do trabalho
23) Dez maneiras para conviver com gasolina
24) Diálogo direto de segurança - DDS
25) Dicas de segurança para moto-serras
26) Doença do trabalho
27) Doença profissional
28) Empilhadeira
29) EPI - Equipamento de Proteção Individual
30) Equipamentos de proteção
31) Equipamentos de proteção
32) Equipamentos de segurança
33) Esteja alerta aos riscos com baterias
34) Ferramentas elétricas
35) Ferramentas manuais
36) Gases liquefeitos de petróleo – GLP - Instalações e áreas de trabalho


                                                                            1
37) Higiene corporal
38) Higiene oral
39) Ignição espontânea
40) Incidente
41) Inspeção de segurança
42) Inspeções de segurança do trabalho
43) Isolamento e sinalização de áreas
44) Lesões por esforços repetitivos – LER
45) Líquidos combustíveis e inflamáveis
46) Lubrificação e reparos
47) Manutenção e operação
48) Meio ambiente
49) Motociclista
50) Movimentação e transporte de materiais e pessoas
51) Normas de segurança para dispositivos de acionamento, partida e parada de máquinas e
    equipamentos.
52) Normas sobre proteção de máquinas e equipamentos
53) O problema com os anéis e alianças
54) O que os olhos não vêem... O pulmão aspira
55) O ruído! Vamos nos proteger
56) O valor do capacete de segurança já foi aprovado
57) Outros tipos de acidentes do trabalho
58) Pedestres são vulneráveis
59) Permissão para trabalho - PPT
60) Política de segurança
61) Porque inspecionar ferramentas e equipamentos?
62) Preparação de áreas seguras de trabalho
63) Procedimento para prevenção e controle de contaminantes na celulose
64) Procedimentos corretos para o reabastecimento
65) Programa de proteção respiratória - PPR
66) Quase acidentes são sinais de alerta
67) Recipiente: líquidos inflamáveis
68) Riscos e danos ambientais
69) Segurança com facas
70) Segurança do trabalho e/ou proteção contra incêndio
71) Segurança no escritório
72) Solventes comuns
73) Trânsito
74) Uma oficina limpa é uma oficina segura




                                                                                           2
REFÁCIO

O comportamento humano é algo bastante complexo, mas os estudos antropológicos nos colocam algumas lu-
zes importantes sobre o assunto, e especialmente sobre como conseguir que as pessoas tenham o
comportamento adequado.
O nível mais primário de comportamento é a chama da opinião que a pessoa tem a respeito de determinado
tema. Mas somente a opinião não ajuda muito e, diante de qualquer dificuldade, pode ser que a mesma deixe
de lado o comportamento socialmente desejável.
O nível seguinte é o da atitude. Aqui, a pessoa já tem um posicionamento mais firme, e não se desviará facil-
mente do comportamento escolhido por ela mesma, pois é pautado por uma série de convicções sobre o
assunto.
Mas o desejável, em relação aos comportamentos socialmente construtivos, é que a pessoa tenha crença. Na
existência de uma crença, dificilmente a pessoa deixará de lado o comportamento compatível com a mesma.
Por fim, não se pode esquecer da pressão social, como uma forma pragmaticamente muito eficaz de se obter
das pessoas, o comportamento desejado contando-se com todo um esforço em prol da formação de uma
crença, ou pelo menos da atitude correta.
Em Segurança do Trabalho, esse modelo é perfeita mente aplicável. Desejamos e fazemos todos nossos
esforços para que o trabalhador acredite, creia, nas atitudes seguras. Este é o norte de qualquer programa
consistente.
Com esse objetivo, um dos instrumentos administrativos consagrados pelo tempo é a prática dos cinco minu-
tos diários de segurança. No início da jornada, o facilitador da equipe conversa com o pessoal sobre algum
tema relacionado à prevenção e à promoção da saúde. Mas o que falar para o pessoal?
Uma das dificuldades maiores para esta prática é a falta de material orientativo à liderança. Evidentemente,
não se pode falar sobre aquilo que não se sabe.
É exatamente nesse contexto que se encaixa este livro. Ele se baseia na experiência de mais de duas
décadas do seu autor, o engenheiro de segurança Edgard Duarte Filho, que foi aprimorando o conteúdo
gradativamente, praticando-o nas empresas por onde tem exercido o cargo de chefe de segurança no
trabalho, e agora o sistematizou sob a forma deste Manual.
A proposta é que este livro seja distribuído a cada supervisor (ou nome equivalente nos tempos atuais: líder,
facilitador), enfim, aquela pessoa que tem a responsabilidade direta com o pessoal operacional, e que tem a
responsabilidade de conversar com o pessoal ao início da jornada, durante 5 minutos, destacando a
importância da segurança.
Neste livro, o supervisor encontrará mais de 160 temas, passando a abordá-los de forma consistente junto ao
seu grupo de trabalho.
Temos certeza de que este material será de imenso valor para sua empresa.
   Os acidentes de trabalho continuam cada vez mais fazendo novas vítimas e na maioria das vezes, após a
investigação, chega-se à lamentável conclusão de que a maioria deles poderia ser evitada.
Um acidente ocorre basicamente devido a dois fatores: condição insegura, devido às falhas no ambiente de
trabalho e ato inseguro, resultado de atitudes do trabalhador que podem comprometer a segurança.
Para evitar que o ambiente de trabalho gere uma condição insegura ao trabalhador, é necessário um empenho
da empresa, principalmente da gerência e da área de segurança, quando se trata de atitude do colaborador a
maneira mais eficiente de ser resolver esse problema é através da conscientização dos colaboradores através
do DDS – Diálogo Diário de Segurança.


                                                   APLICAÇÃO

O encontro não pode ser visto como uma obrigação, mas um momento de bate-papo de 10 minutos para entender e
mostrar a atividade executada no dia, verificar os EPI’, que fazem a diferença na empresa, sociedade, na execução da
atividade.
Este livro foi feito com o objetivo de apoiar os colaboradores nos Diálogos de Segurança.
Possui vários Temas que servirão de base para discussões e sugestão de melhoria de Segurança, Saúde ocupacional e
Meio Ambiente.


                                        Gramado Paisagismo Ltda.
                                           Elaborado em 2006.
                                   Pela Área de Segurança do Trabalho




                                                                                                                   3
DIÁLOGO DIRETO DE SEGURANÇA

É um programa destinado a criar, desenvolver e manter atitudes prevencionistas na empresa, através da cons-
cientização de todos os empregados.
Tem como foco principal a realização de conversações de segurança nas áreas operacionais e
administrativas, possibilitando melhor integração e o estabelecimento de um canal de comunicação ágil,
transparente e honesto entre supervisores e subordinados.
É também um espaço aberto para a divulgação de mensagens prevencionistas e para a discussão de riscos,
incidentes ou fatos relevantes, associados à Segurança, Saúde Ocupacional e Meio Ambiente, em cada área
da Empresa.
Diariamente, antes do início de cada jornada de trabalho, a chefia reúne sua equipe, alguns minutos, para
discutir um tema relacionado à Segurança, Saúde Ocupacional e Meio Ambiente.
Sugere-se à chefia o registro de presença, mantendo o formulário (anexo I) devidamente preenchido e
remetendo-o, ao final de cada mês, para o técnico de segurança, para fins estatísticos.


                                      SEGURANÇA NO ESCRITÓRIO


Muitos trabalhadores pensam que, num escritório, não estarão expostos a riscos. O que os leva a um falso
sentimento de segurança. Desta forma tendem a negligenciar-se quando estão no escritório. Porém, uma
verificação mais apurada dos hábitos nos escritórios mostra que condições de risco existem.
As quedas representam os acidentes mais comuns nos escritórios e causam a maioria dos ferimentos
incapacitantes. Na realidade, os trabalhadores de escritórios estão duas vezes mais sujeitos a sofrer quedas
do que os outros. As pessoas caem enquanto estão andando, subindo escadas e mesmo quando sentadas em
suas cadeiras. Elas tropeçam em fios elétricos e de telefone, gavetas de arquivos e de mesas abertas e em
equipamentos e pacotes deixados por onde andam.
Uma boa arrumação é essencial para evitar as quedas. Não suje o piso e enxugue qualquer liquido derramado
imediatamente. Recolha pedaços de papel, clipes, borrachas, lápis e outros objetos, assim que encontrá-los.
Os arquivos representam outra fonte de muitos acidentes em escritórios.
Tome cuidado quando abrir mais de uma gaveta ao mesmo tempo e não armazene muito material na gaveta
superior. Estas duas situações sobrecarregam o topo do arquivo, inclinando-o e fazendo com que caia.
Use apenas uma gaveta de cada vez. Abra-a somente a quantidade necessária, fechando-a assim que a tarefa
for concluída. Não bata as gavetas para fechá-las. Muitos dedos já foram esmagados por isso.
Nunca corra pelo chão enquanto estiver sentado em cadeiras com rodinhas, nunca se incline na cadeira para
pegar objetos no chão, ou incline para trás para colocar os pés na mesa. Naturalmente, o hábito mais perigoso
é subir numa cadeira - especialmente as equipadas com rodinhas - para alcançar um objeto mais alto.

Eis algumas práticas úteis à manutenção da segurança no escritório:
   Observe o caminho.
   Não leia e caminhe ao mesmo tempo.
   Não permaneça em frente a portas que abram na sua direção.
   Não jogue fósforos ou cigarros em cestas de lixo.
 Saiba onde estão os extintores de incêndio e como usá-las.
Um acidente em escritório é tão doloroso e caro quanto um na fábrica ou no campo. Como gastamos uma
parte do dia no escritório, devemos desenvolver e seguir práticas seguras de trabalho nesse ambiente.




                                                                                                            4
EQUIPAMENTOS DE PROTEÇÃO


A empresa se utiliza de vários recursos para proteger suas propriedades. Existem dispositivos de combate a
incêndio e vigilantes.
Porém, existem outros recursos projetados para a proteção do trabalhador. Tome-se, por exemplo, um par de
óculos ou uma proteção facial. Esses dispositivos não impedem que um ladrão roube propriedade da empresa
nem podem ser usados para combater ou impedir um incêndio; muito menos impedir danos em equipamentos.
É isso mesmo! A proteção para a face e para os olhos serve apenas para uma coisa: impedir que algum
material arremessado atinja sua vista. Ela foi projetada para proteger você.
Entretanto, ela protegerá você apenas se você quiser. Não há nenhum dispositivo automático para proteção
dos olhos. Os óculos e outras proteções têm valor apenas quando utilizados da forma como foram projetados
para serem usados.
Com o capacete de segurança é a mesma coisa - proteção para sua cabeça.
Ele só vai protegê-Io se você usá-lo. As botas de segurança protegerão seus pés, não o meu pé ou o pé do
presidente da empresa... Apenas os seus.
Assim sendo, quando lhe dizemos para usar o equipamento de proteção individual, não estamos pedidos um
favor para a empresa. Não estamos estabelecendo uma porção de regras só para o nosso beneficio. Não
estamos querendo amolar você com restrições sem sentido.
Nós estamos apenas tentando fazer o que é certo e o que é bom para você; somente tentando ajudá-lo a se
ver livre de acidentes que podem feri-lo, cegá-lo e até matá-lo. Estamos contentes em ajudar de diferentes
maneiras. Aprendemos, a partir de experiências próprias, quais os tipos de equipamentos de proteção ne-
cessários em diferentes tarefas e passamos esta experiência para você, antes de colocá-lo para trabalhar.
O uso de alguns tipos de equipamentos é exigido por normas internas. Outros tipos são apenas
recomendados, mas não exigidos. Esperamos que você faça uso do bom senso e use também aqueles
considerados recomendados.
Mas, vamos deixar uma coisa bem clara: não podemos usar o equipamento por você. Não estaremos o tempo
todo ao lado de cada um de vocês, dizendo: "Use esse equipamento agora!" Isso é com você, é assim que
deve ser, porque o equipamento de proteção individual foi projetado para sua própria segurança e saúde.
Algumas vezes parece ser muito complicado gastar tempo para colocar e tirar o equipamento de proteção para
realizar uma tarefa que levará apenas alguns segundos - como um trabalho rápido de esmeril. Mas pare um
minuto para pensar sobre o assunto. Quanto tempo leva um "besouro" de uma peça de aço ou pedaço de
esmeril para atingir seus olhos? Leva apenas uma fração mínima de segundo, podendo acontecer tanto em um
trabalho que vai levar 10 segundos como num trabalho que dure o dia inteiro.
Não usar os óculos de segurança, guardando-os o tempo todo no bolso, é uma estupidez tão grande quanto
uma caixa de supermercado dizer: "Estou saindo para almoçar só por meia hora. Acho que posso deixar a
registradora aberta enquanto isso. Não tem a menor chance de alguém passar por aqui e apanhar o dinheiro".
Na realidade, não usar os óculos de segurança é uma estupidez maior. O pior que poderia acontecer com o
caixa é algum dinheiro ser roubado e ele ser demitido por isso. Entretanto, ele ainda teria seus olhos. Por outro
lado, se você não usar seus óculos de segurança, você estará correndo o risco de perder a sua visão.
Assim, pegue o equipamento de segurança exigido para o seu trabalho e use-o sempre que você estiver
trabalhando. Mantenha trancadas as portas dos acidentes que poderiam acontecer com você.




                                O PROBLEMA COM OS ANÉIS E ALIANÇAS


Um anel não é apenas um círculo de metal usado no dedo de alguém. Em muitas situações, representa
também a causa de ferimentos sérios para quem o usa.
Muitos desses ferimentos ocorrem no dia-a-dia das pessoas. As vítimas mais comuns são representadas por
alguém que pula fora da traseira de uma camioneta e prende sua mão numa proteção, ou por uma mulher que
se estica para alcançar alguma coisa numa prateleira alta e fica presa num prego que não está à vista.
Um cirurgião plástico tratou vinte e um casos de avulsão anelar (avulsão é o ato de rasgar uma parte do
corpo). Esse cirurgião enfatiza a seriedade de tal ferimento, explicando que a destruição de tecido mole pode



                                                                                                                5
ser tão extensa que os pequenos vasos sangüíneos que alimentam tendões, ossos e unhas não podem ser
restaurados.
Um outro cirurgião explica que os procedimentos cirúrgicos necessários para restaurar um dedo severamente
danificado incluem o enxerto de osso e enxerto de pele. O resultado pode ser um dedo esticado e duro, muitas
vezes pouco atraentes para o paciente.
Uma boa forma de evitar os ferimentos provocados por anéis é usar daqueles tipos que se abrem sob esforço
e que saem do dedo. Qualquer joalheiro, ou alguém com habilidade necessária e uma serra de joalheiro pode
fazer uma abertura. Eis aqui como:
1. A partir da parte interna, faça um pequeno corte na posição de seis horas (a pedra ou a jóia fica na posição
de doze horas).
2. Também a partir da parte interna, faça ranhuras com dois terços de espessura em profundidade, nas
posições de nove e duas horas. Em caso de agarramento severo, o anel será aberto na posição de seis horas,
com as duas partes inferiores dobrando nas posições de nove e duas horas. O dedo será solto sem ferimento.
Contudo, é importante lembrar que os cortes parciais do anel são necessários, assim como o corte completo.
O anel poderá não se abrir apropriadamente em algum dos três cortes.
Algumas pessoas são relutantes, provavelmente por razões afetivas em relação ao anel, em fazer as
alterações necessárias para evitar ferimentos. Porém, um anel pode ser reparado a um custo razoável,
enquanto a restauração de um dedo pode ficar muito cara. Naturalmente, você também não poderá usar um
anelou aliança num dedo que esteja faltando.
De acordo com um cirurgião plástico, que trabalhou em muitas avulsões anulares, uma alternativa possível aos
cortes no anel é usar anéis dobráveis que podem ser obtidos em joalheiros. Embora projetados, a princípio,
para pessoas com as juntas alargadas, eles podem salvar um dedo, se forem submetidos a um grande
esforço.
Naturalmente, a melhor forma de evitar um ferimento por anel é não usá-Io.
Porém, se você usa um, altere-o conforme descrito anteriormente ou use um de projeto alternativo (como para
o caso de pessoas com artrites).


                                     EQUIPAMENTOS DE SEGURANÇA

Protetor Auricular (Abafador de Ruído)
Tem como finalidade diminuir o nível de ruído recebido pelo trabalhador. Deve ser usado nas áreas próximas
aos equipamentos ruidosos e locais barulhentos. O não uso deste equipamento pode causar: stress, insônia,
dificuldade de comunicação, surdez profissional.
Cremes
Têm como finalidade proteger a pele contra produtos químicos agressivos. Devem ser usados em todas as
atividades onde houver contato com produtos químicos. A falta do creme pode causar doenças na pele,
alergias, dermatites.
Máscara Contra Poeira e Gases
Protege as vias respiratórias, deve ser usada em atividades onde haja concentração de poeiras ou gases. A
falta de máscara pode causar doenças do sistema respiratório.



                                          ACIDENTE DE TRAJETO

Lendo jornal, ouvindo rádio ou assistindo televisão, encontram-se notícias de atropelamentos, acidentes de
trânsito, apresentando feridos e mortos. Grande parte são os chamados acidentes de trajeto. Aliás, vocês
lembram o que é acidente de trajeto? É a ocorrência no percurso da residência para o trabalho ou deste para
aquela.
Vamos apontar as causas mais comuns de acidente de trânsito, analisando as condições negativas que
influenciam o comportamento de um motorista:
- CONDIÇÕES DO VEÍCULO - CONDIÇÕES DA VIA PÚBLICA
- CONDIÇÕES DO TRÂNSITO - CONDIÇÕES DO MOTORISTA
- CONDIÇÕES DE ILUMINAÇÃO - CONDIÇÕES ATMOSFÉRICAS.




                                                                                                              6
Para o motorista essas seis condições poderão ser positivas ou negativas. Vale ressaltar que o aparecimento
delas não ocorre isoladamente, a não ser em alguns casos. Na grande maioria dos acidentes, encontraremos
três, quatro ou mais condições, influenciando o motorista.
Vamos fazer uma análise detalhada:
Condições Negativas do Veículo:
Freio desregulado (puxando para um lado, ou não segurando o necessário) pneus lisos; deficiência de
iluminação; limpador de pára-brisa sem funcionamento ou com borrachas gasta; sem buzina, ou uso
inadequado (susto); volante com folga; simetria irregular das rodas.
Condições Negativas da Estrada:
Curvas; morros; largura da pista; tipo de calçamento; elevações; desníveis; buracos; manchas de óleo; poças
de água.
Condições Negativas do Trânsito:
Horário dia da semana; reinício de aulas; trechos de vias públicas; tipos de veículos; velocidades.
Condições Negativas de Iluminação:
Luz natural (sol, ofuscamento); luz artificial (luz alta de veículos).
Condições Negativas do Motorista:
Fadiga; falta de experiência; sonolência; distração; mal-estar; falta de habilidade; alcoolismo; estado emocional
(alegria ou tristeza); falta de conhecimento da estrada.
Tente fazer uma montagem, imaginando os pontos citados, uma ocorrência com os pontos negativos de cada
condição e veja qual será realmente o final dessa estória.


                            O QUE OS OLHOS NÃO VÊEM... O PULMÃO ASPIRA


Nas muitas atividades de trabalho, existem inúmeros contaminantes microscópicos que ficam suspensos no ar.
Muitas vezes, eles são prejudiciais à saúde.
Quais Os Contaminantes Presentes Nas Indústrias?
O ar que respiramos é composto de 21 % de oxigênio, 78% de nitrogênio e 1%. De outros gases. Certo? Já
não foi falado a esse respeito? Nessa combinação, esses gases mantêm a vida. Porém, quando outras
substâncias estiverem presentes,
O trabalhador estará sujeito à irritação, intoxicação, asfixia narcose, podendo levá-Io à morte.
Quais São Os Agentes Que Podem Representar Condições de Risco Para O Nosso Aparelho
Respiratório?
Poeiras - São formadas quando um material sólido é quebrado, moído ou triturado.
Fumos - Ocorrem em operações de fusão em altas temperaturas, com materiais plásticos ou metálicos, como
soldagem e fundição.
Neblinas Ou Névoas - São encontradas em operações de pintura quando os líquidos são pulverizados.
Gases e Vapores - São contaminantes presentes no ar, que por serem minúsculas partículas, passam pelos
pulmões, depositam-se na corrente sangüínea e podem chegar ao cérebro, rins e outros órgãos. Os vapores
ocorrem através da evaporação de líquidos ou sólidos, tais como: gasolina, querosene, solvente de tintas, etc.
Como Se Proteger Desses Contaminantes - Através de EPI, respiradores, máscaras com filtros adequados
que atraem e retêm os contaminantes suspensos no ambiente de trabalho.
Como Identificar Um Bom Respirador:
Conforto - Considerando que o trabalhador poderá utilizar o respirador até
8 horas por dia, é de fundamental importância que seja leve, sem machucar o rosto do usuário;
Selagem - Deve ajustar bem à face do usuário, protegendo contra as partículas de gases tóxicos que podem
estar presentes no ambiente;
Fácil Utilização - Respirador de manuseio complicado desestimula e dificulta a utilização freqüente;
Dificuldade na Manutenção - Respiradores compostos de muitos elementos e peças reposicionáveis
necessitam de cuidados freqüentes e prejudicam a qualidade e eficiência do EPI, se a manutenção não for
bem feita;



                                                                                                                7
Fácil Comunicação - Um bom respirador permite durante sua utilização uma clara e fácil comunicação, sem
que seja necessário retirá-lo do rosto.
Eficiência - A qualidade do elemento filtrante é muito importante para que ocorra a proteção respiratória, bem
como o uso do respirador apropriado para cada situação e contaminantes.

Cuidados:

  Não suje, nem danifique a parte interna do respirador, a qual ficará diretamente em contato com a boca e
  o nariz;
 Não deixe o respirador sobre equipamentos e lugares sujeitos as poeiras ou sujeiras;
 No intervalo ou ao final do trabalho, guarde o respirador em saco plástico e coloque-o em lugar apropriado
  (gaveta, armário, etc.);
 Quando sentir dificuldades na respiração, cheiro ou gosto do produto com que estiver trabalhando, isso
  indica que é hora de trocar o respirador;
 Para qualquer dúvida ou informação adicional, procure o técnico de segurança.




                                        INSPEÇÃO DE SEGURANÇA

Mas Por Que Fazer Inspeção?
Independente de área há milhares de coisas que em algum momento desgastam (mangueiras, cabos,
ferramentas, escadas, etc.). O uso e o desgaste normais podem ocasionar uma deterioração gradual que pode
ser descoberta antes que se produza um dano pessoal, um dano à propriedade ou uma interrupção do
trabalho. Além disso, as áreas são informadas dos problemas que podem afetar de modo negativo as
operações da empresa. Portanto, a inspeção é um instrumento fundamental para se obter um retrato
qualitativo e fiel do ambiente de trabalho e, a partir disso, propor medidas cabíveis de controle e correção.

Quais os Objetivos Principais?
 Remover as interferências na execução das atividades;
 Buscar falhas nos processos ou métodos de trabalho que possam alterar a condução normal da tarefa;
 Identificar os riscos no trabalho e no meio ambiente, de forma planejada e orientada, pois muitos riscos
   não são óbvios para a maioria das pessoas.

Quem e como se deve Realizar a Inspeção?
1º passo - Identificar o que procuramos. Lembrar do ato e da condição insegura.         Estes são os elementos
fundamentais, que devemos eliminar.
2º passo - Através de um impresso próprio ou "check-list", identificar e registrar todas as irregularidades
constatadas.
3º passo - Encaminhar para a supervisão da área inspecionada os dados registrados para que as não
conformidades possam ser solucionadas.
4º passo - Acompanhar as providências.

Tipos de Inspeção
Rotina - Faz-se uma vistoria de forma rotineira para checar as operações, equipamentos, procurando
possibilitar a continuidade operativa dos processos.
Periódica - Realizada de tempos em tempos, dirigida às máquinas, equipamentos e instalações e procura
averiguar alterações nos mesmos que podem ocorrer após um período de uso.
Especiais - São aquelas feitas em processos, máquinas ou instalações novas de modo a descobrir e eliminar
riscos antes do funcionamento, bem como aquelas onde há suspeita de presença de substâncias tóxicas e
perigosas para a saúde.
Muitas vezes o risco está na nossa frente, mas não observamos. A troca de informações, o diálogo,
empregados de outras áreas inspecionadas, com essas medidas, fatalmente esses riscos serão vistos e
eliminados. Assim caminha a prevenção de acidentes.




                                                                                                                 8
ACIDENTES DE TRABALHO E O ALCOOLISMO

Fatores Diretos Como o Alcoolismo Contribui:
   Falta de reflexo;
 Falta de raciocínio;
   Perda da coordenação motora;
   Falta de firmeza na mão;
   Perda do senso de responsabilidade;
   Falta de equilíbrio;
   Perda do senso de perigo.


Fatores Indiretos:
   Falta de recursos financeiros;
   Irritação;
   Nervosismo;
   Problema de relacionamento - chefias, colegas, família;
   Higiene - falta de asseio corporal, falta de conservação do seu material de segurança;
         Personalidade - desleixo, machismo, exibicionismo, desatenção, euforia excessiva, agressividade,
    impulsividade;
         Estado de fadiga - alimentação inadequada; insônia.

Alcoolismo e o Trabalho:
As dificuldades encontradas por um alcoólico em seu ambiente de trabalho são diversas, qualquer que seja a
função.
Geralmente diminui o tempo dedicado ao trabalho, seja por doença ou faltas injustificadas, deixa o serviço
para outros, tem um grande número de faltas.
O alcoólico representa um perigo real para si e para os outros pela maneira inadequada de lidar com máquinas
e equipamentos, causando graves acidentes de trabalho.
O alcoolismo pode impedir a promoção.


                                                    AIDS

Se o HIV (vírus da AIDS) está presente no sangue de um portador ou aidético, fica lógico dizer que para que a
doença seja transmitida a outra pessoa é necessário o contato sangue a sangue. Não existe nenhum risco de
contaminação nos afazeres cotidianos. Todos os estudos feitos na África e nas famílias de hemofílicos
aidéticos confirmam: não há transmissão de vírus em vasos sanitários, xícaras, copos, apertos de mão, etc.
Desta maneira, as principais formas de transmissão da doença são:
Ato Sexual - (através do esperma, secreção vaginal e micro ferimentos). A sodomia hétero como homossexual
é que leva à maior possibilidade de transmissão, embora também ocorra a transmissão nas relações
heterossexuais clássicas. Em 1988, houve anúncio público de cinco casos de transmissão do vírus por sexo
oral.
Agulhas E Instrumentos Contaminados - Seringas, agulhas usadas e contaminadas têm levado o vírus a
muitas pessoas. Em uma publicação francesa, notificaram-se dois casos de contaminação via navalha de
barbear, alicate de cutícula e etc., mas existe o risco teórico de contaminação.
Transfusão de Sangue - A utilização de sangue que seja infundido sem nenhum estudo soro lógico é uma
das grandes fontes de contaminação.
Gravidez - A contaminação pode se efetuar da mãe para o bebê na hora do parto e durante a gravidez (em
50% dos casos). Em relação ao leite materno, há possibilidade de transmissão.
A doença é uma realidade, não há cura, portanto devemos prevenir para que não sejamos vítimas do vírus.
Assim como no acidente de trabalho, a AIDS também é questão de prevenção.



                                                                                                             9
HIGIENE CORPORAL

A higiene do corpo é indispensável à conservação da saúde, pois a poeira e impurezas acumuladas em nossa
pele favorecem o desenvolvimento de micróbios prejudiciais ao nosso organismo.
Por isso:
a) Devemos conservar o corpo asseado, tomando banho diariamente com sabonete e água limpa; o banho
diário propicia bem estar;
b) Lave bem a cabeça e faça a barba, evitando assim, a procriação de piolhos e outras parasitas;
c) Use sempre toalhas limpas e individuais;
d) Limpe os ouvidos com cotonete. Apare as unhas;
e) Lave os pés todos os dias. Ande sempre calçado, pois são os pés que sustentam o corpo, estando expostos
a traumatismos; O Troque sua roupa pelo uniforme da empresa. Retirem jóias e ornamentos que atrapalham o
desempenho do serviço, além de evitar preocupações com possíveis danificações de acidentes;
g) Lave suas mãos e braços antes de começar o trabalho, para retirar todos os germes aí instalados, como
também, antes de qualquer refeição ou descanso;
h) Complete sua higiene corporal, usando roupas limpas e adequadas ao clima.


                                                HIGIENE ORAL
A boca, porção inicial do aparelho digestivo, que desempenha importante função na digestão dos alimentos,
através da mastigação, deve ser mantida limpa, exigindo especial atenção aos dentes.
A 1ª dentição (dentes de leite) ou dentição temporária ocorre a partir do 6° mês de vida, devendo estar
completa por volta dos dois anos. A 2º dentição, ou dentição permanente, surge a partir do 6° ano de vida.
A falta de higiene na boca acarreta as cáries, gengivite (inflamação na gengiva), perda dos dentes e
insuportáveis dores.
O cuidado com os dentes se constitui na:
- Escovação diária por pelo menos três vezes: ao levantar, após as refeições e antes de deitar;
- Uso do fio dental diariamente após as refeições;
- Visitas periódicas ao dentista (a cada três meses).

Higiene da Roupa
Por Quê? A higiene da roupa ajuda a proteger a saúde.
Roupa Limpa - é aquela isenta de sujeiras, bem passada e em condições de uso.
Roupa Bem Lavada - é aquela que se lava com água boa, sabão ou detergente, leva-se ao sol para quarar,
enxagua-se em duas ou três águas, até ser retirado todo o sabão e seca-se ao ar livre.
Roupa Bem Passada - é aquela que se passa, não só para deixá-Ia mais apresentável, como, também para
eliminar os germes, com ferro elétrico ou de brasa, em temperatura elevada.
Roupa Bem Guardada - deve-se manter em gavetas, em guarda-roupas, areja da e protegida para evitar a
penetração de ratos, aranhas, baratas, traças, etc.
Roupa Adequada - é aquela que satisfaz às seguintes exigências:
- fácil limpeza;
- permeabilidade e cor segundo a temperatura ambiente;
- tamanho e qualidade apropriados.

                   ALVEJANTE A BASE DE CLORO: BRANQUEADOR OU ASSASSINO?


A ignorância sobre os efeitos letais de misturar alvejante comum à base de cloro com outros produtos de
limpeza incapacita milhares de trabalhadores todos os anos.
O perigo é bem conhecido. Ainda assim, há sempre alguém que erroneamente acredita que a mistura de dois
alvejantes poderosos faz o trabalho de maneira melhor.
Não é bem assim. A verdade é que essas misturas podem provocar um grande prejuízo.


                                                                                                             10
A mistura de alvejantes à base de cloro com produtos de limpeza que contenham amônia produz cloramina,
um gás irritante que é quase tão mortal quanto o gás do cloro.
As equipes de vigilantes, de manutenção e de limpeza, ou qualquer um que trabalhe com produtos químicos
de limpeza, devem usá-Ios com muito cuidado.
Primeiro, verifique os rótulos quanto a alertas de "PERIGO", "ADVERTÊNCIA" e "CUIDADO" que devem ser
indicados quando o material é potencialmente perigoso. Se o alvejante à base de cloro (hipoclorito de sódio)
for um dos ingredientes do produto de limpeza, então não misture esse produto com outro que contenha um
ácido (vinagre comum, algum outro produto de limpeza para banheiros e alguns abrasivos e limpadores) ou
com um produto que contenha uma substância alcalina (amônia e alguns abrasivos ou limpadores).
Se os recipientes com substâncias de limpeza não forem rotulados, não os use até saber o que contêm.
Quando um trabalhador é envolvido por gases como cloro, administre oxigênio, se possível, ou remova o
acidentado para um local com ar puro e busque ajuda médica. Respirar esses gases pode causar problemas
severos em vias respiratórios superiores e interferir na respiração, irritar os olhos e nariz, causar inconsciência,
podendo até mesmo levar à morte se a vítima não for tratada imediatamente.
Lembre-se de que a mistura de produtos de limpeza raramente resulta em um produto que realize melhor o
trabalho. A maioria das combinações neutraliza ou diluem um ao outro. O mais importante é lembrar que a
combinação de alvejante de cloro com um ácido ou álcali pode até mesmo matar.

                                             SOLVENTES COMUNS

Os solventes são líquidos que podem dissolver substâncias sem alterar sua natureza. Por exemplo: a água
dissolve o sal. Se você ferver a água até secar, você terá o sal de volta, normal como antes. A água é o mais
comum dos solventes, mas não funciona bem com graxas, óleos ou gorduras que fazem a poeira grudar nas
coisas. Assim, precisamos de solventes que sejam bons na dissolução dessas substâncias, para lavar a
sujeira acumulada.
Todo solvente - álcool, nafta e assim por diante - tem suas vantagens e desvantagens. É esta a razão pela
qual temos misturas. Todo solvente é perigoso, dependendo de como é usado.
Muitos solventes orgânicos queimam. Eles podem causar incêndios e explosões, se mal utilizados. Muitos
deles são tóxicos. Todos são úteis e podem ser usados, se cuidados de segurança forem tomados. Não é
difícil fazer isso se você souber os riscos e a forma de controlá-los.
Alguns solventes evaporam muito rapidamente, outros mais lentamente. Quanto maior for a área de contato
entre o solvente e o ar, maior evaporação será produzida.
Suponha que você deixe uma lata de solvente aberta. Você terá apenas um pequeno fluxo de evaporação. Se
você pudesse retirar a parte superior inteira da lata, haveria mais evaporação. Se você colocar o solvente num
recipiente largo, grande e descoberto, a evaporação será maior ainda.
Os solventes evaporam mais rapidamente com o ar em circulação do que com o ar parado. Quanto mais
quente um sol vente estiver, mais rapidamente evaporará. É difícil encontrar uma boa razão para que um
solvente seja aquecido. Entretanto, já houve casos desse tipo, causando problemas e perigo.
Antes de manusear qualquer solvente, primeiro conheça seus riscos. Observe a situação à sua volta e planeje
a tarefa cuidadosamente, usando a cabeça. Lembre-se de como os vapores de sol ventes atuam e certifique-
se de que os solventes não possam evaporar a ponto de se tornarem perigosos. Não se esqueça de que eles
se espalham muito rapidamente pelo ar e movem-se conforme sua corrente, da mesma forma que acontece
com a fumaça de cigarro.
Conheça seu solvente. Saiba se ele é inflamável e/ou tóxico. Nunca use gasolina como sol vente, por ser
extremamente volátil e altamente inflamável.

                               DICAS DE SEGURANÇA PARA MOTO-SERRAS

Qualquer ferramenta de corte deve ser tratada com respeito, mas uma moto-serra de alta velocidade requer
cuidados especiais. Eis aqui cinco sugestões gerais
De segurança para ajudar a evitar problemas sérios.

1 - Use Equipamentos de Proteção:
Proteja seus olhos com óculos de segurança. Use luvas em trabalho pesado para evitar lascas e o contato
direto com bordas cortantes. Sapatos de segurança antiderrapantes ajudam você a manter o equilíbrio e
protegem os dedos dos pés contra ferimentos causados pela queda da árvore. Um capacete de segurança é


                                                                                                                  11
bom para proteger sua cabeça contra a queda de galhos que podem soltar-se enquanto você estiver
trabalhando. Protetores de ouvido protegem sua audição.
Roupas justas são menos prováveis de agarrar em galhos ou na corrente de moto-serra. Use uma camisa de
manga comprida abotoada nos pulsos. Mantenha a camisa dentro das calças e use calças compridas em vez
de bermudas ou calções.

2 - Manuseie o Combustível com Cuidado:
Armazene o combustível num recipiente apropriado e mantenha-o numa prateleira alta, fora do alcance de
crianças. Sempre que misturar o combustível ou reabastecer a moto-serra, faça isso em ambientes abertos.
Desligue o motor da moto-serra e deixe-o esfriar antes do reabastecimento. Evite o abastecimento excessivo e
o derramamento de combustível. Limpe a corrente de corte após o reabastecimento e afaste-se da área do
abastecimento antes de dar nova partida ao motor.

3 - Carregue a Moto-serra de Forma Correta:
Certifique-se de desligar o motor antes de carregar ou transportar a serra para um novo local. Segure e
carregue a moto-serra abaixo de sua cintura, com a barra guia virada para trás. Dessa forma, caso você
tropece e caia, pode soltar a serra e deixar seu movimento para frente afastar você da serra.

4 - Prepare a Área de Corte:
Certifique-se de que não haja presença de pessoas e de animais de estimação na área de trabalho. Verifique
quanto à presença de galhos mortos ou soltos acima de sua cabeça, que poderão cair quando você começar o
trabalho. Limpe o caminho para a queda da árvore e limpe a área de trabalho, de maneira que não haja pedras
soltas que poderiam fazer você perder o equilíbrio, e para que não haja galhos que poderiam prender-se em
suas roupas.

5 - Serre com Segurança:
Nunca opere uma moto-serra quando você estiver cansado. Mantenha sua moto-serra em bom estado de
manutenção; faça os reparos necessários antes de continuar o trabalho. Mantenha suas mãos limpas e secas,
segurando a serra firmemente com as duas mãos. Segure a serra do lado, de forma que o corpo não fique
diretamente atrás dela. Trabalhe lentamente e planeje seus movimentos antecipadamente.
Você pode evitar o coice da moto-serra - sua tendência de pular para trás obedecendo as seguintes sugestões:
nunca deixe a ponta da barra guia fazer contato com o tronco, galho ou outro objeto. Não inicie um corte com a
ponta da barra guia. Aumente a velocidade da corrente antes de começar o corte. Mantenha a corrente afiada
e corretamente tencionada.
Leia o manual do operador de sua moto-serra para saber os procedimentos de manutenção, operação e
abastecimento, assim como outras coisas que você precisa saber sobre como operá-la corretamente.


                                        FERRAMENTAS MANUAIS


As ferramentas manuais são os equipamentos mais simples e servem como extensão da mão do homem, para
lhe facilitar as tarefas, diminuindo a força empregada por ele, aumentando o rendimento dos serviços e
protegendo-os dos riscos de acidentes.
Sendo uma extensão da mão e usadas para facilitar os trabalhos, atualmente o seu uso é quase
imprescindível. Encontramos ferramentas manuais sendo usa das em todos os lugares, desde as oficinas,
fábricas, até o lar, para pequenos consertos e algumas tarefas simples. A diversidade de usos fez com que
elas fossem responsáveis por muitos acidentes de todas as espécies e alguns até com graves conseqüências,
dependendo, é lógico, do tipo de ferramenta.
De um modo geral, as ferramentas manuais não causam muitos acidentes graves, o índice de gravidade das
lesões é muito baixo. Por essa razão, muitas gerências tendem a não tomar conhecimento do cuidado,
controle e uso dessas ferramentas. Exceto quando:

a) Olhos - toda lesão ocular deve ser considerada como potencialmente mui
To grave e requer imediata e competente ação;
b) Infecções - em virtude de numerosos pequenos cortes, bolhas, abrasões, machucaduras e perturbações,
as infecções são muito comuns, decorrentes do descaso em tratar essas pequenas lesões.
Mas, a freqüência desses acidentes é grande. O índice de lesões incapacitantes é elevado em virtude do mau
emprego das ferramentas e outras causas que devemos observar:


                                                                                                           12
   Ferramentas defeituosas;
   Ferramentas inadequadas para o serviço;
   Método incorreto;
   Má conservação das ferramentas;
   Improvisação de ferramentas;
   Condução de ferramentas no bolso;
   Arremesso de ferramentas para outro colega.

Medidas Preventivas

 Verifique freqüentemente as condições das ferramentas solicitando a reparação ou condenação;
 Para trabalhos em altura, use cinto porta-ferramenta, ficando com as mãos livres, tanto na escada, como
  para realização do serviço;
 Faça uma rápida análise do seu posicionamento para que em caso de escapar a ferramenta, você não
  venha a sofrer queda;
 Não deixe ferramentas em posição perigosa, ou no caminho onde possam provocar pulos, escorregões,
  quedas, etc. Evite deixar em bancadas, mesas, maquinas, onde possa provocar acidentes.

                                CAMINHÕES - REGRAS DE SEGURANÇA

Não permita o transporte de pneus nas plataformas ou em qualquer local fora do local específico.
Mantenha os faróis acesos quando a visibilidade for deficiente.
Ao cruzar com outro veículo, faça-o com luz baixa.
Evite operar o caminhão sem a buzina de ré. Quando não existir, solicite ajuda a um manobrador auxiliar.
Não fique debaixo da báscula quando esta estiver erguida.
Caso haja necessidade de se colocar abaixo dela, a mesma deverá ser travada com o cabo de segurança ou
calço.
Obedeça aos sinais de trânsito.
Evite estacionar o caminhão dentro da pista.
Cuidado com os cruzamentos.
Não permita que alguém desça do caminhão ou suba nele em movimento. Ao se aproximar ou se afastar a pé
do caminhão, coloque-se em uma posição que seja visível ao motorista. Caminhões têm ângulo morto de visão
do motorista de muitos metros.
Mantenha as portas da cabine fechadas.
Use os EPI's, botinas, luvas e especialmente o "ABAFADOR DE RUÍDOS”, quando indicado.
No abastecimento do caminhão, não fume nem permita que se fume. O diesel é altamente inflamável.
Inspecione regularmente os extintores de incêndio localizados no caminhão. Se por acaso tiverem sido
usados, comunique-se com a Segurança para pronto reabastecimento.
Não deixe acumular terra debaixo dos pedais do freio e acelerador.
Nunca desligue a chave geral com o caminhão em movimento, pois ao desligar a chave geral, desativa-se
também, o sistema hidráulico de direção.
Pneus
Não ande com pneus carecas. O pneu sobressalente deve estar em condições de uso. Velocidades
excessivas durante o transporte podem produzir pressões excessivas nos pneus, devido ao calor. Jamais fique
em cima, ou diretamente ao lado de um pneu e do aro, durante a montagem. A troca de pneus pode ser peri-
gosa. Sob pressão, o conjunto do aro e do pneu é um perigo em potencial. Exigem-se ferramentas e processos
especiais.
Ao encher de ar um pneu com arinho, utilize gaiola ou corrente de proteção.

                                              MOTOCICLISTA

Com o crescimento do número de motos que circulam em nossas vias, torna se indispensável a sua
participação responsável na segurança global do trânsito.
Conduzir motocicleta exige especial habilidade, muita atenção e prudência.
Observe as leis de trânsito, pois, atendendo bem aos seus deveres, merecerá maior respeito aos seus direitos.
Os condutores de motocicletas e similares devem:




                                                                                                            13
- Conduzir sua moto mantendo-a no meio da pista direita do rolamento, sempre que não houver faixa especial
a eles destinada.
- Não entregar a direção do veículo a pessoas não habilitadas.
- Transitar com o capacete, usar roupas e calçados adequados, inclusive o passageiro.
- Obedecer a toda sinalização existente.
- Andar em velocidade compatível com a segurança pessoal e coletiva. - Ultrapassar sempre pela esquerda.
- Dar passagem quando solicitado.
- Respeitar o pedestre, dando-lhe preferência quando necessário.


CINTOS DE SEGURANÇA: A MÁ INFORMAÇÃO PODE SER PERIGOSA!


    O Brasil é responsável por 10% de todas as mortes ocorridas no mundo inteiro por acidentes
automobilísticos.
    Os acidentes no Brasil custam, sem considerar o aspecto humano, a quantia fabulosa de US$ 2 bilhões
em perdas materiais e outros dois bilhões em perdas sociais.
    Muitas pessoas acham que um cinto de segurança preso poderia retardar uma tentativa de escapar de um
veículo em chamas ou submerso.
    Nada melhor do que a verdade. Em primeiro lugar, menos de meio por cento das colisões com vítimas
envolvem incêndio ou submersão! Em tais acidentes, sua primeira preocupação deve ser ficar consciente
para escapar. Um cinto de segurança preso minimizará bastante ou eliminará a possibilidade de
ferimentos, de forma que você poderá escapar.
    Muitas pessoas acham que é mais seguro ser arremessado num acidente. Vejamos:
     Se você for arremessado de um veículo, suas chances de morrer são 25 vezes maiores do que se você
 permanecer dentro do veículo. A força da colisão pode arremessar você a uma distância de
 aproximadamente 15 vezes o comprimento do carro. Portanto, achar que ser arremessado é mais seguro
 do que ficar no carro é idiotice; o arremesso para fora do carro envolve passar pelo pára-brisa ou sair pela
 porta. Uma vez do lado de fora, perigos adicionais como o de sair se arrastando pelo chão, o de ser
 esmagado pelo próprio veículo, o de ser lançado contra objetos na lateral da estrada, aumentam
 espantosamente seu risco de vida. O lugar mais seguro numa colisão é dentro do próprio veículo, protegido
 pelo cinto de segurança.
    Têm sido descritos traumas devidos ao uso de cinto de segurança. Nessas raras situações, contudo, o cinto
estava sendo usado inadequadamente ou o choque foi tão violento que o ocupante seria fatalmente lesado se
estivesse sem o cinto.
     Ocupantes sem cintos foram mortos em velocidades menores que 20 Km/h velocidade de quem está
 estacionando, mostrando que cintos são necessários não apenas em velocidades altas.
     Em veículos da empresa, o uso de cinto de segurança é obrigatório durante todo o tempo - sem exceções.
 Em seu veículo pessoal, os cintos de segurança são obrigatórios durante todo o tempo para todos os
 passageiros - sem exceções.
     Não dê informações erradas sobre o cinto de segurança - dê uma informação clara e verdadeira. Passe à
 frente a mensagem de que "cinto de segurança salva vidas".

                                    PEDESTRES SÃO VULNERÁVEIS

O problema de pedestres sempre foi sério. Entretanto, hoje em dia, com muitos carros a mais nas ruas e mais
pedestres de todas as idades, a coisa é muito mais séria. Todos os anos, mais de 10.000 pedestres morrem
durante colisões, excedendo em muito as perdas sofridas em afogamentos, incêndios e em acidentes
ferroviários e aéreos.
A maioria das mortes de pedestres envolve pessoas abaixo de 14 anos e acima de 55, assim como pessoas
alcoolizadas.
Quais são os perigos envolvendo pedestres? Vejamos alguns:
I - Crianças brincando entre veículos estacionados.
2 - Pedestres desatentos.
3 - Caroneiros.
4 - Pedestres bêbados.
5 - Pessoas idosas ou deficientes físicos.


                                                                                                          14
6 - Equipes de reparos.
7 - Curiosos na cena de um acidente.

Outros riscos que contribuem para o problema dos pedestres são as zonas de segurança, cruzamentos,
conversões à direita com sinal vermelho, shopping centers e passagens.
A importância de manter o máximo de cuidado com pedestres deve ser super enfatizada. Os motoristas
profissionais sabem da importância de ver, assim como de serem vistos enquanto dirigem.
As zonas escolares apresentam um problema especial envolvendo pedestres, pois as instalações escolares
geralmente são usadas fora do horário regular de funcionamento.
Funcionários e professores costumam ficar até mais tarde nas escolas. Portanto, próximo às escolas a atenção
deve ser redobrada.

                                                 TRÂNSITO

Motorista, Motoqueiro, Ciclista e Pedestre, a Segurança no Trânsito Depende de Todos Nós.
O Objetivo é Evitar Que Venhamos a Sofrer Dores ou Transtornos. Convidamos Todos Os Empregados a
Colaborar Consigo Mesmos e Com o Próximo, Evitando, Dessa Forma, Conseqüências Indejadas.


Eu, motorista, posso:
      Sofrer desde pequenas escoriações, invalidez e até a morte.
      Ter danos materiais, envolvendo o meu e outros veículos.
      Responder a processos judiciais em caso de danos físicos e materiais.
    Incorrer no pagamento de taxas, multas e retenção da carteira de habilitação, além de providenciar o
       laudo policial da ocorrência.
      Até desfazer-me do veículo devido a despesas.


Eu, motociclista, ciclista ou pedestre; posso:
      Sofrer graves ferimentos e não poder mais trabalhar e me divertir.
      Causar ferimentos à minha família.
      Não poder participar da vida dos meus filhos.
      Deixar as pessoas que acidentaram em situações difíceis, devido à minha culpa.
      Ser culpado de provocar a morte de outras pessoas pela minha desatenção no trânsito.
      Sofrer dores insuportáveis.
      Andar de cadeira de rodas ou permanecer no leito para sempre.
      Correr o risco de não ser socorrido prontamente.
      Morrer.

  TODOS OS PROBLEMAS ACIMA PODEM, NA MAIORIA DOS CASOS, SER EVITADOS. BASTA
CUMPRIR A SUA PARTE NA SEGURANÇA DO TRÂNSITO. COLABORE E VIVA FELIZ!




                                       RISCOS E DANOS AMBIENTAIS

    Toda mercadoria perigosa tem suas características físico-químicas, o que a faz: EXPLOSIVA,
INFLAMÁVEL, TÓXICA, OXIDANTE e RADIOATIVA.
    O perigo está relacionado ao estado do produto, às medidas de controle de risco e às quantidades
transportadas. Quanto maiores for às condições de segurança e maior o conhecimento dos empregados a




                                                                                                            15
respeito do produto, bem como das medidas a serem adotadas em caso de emergência, menores será o
potencial de perigo.
    Os riscos que polarizam basicamente a atenção das pessoas são decorrentes da INFLAMABILIDADE dos
produtos perigosos. Entretanto, a classificação e a definição das classes de produtos perigosos devem ser
consideradas, como também as quantidades, concentrações gasosas, grau de explosividade:

CLASSE 1 - EXPLOSIVOS
Subclasse 1.1 - Risco de explosão em massa.
Subclasse 1.2 - Risco de projeção sem risco de explosão em massa.
Subclasse 1.3 - Risco de fogo e pequeno risco de explosão.
Subclasse 1.4 - Pequeno risco na eventualidade de ignição.
Subclasse 1.5 - Substâncias muito insensíveis, com um risco de explosão em massa.

CLASSE 2 - GASES COMPRIMIDOS, liquefeitos, DISSOLVIDOS SOB PRESSÃO OU ALTAMENTE
REFRIGERADOS.

Gases Comprimidos - Não se liquefazem sob pressão à temperatura ambiente.
Gases Liquefeitos - Tornam-se líquidos sob pressão à temperatura ambiente.
Gases Dissolvidos - Dissolvem-se em um liquido sob pressão, e são gases altamente refrigerados.


CLASSE 3 - LÍQUIDOS INFLAMÁVEIS


Grupo de Risco I - Líquidos inflamáveis com ponto de fulgor abaixo de 23°C em vaso fechado e ponto de
ebulição inicial abaixo ou igual a 35°C.
Grupo de Risco II - Líquidos inflamáveis com ponto de fulgor abaixo de 23°C em vaso fechado, porém com
ponto de ebulição superior a 35°C.
Grupo de Risco III - Líquidos inflamáveis com ponto de fulgor igual ou superior a 23°C até 60, ºC em vaso
fechado, com o ponto de ebulição inicial superior a 35°C.


CONCLUSÃO
Quanto mais baixo o ponto de fulgor, maior o risco pela emissão de vapores inflamáveis.

CLASSE 4 - SÓLIDOS INFLAMÁVEIS: SUBSTÂNCIA SUJEITA A COMBUSTÃO ESPONTÂNEA;
SUBSTÂNCIAS QUE, EM CONTATO COM ÁGUA, EMITEM GASES INFLAMÁVEIS.
SUBCLASSE 4.1- Sólidos inflamáveis.
SUBCLASSE 4.2 - Substâncias sujeitam a combustão espontânea.
SUBCLASSE 4.3 - Substâncias que, em contato com a água, emitem gases inflamáveis.
CLASSE 5 - SUBSTÂNCIAS OXIDANTES; PERÓXIDOS ORGÂNICOS SUBCLASSE 5.1.
-Substâncias oxidantes.
SUBCLASSE 5.2 - Peróxidos orgânicos.
CLASSE 6 - SUBSTÂNCIAS INFECTANTES
SUBCLASSE 6.1 - Substâncias tóxicas; provocam morte, danos à saúde em caso.
De ingestão, inalação ou contato com a pele.
SUBCLASSE 6.2 - Substância infecciosa.
CLASSE 7 - SUBSTÂNCIAS RADIOATIVAS
CLASSE 8 - CORROSIVOS
GRUPO I - Até 3 minutos: necrose na pele (MUITO PERIGOSA).
GRUPO 11 - Provoca visível necrose da pele após período de contato superior a 3 minutos, mas, não maior
que 60 minutos (RISCO MÉDIO).



                                                                                                            16
GRUPO 111 - Período de contato inferior a 4 horas (SUBSTÂNCIAS DE RISCO MENOR)
CLASSE 9 - SUBSTÂNCIAS PERIGOSAS DIVERSAS.

                                             MEIO AMBIENTE

CONCEITOS

Considerando que o estudo das questões ambientais não pode deixar de estabelecer um entendimento comum
no que diz respeito ao conceito básico de ecologia e meio ambiente, passamos a examinar essa condição:

ECOLOGIA - parte da biologia que estuda as relações entre os seres vivos e o ambiente em que vivem bem
como as suas influências recíprocas.
MEIO AMBIENTE - conjunto de condições que regem a vida em todas as suas formas.
PROBLEMAS AMBIENTAIS EM FUTURO PRÓXIMO
Considerando os dados apresentados pela imprensa, cientistas, etc., os problemas ambientais a serem
enfrentados em sua maioria nas primeiras décadas do próximo século, caso persistam as atuais condições de
desenvolvimento, com os elevados índices de degradação do equilíbrio ambiental são: ÁGUA PARA
CONSUMO, ENERGIA PARA ATENDER À DEMANDA, PRESERVAÇÃO DO EQUILÍBRIO AMBIENTAL e
PRESERVAÇÃO DA ESPÉCIE HUMANA. PROBLEMAS AMBIENTAIS UNIVERSAIS.

Os problemas ambientais universais, identificados pela Assembléia Geral das Nações Unidas são:
* Proteção da atmosfera por meio de combate à alteração do clima, à destruição da camada de ozônio;
* Proteção da qualidade e do suprimento de água para consumo;
*Proteção dos oceanos, mares e zonas costeiras; uso racional do desenvolvimento dos recursos naturais;
*Conservação da diversidade biológica;
*Controle ambiental sadio da biotecnologia;
*Controle de dejetos, principalmente químicos e tóxicos;
*Erradicação da pobreza e melhoria das condições de vida e de trabalho no campo e na cidade;
*Proteção das condições de saúde.

ASSUNTOS DESTACADOS NO ENCONTRO DAS NAÇÕES NO RIO'92 - a poluição do ar;
- o efeito "estufa";
- as chuvas ácidas;
- a destruição da camada de ozônio; - o lixo.

PROBLEMAS AMBIENTAIS NACIONAIS - poluição do ar;
- contaminação do solo;
- poluição das águas;
- desmatamento;
- desertificação do solo.


                              QUASE ACIDENTES SAO SINAIS DE ALERTA

Muitos acidentes quase acontecem... São aqueles que não provocam ferimentos apenas porque ninguém
se encontra numa posição de se machucar. Provavelmente, se nós tivéssemos conhecimento dos fatos,
descobriríamos que existem muito mais acidentes que não causam ferimentos do que aqueles que
causam.
Você deixa alguma coisa pesada cair de suas mãos e não acerta o próprio pé. Isto é um acidente, mas em
grandes conseqüências ou mesmo um pequeno ferimento yocê sabe o que geralmente faz com que um
quase acidente não seja um acidente com ferimentos? Geralmente é uma fração de segundo ou uma
fração de espaço. Pense bem. Menos de um segundo ou um centímetro separa você ou uma pessoa de
ser atropelado por um carro. Esta diferença é apenas uma questão de sorte?Nem sempre. Suponha que
você esteja voltando para a casa à noite de carro e por pouco não tenha atropelado uma criança correndo
atrás de uma bola na rua.
Foi apenas sorte você ter conseguido frear no último segundo a poucos centímetros da criança? Não. Um
outro motorista talvez tivesse atropelado a criança. Neste exemplo os seus reflexos podem ter sido mais
rápidos, ou talvez você estivesse mais alerta ou mais cuidadoso. Seu carro pode ter freios melhores,
melhores faróis ou melhores pneus. De qualquer maneira, não se trata de sorte, apenas o que faz com que
um quase acidente não se torne um acidente real. Quando acontece algo como no caso da criança quase



                                                                                                          17
atropelada, certamente, você reduzirá a velocidade sempre que passar novamente pelo mesmo local, você
sabe que existem crianças brincando nos passeios e que, de repente, elas podem correr para a rua.
No trabalho um quase acidente deve servir como aviso da mesma maneira. A condição que quase causa um
acidente pode facilmente provocar um acidente real da próxima vez em que você não estiver tão alerta ou
quando seus reflexos não estiverem atuando tão bem. .

Tome por exemplo, uma mancha de óleo no chão. Uma pessoa passa, vê, dá a volta e nada acontece. A
próxima pessoa a passar pelo local não percebe o óleo derramado, escorrega e quase cai. Sai desconcertado
e, resmungando. A terceira pessoa, infelizmente, ao passar, escorrega, perde o equilíbrio e cai, batendo com a
cabeça em qualquer lugar ou esfolando alguma parte do corpo.
Tome um outro exemplo. Um material mal empilhado se desfaz no momento que alguém passa por perto. Pelo
fato de não ter atingido esta pessoa, ela apenas se desfaz do susto e diz. "Puxa, essa passou por perto'“.
Mas se a pilha cai em cima de alguém que não conseguiu ser mais rápido o bastante para sair do caminho e
se machuca, faz-se um barulho enorme e investiga-se o acidente.
A conclusão é mais do que óbvia. NÓS DEVEMOS ESTAR EM ALERTA PARA O QUASE ACIDENTE.
Assim evitamos ser pegos por acidentes reais. Lembre-se que os quase acidentes são sinais claros de que
algo está errado. Exemplo: Nosso empilhamento de material pode estar mal feito; a arrumação do nosso local
de trabalho pode não estar boa. Vamos verificar nosso local de trabalho, a arrumação das ferramentas e ficar
de olhos bem abertos para as pequenas coisas que podem estar erradas. Relate e corrija estas situações.
Vamos tratar os quase acidentes como se fosse um acidente grave, descobrindo suas causas fundamentais
enquanto temos chance, pois só assim conseguiremos fazer de nosso setor de trabalho um ambiente mais
sadio.


                     ARRUMAÇÃO, LIMPEZA E ORDENAÇÃO SÃO BONS HÁBITOS.

Cada empregado deve saber o significado do que é Arrumação, Ordem e Limpeza no seu ambiente de
trabalho.
Devemos saber que a Arrumação, Ordem e Limpeza no ambiente de trabalho são importantes para assegurar
bons padrões operacionais, bem como facilita o controle de perdas.

Devemos ter em mente que coisas desnecessárias não devem ser guardadas e que cada coisa necessária
deve ter seu lugar e que deve haver um lugar para cada coisa que for necessária:
“CADA COISA EM SEU LUGAR E UM LUGAR PARA CADA COISA”.
“LUGAR MAIS LIMPO NÃO É O QUE MAIS SE LIMPA, E SIM O QUE MENOS SE SUJA”.

QUAIS SÂO OS INDÍCIOS DE DESORDEM EM UMA ÁREA DE TRABALHO?
Áreas congestionadas e arranjo físico deficiente;
Tambores, vasilhames danificados ou com vazamento;
Corredores e passagens bloqueadas;
Peças, materiais que não são usados ou desnecessários;
Pilhas de materiais instáveis ou sobrecarregados
Materiais enferrujados e sujos por falta de uso.

MÁQUINAS E EQUIPAMENTOS
Limpos e livres de materiais ou peças desnecessárias;
Sem vazamento de óleo;
Todas as proteções em seus lugares.

ESTOCAGEM
Pilhas bem feita e sem possibilidade de se locomoverem;
O empilhamento é feito com segurança, com equipamento adequado.

FERRAMENTAS
Guardadas corretamente;
Limpas quando estocadas;
Sem defeitos ou quebradas.

CORREDORES
Possuem extintores em locais adequados e sinalizados; Estão livres e desobstruídos;
Estão bem demarcados.



                                                                                                            18
PISOS
Piso é feito de material adequado ao trabalho; está limpo e seco;
Possue locais apropriados para as latas de Coletiva Seletiva de Lixo.

PRÉDIOS/EDIFÍCIOS
Paredes e janelas limpas e livres de peças ou materiais dependurados;
Iluminação satisfatória;
Escadas limpas, livres de obstáculos, bem iluminadas;
Corrimão de degraus em bom estado;
Plataformas limpas, desimpedidas e bem iluminada.

ÁREAS EXTERNAS
Bem arrumadas e limpas;
Livre de lixo ou restos de materiais;
Recipientes adequados para a coleta de resíduos dentro da área operacionais e de apoio.


                              UMA OFICINA LIMPA É UMA OFICINA SEGURA

Todos nos já ouvimos alguma vez que uma oficina limpa é uma oficina segura. Mas como podemos manter
nossa oficina limpa e segura? É só uma questão de um pouco de atenção com a arrumação, com cada um de
nós fazendo a sua parte. Uma faxina geral é uma boa idéia. Toda oficina ou mesmo nossa casa precisa de
uma faxina geral ocasionalmente. Entretanto, a "arrumação, ordenação, limpeza, asseio e disciplina" é mais
que isso. 5 S significa limpeza e ordem: um lugar para cada coisa e cada coisa em seu lugar. Significa recolher
e limpar tudo depois de cada tarefa. Se uma tarefa provocar muita desordem, tente manter a mesma a nível
mínimo, tomando um pouco mais de cuidado. Lixo e óleo incendiam-se facilmente. Um incêndio é ruim para a
Empresa e para nós. Sujeira é apenas material fora do lugar. O óleo que derramou no chão tinha' papel a
cumprir na máquina. O chão é apenas mais uma fonte de risco. Cubra o óleo derramado com material
absorvente ou tente coletar quando houver possibilidade de derramamento para seu reaproveitamento. Com
isto você poderá evitar que alguém tenha um tombo. Observe onde você deixa ferramentas ou materiais.
Nunca os coloque num chassi de máquina ou numa peça móvel da máquina. Nunca em pilhe coisas em cima
de armários. Observe os espaços sob as bancadas e escadas, não deixando refugos e entulhos. Mantenha
portas e corredores livres de obstrução para serem acessados em caso de emergência. O verdadeiro segredo
d, e uma oficina limpa e segura é nunca deixar para depois o trabalho de limpeza e arrumação, fazendo-o
imediatamente enquanto dá pouco trabalho. Vá fazendo a limpeza e a coleta de coisas espalhadas quando
concluir uma tarefa ou quando seu turno estiver terminando.



                           PREPARAÇÃO DE ÁREAS SEGURAS DE TRABALHO

E impossível eliminar todos os riscos à nossa volta. O melhor que pode fazer são eliminar alguns e
minimizar o máximo possível outros. Uma pessoa que tenha que dirigir em estradas asfaltadas e
escorregadias em dias chuvosos, não pode eliminar os riscos devidos à tração deficiente 9U a má
visibilidade, mas pode minimizá-Ios. Em primeiro lugar não deve usar pneus lisos, deve verificar se os
limpadores de pára-brisa estão funcionando bem e outros acessórios para uma eficaz operação. Quando
chegar à estrada, a pessoa deverá ser cauteloso, procurando uma velocidade compatível com aquelas
condições de tráfego. Ela abaixará as janelas freqüentemente para diminuir o embasamento. Deverá
manter a distância maior de outros veículos. No geral, a pessoa deverá intensificar suas táticas de direção
defensiva, esperando pelo pior, mas sempre procurando dar o melhor de si para que ocorra acidente. O
que tudo isto tem a ver com a preparação de áreas seguras de trabalho? Tem tudo a ver. É exatamente
isto que é a preparação de áreas de trabalho, ou seja, a eliminação ou minimização dos riscos. Na verdade
o programa inteiro de prevenção de acidentes é apenas isto. Eis aqui um outro exemplo comum: Uma
escada numa residência de dois andares é essencial, por razões óbvias. Muitas pessoas morrem ou ficam
feridas todos os anos em acidentes em escadas. Naturalmente a escada não pode ser eliminada, mas os
riscos podem ser minimizados. Para tanto providenciamos corrimão na altura recomendada, pisos
aderentes, inclinação, quantidade de degrau recomendado, espaçamento entre degraus e altura dos
degraus dentro das normas e iluminação apropriada. Além disto, devemos treinar as crianças para usar
escadas com segurança, subir e descer um degrau de cada vez, usar o corrimão e não correr. Agora esta
escada pode ser usada com segurança relativa. Suas condições de riscos foram minimizadas e a



                                                                                                              19
conscientização através do treinamento apropriado às crianças deve eliminar os atos inseguros. Vejamos
como estes princípios se aplicam em nosso trabalho. Suponha que temos um projeto que exija de nós
reparos em instalações subterrâneas num cruzamento de rua movimentado. A quebra do asfalto e a
abertura de um buraco certamente apresentam muitos riscos que não podem ser eliminados.
Mesmo que seja um trabalho de emergência, ele deve ser planejado e avaliado antes de ser iniciado.
Todos os membros da equipe de trabalho são responsáveis pela identificação e análise dos riscos
inerentes àquela atividade. Todos devem ser protegidos o máximo possível como o público externo, as
propriedades públicas, os vizinhos e cada membro da equipe. Como nosso trabalho irá interferir no tráfego
de veículos e pedestres, temos de iniciar definindo nossa área de trabalho. Os motoristas devem ser
alertados antecipadamente de que há um grupo de pessoas executando um trabalho à frente. Como não
podemos eliminar os riscos do tráfego, os melhor que podem fazer é torná-Io mais lento. Reduzir a
velocidade contínua dos veículos não apenas permite a continuidade do trabalho e melhora a segurança,
como também melhora as boas relações com os vizinhos. Após estabelecermos um padrão seguro para o
tráfego, após termos criado proteção aos pedestres naquele local, ainda assim teremos de lidar com os
riscos envolvidos na tarefa. Muitos dos riscos com os quais defrontamos podem ser eliminados, outros
podem ser minimizados. A utilização de equipamentos como o capacete, luvas, óculos de segurança,
protetores faciais, máscaras, enfim, aqueles equipamentos dimensionados pela segurança como
importantes para sua proteção, eliminarão os outros riscos nesta atividade.
Porém, todo o aparato de proteção existente não impedirá atos inseguros daqueles que querem desafiar a
própria segurança. Cada um de nós é responsável por seu próprio desempenho na segurança do trabalho.

                             ESTEJA ALERTA AOS RISCOS COM BATERIAS

As baterias comuns de automóveis parecem inofensivas. Isso pode representar o maior perigo, porque muitas
pessoas que trabalham com elas ou próxima delas parecem desatentas em relação a seus riscos em potencial.
O resultado é o crescente número de acidentes no trabalho relacionados com o mau uso ou abuso das
baterias. Muitos dos acidentes podem ser evitados se respeitarmos os principais riscos da bateria.
    O elemento eletrolítico nas células das baterias é o ácido sulfúrico diluído, que pode queimar a pele e os
    olhos. Mesmo a borra que se forma devido o derrame do ácido é prejudicial à pele e os olhos;
    Quando uma bateria está carregada, o hidrogênio pode se acumular no espaço vazio próximo da tampa de
    cada célula e, a meios que o gás possa escapar, uma centelha pode inflamar o gás aprisionado e explodir.
O controle desses riscos é bastante simples. Quando você estiver trabalhando próximo a baterias, use as
ferramentas metálicas com muito cuidado. Uma centelha provocada pelo aterramento acidental da
ferramenta, pode inflamar o hidrogênio da bateria. Por este mesmo motivo nunca fume ou acenda fósforos
próximos a baterias. Ao abastecer a bateria com ácido, não encha com excesso ou derrame. Se houver o
derrame, limpe-o imediatamente, tomando cuidado para proteger os olhos e a pele. O pó formado pelo
acúmulo de massa seca, pode facilmente penetrar nos seus olhos. Portanto proteja-os com óculos de
segurança.
O abuso da bateria pode eventualmente causar vazamentos de ácidos e vazamentos de hidrogênio que
encurtam sua vida e que podem ser perigosos para qualquer um que esteja trabalhando próximo. O
recarregamento da bateria provoca o acúmulo de hidrogênio, que é altamente inflamável. Assim, faça o
recarregamento ao ar livre ou num local bem ventilado, com as tampas removidas. Primeiro ligue os
conectores tipo jacaré do carregador nos pólos e posteriormente ligue o carregador na tomada de
alimentação.
Qualquer fonte de centelhas durante a recarga pode causar uma explosão. Fique atento especialmente em
relação ao centelhamento quando se tentar jumpear uma bateria descarregada. Estas pontes (jumpers) podem
provocar um arco voltaico e centelhas que podem inflamar o hidrogênio.
Nunca ligue cabos pontes dos terminais positivos aos terminais negativos. Ao fazer isto, os componentes
elétricos serão queimados se for feita uma tentativa de dar partida no veículo.
Nunca ligue os terminais da bateria com cabos pontes enquanto o motor estiver funcionando. A colocação dos
terminais em curto pode criar centelhas que podem inflamar o hidrogênio criado pelo carregamento.
Finalmente, nunca verifique uma bateria colocando-a em curto com uma chave de fendas ou qualquer metal.
As centelhas podem inflamar o hidrogênio na bateria.

                                       LUBRIFICAÇÃO E REPAROS

Não existe máquina que não precise ser lubrificada de vez em quando. Muitas máquinas precisam de uma
limpeza regularmente e todas as máquinas, de vez em quando, precisam de reparos ou ajustes. Algumas
vezes, achamos que podemos lubrificar limpar ou ajustar uma máquina em funcionamento. Porém uma
máquina ligada pode cortar esmagar, ferir ou matar.




                                                                                                            20
Por isso é importante desligar a máquina antes de iniciar qualquer trabalho. Os minutos a mais que você
ganharia na produtividade com a máquina funcionando, não vale o risco que você assume, por se colocar
próximo a engrenagens, correias e dentes que não estão protegidos. Um ferimento que exige atendimento
no ambulatório consumirá mais tempo do que aquele ganho por manter a máquina em funcionamento. Um
ferimento que leve um funcionário a um hospital custará muito para ele mesmo e para a Empresa muitas
vezes mais o que você poderia ganhar numa vida inteira com pequenas paradas. Porém, não é suficiente
você apenas desligar a máquina antes de começar o trabalho. Se você precisar fazer qualquer trabalho que
coloque parte do seu corpo próximo a peças móveis ou de peças energizadas, sua segurança exige que
você tome alguns cuidados especiais para assegurar o movimento repentino e ou re-ligamento acidental.
Algumas máquinas e circuitos possuem dispositivos especiais. Se sua máquina não os possui, tenha em
mente os seguintes pontos:
- Tome as medidas especiais para manter a máquina desligada quando você estiver trabalhando nela.
    Coloque uma etiqueta de advertência na chave ou comando. Se necessário mantenha um empregado
    próximo a chave a fim de manter outras pessoas afastadas. Remova um fusível que desligue
    completamente o circuito ou alerte aqueles que estejam próximos ou que possam se aproximar do que
    você está para fazer; Nunca deixe chaves ou outras ferramentas sobre urna máquina, em que uma
    partida súbita possa arremessá-Ias;
    Se seu trabalho exigir que você permaneça dentro ou perto de um corredor ou passagem por onde
    caminhões entram, coloque uma placa de advertência ou barricada, ou coloque alguém para alertar os
    motoristas sobre sua presença naquele local;
    Nunca ligue qualquer máquina ou circuito elétrico, a menos que você esteja absolutamente certo de que
    nenhum outro empregado está trabalhando nela. Nunca opere qualquer máquina a menos que você
    esteja autorizado para operá-Ia;
    Nunca lubrifique, ajuste ou repare uma máquina, a menos que você esteja autorizado a fazer este
    trabalho em particular. Muitos destes trabalhos devem ser feitos por pessoal de manutenção
    especialmente treinado para a tarefa.

                       ACIDENTES PODEM ACONTECER EM QUALQUER LUGAR

1 - Em casa
2 - No trajeto de ida para o trabalho...
3 - No trabalho...
4 - Num parque de diversões...
5 - Você trabalha no escritório. É um lugar seguro, certo? Errado. Não necessariamente, acidentes podem
acontecer a qualquer pessoa em qualquer lugar a qualquer momento, principalmente àquelas expostas a uma
condição insegura.
 Abaixo estão relacionados acidentes reais que provocaram ferimentos e tomaram tempo de empregados de
escritório, pessoas como você e eu.
    - Um em pregado de escritório estava voltando do almoço e ao subir as escadas de acesso escorregou e
    caiu. Os degraus estavam molhados.
    - Uma estagiária queimou seu braço esquerdo e parte da perna esquerda quando estava desligando uma
    cafeteira.
    - Um arquivista apanhou um jeito nas costas quando um companheiro caiu sobre elas tentando pegar
    alguns cartões numa gaveta de arquivo.
    - Uma empregada de escritório tropeçou num fio telefônico exposto e caiu ao solo tendo fraturas.
    - Uma secretária puxou uma cadeira que continha um prego exposto tendo em seu dedo um corte.
    - Um empregado do setor de serviços gerais teve seu dedo indicador da mão direita dilacerado por uma
    guilhotina do xérox.
    - Um empregado estava tentando abrir uma janela do escritório. Ele empurrava contra o vidro quando o
    mesmo quebrou, sofrendo cortes múltiplos nos punhos.
    - Uma recepcionista escorregou num salão de refeições que havia sido encerado recentemente e caiu,
    causando dores na coluna vertebral.
    - Um empregado estava correndo para um estacionamento da Empresa na ânsia de apanhar o ônibus e ir
    embora, escorregou-se sofrendo fratura do braço esquerdo.
    - Um empregado deixou um copo de café sobre sua mesa. Quando se virou para pega - Ia não viu que
    havia uma abelha dentro da xícara. A abelha ferrou seu lábio superior.
    - Um empregado correndo no pátio após o almoço para chegar primeiro e ler o jornal, escorregou-se num
    paralelepípedo sofrendo fraturas no tornozelo esquerdo.
    - Uma secretária ao sentar-se numa velha cadeira, a mesma não suportou o peso devido suas estruturas
    apodrecidas e desmanchou. A funcionária teve ferimentos e luxações.
    - Um funcionário quebrou seu joelho ao trombar numa gaveta deixada aberta por seus colegas.




                                                                                                            21
- A faxineira de idade avançada teve uma parada cardíaca em função de um choque elétrico na fiação da
   enceradeira, que por algum tempo estava com os cabos expostos.
- Poderíamos enumerar centenas ou milhares de exemplos de acidentes que vocês mesmos tem
conhecimento no nosso dia-a-dia, seja ele no lar, na rua, no trabalho. “Lembre-se que qualquer destes
acidentes poderia ter acontecido com algum de nós.” Assim se você ver alguém agindo de maneira
insegura ou observar uma condição insegura, fale com a pessoa sobre isto ou procure eliminar esta
condição insegura. Segurança é responsabilidade de todos. "ACABE COM OS ACIDENTES!"


                                         IGNIÇÃO ESPONTÃNEA

Você já viu um pintor recolher trapos ensopados com óleo de linhaça, tinta e ao término do trabalho? Se já
viu, você viu na verdade uma demonstração de prevenção de incêndio no trabalho. Isto também vale para
o mecânico que coloca os pedaços de pano com óleo num recipiente de metal equipado com tampa
automática. Latas para trapos com óleo devem ser colocadas em todos os lugares onde eles precisam ser
usados. Estas medidas de precaução são geralmente tomadas no trabalho, mas não em casa.
Por que esses pedaços de pano ou trapos representam risco de incêndio? Representam porque um fósforo
ou cigarro aceso poderiam ser jogados sobre eles causando um incêndio. Esta é realmente uma das
razões. Um outro fator é a auto-ignição. Sob certas condições, estes materiais podem pegar fogo sem a
presença de uma chama. A ignição espontânea é um fenômeno químico, no qual há uma lenta geração de
calor, a partir da oxidação de materiais combustíveis. Como "oxidação" significa a combinação com o
oxigênio, devemos nos lembrar de que o oxigênio é um dos três fatores necessários para fazer fogo:
combustível, calor e oxigênio.
Quando a oxidação é acelerada o suficiente sob condições adequadas, o calor gerado atinge a temperatura de
ignição do material. Assim haverá fogo sem o auxílio de uma chama externa. Alguns materiais entram em
ignição mais rapidamente do que outros. Por exemplo: sob mesma aplicação de calor, o papel incendeia mais
rápido que a madeira; a madeira mais rápido que o carvão; o carvão mais rápido que o aço e assim por diante.
Quanto mais fina for a partícula de um combustível mais rapidamente ele queimará. Voltemos aos trapos com
óleo. Os peritos em incêndio já provaram que muitos dos incêndios industriais (e alguns domésticos sérios)
foram causados quando trapos oleosos empilhados juntos geraram calor suficiente para pegar fogo. Estes
especialistas nos ensinaram duas formas de evitarmos a auto-ignição de trapos com óleo: manter o ar
circulando através deles ou colocando-os num local onde não teriam ar suficiente para pegar fogo. A
designação de uma pessoa especialmente para ficar revirando uma pilha de trapos para evitar a queima é
ridículo. Assim sendo, a segunda idéia parece ser melhor. O lugar ideal é uma lata de metal com tampa
automática, isto é, que feche por si mesma. A finalidade é excluir todo o oxigênio. Naturalmente se enchermos
o recipiente até a boca, a ponto de a tampa não fechar totalmente, a finalidade do recipiente estará
comprometida. O oxigênio penetrará na lata e fornecerá o item que lhe falta para causar o incêndio.
Para iniciar um incêndio alguns itens são mais perigosos. O óleo de linhaça e os óleos secantes usados para
pintura são especialmente perigosos. Porém, mesmo óleo de motor tem capacidade de incendiar trapos
espontaneamente. A temperatura normal do ambiente, algumas substâncias combustíveis oxidam lentamente
até atingirem o ponto de ignição. Em pilhas de carvão com temperaturas acima de 60 graus centígrados são
consideradas perigosas. Quando a temperatura aproximar deste valor e tende a aumentar, é aconselhável a
remoção da pilha de modo a ter uma melhor circulação de ar para arrefecimento.
Os fazendeiros conhecem muito bem os riscos de serragem, cereais, juta e sisal, especialmente quando estão
sujeitos a calor ou a alternação de umedecimento e secagem. A circulação de ar, a remoção de fontes
externas de calor e o armazenamento em quantidades menores são os cuidados desejáveis.
Tenha em mente os perigos da combustão espontânea e pratique jogando trapos com óleo e lixo em
recipientes adequados, tanto no trabalho quanto em casa. Faça da segurança o seu mais importante projeto
pessoal, aquele do tipo "FAÇA VOCÊ MESMO".

                                  RECIPIENTE: LÍQUIDOS INFLAMÁVEIS

Muitas instalações industriais e estabelecimentos comerciais compram líquidos inflamáveis em tambores
de 150 litros. Para o uso rotineiro eles transferem estes líquidos para recipientes menores. Os tambores
devem satisfazer os rígidos padrões ICC para que possam estar qualificados como recipientes para
transporte de líquidos inflamáveis. Porém, estes padrões não servem para qualificar os tambores como
recipientes de armazenamento de longo prazo.
Muitos usuários assumem que é seguro armazenar tambores fechados exatamente como foram recebidos.
Um tambor para ser seguro para armazenamento deve ser protegido contra a exposição a riscos de incêndio
e explosão. O armazenamento externo deve ser preferido em relação ao interno. Porém, os tambores devem



                                                                                                           22
ser protegidos contra a luz solar direta e contra outras fontes de calor. O tampão deve ser substituído por um
respiro de alívio vácuo-pressão, tão logo o tambor seja aberto. Este tipo de respiro deve ser instalado num
tambor de líquido inflamável vedado se houver qualquer possibilidade de que ele seja exposto à luz solar
direta, ou for danificado de qualquer maneira, seu conteúdo deve ser imediatamente transferido para um
recipiente em bom estado em que seja limpo ou que tenha sido usado para guardar o mesmo líquido
anteriormente.
O recipiente substituto deve ser do tipo que satisfaça as exigências necessárias de segurança. Todo
tambor deve ser verificado quanto à presença do rótulo identificando o seu conteúdo. É importante que
este rótulo permaneça claramente visível para evitar confusão com outro inflamável e também facilitar o
descarte seguro. Talvez o equipamento mais comum para armazenar pequenas quantidades de líquido
inflamável sejam aqueles portáteis variando de 1 a 15 litros. Os recipientes seguros são feitos de várias
formas.
Recipientes especiais podem ser usados para líquidos viscosos como os óleos pesados. Os recipientes
para o uso final também são fabricados de muitas formas, para diferentes aplicações.
Somente os recipientes de segurança reconhecidos FM ou UL devem ser considerados aceitáveis para o
manuseio de líquidos inflamáveis, seja para o armazenamento, transporte ou utilização final. Os recipientes
devem ser pintados de vermelho e ter rótulos claramente visíveis e legíveis que identifiquem os conteúdos
e indiquem os riscos existentes.
O aço inoxidável ou recipiente não pintado pode ser usado para líquidos corrosivos ou de dissolução de
tinta. Os líquidos inflamáveis geralmente são comprados em pequenos recipientes com tampas e roscas.
Embora eles satisfaçam rígidos padrões para se qualificarem como recipientes para transporte, não
oferecem necessariamente proteção contra o fogo, o que é exigido de recipientes para armazenamento e
transporte de líquidos combustíveis e inflamáveis. Consequentemente recomenda-se que em cada caso
em que um grau maior de segurança deva ser obtido, todos os líquidos inflamáveis sejam transferidos para
recipientes "reconhecidos", tão logo os recipientes de transporte sejam abertos. Nunca tente abrir um
recipiente usando maçarico ou outro objeto sem que tenha sido feito a desgaseificação. Procure orientação
em caso de dúvida com a segurança do trabalho.

                      PROCEDIMENTOS CORRETOS PARA O REABASTECIMENTO

Parece que o abastecimento e o reabastecimento de máquinas e veículos é uma coisa quase que contínua. É
necessário e faz parte da rotina de nosso trabalho. Tanto é que algumas vezes esquecemos o quanto é
perigoso. O perigo está no fato de que a gasolina evapora rapidamente e seus vapores invisíveis podem se
espalhar para locais onde nós menos esperamos que estejam.
No reabastecimento nós temos não apenas vapores, mas também outros riscos. Assim sendo, precisamos
tomar bastante cuidado nesta operação.

QUANDO ESTIVEREM REABASTECENDO UMA MÁQUINA A PARTIR DE UM TANQUE ACIMA DO SOLO
QUAIS SÃO AS REGRAS DE SEGURANÇA QUE DEVEMOS NOS LEMBRAR?      '

- Mantenha o bico da bomba em contato com a boca e o tubo de combustível enquanto abastece. Isto impedirá
o acúmulo de eletricidade estática e uma possível explosão;
- Manter a máquina freada para não haver qualquer deslocamento;
- Desligue o motor e a chave de ignição antes de começar o abastecimento;
- Não fume em áreas de abastecimento;
- Mantenha o extintor de incêndio próximo ao local de abastecimento;
- Nunca encha o tanque totalmente. Deixe algum espaço para expansão e inclinação sem derramamento. -
Drene a mangueira quando terminar e limpe algum derramamento que tenha ocorrido.
Normalmente abastecemos pequenos motores usando pequenos galões. Quais são as características que
tomam um recipiente seguro para colocar gasolina?
    Ele deve ter uma capacidade entre 3 e 15 litros;
    Deve ter um abafador de chama dentro do recipiente para impedir que uma centelha ou calor faça os
    vapores entrarem em ignição;
    Deve possuir um sistema de alívio de pressão de dentro para fora, mas que mantenha a abertura fechada;
- A peça para segurar o recipiente deve ser construída de forma a proteger a alavanca de abertura.
O que realmente devemos evitar quando estamos reabastecendo?
- Derramar gasolina no piso ou chão. Se derramar deve jogar material absorvente e recolher o material para
um local seguro, evitando que os vapores se espalhem;
 - Evitar que o combustível atinja nossas roupas. Se isto acontecer procure trocar de roupas, pois os vapores
presentes no tecido são irritantes;
- Colocar gasolina onde haja fonte de calor, centelha ou chama a menos de 16 metros de onde estamos.




                                                                                                                 23
DEZ MANEIRAS PARA CONVIVER COM GASOLINA

Quando a gasolina é bombeada para um recipiente portátil para uso domiciliar, criamos um potencial de
incêndio e explosão. As pessoas de um modo geral não estão a par de sua inflamabilidade extrema e
geralmente violam as regras sobre como manuseá-Ia. Você sabe com que facilidade a gasolina pode entrar
em combustão? Eis aqui dez maneiras para evitar acidentes com gasolina:
- Não a coloque num recipiente errado. Um recipiente aprovado tem uma base larga que o torna quase
impossível de ser inclinado e uma tampa forçada por mola que impede o alívio indevido de vapor
inflamável;
- Não use gasolina para limpar pincéis sujos de tinta. Na maioria dos incêndios os vapores entram em
    ignição até mesmo por uma chama de fósforo, velas, lâmpadas. Qualquer casa de tintas vende também
    solventes para limpeza de pincéis que limpam melhor que a gasolina com menor risco de incêndio;
    Não fume quando estiver manuseando gasolina. Um cigarro ou fósforo podem facilmente botar fogo ou
    causar uma explosão. Nunca fume em postos de abastecimento;
    Não guarde gasolina dentro de residências;
    Não use gasolina para limpar o chão. O vapor é extremamente forte e perigoso;
    Não acione interruptores de eletricidade ao abrir um depósito percebendo o cheiro característico.
Primeiro ventile o local, areje o ambiente e posteriormente acenda a luz. O arco elétrico provocado num
interruptor é o suficiente para provocar explosão em ambientes saturados;
    Não confundir gasolina com outra coisa, principalmente as crianças devem distinguir álcool, água e
    gasolina;
A gasolina deve ser sempre armazenada num recipiente rotulado e fora do alcance das crianças. Não use
    gasolina para limpar vestuário;
    Não use vestuário que foi atingido por derrame de gasolina;
    Não use gasolina para acender lareiras;
    Nunca deixe o recipiente contendo gasolina destampada. O vapor é altamente perigoso.

                                    EQUIPAMENTOS DE PROTEÇÃO

Todos nós temos um instinto de nos proteger toda vez que uma situação é adversa em condições
normais. Ao passar andando por uma rua e nos depararmos com um cachorro bravo e sentimos que ele é
uma ameaça e que pode atacar neste momento seu organismo começa a se preparar para a defesa, seja
correr, seja apanhar um pedaço de pau. O certo é que internamente seu organismo enviou várias
mensagens ao cérebro no instinto de defesa.
Porém existem outros recursos projetados para proteger você. Pegue por exemplo um par de óculos ou uma
proteção facial! Estes dispositivos não impedem um dano num equipamento ou que um incêndio seja evitado.
É isto mesmo! A proteção para a face e para os olhos serve apenas para uma coisa. Impedir que algum
material arremessado atinja sua vista ou o rosto. Foi projetada para isso.
Entretanto, ela protegerá você apenas se você quiser. Não há nenhum dispositivo automático para proteção
dos olhos. Os óculos e outras proteções têm valor apenas quando você os utiliza da forma como foram
projetados para serem usados. Com o capacete de segurança é a mesma coisa, protege sua cabeça. Ele só
vai proteger se você usá-Io, mesmo que esta proteção evite apenas um único acidente em todos os anos
trabalhados na Empresa.
As botas de segurança de vocês protegerão os seus pés, e não os meus ou o do presidente da Empresa...
Apenas os seus. Quando há risco de cair alguma coisa sobre seus pés, existe então a bota de segurança
com biqueira de aço, capaz de suportar o peso da queda de um objeto sobre seus pés.
Assim sendo, quando dizemos para usar o equipamento de proteção individual, não estamos pedindo um
favor para a Empresa. Não estamos estabelecendo um monte de regras só para o beneficio da Empresa. Não
estamos querendo amolar vocês com restrições sem sentido.
Nós estamos apenas querendo fazer o que é correto e o que é bom para todos vocês, ou seja, que um
empregado fique cego, que outro perca uma perna, que outro fique doente ou que outro yenha a morrer.
Estamos contentes de ajudar de diferentes maneiras. Nós aprendemos a partir de experiências próprias,
quais são os tipos de equipamentos de proteção necessários em diferentes tarefas e passamos esta
experiência para você.
É exigido o uso do equipamento de proteção por normas internas. A lei diz que a Empresa é obrigada a
fornecer gratuitamente o equipamento. E assim ela faz. Mas a lei diz também que a Empresa deve treinar
o empregado e exigir o uso do equipamento. Se o empregado descumprir as determinações da Empresa,
logo ele pode receber uma punição. E isso é muito óbvio. Mas, vamos deixar uma coisa bem clara. Não
podemos usar o equipamento para você. Não podemos estar o tempo todo ao lado de cada um de vocês,
dizendo "use este equipamento agora!" "agora este daqui”. Isto é com você e é assim que deve ser,
porque você os tem disponível e para sua proteção. Às vezes pode parecer complicado ter que colocar



                                                                                                          24
estes ou aqueles EPI como num trabalho de esmerilhamento. Porém pare um minuto para pensar no
assunto. Quanto tempo leva um "besouro" de uma peça de aço ou pedaço de esmeril para atingir seus
olhos? Apenas uma fração de segundo. Então pessoal, a partir de hoje, vamos zelar pelo nosso EPI,
vamos usá-Io sistematicamente, vamos fazer de nosso setor um exemplo para a Empresa.

                                 COMPETIÇÃO PARA CABEÇAS DURAS

De acordo com o Conselho de Segurança Nacional do Trabalho, várias companhias já adotaram o novo
certificado de dureza de cabeças para os trabalhadores que acham ter suas cabeças duras o suficiente. Vários
testes foram aplicados para determinar se um trabalhador pode obter esse certificado. Alguns funcionários
desta seção já expressaram seu interesse em ganhar certificados. Assim sendo, estamos oferecendo agora a
oportunidade para eles. Aqueles que concluírem satisfatoriamente os testes abaixo receberão um boné, um
certificado na moldura e a permissão de usarem os bonés no lugar do capacete de segurança.

TESTE DE PENETRAÇÃO. Um prumo de chumbo pesando meio quilo é deixado cair repentinamente de uma
altura de 3 metros na cabeça do interessado. Se a ponta penetrar pelo menos 1 cm, o interessado terá
passado na primeira fase do exame.

TESTE DE ABSORÇÃO. A cabeça do interessado é submersa na água durante 24 horas, sem o auxílio de ar
mandado Se a absorção total for menor do que 0,5 % o interessado passa ao exame seguinte.

TESTE DE RESISTÊNCIA QUÍMICA E TÉRMICA: A cabeça do interessado é testada quanto suas
propriedades de resistência a produtos químicos, incluindo ácidos e solventes, e quanto a resistência ao fogo.
Tendo passado nesta fase, o interessado fará o teste final que é o elétrico.

TESTE ELÉTRICO. Este teste final e muito simples envolve a cabeça do interessado a uma tensão de até
3.000 volts em 60 hertz CA. Um vazamento de 9 miliampéres é permitido a 2.000 volts, não sendo permitido o
rompimento do isolamento.
Qualquer um empregado que passar neste exame, que normalmente são aplicados aos capacetes de
segurança, será agraciado com um boné e um certificado de dureza devidamente envolvido por uma moldura
moderna para permitir que ele use apenas o boné enquanto estiver trabalhando em locais onde for exigido
usar o capacete de segurança.




                     O VALOR DO CAPACETE DE SEGURANÇA JÁ FOI APROVADO

Ao longo dos dias, os empregados têm dado várias desculpas para não usar o capacete de segurança:
Ele é muito pesado!
Ele me dá dor de cabeça!
Ele machuca meu pescoço!
Ele é muito frio para ser usado! Ele é muito quente para se usado! Ele não deixa eu ouvir direito!
Ele não me deixa enxergar direito! Ele me faz ficar careca!
Hoje em dia, até que não há muita resistência em usar os capacetes de segurança. Houve época que nem
podia falar em capacete, que o empregado reclamava.
Ao longo dos anos a consciência tem melhorado embora muitos ainda relutemos em não aceitar este EPI
como parte integrante do seu dia-dia como um instrumento importante de trabalho. Imagine uma enxada,
um machado ou outra ferramenta desprendendo acidentalmente do cabo e atingindo seu colega. Pode ser
na cabeça, como também pode ser em qualquer outra parte do corpo. .Imagine ser atingido por peças
móveis.
Histórias diversas como projeções de britas, projeções de fragmentos de esmeris, batidas contra, são
exemplos concretos de que a utilização do capacete é de suma importância no nosso trabalho.
Até mesmo a presença do risco de uma queda sobre os trilhos em função das irregularidades do piso, faz
com que nossa obrigação com o uso do capacete aumente ainda mais.
Você nunca saberá que tipo de surpresa pode aguardar você vindo em direção ao crânio. Portanto proteja-se
usando o seu capacete e cuide de sua conservação, não o jogando ao chão, mantendo-o limpo e em perfeitas
condições de uso.



                                                                                                           25
PORQUE INSPECIONAR FERRAMENTAS E EQUIPAMENTOS?

Os pequenos e grandes acidentes geralmente acontecem da mesma maneira. Os eventos que acabam em
acidentes são os mesmos, porém os resultados são bastante diferentes. Suponhamos, por exemplo, que
um martelo esteja frouxo no cabo. Um dia um trabalhador tenta usá-Io, batendo em um objeto sobre a
bancada. A cabeça do martelo salta longe, batendo em uma parede de concreto e caindo ao chão. Não
ferindo ninguém e nem causando danos à propriedade. Porém, em uma outra ocasião a cabeça do martelo
sai do cabo e vai de encontro a uma pessoa que estava por perto, ferindo-a seriamente.
As circunstâncias foram inicialmente às mesmas em ambos os casos, mas os resultados foram diferentes.
O que é desagradável nessa história é que nunca sabemos quando a cabeça frouxa vai sair do cabo e ferir
alguém. Assim, a inspeção de ferramentas e equipamentos se torna evidente.
 Uma inspeção regular significa que você verificou uma ferramenta ou um equipamento antes de usá-Io. A
 inspeção de ferramentas é uma parte programada de cada tarefa. E tão indispensável para o trabalho a
 ser feito quanto a sua habilidade e qualificação para executá-Io. A verificação se as ferramentas e
 equipamentos estão em ordem é o primeiro passo não apenas para uma operação segura, mas também
 para uma operação eficiente. Quantas vezes você ouviu alguém dizer que um melhor trabalho poderia ter
 sido feito se ferramentas e equipamentos estivessem em melhores condições? Talvez um formão mais
 afiado tivesse facilitado o encaixe de uma trava numa porta, ou talvez uma gota de óleo num mancal
 pudesse ter evitado uma perda na produção, quando o maquinário teve que ser parado.
 Talvez os produtos não tivessem sido danificados e o guindaste não tivesse apresentado falhas, se
 tivessem sido inspecionados e reparados antes. Naturalmente, todos esses exemplos estão relacionados
 em coisas materiais. Eles aumentam a falta de eficiência, diminuem os padrões de produção e aumentam
 o custo.
 Um novo mancal, mais umas poucas outras peças de reposição colocarão o maquinário de volta ao trabalho.
 Os produtos danificados podem ser jogados fora e novos devem ser produzidos.
 Mas quando falamos sobre uma pessoa que foi ferida por causa de uma destas falhas, o quadro muda
 rapidamente. Nada é mais importante em nossa operação do que evitar que alguém saia ferido. A perda de
 um olho, de um braço, de uma perna ou de uma vida é exatamente isto: uma perda. Não há peça de reposição
 que devolve a condição normal. Um homem forte e saudável passou anos de sua vida explicando como
 perdeu um olho devido à falta de cuidado. Não foi apenas porque não estava usando óculos de segurança.
 Seu formão estava trincado e uma parte o atingiu ao bater. Seu acidente foi como a maioria dos acidentes,
 poderia ter sido evitada. Se apenas tivesse feito uma inspeção nas suas ferramentas e procurar o óculos de
 segurança. A eliminação do "se" é a chave da prevenção dos acidentes. A responsabilidade por isto cabe a
 cada indivíduo. A manutenção de ferramentas e do equipamento pode até não ser sua responsabilidade
 pessoal, mas a responsabilidade por inspecioná-Ia e cobrar de quem é responsável, é sua.
 A inspeção é apenas o primeiro passo para evitar os acidentes e ferimentos causados por um
 equipamento e ferramentas defeituosos. A verificação deve tomar-se um hábito, deve ser rotineira como
 vestir uma camisa para o trabalho logo que acorda. É um hábito, é um hábito seguro.




                                        SEGURANÇA COM FACAS

As estatísticas mostram que as facas causam mais ferimentos incapacitantes do que qualquer outra
ferramenta manual. As pessoas em todas as ocupações são feridas por facas: o funcionário do
almoxarifado ao tentar abrir una caixa, todos nós em nossas residências, o trabalhador ao longo do trecho
ao cortar qualquer tipo de material, etc. Realmente todos nós estamos expostos freqüentem ente a
ferimentos com facas pela razão única de que a faca é uma ferramenta muito usada.
Quando estivermos velhos o bastante para trabalhar, a maioria de nós já terá aprendido os perigos
associados às facas. Porém, somos incapazes de aprender os cuidados de segurança tão rapidamente O
principal risco no uso de facas no trabalho é que a mão do usuário pode escorregar sobre a lâmina,
causando um sério ferimento. Uma outra causa de ferimento é o contato da faca com a mão livre ou com o
corpo. Quando for preciso usar uma faca, corte sempre afastando a faca do corpo, se possível. Caso
contrário use uma proteção adequada para o corpo e tome medidas para manter o material cortado no
lugar. Existem luvas especiais para
Este tipo de trabalho no caso de frigoríficos.     ,
Se for necessário carregar a faca' de um lado para o outro no trabalho, coloque numa bainha própria. Os
especialistas em segurança recomendam que a bainha seja usada sobre a cintura do lado direito ou



                                                                                                            26
esquerdo, com a ponta virada para trás. A faca transportada na parte da frente ou sobre a perna pode
causar um sério acidente em caso de queda. A maneira de guardar as facas também é um fator importante
para a segurança. Cubra as bordas expostas e mantenha as facas em locais apropriados, não as deixe
sobre bancos ou no chão. O primeiro socorro é muito importante se você se cortar com uma faca. Mesmo o
menor corte deve ser tratado
para evitar infecções. Há casos de pessoas que se afastaram do trabalho por vários dias devido a com
aplicações e infecções causadas pelos ferimentos mal tratados.
Geralmente se diz que não há nada mais doloroso do que um corte com uma faca cega. Talvez isso seja um
pouco de exagero, mas nos chama a atenção para um ponto muito importante. Mantenha as facas sempre
afiadas e em boas condições de uso. Uma faca cega exige que você faça mais força para cortar e a lâmina
pode escapar e ferir você ou alguém que esteja por perto. Nunca use uma faca defeituosa. Por exemplo, que
tenha uma lâmina ou cabo quebrado. Naturalmente uma boa maneira de danificar e até quebrar uma faca é
usá-Ia como uma chave de fenda ou forçá-Ia a cortar determinados objetos que deveriam ser cortadas com
facas maiores ou facões.
 "Nossa paciência é capaz de trazer mais resultados do que o uso da nossa força".
Essa afirmação é boa para ser lembrada quando precisamos usar uma faca.


                               A INFLUÊNCIA DO CALOR NO TRABALHO

O calor excessivo pode ser considerado como um inimigo no nosso trabalho. Ele influi diretamente no
nosso desempenho, fazendo com que o cansaço apareça precocemente, deixando-nos muito das vezes
até irritado. Nosso organismo tem mecanismos de defesa contra o calor, que são mecanismos
termorreguladores. Eles fazem com que a pessoa comece a suar. A pele mantendo-se molhada pelo suor
faz com que as pessoas sentem a sensação de frescor. O ambiente técnico pode ser descrito por meio de
quatro parâmetros: temperatura, umidade, movimentação do ar e o calor radiante, podendo ser natural
(sol) ou artificial (fomo). As medições destes fatores ambientais servem para avaliar se um indivíduo está
próximo ou não de sua capacidade de existência. Estas avaliações são realizadas pelos Técnicos e o
resultado é comparado com dados previstos na legislação. A condição homeotérmica (mesma
temperatura) do corpo humano possibilita através de mecanismos fisiológicos a manutenção da
temperatura interna ideal mesmo diante de agressões ambientais que variam de 50 graus negativos a 100
graus Celsius quando devidamente protegidos. Sem proteção essa variação é de 10 graus a 60 graus
Celsius. A principal forma de proteção ao calor, como já dito é através do suor. Outro mecanismo é a
evaporação do próprio suor, pelas vias respiratórias e pelas vias urinárias. Portanto a perda de água e sais
minerais é intensa em ambientes quentes, sendo necessário à reposição sempre. O desequilíbrio crônico
entre as perdas e a reposição ocasiona os seguintes sintomas: desidratação, cãibras, fadiga prematura,
esgotamento, lesões da pele, baixa produtividade, internação (temperatura do corpo superior a 40 graus
C.).
Maneira mais eficaz na minimização dos efeitos do calor sobre nosso organismo é adorar alguns cuidados na
exposição contínua, devendo observar as seguintes recomendações:
    Após algum tempo de trabalho em ambientes com incidência solar ou em ambientes confinados sem
    ventilação em épocas de muito calor, procurar descansar alguns minutos em locais mais ventilados e
    frescos.
    Evite bebidas alcoólicas nas noites que antecedem uma jornada de trabalho em locais quentes. O álcool
    ingerido faz com que aumente ainda mais a necessidade de ingestão de água já deficiente nestes casos.
    Procure beber água o suficiente apenas para suprir suas necessidades Fisiológicas.
    Procure ingerir algumas pitadas de sal de cozinha, contudo sem excesso, pois o sal provoca mais sede.
    Procure ir para o trabalho com as roupas limpas. As roupas sujas são menos ventiladas em função do suor,
    sujeira e outros produtos presentes.
    Não fique sem camisa sob um sol intenso. As radiações ultravioletas provenientes do sol provocam lesões
    na pele no período de 9 horas da manhã às 16 horas da tarde, podendo estas lesões provocar o câncer de
    pele.


                                   O RUÍDO! VAMOS NOS PROTEGER

Vamos entender um pouco sobre o ruído e procurar eliminar este mal de nossos ambientes de
trabalho.
Primeiramente vamos falar de sons. Quando ouvirmos um cantar de um pássaro, quando ouvirmos uma
música suave e agradável aos nossos ouvidos, ou quando ouvimos um som de uma cachoeira, sentimos
certo prazer. Esta sensação é gostosa, nos faz bem. Porém, se uma buzina de um carro dispara próximo



                                                                                                            27
da gente ou ouvimos determinadas músicas de rock estridentes, ou mesmo, aquela gota de água que cai
sem parar em cima de um latão, nos despertando durante uma noite, dizemos que aquele "barulho" é ruim,
é desagradável, nos incomodam Os sons se propagam no ar através de ondas que ao atingirem a
membrana do tímpano fazendo-o vibrar e transmitir as outras partes do ouvido fazendo com que todo um
mecanismo funcione para que possamos ouvir. Quando essas ondas são muito fortes podem provocar o
rompimento dessa membrana provocando lesões nos ouvidos. Um exemplo disso é o barulho provocado
por uma detonação próxima da otite. Dependendo da intensidade da explosão, até objetos maiores
poderão se romper devido ao deslocamento das ondas, cuja intensidade provocaria este rompimento. Em
nosso ambiente de trabalho não ocorre barulhos de uma detonação, porém outros barulhos de menor
intensidade ocorrem e de forma mais constante. Dependendo dessa intensidade e do tempo dessa
exposição, não há rompimento do tímpano, mas ocorrerão outras lesões que com o passar dos anos se
tornará irreversível. É o caso da surdez. Os efeitos do barulho são mais facilmente demonstráveis na
interferência com a comunicação. Quando estes sons têm níveis semelhantes ao da voz humana e é
emitido na mesma freqüência, causa um mascaramento, que pode atrapalhar naquelas tarefas que
dependem de comunicação oral, podendo um aviso ou unta voz de comando ficar prejudicado, aumentado
riscos de acidentes. Quanto aos efeitos sobre a saúde podemos citar três tipos:
   - A surdez temporária. Como exemplo, se nós estivermos num local barulhento por alguns minutos,
notamos alguma dificuldade de ouvir, sendo normal o retorno desta audição, após alguns instantes.
   - Surdez permanente. Acontece quando há exposição repetida durante longos períodos. No seu inicio a
pessoa não percebe essa alteração da percepção auditiva. Com o passar dos anos as perdas progridem.
  - Ver televisão, rádios em volumes altos, são sinais evidentes dessa perda auditiva.
  - Trauma acústico. É a perda auditiva causada por um barulho muito forte repentino. Exemplo de uma
Explosão.
O que deve nos preocupar em nosso ambiente de trabalho, é evitar estar exposto aos ruídos intensos e
prolongado. Para se avaliar o nível destes ruídos, existem aparelhos que foram projetados para suportar os
mesmos ruídos de uma pessoa qualquer, que são levantados por pessoas qualificadas na sua operação.
Dependendo da intensidade é obrigação dos Técnicos responsáveis adotar mecanismos de proteção de forma
a reduzir os níveis de ruído que prejudiquem os trabalhadores, ou indicar o EPI para o caso.
Algumas recomendações se fazem importantes lembrar àquelas pessoas que trabalham em ambientes e/ou
equipamentos ruidosos:
- O ruído pode provocar insônia, impotência sexual, náuseas, perda do apetite, nervosismo, ansiedade, o
alimento do número de acidentes, absenteísmo, etc.
 Para evitarmos que sejamos acometidos por males provocados pelo ruído, devemos estar sempre fazendo o
 uso do EPI indicado que é o abafador de ruído.




                                           AGENTES AMBIENTAIS

    Agentes ambientais ou riscos ambientais são os elementos ou substâncias presentes nos diversos
ambientes humanos, que quando encontrados acima dos limites de tolerância, podem causar danos à saúde
das pessoas.
    Esses agentes ambientais são estudados por uma ciência conhecida como Higiene Industrial
Que tem como objetivo promover a saúde dos trabalhadores através do estudo de diversos meios. A Higiene
Industrial é uma área relacionada à Medicina do Trabalho e a Engenharia de Segurança. A Medicina do
Trabalho estuda os produtos existentes na empresa com o objetivo de avaliar o poder que esses possuem de
contaminar ou provocar doenças nos trabalhadores. Compete à Engenharia de Segurança a avaliação, ou
quantificação desses agentes no ambiente de trabalho que servirá para subsidiar o estudo do risco a que se
expõem os trabalhadores.
    Os agentes ambientais estudados pela Higiene Industrial são os físicos, químicos, biológicos, ergonômicos
e mecânicos.
    a) Agentes Físicos - De acordo com a definição dada pela Portaria nº. 25, que alterou a redação da NR-09,
são as diversas formas de energia a que possam estar expostas os trabalhadores, tais como ruído, vibrações,
pressões anormais, temperaturas extremas, radiações ionizantes e não ionizantes, bem como o infra-som e o
ultra-som.



                                                                                                          28
b) Agentes Químicos - De acordo com a definição dada pela Portaria n° 25, que alterou a redação da
NR-09, são as substâncias, compostos ou produtos que possam penetrar no organismo pela via respiratória,
nas formas de poeiras, fumos, névoas, neblinas, gases ou vapores, ou que, pela natureza da atividade de
exposição, possam ter contato ou ser absorvidos pelo organismo através da pele ou por ingestão.
    c) Agentes Biológicos - De acordo com a definição dada pela Portaria nº. 25, que alterou a redação da
NR-09, são as bactérias, fungos, bacilos, parasitas, protozoários, vírus, entre outros.
    d) Agentes Ergonômicos - Por definição dos radicais temos Ergon que significa trabalho e Nomos que
significa leis. A palavra origina-se do latim e significa leis que regem o trabalho. Do ponto de vista técnico, com
base no que determina a Portaria nº. 3.751, de 23 de novembro de 1990, que alterou a NR-17, entende-se por
ergonomia o conjunto de parâmetros que devam ser estudados e implantados de forma a permitir a adaptação
das condições de trabalho às características psicofisiológicas dos trabalhadores, de modo a proporcionar um
máximo de conforto, segurança e desempenho eficiente.
    e) Agentes Mecânicos - São agentes que se originam das atividades mecânicas, que envolvem máquinas e
equipamentos, responsáveis pelo surgimento das lesões nos trabalhadores quando da ocorrência dos
acidentes do trabalho.
    Temos como exemplos mais comuns de agentes mecânicos: máquinas e equipamentos sem proteção,
ferramentas defeituosas, ferramentas inadequadas, etc.
    O Risco de Acidente, criado na Portaria nº. 05/92, não existe em Higiene Industrial e deverá ser
    considerado, apenas, para elaboração do Mapa de Riscos.
    Quero ressaltar que qualquer risco gerado por agentes ambientais é risco de acidente, donde se entende,
também, de doenças do trabalho. Não existe, como agente ambiental o "risco de acidente", pois se o
analisarmos ele é uma grotesca variação, mal acabada e definida, do Risco Mecânico.


                               LESÕES POR ESFORÇOS REPETITIVOS – LER

A sigla LER significa Lesões por Esforços Repetitivos e foi criada para identificar um conjunto de doenças do
trabalho que atingem os músculos, tendões e nervos e que têm relação direta com as exigências das tarefas
dos ambientes físicos e da organização do trabalho. São inflamações provocadas por atividades de trabalho
que exigem do funcionário movimentos manuais repetitivos, contínuos, rápidos e vigorosos durante um período
de tempo.
As lesões trazem como conseqüência a perda da capacidade de realizar movimentos. Essa perda pode ser
parcial e, caso o trabalhador não seja afastado da atividade repetitiva, essa perda poderá ser total.
Os músculos são responsáveis por todos os movimentos do corpo. São eles que transformam a energia
química armazenada no corpo em contrações, que são os movimentos.
Quando um músculo contrai-se estrangula as paredes dos capilares diminuindo, ou impedindo, a circulação
sangüínea causando fadiga muscular. Assim, para facilitar a circulação do sangue o músculo deve contrair-se
e relaxar com uma intensidade de freqüência em determinado tempo. Quando essa freqüência e tempo não
são respeitados a ponto de impedir a reprodução celular e restabelecer o equilíbrio energético do músculo,
ocorre a LESÃO MUSCULAR.
Face ao exposto, fica fácil entendermos alguns aspectos da NR-17 como, por exemplo, a inclusão de pausas
para descanso. Tais pausas, acompanhadas de um comprimento alimentar adequado, são importantes para
reposição do equilíbrio energético muscular. Com o tempo, poderemos mudar a duração das pausas, de modo
a atingir o resultado desejado, será a eliminação da fadiga muscular e das possíveis LER. Não é segredo a sua
importância, sendo que, algumas empresas, antes ou durante a jornada de trabalho realizam exercícios físicos
gerais ou ate específicos para algumas partes do corpo, objetivando a reposição da capacidade muscular.
Isso, porém não é suficiente. Alimentação adequada e posta de trabalho que possibilitem economia de
movimentos com posturas, contribui de forma decisiva para o não aparecimento das LER.
   A organização do trabalho e o método de trabalho também devem ser compatíveis com a capacidade física
do trabalhador.
   As LER pode surgir em qualquer ramo de atividade, desde que existam funções e postos de trabalho que
exponham os trabalhadores a esforços repetitivos.
   As funções mais atingidas têm sido a dos digitadores, caixas (bancos, comércio), datilógrafos, telefonistas,


                                                                                                                29
empacotadores, trabalhadores de linhas de montagem, prensistas, dentre outras.
  Com a modernização do processo industrial e o crescimento da área de serviços, novas tecnologias e
equipamentos foram introduzidos, Surgindo uma nova forma de organização do trabalho em nossa sociedade.
  Esse modelo de organização do trabalho limita a autonomia dos trabalhadores sobre os Movimentos de seu
corpo, reduzindo sua criatividade e liberdade de expressão.




                                             POLÍTICA DE SEGURANÇA

Podemos definir a política como sendo um conjunto de princípios claramente definidos que objetivam
estabelecer responsabilidades e atribuições em determinadas questões ou problemas, visando estabelecer
decisões padronizadas a todos os níveis hierárquicos. . Assim sendo, a elaboração de uma política de. :
segurança é de responsabilidade total e integral da alta direção de uma empresa, não importando seu porte ou
ramo de atividade.
A política deverá ser gerada no Departamento de Segurança e colocada em discussão pelas gerências dos
departamentos de uma empresa para que dela tomem conhecimento, e mais, se transformem em co-autores
da mesma Nenhuma Política de Segurança deverá ser divulgada sem antes possuir a assinatura de um
membro da alta direção.
A política deverá definir, de forma sucinta, porém objetiva, as responsabilidades e atribuições inerentes a todos
os níveis hierárquicos existentes e, sendo assim, não deverá omitir, sob hipótese nenhuma:
         1) Responsabilidade da Empresa:
              - Legal
              - Social
         2) Responsabilidades do Homem:
              - Pessoal: no lar, na sociedade, na empresa - Funcional: administrativas, econômicas, técnicas,
         normativas e operacionais.
         3) Responsabilidades das Funções, Cargos e Departamentos:
          - Administração: definição e apoio à política.
          - Gerência: adoção efetiva do procedimentos exigidos.
           - Supervisão: execução dos programas determinados pelos procedimentos
         - Empregados: cumprimento de normas e procedimentos
         - Departamento de Segurança: administração da Política e seus desdobramentos.
         - CIPA: atuação integrada à Política e ao Programa de Segurança.
         - Departamentos Técnicos e Administrativos: aplicação de recursos indispensáveis à prevenção de
acidentes.
É importante frisarmos que a Política de Segurança norteia os procedimentos, porém não os estabelece. O
estabelecimento de procedimentos fica a cargo do regulamento Interno de Segurança e do Programa de
Segurança. Em contrapartida, não existirá Regulamento de Segurança nem Programa de Segurança que
sobreviva sem que haja uma política bem delineada e apoiada por todo "staff" de uma empresa.
A Política deverá, portanto, ser como uma "carta magna", não se preocupando com a "legislação ordinária",
pois é sabido que esta é gerada pela primeira.



                  ANÁLISE PREVENCIONISTA DE ATIVIDADES - APA

CONCEITO:




                                                                                                              30
São descrições das etapas básicas e objetivas de uma determinada atividade, para identificar seus riscos e
recomendar meios de eliminá-los, minimizá-los ou controlá-los, através de medidas prevencionistas, para
possibilitar um desempenho seguro do trabalho.

ELABORAÇÃO
Deverá ser feita descrevendo-se o trabalho em suas várias etapas, assim como os riscos específicos de cada
uma e as medidas prevencionistas.
Devem ser elaboradas APAs para todas as atividades que oferecem riscos á segurança dos empregados.
As APAs devem ser elaboradas pelos próprios executantes da atividade, em conjunto com o Grupo de
Segurança da Área, como o apoio da Área de Segurança do Trabalho.

UTILIZAÇÃO DA APA:
Além da orientação ao empregado quanto aos riscos da atividade, poderá a APA ser utilizada:
Para orientar o trabalho a novos funcionários.
Nas investigações de acidentes/incidentes.
Em reuniões de segurança
Rever procedimentos de trabalho, após a ocorrência de acidente/incidentes.
Determinar quais os equipamentos e ferramentais necessários para a segurança da atividade.
Estudar trabalho para uma possível melhoria de métodos.


                                           ANDAIMES

O dimensionamento dos andaimes, sua estrutura de sustentação e fixação deve ser realizado por profissional
legalmente habilitado;
Os andaimes devem ser dimensionados e construídos de modo a suportar, com segurança, as cargas de
trabalho a que estarão sujeitos;
O piso de trabalho dos andaimes deve ter forração completa, antiderrapante, ser nivelado e fixado de modo
seguro e resistente;
Devem ser tomadas precauções especiais, quando da montagem, desmontagem e movimentação de
andaimes próximos às redes elétricas;
A madeira de confecção de andaimes deve ser de boa qualidade, seca, sem apresentar nós e rachaduras que
comprometam a sua resistência, sendo proibido o uso de pintura que encubra imperfeições;
É proibida a utilização de aparas de madeira na confecção de andaimes;
Os andaimes devem dispor de sistema guarda-corpo e rodapé, inclusive nas cabeceiras, em todo o perímetro,
com exceção do lado da face de trabalho;
É proibido retirar qualquer dispositivo de segurança dos andaimes ou anular sua ação;
É proibida, sobre o piso de trabalho de andaimes, a utilização de escadas e outros meios para se atingir
lugares mais altos;
O acesso aos andaimes dever ser feito de maneira segura.
É proibido o trabalho em andaime na periferia da edificação sem que haja proteção adequada fixada à
estrutura da mesma;
É proibido o deslocamento das estruturas dos andaimes com trabalhadores sobre os mesmos;
O ponto de instalação de qualquer aparelho de içar materiais deve ser escolhido de modo a não comprometer
a estabilidade e segurança do andaime;
O ponto de instalação de qualquer aparelho de içar materiais deve ser escolhido de modo a não comprometer
a estabilidade e segurança do andaime;
Os andaimes de madeira não podem ser utilizados em obras acima de 3 pavimentos ou altura equivalente,
podendo ter o lado interno apoiado na própria edificação;
A estrutura dos andaimes deve ser fixada à construção por meio de amarração e entroncamento, de modo a
resistir aos esforços a que estará sujeita;




                                                                                                       31
BLOQUEIO ELÉTRICO




                    32
FLUXOGRAMA PARA BLOQUEIO ELÉTRICO

      Profissional                   Executante                Responsável pelo
      Qualificado                                                Equipamento

                              Preenche Etiqueta Segurança
                                    Solicita liberação


                                                                Desliga comando do
                                                                   equipamento e
                                                                 preenche Etiqueta
                                                                    de Bloqueio


                                  Convoca Profissional
                                      Qualificado


   Preenche Etiqueta de                Acompanha
    Bloqueio e executa              bloqueio(s) do(s)
bloqueio(s) alimentador(es)          alimentador(es)


                                Fixa Etiqueta de Bloqueio
                              Retem Comprovante Liberação


                                        Comprova
                                  desligamento na área


                                   Executa o serviço


                               Entrega o Comprovante de
                               Liberação ao Responsável
                                    p/ Equipamento


                                                                   Inspeciona e
                                                                   disponibiliza
                                                               equipamento na área


                                                                Aciona Profissional
                                                                  Qualificado para
                                                            desbloqueio, entregando-lhe
                                                            o Comprovante de Liberação
                                                                    preenchido


      Desbloqueia
     alimentador e
         informa
    Responsável pelo
     Equipamento




                                                                                          33
FRENTE                                                                   VERSO


                                                            NÚMERO:                                 PERIGO
         ETIQUETA DE BLOQUEIO
                                                                                             NÃO      REMOV ER




EQ
     PERIGO
  UIPAMENTO:                                                   DATA:
                                                                                  FONTES DE ENERGIA EXISTENTES
                                                                                  ELÉTRICA                          Q M
                                                                                                                     UÍ ICA (GASES, LÍ QUIDOS)

                                                                                  PNEUM TICA
                                                                                       Á                            TÉRMICA (VAPOR)

                                                                                  HIDRÁULICA                        POTENCIAL (M LA)
                                                                                                                                O
 o                                      o
NMECÂNICO/ INSTRUMENTAÇAO:            N ELÉTRICO:
                                                                                  CINÉTICA (M VIM
                                                                                             O   ENTO)              OUTRAS

                                                                                               LIS TA D E V ER IF IC A ÇÃ O
                           EX EC U TA N TE

NO LEG VEL:
  ME  Í                     No REGISTRO:     EMPRESA:         VISTO:              BLOQUEADO                                  DESPRESSURIZADO

                                                                                  ESVAZIADO                                  LAVADO

                                                                                  RAQUETEADO                                 PURGADO
               R ES P O N S Á V EL P ELO EQU IP A M EN TO
                                                                                  TESTADOCOMÁGUA                             VENTILADO
NO LEG VEL:
  ME  Í                                       No REGISTRO:   EMPRESA:
                                                                                  RESFRIADO                                  FECHADO

                                                                                  DESENERGIZADO                              CALÇADO
                  P R O F IS S ION A L Q U A LIF IC A D O
                                               o
                                                                                  ATERRADO                                   SEMRISCODE
NO LEG VEL:
  ME  Í                                      N REGISTRO:     EMPRESA:
                                                                                                                             EXPANSÃ DELÍ QUIDO
                                                                                                                                    O
                                                                                  DESCONECTADO
                                                                                                                             PO AQUECIM
                                                                                                                               R       ENTO




                COMPROVANTE DE                              NÚMERO:                 IN TEG R A N TES D O GR U P O D E TR A B A LHO

                   LIBERAÇÃO                                             NOM :
                                                                            E                                             No REGISTRO:

EQUIPAMENTO:                                                  DATA:      EMPRESA:                        VISTODESAÍ DA:


                                                                         NOM :
                                                                            E                                             No REGISTRO:
No MECÂNICO/ INSTRUMENTAÇAO:          No ELÉTRICO:
                                                                         EMPRESA:                        VISTODESAÍ DA:


                                                                         NO E:
                                                                           M                                              No REGISTRO:
POSIÇAODOALIMENTADOR:

                                                                         EMPRESA:                        VISTODESAÍ DA:

No ETIQUETA(S) CO PLEM
                 M    ENTAR(ES):
                                                                         NOM :
                                                                            E                                             No REGISTRO:

                                                                         EMPRESA:                        VISTODESAÍ DA:

                            EX EC U TA N TE
                                                                                        TR A N S F ER ÊN C IA D E EX EC U TA N TE
NO LEG VEL:
  ME  Í                      No REGISTRO:    EMPRESA:         VISTO:
                                                                         DE:                             EMPRESA:                 VISTO:

                                                                         PARA :                          EMPRESA:                 VISTO:
               R ES P O N S A V EL P ELO EQU IP A M EN TO
                                                                         DE:                             EMPRESA:                 VISTO:
NO LEG VEL:
  ME  Í                                       No REGISTRO:    EMPRESA:

                                                                         PARA :                          EMPRESA:                 VISTO:




                                                                                                                                                  34
BLOQUEIO MECÂNICO
                                 ANEXO II
                    FLUXOGRAMA PARA BLOQUEIO MECÂNICO

          EXECUTANTE                             RESPONSÁVEL PELO EQUIPAMENTO


   Solicita liberação do equipamento


           Analisa os riscos                                       Analisa os riscos


         Preenche as etiquetas                        Completa preenchimento das etiquetas


                                                                  Para o equipamento


                                                         Efetua as manobras operacionais



                                                                   Raqueteamento ?


                                                          Sim                           Não



      Executa o raqueteamento                        Solicita instalação


                                                                 Libera equipamento


                                                              Acompanha etiquetagem

 Coloca etiqueta / cadeado segurança


          Executa serviço                                   Retira etiquetas de bloqueio


      Retira cadeado segurança                                  Inspeciona equipamento


Entrega comprovante de liberação e/ou                            Raquetes instaladas?
        etiqueta complementar

                                                         Não                             Sim


                                                                               Solicita retirada


                                                                 Libera equipamento




                                                                                                   35
FRENTE                                                                   VERSO


                                                              NÚMERO:                                 PERIGO
           ETIQUETA DE BLOQUEIO
                                                                                               NÃO      REMOV ER




  EQ
       PERIGO
    UIPAMENTO:                                                   DATA:
                                                                                    FONTES DE ENERGIA EXISTENTES
                                                                                    ELÉTRICA                          Q M
                                                                                                                       UÍ ICA (GASES, LÍ QUIDOS)

                                                                                    PNEUM TICA
                                                                                         Á                            TÉRMICA (VAPOR)

                                                                                    HIDRÁULICA                        POTENCIAL (M LA)
                                                                                                                                  O
   o                                      o
  NMECÂNICO/ INSTRUMENTAÇAO:            N ELÉTRICO:
                                                                                    CINÉTICA (M VIM
                                                                                               O   ENTO)              OUTRAS

                                                                                                 LIS TA D E V ER IF IC A ÇÃ O
                             EX EC U TA N TE

  NO LEG VEL:
    ME  Í                     No REGISTRO:     EMPRESA:         VISTO:              BLOQUEADO                                  DESPRESSURIZADO

                                                                                    ESVAZIADO                                  LAVADO

                                                                                    RAQUETEADO                                 PURGADO
                 R ES P O N S Á V EL P ELO EQU IP A M EN TO
                                                                                    TESTADOCOMÁGUA                             VENTILADO
  NO LEG VEL:
    ME  Í                                       No REGISTRO:   EMPRESA:
                                                                                    RESFRIADO                                  FECHADO

                                                                                    DESENERGIZADO                              CALÇADO
                    P R O F IS S ION A L Q U A LIF IC A D O
                                                 o
                                                                                    ATERRADO                                   SEMRISCODE
  NO LEG VEL:
    ME  Í                                      N REGISTRO:     EMPRESA:
                                                                                                                               EXPANSÃ DELÍ QUIDO
                                                                                                                                      O
                                                                                    DESCONECTADO
                                                                                                                               PO AQUECIM
                                                                                                                                 R       ENTO




                  COMPROVANTE DE                              NÚMERO:                 IN TEG R A N TES D O GR U P O D E TR A B A LHO

                     LIBERAÇÃO                                             NOM :
                                                                              E                                             No REGISTRO:

  EQUIPAMENTO:                                                  DATA:      EMPRESA:                        VISTODESAÍ DA:


                                                                           NOM :
                                                                              E                                             No REGISTRO:
  No MECÂNICO/ INSTRUMENTAÇAO:          No ELÉTRICO:
                                                                           EMPRESA:                        VISTODESAÍ DA:


                                                                           NO E:
                                                                             M                                              No REGISTRO:
  POSIÇAODOALIMENTADOR:

                                                                           EMPRESA:                        VISTODESAÍ DA:

  No ETIQUETA(S) CO PLEM
                   M    ENTAR(ES):
                                                                           NOM :
                                                                              E                                             No REGISTRO:

                                                                           EMPRESA:                        VISTODESAÍ DA:

                              EX EC U TA N TE
                                                                                          TR A N S F ER ÊN C IA D E EX EC U TA N TE
  NO LEG VEL:
    ME  Í                      No REGISTRO:    EMPRESA:         VISTO:
                                                                           DE:                             EMPRESA:                 VISTO:

                                                                           PARA :                          EMPRESA:                 VISTO:
                 R ES P O N S A V EL P ELO EQU IP A M EN TO
                                                                           DE:                             EMPRESA:                 VISTO:
  NO LEG VEL:
    ME  Í                                       No REGISTRO:    EMPRESA:

                                                                           PARA :                          EMPRESA:                 VISTO:




PROCEDIMENTO PARA PREVENÇÃO E CONTROLE DE CONTAMINANTES NA CELULOSE

OBJETIVO
Esse procedimento tem por objetivo estabelecer sistemática para prevenção e controle de contaminantes que
possam alterar as características do produto final.
APLICAÇÃO
Este procedimento se aplica as todas as unidades industriais e unidades administrativas e florestais que fazem
interface com as mesmas.
DEFINIÇÕES – CONTAMINANTES
Podem ser considerados plásticos, borracha, teflon, fibras de feltro, metais, ferrugem, fibra de vidro ou outro
material diferente shiuve e pitch que podem contaminar a celulose durante o seu processo produtivo.
MATERIAL PARA CONSULTA
PROCEDIMENTO PARA PREVENÇÃO E CONTROLE DE CONTAMINANTES NA CELULOSE


                                                                                                                                                    36
37
COR NA SEGURANÇA DO TRABALHO

COR/USO
Vermelho

CANALIZAÇÕES
Rede de água contra incêndio.

SINAIS E AVISOS
Localização de equipamento contra incêndio;
Avisos de Perigo;
Saídas de emergência;
Sinais e luzes de perigo, em barreiras.

RISCOS FÍSICOS E MÁQUINAS
Dispositivos de parada de emergência.

EQUIPAMENTOS
Extintores, hidrantes, recipientes contendo líquidos inflamáveis;
Caixa contendo equipamentos de incêndio;
Caixas de alarme;
Mangueira de acetileno (solda).
Localização de equipamento contra incêndio;
Avisos de Perigo;
Saídas de emergência;

COR/USO
Amarelo

CANALIZAÇÕES
Gases Não Liquefeitos

SINAIS E AVISOS
Precaução contra riscos e práticas inseguras (colisões, quedas e deslizamentos).

RISCOS FÍSICOS E MÁQUINAS
Obstruções (colunas, vigas), parte inferior dos montantes das escadas, bordas das plataformas de carga e
descarga; placas de advertências;
É aconselhável o uso de faixas alternadas pretas e
amarelas, com quadrados pretos.

EQUIPAMENTOS
Equipamento pesado de construção e de manuseio;
Recipiente para transporte e guarda de explosivos (deve-se utilizar a palavra: EXPLOSIVO - INFLAMÁVEL)
em vermelho sobre o amarelo.

COR/USO
Laranja

CANALIZAÇÕES
Ácidos

RISCOS FÍSICOS E MÁQUINAS
Partes perigosas de máquinas, guardas de máquinas, interior de caixas elétricas;
Botões de arranque de segurança;
Bordas expostas de polias, engrenagens, dispositivos de corte, bordas de serra, prensas, etc.




                                                                                                         38
EQUIPAMENTOS
Partes móveis e perigosas de equipamentos;
Cantos de guilhotinas, engrenagens, polias, discos e congêneres expostos.

COR/USO
Verde

CANALIZAÇÕES
Água;
Emblemas.

SINAIS E AVISOS
Quadros de Instruções de Segurança e Caixa de Equipamentos de Primeiros Socorros;Saídas que não sejam de
emergência, localização de EPI's, caixas contendo EPI's.

EQUIPAMENTOS
Dispositivos de segurança, mangueiras de oxigênio (solda);
Conexão a terra de equipamento elétrico;
Chuveiro e lava-olhos de segurança;
Macas.

COR/USO
Azul

CANALIZAÇÕES
Ar comprimido.

SINAIS E AVISOS
Prevenção contra movimento acidental de qualquer equipamento em manutenção;
Os avisos deverão ser colocados nos pontos de arranques ou fontes de potência.

RISCOS FÍSICOS E MÁQUINAS
Botões de arranque, elevadores, tanques, caldeiras, controles elétricos, andaimes móveis, válvulas.

COR/USO
Branco e Preto

CANALIZAÇÕES
Branco -> vapor;
Preto -> Inflamáveis e combustíveis de alta viscosidade.
Ex.: óleo lubrificante, alcatrão, asfalto, piche, etc.

SINAIS E AVISOS
Informativos baseados em procedimentos e normas estabelecidas, usa-se preto e branco.
Ex.: elevador somente para carga.
Direcionais: indicação de saídas, escadas e outras áreas importantes.
Ordem e Limpeza, Trânsito.
Use tanto em listras como em xadrez.

RISCOS FÍSICOS E MÁQUINAS
Os seguintes locais serão pintados de branco para a segurança dos operários: demarcação de corredores,
limites de escada, zonas de segurança.

EQUIPAMENTOS
Localização de recipientes de lixo;
Localização de bebedouros;
Recipientes de lixo.
COR/USO
Púrpura (Lilás)




                                                                                                         39
EMPILHADEIRA

A cada ano aumenta o número de acidentes com empilhadeiras, e isto é atribuído ao fato de que as pessoas
que as operam não estão devidamente habilitadas e não têm um treinamento adequado e necessário.
Os fabricantes de empilhadeiras e diversas entidades oferecem cursos específicos para os operadores de
empilhadeiras e é de grande interesse e importância que esses cursos sejam freqüentados ao máximo e os
operadores sejam devidamente credenciados.
É um grande erro pensar e permitir que pessoas que possuem uma CNH - Carteira Nacional de Habilitação
possam dirigir e operar empilhadeiras, pás carregadeiras, guinchos, guindastes, tratores, etc, sem o devido
treinamento especializado.
O simples fato de a pessoa possuir a CNH não lhe dá direito algum de dirigir e operar tais equipamentos ou
veículos.
Cada tipo de veículo exige conhecimentos próprios, e treinamento especializado e apropriado.
É evidente que a posse da CNH é importante e auxilia na operação de tais equipamentos e veículos, mas
paralelamente ao treino adequado e indispensável.
Inspecione a empilhadeira antes de começar o serviço;
Verifique bem os freios, direção, pneumático, buzina, luzes, bateria e o mecanismo de levantamento;
Comunique ao seu superior qualquer defeito ou anormalidade na empilhadeira;
Sempre pare e toque a buzina na entrada e saída de edifícios, nas portas, ao aproximar-se de esquinas sem
visibilidade, e nas passagens;
Desligue o motor, retire a chave do contato quando estiver enchendo o tanque de gasolina ou quando perceber
algum vazamento, e não fume;
Nunca passe à frente de outros veículos que sigam na mesma direção;
Quando duas ou mais empilhadeiras seguirem o mesmo percurso, deve ser mantida a distancia mínima de 3
metros de uma da outra; não dirija lado a lado;
Sempre toque a buzina ao aproximar-se de pessoas, cruzamentos, passadiços, esquinas, portas vai-vem ou
locais onde possam surgir repentinamente pessoas ou veículos; Vários toques curtos de buzina dão melhores
resultados de que um só toque longo; evite assustar as pessoas com a buzina e limite-se ao seu uso para casos
de necessidade;
Ao subir em caminhões para carregamento e descarregamento, certifique-se de que a plataforma móvel esteja
firme e segura antes de atravessá-la;
Atravesse as plataformas móveis vagarosamente e sem ângulo reto; Ao subir em caminhões para carregamento
e descarregamento, certifique-se de que a plataforma móvel esteja firme e segura antes de atravessá-la;
Atravesse as plataformas móveis vagarosamente e sem ângulo reto;
Antes de passar a carga da empilhadeira para o caminhão, certifique-se de que o mesmo esteja imobilizado,
freado e com a marcha engatada; se necessário, calce as rodas de modo que não possam mover-se para frente
ou para trás;
Nunca sobrecarregue a empilhadeira; verifique a sua capacidade máxima de levantamento e nunca ultrapasse o
limite de carga;
É proibido o uso de contrapeso para poder levantar cargas maiores que as permitida;
Nunca levante a carga com um só garfo e nem use as extremidades dos garfos, para levantar as cargas;
Nunca sobrecarregue a empilhadeira; verifique a sua capacidade máxima de levantamento e nunca ultrapasse o
limite de carga;
É proibido o uso de contrapeso para poder levantar cargas maiores que as permitida;
Nunca levante a carga com um só garfo e nem use as extremidades dos garfos, para levantar as cargas;
Nunca levante a carga com os garfos descentrados; ajuste os garfos de acordo com a carga e de acordo com o
tipo e tamanho de pallet;
Nunca transporte ou levante cargas desequilibradas; sempre transporte ou levante cargas soltas ou instáveis em
recipiente adequados ou devidamente amarrados;
Sempre transporte as cargas à altura mais baixa possível;
Quanto mais alta e tiver a carga, mais difícil será controlá-la;
Nunca transporte a carga com os garfos em posição horizontal; incline o quadro para trás para obter o melhor
equilíbrio;
Nunca empurre a carga, seja qual for com os garfos da empilhadeira;
Nunca suspenda a carga, seja qual for com os garfos da empilhadeira;
Nunca suspenda ou abaixe a carga quando a empilhadeira estiver em movimento;



                                                                                                             40
Opere os dispositivos de elevação, abaixamento ou inclinação de carga com o devido cuidado e nunca coloque
as suas mãos nesses mecanismos;
Quer carregada, quer não, sempre dê saída em marcha reduzida.
Evite ao máximo partir ou parar bruscamente, pois o impulso da carga poderá fazer com que ela caia;
Nunca transporte pessoas na empilhadeira.
Não dê "carona", a empilhadeira não é táxi e nem coletivo;
Entretanto, se houver necessidade de transportar cargas volumosas que venham a obstruir a visibilidade, dirija a
empilhadeira em marcha-a-ré;
Nas ruas da fábrica, obedeçam sempre as regras de trânsito e as placas de sinalização;
Observe sempre se o caminho está livre antes de sair e durante o percurso;
Sempre cruze as ferrovias em diagonal e nunca em ângulo reto;
Nunca estacione a empilhadeira a menos de 2,5 metros da via férrea;
Ao parar ou estacionar, abaixe os garfos até o chão;
Para estacionar em ladeiras, use o freio e calce as rodas;
Nos pisos molhados ou escorregadios, sempre diminua a marcha;
Nunca empurre a empilhadeira, se a mesma estiver incapacitada de locomover-se por si própria, ela deve ser
rebocada por um outro veículo;
Nunca opere uma empilhadeira em recintos fechados ou locais mal ventilados;
Instale na empilhadeira um teto protetor como segurança adicional contra a queda de objetos e carga;
Estacione em locais apropriados onde não obstrua o trânsito normal;
Nunca suspenda a carga, seja qual for, com os garfos da empilhadeira;
Nunca suspenda ou abaixe a carga quando a empilhadeira estiver em movimento;
Opere os dispositivos de elevação, abaixamento ou inclinação de carga com o devido cuidado e nunca coloque
as suas mãos nesses mecanismos;

Quer carregada, quer não, sempre dê saída em marcha reduzida;
Evite ao máximo partidas ou paradas bruscas, pois o impulso da carga poderá fazer com que ela caia;
Nunca transporte pessoas na empilhadeira.
Não dê "carona", a empilhadeira não é táxi e nem coletivo;
Entretanto, se houver necessidade de transportar cargas volumosas que venham a obstruir a visibilidade, dirija a
empilhadeira em marcha-a-ré;
Nas ruas da fábrica, obedeçam sempre as regras de trânsito e as placas de sinalização;
Observe sempre se o caminho está livre antes de sair e durante o percurso;
Sempre cruze as ferrovias em diagonal e nunca em ângulo reto;
Nunca estacione a empilhadeira a menos de 2,5 metros da via férrea;
Ao parar ou estacionar, abaixe os garfos até o chão;
Para estacionar em ladeiras, use o freio e calce as rodas;
Nos pisos molhados ou escorregadios, sempre diminua a marcha;
Nunca empurre a empilhadeira, se a mesma estiver incapacitada de locomover-se por si própria, ela deve ser
rebocada por um outro veículo;
Nunca opere uma empilhadeira em recintos fechados ou locais mal ventilados;
Instale na empilhadeira um teto protetor como segurança adicional contra a queda de objetos e carga;
Estacione em locais apropriados onde não obstrua o trânsito normal;
Abaixe os garfos até o chão, incline o quadro para frente, aperte o freio de estacionamento, desligue o motor e
retire a chave do contato;
Nunca passe sob a carga de uma ponte rolante ou guindaste parado ou em movimento;
Mantenha a empilhadeira sempre limpa e nunca opere com as mãos sujas de óleo, lama ou graxa;
Faça as curvas vagarosamente e nunca em velocidade;
Para subir e descer ladeiras, rampa, planos inclinados, suba com a carga para frente e desça em marcha-a-ré;
Em ambos os casos certifiquem-se de que os garfos estejam levantados o suficiente para evitar contato com o
solo e de que o quadro esteja inclinado para trás;
Lembre-se de que os garfos devem ser introduzidos por baixo da carga ou do pallet no maior comprimento
possível e o quadro inclinado para trás a fim de que a carga se firme bem antes de ser levantada;
Nunca use as pontas dos garfos para levantar a carga;
Evite inclinar o quadro para frente quando os garfos estiverem carregados e na posição alta;
Tome muito cuidado com as cargas altas;
Certifique-se de que haja altura suficiente quer quando transporta a carga quer por ocasião de levantamento dos
garfos;
Cuidado com as vigas, lâmpadas, tubulações, hidrantes ou estruturas baixas;
Tome cuidado com os obstáculos no chão, piso ou solo;



                                                                                                               41
Uma sacudida da empilhadeira provocada por um obstáculo pode jogar a sua carga no chão, e virar a
empilhadeira;
Sempre movimente a empilhadeira, quer carregada, quer vazia, com os garfos na posição mais baixa possível e
compatível com as condições do local;
Não passe e nem permita que pessoas passem sob os garfos da empilhadeira, mesmo que estejam sem carga;




EPI - EQUIPAMENTO DE PROTEÇÃO INDIVIDUAL


CONCEITO:
Todo dispositivo de uso individual utilizado pelo trabalhador, destinado à proteção contra um ou mais riscos
suscetíveis de ameaças a sua segurança e saúde no trabalho, bem como qualquer complemento ou acessório
destinado à esse objetivo, e que possua Certificado de Aprovação - CA ou Certificado de Importação - CI emitido
pelo Ministério do Trabalho.

USO:
A empresa é obrigada a fornecer aos empregados, gratuitamente, EPI adequado ao risco e em perfeito estado
de conservação e funcionamento, nas seguintes circunstâncias:
a-) sempre que as medidas de proteção coletivas forem tecnicamente inviáveis ou não oferecerem completa
proteção aos riscos de acidentes do trabalho e/ou doenças profissionais e do trabalho;
b-) enquanto as medidas de proteção estiverem sendo implantadas;
c-) para atender situações de emergência.

OBRIGAÇÕES DO EMPREGADOR
Fornecer EPI adequado á atividade do empregado;
Treinar o empregado sobre seu uso;
Tornar obrigatório o seu uso;
Substituí-lo imediatamente, quando danificado ou extraviado;
Responsabilizar-se pela sua higienização;
Manter comprovantes de entrega.
DOS EMPREGADOS
Usá-los apenas para a finalidade a que se destina;
Responsabilizar-se pela sua guarda e conservação;
Comunicar ao empregador qualquer alteração que o torne impróprio para o uso.

EQUIPAMENTOS DE PROTEÇÃO INDIVIDUAIS – BÁSICOS

Capacete de Segurança
DESCRIÇÃO
Capacete de segurança, com carneira e jugular, com casco rígido, leve e balanceado, em uma só peça, de
polietileno de alta densidade, com alguma resistência dielétrica.
Pode ser utilizado com: protetor facial, protetor auricular ou com ambos em conjunto.
Podendo ainda ser utilizado com viseira de PVC perfurada e protetora auricular no caso de operadores de
motoserra.
UTILIZAÇÃO
Proteção da cabeça, onde exista o risco de queda de material, batidas contra obstáculos e trabalhos a céu
aberto.Proteção dos olhos e face quando utilizado com protetor facial, em manuseio de produtos químicos, sem
interferência da luminosidade solar.
Proteção dos ouvidos, quando utilizado com protetor auricular tipo fone/concha.
Proteção aos olhos e face, quando utilizado com viseira de PVC, contra impactos de cavacos provenientes do
corte de moto-serra.
Calçado de Segurança
Botina de segurança, sem biqueira de aço, solado antiderrapante em PU, com cadarço e com cano acolchoado.
DESCRIÇÃO



                                                                                                              42
Botina de segurança, com biqueira de aço, solado antiderrapante em PU, com cadarço e com cano acolchoado.
UTILIZAÇÃO
Proteção dos pés.
Proteção dos pés, contra risco de impactos.
Protetor Auricular
DESCRIÇÃO
 Protetor auricular tipo plug (moldável e/ou inserção), confeccionados em material macio, confortável e atóxico,
podem ser oferecidos com ou sem cordão.
Apresentam NRR - Nível de Redução de Ruído, na faixa de 25 à 29 dB(A), dependendo do modelo.
UTILIZAÇÃO
Proteção aos ouvidos em vedação e atenuação ao nível de pressão sonora existente no ambiente de trabalho,
ou durante a exposições prolongadas.
Abafador de Ruído.
DESCRIÇÃO
 Protetor auricular tipo fone ou concha, confeccionado por duas conchas acústicas com espuma na parte interna
e ligado por um arco que pode em alguns modelos proporcionar um giro de até 360º.
Ajustável a qualquer forma ou tamanho de cabeça.
Apresentam NRR - Nível de Redução de Ruído, na faixa de 17 a 29 dB (A), dependendo do modelo.
UTILIZAÇÃO
Proteção aos ouvidos em vedação e atenuação ao nível de pressão sonora existente no ambiente de trabalho,
ou durante a exposição prolongada.
Luva de Vaqueta
DESCRIÇÃO
Luva de vaqueta tipo petroleira, com reforço na palma, tira de reforço entre o polegar e o indicador, proteção
acolchoada no dorso da mão, com elástico de ajuste no punho e com fita velcro para fechamento.
UTILIZAÇÃO
Proteção das mãos, em serviços operacionais, contra materiais cortantes, abrasivos, ásperos, etc.
Não é recomendada o seu uso para atividades com o manuseio e contato com produtos químicos
Óculos Ampla Visão
DESCRIÇÃO
Óculos, com válvulas de exalação, e com lente incolor, resistente a impactos, produtos químicos e anti-
embassante, confeccionado em material atóxico e confortável.
UTILIZAÇÃO
Proteção dos olhos em atividades onde existam a presença de aerodispersóides, produtos químicos e


                                FERRAMENTAS ELÉTRICAS

Ferramentas elétricas portáteis são ferramentas cuja força motriz é a eletricidade, ou mais especificamente, um
motor elétrico.
Além dos perigos típicos inerentes às ferramentas em geral, as ferramentas elétricas portáteis apresentam um
grande perigo -> é o perigo do choque elétrico.

Escolha e use a ferramenta elétrica apropriada para cada tipo de serviço.
Examine cuidadosamente as ferramentas elétricas antes de usá-las, prestando atenção especial a fios partidos,
mal isolados, ou desencapados, maus contatos nos terminais, interruptores, plugs e fio "terra".
Comunique qualquer defeito, tal como, superaquecimento, faícamento ou choque elétrico, ao seu superior.
Nunca use ferramentas elétricas com as mãos molhadas ou quando estiver pisando no chão molhado e nem as
use em locais úmidos como tanques, caldeiras, torres, etc.
Nunca use ferramentas elétricas molhadas.
Não force uma ferramenta elétrica além da capacidade do motor.
Segure as ferramentas elétricas com ambas as mãos. Nunca apóie o seu corpo sobre as mesmas.
Proteja os fios e/ou cabos das ferramentas elétricas contra o contato com óleo, graxa, água, superfícies quentes
e substancia químicas.
Não use ferramentas elétricas comuns em locais onde houver a presença de gases, vapores e poeiras
explosivas ou inflamáveis.
Pare esses locais existem ferramentas "à prova de explosão".
Aterre todas as ferramentas elétricas.
Ligue o fio "terra" primeiro, antes de ligar o plug.
Ao terminar o trabalho, retire o plug e depois o fio "terra".



                                                                                                               43
Certifique-se de que o fio ou cabo de alimentação e o de "terra" estão fora do caminho de modo que ninguém
tropece sobre os mesmos.
Sempre que possível, os fios ou cabos de alimentação e o de "terra" devem ser suspensos à altura suficiente
para permitir a passagem de uma pessoa.
Isto deve ser feito sempre e principalmente em corredores, passagens, escadas, andaimes, etc...
Este procedimento evitará danos aos fios e cabos causados por atritos, passagem de rodas de carrinhos,
veículos, pessoas e dobras.
Certifique-se de que o fio ou cabo de alimentação e o de "terra" estão fora do caminho de modo que ninguém
tropece sobre os mesmos.
Sempre que possível, os fios ou cabos de alimentação e o de "terra" devem ser suspensos à altura suficiente
para permitir a passagem de uma pessoa.
Isto deve ser feito sempre e principalmente em corredores, passagens, escadas, andaimes, etc...
Este procedimento evitará danos aos fios e cabos causados por atritos, passagem de rodas de carrinhos,
veículos, pessoas e dobras.
Nunca deixe cabos e fios das ferramentas elétricas dependurados sobre pregos ou peça ponte aguda.
Não os deixe embaraçados. Nunca tente consertar ou modificar, fios, cabos instalações, aparelhos ou
ferramentas elétricas.
Estes serviços são para os eletricistas.
Não deixe as ferramentas elétricas nas escadas, passagens, andaimes, ou locais elevados de onde possam cair
ou causar tropeções.

Mantenha as ferramentas elétricas em boas condições, limpe e lubrifique-as sempre que for necessário.
Mantenha os orifícios de ventilação do motor, desobstruídos.
Siga as recomendações do fabricante quanto ao uso, lubrificação, reparo e ajustes.
Nunca limpe, repare, lubrifique ou ajuste as ferramentas elétricas enquanto as mesmas estejam em movimento.
Pare-as, retire o plug e então faça o serviço necessário.
Nunca pendure ferramentas elétricas pelo fio, ou cabo, nem as passe assim aos colegas.
Certifique-se de que as ferramentas elétricas possuem todas as proteções necessárias para cada tipo de
serviço.
Use todos os equipamentos de proteção individual ao trabalhar com as ferramentas elétricas.
Nunca tente parar as ferramentas elétricas com as mãos.
Deixe que as mesmas parem por si próprias.
Nunca abandone uma ferramenta elétrica funcionando.
Nunca retire as proteções das ferramentas elétricas a não ser para reparos, limpeza, ajustes, lubrificação.
Recoloquea-as imediatamente após esses serviços.
Nunca ligue o fio "terra" a uma tubulação de gás ou líquido combustível.
Quando não em uso, guarde as ferramentas elétricas em locais limpos e principalmente secos.
Não as deixe jogadas de qualquer jeito.
Ao usar uma furadeira elétrica, nunca segure a peça a ser furada na mão, prenda a peça numa morsa.
Certifique-se de que a ferramenta elétrica esteja desligada no interruptor, antes de ligar o plug.
Desligue a ferramenta elétrica antes de trocar os acessórios, tais como, borda, pinos, lamina etc, e antes de
lubrificar.
Ao terminar o trabalho, desligue a ferramenta elétrica no interruptor e retire o plug.
Nunca deixe uma ferramenta elétrica funcionando abandonada.
Nunca se debruce quando trabalhar com ferramenta elétrica.
Nunca use a ferramenta elétrica na peça ou material a ser trabalhado.
Nunca use ferramenta elétrica nos dias de chuva ou para furar tubos com água.
Não force a ferramenta elétrica na peça ou material a ser trabalhado.
Isto causa superaquecimento, "stalling", e provável quebra da ferramenta.
Retire as chaves do mandril ou outras, antes de ligar a ferramenta.
Nos plugs de 3 pinos, o "terra é feito automaticamente.
Nos plugs convencionais de 2 pinos, pode haver, às vezes, um terceiro fio munido de um clipe ou grampo, o qual
deve ser colocado firmemente a uma estrutura aterrada.
Se não existir o terceiro fio com o clipe ou grampo, a carcaça da ferramenta elétrica ou motor deve ser aterrado
por meio de um fio a uma estrutura aterrada.



                                     FERRAMENTAS MANUAIS




                                                                                                               44
Muitos acidentes de trabalho ocorrem em conseqüência de uso inadequado de ferramentas para o serviço, uso
incorreto de ferramentas, uso de ferramentas defeituosas ou quebradas, e por falta de conservação de
ferramentas.
A ferramenta é tão apenas uma extensão da mão.
Escolha a ferramenta adequada para o serviço que vai executar e use-a corretamente.
Não improvise ferramentas.
Para cada tipo de serviço existe uma ferramenta adequada.
Não tente confeccionar as ferramentas antes de usá-las.
Nunca use ferramentas defeituosas, em mau estado, gastas estragadas, quebradas, ou com os cabos rachados,
ou frouxos.
Mantenha as ferramentas sempre limpas e em bom estado de conservação e de manutenção.
Transporte sempre todas as ferramentas cortantes ou ponte agudas voltadas contra o corpo -> podem
escorregar e causar ferimentos.
Nunca use ferramentas com rebarbas ou ferramentas improvisadas.
Use sempre ferramentas de dimensões exatas.
Não force jamais as ferramentas.
Nunca use pedaços de tubos ou outras extensões para aumentar o cabo de chaves ou aumentar a capacidade
de ferramentas.
Conserve os cabos de qualquer ferramenta limpos de óleo, graxas e solventes para evitar que escorregue ou
escape da mão, e vá atingir quem quer que seja.
Ao iniciar qualquer trabalho com as ferramentas, firmem-se bem nos pés e segure firmemente a ferramenta nas
mãos.
Mantenha o rosto, as mãos e o corpo fora da direção do movimento da ferramenta, caso esta escape.
Dê um golpe experimental para avaliar o espaço livre necessário.
Se estiver trabalhando sobre uma escada ou outro lugar elevado, procure sempre uma posição mais cômoda e
mais segura.
Não trabalhe com o rosto muito perto da ferramenta para evitar que a mesma o atinja.
Nunca jogue ferramentas para o colega apanhar.
Entregue-as em mãos ou diga-lhe para vir buscar.
Para serviços em eletricidade, use ferramentas com cabos isolados.
Nas áreas onde houver hidrogênio, não jogue as ferramentas no chão, nem bata ferro com ferro e nem ferro com
concreto, para não produzir faíscas e causar uma explosão ou incêndio.
Nas áreas onde houver oxigênio, também proceda da mesma maneira e somente utilize ferramentas isentas de
óleos, graxas e solventes.
Ao terminar o trabalho, não deixe as ferramentas espalhadas pelo chão, mesas, escadas ou andaimes,
eliminando assim o risco de tropeções, quedas e cortes, nem as deixe em lugares elevados de onde possam
cair e ferir você ou outros.
Guarde todas as ferramentas nas caixas e gavetas ou entregue-as na fermentaria.
O limite de segurança de uma ferramenta está no comprimento do seu cabo: lembre-se disto sempre.

                               INSPEÇÕES DE SEGURANÇA DO TRABALHO

CONCEITO
A inspeção é um dos melhores instrumentos disponíveis para descobrir os problemas e avaliar seus riscos antes
que ocorram os acidentes e outras perdas.
Um programa de inspeção bem dirigido pode atingir metas como as seguintes:
a inspeção é uma excelente oportunidade para avaliar o desempenho da administração.
É um meio para fazer um exame ordenado da forma como as coisas estão sendo planejadas, proporcionando
um panorama de: estão sendo planejadas, proporcionando um panorama de:
Identificar os problemas potenciais que não foram previstos durante o planejamento ou análise das tarefas;
Ferramentas em ordem ou dispersas dos lugares onde deveriam ser procuradas no caso de serem necessárias;
Identificar as deficiências dos equipamentos
Lay-out eficiente ou congestionamento e uso inadequado do espaço;
Identificar o comportamento dos trabalhadores;
Equipamentos em boas condições ou pontos chave próximos de falhar;
Identificar os efeitos das mudanças nos processos ou materiais;
Área de trabalho segura ou aquelas com riscos de tropeços e deslizes;
Identificar as deficiências das ações corretivas
Áreas de trabalho com riscos em pontos operacionais sem proteção.
Entregar uma auto-avaliação da administração



                                                                                                            45
TIPOS DE INSPEÇÕES
LEGAL
É a inspeção realizada atendendo aos dispositivos legais.
Ex.:
Inspeções de caldeiras, Vasos sob Pressão, Fontes Radioativas, etc.
São realizadas por Órgãos ou Entidades Oficiais ou Companhias de Seguros.
TÉCNICAS
É a inspeção realizada pelo quadro de Técnicos Especializados: Médicos e Engenheiros do Trabalho, Técnicos
de Segurança e Enfermeiro do Trabalho, nas Áreas Operacionais e de Apoio, de modo a verificar todos os
aspectos relativos à Saúde e Segurança do Trabalho.
DE CARÁTER GERAL
É a inspeção executada periodicamente pelos níveis gerenciais nas áreas sob sua responsabilidade, eleger um
risco específico para inspecionar, como por exemplo:
Riscos Elétricos, Concentração de Gases Agressivos, Proteção de Máquinas, etc.,.
DE ROTINA
Traduz-se pela preocupação constante de todos os trabalhadores, do pessoal de manutenção e operação, dos
membros da CIPA e dos profissionais de Segurança e Medicina do Trabalho.




                                  DEFINIÇÕES ACIDENTE DO TRABALHO
É aquele que ocorre pelo exercício do trabalho a serviço da empresa, provocando lesão corporal ou perturbação
   funcional que cause a morte; perda ou redução permanente ou temporária da capacidade para o trabalho.


                                       DOENÇA PROFISSIONAL
Doença produzida ou desencadeada pelo exercício do trabalho peculiar a determinada atividade, ou seja, que os
agentes presentes no desenvolvimento das atividades que o trabalhador desempenha provocaram a doença, e
constante da relação elaborada pelo Ministério do Trabalho e da Previdência Social.

                                           DOENÇA DO TRABALHO
Doença adquirida ou desencadeada em função de condições específicas em que o trabalho é realizado e com
ele se relacione diretamente, ou seja, o agente presente no desenvolvimento das atividades que o trabalhador
desempenha não tem relação com o tipo de doença identificada, mas sim pelas condições do ambiente onde as
atividades foram realizadas ou em função de trabalhos específicos, e constantes da relação do Ministério do
Trabalho e da Previdência Social.
                                                   INCIDENTE
É o fato em que não resulta qualquer tipo de lesão física, mas que pelas suas características de potencialidade
de risco e/ou repetição, decorra possibilidade próxima ou remota dessa lesão.

                                 OUTROS TIPOS DE ACIDENTES DO TRABALHO
Acidente que, ligado ao trabalho, não tenha sido a causa única, mas haja contribuído diretamente para a morte,
perda ou redução da capacidade para o trabalho, ou produzido lesão que exija atenção médica para sua
recuperação.
Acidente sofrido pelo empregado no local de trabalho, em conseqüência de:
Ato de agressão, sabotagem ou de terrorismo praticado por terceiro, inclusive companheiro de trabalho;
Ofensa física intencional, inclusive de terceiro, por motivo de disputa relacionada com o trabalho;
Ato de imprudência, de negligência ou de imperícia de terceiro, inclusive companheiro de trabalho;
Ato de pessoa privada do uso da razão;
Desabamento, inundação ou incêndio;
Outros casos fortuitos ou decorrentes de força maior.
Doença proveniente de contaminação acidental do empregado, no exercício de suas atividades.
Acidente sofrido pelo empregado ainda que fora do local e horário de trabalho:
Na execução de ordem ou na realização de serviço sob a autoridade da empresa;
Na prestação espontânea de qualquer serviço à empresa, para lhe evitar prejuízo ou proporcionar proveito;




                                                                                                              46
Em viagem à serviço da empresa, inclusive estudo, independentemente do meio de locomoção utilizado,
inclusive veículo de propriedade do segurado;
Nos períodos destinados à refeição ou descanso, ou por ocasião da satisfação de outras necessidades
fisiológicas, no local de trabalho ou durante este, o empregado é considerado no exercício do trabalho.



                           CAT - COMUNICAÇÃO DE ACIDENTE DO TRABALHO

Documento oficial para registro e comunicação do acidente do trabalho, doença profissional, doença do trabalho,
ao INSS.
Prazo legal da emissão até 24 horas após a ocorrência.
Na hipótese da comunicação ser enviada ao INSS após as 24 horas, a empresa deve justificar o motivo do
atraso.



                            ISOLAMENTO E SINALIZAÇÃO DE ÁREAS

CONDIÇÕES BÁSICAS
Qualquer trabalho que possa expor os riscos de acidentes deverá ser adotado isolamento e sinalização.
A responsabilidade de isolar e retirar o isolamento das áreas é sempre do executante do serviço.
Todos os empregados da ARCEL, ou Prestadores de Serviço são obrigados a obedecer as sinalizações, sob a
pena de sofrerem medidas administrativas.
Trabalho noturno deverá ser providenciado sinalização adequada (iluminação, bandeirolas, etc.,) a fim de
identificar o risco.



CRITÉRIO PARA SINALIZAÇÃO E ISOLAMENTO ANDAIMES
A área onde estiver sendo montado, desmontado ou sendo realizado serviços sobre andaimes, deverá estar
totalmente isolada.
PONTES ROLANTES e TALHAS
A área deve ser isolada de forma a permitir a segurança na operação, e que seja resguardado um raio de 2
vezes o comprimento da carga.
IÇAMENTO
A área deve ser isolada de forma a evitar a passagem de pessoas próxima ao local;
Caso a altura exceda os 10 metros deve ser aumentada a distância mínima para 1,5 vezes para cada 5,0
metros...
RUAS DE LIGAÇÕES COM ÁREAS OPERACIONAIS
A rua deve ser sinalizada de forma a evitar o bloqueio de trânsito de ambulância, caminhão de bombeiros e
outros veículos que necessitem de deslocamento rápido em emergência;
Havendo a necessidade imperiosa de bloqueio de ruas informar previamente; o local a ser impedido e o tempo
previsto à Medicina Ocupacional, Proteção Contra Incêndio, Segurança Patrimonial, Transporte Interno e
Coordenador de Fábrica e das Áreas Envolvidas.
NOTA IMPORTANTE:
- PARA O ISOLAMENTO SOMENTE É PERMITIDO O USO DE CORDA DE SISAL.
- É EXPRESSAMENTE PROIBIDA A UTILIZAÇÃO DE FITAS PLÁSTICAS OU CORDAS DE NYLON.


                         LÍQUIDOS COMBUSTÍVEIS E INFLAMÁVEIS

LÍQUIDOS COMBUSTÍVEIS
É todo aquele que possua ponto de fulgor igual ou superior a 70ºC e inferior a 93,3ºC.
LÍQUIDOS INFLAMÁVEIS
É todo aquele que possua ponto de fulgor inferior a 70ºC e pressão de vapor que não exceda a 2,8 kg/cm 2
absoluta a 37,7ºC.
LÍQUIDO COMBSUTÍVEL CLASSE I
Quando o líquido inflamável tem o ponto de fulgor abaixo de 37,7ºC.
LÍQUIDO COMBUSTÍVEL CLASSE II



                                                                                                              47
Quando o líquido inflamável tem ponto de fulgor superior a 37,7ºC e inferior a 70ºC.
LÍQUIDO INSTÁVEL OU LÍQUIDO REATIVO
Quando um líquido na sua forma pura, comercial, como é produzido ou transportado, se polimerize, se
decomponha ou se condense, violentamente, ou que se torne auto-reativo sob as condições de choques,
pressão ou temperatura.
O armazenamento de líquidos inflamáveis dentro de um edifício só poderá ser feito com recipientes cuja
capacidade máxima seja 250 litros por recipiente.

As salas de armazenamento interno deverão obedecer aos seguintes ítens:
a) as paredes, pisos e tetos deverão ser construídos de material resistente ao fogo, e de maneira que facilite a
limpeza e não provoque centelha por atrito de sapatos ou ferramentas;
b) as passagens e portas serão providas de soleiras ou rampas com pelo menos 0,15 metros de desnível, ou
valetas abertas e cobertas com grade de aço com escoamento para local seguro;
c) deverá ter instalação elétrica apropriada à prova de explosão;
d) deverá ser ventilada, de preferência com ventilação natural;
e) deverá ter sistema de proteção a incêndio com extintores apropriados à porta de acesso;
f) nas portas de acesso deverá estar escrito de forma bem visível INFLAMÁVEL e NÂO FUME.

A descarga deve-se efetuar com o carro transportador ligado a terra.

Tanques de Armazenamento:
a) deverão ser equipados com respiradouros de pressão à prova de vácuo ou corta-chama;
b) deverão dispositivos que liberem pressões internas excessivas causadas pela exposição a fonte de calor;
c) deverão ser aterrados.


ARMAZENAMENTO
O armazenamento de líquidos inflamáveis dentro de um edifício só poderá ser feito com recipientes cuja
capacidade máxima seja 250 litros por recipiente.

As salas de armazenamento interno deverão obedecer aos seguintes itens:
a) as paredes, pisos e tetos deverão ser construídos de material resistente ao fogo, e de maneira que facilite a
limpeza e não provoque centelha por atrito de sapatos ou ferramentas;
b) as passagens e portas serão providas de soleiras ou rampas com pelo menos 0,15 metros de desnível, ou
valetas abertas e cobertas com grade de aço com escoamento para local seguro;
c) deverá ter instalação elétrica apropriada à prova de explosão;
d) deverá ser ventilada, de preferência com ventilação natural;
e) deverá ter sistema de proteção à incêndio com extintores apropriados à porta de acesso;
f) nas portas de acesso deverá estar escrito de forma bem visível INFLAMÁVEL e NÂO FUME.

A descarga deve-se efetuar com o carro transportador ligado a terra.

Tanques de Armazenamento:
a) deverão ser equipados com respiradouros de pressão à prova de vácuo ou corta-chama;
b) deverão dispositivos que liberem pressões internas excessivas causadas pela exposição a fonte de calor;
c) deverão ser aterrados.

GASES LIQUEFEITOS DE PETRÓLEO – GLP

ARMAZENAMENTO
Cada recipiente de armazenagem de GLP deverá ter uma placa metálica, que deverá ficar visível depois de
instalado, com os seguintes dados escritos de modo indelével:
a) indicação da norma ou código de construção;
b) as marcas exigidas pela norma ou código de construção;
c) indicação de caso afirmativo, se o recipiente foi construído para instalação subterrânea;
d) identificação do fabricante;
e) capacidade do recipiente em litros;
f) pressão de trabalho;
g) identificação da tensão de vapor a 38ºC que seja admitida para os produtos a serem armazenados no
recipiente;



                                                                                                               48
h) identificação da área da superfície externa em m2 (metros quadrados).

Todas as válvulas diretamente conectadas no recipiente de armazenagem deverão ter uma pressão de trabalho
mínima de 18 kg/cm2.

Devem ser identificados com placas com dizeres: PROIBIDO FUMAR e INFLAMÁVEL, de forma visível.

Deverão ser colocados extintores de incêndio, e outros equipamentos de combate a incêndio quando for o caso.

Não é permitida a instalação de recipientes transportáveis, com capacidade acima de 40 litros, dentro das
edificações.

O GLP canalizado no interior de edificações não deverá ter pressão superior a 1,5 kg/cm2.



                                  INSTALAÇÕES E ÁREAS DE TRABALHO

Os pisos dos locais de trabalho onde se instalam máquinas e equipamentos devem ser vistoriados e limpos,
sempre que apresentarem riscos provenientes de graxas, óleos e outras substâncias, que os tornem
escorregadios;
As áreas de circulação e os espaços em torno de máquinas e equipamentos devem ser dimensionados de forma
que o material, os trabalhadores e os transportadores mecanizados possam movimentar-se com segurança;
Entre as partes móveis de máquinas e/ou equipamentos deve haver uma faixa livre variável de 0,70m a 1,30m, a
critério da autoridade competente em Segurança e Medicina do Trabalho;
A distância mínima entre máquinas e equipamentos deve ser de 0,60m a 0,80m, a critério da autoridade
competente em Segurança e Medicina do Trabalho;
Além da distância mínima de separação das máquinas deve haver áreas reservadas para corredores e
armazenamento de materiais, devidamente demarcadas com faixas indicadas pela NR-26 da Portaria 3214 do
MTB;
Cada área de trabalho, situada em torno da máquina ou equipamento, deve ser adequado ao tipo de operação e
à classe da máquina ou equipamento a que atende;
As vias principais de circulação, no interior dos locais de trabalho, e as que conduzem as saídas devem ter, no
mínimo, 1,20m de largura e ser devidamente demarcadas e mantidas permanentemente desobstruídas;
As máquinas e os equipamentos de grandes dimensões devem ter escadas e passadiços que permitam acesso
fácil e seguro aos locais em que seja necessária a execução de tarefas.




NORMAS DE SEGURANÇA PARA DISPOSITIVOS DE ACIONAMENTO, PARTIDA E PARADA DE MÁQUINAS
                                 E EQUIPAMENTOS.


As máquinas e os equipamentos devem ter dispositivos de acionamento e parada localizados de modo que:
- Seja acionado ou desligado pelo operador na sua posição de trabalho;
- Não se localize na zona perigosa da máquina ou do equipamento;
- Possa ser acionado ou desligado em caso de emergência, por outra pessoa que não seja o operador;
- Não possa ser acionado ou desligado involuntariamente, pelo operador, ou de qualquer outra forma acidental;
- Não acarrete riscos adicionais.
As máquinas e os equipamentos com acionamento repetitivo, que não tenham proteção adequada, oferecendo
risco ao operador, devem ter dispositivos apropriados de segurança para o seu acionamento;
As máquinas e os equipamentos que utilizarem energia elétrica, fornecida por fonte externa, devem possuir
chave geral, em local de fácil acesso e acondicionada em caixa que evite o seu acionamento acidental e proteja
as suas partes energizadas;
O acionamento e o desligamento simultâneo, por um único comando, de um conjunto de máquinas de grande
dimensão, devem ser precedidos de sinal de alarme;

                     NORMAS SOBRE PROTEÇÃO DE MÁQUINAS E EQUIPAMENTOS




                                                                                                               49
As máquinas e os equipamentos devem ter suas transmissões de força enclausuradas dentro de sua estrutura
ou devidamente isoladas por anteparos adequados;
As transmissões de força, quando estiverem a uma altura superior a 2,50m, podem ficar expostas, exceto nos
casos em que haja plataforma de trabalho ou áreas de circulação em diversos níveis;
As máquinas e os equipamentos que ofereçam risco de ruptura de suas partes, projeção de peças ou partes
destas, devem ter os seus movimentos, alternados ou rotativos, protegidos;
As máquinas e os equipamentos que, no seu processo de trabalho, lancem partículas de material, devem ter
proteção, para que essas partículas não ofereçam riscos;
As máquinas e os equipamentos que utilizarem ou gerarem energia elétrica devem ser aterrados eletricamente,
conforme previsto na NR-10 da Portaria 3214 do MTB;
Os materiais a serem empregados nos protetores devem ser suficientemente resistentes, de forma a oferecer
proteção efetiva;
Os protetores devem permanecer fixados, firmemente, à máquina, ao equipamento, piso ou qualquer outra parte
fixa, por meio de dispositivos que, em caso de necessidade permitam sua retirada e recolocação imediatas;
Os protetores removíveis só podem ser retirados para execução de limpeza, lubrificação, reparo e ajuste, ao fim
das quais devem ser obrigatoriamente, recolocados;
Os fabricantes, importadores e usuários de motoserras devem atender ao ANEXO I da NR-12 da Portaria do
MTB;
Os fabricantes, importadores e usuários de cilindros de massa devem atender ao ANEXO II da NR-12 da
Portaria 3214 do MTB.

                                            ASSENTOS E MESAS

Para os trabalhos contínuos em prensas e outras máquinas e equipamentos, onde o operador possa trabalhar
sentado, devem ser fornecidos assentos conforme o disposto na NR-17 da Portaria 3214 do MTB;
As mesas para colocação de peças que estejam sendo trabalhadas, assim como o ponto de operação das
prensas, de outras máquinas e outros equipamentos, devem estar na altura e posição adequadas, a fim de evitar
fadiga ao operador, nos termos da NR-17 da portaria 3214 do MTB;
As mesas deverão estar localizadas de forma a evitar necessidade de o operador colocar peças em trabalho
sobre a mesa da máquina.

                                        MANUTENÇÃO E OPERAÇÃO

Os reparos, a limpeza, os ajustes e a inspeção somente podem ser executados com as máquinas paradas, salvo
se o movimento for indispensável à sua realização;
A manutenção e inspeção somente podem ser executadas por pessoas devidamente credenciadas pela
empresa;
A manutenção e inspeção das máquinas e dos equipamentos devem ser feitas de acordo com as instruções
fornecidas pelo fabricante e/ou de acordo com as normas técnicas oficiais vigentes no País;
Nas áreas de trabalho com máquinas e equipamentos devem permanecer apenas o operador e as pessoas
autorizadas;
Os operadores não podem afastar das áreas de controle das máquinas sob a sua responsabilidade, quando em
funcionamento;
Nas paradas temporárias ou prolongadas, os operadores devem colocar os controles em posição neutra, acionar
os freios e adotar outras medidas, com o objetivo de eliminar riscos provenientes de deslocamentos;
É proibida a instalação de motores estacionários de combustão interna em lugares fechados ou
insuficientemente ventilados.



                      MOVIMENTAÇÃO E TRANSPORTE DE MATERIAIS E PESSOAS


Os equipamentos de transporte vertical de materiais e de pessoas devem ser dimensionados por profissional
legalmente habilitado;
Todos os equipamentos de movimentação e transporte de materiais e pessoas só devem ser operados por
trabalhador qualificado, o qual terá sua função anotada em Carteira de Trabalho;
No transporte e descarga dos perfis, vigas e elementos estruturais, devem ser adotadas medidas preventivas
quanto à sinalização e isolamento da área;




                                                                                                              50
Estruturas ou perfis de grande superfície somente devem ser içados com total precaução contra rajadas de
vento;
O levantamento manual o semi-mecanizado de cargas deve ser executado de forma que o esforço físico
realizado pelo trabalhador seja compatível com a sua capacidade de força, conforme a NR-17 - Ergonomia
A distância entre a roldana livre e o tambor do guincho do elevador deve estar compreendida entre 2,50 metros
e 3,00 metros, de eixo a eixo;
Em qualquer posição da cabina do elevador, o cabo de tração deve dispor, no mínimo de 6 voltas enroladas no
tambor;
Os equipamentos de transportes de materiais devem possuir dispositivos que impeçam a descarga acidental do
material transportado;
A montagem e desmontagem devem ser realizadas por trabalhador qualificado;
No transporte vertical e horizontal de concreto, argamassas ou outros materiais, é proibida a circulação ou
permanência de pessoas sob a área de movimentação da carga, sendo a mesma isolada e sinalizada;
Os acessos da obra devem estar desimpedidos, possibilitando a movimentação dos equipamentos de guindar e
transportar.
Todas as manobras de movimentação devem ser executadas por trabalhador qualificado e por meio de código
de sinais convencionados
Os ganchos de coluna ou similar (tipo "Velox") devem ser providos de dispositivo próprios para sua fixação;
O cabo de aço situado entre o tambor de rolamento e a roldana livre deve ser isolado por barreira segura, de
forma que se evitem a circulação e o contato acidental de trabalhadores com o mesmo;

A manutenção deve ser executada por trabalhador qualificado, sob supervisão de profissional legalmente
habilitado;
Quando o local de lançamento de concreto não for visível pelo operador do equipamento de transporte ou
bomba de concreto, deve ser utilizado um sistema de sinalização, sonoro ou visual, e, quando isso não for
possível deve haver comunicação por telefone ou rádio para determinar o início e o fim do transporte;
Antes do início dos serviços, os equipamentos de guindar e transportar devem ser vistoriados por trabalhador
qualificado, com relação a capacidade de carga, altura de elevação e estado geral do equipamento;
Devem ser tomadas precauções especiais quando da movimentação de máquinas e equipamentos próximos a
redes elétricas;
O tambor do guincho de coluna deve estar nivelado para garantir o enrolamento adequado do cabo;
O guincho do elevador deve ser dotado de chave de partida e bloqueio que impeça o seu acionamento por
pessoa não autorizada;
É proibido o transporte de pessoas por equipamento de guindar;


                                   PERMISSÃO PARA TRABALHO - PPT

OBJETIVO:
É uma ferramenta de prevenção, que visa identificar/avaliar previamente os riscos quando da execução de
trabalhos com potencial para provocar danos às pessoas e/ou a propriedade.

APLICAÇÃO:
PPT aplica-se a todas as áreas da empresa e suas Prestadoras de Serviço e deverá ser preenchida quando da
realização de serviços:

Trabalho à Quente
Trabalho em Espaço Confinado.
Trabalho com Produtos Químicos.
Outros Tipos de Trabalho, que se julgar necessário.

INFORMAÇÕES IMPORTANTES

 Limitará o trabalho a um determinado equipamento ou área ou período de validade.
Todos os seus campos deverão ser preenchidos e todos os setores envolvidos deverão aprová-la.
A PPT aprovada ficará de posse do executante do trabalho, devendo ser apresentada sempre que solicitada a
qualquer representante da ARCEL.
Nas trocas de turno ou interrupções de trabalho, a PPT deverá ser revalidada pelo Assistente Técnico ou
Operador da Área de Produção.
Deverá ser arquivada por um período de 30 dias.



                                                                                                            51
EXECUTANTE/RESPONSÁVEL PELA EXECUÇÃO DO TRABALHO

Informar ao Assistente Técnico ou Operador da Área de Produção (Segurança do Trabalho e/ou Proteção
Contra Incêndio, quando for o caso) o trabalho que será executado, sua extensão e medidas necessárias para a
sua execução;
Se necessária à emissão da PPT, dar início ao seu preenchimento, obtendo as aprovações requeridas;
O trabalho somente poderá ser iniciado após a aprovação da PPT;
Providenciar os materiais necessários para a execução segura do trabalho, como feltro molhado, manta anti-
fogo, isolamento da área e outras medidas requeridas pela situação;
Assegurar que as ferramentas, equipamentos de solda e cortes estejam em conformidade com os requerimentos
desta norma;
Utilizar equipamentos de proteção individuais previstos para os trabalhos a serem realizados;
Sinalizar o local adequadamente;
Informar ao Assistente Técnico ou Operador da Área de Produção quando do término dos trabalhos;
Cumprir a Norma de Segurança quanto ao Bloqueio de Fontes de Energia.
Informar ao Assistente Técnico ou Operador da Área de Produção (Segurança do Trabalho e/ou Proteção
Contra Incêndio, quando for o caso) o trabalho que será executado, sua extensão e medidas necessárias para a
sua execução;
Se necessária a emissão da PPT, dar início ao seu preenchimento, obtendo as aprovações requeridas;
O trabalho somente poderá ser iniciado após a aprovação da PPT;
Providenciar os materiais necessários para a execução segura do trabalho, como feltro molhado, manta anti-
fogo, isolamento da área e outras medidas requeridas pela situação;
Assegurar que as ferramentas, equipamentos de solda e cortes estejam em conformidade com os requerimentos
desta norma;
Utilizar equipamentos de proteção individuais previstos para os trabalhos a serem realizados;
Sinalizar o local adequadamente;
Informar ao Assistente Técnico ou Operador da Área de Produção quando do término dos trabalhos;
Cumprir a Norma de Segurança quanto ao Bloqueio de Fontes de Energia.


                   SEGURANÇA DO TRABALHO E/OU PROTEÇÃO CONTRA INCÊNDIO

Quando solicitado efetuar as avaliações quantitativas, fornecendo as orientações necessárias para que o
trabalho seja executado com a máxima segurança;
Acompanhar os trabalhos julgados de alto risco;
Cancelar a PPT se as condições de trabalho previstas não forem mantidas, informando aos setores envolvidos
sobre esta ação.




PROGRAMA DE PROTEÇÃO RESPIRATÓRIA - PPR

RESISTÊNCIA
Resistência natural que as vias respiratórias oferecem à corrente de ar circulante.
Resistência que o ar respirado deve superar na inalação e na exalação.
É tanto maior quanto mais estranguladas estiverem as vias respiratórias superiores.


                                   VIAS DE PENETRAÇÃO RESPIRATÓRIA

                                          TIPOS DE INTOXICAÇÕES
AGUDA
Exposição de curta duração;



                                                                                                           52
Agente químico em uma ou várias doses (geralmente em uma dose);
      Absorção rápida;
      Efeitos imediatos em um período não maior do que 24 horas.

      SUB-AGUDA
      Exposição frequente/repetida durante período de vários dias da semana;
      Somente aparecem as manifestações clínicas após decorrido esse período de tempo.
      CRÔNICA
      Exposição repetida a doses muito baixas do agente, durante longos períodos de tempo, com efeitos tardios;
      Os efeitos se manifestam porque o agente está suficientemente acumulado no roganismo;
      E a quantidade que se elimina do mesmo, é menor que a absorvida, ou porque os efeitos produzidos pelas
      exposições se somam.




                                        COMPOSIÇÃO DO AR RESPIRÁVEL

                       20,9% de Oxigênio                                     78,1% de Nitrogênio


                         ALÉM DISSO, A DEFICIÊNCIA DE OXIGÊNIO PODE OCORRER DEVIDO

                      Espaços Confinados.                                    Presença de Gases.                    Proces



                                                 TIPOS DE PARTÍCULAS

                    PÓ                             NÉVOA                         FUMOS                        FUMAÇA
        Partículas sólidas geradas    Partículas líquidas encontradas Partícula formada por sólida Partículas geradas po
      mecanicamente com tamanho        normalmente com tamanho         condensação, de pequeno      química de origem o
      variando de (0,5 à 10 microns). variando de (5 à 10 microns). diâmetro, normalmente gerada     com tamanho varia
                                                                       pela fundição de metais e         (0,01 à 3 micron
                                                                       fumaça de um metal, com
                                                                      tamanho variando de (0,1 à
                                                                                microns).


                     CLASSIFICAÇÃO DAS PARTÍCULAS DE ACORDO COM O EFEITO BIOLÓGICO

            Aerossóis               Produtos                 Irritantes            Produtos            Produtos      E
               Inertes              Alérgicos                Químicos              Fibrosos          Cancerígenos
       Produzem pequena         Causam reações        Podem causar danos       Podem causar o       Como asbestsos,  P
            irritação e            severas em         a membrama mucosa desenvolvimento de cromatos e part´culas org
       desconforto, porém     indivíduos sensíveis.   sensitiva ou ao tecido uma cicatriz no tecido   radioativas.
          em quantidade                                     pulmonar.            do pulmão.                         cá
       suficiente afetam o
       sistema respiratório
             superior.

                                               COM O EFEITO BIOLÓGICO
Asfixiantes
Interferem com o transporte ou utilização de oxigênio no corpo e podem ser classificados em simples e químicos.
Simples:
substâncias fisiologicamente inertes, que diluem o oxigênio no ar, tais como: nitrogênio, hélio, etc.
Químicos:
a baixa concentração interferem no



                                                                                                                  53
fornecimento de oxigênio do ar: tais como: monóxido de carbono, ácido cianídrico, etc.
Irritantes
Como os gases alacalinos e ácidos podem causar irritação ou inflamação de partes do sistema respiratório; pele, olhos,
tais como: formaldeído, dióxido de enxofre, dióxido de nitrogênio, etc.
Anestésicos
Como o clorofórmio, éter, tetracloreto de carbono que produzem perdas da consciência e possivelmente até a morte.
Venenos Sistêmicos
Produtos como: vapores de mercúrio causando problemas críticos do Sistema Nervoso Central-SNC; tais como: ácido
sulfúrico, causando a parada dos sistemas respiratórios.

FILTROS
Somente devem ser usados em atmosferas com no mínimo 19,5% de oxigênio em volume.
Formas construtivas e limitações de uso (vide tabela abaixo)
TEMPO DE USO E SATURAÇÃO
Dependem:
Da concentração local do elemento contaminante;
Do consumo do usuário;
Da umidade local;
Da temperatura local.
O elemento filtrante (filtro) pode ser saturado pelo contaminante químico ou pelas partículas (aerodispersóides).

CONTROLES
Inspeção, Manutenção, Reparos e Higienização
Programa Inspeção;
Check-list semanal;
Substituição por peças autorizadas;
Teste de equipamentos;
Arquivo de dados;
Limpeza e higienização;
Pessoal qualificado.

Treinamento
Teórico e prático;
Avaliação técnica;
Carga horária condizente com o conteúdo programático;
Reciclagens;
Registros.




                                                                                                                    54
TRANSPORTE, MOVIMENTAÇÃO, ARMAZENAGEM E MANUSEIO DE MATERIAIS

 NORMAS DE SEGURANÇA PARA OPERAÇÃO                     NORMAS DE SEGURANÇA DO TRABALHO EM                           ARMAZENAMENTO DE M
     DE ELEVADORES, GUINDASTES,                         ATIVIDADES DE TRANSPORTE DE SACAS.
   TRANSPORTADORES INDUSTRIAIS E
    MÁQUINAS TRANSPORTADORAS.

Os poços de elevadores e montacargas deverão ser Denomina-se, para fins de aplicação da presente              O peso do material armazenado n
cercados, solidamente, em toda sua altura, exceto as regulamentação, a expressão "TRANSPORTE                  a capacidade de carga calculada pa
portas ou cancelas necessárias nos pavimentos;          MANUAL DE SACOS" toda atividade realizada de
                                                        maneira contínua ou descontínua, essencial ao
                                                        transporte manual de sacos, na qual o peso da carga
                                                        é suportado, integralmente, por um só trabalhador,
                                                        compreendendo também o levantamento e sua
                                                        deposição;
Quando a cabina do elevador não estiver ao nível do Fica estabelecida a distância máxima de 60 metros         O material armazenado deverá ser
pavimento, a abertura deverá estar protegida por para o transporte manual de um saco;                         a evitar a obstrução de portas, eq
corrimão ou outros dispositivos convenientes;                                                                 incêndio, saídas de emergências etc
Os equipamentos utilizados na movimentação de Além do limite nesta norma, o transporte de carga               Material empilhado deverá fic
materiais, tais como ascensores, elevadores de cargas, deverá ser realizado mediante impulsão de vagonetes,   estruturas laterais do prédio a um
guindastes, montacargas, pontes-rolantes, talhas, carros, carretas, carros-de-mão apropriados, ou             menos 50 centímetros;
empilhadeiras,       guinchos,       esteiras-rolantes, qualquer tipo de tração mecanizada;
transportadores de diferentes tipos, serão calculados
e construídos de maneira que ofereçam as necessárias
garantias de resistência e segurança, e conservados
em perfeitas condições de trabalho;
Especial atenção será dada aos cabos de aço, cordas, É vedado o transporte manual de sacos, através de        A disposição da carga não de
correntes, roldanas e ganchos que deverão ser pranchas, sobre vãos superiores a 1,00 metro ou mais            trânsito, a iluminação, o aces
inspecionados, permanentemente, substituindo-se as de extensão;                                               emergência;
suas partes defeituosas;
Em todo o equipamento será indicado, em lugar As pranchas de que trata o ítem anterior, deverão ter           O armazenamento deverá obedec
visível, a carga máxima de trabalho permitida;          largura mínima de 0,50 metros;                        segurança especiais a cada tipo de
Para os equipamentos destinados à movimentação do Na operação manual de carga e descarga de sacos,
pessoal serão exigidas condições especiais de em caminhão ou vagão, o trabalhador terá o auxílio
segurança;                                              de ajudante;
PERMISSÃO PARA TRABALHO - PPT



OBJETIVO:
É uma ferramenta de prevenção, que visa identificar/avaliar previamente os riscos quando da execução de trabalhos com potencial para provocar danos as
pessoas e/ou a propriedade.



APLICAÇÃO:
PPT aplica-se a todas as áreas da empresa e suas Prestadoras de Serviço e deverá ser preenchida quando da realização de serviços:


             Trabalho                              Trabalho                   Trabalho com Produtos Químicos.         Outros Tipos de Trabalho, que se
             à Quente.                        em Espaço Confinado.                                                           julgar necessário.


                                                          INFORMAÇÕES IMPORTANTES

Limitará o trabalho a um Todos os seus campos                A PPT aprovada ficará de       Nas torcas de turno ou Deverá ser arquivada por um
determinado equipamento ou deverão ser preenchidos e         posse do executante do         interrupções de trabalho, a período de 30 dias.
área ou período de validade. todos os setores envolvidos     trabalho,    devendo    ser    PPT deverá ser revalidade
                             deverão aprová-la.              apresentada sempre que         pelo Assistente Técnico ou
                                                             solicitada    a    qualquer    Operador da Área de
                                                             representante da ARCEL.        Produção.
PREVENÇÃO E COMBATE Á INCÊNDIOS



Estas informações não devem ser consideradas como um manual completo de Prevenção e Combate à Incêndios.
A finalidade principal é transmitir aos empregados noções básicas e elementares sobre extintores de incêndio
forma bem resumida.

Em todas as áreas operacionais e dependências da fábrica, encontram-se instalados extintores e mangueiras de in
Os extintores de incêndio constituem a primeira linha de atque ao fogo, quando este ainda está na sua fase in
usados para combater o princípio de incêndio.


                                                                       CLASSES DE INCÊNDIO
                    CLASSE A                                                    CLASSE B
- Fogo em papel, madeira, têxteis, borracha, etc;         - Fogo em líquidos inflamáveis, tais como: tintas,    - Fogo e
- São fogos que deixam cinzas ou resíduos e que             vernizes, solventes, graxas, gasolina,              - São fo
  necessitam ser resfriados;                                lubrificantes, etc;                                    ser co
- O agente extintor principal e o mais comum é            - São fogos que não deixam cinzas ou resíduos e       - A ÁG
  a água.                                                   que necessitam ser abafados, cortando o               eletric
                                                            suprimento de oxigênio;                             - Os age
                                                          - Os agentes extintores principais são espuma, gás      usados
                                                            carbônico e pó químico seco;                          prefer
                                                          - Em fogos de líquidos inflamáveis são os seus        - Esatan
                                                            vapores que queimam e não propriamente os              a águ
                                                            líquidos.


Todos os extintores de incêndio da fábrica são devidamente identificados por meio de etiquetas que indicam
usados, etiquetas de contra-indicação e etiquetas contendo instruções de como devem ser usados corretamente.
Em paralelo a isso, os extintores de incêndio são instalados de acordo com o risco (classe de fogo) de cada área ou



                                                     PROGRAMA CONSERVAÇÃO AUDITIVA - PCA

CONCEITO DE SOM:
É uma vibração que se propaga pelo ar em forma de ondas e que é percebida pelo ouvido.

CONCEITO DE RUÍDO:
É um som que alcança níveis de intensidade e frequência que geralmente são incômodos e que prejudiacm a saúde humana
danos variados à audição.

FATORES DE CARATERIZAM O GRAU DE EXPOSIÇÃO AO RUÍDO:
- frequência: sons graves e agudos;
- intensidade: forte e fraco;
- tempo de exposição: jornada de trabalho;
- distância da fonte;
- tipos de ruído:
     - contínuo: intensidade não varia ao longo do tempo;
     - impacto: resultado de um choque instântaneo na atmosfera;
     - intermitente: variação da intensidade do som em períodos muito curtos.

QUANDO O RUÍDO É UM RISCO:
Em um local onde uma pessoa não consegue falar com outra próxima sem alterar/aumentar o volume de voz, o nível de ruíd
Decibel é a unidade empregada para expressar níveis de sensação acústica. O Limite de Tolerância para 8 horas é de 85 dB(A
TRANSPORTE, MOVIMENTAÇÃO, ARMAZENAGEM E MANUSEIO DE MATE

 NORMAS DE SEGURANÇA PARA OPERAÇÃO                    NORMAS DE SEGURANÇA DO TRABALHO EM                           ARMAZ
     DE ELEVADORES, GUINDASTES,                        ATIVIDADES DE TRANSPORTE DE SACAS.
   TRANSPORTADORES INDUSTRIAIS E
    MÁQUINAS TRANSPORTADORAS.

Os poços de elevadores e montacargas deverão ser Denomina-se, para fins de aplicação da presente              O peso do mat
cercados, solidamente, em toda sua altura, exceto as regulamentação, a expressão "TRANSPORTE                  a capacidade d
portas ou cancelas necessárias nos pavimentos;          MANUAL DE SACOS" toda atividade realizada de
                                                        maneira contínua ou descontínua, essencial ao
                                                        transporte manual de sacos, na qual o peso da carga
                                                        é suportado, integralmente, por um só trabalhador,
                                                        compreendendo também o levantamento e sua
                                                        deposição;
Quando a cabina do elevador não estiver ao nível do Fica estabelecida a distância máxima de 60 metros         O material arm
pavimento, a abertura deverá estar protegida por para o transporte manual de um saco;                         a evitar a obst
corrimão ou outros dispositivos convenientes;                                                                 incêndio, saída
Os equipamentos utilizados na movimentação de Além do limite nesta norma, o transporte de carga               Material emp
materiais, tais como ascensores, elevadores de cargas, deverá ser realizado mediante impulsão de vagonetes,   estruturas late
guindastes, montacargas, pontes-rolantes, talhas, carros, carretas, carros-de-mão apropriados, ou             menos 50 centí
empilhadeiras,       guinchos,       esteiras-rolantes, qualquer tipo de tração mecanizada;
transportadores de diferentes tipos, serão calculados
e construídos de maneira que ofereçam as necessárias
garantias de resistência e segurança, e conservados
em perfeitas condições de trabalho;
Especial atenção será dada aos cabos de aço, cordas, É vedado o transporte manual de sacos, através de        A disposição
correntes, roldanas e ganchos que deverão ser pranchas, sobre vãos superiores a 1,00 metro ou mais            trânsito, a il
inspecionados, permanentemente, substituindo-se as de extensão;                                               emergência;
suas partes defeituosas;
Em todo o equipamento será indicado, em lugar As pranchas de que trata o ítem anterior, deverão ter           O armazenam
visível, a carga máxima de trabalho permitida;          largura mínima de 0,50 metros;                        segurança espe
Para os equipamentos destinados à movimentação do Na operação manual de carga e descarga de sacos,
pessoal serão exigidas condições especiais de em caminhão ou vagão, o trabalhador terá o auxílio
segurança;                                              de ajudante;
Os carros manuais de para transporte devem possuir As pilhas de sacos, nos armazéns, terão a altura
protetores das mãos;                                    máxima correspondente a 30 fiadas de sacos quando
                                                        for usado o processo manual de empilhamento;




                  Objetivos das Normas Regulamentadoras
NR 01 - Disposições Gerais
Determina que são de observância obrigatória pelas empresas privadas, e públicas e pelos órgãos
públicos da administração direta e indireta, bem como pelos órgãos dos Poderes Legislativos e
Judiciário, que possuam empregados regidos pela Consolidação das Leis do Trabalho - CLT.
Determina obrigações ao empregador e ao empregado sobre segurança e medicina do trabalho.

NR 2 - Inspeção
Determina que todo o estabelecimento novo, antes de iniciar suas atividades, deverá solicitar
aprovação de suas instalações ao órgão regional do MTb, e ainda, que a empresa deverá
comunicar e solicitar a aprovação do órgão regional do MTb, quando ocorrer modificações
substanciais nas instalações e/ou nos equipamentos de seu(s) estabelecimento(s), visando
assegurar que suas atividades estão livre de riscos de acidentes e/ou doenças do trabalho.

NR 3 - Embargo ou Interdição
Dar autonomia ao Delegado Regional do Trabalho, à vista de laudo técnico do serviço competente,
que demonstre grave e iminente risco para o trabalhador, para interditar estabelecimento, setor de
serviço, máquina ou equipamento, ou embargar obra, indicando na decisão tomada, com a
brevidade que a ocorrência exigir, as providências que deverão ser adotadas para prevenção de
acidentes do trabalho e doenças profissionais. É considerado grave e iminente risco toda condição
ambiental de trabalho que possa causar acidente do trabalho ou doença profissional com lesão
grave à integridade física do trabalhador.

NR 4 - Serviços Especializados em Engenharia de Segurança e em Medicina do Trabalho
-SESMT
Determinar as empresas privadas e públicas, os órgãos públicos da administração direta e indireta
e dos poderes Legislativo e Judiciário, que possuam empregados regidos pela Consolidação das
Leis do Trabalho - CLT manterão, obrigatoriamente, Serviços Especializados em Engenharia de
Segurança e em Medicina do Trabalho, com a finalidade de promover a saúde e proteger a
integridade do trabalhador no local de trabalho.

NR 5 - Comissão Interna de Prevenção de Acidentes
A prevenção de acidentes e doenças decorrentes do trabalho, de modo a tornar compatível
permanentemente o trabalho com a preservação da vida e a promoção da saúde do trabalhador.

NR 6 - Equipamento de Proteção Individual - EPI
                                                     -
Estabelecer que Equipamento de Proteção Individual EPI é todo dispositivo de uso individual, de
fabricação nacional ou estrangeira, destinado a proteger a saúde e a integridade física do
trabalhador. Estabelece ainda, as Obrigações do Empregador e do Empregado. Determina
obrigações ao Fabricante Nacional ou Importador, quanto ao CRF Certificado de Registro de
Fabricante e CRI Certificado de Registro de Importação, respectivamente, inclusive CA -
Certificado de Aprovação.

NR 7 - Programa de Controle Médico de Saúde Ocupacional - PCMSO
Estabelece obrigatoriedade da elaboração e implementação, por parte de todos os empregadores
e instituições que admitam trabalhadores como empregados, do Programa de Controle Médico de
Saúde Ocupacional - PCMSO, objetivando a promoção e preservação da saúde do conjunto dos
trabalhadores.

NR 8 - Edificações
Estabelece requisitos técnicos mínimos que devem ser observados nas edificações, para garantir
segurança e conforto aos que nelas trabalhem.

NR 9 - Programa de Prevenção de Riscos Ambientais
Estabelece a obrigatoriedade da elaboração e implementação, por parte de todos os
empregadores e instituições que admitam trabalhadores como empregados, do Programa de
Prevenção de Riscos Ambientais - PPRA, visando a preservação da saúde e da integridade dos
trabalhadores, através da antecipação, reconhecimento, avaliação e conseqüente controle da
ocorrência de riscos ambientais existentes ou que venham a existir no ambiente de trabalho, tendo
em consideração a proteção do meio ambiente e dos recursos naturais.

NR -10 Instalações e Serviços em Eletricidade
Fixar as condições mínimas exigíveis para garantir a segurança dos empregados que trabalham
em instalações elétricas, em suas diversas etapas, incluindo projeto, execução, operação,
manutenção, reforma e ampliação e, ainda, a segurança de usuários e terceiros.

NR 11 - Transporte, Movimentação, Armazenagem e Manuseio de Materiais
Normatizar as operações de Elevadores, Guindastes, Transportadores Industriais e Máquinas
Transportadoras, e os equipamentos para movimentação de materiais, ascensores, elevadores de
cargas, pontes-rolantes, talhas, empilhadeiras, guinchos, esteiras-rolantes, inclusive equipamentos
com força motriz própria.

NR 12 - Máquinas e Equipamentos
Normatizar a Instalação e área de Trabalho, de Máquinas e Equipamentos, observando-se os pisos
dos locais de trabalho, as áreas de circulação, os espaços e distância mínima, inclusive,
dispositivos de segurança de acionamento, partida e parada dos mesmos.

NR 13 - Caldeiras e Vasos de Pressão
Normatizar os projetos de construção, acompanhamento de operação e manutenção, inspeção e
supervisão de inspeção de caldeiras e vasos de pressão, inclusive os meios de controle e
registros.

NR 14 - Fornos
Normatizar a construção de fornos, observando-se a utilização de revestimento de materiais
refratário de forma que o calor radiante não ultrapasse os limites de tolerância estabelecido na NR
15, devendo ser instalados em locais adequados, oferecendo o máximo de segurança e conforto
aos trabalhadores.

NR 15 - Atividades e Operações Insalubres
Normatizar as atividades e operações insalubres, fixando os limites de tolerância e tempo de
exposição ao agente, e ainda, o adicional de insalubridade, para o grau máximo, médio e leve.

NR 16 - Atividades e Operações Perigosas
Normatizar as atividades e operações perigosas, determina as atividades perigosas com
explosivos, inflamáveis, radiações ionizantes ou substâncias radioativas, e fixa o adicional de
periculosidade.


NR 17 - Ergonomia
Estabelece parâmetro que permite a adaptação das condições de trabalho às características
psicofisiológicas dos trabalhadores, de modo a proporcionar um máximo de conforto, segurança e
desempenho eficiente, incluindo os aspectos relacionados ao levantamento, transporte e descarga
de materiais, ao mobiliário, aos equipamentos e às condições ambientais do posto de trabalho e à
própria organização do trabalho.

NR1 8 - Condições e Meio Ambiente de Trabalho na Industria da Construção
Estabelece as diretrizes de ordem administrativa, de planejamento de organização, que objetivam
a implementação de medidas de controle e sistemas preventivos de segurança nos processos, nas
condições, e no meio ambiente na Indústria da Construção.


NR 19 – Explosivos
Normatizar os procedimentos para: Depósito, Manuseio e Armazenagem de Explosivos.

NR 20 - Líquidos Combustíveis e Inflamáveis
Definir líquido combustível, seu ponto de fulgor e classe, bem como os cuidados para
armazenagem.

NR 21 - Trabalho a Céu Aberto
Normatizar os trabalhos a céu aberto, objetivando proteger os trabalhadores contra intempéries,
insolação excessiva, o calor, o frio, a umidade e os ventos inconvenientes.

NR 22 - Trabalhos Subterrâneos
Normatizar as empresas que explorem mina, que deverá adotar métodos e manter locais de
trabalho que proporcionem a seus empregados condições satisfatórias de segurança e medicina
do trabalho.

NR 23 - Proteção contra Incêndios
Normatizar as exigências mínimas de proteção contra incêndios que todas as empresas devem
possuir inclusive meio de controle e registros e ainda treinamento de brigada.

NR 24 - Condições Sanitárias e de Conforto nos Locais de Trabalho
Normatizar as condições mínimas de instalações sanitárias, sua higienização, chuveiros, mictórios,
lavatórios, armários, pisos e paredes, armários etc., de acordo com as características e atividades
das empresas.

NR 25 - Resíduos Industriais
Normatizar os procedimentos a serem adotados para os resíduos industriais (gasosos, líquidos e
sólidos) dos locais de trabalho, bem como os produzidos por processos e operações industriais.

NR 26 - Sinalização e Segurança
Fixar as cores que devem ser usadas nos locais de trabalho para prevenção de acidentes,
identificando os equipamentos de segurança, delimitando áreas, identificando as canalizações
empregadas nas indústrias, para a condução de líquidos e gases, e advertindo contra os riscos.

NR 27 - Registro Profissional do Técnico de Segurança do Trabalho no Ministério do
Trabalho
Normatizar o exercício da profissão de Técnico de Segurança do Trabalho, que depende de prévio
registro no Ministério do Trabalho, efetuado pela Secretária de Segurança e Saúde no Trabalho,
com processo iniciado através das Delegacias Regionais do Trabalho - DRT.

NR 28 - Fiscalização e Penalidades
Disciplinar a fiscalização das disposições legais e/ou regulamentares sobre segurança e saúde do
trabalhador, sendo efetuada obedecendo ao disposto nos Decretos Nº. 55.841, de 15/03/65, e
Nº.97.955, de 26/07/89, no Titulo VII da CL T e no § 3°, do art. 6°, da Lei Nº. 7.855, de 24/10/89 e
nesta Norma Regulamentadora.

NR 29 - Norma Regulamentadora de Segurança e Saúde no Trabalho Portuário.
Regular a proteção obrigatória contra acidentes e doenças profissionais, facilitar os primeiros-
socorros acidentados e alcançar os melhores condições possíveis de segurança e saúde aos
trabalhadores portuários, em como sua aplicabilidade.

Propostas para DDS

  • 1.
    Sugestão de TemasPara Reunião Diária de Segurança Prefácio Aplicação 1) A influência do calor no trabalho 2) Acidente de trajeto 3) Acidentes de trabalho e o alcoolismo 4) Acidentes podem acontecer em qualquer lugar 5) Agentes ambientais 6) Aids 7) Alvejante a base de cloro: branqueador ou assassino? 8) Análise prevencionista de atividades - APA 9) Andaimes 10) Arrumação, limpeza e ordenação são bons hábitos. 11) Arrumação, ordem e limpeza. 12) Assentos e mesas 13) Bloqueio elétrico 14) Bloqueio mecânico 15) Caminhões - regras de segurança 16) Caminhões - regras de segurança 17) CAT - comunicação de acidente do trabalho 18) Cintos de segurança: a má informação pode ser perigosa! 19) Competição para cabeças duras 20) Cor na segurança do trabalho 21) Critério para sinalização e isolamento 22) Definições acidente do trabalho 23) Dez maneiras para conviver com gasolina 24) Diálogo direto de segurança - DDS 25) Dicas de segurança para moto-serras 26) Doença do trabalho 27) Doença profissional 28) Empilhadeira 29) EPI - Equipamento de Proteção Individual 30) Equipamentos de proteção 31) Equipamentos de proteção 32) Equipamentos de segurança 33) Esteja alerta aos riscos com baterias 34) Ferramentas elétricas 35) Ferramentas manuais 36) Gases liquefeitos de petróleo – GLP - Instalações e áreas de trabalho 1
  • 2.
    37) Higiene corporal 38)Higiene oral 39) Ignição espontânea 40) Incidente 41) Inspeção de segurança 42) Inspeções de segurança do trabalho 43) Isolamento e sinalização de áreas 44) Lesões por esforços repetitivos – LER 45) Líquidos combustíveis e inflamáveis 46) Lubrificação e reparos 47) Manutenção e operação 48) Meio ambiente 49) Motociclista 50) Movimentação e transporte de materiais e pessoas 51) Normas de segurança para dispositivos de acionamento, partida e parada de máquinas e equipamentos. 52) Normas sobre proteção de máquinas e equipamentos 53) O problema com os anéis e alianças 54) O que os olhos não vêem... O pulmão aspira 55) O ruído! Vamos nos proteger 56) O valor do capacete de segurança já foi aprovado 57) Outros tipos de acidentes do trabalho 58) Pedestres são vulneráveis 59) Permissão para trabalho - PPT 60) Política de segurança 61) Porque inspecionar ferramentas e equipamentos? 62) Preparação de áreas seguras de trabalho 63) Procedimento para prevenção e controle de contaminantes na celulose 64) Procedimentos corretos para o reabastecimento 65) Programa de proteção respiratória - PPR 66) Quase acidentes são sinais de alerta 67) Recipiente: líquidos inflamáveis 68) Riscos e danos ambientais 69) Segurança com facas 70) Segurança do trabalho e/ou proteção contra incêndio 71) Segurança no escritório 72) Solventes comuns 73) Trânsito 74) Uma oficina limpa é uma oficina segura 2
  • 3.
    REFÁCIO O comportamento humanoé algo bastante complexo, mas os estudos antropológicos nos colocam algumas lu- zes importantes sobre o assunto, e especialmente sobre como conseguir que as pessoas tenham o comportamento adequado. O nível mais primário de comportamento é a chama da opinião que a pessoa tem a respeito de determinado tema. Mas somente a opinião não ajuda muito e, diante de qualquer dificuldade, pode ser que a mesma deixe de lado o comportamento socialmente desejável. O nível seguinte é o da atitude. Aqui, a pessoa já tem um posicionamento mais firme, e não se desviará facil- mente do comportamento escolhido por ela mesma, pois é pautado por uma série de convicções sobre o assunto. Mas o desejável, em relação aos comportamentos socialmente construtivos, é que a pessoa tenha crença. Na existência de uma crença, dificilmente a pessoa deixará de lado o comportamento compatível com a mesma. Por fim, não se pode esquecer da pressão social, como uma forma pragmaticamente muito eficaz de se obter das pessoas, o comportamento desejado contando-se com todo um esforço em prol da formação de uma crença, ou pelo menos da atitude correta. Em Segurança do Trabalho, esse modelo é perfeita mente aplicável. Desejamos e fazemos todos nossos esforços para que o trabalhador acredite, creia, nas atitudes seguras. Este é o norte de qualquer programa consistente. Com esse objetivo, um dos instrumentos administrativos consagrados pelo tempo é a prática dos cinco minu- tos diários de segurança. No início da jornada, o facilitador da equipe conversa com o pessoal sobre algum tema relacionado à prevenção e à promoção da saúde. Mas o que falar para o pessoal? Uma das dificuldades maiores para esta prática é a falta de material orientativo à liderança. Evidentemente, não se pode falar sobre aquilo que não se sabe. É exatamente nesse contexto que se encaixa este livro. Ele se baseia na experiência de mais de duas décadas do seu autor, o engenheiro de segurança Edgard Duarte Filho, que foi aprimorando o conteúdo gradativamente, praticando-o nas empresas por onde tem exercido o cargo de chefe de segurança no trabalho, e agora o sistematizou sob a forma deste Manual. A proposta é que este livro seja distribuído a cada supervisor (ou nome equivalente nos tempos atuais: líder, facilitador), enfim, aquela pessoa que tem a responsabilidade direta com o pessoal operacional, e que tem a responsabilidade de conversar com o pessoal ao início da jornada, durante 5 minutos, destacando a importância da segurança. Neste livro, o supervisor encontrará mais de 160 temas, passando a abordá-los de forma consistente junto ao seu grupo de trabalho. Temos certeza de que este material será de imenso valor para sua empresa. Os acidentes de trabalho continuam cada vez mais fazendo novas vítimas e na maioria das vezes, após a investigação, chega-se à lamentável conclusão de que a maioria deles poderia ser evitada. Um acidente ocorre basicamente devido a dois fatores: condição insegura, devido às falhas no ambiente de trabalho e ato inseguro, resultado de atitudes do trabalhador que podem comprometer a segurança. Para evitar que o ambiente de trabalho gere uma condição insegura ao trabalhador, é necessário um empenho da empresa, principalmente da gerência e da área de segurança, quando se trata de atitude do colaborador a maneira mais eficiente de ser resolver esse problema é através da conscientização dos colaboradores através do DDS – Diálogo Diário de Segurança. APLICAÇÃO O encontro não pode ser visto como uma obrigação, mas um momento de bate-papo de 10 minutos para entender e mostrar a atividade executada no dia, verificar os EPI’, que fazem a diferença na empresa, sociedade, na execução da atividade. Este livro foi feito com o objetivo de apoiar os colaboradores nos Diálogos de Segurança. Possui vários Temas que servirão de base para discussões e sugestão de melhoria de Segurança, Saúde ocupacional e Meio Ambiente. Gramado Paisagismo Ltda. Elaborado em 2006. Pela Área de Segurança do Trabalho 3
  • 4.
    DIÁLOGO DIRETO DESEGURANÇA É um programa destinado a criar, desenvolver e manter atitudes prevencionistas na empresa, através da cons- cientização de todos os empregados. Tem como foco principal a realização de conversações de segurança nas áreas operacionais e administrativas, possibilitando melhor integração e o estabelecimento de um canal de comunicação ágil, transparente e honesto entre supervisores e subordinados. É também um espaço aberto para a divulgação de mensagens prevencionistas e para a discussão de riscos, incidentes ou fatos relevantes, associados à Segurança, Saúde Ocupacional e Meio Ambiente, em cada área da Empresa. Diariamente, antes do início de cada jornada de trabalho, a chefia reúne sua equipe, alguns minutos, para discutir um tema relacionado à Segurança, Saúde Ocupacional e Meio Ambiente. Sugere-se à chefia o registro de presença, mantendo o formulário (anexo I) devidamente preenchido e remetendo-o, ao final de cada mês, para o técnico de segurança, para fins estatísticos. SEGURANÇA NO ESCRITÓRIO Muitos trabalhadores pensam que, num escritório, não estarão expostos a riscos. O que os leva a um falso sentimento de segurança. Desta forma tendem a negligenciar-se quando estão no escritório. Porém, uma verificação mais apurada dos hábitos nos escritórios mostra que condições de risco existem. As quedas representam os acidentes mais comuns nos escritórios e causam a maioria dos ferimentos incapacitantes. Na realidade, os trabalhadores de escritórios estão duas vezes mais sujeitos a sofrer quedas do que os outros. As pessoas caem enquanto estão andando, subindo escadas e mesmo quando sentadas em suas cadeiras. Elas tropeçam em fios elétricos e de telefone, gavetas de arquivos e de mesas abertas e em equipamentos e pacotes deixados por onde andam. Uma boa arrumação é essencial para evitar as quedas. Não suje o piso e enxugue qualquer liquido derramado imediatamente. Recolha pedaços de papel, clipes, borrachas, lápis e outros objetos, assim que encontrá-los. Os arquivos representam outra fonte de muitos acidentes em escritórios. Tome cuidado quando abrir mais de uma gaveta ao mesmo tempo e não armazene muito material na gaveta superior. Estas duas situações sobrecarregam o topo do arquivo, inclinando-o e fazendo com que caia. Use apenas uma gaveta de cada vez. Abra-a somente a quantidade necessária, fechando-a assim que a tarefa for concluída. Não bata as gavetas para fechá-las. Muitos dedos já foram esmagados por isso. Nunca corra pelo chão enquanto estiver sentado em cadeiras com rodinhas, nunca se incline na cadeira para pegar objetos no chão, ou incline para trás para colocar os pés na mesa. Naturalmente, o hábito mais perigoso é subir numa cadeira - especialmente as equipadas com rodinhas - para alcançar um objeto mais alto. Eis algumas práticas úteis à manutenção da segurança no escritório:  Observe o caminho.  Não leia e caminhe ao mesmo tempo.  Não permaneça em frente a portas que abram na sua direção.  Não jogue fósforos ou cigarros em cestas de lixo.  Saiba onde estão os extintores de incêndio e como usá-las. Um acidente em escritório é tão doloroso e caro quanto um na fábrica ou no campo. Como gastamos uma parte do dia no escritório, devemos desenvolver e seguir práticas seguras de trabalho nesse ambiente. 4
  • 5.
    EQUIPAMENTOS DE PROTEÇÃO Aempresa se utiliza de vários recursos para proteger suas propriedades. Existem dispositivos de combate a incêndio e vigilantes. Porém, existem outros recursos projetados para a proteção do trabalhador. Tome-se, por exemplo, um par de óculos ou uma proteção facial. Esses dispositivos não impedem que um ladrão roube propriedade da empresa nem podem ser usados para combater ou impedir um incêndio; muito menos impedir danos em equipamentos. É isso mesmo! A proteção para a face e para os olhos serve apenas para uma coisa: impedir que algum material arremessado atinja sua vista. Ela foi projetada para proteger você. Entretanto, ela protegerá você apenas se você quiser. Não há nenhum dispositivo automático para proteção dos olhos. Os óculos e outras proteções têm valor apenas quando utilizados da forma como foram projetados para serem usados. Com o capacete de segurança é a mesma coisa - proteção para sua cabeça. Ele só vai protegê-Io se você usá-lo. As botas de segurança protegerão seus pés, não o meu pé ou o pé do presidente da empresa... Apenas os seus. Assim sendo, quando lhe dizemos para usar o equipamento de proteção individual, não estamos pedidos um favor para a empresa. Não estamos estabelecendo uma porção de regras só para o nosso beneficio. Não estamos querendo amolar você com restrições sem sentido. Nós estamos apenas tentando fazer o que é certo e o que é bom para você; somente tentando ajudá-lo a se ver livre de acidentes que podem feri-lo, cegá-lo e até matá-lo. Estamos contentes em ajudar de diferentes maneiras. Aprendemos, a partir de experiências próprias, quais os tipos de equipamentos de proteção ne- cessários em diferentes tarefas e passamos esta experiência para você, antes de colocá-lo para trabalhar. O uso de alguns tipos de equipamentos é exigido por normas internas. Outros tipos são apenas recomendados, mas não exigidos. Esperamos que você faça uso do bom senso e use também aqueles considerados recomendados. Mas, vamos deixar uma coisa bem clara: não podemos usar o equipamento por você. Não estaremos o tempo todo ao lado de cada um de vocês, dizendo: "Use esse equipamento agora!" Isso é com você, é assim que deve ser, porque o equipamento de proteção individual foi projetado para sua própria segurança e saúde. Algumas vezes parece ser muito complicado gastar tempo para colocar e tirar o equipamento de proteção para realizar uma tarefa que levará apenas alguns segundos - como um trabalho rápido de esmeril. Mas pare um minuto para pensar sobre o assunto. Quanto tempo leva um "besouro" de uma peça de aço ou pedaço de esmeril para atingir seus olhos? Leva apenas uma fração mínima de segundo, podendo acontecer tanto em um trabalho que vai levar 10 segundos como num trabalho que dure o dia inteiro. Não usar os óculos de segurança, guardando-os o tempo todo no bolso, é uma estupidez tão grande quanto uma caixa de supermercado dizer: "Estou saindo para almoçar só por meia hora. Acho que posso deixar a registradora aberta enquanto isso. Não tem a menor chance de alguém passar por aqui e apanhar o dinheiro". Na realidade, não usar os óculos de segurança é uma estupidez maior. O pior que poderia acontecer com o caixa é algum dinheiro ser roubado e ele ser demitido por isso. Entretanto, ele ainda teria seus olhos. Por outro lado, se você não usar seus óculos de segurança, você estará correndo o risco de perder a sua visão. Assim, pegue o equipamento de segurança exigido para o seu trabalho e use-o sempre que você estiver trabalhando. Mantenha trancadas as portas dos acidentes que poderiam acontecer com você. O PROBLEMA COM OS ANÉIS E ALIANÇAS Um anel não é apenas um círculo de metal usado no dedo de alguém. Em muitas situações, representa também a causa de ferimentos sérios para quem o usa. Muitos desses ferimentos ocorrem no dia-a-dia das pessoas. As vítimas mais comuns são representadas por alguém que pula fora da traseira de uma camioneta e prende sua mão numa proteção, ou por uma mulher que se estica para alcançar alguma coisa numa prateleira alta e fica presa num prego que não está à vista. Um cirurgião plástico tratou vinte e um casos de avulsão anelar (avulsão é o ato de rasgar uma parte do corpo). Esse cirurgião enfatiza a seriedade de tal ferimento, explicando que a destruição de tecido mole pode 5
  • 6.
    ser tão extensaque os pequenos vasos sangüíneos que alimentam tendões, ossos e unhas não podem ser restaurados. Um outro cirurgião explica que os procedimentos cirúrgicos necessários para restaurar um dedo severamente danificado incluem o enxerto de osso e enxerto de pele. O resultado pode ser um dedo esticado e duro, muitas vezes pouco atraentes para o paciente. Uma boa forma de evitar os ferimentos provocados por anéis é usar daqueles tipos que se abrem sob esforço e que saem do dedo. Qualquer joalheiro, ou alguém com habilidade necessária e uma serra de joalheiro pode fazer uma abertura. Eis aqui como: 1. A partir da parte interna, faça um pequeno corte na posição de seis horas (a pedra ou a jóia fica na posição de doze horas). 2. Também a partir da parte interna, faça ranhuras com dois terços de espessura em profundidade, nas posições de nove e duas horas. Em caso de agarramento severo, o anel será aberto na posição de seis horas, com as duas partes inferiores dobrando nas posições de nove e duas horas. O dedo será solto sem ferimento. Contudo, é importante lembrar que os cortes parciais do anel são necessários, assim como o corte completo. O anel poderá não se abrir apropriadamente em algum dos três cortes. Algumas pessoas são relutantes, provavelmente por razões afetivas em relação ao anel, em fazer as alterações necessárias para evitar ferimentos. Porém, um anel pode ser reparado a um custo razoável, enquanto a restauração de um dedo pode ficar muito cara. Naturalmente, você também não poderá usar um anelou aliança num dedo que esteja faltando. De acordo com um cirurgião plástico, que trabalhou em muitas avulsões anulares, uma alternativa possível aos cortes no anel é usar anéis dobráveis que podem ser obtidos em joalheiros. Embora projetados, a princípio, para pessoas com as juntas alargadas, eles podem salvar um dedo, se forem submetidos a um grande esforço. Naturalmente, a melhor forma de evitar um ferimento por anel é não usá-Io. Porém, se você usa um, altere-o conforme descrito anteriormente ou use um de projeto alternativo (como para o caso de pessoas com artrites). EQUIPAMENTOS DE SEGURANÇA Protetor Auricular (Abafador de Ruído) Tem como finalidade diminuir o nível de ruído recebido pelo trabalhador. Deve ser usado nas áreas próximas aos equipamentos ruidosos e locais barulhentos. O não uso deste equipamento pode causar: stress, insônia, dificuldade de comunicação, surdez profissional. Cremes Têm como finalidade proteger a pele contra produtos químicos agressivos. Devem ser usados em todas as atividades onde houver contato com produtos químicos. A falta do creme pode causar doenças na pele, alergias, dermatites. Máscara Contra Poeira e Gases Protege as vias respiratórias, deve ser usada em atividades onde haja concentração de poeiras ou gases. A falta de máscara pode causar doenças do sistema respiratório. ACIDENTE DE TRAJETO Lendo jornal, ouvindo rádio ou assistindo televisão, encontram-se notícias de atropelamentos, acidentes de trânsito, apresentando feridos e mortos. Grande parte são os chamados acidentes de trajeto. Aliás, vocês lembram o que é acidente de trajeto? É a ocorrência no percurso da residência para o trabalho ou deste para aquela. Vamos apontar as causas mais comuns de acidente de trânsito, analisando as condições negativas que influenciam o comportamento de um motorista: - CONDIÇÕES DO VEÍCULO - CONDIÇÕES DA VIA PÚBLICA - CONDIÇÕES DO TRÂNSITO - CONDIÇÕES DO MOTORISTA - CONDIÇÕES DE ILUMINAÇÃO - CONDIÇÕES ATMOSFÉRICAS. 6
  • 7.
    Para o motoristaessas seis condições poderão ser positivas ou negativas. Vale ressaltar que o aparecimento delas não ocorre isoladamente, a não ser em alguns casos. Na grande maioria dos acidentes, encontraremos três, quatro ou mais condições, influenciando o motorista. Vamos fazer uma análise detalhada: Condições Negativas do Veículo: Freio desregulado (puxando para um lado, ou não segurando o necessário) pneus lisos; deficiência de iluminação; limpador de pára-brisa sem funcionamento ou com borrachas gasta; sem buzina, ou uso inadequado (susto); volante com folga; simetria irregular das rodas. Condições Negativas da Estrada: Curvas; morros; largura da pista; tipo de calçamento; elevações; desníveis; buracos; manchas de óleo; poças de água. Condições Negativas do Trânsito: Horário dia da semana; reinício de aulas; trechos de vias públicas; tipos de veículos; velocidades. Condições Negativas de Iluminação: Luz natural (sol, ofuscamento); luz artificial (luz alta de veículos). Condições Negativas do Motorista: Fadiga; falta de experiência; sonolência; distração; mal-estar; falta de habilidade; alcoolismo; estado emocional (alegria ou tristeza); falta de conhecimento da estrada. Tente fazer uma montagem, imaginando os pontos citados, uma ocorrência com os pontos negativos de cada condição e veja qual será realmente o final dessa estória. O QUE OS OLHOS NÃO VÊEM... O PULMÃO ASPIRA Nas muitas atividades de trabalho, existem inúmeros contaminantes microscópicos que ficam suspensos no ar. Muitas vezes, eles são prejudiciais à saúde. Quais Os Contaminantes Presentes Nas Indústrias? O ar que respiramos é composto de 21 % de oxigênio, 78% de nitrogênio e 1%. De outros gases. Certo? Já não foi falado a esse respeito? Nessa combinação, esses gases mantêm a vida. Porém, quando outras substâncias estiverem presentes, O trabalhador estará sujeito à irritação, intoxicação, asfixia narcose, podendo levá-Io à morte. Quais São Os Agentes Que Podem Representar Condições de Risco Para O Nosso Aparelho Respiratório? Poeiras - São formadas quando um material sólido é quebrado, moído ou triturado. Fumos - Ocorrem em operações de fusão em altas temperaturas, com materiais plásticos ou metálicos, como soldagem e fundição. Neblinas Ou Névoas - São encontradas em operações de pintura quando os líquidos são pulverizados. Gases e Vapores - São contaminantes presentes no ar, que por serem minúsculas partículas, passam pelos pulmões, depositam-se na corrente sangüínea e podem chegar ao cérebro, rins e outros órgãos. Os vapores ocorrem através da evaporação de líquidos ou sólidos, tais como: gasolina, querosene, solvente de tintas, etc. Como Se Proteger Desses Contaminantes - Através de EPI, respiradores, máscaras com filtros adequados que atraem e retêm os contaminantes suspensos no ambiente de trabalho. Como Identificar Um Bom Respirador: Conforto - Considerando que o trabalhador poderá utilizar o respirador até 8 horas por dia, é de fundamental importância que seja leve, sem machucar o rosto do usuário; Selagem - Deve ajustar bem à face do usuário, protegendo contra as partículas de gases tóxicos que podem estar presentes no ambiente; Fácil Utilização - Respirador de manuseio complicado desestimula e dificulta a utilização freqüente; Dificuldade na Manutenção - Respiradores compostos de muitos elementos e peças reposicionáveis necessitam de cuidados freqüentes e prejudicam a qualidade e eficiência do EPI, se a manutenção não for bem feita; 7
  • 8.
    Fácil Comunicação -Um bom respirador permite durante sua utilização uma clara e fácil comunicação, sem que seja necessário retirá-lo do rosto. Eficiência - A qualidade do elemento filtrante é muito importante para que ocorra a proteção respiratória, bem como o uso do respirador apropriado para cada situação e contaminantes. Cuidados:  Não suje, nem danifique a parte interna do respirador, a qual ficará diretamente em contato com a boca e o nariz;  Não deixe o respirador sobre equipamentos e lugares sujeitos as poeiras ou sujeiras;  No intervalo ou ao final do trabalho, guarde o respirador em saco plástico e coloque-o em lugar apropriado (gaveta, armário, etc.);  Quando sentir dificuldades na respiração, cheiro ou gosto do produto com que estiver trabalhando, isso indica que é hora de trocar o respirador;  Para qualquer dúvida ou informação adicional, procure o técnico de segurança. INSPEÇÃO DE SEGURANÇA Mas Por Que Fazer Inspeção? Independente de área há milhares de coisas que em algum momento desgastam (mangueiras, cabos, ferramentas, escadas, etc.). O uso e o desgaste normais podem ocasionar uma deterioração gradual que pode ser descoberta antes que se produza um dano pessoal, um dano à propriedade ou uma interrupção do trabalho. Além disso, as áreas são informadas dos problemas que podem afetar de modo negativo as operações da empresa. Portanto, a inspeção é um instrumento fundamental para se obter um retrato qualitativo e fiel do ambiente de trabalho e, a partir disso, propor medidas cabíveis de controle e correção. Quais os Objetivos Principais?  Remover as interferências na execução das atividades;  Buscar falhas nos processos ou métodos de trabalho que possam alterar a condução normal da tarefa;  Identificar os riscos no trabalho e no meio ambiente, de forma planejada e orientada, pois muitos riscos não são óbvios para a maioria das pessoas. Quem e como se deve Realizar a Inspeção? 1º passo - Identificar o que procuramos. Lembrar do ato e da condição insegura. Estes são os elementos fundamentais, que devemos eliminar. 2º passo - Através de um impresso próprio ou "check-list", identificar e registrar todas as irregularidades constatadas. 3º passo - Encaminhar para a supervisão da área inspecionada os dados registrados para que as não conformidades possam ser solucionadas. 4º passo - Acompanhar as providências. Tipos de Inspeção Rotina - Faz-se uma vistoria de forma rotineira para checar as operações, equipamentos, procurando possibilitar a continuidade operativa dos processos. Periódica - Realizada de tempos em tempos, dirigida às máquinas, equipamentos e instalações e procura averiguar alterações nos mesmos que podem ocorrer após um período de uso. Especiais - São aquelas feitas em processos, máquinas ou instalações novas de modo a descobrir e eliminar riscos antes do funcionamento, bem como aquelas onde há suspeita de presença de substâncias tóxicas e perigosas para a saúde. Muitas vezes o risco está na nossa frente, mas não observamos. A troca de informações, o diálogo, empregados de outras áreas inspecionadas, com essas medidas, fatalmente esses riscos serão vistos e eliminados. Assim caminha a prevenção de acidentes. 8
  • 9.
    ACIDENTES DE TRABALHOE O ALCOOLISMO Fatores Diretos Como o Alcoolismo Contribui:  Falta de reflexo;  Falta de raciocínio;  Perda da coordenação motora;  Falta de firmeza na mão;  Perda do senso de responsabilidade;  Falta de equilíbrio;  Perda do senso de perigo. Fatores Indiretos:  Falta de recursos financeiros;  Irritação;  Nervosismo;  Problema de relacionamento - chefias, colegas, família;  Higiene - falta de asseio corporal, falta de conservação do seu material de segurança;  Personalidade - desleixo, machismo, exibicionismo, desatenção, euforia excessiva, agressividade, impulsividade;  Estado de fadiga - alimentação inadequada; insônia. Alcoolismo e o Trabalho: As dificuldades encontradas por um alcoólico em seu ambiente de trabalho são diversas, qualquer que seja a função. Geralmente diminui o tempo dedicado ao trabalho, seja por doença ou faltas injustificadas, deixa o serviço para outros, tem um grande número de faltas. O alcoólico representa um perigo real para si e para os outros pela maneira inadequada de lidar com máquinas e equipamentos, causando graves acidentes de trabalho. O alcoolismo pode impedir a promoção. AIDS Se o HIV (vírus da AIDS) está presente no sangue de um portador ou aidético, fica lógico dizer que para que a doença seja transmitida a outra pessoa é necessário o contato sangue a sangue. Não existe nenhum risco de contaminação nos afazeres cotidianos. Todos os estudos feitos na África e nas famílias de hemofílicos aidéticos confirmam: não há transmissão de vírus em vasos sanitários, xícaras, copos, apertos de mão, etc. Desta maneira, as principais formas de transmissão da doença são: Ato Sexual - (através do esperma, secreção vaginal e micro ferimentos). A sodomia hétero como homossexual é que leva à maior possibilidade de transmissão, embora também ocorra a transmissão nas relações heterossexuais clássicas. Em 1988, houve anúncio público de cinco casos de transmissão do vírus por sexo oral. Agulhas E Instrumentos Contaminados - Seringas, agulhas usadas e contaminadas têm levado o vírus a muitas pessoas. Em uma publicação francesa, notificaram-se dois casos de contaminação via navalha de barbear, alicate de cutícula e etc., mas existe o risco teórico de contaminação. Transfusão de Sangue - A utilização de sangue que seja infundido sem nenhum estudo soro lógico é uma das grandes fontes de contaminação. Gravidez - A contaminação pode se efetuar da mãe para o bebê na hora do parto e durante a gravidez (em 50% dos casos). Em relação ao leite materno, há possibilidade de transmissão. A doença é uma realidade, não há cura, portanto devemos prevenir para que não sejamos vítimas do vírus. Assim como no acidente de trabalho, a AIDS também é questão de prevenção. 9
  • 10.
    HIGIENE CORPORAL A higienedo corpo é indispensável à conservação da saúde, pois a poeira e impurezas acumuladas em nossa pele favorecem o desenvolvimento de micróbios prejudiciais ao nosso organismo. Por isso: a) Devemos conservar o corpo asseado, tomando banho diariamente com sabonete e água limpa; o banho diário propicia bem estar; b) Lave bem a cabeça e faça a barba, evitando assim, a procriação de piolhos e outras parasitas; c) Use sempre toalhas limpas e individuais; d) Limpe os ouvidos com cotonete. Apare as unhas; e) Lave os pés todos os dias. Ande sempre calçado, pois são os pés que sustentam o corpo, estando expostos a traumatismos; O Troque sua roupa pelo uniforme da empresa. Retirem jóias e ornamentos que atrapalham o desempenho do serviço, além de evitar preocupações com possíveis danificações de acidentes; g) Lave suas mãos e braços antes de começar o trabalho, para retirar todos os germes aí instalados, como também, antes de qualquer refeição ou descanso; h) Complete sua higiene corporal, usando roupas limpas e adequadas ao clima. HIGIENE ORAL A boca, porção inicial do aparelho digestivo, que desempenha importante função na digestão dos alimentos, através da mastigação, deve ser mantida limpa, exigindo especial atenção aos dentes. A 1ª dentição (dentes de leite) ou dentição temporária ocorre a partir do 6° mês de vida, devendo estar completa por volta dos dois anos. A 2º dentição, ou dentição permanente, surge a partir do 6° ano de vida. A falta de higiene na boca acarreta as cáries, gengivite (inflamação na gengiva), perda dos dentes e insuportáveis dores. O cuidado com os dentes se constitui na: - Escovação diária por pelo menos três vezes: ao levantar, após as refeições e antes de deitar; - Uso do fio dental diariamente após as refeições; - Visitas periódicas ao dentista (a cada três meses). Higiene da Roupa Por Quê? A higiene da roupa ajuda a proteger a saúde. Roupa Limpa - é aquela isenta de sujeiras, bem passada e em condições de uso. Roupa Bem Lavada - é aquela que se lava com água boa, sabão ou detergente, leva-se ao sol para quarar, enxagua-se em duas ou três águas, até ser retirado todo o sabão e seca-se ao ar livre. Roupa Bem Passada - é aquela que se passa, não só para deixá-Ia mais apresentável, como, também para eliminar os germes, com ferro elétrico ou de brasa, em temperatura elevada. Roupa Bem Guardada - deve-se manter em gavetas, em guarda-roupas, areja da e protegida para evitar a penetração de ratos, aranhas, baratas, traças, etc. Roupa Adequada - é aquela que satisfaz às seguintes exigências: - fácil limpeza; - permeabilidade e cor segundo a temperatura ambiente; - tamanho e qualidade apropriados. ALVEJANTE A BASE DE CLORO: BRANQUEADOR OU ASSASSINO? A ignorância sobre os efeitos letais de misturar alvejante comum à base de cloro com outros produtos de limpeza incapacita milhares de trabalhadores todos os anos. O perigo é bem conhecido. Ainda assim, há sempre alguém que erroneamente acredita que a mistura de dois alvejantes poderosos faz o trabalho de maneira melhor. Não é bem assim. A verdade é que essas misturas podem provocar um grande prejuízo. 10
  • 11.
    A mistura dealvejantes à base de cloro com produtos de limpeza que contenham amônia produz cloramina, um gás irritante que é quase tão mortal quanto o gás do cloro. As equipes de vigilantes, de manutenção e de limpeza, ou qualquer um que trabalhe com produtos químicos de limpeza, devem usá-Ios com muito cuidado. Primeiro, verifique os rótulos quanto a alertas de "PERIGO", "ADVERTÊNCIA" e "CUIDADO" que devem ser indicados quando o material é potencialmente perigoso. Se o alvejante à base de cloro (hipoclorito de sódio) for um dos ingredientes do produto de limpeza, então não misture esse produto com outro que contenha um ácido (vinagre comum, algum outro produto de limpeza para banheiros e alguns abrasivos e limpadores) ou com um produto que contenha uma substância alcalina (amônia e alguns abrasivos ou limpadores). Se os recipientes com substâncias de limpeza não forem rotulados, não os use até saber o que contêm. Quando um trabalhador é envolvido por gases como cloro, administre oxigênio, se possível, ou remova o acidentado para um local com ar puro e busque ajuda médica. Respirar esses gases pode causar problemas severos em vias respiratórios superiores e interferir na respiração, irritar os olhos e nariz, causar inconsciência, podendo até mesmo levar à morte se a vítima não for tratada imediatamente. Lembre-se de que a mistura de produtos de limpeza raramente resulta em um produto que realize melhor o trabalho. A maioria das combinações neutraliza ou diluem um ao outro. O mais importante é lembrar que a combinação de alvejante de cloro com um ácido ou álcali pode até mesmo matar. SOLVENTES COMUNS Os solventes são líquidos que podem dissolver substâncias sem alterar sua natureza. Por exemplo: a água dissolve o sal. Se você ferver a água até secar, você terá o sal de volta, normal como antes. A água é o mais comum dos solventes, mas não funciona bem com graxas, óleos ou gorduras que fazem a poeira grudar nas coisas. Assim, precisamos de solventes que sejam bons na dissolução dessas substâncias, para lavar a sujeira acumulada. Todo solvente - álcool, nafta e assim por diante - tem suas vantagens e desvantagens. É esta a razão pela qual temos misturas. Todo solvente é perigoso, dependendo de como é usado. Muitos solventes orgânicos queimam. Eles podem causar incêndios e explosões, se mal utilizados. Muitos deles são tóxicos. Todos são úteis e podem ser usados, se cuidados de segurança forem tomados. Não é difícil fazer isso se você souber os riscos e a forma de controlá-los. Alguns solventes evaporam muito rapidamente, outros mais lentamente. Quanto maior for a área de contato entre o solvente e o ar, maior evaporação será produzida. Suponha que você deixe uma lata de solvente aberta. Você terá apenas um pequeno fluxo de evaporação. Se você pudesse retirar a parte superior inteira da lata, haveria mais evaporação. Se você colocar o solvente num recipiente largo, grande e descoberto, a evaporação será maior ainda. Os solventes evaporam mais rapidamente com o ar em circulação do que com o ar parado. Quanto mais quente um sol vente estiver, mais rapidamente evaporará. É difícil encontrar uma boa razão para que um solvente seja aquecido. Entretanto, já houve casos desse tipo, causando problemas e perigo. Antes de manusear qualquer solvente, primeiro conheça seus riscos. Observe a situação à sua volta e planeje a tarefa cuidadosamente, usando a cabeça. Lembre-se de como os vapores de sol ventes atuam e certifique- se de que os solventes não possam evaporar a ponto de se tornarem perigosos. Não se esqueça de que eles se espalham muito rapidamente pelo ar e movem-se conforme sua corrente, da mesma forma que acontece com a fumaça de cigarro. Conheça seu solvente. Saiba se ele é inflamável e/ou tóxico. Nunca use gasolina como sol vente, por ser extremamente volátil e altamente inflamável. DICAS DE SEGURANÇA PARA MOTO-SERRAS Qualquer ferramenta de corte deve ser tratada com respeito, mas uma moto-serra de alta velocidade requer cuidados especiais. Eis aqui cinco sugestões gerais De segurança para ajudar a evitar problemas sérios. 1 - Use Equipamentos de Proteção: Proteja seus olhos com óculos de segurança. Use luvas em trabalho pesado para evitar lascas e o contato direto com bordas cortantes. Sapatos de segurança antiderrapantes ajudam você a manter o equilíbrio e protegem os dedos dos pés contra ferimentos causados pela queda da árvore. Um capacete de segurança é 11
  • 12.
    bom para protegersua cabeça contra a queda de galhos que podem soltar-se enquanto você estiver trabalhando. Protetores de ouvido protegem sua audição. Roupas justas são menos prováveis de agarrar em galhos ou na corrente de moto-serra. Use uma camisa de manga comprida abotoada nos pulsos. Mantenha a camisa dentro das calças e use calças compridas em vez de bermudas ou calções. 2 - Manuseie o Combustível com Cuidado: Armazene o combustível num recipiente apropriado e mantenha-o numa prateleira alta, fora do alcance de crianças. Sempre que misturar o combustível ou reabastecer a moto-serra, faça isso em ambientes abertos. Desligue o motor da moto-serra e deixe-o esfriar antes do reabastecimento. Evite o abastecimento excessivo e o derramamento de combustível. Limpe a corrente de corte após o reabastecimento e afaste-se da área do abastecimento antes de dar nova partida ao motor. 3 - Carregue a Moto-serra de Forma Correta: Certifique-se de desligar o motor antes de carregar ou transportar a serra para um novo local. Segure e carregue a moto-serra abaixo de sua cintura, com a barra guia virada para trás. Dessa forma, caso você tropece e caia, pode soltar a serra e deixar seu movimento para frente afastar você da serra. 4 - Prepare a Área de Corte: Certifique-se de que não haja presença de pessoas e de animais de estimação na área de trabalho. Verifique quanto à presença de galhos mortos ou soltos acima de sua cabeça, que poderão cair quando você começar o trabalho. Limpe o caminho para a queda da árvore e limpe a área de trabalho, de maneira que não haja pedras soltas que poderiam fazer você perder o equilíbrio, e para que não haja galhos que poderiam prender-se em suas roupas. 5 - Serre com Segurança: Nunca opere uma moto-serra quando você estiver cansado. Mantenha sua moto-serra em bom estado de manutenção; faça os reparos necessários antes de continuar o trabalho. Mantenha suas mãos limpas e secas, segurando a serra firmemente com as duas mãos. Segure a serra do lado, de forma que o corpo não fique diretamente atrás dela. Trabalhe lentamente e planeje seus movimentos antecipadamente. Você pode evitar o coice da moto-serra - sua tendência de pular para trás obedecendo as seguintes sugestões: nunca deixe a ponta da barra guia fazer contato com o tronco, galho ou outro objeto. Não inicie um corte com a ponta da barra guia. Aumente a velocidade da corrente antes de começar o corte. Mantenha a corrente afiada e corretamente tencionada. Leia o manual do operador de sua moto-serra para saber os procedimentos de manutenção, operação e abastecimento, assim como outras coisas que você precisa saber sobre como operá-la corretamente. FERRAMENTAS MANUAIS As ferramentas manuais são os equipamentos mais simples e servem como extensão da mão do homem, para lhe facilitar as tarefas, diminuindo a força empregada por ele, aumentando o rendimento dos serviços e protegendo-os dos riscos de acidentes. Sendo uma extensão da mão e usadas para facilitar os trabalhos, atualmente o seu uso é quase imprescindível. Encontramos ferramentas manuais sendo usa das em todos os lugares, desde as oficinas, fábricas, até o lar, para pequenos consertos e algumas tarefas simples. A diversidade de usos fez com que elas fossem responsáveis por muitos acidentes de todas as espécies e alguns até com graves conseqüências, dependendo, é lógico, do tipo de ferramenta. De um modo geral, as ferramentas manuais não causam muitos acidentes graves, o índice de gravidade das lesões é muito baixo. Por essa razão, muitas gerências tendem a não tomar conhecimento do cuidado, controle e uso dessas ferramentas. Exceto quando: a) Olhos - toda lesão ocular deve ser considerada como potencialmente mui To grave e requer imediata e competente ação; b) Infecções - em virtude de numerosos pequenos cortes, bolhas, abrasões, machucaduras e perturbações, as infecções são muito comuns, decorrentes do descaso em tratar essas pequenas lesões. Mas, a freqüência desses acidentes é grande. O índice de lesões incapacitantes é elevado em virtude do mau emprego das ferramentas e outras causas que devemos observar: 12
  • 13.
    Ferramentas defeituosas;  Ferramentas inadequadas para o serviço;  Método incorreto;  Má conservação das ferramentas;  Improvisação de ferramentas;  Condução de ferramentas no bolso;  Arremesso de ferramentas para outro colega. Medidas Preventivas  Verifique freqüentemente as condições das ferramentas solicitando a reparação ou condenação;  Para trabalhos em altura, use cinto porta-ferramenta, ficando com as mãos livres, tanto na escada, como para realização do serviço;  Faça uma rápida análise do seu posicionamento para que em caso de escapar a ferramenta, você não venha a sofrer queda;  Não deixe ferramentas em posição perigosa, ou no caminho onde possam provocar pulos, escorregões, quedas, etc. Evite deixar em bancadas, mesas, maquinas, onde possa provocar acidentes. CAMINHÕES - REGRAS DE SEGURANÇA Não permita o transporte de pneus nas plataformas ou em qualquer local fora do local específico. Mantenha os faróis acesos quando a visibilidade for deficiente. Ao cruzar com outro veículo, faça-o com luz baixa. Evite operar o caminhão sem a buzina de ré. Quando não existir, solicite ajuda a um manobrador auxiliar. Não fique debaixo da báscula quando esta estiver erguida. Caso haja necessidade de se colocar abaixo dela, a mesma deverá ser travada com o cabo de segurança ou calço. Obedeça aos sinais de trânsito. Evite estacionar o caminhão dentro da pista. Cuidado com os cruzamentos. Não permita que alguém desça do caminhão ou suba nele em movimento. Ao se aproximar ou se afastar a pé do caminhão, coloque-se em uma posição que seja visível ao motorista. Caminhões têm ângulo morto de visão do motorista de muitos metros. Mantenha as portas da cabine fechadas. Use os EPI's, botinas, luvas e especialmente o "ABAFADOR DE RUÍDOS”, quando indicado. No abastecimento do caminhão, não fume nem permita que se fume. O diesel é altamente inflamável. Inspecione regularmente os extintores de incêndio localizados no caminhão. Se por acaso tiverem sido usados, comunique-se com a Segurança para pronto reabastecimento. Não deixe acumular terra debaixo dos pedais do freio e acelerador. Nunca desligue a chave geral com o caminhão em movimento, pois ao desligar a chave geral, desativa-se também, o sistema hidráulico de direção. Pneus Não ande com pneus carecas. O pneu sobressalente deve estar em condições de uso. Velocidades excessivas durante o transporte podem produzir pressões excessivas nos pneus, devido ao calor. Jamais fique em cima, ou diretamente ao lado de um pneu e do aro, durante a montagem. A troca de pneus pode ser peri- gosa. Sob pressão, o conjunto do aro e do pneu é um perigo em potencial. Exigem-se ferramentas e processos especiais. Ao encher de ar um pneu com arinho, utilize gaiola ou corrente de proteção. MOTOCICLISTA Com o crescimento do número de motos que circulam em nossas vias, torna se indispensável a sua participação responsável na segurança global do trânsito. Conduzir motocicleta exige especial habilidade, muita atenção e prudência. Observe as leis de trânsito, pois, atendendo bem aos seus deveres, merecerá maior respeito aos seus direitos. Os condutores de motocicletas e similares devem: 13
  • 14.
    - Conduzir suamoto mantendo-a no meio da pista direita do rolamento, sempre que não houver faixa especial a eles destinada. - Não entregar a direção do veículo a pessoas não habilitadas. - Transitar com o capacete, usar roupas e calçados adequados, inclusive o passageiro. - Obedecer a toda sinalização existente. - Andar em velocidade compatível com a segurança pessoal e coletiva. - Ultrapassar sempre pela esquerda. - Dar passagem quando solicitado. - Respeitar o pedestre, dando-lhe preferência quando necessário. CINTOS DE SEGURANÇA: A MÁ INFORMAÇÃO PODE SER PERIGOSA! O Brasil é responsável por 10% de todas as mortes ocorridas no mundo inteiro por acidentes automobilísticos. Os acidentes no Brasil custam, sem considerar o aspecto humano, a quantia fabulosa de US$ 2 bilhões em perdas materiais e outros dois bilhões em perdas sociais. Muitas pessoas acham que um cinto de segurança preso poderia retardar uma tentativa de escapar de um veículo em chamas ou submerso. Nada melhor do que a verdade. Em primeiro lugar, menos de meio por cento das colisões com vítimas envolvem incêndio ou submersão! Em tais acidentes, sua primeira preocupação deve ser ficar consciente para escapar. Um cinto de segurança preso minimizará bastante ou eliminará a possibilidade de ferimentos, de forma que você poderá escapar. Muitas pessoas acham que é mais seguro ser arremessado num acidente. Vejamos: Se você for arremessado de um veículo, suas chances de morrer são 25 vezes maiores do que se você permanecer dentro do veículo. A força da colisão pode arremessar você a uma distância de aproximadamente 15 vezes o comprimento do carro. Portanto, achar que ser arremessado é mais seguro do que ficar no carro é idiotice; o arremesso para fora do carro envolve passar pelo pára-brisa ou sair pela porta. Uma vez do lado de fora, perigos adicionais como o de sair se arrastando pelo chão, o de ser esmagado pelo próprio veículo, o de ser lançado contra objetos na lateral da estrada, aumentam espantosamente seu risco de vida. O lugar mais seguro numa colisão é dentro do próprio veículo, protegido pelo cinto de segurança. Têm sido descritos traumas devidos ao uso de cinto de segurança. Nessas raras situações, contudo, o cinto estava sendo usado inadequadamente ou o choque foi tão violento que o ocupante seria fatalmente lesado se estivesse sem o cinto. Ocupantes sem cintos foram mortos em velocidades menores que 20 Km/h velocidade de quem está estacionando, mostrando que cintos são necessários não apenas em velocidades altas. Em veículos da empresa, o uso de cinto de segurança é obrigatório durante todo o tempo - sem exceções. Em seu veículo pessoal, os cintos de segurança são obrigatórios durante todo o tempo para todos os passageiros - sem exceções. Não dê informações erradas sobre o cinto de segurança - dê uma informação clara e verdadeira. Passe à frente a mensagem de que "cinto de segurança salva vidas". PEDESTRES SÃO VULNERÁVEIS O problema de pedestres sempre foi sério. Entretanto, hoje em dia, com muitos carros a mais nas ruas e mais pedestres de todas as idades, a coisa é muito mais séria. Todos os anos, mais de 10.000 pedestres morrem durante colisões, excedendo em muito as perdas sofridas em afogamentos, incêndios e em acidentes ferroviários e aéreos. A maioria das mortes de pedestres envolve pessoas abaixo de 14 anos e acima de 55, assim como pessoas alcoolizadas. Quais são os perigos envolvendo pedestres? Vejamos alguns: I - Crianças brincando entre veículos estacionados. 2 - Pedestres desatentos. 3 - Caroneiros. 4 - Pedestres bêbados. 5 - Pessoas idosas ou deficientes físicos. 14
  • 15.
    6 - Equipesde reparos. 7 - Curiosos na cena de um acidente. Outros riscos que contribuem para o problema dos pedestres são as zonas de segurança, cruzamentos, conversões à direita com sinal vermelho, shopping centers e passagens. A importância de manter o máximo de cuidado com pedestres deve ser super enfatizada. Os motoristas profissionais sabem da importância de ver, assim como de serem vistos enquanto dirigem. As zonas escolares apresentam um problema especial envolvendo pedestres, pois as instalações escolares geralmente são usadas fora do horário regular de funcionamento. Funcionários e professores costumam ficar até mais tarde nas escolas. Portanto, próximo às escolas a atenção deve ser redobrada. TRÂNSITO Motorista, Motoqueiro, Ciclista e Pedestre, a Segurança no Trânsito Depende de Todos Nós. O Objetivo é Evitar Que Venhamos a Sofrer Dores ou Transtornos. Convidamos Todos Os Empregados a Colaborar Consigo Mesmos e Com o Próximo, Evitando, Dessa Forma, Conseqüências Indejadas. Eu, motorista, posso:  Sofrer desde pequenas escoriações, invalidez e até a morte.  Ter danos materiais, envolvendo o meu e outros veículos.  Responder a processos judiciais em caso de danos físicos e materiais.  Incorrer no pagamento de taxas, multas e retenção da carteira de habilitação, além de providenciar o laudo policial da ocorrência.  Até desfazer-me do veículo devido a despesas. Eu, motociclista, ciclista ou pedestre; posso:  Sofrer graves ferimentos e não poder mais trabalhar e me divertir.  Causar ferimentos à minha família.  Não poder participar da vida dos meus filhos.  Deixar as pessoas que acidentaram em situações difíceis, devido à minha culpa.  Ser culpado de provocar a morte de outras pessoas pela minha desatenção no trânsito.  Sofrer dores insuportáveis.  Andar de cadeira de rodas ou permanecer no leito para sempre.  Correr o risco de não ser socorrido prontamente.  Morrer. TODOS OS PROBLEMAS ACIMA PODEM, NA MAIORIA DOS CASOS, SER EVITADOS. BASTA CUMPRIR A SUA PARTE NA SEGURANÇA DO TRÂNSITO. COLABORE E VIVA FELIZ! RISCOS E DANOS AMBIENTAIS Toda mercadoria perigosa tem suas características físico-químicas, o que a faz: EXPLOSIVA, INFLAMÁVEL, TÓXICA, OXIDANTE e RADIOATIVA. O perigo está relacionado ao estado do produto, às medidas de controle de risco e às quantidades transportadas. Quanto maiores for às condições de segurança e maior o conhecimento dos empregados a 15
  • 16.
    respeito do produto,bem como das medidas a serem adotadas em caso de emergência, menores será o potencial de perigo. Os riscos que polarizam basicamente a atenção das pessoas são decorrentes da INFLAMABILIDADE dos produtos perigosos. Entretanto, a classificação e a definição das classes de produtos perigosos devem ser consideradas, como também as quantidades, concentrações gasosas, grau de explosividade: CLASSE 1 - EXPLOSIVOS Subclasse 1.1 - Risco de explosão em massa. Subclasse 1.2 - Risco de projeção sem risco de explosão em massa. Subclasse 1.3 - Risco de fogo e pequeno risco de explosão. Subclasse 1.4 - Pequeno risco na eventualidade de ignição. Subclasse 1.5 - Substâncias muito insensíveis, com um risco de explosão em massa. CLASSE 2 - GASES COMPRIMIDOS, liquefeitos, DISSOLVIDOS SOB PRESSÃO OU ALTAMENTE REFRIGERADOS. Gases Comprimidos - Não se liquefazem sob pressão à temperatura ambiente. Gases Liquefeitos - Tornam-se líquidos sob pressão à temperatura ambiente. Gases Dissolvidos - Dissolvem-se em um liquido sob pressão, e são gases altamente refrigerados. CLASSE 3 - LÍQUIDOS INFLAMÁVEIS Grupo de Risco I - Líquidos inflamáveis com ponto de fulgor abaixo de 23°C em vaso fechado e ponto de ebulição inicial abaixo ou igual a 35°C. Grupo de Risco II - Líquidos inflamáveis com ponto de fulgor abaixo de 23°C em vaso fechado, porém com ponto de ebulição superior a 35°C. Grupo de Risco III - Líquidos inflamáveis com ponto de fulgor igual ou superior a 23°C até 60, ºC em vaso fechado, com o ponto de ebulição inicial superior a 35°C. CONCLUSÃO Quanto mais baixo o ponto de fulgor, maior o risco pela emissão de vapores inflamáveis. CLASSE 4 - SÓLIDOS INFLAMÁVEIS: SUBSTÂNCIA SUJEITA A COMBUSTÃO ESPONTÂNEA; SUBSTÂNCIAS QUE, EM CONTATO COM ÁGUA, EMITEM GASES INFLAMÁVEIS. SUBCLASSE 4.1- Sólidos inflamáveis. SUBCLASSE 4.2 - Substâncias sujeitam a combustão espontânea. SUBCLASSE 4.3 - Substâncias que, em contato com a água, emitem gases inflamáveis. CLASSE 5 - SUBSTÂNCIAS OXIDANTES; PERÓXIDOS ORGÂNICOS SUBCLASSE 5.1. -Substâncias oxidantes. SUBCLASSE 5.2 - Peróxidos orgânicos. CLASSE 6 - SUBSTÂNCIAS INFECTANTES SUBCLASSE 6.1 - Substâncias tóxicas; provocam morte, danos à saúde em caso. De ingestão, inalação ou contato com a pele. SUBCLASSE 6.2 - Substância infecciosa. CLASSE 7 - SUBSTÂNCIAS RADIOATIVAS CLASSE 8 - CORROSIVOS GRUPO I - Até 3 minutos: necrose na pele (MUITO PERIGOSA). GRUPO 11 - Provoca visível necrose da pele após período de contato superior a 3 minutos, mas, não maior que 60 minutos (RISCO MÉDIO). 16
  • 17.
    GRUPO 111 -Período de contato inferior a 4 horas (SUBSTÂNCIAS DE RISCO MENOR) CLASSE 9 - SUBSTÂNCIAS PERIGOSAS DIVERSAS. MEIO AMBIENTE CONCEITOS Considerando que o estudo das questões ambientais não pode deixar de estabelecer um entendimento comum no que diz respeito ao conceito básico de ecologia e meio ambiente, passamos a examinar essa condição: ECOLOGIA - parte da biologia que estuda as relações entre os seres vivos e o ambiente em que vivem bem como as suas influências recíprocas. MEIO AMBIENTE - conjunto de condições que regem a vida em todas as suas formas. PROBLEMAS AMBIENTAIS EM FUTURO PRÓXIMO Considerando os dados apresentados pela imprensa, cientistas, etc., os problemas ambientais a serem enfrentados em sua maioria nas primeiras décadas do próximo século, caso persistam as atuais condições de desenvolvimento, com os elevados índices de degradação do equilíbrio ambiental são: ÁGUA PARA CONSUMO, ENERGIA PARA ATENDER À DEMANDA, PRESERVAÇÃO DO EQUILÍBRIO AMBIENTAL e PRESERVAÇÃO DA ESPÉCIE HUMANA. PROBLEMAS AMBIENTAIS UNIVERSAIS. Os problemas ambientais universais, identificados pela Assembléia Geral das Nações Unidas são: * Proteção da atmosfera por meio de combate à alteração do clima, à destruição da camada de ozônio; * Proteção da qualidade e do suprimento de água para consumo; *Proteção dos oceanos, mares e zonas costeiras; uso racional do desenvolvimento dos recursos naturais; *Conservação da diversidade biológica; *Controle ambiental sadio da biotecnologia; *Controle de dejetos, principalmente químicos e tóxicos; *Erradicação da pobreza e melhoria das condições de vida e de trabalho no campo e na cidade; *Proteção das condições de saúde. ASSUNTOS DESTACADOS NO ENCONTRO DAS NAÇÕES NO RIO'92 - a poluição do ar; - o efeito "estufa"; - as chuvas ácidas; - a destruição da camada de ozônio; - o lixo. PROBLEMAS AMBIENTAIS NACIONAIS - poluição do ar; - contaminação do solo; - poluição das águas; - desmatamento; - desertificação do solo. QUASE ACIDENTES SAO SINAIS DE ALERTA Muitos acidentes quase acontecem... São aqueles que não provocam ferimentos apenas porque ninguém se encontra numa posição de se machucar. Provavelmente, se nós tivéssemos conhecimento dos fatos, descobriríamos que existem muito mais acidentes que não causam ferimentos do que aqueles que causam. Você deixa alguma coisa pesada cair de suas mãos e não acerta o próprio pé. Isto é um acidente, mas em grandes conseqüências ou mesmo um pequeno ferimento yocê sabe o que geralmente faz com que um quase acidente não seja um acidente com ferimentos? Geralmente é uma fração de segundo ou uma fração de espaço. Pense bem. Menos de um segundo ou um centímetro separa você ou uma pessoa de ser atropelado por um carro. Esta diferença é apenas uma questão de sorte?Nem sempre. Suponha que você esteja voltando para a casa à noite de carro e por pouco não tenha atropelado uma criança correndo atrás de uma bola na rua. Foi apenas sorte você ter conseguido frear no último segundo a poucos centímetros da criança? Não. Um outro motorista talvez tivesse atropelado a criança. Neste exemplo os seus reflexos podem ter sido mais rápidos, ou talvez você estivesse mais alerta ou mais cuidadoso. Seu carro pode ter freios melhores, melhores faróis ou melhores pneus. De qualquer maneira, não se trata de sorte, apenas o que faz com que um quase acidente não se torne um acidente real. Quando acontece algo como no caso da criança quase 17
  • 18.
    atropelada, certamente, vocêreduzirá a velocidade sempre que passar novamente pelo mesmo local, você sabe que existem crianças brincando nos passeios e que, de repente, elas podem correr para a rua. No trabalho um quase acidente deve servir como aviso da mesma maneira. A condição que quase causa um acidente pode facilmente provocar um acidente real da próxima vez em que você não estiver tão alerta ou quando seus reflexos não estiverem atuando tão bem. . Tome por exemplo, uma mancha de óleo no chão. Uma pessoa passa, vê, dá a volta e nada acontece. A próxima pessoa a passar pelo local não percebe o óleo derramado, escorrega e quase cai. Sai desconcertado e, resmungando. A terceira pessoa, infelizmente, ao passar, escorrega, perde o equilíbrio e cai, batendo com a cabeça em qualquer lugar ou esfolando alguma parte do corpo. Tome um outro exemplo. Um material mal empilhado se desfaz no momento que alguém passa por perto. Pelo fato de não ter atingido esta pessoa, ela apenas se desfaz do susto e diz. "Puxa, essa passou por perto'“. Mas se a pilha cai em cima de alguém que não conseguiu ser mais rápido o bastante para sair do caminho e se machuca, faz-se um barulho enorme e investiga-se o acidente. A conclusão é mais do que óbvia. NÓS DEVEMOS ESTAR EM ALERTA PARA O QUASE ACIDENTE. Assim evitamos ser pegos por acidentes reais. Lembre-se que os quase acidentes são sinais claros de que algo está errado. Exemplo: Nosso empilhamento de material pode estar mal feito; a arrumação do nosso local de trabalho pode não estar boa. Vamos verificar nosso local de trabalho, a arrumação das ferramentas e ficar de olhos bem abertos para as pequenas coisas que podem estar erradas. Relate e corrija estas situações. Vamos tratar os quase acidentes como se fosse um acidente grave, descobrindo suas causas fundamentais enquanto temos chance, pois só assim conseguiremos fazer de nosso setor de trabalho um ambiente mais sadio. ARRUMAÇÃO, LIMPEZA E ORDENAÇÃO SÃO BONS HÁBITOS. Cada empregado deve saber o significado do que é Arrumação, Ordem e Limpeza no seu ambiente de trabalho. Devemos saber que a Arrumação, Ordem e Limpeza no ambiente de trabalho são importantes para assegurar bons padrões operacionais, bem como facilita o controle de perdas. Devemos ter em mente que coisas desnecessárias não devem ser guardadas e que cada coisa necessária deve ter seu lugar e que deve haver um lugar para cada coisa que for necessária: “CADA COISA EM SEU LUGAR E UM LUGAR PARA CADA COISA”. “LUGAR MAIS LIMPO NÃO É O QUE MAIS SE LIMPA, E SIM O QUE MENOS SE SUJA”. QUAIS SÂO OS INDÍCIOS DE DESORDEM EM UMA ÁREA DE TRABALHO? Áreas congestionadas e arranjo físico deficiente; Tambores, vasilhames danificados ou com vazamento; Corredores e passagens bloqueadas; Peças, materiais que não são usados ou desnecessários; Pilhas de materiais instáveis ou sobrecarregados Materiais enferrujados e sujos por falta de uso. MÁQUINAS E EQUIPAMENTOS Limpos e livres de materiais ou peças desnecessárias; Sem vazamento de óleo; Todas as proteções em seus lugares. ESTOCAGEM Pilhas bem feita e sem possibilidade de se locomoverem; O empilhamento é feito com segurança, com equipamento adequado. FERRAMENTAS Guardadas corretamente; Limpas quando estocadas; Sem defeitos ou quebradas. CORREDORES Possuem extintores em locais adequados e sinalizados; Estão livres e desobstruídos; Estão bem demarcados. 18
  • 19.
    PISOS Piso é feitode material adequado ao trabalho; está limpo e seco; Possue locais apropriados para as latas de Coletiva Seletiva de Lixo. PRÉDIOS/EDIFÍCIOS Paredes e janelas limpas e livres de peças ou materiais dependurados; Iluminação satisfatória; Escadas limpas, livres de obstáculos, bem iluminadas; Corrimão de degraus em bom estado; Plataformas limpas, desimpedidas e bem iluminada. ÁREAS EXTERNAS Bem arrumadas e limpas; Livre de lixo ou restos de materiais; Recipientes adequados para a coleta de resíduos dentro da área operacionais e de apoio. UMA OFICINA LIMPA É UMA OFICINA SEGURA Todos nos já ouvimos alguma vez que uma oficina limpa é uma oficina segura. Mas como podemos manter nossa oficina limpa e segura? É só uma questão de um pouco de atenção com a arrumação, com cada um de nós fazendo a sua parte. Uma faxina geral é uma boa idéia. Toda oficina ou mesmo nossa casa precisa de uma faxina geral ocasionalmente. Entretanto, a "arrumação, ordenação, limpeza, asseio e disciplina" é mais que isso. 5 S significa limpeza e ordem: um lugar para cada coisa e cada coisa em seu lugar. Significa recolher e limpar tudo depois de cada tarefa. Se uma tarefa provocar muita desordem, tente manter a mesma a nível mínimo, tomando um pouco mais de cuidado. Lixo e óleo incendiam-se facilmente. Um incêndio é ruim para a Empresa e para nós. Sujeira é apenas material fora do lugar. O óleo que derramou no chão tinha' papel a cumprir na máquina. O chão é apenas mais uma fonte de risco. Cubra o óleo derramado com material absorvente ou tente coletar quando houver possibilidade de derramamento para seu reaproveitamento. Com isto você poderá evitar que alguém tenha um tombo. Observe onde você deixa ferramentas ou materiais. Nunca os coloque num chassi de máquina ou numa peça móvel da máquina. Nunca em pilhe coisas em cima de armários. Observe os espaços sob as bancadas e escadas, não deixando refugos e entulhos. Mantenha portas e corredores livres de obstrução para serem acessados em caso de emergência. O verdadeiro segredo d, e uma oficina limpa e segura é nunca deixar para depois o trabalho de limpeza e arrumação, fazendo-o imediatamente enquanto dá pouco trabalho. Vá fazendo a limpeza e a coleta de coisas espalhadas quando concluir uma tarefa ou quando seu turno estiver terminando. PREPARAÇÃO DE ÁREAS SEGURAS DE TRABALHO E impossível eliminar todos os riscos à nossa volta. O melhor que pode fazer são eliminar alguns e minimizar o máximo possível outros. Uma pessoa que tenha que dirigir em estradas asfaltadas e escorregadias em dias chuvosos, não pode eliminar os riscos devidos à tração deficiente 9U a má visibilidade, mas pode minimizá-Ios. Em primeiro lugar não deve usar pneus lisos, deve verificar se os limpadores de pára-brisa estão funcionando bem e outros acessórios para uma eficaz operação. Quando chegar à estrada, a pessoa deverá ser cauteloso, procurando uma velocidade compatível com aquelas condições de tráfego. Ela abaixará as janelas freqüentemente para diminuir o embasamento. Deverá manter a distância maior de outros veículos. No geral, a pessoa deverá intensificar suas táticas de direção defensiva, esperando pelo pior, mas sempre procurando dar o melhor de si para que ocorra acidente. O que tudo isto tem a ver com a preparação de áreas seguras de trabalho? Tem tudo a ver. É exatamente isto que é a preparação de áreas de trabalho, ou seja, a eliminação ou minimização dos riscos. Na verdade o programa inteiro de prevenção de acidentes é apenas isto. Eis aqui um outro exemplo comum: Uma escada numa residência de dois andares é essencial, por razões óbvias. Muitas pessoas morrem ou ficam feridas todos os anos em acidentes em escadas. Naturalmente a escada não pode ser eliminada, mas os riscos podem ser minimizados. Para tanto providenciamos corrimão na altura recomendada, pisos aderentes, inclinação, quantidade de degrau recomendado, espaçamento entre degraus e altura dos degraus dentro das normas e iluminação apropriada. Além disto, devemos treinar as crianças para usar escadas com segurança, subir e descer um degrau de cada vez, usar o corrimão e não correr. Agora esta escada pode ser usada com segurança relativa. Suas condições de riscos foram minimizadas e a 19
  • 20.
    conscientização através dotreinamento apropriado às crianças deve eliminar os atos inseguros. Vejamos como estes princípios se aplicam em nosso trabalho. Suponha que temos um projeto que exija de nós reparos em instalações subterrâneas num cruzamento de rua movimentado. A quebra do asfalto e a abertura de um buraco certamente apresentam muitos riscos que não podem ser eliminados. Mesmo que seja um trabalho de emergência, ele deve ser planejado e avaliado antes de ser iniciado. Todos os membros da equipe de trabalho são responsáveis pela identificação e análise dos riscos inerentes àquela atividade. Todos devem ser protegidos o máximo possível como o público externo, as propriedades públicas, os vizinhos e cada membro da equipe. Como nosso trabalho irá interferir no tráfego de veículos e pedestres, temos de iniciar definindo nossa área de trabalho. Os motoristas devem ser alertados antecipadamente de que há um grupo de pessoas executando um trabalho à frente. Como não podemos eliminar os riscos do tráfego, os melhor que podem fazer é torná-Io mais lento. Reduzir a velocidade contínua dos veículos não apenas permite a continuidade do trabalho e melhora a segurança, como também melhora as boas relações com os vizinhos. Após estabelecermos um padrão seguro para o tráfego, após termos criado proteção aos pedestres naquele local, ainda assim teremos de lidar com os riscos envolvidos na tarefa. Muitos dos riscos com os quais defrontamos podem ser eliminados, outros podem ser minimizados. A utilização de equipamentos como o capacete, luvas, óculos de segurança, protetores faciais, máscaras, enfim, aqueles equipamentos dimensionados pela segurança como importantes para sua proteção, eliminarão os outros riscos nesta atividade. Porém, todo o aparato de proteção existente não impedirá atos inseguros daqueles que querem desafiar a própria segurança. Cada um de nós é responsável por seu próprio desempenho na segurança do trabalho. ESTEJA ALERTA AOS RISCOS COM BATERIAS As baterias comuns de automóveis parecem inofensivas. Isso pode representar o maior perigo, porque muitas pessoas que trabalham com elas ou próxima delas parecem desatentas em relação a seus riscos em potencial. O resultado é o crescente número de acidentes no trabalho relacionados com o mau uso ou abuso das baterias. Muitos dos acidentes podem ser evitados se respeitarmos os principais riscos da bateria. O elemento eletrolítico nas células das baterias é o ácido sulfúrico diluído, que pode queimar a pele e os olhos. Mesmo a borra que se forma devido o derrame do ácido é prejudicial à pele e os olhos; Quando uma bateria está carregada, o hidrogênio pode se acumular no espaço vazio próximo da tampa de cada célula e, a meios que o gás possa escapar, uma centelha pode inflamar o gás aprisionado e explodir. O controle desses riscos é bastante simples. Quando você estiver trabalhando próximo a baterias, use as ferramentas metálicas com muito cuidado. Uma centelha provocada pelo aterramento acidental da ferramenta, pode inflamar o hidrogênio da bateria. Por este mesmo motivo nunca fume ou acenda fósforos próximos a baterias. Ao abastecer a bateria com ácido, não encha com excesso ou derrame. Se houver o derrame, limpe-o imediatamente, tomando cuidado para proteger os olhos e a pele. O pó formado pelo acúmulo de massa seca, pode facilmente penetrar nos seus olhos. Portanto proteja-os com óculos de segurança. O abuso da bateria pode eventualmente causar vazamentos de ácidos e vazamentos de hidrogênio que encurtam sua vida e que podem ser perigosos para qualquer um que esteja trabalhando próximo. O recarregamento da bateria provoca o acúmulo de hidrogênio, que é altamente inflamável. Assim, faça o recarregamento ao ar livre ou num local bem ventilado, com as tampas removidas. Primeiro ligue os conectores tipo jacaré do carregador nos pólos e posteriormente ligue o carregador na tomada de alimentação. Qualquer fonte de centelhas durante a recarga pode causar uma explosão. Fique atento especialmente em relação ao centelhamento quando se tentar jumpear uma bateria descarregada. Estas pontes (jumpers) podem provocar um arco voltaico e centelhas que podem inflamar o hidrogênio. Nunca ligue cabos pontes dos terminais positivos aos terminais negativos. Ao fazer isto, os componentes elétricos serão queimados se for feita uma tentativa de dar partida no veículo. Nunca ligue os terminais da bateria com cabos pontes enquanto o motor estiver funcionando. A colocação dos terminais em curto pode criar centelhas que podem inflamar o hidrogênio criado pelo carregamento. Finalmente, nunca verifique uma bateria colocando-a em curto com uma chave de fendas ou qualquer metal. As centelhas podem inflamar o hidrogênio na bateria. LUBRIFICAÇÃO E REPAROS Não existe máquina que não precise ser lubrificada de vez em quando. Muitas máquinas precisam de uma limpeza regularmente e todas as máquinas, de vez em quando, precisam de reparos ou ajustes. Algumas vezes, achamos que podemos lubrificar limpar ou ajustar uma máquina em funcionamento. Porém uma máquina ligada pode cortar esmagar, ferir ou matar. 20
  • 21.
    Por isso éimportante desligar a máquina antes de iniciar qualquer trabalho. Os minutos a mais que você ganharia na produtividade com a máquina funcionando, não vale o risco que você assume, por se colocar próximo a engrenagens, correias e dentes que não estão protegidos. Um ferimento que exige atendimento no ambulatório consumirá mais tempo do que aquele ganho por manter a máquina em funcionamento. Um ferimento que leve um funcionário a um hospital custará muito para ele mesmo e para a Empresa muitas vezes mais o que você poderia ganhar numa vida inteira com pequenas paradas. Porém, não é suficiente você apenas desligar a máquina antes de começar o trabalho. Se você precisar fazer qualquer trabalho que coloque parte do seu corpo próximo a peças móveis ou de peças energizadas, sua segurança exige que você tome alguns cuidados especiais para assegurar o movimento repentino e ou re-ligamento acidental. Algumas máquinas e circuitos possuem dispositivos especiais. Se sua máquina não os possui, tenha em mente os seguintes pontos: - Tome as medidas especiais para manter a máquina desligada quando você estiver trabalhando nela. Coloque uma etiqueta de advertência na chave ou comando. Se necessário mantenha um empregado próximo a chave a fim de manter outras pessoas afastadas. Remova um fusível que desligue completamente o circuito ou alerte aqueles que estejam próximos ou que possam se aproximar do que você está para fazer; Nunca deixe chaves ou outras ferramentas sobre urna máquina, em que uma partida súbita possa arremessá-Ias; Se seu trabalho exigir que você permaneça dentro ou perto de um corredor ou passagem por onde caminhões entram, coloque uma placa de advertência ou barricada, ou coloque alguém para alertar os motoristas sobre sua presença naquele local; Nunca ligue qualquer máquina ou circuito elétrico, a menos que você esteja absolutamente certo de que nenhum outro empregado está trabalhando nela. Nunca opere qualquer máquina a menos que você esteja autorizado para operá-Ia; Nunca lubrifique, ajuste ou repare uma máquina, a menos que você esteja autorizado a fazer este trabalho em particular. Muitos destes trabalhos devem ser feitos por pessoal de manutenção especialmente treinado para a tarefa. ACIDENTES PODEM ACONTECER EM QUALQUER LUGAR 1 - Em casa 2 - No trajeto de ida para o trabalho... 3 - No trabalho... 4 - Num parque de diversões... 5 - Você trabalha no escritório. É um lugar seguro, certo? Errado. Não necessariamente, acidentes podem acontecer a qualquer pessoa em qualquer lugar a qualquer momento, principalmente àquelas expostas a uma condição insegura. Abaixo estão relacionados acidentes reais que provocaram ferimentos e tomaram tempo de empregados de escritório, pessoas como você e eu. - Um em pregado de escritório estava voltando do almoço e ao subir as escadas de acesso escorregou e caiu. Os degraus estavam molhados. - Uma estagiária queimou seu braço esquerdo e parte da perna esquerda quando estava desligando uma cafeteira. - Um arquivista apanhou um jeito nas costas quando um companheiro caiu sobre elas tentando pegar alguns cartões numa gaveta de arquivo. - Uma empregada de escritório tropeçou num fio telefônico exposto e caiu ao solo tendo fraturas. - Uma secretária puxou uma cadeira que continha um prego exposto tendo em seu dedo um corte. - Um empregado do setor de serviços gerais teve seu dedo indicador da mão direita dilacerado por uma guilhotina do xérox. - Um empregado estava tentando abrir uma janela do escritório. Ele empurrava contra o vidro quando o mesmo quebrou, sofrendo cortes múltiplos nos punhos. - Uma recepcionista escorregou num salão de refeições que havia sido encerado recentemente e caiu, causando dores na coluna vertebral. - Um empregado estava correndo para um estacionamento da Empresa na ânsia de apanhar o ônibus e ir embora, escorregou-se sofrendo fratura do braço esquerdo. - Um empregado deixou um copo de café sobre sua mesa. Quando se virou para pega - Ia não viu que havia uma abelha dentro da xícara. A abelha ferrou seu lábio superior. - Um empregado correndo no pátio após o almoço para chegar primeiro e ler o jornal, escorregou-se num paralelepípedo sofrendo fraturas no tornozelo esquerdo. - Uma secretária ao sentar-se numa velha cadeira, a mesma não suportou o peso devido suas estruturas apodrecidas e desmanchou. A funcionária teve ferimentos e luxações. - Um funcionário quebrou seu joelho ao trombar numa gaveta deixada aberta por seus colegas. 21
  • 22.
    - A faxineirade idade avançada teve uma parada cardíaca em função de um choque elétrico na fiação da enceradeira, que por algum tempo estava com os cabos expostos. - Poderíamos enumerar centenas ou milhares de exemplos de acidentes que vocês mesmos tem conhecimento no nosso dia-a-dia, seja ele no lar, na rua, no trabalho. “Lembre-se que qualquer destes acidentes poderia ter acontecido com algum de nós.” Assim se você ver alguém agindo de maneira insegura ou observar uma condição insegura, fale com a pessoa sobre isto ou procure eliminar esta condição insegura. Segurança é responsabilidade de todos. "ACABE COM OS ACIDENTES!" IGNIÇÃO ESPONTÃNEA Você já viu um pintor recolher trapos ensopados com óleo de linhaça, tinta e ao término do trabalho? Se já viu, você viu na verdade uma demonstração de prevenção de incêndio no trabalho. Isto também vale para o mecânico que coloca os pedaços de pano com óleo num recipiente de metal equipado com tampa automática. Latas para trapos com óleo devem ser colocadas em todos os lugares onde eles precisam ser usados. Estas medidas de precaução são geralmente tomadas no trabalho, mas não em casa. Por que esses pedaços de pano ou trapos representam risco de incêndio? Representam porque um fósforo ou cigarro aceso poderiam ser jogados sobre eles causando um incêndio. Esta é realmente uma das razões. Um outro fator é a auto-ignição. Sob certas condições, estes materiais podem pegar fogo sem a presença de uma chama. A ignição espontânea é um fenômeno químico, no qual há uma lenta geração de calor, a partir da oxidação de materiais combustíveis. Como "oxidação" significa a combinação com o oxigênio, devemos nos lembrar de que o oxigênio é um dos três fatores necessários para fazer fogo: combustível, calor e oxigênio. Quando a oxidação é acelerada o suficiente sob condições adequadas, o calor gerado atinge a temperatura de ignição do material. Assim haverá fogo sem o auxílio de uma chama externa. Alguns materiais entram em ignição mais rapidamente do que outros. Por exemplo: sob mesma aplicação de calor, o papel incendeia mais rápido que a madeira; a madeira mais rápido que o carvão; o carvão mais rápido que o aço e assim por diante. Quanto mais fina for a partícula de um combustível mais rapidamente ele queimará. Voltemos aos trapos com óleo. Os peritos em incêndio já provaram que muitos dos incêndios industriais (e alguns domésticos sérios) foram causados quando trapos oleosos empilhados juntos geraram calor suficiente para pegar fogo. Estes especialistas nos ensinaram duas formas de evitarmos a auto-ignição de trapos com óleo: manter o ar circulando através deles ou colocando-os num local onde não teriam ar suficiente para pegar fogo. A designação de uma pessoa especialmente para ficar revirando uma pilha de trapos para evitar a queima é ridículo. Assim sendo, a segunda idéia parece ser melhor. O lugar ideal é uma lata de metal com tampa automática, isto é, que feche por si mesma. A finalidade é excluir todo o oxigênio. Naturalmente se enchermos o recipiente até a boca, a ponto de a tampa não fechar totalmente, a finalidade do recipiente estará comprometida. O oxigênio penetrará na lata e fornecerá o item que lhe falta para causar o incêndio. Para iniciar um incêndio alguns itens são mais perigosos. O óleo de linhaça e os óleos secantes usados para pintura são especialmente perigosos. Porém, mesmo óleo de motor tem capacidade de incendiar trapos espontaneamente. A temperatura normal do ambiente, algumas substâncias combustíveis oxidam lentamente até atingirem o ponto de ignição. Em pilhas de carvão com temperaturas acima de 60 graus centígrados são consideradas perigosas. Quando a temperatura aproximar deste valor e tende a aumentar, é aconselhável a remoção da pilha de modo a ter uma melhor circulação de ar para arrefecimento. Os fazendeiros conhecem muito bem os riscos de serragem, cereais, juta e sisal, especialmente quando estão sujeitos a calor ou a alternação de umedecimento e secagem. A circulação de ar, a remoção de fontes externas de calor e o armazenamento em quantidades menores são os cuidados desejáveis. Tenha em mente os perigos da combustão espontânea e pratique jogando trapos com óleo e lixo em recipientes adequados, tanto no trabalho quanto em casa. Faça da segurança o seu mais importante projeto pessoal, aquele do tipo "FAÇA VOCÊ MESMO". RECIPIENTE: LÍQUIDOS INFLAMÁVEIS Muitas instalações industriais e estabelecimentos comerciais compram líquidos inflamáveis em tambores de 150 litros. Para o uso rotineiro eles transferem estes líquidos para recipientes menores. Os tambores devem satisfazer os rígidos padrões ICC para que possam estar qualificados como recipientes para transporte de líquidos inflamáveis. Porém, estes padrões não servem para qualificar os tambores como recipientes de armazenamento de longo prazo. Muitos usuários assumem que é seguro armazenar tambores fechados exatamente como foram recebidos. Um tambor para ser seguro para armazenamento deve ser protegido contra a exposição a riscos de incêndio e explosão. O armazenamento externo deve ser preferido em relação ao interno. Porém, os tambores devem 22
  • 23.
    ser protegidos contraa luz solar direta e contra outras fontes de calor. O tampão deve ser substituído por um respiro de alívio vácuo-pressão, tão logo o tambor seja aberto. Este tipo de respiro deve ser instalado num tambor de líquido inflamável vedado se houver qualquer possibilidade de que ele seja exposto à luz solar direta, ou for danificado de qualquer maneira, seu conteúdo deve ser imediatamente transferido para um recipiente em bom estado em que seja limpo ou que tenha sido usado para guardar o mesmo líquido anteriormente. O recipiente substituto deve ser do tipo que satisfaça as exigências necessárias de segurança. Todo tambor deve ser verificado quanto à presença do rótulo identificando o seu conteúdo. É importante que este rótulo permaneça claramente visível para evitar confusão com outro inflamável e também facilitar o descarte seguro. Talvez o equipamento mais comum para armazenar pequenas quantidades de líquido inflamável sejam aqueles portáteis variando de 1 a 15 litros. Os recipientes seguros são feitos de várias formas. Recipientes especiais podem ser usados para líquidos viscosos como os óleos pesados. Os recipientes para o uso final também são fabricados de muitas formas, para diferentes aplicações. Somente os recipientes de segurança reconhecidos FM ou UL devem ser considerados aceitáveis para o manuseio de líquidos inflamáveis, seja para o armazenamento, transporte ou utilização final. Os recipientes devem ser pintados de vermelho e ter rótulos claramente visíveis e legíveis que identifiquem os conteúdos e indiquem os riscos existentes. O aço inoxidável ou recipiente não pintado pode ser usado para líquidos corrosivos ou de dissolução de tinta. Os líquidos inflamáveis geralmente são comprados em pequenos recipientes com tampas e roscas. Embora eles satisfaçam rígidos padrões para se qualificarem como recipientes para transporte, não oferecem necessariamente proteção contra o fogo, o que é exigido de recipientes para armazenamento e transporte de líquidos combustíveis e inflamáveis. Consequentemente recomenda-se que em cada caso em que um grau maior de segurança deva ser obtido, todos os líquidos inflamáveis sejam transferidos para recipientes "reconhecidos", tão logo os recipientes de transporte sejam abertos. Nunca tente abrir um recipiente usando maçarico ou outro objeto sem que tenha sido feito a desgaseificação. Procure orientação em caso de dúvida com a segurança do trabalho. PROCEDIMENTOS CORRETOS PARA O REABASTECIMENTO Parece que o abastecimento e o reabastecimento de máquinas e veículos é uma coisa quase que contínua. É necessário e faz parte da rotina de nosso trabalho. Tanto é que algumas vezes esquecemos o quanto é perigoso. O perigo está no fato de que a gasolina evapora rapidamente e seus vapores invisíveis podem se espalhar para locais onde nós menos esperamos que estejam. No reabastecimento nós temos não apenas vapores, mas também outros riscos. Assim sendo, precisamos tomar bastante cuidado nesta operação. QUANDO ESTIVEREM REABASTECENDO UMA MÁQUINA A PARTIR DE UM TANQUE ACIMA DO SOLO QUAIS SÃO AS REGRAS DE SEGURANÇA QUE DEVEMOS NOS LEMBRAR? ' - Mantenha o bico da bomba em contato com a boca e o tubo de combustível enquanto abastece. Isto impedirá o acúmulo de eletricidade estática e uma possível explosão; - Manter a máquina freada para não haver qualquer deslocamento; - Desligue o motor e a chave de ignição antes de começar o abastecimento; - Não fume em áreas de abastecimento; - Mantenha o extintor de incêndio próximo ao local de abastecimento; - Nunca encha o tanque totalmente. Deixe algum espaço para expansão e inclinação sem derramamento. - Drene a mangueira quando terminar e limpe algum derramamento que tenha ocorrido. Normalmente abastecemos pequenos motores usando pequenos galões. Quais são as características que tomam um recipiente seguro para colocar gasolina? Ele deve ter uma capacidade entre 3 e 15 litros; Deve ter um abafador de chama dentro do recipiente para impedir que uma centelha ou calor faça os vapores entrarem em ignição; Deve possuir um sistema de alívio de pressão de dentro para fora, mas que mantenha a abertura fechada; - A peça para segurar o recipiente deve ser construída de forma a proteger a alavanca de abertura. O que realmente devemos evitar quando estamos reabastecendo? - Derramar gasolina no piso ou chão. Se derramar deve jogar material absorvente e recolher o material para um local seguro, evitando que os vapores se espalhem; - Evitar que o combustível atinja nossas roupas. Se isto acontecer procure trocar de roupas, pois os vapores presentes no tecido são irritantes; - Colocar gasolina onde haja fonte de calor, centelha ou chama a menos de 16 metros de onde estamos. 23
  • 24.
    DEZ MANEIRAS PARACONVIVER COM GASOLINA Quando a gasolina é bombeada para um recipiente portátil para uso domiciliar, criamos um potencial de incêndio e explosão. As pessoas de um modo geral não estão a par de sua inflamabilidade extrema e geralmente violam as regras sobre como manuseá-Ia. Você sabe com que facilidade a gasolina pode entrar em combustão? Eis aqui dez maneiras para evitar acidentes com gasolina: - Não a coloque num recipiente errado. Um recipiente aprovado tem uma base larga que o torna quase impossível de ser inclinado e uma tampa forçada por mola que impede o alívio indevido de vapor inflamável; - Não use gasolina para limpar pincéis sujos de tinta. Na maioria dos incêndios os vapores entram em ignição até mesmo por uma chama de fósforo, velas, lâmpadas. Qualquer casa de tintas vende também solventes para limpeza de pincéis que limpam melhor que a gasolina com menor risco de incêndio; Não fume quando estiver manuseando gasolina. Um cigarro ou fósforo podem facilmente botar fogo ou causar uma explosão. Nunca fume em postos de abastecimento; Não guarde gasolina dentro de residências; Não use gasolina para limpar o chão. O vapor é extremamente forte e perigoso; Não acione interruptores de eletricidade ao abrir um depósito percebendo o cheiro característico. Primeiro ventile o local, areje o ambiente e posteriormente acenda a luz. O arco elétrico provocado num interruptor é o suficiente para provocar explosão em ambientes saturados; Não confundir gasolina com outra coisa, principalmente as crianças devem distinguir álcool, água e gasolina; A gasolina deve ser sempre armazenada num recipiente rotulado e fora do alcance das crianças. Não use gasolina para limpar vestuário; Não use vestuário que foi atingido por derrame de gasolina; Não use gasolina para acender lareiras; Nunca deixe o recipiente contendo gasolina destampada. O vapor é altamente perigoso. EQUIPAMENTOS DE PROTEÇÃO Todos nós temos um instinto de nos proteger toda vez que uma situação é adversa em condições normais. Ao passar andando por uma rua e nos depararmos com um cachorro bravo e sentimos que ele é uma ameaça e que pode atacar neste momento seu organismo começa a se preparar para a defesa, seja correr, seja apanhar um pedaço de pau. O certo é que internamente seu organismo enviou várias mensagens ao cérebro no instinto de defesa. Porém existem outros recursos projetados para proteger você. Pegue por exemplo um par de óculos ou uma proteção facial! Estes dispositivos não impedem um dano num equipamento ou que um incêndio seja evitado. É isto mesmo! A proteção para a face e para os olhos serve apenas para uma coisa. Impedir que algum material arremessado atinja sua vista ou o rosto. Foi projetada para isso. Entretanto, ela protegerá você apenas se você quiser. Não há nenhum dispositivo automático para proteção dos olhos. Os óculos e outras proteções têm valor apenas quando você os utiliza da forma como foram projetados para serem usados. Com o capacete de segurança é a mesma coisa, protege sua cabeça. Ele só vai proteger se você usá-Io, mesmo que esta proteção evite apenas um único acidente em todos os anos trabalhados na Empresa. As botas de segurança de vocês protegerão os seus pés, e não os meus ou o do presidente da Empresa... Apenas os seus. Quando há risco de cair alguma coisa sobre seus pés, existe então a bota de segurança com biqueira de aço, capaz de suportar o peso da queda de um objeto sobre seus pés. Assim sendo, quando dizemos para usar o equipamento de proteção individual, não estamos pedindo um favor para a Empresa. Não estamos estabelecendo um monte de regras só para o beneficio da Empresa. Não estamos querendo amolar vocês com restrições sem sentido. Nós estamos apenas querendo fazer o que é correto e o que é bom para todos vocês, ou seja, que um empregado fique cego, que outro perca uma perna, que outro fique doente ou que outro yenha a morrer. Estamos contentes de ajudar de diferentes maneiras. Nós aprendemos a partir de experiências próprias, quais são os tipos de equipamentos de proteção necessários em diferentes tarefas e passamos esta experiência para você. É exigido o uso do equipamento de proteção por normas internas. A lei diz que a Empresa é obrigada a fornecer gratuitamente o equipamento. E assim ela faz. Mas a lei diz também que a Empresa deve treinar o empregado e exigir o uso do equipamento. Se o empregado descumprir as determinações da Empresa, logo ele pode receber uma punição. E isso é muito óbvio. Mas, vamos deixar uma coisa bem clara. Não podemos usar o equipamento para você. Não podemos estar o tempo todo ao lado de cada um de vocês, dizendo "use este equipamento agora!" "agora este daqui”. Isto é com você e é assim que deve ser, porque você os tem disponível e para sua proteção. Às vezes pode parecer complicado ter que colocar 24
  • 25.
    estes ou aquelesEPI como num trabalho de esmerilhamento. Porém pare um minuto para pensar no assunto. Quanto tempo leva um "besouro" de uma peça de aço ou pedaço de esmeril para atingir seus olhos? Apenas uma fração de segundo. Então pessoal, a partir de hoje, vamos zelar pelo nosso EPI, vamos usá-Io sistematicamente, vamos fazer de nosso setor um exemplo para a Empresa. COMPETIÇÃO PARA CABEÇAS DURAS De acordo com o Conselho de Segurança Nacional do Trabalho, várias companhias já adotaram o novo certificado de dureza de cabeças para os trabalhadores que acham ter suas cabeças duras o suficiente. Vários testes foram aplicados para determinar se um trabalhador pode obter esse certificado. Alguns funcionários desta seção já expressaram seu interesse em ganhar certificados. Assim sendo, estamos oferecendo agora a oportunidade para eles. Aqueles que concluírem satisfatoriamente os testes abaixo receberão um boné, um certificado na moldura e a permissão de usarem os bonés no lugar do capacete de segurança. TESTE DE PENETRAÇÃO. Um prumo de chumbo pesando meio quilo é deixado cair repentinamente de uma altura de 3 metros na cabeça do interessado. Se a ponta penetrar pelo menos 1 cm, o interessado terá passado na primeira fase do exame. TESTE DE ABSORÇÃO. A cabeça do interessado é submersa na água durante 24 horas, sem o auxílio de ar mandado Se a absorção total for menor do que 0,5 % o interessado passa ao exame seguinte. TESTE DE RESISTÊNCIA QUÍMICA E TÉRMICA: A cabeça do interessado é testada quanto suas propriedades de resistência a produtos químicos, incluindo ácidos e solventes, e quanto a resistência ao fogo. Tendo passado nesta fase, o interessado fará o teste final que é o elétrico. TESTE ELÉTRICO. Este teste final e muito simples envolve a cabeça do interessado a uma tensão de até 3.000 volts em 60 hertz CA. Um vazamento de 9 miliampéres é permitido a 2.000 volts, não sendo permitido o rompimento do isolamento. Qualquer um empregado que passar neste exame, que normalmente são aplicados aos capacetes de segurança, será agraciado com um boné e um certificado de dureza devidamente envolvido por uma moldura moderna para permitir que ele use apenas o boné enquanto estiver trabalhando em locais onde for exigido usar o capacete de segurança. O VALOR DO CAPACETE DE SEGURANÇA JÁ FOI APROVADO Ao longo dos dias, os empregados têm dado várias desculpas para não usar o capacete de segurança: Ele é muito pesado! Ele me dá dor de cabeça! Ele machuca meu pescoço! Ele é muito frio para ser usado! Ele é muito quente para se usado! Ele não deixa eu ouvir direito! Ele não me deixa enxergar direito! Ele me faz ficar careca! Hoje em dia, até que não há muita resistência em usar os capacetes de segurança. Houve época que nem podia falar em capacete, que o empregado reclamava. Ao longo dos anos a consciência tem melhorado embora muitos ainda relutemos em não aceitar este EPI como parte integrante do seu dia-dia como um instrumento importante de trabalho. Imagine uma enxada, um machado ou outra ferramenta desprendendo acidentalmente do cabo e atingindo seu colega. Pode ser na cabeça, como também pode ser em qualquer outra parte do corpo. .Imagine ser atingido por peças móveis. Histórias diversas como projeções de britas, projeções de fragmentos de esmeris, batidas contra, são exemplos concretos de que a utilização do capacete é de suma importância no nosso trabalho. Até mesmo a presença do risco de uma queda sobre os trilhos em função das irregularidades do piso, faz com que nossa obrigação com o uso do capacete aumente ainda mais. Você nunca saberá que tipo de surpresa pode aguardar você vindo em direção ao crânio. Portanto proteja-se usando o seu capacete e cuide de sua conservação, não o jogando ao chão, mantendo-o limpo e em perfeitas condições de uso. 25
  • 26.
    PORQUE INSPECIONAR FERRAMENTASE EQUIPAMENTOS? Os pequenos e grandes acidentes geralmente acontecem da mesma maneira. Os eventos que acabam em acidentes são os mesmos, porém os resultados são bastante diferentes. Suponhamos, por exemplo, que um martelo esteja frouxo no cabo. Um dia um trabalhador tenta usá-Io, batendo em um objeto sobre a bancada. A cabeça do martelo salta longe, batendo em uma parede de concreto e caindo ao chão. Não ferindo ninguém e nem causando danos à propriedade. Porém, em uma outra ocasião a cabeça do martelo sai do cabo e vai de encontro a uma pessoa que estava por perto, ferindo-a seriamente. As circunstâncias foram inicialmente às mesmas em ambos os casos, mas os resultados foram diferentes. O que é desagradável nessa história é que nunca sabemos quando a cabeça frouxa vai sair do cabo e ferir alguém. Assim, a inspeção de ferramentas e equipamentos se torna evidente. Uma inspeção regular significa que você verificou uma ferramenta ou um equipamento antes de usá-Io. A inspeção de ferramentas é uma parte programada de cada tarefa. E tão indispensável para o trabalho a ser feito quanto a sua habilidade e qualificação para executá-Io. A verificação se as ferramentas e equipamentos estão em ordem é o primeiro passo não apenas para uma operação segura, mas também para uma operação eficiente. Quantas vezes você ouviu alguém dizer que um melhor trabalho poderia ter sido feito se ferramentas e equipamentos estivessem em melhores condições? Talvez um formão mais afiado tivesse facilitado o encaixe de uma trava numa porta, ou talvez uma gota de óleo num mancal pudesse ter evitado uma perda na produção, quando o maquinário teve que ser parado. Talvez os produtos não tivessem sido danificados e o guindaste não tivesse apresentado falhas, se tivessem sido inspecionados e reparados antes. Naturalmente, todos esses exemplos estão relacionados em coisas materiais. Eles aumentam a falta de eficiência, diminuem os padrões de produção e aumentam o custo. Um novo mancal, mais umas poucas outras peças de reposição colocarão o maquinário de volta ao trabalho. Os produtos danificados podem ser jogados fora e novos devem ser produzidos. Mas quando falamos sobre uma pessoa que foi ferida por causa de uma destas falhas, o quadro muda rapidamente. Nada é mais importante em nossa operação do que evitar que alguém saia ferido. A perda de um olho, de um braço, de uma perna ou de uma vida é exatamente isto: uma perda. Não há peça de reposição que devolve a condição normal. Um homem forte e saudável passou anos de sua vida explicando como perdeu um olho devido à falta de cuidado. Não foi apenas porque não estava usando óculos de segurança. Seu formão estava trincado e uma parte o atingiu ao bater. Seu acidente foi como a maioria dos acidentes, poderia ter sido evitada. Se apenas tivesse feito uma inspeção nas suas ferramentas e procurar o óculos de segurança. A eliminação do "se" é a chave da prevenção dos acidentes. A responsabilidade por isto cabe a cada indivíduo. A manutenção de ferramentas e do equipamento pode até não ser sua responsabilidade pessoal, mas a responsabilidade por inspecioná-Ia e cobrar de quem é responsável, é sua. A inspeção é apenas o primeiro passo para evitar os acidentes e ferimentos causados por um equipamento e ferramentas defeituosos. A verificação deve tomar-se um hábito, deve ser rotineira como vestir uma camisa para o trabalho logo que acorda. É um hábito, é um hábito seguro. SEGURANÇA COM FACAS As estatísticas mostram que as facas causam mais ferimentos incapacitantes do que qualquer outra ferramenta manual. As pessoas em todas as ocupações são feridas por facas: o funcionário do almoxarifado ao tentar abrir una caixa, todos nós em nossas residências, o trabalhador ao longo do trecho ao cortar qualquer tipo de material, etc. Realmente todos nós estamos expostos freqüentem ente a ferimentos com facas pela razão única de que a faca é uma ferramenta muito usada. Quando estivermos velhos o bastante para trabalhar, a maioria de nós já terá aprendido os perigos associados às facas. Porém, somos incapazes de aprender os cuidados de segurança tão rapidamente O principal risco no uso de facas no trabalho é que a mão do usuário pode escorregar sobre a lâmina, causando um sério ferimento. Uma outra causa de ferimento é o contato da faca com a mão livre ou com o corpo. Quando for preciso usar uma faca, corte sempre afastando a faca do corpo, se possível. Caso contrário use uma proteção adequada para o corpo e tome medidas para manter o material cortado no lugar. Existem luvas especiais para Este tipo de trabalho no caso de frigoríficos. , Se for necessário carregar a faca' de um lado para o outro no trabalho, coloque numa bainha própria. Os especialistas em segurança recomendam que a bainha seja usada sobre a cintura do lado direito ou 26
  • 27.
    esquerdo, com aponta virada para trás. A faca transportada na parte da frente ou sobre a perna pode causar um sério acidente em caso de queda. A maneira de guardar as facas também é um fator importante para a segurança. Cubra as bordas expostas e mantenha as facas em locais apropriados, não as deixe sobre bancos ou no chão. O primeiro socorro é muito importante se você se cortar com uma faca. Mesmo o menor corte deve ser tratado para evitar infecções. Há casos de pessoas que se afastaram do trabalho por vários dias devido a com aplicações e infecções causadas pelos ferimentos mal tratados. Geralmente se diz que não há nada mais doloroso do que um corte com uma faca cega. Talvez isso seja um pouco de exagero, mas nos chama a atenção para um ponto muito importante. Mantenha as facas sempre afiadas e em boas condições de uso. Uma faca cega exige que você faça mais força para cortar e a lâmina pode escapar e ferir você ou alguém que esteja por perto. Nunca use uma faca defeituosa. Por exemplo, que tenha uma lâmina ou cabo quebrado. Naturalmente uma boa maneira de danificar e até quebrar uma faca é usá-Ia como uma chave de fenda ou forçá-Ia a cortar determinados objetos que deveriam ser cortadas com facas maiores ou facões. "Nossa paciência é capaz de trazer mais resultados do que o uso da nossa força". Essa afirmação é boa para ser lembrada quando precisamos usar uma faca. A INFLUÊNCIA DO CALOR NO TRABALHO O calor excessivo pode ser considerado como um inimigo no nosso trabalho. Ele influi diretamente no nosso desempenho, fazendo com que o cansaço apareça precocemente, deixando-nos muito das vezes até irritado. Nosso organismo tem mecanismos de defesa contra o calor, que são mecanismos termorreguladores. Eles fazem com que a pessoa comece a suar. A pele mantendo-se molhada pelo suor faz com que as pessoas sentem a sensação de frescor. O ambiente técnico pode ser descrito por meio de quatro parâmetros: temperatura, umidade, movimentação do ar e o calor radiante, podendo ser natural (sol) ou artificial (fomo). As medições destes fatores ambientais servem para avaliar se um indivíduo está próximo ou não de sua capacidade de existência. Estas avaliações são realizadas pelos Técnicos e o resultado é comparado com dados previstos na legislação. A condição homeotérmica (mesma temperatura) do corpo humano possibilita através de mecanismos fisiológicos a manutenção da temperatura interna ideal mesmo diante de agressões ambientais que variam de 50 graus negativos a 100 graus Celsius quando devidamente protegidos. Sem proteção essa variação é de 10 graus a 60 graus Celsius. A principal forma de proteção ao calor, como já dito é através do suor. Outro mecanismo é a evaporação do próprio suor, pelas vias respiratórias e pelas vias urinárias. Portanto a perda de água e sais minerais é intensa em ambientes quentes, sendo necessário à reposição sempre. O desequilíbrio crônico entre as perdas e a reposição ocasiona os seguintes sintomas: desidratação, cãibras, fadiga prematura, esgotamento, lesões da pele, baixa produtividade, internação (temperatura do corpo superior a 40 graus C.). Maneira mais eficaz na minimização dos efeitos do calor sobre nosso organismo é adorar alguns cuidados na exposição contínua, devendo observar as seguintes recomendações: Após algum tempo de trabalho em ambientes com incidência solar ou em ambientes confinados sem ventilação em épocas de muito calor, procurar descansar alguns minutos em locais mais ventilados e frescos. Evite bebidas alcoólicas nas noites que antecedem uma jornada de trabalho em locais quentes. O álcool ingerido faz com que aumente ainda mais a necessidade de ingestão de água já deficiente nestes casos. Procure beber água o suficiente apenas para suprir suas necessidades Fisiológicas. Procure ingerir algumas pitadas de sal de cozinha, contudo sem excesso, pois o sal provoca mais sede. Procure ir para o trabalho com as roupas limpas. As roupas sujas são menos ventiladas em função do suor, sujeira e outros produtos presentes. Não fique sem camisa sob um sol intenso. As radiações ultravioletas provenientes do sol provocam lesões na pele no período de 9 horas da manhã às 16 horas da tarde, podendo estas lesões provocar o câncer de pele. O RUÍDO! VAMOS NOS PROTEGER Vamos entender um pouco sobre o ruído e procurar eliminar este mal de nossos ambientes de trabalho. Primeiramente vamos falar de sons. Quando ouvirmos um cantar de um pássaro, quando ouvirmos uma música suave e agradável aos nossos ouvidos, ou quando ouvimos um som de uma cachoeira, sentimos certo prazer. Esta sensação é gostosa, nos faz bem. Porém, se uma buzina de um carro dispara próximo 27
  • 28.
    da gente ououvimos determinadas músicas de rock estridentes, ou mesmo, aquela gota de água que cai sem parar em cima de um latão, nos despertando durante uma noite, dizemos que aquele "barulho" é ruim, é desagradável, nos incomodam Os sons se propagam no ar através de ondas que ao atingirem a membrana do tímpano fazendo-o vibrar e transmitir as outras partes do ouvido fazendo com que todo um mecanismo funcione para que possamos ouvir. Quando essas ondas são muito fortes podem provocar o rompimento dessa membrana provocando lesões nos ouvidos. Um exemplo disso é o barulho provocado por uma detonação próxima da otite. Dependendo da intensidade da explosão, até objetos maiores poderão se romper devido ao deslocamento das ondas, cuja intensidade provocaria este rompimento. Em nosso ambiente de trabalho não ocorre barulhos de uma detonação, porém outros barulhos de menor intensidade ocorrem e de forma mais constante. Dependendo dessa intensidade e do tempo dessa exposição, não há rompimento do tímpano, mas ocorrerão outras lesões que com o passar dos anos se tornará irreversível. É o caso da surdez. Os efeitos do barulho são mais facilmente demonstráveis na interferência com a comunicação. Quando estes sons têm níveis semelhantes ao da voz humana e é emitido na mesma freqüência, causa um mascaramento, que pode atrapalhar naquelas tarefas que dependem de comunicação oral, podendo um aviso ou unta voz de comando ficar prejudicado, aumentado riscos de acidentes. Quanto aos efeitos sobre a saúde podemos citar três tipos: - A surdez temporária. Como exemplo, se nós estivermos num local barulhento por alguns minutos, notamos alguma dificuldade de ouvir, sendo normal o retorno desta audição, após alguns instantes. - Surdez permanente. Acontece quando há exposição repetida durante longos períodos. No seu inicio a pessoa não percebe essa alteração da percepção auditiva. Com o passar dos anos as perdas progridem. - Ver televisão, rádios em volumes altos, são sinais evidentes dessa perda auditiva. - Trauma acústico. É a perda auditiva causada por um barulho muito forte repentino. Exemplo de uma Explosão. O que deve nos preocupar em nosso ambiente de trabalho, é evitar estar exposto aos ruídos intensos e prolongado. Para se avaliar o nível destes ruídos, existem aparelhos que foram projetados para suportar os mesmos ruídos de uma pessoa qualquer, que são levantados por pessoas qualificadas na sua operação. Dependendo da intensidade é obrigação dos Técnicos responsáveis adotar mecanismos de proteção de forma a reduzir os níveis de ruído que prejudiquem os trabalhadores, ou indicar o EPI para o caso. Algumas recomendações se fazem importantes lembrar àquelas pessoas que trabalham em ambientes e/ou equipamentos ruidosos: - O ruído pode provocar insônia, impotência sexual, náuseas, perda do apetite, nervosismo, ansiedade, o alimento do número de acidentes, absenteísmo, etc. Para evitarmos que sejamos acometidos por males provocados pelo ruído, devemos estar sempre fazendo o uso do EPI indicado que é o abafador de ruído. AGENTES AMBIENTAIS Agentes ambientais ou riscos ambientais são os elementos ou substâncias presentes nos diversos ambientes humanos, que quando encontrados acima dos limites de tolerância, podem causar danos à saúde das pessoas. Esses agentes ambientais são estudados por uma ciência conhecida como Higiene Industrial Que tem como objetivo promover a saúde dos trabalhadores através do estudo de diversos meios. A Higiene Industrial é uma área relacionada à Medicina do Trabalho e a Engenharia de Segurança. A Medicina do Trabalho estuda os produtos existentes na empresa com o objetivo de avaliar o poder que esses possuem de contaminar ou provocar doenças nos trabalhadores. Compete à Engenharia de Segurança a avaliação, ou quantificação desses agentes no ambiente de trabalho que servirá para subsidiar o estudo do risco a que se expõem os trabalhadores. Os agentes ambientais estudados pela Higiene Industrial são os físicos, químicos, biológicos, ergonômicos e mecânicos. a) Agentes Físicos - De acordo com a definição dada pela Portaria nº. 25, que alterou a redação da NR-09, são as diversas formas de energia a que possam estar expostas os trabalhadores, tais como ruído, vibrações, pressões anormais, temperaturas extremas, radiações ionizantes e não ionizantes, bem como o infra-som e o ultra-som. 28
  • 29.
    b) Agentes Químicos- De acordo com a definição dada pela Portaria n° 25, que alterou a redação da NR-09, são as substâncias, compostos ou produtos que possam penetrar no organismo pela via respiratória, nas formas de poeiras, fumos, névoas, neblinas, gases ou vapores, ou que, pela natureza da atividade de exposição, possam ter contato ou ser absorvidos pelo organismo através da pele ou por ingestão. c) Agentes Biológicos - De acordo com a definição dada pela Portaria nº. 25, que alterou a redação da NR-09, são as bactérias, fungos, bacilos, parasitas, protozoários, vírus, entre outros. d) Agentes Ergonômicos - Por definição dos radicais temos Ergon que significa trabalho e Nomos que significa leis. A palavra origina-se do latim e significa leis que regem o trabalho. Do ponto de vista técnico, com base no que determina a Portaria nº. 3.751, de 23 de novembro de 1990, que alterou a NR-17, entende-se por ergonomia o conjunto de parâmetros que devam ser estudados e implantados de forma a permitir a adaptação das condições de trabalho às características psicofisiológicas dos trabalhadores, de modo a proporcionar um máximo de conforto, segurança e desempenho eficiente. e) Agentes Mecânicos - São agentes que se originam das atividades mecânicas, que envolvem máquinas e equipamentos, responsáveis pelo surgimento das lesões nos trabalhadores quando da ocorrência dos acidentes do trabalho. Temos como exemplos mais comuns de agentes mecânicos: máquinas e equipamentos sem proteção, ferramentas defeituosas, ferramentas inadequadas, etc. O Risco de Acidente, criado na Portaria nº. 05/92, não existe em Higiene Industrial e deverá ser considerado, apenas, para elaboração do Mapa de Riscos. Quero ressaltar que qualquer risco gerado por agentes ambientais é risco de acidente, donde se entende, também, de doenças do trabalho. Não existe, como agente ambiental o "risco de acidente", pois se o analisarmos ele é uma grotesca variação, mal acabada e definida, do Risco Mecânico. LESÕES POR ESFORÇOS REPETITIVOS – LER A sigla LER significa Lesões por Esforços Repetitivos e foi criada para identificar um conjunto de doenças do trabalho que atingem os músculos, tendões e nervos e que têm relação direta com as exigências das tarefas dos ambientes físicos e da organização do trabalho. São inflamações provocadas por atividades de trabalho que exigem do funcionário movimentos manuais repetitivos, contínuos, rápidos e vigorosos durante um período de tempo. As lesões trazem como conseqüência a perda da capacidade de realizar movimentos. Essa perda pode ser parcial e, caso o trabalhador não seja afastado da atividade repetitiva, essa perda poderá ser total. Os músculos são responsáveis por todos os movimentos do corpo. São eles que transformam a energia química armazenada no corpo em contrações, que são os movimentos. Quando um músculo contrai-se estrangula as paredes dos capilares diminuindo, ou impedindo, a circulação sangüínea causando fadiga muscular. Assim, para facilitar a circulação do sangue o músculo deve contrair-se e relaxar com uma intensidade de freqüência em determinado tempo. Quando essa freqüência e tempo não são respeitados a ponto de impedir a reprodução celular e restabelecer o equilíbrio energético do músculo, ocorre a LESÃO MUSCULAR. Face ao exposto, fica fácil entendermos alguns aspectos da NR-17 como, por exemplo, a inclusão de pausas para descanso. Tais pausas, acompanhadas de um comprimento alimentar adequado, são importantes para reposição do equilíbrio energético muscular. Com o tempo, poderemos mudar a duração das pausas, de modo a atingir o resultado desejado, será a eliminação da fadiga muscular e das possíveis LER. Não é segredo a sua importância, sendo que, algumas empresas, antes ou durante a jornada de trabalho realizam exercícios físicos gerais ou ate específicos para algumas partes do corpo, objetivando a reposição da capacidade muscular. Isso, porém não é suficiente. Alimentação adequada e posta de trabalho que possibilitem economia de movimentos com posturas, contribui de forma decisiva para o não aparecimento das LER. A organização do trabalho e o método de trabalho também devem ser compatíveis com a capacidade física do trabalhador. As LER pode surgir em qualquer ramo de atividade, desde que existam funções e postos de trabalho que exponham os trabalhadores a esforços repetitivos. As funções mais atingidas têm sido a dos digitadores, caixas (bancos, comércio), datilógrafos, telefonistas, 29
  • 30.
    empacotadores, trabalhadores delinhas de montagem, prensistas, dentre outras. Com a modernização do processo industrial e o crescimento da área de serviços, novas tecnologias e equipamentos foram introduzidos, Surgindo uma nova forma de organização do trabalho em nossa sociedade. Esse modelo de organização do trabalho limita a autonomia dos trabalhadores sobre os Movimentos de seu corpo, reduzindo sua criatividade e liberdade de expressão. POLÍTICA DE SEGURANÇA Podemos definir a política como sendo um conjunto de princípios claramente definidos que objetivam estabelecer responsabilidades e atribuições em determinadas questões ou problemas, visando estabelecer decisões padronizadas a todos os níveis hierárquicos. . Assim sendo, a elaboração de uma política de. : segurança é de responsabilidade total e integral da alta direção de uma empresa, não importando seu porte ou ramo de atividade. A política deverá ser gerada no Departamento de Segurança e colocada em discussão pelas gerências dos departamentos de uma empresa para que dela tomem conhecimento, e mais, se transformem em co-autores da mesma Nenhuma Política de Segurança deverá ser divulgada sem antes possuir a assinatura de um membro da alta direção. A política deverá definir, de forma sucinta, porém objetiva, as responsabilidades e atribuições inerentes a todos os níveis hierárquicos existentes e, sendo assim, não deverá omitir, sob hipótese nenhuma: 1) Responsabilidade da Empresa: - Legal - Social 2) Responsabilidades do Homem: - Pessoal: no lar, na sociedade, na empresa - Funcional: administrativas, econômicas, técnicas, normativas e operacionais. 3) Responsabilidades das Funções, Cargos e Departamentos: - Administração: definição e apoio à política. - Gerência: adoção efetiva do procedimentos exigidos. - Supervisão: execução dos programas determinados pelos procedimentos - Empregados: cumprimento de normas e procedimentos - Departamento de Segurança: administração da Política e seus desdobramentos. - CIPA: atuação integrada à Política e ao Programa de Segurança. - Departamentos Técnicos e Administrativos: aplicação de recursos indispensáveis à prevenção de acidentes. É importante frisarmos que a Política de Segurança norteia os procedimentos, porém não os estabelece. O estabelecimento de procedimentos fica a cargo do regulamento Interno de Segurança e do Programa de Segurança. Em contrapartida, não existirá Regulamento de Segurança nem Programa de Segurança que sobreviva sem que haja uma política bem delineada e apoiada por todo "staff" de uma empresa. A Política deverá, portanto, ser como uma "carta magna", não se preocupando com a "legislação ordinária", pois é sabido que esta é gerada pela primeira. ANÁLISE PREVENCIONISTA DE ATIVIDADES - APA CONCEITO: 30
  • 31.
    São descrições dasetapas básicas e objetivas de uma determinada atividade, para identificar seus riscos e recomendar meios de eliminá-los, minimizá-los ou controlá-los, através de medidas prevencionistas, para possibilitar um desempenho seguro do trabalho. ELABORAÇÃO Deverá ser feita descrevendo-se o trabalho em suas várias etapas, assim como os riscos específicos de cada uma e as medidas prevencionistas. Devem ser elaboradas APAs para todas as atividades que oferecem riscos á segurança dos empregados. As APAs devem ser elaboradas pelos próprios executantes da atividade, em conjunto com o Grupo de Segurança da Área, como o apoio da Área de Segurança do Trabalho. UTILIZAÇÃO DA APA: Além da orientação ao empregado quanto aos riscos da atividade, poderá a APA ser utilizada: Para orientar o trabalho a novos funcionários. Nas investigações de acidentes/incidentes. Em reuniões de segurança Rever procedimentos de trabalho, após a ocorrência de acidente/incidentes. Determinar quais os equipamentos e ferramentais necessários para a segurança da atividade. Estudar trabalho para uma possível melhoria de métodos. ANDAIMES O dimensionamento dos andaimes, sua estrutura de sustentação e fixação deve ser realizado por profissional legalmente habilitado; Os andaimes devem ser dimensionados e construídos de modo a suportar, com segurança, as cargas de trabalho a que estarão sujeitos; O piso de trabalho dos andaimes deve ter forração completa, antiderrapante, ser nivelado e fixado de modo seguro e resistente; Devem ser tomadas precauções especiais, quando da montagem, desmontagem e movimentação de andaimes próximos às redes elétricas; A madeira de confecção de andaimes deve ser de boa qualidade, seca, sem apresentar nós e rachaduras que comprometam a sua resistência, sendo proibido o uso de pintura que encubra imperfeições; É proibida a utilização de aparas de madeira na confecção de andaimes; Os andaimes devem dispor de sistema guarda-corpo e rodapé, inclusive nas cabeceiras, em todo o perímetro, com exceção do lado da face de trabalho; É proibido retirar qualquer dispositivo de segurança dos andaimes ou anular sua ação; É proibida, sobre o piso de trabalho de andaimes, a utilização de escadas e outros meios para se atingir lugares mais altos; O acesso aos andaimes dever ser feito de maneira segura. É proibido o trabalho em andaime na periferia da edificação sem que haja proteção adequada fixada à estrutura da mesma; É proibido o deslocamento das estruturas dos andaimes com trabalhadores sobre os mesmos; O ponto de instalação de qualquer aparelho de içar materiais deve ser escolhido de modo a não comprometer a estabilidade e segurança do andaime; O ponto de instalação de qualquer aparelho de içar materiais deve ser escolhido de modo a não comprometer a estabilidade e segurança do andaime; Os andaimes de madeira não podem ser utilizados em obras acima de 3 pavimentos ou altura equivalente, podendo ter o lado interno apoiado na própria edificação; A estrutura dos andaimes deve ser fixada à construção por meio de amarração e entroncamento, de modo a resistir aos esforços a que estará sujeita; 31
  • 32.
  • 33.
    FLUXOGRAMA PARA BLOQUEIOELÉTRICO Profissional Executante Responsável pelo Qualificado Equipamento Preenche Etiqueta Segurança Solicita liberação Desliga comando do equipamento e preenche Etiqueta de Bloqueio Convoca Profissional Qualificado Preenche Etiqueta de Acompanha Bloqueio e executa bloqueio(s) do(s) bloqueio(s) alimentador(es) alimentador(es) Fixa Etiqueta de Bloqueio Retem Comprovante Liberação Comprova desligamento na área Executa o serviço Entrega o Comprovante de Liberação ao Responsável p/ Equipamento Inspeciona e disponibiliza equipamento na área Aciona Profissional Qualificado para desbloqueio, entregando-lhe o Comprovante de Liberação preenchido Desbloqueia alimentador e informa Responsável pelo Equipamento 33
  • 34.
    FRENTE VERSO NÚMERO: PERIGO ETIQUETA DE BLOQUEIO NÃO REMOV ER EQ PERIGO UIPAMENTO: DATA: FONTES DE ENERGIA EXISTENTES ELÉTRICA Q M UÍ ICA (GASES, LÍ QUIDOS) PNEUM TICA Á TÉRMICA (VAPOR) HIDRÁULICA POTENCIAL (M LA) O o o NMECÂNICO/ INSTRUMENTAÇAO: N ELÉTRICO: CINÉTICA (M VIM O ENTO) OUTRAS LIS TA D E V ER IF IC A ÇÃ O EX EC U TA N TE NO LEG VEL: ME Í No REGISTRO: EMPRESA: VISTO: BLOQUEADO DESPRESSURIZADO ESVAZIADO LAVADO RAQUETEADO PURGADO R ES P O N S Á V EL P ELO EQU IP A M EN TO TESTADOCOMÁGUA VENTILADO NO LEG VEL: ME Í No REGISTRO: EMPRESA: RESFRIADO FECHADO DESENERGIZADO CALÇADO P R O F IS S ION A L Q U A LIF IC A D O o ATERRADO SEMRISCODE NO LEG VEL: ME Í N REGISTRO: EMPRESA: EXPANSÃ DELÍ QUIDO O DESCONECTADO PO AQUECIM R ENTO COMPROVANTE DE NÚMERO: IN TEG R A N TES D O GR U P O D E TR A B A LHO LIBERAÇÃO NOM : E No REGISTRO: EQUIPAMENTO: DATA: EMPRESA: VISTODESAÍ DA: NOM : E No REGISTRO: No MECÂNICO/ INSTRUMENTAÇAO: No ELÉTRICO: EMPRESA: VISTODESAÍ DA: NO E: M No REGISTRO: POSIÇAODOALIMENTADOR: EMPRESA: VISTODESAÍ DA: No ETIQUETA(S) CO PLEM M ENTAR(ES): NOM : E No REGISTRO: EMPRESA: VISTODESAÍ DA: EX EC U TA N TE TR A N S F ER ÊN C IA D E EX EC U TA N TE NO LEG VEL: ME Í No REGISTRO: EMPRESA: VISTO: DE: EMPRESA: VISTO: PARA : EMPRESA: VISTO: R ES P O N S A V EL P ELO EQU IP A M EN TO DE: EMPRESA: VISTO: NO LEG VEL: ME Í No REGISTRO: EMPRESA: PARA : EMPRESA: VISTO: 34
  • 35.
    BLOQUEIO MECÂNICO ANEXO II FLUXOGRAMA PARA BLOQUEIO MECÂNICO EXECUTANTE RESPONSÁVEL PELO EQUIPAMENTO Solicita liberação do equipamento Analisa os riscos Analisa os riscos Preenche as etiquetas Completa preenchimento das etiquetas Para o equipamento Efetua as manobras operacionais Raqueteamento ? Sim Não Executa o raqueteamento Solicita instalação Libera equipamento Acompanha etiquetagem Coloca etiqueta / cadeado segurança Executa serviço Retira etiquetas de bloqueio Retira cadeado segurança Inspeciona equipamento Entrega comprovante de liberação e/ou Raquetes instaladas? etiqueta complementar Não Sim Solicita retirada Libera equipamento 35
  • 36.
    FRENTE VERSO NÚMERO: PERIGO ETIQUETA DE BLOQUEIO NÃO REMOV ER EQ PERIGO UIPAMENTO: DATA: FONTES DE ENERGIA EXISTENTES ELÉTRICA Q M UÍ ICA (GASES, LÍ QUIDOS) PNEUM TICA Á TÉRMICA (VAPOR) HIDRÁULICA POTENCIAL (M LA) O o o NMECÂNICO/ INSTRUMENTAÇAO: N ELÉTRICO: CINÉTICA (M VIM O ENTO) OUTRAS LIS TA D E V ER IF IC A ÇÃ O EX EC U TA N TE NO LEG VEL: ME Í No REGISTRO: EMPRESA: VISTO: BLOQUEADO DESPRESSURIZADO ESVAZIADO LAVADO RAQUETEADO PURGADO R ES P O N S Á V EL P ELO EQU IP A M EN TO TESTADOCOMÁGUA VENTILADO NO LEG VEL: ME Í No REGISTRO: EMPRESA: RESFRIADO FECHADO DESENERGIZADO CALÇADO P R O F IS S ION A L Q U A LIF IC A D O o ATERRADO SEMRISCODE NO LEG VEL: ME Í N REGISTRO: EMPRESA: EXPANSÃ DELÍ QUIDO O DESCONECTADO PO AQUECIM R ENTO COMPROVANTE DE NÚMERO: IN TEG R A N TES D O GR U P O D E TR A B A LHO LIBERAÇÃO NOM : E No REGISTRO: EQUIPAMENTO: DATA: EMPRESA: VISTODESAÍ DA: NOM : E No REGISTRO: No MECÂNICO/ INSTRUMENTAÇAO: No ELÉTRICO: EMPRESA: VISTODESAÍ DA: NO E: M No REGISTRO: POSIÇAODOALIMENTADOR: EMPRESA: VISTODESAÍ DA: No ETIQUETA(S) CO PLEM M ENTAR(ES): NOM : E No REGISTRO: EMPRESA: VISTODESAÍ DA: EX EC U TA N TE TR A N S F ER ÊN C IA D E EX EC U TA N TE NO LEG VEL: ME Í No REGISTRO: EMPRESA: VISTO: DE: EMPRESA: VISTO: PARA : EMPRESA: VISTO: R ES P O N S A V EL P ELO EQU IP A M EN TO DE: EMPRESA: VISTO: NO LEG VEL: ME Í No REGISTRO: EMPRESA: PARA : EMPRESA: VISTO: PROCEDIMENTO PARA PREVENÇÃO E CONTROLE DE CONTAMINANTES NA CELULOSE OBJETIVO Esse procedimento tem por objetivo estabelecer sistemática para prevenção e controle de contaminantes que possam alterar as características do produto final. APLICAÇÃO Este procedimento se aplica as todas as unidades industriais e unidades administrativas e florestais que fazem interface com as mesmas. DEFINIÇÕES – CONTAMINANTES Podem ser considerados plásticos, borracha, teflon, fibras de feltro, metais, ferrugem, fibra de vidro ou outro material diferente shiuve e pitch que podem contaminar a celulose durante o seu processo produtivo. MATERIAL PARA CONSULTA PROCEDIMENTO PARA PREVENÇÃO E CONTROLE DE CONTAMINANTES NA CELULOSE 36
  • 37.
  • 38.
    COR NA SEGURANÇADO TRABALHO COR/USO Vermelho CANALIZAÇÕES Rede de água contra incêndio. SINAIS E AVISOS Localização de equipamento contra incêndio; Avisos de Perigo; Saídas de emergência; Sinais e luzes de perigo, em barreiras. RISCOS FÍSICOS E MÁQUINAS Dispositivos de parada de emergência. EQUIPAMENTOS Extintores, hidrantes, recipientes contendo líquidos inflamáveis; Caixa contendo equipamentos de incêndio; Caixas de alarme; Mangueira de acetileno (solda). Localização de equipamento contra incêndio; Avisos de Perigo; Saídas de emergência; COR/USO Amarelo CANALIZAÇÕES Gases Não Liquefeitos SINAIS E AVISOS Precaução contra riscos e práticas inseguras (colisões, quedas e deslizamentos). RISCOS FÍSICOS E MÁQUINAS Obstruções (colunas, vigas), parte inferior dos montantes das escadas, bordas das plataformas de carga e descarga; placas de advertências; É aconselhável o uso de faixas alternadas pretas e amarelas, com quadrados pretos. EQUIPAMENTOS Equipamento pesado de construção e de manuseio; Recipiente para transporte e guarda de explosivos (deve-se utilizar a palavra: EXPLOSIVO - INFLAMÁVEL) em vermelho sobre o amarelo. COR/USO Laranja CANALIZAÇÕES Ácidos RISCOS FÍSICOS E MÁQUINAS Partes perigosas de máquinas, guardas de máquinas, interior de caixas elétricas; Botões de arranque de segurança; Bordas expostas de polias, engrenagens, dispositivos de corte, bordas de serra, prensas, etc. 38
  • 39.
    EQUIPAMENTOS Partes móveis eperigosas de equipamentos; Cantos de guilhotinas, engrenagens, polias, discos e congêneres expostos. COR/USO Verde CANALIZAÇÕES Água; Emblemas. SINAIS E AVISOS Quadros de Instruções de Segurança e Caixa de Equipamentos de Primeiros Socorros;Saídas que não sejam de emergência, localização de EPI's, caixas contendo EPI's. EQUIPAMENTOS Dispositivos de segurança, mangueiras de oxigênio (solda); Conexão a terra de equipamento elétrico; Chuveiro e lava-olhos de segurança; Macas. COR/USO Azul CANALIZAÇÕES Ar comprimido. SINAIS E AVISOS Prevenção contra movimento acidental de qualquer equipamento em manutenção; Os avisos deverão ser colocados nos pontos de arranques ou fontes de potência. RISCOS FÍSICOS E MÁQUINAS Botões de arranque, elevadores, tanques, caldeiras, controles elétricos, andaimes móveis, válvulas. COR/USO Branco e Preto CANALIZAÇÕES Branco -> vapor; Preto -> Inflamáveis e combustíveis de alta viscosidade. Ex.: óleo lubrificante, alcatrão, asfalto, piche, etc. SINAIS E AVISOS Informativos baseados em procedimentos e normas estabelecidas, usa-se preto e branco. Ex.: elevador somente para carga. Direcionais: indicação de saídas, escadas e outras áreas importantes. Ordem e Limpeza, Trânsito. Use tanto em listras como em xadrez. RISCOS FÍSICOS E MÁQUINAS Os seguintes locais serão pintados de branco para a segurança dos operários: demarcação de corredores, limites de escada, zonas de segurança. EQUIPAMENTOS Localização de recipientes de lixo; Localização de bebedouros; Recipientes de lixo. COR/USO Púrpura (Lilás) 39
  • 40.
    EMPILHADEIRA A cada anoaumenta o número de acidentes com empilhadeiras, e isto é atribuído ao fato de que as pessoas que as operam não estão devidamente habilitadas e não têm um treinamento adequado e necessário. Os fabricantes de empilhadeiras e diversas entidades oferecem cursos específicos para os operadores de empilhadeiras e é de grande interesse e importância que esses cursos sejam freqüentados ao máximo e os operadores sejam devidamente credenciados. É um grande erro pensar e permitir que pessoas que possuem uma CNH - Carteira Nacional de Habilitação possam dirigir e operar empilhadeiras, pás carregadeiras, guinchos, guindastes, tratores, etc, sem o devido treinamento especializado. O simples fato de a pessoa possuir a CNH não lhe dá direito algum de dirigir e operar tais equipamentos ou veículos. Cada tipo de veículo exige conhecimentos próprios, e treinamento especializado e apropriado. É evidente que a posse da CNH é importante e auxilia na operação de tais equipamentos e veículos, mas paralelamente ao treino adequado e indispensável. Inspecione a empilhadeira antes de começar o serviço; Verifique bem os freios, direção, pneumático, buzina, luzes, bateria e o mecanismo de levantamento; Comunique ao seu superior qualquer defeito ou anormalidade na empilhadeira; Sempre pare e toque a buzina na entrada e saída de edifícios, nas portas, ao aproximar-se de esquinas sem visibilidade, e nas passagens; Desligue o motor, retire a chave do contato quando estiver enchendo o tanque de gasolina ou quando perceber algum vazamento, e não fume; Nunca passe à frente de outros veículos que sigam na mesma direção; Quando duas ou mais empilhadeiras seguirem o mesmo percurso, deve ser mantida a distancia mínima de 3 metros de uma da outra; não dirija lado a lado; Sempre toque a buzina ao aproximar-se de pessoas, cruzamentos, passadiços, esquinas, portas vai-vem ou locais onde possam surgir repentinamente pessoas ou veículos; Vários toques curtos de buzina dão melhores resultados de que um só toque longo; evite assustar as pessoas com a buzina e limite-se ao seu uso para casos de necessidade; Ao subir em caminhões para carregamento e descarregamento, certifique-se de que a plataforma móvel esteja firme e segura antes de atravessá-la; Atravesse as plataformas móveis vagarosamente e sem ângulo reto; Ao subir em caminhões para carregamento e descarregamento, certifique-se de que a plataforma móvel esteja firme e segura antes de atravessá-la; Atravesse as plataformas móveis vagarosamente e sem ângulo reto; Antes de passar a carga da empilhadeira para o caminhão, certifique-se de que o mesmo esteja imobilizado, freado e com a marcha engatada; se necessário, calce as rodas de modo que não possam mover-se para frente ou para trás; Nunca sobrecarregue a empilhadeira; verifique a sua capacidade máxima de levantamento e nunca ultrapasse o limite de carga; É proibido o uso de contrapeso para poder levantar cargas maiores que as permitida; Nunca levante a carga com um só garfo e nem use as extremidades dos garfos, para levantar as cargas; Nunca sobrecarregue a empilhadeira; verifique a sua capacidade máxima de levantamento e nunca ultrapasse o limite de carga; É proibido o uso de contrapeso para poder levantar cargas maiores que as permitida; Nunca levante a carga com um só garfo e nem use as extremidades dos garfos, para levantar as cargas; Nunca levante a carga com os garfos descentrados; ajuste os garfos de acordo com a carga e de acordo com o tipo e tamanho de pallet; Nunca transporte ou levante cargas desequilibradas; sempre transporte ou levante cargas soltas ou instáveis em recipiente adequados ou devidamente amarrados; Sempre transporte as cargas à altura mais baixa possível; Quanto mais alta e tiver a carga, mais difícil será controlá-la; Nunca transporte a carga com os garfos em posição horizontal; incline o quadro para trás para obter o melhor equilíbrio; Nunca empurre a carga, seja qual for com os garfos da empilhadeira; Nunca suspenda a carga, seja qual for com os garfos da empilhadeira; Nunca suspenda ou abaixe a carga quando a empilhadeira estiver em movimento; 40
  • 41.
    Opere os dispositivosde elevação, abaixamento ou inclinação de carga com o devido cuidado e nunca coloque as suas mãos nesses mecanismos; Quer carregada, quer não, sempre dê saída em marcha reduzida. Evite ao máximo partir ou parar bruscamente, pois o impulso da carga poderá fazer com que ela caia; Nunca transporte pessoas na empilhadeira. Não dê "carona", a empilhadeira não é táxi e nem coletivo; Entretanto, se houver necessidade de transportar cargas volumosas que venham a obstruir a visibilidade, dirija a empilhadeira em marcha-a-ré; Nas ruas da fábrica, obedeçam sempre as regras de trânsito e as placas de sinalização; Observe sempre se o caminho está livre antes de sair e durante o percurso; Sempre cruze as ferrovias em diagonal e nunca em ângulo reto; Nunca estacione a empilhadeira a menos de 2,5 metros da via férrea; Ao parar ou estacionar, abaixe os garfos até o chão; Para estacionar em ladeiras, use o freio e calce as rodas; Nos pisos molhados ou escorregadios, sempre diminua a marcha; Nunca empurre a empilhadeira, se a mesma estiver incapacitada de locomover-se por si própria, ela deve ser rebocada por um outro veículo; Nunca opere uma empilhadeira em recintos fechados ou locais mal ventilados; Instale na empilhadeira um teto protetor como segurança adicional contra a queda de objetos e carga; Estacione em locais apropriados onde não obstrua o trânsito normal; Nunca suspenda a carga, seja qual for, com os garfos da empilhadeira; Nunca suspenda ou abaixe a carga quando a empilhadeira estiver em movimento; Opere os dispositivos de elevação, abaixamento ou inclinação de carga com o devido cuidado e nunca coloque as suas mãos nesses mecanismos; Quer carregada, quer não, sempre dê saída em marcha reduzida; Evite ao máximo partidas ou paradas bruscas, pois o impulso da carga poderá fazer com que ela caia; Nunca transporte pessoas na empilhadeira. Não dê "carona", a empilhadeira não é táxi e nem coletivo; Entretanto, se houver necessidade de transportar cargas volumosas que venham a obstruir a visibilidade, dirija a empilhadeira em marcha-a-ré; Nas ruas da fábrica, obedeçam sempre as regras de trânsito e as placas de sinalização; Observe sempre se o caminho está livre antes de sair e durante o percurso; Sempre cruze as ferrovias em diagonal e nunca em ângulo reto; Nunca estacione a empilhadeira a menos de 2,5 metros da via férrea; Ao parar ou estacionar, abaixe os garfos até o chão; Para estacionar em ladeiras, use o freio e calce as rodas; Nos pisos molhados ou escorregadios, sempre diminua a marcha; Nunca empurre a empilhadeira, se a mesma estiver incapacitada de locomover-se por si própria, ela deve ser rebocada por um outro veículo; Nunca opere uma empilhadeira em recintos fechados ou locais mal ventilados; Instale na empilhadeira um teto protetor como segurança adicional contra a queda de objetos e carga; Estacione em locais apropriados onde não obstrua o trânsito normal; Abaixe os garfos até o chão, incline o quadro para frente, aperte o freio de estacionamento, desligue o motor e retire a chave do contato; Nunca passe sob a carga de uma ponte rolante ou guindaste parado ou em movimento; Mantenha a empilhadeira sempre limpa e nunca opere com as mãos sujas de óleo, lama ou graxa; Faça as curvas vagarosamente e nunca em velocidade; Para subir e descer ladeiras, rampa, planos inclinados, suba com a carga para frente e desça em marcha-a-ré; Em ambos os casos certifiquem-se de que os garfos estejam levantados o suficiente para evitar contato com o solo e de que o quadro esteja inclinado para trás; Lembre-se de que os garfos devem ser introduzidos por baixo da carga ou do pallet no maior comprimento possível e o quadro inclinado para trás a fim de que a carga se firme bem antes de ser levantada; Nunca use as pontas dos garfos para levantar a carga; Evite inclinar o quadro para frente quando os garfos estiverem carregados e na posição alta; Tome muito cuidado com as cargas altas; Certifique-se de que haja altura suficiente quer quando transporta a carga quer por ocasião de levantamento dos garfos; Cuidado com as vigas, lâmpadas, tubulações, hidrantes ou estruturas baixas; Tome cuidado com os obstáculos no chão, piso ou solo; 41
  • 42.
    Uma sacudida daempilhadeira provocada por um obstáculo pode jogar a sua carga no chão, e virar a empilhadeira; Sempre movimente a empilhadeira, quer carregada, quer vazia, com os garfos na posição mais baixa possível e compatível com as condições do local; Não passe e nem permita que pessoas passem sob os garfos da empilhadeira, mesmo que estejam sem carga; EPI - EQUIPAMENTO DE PROTEÇÃO INDIVIDUAL CONCEITO: Todo dispositivo de uso individual utilizado pelo trabalhador, destinado à proteção contra um ou mais riscos suscetíveis de ameaças a sua segurança e saúde no trabalho, bem como qualquer complemento ou acessório destinado à esse objetivo, e que possua Certificado de Aprovação - CA ou Certificado de Importação - CI emitido pelo Ministério do Trabalho. USO: A empresa é obrigada a fornecer aos empregados, gratuitamente, EPI adequado ao risco e em perfeito estado de conservação e funcionamento, nas seguintes circunstâncias: a-) sempre que as medidas de proteção coletivas forem tecnicamente inviáveis ou não oferecerem completa proteção aos riscos de acidentes do trabalho e/ou doenças profissionais e do trabalho; b-) enquanto as medidas de proteção estiverem sendo implantadas; c-) para atender situações de emergência. OBRIGAÇÕES DO EMPREGADOR Fornecer EPI adequado á atividade do empregado; Treinar o empregado sobre seu uso; Tornar obrigatório o seu uso; Substituí-lo imediatamente, quando danificado ou extraviado; Responsabilizar-se pela sua higienização; Manter comprovantes de entrega. DOS EMPREGADOS Usá-los apenas para a finalidade a que se destina; Responsabilizar-se pela sua guarda e conservação; Comunicar ao empregador qualquer alteração que o torne impróprio para o uso. EQUIPAMENTOS DE PROTEÇÃO INDIVIDUAIS – BÁSICOS Capacete de Segurança DESCRIÇÃO Capacete de segurança, com carneira e jugular, com casco rígido, leve e balanceado, em uma só peça, de polietileno de alta densidade, com alguma resistência dielétrica. Pode ser utilizado com: protetor facial, protetor auricular ou com ambos em conjunto. Podendo ainda ser utilizado com viseira de PVC perfurada e protetora auricular no caso de operadores de motoserra. UTILIZAÇÃO Proteção da cabeça, onde exista o risco de queda de material, batidas contra obstáculos e trabalhos a céu aberto.Proteção dos olhos e face quando utilizado com protetor facial, em manuseio de produtos químicos, sem interferência da luminosidade solar. Proteção dos ouvidos, quando utilizado com protetor auricular tipo fone/concha. Proteção aos olhos e face, quando utilizado com viseira de PVC, contra impactos de cavacos provenientes do corte de moto-serra. Calçado de Segurança Botina de segurança, sem biqueira de aço, solado antiderrapante em PU, com cadarço e com cano acolchoado. DESCRIÇÃO 42
  • 43.
    Botina de segurança,com biqueira de aço, solado antiderrapante em PU, com cadarço e com cano acolchoado. UTILIZAÇÃO Proteção dos pés. Proteção dos pés, contra risco de impactos. Protetor Auricular DESCRIÇÃO Protetor auricular tipo plug (moldável e/ou inserção), confeccionados em material macio, confortável e atóxico, podem ser oferecidos com ou sem cordão. Apresentam NRR - Nível de Redução de Ruído, na faixa de 25 à 29 dB(A), dependendo do modelo. UTILIZAÇÃO Proteção aos ouvidos em vedação e atenuação ao nível de pressão sonora existente no ambiente de trabalho, ou durante a exposições prolongadas. Abafador de Ruído. DESCRIÇÃO Protetor auricular tipo fone ou concha, confeccionado por duas conchas acústicas com espuma na parte interna e ligado por um arco que pode em alguns modelos proporcionar um giro de até 360º. Ajustável a qualquer forma ou tamanho de cabeça. Apresentam NRR - Nível de Redução de Ruído, na faixa de 17 a 29 dB (A), dependendo do modelo. UTILIZAÇÃO Proteção aos ouvidos em vedação e atenuação ao nível de pressão sonora existente no ambiente de trabalho, ou durante a exposição prolongada. Luva de Vaqueta DESCRIÇÃO Luva de vaqueta tipo petroleira, com reforço na palma, tira de reforço entre o polegar e o indicador, proteção acolchoada no dorso da mão, com elástico de ajuste no punho e com fita velcro para fechamento. UTILIZAÇÃO Proteção das mãos, em serviços operacionais, contra materiais cortantes, abrasivos, ásperos, etc. Não é recomendada o seu uso para atividades com o manuseio e contato com produtos químicos Óculos Ampla Visão DESCRIÇÃO Óculos, com válvulas de exalação, e com lente incolor, resistente a impactos, produtos químicos e anti- embassante, confeccionado em material atóxico e confortável. UTILIZAÇÃO Proteção dos olhos em atividades onde existam a presença de aerodispersóides, produtos químicos e FERRAMENTAS ELÉTRICAS Ferramentas elétricas portáteis são ferramentas cuja força motriz é a eletricidade, ou mais especificamente, um motor elétrico. Além dos perigos típicos inerentes às ferramentas em geral, as ferramentas elétricas portáteis apresentam um grande perigo -> é o perigo do choque elétrico. Escolha e use a ferramenta elétrica apropriada para cada tipo de serviço. Examine cuidadosamente as ferramentas elétricas antes de usá-las, prestando atenção especial a fios partidos, mal isolados, ou desencapados, maus contatos nos terminais, interruptores, plugs e fio "terra". Comunique qualquer defeito, tal como, superaquecimento, faícamento ou choque elétrico, ao seu superior. Nunca use ferramentas elétricas com as mãos molhadas ou quando estiver pisando no chão molhado e nem as use em locais úmidos como tanques, caldeiras, torres, etc. Nunca use ferramentas elétricas molhadas. Não force uma ferramenta elétrica além da capacidade do motor. Segure as ferramentas elétricas com ambas as mãos. Nunca apóie o seu corpo sobre as mesmas. Proteja os fios e/ou cabos das ferramentas elétricas contra o contato com óleo, graxa, água, superfícies quentes e substancia químicas. Não use ferramentas elétricas comuns em locais onde houver a presença de gases, vapores e poeiras explosivas ou inflamáveis. Pare esses locais existem ferramentas "à prova de explosão". Aterre todas as ferramentas elétricas. Ligue o fio "terra" primeiro, antes de ligar o plug. Ao terminar o trabalho, retire o plug e depois o fio "terra". 43
  • 44.
    Certifique-se de queo fio ou cabo de alimentação e o de "terra" estão fora do caminho de modo que ninguém tropece sobre os mesmos. Sempre que possível, os fios ou cabos de alimentação e o de "terra" devem ser suspensos à altura suficiente para permitir a passagem de uma pessoa. Isto deve ser feito sempre e principalmente em corredores, passagens, escadas, andaimes, etc... Este procedimento evitará danos aos fios e cabos causados por atritos, passagem de rodas de carrinhos, veículos, pessoas e dobras. Certifique-se de que o fio ou cabo de alimentação e o de "terra" estão fora do caminho de modo que ninguém tropece sobre os mesmos. Sempre que possível, os fios ou cabos de alimentação e o de "terra" devem ser suspensos à altura suficiente para permitir a passagem de uma pessoa. Isto deve ser feito sempre e principalmente em corredores, passagens, escadas, andaimes, etc... Este procedimento evitará danos aos fios e cabos causados por atritos, passagem de rodas de carrinhos, veículos, pessoas e dobras. Nunca deixe cabos e fios das ferramentas elétricas dependurados sobre pregos ou peça ponte aguda. Não os deixe embaraçados. Nunca tente consertar ou modificar, fios, cabos instalações, aparelhos ou ferramentas elétricas. Estes serviços são para os eletricistas. Não deixe as ferramentas elétricas nas escadas, passagens, andaimes, ou locais elevados de onde possam cair ou causar tropeções. Mantenha as ferramentas elétricas em boas condições, limpe e lubrifique-as sempre que for necessário. Mantenha os orifícios de ventilação do motor, desobstruídos. Siga as recomendações do fabricante quanto ao uso, lubrificação, reparo e ajustes. Nunca limpe, repare, lubrifique ou ajuste as ferramentas elétricas enquanto as mesmas estejam em movimento. Pare-as, retire o plug e então faça o serviço necessário. Nunca pendure ferramentas elétricas pelo fio, ou cabo, nem as passe assim aos colegas. Certifique-se de que as ferramentas elétricas possuem todas as proteções necessárias para cada tipo de serviço. Use todos os equipamentos de proteção individual ao trabalhar com as ferramentas elétricas. Nunca tente parar as ferramentas elétricas com as mãos. Deixe que as mesmas parem por si próprias. Nunca abandone uma ferramenta elétrica funcionando. Nunca retire as proteções das ferramentas elétricas a não ser para reparos, limpeza, ajustes, lubrificação. Recoloquea-as imediatamente após esses serviços. Nunca ligue o fio "terra" a uma tubulação de gás ou líquido combustível. Quando não em uso, guarde as ferramentas elétricas em locais limpos e principalmente secos. Não as deixe jogadas de qualquer jeito. Ao usar uma furadeira elétrica, nunca segure a peça a ser furada na mão, prenda a peça numa morsa. Certifique-se de que a ferramenta elétrica esteja desligada no interruptor, antes de ligar o plug. Desligue a ferramenta elétrica antes de trocar os acessórios, tais como, borda, pinos, lamina etc, e antes de lubrificar. Ao terminar o trabalho, desligue a ferramenta elétrica no interruptor e retire o plug. Nunca deixe uma ferramenta elétrica funcionando abandonada. Nunca se debruce quando trabalhar com ferramenta elétrica. Nunca use a ferramenta elétrica na peça ou material a ser trabalhado. Nunca use ferramenta elétrica nos dias de chuva ou para furar tubos com água. Não force a ferramenta elétrica na peça ou material a ser trabalhado. Isto causa superaquecimento, "stalling", e provável quebra da ferramenta. Retire as chaves do mandril ou outras, antes de ligar a ferramenta. Nos plugs de 3 pinos, o "terra é feito automaticamente. Nos plugs convencionais de 2 pinos, pode haver, às vezes, um terceiro fio munido de um clipe ou grampo, o qual deve ser colocado firmemente a uma estrutura aterrada. Se não existir o terceiro fio com o clipe ou grampo, a carcaça da ferramenta elétrica ou motor deve ser aterrado por meio de um fio a uma estrutura aterrada. FERRAMENTAS MANUAIS 44
  • 45.
    Muitos acidentes detrabalho ocorrem em conseqüência de uso inadequado de ferramentas para o serviço, uso incorreto de ferramentas, uso de ferramentas defeituosas ou quebradas, e por falta de conservação de ferramentas. A ferramenta é tão apenas uma extensão da mão. Escolha a ferramenta adequada para o serviço que vai executar e use-a corretamente. Não improvise ferramentas. Para cada tipo de serviço existe uma ferramenta adequada. Não tente confeccionar as ferramentas antes de usá-las. Nunca use ferramentas defeituosas, em mau estado, gastas estragadas, quebradas, ou com os cabos rachados, ou frouxos. Mantenha as ferramentas sempre limpas e em bom estado de conservação e de manutenção. Transporte sempre todas as ferramentas cortantes ou ponte agudas voltadas contra o corpo -> podem escorregar e causar ferimentos. Nunca use ferramentas com rebarbas ou ferramentas improvisadas. Use sempre ferramentas de dimensões exatas. Não force jamais as ferramentas. Nunca use pedaços de tubos ou outras extensões para aumentar o cabo de chaves ou aumentar a capacidade de ferramentas. Conserve os cabos de qualquer ferramenta limpos de óleo, graxas e solventes para evitar que escorregue ou escape da mão, e vá atingir quem quer que seja. Ao iniciar qualquer trabalho com as ferramentas, firmem-se bem nos pés e segure firmemente a ferramenta nas mãos. Mantenha o rosto, as mãos e o corpo fora da direção do movimento da ferramenta, caso esta escape. Dê um golpe experimental para avaliar o espaço livre necessário. Se estiver trabalhando sobre uma escada ou outro lugar elevado, procure sempre uma posição mais cômoda e mais segura. Não trabalhe com o rosto muito perto da ferramenta para evitar que a mesma o atinja. Nunca jogue ferramentas para o colega apanhar. Entregue-as em mãos ou diga-lhe para vir buscar. Para serviços em eletricidade, use ferramentas com cabos isolados. Nas áreas onde houver hidrogênio, não jogue as ferramentas no chão, nem bata ferro com ferro e nem ferro com concreto, para não produzir faíscas e causar uma explosão ou incêndio. Nas áreas onde houver oxigênio, também proceda da mesma maneira e somente utilize ferramentas isentas de óleos, graxas e solventes. Ao terminar o trabalho, não deixe as ferramentas espalhadas pelo chão, mesas, escadas ou andaimes, eliminando assim o risco de tropeções, quedas e cortes, nem as deixe em lugares elevados de onde possam cair e ferir você ou outros. Guarde todas as ferramentas nas caixas e gavetas ou entregue-as na fermentaria. O limite de segurança de uma ferramenta está no comprimento do seu cabo: lembre-se disto sempre. INSPEÇÕES DE SEGURANÇA DO TRABALHO CONCEITO A inspeção é um dos melhores instrumentos disponíveis para descobrir os problemas e avaliar seus riscos antes que ocorram os acidentes e outras perdas. Um programa de inspeção bem dirigido pode atingir metas como as seguintes: a inspeção é uma excelente oportunidade para avaliar o desempenho da administração. É um meio para fazer um exame ordenado da forma como as coisas estão sendo planejadas, proporcionando um panorama de: estão sendo planejadas, proporcionando um panorama de: Identificar os problemas potenciais que não foram previstos durante o planejamento ou análise das tarefas; Ferramentas em ordem ou dispersas dos lugares onde deveriam ser procuradas no caso de serem necessárias; Identificar as deficiências dos equipamentos Lay-out eficiente ou congestionamento e uso inadequado do espaço; Identificar o comportamento dos trabalhadores; Equipamentos em boas condições ou pontos chave próximos de falhar; Identificar os efeitos das mudanças nos processos ou materiais; Área de trabalho segura ou aquelas com riscos de tropeços e deslizes; Identificar as deficiências das ações corretivas Áreas de trabalho com riscos em pontos operacionais sem proteção. Entregar uma auto-avaliação da administração 45
  • 46.
    TIPOS DE INSPEÇÕES LEGAL Éa inspeção realizada atendendo aos dispositivos legais. Ex.: Inspeções de caldeiras, Vasos sob Pressão, Fontes Radioativas, etc. São realizadas por Órgãos ou Entidades Oficiais ou Companhias de Seguros. TÉCNICAS É a inspeção realizada pelo quadro de Técnicos Especializados: Médicos e Engenheiros do Trabalho, Técnicos de Segurança e Enfermeiro do Trabalho, nas Áreas Operacionais e de Apoio, de modo a verificar todos os aspectos relativos à Saúde e Segurança do Trabalho. DE CARÁTER GERAL É a inspeção executada periodicamente pelos níveis gerenciais nas áreas sob sua responsabilidade, eleger um risco específico para inspecionar, como por exemplo: Riscos Elétricos, Concentração de Gases Agressivos, Proteção de Máquinas, etc.,. DE ROTINA Traduz-se pela preocupação constante de todos os trabalhadores, do pessoal de manutenção e operação, dos membros da CIPA e dos profissionais de Segurança e Medicina do Trabalho. DEFINIÇÕES ACIDENTE DO TRABALHO É aquele que ocorre pelo exercício do trabalho a serviço da empresa, provocando lesão corporal ou perturbação funcional que cause a morte; perda ou redução permanente ou temporária da capacidade para o trabalho. DOENÇA PROFISSIONAL Doença produzida ou desencadeada pelo exercício do trabalho peculiar a determinada atividade, ou seja, que os agentes presentes no desenvolvimento das atividades que o trabalhador desempenha provocaram a doença, e constante da relação elaborada pelo Ministério do Trabalho e da Previdência Social. DOENÇA DO TRABALHO Doença adquirida ou desencadeada em função de condições específicas em que o trabalho é realizado e com ele se relacione diretamente, ou seja, o agente presente no desenvolvimento das atividades que o trabalhador desempenha não tem relação com o tipo de doença identificada, mas sim pelas condições do ambiente onde as atividades foram realizadas ou em função de trabalhos específicos, e constantes da relação do Ministério do Trabalho e da Previdência Social. INCIDENTE É o fato em que não resulta qualquer tipo de lesão física, mas que pelas suas características de potencialidade de risco e/ou repetição, decorra possibilidade próxima ou remota dessa lesão. OUTROS TIPOS DE ACIDENTES DO TRABALHO Acidente que, ligado ao trabalho, não tenha sido a causa única, mas haja contribuído diretamente para a morte, perda ou redução da capacidade para o trabalho, ou produzido lesão que exija atenção médica para sua recuperação. Acidente sofrido pelo empregado no local de trabalho, em conseqüência de: Ato de agressão, sabotagem ou de terrorismo praticado por terceiro, inclusive companheiro de trabalho; Ofensa física intencional, inclusive de terceiro, por motivo de disputa relacionada com o trabalho; Ato de imprudência, de negligência ou de imperícia de terceiro, inclusive companheiro de trabalho; Ato de pessoa privada do uso da razão; Desabamento, inundação ou incêndio; Outros casos fortuitos ou decorrentes de força maior. Doença proveniente de contaminação acidental do empregado, no exercício de suas atividades. Acidente sofrido pelo empregado ainda que fora do local e horário de trabalho: Na execução de ordem ou na realização de serviço sob a autoridade da empresa; Na prestação espontânea de qualquer serviço à empresa, para lhe evitar prejuízo ou proporcionar proveito; 46
  • 47.
    Em viagem àserviço da empresa, inclusive estudo, independentemente do meio de locomoção utilizado, inclusive veículo de propriedade do segurado; Nos períodos destinados à refeição ou descanso, ou por ocasião da satisfação de outras necessidades fisiológicas, no local de trabalho ou durante este, o empregado é considerado no exercício do trabalho. CAT - COMUNICAÇÃO DE ACIDENTE DO TRABALHO Documento oficial para registro e comunicação do acidente do trabalho, doença profissional, doença do trabalho, ao INSS. Prazo legal da emissão até 24 horas após a ocorrência. Na hipótese da comunicação ser enviada ao INSS após as 24 horas, a empresa deve justificar o motivo do atraso. ISOLAMENTO E SINALIZAÇÃO DE ÁREAS CONDIÇÕES BÁSICAS Qualquer trabalho que possa expor os riscos de acidentes deverá ser adotado isolamento e sinalização. A responsabilidade de isolar e retirar o isolamento das áreas é sempre do executante do serviço. Todos os empregados da ARCEL, ou Prestadores de Serviço são obrigados a obedecer as sinalizações, sob a pena de sofrerem medidas administrativas. Trabalho noturno deverá ser providenciado sinalização adequada (iluminação, bandeirolas, etc.,) a fim de identificar o risco. CRITÉRIO PARA SINALIZAÇÃO E ISOLAMENTO ANDAIMES A área onde estiver sendo montado, desmontado ou sendo realizado serviços sobre andaimes, deverá estar totalmente isolada. PONTES ROLANTES e TALHAS A área deve ser isolada de forma a permitir a segurança na operação, e que seja resguardado um raio de 2 vezes o comprimento da carga. IÇAMENTO A área deve ser isolada de forma a evitar a passagem de pessoas próxima ao local; Caso a altura exceda os 10 metros deve ser aumentada a distância mínima para 1,5 vezes para cada 5,0 metros... RUAS DE LIGAÇÕES COM ÁREAS OPERACIONAIS A rua deve ser sinalizada de forma a evitar o bloqueio de trânsito de ambulância, caminhão de bombeiros e outros veículos que necessitem de deslocamento rápido em emergência; Havendo a necessidade imperiosa de bloqueio de ruas informar previamente; o local a ser impedido e o tempo previsto à Medicina Ocupacional, Proteção Contra Incêndio, Segurança Patrimonial, Transporte Interno e Coordenador de Fábrica e das Áreas Envolvidas. NOTA IMPORTANTE: - PARA O ISOLAMENTO SOMENTE É PERMITIDO O USO DE CORDA DE SISAL. - É EXPRESSAMENTE PROIBIDA A UTILIZAÇÃO DE FITAS PLÁSTICAS OU CORDAS DE NYLON. LÍQUIDOS COMBUSTÍVEIS E INFLAMÁVEIS LÍQUIDOS COMBUSTÍVEIS É todo aquele que possua ponto de fulgor igual ou superior a 70ºC e inferior a 93,3ºC. LÍQUIDOS INFLAMÁVEIS É todo aquele que possua ponto de fulgor inferior a 70ºC e pressão de vapor que não exceda a 2,8 kg/cm 2 absoluta a 37,7ºC. LÍQUIDO COMBSUTÍVEL CLASSE I Quando o líquido inflamável tem o ponto de fulgor abaixo de 37,7ºC. LÍQUIDO COMBUSTÍVEL CLASSE II 47
  • 48.
    Quando o líquidoinflamável tem ponto de fulgor superior a 37,7ºC e inferior a 70ºC. LÍQUIDO INSTÁVEL OU LÍQUIDO REATIVO Quando um líquido na sua forma pura, comercial, como é produzido ou transportado, se polimerize, se decomponha ou se condense, violentamente, ou que se torne auto-reativo sob as condições de choques, pressão ou temperatura. O armazenamento de líquidos inflamáveis dentro de um edifício só poderá ser feito com recipientes cuja capacidade máxima seja 250 litros por recipiente. As salas de armazenamento interno deverão obedecer aos seguintes ítens: a) as paredes, pisos e tetos deverão ser construídos de material resistente ao fogo, e de maneira que facilite a limpeza e não provoque centelha por atrito de sapatos ou ferramentas; b) as passagens e portas serão providas de soleiras ou rampas com pelo menos 0,15 metros de desnível, ou valetas abertas e cobertas com grade de aço com escoamento para local seguro; c) deverá ter instalação elétrica apropriada à prova de explosão; d) deverá ser ventilada, de preferência com ventilação natural; e) deverá ter sistema de proteção a incêndio com extintores apropriados à porta de acesso; f) nas portas de acesso deverá estar escrito de forma bem visível INFLAMÁVEL e NÂO FUME. A descarga deve-se efetuar com o carro transportador ligado a terra. Tanques de Armazenamento: a) deverão ser equipados com respiradouros de pressão à prova de vácuo ou corta-chama; b) deverão dispositivos que liberem pressões internas excessivas causadas pela exposição a fonte de calor; c) deverão ser aterrados. ARMAZENAMENTO O armazenamento de líquidos inflamáveis dentro de um edifício só poderá ser feito com recipientes cuja capacidade máxima seja 250 litros por recipiente. As salas de armazenamento interno deverão obedecer aos seguintes itens: a) as paredes, pisos e tetos deverão ser construídos de material resistente ao fogo, e de maneira que facilite a limpeza e não provoque centelha por atrito de sapatos ou ferramentas; b) as passagens e portas serão providas de soleiras ou rampas com pelo menos 0,15 metros de desnível, ou valetas abertas e cobertas com grade de aço com escoamento para local seguro; c) deverá ter instalação elétrica apropriada à prova de explosão; d) deverá ser ventilada, de preferência com ventilação natural; e) deverá ter sistema de proteção à incêndio com extintores apropriados à porta de acesso; f) nas portas de acesso deverá estar escrito de forma bem visível INFLAMÁVEL e NÂO FUME. A descarga deve-se efetuar com o carro transportador ligado a terra. Tanques de Armazenamento: a) deverão ser equipados com respiradouros de pressão à prova de vácuo ou corta-chama; b) deverão dispositivos que liberem pressões internas excessivas causadas pela exposição a fonte de calor; c) deverão ser aterrados. GASES LIQUEFEITOS DE PETRÓLEO – GLP ARMAZENAMENTO Cada recipiente de armazenagem de GLP deverá ter uma placa metálica, que deverá ficar visível depois de instalado, com os seguintes dados escritos de modo indelével: a) indicação da norma ou código de construção; b) as marcas exigidas pela norma ou código de construção; c) indicação de caso afirmativo, se o recipiente foi construído para instalação subterrânea; d) identificação do fabricante; e) capacidade do recipiente em litros; f) pressão de trabalho; g) identificação da tensão de vapor a 38ºC que seja admitida para os produtos a serem armazenados no recipiente; 48
  • 49.
    h) identificação daárea da superfície externa em m2 (metros quadrados). Todas as válvulas diretamente conectadas no recipiente de armazenagem deverão ter uma pressão de trabalho mínima de 18 kg/cm2. Devem ser identificados com placas com dizeres: PROIBIDO FUMAR e INFLAMÁVEL, de forma visível. Deverão ser colocados extintores de incêndio, e outros equipamentos de combate a incêndio quando for o caso. Não é permitida a instalação de recipientes transportáveis, com capacidade acima de 40 litros, dentro das edificações. O GLP canalizado no interior de edificações não deverá ter pressão superior a 1,5 kg/cm2. INSTALAÇÕES E ÁREAS DE TRABALHO Os pisos dos locais de trabalho onde se instalam máquinas e equipamentos devem ser vistoriados e limpos, sempre que apresentarem riscos provenientes de graxas, óleos e outras substâncias, que os tornem escorregadios; As áreas de circulação e os espaços em torno de máquinas e equipamentos devem ser dimensionados de forma que o material, os trabalhadores e os transportadores mecanizados possam movimentar-se com segurança; Entre as partes móveis de máquinas e/ou equipamentos deve haver uma faixa livre variável de 0,70m a 1,30m, a critério da autoridade competente em Segurança e Medicina do Trabalho; A distância mínima entre máquinas e equipamentos deve ser de 0,60m a 0,80m, a critério da autoridade competente em Segurança e Medicina do Trabalho; Além da distância mínima de separação das máquinas deve haver áreas reservadas para corredores e armazenamento de materiais, devidamente demarcadas com faixas indicadas pela NR-26 da Portaria 3214 do MTB; Cada área de trabalho, situada em torno da máquina ou equipamento, deve ser adequado ao tipo de operação e à classe da máquina ou equipamento a que atende; As vias principais de circulação, no interior dos locais de trabalho, e as que conduzem as saídas devem ter, no mínimo, 1,20m de largura e ser devidamente demarcadas e mantidas permanentemente desobstruídas; As máquinas e os equipamentos de grandes dimensões devem ter escadas e passadiços que permitam acesso fácil e seguro aos locais em que seja necessária a execução de tarefas. NORMAS DE SEGURANÇA PARA DISPOSITIVOS DE ACIONAMENTO, PARTIDA E PARADA DE MÁQUINAS E EQUIPAMENTOS. As máquinas e os equipamentos devem ter dispositivos de acionamento e parada localizados de modo que: - Seja acionado ou desligado pelo operador na sua posição de trabalho; - Não se localize na zona perigosa da máquina ou do equipamento; - Possa ser acionado ou desligado em caso de emergência, por outra pessoa que não seja o operador; - Não possa ser acionado ou desligado involuntariamente, pelo operador, ou de qualquer outra forma acidental; - Não acarrete riscos adicionais. As máquinas e os equipamentos com acionamento repetitivo, que não tenham proteção adequada, oferecendo risco ao operador, devem ter dispositivos apropriados de segurança para o seu acionamento; As máquinas e os equipamentos que utilizarem energia elétrica, fornecida por fonte externa, devem possuir chave geral, em local de fácil acesso e acondicionada em caixa que evite o seu acionamento acidental e proteja as suas partes energizadas; O acionamento e o desligamento simultâneo, por um único comando, de um conjunto de máquinas de grande dimensão, devem ser precedidos de sinal de alarme; NORMAS SOBRE PROTEÇÃO DE MÁQUINAS E EQUIPAMENTOS 49
  • 50.
    As máquinas eos equipamentos devem ter suas transmissões de força enclausuradas dentro de sua estrutura ou devidamente isoladas por anteparos adequados; As transmissões de força, quando estiverem a uma altura superior a 2,50m, podem ficar expostas, exceto nos casos em que haja plataforma de trabalho ou áreas de circulação em diversos níveis; As máquinas e os equipamentos que ofereçam risco de ruptura de suas partes, projeção de peças ou partes destas, devem ter os seus movimentos, alternados ou rotativos, protegidos; As máquinas e os equipamentos que, no seu processo de trabalho, lancem partículas de material, devem ter proteção, para que essas partículas não ofereçam riscos; As máquinas e os equipamentos que utilizarem ou gerarem energia elétrica devem ser aterrados eletricamente, conforme previsto na NR-10 da Portaria 3214 do MTB; Os materiais a serem empregados nos protetores devem ser suficientemente resistentes, de forma a oferecer proteção efetiva; Os protetores devem permanecer fixados, firmemente, à máquina, ao equipamento, piso ou qualquer outra parte fixa, por meio de dispositivos que, em caso de necessidade permitam sua retirada e recolocação imediatas; Os protetores removíveis só podem ser retirados para execução de limpeza, lubrificação, reparo e ajuste, ao fim das quais devem ser obrigatoriamente, recolocados; Os fabricantes, importadores e usuários de motoserras devem atender ao ANEXO I da NR-12 da Portaria do MTB; Os fabricantes, importadores e usuários de cilindros de massa devem atender ao ANEXO II da NR-12 da Portaria 3214 do MTB. ASSENTOS E MESAS Para os trabalhos contínuos em prensas e outras máquinas e equipamentos, onde o operador possa trabalhar sentado, devem ser fornecidos assentos conforme o disposto na NR-17 da Portaria 3214 do MTB; As mesas para colocação de peças que estejam sendo trabalhadas, assim como o ponto de operação das prensas, de outras máquinas e outros equipamentos, devem estar na altura e posição adequadas, a fim de evitar fadiga ao operador, nos termos da NR-17 da portaria 3214 do MTB; As mesas deverão estar localizadas de forma a evitar necessidade de o operador colocar peças em trabalho sobre a mesa da máquina. MANUTENÇÃO E OPERAÇÃO Os reparos, a limpeza, os ajustes e a inspeção somente podem ser executados com as máquinas paradas, salvo se o movimento for indispensável à sua realização; A manutenção e inspeção somente podem ser executadas por pessoas devidamente credenciadas pela empresa; A manutenção e inspeção das máquinas e dos equipamentos devem ser feitas de acordo com as instruções fornecidas pelo fabricante e/ou de acordo com as normas técnicas oficiais vigentes no País; Nas áreas de trabalho com máquinas e equipamentos devem permanecer apenas o operador e as pessoas autorizadas; Os operadores não podem afastar das áreas de controle das máquinas sob a sua responsabilidade, quando em funcionamento; Nas paradas temporárias ou prolongadas, os operadores devem colocar os controles em posição neutra, acionar os freios e adotar outras medidas, com o objetivo de eliminar riscos provenientes de deslocamentos; É proibida a instalação de motores estacionários de combustão interna em lugares fechados ou insuficientemente ventilados. MOVIMENTAÇÃO E TRANSPORTE DE MATERIAIS E PESSOAS Os equipamentos de transporte vertical de materiais e de pessoas devem ser dimensionados por profissional legalmente habilitado; Todos os equipamentos de movimentação e transporte de materiais e pessoas só devem ser operados por trabalhador qualificado, o qual terá sua função anotada em Carteira de Trabalho; No transporte e descarga dos perfis, vigas e elementos estruturais, devem ser adotadas medidas preventivas quanto à sinalização e isolamento da área; 50
  • 51.
    Estruturas ou perfisde grande superfície somente devem ser içados com total precaução contra rajadas de vento; O levantamento manual o semi-mecanizado de cargas deve ser executado de forma que o esforço físico realizado pelo trabalhador seja compatível com a sua capacidade de força, conforme a NR-17 - Ergonomia A distância entre a roldana livre e o tambor do guincho do elevador deve estar compreendida entre 2,50 metros e 3,00 metros, de eixo a eixo; Em qualquer posição da cabina do elevador, o cabo de tração deve dispor, no mínimo de 6 voltas enroladas no tambor; Os equipamentos de transportes de materiais devem possuir dispositivos que impeçam a descarga acidental do material transportado; A montagem e desmontagem devem ser realizadas por trabalhador qualificado; No transporte vertical e horizontal de concreto, argamassas ou outros materiais, é proibida a circulação ou permanência de pessoas sob a área de movimentação da carga, sendo a mesma isolada e sinalizada; Os acessos da obra devem estar desimpedidos, possibilitando a movimentação dos equipamentos de guindar e transportar. Todas as manobras de movimentação devem ser executadas por trabalhador qualificado e por meio de código de sinais convencionados Os ganchos de coluna ou similar (tipo "Velox") devem ser providos de dispositivo próprios para sua fixação; O cabo de aço situado entre o tambor de rolamento e a roldana livre deve ser isolado por barreira segura, de forma que se evitem a circulação e o contato acidental de trabalhadores com o mesmo; A manutenção deve ser executada por trabalhador qualificado, sob supervisão de profissional legalmente habilitado; Quando o local de lançamento de concreto não for visível pelo operador do equipamento de transporte ou bomba de concreto, deve ser utilizado um sistema de sinalização, sonoro ou visual, e, quando isso não for possível deve haver comunicação por telefone ou rádio para determinar o início e o fim do transporte; Antes do início dos serviços, os equipamentos de guindar e transportar devem ser vistoriados por trabalhador qualificado, com relação a capacidade de carga, altura de elevação e estado geral do equipamento; Devem ser tomadas precauções especiais quando da movimentação de máquinas e equipamentos próximos a redes elétricas; O tambor do guincho de coluna deve estar nivelado para garantir o enrolamento adequado do cabo; O guincho do elevador deve ser dotado de chave de partida e bloqueio que impeça o seu acionamento por pessoa não autorizada; É proibido o transporte de pessoas por equipamento de guindar; PERMISSÃO PARA TRABALHO - PPT OBJETIVO: É uma ferramenta de prevenção, que visa identificar/avaliar previamente os riscos quando da execução de trabalhos com potencial para provocar danos às pessoas e/ou a propriedade. APLICAÇÃO: PPT aplica-se a todas as áreas da empresa e suas Prestadoras de Serviço e deverá ser preenchida quando da realização de serviços: Trabalho à Quente Trabalho em Espaço Confinado. Trabalho com Produtos Químicos. Outros Tipos de Trabalho, que se julgar necessário. INFORMAÇÕES IMPORTANTES Limitará o trabalho a um determinado equipamento ou área ou período de validade. Todos os seus campos deverão ser preenchidos e todos os setores envolvidos deverão aprová-la. A PPT aprovada ficará de posse do executante do trabalho, devendo ser apresentada sempre que solicitada a qualquer representante da ARCEL. Nas trocas de turno ou interrupções de trabalho, a PPT deverá ser revalidada pelo Assistente Técnico ou Operador da Área de Produção. Deverá ser arquivada por um período de 30 dias. 51
  • 52.
    EXECUTANTE/RESPONSÁVEL PELA EXECUÇÃODO TRABALHO Informar ao Assistente Técnico ou Operador da Área de Produção (Segurança do Trabalho e/ou Proteção Contra Incêndio, quando for o caso) o trabalho que será executado, sua extensão e medidas necessárias para a sua execução; Se necessária à emissão da PPT, dar início ao seu preenchimento, obtendo as aprovações requeridas; O trabalho somente poderá ser iniciado após a aprovação da PPT; Providenciar os materiais necessários para a execução segura do trabalho, como feltro molhado, manta anti- fogo, isolamento da área e outras medidas requeridas pela situação; Assegurar que as ferramentas, equipamentos de solda e cortes estejam em conformidade com os requerimentos desta norma; Utilizar equipamentos de proteção individuais previstos para os trabalhos a serem realizados; Sinalizar o local adequadamente; Informar ao Assistente Técnico ou Operador da Área de Produção quando do término dos trabalhos; Cumprir a Norma de Segurança quanto ao Bloqueio de Fontes de Energia. Informar ao Assistente Técnico ou Operador da Área de Produção (Segurança do Trabalho e/ou Proteção Contra Incêndio, quando for o caso) o trabalho que será executado, sua extensão e medidas necessárias para a sua execução; Se necessária a emissão da PPT, dar início ao seu preenchimento, obtendo as aprovações requeridas; O trabalho somente poderá ser iniciado após a aprovação da PPT; Providenciar os materiais necessários para a execução segura do trabalho, como feltro molhado, manta anti- fogo, isolamento da área e outras medidas requeridas pela situação; Assegurar que as ferramentas, equipamentos de solda e cortes estejam em conformidade com os requerimentos desta norma; Utilizar equipamentos de proteção individuais previstos para os trabalhos a serem realizados; Sinalizar o local adequadamente; Informar ao Assistente Técnico ou Operador da Área de Produção quando do término dos trabalhos; Cumprir a Norma de Segurança quanto ao Bloqueio de Fontes de Energia. SEGURANÇA DO TRABALHO E/OU PROTEÇÃO CONTRA INCÊNDIO Quando solicitado efetuar as avaliações quantitativas, fornecendo as orientações necessárias para que o trabalho seja executado com a máxima segurança; Acompanhar os trabalhos julgados de alto risco; Cancelar a PPT se as condições de trabalho previstas não forem mantidas, informando aos setores envolvidos sobre esta ação. PROGRAMA DE PROTEÇÃO RESPIRATÓRIA - PPR RESISTÊNCIA Resistência natural que as vias respiratórias oferecem à corrente de ar circulante. Resistência que o ar respirado deve superar na inalação e na exalação. É tanto maior quanto mais estranguladas estiverem as vias respiratórias superiores. VIAS DE PENETRAÇÃO RESPIRATÓRIA TIPOS DE INTOXICAÇÕES AGUDA Exposição de curta duração; 52
  • 53.
    Agente químico emuma ou várias doses (geralmente em uma dose); Absorção rápida; Efeitos imediatos em um período não maior do que 24 horas. SUB-AGUDA Exposição frequente/repetida durante período de vários dias da semana; Somente aparecem as manifestações clínicas após decorrido esse período de tempo. CRÔNICA Exposição repetida a doses muito baixas do agente, durante longos períodos de tempo, com efeitos tardios; Os efeitos se manifestam porque o agente está suficientemente acumulado no roganismo; E a quantidade que se elimina do mesmo, é menor que a absorvida, ou porque os efeitos produzidos pelas exposições se somam. COMPOSIÇÃO DO AR RESPIRÁVEL 20,9% de Oxigênio 78,1% de Nitrogênio ALÉM DISSO, A DEFICIÊNCIA DE OXIGÊNIO PODE OCORRER DEVIDO Espaços Confinados. Presença de Gases. Proces TIPOS DE PARTÍCULAS PÓ NÉVOA FUMOS FUMAÇA Partículas sólidas geradas Partículas líquidas encontradas Partícula formada por sólida Partículas geradas po mecanicamente com tamanho normalmente com tamanho condensação, de pequeno química de origem o variando de (0,5 à 10 microns). variando de (5 à 10 microns). diâmetro, normalmente gerada com tamanho varia pela fundição de metais e (0,01 à 3 micron fumaça de um metal, com tamanho variando de (0,1 à microns). CLASSIFICAÇÃO DAS PARTÍCULAS DE ACORDO COM O EFEITO BIOLÓGICO Aerossóis Produtos Irritantes Produtos Produtos E Inertes Alérgicos Químicos Fibrosos Cancerígenos Produzem pequena Causam reações Podem causar danos Podem causar o Como asbestsos, P irritação e severas em a membrama mucosa desenvolvimento de cromatos e part´culas org desconforto, porém indivíduos sensíveis. sensitiva ou ao tecido uma cicatriz no tecido radioativas. em quantidade pulmonar. do pulmão. cá suficiente afetam o sistema respiratório superior. COM O EFEITO BIOLÓGICO Asfixiantes Interferem com o transporte ou utilização de oxigênio no corpo e podem ser classificados em simples e químicos. Simples: substâncias fisiologicamente inertes, que diluem o oxigênio no ar, tais como: nitrogênio, hélio, etc. Químicos: a baixa concentração interferem no 53
  • 54.
    fornecimento de oxigêniodo ar: tais como: monóxido de carbono, ácido cianídrico, etc. Irritantes Como os gases alacalinos e ácidos podem causar irritação ou inflamação de partes do sistema respiratório; pele, olhos, tais como: formaldeído, dióxido de enxofre, dióxido de nitrogênio, etc. Anestésicos Como o clorofórmio, éter, tetracloreto de carbono que produzem perdas da consciência e possivelmente até a morte. Venenos Sistêmicos Produtos como: vapores de mercúrio causando problemas críticos do Sistema Nervoso Central-SNC; tais como: ácido sulfúrico, causando a parada dos sistemas respiratórios. FILTROS Somente devem ser usados em atmosferas com no mínimo 19,5% de oxigênio em volume. Formas construtivas e limitações de uso (vide tabela abaixo) TEMPO DE USO E SATURAÇÃO Dependem: Da concentração local do elemento contaminante; Do consumo do usuário; Da umidade local; Da temperatura local. O elemento filtrante (filtro) pode ser saturado pelo contaminante químico ou pelas partículas (aerodispersóides). CONTROLES Inspeção, Manutenção, Reparos e Higienização Programa Inspeção; Check-list semanal; Substituição por peças autorizadas; Teste de equipamentos; Arquivo de dados; Limpeza e higienização; Pessoal qualificado. Treinamento Teórico e prático; Avaliação técnica; Carga horária condizente com o conteúdo programático; Reciclagens; Registros. 54
  • 55.
    TRANSPORTE, MOVIMENTAÇÃO, ARMAZENAGEME MANUSEIO DE MATERIAIS NORMAS DE SEGURANÇA PARA OPERAÇÃO NORMAS DE SEGURANÇA DO TRABALHO EM ARMAZENAMENTO DE M DE ELEVADORES, GUINDASTES, ATIVIDADES DE TRANSPORTE DE SACAS. TRANSPORTADORES INDUSTRIAIS E MÁQUINAS TRANSPORTADORAS. Os poços de elevadores e montacargas deverão ser Denomina-se, para fins de aplicação da presente O peso do material armazenado n cercados, solidamente, em toda sua altura, exceto as regulamentação, a expressão "TRANSPORTE a capacidade de carga calculada pa portas ou cancelas necessárias nos pavimentos; MANUAL DE SACOS" toda atividade realizada de maneira contínua ou descontínua, essencial ao transporte manual de sacos, na qual o peso da carga é suportado, integralmente, por um só trabalhador, compreendendo também o levantamento e sua deposição; Quando a cabina do elevador não estiver ao nível do Fica estabelecida a distância máxima de 60 metros O material armazenado deverá ser pavimento, a abertura deverá estar protegida por para o transporte manual de um saco; a evitar a obstrução de portas, eq corrimão ou outros dispositivos convenientes; incêndio, saídas de emergências etc Os equipamentos utilizados na movimentação de Além do limite nesta norma, o transporte de carga Material empilhado deverá fic materiais, tais como ascensores, elevadores de cargas, deverá ser realizado mediante impulsão de vagonetes, estruturas laterais do prédio a um guindastes, montacargas, pontes-rolantes, talhas, carros, carretas, carros-de-mão apropriados, ou menos 50 centímetros; empilhadeiras, guinchos, esteiras-rolantes, qualquer tipo de tração mecanizada; transportadores de diferentes tipos, serão calculados e construídos de maneira que ofereçam as necessárias garantias de resistência e segurança, e conservados em perfeitas condições de trabalho; Especial atenção será dada aos cabos de aço, cordas, É vedado o transporte manual de sacos, através de A disposição da carga não de correntes, roldanas e ganchos que deverão ser pranchas, sobre vãos superiores a 1,00 metro ou mais trânsito, a iluminação, o aces inspecionados, permanentemente, substituindo-se as de extensão; emergência; suas partes defeituosas; Em todo o equipamento será indicado, em lugar As pranchas de que trata o ítem anterior, deverão ter O armazenamento deverá obedec visível, a carga máxima de trabalho permitida; largura mínima de 0,50 metros; segurança especiais a cada tipo de Para os equipamentos destinados à movimentação do Na operação manual de carga e descarga de sacos, pessoal serão exigidas condições especiais de em caminhão ou vagão, o trabalhador terá o auxílio segurança; de ajudante;
  • 56.
    PERMISSÃO PARA TRABALHO- PPT OBJETIVO: É uma ferramenta de prevenção, que visa identificar/avaliar previamente os riscos quando da execução de trabalhos com potencial para provocar danos as pessoas e/ou a propriedade. APLICAÇÃO: PPT aplica-se a todas as áreas da empresa e suas Prestadoras de Serviço e deverá ser preenchida quando da realização de serviços: Trabalho Trabalho Trabalho com Produtos Químicos. Outros Tipos de Trabalho, que se à Quente. em Espaço Confinado. julgar necessário. INFORMAÇÕES IMPORTANTES Limitará o trabalho a um Todos os seus campos A PPT aprovada ficará de Nas torcas de turno ou Deverá ser arquivada por um determinado equipamento ou deverão ser preenchidos e posse do executante do interrupções de trabalho, a período de 30 dias. área ou período de validade. todos os setores envolvidos trabalho, devendo ser PPT deverá ser revalidade deverão aprová-la. apresentada sempre que pelo Assistente Técnico ou solicitada a qualquer Operador da Área de representante da ARCEL. Produção.
  • 57.
    PREVENÇÃO E COMBATEÁ INCÊNDIOS Estas informações não devem ser consideradas como um manual completo de Prevenção e Combate à Incêndios. A finalidade principal é transmitir aos empregados noções básicas e elementares sobre extintores de incêndio forma bem resumida. Em todas as áreas operacionais e dependências da fábrica, encontram-se instalados extintores e mangueiras de in Os extintores de incêndio constituem a primeira linha de atque ao fogo, quando este ainda está na sua fase in usados para combater o princípio de incêndio. CLASSES DE INCÊNDIO CLASSE A CLASSE B - Fogo em papel, madeira, têxteis, borracha, etc; - Fogo em líquidos inflamáveis, tais como: tintas, - Fogo e - São fogos que deixam cinzas ou resíduos e que vernizes, solventes, graxas, gasolina, - São fo necessitam ser resfriados; lubrificantes, etc; ser co - O agente extintor principal e o mais comum é - São fogos que não deixam cinzas ou resíduos e - A ÁG a água. que necessitam ser abafados, cortando o eletric suprimento de oxigênio; - Os age - Os agentes extintores principais são espuma, gás usados carbônico e pó químico seco; prefer - Em fogos de líquidos inflamáveis são os seus - Esatan vapores que queimam e não propriamente os a águ líquidos. Todos os extintores de incêndio da fábrica são devidamente identificados por meio de etiquetas que indicam usados, etiquetas de contra-indicação e etiquetas contendo instruções de como devem ser usados corretamente. Em paralelo a isso, os extintores de incêndio são instalados de acordo com o risco (classe de fogo) de cada área ou PROGRAMA CONSERVAÇÃO AUDITIVA - PCA CONCEITO DE SOM: É uma vibração que se propaga pelo ar em forma de ondas e que é percebida pelo ouvido. CONCEITO DE RUÍDO: É um som que alcança níveis de intensidade e frequência que geralmente são incômodos e que prejudiacm a saúde humana danos variados à audição. FATORES DE CARATERIZAM O GRAU DE EXPOSIÇÃO AO RUÍDO: - frequência: sons graves e agudos; - intensidade: forte e fraco; - tempo de exposição: jornada de trabalho; - distância da fonte; - tipos de ruído: - contínuo: intensidade não varia ao longo do tempo; - impacto: resultado de um choque instântaneo na atmosfera; - intermitente: variação da intensidade do som em períodos muito curtos. QUANDO O RUÍDO É UM RISCO: Em um local onde uma pessoa não consegue falar com outra próxima sem alterar/aumentar o volume de voz, o nível de ruíd Decibel é a unidade empregada para expressar níveis de sensação acústica. O Limite de Tolerância para 8 horas é de 85 dB(A
  • 58.
    TRANSPORTE, MOVIMENTAÇÃO, ARMAZENAGEME MANUSEIO DE MATE NORMAS DE SEGURANÇA PARA OPERAÇÃO NORMAS DE SEGURANÇA DO TRABALHO EM ARMAZ DE ELEVADORES, GUINDASTES, ATIVIDADES DE TRANSPORTE DE SACAS. TRANSPORTADORES INDUSTRIAIS E MÁQUINAS TRANSPORTADORAS. Os poços de elevadores e montacargas deverão ser Denomina-se, para fins de aplicação da presente O peso do mat cercados, solidamente, em toda sua altura, exceto as regulamentação, a expressão "TRANSPORTE a capacidade d portas ou cancelas necessárias nos pavimentos; MANUAL DE SACOS" toda atividade realizada de maneira contínua ou descontínua, essencial ao transporte manual de sacos, na qual o peso da carga é suportado, integralmente, por um só trabalhador, compreendendo também o levantamento e sua deposição; Quando a cabina do elevador não estiver ao nível do Fica estabelecida a distância máxima de 60 metros O material arm pavimento, a abertura deverá estar protegida por para o transporte manual de um saco; a evitar a obst corrimão ou outros dispositivos convenientes; incêndio, saída Os equipamentos utilizados na movimentação de Além do limite nesta norma, o transporte de carga Material emp materiais, tais como ascensores, elevadores de cargas, deverá ser realizado mediante impulsão de vagonetes, estruturas late guindastes, montacargas, pontes-rolantes, talhas, carros, carretas, carros-de-mão apropriados, ou menos 50 centí empilhadeiras, guinchos, esteiras-rolantes, qualquer tipo de tração mecanizada; transportadores de diferentes tipos, serão calculados e construídos de maneira que ofereçam as necessárias garantias de resistência e segurança, e conservados em perfeitas condições de trabalho; Especial atenção será dada aos cabos de aço, cordas, É vedado o transporte manual de sacos, através de A disposição correntes, roldanas e ganchos que deverão ser pranchas, sobre vãos superiores a 1,00 metro ou mais trânsito, a il inspecionados, permanentemente, substituindo-se as de extensão; emergência; suas partes defeituosas; Em todo o equipamento será indicado, em lugar As pranchas de que trata o ítem anterior, deverão ter O armazenam visível, a carga máxima de trabalho permitida; largura mínima de 0,50 metros; segurança espe Para os equipamentos destinados à movimentação do Na operação manual de carga e descarga de sacos, pessoal serão exigidas condições especiais de em caminhão ou vagão, o trabalhador terá o auxílio segurança; de ajudante; Os carros manuais de para transporte devem possuir As pilhas de sacos, nos armazéns, terão a altura protetores das mãos; máxima correspondente a 30 fiadas de sacos quando for usado o processo manual de empilhamento; Objetivos das Normas Regulamentadoras
  • 59.
    NR 01 -Disposições Gerais Determina que são de observância obrigatória pelas empresas privadas, e públicas e pelos órgãos públicos da administração direta e indireta, bem como pelos órgãos dos Poderes Legislativos e Judiciário, que possuam empregados regidos pela Consolidação das Leis do Trabalho - CLT. Determina obrigações ao empregador e ao empregado sobre segurança e medicina do trabalho. NR 2 - Inspeção Determina que todo o estabelecimento novo, antes de iniciar suas atividades, deverá solicitar aprovação de suas instalações ao órgão regional do MTb, e ainda, que a empresa deverá comunicar e solicitar a aprovação do órgão regional do MTb, quando ocorrer modificações substanciais nas instalações e/ou nos equipamentos de seu(s) estabelecimento(s), visando assegurar que suas atividades estão livre de riscos de acidentes e/ou doenças do trabalho. NR 3 - Embargo ou Interdição Dar autonomia ao Delegado Regional do Trabalho, à vista de laudo técnico do serviço competente, que demonstre grave e iminente risco para o trabalhador, para interditar estabelecimento, setor de serviço, máquina ou equipamento, ou embargar obra, indicando na decisão tomada, com a brevidade que a ocorrência exigir, as providências que deverão ser adotadas para prevenção de acidentes do trabalho e doenças profissionais. É considerado grave e iminente risco toda condição ambiental de trabalho que possa causar acidente do trabalho ou doença profissional com lesão grave à integridade física do trabalhador. NR 4 - Serviços Especializados em Engenharia de Segurança e em Medicina do Trabalho -SESMT Determinar as empresas privadas e públicas, os órgãos públicos da administração direta e indireta e dos poderes Legislativo e Judiciário, que possuam empregados regidos pela Consolidação das Leis do Trabalho - CLT manterão, obrigatoriamente, Serviços Especializados em Engenharia de Segurança e em Medicina do Trabalho, com a finalidade de promover a saúde e proteger a integridade do trabalhador no local de trabalho. NR 5 - Comissão Interna de Prevenção de Acidentes A prevenção de acidentes e doenças decorrentes do trabalho, de modo a tornar compatível permanentemente o trabalho com a preservação da vida e a promoção da saúde do trabalhador. NR 6 - Equipamento de Proteção Individual - EPI - Estabelecer que Equipamento de Proteção Individual EPI é todo dispositivo de uso individual, de fabricação nacional ou estrangeira, destinado a proteger a saúde e a integridade física do trabalhador. Estabelece ainda, as Obrigações do Empregador e do Empregado. Determina obrigações ao Fabricante Nacional ou Importador, quanto ao CRF Certificado de Registro de Fabricante e CRI Certificado de Registro de Importação, respectivamente, inclusive CA - Certificado de Aprovação. NR 7 - Programa de Controle Médico de Saúde Ocupacional - PCMSO Estabelece obrigatoriedade da elaboração e implementação, por parte de todos os empregadores e instituições que admitam trabalhadores como empregados, do Programa de Controle Médico de Saúde Ocupacional - PCMSO, objetivando a promoção e preservação da saúde do conjunto dos trabalhadores. NR 8 - Edificações Estabelece requisitos técnicos mínimos que devem ser observados nas edificações, para garantir segurança e conforto aos que nelas trabalhem. NR 9 - Programa de Prevenção de Riscos Ambientais Estabelece a obrigatoriedade da elaboração e implementação, por parte de todos os empregadores e instituições que admitam trabalhadores como empregados, do Programa de
  • 60.
    Prevenção de RiscosAmbientais - PPRA, visando a preservação da saúde e da integridade dos trabalhadores, através da antecipação, reconhecimento, avaliação e conseqüente controle da ocorrência de riscos ambientais existentes ou que venham a existir no ambiente de trabalho, tendo em consideração a proteção do meio ambiente e dos recursos naturais. NR -10 Instalações e Serviços em Eletricidade Fixar as condições mínimas exigíveis para garantir a segurança dos empregados que trabalham em instalações elétricas, em suas diversas etapas, incluindo projeto, execução, operação, manutenção, reforma e ampliação e, ainda, a segurança de usuários e terceiros. NR 11 - Transporte, Movimentação, Armazenagem e Manuseio de Materiais Normatizar as operações de Elevadores, Guindastes, Transportadores Industriais e Máquinas Transportadoras, e os equipamentos para movimentação de materiais, ascensores, elevadores de cargas, pontes-rolantes, talhas, empilhadeiras, guinchos, esteiras-rolantes, inclusive equipamentos com força motriz própria. NR 12 - Máquinas e Equipamentos Normatizar a Instalação e área de Trabalho, de Máquinas e Equipamentos, observando-se os pisos dos locais de trabalho, as áreas de circulação, os espaços e distância mínima, inclusive, dispositivos de segurança de acionamento, partida e parada dos mesmos. NR 13 - Caldeiras e Vasos de Pressão Normatizar os projetos de construção, acompanhamento de operação e manutenção, inspeção e supervisão de inspeção de caldeiras e vasos de pressão, inclusive os meios de controle e registros. NR 14 - Fornos Normatizar a construção de fornos, observando-se a utilização de revestimento de materiais refratário de forma que o calor radiante não ultrapasse os limites de tolerância estabelecido na NR 15, devendo ser instalados em locais adequados, oferecendo o máximo de segurança e conforto aos trabalhadores. NR 15 - Atividades e Operações Insalubres Normatizar as atividades e operações insalubres, fixando os limites de tolerância e tempo de exposição ao agente, e ainda, o adicional de insalubridade, para o grau máximo, médio e leve. NR 16 - Atividades e Operações Perigosas Normatizar as atividades e operações perigosas, determina as atividades perigosas com explosivos, inflamáveis, radiações ionizantes ou substâncias radioativas, e fixa o adicional de periculosidade. NR 17 - Ergonomia Estabelece parâmetro que permite a adaptação das condições de trabalho às características psicofisiológicas dos trabalhadores, de modo a proporcionar um máximo de conforto, segurança e desempenho eficiente, incluindo os aspectos relacionados ao levantamento, transporte e descarga de materiais, ao mobiliário, aos equipamentos e às condições ambientais do posto de trabalho e à própria organização do trabalho. NR1 8 - Condições e Meio Ambiente de Trabalho na Industria da Construção Estabelece as diretrizes de ordem administrativa, de planejamento de organização, que objetivam a implementação de medidas de controle e sistemas preventivos de segurança nos processos, nas condições, e no meio ambiente na Indústria da Construção. NR 19 – Explosivos
  • 61.
    Normatizar os procedimentospara: Depósito, Manuseio e Armazenagem de Explosivos. NR 20 - Líquidos Combustíveis e Inflamáveis Definir líquido combustível, seu ponto de fulgor e classe, bem como os cuidados para armazenagem. NR 21 - Trabalho a Céu Aberto Normatizar os trabalhos a céu aberto, objetivando proteger os trabalhadores contra intempéries, insolação excessiva, o calor, o frio, a umidade e os ventos inconvenientes. NR 22 - Trabalhos Subterrâneos Normatizar as empresas que explorem mina, que deverá adotar métodos e manter locais de trabalho que proporcionem a seus empregados condições satisfatórias de segurança e medicina do trabalho. NR 23 - Proteção contra Incêndios Normatizar as exigências mínimas de proteção contra incêndios que todas as empresas devem possuir inclusive meio de controle e registros e ainda treinamento de brigada. NR 24 - Condições Sanitárias e de Conforto nos Locais de Trabalho Normatizar as condições mínimas de instalações sanitárias, sua higienização, chuveiros, mictórios, lavatórios, armários, pisos e paredes, armários etc., de acordo com as características e atividades das empresas. NR 25 - Resíduos Industriais Normatizar os procedimentos a serem adotados para os resíduos industriais (gasosos, líquidos e sólidos) dos locais de trabalho, bem como os produzidos por processos e operações industriais. NR 26 - Sinalização e Segurança Fixar as cores que devem ser usadas nos locais de trabalho para prevenção de acidentes, identificando os equipamentos de segurança, delimitando áreas, identificando as canalizações empregadas nas indústrias, para a condução de líquidos e gases, e advertindo contra os riscos. NR 27 - Registro Profissional do Técnico de Segurança do Trabalho no Ministério do Trabalho Normatizar o exercício da profissão de Técnico de Segurança do Trabalho, que depende de prévio registro no Ministério do Trabalho, efetuado pela Secretária de Segurança e Saúde no Trabalho, com processo iniciado através das Delegacias Regionais do Trabalho - DRT. NR 28 - Fiscalização e Penalidades Disciplinar a fiscalização das disposições legais e/ou regulamentares sobre segurança e saúde do trabalhador, sendo efetuada obedecendo ao disposto nos Decretos Nº. 55.841, de 15/03/65, e Nº.97.955, de 26/07/89, no Titulo VII da CL T e no § 3°, do art. 6°, da Lei Nº. 7.855, de 24/10/89 e nesta Norma Regulamentadora. NR 29 - Norma Regulamentadora de Segurança e Saúde no Trabalho Portuário. Regular a proteção obrigatória contra acidentes e doenças profissionais, facilitar os primeiros- socorros acidentados e alcançar os melhores condições possíveis de segurança e saúde aos trabalhadores portuários, em como sua aplicabilidade.